Descarga gratis durante 30 días
Iniciar sesión
Cargar
Idioma (ES)
Atención al cliente
Empresariales
Móvil
Redes sociales
Marketing
Tecnología
Arte y fotografía
Empleo
Diseño
Educación
Presentaciones y charlas públicas
Gobierno y org. sin ánimo de lucro
Atención sanitaria
Internet
Derecho
Liderazgo y gestión
Motor
Ingeniería
Software
Reclutamiento y RR. HH.
Venta al por menor
Ventas
Servicios
Ciencias
PYMES y liderazgo
Alimentación
Medio ambiente
Economía y finanzas
Datos y análisis
Relaciones con inversores
Deportes
Meditación
Noticias y política
Viajes
Desarrollo personal
Sector inmobiliario
Entretenimiento y humor
Salud y medicina
Dispositivos y hardware
Estilo de vida
Cambiar idioma
Idioma
English
Español
Português
Français
Deutsche
Cancelar
Guardar
ES
Subido por
Jorgrmv
1,360 vistas
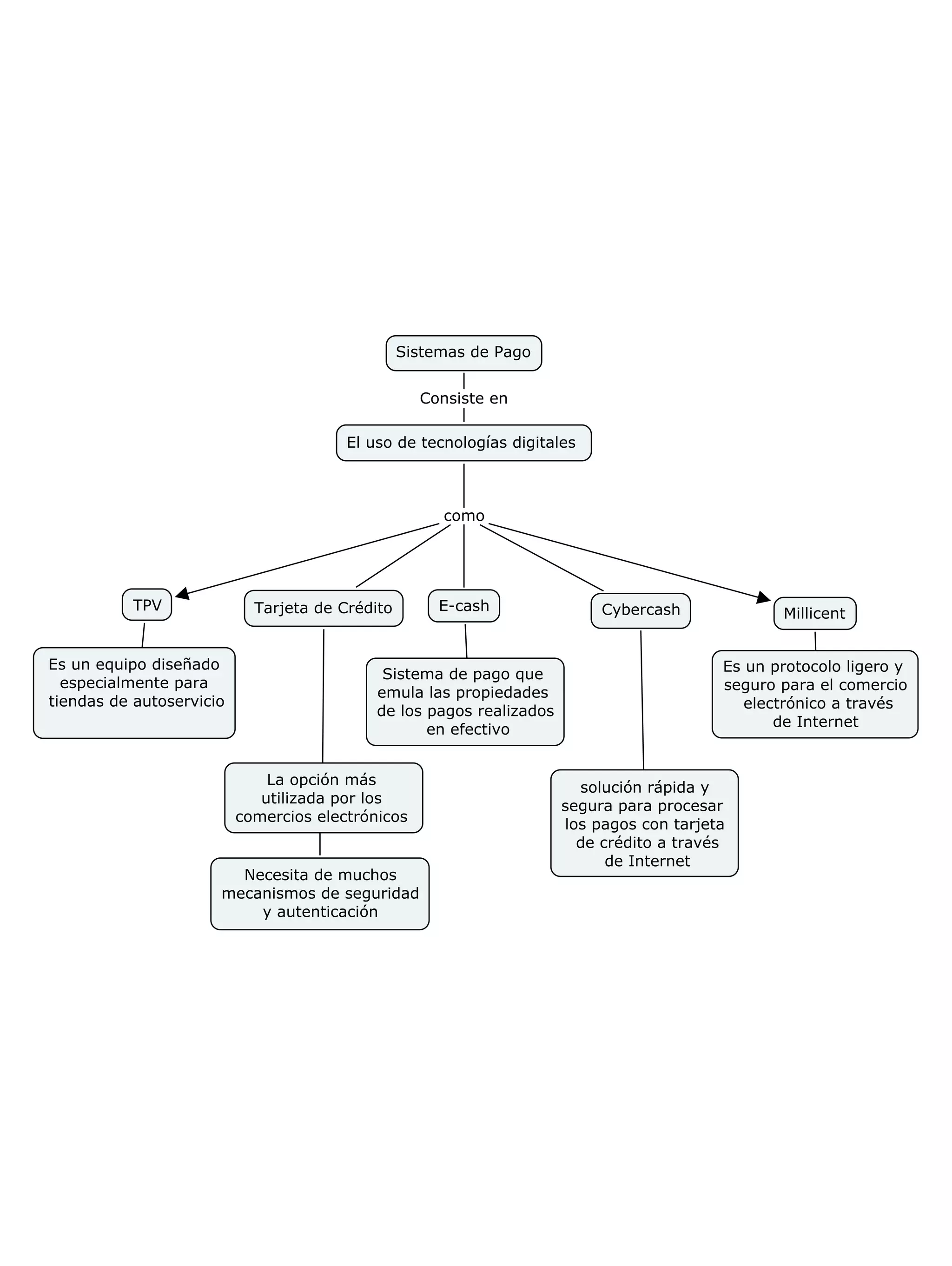
Mapa sistemas de pago equipo 7
Mapa conceptual sistemas de pago
Leer más
0
Guardar
Compartir
Insertar
Incrustar presentación
Descargar
Descargar para leer sin conexión
1
/ 1
Más contenido relacionado
PPT
Propiedad intelectual
por
alberto
PPTX
Estudio y-análisis-del-derecho
por
Miguel Gonzalez
PPTX
Tema 8 disposiciones y actos administrativos
por
jamarformacionpamplona
PPTX
Clasificacion de las normas juridicas desde el punto de vista de su fuente
por
Marly MV
PPSX
Evolución Histórica del Trabajo
por
Marvin Espinal
PPTX
SUNASS
por
Marin Manturano Aquino
DOCX
Fuentes del derecho mercantil nicaraguense
por
Donald Jose Robles Solano
PPS
Principios básicos de derecho civil - Unidad Nº 1
por
mariajosesegura
Propiedad intelectual
por
alberto
Estudio y-análisis-del-derecho
por
Miguel Gonzalez
Tema 8 disposiciones y actos administrativos
por
jamarformacionpamplona
Clasificacion de las normas juridicas desde el punto de vista de su fuente
por
Marly MV
Evolución Histórica del Trabajo
por
Marvin Espinal
SUNASS
por
Marin Manturano Aquino
Fuentes del derecho mercantil nicaraguense
por
Donald Jose Robles Solano
Principios básicos de derecho civil - Unidad Nº 1
por
mariajosesegura
La actualidad más candente
PPT
Las garantías jurisdiccionales
por
Julio Garate
PPTX
Mapas conceptuales de romano 1
por
CAMILA DAZA. Estudiante Universidad la Gran Colombia
DOCX
Mapa conceptual
por
teffa21
PPTX
07. órganos de la administración
por
Chipilis15
PPTX
Competencia desleal
por
alexander_hv
PPTX
Teoría del acto jurídico
por
Lorena González Franco
PPT
sindicato
por
Katy Lagos
DOCX
Requisitos de validez del acto administrativo- Art.18 LOPA
por
mayer15
PPTX
Mapas mentales (seguridad social)
por
marco antonio guillen ysturiz
PPTX
El derecho penal como sistema de control social
por
VIRGINIA ARANGO DURLING
PDF
Evolucion del Derecho laboral colectivo en venezuela.
por
Lisbella Páez
PPSX
El sistema federal mexicano
por
Constitucionalistas_Mexicanos
DOCX
Características del derecho administrativo
por
Linda Isamar Chanta Chamba
Las garantías jurisdiccionales
por
Julio Garate
Mapas conceptuales de romano 1
por
CAMILA DAZA. Estudiante Universidad la Gran Colombia
Mapa conceptual
por
teffa21
07. órganos de la administración
por
Chipilis15
Competencia desleal
por
alexander_hv
Teoría del acto jurídico
por
Lorena González Franco
sindicato
por
Katy Lagos
Requisitos de validez del acto administrativo- Art.18 LOPA
por
mayer15
Mapas mentales (seguridad social)
por
marco antonio guillen ysturiz
El derecho penal como sistema de control social
por
VIRGINIA ARANGO DURLING
Evolucion del Derecho laboral colectivo en venezuela.
por
Lisbella Páez
El sistema federal mexicano
por
Constitucionalistas_Mexicanos
Características del derecho administrativo
por
Linda Isamar Chanta Chamba
Más de Jorgrmv
PDF
Formatos
por
Jorgrmv
DOCX
Regulación y aspectos jurídicos equipo 7
por
Jorgrmv
PPTX
Regulación y aspectos jurídicos
por
Jorgrmv
PPTX
Expo equipo 7 s pago
por
Jorgrmv
PDF
Seguridad equipo 7
por
Jorgrmv
PDF
Sistemas de pago en el comercio electronico equipo 7
por
Jorgrmv
PPTX
Marketing equipo 7
por
Jorgrmv
PDF
Marketing y publicidad en internet
por
Jorgrmv
PPTX
Marketing equipo 7
por
Jorgrmv
PPTX
Marketing equipo 7
por
Jorgrmv
PPTX
Marketing equipo 7
por
Jorgrmv
PPTX
Comerciomarketing
por
Jorgrmv
PDF
Presentacion equipo 7
por
Jorgrmv
PDF
B2 e openid
por
Jorgrmv
PDF
Mapa conceptual open id
por
Jorgrmv
PDF
Mapa conceptual b2 e
por
Jorgrmv
PPT
B2E
por
Jorgrmv
PDF
Cuestionario de comercio b2 e
por
Jorgrmv
PPT
B2 e
por
Jorgrmv
Formatos
por
Jorgrmv
Regulación y aspectos jurídicos equipo 7
por
Jorgrmv
Regulación y aspectos jurídicos
por
Jorgrmv
Expo equipo 7 s pago
por
Jorgrmv
Seguridad equipo 7
por
Jorgrmv
Sistemas de pago en el comercio electronico equipo 7
por
Jorgrmv
Marketing equipo 7
por
Jorgrmv
Marketing y publicidad en internet
por
Jorgrmv
Marketing equipo 7
por
Jorgrmv
Marketing equipo 7
por
Jorgrmv
Marketing equipo 7
por
Jorgrmv
Comerciomarketing
por
Jorgrmv
Presentacion equipo 7
por
Jorgrmv
B2 e openid
por
Jorgrmv
Mapa conceptual open id
por
Jorgrmv
Mapa conceptual b2 e
por
Jorgrmv
B2E
por
Jorgrmv
Cuestionario de comercio b2 e
por
Jorgrmv
B2 e
por
Jorgrmv
Descargar