Ejemplo 2 - Untitled 
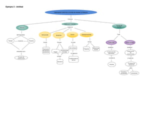
Exp licació n h ist ó rica y f o rmas d e en señ ar la H ist o ria 
Instruccional 
Contiene 
Explicación Histórica 
puede ser 
disciplinar Com ún Autoexplicaciones 
Formas de 
enseñar 
Historia 
definida desde 
Pasado Conexion Presente 
Tipos 
Tradicional Constructivista 
establece establece 
Transmisión de 
Información 
Construcción 
de 
conocimiento 
a través de a través de 
Procesos de 
Docente interacción 
entre 
Docentes y 
estudiantes estudiantes 
entendida com o 
Proceso de 
Construcción 
Incluye Incluyen se usan Incluye 
Preguntas 
vida cotidiana 
Reglas 
Explicación 
del docente-estudiantes 
convenciones 
formales 
Reflexiones 
pr opias 
no requieren 
pr opias 
disciplina 
Fundam entación 
teórica

Mapa sobre tesis

  • 1.
    Ejemplo 2 -Untitled Exp licació n h ist ó rica y f o rmas d e en señ ar la H ist o ria Instruccional Contiene Explicación Histórica puede ser disciplinar Com ún Autoexplicaciones Formas de enseñar Historia definida desde Pasado Conexion Presente Tipos Tradicional Constructivista establece establece Transmisión de Información Construcción de conocimiento a través de a través de Procesos de Docente interacción entre Docentes y estudiantes estudiantes entendida com o Proceso de Construcción Incluye Incluyen se usan Incluye Preguntas vida cotidiana Reglas Explicación del docente-estudiantes convenciones formales Reflexiones pr opias no requieren pr opias disciplina Fundam entación teórica