Incrustar presentación










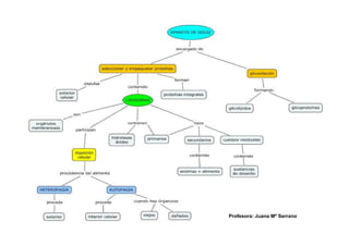
El documento describe las características y funciones del retículo endoplasmático liso y rugoso. El retículo endoplasmático liso almacena calcio y participa en la síntesis de colesterol y hormonas, mientras que el retículo endoplasmático rugoso contiene ribosomas y se encarga de la síntesis de proteínas.








