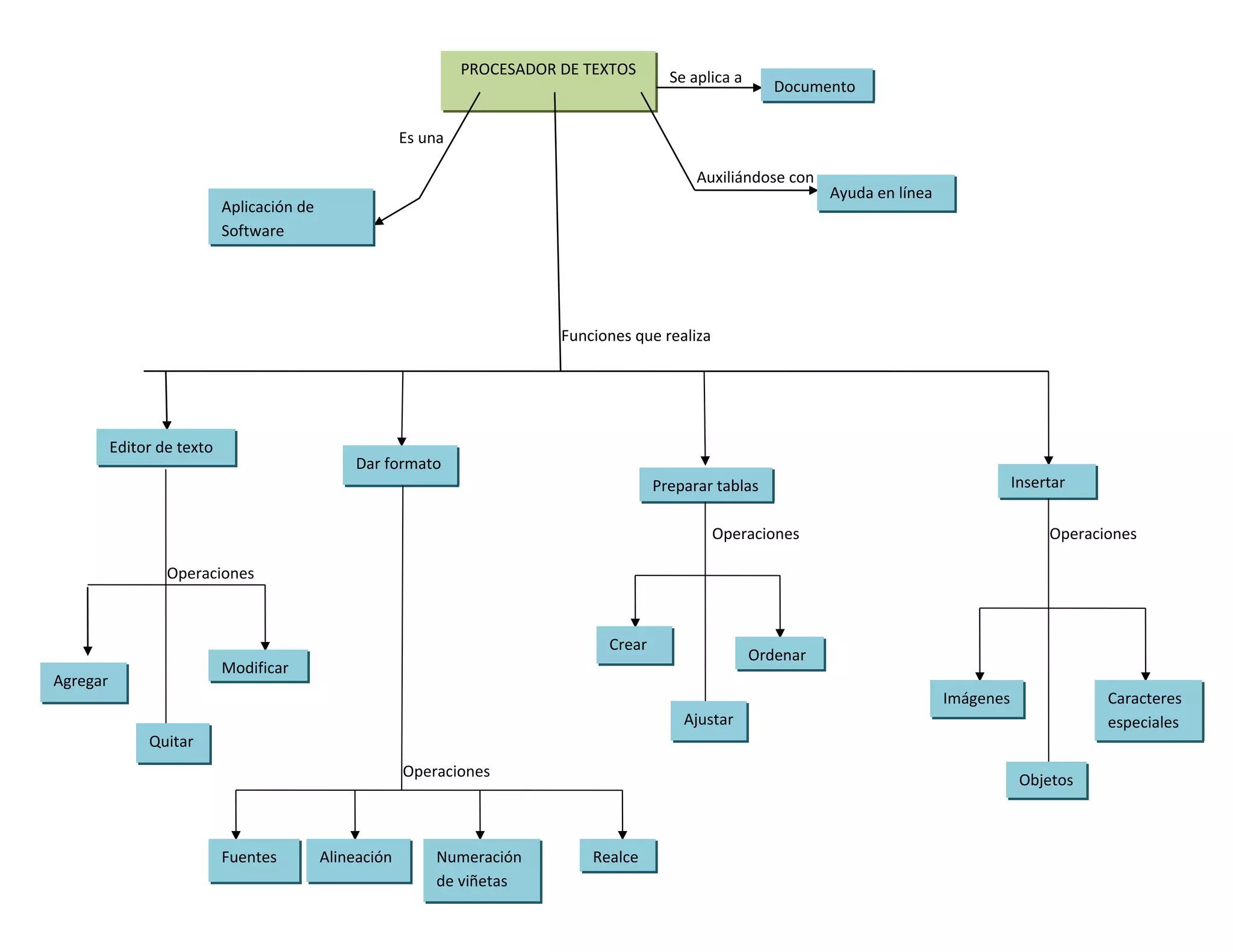
PROCESADOR DE TEXTOS       Se aplica a
                                                                                                              Documento

                                                         Es una

                                                                                                 Auxiliándose con
                                                                                                                     Ayuda en línea
                            Aplicación de
                            Software




                                                                             Funciones que realiza




          Editor de texto
                                                Dar formato
                                                                                           Preparar tablas                                       Insertar


                                                                                                     Operaciones                                      Operaciones

                  Operaciones



                                                                                   Crear
                                                                                                           Ordenar
                            Modificar
Agregar
                                                                                                                                      Imágenes               Caracteres
                                                                                               Ajustar                                                       especiales
               Quitar
                                                         Operaciones
                                                                                                                                                  Objetos



                            Fuentes         Alineación       Numeración          Realce
                                                             de viñetas
1. ¿QUE ES UN DOCUMENTO?

-Es un documento cuyo soporte material es algún tipo de dispositivo electrónico o magnético, y en el
que el contenido está codificado mediante algún tipo de código digital, que puede ser leído,
interpretado, o reproducido, mediante el auxilio de detectores de magnetización.

                             2. ¿QUE ES UN PRCOCESADOR DE TEXTOS?

  -Un procesador de textos es una aplicación informática destinada a la creación o modificación de
                      documentos escritos por medio de una computadora.

         3. ¿Cuál CREES QUE SEA LA FUNCION PRINCIPAL DE UN PROCESADOR DE TEXTOS?

             -Textos personalizados de acuerdo a la necesidad o gusto de cada usuario.

   4. ¿DE QUE MANERA CREES QUE PUEDA AYUDARTE UN PROCESADOR DE TEXTOS EN TU VIDA
                  COTIDIANA (ANTIVIDADES ESCOLARES Y/O PERSONALES)?

  -En que puedo crear distintos tipos de documentos de acuerdo a la necesidad que tenga (formal-
                   informal) en una computadora de manera más fácil y rápida.

                               5. TIPOS DE PROCESADORES DE TEXTO

                Nombre del procesador                                 Características

                       1. WordPad                        1. Programa sencillo y vienen incluidos los
                                                               programas gratuitos de Windows
                                                         2. Creado por Microsoft e integrado ala suite
                                                                   ofimática Microsoft Office
                    2. Microsoft Word


                                                            3. Forma parte del conjunto de aplicaciones
                  3. OpenOffice.org Writer                  libres de oficina.

                                                     4. Fue el estándar durante muchos años pero en la
                                                                 actualidad ha sido eclipsado.
                      4. WordPerfect
                                                     5. Programa de maquetación de páginas, para
                                                     publicaciones de alta calidad como folletos y
                                                     boletines.

                          5.PageMaker                      6. Programa de autoedición para
                                                     computadoras con plataformas Mac OS X y
                     6. Quark Xpress                 Windows.
6. ¿QUE VENTAJAS TIENE UTILIZAR UN PROCESADOR DE TEXTOS RESPECTO A UNA MAQUINA DE
                                       ESCRIBIR?

 -Que el procesador de textos permite personalizar he incluso añadir color a los formatos, mientras
                           que en la maquina todo el texto es en negro.



7. con las siguientes palabras forma la definición de procesador de textos, guardar, general, escribir,
                         aplicación, imprimir, software, documentos, mejorar




8. ¿qué aplicación tiene el uso del procesador de textos para…?



                        Estudiantes                           Realizar trabajos a computadora para
                                                                        facilitar el estudio

                        Profesores                         Crear tablas de calificaciones para facilitar la
                                                                            evaluación

                        Contadores                            Llevar un orden en los archivos de sus
                                                                            finanzas

                        Empresarios                            Tener un orden sobre su producción

                         Doctores                            Facilitar la creación de documentos que



                        8.- Menciona tres actividades que hayas planeado en tu vida

                                    1.- decirle a una chica que sea mi novia

                                      2.- echar una reta entre mis primos

                                          3.- ir de visita a algún lugar



    9.- planea un fin de semana con tus amigos fuera del lugar donde vives registra en orden las
                                    actividades que realizaron
•   Salimos de contra como a las 9 de la mañana rumbo a la trinidad

                         •    Llegamos y nos preparamos para ir a las albercas

                     •       Caminamos hacia las albercas y nos metimos a nadar

               •   Después de un buen rato de nadar nos salimos y nos vestimos

                              •   Fuimos a comer a un restaurant de por hay

                    •     Finalmente regresamos a casa como a las 5 de la tarde

                         9 escribe con tus propias palabras que es planear

Planear es llevar una idea o un orden de las actividades que uno mismo va a hacer en un futuro

                                   ¿Por qué es importante planear?

        Por qué así llevamos un orden en nuestras actividades y es más fácil realizarlas



                                       Cuadro de información


                                  Planeación de un documento




                             Etapas para elaborar un documento de
                                             calidad




                                      Definir el propósito


                                                                     Identificar fuentes de
                                                                         información
          Creación del
          documento


                                     Síntesis de la información
Definir el           1.- definir cuál es el problema y delimitarlo
   propósito           2.- identificar la información necesaria para completar la tarea



Identificar las     1.- buscar las fuentes de información posible
fuentes de          2.-enontrar la información necesaria dentro de la fuente
información
                    3.- escoger las más convenientes

Síntesis de la      1.- seleccionar lo que es importante
información         2.-clasificar que encontré

                    3.- organizar la información en instrumentos como andamios



Creación del        1.- editar(insertar, borrar, copiar, copiar, pegar, buscar, remplazar, y revisar la
documento           ortografía del texto)

                    2.- dar formato del texto y párrafo

                    3.- imprimir( obtener la información en papel )



                          Diseña un algoritmo que explique como

               1.- abrir el programa de Word

               2.- cambiar la orientación de la página

               3.- cambiar los márgenes de la hoja

               4.- guardar un documento por primera vez

               5.-habrir un documento existente
INICIO

#1.- Abre el menú del botón “inicio”

#2.- Selecciona todos los programas.

#3.-Selecciona el grupo Microsoft Oficce.

4.- Selecciona el programa Microsoft Office Word 2007.

FIN



INICIO

1.- Abre el menú del botón inicio.

2.- Selecciona todo los programas.

3.- Selecciona el programa Microsoft Office Word 2007

4.- En la barra de tareas selecciona la opción “Diseño de pagina” , Seleccionas la opción
orientación.

5.- Das clic en la posición que desees utilizar.

FIN



INICIO

1.- Abre el menú del botón inicio.

2.- Selecciona todo los programas.

3.- Selecciona el programa Microsoft Office Word 2007

4.- En la barra de tareas selecciona la opción “Diseño de pagina” , Seleccionas la opción
Márgenes.

5.- Das clic en la opción que desees utilizar.
FIN



INICIO

1.- Abre el menú del botón inicio.

2.- Selecciona todo los programas.

3.- Selecciona el programa Microsoft Office Word 2007

4.- Escribes tu texto personalizado, una vez terminado prosigues a lo siguiente.

5.- En la barra de tareas seleccionas la opción “Guardar”

6.- Seleccionas en la carpeta donde quieras almacenar este documento.

FIN



INICIO

1.- Abre el menú del botón inicio

2.- Seleccionas la carpeta de “Documentos”

3.- Seleccionas el archivo que se desee abrir y le das doble clic izquierdo.

FIN

Memelas

  • 1.
    PROCESADOR DE TEXTOS Se aplica a Documento Es una Auxiliándose con Ayuda en línea Aplicación de Software Funciones que realiza Editor de texto Dar formato Preparar tablas Insertar Operaciones Operaciones Operaciones Crear Ordenar Modificar Agregar Imágenes Caracteres Ajustar especiales Quitar Operaciones Objetos Fuentes Alineación Numeración Realce de viñetas
  • 2.
    1. ¿QUE ESUN DOCUMENTO? -Es un documento cuyo soporte material es algún tipo de dispositivo electrónico o magnético, y en el que el contenido está codificado mediante algún tipo de código digital, que puede ser leído, interpretado, o reproducido, mediante el auxilio de detectores de magnetización. 2. ¿QUE ES UN PRCOCESADOR DE TEXTOS? -Un procesador de textos es una aplicación informática destinada a la creación o modificación de documentos escritos por medio de una computadora. 3. ¿Cuál CREES QUE SEA LA FUNCION PRINCIPAL DE UN PROCESADOR DE TEXTOS? -Textos personalizados de acuerdo a la necesidad o gusto de cada usuario. 4. ¿DE QUE MANERA CREES QUE PUEDA AYUDARTE UN PROCESADOR DE TEXTOS EN TU VIDA COTIDIANA (ANTIVIDADES ESCOLARES Y/O PERSONALES)? -En que puedo crear distintos tipos de documentos de acuerdo a la necesidad que tenga (formal- informal) en una computadora de manera más fácil y rápida. 5. TIPOS DE PROCESADORES DE TEXTO Nombre del procesador Características 1. WordPad 1. Programa sencillo y vienen incluidos los programas gratuitos de Windows 2. Creado por Microsoft e integrado ala suite ofimática Microsoft Office 2. Microsoft Word 3. Forma parte del conjunto de aplicaciones 3. OpenOffice.org Writer libres de oficina. 4. Fue el estándar durante muchos años pero en la actualidad ha sido eclipsado. 4. WordPerfect 5. Programa de maquetación de páginas, para publicaciones de alta calidad como folletos y boletines. 5.PageMaker 6. Programa de autoedición para computadoras con plataformas Mac OS X y 6. Quark Xpress Windows.
  • 3.
    6. ¿QUE VENTAJASTIENE UTILIZAR UN PROCESADOR DE TEXTOS RESPECTO A UNA MAQUINA DE ESCRIBIR? -Que el procesador de textos permite personalizar he incluso añadir color a los formatos, mientras que en la maquina todo el texto es en negro. 7. con las siguientes palabras forma la definición de procesador de textos, guardar, general, escribir, aplicación, imprimir, software, documentos, mejorar 8. ¿qué aplicación tiene el uso del procesador de textos para…? Estudiantes Realizar trabajos a computadora para facilitar el estudio Profesores Crear tablas de calificaciones para facilitar la evaluación Contadores Llevar un orden en los archivos de sus finanzas Empresarios Tener un orden sobre su producción Doctores Facilitar la creación de documentos que 8.- Menciona tres actividades que hayas planeado en tu vida 1.- decirle a una chica que sea mi novia 2.- echar una reta entre mis primos 3.- ir de visita a algún lugar 9.- planea un fin de semana con tus amigos fuera del lugar donde vives registra en orden las actividades que realizaron
  • 4.
    Salimos de contra como a las 9 de la mañana rumbo a la trinidad • Llegamos y nos preparamos para ir a las albercas • Caminamos hacia las albercas y nos metimos a nadar • Después de un buen rato de nadar nos salimos y nos vestimos • Fuimos a comer a un restaurant de por hay • Finalmente regresamos a casa como a las 5 de la tarde 9 escribe con tus propias palabras que es planear Planear es llevar una idea o un orden de las actividades que uno mismo va a hacer en un futuro ¿Por qué es importante planear? Por qué así llevamos un orden en nuestras actividades y es más fácil realizarlas Cuadro de información Planeación de un documento Etapas para elaborar un documento de calidad Definir el propósito Identificar fuentes de información Creación del documento Síntesis de la información
  • 5.
    Definir el 1.- definir cuál es el problema y delimitarlo propósito 2.- identificar la información necesaria para completar la tarea Identificar las 1.- buscar las fuentes de información posible fuentes de 2.-enontrar la información necesaria dentro de la fuente información 3.- escoger las más convenientes Síntesis de la 1.- seleccionar lo que es importante información 2.-clasificar que encontré 3.- organizar la información en instrumentos como andamios Creación del 1.- editar(insertar, borrar, copiar, copiar, pegar, buscar, remplazar, y revisar la documento ortografía del texto) 2.- dar formato del texto y párrafo 3.- imprimir( obtener la información en papel ) Diseña un algoritmo que explique como 1.- abrir el programa de Word 2.- cambiar la orientación de la página 3.- cambiar los márgenes de la hoja 4.- guardar un documento por primera vez 5.-habrir un documento existente
  • 6.
    INICIO #1.- Abre elmenú del botón “inicio” #2.- Selecciona todos los programas. #3.-Selecciona el grupo Microsoft Oficce. 4.- Selecciona el programa Microsoft Office Word 2007. FIN INICIO 1.- Abre el menú del botón inicio. 2.- Selecciona todo los programas. 3.- Selecciona el programa Microsoft Office Word 2007 4.- En la barra de tareas selecciona la opción “Diseño de pagina” , Seleccionas la opción orientación. 5.- Das clic en la posición que desees utilizar. FIN INICIO 1.- Abre el menú del botón inicio. 2.- Selecciona todo los programas. 3.- Selecciona el programa Microsoft Office Word 2007 4.- En la barra de tareas selecciona la opción “Diseño de pagina” , Seleccionas la opción Márgenes. 5.- Das clic en la opción que desees utilizar.
  • 7.
    FIN INICIO 1.- Abre elmenú del botón inicio. 2.- Selecciona todo los programas. 3.- Selecciona el programa Microsoft Office Word 2007 4.- Escribes tu texto personalizado, una vez terminado prosigues a lo siguiente. 5.- En la barra de tareas seleccionas la opción “Guardar” 6.- Seleccionas en la carpeta donde quieras almacenar este documento. FIN INICIO 1.- Abre el menú del botón inicio 2.- Seleccionas la carpeta de “Documentos” 3.- Seleccionas el archivo que se desee abrir y le das doble clic izquierdo. FIN