Macronutrientes y
Micronutrientes
Dr. Juven*no III Colado Velázquez
Nutrientes
Presentes en los
Alimentos
Macronutrientes
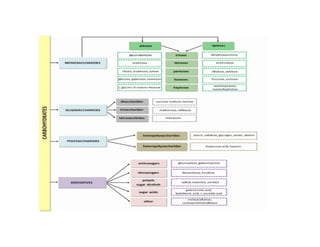
Carbohidratos
Lípidos
Proteínas
Micronutrientes
Vitaminas
Minerales
Macronutrientes
• Son aquellos nutrientes que
suministran la mayor parte de la
energía metabólica del organismo.
• Los principales son Carbohidratos,
Proteínas, y Lípidos.
• Se diferencian de los
micronutrientes ya que estos son
necesarios para producir ENERGIA.
• Estos proporcionan la energía y los
materiales de construcción para las
innumerables sustancias que son
esenciales para el crecimiento y la
supervivencia de las cosas vivas.
Nutrientes Esenciales
Son incapaces de ser sinte.zados internamente y por ello el organismo debe
adquirirlos a par.r del medio ambiente que le rodea.
Los nutrientes no esenciales pueden tener un impacto significa.vo sobre la
salud dependiendo de su can.dad, el cual puede ser beneficioso o toxico.
Existen nutrientes que solo .enen una función @sica. Por ej. La mayor parte de
la fibra dieté.ca no es absorbida por el tracto diges.vo humano, pero es
importante en la diges.ón y absorción de otras sustancias.
Carbohidratos
• Reciben este nombre por su fórmula
general Cn(H2O)m. Es un nombre incorrecto
desde el punto de vista químico, ya que
esta fórmula sólo describe a una ínfima
parte de estas moléculas. Desde el punto
de vista químico son aldehídos o cetonas
polihidroxilados, o productos derivados de
ellos por oxidación, reducción, sus?tución o
polimerización.
• También se les puede conocer por los
siguientes nombres:
• Glícidos o glúcidos (de la palabra
griega que significa dulce), pero son
muy pocos los que ?enen sabor dulce.
• Sacáridos (de la palabra la?na que
significa azúcar), aunque el azúcar
común es uno sólo de los centenares
de compuestos dis?ntos que pueden
clasificarse en este grupo.
Carbohidratos
• La concentración de Carbohidratos en
una persona, varían desde los 8,3 a 14,5
g por cada kilogramo de peso corporal.
Se propone que el 55-60% de la energía
diaria que necesita el organismo
humano debe provenir de la oxidación
metabólica de carbohidratos por
diversos mecanismos bioquímicos.
• Cons*tuyen la fuente mayor de energía.
Cada gramo produce 4 kcal, sin
importar la fuente. La glucosa es
indispensable para para el metabolismo
normal de las grasas.
Carbohidratos
• Fuentes de Carbohidratos
• Alimentos ricos
en almidón como las pastas.
• Papas
• Fibra
• Cereales
• Legumbres.
• Los Carbohidratos incrementan la
concentración de azúcares en la
sangre, lo que man*ene el nivel
medio de insulina en la sangre.
Lípidos
Son moléculas de elevado tamaño y peso molecular. Principalmente
caracterizados como ácidos grasos y triglicéridos.
Los triglicéridos onsisten en una molécula de glicerol unida a tres ácidos
grasos. Son un grupo heterogéneo de compuestos que incluyen grasas y
aceites ordinarios que no se combinan con el agua.
Los lípidos son fuentes de ácidos grasos esenciales, un requerimiento dietario
importante como fuente y reservorio de energía.
Lípidos
• Cons%tuyen la reserva energé%ca de uso tardío
o diferido del organismo. Su contenido calórico
es muy alto (10 Kcal/gramo), y representan una
forma compacta y anhidra de almacenamiento
de energía.
• A diferencia de los carbohidratos, que pueden
metabolizarse en presencia o en ausencia de
oxígeno, los lípidos sólo pueden metabolizarse
aeróbicamente.
• Forman parte estructural de las células
(membrana).
• Tienen función como segundos mensajeros.
Lípidos
• Fuentes de Lípidos
• Aceites.
• Mantequilla.
• Margarinas.
• Grasa.
• Carnes y sus derivados.
• Quesos.
• Leche entera.
• Yogur entero
Proteínas
• Las proteínas son polímeros lineales de a-aminoácidos
con amplia variabilidad estructural y funciones biológicas
muy diversas. La variedad de proteínas es elevadísima, y
para su clasificación se suele recurrir a:
• criterios >sicos
• criterios químicos
• criterios estructurales
• criterios funcionales
• Es di>cil hacer una clasificación más descripBva o
conceptual. Sin embargo, estos criterios son muy úBles
desde el punto de vista prácBco, y nos permiten definir al
colágeno como una proteína simple, fibrosa y
oligomérica, y al citocromo c como una proteína
conjugada, globular y monomérica.
Proteínas
• Las proteínas asumen funciones muy variadas gracias a su gran
hetereogeneidad estructural. Describir las funciones de las proteínas
equivale a describir en términos moleculares todos los fenómenos
biológicos. Podemos destacar las siguientes:
• función enzimáBca
• función hormonal
• función de reconocimiento de señales
• función de transporte
• función estructural
• función de defensa
• función de movimiento
• función de reserva
• transducción de señales
• función reguladora
• Muchas proteínas ejercen a la vez más de una de las funciones
enumeradas: Las proteínas de membrana Benen tanto función
estructural como enzimáBca; la ferriBna es una proteína que
transporta y, a la vez, almacena el hierro; la miosina interviene en la
contracción muscular, pero también funciona como un enzima capaz
de hidrolizar el ATP.
Proteínas
• Fuentes de Proteínas
• Carnes
• Frutos secos
• Legumbres
• Verduras y hortalizas
• Derivados del cereal
• Lácteos
• Mariscos y crustáceos
Micronutrientes
• Son sustancias que el organismo de
los seres vivos necesita en pequeñas
dosis. Son indispensables para los
diferentes procesos bioquímicos y
metabólicos del organismo.
• Usualmente son moléculas pequeñas
o compuestos inorgánicos que
proveen iones de importancia
metabólica.
• Vitaminas
• Minerales
Importancia de los Micronutrientes
• La deficiencia de micronutrientes afecta en primera instancia
procesos bioquímicos y metabólicos, antes de revelar signos ;sicos
aparentes de desnutrición, como sí lo hace la desnutrición proteico
calórica. Es por eso que ha sido llamada “el hambre oculta”.
• Cuando la deficiencia de yodo, hierro o vitamina A se encuentran en
estado avanzado puede afectar el desarrollo intelectual, la visión y la
inmunidad, y aún consEtuir riesgo aumentando de mortalidad
infanEl.
Vitaminas
Las vitaminas son un grupo de sustancias que son necesarias para el funcionamiento celular, el crecimiento y el desarrollo normales.
Existen 13 vitaminas esenciales. Esto significa que estas vitaminas se requieren para que el cuerpo funcione apropiadamente
Vitaminas liposolubles que se almacenan en el hígado, el tejido graso y los músculos del cuerpo. Las cuatro vitaminas liposolubles son
A, D, E y K. Estas vitaminas se absorben más fácilmente por el cuerpo en la presencia de la grasa alimentaria.
Las vitaminas hidrosolubles no se almacenan el cuerpo. Las 9 vitaminas hidrosolubles son vitamina C y todas las vitaminas B. Los
excedentes o las cantidades excesivas de estas vitaminas salen del cuerpo a través de la orina. Deben consumirse regularmente para
evitar carencias o deficiencias en el organismo. La vitamina B12 es una excepción, puede almacenarse en el hígado durante muchos
años.
Micronutrientes y tan Macronutrientes.pdf
Micronutrientes y tan Macronutrientes.pdf

Micronutrientes y tan Macronutrientes.pdf

  • 1.
  • 2.
  • 3.
    Macronutrientes • Son aquellosnutrientes que suministran la mayor parte de la energía metabólica del organismo. • Los principales son Carbohidratos, Proteínas, y Lípidos. • Se diferencian de los micronutrientes ya que estos son necesarios para producir ENERGIA. • Estos proporcionan la energía y los materiales de construcción para las innumerables sustancias que son esenciales para el crecimiento y la supervivencia de las cosas vivas.
  • 4.
    Nutrientes Esenciales Son incapacesde ser sinte.zados internamente y por ello el organismo debe adquirirlos a par.r del medio ambiente que le rodea. Los nutrientes no esenciales pueden tener un impacto significa.vo sobre la salud dependiendo de su can.dad, el cual puede ser beneficioso o toxico. Existen nutrientes que solo .enen una función @sica. Por ej. La mayor parte de la fibra dieté.ca no es absorbida por el tracto diges.vo humano, pero es importante en la diges.ón y absorción de otras sustancias.
  • 5.
    Carbohidratos • Reciben estenombre por su fórmula general Cn(H2O)m. Es un nombre incorrecto desde el punto de vista químico, ya que esta fórmula sólo describe a una ínfima parte de estas moléculas. Desde el punto de vista químico son aldehídos o cetonas polihidroxilados, o productos derivados de ellos por oxidación, reducción, sus?tución o polimerización. • También se les puede conocer por los siguientes nombres: • Glícidos o glúcidos (de la palabra griega que significa dulce), pero son muy pocos los que ?enen sabor dulce. • Sacáridos (de la palabra la?na que significa azúcar), aunque el azúcar común es uno sólo de los centenares de compuestos dis?ntos que pueden clasificarse en este grupo.
  • 7.
    Carbohidratos • La concentraciónde Carbohidratos en una persona, varían desde los 8,3 a 14,5 g por cada kilogramo de peso corporal. Se propone que el 55-60% de la energía diaria que necesita el organismo humano debe provenir de la oxidación metabólica de carbohidratos por diversos mecanismos bioquímicos. • Cons*tuyen la fuente mayor de energía. Cada gramo produce 4 kcal, sin importar la fuente. La glucosa es indispensable para para el metabolismo normal de las grasas.
  • 8.
    Carbohidratos • Fuentes deCarbohidratos • Alimentos ricos en almidón como las pastas. • Papas • Fibra • Cereales • Legumbres. • Los Carbohidratos incrementan la concentración de azúcares en la sangre, lo que man*ene el nivel medio de insulina en la sangre.
  • 9.
    Lípidos Son moléculas deelevado tamaño y peso molecular. Principalmente caracterizados como ácidos grasos y triglicéridos. Los triglicéridos onsisten en una molécula de glicerol unida a tres ácidos grasos. Son un grupo heterogéneo de compuestos que incluyen grasas y aceites ordinarios que no se combinan con el agua. Los lípidos son fuentes de ácidos grasos esenciales, un requerimiento dietario importante como fuente y reservorio de energía.
  • 11.
    Lípidos • Cons%tuyen lareserva energé%ca de uso tardío o diferido del organismo. Su contenido calórico es muy alto (10 Kcal/gramo), y representan una forma compacta y anhidra de almacenamiento de energía. • A diferencia de los carbohidratos, que pueden metabolizarse en presencia o en ausencia de oxígeno, los lípidos sólo pueden metabolizarse aeróbicamente. • Forman parte estructural de las células (membrana). • Tienen función como segundos mensajeros.
  • 12.
    Lípidos • Fuentes deLípidos • Aceites. • Mantequilla. • Margarinas. • Grasa. • Carnes y sus derivados. • Quesos. • Leche entera. • Yogur entero
  • 13.
    Proteínas • Las proteínasson polímeros lineales de a-aminoácidos con amplia variabilidad estructural y funciones biológicas muy diversas. La variedad de proteínas es elevadísima, y para su clasificación se suele recurrir a: • criterios >sicos • criterios químicos • criterios estructurales • criterios funcionales • Es di>cil hacer una clasificación más descripBva o conceptual. Sin embargo, estos criterios son muy úBles desde el punto de vista prácBco, y nos permiten definir al colágeno como una proteína simple, fibrosa y oligomérica, y al citocromo c como una proteína conjugada, globular y monomérica.
  • 14.
    Proteínas • Las proteínasasumen funciones muy variadas gracias a su gran hetereogeneidad estructural. Describir las funciones de las proteínas equivale a describir en términos moleculares todos los fenómenos biológicos. Podemos destacar las siguientes: • función enzimáBca • función hormonal • función de reconocimiento de señales • función de transporte • función estructural • función de defensa • función de movimiento • función de reserva • transducción de señales • función reguladora • Muchas proteínas ejercen a la vez más de una de las funciones enumeradas: Las proteínas de membrana Benen tanto función estructural como enzimáBca; la ferriBna es una proteína que transporta y, a la vez, almacena el hierro; la miosina interviene en la contracción muscular, pero también funciona como un enzima capaz de hidrolizar el ATP.
  • 15.
    Proteínas • Fuentes deProteínas • Carnes • Frutos secos • Legumbres • Verduras y hortalizas • Derivados del cereal • Lácteos • Mariscos y crustáceos
  • 16.
    Micronutrientes • Son sustanciasque el organismo de los seres vivos necesita en pequeñas dosis. Son indispensables para los diferentes procesos bioquímicos y metabólicos del organismo. • Usualmente son moléculas pequeñas o compuestos inorgánicos que proveen iones de importancia metabólica. • Vitaminas • Minerales
  • 17.
    Importancia de losMicronutrientes • La deficiencia de micronutrientes afecta en primera instancia procesos bioquímicos y metabólicos, antes de revelar signos ;sicos aparentes de desnutrición, como sí lo hace la desnutrición proteico calórica. Es por eso que ha sido llamada “el hambre oculta”. • Cuando la deficiencia de yodo, hierro o vitamina A se encuentran en estado avanzado puede afectar el desarrollo intelectual, la visión y la inmunidad, y aún consEtuir riesgo aumentando de mortalidad infanEl.
  • 18.
    Vitaminas Las vitaminas sonun grupo de sustancias que son necesarias para el funcionamiento celular, el crecimiento y el desarrollo normales. Existen 13 vitaminas esenciales. Esto significa que estas vitaminas se requieren para que el cuerpo funcione apropiadamente Vitaminas liposolubles que se almacenan en el hígado, el tejido graso y los músculos del cuerpo. Las cuatro vitaminas liposolubles son A, D, E y K. Estas vitaminas se absorben más fácilmente por el cuerpo en la presencia de la grasa alimentaria. Las vitaminas hidrosolubles no se almacenan el cuerpo. Las 9 vitaminas hidrosolubles son vitamina C y todas las vitaminas B. Los excedentes o las cantidades excesivas de estas vitaminas salen del cuerpo a través de la orina. Deben consumirse regularmente para evitar carencias o deficiencias en el organismo. La vitamina B12 es una excepción, puede almacenarse en el hígado durante muchos años.