INSTITUTO DE EDUCACIÓN SUPERIOR
TECNOLÓGICO PRIVADO “SAN PEDRO”
Prof. Luis Antonio Chávez Loyola lchavezloyola@gmail.com
MICROSOFT WORD 2013
¿Qué es un procesador de texto?
Un procesador de texto es una aplicación informática destinada a la creación o modificación de documentos escritos por
medio de una computadora. Representa una alternativa moderna a la antigua máquina de escribir, siendo mucho más potente y
versátil que ésta.
Funciones:
Los procesadores de textos brindan una amplia gama de funcionalidades, ya sean tipográficas, idiomáticas u organizativas, con
algunas variantes según el programa de que se disponga. Como regla general, todos pueden trabajar con distintos tipos y
tamaños de letra, formato de párrafo y efectos artísticos; además de brindar la posibilidad de intercalar o superponer
imágenes u otros objetos gráficos dentro del texto. Como ocurre con la mayoría de las herramientas informáticas, los trabajos
realizados en un procesador de textos pueden ser guardados en forma de archivos, usualmente llamados documentos, así
como impresos a través de diferentes medios. La mayoría de los procesadores de texto más utilizados en la actualidad se
basan en el concepto WYSIWYG (del inglés What You See Is What You Get). Los procesadores de texto también incorporan
desde hace algunos años correctores de ortografía y gramática, así como diccionarios multilingües y de sinónimos que
facilitan en gran medida la labor de redacción.
INICIAR MICROSOFT WORD 2013
Presionar la combinación de teclas Windows +
tecla R, como resultado se obtendrá un una
ventana donde se digitara el comando que nos
permita abrir el programa de Microsoft Word
WINWORD y luego presionamos clic sobre el botón
ACEPTAR.
INSTITUTO DE EDUCACIÓN SUPERIOR
TECNOLÓGICO PRIVADO “SAN PEDRO”
Prof. Luis Antonio Chávez Loyola lchavezloyola@gmail.com
VENTANA PRINCIPAL DE MICROSOFT WORD 2013 Y SUS PARTES
Al iniciar el programa de Microsoft Word 2013 automáticamente se genera un documento, y la ventana principal que aparece es
similar a la que se muestra en la imagen siguiente.
1. Barra de Titulo
2. Barra de Herramienta de Acceso Rápido
3. Botones Minimizar, Restaurar/Maximizar, Cerrar
4. Fichas o Pestañas
5. Cinta de Opciones
6. Grupos
7. Botón de Grupo o Botón de Cuadro de Dialogo
8. Reglas Horizontal / Vertical
9. Barra de Desplazamiento
10. Sangrías: Primera Línea, Francesa e Izquierda
11. Sangría Derecha
12. Cursor
13. Zoom
14. Vistas de Documento
15. Barra de estado
16. Hoja o página de Documento
INSTITUTO DE EDUCACIÓN SUPERIOR
TECNOLÓGICO PRIVADO “SAN PEDRO”
Prof. Luis Antonio Chávez Loyola lchavezloyola@gmail.com
NOVEDADES DE WORD 2013
Disfrutar de la lectura
Sumérjase en la lectura de los documentos de Word desde la pantalla con una nueva vista de lectura clara y cómoda.
Nuevo modo de lectura
Disfrute de la lectura con una vista que muestra los documentos en la pantalla en columnas de fácil lectura.
Las herramientas de modificación se han eliminado para minimizar las distracciones, pero seguirá teniendo acceso a
las herramientas que son siempre útiles para leer como Definir, Traducir y Buscar en Internet.
Zoom de objetos
Puntee dos veces con el dedo o haga doble clic con el mouse para acercar las tablas, gráficos e imágenes de un
documento de modo que ocupen toda la pantalla. Una vez que haya encontrado y examinado la información que desea,
vuelva a puntear o a hacer clic fuera del elemento para alejarlo y continuar con la lectura.
Reanudar lectura
Cuando vuelva a abrir un documento, podrá seguir leyendo justo en el punto donde lo dejó. Word recordará dónde se
encontraba, aunque abra un documento en línea desde un PC distinto.
INSTITUTO DE EDUCACIÓN SUPERIOR
TECNOLÓGICO PRIVADO “SAN PEDRO”
Prof. Luis Antonio Chávez Loyola lchavezloyola@gmail.com
Vídeo en línea
Inserte vídeos en línea para verlos directamente en Word sin salir del documento, así seguirá concentrado en el
contenido.
Expandir o contraer
Expando o contraiga las secciones de un documento con un simple punteo o clic. Inserte resúmenes en los
encabezados y guárdelos para que los lectores que abran las distintas secciones vean esta información si lo
consideran conveniente.
Trabajar en equipo
Trabaje con otros usuarios con herramientas de colaboración simplificadas.
Guarde y comparta archivos en la nube
La nube es como un almacén de archivos en el cielo. Puede acceder a ella siempre que esté conectado. De este modo,
es sencillo compartir un documento con SharePoint o SkyDrive. Desde allí puede acceder a y compartir los
documentos de Word, las hojas de cálculo de Excel, así como otros archivos de Office. Incluso puede trabajar junto a
sus compañeros en el mismo archivo, al mismo tiempo.
Revisión sencilla
Una nueva vista de revisión, Revisión sencilla, ofrece una vista simple del documento, aunque mantiene indicadores
donde se realizan cambios.
INSTITUTO DE EDUCACIÓN SUPERIOR
TECNOLÓGICO PRIVADO “SAN PEDRO”
Prof. Luis Antonio Chávez Loyola lchavezloyola@gmail.com
Responder a comentarios y marcarlos como listos
Los comentarios disponen ahora de un botón para responder. Puede debatir los comentarios y hacer un seguimiento
de estos junto al texto correspondiente. Si un comentario ya se ha abordado y no es necesario prestarle más
atención, puede marcarlo como listo. Se atenuará para pasar a un plano secundario, pero la conversación se
conservará por si necesita regresar a ella más adelante.
Perfeccionar y dar estilo
Con Word 2013, puede crear documentos más bonitos y atrayentes, y puede trabajar con más tipos de elementos
multimedia, como vídeos en línea e imágenes. Incluso puede abrir archivos PDF.
Empezar con una plantilla
Al abrir Word 2013, se le ofrece una selección de nuevas plantillas para ayudarle a comenzar a trabajar junto con una
lista de los últimos documentos visualizados, de modo que puede retomar rápidamente la actividad donde la dejó.
Si prefiere no utilizar una plantilla, haga clic en Documento en blanco.
Abrir y modificar archivos PDF
Abra archivo PDF y edite su contenido en Word. Edite párrafos, listas y tablas tal y como lo haría con documentos de
Word. Tome el contenido y dele una excelente apariencia.
Insertar vídeos e imágenes en línea
Agregue vídeos en línea a los documentos que los lectores podrán visualizar directamente en Word. Agregue
imágenes de servicios de fotografía en línea sin necesidad de guardarlas previamente en el PC.
INSTITUTO DE EDUCACIÓN SUPERIOR
TECNOLÓGICO PRIVADO “SAN PEDRO”
Prof. Luis Antonio Chávez Loyola lchavezloyola@gmail.com
Guías dinámicas de alineación y diseño
Obtenga una vista previa dinámica cuando cambia el tamaño de formas y fotografías o las cambia de ubicación en un
documento. Las nuevas guías de alineación permiten alinear gráficos, fotografías y diagramas con el texto más
fácilmente.
CURSOR
El cursos es una barrita vertical que se sitúa en un documento es parpadeante (aparece y desaparece), indica donde va a ser
digitado el próximo carácter. Para cambiar la posición del cursor simplemente debe de hacer clic con el botón izquierdo del
mouse.
CONFIGURAR PAGINA
Ficha DISEÑO DE PAGINA Grupo CONFIGURAR PAGINA Clic sobre el BOTON DE GRUPO CONFIGURAR PAGINA, se
mostrara una ventana similar a la que aparece a continuación y donde se determinara lo siguiente.
Márgenes, orientación y tamaño de la página, etc.
Descripción de la ficha Márgenes
INSTITUTO DE EDUCACIÓN SUPERIOR
TECNOLÓGICO PRIVADO “SAN PEDRO”
Prof. Luis Antonio Chávez Loyola lchavezloyola@gmail.com
GUARDAR UN DOCUMENTO
Clic en la Ficha ARCHIVO clic en GUARDAR COMO… (presionar la tecla de F12)
Seleccionar el lugar donde se guardara el documento.
Brindar Nombre al Archivo o Documento.
Seleccionar el TIPO.
Clic en el Botón GUARDAR.
Para ir guardando esporádicamente los avances que se realizan en un documento simplemente puede presionar la
combinación de Teclas CTRL + G
CREAR UN NUEVO DOCUMENTO
Clic en Ficha ARCHIVO NUEVO Seleccionar DOCUMENTO EN BLANCO o un modelo de Plantillas
Clic Sobre el botón CREAR
Otra forma de Crear un documento es presionando la combinación de teclas CTRL + U
ABRIR UN DOCUMENTO
Clic en la Ficha ARCHIVO clic en ABRIR
Buscar y seleccionar el documento que desea abrir
Clic en el Botón ABRIR.
CERRAR UN DOCUMENTO
Clic sobre el botón Cerrar o Presionar la combinación de teclas Alt + F4
BORRAR TEXTO
Es posible borra el texto que se encuentra antes y después de la posición del punto de inserción mediante el teclado de
acuerdo a la tabla que se muestra a continuación.
Utilice Si desea
<Retroceder> Borrar el carácter/ grafía anterior
<Suprimir> Borrar el carácter/ grafía siguiente
<Ctrl> + <Retroceso> Borras desde la posición del punto de inserción hasta el inicio de la palabra inmediato anterior
<Ctrl> + <Suprimir> Borra desde la posición del punto de inserción hasta el inicio de la palabra inmediato siguiente
MODO DE INSERCIÓN Y MODO DE SOBRE ESCRITURA
En Microsoft Word se tiene dos modos de escritura: El modo de inserción y el modo de sobre escritura.
• El modo de inserción permite añadir textos al que ya se ha escrito.
Al iniciar Word, éste está en modo de inserción
• El modo de sobre escritura por el contrario, reemplaza el texto que se encuentra a la derecha del punto de
inserción con el texto que usted escriba.
.Para cambiar el modo a sobre escritura se presiona la tecla < Insert >
INSTITUTO DE EDUCACIÓN SUPERIOR
TECNOLÓGICO PRIVADO “SAN PEDRO”
Prof. Luis Antonio Chávez Loyola lchavezloyola@gmail.com
DESPLAZAMIENTO A TRAVÉS DEL DOCUMENTO
Para Moverse Teclado
Una línea hacia arriba < ↑ >
Una línea hacia abajo < ↓ >
Una palabra a la izquierda < CTRL > + < ← >
Una a la derecha < CTRL > + < → >
Al final de la línea < FIN >
Al principio de la línea < INICIO >
Al principio del párrafo actual < CTRL > + < ↑ >
Al principio del párrafo anterior < CTRL > + < ↑ > (DOBLE)
Al principio del siguiente párrafo < CTRL > + < ↓ >
Arriba una pantalla < RE PÁG >
Abajo una pantalla < AV PÁG >
Al principio de la página siguiente < CTRL > + < AV PÁG >
Al principio de la página anterior < CTRL > + < RE PÁG >
Al principio de la pantalla < ALT > + < CTRL > + < RE PÁG >
Al final de la pantalla < ALT > + < CTRL > + < AV PÁG >
Al final del documento < CTRL > + < FIN >
Al principio del documento < CTRL > + < INICIO >
SELECCIONAR TEXTO EN UN DOCUMENTO
Antes de dar formato, reemplazar o mover texto en Word es necesario seleccionar aquello que se desee modificar.
A continuación se muestra una tabla con los métodos disponibles para realizar la selección de texto.
Si desea seleccionar… Debe Hacer
Una palabra Doble clic sobre la palabra
Una línea de texto Clic en el margen Izquierdo de la línea
Múltiples líneas de texto Clic en el margen Izquierdo de la línea y arrastre hacia arriba o abajo
Una frase Mantener presionada la tecla CTRL y hacer clic en cualquier parte de la frase.
Un Párrafo
Doble clic en el margen izquierdo del párrafo o triple clic en cualquier lugar del
párrafo
Múltiples líneas
Clic al lado izquierdo de la primera línea a seleccionar y arrastrar hasta haber
seleccionado todas las líneas deseadas.
Cualquier cantidad de textos
Clic al principio del texto a seleccionar y arrastrar hasta llegar al punto donde desee
terminar la selección.
Si lo que Usted desee es seleccionar todo el documento puede hacerlo de cualquier modo como se le presentan a
continuación.
Usando Procedimiento
El Teclado / keyboard Presionar simultáneamente CTRL + E
El Ratón / Mouse Hacer triple clic en el margen izquierdo del cualquier párrafo.
INSTITUTO DE EDUCACIÓN SUPERIOR
TECNOLÓGICO PRIVADO “SAN PEDRO”
Prof. Luis Antonio Chávez Loyola lchavezloyola@gmail.com
FORMATO TEXTO EN UN DOCUMENTO
Para brindar formato al texto de un documento se debe hacer lo siguiente:
Seleccionar el Texto
Ficha Inicio Grupo FUENTE
Si se desea aplicar formato de texto con opciones avanzadas lo que se debe hacer es ACTIVAR LA VENTANA FUENTES dando un
clic sobre esta opción.
Tipo de fuente
o Letra
Tamaño de fuente o Letra Agrandar y Encoger fuente
Cambiar mayúscula
y minúscula
Borrar formato
de fuente
Negrita
Cursiva
Subrayado
Tachado Subíndice Superíndice
Efectos de
Texto
Resaltador
Activar la
Ventana Fuente
Color de Fuente
INSTITUTO DE EDUCACIÓN SUPERIOR
TECNOLÓGICO PRIVADO “SAN PEDRO”
Prof. Luis Antonio Chávez Loyola lchavezloyola@gmail.com
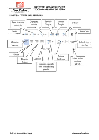
FORMATO DE PARRAFO EN UN DOCUMENTO
Viñetas
Crear Listas con
numeración
Crear Listas
multinivel
Disminuir
Sangría
Aumentar
Sangría
Ordenar
Mostrar Todo
Alineación
Izquierda
Centrar
Alineación
Derecha
Justificar
Establecer espaciado
entre líneas de texto y
párrafos
Color de
Sombreado
Bordes de texto y
párrafos
Activar ventana
configurar
párrafo
INSTITUTO DE EDUCACIÓN SUPERIOR
TECNOLÓGICO PRIVADO “SAN PEDRO”
Prof. Luis Antonio Chávez Loyola lchavezloyola@gmail.com
COLUMNAS
Si desea dividir un texto en columnas puede realizar siguiendo los siguientes pasos:
Seleccionar el texto
Ficha DISEÑO DE PAGINA Grupo CONFIGURAR PAGINA COLUMNAS
Al dar clic sobre la opción Mas columnas… usted accederá a la siguiente ventana
Finalmente clic en el botón ACEPTAR
En esta sección usted puede seleccionar en número
de columnas o si desea personalizar las columnas
seleccionar la opción Más columnas…
Determina la
cantidad de
columnas
Determina una
mayor cantidad
de columnas
Esta opción determina
una línea límite entre las
columnas
Determina ancho
y espacio entre
las columnas
Determina la
aplicación de las
columnas
Vista previa
INSTITUTO DE EDUCACIÓN SUPERIOR
TECNOLÓGICO PRIVADO “SAN PEDRO”
Prof. Luis Antonio Chávez Loyola lchavezloyola@gmail.com
TABLAS
Las tablas son objetos que pueden contener: texto, imágenes e incluso otras tablas; una tabla tas compuesto por:
Ficha INSERTAR Grupo TABLA TABLA
Determinar las cantidad de Columnas y Filas con el Mouse
Si desea insertar una mayor cantidad de columnas y filas clic sobre la opción
Insertar Tabla…
Esta esta ventana usted determinara la cantidad de columnas y filas
Combinar celdas dentro de una tabla
Seleccionar las celdas a combinar
Clic Derecho sobre las selección
Opción Combinar Celdas
INSERTAR ENCABEZADO Y PIE DE PÁGINA
Son Textos especiales que se insertan en un documento.
Ficha INSERTAR Grupo ENCABEZADO Y PIE DE PAGINA clic sobre Encabezado o Pie de Página.
Seleccionar el modelo de encabezado o pie de pagina.
REVISAR UN DOCUMENTO
Una vez culminado el documento antes de imprimirlo debemos de realizar una revisión y este se logra solo con presionar la tecla de
Función F7.
FILA
COLUMNA
CELDA: Una celda es
producto del cruce de
una fila y una columna
INSTITUTO DE EDUCACIÓN SUPERIOR
TECNOLÓGICO PRIVADO “SAN PEDRO”
Prof. Luis Antonio Chávez Loyola lchavezloyola@gmail.com
BORDES DE PÁGINA
Para brindar bordes a una pagina se debe realizar los siguientes pasos:
Ficha DISEÑO DE PAGINA Grupo FONDO DE PAGINA BORDES DE PAGINA y se mostrar una ventana similar a la que se muestra a
continuación
Finalmente presionar clic sobre el botón Aceptar para establecer los bordes sobre la pagina
MARCA DE AGUA
Para brindar marca de agua a una página se debe realizar los siguientes pasos:
Ficha DISEÑO DE PAGINA Grupo FONDO DE PAGINA MARCA DE AGUA
Pestaña para determinar los
bordes a una pagina
Determinar el estilo de borde
Determinar valor
del borde
Determinar Color del borde
Bordes artísticos
Determinar Ancho del borde
Determinar la
aplicación del
borde
Vista Previa
INSTITUTO DE EDUCACIÓN SUPERIOR
TECNOLÓGICO PRIVADO “SAN PEDRO”
Prof. Luis Antonio Chávez Loyola lchavezloyola@gmail.com
IMPRIMIR UN DOCUMENTO
Para imprimir un documento debemos presionar la combinación de teclas CTRL + P y se mostrara la siguiente ventana
COMBINAR CORRESPONDENCIA
Combinar correspondencia es una utilidad que incluye Word desde hace muchos años (y muchas versiones) que permite generar, desde un
documento-modelo creado una única vez, un mailing a multitud de personas o empresas, sin que sea necesario escribir los nombres y
direcciones de todos y cada uno de los destinatarios. Para ello, Word se conecta con Excel (también lo podría hacer con Outlook, por
ejemplo) para leer una tabla y colocar los datos de cada registro en cada documento de carta (o etiquetas, sobres, etc.), de forma que
queden dispuestos en un "bloque de direcciones" al uso. También es posible añadir un "Saludo inicial" personalizado a cada destinatario:
REQUISITOS PARA REALIZAR COMBINACION DE CORRESPONDENCIA
Tener un documento original
Tener una Base de datos donde se almacenará los datos de los destinatarios, esta base de datos puede ser realizado en Microsoft
Access o Microsoft Excel.
Determina la cantidad de copias
que se va a imprimir
Seleccionar
la Marca y
Serie de la
Impresora
Determinar las
páginas que se
va a imprimir
Determinar la
cantidad de
páginas por
hoja

Microsoft word 2013

  • 1.
    INSTITUTO DE EDUCACIÓNSUPERIOR TECNOLÓGICO PRIVADO “SAN PEDRO” Prof. Luis Antonio Chávez Loyola lchavezloyola@gmail.com MICROSOFT WORD 2013 ¿Qué es un procesador de texto? Un procesador de texto es una aplicación informática destinada a la creación o modificación de documentos escritos por medio de una computadora. Representa una alternativa moderna a la antigua máquina de escribir, siendo mucho más potente y versátil que ésta. Funciones: Los procesadores de textos brindan una amplia gama de funcionalidades, ya sean tipográficas, idiomáticas u organizativas, con algunas variantes según el programa de que se disponga. Como regla general, todos pueden trabajar con distintos tipos y tamaños de letra, formato de párrafo y efectos artísticos; además de brindar la posibilidad de intercalar o superponer imágenes u otros objetos gráficos dentro del texto. Como ocurre con la mayoría de las herramientas informáticas, los trabajos realizados en un procesador de textos pueden ser guardados en forma de archivos, usualmente llamados documentos, así como impresos a través de diferentes medios. La mayoría de los procesadores de texto más utilizados en la actualidad se basan en el concepto WYSIWYG (del inglés What You See Is What You Get). Los procesadores de texto también incorporan desde hace algunos años correctores de ortografía y gramática, así como diccionarios multilingües y de sinónimos que facilitan en gran medida la labor de redacción. INICIAR MICROSOFT WORD 2013 Presionar la combinación de teclas Windows + tecla R, como resultado se obtendrá un una ventana donde se digitara el comando que nos permita abrir el programa de Microsoft Word WINWORD y luego presionamos clic sobre el botón ACEPTAR.
  • 2.
    INSTITUTO DE EDUCACIÓNSUPERIOR TECNOLÓGICO PRIVADO “SAN PEDRO” Prof. Luis Antonio Chávez Loyola lchavezloyola@gmail.com VENTANA PRINCIPAL DE MICROSOFT WORD 2013 Y SUS PARTES Al iniciar el programa de Microsoft Word 2013 automáticamente se genera un documento, y la ventana principal que aparece es similar a la que se muestra en la imagen siguiente. 1. Barra de Titulo 2. Barra de Herramienta de Acceso Rápido 3. Botones Minimizar, Restaurar/Maximizar, Cerrar 4. Fichas o Pestañas 5. Cinta de Opciones 6. Grupos 7. Botón de Grupo o Botón de Cuadro de Dialogo 8. Reglas Horizontal / Vertical 9. Barra de Desplazamiento 10. Sangrías: Primera Línea, Francesa e Izquierda 11. Sangría Derecha 12. Cursor 13. Zoom 14. Vistas de Documento 15. Barra de estado 16. Hoja o página de Documento
  • 3.
    INSTITUTO DE EDUCACIÓNSUPERIOR TECNOLÓGICO PRIVADO “SAN PEDRO” Prof. Luis Antonio Chávez Loyola lchavezloyola@gmail.com NOVEDADES DE WORD 2013 Disfrutar de la lectura Sumérjase en la lectura de los documentos de Word desde la pantalla con una nueva vista de lectura clara y cómoda. Nuevo modo de lectura Disfrute de la lectura con una vista que muestra los documentos en la pantalla en columnas de fácil lectura. Las herramientas de modificación se han eliminado para minimizar las distracciones, pero seguirá teniendo acceso a las herramientas que son siempre útiles para leer como Definir, Traducir y Buscar en Internet. Zoom de objetos Puntee dos veces con el dedo o haga doble clic con el mouse para acercar las tablas, gráficos e imágenes de un documento de modo que ocupen toda la pantalla. Una vez que haya encontrado y examinado la información que desea, vuelva a puntear o a hacer clic fuera del elemento para alejarlo y continuar con la lectura. Reanudar lectura Cuando vuelva a abrir un documento, podrá seguir leyendo justo en el punto donde lo dejó. Word recordará dónde se encontraba, aunque abra un documento en línea desde un PC distinto.
  • 4.
    INSTITUTO DE EDUCACIÓNSUPERIOR TECNOLÓGICO PRIVADO “SAN PEDRO” Prof. Luis Antonio Chávez Loyola lchavezloyola@gmail.com Vídeo en línea Inserte vídeos en línea para verlos directamente en Word sin salir del documento, así seguirá concentrado en el contenido. Expandir o contraer Expando o contraiga las secciones de un documento con un simple punteo o clic. Inserte resúmenes en los encabezados y guárdelos para que los lectores que abran las distintas secciones vean esta información si lo consideran conveniente. Trabajar en equipo Trabaje con otros usuarios con herramientas de colaboración simplificadas. Guarde y comparta archivos en la nube La nube es como un almacén de archivos en el cielo. Puede acceder a ella siempre que esté conectado. De este modo, es sencillo compartir un documento con SharePoint o SkyDrive. Desde allí puede acceder a y compartir los documentos de Word, las hojas de cálculo de Excel, así como otros archivos de Office. Incluso puede trabajar junto a sus compañeros en el mismo archivo, al mismo tiempo. Revisión sencilla Una nueva vista de revisión, Revisión sencilla, ofrece una vista simple del documento, aunque mantiene indicadores donde se realizan cambios.
  • 5.
    INSTITUTO DE EDUCACIÓNSUPERIOR TECNOLÓGICO PRIVADO “SAN PEDRO” Prof. Luis Antonio Chávez Loyola lchavezloyola@gmail.com Responder a comentarios y marcarlos como listos Los comentarios disponen ahora de un botón para responder. Puede debatir los comentarios y hacer un seguimiento de estos junto al texto correspondiente. Si un comentario ya se ha abordado y no es necesario prestarle más atención, puede marcarlo como listo. Se atenuará para pasar a un plano secundario, pero la conversación se conservará por si necesita regresar a ella más adelante. Perfeccionar y dar estilo Con Word 2013, puede crear documentos más bonitos y atrayentes, y puede trabajar con más tipos de elementos multimedia, como vídeos en línea e imágenes. Incluso puede abrir archivos PDF. Empezar con una plantilla Al abrir Word 2013, se le ofrece una selección de nuevas plantillas para ayudarle a comenzar a trabajar junto con una lista de los últimos documentos visualizados, de modo que puede retomar rápidamente la actividad donde la dejó. Si prefiere no utilizar una plantilla, haga clic en Documento en blanco. Abrir y modificar archivos PDF Abra archivo PDF y edite su contenido en Word. Edite párrafos, listas y tablas tal y como lo haría con documentos de Word. Tome el contenido y dele una excelente apariencia. Insertar vídeos e imágenes en línea Agregue vídeos en línea a los documentos que los lectores podrán visualizar directamente en Word. Agregue imágenes de servicios de fotografía en línea sin necesidad de guardarlas previamente en el PC.
  • 6.
    INSTITUTO DE EDUCACIÓNSUPERIOR TECNOLÓGICO PRIVADO “SAN PEDRO” Prof. Luis Antonio Chávez Loyola lchavezloyola@gmail.com Guías dinámicas de alineación y diseño Obtenga una vista previa dinámica cuando cambia el tamaño de formas y fotografías o las cambia de ubicación en un documento. Las nuevas guías de alineación permiten alinear gráficos, fotografías y diagramas con el texto más fácilmente. CURSOR El cursos es una barrita vertical que se sitúa en un documento es parpadeante (aparece y desaparece), indica donde va a ser digitado el próximo carácter. Para cambiar la posición del cursor simplemente debe de hacer clic con el botón izquierdo del mouse. CONFIGURAR PAGINA Ficha DISEÑO DE PAGINA Grupo CONFIGURAR PAGINA Clic sobre el BOTON DE GRUPO CONFIGURAR PAGINA, se mostrara una ventana similar a la que aparece a continuación y donde se determinara lo siguiente. Márgenes, orientación y tamaño de la página, etc. Descripción de la ficha Márgenes
  • 7.
    INSTITUTO DE EDUCACIÓNSUPERIOR TECNOLÓGICO PRIVADO “SAN PEDRO” Prof. Luis Antonio Chávez Loyola lchavezloyola@gmail.com GUARDAR UN DOCUMENTO Clic en la Ficha ARCHIVO clic en GUARDAR COMO… (presionar la tecla de F12) Seleccionar el lugar donde se guardara el documento. Brindar Nombre al Archivo o Documento. Seleccionar el TIPO. Clic en el Botón GUARDAR. Para ir guardando esporádicamente los avances que se realizan en un documento simplemente puede presionar la combinación de Teclas CTRL + G CREAR UN NUEVO DOCUMENTO Clic en Ficha ARCHIVO NUEVO Seleccionar DOCUMENTO EN BLANCO o un modelo de Plantillas Clic Sobre el botón CREAR Otra forma de Crear un documento es presionando la combinación de teclas CTRL + U ABRIR UN DOCUMENTO Clic en la Ficha ARCHIVO clic en ABRIR Buscar y seleccionar el documento que desea abrir Clic en el Botón ABRIR. CERRAR UN DOCUMENTO Clic sobre el botón Cerrar o Presionar la combinación de teclas Alt + F4 BORRAR TEXTO Es posible borra el texto que se encuentra antes y después de la posición del punto de inserción mediante el teclado de acuerdo a la tabla que se muestra a continuación. Utilice Si desea <Retroceder> Borrar el carácter/ grafía anterior <Suprimir> Borrar el carácter/ grafía siguiente <Ctrl> + <Retroceso> Borras desde la posición del punto de inserción hasta el inicio de la palabra inmediato anterior <Ctrl> + <Suprimir> Borra desde la posición del punto de inserción hasta el inicio de la palabra inmediato siguiente MODO DE INSERCIÓN Y MODO DE SOBRE ESCRITURA En Microsoft Word se tiene dos modos de escritura: El modo de inserción y el modo de sobre escritura. • El modo de inserción permite añadir textos al que ya se ha escrito. Al iniciar Word, éste está en modo de inserción • El modo de sobre escritura por el contrario, reemplaza el texto que se encuentra a la derecha del punto de inserción con el texto que usted escriba. .Para cambiar el modo a sobre escritura se presiona la tecla < Insert >
  • 8.
    INSTITUTO DE EDUCACIÓNSUPERIOR TECNOLÓGICO PRIVADO “SAN PEDRO” Prof. Luis Antonio Chávez Loyola lchavezloyola@gmail.com DESPLAZAMIENTO A TRAVÉS DEL DOCUMENTO Para Moverse Teclado Una línea hacia arriba < ↑ > Una línea hacia abajo < ↓ > Una palabra a la izquierda < CTRL > + < ← > Una a la derecha < CTRL > + < → > Al final de la línea < FIN > Al principio de la línea < INICIO > Al principio del párrafo actual < CTRL > + < ↑ > Al principio del párrafo anterior < CTRL > + < ↑ > (DOBLE) Al principio del siguiente párrafo < CTRL > + < ↓ > Arriba una pantalla < RE PÁG > Abajo una pantalla < AV PÁG > Al principio de la página siguiente < CTRL > + < AV PÁG > Al principio de la página anterior < CTRL > + < RE PÁG > Al principio de la pantalla < ALT > + < CTRL > + < RE PÁG > Al final de la pantalla < ALT > + < CTRL > + < AV PÁG > Al final del documento < CTRL > + < FIN > Al principio del documento < CTRL > + < INICIO > SELECCIONAR TEXTO EN UN DOCUMENTO Antes de dar formato, reemplazar o mover texto en Word es necesario seleccionar aquello que se desee modificar. A continuación se muestra una tabla con los métodos disponibles para realizar la selección de texto. Si desea seleccionar… Debe Hacer Una palabra Doble clic sobre la palabra Una línea de texto Clic en el margen Izquierdo de la línea Múltiples líneas de texto Clic en el margen Izquierdo de la línea y arrastre hacia arriba o abajo Una frase Mantener presionada la tecla CTRL y hacer clic en cualquier parte de la frase. Un Párrafo Doble clic en el margen izquierdo del párrafo o triple clic en cualquier lugar del párrafo Múltiples líneas Clic al lado izquierdo de la primera línea a seleccionar y arrastrar hasta haber seleccionado todas las líneas deseadas. Cualquier cantidad de textos Clic al principio del texto a seleccionar y arrastrar hasta llegar al punto donde desee terminar la selección. Si lo que Usted desee es seleccionar todo el documento puede hacerlo de cualquier modo como se le presentan a continuación. Usando Procedimiento El Teclado / keyboard Presionar simultáneamente CTRL + E El Ratón / Mouse Hacer triple clic en el margen izquierdo del cualquier párrafo.
  • 9.
    INSTITUTO DE EDUCACIÓNSUPERIOR TECNOLÓGICO PRIVADO “SAN PEDRO” Prof. Luis Antonio Chávez Loyola lchavezloyola@gmail.com FORMATO TEXTO EN UN DOCUMENTO Para brindar formato al texto de un documento se debe hacer lo siguiente: Seleccionar el Texto Ficha Inicio Grupo FUENTE Si se desea aplicar formato de texto con opciones avanzadas lo que se debe hacer es ACTIVAR LA VENTANA FUENTES dando un clic sobre esta opción. Tipo de fuente o Letra Tamaño de fuente o Letra Agrandar y Encoger fuente Cambiar mayúscula y minúscula Borrar formato de fuente Negrita Cursiva Subrayado Tachado Subíndice Superíndice Efectos de Texto Resaltador Activar la Ventana Fuente Color de Fuente
  • 10.
    INSTITUTO DE EDUCACIÓNSUPERIOR TECNOLÓGICO PRIVADO “SAN PEDRO” Prof. Luis Antonio Chávez Loyola lchavezloyola@gmail.com FORMATO DE PARRAFO EN UN DOCUMENTO Viñetas Crear Listas con numeración Crear Listas multinivel Disminuir Sangría Aumentar Sangría Ordenar Mostrar Todo Alineación Izquierda Centrar Alineación Derecha Justificar Establecer espaciado entre líneas de texto y párrafos Color de Sombreado Bordes de texto y párrafos Activar ventana configurar párrafo
  • 11.
    INSTITUTO DE EDUCACIÓNSUPERIOR TECNOLÓGICO PRIVADO “SAN PEDRO” Prof. Luis Antonio Chávez Loyola lchavezloyola@gmail.com COLUMNAS Si desea dividir un texto en columnas puede realizar siguiendo los siguientes pasos: Seleccionar el texto Ficha DISEÑO DE PAGINA Grupo CONFIGURAR PAGINA COLUMNAS Al dar clic sobre la opción Mas columnas… usted accederá a la siguiente ventana Finalmente clic en el botón ACEPTAR En esta sección usted puede seleccionar en número de columnas o si desea personalizar las columnas seleccionar la opción Más columnas… Determina la cantidad de columnas Determina una mayor cantidad de columnas Esta opción determina una línea límite entre las columnas Determina ancho y espacio entre las columnas Determina la aplicación de las columnas Vista previa
  • 12.
    INSTITUTO DE EDUCACIÓNSUPERIOR TECNOLÓGICO PRIVADO “SAN PEDRO” Prof. Luis Antonio Chávez Loyola lchavezloyola@gmail.com TABLAS Las tablas son objetos que pueden contener: texto, imágenes e incluso otras tablas; una tabla tas compuesto por: Ficha INSERTAR Grupo TABLA TABLA Determinar las cantidad de Columnas y Filas con el Mouse Si desea insertar una mayor cantidad de columnas y filas clic sobre la opción Insertar Tabla… Esta esta ventana usted determinara la cantidad de columnas y filas Combinar celdas dentro de una tabla Seleccionar las celdas a combinar Clic Derecho sobre las selección Opción Combinar Celdas INSERTAR ENCABEZADO Y PIE DE PÁGINA Son Textos especiales que se insertan en un documento. Ficha INSERTAR Grupo ENCABEZADO Y PIE DE PAGINA clic sobre Encabezado o Pie de Página. Seleccionar el modelo de encabezado o pie de pagina. REVISAR UN DOCUMENTO Una vez culminado el documento antes de imprimirlo debemos de realizar una revisión y este se logra solo con presionar la tecla de Función F7. FILA COLUMNA CELDA: Una celda es producto del cruce de una fila y una columna
  • 13.
    INSTITUTO DE EDUCACIÓNSUPERIOR TECNOLÓGICO PRIVADO “SAN PEDRO” Prof. Luis Antonio Chávez Loyola lchavezloyola@gmail.com BORDES DE PÁGINA Para brindar bordes a una pagina se debe realizar los siguientes pasos: Ficha DISEÑO DE PAGINA Grupo FONDO DE PAGINA BORDES DE PAGINA y se mostrar una ventana similar a la que se muestra a continuación Finalmente presionar clic sobre el botón Aceptar para establecer los bordes sobre la pagina MARCA DE AGUA Para brindar marca de agua a una página se debe realizar los siguientes pasos: Ficha DISEÑO DE PAGINA Grupo FONDO DE PAGINA MARCA DE AGUA Pestaña para determinar los bordes a una pagina Determinar el estilo de borde Determinar valor del borde Determinar Color del borde Bordes artísticos Determinar Ancho del borde Determinar la aplicación del borde Vista Previa
  • 14.
    INSTITUTO DE EDUCACIÓNSUPERIOR TECNOLÓGICO PRIVADO “SAN PEDRO” Prof. Luis Antonio Chávez Loyola lchavezloyola@gmail.com IMPRIMIR UN DOCUMENTO Para imprimir un documento debemos presionar la combinación de teclas CTRL + P y se mostrara la siguiente ventana COMBINAR CORRESPONDENCIA Combinar correspondencia es una utilidad que incluye Word desde hace muchos años (y muchas versiones) que permite generar, desde un documento-modelo creado una única vez, un mailing a multitud de personas o empresas, sin que sea necesario escribir los nombres y direcciones de todos y cada uno de los destinatarios. Para ello, Word se conecta con Excel (también lo podría hacer con Outlook, por ejemplo) para leer una tabla y colocar los datos de cada registro en cada documento de carta (o etiquetas, sobres, etc.), de forma que queden dispuestos en un "bloque de direcciones" al uso. También es posible añadir un "Saludo inicial" personalizado a cada destinatario: REQUISITOS PARA REALIZAR COMBINACION DE CORRESPONDENCIA Tener un documento original Tener una Base de datos donde se almacenará los datos de los destinatarios, esta base de datos puede ser realizado en Microsoft Access o Microsoft Excel. Determina la cantidad de copias que se va a imprimir Seleccionar la Marca y Serie de la Impresora Determinar las páginas que se va a imprimir Determinar la cantidad de páginas por hoja