MODELO INTEGRAL DE GESTIÓN DEL TALENTO
Planeación estratégica
Estructura organizacional
Captación de talento
Desarrollo
profesional y
retención del
talento
Integración Resolución de
conflictos
Evaluación del mercado laboral
Misión, visión y
objetivos
estratégicos
Valores
empresariales
Análisis de los
procesos
Organigrama
Diseño de
Perfiles de Puesto
Análisis del
mercado
laboral
Diseño de
estructura salarial
y de incentivos
Atracción de
talento
Evaluación
Onboarding
Definición de objetivos y
competencias
Plan de desarrollo
de largo plazo
Análisis de objetivos
de la empres
Análisis de objetivos
del empleado
Plan de desarrollo
corto plazo
Identificación de
brechas
Diseño de plan de
formación personal
Ejecución del plan
de formación
Formación continua
Evaluación del desempeño
Ejecución del
puesto
Evaluación de
desempeño
Indicadores y
metas
Programa de vinculación con
universidades
Programa de
integración
empresarial
Programa de
integración
comunitaria
FORMACIÓN CONTINUA
Fomentar la Cultura del Aprendizaje Permanente
• Promover el Autodesarrollo
• Retroalimentación Continua
Desarrollo de Habilidades Blandas
• Liderazgo y Gestión de Equipos
• Comunicación y Trabajo en Equipo
Diagnóstico de Necesidades de Formación
• Análisis de Competencias
Diseño de Programas de Formación Personalizados
• Formación Adaptada al Puesto
RESOLUCION DE
CONFLICTOS
• Formación en
Responsabilidad Social y
Ética
• Conciencia Social
• Línea confidencial
INTEGRACION
• Inclusión y Diversidad
• Mentoría Inicial
• Alianzas con
Universidades
• Programas de
Certificación Externa
Comunidades de
Aprendizaje
• Aprendizaje Social
EVALUACIÓN DEL DESEMPEÑO
• Evaluaciones de
desempeño regulares
• Reuniones de
retroalimentación
• Indicadores clave de
desempeño (KPI)
DESARROLLO PROFESIONAL Y
RETENCIÓN DEL TALENTO
• Programas de formación
interna
• E-learning
• Mentoría
• Mapeo de carreras
• Evaluación de potencial
CAPTACIÓN DE TALENTO
• Publicar ofertas de empleo
• Participación en ferias de empleo
• Marketing de empleo
• Entrevistas estructuradas.
• Pruebas psicométricas:
• Evaluaciones prácticas
• Vinculación con instituciones
educativas
EVALUACION EN EL MERCADO
LABORAL
1.Análisis de Competencia(Identificación de
Competidores Directos e Indirectos, Revisión de
Salarios y Beneficios, condiciones de trabajo).
2.Análisis de Demanda y Oferta Laboral (oferta de
talento, demanda de talento).
“ El mejor talento es valioso y escaso”
“La organización debe mantenerse competitiva
económicamente, en prestaciones, incentivos,
opciones de crecimiento, formación y ambiente laboral
para atraer y retener al mejor talento”
ESTRUCTURA ORGANIZACIONAL
• Definición de Roles y Responsabilidades
• Gestión de Equipos y Colaboración
• Desarrollo de lideres
“El diseño de perfiles de puesto y la estructura
deben revisarse de manera periódica, en
relación a los procesos de la organización y a
los cambios en estos para mantenerlos
vigentes”
PLANEACION ESTRATEGICA
• Visión y Misión Claras
• Valores empresariales
• Identificación de Prioridades Estratégicas (Expansión,
innovación tecnológica, nuevos mercados).
• Sistemas de Gestión de Talento
• Analítica de Datos de Talento
“Los valores de la organización que deben ser
tomados en cuenta para buscar talento que
los comparta”
MODELO INTEGRAL DE GESTIÓN DEL TALENTO
Planeación estratégica
Estructura organizacional
Evaluación del mercado laboral
Misión, visión y
objetivos
estratégicos
Valores
empresariales
Análisis de los
procesos
Organigrama
Diseño de
Perfiles de Puesto
Análisis del
mercado
laboral
Diseño de
estructura salarial
y de incentivos
Captación de talento
Atracción de
talento
Evaluación
Onboarding
Desarrollo
profesional y
retención del
talento
Definición de objetivos y
competencias
Plan de desarrollo
de largo plazo
Análisis de objetivos
de la empres
Análisis de objetivos
del empleado
Plan de desarrollo
corto plazo
Evaluación del desempeño
Ejecución del
puesto
Evaluación de
desempeño
Indicadores y
metas
Identificación de
brechas
Diseño de plan de
formación personal
Ejecución del plan
de formación
Formación continua
Resolución de
conflictos
Integración
Programa de vinculación
con universidades
Programa de integración
empresarial
Programa de integración
comunitaria
Programa de salud física y
mental
Ciclo de desarrollo
profesional
Ciclo de desarrollo
humanoi
- Captación de talento y onboarding
- Programa de
consolidación
de las
capacidades
- Invitación directa
- Investigación en el
mercado
- Investigación interna
-Publicación
- LinkedIn,
- bolsas especializadas
- Interna
-Vinculación (escuela –
empresa)
- Atracción de talento - Evaluación inicial
- Insumos:
- Del puesto.
- Requerimientos del puesto
- Valores de la empresa
- Políticas laborales
- Salario e incentivos
- Perspectivas (Claridad)
- Métodos
- Exámenes psicométricos y
socioeconómico
- Exámenes físicos
- Entrevistas directa
- Entrevista con personas de referencia
- Propuesta del candidato para el puesto
- Del candidato
- Preparación
- Experiencia
- Logros
- Actitudes
- Valores personales
- Situaciones particulares
(capacidades diferentes,
religión, etc.)
- Expectativas
- Criterios
- Facilidad de
familiarización con la
zona, equipos, proceso y
personal
- Capacidad de
aprendizaje dirigido,
autoaprendizaje y
retención
- Capacidades de
organización
- Capacidades duras
- Capacidades blandas
- Métodos
- Cumplimiento de
objetivos
- Examen o entrevista
- Observaciones o
comentarios del
personal del área
- Propuesta de mejora
- Evaluación en proceso (1 a 3 meses)
- Candidato cumple
perfectamente
expectativas
- Candidato tiene
potencial para cubrir las
expectativas
- Candidato no cubre ni se
le observa potencial
- Se incorpora a
la ejecución
del trabajo
- Inducción a la
empresa,
políticas,
procesos
administrativos
- Inducción al área
de trabajo,
procesos
específicos,
personal,
objetivos, etc.
- Programa
especifico de
formación para el
puesto
- Manual del
empleado
- Pequeño manual
del empleado
- Integración al puesto
Hola, Bienvenido Soy Francisco Ramírez
(Paco) soy encargado del control financiero
así que por favor no generes gastos
superfluos. Tengo 15 años en la empresa y
me la sigo pasando bien.
Consejo. Si ocupas hojas para la copiadora,
a un lado de ella hay un gabinete café
perfecto para guardarlas… ahí no están,
tienes que ir al gabinete azul del otro lado de
la oficina … ¿Por qué? Aun no logramos
descubrirlo
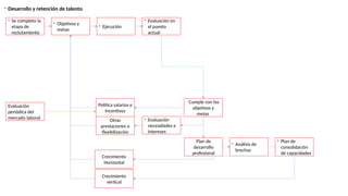
- Desarrollo y retención de talento
- Se completo la
etapa de
reclutamiento
- Objetivos y
metas
- Ejecución
- Evaluación en
el puesto
actual
- Deficiencias
- Plan de
consolidación
de capacidades
- Análisis de
brechas y
causas
Cumple con los
objetivos y
metas
Plan de
desarrollo
profesional
Política salarios e
Incentivos
- Plan de
consolidación
de capacidades
- Análisis de
brechas
Crecimiento
Horizontal
Crecimiento
vertical
- Evaluación
necesidades e
intereses
Otras
prestaciones o
flexibilización
Evaluación
periódica del
mercado laboral
- El empleado
manifiesta su
intención de
concluir la relación
laboral
- Identificar causas
o motivación
Acciones
correctivas
- Desarrollo y retención de talento
- Se completo la
etapa de
reclutamiento
- Objetivos y
metas
- Ejecución
- Evaluación en
el puesto
actual
Cumple con los
objetivos y
metas
Plan de
desarrollo
profesional
Política salarios e
Incentivos
- Plan de
consolidación
de capacidades
- Análisis de
brechas
Crecimiento
Horizontal
Crecimiento
vertical
- Evaluación
necesidades e
intereses
Otras
prestaciones o
flexibilización
Evaluación
periódica del
mercado laboral
- Desarrollo y retención de talento
- Objetivos y
metas
- Ejecución
- Evaluación en
el puesto
actual
- Plan de
consolidación
de capacidades
- Análisis de
brechas y
causas
- Evaluación
necesidades e
intereses
Otras
prestaciones o
flexibilización

Modelo de gestion de talento 050302025.pptx

  • 1.
    MODELO INTEGRAL DEGESTIÓN DEL TALENTO Planeación estratégica Estructura organizacional Captación de talento Desarrollo profesional y retención del talento Integración Resolución de conflictos Evaluación del mercado laboral Misión, visión y objetivos estratégicos Valores empresariales Análisis de los procesos Organigrama Diseño de Perfiles de Puesto Análisis del mercado laboral Diseño de estructura salarial y de incentivos Atracción de talento Evaluación Onboarding Definición de objetivos y competencias Plan de desarrollo de largo plazo Análisis de objetivos de la empres Análisis de objetivos del empleado Plan de desarrollo corto plazo Identificación de brechas Diseño de plan de formación personal Ejecución del plan de formación Formación continua Evaluación del desempeño Ejecución del puesto Evaluación de desempeño Indicadores y metas Programa de vinculación con universidades Programa de integración empresarial Programa de integración comunitaria FORMACIÓN CONTINUA Fomentar la Cultura del Aprendizaje Permanente • Promover el Autodesarrollo • Retroalimentación Continua Desarrollo de Habilidades Blandas • Liderazgo y Gestión de Equipos • Comunicación y Trabajo en Equipo Diagnóstico de Necesidades de Formación • Análisis de Competencias Diseño de Programas de Formación Personalizados • Formación Adaptada al Puesto RESOLUCION DE CONFLICTOS • Formación en Responsabilidad Social y Ética • Conciencia Social • Línea confidencial INTEGRACION • Inclusión y Diversidad • Mentoría Inicial • Alianzas con Universidades • Programas de Certificación Externa Comunidades de Aprendizaje • Aprendizaje Social EVALUACIÓN DEL DESEMPEÑO • Evaluaciones de desempeño regulares • Reuniones de retroalimentación • Indicadores clave de desempeño (KPI) DESARROLLO PROFESIONAL Y RETENCIÓN DEL TALENTO • Programas de formación interna • E-learning • Mentoría • Mapeo de carreras • Evaluación de potencial CAPTACIÓN DE TALENTO • Publicar ofertas de empleo • Participación en ferias de empleo • Marketing de empleo • Entrevistas estructuradas. • Pruebas psicométricas: • Evaluaciones prácticas • Vinculación con instituciones educativas EVALUACION EN EL MERCADO LABORAL 1.Análisis de Competencia(Identificación de Competidores Directos e Indirectos, Revisión de Salarios y Beneficios, condiciones de trabajo). 2.Análisis de Demanda y Oferta Laboral (oferta de talento, demanda de talento). “ El mejor talento es valioso y escaso” “La organización debe mantenerse competitiva económicamente, en prestaciones, incentivos, opciones de crecimiento, formación y ambiente laboral para atraer y retener al mejor talento” ESTRUCTURA ORGANIZACIONAL • Definición de Roles y Responsabilidades • Gestión de Equipos y Colaboración • Desarrollo de lideres “El diseño de perfiles de puesto y la estructura deben revisarse de manera periódica, en relación a los procesos de la organización y a los cambios en estos para mantenerlos vigentes” PLANEACION ESTRATEGICA • Visión y Misión Claras • Valores empresariales • Identificación de Prioridades Estratégicas (Expansión, innovación tecnológica, nuevos mercados). • Sistemas de Gestión de Talento • Analítica de Datos de Talento “Los valores de la organización que deben ser tomados en cuenta para buscar talento que los comparta”
  • 2.
    MODELO INTEGRAL DEGESTIÓN DEL TALENTO Planeación estratégica Estructura organizacional Evaluación del mercado laboral Misión, visión y objetivos estratégicos Valores empresariales Análisis de los procesos Organigrama Diseño de Perfiles de Puesto Análisis del mercado laboral Diseño de estructura salarial y de incentivos Captación de talento Atracción de talento Evaluación Onboarding Desarrollo profesional y retención del talento Definición de objetivos y competencias Plan de desarrollo de largo plazo Análisis de objetivos de la empres Análisis de objetivos del empleado Plan de desarrollo corto plazo Evaluación del desempeño Ejecución del puesto Evaluación de desempeño Indicadores y metas Identificación de brechas Diseño de plan de formación personal Ejecución del plan de formación Formación continua Resolución de conflictos Integración Programa de vinculación con universidades Programa de integración empresarial Programa de integración comunitaria Programa de salud física y mental Ciclo de desarrollo profesional Ciclo de desarrollo humanoi
  • 3.
    - Captación detalento y onboarding - Programa de consolidación de las capacidades - Invitación directa - Investigación en el mercado - Investigación interna -Publicación - LinkedIn, - bolsas especializadas - Interna -Vinculación (escuela – empresa) - Atracción de talento - Evaluación inicial - Insumos: - Del puesto. - Requerimientos del puesto - Valores de la empresa - Políticas laborales - Salario e incentivos - Perspectivas (Claridad) - Métodos - Exámenes psicométricos y socioeconómico - Exámenes físicos - Entrevistas directa - Entrevista con personas de referencia - Propuesta del candidato para el puesto - Del candidato - Preparación - Experiencia - Logros - Actitudes - Valores personales - Situaciones particulares (capacidades diferentes, religión, etc.) - Expectativas - Criterios - Facilidad de familiarización con la zona, equipos, proceso y personal - Capacidad de aprendizaje dirigido, autoaprendizaje y retención - Capacidades de organización - Capacidades duras - Capacidades blandas - Métodos - Cumplimiento de objetivos - Examen o entrevista - Observaciones o comentarios del personal del área - Propuesta de mejora - Evaluación en proceso (1 a 3 meses) - Candidato cumple perfectamente expectativas - Candidato tiene potencial para cubrir las expectativas - Candidato no cubre ni se le observa potencial - Se incorpora a la ejecución del trabajo - Inducción a la empresa, políticas, procesos administrativos - Inducción al área de trabajo, procesos específicos, personal, objetivos, etc. - Programa especifico de formación para el puesto - Manual del empleado - Pequeño manual del empleado - Integración al puesto
  • 4.
    Hola, Bienvenido SoyFrancisco Ramírez (Paco) soy encargado del control financiero así que por favor no generes gastos superfluos. Tengo 15 años en la empresa y me la sigo pasando bien. Consejo. Si ocupas hojas para la copiadora, a un lado de ella hay un gabinete café perfecto para guardarlas… ahí no están, tienes que ir al gabinete azul del otro lado de la oficina … ¿Por qué? Aun no logramos descubrirlo
  • 5.
    - Desarrollo yretención de talento - Se completo la etapa de reclutamiento - Objetivos y metas - Ejecución - Evaluación en el puesto actual - Deficiencias - Plan de consolidación de capacidades - Análisis de brechas y causas Cumple con los objetivos y metas Plan de desarrollo profesional Política salarios e Incentivos - Plan de consolidación de capacidades - Análisis de brechas Crecimiento Horizontal Crecimiento vertical - Evaluación necesidades e intereses Otras prestaciones o flexibilización Evaluación periódica del mercado laboral - El empleado manifiesta su intención de concluir la relación laboral - Identificar causas o motivación Acciones correctivas
  • 6.
    - Desarrollo yretención de talento - Se completo la etapa de reclutamiento - Objetivos y metas - Ejecución - Evaluación en el puesto actual Cumple con los objetivos y metas Plan de desarrollo profesional Política salarios e Incentivos - Plan de consolidación de capacidades - Análisis de brechas Crecimiento Horizontal Crecimiento vertical - Evaluación necesidades e intereses Otras prestaciones o flexibilización Evaluación periódica del mercado laboral
  • 7.
    - Desarrollo yretención de talento - Objetivos y metas - Ejecución - Evaluación en el puesto actual - Plan de consolidación de capacidades - Análisis de brechas y causas - Evaluación necesidades e intereses Otras prestaciones o flexibilización