1. Sumar dos números              3. Sacar el área y el perímetro de un
                                     triangulo.
           Inicio
                                                   inicio




    #1 y #2 suma
                                              Área, perímetro,
                                              base, altura.


   Suma #1 y #2                                    A=b*a


                                                    Área
  Suma / resultado


                                            Perímetro=b+a+b+a


    fin
                                                 Perímetro


2. Sacar el área de un círculo.
                                                      Fin
           Inicio




 3.1416 *radio al
 cuadrado



Multiplicación=3.1416*r
adio 2



   Multiplicación




     Fin
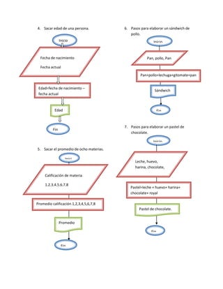
4. Sacar edad de una persona.            6. Pasos para elaborar un sándwich de
                                            pollo.
                Inicio                                    Inicio


  Fecha de nacimiento                                 Pan, pollo, Pan

  Fecha actual
                                                  Pan+pollo+lechuga+gitomate+pan


 Edad=fecha de nacimiento –
                                                          Sándwich
 fecha actual



           Edad                                               Fin


                                         7. Pasos para elaborar un pastel de
          Fin
                                            chocolate.

                                                          Inicio
5. Sacar el promedio de ocho materias.

                    Inici
                                               Leche, huevo,
                    o
                                               harina, chocolate,
                                               royal
     Calificación de materia

     1,2,3,4,5,6,7,8
                                            Pastel=leche + huevo+ harina+
                                            chocolate+ royal

Promedio calificación 1,2,3,4,5,6,7,8
                                                 Pastel de chocolate.


                Promedio

                                                        Fin


                 Fin
8. Calcular el área de un triangulo.   10. Dados los datos a, d, c y d, que
                                           representan números enteros,
               Inici                       escribe los mismos en orden inverso.
               o
                                                             Inicio
Base por altura sobre dos


                                                  A, b, c, d
      A=b*a
                                                  Orden inverso
          2


   Área de un triangulo                        Orden inverso

                                               D, c, b, a.

           Fin
9. Resolver una ecuación de dos                          D, c, b, a
   variables.

          Inicio
                                                             Fin

                                       11. Sacar promedio de 5 calificaciones
Ecuación con dos variables                 de un estudiante.

                                                        Inici
                                                        o
           X+Y
                                            Calificación 1, 2, 3, 4, 5


     Ecuación X+Y =2
                                       Suma calificación 1, 2, 3, 4, 5

                                       Promedio=resultado/# de calificaciones
              Fin

                                                    Resultado




                                                             Fin
12. Leer 2 valores distintos; determinar            14. Sumatoria de números enteros
    cual de los dos es mayor.                           múltiplos de 5 comprendidos entre
                                                        el 1 y el 100.

               Inicio                                                    Inicio


                                                               N=0       Suma=0
              A, b

                                                                 N=n+1
                                No
                                                                 Suma=n+1
               A>b                              A
                                                        No                                  Si
  Si                                                              N=19                           Mostrar 100
                           Si

               B<a                          B                                                          Fin

                                                    15. Leer un valor entero N y determinar
                                                        si es positivo o no, si no es positivo
                                      Fin               pedir otro numero hasta que sea
                                                        positivo.
13. Leer 3 valores y almacenarlos en las
    variables a, b y c y mostrar cual es el                     Inicio
    valor menor.

                 Inicio                                        A, b

                                                                                  Si
               A, b, c.
                                                                 A+                              A
                                  S
                                  i             A                         No
                     A<b
                                                                                       Si
                             no                                 B+                                B
                                      si
                     b>c                        B

                                      N                                                          Fin
                             Si       o
                     C<a                        C

                             No
                   Fin
16. Calcular la suma y el promedio de 6 números enteros.


          Inicio



A, b, c, d, e, f.

Suma, promedio.


                        Si
                             Suma=a+b+c+d+e+f
         Suma

                    N            Suma
                    o
                        Si


      Promedio                Promedio=a+b+c+d+e+f/
                              5

                                   Promedio



                                        Fin
17. Elaborar un pastel de chocolate y revisar el horno cada 5 minutos hasta que este cocido.


                             Inicio



                   Pastel de chocolate



                       5 minutos


              No                           Si

                         Pastel                        Cosido
                         cosido


                                                          Fin

diagramas

  • 1.
    1. Sumar dosnúmeros 3. Sacar el área y el perímetro de un triangulo. Inicio inicio #1 y #2 suma Área, perímetro, base, altura. Suma #1 y #2 A=b*a Área Suma / resultado Perímetro=b+a+b+a fin Perímetro 2. Sacar el área de un círculo. Fin Inicio 3.1416 *radio al cuadrado Multiplicación=3.1416*r adio 2 Multiplicación Fin
  • 2.
    4. Sacar edadde una persona. 6. Pasos para elaborar un sándwich de pollo. Inicio Inicio Fecha de nacimiento Pan, pollo, Pan Fecha actual Pan+pollo+lechuga+gitomate+pan Edad=fecha de nacimiento – Sándwich fecha actual Edad Fin 7. Pasos para elaborar un pastel de Fin chocolate. Inicio 5. Sacar el promedio de ocho materias. Inici Leche, huevo, o harina, chocolate, royal Calificación de materia 1,2,3,4,5,6,7,8 Pastel=leche + huevo+ harina+ chocolate+ royal Promedio calificación 1,2,3,4,5,6,7,8 Pastel de chocolate. Promedio Fin Fin
  • 3.
    8. Calcular elárea de un triangulo. 10. Dados los datos a, d, c y d, que representan números enteros, Inici escribe los mismos en orden inverso. o Inicio Base por altura sobre dos A, b, c, d A=b*a Orden inverso 2 Área de un triangulo Orden inverso D, c, b, a. Fin 9. Resolver una ecuación de dos D, c, b, a variables. Inicio Fin 11. Sacar promedio de 5 calificaciones Ecuación con dos variables de un estudiante. Inici o X+Y Calificación 1, 2, 3, 4, 5 Ecuación X+Y =2 Suma calificación 1, 2, 3, 4, 5 Promedio=resultado/# de calificaciones Fin Resultado Fin
  • 4.
    12. Leer 2valores distintos; determinar 14. Sumatoria de números enteros cual de los dos es mayor. múltiplos de 5 comprendidos entre el 1 y el 100. Inicio Inicio N=0 Suma=0 A, b N=n+1 No Suma=n+1 A>b A No Si Si N=19 Mostrar 100 Si B<a B Fin 15. Leer un valor entero N y determinar si es positivo o no, si no es positivo Fin pedir otro numero hasta que sea positivo. 13. Leer 3 valores y almacenarlos en las variables a, b y c y mostrar cual es el Inicio valor menor. Inicio A, b Si A, b, c. A+ A S i A No A<b Si no B+ B si b>c B N Fin Si o C<a C No Fin
  • 5.
    16. Calcular lasuma y el promedio de 6 números enteros. Inicio A, b, c, d, e, f. Suma, promedio. Si Suma=a+b+c+d+e+f Suma N Suma o Si Promedio Promedio=a+b+c+d+e+f/ 5 Promedio Fin
  • 6.
    17. Elaborar unpastel de chocolate y revisar el horno cada 5 minutos hasta que este cocido. Inicio Pastel de chocolate 5 minutos No Si Pastel Cosido cosido Fin