1
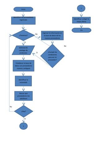
                Inicio



     Identificar los proveedores
              registrado                                                  Identificar y elegir la
                                                                              mejor oferta



                                                                                   Fin
                                        Ingresar la información en
                                   No
            ¿Tenemos?                     la base da datos de los
                                           nuevos proveedores

                      Si

                                                                     No
            Solicitud de
            catalogo de
             productos             Si          ¿Cumple las
                                               condiciones
                                               para ser mi
                                               proveedor?
        Establecer la base de
       datos con proveedores
         nuevos y antiguos




            Identificar la
             necesidad




            Buscar que
          proveedores me
             satisfacen



No

                ¿Hay?


                      Si



                  1
1
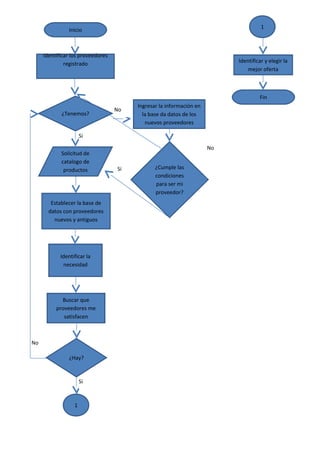
                Inicio



     Identificar los proveedores
              registrado                                                  Identificar y elegir la
                                                                              mejor oferta



                                                                                   Fin
                                        Ingresar la información en
                                   No
            ¿Tenemos?                     la base da datos de los
                                           nuevos proveedores

                      Si

                                                                     No
            Solicitud de
            catalogo de
             productos             Si          ¿Cumple las
                                               condiciones
                                               para ser mi
                                               proveedor?
        Establecer la base de
       datos con proveedores
         nuevos y antiguos




            Identificar la
             necesidad




            Buscar que
          proveedores me
             satisfacen



No

                ¿Hay?


                      Si



                  1
1
                Inicio



     Identificar los proveedores
              registrado                                                  Identificar y elegir la
                                                                              mejor oferta



                                                                                   Fin
                                        Ingresar la información en
                                   No
            ¿Tenemos?                     la base da datos de los
                                           nuevos proveedores

                      Si

                                                                     No
            Solicitud de
            catalogo de
             productos             Si          ¿Cumple las
                                               condiciones
                                               para ser mi
                                               proveedor?
        Establecer la base de
       datos con proveedores
         nuevos y antiguos




            Identificar la
             necesidad




            Buscar que
          proveedores me
             satisfacen



No

                ¿Hay?


                      Si



                  1
1
                Inicio



     Identificar los proveedores
              registrado                                                  Identificar y elegir la
                                                                              mejor oferta



                                                                                   Fin
                                        Ingresar la información en
                                   No
            ¿Tenemos?                     la base da datos de los
                                           nuevos proveedores

                      Si

                                                                     No
            Solicitud de
            catalogo de
             productos             Si          ¿Cumple las
                                               condiciones
                                               para ser mi
                                               proveedor?
        Establecer la base de
       datos con proveedores
         nuevos y antiguos




            Identificar la
             necesidad




            Buscar que
          proveedores me
             satisfacen



No

                ¿Hay?


                      Si



                  1

Diagrama de flujo proveedores

  • 1.
    1 Inicio Identificar los proveedores registrado Identificar y elegir la mejor oferta Fin Ingresar la información en No ¿Tenemos? la base da datos de los nuevos proveedores Si No Solicitud de catalogo de productos Si ¿Cumple las condiciones para ser mi proveedor? Establecer la base de datos con proveedores nuevos y antiguos Identificar la necesidad Buscar que proveedores me satisfacen No ¿Hay? Si 1
  • 2.
    1 Inicio Identificar los proveedores registrado Identificar y elegir la mejor oferta Fin Ingresar la información en No ¿Tenemos? la base da datos de los nuevos proveedores Si No Solicitud de catalogo de productos Si ¿Cumple las condiciones para ser mi proveedor? Establecer la base de datos con proveedores nuevos y antiguos Identificar la necesidad Buscar que proveedores me satisfacen No ¿Hay? Si 1
  • 3.
    1 Inicio Identificar los proveedores registrado Identificar y elegir la mejor oferta Fin Ingresar la información en No ¿Tenemos? la base da datos de los nuevos proveedores Si No Solicitud de catalogo de productos Si ¿Cumple las condiciones para ser mi proveedor? Establecer la base de datos con proveedores nuevos y antiguos Identificar la necesidad Buscar que proveedores me satisfacen No ¿Hay? Si 1
  • 4.
    1 Inicio Identificar los proveedores registrado Identificar y elegir la mejor oferta Fin Ingresar la información en No ¿Tenemos? la base da datos de los nuevos proveedores Si No Solicitud de catalogo de productos Si ¿Cumple las condiciones para ser mi proveedor? Establecer la base de datos con proveedores nuevos y antiguos Identificar la necesidad Buscar que proveedores me satisfacen No ¿Hay? Si 1