Gestión en Ciencia y Tecnología.
Formulación del Plan Institucional de Gestión Tecnológica.
Gimena María Castellanos Higuera.
Catherin Murcia Camacho
José Luis Aguilar Camacho.
Docente
UNIVERSIDAD DE SANTANDER
MAESTRÍA EN GESTIÓN DE LA TECNOLOGÍA EDUCATIVA.
Villavicencio – Meta
2018
INTRODUCCIÓN
El mundo se encuentra en un momento de la historia en donde es cambiante
constantemente, tiene avances que son permanente y demanda de las personas que quiere
alcanzar sus metas preparación y una mente que se caracteriza por el trabajo en equipo, la
disposición al cambio y la innovación.
El espacio escolar no se puede escapar de esta concepción, por el contrario debe ser el que
más fortaleza tenga en ello, pues es allí en donde se forman a las personas que tienen que
responder a las demandas que la sociedad actual les impone.
Para poder realizarlo sea hace necesaria la actualización en temas que están cada vez siendo
más fuertes, útiles y pasando hacer una necesidad, como es el caso de las TIC,
convirtiéndose en aliadas e importantes armas no solo pedagógicas sino herramientas en los
diferentes estamentos de las Instituciones Educativas.
En este orden de ideas se debe involucrar a su vez la gestión tecnológica con el propósito
de optimizar recurso, planear, ordenar y evaluar los procesos, los cuales deben ser asumidos
desde los más altos estamentos de la organización.
A continuación se describe como se encuentra la Institución Educativa Marco Antonio
Franco Rodríguez frente a las TIC y se plantea a dónde quiere llegar teniendo un horizonte
de fortalecimiento en el área académica, administraba, directiva y de la comunidad con aras
al uso efectivo de las TIC, a través de la elaboración del plan de desarrollo técnico.
DIAGNOSTICO INSTITUCIONAL
CONTEXTUALIZACIÓN DE LA INSTITUCIÓN
Misión
La Institución Educativa Marco Antonio Franco Rodríguez forma personas autónomas,
responsables y competentes; destacándose por su excelente rendimiento académico e
incursión en ejercicio del discurso crítico, centrado en el respeto a toda forma de vida y
pensamiento, dispuesto a enfrentar los retos de la dialéctica, liderando siempre procesos de
cambio fundamentados en el bien común.
Visión
En el año 2020 la Institución Educativa Marco Antonio Franco Rodríguez será
reconocida por liderar procesos pedagógicos tendientes a romper paradigmas de
imponer la violencia ante la antítesis que surge a la confrontación, formando personas
capaces de realizar mediaciones en el marco de la problemática social propia de su región,
siendo actores activos en la solución de conflictos, tendencias y pensamientos políticos;
asumiendo una actitud crítica con sentido social a favor de la paz en nuestro país.
La Institución Educativa Marco Antonio Franco Rodríguez, cumple su tercer año de
servicio a la comunidad y por ser una institución nueva cuenta con una serie de retos y
metas por realizar. Desde su funcionamiento se ha trabajado con herramientas y espacios
tecnológicos como la sala de sistemas y sus equipos; la sala de bilingüismo, que de igual
modo cuenta con equipos de cómputo para los estudiantes; el auditorio dotado con video
vean, y seis video veamos que pueden ser utilizados por docentes de todas las áreas, entre
otros. Sin embargo carece de herramientas como tabletas, tableros inteligentes y demás. Por
otro lado, son muy pocos los docentes con conocimiento y manejo de las TIC, lo que hace
que no se optimicen las herramientas ni el conocimiento tecnológico que pudieran, a bien,
aprovechar los estudiantes.
Teniendo en cuenta todo lo anterior, también se hace necesario precisar que la población
estudiantil de la I.E. MAFRA presenta algunas dificultades en cuanto al uso de
herramientas tecnológicas, como lo es la dificultad para el acceso a una conexión de
internet, pues casi un 20% de la totalidad de los estudiantes no cuenta con dicha conexión
desde sus hogares, además de no contar con equipos como pc o Tablet. Es por ello que se
hace necesario el Plan de Desarrollo Tecnológico en aras de apostarle a la mejora continua
de la calidad educativa, al mejoramiento y acercamiento al aprendizaje, sobre todo en las
áreas evaluadas por el ministerio en las pruebas saber en los grados tercero.
El plan de desarrollo está presupuestado trabajarse en el cuarto periodo académico del
presente año, en el área de lengua castellana (español) que permitan fortalecer en los
procesos lectoescritores.
A través de uso de las herramienta DOFA se visualizan las debilidades, oportunidades, fortalezas y amenazas de la Institución
educativa en los en los elementos académico, administrativo, directivo y de la comunidad, lo que permitirá posteriormente con base en
este diagnóstico la elaboración del plan de desarrollo técnico.
Se estructura en el siguiente cuadro:
ELEMENTO DEBILIDADES OPORTUNIDADES FORTALEZAS AMENAZAS
ACADEMICO El servicio de
conectividad no es
totalmente eficiente,
algunos de los
computadores no
cuentan con este.
Se da un enfoque
principalmente a los
estudiantes de
educación básica y
media en el desarrollo
de las actividades con
los computadores.
Los estudiantes en un
porcentaje alto no
Capacitación por parte
de algunos de los
docentes en el desarrollo
de las TIC tanto en
especializaciones como
en maestrías y cursos.
Se está implementado el
uso de las TIC desde este
año en un área que es
robótica para la
programación de
artefactos sencillos.
Consolidación de grupos
de trabajo de docentes en
donde se escriba las
Se cuenta con una sala
dotada de computadores en
donde cada niño puede
trabajar individualmente.
Se cuenta con una sala de
bilingüismo dotada de
equipos para el desarrollo
de actividades con
software en el área.
Docentes resistentes al
cambio, o actividades que
no estén acostumbrados en
sus prácticas pedagógicas
cuentan con conexión,
ni equipos en sus
hogares.
experiencias de
aprendizaje- enseñanza
con el fin de darlas a
conocer o llevarlas a
Instituciones como
Colciencias.
ADMINISTRATIVO No poder contar con el
recurso económico de
forma autónoma para
la compra de equipos
y la capacitación de
los diferentes
miembros de la
comunidad Educativa
La Institución educativa
se está consolidando
pues lleva prestando el
servicio a la comunidad
hace dos años por lo que
se puede con mayor
aceptación implementar
propuestas en pro del
desarrollo.
Se han abierto servicios de
apoyo para la comunidad
educativa, lo que permite
el fortalecimiento de los
equipos con los que se
cuenta y la integración de
nuevos saberes para los
estudiantes,
específicamente en
carreras tecnologías.
Recortes de recursos
económicos por partes de
las secretarias de
educación en el campo de
la ciencia y la tecnología
DIRECTIVO En la semana de
planeación
institucional, se
distribuyen los rubros
Desde el plan municipal
el planteamiento del uso
de las TIC en el
desarrollo de las
Las personas que se
encuentra en este elemento
tienen la disposición y
voluntad frente a las
Por su prestación de
servicio a la comunidad
hace poco tiempo la
secretaria del municipio
que la SEM asigna a la
institución, teniendo
como prioridad el
mantenimiento de los
equipos de cómputo.
actividades académicas
como herramienta
pedagógica para las
Instituciones Educativas
de Villavicencio.
Adquirir más equipos
para el área de robótico,
artefactos como tableros
inteligentes que
optimicen el desarrollo
de las actividades con
TIC.
nuevas propuesta, teniendo
una mente abierta al
cambio cuando se
visibiliza que es para
fortalecer los procesos de
la comunidad.
En la semana institucional
de proyección se plantea
desde las directivas el
fortalecimiento en el
proceso académico, donde
se destinan recursos para el
mejoramiento de los
equipos tecnológicos, en el
año en curso se compraron
10 para tecnología los
cuales se articulan con las
TIC para el proceso de
enseñanza aprendizaje.
aún no tiene en cuenta al
colegio en la dotación de
elementos importantes
como tables, tableros
inteligentes, lo que en
ocasiones limita el
desarrollo de actividades
de enseñanza.
COMUNIDAD Se evidencia
analfabetismo en
Se cuenta con el
convenio de la
Aunque no existe en la
comunidad la posibilidad
Muchos de los miembros
de la comunidad por sus
algunos miembros de
la comunidad frente a
las TIC
Corporación
Universitaria Politécnico
agro industrial, quien
proporciona cursos para
la comunidad educativa
en el uso de
herramientas
tecnológicas.
de tener equipos en todos
los hogares y/o servicio de
internet, los estudiantes
tienen interés por las
actividades con el uso de
las TIC, por lo que
aprovechan al máximo los
espacios donde se les
brinda experiencias con
estas.
ocupaciones diarias no
disponen del tiempo ni del
dinero para involucrarse en
actividades que les
permitan el uso de las TIC
CONFORMACIÓN DE EQUIPO
Una vez realizado el diagnostico se prosigue a la conformación del equipo de trabajo
quienes serán los encargados de la dirección del plan, apoyara a la elaboración y vigilará
para el cumplimiento de este.
PARTICIPANTE ROL MECANISMOS DE
CONTACTO Y
COMUNICACIÓN
RESPONSABILIDADES
Y FUNCIONES
Directivo docente:
Rectora, Sandra
Milena Ortiz
Dirigir grupo de
trabajo
El equipo de trabajo
tendrá una
comunicación directa
a través de reuniones
que se programaran
en las diferentes
semanas
Institucionales, como
la de Octubre para
vigilar que se esté
cumpliendo con la
visión, propósitos,
metas y objetivos del
proyecto.
Paralelamente se
estudiará la
posibilidad de realizar
un grupo de
comunicación a través
de la herramienta
WhatsApp, para tener
una comunicación
más constante, y
realizar la red de
apoyo en el
Será la encargada de ser
un canal de
comunicación con los
demás miembros de la
comunidad educativa
para las decisiones que se
tomen, y para la
asignación de posibles
recursos económicos.
Docentes de diversas
áreas y grados:
Primeria: Gimena
Castellanos, Catherin
Murcia Camacho
Básica media y
secundaria: Jhon
Romero (Ingeniero de
sistemas)
Claudia Nuñez (
Docente del área de
Español)
Flor Patricia (
Docente del área de
sociales y ciencias
políticas)
Desarrollar plan de
acción con la
comunidad educativa.
Las docentes de primaria
serán encargadas de
reproducir la información
con los demás docentes
de dicha modalidad y
liderar el proceso del plan
de acción.
El ingeniero apoyará a
través de su disciplina las
diferentes actividades,
brindando a los
estudiantes sus
conocimientos en
software y en el uso de
equipos.
Las docentes de básica
cumplimiento de las
tareas asignadas a
cada uno de los
miembros de trabajo.
media serán encargadas
de reproducir la
información con los
demás docentes de dicha
modalidad y liderar el
proceso del plan de
acción.
Padre de familia:
Claudia Cristina Ortiz
Apoyo al desarrollo
de la propuesta.
Será encargada de
comunicar a los padres de
familia líderes para el
apoyo del plan.
Por ser la representante
de los padres de familia
apoyara a la Señora
rectora para ser canal de
comunicación con el
consejo académico y
directivo-
Estudiantes:
Juan Andrés
Jaramillo:
Grado Decimo
Laura Valentina
Garzón: Grado cuarto
Apoyo en el
desarrollo de la
propuesta
Ser agentes dinámicos
que apoyen el desarrollo
del plan, siendo también
junto con sus compañeros
los directamente
beneficiados en los
programas de este.
Nota: Los docentes que fueron escogidos para el equipo de trabajo cursaron o actualmente
se encuentran realizando sus estudios en especialización o maestría de la aplicación de las
TIC a la enseñanza
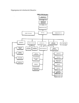
Organigrama de la Institución Educativa
VISIÓN PROPOSITOS Y METAS
Visión:
En año 2019 la Institución Educativa Marco Antonio Franco Rodríguez hará uso de las
herramientas tecnológicas con las que cuenta encaminadas al fortalecimiento de las pruebas
exteriores, este logró será a través de la incorporación de las diferentes áreas, donde se
fortalece la lectura crítica y se brindan herramientas en el uso adecuado de las TIC.
Propósitos:
- Mejoramiento de la compresión de lectura y la argumentación de estudiantes de la
I.E. MAFRA, al trabajar con textos que desarrollan su capacidad interpretativa, utilizando
las TIC.
- Fortalecer los procesos lecto escritos a través de actividades y herramientas tecnológicas
como el uso de la plataforma Colombia aprende y las capsulas de saber que contiene
actividades para trabajar en líneas y otras descargables.
- Desarrollo de actividades realizadas en el programa ardora como sopas de letras,
crucigramas, completar textos, donde los estudiantes desarrollen su capacidad de análisis.
- Optimizar el uso de herramientas tecnológicas disponibles en la institución de manera que
permita el mejoramiento del aprendizaje de los estudiantes.
Metas:
Mejorar el índice de calidad en la Institución Educativa, gracias al fortalecimiento de las
pruebas de calidad, basados en la preparación con el uso de las TIC
Involucrar a toda la comunidad educativa en el proceso de enseñanza aprendizaje, a través
de la capacitación a los padres de familia, gracias a que estos puedan hacer uso de las
herramientas tecnológicas que tiene la Institución Educativa.
Hacer uso de las herramientas desde los primeros grados de escolaridad teniendo como un
eje las TIC en el proceso de enseñanza- aprendizaje de los estudiantes.
Establecer en el currículo desde el grado primero el uso de herramientas tecnológicas
articuladas con las TIC.
Seguimiento
Las líneas de acción se proyectan para el cuarto periodo académico, el seguimiento a los
indicadores se realizara de manera semanal teniendo en cuenta las horas establecidas en el
horario para el área de español (6 horas semanales).
SISTEMA DE INDICADORES
Indicadores.
Recurso
Horas disponibles de la sala
de sistemas.
Indicador
 Número de horas
libres de la sala de
sistema. Número de
horas utilizadas en
la lectura de textos.
 Número de horas
libres de la sala de
sistema. Número de
horas utilizadas en
el desarrollo de las
actividades
planteadas en la red.
 Simulacros
realizados en línea,
donde se fortalecen
los procesos de
Cumplimiento
Este espacio se llenara
después de terminada la
actividad.
Cada periodo se realiza un
simulacro en donde se
utilizan las capsulas de
aprendizajes, videos en you
lectura crítica.
 Incorporación del
uso de las TIC en el
currículo desde
grado primero.
 Participación de los
padres de familia en
el proceso.
 Apertura de espacios
alternos de las clases
donde los estudiantes
puedan hacer uso de
las TIC para el
fortalecimiento de su
proceso pedagógico
tube, y cuestionarios de
opción múltiple.
Trabajo en equipo desde el
área de tecnología e
informática donde no solo se
exploran los artefactos sino
que a su vez se hace uso de
las TIC como herramienta
pedagógica en el desarrollo
de las actividades de las
diferentes áreas de trabajo.
Se permite la entrada en
horarios establecidos para
que los padres de familia
interactúen con los
computadores.
En el descanso por horarios
asignados para cada grado
los estudiantes participaran
en la sala para realizar
consultas, explorar y
apropiarse de las
herramientas que brinda el
internet en procesos de
fortalecimiento de la
comprensión lectora
Sala de audiovisuales *Número de horas libres de
la sala de audiovisuales.
Número de horas utilizadas
en la lectura y desarrollo de
Todos los grados desde
primero hacen uso de la sala
de audio visual para el
desarrollo de actividades
las actividades del RED. que se encaminen al
fortalecimiento de la
escritura y la lectura.
Video beam en la sala de
bilingüismo 1
# de Video beam
disponibles
# de video beam utilizados
Se incorpora en el desarrollo
de las clases por medio de
horarios el uso de esta
herramienta para la
proyección de videos y
presentaciones, donde los
estudiantes pueden conocer
el mundo y fortalecer las
temáticas vistas por medio
de la información visual y
auditiva
Plan de acción
Actividades
Elaboración de
horarios para la
utilización de la sala
de sistemas.
Propósitos
Crear un plan
organizacional para
el uso y manejo de
los instrumentos
tecnológicos.
Crear un ambiente
motivador en los
docentes para el uso
y manejo de las Tic.
Responsables
Gestión directiva
Rectora.
Horarios
Las actividades se
desarrollaran de
acuerdo al horario
establecido del Ing.
de Sistemas.
Desarrollo de
actividades Lúdicas.
Para el desarrollo de
las actividades se
realizara un recurso
Esta actividad se
desarrollara en la
sala de sistemas
donde cada
estudiante desde su
Docentes que
conforman el equipo
Se establecen de
acuerdo al número
de grados que hay
en la Institución
Educativa.
digital donde los
estudiantes puedan
explorar y
desarrollar las
actividades que allí
se plantean.
computador
ejecutara las
actividades,
siguiendo las
indicaciones que se
proyectaran dando
un paso a paso,
utilizando el video
beam.
INDICADORES DE SEGUIMIENTO Y EVALUACIÓN
Recurso
Horas disponibles de la sala
de sistemas.
Malla curriculares
Indicador
* Número de horas libres de
la sala de sistema. Número
de horas utilizadas en la
lectura de textos.
* Número de horas libres de
la sala de sistema. Número
de horas utilizadas en el
desarrollo de las actividades
planteadas en la red.
* Desde el grado primero se
desarrolla el proceso de
acercamiento con los
computadores y con las
herramientas que brinda la
Internet.
Cumplimiento
Desarrollo de horario para
el uso de la sala de
informática.
Terminado el cuarto
periodo se realizara una
reunión con el equipo de
trabajo en donde se
evaluaran los cambios que
tendrá la malla curricular,
enfocados en los primeros
grados de primaria para el
Recursos Educativos
digitales
Escuela de padres
Se acompaña las
actividades de enseñanza
aprendizaje de los recursos
educativos que se
proporcionan en el internet
y los elaborados por las
docentes.
Se desarrolla taller en
donde se les presenta a los
padres la importancia de la
incorporación de la
tecnología en el proceso de
enseñanza y los cuidados y
apoyo que ellos deben
brindar.
uso de las TIC
Elaboración de registro de
páginas encontradas y
elaboradas por los docentes
para el fortalecimiento de
los procesos de lectura
crítica.
Desarrollo de taller para la
escuela del cuarto periodo.
Seguimiento
Las líneas de acción se proyectan para el cuarto periodo académico, el seguimiento a los
indicadores se realizara de manera semanal
CONCLUSIONES
El plan de desarrollo tecnológico permite a las Instituciones Educativas optimizar los
recursos con los que cuenta para el desarrollo de actividades de enseñanza- aprendizaje con
el uso de herramientas como las TIC
La conformación de un grupo de apoyo genera una red de apoyo para el desarrollo de las
actividades, cumplimiento de metas trazadas y propósitos, lo que también conllevará a que
se pueda compartir la experiencia de manera extramural en instituciones como Colciencias
o centros educativos de la región.
La implementación de un plan de desarrollo tecnológico en la I.E. M.A.F.R.A permite que
se le dé buen uso a las herramientas tecnológicas con las que cuenta la institución
mejorando los espacios de enseñanza- aprendizaje, de las áreas establecidas.
Aunque las Instituciones Educativas cuenten con herramientas tecnológicas, en muchas
ocasiones no se hace el uso adecuado y no se aprovechan estos espacios en el desarrollo de
las actividades de Enseñanza- Aprendizaje.
Se debe generar cambios desde las directivas, pasando por el currículo, las prácticas
pedagógicas para que las herramientas tecnológicas sean eficientes y se puedan utilizar para
fortalecer los procesos de los estudiantes,
REFERENCIAS.
Horizonte Institucional, Institución Educativa Marco Antonio Franco (2017)
Libro Electrónico Multimedia: Gestión en Ciencia y Tecnología. Capítulo 1 y 2

Plan de desarrollo tecnologico

  • 1.
    Gestión en Cienciay Tecnología. Formulación del Plan Institucional de Gestión Tecnológica. Gimena María Castellanos Higuera. Catherin Murcia Camacho José Luis Aguilar Camacho. Docente UNIVERSIDAD DE SANTANDER MAESTRÍA EN GESTIÓN DE LA TECNOLOGÍA EDUCATIVA. Villavicencio – Meta 2018
  • 2.
    INTRODUCCIÓN El mundo seencuentra en un momento de la historia en donde es cambiante constantemente, tiene avances que son permanente y demanda de las personas que quiere alcanzar sus metas preparación y una mente que se caracteriza por el trabajo en equipo, la disposición al cambio y la innovación. El espacio escolar no se puede escapar de esta concepción, por el contrario debe ser el que más fortaleza tenga en ello, pues es allí en donde se forman a las personas que tienen que responder a las demandas que la sociedad actual les impone. Para poder realizarlo sea hace necesaria la actualización en temas que están cada vez siendo más fuertes, útiles y pasando hacer una necesidad, como es el caso de las TIC, convirtiéndose en aliadas e importantes armas no solo pedagógicas sino herramientas en los diferentes estamentos de las Instituciones Educativas. En este orden de ideas se debe involucrar a su vez la gestión tecnológica con el propósito de optimizar recurso, planear, ordenar y evaluar los procesos, los cuales deben ser asumidos desde los más altos estamentos de la organización. A continuación se describe como se encuentra la Institución Educativa Marco Antonio Franco Rodríguez frente a las TIC y se plantea a dónde quiere llegar teniendo un horizonte de fortalecimiento en el área académica, administraba, directiva y de la comunidad con aras al uso efectivo de las TIC, a través de la elaboración del plan de desarrollo técnico.
  • 3.
    DIAGNOSTICO INSTITUCIONAL CONTEXTUALIZACIÓN DELA INSTITUCIÓN Misión La Institución Educativa Marco Antonio Franco Rodríguez forma personas autónomas, responsables y competentes; destacándose por su excelente rendimiento académico e incursión en ejercicio del discurso crítico, centrado en el respeto a toda forma de vida y pensamiento, dispuesto a enfrentar los retos de la dialéctica, liderando siempre procesos de cambio fundamentados en el bien común. Visión En el año 2020 la Institución Educativa Marco Antonio Franco Rodríguez será reconocida por liderar procesos pedagógicos tendientes a romper paradigmas de imponer la violencia ante la antítesis que surge a la confrontación, formando personas capaces de realizar mediaciones en el marco de la problemática social propia de su región, siendo actores activos en la solución de conflictos, tendencias y pensamientos políticos; asumiendo una actitud crítica con sentido social a favor de la paz en nuestro país. La Institución Educativa Marco Antonio Franco Rodríguez, cumple su tercer año de servicio a la comunidad y por ser una institución nueva cuenta con una serie de retos y metas por realizar. Desde su funcionamiento se ha trabajado con herramientas y espacios tecnológicos como la sala de sistemas y sus equipos; la sala de bilingüismo, que de igual modo cuenta con equipos de cómputo para los estudiantes; el auditorio dotado con video vean, y seis video veamos que pueden ser utilizados por docentes de todas las áreas, entre otros. Sin embargo carece de herramientas como tabletas, tableros inteligentes y demás. Por otro lado, son muy pocos los docentes con conocimiento y manejo de las TIC, lo que hace que no se optimicen las herramientas ni el conocimiento tecnológico que pudieran, a bien, aprovechar los estudiantes.
  • 4.
    Teniendo en cuentatodo lo anterior, también se hace necesario precisar que la población estudiantil de la I.E. MAFRA presenta algunas dificultades en cuanto al uso de herramientas tecnológicas, como lo es la dificultad para el acceso a una conexión de internet, pues casi un 20% de la totalidad de los estudiantes no cuenta con dicha conexión desde sus hogares, además de no contar con equipos como pc o Tablet. Es por ello que se hace necesario el Plan de Desarrollo Tecnológico en aras de apostarle a la mejora continua de la calidad educativa, al mejoramiento y acercamiento al aprendizaje, sobre todo en las áreas evaluadas por el ministerio en las pruebas saber en los grados tercero. El plan de desarrollo está presupuestado trabajarse en el cuarto periodo académico del presente año, en el área de lengua castellana (español) que permitan fortalecer en los procesos lectoescritores.
  • 5.
    A través deuso de las herramienta DOFA se visualizan las debilidades, oportunidades, fortalezas y amenazas de la Institución educativa en los en los elementos académico, administrativo, directivo y de la comunidad, lo que permitirá posteriormente con base en este diagnóstico la elaboración del plan de desarrollo técnico. Se estructura en el siguiente cuadro: ELEMENTO DEBILIDADES OPORTUNIDADES FORTALEZAS AMENAZAS ACADEMICO El servicio de conectividad no es totalmente eficiente, algunos de los computadores no cuentan con este. Se da un enfoque principalmente a los estudiantes de educación básica y media en el desarrollo de las actividades con los computadores. Los estudiantes en un porcentaje alto no Capacitación por parte de algunos de los docentes en el desarrollo de las TIC tanto en especializaciones como en maestrías y cursos. Se está implementado el uso de las TIC desde este año en un área que es robótica para la programación de artefactos sencillos. Consolidación de grupos de trabajo de docentes en donde se escriba las Se cuenta con una sala dotada de computadores en donde cada niño puede trabajar individualmente. Se cuenta con una sala de bilingüismo dotada de equipos para el desarrollo de actividades con software en el área. Docentes resistentes al cambio, o actividades que no estén acostumbrados en sus prácticas pedagógicas
  • 6.
    cuentan con conexión, niequipos en sus hogares. experiencias de aprendizaje- enseñanza con el fin de darlas a conocer o llevarlas a Instituciones como Colciencias. ADMINISTRATIVO No poder contar con el recurso económico de forma autónoma para la compra de equipos y la capacitación de los diferentes miembros de la comunidad Educativa La Institución educativa se está consolidando pues lleva prestando el servicio a la comunidad hace dos años por lo que se puede con mayor aceptación implementar propuestas en pro del desarrollo. Se han abierto servicios de apoyo para la comunidad educativa, lo que permite el fortalecimiento de los equipos con los que se cuenta y la integración de nuevos saberes para los estudiantes, específicamente en carreras tecnologías. Recortes de recursos económicos por partes de las secretarias de educación en el campo de la ciencia y la tecnología DIRECTIVO En la semana de planeación institucional, se distribuyen los rubros Desde el plan municipal el planteamiento del uso de las TIC en el desarrollo de las Las personas que se encuentra en este elemento tienen la disposición y voluntad frente a las Por su prestación de servicio a la comunidad hace poco tiempo la secretaria del municipio
  • 7.
    que la SEMasigna a la institución, teniendo como prioridad el mantenimiento de los equipos de cómputo. actividades académicas como herramienta pedagógica para las Instituciones Educativas de Villavicencio. Adquirir más equipos para el área de robótico, artefactos como tableros inteligentes que optimicen el desarrollo de las actividades con TIC. nuevas propuesta, teniendo una mente abierta al cambio cuando se visibiliza que es para fortalecer los procesos de la comunidad. En la semana institucional de proyección se plantea desde las directivas el fortalecimiento en el proceso académico, donde se destinan recursos para el mejoramiento de los equipos tecnológicos, en el año en curso se compraron 10 para tecnología los cuales se articulan con las TIC para el proceso de enseñanza aprendizaje. aún no tiene en cuenta al colegio en la dotación de elementos importantes como tables, tableros inteligentes, lo que en ocasiones limita el desarrollo de actividades de enseñanza. COMUNIDAD Se evidencia analfabetismo en Se cuenta con el convenio de la Aunque no existe en la comunidad la posibilidad Muchos de los miembros de la comunidad por sus
  • 8.
    algunos miembros de lacomunidad frente a las TIC Corporación Universitaria Politécnico agro industrial, quien proporciona cursos para la comunidad educativa en el uso de herramientas tecnológicas. de tener equipos en todos los hogares y/o servicio de internet, los estudiantes tienen interés por las actividades con el uso de las TIC, por lo que aprovechan al máximo los espacios donde se les brinda experiencias con estas. ocupaciones diarias no disponen del tiempo ni del dinero para involucrarse en actividades que les permitan el uso de las TIC
  • 9.
    CONFORMACIÓN DE EQUIPO Unavez realizado el diagnostico se prosigue a la conformación del equipo de trabajo quienes serán los encargados de la dirección del plan, apoyara a la elaboración y vigilará para el cumplimiento de este. PARTICIPANTE ROL MECANISMOS DE CONTACTO Y COMUNICACIÓN RESPONSABILIDADES Y FUNCIONES Directivo docente: Rectora, Sandra Milena Ortiz Dirigir grupo de trabajo El equipo de trabajo tendrá una comunicación directa a través de reuniones que se programaran en las diferentes semanas Institucionales, como la de Octubre para vigilar que se esté cumpliendo con la visión, propósitos, metas y objetivos del proyecto. Paralelamente se estudiará la posibilidad de realizar un grupo de comunicación a través de la herramienta WhatsApp, para tener una comunicación más constante, y realizar la red de apoyo en el Será la encargada de ser un canal de comunicación con los demás miembros de la comunidad educativa para las decisiones que se tomen, y para la asignación de posibles recursos económicos. Docentes de diversas áreas y grados: Primeria: Gimena Castellanos, Catherin Murcia Camacho Básica media y secundaria: Jhon Romero (Ingeniero de sistemas) Claudia Nuñez ( Docente del área de Español) Flor Patricia ( Docente del área de sociales y ciencias políticas) Desarrollar plan de acción con la comunidad educativa. Las docentes de primaria serán encargadas de reproducir la información con los demás docentes de dicha modalidad y liderar el proceso del plan de acción. El ingeniero apoyará a través de su disciplina las diferentes actividades, brindando a los estudiantes sus conocimientos en software y en el uso de equipos. Las docentes de básica
  • 10.
    cumplimiento de las tareasasignadas a cada uno de los miembros de trabajo. media serán encargadas de reproducir la información con los demás docentes de dicha modalidad y liderar el proceso del plan de acción. Padre de familia: Claudia Cristina Ortiz Apoyo al desarrollo de la propuesta. Será encargada de comunicar a los padres de familia líderes para el apoyo del plan. Por ser la representante de los padres de familia apoyara a la Señora rectora para ser canal de comunicación con el consejo académico y directivo- Estudiantes: Juan Andrés Jaramillo: Grado Decimo Laura Valentina Garzón: Grado cuarto Apoyo en el desarrollo de la propuesta Ser agentes dinámicos que apoyen el desarrollo del plan, siendo también junto con sus compañeros los directamente beneficiados en los programas de este. Nota: Los docentes que fueron escogidos para el equipo de trabajo cursaron o actualmente se encuentran realizando sus estudios en especialización o maestría de la aplicación de las TIC a la enseñanza
  • 11.
    Organigrama de laInstitución Educativa
  • 12.
    VISIÓN PROPOSITOS YMETAS Visión: En año 2019 la Institución Educativa Marco Antonio Franco Rodríguez hará uso de las herramientas tecnológicas con las que cuenta encaminadas al fortalecimiento de las pruebas exteriores, este logró será a través de la incorporación de las diferentes áreas, donde se fortalece la lectura crítica y se brindan herramientas en el uso adecuado de las TIC. Propósitos: - Mejoramiento de la compresión de lectura y la argumentación de estudiantes de la I.E. MAFRA, al trabajar con textos que desarrollan su capacidad interpretativa, utilizando las TIC. - Fortalecer los procesos lecto escritos a través de actividades y herramientas tecnológicas como el uso de la plataforma Colombia aprende y las capsulas de saber que contiene actividades para trabajar en líneas y otras descargables. - Desarrollo de actividades realizadas en el programa ardora como sopas de letras, crucigramas, completar textos, donde los estudiantes desarrollen su capacidad de análisis. - Optimizar el uso de herramientas tecnológicas disponibles en la institución de manera que permita el mejoramiento del aprendizaje de los estudiantes. Metas: Mejorar el índice de calidad en la Institución Educativa, gracias al fortalecimiento de las pruebas de calidad, basados en la preparación con el uso de las TIC Involucrar a toda la comunidad educativa en el proceso de enseñanza aprendizaje, a través de la capacitación a los padres de familia, gracias a que estos puedan hacer uso de las herramientas tecnológicas que tiene la Institución Educativa.
  • 13.
    Hacer uso delas herramientas desde los primeros grados de escolaridad teniendo como un eje las TIC en el proceso de enseñanza- aprendizaje de los estudiantes. Establecer en el currículo desde el grado primero el uso de herramientas tecnológicas articuladas con las TIC. Seguimiento Las líneas de acción se proyectan para el cuarto periodo académico, el seguimiento a los indicadores se realizara de manera semanal teniendo en cuenta las horas establecidas en el horario para el área de español (6 horas semanales). SISTEMA DE INDICADORES Indicadores. Recurso Horas disponibles de la sala de sistemas. Indicador  Número de horas libres de la sala de sistema. Número de horas utilizadas en la lectura de textos.  Número de horas libres de la sala de sistema. Número de horas utilizadas en el desarrollo de las actividades planteadas en la red.  Simulacros realizados en línea, donde se fortalecen los procesos de Cumplimiento Este espacio se llenara después de terminada la actividad. Cada periodo se realiza un simulacro en donde se utilizan las capsulas de aprendizajes, videos en you
  • 14.
    lectura crítica.  Incorporacióndel uso de las TIC en el currículo desde grado primero.  Participación de los padres de familia en el proceso.  Apertura de espacios alternos de las clases donde los estudiantes puedan hacer uso de las TIC para el fortalecimiento de su proceso pedagógico tube, y cuestionarios de opción múltiple. Trabajo en equipo desde el área de tecnología e informática donde no solo se exploran los artefactos sino que a su vez se hace uso de las TIC como herramienta pedagógica en el desarrollo de las actividades de las diferentes áreas de trabajo. Se permite la entrada en horarios establecidos para que los padres de familia interactúen con los computadores. En el descanso por horarios asignados para cada grado los estudiantes participaran en la sala para realizar consultas, explorar y apropiarse de las herramientas que brinda el internet en procesos de fortalecimiento de la comprensión lectora Sala de audiovisuales *Número de horas libres de la sala de audiovisuales. Número de horas utilizadas en la lectura y desarrollo de Todos los grados desde primero hacen uso de la sala de audio visual para el desarrollo de actividades
  • 15.
    las actividades delRED. que se encaminen al fortalecimiento de la escritura y la lectura. Video beam en la sala de bilingüismo 1 # de Video beam disponibles # de video beam utilizados Se incorpora en el desarrollo de las clases por medio de horarios el uso de esta herramienta para la proyección de videos y presentaciones, donde los estudiantes pueden conocer el mundo y fortalecer las temáticas vistas por medio de la información visual y auditiva Plan de acción Actividades Elaboración de horarios para la utilización de la sala de sistemas. Propósitos Crear un plan organizacional para el uso y manejo de los instrumentos tecnológicos. Crear un ambiente motivador en los docentes para el uso y manejo de las Tic. Responsables Gestión directiva Rectora. Horarios Las actividades se desarrollaran de acuerdo al horario establecido del Ing. de Sistemas. Desarrollo de actividades Lúdicas. Para el desarrollo de las actividades se realizara un recurso Esta actividad se desarrollara en la sala de sistemas donde cada estudiante desde su Docentes que conforman el equipo Se establecen de acuerdo al número de grados que hay en la Institución Educativa.
  • 16.
    digital donde los estudiantespuedan explorar y desarrollar las actividades que allí se plantean. computador ejecutara las actividades, siguiendo las indicaciones que se proyectaran dando un paso a paso, utilizando el video beam. INDICADORES DE SEGUIMIENTO Y EVALUACIÓN Recurso Horas disponibles de la sala de sistemas. Malla curriculares Indicador * Número de horas libres de la sala de sistema. Número de horas utilizadas en la lectura de textos. * Número de horas libres de la sala de sistema. Número de horas utilizadas en el desarrollo de las actividades planteadas en la red. * Desde el grado primero se desarrolla el proceso de acercamiento con los computadores y con las herramientas que brinda la Internet. Cumplimiento Desarrollo de horario para el uso de la sala de informática. Terminado el cuarto periodo se realizara una reunión con el equipo de trabajo en donde se evaluaran los cambios que tendrá la malla curricular, enfocados en los primeros grados de primaria para el
  • 17.
    Recursos Educativos digitales Escuela depadres Se acompaña las actividades de enseñanza aprendizaje de los recursos educativos que se proporcionan en el internet y los elaborados por las docentes. Se desarrolla taller en donde se les presenta a los padres la importancia de la incorporación de la tecnología en el proceso de enseñanza y los cuidados y apoyo que ellos deben brindar. uso de las TIC Elaboración de registro de páginas encontradas y elaboradas por los docentes para el fortalecimiento de los procesos de lectura crítica. Desarrollo de taller para la escuela del cuarto periodo. Seguimiento Las líneas de acción se proyectan para el cuarto periodo académico, el seguimiento a los indicadores se realizara de manera semanal
  • 18.
    CONCLUSIONES El plan dedesarrollo tecnológico permite a las Instituciones Educativas optimizar los recursos con los que cuenta para el desarrollo de actividades de enseñanza- aprendizaje con el uso de herramientas como las TIC La conformación de un grupo de apoyo genera una red de apoyo para el desarrollo de las actividades, cumplimiento de metas trazadas y propósitos, lo que también conllevará a que se pueda compartir la experiencia de manera extramural en instituciones como Colciencias o centros educativos de la región. La implementación de un plan de desarrollo tecnológico en la I.E. M.A.F.R.A permite que se le dé buen uso a las herramientas tecnológicas con las que cuenta la institución mejorando los espacios de enseñanza- aprendizaje, de las áreas establecidas. Aunque las Instituciones Educativas cuenten con herramientas tecnológicas, en muchas ocasiones no se hace el uso adecuado y no se aprovechan estos espacios en el desarrollo de las actividades de Enseñanza- Aprendizaje. Se debe generar cambios desde las directivas, pasando por el currículo, las prácticas pedagógicas para que las herramientas tecnológicas sean eficientes y se puedan utilizar para fortalecer los procesos de los estudiantes,
  • 19.
    REFERENCIAS. Horizonte Institucional, InstituciónEducativa Marco Antonio Franco (2017) Libro Electrónico Multimedia: Gestión en Ciencia y Tecnología. Capítulo 1 y 2