También conocido como soccer , es
               un deporte de equipo entre 11
               juagares cada uno y 4 árbitros
               que se ocupan de que las normas
               se cumplan correctamente . Es
               el deporte mas popular del
               mundo. El organismo encargado
               de este deporte es la FIFA
               (federación internacional
               asociación de futbol).
                                                   formacionbritanico.blogspot.com




rodolfolopezisern.blogspot.com                   elblogdenoruega.com
se juega en un campo
                   rectangular con una meta
                   llamada portería y esta
                   ubicada a cada lado de la
                   cancha de juego, la meta es
                   meter el balón allí y a esto
                   sele denomina gol; el                             es.wikipedia.org
                   equipo que marque mas
                   goles gana.




blogsdeteaydeportea.com


                                                  candelaria-atlantico.gov.co
Este deporte se juega
                     siguiendo unas llamadas
                     reglas de juego donde la
                     regla mas importante es no
                     tener contacto de brazos y
                     manos solo se permiten en
                     saque de banda o de
                     esquina




                                                            cdgetxo.com




                                        futbolamil.com.ar

html.rincondelvago.com
Los juagares intentan llevar la pelota
                hasta la portería rival por medio de
                pases a compañeros del mismo
                equipo y el equipo rival intenta
                recuperar la pelota sin tener tanto
                contacto físico pues esta limitado.
                El partido se detiene porque la
                pelota sale del campo de juego y
                este se reinicia con una jugada
                especifica.




                                                  othersidesoulmate.blogspot.com
noticiasmercedinas.com
Los juagares principal mete deben de
                    estar en posición de guardameta y se
                    dividen así:
                    Delanteros: mancan goles.
                    Defensas: intentan frenar la delantera
                     rival.
                    Centrocampistas: manejan la pelota
                     por todo el campo.
                 Esta formación se llama formación del
                    equipo.




                                                  portaldeportivo.cl

efdeportes.com
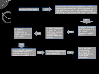
se dieron las grandes
unificaciones del futbol rugby,                                 En las islas británicas y zonas
americano, australiano, etc. Es                 XVII:           aledañas se desarrollaron            EDAD MEDIA:
decir lo que hoy se conoce como el                              diferentes deportes de equipo.
simple futbol.


          XIX:

                                                                                                   El 26 de octubre es
                                                    Se reglamento un nuevo                         considerado el día del
  A mediados de siglo se                           código: el código o reglas de                   nacimiento del futbol
                                                   Cambridge, parecidas a las de         1863:     moderno. se
  consolido los primeros        1848:
  pasos para unificar los                          hoy en día. Lomas importante                    establecieron 14
  códigos de futbol.                               es la prohibición de uso se                     reglas del nuevo
                                                   manos y brazos.                                 código y se bautizaron
                                                                                                   futbol asociación.


                                                            se realiza el primer encuentro
        se disputo la primera                               el30 de noviembre en Escocia
        edición del British             1844:               e Inglaterra dicho encuentro           1872:
        home championship.                                  concluyo en empate sin goles.


                  1871:


                                                                        Irish football
        se propuso la creación dela copa de                             association de Irlanda.
        Inglaterra.                                     1880:           El futbol rápidamente se   1888-1889:
                                                                        expandió por reino
                                                                        unido.
se inician nuevas asociaciones en Dinamarca y países
         se creo el football league.           1891:          bajos luego se sumaron nueva Zelanda, argentina, 1893:
                                                              chile, suiza, Bélgica, 1895: Italia, Alemania y Uruguay
                                                              1900: Hungría, 1901: noruega 1902: Suecia, 1904: España.



                                                                                                      1904:




                                                                                              se logro la motivación
                                                 se llevo a cabo a nivel
   se funda la                                                                                para la creación de la
                                                 de clubes una
   confederación                                                                              FIFA como
   sudamericana de
                                                 competencia quedando          1908
                                  1916:                                                       fundadores España y
   futbol y se organiza la
                                                 la medalla de oro en          :
                                                                                              Bélgica.
                                                 manos de la selección
   copa América.
                                                 británica.



         1928:

                                                                                              fue la época más
se motiva para la realización                                                                 importante del
del campeonato mundial de                        el segundo campeonato se                     crecimiento del
                                       1934:     desarrollo en Italia.         XX:
selecciones. En Uruguay                                                                       futbol. El futbol se
quedando con la medalla de oro.                                                               organizo por
                                                                                              continentes.
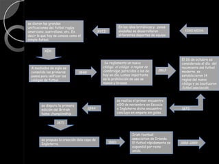
Ha tenido un crecimiento lento
              debido a conflictos sociales y
              culturales que no permiten el
              ingreso del genero femenino al
              El primer encuentro se fue en
              1892 en Glasgow Escocia.
              futbol. Se prohibió en Inglaterra
              y por esto fue reconocido a nivel
              mundial. En El primer encuentro
              internacional sucedió en 1978.
              Los primeros torneos mundiales
              comenzaron en 1990 “la copa
                                                      futbolfemeninotolima.com
              mundial femenina de futbol” y
              como deporte delos juegos
              olímpicos desde 1996.




imagenespedia.com
                                                  kokyjabn.wordpress.com
En el mundo entero suelen
                  federarse en
                  asociaciones de acuerdo
                  a su cultura y estas en
                  ligas que organizan
                  torneos donde surgen los
                  campeones nacionales e
                  internacionales .




                                                                          wickedmagazine.org




 futbolfemeninotolima.com
                                                  kokyjabn.wordpess.com
perlarove.blogspot.co
m perlarove.blogspot.com            taringa.net
Los mas importantes son:
 Copa mundial de clubes FIFA.
 Copa libertadores de América (sur).
 Liga de campeones de la UEFA (Europa).
 Liga de CAF (África).
                                                  radiotrece.com.mx




 revista.peruanosenusa.net
                             championsleague.es
 Copa de CONCAFAF (América del
 norte, central y Caribe).  noticias.emisorasunidas.com




 Liga   de campeones de la AFC (Asia).

               sportsmadeinusa.com




 Liga
     de campeones de la OFC
                     logodatabases.com

 (Oceanía).
 Eltrofeo de la copa mundial FIFA o copa
  mundial de futbol desde 1930.
 Copa mundial femenina de futbol.
 Copa América.



                                        revista.peruanosenusa.net




                      mujerfutbol.com

       terra.com.pe
 La Eurocopa
 Copa africana de naciones.
 Copa de oro de la CONCACAF.
 Copa asiática.
                                                         bolasinmanija.com.ar




    laregiondigital.com.mx

                             regateyfinta.blogspot.com
 Copa delas naciones de la OFC.
 Copa mundial de futbol sub-20.o
  campeonato sudamericano sub-20.
 Campeonato europeo sub-19.
 Campeonato juvenil de la AFC.




                                       olesevilla.com
    solofutbolenvivo.com
                           ioffer.mx
 Campeonato sud-20 de la CONCACAF
 Campeonato juvenil de la CAF.
 Campeonato sud-20 de la OFC.


                        regateyfinta.blogspot.c
                        om




    logodatabases.com

Presfut

  • 2.
    También conocido comosoccer , es un deporte de equipo entre 11 juagares cada uno y 4 árbitros que se ocupan de que las normas se cumplan correctamente . Es el deporte mas popular del mundo. El organismo encargado de este deporte es la FIFA (federación internacional asociación de futbol). formacionbritanico.blogspot.com rodolfolopezisern.blogspot.com elblogdenoruega.com
  • 3.
    se juega enun campo rectangular con una meta llamada portería y esta ubicada a cada lado de la cancha de juego, la meta es meter el balón allí y a esto sele denomina gol; el es.wikipedia.org equipo que marque mas goles gana. blogsdeteaydeportea.com candelaria-atlantico.gov.co
  • 5.
    Este deporte sejuega siguiendo unas llamadas reglas de juego donde la regla mas importante es no tener contacto de brazos y manos solo se permiten en saque de banda o de esquina cdgetxo.com futbolamil.com.ar html.rincondelvago.com
  • 6.
    Los juagares intentanllevar la pelota hasta la portería rival por medio de pases a compañeros del mismo equipo y el equipo rival intenta recuperar la pelota sin tener tanto contacto físico pues esta limitado. El partido se detiene porque la pelota sale del campo de juego y este se reinicia con una jugada especifica. othersidesoulmate.blogspot.com noticiasmercedinas.com
  • 7.
    Los juagares principalmete deben de estar en posición de guardameta y se dividen así:  Delanteros: mancan goles.  Defensas: intentan frenar la delantera rival.  Centrocampistas: manejan la pelota por todo el campo. Esta formación se llama formación del equipo. portaldeportivo.cl efdeportes.com
  • 9.
    se dieron lasgrandes unificaciones del futbol rugby, En las islas británicas y zonas americano, australiano, etc. Es XVII: aledañas se desarrollaron EDAD MEDIA: decir lo que hoy se conoce como el diferentes deportes de equipo. simple futbol. XIX: El 26 de octubre es Se reglamento un nuevo considerado el día del A mediados de siglo se código: el código o reglas de nacimiento del futbol Cambridge, parecidas a las de 1863: moderno. se consolido los primeros 1848: pasos para unificar los hoy en día. Lomas importante establecieron 14 códigos de futbol. es la prohibición de uso se reglas del nuevo manos y brazos. código y se bautizaron futbol asociación. se realiza el primer encuentro se disputo la primera el30 de noviembre en Escocia edición del British 1844: e Inglaterra dicho encuentro 1872: home championship. concluyo en empate sin goles. 1871: Irish football se propuso la creación dela copa de association de Irlanda. Inglaterra. 1880: El futbol rápidamente se 1888-1889: expandió por reino unido.
  • 10.
    se inician nuevasasociaciones en Dinamarca y países se creo el football league. 1891: bajos luego se sumaron nueva Zelanda, argentina, 1893: chile, suiza, Bélgica, 1895: Italia, Alemania y Uruguay 1900: Hungría, 1901: noruega 1902: Suecia, 1904: España. 1904: se logro la motivación se llevo a cabo a nivel se funda la para la creación de la de clubes una confederación FIFA como sudamericana de competencia quedando 1908 1916: fundadores España y futbol y se organiza la la medalla de oro en : Bélgica. manos de la selección copa América. británica. 1928: fue la época más se motiva para la realización importante del del campeonato mundial de el segundo campeonato se crecimiento del 1934: desarrollo en Italia. XX: selecciones. En Uruguay futbol. El futbol se quedando con la medalla de oro. organizo por continentes.
  • 12.
    Ha tenido uncrecimiento lento debido a conflictos sociales y culturales que no permiten el ingreso del genero femenino al El primer encuentro se fue en 1892 en Glasgow Escocia. futbol. Se prohibió en Inglaterra y por esto fue reconocido a nivel mundial. En El primer encuentro internacional sucedió en 1978. Los primeros torneos mundiales comenzaron en 1990 “la copa futbolfemeninotolima.com mundial femenina de futbol” y como deporte delos juegos olímpicos desde 1996. imagenespedia.com kokyjabn.wordpress.com
  • 14.
    En el mundoentero suelen federarse en asociaciones de acuerdo a su cultura y estas en ligas que organizan torneos donde surgen los campeones nacionales e internacionales . wickedmagazine.org futbolfemeninotolima.com kokyjabn.wordpess.com perlarove.blogspot.co m perlarove.blogspot.com taringa.net
  • 15.
    Los mas importantesson:  Copa mundial de clubes FIFA.  Copa libertadores de América (sur).  Liga de campeones de la UEFA (Europa).  Liga de CAF (África). radiotrece.com.mx revista.peruanosenusa.net championsleague.es
  • 16.
     Copa deCONCAFAF (América del norte, central y Caribe). noticias.emisorasunidas.com  Liga de campeones de la AFC (Asia). sportsmadeinusa.com  Liga de campeones de la OFC logodatabases.com (Oceanía).
  • 18.
     Eltrofeo dela copa mundial FIFA o copa mundial de futbol desde 1930.  Copa mundial femenina de futbol.  Copa América. revista.peruanosenusa.net mujerfutbol.com terra.com.pe
  • 19.
     La Eurocopa Copa africana de naciones.  Copa de oro de la CONCACAF.  Copa asiática. bolasinmanija.com.ar laregiondigital.com.mx regateyfinta.blogspot.com
  • 20.
     Copa delasnaciones de la OFC.  Copa mundial de futbol sub-20.o campeonato sudamericano sub-20.  Campeonato europeo sub-19.  Campeonato juvenil de la AFC. olesevilla.com solofutbolenvivo.com ioffer.mx
  • 21.
     Campeonato sud-20de la CONCACAF  Campeonato juvenil de la CAF.  Campeonato sud-20 de la OFC. regateyfinta.blogspot.c om logodatabases.com