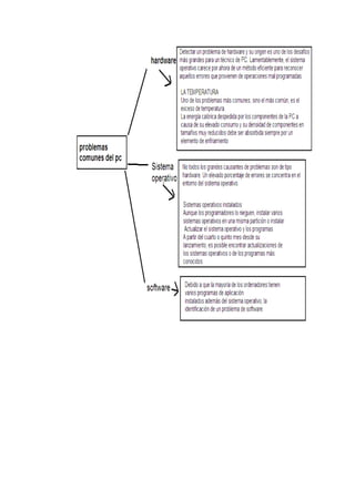
Problemas comunes del pc
Hardware:
Detectar un problema de hardware y su origen es uno de los desafíos más
grandes para un técnico de PC. Lamentablemente, el sistema operativo carece
por ahora de un método eficiente para reconocer aquellos errores que
provienen de operaciones mal programadas, de los que son causados por una
memoria dañada, un disco con sectores defectuosos, un procesador
sobreexigido o un motherboard que simplemente se resiste a cumplir con sus
tareas, etc… En este y siguientes posts trataremos de analizar algunos
problemas comunes y la manera de detectarlos y solucionarlos…
LA TEMPERATURA
Uno de los problemas más comunes, sino el más común, es el exceso de
temperatura.
La energía calórica despedida por los componentes de la PC a causa de su
elevado consumo y su densidad de componentes en tamaños muy reducidos
debe ser absorbida siempre por un elemento de enfriamiento (cooler).
Cuando el procesador sufre de excesos de temperatura, la computadora
empieza a funcionar más lentamente o de manera errática, reiniciándose por sí
sola o arrojando errores que se parecen mucho a los producidos por el
software. Para probar si éste es el problema que afecta a nuestro equipo,
necesitaremos una aplicación de monitoreo y otra que recargue al procesador
de tareas…
Para monitoreo, entre varias opciones, uno de los recomendados es
Motherboard Monitor, que soporta la mayoría de los motherboards actuales y
se ha ganado su fama como uno de los más exactos al momento de tomar la
temperatura del procesador.
Otro de los problemas de hardware muy populares, y que también puede
confundirse con el software, son las fallas en la memoria RAM. Una memoria
pinchada es aquélla incapaz de conservar los datos que se le mandamos, lo
que ocasiona errores de pantalla azul o de congelamiento total del equipo en
Windows.
La lógica de los discos duros ha mejorado notablemente, y son raras las veces
en que una unidad se daña sin previo aviso. El sistema S.M.A.R.T. es el
encargado de detectar posibles fallas y ponernos en alerta. Aun así, pueden
producirse errores esencialmente de software, donde el sistema de archivos se
daña, o pequeñas variaciones en el magnetismo de la superficie producen la
pérdida de datos
Sistema operativo:
No todos los grandes causantes de problemas son de tipo hardware. Un
elevado porcentaje de errores se concentra en el entorno del sistema operativo.
Registro
El Registro de Windows es una base de datos donde se almacena la
configuración del sistema operativo y la de los programas que están instalados.
Cualquier mínimo problema con este gran Índice de configuraciones puede
dejar el equipo totalmente paralizado. Existe una manera de mantener el
Registro en forma: realizando pocas instalaciones y desinstalaciones.
RECOMENDACIÓN: Las herramientas para "limpiar" el Registro de
procedencia desconocida pueden producir efectos secundarios. Lo mejor es
recurrir a programas desarrollados por una compañía de confianza.
Sistemas operativos instalados
Aunque los programadores lo nieguen, instalar varios sistemas operativos en
una misma partición o instalar uno sobre otro puede crear algunos conflictos.
Lo mejor es asignar a cada sistema operativo un disco duro o partición
diferente y que sea el usuario el que conmute entre ellos manualmente.
Actualizar el sistema operativo y los programas
A partir del cuarto o quinto mes desde su lanzamiento, es posible encontrar
actualizaciones de los sistemas operativos o de los programas más conocidos.
Estas revisiones corrigen problemas y fallos que no se apreciaron durante su
programación. Muchas veces el usuario puede ver cómo desaparecen sus
quebraderos de cabeza.
Software:
Debido a que la mayoría de los ordenadores tienen varios programas de
aplicación
instalados además del sistema operativo, la identificación de un problema de
software
puede resultar confusa. Los errores de software también pueden parecer fallas
del hardware.
Las circunstancias siguientes pueden traducirse en errores de software:
• Instalación o configuración incorrecta de un programa
• Errores de entrada
• Drivers de dispositivos que ocasionan conflictos con ciertos programas de
aplicación
• Conflictos de interrupción entre dispositivos
Puede confirmar si el problema del ordenador se debe al software ejecutando
las
pruebas de la placa base de los Diagnósticos Dell. Si todas las pruebas del
grupo finalizan
satisfactoriamente, el software es la causa más probable del problema.
Conexión de red:
Los problemas de conectividad de red tienen distintas causas pero
normalmente se deben a adaptadores de red incorrectos, a una incorrecta
configuración de los modificadores, a un hardware defectuoso o a problemas
del controlador. Algunos síntomas de los problemas de conectividad son
intermitentes, por lo que no parecen señalar claramente a una de estas causas.
A veces, una actualización del sistema operativo introduce los problemas de
conectividad de red. El mismo adaptador de red que funcionó correctamente en
un sistema operativo anterior o diferente, como Microsoft Windows 98 o
Microsoft Windows 95, puede producir problemas después de una
actualización. A veces, la causa de un problema de conectividad puede ser la
reubicación de un servidor.
Las causas más comunes de los problemas de conectividad son:
 Los adaptadores de red y puertos conectores tienen niveles de dúplex o
parámetros de velocidad de transferencia no coincidentes.
 Los adaptadores de red o los conectores con tasas de transmisión de
10/100 megabits por segundo (Mbps) no conectan correctamente.
Alguna configuración de detección automática no puede detectar
correctamente la velocidad de algunos adaptadores de red.
 El adaptador de red es incompatible con la placa base o con otros
controladores o componentes de hardware o de software.
Problemas comunes del pc

Problemas comunes del pc

  • 1.
    Problemas comunes delpc Hardware: Detectar un problema de hardware y su origen es uno de los desafíos más grandes para un técnico de PC. Lamentablemente, el sistema operativo carece por ahora de un método eficiente para reconocer aquellos errores que provienen de operaciones mal programadas, de los que son causados por una memoria dañada, un disco con sectores defectuosos, un procesador sobreexigido o un motherboard que simplemente se resiste a cumplir con sus tareas, etc… En este y siguientes posts trataremos de analizar algunos problemas comunes y la manera de detectarlos y solucionarlos… LA TEMPERATURA Uno de los problemas más comunes, sino el más común, es el exceso de temperatura. La energía calórica despedida por los componentes de la PC a causa de su elevado consumo y su densidad de componentes en tamaños muy reducidos debe ser absorbida siempre por un elemento de enfriamiento (cooler). Cuando el procesador sufre de excesos de temperatura, la computadora empieza a funcionar más lentamente o de manera errática, reiniciándose por sí sola o arrojando errores que se parecen mucho a los producidos por el software. Para probar si éste es el problema que afecta a nuestro equipo, necesitaremos una aplicación de monitoreo y otra que recargue al procesador de tareas… Para monitoreo, entre varias opciones, uno de los recomendados es Motherboard Monitor, que soporta la mayoría de los motherboards actuales y se ha ganado su fama como uno de los más exactos al momento de tomar la temperatura del procesador. Otro de los problemas de hardware muy populares, y que también puede confundirse con el software, son las fallas en la memoria RAM. Una memoria pinchada es aquélla incapaz de conservar los datos que se le mandamos, lo que ocasiona errores de pantalla azul o de congelamiento total del equipo en Windows. La lógica de los discos duros ha mejorado notablemente, y son raras las veces en que una unidad se daña sin previo aviso. El sistema S.M.A.R.T. es el encargado de detectar posibles fallas y ponernos en alerta. Aun así, pueden producirse errores esencialmente de software, donde el sistema de archivos se daña, o pequeñas variaciones en el magnetismo de la superficie producen la pérdida de datos Sistema operativo: No todos los grandes causantes de problemas son de tipo hardware. Un elevado porcentaje de errores se concentra en el entorno del sistema operativo. Registro El Registro de Windows es una base de datos donde se almacena la configuración del sistema operativo y la de los programas que están instalados. Cualquier mínimo problema con este gran Índice de configuraciones puede
  • 2.
    dejar el equipototalmente paralizado. Existe una manera de mantener el Registro en forma: realizando pocas instalaciones y desinstalaciones. RECOMENDACIÓN: Las herramientas para "limpiar" el Registro de procedencia desconocida pueden producir efectos secundarios. Lo mejor es recurrir a programas desarrollados por una compañía de confianza. Sistemas operativos instalados Aunque los programadores lo nieguen, instalar varios sistemas operativos en una misma partición o instalar uno sobre otro puede crear algunos conflictos. Lo mejor es asignar a cada sistema operativo un disco duro o partición diferente y que sea el usuario el que conmute entre ellos manualmente. Actualizar el sistema operativo y los programas A partir del cuarto o quinto mes desde su lanzamiento, es posible encontrar actualizaciones de los sistemas operativos o de los programas más conocidos. Estas revisiones corrigen problemas y fallos que no se apreciaron durante su programación. Muchas veces el usuario puede ver cómo desaparecen sus quebraderos de cabeza. Software: Debido a que la mayoría de los ordenadores tienen varios programas de aplicación instalados además del sistema operativo, la identificación de un problema de software puede resultar confusa. Los errores de software también pueden parecer fallas del hardware. Las circunstancias siguientes pueden traducirse en errores de software: • Instalación o configuración incorrecta de un programa • Errores de entrada • Drivers de dispositivos que ocasionan conflictos con ciertos programas de aplicación • Conflictos de interrupción entre dispositivos Puede confirmar si el problema del ordenador se debe al software ejecutando las pruebas de la placa base de los Diagnósticos Dell. Si todas las pruebas del grupo finalizan satisfactoriamente, el software es la causa más probable del problema. Conexión de red: Los problemas de conectividad de red tienen distintas causas pero normalmente se deben a adaptadores de red incorrectos, a una incorrecta configuración de los modificadores, a un hardware defectuoso o a problemas del controlador. Algunos síntomas de los problemas de conectividad son intermitentes, por lo que no parecen señalar claramente a una de estas causas. A veces, una actualización del sistema operativo introduce los problemas de conectividad de red. El mismo adaptador de red que funcionó correctamente en un sistema operativo anterior o diferente, como Microsoft Windows 98 o
  • 3.
    Microsoft Windows 95,puede producir problemas después de una actualización. A veces, la causa de un problema de conectividad puede ser la reubicación de un servidor. Las causas más comunes de los problemas de conectividad son:  Los adaptadores de red y puertos conectores tienen niveles de dúplex o parámetros de velocidad de transferencia no coincidentes.  Los adaptadores de red o los conectores con tasas de transmisión de 10/100 megabits por segundo (Mbps) no conectan correctamente. Alguna configuración de detección automática no puede detectar correctamente la velocidad de algunos adaptadores de red.  El adaptador de red es incompatible con la placa base o con otros controladores o componentes de hardware o de software.