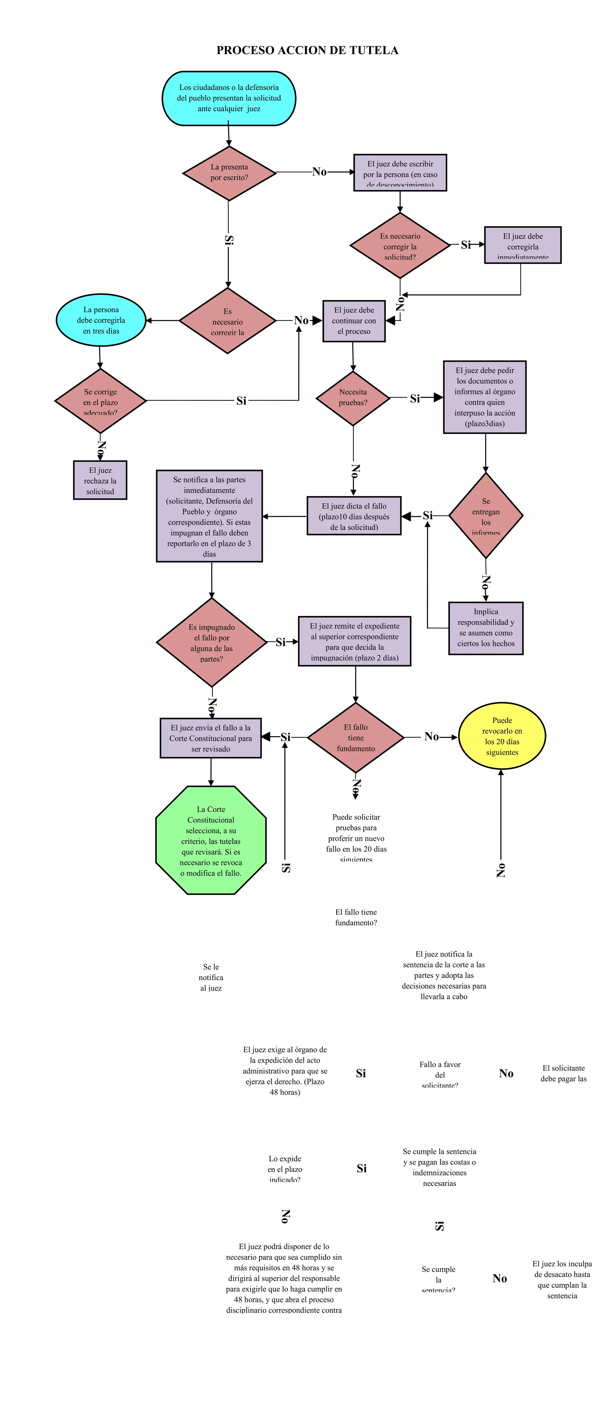
PROCESO ACCION DE TUTELA<br />151169935087Los ciudadanos o la defensoría del pueblo presentan la solicitud ante cualquier  juez00Los ciudadanos o la defensoría del pueblo presentan la solicitud ante cualquier  juez283146572370950048628307065645004862830571309500493077556464200045364402856865005598795618426500559371565703450054127406332220No00No45269155656580003926840517017000392684045085000037642804927600No00No46888405503545Si00Si7264404603750005549904632325No00No726440491807500438404041509950045269154027170Si00Si4778375415099500260286541890950023323554055745Si00Si1307465418909500323596032461200030791153036570No00No295529031800800033801053180080004393565318008000451739030810200043326052827655No00No451739026428700060413902455545004326890318008000129794031800800035458402931795El juez debe continuar con el proceso00El juez debe continuar con el proceso5146040221742000539369022174200051593752084070Si00Si234569022561550021647152017395Si00Si23456901655445002945765130365500360299013036550033077151160145No00No39268401527619500217424014761845El juez podrá disponer de lo necesario para que sea cumplido sin más requisitos en 48 horas y se dirigirá al superior del responsable para exigirle que lo haga cumplir en 48 horas, y que abra el proceso disciplinario correspondiente contra el mismo.00El juez podrá disponer de lo necesario para que sea cumplido sin más requisitos en 48 horas y se dirigirá al superior del responsable para exigirle que lo haga cumplir en 48 horas, y que abra el proceso disciplinario correspondiente contra el mismo.444690513561695Se cumple la sentencia y se pagan las costas o indemnizaciones necesarias00Se cumple la sentencia y se pagan las costas o indemnizaciones necesarias306006513077825005021580118776750014312909065895La Corte Constitucional selecciona, a su criterio, las tutelas que revisará. Si es necesario se revoca o modifica el fallo.00La Corte Constitucional selecciona, a su criterio, las tutelas que revisará. Si es necesario se revoca o modifica el fallo.39554151019937000442722011068050El juez notifica la sentencia de la corte a las partes y adopta las decisiones necesarias para llevarla a cabo00El juez notifica la sentencia de la corte a las partes y adopta las decisiones necesarias para llevarla a cabo24695151147572000179324011161395Se le notifica al juez00Se le notifica al juez211772510427970002126615870394500395541575520550027692355655945002136140623697000559879546037500051365156741795Implica responsabilidad y se asumen como ciertos los hechos00Implica responsabilidad y se asumen como ciertos los hechos51365155103495Se entregan los informes?00Se entregan los informes?52603408008620Puede revocarlo en los 20 días siguientes00Puede revocarlo en los 20 días siguientes39173153446145007169153503295004517390154114500234569065532000444119014876145Se cumple la sentencia?00Se cumple la sentencia?604139014980920El juez los inculpa de desacato hasta que cumplan la sentencia00El juez los inculpa de desacato hasta que cumplan la sentencia243713013475970Lo expide en el plazo indicado?00Lo expide en el plazo indicado?606996512456795El solicitante debe pagar las costas00El solicitante debe pagar las costas432689012285345Fallo a favor del solicitante?00Fallo a favor del solicitante?241744512275820El juez exige al órgano de la expedición del acto administrativo para que se ejerza el derecho. (Plazo 48 horas)00El juez exige al órgano de la expedición del acto administrativo para que se ejerza el derecho. (Plazo 48 horas)331724010370820El fallo tiene fundamento?00El fallo tiene fundamento?33121609208770Puede solicitar pruebas para proferir un nuevo fallo en los 20 días siguientes00Puede solicitar pruebas para proferir un nuevo fallo en los 20 días siguientes14884408208645El juez envía el fallo a la Corte Constitucional para ser revisado00El juez envía el fallo a la Corte Constitucional para ser revisado33502608008620El fallo tiene fundamento?00El fallo tiene fundamento?14408156684645Es impugnado el fallo por alguna de las partes?00Es impugnado el fallo por alguna de las partes?32359606922770El juez remite el expediente al superior correspondiente para que decida la impugnación (plazo 2 días)00El juez remite el expediente al superior correspondiente para que decida la impugnación (plazo 2 días)33458155408295El juez dicta el fallo (plazo10 días después de la solicitud)00El juez dicta el fallo (plazo10 días después de la solicitud)14408155074920Se notifica a las partes inmediatamente (solicitante, Defensoría del Pueblo y  órgano correspondiente). Si estas impugnan el fallo deben reportarlo en el plazo de 3 días 00Se notifica a las partes inmediatamente (solicitante, Defensoría del Pueblo y  órgano correspondiente). Si estas impugnan el fallo deben reportarlo en el plazo de 3 días 3930654956175El juez rechaza la solicitud00El juez rechaza la solicitud50698403693795El juez debe pedir los documentos o informes al órgano contra quien interpuso la acción (plazo3dias)00El juez debe pedir los documentos o informes al órgano contra quien interpuso la acción (plazo3dias)1549403789045Se corrige en el plazo adecuado?00Se corrige en el plazo adecuado?34601153822700Necesita pruebas?00Necesita pruebas?1739902846070La persona debe corregirla en tres días00La persona debe corregirla en tres días17265652767965Es necesario corregir la solicitud?00Es necesario corregir la solicitud?1774190979170La presenta por escrito?00La presenta por escrito?38887401817370Es necesario corregir la solicitud?00Es necesario corregir la solicitud?39363651083945El juez debe escribir por la persona (en caso de desconocimiento)00El juez debe escribir por la persona (en caso de desconocimiento)55892701998345El juez debe corregirla inmediatamente00El juez debe corregirla inmediatamente<br />2747645153860500314198015474950028905201404620Si00Si5018405154813000458025515468600047097951395095No00No57912001948180003060065160464500306006538633400037788852004695No00No395097022237700039516051995170002145030919480001953895981710No00No21361401219835003079115339090002827655205105Si00Si<br />568896528289250056527702695575No00No595566528473400038430202695575Si00Si370014528295600041040052838450005789295342900003060065304800005603875133350No00No2890520133350Si00Si<br />500888020154900048298102358390Si00Si50088802520315003060065213931500305054024345900028809952186940No00No556514031299150055708552987040No00No58629553129915004104005173164500369443017386300038525451596390Si00Si<br />

Proceso accion de tutela

  • 1.
    PROCESO ACCION DETUTELA<br />151169935087Los ciudadanos o la defensoría del pueblo presentan la solicitud ante cualquier juez00Los ciudadanos o la defensoría del pueblo presentan la solicitud ante cualquier juez283146572370950048628307065645004862830571309500493077556464200045364402856865005598795618426500559371565703450054127406332220No00No45269155656580003926840517017000392684045085000037642804927600No00No46888405503545Si00Si7264404603750005549904632325No00No726440491807500438404041509950045269154027170Si00Si4778375415099500260286541890950023323554055745Si00Si1307465418909500323596032461200030791153036570No00No295529031800800033801053180080004393565318008000451739030810200043326052827655No00No451739026428700060413902455545004326890318008000129794031800800035458402931795El juez debe continuar con el proceso00El juez debe continuar con el proceso5146040221742000539369022174200051593752084070Si00Si234569022561550021647152017395Si00Si23456901655445002945765130365500360299013036550033077151160145No00No39268401527619500217424014761845El juez podrá disponer de lo necesario para que sea cumplido sin más requisitos en 48 horas y se dirigirá al superior del responsable para exigirle que lo haga cumplir en 48 horas, y que abra el proceso disciplinario correspondiente contra el mismo.00El juez podrá disponer de lo necesario para que sea cumplido sin más requisitos en 48 horas y se dirigirá al superior del responsable para exigirle que lo haga cumplir en 48 horas, y que abra el proceso disciplinario correspondiente contra el mismo.444690513561695Se cumple la sentencia y se pagan las costas o indemnizaciones necesarias00Se cumple la sentencia y se pagan las costas o indemnizaciones necesarias306006513077825005021580118776750014312909065895La Corte Constitucional selecciona, a su criterio, las tutelas que revisará. Si es necesario se revoca o modifica el fallo.00La Corte Constitucional selecciona, a su criterio, las tutelas que revisará. Si es necesario se revoca o modifica el fallo.39554151019937000442722011068050El juez notifica la sentencia de la corte a las partes y adopta las decisiones necesarias para llevarla a cabo00El juez notifica la sentencia de la corte a las partes y adopta las decisiones necesarias para llevarla a cabo24695151147572000179324011161395Se le notifica al juez00Se le notifica al juez211772510427970002126615870394500395541575520550027692355655945002136140623697000559879546037500051365156741795Implica responsabilidad y se asumen como ciertos los hechos00Implica responsabilidad y se asumen como ciertos los hechos51365155103495Se entregan los informes?00Se entregan los informes?52603408008620Puede revocarlo en los 20 días siguientes00Puede revocarlo en los 20 días siguientes39173153446145007169153503295004517390154114500234569065532000444119014876145Se cumple la sentencia?00Se cumple la sentencia?604139014980920El juez los inculpa de desacato hasta que cumplan la sentencia00El juez los inculpa de desacato hasta que cumplan la sentencia243713013475970Lo expide en el plazo indicado?00Lo expide en el plazo indicado?606996512456795El solicitante debe pagar las costas00El solicitante debe pagar las costas432689012285345Fallo a favor del solicitante?00Fallo a favor del solicitante?241744512275820El juez exige al órgano de la expedición del acto administrativo para que se ejerza el derecho. (Plazo 48 horas)00El juez exige al órgano de la expedición del acto administrativo para que se ejerza el derecho. (Plazo 48 horas)331724010370820El fallo tiene fundamento?00El fallo tiene fundamento?33121609208770Puede solicitar pruebas para proferir un nuevo fallo en los 20 días siguientes00Puede solicitar pruebas para proferir un nuevo fallo en los 20 días siguientes14884408208645El juez envía el fallo a la Corte Constitucional para ser revisado00El juez envía el fallo a la Corte Constitucional para ser revisado33502608008620El fallo tiene fundamento?00El fallo tiene fundamento?14408156684645Es impugnado el fallo por alguna de las partes?00Es impugnado el fallo por alguna de las partes?32359606922770El juez remite el expediente al superior correspondiente para que decida la impugnación (plazo 2 días)00El juez remite el expediente al superior correspondiente para que decida la impugnación (plazo 2 días)33458155408295El juez dicta el fallo (plazo10 días después de la solicitud)00El juez dicta el fallo (plazo10 días después de la solicitud)14408155074920Se notifica a las partes inmediatamente (solicitante, Defensoría del Pueblo y órgano correspondiente). Si estas impugnan el fallo deben reportarlo en el plazo de 3 días 00Se notifica a las partes inmediatamente (solicitante, Defensoría del Pueblo y órgano correspondiente). Si estas impugnan el fallo deben reportarlo en el plazo de 3 días 3930654956175El juez rechaza la solicitud00El juez rechaza la solicitud50698403693795El juez debe pedir los documentos o informes al órgano contra quien interpuso la acción (plazo3dias)00El juez debe pedir los documentos o informes al órgano contra quien interpuso la acción (plazo3dias)1549403789045Se corrige en el plazo adecuado?00Se corrige en el plazo adecuado?34601153822700Necesita pruebas?00Necesita pruebas?1739902846070La persona debe corregirla en tres días00La persona debe corregirla en tres días17265652767965Es necesario corregir la solicitud?00Es necesario corregir la solicitud?1774190979170La presenta por escrito?00La presenta por escrito?38887401817370Es necesario corregir la solicitud?00Es necesario corregir la solicitud?39363651083945El juez debe escribir por la persona (en caso de desconocimiento)00El juez debe escribir por la persona (en caso de desconocimiento)55892701998345El juez debe corregirla inmediatamente00El juez debe corregirla inmediatamente<br />2747645153860500314198015474950028905201404620Si00Si5018405154813000458025515468600047097951395095No00No57912001948180003060065160464500306006538633400037788852004695No00No395097022237700039516051995170002145030919480001953895981710No00No21361401219835003079115339090002827655205105Si00Si<br />568896528289250056527702695575No00No595566528473400038430202695575Si00Si370014528295600041040052838450005789295342900003060065304800005603875133350No00No2890520133350Si00Si<br />500888020154900048298102358390Si00Si50088802520315003060065213931500305054024345900028809952186940No00No556514031299150055708552987040No00No58629553129915004104005173164500369443017386300038525451596390Si00Si<br />