Microcontroladores Programables

Un microcontrolador es un computador completo, aunque de limitadas prestaciones, que está
contenido en el chip de un circuito integrado y se destina a gobernar una sola tarea.

Usos:

        Informática: desde el ratón o el teclado hasta la impresora, son regulados por el programa
        de un microcontrolador.
        Electrodomésticos: lavadoras, hornos, televisores, videos, equipos de sonido, etc.
        Sistemas de supervisión, vigilancia y alarma en edificios para optimizar el rendimiento de
        ascensores, aire acondicionado, alarmas de incendio, robo, etc.
        Telecomunicaciones
        Instrumentación
        Electromedicina
        Industria automotriz

Diferencias entre microprocesador y microcontrolador

Un microprocesador es un sistema abierto con el que puede construirse un computador con las
características que se desee, acoplándole los módulos necesarios.




Un microcontrolador es un sistema cerrado que contiene un computador completo y de
prestaciones limitadas que no se pueden modificar.
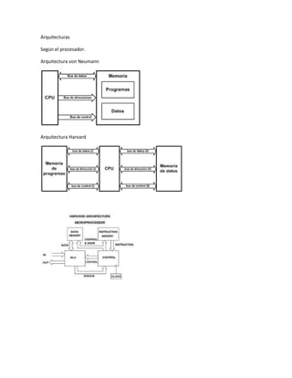
Arquitecturas

Según el procesador.

Arquitectura von Neumann




Arquitectura Harvard
Pipeline

Programacion avanzada pdf 7

  • 1.
    Microcontroladores Programables Un microcontroladores un computador completo, aunque de limitadas prestaciones, que está contenido en el chip de un circuito integrado y se destina a gobernar una sola tarea. Usos: Informática: desde el ratón o el teclado hasta la impresora, son regulados por el programa de un microcontrolador. Electrodomésticos: lavadoras, hornos, televisores, videos, equipos de sonido, etc. Sistemas de supervisión, vigilancia y alarma en edificios para optimizar el rendimiento de ascensores, aire acondicionado, alarmas de incendio, robo, etc. Telecomunicaciones Instrumentación Electromedicina Industria automotriz Diferencias entre microprocesador y microcontrolador Un microprocesador es un sistema abierto con el que puede construirse un computador con las características que se desee, acoplándole los módulos necesarios. Un microcontrolador es un sistema cerrado que contiene un computador completo y de prestaciones limitadas que no se pueden modificar.
  • 2.
    Arquitecturas Según el procesador. Arquitecturavon Neumann Arquitectura Harvard
  • 3.