Incrustar presentación
Descargar para leer sin conexión




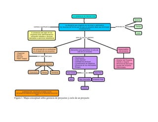
El documento presenta un mapa conceptual sobre la gerencia de proyectos y el ciclo de un proyecto realizado por Juan Felipe Cuchimba Yucuma para su maestría en gestión de tecnología educativa en la Universidad de Santander, que incluye referencias bibliográficas sobre herramientas para la gestión de proyectos educativos con TIC y el rol del gerente de proyectos en proyectos de I+D.



