UNIVERSIDAD TECNOLÓGICA DEL ESTADO DE
ZACATECAS
UNIDAD ACADÉMICA DE PINOS
TECNOLOGIAS DEL INFORMACIÓN Y COMUNICACION
REDES DE ÁREA LOCAL
ESTADO ENLACE
JOSÉ FRANCISCO ARENAS JIMÉNEZ
ELOY CONTRERAS DE LIRA
2-“A”
04/04/2014
REDES DE AREA LOCAL 2014
UNIVERSIDAD TECNOLOGICA DEL ESTADO DE ZACATECAS Página 2
INDICE
1. Introducción……………………………………………………………..3
2. Concepto de enrutamiento estado enlace…………………………..4
3. Características de enrutamiento estado enlace…………………….7
4. Ventajas de utilizar enrutamiento estado enlace……………………8
5. Desventajas de utilizar enrutamiento estado enlace……………….9
6. Protocolo que utilizan enrutamiento estado enlace…………………9
7. Mapa mental del tema enrutamiento estado enlace………………..11
8. Conclusión……………………………………………………………….12
REDES DE AREA LOCAL 2014
UNIVERSIDAD TECNOLOGICA DEL ESTADO DE ZACATECAS Página 3
INTRODUCCION
IS-IS es un protocolo de enrutamiento interior desarrollado en los años 80
originalmente Su desarrollo estuvo motivado por la necesidad de un sistema no
propietario que pudiera soportar un gran esquema de direccionamiento y un
diseño jerárquico.
Los grandes proveedores de servicios de Internet han venido usando IS-IS desde
su introducción y recientemente se ha comenzado a implementar en otros
mercados. IS-IS permite trabajar con Type of Service (ToS) para la ingeniería de
tráfico.
Es un protocolo de la capa de red. Permite a sistemas intermedios (IS’s)dentro de
un mismo dominio cambiar su configuración e información de ruteo para facilitar la
información de encaminamiento y funciones de transmisión de la capa de red.
El protocolo de encaminamiento IS-IS está pensado para soportar
encaminamiento en grandes dominios consistentes en combinaciones de muchos
tipos de subredes. Esto incluye enlaces punto a punto, enlaces
multipunto, subredes X.25 y subredes broadcast tales como las ISO 8802 LANs.
Para poder soportar dominios grandes, la previsión está hecha para que el ruteo
intradominio sea organizado jerárquicamente. Un dominio grande puede ser
dividido administrativamente en áreas. Cada sistema reside en exactamente un
área.
REDES DE AREA LOCAL 2014
UNIVERSIDAD TECNOLOGICA DEL ESTADO DE ZACATECAS Página 4
CONCEPTO DE ENRUTAMIENTO ESTADO ENLACE
Estado de enlace Se basa en que un router o encaminador comunica a los
restantes nodos de la red, identifica cuáles son sus vecinos y a qué distancia está
de ellos. Con la información que un nodo de la red recibe de todos los demás,
puede construir un "mapa" de la red y sobre él calcular los caminos óptimos. El
encaminamiento por estado de enlace nace en 1979 cuando
en ARPANET sustituyó al método de vector de distancias.
son protocolos (reglas y procedimientos) que utiliza un Router para establecer
comunicación e intercambio de información a través de la mejor ruta posible
(enlace) con los demás Routers que componen la red. Los protocolos de estado
de enlace (link-state) utilizan 3 tablas para realizar el intercambio de información
entre las redes:
- Tabla Topológica: Es la Tabla que contiene los identificadores de todos los
equipos (Routers) que componen la red.
- Tabla de vecinos: Esta tabla contiene solo los equipos que están directamente
conectados a un Router y con los que ha establecido una comunicación.
- Tabla de Ruteo: Contiene las mejores rutas para llegar de una red a otra (podría
decirse que es una mezcla de las 2 tablas, pues ya que conozco toda la red y
todos los caminos puedo determinar cuál es el mejor camino para mandar la
información).
Estas tablas se encuentran dentro de cada Router y para conocer las rutas hacia
las diferentes redes o subredes, realizan un intercambio de estas tablas entre
ellos.
Los protocolos link-state son: OSPF e IS-IS, existe un protocolo llamado EIGRP
que es el mejor protocolo de ruteo, pero es propietario de CISCO y solo puede
usarse en equipo CISCO.
Te pasó unas ligas para que obtengas más información de cada uno de los
protocolos de ruteo link-state.
REDES DE AREA LOCAL 2014
UNIVERSIDAD TECNOLOGICA DEL ESTADO DE ZACATECAS Página 5
FUNCIONAMIENTO
Lo podemos dividir en cinco pasos fundamentales:
1. Descubrir a sus vecinos y sus direcciones
2. Medir el costo a cada uno de sus vecinos
3. Construir el paquete con la información recabada
4. Enviar este paquete al resto de routers.
5. Calcular la ruta mínima al resto de routers
Determinar los vecinos de cada nodo. Lo primero que debe hacer un router al
activarse es averiguar quiénes son sus vecinos. Para ello, manda un paquete
especial dependiendo que protocolo se utiliza, si es OSPF utilizara HELLO por
cada línea punto a punto. Todo router que reciba este paquete debe responder
indicando su identidad.
Cálculo del coste a los vecinos. Para medir el retardo a cada nodo, el router
manda un paquete especial ECHO a través de la línea el cual debe volver a su
origen. El tiempo de ida y vuelta dividido entre dos nodos da una aproximación
razonable del costo a cada vecino de la red.
Elaboración de paquete de estado de enlace. El siguiente paso consiste en que
cada router construye un paquete con todos los datos que informan del estado de
la red. La estructura de este paquete es la siguiente:
Identidad del router
Secuencia
Edad
Lista de nodos vecinos
El problema de esta etapa es el momento de la creación de estos paquetes. Hay
varias alternativas como hacerlo de manera periódica o bien cuando haya
ocurrido un evento en la red como la caída de un nodo.
Distribución del paquete de estado de enlace. Es la parte más complicada del
algoritmo. Básicamente lo que hace, es repartir el paquete por toda la red por
inundación. Para controlarla, cada paquete incluye un número de secuencia que
REDES DE AREA LOCAL 2014
UNIVERSIDAD TECNOLOGICA DEL ESTADO DE ZACATECAS Página 6
aumenta con cada paquete nuevo enviado. Cada router contiene una tabla con
toda la información de tal manera que:
Si recibe un paquete nuevo, este se envía por todas las líneas excepto por la
que llega.
Si se trata de un duplicado, lo elimina.
Si es un paquete con secuencia menor que el mayor visto hasta el momento,
lo rechaza.
A pesar de todo, surgen ciertos problemas como el reinicio de la secuencia. Si
ocurre esto, se producirá un caos en la red. Este problema se soluciona usando
secuencias de 32 bits, lo suficientemente grandes para no tener que poner la
secuencia a 0 suponiendo que se envía un paquete por segundo. Otros conflictos
surgen en el caso de caída de un router (reinicio del número de secuencia) o si se
recibe un número de secuencia equivocado por haberse modificado alguno de sus
bits durante la transmisión.
La solución para esto, es introducir la edad de cada paquete e ir disminuyéndola
en un intervalo pequeño de tiempo. Cuando la edad llegue a 0, estos paquetes
son descartados. Además, este método permite que los paquetes no circulen de
manera indefinida por la red.
Cálculo de ruta mínima. Una vez que el router ha completado la recopilación de
información, puede construir el grafo de la subred. De esta manera, se puede
utilizar elalgoritmo de Dijkstra para calcular el camino más corto a todos los
nodos.
ESTADO ENLACE VS VECTOR DISTANCIA
A continuación se realiza una comparativa entre estos dos algoritmos:
Ancho de banda. Puesto que la métrica de retardo es la longitud de la cola, el
vector distancia no considera el ancho de banda usado. Antes de 1979 el máximo
ancho de banda era de 56 kbit/s posteriormente se modernizaron las líneas a 230
kbit/s o incluso a 1,5 Mbit/s lo que hizo necesario el uso de mejores técnicas.
REDES DE AREA LOCAL 2014
UNIVERSIDAD TECNOLOGICA DEL ESTADO DE ZACATECAS Página 7
Convergencia. El algoritmo por vector distancia tarda demasiado en converger
aún con la técnica del horizonte dividido.
Información de la red. En encaminamiento por vector distancia, cada router
envía información sólo a sus vecinos, pero esta es sobre toda la red. Sin embargo
el encaminamiento por EE envía a todos los nodos de la red, pero su información
es relativa a sus vecinos. Además el enrutamiento por vector distancia no permite
conocer la topología de la red.
Capacidad y uso de memoria. Con algoritmos basados en estado de enlace, el
tráfico de la red siempre es el mismo sin depender del tamaño de la red. Con
vectores distancia, se transmiten vectores de un tamaño proporcional al número
de nodos. El routing por vector distancia sólo guarda las distancias al resto de
nodos. Con estado de enlace se ha de almacenar además la topología de la red.
Sucesos en la red. Al no tener información sobre la topología, el routing por
vector distancia no se adapta tan bien a los cambios en la red como el basado en
estado de enlace. Sin embargo, el encaminamiento basado en vector distancia es
Mucho más sencillo que el de estado de enlace, lo que en ocasiones puede
resultar bastante útil.
CARACTERÍSTICAS DE ENRUTAMIENTO
Los protocolos de enrutamiento del estado enlace reúnen información de ruta de
todos los demás routers de la red o dentro de un área definida de la red. Una vez
que se haya reunido toda la información, cada router calcula las mejore rutas
hacia todos los destinos de la red. Dado que cada router mantiene su propia
visión de la red, es menos probable que se propague información incorrecta de
parte de cualquiera de los routers vecinos.
A continuación, se presentan algunas funciones de los protocolos de
enrutamiento del estado enlace: responden rápidamente a los cambios de
red.
Envían actualizaciones desencadenadas solo cuando se haya producido
un cambio de red.
REDES DE AREA LOCAL 2014
UNIVERSIDAD TECNOLOGICA DEL ESTADO DE ZACATECAS Página 8
Envían actualizaciones periódicas conocidas como del estado de enlace.
Usan un mecanismo hello para determinar la posibilidad de comunicarse
con os vecinos.
Cada router envía los paquetes hello en multicast para realizar un seguimiento del
estado de todos los routers vecinos. Cada router usa varias LSA para realizar el
seguimiento de todos los routers en el área donde se encuentra la red. Los
paquetes hello contienen información acerca de las redes conectadas al router. El
P4 conoce a sus vecinos, P1 y P3, en la red perth3. Las LSA proporcionan
actualizaciones sobre el estado del estado enlace que son interfaces en otros de
la red.
Los routers que usan protocolos de enrutamiento del estado enlace tienen
las siguientes características: usan la información hello y las LSA que han
recibido de otro routers para crear una base de datos de la red.
Usan algoritmos SPF para calcular la ruta mas corta hacia cada red.
Almacenan la información de ruta en la tabla de enrutamiento.
VENTAJAS DE UTILIZAR ENRUTAMIENTO ESTADO ENLACE
- Los protocolos del estado de enlace utilizan métricas de costo para elegir rutas a
través de la red.
- Los protocolos del estado de enlace utilizan actualizaciones generadas por
eventos e inundaciones de LSA para informar los cambios en la topología de red
a todos los routers de la red de forma inmediata.
- Cada router posee una imagen completa y sincronizada de la red.
- El tamaño de la base de datos del estado de enlace se pueden minimizar con un
cuidadoso diseño de red que la divida en áreas.
- Los protocolos del estado de enlace admiten CIDR y VLSM.
REDES DE AREA LOCAL 2014
UNIVERSIDAD TECNOLOGICA DEL ESTADO DE ZACATECAS Página 9
DESVENTAJAS DE UTILIZAR ENRUTAMIENTO ESTADO ENLACE
- Requieren más memoria y potencia de procesamiento que los protocolos de
vector-distancia.
- Requieren un diseño de red jerárquico estricto para que una red se pueda dividir
en áreas más pequeñas a fin de reducir el tamaño de las tablas de topología.
- Requieren un administrador que comprenda bien los protocolos.
- Inundan la red de LSA durante el proceso inicial de detección.
PROTOCOLO QUE UTILIZAN ENRUTAMIENTO ESTADO ENLACE
En Internet, un sistema autónomo (AS) se trata de un conjunto de
redes IP y routers que se encuentran bajo el control de una misma entidad (en
ocasiones varias) y que poseen una política de encaminamiento similar a Internet.
Dependiendo de la relación de un router con un sistema autónomo (AS),
encontramos diferentes clasificaciones de protocolos:
1. Protocolos de encaminamiento Ad hoc. Se encuentran en aquellas redes que
tienen poca o ninguna infraestructura.
2. IGPS (Interior Gateway Protocols). Intercambian información de
encaminamiento dentro de un único sistema autónomo. Los ejemplos más
comunes son:
IGRP (Interior Gateway Routing Protocol). La diferencia con la RIP es la
métrica de enrutamiento
EIGRP (Enhanced Interior Gateway Routing Protocol). Es un protocolo de
enrutamiento vector-distancia y estado de enlace
OSPF (Open Shortest Path First). Enrutamiento jerárquico de pasarela interior
RIPv2T (Routing Informatión Protocol). No soporta conceptos de sistemas
autónomos
IS-IS (Intermediate System to Intermediate System). Protocolo de intercambio
enrutador de sistema intermedio a sistema intermedio
REDES DE AREA LOCAL 2014
UNIVERSIDAD TECNOLOGICA DEL ESTADO DE ZACATECAS Página 10
3. Egps (Exterior Gateway Protocol). Intercambian rutas entre diferentes sistemas
autónomos. Encontramos:
EGP. Utilizado para conectar la red de backbones de la Antigua Internet.
BGP (Border Gateway Protocol). La actual versión, BGPv4 data de 1995.
REDES DE AREA LOCAL 2014
UNIVERSIDAD TECNOLOGICA DEL ESTADO DE ZACATECAS Página 11
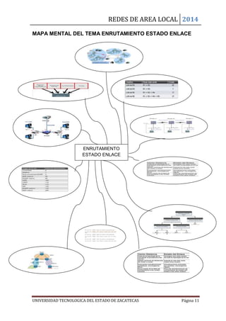
MAPA MENTAL DEL TEMA ENRUTAMIENTO ESTADO ENLACE
ENRUTAMIENTO
ESTADO ENLACE
REDES DE AREA LOCAL 2014
UNIVERSIDAD TECNOLOGICA DEL ESTADO DE ZACATECAS Página 12
CONCLUSIÓN
El trabajo de este seminario se basó principalmente en comparar los Protocolos
de Enrutamiento Vector Distancia y Estado de Enlace utilizando ciertos criterios,
tal como se especificó en el objetivo de este trabajo. Para lograr esto, el desarrollo
de este seminario se ha concentrado en tres partes: Analices de los protocolos de
enrutamiento, en una segunda parte propuesta de los criterios a utilizar para la
selección y una tercera parte donde se aplican los criterios seleccionados a los
protocolos de enrutamiento para establecer comparaciones entre ellos.
Es así como en el segunda sección del trabajo, se ha podido determinar que
características se deben de tomar en cuenta a la hora de seleccionar un protocolo
de enrutamiento, el administrador de la red debe de usar un protocolo de
enrutamiento que permita implementar VLSM, tomando en cuenta que las redes
deben ser escalables, debido a la evolución de las necesidades de los usuarios
generando que la red pueda crecer de manera lógica, eficiente y económica.
También se debe tener presente el costo o métrica que el protocolo utiliza para
calcular cual es la trayectoria viable más apropiada para llegar desde un nodo
fuente a su destino, este elemento debe ser una medida de comparación entre los
distintos enlaces dentro de un Sistema Autónomo.
El protocolo de enrutamiento debe ser eficiente en su tarea de actualizar las
tablas de enrutamiento, ya que esto le permite aprender la topología de la red.
Estas actualizaciones de enrutamiento van asociadas con la convergencia y con
el uso de ancho de banda. Se debe de conocer quien desarrolla el protocolo de
enrutamiento ya que algunos de ellos solo son compatibles con los productos que
fabrica la misma empresa otros se basan en código abierto permitiendo que
muchos fabricante los puedan mejorar, desarrollar y adaptar a sus necesidades.

Redes de area local arenas

  • 1.
    UNIVERSIDAD TECNOLÓGICA DELESTADO DE ZACATECAS UNIDAD ACADÉMICA DE PINOS TECNOLOGIAS DEL INFORMACIÓN Y COMUNICACION REDES DE ÁREA LOCAL ESTADO ENLACE JOSÉ FRANCISCO ARENAS JIMÉNEZ ELOY CONTRERAS DE LIRA 2-“A” 04/04/2014
  • 2.
    REDES DE AREALOCAL 2014 UNIVERSIDAD TECNOLOGICA DEL ESTADO DE ZACATECAS Página 2 INDICE 1. Introducción……………………………………………………………..3 2. Concepto de enrutamiento estado enlace…………………………..4 3. Características de enrutamiento estado enlace…………………….7 4. Ventajas de utilizar enrutamiento estado enlace……………………8 5. Desventajas de utilizar enrutamiento estado enlace……………….9 6. Protocolo que utilizan enrutamiento estado enlace…………………9 7. Mapa mental del tema enrutamiento estado enlace………………..11 8. Conclusión……………………………………………………………….12
  • 3.
    REDES DE AREALOCAL 2014 UNIVERSIDAD TECNOLOGICA DEL ESTADO DE ZACATECAS Página 3 INTRODUCCION IS-IS es un protocolo de enrutamiento interior desarrollado en los años 80 originalmente Su desarrollo estuvo motivado por la necesidad de un sistema no propietario que pudiera soportar un gran esquema de direccionamiento y un diseño jerárquico. Los grandes proveedores de servicios de Internet han venido usando IS-IS desde su introducción y recientemente se ha comenzado a implementar en otros mercados. IS-IS permite trabajar con Type of Service (ToS) para la ingeniería de tráfico. Es un protocolo de la capa de red. Permite a sistemas intermedios (IS’s)dentro de un mismo dominio cambiar su configuración e información de ruteo para facilitar la información de encaminamiento y funciones de transmisión de la capa de red. El protocolo de encaminamiento IS-IS está pensado para soportar encaminamiento en grandes dominios consistentes en combinaciones de muchos tipos de subredes. Esto incluye enlaces punto a punto, enlaces multipunto, subredes X.25 y subredes broadcast tales como las ISO 8802 LANs. Para poder soportar dominios grandes, la previsión está hecha para que el ruteo intradominio sea organizado jerárquicamente. Un dominio grande puede ser dividido administrativamente en áreas. Cada sistema reside en exactamente un área.
  • 4.
    REDES DE AREALOCAL 2014 UNIVERSIDAD TECNOLOGICA DEL ESTADO DE ZACATECAS Página 4 CONCEPTO DE ENRUTAMIENTO ESTADO ENLACE Estado de enlace Se basa en que un router o encaminador comunica a los restantes nodos de la red, identifica cuáles son sus vecinos y a qué distancia está de ellos. Con la información que un nodo de la red recibe de todos los demás, puede construir un "mapa" de la red y sobre él calcular los caminos óptimos. El encaminamiento por estado de enlace nace en 1979 cuando en ARPANET sustituyó al método de vector de distancias. son protocolos (reglas y procedimientos) que utiliza un Router para establecer comunicación e intercambio de información a través de la mejor ruta posible (enlace) con los demás Routers que componen la red. Los protocolos de estado de enlace (link-state) utilizan 3 tablas para realizar el intercambio de información entre las redes: - Tabla Topológica: Es la Tabla que contiene los identificadores de todos los equipos (Routers) que componen la red. - Tabla de vecinos: Esta tabla contiene solo los equipos que están directamente conectados a un Router y con los que ha establecido una comunicación. - Tabla de Ruteo: Contiene las mejores rutas para llegar de una red a otra (podría decirse que es una mezcla de las 2 tablas, pues ya que conozco toda la red y todos los caminos puedo determinar cuál es el mejor camino para mandar la información). Estas tablas se encuentran dentro de cada Router y para conocer las rutas hacia las diferentes redes o subredes, realizan un intercambio de estas tablas entre ellos. Los protocolos link-state son: OSPF e IS-IS, existe un protocolo llamado EIGRP que es el mejor protocolo de ruteo, pero es propietario de CISCO y solo puede usarse en equipo CISCO. Te pasó unas ligas para que obtengas más información de cada uno de los protocolos de ruteo link-state.
  • 5.
    REDES DE AREALOCAL 2014 UNIVERSIDAD TECNOLOGICA DEL ESTADO DE ZACATECAS Página 5 FUNCIONAMIENTO Lo podemos dividir en cinco pasos fundamentales: 1. Descubrir a sus vecinos y sus direcciones 2. Medir el costo a cada uno de sus vecinos 3. Construir el paquete con la información recabada 4. Enviar este paquete al resto de routers. 5. Calcular la ruta mínima al resto de routers Determinar los vecinos de cada nodo. Lo primero que debe hacer un router al activarse es averiguar quiénes son sus vecinos. Para ello, manda un paquete especial dependiendo que protocolo se utiliza, si es OSPF utilizara HELLO por cada línea punto a punto. Todo router que reciba este paquete debe responder indicando su identidad. Cálculo del coste a los vecinos. Para medir el retardo a cada nodo, el router manda un paquete especial ECHO a través de la línea el cual debe volver a su origen. El tiempo de ida y vuelta dividido entre dos nodos da una aproximación razonable del costo a cada vecino de la red. Elaboración de paquete de estado de enlace. El siguiente paso consiste en que cada router construye un paquete con todos los datos que informan del estado de la red. La estructura de este paquete es la siguiente: Identidad del router Secuencia Edad Lista de nodos vecinos El problema de esta etapa es el momento de la creación de estos paquetes. Hay varias alternativas como hacerlo de manera periódica o bien cuando haya ocurrido un evento en la red como la caída de un nodo. Distribución del paquete de estado de enlace. Es la parte más complicada del algoritmo. Básicamente lo que hace, es repartir el paquete por toda la red por inundación. Para controlarla, cada paquete incluye un número de secuencia que
  • 6.
    REDES DE AREALOCAL 2014 UNIVERSIDAD TECNOLOGICA DEL ESTADO DE ZACATECAS Página 6 aumenta con cada paquete nuevo enviado. Cada router contiene una tabla con toda la información de tal manera que: Si recibe un paquete nuevo, este se envía por todas las líneas excepto por la que llega. Si se trata de un duplicado, lo elimina. Si es un paquete con secuencia menor que el mayor visto hasta el momento, lo rechaza. A pesar de todo, surgen ciertos problemas como el reinicio de la secuencia. Si ocurre esto, se producirá un caos en la red. Este problema se soluciona usando secuencias de 32 bits, lo suficientemente grandes para no tener que poner la secuencia a 0 suponiendo que se envía un paquete por segundo. Otros conflictos surgen en el caso de caída de un router (reinicio del número de secuencia) o si se recibe un número de secuencia equivocado por haberse modificado alguno de sus bits durante la transmisión. La solución para esto, es introducir la edad de cada paquete e ir disminuyéndola en un intervalo pequeño de tiempo. Cuando la edad llegue a 0, estos paquetes son descartados. Además, este método permite que los paquetes no circulen de manera indefinida por la red. Cálculo de ruta mínima. Una vez que el router ha completado la recopilación de información, puede construir el grafo de la subred. De esta manera, se puede utilizar elalgoritmo de Dijkstra para calcular el camino más corto a todos los nodos. ESTADO ENLACE VS VECTOR DISTANCIA A continuación se realiza una comparativa entre estos dos algoritmos: Ancho de banda. Puesto que la métrica de retardo es la longitud de la cola, el vector distancia no considera el ancho de banda usado. Antes de 1979 el máximo ancho de banda era de 56 kbit/s posteriormente se modernizaron las líneas a 230 kbit/s o incluso a 1,5 Mbit/s lo que hizo necesario el uso de mejores técnicas.
  • 7.
    REDES DE AREALOCAL 2014 UNIVERSIDAD TECNOLOGICA DEL ESTADO DE ZACATECAS Página 7 Convergencia. El algoritmo por vector distancia tarda demasiado en converger aún con la técnica del horizonte dividido. Información de la red. En encaminamiento por vector distancia, cada router envía información sólo a sus vecinos, pero esta es sobre toda la red. Sin embargo el encaminamiento por EE envía a todos los nodos de la red, pero su información es relativa a sus vecinos. Además el enrutamiento por vector distancia no permite conocer la topología de la red. Capacidad y uso de memoria. Con algoritmos basados en estado de enlace, el tráfico de la red siempre es el mismo sin depender del tamaño de la red. Con vectores distancia, se transmiten vectores de un tamaño proporcional al número de nodos. El routing por vector distancia sólo guarda las distancias al resto de nodos. Con estado de enlace se ha de almacenar además la topología de la red. Sucesos en la red. Al no tener información sobre la topología, el routing por vector distancia no se adapta tan bien a los cambios en la red como el basado en estado de enlace. Sin embargo, el encaminamiento basado en vector distancia es Mucho más sencillo que el de estado de enlace, lo que en ocasiones puede resultar bastante útil. CARACTERÍSTICAS DE ENRUTAMIENTO Los protocolos de enrutamiento del estado enlace reúnen información de ruta de todos los demás routers de la red o dentro de un área definida de la red. Una vez que se haya reunido toda la información, cada router calcula las mejore rutas hacia todos los destinos de la red. Dado que cada router mantiene su propia visión de la red, es menos probable que se propague información incorrecta de parte de cualquiera de los routers vecinos. A continuación, se presentan algunas funciones de los protocolos de enrutamiento del estado enlace: responden rápidamente a los cambios de red. Envían actualizaciones desencadenadas solo cuando se haya producido un cambio de red.
  • 8.
    REDES DE AREALOCAL 2014 UNIVERSIDAD TECNOLOGICA DEL ESTADO DE ZACATECAS Página 8 Envían actualizaciones periódicas conocidas como del estado de enlace. Usan un mecanismo hello para determinar la posibilidad de comunicarse con os vecinos. Cada router envía los paquetes hello en multicast para realizar un seguimiento del estado de todos los routers vecinos. Cada router usa varias LSA para realizar el seguimiento de todos los routers en el área donde se encuentra la red. Los paquetes hello contienen información acerca de las redes conectadas al router. El P4 conoce a sus vecinos, P1 y P3, en la red perth3. Las LSA proporcionan actualizaciones sobre el estado del estado enlace que son interfaces en otros de la red. Los routers que usan protocolos de enrutamiento del estado enlace tienen las siguientes características: usan la información hello y las LSA que han recibido de otro routers para crear una base de datos de la red. Usan algoritmos SPF para calcular la ruta mas corta hacia cada red. Almacenan la información de ruta en la tabla de enrutamiento. VENTAJAS DE UTILIZAR ENRUTAMIENTO ESTADO ENLACE - Los protocolos del estado de enlace utilizan métricas de costo para elegir rutas a través de la red. - Los protocolos del estado de enlace utilizan actualizaciones generadas por eventos e inundaciones de LSA para informar los cambios en la topología de red a todos los routers de la red de forma inmediata. - Cada router posee una imagen completa y sincronizada de la red. - El tamaño de la base de datos del estado de enlace se pueden minimizar con un cuidadoso diseño de red que la divida en áreas. - Los protocolos del estado de enlace admiten CIDR y VLSM.
  • 9.
    REDES DE AREALOCAL 2014 UNIVERSIDAD TECNOLOGICA DEL ESTADO DE ZACATECAS Página 9 DESVENTAJAS DE UTILIZAR ENRUTAMIENTO ESTADO ENLACE - Requieren más memoria y potencia de procesamiento que los protocolos de vector-distancia. - Requieren un diseño de red jerárquico estricto para que una red se pueda dividir en áreas más pequeñas a fin de reducir el tamaño de las tablas de topología. - Requieren un administrador que comprenda bien los protocolos. - Inundan la red de LSA durante el proceso inicial de detección. PROTOCOLO QUE UTILIZAN ENRUTAMIENTO ESTADO ENLACE En Internet, un sistema autónomo (AS) se trata de un conjunto de redes IP y routers que se encuentran bajo el control de una misma entidad (en ocasiones varias) y que poseen una política de encaminamiento similar a Internet. Dependiendo de la relación de un router con un sistema autónomo (AS), encontramos diferentes clasificaciones de protocolos: 1. Protocolos de encaminamiento Ad hoc. Se encuentran en aquellas redes que tienen poca o ninguna infraestructura. 2. IGPS (Interior Gateway Protocols). Intercambian información de encaminamiento dentro de un único sistema autónomo. Los ejemplos más comunes son: IGRP (Interior Gateway Routing Protocol). La diferencia con la RIP es la métrica de enrutamiento EIGRP (Enhanced Interior Gateway Routing Protocol). Es un protocolo de enrutamiento vector-distancia y estado de enlace OSPF (Open Shortest Path First). Enrutamiento jerárquico de pasarela interior RIPv2T (Routing Informatión Protocol). No soporta conceptos de sistemas autónomos IS-IS (Intermediate System to Intermediate System). Protocolo de intercambio enrutador de sistema intermedio a sistema intermedio
  • 10.
    REDES DE AREALOCAL 2014 UNIVERSIDAD TECNOLOGICA DEL ESTADO DE ZACATECAS Página 10 3. Egps (Exterior Gateway Protocol). Intercambian rutas entre diferentes sistemas autónomos. Encontramos: EGP. Utilizado para conectar la red de backbones de la Antigua Internet. BGP (Border Gateway Protocol). La actual versión, BGPv4 data de 1995.
  • 11.
    REDES DE AREALOCAL 2014 UNIVERSIDAD TECNOLOGICA DEL ESTADO DE ZACATECAS Página 11 MAPA MENTAL DEL TEMA ENRUTAMIENTO ESTADO ENLACE ENRUTAMIENTO ESTADO ENLACE
  • 12.
    REDES DE AREALOCAL 2014 UNIVERSIDAD TECNOLOGICA DEL ESTADO DE ZACATECAS Página 12 CONCLUSIÓN El trabajo de este seminario se basó principalmente en comparar los Protocolos de Enrutamiento Vector Distancia y Estado de Enlace utilizando ciertos criterios, tal como se especificó en el objetivo de este trabajo. Para lograr esto, el desarrollo de este seminario se ha concentrado en tres partes: Analices de los protocolos de enrutamiento, en una segunda parte propuesta de los criterios a utilizar para la selección y una tercera parte donde se aplican los criterios seleccionados a los protocolos de enrutamiento para establecer comparaciones entre ellos. Es así como en el segunda sección del trabajo, se ha podido determinar que características se deben de tomar en cuenta a la hora de seleccionar un protocolo de enrutamiento, el administrador de la red debe de usar un protocolo de enrutamiento que permita implementar VLSM, tomando en cuenta que las redes deben ser escalables, debido a la evolución de las necesidades de los usuarios generando que la red pueda crecer de manera lógica, eficiente y económica. También se debe tener presente el costo o métrica que el protocolo utiliza para calcular cual es la trayectoria viable más apropiada para llegar desde un nodo fuente a su destino, este elemento debe ser una medida de comparación entre los distintos enlaces dentro de un Sistema Autónomo. El protocolo de enrutamiento debe ser eficiente en su tarea de actualizar las tablas de enrutamiento, ya que esto le permite aprender la topología de la red. Estas actualizaciones de enrutamiento van asociadas con la convergencia y con el uso de ancho de banda. Se debe de conocer quien desarrolla el protocolo de enrutamiento ya que algunos de ellos solo son compatibles con los productos que fabrica la misma empresa otros se basan en código abierto permitiendo que muchos fabricante los puedan mejorar, desarrollar y adaptar a sus necesidades.