MisiónRegalitos, es una empresa creada con el propósito de ofrecerle zapatos para  bebes precaminadores  delicados, confortables, de alta calidad, diseños novedosos, livianos y flexibles. Nuestros productos conservan todas las cualidades que un calzado para bebés debe tener, pero marcamos la diferencia con un diseño hermoso, seguro, anatómico, anti alérgico y muy cómodo. Además en regalitos  puedes dar rienda suelta a tu imaginación y hacer pedidos especiales, modificando colores o materiales!  Todo queda a tu gusto; permitiendo la accesibilidad de todos los estratos socioeconómicos ya que manejamos una gama de presupuestos muy variada, somos una empresa seria competitiva y comprometida con su labor.
VisiónInicialmente Regalitos tendrá cubrimiento en Medellín y su  área metropolitana, pero se espera poder ampliar su cobertura a nivel  nacional e internacional; con lo cual se  pretende posesionarse como una de las marcas más reconocidas en estos mercados; gracias a la colaboración de nuestros clientes se innovara y mejorara en los procesos y diseños de nuestros productos haciéndolos cada ves mas deseados para el publico en general y de esta manera generar una buena rentabilidad y estabilidad en el mercado, a demás, de lograr los mas altos estándares de calidad  tanto de servicios, como de procesos; logrando la satisfacción total de nuestros clientes.
Reseña Regalitos Ltda. Está ubicada en la Calle 56 37 35 en la ciudad de Medellín, quien es además, su domicilio principal y hasta el momento su único domicilio.La empresa cuenta con los siguientes empleados dentro de su organización:Se encuentra la gerencia, dentro de ella esta la secretaria pertinente.Hay tres analistas, trabajando cada uno de éstos el departamento de control, el contable y el departamento de recursos humanos.Se halla, además, el departamento de Mercadeo.Posteriormente esta el departamento de Compras y de Ventas.Y por ultimo, mas no menos importante, actualmente laboran con la compañía 18 trabajadores implicados directamente con el proceso productivo, encontrándose dentro de este departamento el diseñador y el jefe de producción.Por otro lado, Regalitos Ltda. ofrece, como se indicó anteriormente, dentro de su portafolio de productos el zapato tanto para la niña como para el niño precaminador, estos se ofrecen desde la talla 0 hasta la talla 12, que es para niñas y niños hasta los doce meses.
Organigrama
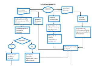
Flujogramas(secuencia de actividades )
Mapa de procesos (control interno)

Regalitos

  • 2.
    MisiónRegalitos, es unaempresa creada con el propósito de ofrecerle zapatos para bebes precaminadores delicados, confortables, de alta calidad, diseños novedosos, livianos y flexibles. Nuestros productos conservan todas las cualidades que un calzado para bebés debe tener, pero marcamos la diferencia con un diseño hermoso, seguro, anatómico, anti alérgico y muy cómodo. Además en regalitos puedes dar rienda suelta a tu imaginación y hacer pedidos especiales, modificando colores o materiales! Todo queda a tu gusto; permitiendo la accesibilidad de todos los estratos socioeconómicos ya que manejamos una gama de presupuestos muy variada, somos una empresa seria competitiva y comprometida con su labor.
  • 3.
    VisiónInicialmente Regalitos tendrácubrimiento en Medellín y su área metropolitana, pero se espera poder ampliar su cobertura a nivel nacional e internacional; con lo cual se pretende posesionarse como una de las marcas más reconocidas en estos mercados; gracias a la colaboración de nuestros clientes se innovara y mejorara en los procesos y diseños de nuestros productos haciéndolos cada ves mas deseados para el publico en general y de esta manera generar una buena rentabilidad y estabilidad en el mercado, a demás, de lograr los mas altos estándares de calidad tanto de servicios, como de procesos; logrando la satisfacción total de nuestros clientes.
  • 4.
    Reseña Regalitos Ltda.Está ubicada en la Calle 56 37 35 en la ciudad de Medellín, quien es además, su domicilio principal y hasta el momento su único domicilio.La empresa cuenta con los siguientes empleados dentro de su organización:Se encuentra la gerencia, dentro de ella esta la secretaria pertinente.Hay tres analistas, trabajando cada uno de éstos el departamento de control, el contable y el departamento de recursos humanos.Se halla, además, el departamento de Mercadeo.Posteriormente esta el departamento de Compras y de Ventas.Y por ultimo, mas no menos importante, actualmente laboran con la compañía 18 trabajadores implicados directamente con el proceso productivo, encontrándose dentro de este departamento el diseñador y el jefe de producción.Por otro lado, Regalitos Ltda. ofrece, como se indicó anteriormente, dentro de su portafolio de productos el zapato tanto para la niña como para el niño precaminador, estos se ofrecen desde la talla 0 hasta la talla 12, que es para niñas y niños hasta los doce meses.
  • 5.
  • 6.
  • 10.
    Mapa de procesos(control interno)