Incrustar presentación
Descargar para leer sin conexión



















































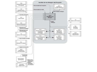
El documento habla sobre la gestión de varios aspectos clave de un proyecto como la integración, el alcance, el tiempo, los costos, la calidad, los recursos humanos, las comunicaciones, y los riesgos para garantizar el éxito del proyecto.

















































