Incrustar presentación
Descargado 33 veces



















































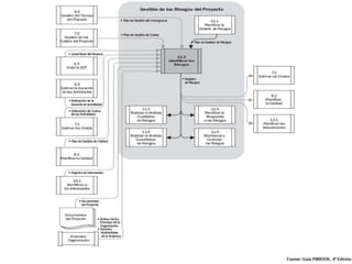
El documento habla sobre la gestión de varios aspectos clave de un proyecto como la integración, el alcance, el tiempo, los costos, la calidad, los recursos humanos, las comunicaciones, y los riesgos para garantizar el éxito del proyecto.

















































