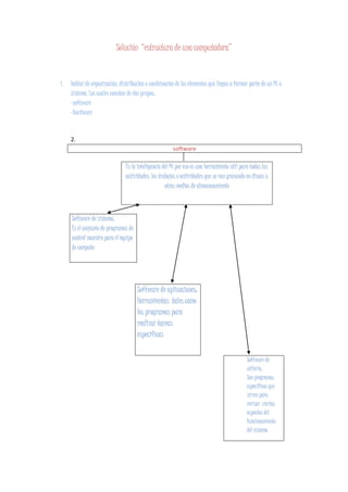
Solución  “estructura de una computadora”<br />hablar de organización, distribución u combinación de los elementos que llegan a formar parte de un PC o sistema. Los cuales constan de dos grupos:<br />-software<br />-hardware<br />2.<br />software<br />Es la inteligencia del PC por eso es una herramienta útil para todas las actividades. los trabajos o actividades que se van gravando en discos u otros medios de almacenamiento<br />Software de sistema:Es el conjunto de programas de control maestro para el equipo de computoSoftware de utilería:Son programas específicos que sirven para revisar  ciertos aspectos del funcionamiento del sistema<br />Software de aplicaciones:Herramientas  tales como los programas para realizar tareas especificas <br />3.<br />hardware<br />elementos físicos que componen el PC<br />Dispositivos  de entrada  de  datos:Mediante estos el usuario  proporciona ordenes  , comandos e instrucciones  a  la computadora Dispositivos de salida de datos:  proporcionan al usuario el resultado final  del procesamiento de información Dispositivos de procesamiento de datos: procesan los datos introducidos por el usuarioDispositivos de almacenamiento de datos: dispositivos en los que se guardan tanto los programas de aplicación como los datos que va generando el usuario Dispositivos mixtos: sirven tanto de entrada como de salida de datos<br />4.- el PC empieza a funcionar  cuando el usuario da una orden a la unidad del sistema a través de algún dispositivo de entrada de datos <br />                    <br />-el microprocesador procesa  los datos y se comunica  con la tarjeta de video  para indicarle que el cursor  debe desplazarse sobre el ambiente grafico en la distancia y dirección que el usuario indica<br />                <br />-una vez elegida la aplicación el usuario presiona dos veces el botón izquierdo del ratón con lo cual  indica al microprocesador que debe explorar en su sistema operativo y el microprocesador rastrea den el disco duro los archivos necesarios para ejecutar la aplicación <br />                <br />-cuando se tienen disponibles todos los datos el disco duro los carga en la memoria y al mismo tiempo se modifica el despliegue de la tarjeta de video para que la aplicación aparezca en la pantalla    <br />           <br />Glosario <br />Byte: espacio destinado al almacenamiento de un carácter en la memoria digital en un disco duro o en dispositivo de almacenamiento <br />Digital en un disco duro o dispositivo de almacenamiento <br />Chipset: circuito que se encarga de la comunicación entre el microprocesador y sus elementos auxiliares <br />Joystick: es la palanca de juegos que se usa para mover personajes <br />Shareware: concepto de distribución de software <br /> Bitmap: representación de una imagen almacenada en la memoria de la computadora <br />
Solución
Solución
Solución

Solución

  • 1.
    Solución “estructurade una computadora”<br />hablar de organización, distribución u combinación de los elementos que llegan a formar parte de un PC o sistema. Los cuales constan de dos grupos:<br />-software<br />-hardware<br />2.<br />software<br />Es la inteligencia del PC por eso es una herramienta útil para todas las actividades. los trabajos o actividades que se van gravando en discos u otros medios de almacenamiento<br />Software de sistema:Es el conjunto de programas de control maestro para el equipo de computoSoftware de utilería:Son programas específicos que sirven para revisar ciertos aspectos del funcionamiento del sistema<br />Software de aplicaciones:Herramientas tales como los programas para realizar tareas especificas <br />3.<br />hardware<br />elementos físicos que componen el PC<br />Dispositivos de entrada de datos:Mediante estos el usuario proporciona ordenes , comandos e instrucciones a la computadora Dispositivos de salida de datos: proporcionan al usuario el resultado final del procesamiento de información Dispositivos de procesamiento de datos: procesan los datos introducidos por el usuarioDispositivos de almacenamiento de datos: dispositivos en los que se guardan tanto los programas de aplicación como los datos que va generando el usuario Dispositivos mixtos: sirven tanto de entrada como de salida de datos<br />4.- el PC empieza a funcionar cuando el usuario da una orden a la unidad del sistema a través de algún dispositivo de entrada de datos <br /> <br />-el microprocesador procesa los datos y se comunica con la tarjeta de video para indicarle que el cursor debe desplazarse sobre el ambiente grafico en la distancia y dirección que el usuario indica<br /> <br />-una vez elegida la aplicación el usuario presiona dos veces el botón izquierdo del ratón con lo cual indica al microprocesador que debe explorar en su sistema operativo y el microprocesador rastrea den el disco duro los archivos necesarios para ejecutar la aplicación <br /> <br />-cuando se tienen disponibles todos los datos el disco duro los carga en la memoria y al mismo tiempo se modifica el despliegue de la tarjeta de video para que la aplicación aparezca en la pantalla <br /> <br />Glosario <br />Byte: espacio destinado al almacenamiento de un carácter en la memoria digital en un disco duro o en dispositivo de almacenamiento <br />Digital en un disco duro o dispositivo de almacenamiento <br />Chipset: circuito que se encarga de la comunicación entre el microprocesador y sus elementos auxiliares <br />Joystick: es la palanca de juegos que se usa para mover personajes <br />Shareware: concepto de distribución de software <br /> Bitmap: representación de una imagen almacenada en la memoria de la computadora <br />