TALLER DEHERRAMIENTAS DE
            INFORMATICA
TUTOR: ING. CARLOS CAMACHO QUINTERO
E-MAIL: camachocarlos1981@gmail.com

BIENVENID@S…a nuestra aula virtual


CADA ESTUDIANTE:            Durante esta sesión de clases desarrollar el siguiente
taller, guardarlo con sus nombres y apellidos, publicarlo en SLIDESHARE y en su blog
personal, por ultimo enviar el link al email camachocarlos1981@gmail.com

NOMBRES: DurbellyMilaris                                        APELLIDOS: Ibarra Tirado

E-MAIL: durbellyibarra31@gmail.com                              BLOG: durbellyibarra

TWITTER: @durbellyibarra                                            FACEBOOK: durbellyibarra

1. Crear una matriz LA GENERACION DE LOS COMPUTADORES, con la información
sobre las 5 generaciones estudiadas.

GENERACIONES DE COMPUTADORAS
GENERACION GENERALIDADES               –         DATOS               CARACTERISTICAS
            IMPORTANTES(DEFINICION - FECHAS)
PRIMERA     1951 a 1958de la primera Generación emplearon            Este fue el comienzo de los
GENERACION bulbos para procesar informaciónEckert de    y            sistemas de procesamiento por
            Mauchly contribuyeron al desarrollo                      lotes.
                 computadoras de la Primera Generación               Se      perdía     un      tiempo
                 formando una compañía privada y construyendo        considerable        entre       la
                 UNIVAC I,                                           terminación de un trabajo y el
                 valvulaelectronica (tubos al vacio)                 inicio del siguiente.
                                                                     Eran grandes y generaban más
                                                                     calor.
                                                                     Emplearon bulbos para procesar
                                                                     la información
SEGUNDA    a mitad de la década de 1959-1964                         La característica de los sistemas
GENERACION Transistor Compatibilidad Limitada                        operativos fue el desarrollo de
                 Se daban los sistemas de multiprogramación          los sistemas compartidos con
                 El invento del transistor hizo posible una nueva    multiprogramación Aumenta la
                 Generación de computadoras                          confiabilidad
                                                                     Disminución       del     tamaño.
                                                                     Disminución del consumo y de
                                                                     la producción del calor.
TERCERA    1964-1971 se dieron los Circuitos Integrados     Reducción de tamaño
           Compatibilidad      con      Equipo       Mayor,
GENERACION Multiprogramación, Minicomputadora               Trabajo     a     tiempo
           Burroughs, Univac, NCR, CDC, HoneyWell, los      compartido
           más grandes competidores de IBM durante los Circuitos integrados
           60s se conocieron como el grupo BUNCH            Menor     consumo     de
                                                            energía.




Carlos Alexander Camacho Quintero
ING. De Sistemas
ESP. En Administración de la Informática Educativa
Mocoa - 2012
TALLER DEHERRAMIENTAS DE
            INFORMATICA
TUTOR: ING. CARLOS CAMACHO QUINTERO
E-MAIL: camachocarlos1981@gmail.com

BIENVENID@S…a nuestra aula virtual




CUARTA     1971 Microprocesador, Chips de memoria, El microcomputador,
GENERACION Microminiaturización                    Micro      computadora
                                                   computadora personal PC
                                                                                                y

                                                                  Memorias electrónicas, estas son
                                                                  mas rápidas y reducidas




QUINTA     1982 en esta generación setrata de implementar la
GENERACION inteligencia artificial
                                                                  Mayor                 velocidad.

                                                                  Mayor miniaturización de los
                                                                  elementos.

                                                                  Aumenta     la   capacidad   de
                                                                  memoria.

                                                                  Multiprocesador (Procesadores
                                                                  interconectados).

                                                                  Lenguaje Natural.




2. Argumentar en dos 2 párrafos ¿Por qué es importante el computador en el mundo
hoy? Y ¿Cuál será la evolución del computador en el futuro? (el PC del futuro)

Respuesta argumentada
El computador se ha convertido en parte importante en el mundo ya que a través de el se
han podido llegar a muchos avances tecnológicos, además han facilitado la forma de
comunicarse
Hoy por hoy la mayoría de las organizaciones, empresas e industrias utilizan sistemas
computarizados para tener un mejor desempeño, así como las personas en su lugar de trabajo y el
hogar, utilizan la computadora para realizar un sin número de tareas de una forma fácil, versátil,
funcional y rápida.




Carlos Alexander Camacho Quintero
ING. De Sistemas
ESP. En Administración de la Informática Educativa
Mocoa - 2012
TALLER DEHERRAMIENTAS DE
            INFORMATICA
TUTOR: ING. CARLOS CAMACHO QUINTERO
E-MAIL: camachocarlos1981@gmail.com

BIENVENID@S…a nuestra aula virtual


3. Las siguientes son algunas características de la web 2.0, explica en que consiste
cada una de ellas y cita un ejemplo argumentado (en cada una) donde lo hayas
aplicado.

La Web es una plataforma:Por que con el podemos acceder a muchos servicios que
nos brinda

Ejemplo: La web la usamos como plataforma en la educación para aprendizaje
colaborativo ,y en las redes sociales.

La Web es funcionalidad:Nos ayuda a compartir información

Ejemplo:

La Web es simple: Es fácil de usar para cualquier usuario


La Web es ligera:Por que ahora tiempo al usuario


La Web es social:facilita la interacción con otros usuarios


La Web es flexible:Esflexible por quenos permite estar en contacto al mismo tiempo en
chat video conferencias

La Web es combinable: Se puede combinar diferentes aplicaciones para crear otras


La Web es participativa:Todo usuario puede compartir sus ideas


La Web está en nuestras manos:Esmas fácil acceder a la web

4. Crear un mapa conceptual del tema: EL COMPUTADOR, el mapa debe contener las
definiciones de computador, hardware, dispositivos de entrada de datos, de salida
de datos y memoria auxiliar, software, sistemas operativos, programas de
aplicación, lenguajes de programación, cite algunas características y ejemplos.




Carlos Alexander Camacho Quintero
ING. De Sistemas
ESP. En Administración de la Informática Educativa
Mocoa - 2012
TALLER DEHERRAMIENTAS DE
                             INFORMATICA
                 TUTOR: ING. CARLOS CAMACHO QUINTERO
                 E-MAIL: camachocarlos1981@gmail.com

                 BIENVENID@S…a nuestra aula virtual




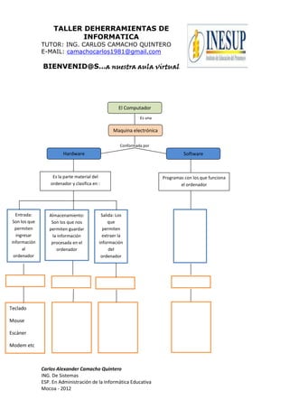
                                                          El Computador
                                                                   Es una

                                                       Maquina electrónica

                                                          Conformada por
                           Hardware                                                    Software



                      Es la parte material del                               Programas con los que funciona
                     ordenador y clasifica en :                                      el ordenador




  Entrada:          Almacenamiento:            Salida: Los                             Sistema
 Son los que         Son los que nos               que                               operativo
  permiten          permiten guardar            permiten                            conjunto de
  ingresar            la información            extraer la                           programas
información          procesada en el          información                            con que el
      al                ordenador                  del                                hadware
 ordenador                                     ordenador                              funciona




 Algunos son :          Algunos son :             Algunos son :                     Algunos son :




Teclado                    Disquete                 Impresora

Mouse                   Memoria USB                                                  Windows
                                                     Monitor

Escáner                    Cd Rom                     Lapis                            Linux
                                                    opticoetc
Modem etc



                 Carlos Alexander Camacho Quintero
                 ING. De Sistemas
                 ESP. En Administración de la Informática Educativa
                 Mocoa - 2012
TALLER DEHERRAMIENTAS DE
             INFORMATICA
TUTOR: ING. CARLOS CAMACHO QUINTERO
E-MAIL: camachocarlos1981@gmail.com

 BIENVENID@S…a nuestra aula virtual




5. Crear un cuadro comparativo entre el paquete de oficina (de MICROSOFT) y el que
ofrece GOOGLE DOCS

   PAQUETE DE OFICINA – MICROSFOT                              GOOGLE DOCS
               OFFICE
PROCESADOR        DE                 TEXTO    –   PROCESADOR        DE       TEXTO        –
(CARACTERISTICAS)                                 (CARACTERISTICAS)
1 .No necesita tener acceso a internet            1 .Debe tener acceso a internet
2.Se debe instalar el programa
3.Se guarda la informacion en el disco duro
                                                  2.No debe realizarse instalación
                                                  3. Los documentos se guardan en
                                                  servidores
                                                  4.Hay trabajo colaborativo
                                                  5. permite acceder fácilmente a archivo y
                                                  a hojas de calculo desde cualquier lugar
HOJA DE CALCULO – (CARACTERISTICAS)               HOJA DE CALCULO – (CARACTERISTICAS)
1. Fácilmente accesibles desde una barra
superior divida en pestañas.                      1.Podemos compartir hojas de calculo
2. Permite realizar cálculos sencillos con        2.Para acceder a las hojas de cálculo se
grandes cantidades de datos de modo muy           debe tener cuenta
rápido, cómodo y eficaz.
                                                  3.Se guarda como archivo PDF
                                                  4.Se guarda como una pagina Web

PRESENTACIONES – (CARACTERISTICAS)                PRESENTACIONES – (CARACTERISTICAS)
1. Esta aplicación sencilla de manejar,           1. Encontramos además el chat para
simplemente se trata de ir haciendo comunicarnos         con     el            resto    de
diapositivas una por una, y el programa colaboradores o lectores
ira mostrando el orden que deberá 2.
seguir.




6. Explique en dos párrafos que significado tiene cada una de las siguientes graficas.




En el siglo XXI con esta imagen nos podemos dar cuenta que la tecnología va de la
mano con la humanidad ya que gracias a ella hemos avanzado progresivamente, en la
Carlos Alexander Camacho Quintero
ING. De Sistemas
ESP. En Administración de la Informática Educativa
Mocoa - 2012
TALLER DEHERRAMIENTAS DE
            INFORMATICA
TUTOR: ING. CARLOS CAMACHO QUINTERO
E-MAIL: camachocarlos1981@gmail.com

BIENVENID@S…a nuestra aula virtual


forma de comunicarnos, trabajar realizar proyectos, compartir etc para lograr
superarnos mas .




Esta imagen nos da entender que el mundo está ligado a la tecnología dando paso a la
lograr la obtención de información de otra partes del mundo sin necesidad de recurrir
a libros y enciclopedias solo basta con dar un clip .




Carlos Alexander Camacho Quintero
ING. De Sistemas
ESP. En Administración de la Informática Educativa
Mocoa - 2012

Taller -evaluacion[1]

  • 1.
    TALLER DEHERRAMIENTAS DE INFORMATICA TUTOR: ING. CARLOS CAMACHO QUINTERO E-MAIL: camachocarlos1981@gmail.com BIENVENID@S…a nuestra aula virtual CADA ESTUDIANTE: Durante esta sesión de clases desarrollar el siguiente taller, guardarlo con sus nombres y apellidos, publicarlo en SLIDESHARE y en su blog personal, por ultimo enviar el link al email camachocarlos1981@gmail.com NOMBRES: DurbellyMilaris APELLIDOS: Ibarra Tirado E-MAIL: durbellyibarra31@gmail.com BLOG: durbellyibarra TWITTER: @durbellyibarra FACEBOOK: durbellyibarra 1. Crear una matriz LA GENERACION DE LOS COMPUTADORES, con la información sobre las 5 generaciones estudiadas. GENERACIONES DE COMPUTADORAS GENERACION GENERALIDADES – DATOS CARACTERISTICAS IMPORTANTES(DEFINICION - FECHAS) PRIMERA 1951 a 1958de la primera Generación emplearon Este fue el comienzo de los GENERACION bulbos para procesar informaciónEckert de y sistemas de procesamiento por Mauchly contribuyeron al desarrollo lotes. computadoras de la Primera Generación Se perdía un tiempo formando una compañía privada y construyendo considerable entre la UNIVAC I, terminación de un trabajo y el valvulaelectronica (tubos al vacio) inicio del siguiente. Eran grandes y generaban más calor. Emplearon bulbos para procesar la información SEGUNDA a mitad de la década de 1959-1964 La característica de los sistemas GENERACION Transistor Compatibilidad Limitada operativos fue el desarrollo de Se daban los sistemas de multiprogramación los sistemas compartidos con El invento del transistor hizo posible una nueva multiprogramación Aumenta la Generación de computadoras confiabilidad Disminución del tamaño. Disminución del consumo y de la producción del calor. TERCERA 1964-1971 se dieron los Circuitos Integrados Reducción de tamaño Compatibilidad con Equipo Mayor, GENERACION Multiprogramación, Minicomputadora Trabajo a tiempo Burroughs, Univac, NCR, CDC, HoneyWell, los compartido más grandes competidores de IBM durante los Circuitos integrados 60s se conocieron como el grupo BUNCH Menor consumo de energía. Carlos Alexander Camacho Quintero ING. De Sistemas ESP. En Administración de la Informática Educativa Mocoa - 2012
  • 2.
    TALLER DEHERRAMIENTAS DE INFORMATICA TUTOR: ING. CARLOS CAMACHO QUINTERO E-MAIL: camachocarlos1981@gmail.com BIENVENID@S…a nuestra aula virtual CUARTA 1971 Microprocesador, Chips de memoria, El microcomputador, GENERACION Microminiaturización Micro computadora computadora personal PC y Memorias electrónicas, estas son mas rápidas y reducidas QUINTA 1982 en esta generación setrata de implementar la GENERACION inteligencia artificial Mayor velocidad. Mayor miniaturización de los elementos. Aumenta la capacidad de memoria. Multiprocesador (Procesadores interconectados). Lenguaje Natural. 2. Argumentar en dos 2 párrafos ¿Por qué es importante el computador en el mundo hoy? Y ¿Cuál será la evolución del computador en el futuro? (el PC del futuro) Respuesta argumentada El computador se ha convertido en parte importante en el mundo ya que a través de el se han podido llegar a muchos avances tecnológicos, además han facilitado la forma de comunicarse Hoy por hoy la mayoría de las organizaciones, empresas e industrias utilizan sistemas computarizados para tener un mejor desempeño, así como las personas en su lugar de trabajo y el hogar, utilizan la computadora para realizar un sin número de tareas de una forma fácil, versátil, funcional y rápida. Carlos Alexander Camacho Quintero ING. De Sistemas ESP. En Administración de la Informática Educativa Mocoa - 2012
  • 3.
    TALLER DEHERRAMIENTAS DE INFORMATICA TUTOR: ING. CARLOS CAMACHO QUINTERO E-MAIL: camachocarlos1981@gmail.com BIENVENID@S…a nuestra aula virtual 3. Las siguientes son algunas características de la web 2.0, explica en que consiste cada una de ellas y cita un ejemplo argumentado (en cada una) donde lo hayas aplicado. La Web es una plataforma:Por que con el podemos acceder a muchos servicios que nos brinda Ejemplo: La web la usamos como plataforma en la educación para aprendizaje colaborativo ,y en las redes sociales. La Web es funcionalidad:Nos ayuda a compartir información Ejemplo: La Web es simple: Es fácil de usar para cualquier usuario La Web es ligera:Por que ahora tiempo al usuario La Web es social:facilita la interacción con otros usuarios La Web es flexible:Esflexible por quenos permite estar en contacto al mismo tiempo en chat video conferencias La Web es combinable: Se puede combinar diferentes aplicaciones para crear otras La Web es participativa:Todo usuario puede compartir sus ideas La Web está en nuestras manos:Esmas fácil acceder a la web 4. Crear un mapa conceptual del tema: EL COMPUTADOR, el mapa debe contener las definiciones de computador, hardware, dispositivos de entrada de datos, de salida de datos y memoria auxiliar, software, sistemas operativos, programas de aplicación, lenguajes de programación, cite algunas características y ejemplos. Carlos Alexander Camacho Quintero ING. De Sistemas ESP. En Administración de la Informática Educativa Mocoa - 2012
  • 4.
    TALLER DEHERRAMIENTAS DE INFORMATICA TUTOR: ING. CARLOS CAMACHO QUINTERO E-MAIL: camachocarlos1981@gmail.com BIENVENID@S…a nuestra aula virtual El Computador Es una Maquina electrónica Conformada por Hardware Software Es la parte material del Programas con los que funciona ordenador y clasifica en : el ordenador Entrada: Almacenamiento: Salida: Los Sistema Son los que Son los que nos que operativo permiten permiten guardar permiten conjunto de ingresar la información extraer la programas información procesada en el información con que el al ordenador del hadware ordenador ordenador funciona Algunos son : Algunos son : Algunos son : Algunos son : Teclado Disquete Impresora Mouse Memoria USB Windows Monitor Escáner Cd Rom Lapis Linux opticoetc Modem etc Carlos Alexander Camacho Quintero ING. De Sistemas ESP. En Administración de la Informática Educativa Mocoa - 2012
  • 5.
    TALLER DEHERRAMIENTAS DE INFORMATICA TUTOR: ING. CARLOS CAMACHO QUINTERO E-MAIL: camachocarlos1981@gmail.com BIENVENID@S…a nuestra aula virtual 5. Crear un cuadro comparativo entre el paquete de oficina (de MICROSOFT) y el que ofrece GOOGLE DOCS PAQUETE DE OFICINA – MICROSFOT GOOGLE DOCS OFFICE PROCESADOR DE TEXTO – PROCESADOR DE TEXTO – (CARACTERISTICAS) (CARACTERISTICAS) 1 .No necesita tener acceso a internet 1 .Debe tener acceso a internet 2.Se debe instalar el programa 3.Se guarda la informacion en el disco duro 2.No debe realizarse instalación 3. Los documentos se guardan en servidores 4.Hay trabajo colaborativo 5. permite acceder fácilmente a archivo y a hojas de calculo desde cualquier lugar HOJA DE CALCULO – (CARACTERISTICAS) HOJA DE CALCULO – (CARACTERISTICAS) 1. Fácilmente accesibles desde una barra superior divida en pestañas. 1.Podemos compartir hojas de calculo 2. Permite realizar cálculos sencillos con 2.Para acceder a las hojas de cálculo se grandes cantidades de datos de modo muy debe tener cuenta rápido, cómodo y eficaz. 3.Se guarda como archivo PDF 4.Se guarda como una pagina Web PRESENTACIONES – (CARACTERISTICAS) PRESENTACIONES – (CARACTERISTICAS) 1. Esta aplicación sencilla de manejar, 1. Encontramos además el chat para simplemente se trata de ir haciendo comunicarnos con el resto de diapositivas una por una, y el programa colaboradores o lectores ira mostrando el orden que deberá 2. seguir. 6. Explique en dos párrafos que significado tiene cada una de las siguientes graficas. En el siglo XXI con esta imagen nos podemos dar cuenta que la tecnología va de la mano con la humanidad ya que gracias a ella hemos avanzado progresivamente, en la Carlos Alexander Camacho Quintero ING. De Sistemas ESP. En Administración de la Informática Educativa Mocoa - 2012
  • 6.
    TALLER DEHERRAMIENTAS DE INFORMATICA TUTOR: ING. CARLOS CAMACHO QUINTERO E-MAIL: camachocarlos1981@gmail.com BIENVENID@S…a nuestra aula virtual forma de comunicarnos, trabajar realizar proyectos, compartir etc para lograr superarnos mas . Esta imagen nos da entender que el mundo está ligado a la tecnología dando paso a la lograr la obtención de información de otra partes del mundo sin necesidad de recurrir a libros y enciclopedias solo basta con dar un clip . Carlos Alexander Camacho Quintero ING. De Sistemas ESP. En Administración de la Informática Educativa Mocoa - 2012