¿Qué es una hoja de cálculo?es un programa donde se realizan
   operaciones sencillas y uno de ellos podría ser Excel.
   Hoja de cálculo: es un poderoso recurso donde podemos representar
   problemas reales con números y formulas para solucionarlos.
   Para que los puedes utilizar: para resolver problemas escolares,
   colaborar una administración de un pequeño negocio.
   Características de Excel:
   *65,536 filas representadas con números
   *256 columnas representadas con letras A-Z y características hasta IV
   *16, 777,216 CELDAS.
   Referencias De Celdas: es la dirección donde puede ser ubicado su
   contenido y estilo de referencia A1. El formato menciona primero la letra
   que corresponde la columna y enseguida el numero de la celda ejemplo:
   A5, Z100, IV65536.
   Rango De Celdas: es un a agrupación definida de celdas
   Acciones que se pueden ejecutar al seleccionar un rango:
   *captura de datos
   *asignar de nombre al rango
   *copiar
   *mover
   *rellenar de datos
   *dar formato
   *borrar
   *utilizado en formulas
Rango no adyacente: se utiliza la coma para las celdas que se encuentran
separadas ejemplo: A1:A8, C3:D6, F2:F5.
Adyacente: pueden ser A1:A4 que agrupen las celdas A1, A2, A3, A4.
Datos: las celdas contienen o almacenan datos y pueden ser      de dos tipos: y
formulas.

*constantes son las que no alteran su valor e introducen directamente alas
celdas; fechas y horas; datos alfanuméricos; etc.
*formulas son las que están compuestas por varios elementos que modifican
               su valor y se introducen anteponiendo al signo “-“.


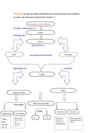
                                 Hoja electr¿ ica de c 疝 culo

               Se opera y almacenan en

                                              Libros
               Formados por


                                              Hojas
                                     Estructuras en



              Filas               Las intersecciones forman                        Columnas




               Agrupadas son                                                       contienen


                                                Celdas




                                                                            Datos
               Rango de celda




                                       Referencia de celdas
                Con celdas


                                              Estilo                  Constantes         Formulas
 Adyacentes      No adyacentes


                 Tales como:           A, 1              F, C        Tales como:         Datos compuestos
*Tales
                 *A1; C1; E5:                                        *A, B, C, C         antecedidos por el
como             J5                                                  *1, 2, 3, 4,5       signo=
                 *A1; A5;                                            *alfanuméricos
*A1, A5
                 21:29
*E5, J5
Tales         Tales
                   como: *ZA     como:
                   *G50          *F7C6
                                 *F33C12




Hojas de cálculo en el mercado
  •   Calc., integrada en open office.org
  •   Microsoft Excel, integrada en Microsoft office
  •   gnumeric ,integrada en gnomo office
  •   kspread de k office
  •   nombres , integrada en Word de apple
  •   latus 1-2-3 integrada en lotus smart suit


Valor comercial
  •   Microsoft office Excel 2007 academic us $114.50
  •   Microsoft Excel 2007 us $ 176.00
  •   2007 us $164.99
  •   Excel Mac 2008 upgrade us $96.01


Características y ventajas
  •   es un programa de fácil manejo y muy potente se realizan trabajos como
      pueden ser una factura o bien nominas o m también llevar un control de
      los puntos del banco, llevar las comisiones, pagos, etc. Los cálculos de
      estos programas en si no son calculados sino se calculan de alguna
      manera normal en lo que seria el mismo programa.
Tarea De Maricela (Ecxel)

Tarea De Maricela (Ecxel)

  • 1.
    ¿Qué es unahoja de cálculo?es un programa donde se realizan operaciones sencillas y uno de ellos podría ser Excel. Hoja de cálculo: es un poderoso recurso donde podemos representar problemas reales con números y formulas para solucionarlos. Para que los puedes utilizar: para resolver problemas escolares, colaborar una administración de un pequeño negocio. Características de Excel: *65,536 filas representadas con números *256 columnas representadas con letras A-Z y características hasta IV *16, 777,216 CELDAS. Referencias De Celdas: es la dirección donde puede ser ubicado su contenido y estilo de referencia A1. El formato menciona primero la letra que corresponde la columna y enseguida el numero de la celda ejemplo: A5, Z100, IV65536. Rango De Celdas: es un a agrupación definida de celdas Acciones que se pueden ejecutar al seleccionar un rango: *captura de datos *asignar de nombre al rango *copiar *mover *rellenar de datos *dar formato *borrar *utilizado en formulas Rango no adyacente: se utiliza la coma para las celdas que se encuentran separadas ejemplo: A1:A8, C3:D6, F2:F5. Adyacente: pueden ser A1:A4 que agrupen las celdas A1, A2, A3, A4. Datos: las celdas contienen o almacenan datos y pueden ser de dos tipos: y formulas. *constantes son las que no alteran su valor e introducen directamente alas celdas; fechas y horas; datos alfanuméricos; etc.
  • 2.
    *formulas son lasque están compuestas por varios elementos que modifican su valor y se introducen anteponiendo al signo “-“. Hoja electr¿ ica de c 疝 culo Se opera y almacenan en Libros Formados por Hojas Estructuras en Filas Las intersecciones forman Columnas Agrupadas son contienen Celdas Datos Rango de celda Referencia de celdas Con celdas Estilo Constantes Formulas Adyacentes No adyacentes Tales como: A, 1 F, C Tales como: Datos compuestos *Tales *A1; C1; E5: *A, B, C, C antecedidos por el como J5 *1, 2, 3, 4,5 signo= *A1; A5; *alfanuméricos *A1, A5 21:29 *E5, J5
  • 3.
    Tales Tales como: *ZA como: *G50 *F7C6 *F33C12 Hojas de cálculo en el mercado • Calc., integrada en open office.org • Microsoft Excel, integrada en Microsoft office • gnumeric ,integrada en gnomo office • kspread de k office • nombres , integrada en Word de apple • latus 1-2-3 integrada en lotus smart suit Valor comercial • Microsoft office Excel 2007 academic us $114.50 • Microsoft Excel 2007 us $ 176.00 • 2007 us $164.99 • Excel Mac 2008 upgrade us $96.01 Características y ventajas • es un programa de fácil manejo y muy potente se realizan trabajos como pueden ser una factura o bien nominas o m también llevar un control de los puntos del banco, llevar las comisiones, pagos, etc. Los cálculos de estos programas en si no son calculados sino se calculan de alguna manera normal en lo que seria el mismo programa.