CURSOS Y ACTIVIDADES DEL e-TIC
                          e-


VARIEDAD:
- Iniciación a Linux.
- Introducción a Ubuntu
- Taller de firma electrónica
- Taller de creación Curriculum Vitae
- Etc
UTILIZAREMOS UN PROYECTO MUY ESPECIAL


• ¡HOLA FABIOLA!
  – Dirigido al colectivo de mujeres inmigrantes.
  – Entre 20 y 60 años.




  www.holafabiola.com
Trabajo de “campo”


- Otros organismos de la ciudad imparten todo tipo de cursos,   pero
  en el espacio digital observamos que este colectivo estaba
  desasistido como tal.

- Indagando, observando que actividad desarrollan aquellas
  mujeres que vienen por el centro, constatamos un especial
  interés por la comunicación con sus seres queridos y tan lejanos


- Y ASÍ SURGE EL PROYECTO “HOLA FABIOLA”
OBJETIVO

Previamente: repaso de uso de ordenador, teclado, ratón, Internet   (la mayoría ya
   ha hecho cursos previos sobre estos temas).



OBJETIVO PERSEGUIDO:
Conocer y manejar las herramientas necesarias para la obtención de
  tres fines:

         - Poder comunicarse con los suyos.
         - Trámites on-line con la Administración.
         - Tiempo de ocio y participación.
A DESTACAR: UTILIZACIÓN DE YOUTUBE
Se introduce este punto a petición de ellas.


OBJETIVO: Dar a conocer su experiencia en
el proyecto.

(SIENTO NO PODER DEJAR CONSTANCIA DE ESTO
PORQUE ESTÁ PROGRAMADO COMO ÚLTIMA
ACTIVIDAD DEL PROYECTO)
MARCO LEGAL
- LEY ORGÁNICA DE PROTECCIÓN DE DATOS (tiene
   por objeto garantizar y proteger los datos de carácter
   personal así como el honor y la intimidad personal y
   familiar).
- LEY DE PROPIEDAD INTELECTUAL (tiene por objeto
   proteger los derechos de autor).
- Un sinfín de legislación que hace referencia a aspectos
   concretos. Consultar:
             Plusesmas.com/nuevas_tecnologias/
- Además es necesario leer las condiciones y términos de
   uso en las descargas de programas o aplicaciones.
MOTIVACIÓ
      ACTIVIDADES DE MOTIVACIÓN

- Utilizar constantemente, siempre que se pueda,
  videoconferencia.

- Último día de cada semana puesta en común sobre el
  trabajo de la semana.

- Como analizaremos cuando hablemos de fuentes de
   verificación de resultados: participación en la carpeta
   del proyecto abierta en dropbox.
PROGRAMACIÓN DEL PROYECTO

 OCTUBRE
22 23 24 25 26
29 30 31

NOVIEMBRE
               2
 5 6 7 8       9
12 13 14 15   16
19 20 21 22   23
26 27 28 29   30

DICIEMBRE
 3 4 5       7
10 11 12 13 14

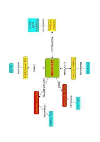
VISIÓN GENERAL DEL ORDENADOR, PROGRAMAS E INTERNET
HERRAMIENTAS PARA COMUNICARME CON LOS MIOS
TRÁMITES ON-LINE
TIEMPO DE OCIO Y PARTICIPACIÓN
RECORRIDO GENERAL POR EL CURSO Y TRANSMISIÓN DE SENSACIONES
UTILIZACIÓN DE LAS HERRAMIENTAS
 UTILIZACIÓ
                    TIEMPO DE USO




          80                        BUSCADOR G.
                                    GMAIL
          60
                                    G. TALK
Nº HRS.   40                        SKYPE
                          YOUTUBE
                        FACEBOOK    FACEBOOK
          20                        PICASSA
                     G. TALK
                   BUSCADOR G.      YOUTUBE
           0
               1
CUMPLIMIENTO DE OBJETIVOS
Para conocer el grado de cumplimiento de objetivos nos valemos de
  dos medios:

                                  comú
- Todos los viernes hay puesta en común de dudas e inquietudes lo que
  demuestra el grado de interés e implicación de cada participante.
                        interé implicació
- Hay abierta una carpeta en dropbox a la que tienen acceso todas ellas donde
  van interactuando en diversas lííneas de trabajo, que ellas mismas han
                                 l
  iniciado
        -   Envíío de bienes a sus familias
            Env
        -   Colgar direcciones de internet que les parecen interesantes, explicando por qué.
                                                                                        qué
        -   Locutorios públicos
                        pú
        -   Apoyo social y laboral.
        -   Intendencia en los hogares……
                                hogares……
A DESTACAR
Una idea que ha partido de ellas y demuestra muy a las claras su
           implicació
  grado de implicación:




UTILIZAR YOUTUBE PARA COLGAR UN PEQUEÑO
                                   PEQUEÑ
  VIDEO, AL FINALIZAR EL PROYECTO, EN EL QUE
  QUEDE REFLEJADA SU ACTIVIDAD DURANTE ESTE
  TIEMPO.

TAREA4/JESUS GARCIA]

  • 1.
    CURSOS Y ACTIVIDADESDEL e-TIC e- VARIEDAD: - Iniciación a Linux. - Introducción a Ubuntu - Taller de firma electrónica - Taller de creación Curriculum Vitae - Etc
  • 2.
    UTILIZAREMOS UN PROYECTOMUY ESPECIAL • ¡HOLA FABIOLA! – Dirigido al colectivo de mujeres inmigrantes. – Entre 20 y 60 años. www.holafabiola.com
  • 3.
    Trabajo de “campo” -Otros organismos de la ciudad imparten todo tipo de cursos, pero en el espacio digital observamos que este colectivo estaba desasistido como tal. - Indagando, observando que actividad desarrollan aquellas mujeres que vienen por el centro, constatamos un especial interés por la comunicación con sus seres queridos y tan lejanos - Y ASÍ SURGE EL PROYECTO “HOLA FABIOLA”
  • 4.
    OBJETIVO Previamente: repaso deuso de ordenador, teclado, ratón, Internet (la mayoría ya ha hecho cursos previos sobre estos temas). OBJETIVO PERSEGUIDO: Conocer y manejar las herramientas necesarias para la obtención de tres fines: - Poder comunicarse con los suyos. - Trámites on-line con la Administración. - Tiempo de ocio y participación.
  • 6.
    A DESTACAR: UTILIZACIÓNDE YOUTUBE Se introduce este punto a petición de ellas. OBJETIVO: Dar a conocer su experiencia en el proyecto. (SIENTO NO PODER DEJAR CONSTANCIA DE ESTO PORQUE ESTÁ PROGRAMADO COMO ÚLTIMA ACTIVIDAD DEL PROYECTO)
  • 7.
    MARCO LEGAL - LEYORGÁNICA DE PROTECCIÓN DE DATOS (tiene por objeto garantizar y proteger los datos de carácter personal así como el honor y la intimidad personal y familiar). - LEY DE PROPIEDAD INTELECTUAL (tiene por objeto proteger los derechos de autor). - Un sinfín de legislación que hace referencia a aspectos concretos. Consultar: Plusesmas.com/nuevas_tecnologias/ - Además es necesario leer las condiciones y términos de uso en las descargas de programas o aplicaciones.
  • 8.
    MOTIVACIÓ ACTIVIDADES DE MOTIVACIÓN - Utilizar constantemente, siempre que se pueda, videoconferencia. - Último día de cada semana puesta en común sobre el trabajo de la semana. - Como analizaremos cuando hablemos de fuentes de verificación de resultados: participación en la carpeta del proyecto abierta en dropbox.
  • 9.
    PROGRAMACIÓN DEL PROYECTO OCTUBRE 22 23 24 25 26 29 30 31 NOVIEMBRE 2 5 6 7 8 9 12 13 14 15 16 19 20 21 22 23 26 27 28 29 30 DICIEMBRE 3 4 5 7 10 11 12 13 14 VISIÓN GENERAL DEL ORDENADOR, PROGRAMAS E INTERNET HERRAMIENTAS PARA COMUNICARME CON LOS MIOS TRÁMITES ON-LINE TIEMPO DE OCIO Y PARTICIPACIÓN RECORRIDO GENERAL POR EL CURSO Y TRANSMISIÓN DE SENSACIONES
  • 10.
    UTILIZACIÓN DE LASHERRAMIENTAS UTILIZACIÓ TIEMPO DE USO 80 BUSCADOR G. GMAIL 60 G. TALK Nº HRS. 40 SKYPE YOUTUBE FACEBOOK FACEBOOK 20 PICASSA G. TALK BUSCADOR G. YOUTUBE 0 1
  • 11.
    CUMPLIMIENTO DE OBJETIVOS Paraconocer el grado de cumplimiento de objetivos nos valemos de dos medios: comú - Todos los viernes hay puesta en común de dudas e inquietudes lo que demuestra el grado de interés e implicación de cada participante. interé implicació - Hay abierta una carpeta en dropbox a la que tienen acceso todas ellas donde van interactuando en diversas lííneas de trabajo, que ellas mismas han l iniciado - Envíío de bienes a sus familias Env - Colgar direcciones de internet que les parecen interesantes, explicando por qué. qué - Locutorios públicos pú - Apoyo social y laboral. - Intendencia en los hogares…… hogares……
  • 12.
    A DESTACAR Una ideaque ha partido de ellas y demuestra muy a las claras su implicació grado de implicación: UTILIZAR YOUTUBE PARA COLGAR UN PEQUEÑO PEQUEÑ VIDEO, AL FINALIZAR EL PROYECTO, EN EL QUE QUEDE REFLEJADA SU ACTIVIDAD DURANTE ESTE TIEMPO.