SISTEMAS OPERATIVOS




Software libre          Interfaz amigable                  Robustez                   Seguridad


Es libre ya que no         Tiene su propio             Es un sistema                Es seguro sin
tienes que pagar           estilo y                    operativo solido             virus
y cero virus               personalidad                sin fallas




Miles de apli. gratuitas            Multilenguaje             Soporte                 Comunidad

 Tiene una                         Por sus idiomas         Se encuentran            Ya que existe en
 variedad de                       múltiples               en muchos sitios         todo el mundo
 aplicaciones y                                            de internet
 originales



      Actualizaciones                Escritorios                 Rapidez                Gratis


    Dan variaciones                  Cuenta con 4                No se vuelve           No cuesta
    cada 6 mese                      escritorios                 lento                  nada




                                 Poco consumo de             Copiar las veces que
    Portabilidad                                                                            Compartibilidad
                                 recursos                    quiera
                                                                                            dd

      Puede                          No necesita un               Puede proveer a          Mito Linux
      conectarse con                 computador                   los colegas              Ubuntu
      el USB                         caro
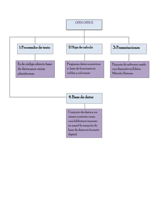
OPEN OFFICE




 1: Procesador de texto     2: Hoja de calculo         3: Presentaciones


Es de código abierto base   Programa datos numéricos   Paquete de software usado
de datos para varias        a base de funciones en     con dispositivos Editor;
plataformas                 celdas y columnas          Método; Sistema




                            4: Base de datos


                            Conjunto de datos a un
                            mismo contexto como
                            una biblioteca impreso
                            en papel la mayoría de
                            base de datos en formato
                            digital
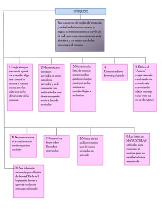
NITIQUETE


                                       Son una serie de reglas de etiqueta
                                       que todos debemos conocer y
                                       seguir al comunicarnos a través de
                                       la red para una comunicación más
                                       afectiva y un mejor uso de los
                                       recursos y el tiempo.




1: Tenga siempre         2: Mantenga sus          3: No envíe a la           4:                         5: Utilice el
encuenta que si          mensajes                 lista de textos a          Comunicadores              “Asunto”
va a escribir algo       privados en otros        anexos ambos               breves y al grado          correctamente
sea como si lo           miembros                 gráficos o largos                                     cambiando de
mirara a los ojos        privados y no lo         para que ya los                                       cuando este
nunca escriba            comparta con             mismos no                                             contestando
algo que no lo           nadie solo los que       puedan llegar a                                       algún mensaje
diría frente de la       desee compartir          su destino                                            cuyo lema ya
persona                  envíe a lista de                                                               no es el original
                         enviados




  6: Nunca contestes                                                                             9: Las letras en
                             7: Respete las             8: Nunca ate en
  el e. mail cuando                                                                              MAYUSCULAS
                             leyes sobre                público correos
  estés enojado o                                                                                utilícelas para
                             Derechos                   que le fueron
  molesto                                                                                        comenzar el
                             reservados                 enviados en
                                                                                                 nombre pero no
                                                        privado
                                                                                                 escriba todo con
                                                                                                 mayúscula

     10: Sea tolerante
     recuerda que el botón
     de borrar(”De le te”)
     le permite borrar e
     ignorar cualquier
     mensaje indeseado
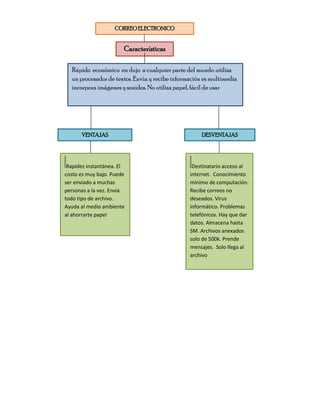
CORREO ELECTRONICO


                       Características

  Rápido económico en dujo a cualquier parte del mundo .utiliza
  un procesador de textos. Envía y recibe información es multimedia
  incorpora imágenes y sonidos. No utiliza papel, fácil de usar




      VENTAJAS                                       DESVENTAJAS




 Rapidez instantánea. El                         Destinatario acceso al
costo es muy bajo. Puede                        internet. Conocimiento
ser enviado a muchas                            mínimo de computación.
personas a la vez. Envía                        Recibe correos no
todo tipo de archivo.                           deseados. Virus
Ayuda al medio ambiente                         informático. Problemas
al ahorrarte papel                              telefónicos. Hay que dar
                                                datos. Almacena hasta
                                                SM. Archivos anexados
                                                solo de 500k. Prende
                                                mensajes. Solo llega al
                                                archivo
NAVEGADORES Y BUSCADORES


                                                      Navegadores

                                                  Software o programa
                                                  conecta una
                                                  computadora con
                                                  internet.



    Mozilla Firefox       Google Chrome                  Opera               Avant Browser          Internet Explorer


  Mejor navegador        Es veloz                  Posee gran velocidad    Tiene un motor de        Es el más utilizado
  Es de código abierto   Código abierto y          creado en Noruega       búsqueda, por            pero no es el mejor
  Múltiples pestañas     gratuito funcional        tiene seguridad y       pestañas                 por falta de
  Soporta distintos      navegación con gran       estabilidad, con        Lista negra              seguridad
  Sistemas operativos    facilidad, instantáneo    tamaño reducido con     Facilidad de navegar     Gratuito con
                         privado y tiene un        20 idiomas,             en páginas anteriores.   tecnología RSS forma
                         organizador de            estándares y                                     grupos de pestañas se
                         pestañas.                 actualización.                                   puede personalizar


       Netscape                 Fine Browser                     Safari


Tiene un diseño          Es un múltiple navegador         Activar páginas permitidas
múltiple                 Es un sistema rápido,            tecnología es guardar páginas
Múltiples páginas con    limpia rastro de cualquier       web, protege y guarda tus datos
diseño simple            navegador, enlaces               Es el mejor navegador crece
Mensajería instantánea   múltiples con una sola           cada día más con creación de
con nuevas funciones.    ventana.                         blogs.
BUSCADORES




         Google                             Yahoo                       MSN                      AOL                         Lycos


  Fue creado en la Universidad        Servicio telefónico         No supera la            Noticias y Revistas.        Continua en
 Stanford permite buscar              diseñado por                velocidad de otros      Es el más visitado,         crecimiento servicios
 imágenes, pone en orden la web       estudiantes,                buscadores, Interfaz    páginas con distintos       como chat y correo
 con un traductor de idiomas,         clasificación y             muy buena, permite      idiomas tiene un            electrónico, interfaz
 siendo el mejor buscador graba       búsqueda de datos.          refinar la búsqueda,    potente motor de            clara, se inició en
 los sitios más frecuentados ,más     Oferta y servicios,         noticias e imágenes,    búsqueda, buscador          1995, potente
 de 8.000 millones de direcciones     noticias y                  nuevos servicios.       de imágenes, base de        buscador, innovación
 URL.                                 clasificados                Personalizable          datos muy buena.



      Allthe Web                       Excite                          Terra                    Hispa vista                     AltaVista

Más rápido que google          Mejores      buscadores      Distintas categorías ya que   Búsqueda de imágenes          Búsqueda de imágenes, etc.
herramienta de búsqueda,       ofrece varios servicios,     es completo. Servicio de      motor de búsqueda lento.      Iniciado en 1995. Búsqueda
creado en 1999, siendo         creado en 1994. Permite      entretenimiento y noticias,   Publicidad y                  en Word, desarrollado la
propiedad de yahoo,            la comunicación, portal      diferente búsqueda            entretenimiento, interfaz     primera base de datos,
velocidad remarcable y         de internet.                 comunicación                  clara                         búsqueda de texto completo.
fácil manejo, desarrollado
en la empresa Noruega.

Trabajo de computacion

  • 1.
    SISTEMAS OPERATIVOS Software libre Interfaz amigable Robustez Seguridad Es libre ya que no Tiene su propio Es un sistema Es seguro sin tienes que pagar estilo y operativo solido virus y cero virus personalidad sin fallas Miles de apli. gratuitas Multilenguaje Soporte Comunidad Tiene una Por sus idiomas Se encuentran Ya que existe en variedad de múltiples en muchos sitios todo el mundo aplicaciones y de internet originales Actualizaciones Escritorios Rapidez Gratis Dan variaciones Cuenta con 4 No se vuelve No cuesta cada 6 mese escritorios lento nada Poco consumo de Copiar las veces que Portabilidad Compartibilidad recursos quiera dd Puede No necesita un Puede proveer a Mito Linux conectarse con computador los colegas Ubuntu el USB caro
  • 2.
    OPEN OFFICE 1:Procesador de texto 2: Hoja de calculo 3: Presentaciones Es de código abierto base Programa datos numéricos Paquete de software usado de datos para varias a base de funciones en con dispositivos Editor; plataformas celdas y columnas Método; Sistema 4: Base de datos Conjunto de datos a un mismo contexto como una biblioteca impreso en papel la mayoría de base de datos en formato digital
  • 3.
    NITIQUETE Son una serie de reglas de etiqueta que todos debemos conocer y seguir al comunicarnos a través de la red para una comunicación más afectiva y un mejor uso de los recursos y el tiempo. 1: Tenga siempre 2: Mantenga sus 3: No envíe a la 4: 5: Utilice el encuenta que si mensajes lista de textos a Comunicadores “Asunto” va a escribir algo privados en otros anexos ambos breves y al grado correctamente sea como si lo miembros gráficos o largos cambiando de mirara a los ojos privados y no lo para que ya los cuando este nunca escriba comparta con mismos no contestando algo que no lo nadie solo los que puedan llegar a algún mensaje diría frente de la desee compartir su destino cuyo lema ya persona envíe a lista de no es el original enviados 6: Nunca contestes 9: Las letras en 7: Respete las 8: Nunca ate en el e. mail cuando MAYUSCULAS leyes sobre público correos estés enojado o utilícelas para Derechos que le fueron molesto comenzar el reservados enviados en nombre pero no privado escriba todo con mayúscula 10: Sea tolerante recuerda que el botón de borrar(”De le te”) le permite borrar e ignorar cualquier mensaje indeseado
  • 4.
    CORREO ELECTRONICO Características Rápido económico en dujo a cualquier parte del mundo .utiliza un procesador de textos. Envía y recibe información es multimedia incorpora imágenes y sonidos. No utiliza papel, fácil de usar VENTAJAS DESVENTAJAS Rapidez instantánea. El Destinatario acceso al costo es muy bajo. Puede internet. Conocimiento ser enviado a muchas mínimo de computación. personas a la vez. Envía Recibe correos no todo tipo de archivo. deseados. Virus Ayuda al medio ambiente informático. Problemas al ahorrarte papel telefónicos. Hay que dar datos. Almacena hasta SM. Archivos anexados solo de 500k. Prende mensajes. Solo llega al archivo
  • 5.
    NAVEGADORES Y BUSCADORES Navegadores Software o programa conecta una computadora con internet. Mozilla Firefox Google Chrome Opera Avant Browser Internet Explorer Mejor navegador Es veloz Posee gran velocidad Tiene un motor de Es el más utilizado Es de código abierto Código abierto y creado en Noruega búsqueda, por pero no es el mejor Múltiples pestañas gratuito funcional tiene seguridad y pestañas por falta de Soporta distintos navegación con gran estabilidad, con Lista negra seguridad Sistemas operativos facilidad, instantáneo tamaño reducido con Facilidad de navegar Gratuito con privado y tiene un 20 idiomas, en páginas anteriores. tecnología RSS forma organizador de estándares y grupos de pestañas se pestañas. actualización. puede personalizar Netscape Fine Browser Safari Tiene un diseño Es un múltiple navegador Activar páginas permitidas múltiple Es un sistema rápido, tecnología es guardar páginas Múltiples páginas con limpia rastro de cualquier web, protege y guarda tus datos diseño simple navegador, enlaces Es el mejor navegador crece Mensajería instantánea múltiples con una sola cada día más con creación de con nuevas funciones. ventana. blogs.
  • 6.
    BUSCADORES Google Yahoo MSN AOL Lycos Fue creado en la Universidad Servicio telefónico No supera la Noticias y Revistas. Continua en Stanford permite buscar diseñado por velocidad de otros Es el más visitado, crecimiento servicios imágenes, pone en orden la web estudiantes, buscadores, Interfaz páginas con distintos como chat y correo con un traductor de idiomas, clasificación y muy buena, permite idiomas tiene un electrónico, interfaz siendo el mejor buscador graba búsqueda de datos. refinar la búsqueda, potente motor de clara, se inició en los sitios más frecuentados ,más Oferta y servicios, noticias e imágenes, búsqueda, buscador 1995, potente de 8.000 millones de direcciones noticias y nuevos servicios. de imágenes, base de buscador, innovación URL. clasificados Personalizable datos muy buena. Allthe Web Excite Terra Hispa vista AltaVista Más rápido que google Mejores buscadores Distintas categorías ya que Búsqueda de imágenes Búsqueda de imágenes, etc. herramienta de búsqueda, ofrece varios servicios, es completo. Servicio de motor de búsqueda lento. Iniciado en 1995. Búsqueda creado en 1999, siendo creado en 1994. Permite entretenimiento y noticias, Publicidad y en Word, desarrollado la propiedad de yahoo, la comunicación, portal diferente búsqueda entretenimiento, interfaz primera base de datos, velocidad remarcable y de internet. comunicación clara búsqueda de texto completo. fácil manejo, desarrollado en la empresa Noruega.