TRABAJO PRACTICO Nº 11) Presenta la evaluación de diagnóstico terminada. 2) Visita el sitio conectarigualdad.gob.ar. ¿Para qué puedes utilizarlo? 3) Investiga el Escritorio del Docente, en el área de Multimedia. Descarga alguna aplicación, por ejemplo, Cheese. Pruébalo. 4) ¿Qué son los recursos del alumno? 5) Investiga el Escritorio de la Familia. 6) Investiga qué puedes hacer en el Escritorio del Docente. 7) Diseña en Word el mapa conceptual de los sitios educ.ar y conectar. 8) ¿Qué cursos puedes descargar? Nombra todos los cursos. 9) Descarga en tu PC el curso del Excel desde conectar igualdad. 10) ¿Qué recursos educativos puedes descargar?11) Investiga las actividades de Tecnología: ¿La ciencia permite predecir el futuro? 12) Investiga más funciones de este sitio.¿Qué más puedes hacer en él? 13) Crea un sitio personal en wix.com con tu nombre y apellido como dirección url. Si existe, agrégale al nombre y al apellido la palabra \"
sampa\"
. En webs.com, sigue idéntico procedimiento que en wix. 14) Crea una página de contenido exclusivo educativo en webs.com para utilizarla como repositorio de los trabajos escolares (con tu nombre y apellido como dirección url). 15) Enumera los pasos que debes seguir para descargar un archivo de Word en tu PC desde el sitio slideshare.net. 16) Guarda el archivo de Word con el nombre \"
Trabajo Práctico nº1\"
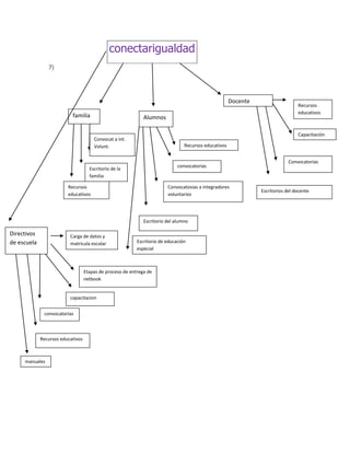
. 17) Sube el trabajo práctico terminado en scribd.com, slideshare.net e issuu.comDesarrollo2) El sitio conectar igualdad sirve para bajar programas gratuitos tales como cheese. Además podemos encontrar información de diferentes materias. Se encuentran ventanas que permiten ver las obligaciones del docente, del alumno, familias, directivos de escuelas y referentes tecnológicos.3)Les permite sacar fotos graciosas de distintos modos. Este programa tiene 12 efectos diferentes. Es muy fácil instalarlo. En el escritorio del docente se encuentran ventanas secuencias, recorridos, actividades, bibliotecas, cursos, videos, programa y software educativo.4) Recursos para trabajar en el aula con una computadora por alumno. Es una propuesta que invita a usar nuevos recursos. Ese escritorio tiene actividades para jugar, ver videos, programas, actividades, curos y libros digitales.5)  El escritorio de la familia es un lugar en el cual la familia puede integrarse en el mundo digital. Este escritorio tiene glosario, manual de internet, enlaces y uso responsable de la ITC. Y muestra un video en donde los padres pueden enterarse sobre las actividades y elementos que el ministerio de educación le entrega a cada escuela para que los chicos gocen de su necesidad. 6) E n el escritorio del docente se encuentran diferentes propuestas metodológicas y actividades que los docentes preparan para brindarles educación a los estudiantes. Por ejemplo: secuencias, recorridos, actividades, videos, bibliotecas, cursos y programas y sofware educativos<br />conectarigualdad<br />7)<br />Recursos educativosDocente  <br />familiaAlumnos<br />Capacitación<br />Convocat a int. Volunt.Recursos educativos<br />Convocatorias<br />Escritorio de la familiaconvocatorias<br />Recursos educativosConvocatosias a integradores voluntariosEscritorios del docente<br />Directivos de escuelaEscritorio del alumno<br />Carga de datos y matricula escolarEscritorio de educación especial<br />Etapas de proceso de entrega de netbook <br />capacitacion<br />convocatorias<br />Recursos educativos<br />manuales<br />Educ.ar<br />Recursos educativos<br />Noticias y agendasdebates<br />capacitacion<br />8) No podemos proyectarlo<br />10)– el Excel - el cheese- el impres- el moviemaker11) La ciencia si permite persivir el futuro por que gracias a la tecnología y sus avances todo se hace mas fácil. Por ejemplo es mucho mas fácil enceñar en los colegios con información extraida de la com putadora o realizar trabajos hechos en computadoras<br />12)Se puede ver todas las actividades que el ministerio de educación tiene para realizar en cada escuela. Con esta pagina se puede ver lo que el gobierno realizara para sastifacer las necesidades de los demás.<br />13) Para crear una pagina en wix.com se entra primero en esa pagina, después se crea una cuenta poniendo todos los dawtos que se necesite y luego que tengamos la pagina creada se entra al sitio y lugo podemos publicar lo que quieramos.<br />14) Para crear una pagina en webs.com , primero se entra a la pagina, luego se pone crear cuenta en donde tenemos que seguier todos los pasos poniendo los datos. Luego de todo se entra al sitio y se publica algo.<br />
Trabajo practico nº 1
Trabajo practico nº 1

Trabajo practico nº 1

  • 1.
    TRABAJO PRACTICO Nº11) Presenta la evaluación de diagnóstico terminada. 2) Visita el sitio conectarigualdad.gob.ar. ¿Para qué puedes utilizarlo? 3) Investiga el Escritorio del Docente, en el área de Multimedia. Descarga alguna aplicación, por ejemplo, Cheese. Pruébalo. 4) ¿Qué son los recursos del alumno? 5) Investiga el Escritorio de la Familia. 6) Investiga qué puedes hacer en el Escritorio del Docente. 7) Diseña en Word el mapa conceptual de los sitios educ.ar y conectar. 8) ¿Qué cursos puedes descargar? Nombra todos los cursos. 9) Descarga en tu PC el curso del Excel desde conectar igualdad. 10) ¿Qué recursos educativos puedes descargar?11) Investiga las actividades de Tecnología: ¿La ciencia permite predecir el futuro? 12) Investiga más funciones de este sitio.¿Qué más puedes hacer en él? 13) Crea un sitio personal en wix.com con tu nombre y apellido como dirección url. Si existe, agrégale al nombre y al apellido la palabra \" sampa\" . En webs.com, sigue idéntico procedimiento que en wix. 14) Crea una página de contenido exclusivo educativo en webs.com para utilizarla como repositorio de los trabajos escolares (con tu nombre y apellido como dirección url). 15) Enumera los pasos que debes seguir para descargar un archivo de Word en tu PC desde el sitio slideshare.net. 16) Guarda el archivo de Word con el nombre \" Trabajo Práctico nº1\" . 17) Sube el trabajo práctico terminado en scribd.com, slideshare.net e issuu.comDesarrollo2) El sitio conectar igualdad sirve para bajar programas gratuitos tales como cheese. Además podemos encontrar información de diferentes materias. Se encuentran ventanas que permiten ver las obligaciones del docente, del alumno, familias, directivos de escuelas y referentes tecnológicos.3)Les permite sacar fotos graciosas de distintos modos. Este programa tiene 12 efectos diferentes. Es muy fácil instalarlo. En el escritorio del docente se encuentran ventanas secuencias, recorridos, actividades, bibliotecas, cursos, videos, programa y software educativo.4) Recursos para trabajar en el aula con una computadora por alumno. Es una propuesta que invita a usar nuevos recursos. Ese escritorio tiene actividades para jugar, ver videos, programas, actividades, curos y libros digitales.5) El escritorio de la familia es un lugar en el cual la familia puede integrarse en el mundo digital. Este escritorio tiene glosario, manual de internet, enlaces y uso responsable de la ITC. Y muestra un video en donde los padres pueden enterarse sobre las actividades y elementos que el ministerio de educación le entrega a cada escuela para que los chicos gocen de su necesidad. 6) E n el escritorio del docente se encuentran diferentes propuestas metodológicas y actividades que los docentes preparan para brindarles educación a los estudiantes. Por ejemplo: secuencias, recorridos, actividades, videos, bibliotecas, cursos y programas y sofware educativos<br />conectarigualdad<br />7)<br />Recursos educativosDocente <br />familiaAlumnos<br />Capacitación<br />Convocat a int. Volunt.Recursos educativos<br />Convocatorias<br />Escritorio de la familiaconvocatorias<br />Recursos educativosConvocatosias a integradores voluntariosEscritorios del docente<br />Directivos de escuelaEscritorio del alumno<br />Carga de datos y matricula escolarEscritorio de educación especial<br />Etapas de proceso de entrega de netbook <br />capacitacion<br />convocatorias<br />Recursos educativos<br />manuales<br />Educ.ar<br />Recursos educativos<br />Noticias y agendasdebates<br />capacitacion<br />8) No podemos proyectarlo<br />10)– el Excel - el cheese- el impres- el moviemaker11) La ciencia si permite persivir el futuro por que gracias a la tecnología y sus avances todo se hace mas fácil. Por ejemplo es mucho mas fácil enceñar en los colegios con información extraida de la com putadora o realizar trabajos hechos en computadoras<br />12)Se puede ver todas las actividades que el ministerio de educación tiene para realizar en cada escuela. Con esta pagina se puede ver lo que el gobierno realizara para sastifacer las necesidades de los demás.<br />13) Para crear una pagina en wix.com se entra primero en esa pagina, después se crea una cuenta poniendo todos los dawtos que se necesite y luego que tengamos la pagina creada se entra al sitio y lugo podemos publicar lo que quieramos.<br />14) Para crear una pagina en webs.com , primero se entra a la pagina, luego se pone crear cuenta en donde tenemos que seguier todos los pasos poniendo los datos. Luego de todo se entra al sitio y se publica algo.<br />