No.                               Id_compra
   Nomb           Descri       Id_pr       piezas      N:N                                           Precio
   re             pción        oduct                                                                 compra
                               o
                                                      tiene
                                                                                  COMPRA
            PRODUCTO                                                                                                             N:1
                                                    N:N
                                                                                             Fecha
     Precio                                                                                                                     entrega                    Direcc
                   Stock                            tiene                                                                                                  ion

                                       No.
                                                                        iva
                                       Piezas
                                                                                          fecha                                              PROVEEDORES
                                                              Subto
                                                              tal
                                                                                                                                Id_pro
                                         1:N                                                                                    veedor
                                                                        VENTA                     total                                        Tel.          Conta
                                                                                                                                                             cto
                                                                                                                 N:1
                 Nombre
                                       Realiza                    No. Art.
Id_emplea                                                                         Id_ve
                                                                  vendid
do                                                                                nta
                                                                  os                                          Adquiere
            EMPLEADOS


                                                                                                                                              Nombre
                        Tel.
Dirección

                                                                                                                                                            Tipo de
                                                                                                                         Tel.                               pago
                                                                                                                                           CLIENTE
                                                                                                                                           S


                                                                                                                                  Id_cli
                                                                                                                                  ente                 Direccion
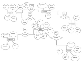
LENGUAJE UNIFICADO DE MODELO(UML)

PRODUCTO

Nombre

Descripción

Precio

Stock

Id_producto



EMPLEADOS

Id_empleados

Nombre

Edad

Domicilio

Tel.



VENTA

Id_venta

Cantidad

Descripción
Importe

Fecha

Subtotal

Iva

Total

RFC




CLIENTE

Id_cliente

Nombre

Dirección

Teléfono

Tipo de pago



PROVEEDORES

Id_proveedores

Nombre

Teléfono

Dirección
Fax

Contacto



COMPRAS

Id_compra

Precio de compra

Fecha

Unidad dos