VULNERABILIDAD SÍSMICA
DE EDIFICACIONES
Ing. José Luis Alonso G.
almanperez@gmail.com 26 Mar 2017
VULNERABILIDADSÍSMICADEEDIFICACIONES
Autor:Ing.JoséLuisAlonsoG.
almanperez@gmail.com 26 Mar 2017
VULNERABILIDAD SÍSMICA
PAG MARKETING SOLUCIONES C.A.
Primera Edición Digital
Caracas, Septiembre 2014
HECHO EL DEPÓSITO DE LEY
Depósito legal Ifi2522014620726
ISBN 978-980-7658-04-1
Coordinación
Miguel Ángel Álvarez
Diseño y Producción Gráfica
Diseño Guayaba Digital C.A.
almanperez@gmail.com 26 Mar 2017
VULNERABILIDAD SÍSMICA i-1
Prólogo
“Laverdadnoesnuncasencilla,yraramenteespura…
OSCARWILDE
“… ¿Cómplice? La naturaleza lasciva se deja perturbar con
laceraciones disfrazadas de caricias. De rebato, enfurece. El suelo
tiembla y abre fauces famélicas. El viento muerde y cocea. El agua
arrasa. Devastación. Muerte. Por supuesto. En forma muy
humana. La mayoría de los fallecidos son mansos, pobres, justos,
puros,inocentes,pequeñitos…”
C. F. P.
El calificativo racional, otrora aplicado a la Mecánica Analítica, enfatizaba el hecho de que las
especulaciones de ésta no se aplican inmediatamente sino a entes de razón que concibe nuestro espíritu,
pero que no existen realmente en la naturaleza. Si debiéramos tener en cuenta todas las propiedades de
los cuerpos, el problema más sencillo de la Mecánica presentaría una gran complicación, aun con la actual
tecnología. Simplificase la proposición imaginando cuerpos ficticios que, sin diferir notablemente de las
que presentan los cuerpos naturales, facilitan la solución de aquellos. A estos cuerpos hipotéticos bien
definidos es a los que se aplica el cálculo; y aunque evidentemente no será la solución rigurosa del
problema por resolver, podría constituir una aproximación. En diversas oportunidades hemos dicho:
Supuesto existente el conocimiento necesario (recordar que la ignorancia da mucha tranquilidad), a veces
es menos comprometedor dar clases de Ingeniería que ejercerla. En la cátedra, aun tratándose de un tema
complicadoydifícil,seponenlasreglasdeljuego.Ydentrodeellas,lodichoesciertoycomprobable.
La Mecánica aplicada a la Ingeniería Civil trata de predecir y/o describir el comportamiento o
respuesta de un sistema estructural al ser solicitado. Parece sencillo. Sólo que todo es racionalizado: El
sistema y las acciones son modelos matemáticos. Rigurosos dentro de su implementación, pero
físicamente discutibles. El uso del computador digital obliga a la discretización: Las propiedades físicas de
sus componentes son cantidades discretas y el comportamiento del sistema es descrito por ecuaciones
diferenciales ordinarias o ecuaciones algebraicas. Un sistema estructural podría definirse como un
sistema estable (durante su vida útil no debe sufrir cambios que perjudiquen el uso para el cual fue
concebido y construido) formado por un conjunto de elementos o miembros (denominados
subestructuras, cuando su forma es compleja), vinculados, entre sí y con el cuerpo tierra, por un conjunto
CelsoFortoulPadrón
almanperez@gmail.com 26 Mar 2017
PRÓLOGO
i-2 VULNERABILIDAD SÍSMICA
de juntas rígidas, en número arbitrario pero finito. Si añadimos que su configuración, en un instante dado,
se considera suficientemente definida cuando se conoce la posición de las juntas, la idealización asegura
la finitud de los grados de libertad de la estructura en consideración. Se formula el modelo lineal. Material
elástico lineal de Hooke: Tipo Green, monoclínicos, ortotrópicos, tetragonales,…, cúbicos, isótropos.
Usualmente se asume la isotropía, elástica y termodinámica. Deformaciones pequeñas y vibraciones de
pequeña amplitud. Validez de la teoríadelosdesplazamientosinfinitésimos. Las ecuaciones de equilibrio, en
un instante dado, pueden establecerse en la forma que tiene el sistema estructural antes de ser solicitado.
Las relaciones de vínculos se expresan de una manera finita (sistemas holónomos) y con ecuaciones
(vinculación bilateral) independientes del tiempo (sistemas esclerónomos). Se busca la regularidad
estadística de la excitación aleatoria para posibilitar la estimación de valores promedios, posibles y
probables. En las soluciones de los problemas no lineales se elude la naturaleza cualitativa que obliga al
uso de métodos topológicos, cuantificándose, aproximadamente, con procedimientos iterativos
equivalentesalasolucióndesucesivosproblemaslineales…
Lo anterior es una elemental y resabida exposición (tal vez sin los cuestionables neologismos o
barbarismos usados), efectuada para enfatizar en las muchas aproximaciones cotidianamente hechas en
el ejercicio de nuestra profesión; y por otra parte, contribuir en algo con los propósitos del Autor: “…
proveeraesagranfamiliadeamigosycolegasconherramientasdefácilmanejoyconunpuñadodeconceptosy
lecciones básicas que faciliten el mejor entendimiento de la filosofía y metodología necesarios para detectar y
mitigardeunaformaprácticaysencillalavulnerabilidadestructuraldeedificacionesubicadasenzonasdealto
riesgo sísmico”. El profesor José Luís Alonso ha logrado el objetivo planteado. Su libro tiene una
presentaciónrigurosa,densaeinteligentementeilustrada.
Especialistas en la materia afirman que la predicción de sismos no es fiable, ni siquiera a largo
plazo. Algunos han sorprendido a la comunidad científica de la región donde ocurren. Al acontecer un
sismo importante los investigadores tratan de concurrir al sitio para observar y evaluar, y especialmente,
aprender; conscientes, de que en las ciencias, algunas veces, “una verdad que no cambia es una mentira”.
Aun en países de alto desarrollo tecnológico, las Normas referentes a la sismo resistencia de las
edificaciones, han sido sustancialmente modificadas para cumplir con las conclusiones de los estudios
efectuadosenlosdañosproducidosporalgunosterremotos.
Al ocurrir sismos de gran intensidad probablemente pase lo que afirma Mercalli en su famosa
escala: IX. Daño considerable en estructuras especialmente diseñadas… … XI. Quedan en pie muy pocas
estructuras, si queda alguna… XII. Daño total… No obstante, el Ingeniero debe tratar de contribuir
eficazmente en la reducción del riesgo bajo la acción de esta amenaza natural, especialmente en lo que
atañe a la pérdida de vidas; siendo la vulnerabilidad estructural uno de los aspectos de su especial
responsabilidad e incumbencia. Se ha observado en algunos terremotos que los edificios proyectados y
construidos con adecuada tecnología, sufren daños severos en un porcentaje relativamente bajo. Si no se
dispone de conocimientos y/o recursos adecuados, la prudencia aconseja disminuir la incertidumbre no
usando configuraciones de comprometida forma, continuidad, relación de esbeltez, distribución de
rigideces, cerramientos, etc. A manera de ejemplo, tenemos el trajinado “efecto de columna corta”, que ha
producido (¿y producirá?) graves fallas en diversas edificaciones. Pareciera que el problema consiste en
que el proyectista ignora su presencia; o que, inmediata o posteriormente, se construyen cerramientos,
almanperez@gmail.com 26 Mar 2017
considerados no estructurales ¿?, pero en realidad con resistencia y rigidez de tales, que transforma una
columna de longitud normal en corta. Aun siendo de conocimiento elemental, es procedente recalcar que
la rigidez de un miembro estructural prismático rectilíneo, se evalúa (discretamente) con una matriz
donde algunos de sus elementos son funciones del cubo de la longitud de la directriz. En síntesis, debemos
de ser extremadamente cuidadosos al introducir suposiciones adicionales a las confiables hipótesis
simplificativas necesarias para idealizar la realidad física con un modelo matemáticamente manejable.
Preocupa pensar que, en determinados casos, hubiera sido posible atenuar o evitar los daños ocasionados
porlossismos.
Finalmente. Tus páginas, José Luís, tienen el aroma de Mercedes (tu compañera, mi alumna), y la
sapiencia de tu padre, mi amigo, Don Vicente Alonso Fernández. Confidente de pavuras. Recuerdos.
Facultad de Ciencias de nuestra querida U. C. V., Departamento de Computación bajo la batuta del
inolvidable Profesor Carlos Domingo. Comenzábamos a descubrir el mundo de la computación digital
electrónica. Época del lenguaje binario y las tarjetas perforadas… Gracias por conferirme el honor de
prologar tu obra. Quizás mis palabras no tengan la rigurosidad de antes, pero tratan de conservar la
sinceridaddesiempre.
VULNERABILIDAD SÍSMICA i-3
PRÓLOGO
almanperez@gmail.com 26 Mar 2017
i-4 VULNERABILIDAD SÍSMICA
PRÓLOGO
almanperez@gmail.com 26 Mar 2017
A la memoria de mis padres, a mi
esposa Mercedes y a mis hijos…
almanperez@gmail.com 26 Mar 2017
ii-2 VULNERABILIDAD SÍSMICA
Nuestro apacible planeta...
(Foto J.L. Alonso).
almanperez@gmail.com 26 Mar 2017
VULNERABILIDAD SÍSMICA ii-3
Prefacio
Nuestro planeta Tierra no siempre presenta un aspecto tan apacible como el mostrado en la fotografía
adjunta. En ocasiones, sin que podamos hacer algo para remediarlo, la Tierra se ve sacudida por cortos
peromuydestructivoseventosnaturalesquellamamosterremotos.
Un terremoto fuerte destructor es quizás uno de los eventos más aterradores y devastadores que un ser
humanopuedeexperimentar.
El 16 de enero de 1995, a las 5:46 a.m. hora local, un terremoto de magnitud 7.2 conocido como el
terremoto de Hyogo-ken, fue particularmente implacable en la ciudad de Kobe, Japón, dejando un saldo de
5.100 muertos, más de 30.000 heridos y unas 300.000 personas sin hogar en una ciudad costera de
1.400.000 habitantes. El evento fue ocasionado por la inesperada ruptura de la falla geológica de Nojima,
consideradaporloscientíficoscomounafallaquenoofrecíaningúnpeligroinminentederuptura.
Ese terremoto ha sido catalogado como uno de los terremotos más destructores que hayan afectado una
urbe moderna. Destruyó puentes, líneas de ferrocarril, viaductos, fábricas, comercios, edificios de
vivienda, y lo peor de todo, se originaron miles de incendios, difíciles de sofocar por la ruptura de tuberías
de gas, de agua y por la imposibilidad de sofocarlos a causa de la interrupción de las calles y avenidas
causadasporlosescombros.Másde100.000edificacionesfuerontotalmenteconvertidasenruinas.
Ya que los ingenieros y los arquitectos participan activamente en la concepción y diseño de todo tipo de
obras civiles, deben durante el proceso asumir un gran número de decisiones técnicas que garanticen el
buen desempeño de las estructuras ante este tipo de amenaza. Entre las decisiones relevantes cabe
destacar; 1) seleccionar una forma estructural eficiente, económica y atractiva; 2) garantizar su
seguridad, es decir, su resistencia y rigidez; 3) conocer en detalle las condiciones litológicas del sitio, 4)
seleccionarcuidadosamentesuubicación,y5)planificar,diseñareinspeccionarsuconstrucción.
En ingeniería no puede hablarse de edificaciones a prueba de terremotos como se las conoce en el argot
popular,puesestoequivaldríaagarantizarquelaedificaciónnosufriráningúndañoindependientemente
delamagnituddelsismoalaqueseaexpuestadurantesuvidaútil.
En la práctica esto es casi imposible de lograr, básicamente porque: 1) normalmente las fuerzas internas
que se generan en los miembros o elementos estructurales, causadas por las sacudidas del terreno durante
almanperez@gmail.com 26 Mar 2017
ii-4 VULNERABILIDAD SÍSMICA
PREFACIO
la acción de un terremoto fuerte sobrepasan con creces a las previstas en las normas; 2) pueden producirse
inesperadamente deslizamientos y hundimientos del terreno, y en ocasiones pérdidas de la capacidad
portantedel depósitodefundación,comoeselcasocuandoocurre elfenómenodelicuefacción, y 3)diseñar
una edificación a prueba de terremotos, si bien es técnicamente posible, es una tarea que requiere una
elevadísima inversión,que enlagranmayoría delos casos prácticos nosejustifica.Eldiseñoy construcción
de centrales nucleares es uno de los pocos casos en los que se toman estas precauciones extremas.
En general muchos códigos establecen que una estructura es sísmicamente aceptable cuando cumple con
los siguientes requerimientos: 1) debe resistir un terremoto de pequeña magnitud sin presentar daño
alguno; 2) debe resistir un terremoto moderado sin permitir daño estructural pero sí algunos daños a
elementos no estructurales, y 3) debe ser capaz de resistir sin colapsar un terremoto fuerte, aun y cuando se
presenten daños estructurales y daños en elementos no estructurales, garantizando, eso sí, la vida de sus
ocupantes.
Sin embargo, la realidad ha demostrado una y otra vez que satisfacer estos requerimientos no es tarea fácil
y a veces imposible de lograr. La razón de esto radica en el hecho de que los niveles de daños así
establecidos, o lo que es lo mismo, la posibilidad real de poder garantizar según un tabulador de daños
preestablecido la capacidad de respuesta estructural y el desempeño o grado de reserva disponible de una
edificación durante un sismo depende de un sinnúmero de variables, algunas muy difíciles de controlar,
asociadas a factores de muy diversa índole, como son: la magnitud y duración del sismo, el tipo de
amenazageológica,factoresdetipoestructural,arquitectónicos,constructivosysocioeconómicos.
De allí que la evaluación de la vulnerabilidad sísmica de edificaciones sea un proceso complejo que varía
de edificación a edificación, que incluye la tipificación, identificación, y evaluación de las áreas críticas o
puntosdébilesdelasmismas.
Con esto en mente, a lo largo de este libro se discuten en detalle muchos de los factores que aislada o
conjuntamente contribuyen a incrementar la vulnerabilidad de las edificaciones durante la acción de un
terremoto.Paraello,sehaincorporadounaseleccióndefotografíasyfigurasquepermitenenformavisual
interpretartanerráticocomportamientodelasmismas.
Se analizan ejemplos reales que muestran claramente la influencia negativa que han ejercido ciertas
configuraciones estructurales en el pésimo desempeño de edificaciones que han sido severamente
dañadas durante terremotos recientes, así como también la nefasta influencia que ejercen los cambios
bruscos de rigidez, la distribución arbitraria y caprichosa de los tabiques de mampostería, la influencia de
las condiciones de suelo local y la mala calidad constructiva, especialmente en áreas en las que la
construcción masiva de la vivienda popular es llevada a cabo por los pobladores locales, los cuales en la
mayoría de los casos no tienen el conocimiento mínimo necesario ni la supervisión técnica adecuada para
realizarestetrabajoyutilizanmuchasvecesmaterialesinapropiados.
Si nos basamos únicamente en el mal comportamiento sísmico que han experimentado las edificaciones
en las últimas décadas parecería lógico recomendar que en zonas sísmicas las configuraciones
almanperez@gmail.com 26 Mar 2017
estructurales ideales deben ser sencillas, regulares, continuas y simétricas, tanto en elevación como en
planta. Los mismos principios deben regir en la selección de la naturaleza, configuración y ubicación de
loselementosnoestructurales.
Ahora bien, es un hecho real que la selección de la configuración de la edificación depende de una gran
cantidad de variables adicionales que en muchos casos dominan la toma de decisiones, tales como la
geología local, la topografía, las condiciones climáticas, la facilidad de acceso al sitio, los aspectos
socioeconómicos, los requerimientos urbanísticos, el estilo arquitectónico de la zona, y el uso previsto
paralaedificación.
El progreso experimentado en las últimas décadas nos permite concluir que en aquellas zonas en las que
las edificaciones han sido diseñadas, construidas y supervisadas de acuerdo a las recomendaciones
normativas de los códigos, el daño ocasionado durante terremotos representa tan solo una pequeña
fraccióndeldañoexperimentadoenzonasenlasquelasedificacionesnocumplenconestosrequisitos.No
obstante, independientemente de los grandes avances tecnológicos alcanzados y tomando además en
consideración la variedad y complejidad de las variables que entran en juego, resulta importante
reconocer que, aún hoy día una gran parte del proceso del diseño de edificaciones sismorresistentes, se
basaenelcriterio,experienciaysentidocomúndelprofesionalinvolucrado.
Existen dos tendencias entre los ingenieros. La primera, básicamente académica, opina que la ingeniería
es una rama de las matemáticas, que la convierte en un conjunto complejo de procesos matemáticos de
difícil interpretación y aplicación práctica. La segunda agrupa a los ingenieros que pensamos en las
matemáticas como una herramienta al servicio de la ingeniería, haciendo de ella una ciencia de aplicación
práctica en la que el conocimiento, la observación, el criterio y el ingenio se combinan para construir
obrasalservicioyalalcancedetodos.
Este libro, no es un libro de diseño estructural. Refleja un enfoque personal y parte de la experiencia
acumulada en varios años de ejercicio profesional de su autor sobre los temas relacionados con la
vulnerabilidadsísmicadeedificaciones.
El libro está dirigido a los profesionales de la ingeniería y de la arquitectura involucrados en el ejercicio
cotidiano de la profesión no especialistas en el tema, y en especial a los estudiantes de los últimos años de
la carrera universitaria con conocimientos sólidos de estática, resistencia de materiales y de álgebra
matricial. Lametaportantoesproveeraesagranfamiliadeamigosycolegasconherramientasdefácilmanejo
y con un puñado de conceptos y lecciones básicas que faciliten el mejor entendimiento de la filosofía y
metodologíanecesariosparadetectarymitigardeunaformaprácticaysencillalavulnerabilidadestructuralde
edificacionesubicadasenzonasoregionesdealtoriesgosísmico.
Organizacióndellibro
El libro está dividido en 12 Capítulos y 1 Apéndice. Su contenido y secuencia han sido programados
partiendo de la base que el lector no está familiarizado con el tema, o en su defecto no es un especialista en
VULNERABILIDAD SÍSMICA ii-5
PREFACIO
almanperez@gmail.com 26 Mar 2017
la materia. Se han incluido todos aquellos temas básicos, que a juicio del autor debe conocer un ingeniero
enunáreatanextensaycomplejacomolaingenieríasismorresistente.
Por ejemplo, es imposible entender el comportamiento de una estructura bajo cargas sísmicas sino se
tienen claros los conceptos básicos de la dinámica estructural; pero tampoco puede entenderse la
dinámica estructural sino se tienen claros los conceptos básicos de grados de libertad, rigidez y del
análisismatricial.
Dependiendo del grado de conocimiento previo, parte del material incluido en el libro puede estudiarse en
unasecuenciadiferentealaprogramadasinporelloperderlacontinuidad.
Los primeros 3 capítulos cubren aspectos relacionados con ciencias de la tierra: el fenómeno sísmico, la
caracterización del movimiento vibratorio, los espectros de respuesta y el efecto que las condiciones del
suelolocalejercenenelcomportamientodeedificacionesdurantesismos.
En el Capítulo 4 se analizan las etapas que intervienen en el proceso de análisis y diseño estructural de
edificaciones.ElCapítulo5estudiaelcomportamientobásicodelosmaterialescomúnmenteutilizadosen
laconstruccióndeedificaciones,talescomoelaceroyelconcretoarmado.
En el Capítulo 6 se discuten aspectos estructurales relacionados con el comportamiento y diseño
sismorresistente de edificaciones: tipos de sistemas estructurales, configuración, irregularidades
geométricas,torsión,discontinuidadderigidez,efectodecolumnacorta,etc.
El Capítulo 7 presenta tópicos relacionados con aspectos de tipo normativo. Se propone una metodología
orientada al control del daño estructural relacionado con los efectos de interacción suelo-estructura. Se
haceespecialénfasisenelterremotodeCaracasde1967.
En el Capítulo 8 se discuten procedimientos matriciales relacionados con la evaluación de la matriz de
rigidez de la estructura mediante el método de la rigidez directa. Se discute la técnica de condensación
estáticaysuaplicaciónalarespuestasísmicadeedificaciones.
El Capítulo 9 estudia el comportamiento de edificios con rigidez al corte. Este tipo de idealización
estructural le permitirá al lector abordar en forma simplificada el tema relacionado con el análisis
dinámicodeedificios,tratadoendetalleenelCapítulo10.
En el Capítulo 11 se discute la aplicabilidad del método del análisis modal en la estimación de la
vulnerabilidad sísmica de edificaciones y en el proceso de adecuación estructural de edificaciones
sísmicamentevulnerables.
ElCapítulo12estáenteramentededicadoalterremotodeCariacoocurridoel9dejuliode1997.
Finalmente, el Apéndice A contiene: un listado en lenguaje QBASIC (de fácil conversión al lenguaje Visual
Basic) de algunas subrutinas de soporte relacionadas con procedimientos numéricos de análisis
discutidosenellibro.
ii-6 VULNERABILIDAD SÍSMICA
PREFACIO
almanperez@gmail.com 26 Mar 2017
Reconocimientos
Son muy pocas las personas que en la vida llegan a tener un Maestro. Yo he sido muy afortunado… tuve
cuatro. El primero y más importante de todos mi adorado padre Vicente Alonso Fernández; luego, Celso
Fortoul Padrón, ambos profesores de mi querida Universidad Central de Venezuela. Finalmente los
profesores Harry Bolton Seed y Vitelmo V. Bertero de la Universidad de California, Berkeley, con quienes
tuve el honor de trabajar durante mis estudios de postgrado. Todos ellos marcaron mi espíritu, me dieron
suejemplo,sellaronmiformadeverlavida…mehicieronmejorpersona.
Y por fin… le toca el turno a Mercedes, mi compañera del alma, también ingeniero civil, silencioso motor
de esta obra. Es ella la que se llevó la peor parte: interpretar y dibujar todos los gráficos, transcribir todos
los manuscritos, aguantar mi mal genio, pasar noches enteras sin dormir, y aún así, amar a este
cascarrabiasenquemeheconvertido.
Agradecimientos
Quiero aprovechar la oportunidad para saludar y agradecer de una manera muy sincera a la Directiva de la
Empresa PAG Marketing Soluciones C.A. por el continuo apoyo que me ha brindado para la realización de
esta obra. Muy especialmente al ingeniero Miguel Ángel Álvarez, Jefe de Mercadeo de dicha empresa, y al
ingenieroArnaldoGutiérrez.
José Luis Alonso Garrido
jlalonso45@gmail.com
VULNERABILIDAD SÍSMICA ii-7
PREFACIO
almanperez@gmail.com 26 Mar 2017
ii-8 VULNERABILIDAD SÍSMICA
PREFACIO
almanperez@gmail.com 26 Mar 2017
VULNERABILIDAD SÍSMICA I
PRÓLOGO
PREFACIO
Organizacióndellibro
Reconocimientos
Agradecimientos
CAPÍTULO1 ELEMENTOSDESIMOLOGÍAYTERREMOTOS
1.1 Introducción
1.2 DerivaContinental
1.3 EstructuraInternadelaTierra
1.4 TectónicadePlacas
1.4.1 LímitesdePlacas
1.5 Fallas
1.6 ReboteElástico
1.7 FocoyEpicentro.OndasSísmicas
1.8 Sismogramas
1.9 UbicacióndelEpicentro
1.10 ConsideracionesdeTipoPráctico
1.11 MagnitudeIntensidad
1.11.1 MagnitudLocalRichter,
1.11.2 MagnituddeOndasdeSuperficie,
1.11.3 MagnituddeOndasdeCuerpo,
1.11.4 MagnitudMomento,
1.11.5 EnergíaLiberada
1.11.6 Intensidad
1.12 PrediccióndeTerremotos
1.12.1 PredicciónaCortoPlazo
1.12.2 PrediccionesaLargoPlazo
1.13 MovimientoFuertedelTerreno
1.13.1 DuracióndelMovimientoFuerte
1.13.2 ParámetrosdeAmplituddeunAcelerograma
1.13.3 ContenidodeFrecuencias
1.14 EvaluacióndelaAmenazaydelRiesgo
Contenido
almanperez@gmail.com 26 Mar 2017
II VULNERABILIDAD SÍSMICA
1.14.1 EvaluacióndelaAmenaza
1.14.2 EvaluacióndelRiesgo
1.15 VulnerabilidadEstructural
1.16 Bibliografía Seleccionada
1.16.1 BibliografíaRecomendada
1.16.2 BibliografíaConsultada
CAPÍTULO2 MOVIMIENTOVIBRATORIO.ESPECTROSELÁSTICOSDERESPUESTA
2.1 Introducción
2.2 TiposdeMovimientoVibratorio
2.3 VibraciónLibrenoAmortiguada
2.4 FrecuenciayPeríodo
2.4.1 Ejemplo
2.5 VibraciónLibreAmortiguada
2.5.1 AmortiguamientoCrítico
2.6 VibracionesForzadas
2.7 ElFenómenodeResonancia
2.8 EspectrosElásticosdeRespuesta
2.9 EspectrosNormalizadosdeAceleración
2.10 EspectroCombinadoTrilogaritmico
2.11 EjemplosdeAplicaciónEnIngeniería
2.11.1 Ejemplo1
2.11.2 Ejemplo2
2.12 BibliografíaSeleccionada
2.12.1 BibliografíaRecomendada
2.12.2 BibliografíaConsultada
CAPÍTULO3 INFLUENCIADELSUELOLOCAL
3.1 Introducción
3.2 FallamientoSuperficial
3.3 DeslizamientodeTaludes
3.4 LicuefaccióndelSuelo
3.4.1 TiposdeFallasPorLicuefacción
3.5 TiposdeSuelos
3.5.1 ConsideracionesGenerales
3.5.2 TamañodelasPartículasdeSuelo
3.6 ClasificacióndeLosSuelosenZonasSísmicas
3.7 InfluenciadelasCondicionesdelSueloenelMovimientodelTerreno
3.7.1 AceleracionesPico
3.7.2 Ejemplo1
3.7.3 Ejemplo2
3.7.4 VelocidadPico
3.8 AnálisisDinámicodeDepósitos
CONTENIDO
almanperez@gmail.com 26 Mar 2017
VULNERABILIDAD SÍSMICA III
3.9 ElTerremotodeCaracas.EfectosdeInteracciónSuelo-Estructura
3.9.1 DistribucióndelDaño
3.9.2 CondicionesdelSueloLocal
3.9.3 RespuestaDinámicadelosDepósitos
3.9.4 ModelosdeInteracciónSuelo-Estructura
3.9.5 RespuestaEstructuralDuranteelTerremoto
3.9.6 ConclusionesRelevantes
3.10 InfluenciadelSueloLocalenlaFormadelEspectro
3.11 EspectrosNormalizadosPromedio
3.12 MétodoPropuestoparalaAnticipacióndeEspectrosNormalizados
3.12.1 Ejemplo3
3.12.2 Ejemplo4
3.12.3 Ejemplo5
3.13 PeríodoFundamentaldelDepósito.MétodoPropuesto
3.13.1 Ejemplo6
3.14 MicrozonificaciónSísmicadeÁreasUrbanas
3.15 CasodeInterés:ElValledeCaracas
3.16 ConsideracionesAdicionales
3.17 BibliografíaSeleccionada
3.17.1 BibliografíaRecomendada
3.17.2 BibliografíaConsultada
CAPÍTULO4 FUNDAMENTOSDELANÁLISISYDISEÑOESTRUCTURAL
4.1 Introducción
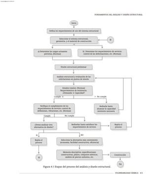
4.2 ProcesodelAnálisisyDiseñoEstructural
4.3 IdentificacióndelasCargasoAcciones
4.3.1 CargasEstáticasyCargasDinámicas
4.4 ClasificacióndelasCargasenEdificaciones
4.4.1 CargasMuertasoAccionesPermanentesenEdificaciones
4.4.2 CargasoAccionesVariablesEnEdificaciones
4.4.3 CargasoAccionesAccidentales
4.4.4 AccionesExtraordinarias
4.5 MétodosdeDiseñoEstructural
4.5.1 DiseñoporEsfuerzosPermisibles
4.5.2 DiseñoporEstadosLímites
4.6 SolicitacionesparaelEstadoLímitedeAgotamientoResistente
4.6.1 EstructurasdeAcero
4.6.2 EstructurasdeConcretoArmado
4.7 FactoresdeMinoracióndelaResistencia
4.8 Ejemplo
4.9 LaSeguridad.AspectoFundamental
4.10 ComentariosAdicionales
4.11 Bibliografía Seleccionada
CONTENIDO
almanperez@gmail.com 26 Mar 2017
IV VULNERABILIDAD SÍSMICA
4.11.1 BibliografíaRecomendada
4.11.2 BibliografíaConsultada
CAPÍTULO5 MATERIALES.COMPORTAMIENTOBÁSICO
5.1 Introducción
5.2 MaterialesElásticosynoLinealmenteElásticos
5.3 PropiedadesMecánicasdeLosMateriales
5.4 ComportamientodelAcero
5.5 DiagramasdeCargayDescarga
5.5.1 DiagramasIdealizadosdeEsfuerzo-Deformación
5.5.2 ComportamientoHisteréticodelAcero
5.6 AcerosEstructurales
5.7 PerfilesEstructuralesComerciales
5.8 ConexionesMetálicas.AspectosBásicos
5.8.1 TiposdeConexiones
5.9 DesempeñoSísmicodeConexionesMetálicas
5.10 PropiedadesdelConcreto
5.10.1 MódulodeElasticidad
5.10.2 MódulodeCorte
5.10.3 ResistenciaalaTracción
5.10.4 FluenciadelConcreto
5.10.5 Retracción
5.10.6 FibrasdeRefuerzo
5.11 ConcretoReforzado
5.11.1 VentajasdelConcretoReforzado
5.11.2 DesventajasdelConcretoReforzado
5.12 Hipótesis BásicasdelConcretoReforzado
5.13 ComportamientoAxialdeColumnas
5.13.1 Ejemplo
5.14 ModosdeFalladeVigasSometidasaFlexión
5.14.1 MododeFalla1:VigaSobrereforzada
5.14.2 MododeFalla2:VigaSubreforzada
5.14.3 AceroMínimo.ControldeFallaFrágil.
5.14.4 MododeFallaBalanceada
5.15 BibliografíaSeleccionada
5.15.1 BibliografíaRecomendada
5.15.2 BibliografíaConsultada
CAPÍTULO6 CONSIDERACIONESESTRUCTURALESPARAELDISEÑOSISMORRESISTENTE
6.1 Introducción
6.2 IncertidumbreenelDesempeñoEstructural
6.2.1 IncertidumbredeTipoSísmico
6.2.2 IncertidumbredeTipoGeotécnico
CONTENIDO
almanperez@gmail.com 26 Mar 2017
CONTENIDO
VULNERABILIDAD SÍSMICA V
6.2.3 IncertidumbredeTipoArquitectónico
6.3 SistemasEstructurales
6.3.1 SistemasparaResistirCargasVerticales
6.3.2 SistemasparaResistirFuerzasLaterales
6.4 RigidezRelativa
6.5 FactorCostoporMetroCuadrado
6.6 ConfiguracióndelEdificio
6.7 Torsión
6.8 IrregularidadTorsional
6.9 TorsiónAccidental
6.9.1 ComentariosAdicionalesSobrelaTorsión
6.10 IrregularidadenPlanta
6.10.1 EntrantesySalientes
6.10.2 DiscontinuidaddelDiafragma
6.10.3 EdificacionesconSistemasPortantesNo-Paralelos
6.11 IrregularidadVerticaldeResistenciayRigidez
6.11.1 DiscontinuidadenEjesdeColumnas
6.11.2 PisoBlando
6.11.3 IrregularidadVerticalenlaDistribucióndelasMasas
6.11.4 IrregularidadGeométricaVertical
6.12 EfectodeColumnaCorta
6.13 Colindancia
6.14 RecomendacionesdeTipoPráctico
6.15 ConsideracionesAdicionales
6.15.1 ArquitecturaeIngeniería
6.15.2 UtilizacióndePanelesLivianos
6.16 EstructurasPrefabricadas
6.17 EstabilidadEstructural
6.18 Bibliografá Seleccionada
6.18.1 BibliografíaRecomendada
6.18.2 BibliografíaConsultada
CAPÍTULO7 CONSIDERACIONESNORMATIVASADICIONALES
7.1 Introducción
7.2 AnticipacióndeFormasEspectralesElásticasdeRespuesta
7.3 EspectrosdeDiseño
7.4 MétodosdeAnálisisDinámico
7.4.1 MétodoEstáticoEquivalente
7.4.2 AnálisisEspectral
7.5 FactordeModificacióndeRespuestaR
7.6 Deriva
7.6.1 EfectoP-delta
7.6.2 NecesidaddelControldelaDeriva
almanperez@gmail.com 26 Mar 2017
VI VULNERABILIDAD SÍSMICA
7.7 CoeficientesdeCorteBasalNormativos
7.8 CasoEspecial:ElTerremotodeCaracasde1967
7.9 IntroducciónalConceptodeÍndicedeDaños
7.10 Metodología Propuesta para El Control de Daños Relacionados con los Efectos de
InteracciónSuelo-Estructura
7.10.1 CasodeInterés
7.11 TheBigOne
7.11.1 LaCiudaddeCaracas
7.12 AceleraciónenlaSuperficiedelValledeCaracas
7.12.1 Ejemplo1
7.12.2 Ejemplo2
7.13 EspectrosdeAceleración.SuelosS1yS2
7.13.1 Ejemplo3
7.13.2 Ejemplo4
7.13.3 Ejemplo5
7.14 EspectrosdeAceleración.SuelosBlandos.
7.14.1 Ejemplo6
7.15 CoeficientesdeCorteBasalPropuestos
7.15.1 Ejemplo7
7.15.2 Ejemplo8
7.15.3 Ejemplo9
7.16 ConsideracionesAdicionales
7.16.1 ComentariosSobrelosSuelosBlandos
7.16.2 FachadasdeVidrio
7.17 Bibliografía Seleccionada
7.17.1 BibliografíaRecomendada
7.17.2 BibliografíaConsultada
CAPÍTULO8 INTRODUCCIÓNALANÁLISISMATRICIALDEESTRUCTURAS
8.1 Introducción
8.2 PrincipiosBásicos
8.3 MétododeAnálisislaRígidez
8.4 GradosdeLibertad
8.5 ModeloAnalítico
8.6 SistemaCoordenadoGlobal
8.7 SistemaCoordenadoLocal
8.8 IntroducciónalCálculodeDeflexiones
8.8.1 Ejemplo1
8.8.2 Ejemplo2
8.9 ElementoEstructuralBásico
8.10 GeneracióndelaMatrizdeRigidezBásica
8.11 MatrizdeRigidezdelaEstructura
8.12 TransformacionesdeDesplazamiento.MétodoEstándar
CONTENIDO
almanperez@gmail.com 26 Mar 2017
VULNERABILIDAD SÍSMICA VII
8.12.1 Ejemplo
8.13 MétododelaRigidezDirecta
8.14 MiembrosdeArmadurasPlanas
8.15 VigasconRigidezaFlexión
8.16 EnsamblajedelaMatrizdeRigidezTotal
8.16.1 Ejemplo1
8.16.2 Ejemplo2
8.16.3 Ejemplo3
8.17 RestriccionesenlosApoyos.FormulaciónMatricial
8.18 CondensaciónEstática.CasoSísmico
8.19 CargasAplicadasenlosMiembros
8.19.1 EstructuraPrimaria
8.19.2 EstructuraComplementaria
8.19.3 Ejemplo4
8.20 ProgramaGauss3
8.21 BibliografíaSeleccionada
8.21.1 BibliografíaRecomendada
8.21.2 BibliografíaConsultada
CAPÍTULO9 EDIFICIOSCONRIGIDEZALCORTE
9.1 Introducción
9.2 EdificiosconRigidezalCorte
9.3 GeneracióndelaMatrizdeRigidez
9.4 Ejemplos
9.4.1 Ejemplo1
9.4.2 Ejemplo2
9.5 MétodoSísmicoEstáticoEquivalente.
9.6 PantallasdeCorte
9.6.1 Ejemplo3
9.7 BibliografíaSeleccionada
9.7.1 BibliografíaRecomendada
9.7.2 BibliografíaConsultada
CAPÍTULO10 INTRODUCCIÓNALANÁLISISDINÁMICODEEDIFICIOS
10.1 Introducción
10.2 AnálisisEstático-vs-AnálisisDinámico
10.3 MétodosdeAnálisisDinámicodeEstructuras
10.4 SistemasdeMasasConcentradas
10.5 DesplazamientosGeneralizados
10.6 SistemasGeneralizadosde1GradodeLibertad
10.6.1 CasoSísmico
10.6.2 ResumendelMétodo
10.6.3 Ejemplo1
CONTENIDO
almanperez@gmail.com 26 Mar 2017
VIII VULNERABILIDAD SÍSMICA
10.6.4 ComentariosAdicionales
10.7 AnálisisDinámicodeSistemasdeMúltiplesGradosdeLibertad
10.8 AnálisisdeFrecuencias
10.9 MasaEfectivaModal
10.10 ElMétododeHolzer
10.10.1 Ejemplo2
10.11 ElMétododeTransferencia
10.11.1 Ejemplo3
10.12 ProgramaUSB103.MétododeTransferencia
10.13 EjemplosdeAplicaciónMedianteelComputador
10.13.1 Ejemplo4
10.13.2 Ejemplo5:PisoBlando
10.14 MétodoGráficoparalaDeterminacióndePeríodos
10.14.1 Ejemplo6
10.15 ComentariosAdicionales
10.16 RespuestaSísmicadeSistemasdeMúltiplesGradosdeLibertad
10.17 RespuestaModal
10.17.1 VectorDesplazamientoRelativo
10.17.2 VectordeFuerzasElásticas
10.17.3 VectordeFuerzasdeCorte
10.17.4 FuerzadeCorteBasal
10.17.5 FactordeParticipaciónModal
10.18 AnálisisdeRespuestaEspectral
10.18.1 ValoresMáximosdeRespuestaEspectral
10.18.2 CombinaciónModal
10.19 AplicacionesPrácticasdelMétodo
10.19.1 ConclusionesdeInterés
10.20 ComentariosFinales
10.21 BibliografíaSeleccionada
10.21.1 BibliografíaRecomendada
10.21.2 BibliografíaConsultada
CAPÍTULO11 ESTIMACIÓNDELAVULNERABILIDADSÍSMICAMEDIANTEELUSODELANÁLISISMODAL
11.1 Introducción
11.2 EntrepisoBlando
11.3 EfectodePlantaIrregular.Torsión
11.4 DiscontinuidaddeRigidez
11.5 EfectodeColumnaCorta
11.6 InfluenciadelaTabiquería
11.7 AplicaciónalaAdecuaciónEstructuraldeEdificaciones
11.8 AdecuaciónEstructuraldelaUnidadEducativalasMercedes
11.8.1 Antecedentes
11.8.2 Análisis,DiseñoyConstruccióndelaSolucióndeReforzamiento
CONTENIDO
almanperez@gmail.com 26 Mar 2017
VULNERABILIDAD SÍSMICA IX
11.9 AdecuaciónEstructuraldelaAduanaInglesa
11.9.1 Antecedentes
11.9.2 LevantamientoEstructuraldelaEdificaciónExistente
11.9.3 AnálisisEstructuraldelaEdificaciónExistente
11.9.4 AnálisisyDiseñoEstructuraldelaSolucióndeReforzamiento
11.10 TécnicasdeAdecuaciónEstructuralUtilizadas
11.11 MaterialesUtilizadosenelReforzamientoEstructural
11.12 ConsideracionesAdicionales
11.13 BibliografíaSeleccionada
11.13.1 BibliografíaRecomendada
11.13.2 BibliografíaConsultada
CAPÍTULO12 TERREMOTODECARIACODE1997
12.1 Introducción
12.2 SismicidaddelEstadoSucre.
12.3 Cariaco:AspectosGeomorfológicosySísmicos
12.3.1 AspectosGeomorfológicos
12.3.2 ResultadosdeEstudiosSísmicos
12.3.3 InterpretacióndeEstosEstudios
12.4 FallamientoSuperficial
12.5 InfluenciadelaAmplituddelaAceleraciónenLosDaños
12.5.1 ZonaEpicentral:lasManoasyCariaco
12.5.2 Campoma,SanAntoniodelGolfoyCumaná
12.6 ComentariosAdicionales
12.7 HundimientoyLicuefacción
12.8 RespuestaEstructural
12.8.1 EfectosdeInteracciónSuelo-Estructura
12.8.2 ColindanciadeEdificaciones
12.8.3 DefectosConstructivos
12.8.4 EfectosTorsionalesyCambiosdeRigidez
12.9 PerfilesLitológicosenCariaco
12.10 ConclusionesMásRelevantes
12.11 BibliografíaSeleccionada
12.11.1 BibliografíaConsultada
APÉNDICEA LISTADODEPROGRAMAS
A.1 ProgramaGAUSS3
ResolucióndeSistemasdeEcuacionesLinealesSimétricos
A.2 ProgramaUSB07C
CálculodelaRigidezdePisoenEdificiosconRigidezalCorte
A.3 ProgramaUSB103
CálculodeAutovaloresMedianteelMétododeTransferencia
CONTENIDO
almanperez@gmail.com 26 Mar 2017
X VULNERABILIDAD SÍSMICA
almanperez@gmail.com 26 Mar 2017
Elementos
de
Sismología
y
Terremotos
1.1 Introducción
1.2 Deriva Continental
1.3 Estructura Interna de la Tierra
1.4 Tectónica de Placas
1.5 Fallas
1.6 Rebote Elástico
1.7 Foco y Epicentro. Ondas Sísmicas
1.8 Sismogramas
1.9 Ubicación del Epicentro
1.10 Consideraciones de Tipo Práctico
1.11 Magnitud e Intensidad
1.12 Predicción de Terremotos
1.13 Movimiento Fuerte del Terreno
1.14 Evaluación de la Amenaza y del Riesgo
1.15 Vulnerabilidad Estructural
1.16 Bibliografía Seleccionada 1
almanperez@gmail.com 26 Mar 2017
ELEMENTOS DE SIMOLOGÍA Y TERREMOTOS
1-2 VULNERABILIDAD SÍSMICA
Campoma. Terremoto de
Cariaco, 1997. Traza de la
falla. (Foto J.L. Alonso).
almanperez@gmail.com 26 Mar 2017
VULNERABILIDAD SÍSMICA 1-3
1.1 INTRODUCCIÓN
Es bien sabido que un gran porcentaje de la población de nuestro planeta está ubicado en zonas sometidas
a la acción de un diverso número de amenazas naturales, que aunadas al alto grado de vulnerabilidad de
sus construcciones y al consiguiente elevado costo del daño ocasionado, las convierten en zonas o
regionesdealtoriesgo.
Entre las amenazas naturales que más afectan las edificaciones caben destacar los terremotos, las
erupciones volcánicas, el deslizamiento de taludes, las avalanchas, las inundaciones y los deslaves. De
todasestas,laamenazasísmicaeslaqueocupaelcentrodeinterésdeesteCapítulo.
Reciben el nombre de amenaza sísmica, aquellas amenazas de tipo geológico que están directamente
asociadas a la acción de terremotos. Entre las amenazas sísmicas podemos citar: la amplitud y duración de
las sacudidas fuertes del terreno, la aceleración en la superficie, el fallamiento y ruptura superficial, la
inestabilidad y deslizamiento de taludes, la licuefacción, los maremotos y cualquier otro fenómeno físico
asociadoocausadoporlossismos.
En este Capítulo se discuten temas básicos de la sismología relacionados con la deriva continental,
tectónica de placas, tipos de fallas, tipos de ondas, sismogramas, ubicación de epicentros, magnitud,
intensidad y acelerogramas, conceptos éstos fundamentales para el entendimiento del fenómeno sísmico
ydesusefectosenedificaciones.
1 ElementosdeSimologíayTerremotos
almanperez@gmail.com 26 Mar 2017
1.2 DERIVACONTINENTAL
Los continentes, al igual que los océanos, no son unidades estáticas de la superficie terrestre. Su ubicación
havariadonotablementealolargodelahistoriageológicadelatierra.
Hoy día, muchos geólogos parecen estar de acuerdo con la hipótesis que los continentes actuales
proceden de una masa continental única existente en el período precámbrico a la que denominan Pangea
cuya fragmentación produjo unidades menores que sufrieron grandes desplazamientos hasta alcanzar su
posiciónactual,dandoorigenaloscontinentes,talycomosemuestraenlafigura1.1.
1-4 VULNERABILIDAD SÍSMICA
Pangea hace 270
millones de años
Hace 150 millones
de años
Hace 1 millón
de años
(b)
(c)
(a)
1,2 3
Figura 1.1 Deriva Continental según Wegener , (adaptado de Verney, 1979 ).
ELEMENTOS DE SIMOLOGÍA Y TERREMOTOS
almanperez@gmail.com 26 Mar 2017
VULNERABILIDAD SÍSMICA 1-5
La primera teoría sobre la fragmentación y separación de los continentes que aportaba argumentos y
1
pruebasgeológicasfueenunciadaporelgeofísicoalemánA.Wegener .
La teoría Wegener, denominada también de la teoríadeladerivacontinental, suscitó grandes controversias,
pues si bien hoy puede afirmarse que, aunque correcta en su idea central, no explicaba de manera
satisfactorialascausasdelafragmentacióndeloscontinentesysuposteriorseparación.
En la década de los años cuarenta y principios de los cincuenta del siglo XX se desarrolló la técnica
geofísica denominada paleomagnetismo. Mediante esta técnica fue posible establecer la posición relativa
de los polos a través del tiempo, y en general se pudo demostrar que los polos han variado su posición con
respectoalejederotacióndelatierrayademás,queloscontinentessehandesplazadoentresí.
Conrespectoaladerivacontinental,elpaleomagnetismopermitiócomprobarlossiguienteseventos:
• Pangea existió como una unidad desde el período Paleozoico hasta fines del Triásico. Durante este
intervalo de tiempo geológico, el cual comprende aproximadamente 300 millones de años, el Polo Sur
migróatravésdeÁfricadelSurylaAntártida,porunadistanciaangularde90°.
• Pangea comenzó a desintegrarse a finales del Triásico, cuando América del Norte se separó del
noroeste de África y la fase más intensa de dispersión de los continentes se efectuó durante el
MesozoicoyelTerciario.
1.3 ESTRUCTURAINTERNADELATIERRA
4
La figura 1.2 muestra una visión de la estructura en capas de la Tierra . La corteza y el manto superior
constituyen la capa externa de la Tierra y forman un nivel relativamente rígido y frío que exhibe un
comportamiento frágil. Recibe el nombre de litosfera (esfera de roca). Su espesor medio es de unos 100 km
pudiendoalcanzarenalgunoslugares250kmomás.
ELEMENTOS DE SIMOLOGÍA Y TERREMOTOS
Manto
Inferior
Manto
Superior
Núcleo
interior
Núcleo
exterior
Convección
km
Placa tectónica
Zona divergente
Borde en zona de
subducción
Manto
sólido
6386 km
2900 km
2270 km
1216
Figura 1.2 Corte de la Tierra
mostrando su división en capas,
las corrientes de convección, la
convergencia (subducción) y la
divergencia de las placas
continentales de la corteza
4
(adaptado de Noson et al)
almanperez@gmail.com 26 Mar 2017
1-6 VULNERABILIDAD SÍSMICA
LacortezaeslacaparígidadelaTierra.Sedivideencortezaoceánicaconungrosorquevaríaentre3y15km
(compuesta básicamente por rocas ígneas), y en corteza continental, debajo de algunos cinturones
montañososcuyogrosorpuedealcanzarlos70km.
Por debajo de la litosfera hasta una profundidad de unos 660 km se observa una capa blanda,
relativamente plástica situada en el manto superior que se conoce como astenosfera (esfera débil). Esta
zona,bastantedúctil,permiteelmovimientorelativodelalitosferaconrespectoalaastenosfera.
El manto, con un espesor de unos 2900 km constituye más del 80% del volumen de la Tierra. Para efectos
de la transmisión de las ondas sísmicas se comporta como un sólido. Sin embargo, las rocas que
conforman el manto son capaces de fluir muy lentamente. Se divide en manto superior (e » 660 km) y en
mantoinferioromesosfera(e» 2240km).
El núcleo está compuesto fundamentalmente de hierro. Se divide en dos: el núcleo interno (roca) y el
núcleo externo (líquido). La rotación de la Tierra origina dentro del núcleo externo una circulación de
fluidoquegeneraelcampomagnéticoennuestroplaneta.
1.4 TECTÓNICADEPLACAS
Durante las décadas de los años cincuenta y sesenta, los grandes avances tecnológicos permitieron
cartografiar en detalle el suelo oceánico. Estos estudios pusieron en evidencia la existencia de dorsales
oceánicas que se caracterizan por un intenso volcanismo y por la presencia de actividad tectónica a
grandesprofundidades.
La interpretación y síntesis de los datos obtenidos a partir de numerosos programas de investigación
oceanográfica llevados a cabo durante las últimas décadas, ha permitido elaborar una teoría orogénica
consistenteconocidaconelnombredetectónicadeplacasotectónicaglobal.
La tectónica de placas permite explicar el movimiento observado en la litosfera terrestre por medio de los
mecanismos de subducción y de expansión del fondo oceánico. Estos mecanismos generan los
continentesylascuencasoceánicas.
Recordemos que la litosfera es la capa externa rígida de la tierra. Está dividida en numerosos fragmentos
denominados placas que están en constante movimiento, y cuyas formas y tamaño cambian
continuamente.
5
Lacortezadelatierraestádivididaen7placascontinentalesyen14placasdetamañointermedio .Así,las
placas Africana, Sudamericana, Norteamericana, Euroasiática, Indo-Australiana, la placa Antártica y la
placa del Pacífico son las continentales. Las placas del Caribe, Nazca, Cocos, etc., son algunas de las placas
detamañointermedio.Lafigura1.3muestraladistribuciónespacialdeestasplacas.
ELEMENTOS DE SIMOLOGÍA Y TERREMOTOS
almanperez@gmail.com 26 Mar 2017
VULNERABILIDAD SÍSMICA 1-7
Las deformaciones relativas que tienen lugar en las zonas de contacto de las placas ocurren en franjas
relativamente estrechas, cercanas a sus bordes, pudiendo ocurrir lentamente en forma continua o brusca-
mente en forma de terremotos (deformación sísmica). Ya que la deformación ocurre predominantemente en
los bordes o linderos entre las placas es de esperarse que la ubicación de los terremotos se concentre en las
proximidadesdelosbordesdelasplacas,talycomoseilustraenlafigura1.4.
ELEMENTOS DE SIMOLOGÍA Y TERREMOTOS
Figura 4.2 Clasificación de las cargas según su tipo y duración.
6 7
Figura 1.3 Placas tectónicas en su configuración actual, (tomado de Keller E.A. ; basado en Chistopherson, R.W. ).
Figura 1.4 Actividad sísmica global. Observe que la ubicación de los epicentros coincide en su gran mayoría con
6 8
los bordes entre placas, (tomado de Keller E.A. ; basado en Hamblin, W.K. ).
(a)
(b)
almanperez@gmail.com 26 Mar 2017
1.4.1 LímitesdePlacas
Existen 3 tipos de límites o bordes de placas plenamente identificados, cuyas características influyen
directamenteenlanaturalezadelossismosqueocurrenensuszonasdecontacto.Sonellos:
1. LímitesDivergentes
Este tipo de borde se produce fundamentalmente en las dorsales oceánicas. A medida que las placas se
separan, fenómeno también conocido como expansión del fondo oceánico, las fracturas creadas se rellenan
con roca fundida que sube desde la astenosfera inferior ocasionando el ascenso del fondo oceánico en
4,9
estaszonas.Lasfiguras1.2y1.5muestranestefenómeno .
2. LímitesdeFallasdeTransformación
Estetipodefallatienelugarenelbordededosplacasquesedeslizanunaconrespectoalaotrasindestruir
litosfera antigua ni crear litosfera nueva. La dirección de estas fallas es paralela al movimiento de las
placas,(figura1.5).
Una gran mayoría de las fallas de transformación se ubica a lo largo de las dorsales centro-oceánicas,
mientras que algunas otras atraviesan los continentes. La falla de San Andrés en California (figura 1.6) así
comolafalladeBoconóenLosAndesvenezolanossonejemplosdeestetipodefalla.
La mayoría de los terremotos asociados a los límites divergentes y de transformación son terremotos poco
profundos,yseindicanenlafigura1.5conunaequis.
1-8 VULNERABILIDAD SÍSMICA
ELEMENTOS DE SIMOLOGÍA Y TERREMOTOS
Figura 1.5 Fuentes de sismos asociados con dos tipos de límites
o bordes de placa: a) divergentes y b) de transformación,
9 10
(tomado de Bolt, B.A. ; fuente: Press y Sievers ).
Figura 1.6 Falla de San Andrés,
9
California. (Foto Shuterland ).
almanperez@gmail.com 26 Mar 2017
VULNERABILIDAD SÍSMICA 1-9
3. Límites de Subducción
También llamado borde convergente, es un borde en el cual dos placas se juntan en forma tal que una de las
placasdelalitosferaseconsumeenelmantoamedidaquedesciendepordebajodelaotra.
Ya que el tamaño de la Tierra permanece constante, la creación de un nuevo material de placa que tiene
lugar en los bordes de placas divergentes debe balancearse por la desaparición del material de placa que
tiene lugar en las zonas de subducción. La figura 1.7 muestra este tipo de borde de placa y la ubicación de
sismos superficiales (marcados con equis) y de sismos profundos (marcados con círculos) que tienen lugar
enlasuperficieinclinadaqueseincrustapordebajodeunacordilleramontañosa.
Figura 1.7 Ubicación de sismos superficiales (x) y profundos (círculos) en zonas de subducción,
9 10
(tomado de Bolt, B.A. ; fuente: Press y Sievers ).
Este tipo de borde se observa en las costas occidentales de Chile, México, Centroamérica, y al Sur de la
cadena de las Islas Aleutianas en Alaska. Los terremotos en los bordes de subducción se generan en el
planoinclinadoconocidocomoZonadeBenioff.
En algunas ocasiones, cuando dos placas continentales se mueven una con respecto a la otra, se produce
una colisión continental que da origen a la formación de cordilleras montañosas. Así por ejemplo, la
cordillera del Himalaya se formó en una serie de etapas al colisionar frontalmente la placa Indo-
Australiana con la placa Euroasiática. Algo similar está ocurriendo en la colisión continental entre las
placasdeÁfricayEuroasiática,dandocomoresultadolareducciónactualdelMarMediterráneo.
ELEMENTOS DE SIMOLOGÍA Y TERREMOTOS
almanperez@gmail.com 26 Mar 2017
1-10 VULNERABILIDAD SÍSMICA
1.5 FALLAS
Así como la teoría de la tectónica de placas clasifica a escala continental los movimientos relativos entre
ellas de acuerdo a uno de los tipos de límites o bordes de placa recién definidos, a menor escala el
movimientoenunazonapuntualpuedesermuycomplicado.
A nivel local, el movimiento entre dos porciones de la corteza de la Tierra suele ocurrir a lo largo de algún
desplazamiento horizontal ya existente o quizás a lo largo de distintas estructuras geológicas de la
cortezaconocidascomofallas.
Unafallasedefinecomo elplanoderoturaenunamasarocosaalolargodelacualseproducemovimiento,
(verfigura1.8).
La longitud de las fallas puede variar desde unos pocos metros hasta varios cientos de kilómetros que se
extiendenalolargodelasuperficiedelaTierrahastaprofundidadesquepuedenalcanzardecenasdekilómetros.
El ancho en las zonas de falla puede tener varios kilómetros, siendo a menudo más fáciles de identificar a
partirdefotografíasaéreasqueaniveldelsuelo.
Su presencia en algunas ocasiones puede detectarse a simple vista y se refleja fácilmente en la topografía
superficial,(geomorfología).Enotrasocasiones,supresenciaesmuydifícildedetectar.
La presencia de una falla no necesariamente implica que la misma sea sísmicamente activa. Es decir, la
falla puede tener lugar por infinidad de causas y ser sísmicamente inactiva. En otras ocasiones, la no
presencia de la traza superficial de una falla no implica por ello que no pueda generar un sismo. De hecho,
enlamayoríadeloseventossísmicos,larupturadelasfallasnosehacevisibleenlasuperficiedelaTierra.
Los movimientos repentinos que tienen lugar a lo largo de las fallas son la causa de la mayoría de los
terremotos. Dependiendo de su geometría y de la dirección de su movimiento relativo, los geólogos
clasificanlasfallasen:fallasnormales,fallasinversasyfallasdedesplazamientohorizontal,(figura1.8).
El buzamiento de una falla (en inglés dip) es el ángulo de inclinación de una capa de roca o de una superficie
de falla medido desde la horizontal. El rumbo, (en inglés strike), es la dirección de la línea de falla en la
superficierelativaalNorte,(verfigura1.8a).
Una falla de desplazamiento horizontal o falla transcurrente (en inglés strike-slip fault) involucra
desplazamientos laterales de roca en la dirección paralela a su rumbo. Las fallas transcurrentes pueden
tenerunrumbolateralizquierdo(eninglésleft-lateralstrikeslipfault)mostradaenlafigura1.8d,otenerun
rumbolateralderecho(eninglésright-lateralstrikeslipfault)nomostradaenlafigura1.8.
La figura 1.8b muestra una falla normal (en inglés normal fault), en la cual la roca ubicada por encima del
planodefallainclinadosedeslizahaciaabajoenrelaciónalarocasituadapordebajo,quelesirvedesoporte.
ELEMENTOS DE SIMOLOGÍA Y TERREMOTOS
almanperez@gmail.com 26 Mar 2017
VULNERABILIDAD SÍSMICA 1-11
La figura 1.8c representa una falla inversa (en inglés reverse fault), en la cual el material situado encima del
planodefallaobloquedetechoasciendeconrespectoalmaterialsituadodebajoobloquedemuro.
Finalmente las figuras 1.8e y 1.8f representan fallas oblicuas, que son aquellas donde la falla experimenta
movimiento vertical y horizontal combinados. En los ejemplos mostrados, todas las fallas son de rumbo
lateralizquierdo.
Los terremotos de San Francisco en 1971 y de Northridge en 1994 fueron ocasionados por fallas inversas
(verfiguras1.8cy1.9)cuyatrazanoafloróalasuperficie(fallaciega).Enamboscasoselbloquedeltechose
levantóbruscamenteenladirecciónverticalcausandofuertesmovimientosdelterrenoenesadirección.
ELEMENTOS DE SIMOLOGÍA Y TERREMOTOS
11
Figura 1.8 Clasificación de las fallas de acuerdo a su geometría, (adaptado de Bolt, B.A. ).
(b) Falla normal
(c) Falla inversa
(e) Falla normal lateral
izquierda
(d) Falla lateral
izquierda
Hastial
(Muro)
Bloque
colgante
(Techo)
Traza de
falla
b = buzamiento
(a)
b
(f) Falla inversa lateral izquierda
almanperez@gmail.com 26 Mar 2017
1-12 VULNERABILIDAD SÍSMICA
El daño observado en el terremoto de Northridge fue superior al causado por el terremoto de San
Fernando, a pesar de que ambos terremotos tuvieron una magnitud Richter igual a 6.7. En el caso de
Northridge, el foco fue localizado debajo de la ciudad, mientras que en el sismo de San Fernando, el foco
estuvomásalejadoyubicadopordebajodelbloquedemontañasvecino,(versección1.7).
1.6 REBOTE ELÁSTICO
Las placas de la Tierra están en continuo movimiento. A medida que el movimiento relativo entre ellas
tiene lugar, una gran cantidad de energía elástica de deformación se acumula en los materiales que
conforman sus bordes, aumentando paulatinamente los esfuerzos de corte en los planos de falla que
separanlasplacas.
Cuando el esfuerzo de corte sobrepasa la capacidad de resistencia al corte de la roca en el plano de falla, la
roca falla y la energía acumulada es entonces liberada. Los efectos de esta ruptura dependen de la
naturalezaycaracterísticasdelasrocasqueconformanlasuperficiedefalla.
Por ejemplo, si la roca es débil y dúctil la energía de deformación acumulada será liberada lentamente y no
se traducirá su efecto en un terremoto. Por el contrario, si la roca es fuerte y frágil, la ruptura ocurrirá en
forma brusca y la energía se liberará explosivamente en forma calórica o en forma de ondas vibratorias
quedanorigenalosterremotos.
Este deslizamiento repentino de los bloques de falla permite que la roca deformada vuelva a su forma
13
original. La teoría del rebote elástico describe este proceso sucesivo de creación y liberación de energía de
deformaciónenlarocaadyacentealasfallas.
La figura 1.10 ilustra gráficamente este fenómeno. En ella se muestra la similitud del fenómeno real con el
14
comportamientodeunabarrademaderadúctilyfrágil .
El desplazamiento relativo total de las placas es igual a la suma de los desplazamientos parciales
observados según el rumbo de la falla, más la de los desplazamientos ocasionados por el alabeo o comba
producidosporladistorsióndelasmárgenesdelasplacasenlasproximidadesalafalla.
ELEMENTOS DE SIMOLOGÍA Y TERREMOTOS
Figura 1.9 Terremoto de
Northridge del 17 de
enero de 1994, (adaptado
12
de Strahler y Strahler ).
NORTE
SUR Northridge
Foco
Falla
Compresión
Aluvión
Falla
ciega
Bloque de
montañas
almanperez@gmail.com 26 Mar 2017
VULNERABILIDAD SÍSMICA 1-13
En resumen, la gran mayoría de los terremotos se produce por la liberación repentina de energía elástica
dedeformaciónacumuladaenlarocaquehasidosometidaagrandesesfuerzos.
Conviene destacar que el fenómeno no es tan simple como el modelo parece indicar. Las fallas no son
uniformes geométricamente así como tampoco lo son las propiedades de los materiales que las
conforman,pudiendoexistirzonasfuertesyzonasdébilesenlasuperficiedelafalla.
Esto trae como consecuencia que cada segmento de falla exhiba un comportamiento diferente al resto de
los demás. Por ejemplo, algunos segmentos del sistema de fallas de San Andrés, en el estado de California,
se desplazan en forma lenta y gradual dando como resultado un movimiento conocido como fallamiento
cedente (en inglés fault creep) con poca actividad sísmica apreciable. Otros segmentos se deslizan de
maneraregularocasionandosismosdemagnitudmoderada.
Algunos segmentos permanecen bloqueados durante cientos de años almacenando una enorme energía
de deformación elástica antes de liberarla y dar como resultado terremotos de gran magnitud. Este
proceso ocurre en forma alternada ya que la falla exhibe largos períodos durante los cuales el
desplazamientoestábloqueadoseguidosderupturasinstantáneas.
No todo el movimiento que se produce a lo largo de las fallas es horizontal. También es común la presencia
de desplazamientos verticales conocidos como escarpes. En algunas ocasiones los sismos tienen lugar a
grandesprofundidades,noobservándosedesplazamientoalgunoenlasuperficie.
La rata del movimiento relativo de los bloques que conforman las fallas en los bordes de placas no es
uniforme, pudiendo variar desde escasos milímetros al año hasta varios centímetros al año. Por ejemplo,
Deformación en roca frágil
Deformación en roca dúctil Fractura en barra dúctil
Fractura en barra frágil
14
Figura 1.10 Teoría del rebote elástico de terremotos, (adaptado de Foster, R.J., 1988) .
ELEMENTOS DE SIMOLOGÍA Y TERREMOTOS
almanperez@gmail.com 26 Mar 2017
1-14 VULNERABILIDAD SÍSMICA
un desplazamiento relativo es 2 centímetros al año se traduce en un desplazamiento de 2 metros cada 100
años.SumediciónsellevaacaboconmediciónláseromedianteobservaciónGPSsatelital.
La figura 1.11 muestra el movimiento relativo de la placa del Caribe con respecto a la placa Sudamericana,
15
obtenido a partir de observaciones geodésicas y tecnología GPS . En esa figura se puede apreciar que la
placa del Caribe es la que experimenta mayor desplazamiento, siendo el desplazamiento total relativo del
ordende2centímetrosalaño.
Figura 1.11 Movimiento relativo de las placas del Caribe y Sudamericana obtenido a partir de
15
observaciones geodésicas y tecnología GPS, (Pérez et al )
1.7 FOCOYEPICENTRO. ONDASSÍSMICAS
El punto en el plano de falla donde se origina la ruptura y se da inicio a la liberación de energía mediante la
propagación de ondas sísmicas recibe el nombre de foco o hipocentro. Su ubicación se define mediante las
coordenadasdelongitud,latitudyprofundidadfocal.
El epicentro es el punto sobre la superficie terrestre ubicado directamente sobre el foco o hipocentro.
También se lo define como la proyección vertical del foco sobre la superficie terrestre. La figura 1.12
claramenteilustralaubicacióndelfoco,delepicentroyladireccióndelasondassísmicasresultantes.
Cuandounterremotoocurresegenerandostiposdeondas:ondascorpóreasyondassuperficiales.Lasondas
corpóreas, que son las que pueden viajar a través del interior de la Tierra, son de dos tipos: ondas P y ondas
S,(verfiguras1.13ay1.13b).
ELEMENTOS DE SIMOLOGÍA Y TERREMOTOS
almanperez@gmail.com 26 Mar 2017
VULNERABILIDAD SÍSMICA 1-15
Las ondas P, también denominadas ondas primarias, ondas de compresión u ondas longitudinales, son ondas
que comprimen y expanden las rocas en la dirección de la propagación de la onda. Este movimiento
ondular es similar al generado por las cuerdas vocales humanas cuando mueven el aire para producir
sonidos.
Compresión Medio no alterado
Dilatación
Onda P
a
longitud de onda
a: amplitud doble
Medio no alterado
Onda S
(a)
(b)
9
Figura 1.13 Deformaciones producidas por ondas corpóreas: (a) Ondas P, y (b) Ondas S. (tomado de Bolt, 1999) .
ELEMENTOS DE SIMOLOGÍA Y TERREMOTOS
Figura 1.12 Ubicación del foco, del epicentro y distribución de las ondas sísmicas generadas
6
durante un terremoto, (tomado de Keller, E.A. ).
Foco
Epicentro
Onda de
corte (S)
Onda Love
Falla
Onda frontal
Ondas
Rayleigh
Onda de
compresión (P)
almanperez@gmail.com 26 Mar 2017
1-16 VULNERABILIDAD SÍSMICA
Ya que los sólidos, los líquidos y los gases no experimentan un cambio de volumen cuando se los
comprime, recuperan elásticamente su forma original cuando cesa la fuerza actuante. Esta propiedad
permitealasondasPviajaratravésdeestosmateriales.
Las ondas S, conocidas también como ondas secundarias, ondas de corte u ondas transversales, causan
deformaciones por corte cuando viajan a través del material. Ya que los fluidos (aire y líquidos) no tienen
rigidezalcorte,nopuedentransmitirlasondasS.
Elmovimientodeuna partícula individualesperpendicular a ladirecciónenlaque viajanlas ondas S. Porlo
tanto, la dirección del movimiento de las partículas permite dividir a las ondas S según dos componentes:
lasondasSV(planodemovimientovertical)ylasondasSH(planodemovimientohorizontal).
La velocidad a la que viajan las ondas corpóreas varía en función de la rigidez de los materiales que
atraviesan. Ya que geológicamente hablando los materiales son más rígidos a compresión, las ondas P
viajanamayorvelocidadqueelrestodelasondas,yporestarazónsonlasprimerasenllegar.
Lasondassuperficiales son aquellas que viajan a través de la superficie de la Tierra. Estas ondas son las que
causanelmayordañoaedificacionesyacualquiertipodeobrasciviles.
Se producen como resultado de la interacción entre las ondas corpóreas, la superficie y las capas
superficiales de la corteza de la Tierra. Su amplitud decrece exponencialmente con la profundidad de los
depósitos, y su efecto es más significativo a distancias más alejadas del epicentro que en el propio
epicentro.ElterremotodeCariacode1997confirmaesteúltimohecho,(verCapítulo12dellibro).
Las ondas superficiales más importantes son las ondas Love y las ondas Rayleigh, mostradas en la figura
1.14. Las ondas Love exhiben un complejo patrón de movimiento horizontal del terreno. Las ondas
Rayleighseasemejanalmovimientoderodamientoquecaracterizaalasolasdelmar.
Medio no alterado
Medio no alterado
Onda Love
Onda Rayleigh
(a)
(b)
Figura 1.14 Deformaciones
producidas por ondas
superficiales: (a) Ondas Love,
y (b) Ondas Rayleigh, (tomado
9
de Bolt, 1999)
ELEMENTOS DE SIMOLOGÍA Y TERREMOTOS
almanperez@gmail.com 26 Mar 2017
De las dos ondas superficiales, las ondas Love viajan más rápidamente que las ondas Rayleigh. Sin
embargo,lasondassuperficialesviajanmáslentamentequelasondascorpóreas.
1.8 SISMOGRAMAS
Los sismógrafos son instrumentos que registran las ondas sísmicas. Ya que los terremotos causan
movimiento horizontal y vertical del terreno, es preciso utilizar sismógrafos de componente horizontal
según dos direcciones ortogonales (Norte y Sur), y sismógrafos diseñados para medir el movimiento
vertical.Losregistrosasíobtenidosrecibenelnombredesismogramas.
Resulta importante señalarquela velocidad delas ondas S a través dematerialrocoso como por ejemplo el
granito, es aproximadamente de 3 kilómetros por segundo. En general, en cualquier material sólido las
ondas P viajan 1,7 veces más de prisa que las ondas S, mientras que las ondas superficiales viajan al 90 por
cientodelavelocidaddelasondasS.
Ya que las ondas superficiales están confinadas a una zona estrecha de la corteza terrestre, no se propagan
por el interior de la Tierra como las ondas S y P, conservando su máxima amplitud durante más tiempo.
Además en las ondas superficiales el intervalo de tiempo entre las crestas (período) es más largo, razón por
lacualselasconocetambiéncomoondaslargasuondasL.
La figura 1.15 muestra la componente vertical de un sismograma obtenido en la ciudad de Berkeley a
partir de un terremoto de magnitud 5.3 que tuvo lugar en la localidad de Santa Ana a 88 km de distancia, el
9
27deJuniode1988 .
VULNERABILIDAD SÍSMICA 1-17
Figura 1.15 Sismograma (componente vertical) correspondiente a un terremoto de magnitud 5.3 a 88 km,
9
(tomado de Bolt B.A., 1999 ).
P
S
D st n a f kel = 8 km
i a ci de la uente a Ber ey 8
10 segundos
8h4 m30
1 3 s 8 0
1 h44m3 s
On a R yleig
d s a h
En esta figura se aprecian aspectos muy significativos. Con la llegada de la primera onda P (ver primera
flecha vertical), el sismograma detecta un incremento repentino del movimiento del terreno que se
prolonga por unos 12 segundos. A partir de este instante, las amplitudes del registro se incrementan
sustancialmente durante unos 8 ó 9 segundos adicionales. El punto en el cual este cambio brusco de
amplitudestienelugar,marcalallegadadelaprimeraondaS,(versegundaflechavertical).
ELEMENTOS DE SIMOLOGÍA Y TERREMOTOS
almanperez@gmail.com 26 Mar 2017
1-18 VULNERABILIDAD SÍSMICA
Después de este segundo tren de ondas, las ondas que viajan a través de la superficie de la Tierra desde el
epicentro (Santa Ana) hasta la ciudad de Berkeley continúan llegando por un período adicional de unos 30
segundos.
Estas últimas ondas son ondas superficiales que han tardado más tiempo en llegar a Berkeley que las
ondas corpóreas. Ya que el sismograma mostrado en la figura 1.15 corresponde a la componente vertical,
lasondassuperficialesmostradasenelregistrosonbásicamenteondasRayleigh.
1.9 UBICACIÓNDELEPICENTRO
La distancia del epicentro de un terremoto a la estación sismológica puede obtenerse a partir de la
diferencia en el tiempo de llegada de las ondas P y S. A medida que el intervalo de tiempo entre la llegada
delaprimeraondaPylaprimeraondaSseamayor,mayorseráladistanciadelorigendelterremoto.
Con el auxilio del gráfico distancia-tiempo mostrado en la figura 1.16 es posible determinar la distancia al
epicentro. Para ello, basta con medir directamente en el sismograma la diferencia entre el tiempo de
llegadadelaprimeraondaPydelaprimeraondaS.
0
1000 2000 3000 4000 5000
1
2
3
4
5
6
7
8
9
10
11
12
13
14
15
16
Primera
onda P
a
e
l
a
a
C
u
r
v
d
o
n
d
S
Curva de la onda P
Primera
onda S
Distancia al epicentro (km)
4.85
min
Tiempo
de
llegada
(minutos)
0
Por ejemplo, si la diferencia del tiempo de llegada es
de 4,85 minutos, puede concluirse a partir del gráfico
de la figura 1.16 que la distancia al epicentro de ese
terremoto medida desde la estación en donde se
registróelsismogramafuede3.300kilómetros.
La distancia epicentral recién evaluada no permite sin
embargo ubicar con exactitud el epicentro. Éste, en
teoría, podría estar ubicado en cualquier punto del
círculo trazado alrededor de la estación sísmica
utilizandocomoradioladistanciaepicentralobtenida.
La figura 1.17 nos muestra que la localización precisa
del epicentro puede únicamente lograrse cuando se
conoce la distancia epicentral de tres o más
estacionessismológicas.
En esta figura, cada círculo representa la distancia
del epicentro a la estación correspondiente. El
epicentro queda ubicado en el punto donde los tres
círculos se cruzan. Hoy día, la ubicación de
epicentros se obtiene en tiempo real y con gran
precisión gracias a la extensa red sismológica
existenteanivelmundial.
Figura 1.16 Gráfico distancia-tiempo utilizado para
calcular la distancia epicentral a partir de un 5
sismograma conocido, (adaptado de Tarbuck y Lutgens ).
ELEMENTOS DE SIMOLOGÍA Y TERREMOTOS
almanperez@gmail.com 26 Mar 2017
VULNERABILIDAD SÍSMICA 1-19
Figura 1.17 El epicentro del sismo se localiza
utilizando las distancias obtenidas a partir de 3
o más estaciones sismológicas.
1.10 CONSIDERACIONESDETIPOPRÁCTICO
Desde el punto de vista de aplicación a la ingeniería sismorresistente es conveniente manejar una
terminología y enfoque sencillos. Recordemos que el foco o hipocentro es el punto en el cual se inician la
rupturadelafallaylaliberacióndeenergíaenformadeondas.
A partir del foco, la ruptura se extiende a lo largo del plano de falla a velocidades de 2 a 3 kilómetros por
segundo. El punto en la superficie del terreno ubicado directamente sobre el hipocentro se denomina
epicentro.
La distancia sobre la superficie del terreno medida desde el epicentro hasta el sitio de ubicación del
observador,ciudad,ositiodereferenciadeinterés,recibeelnombrededistanciaepicentral.
Sitio
Epicentro
Distancia
hipocentral R
Hipocentro
Distancia epicentral
Figura 1.18 Posiciones relativas del foco,
epicentro y el sitio.
ELEMENTOS DE SIMOLOGÍA Y TERREMOTOS
Sismógrafo 1
Sismógrafo 3
Sismógrafo 2
km
0
20 0
4
0
0
k
m
0
0 0 m
6 0 k
Posición del epicentro
en la intersección de
las cuervas
almanperez@gmail.com 26 Mar 2017
1-20 VULNERABILIDAD SÍSMICA
Finalmente, la distancia entre el observador y el foco recibe el nombre de distancia focal o distancia
hipocentral,(verfigura1.18).
En la práctica, conviene sin embargo distinguir dos escenarios posibles. Si la longitud de la ruptura de la
falla es corta y el sitio o zona de interés está ubicado a una distancia considerable de la falla, la distancia
real del sitio a la falla, Dr, puede considerarse para efectos prácticos igual a la distancia epicentral D, tal y
comosemuestraenlafigura1.19a.
Ahora bien, ya que el epicentro tan solo nos permite a manera de referencia ubicar en la superficie del
terreno el punto en el que se inicia la ruptura de la falla, la distancia epicentral puede en ocasiones
conllevaraerroresdeinterpretacióndedañosmuysignificativos.
Enefecto,enlafigura1.19bsemuestrauncasoenelqueelsitiodeinterés(porejemplo,unapoblaciónque
se haya visto afectada durante un sismo) se encuentra a una distancia considerable del epicentro donde se
dio inicio a la ruptura de la falla, pero a una distancia muy corta de la zona de disipación de energía en
sitiosenlosquelarupturadelafallaseaproximaallugarafectadodeinterés.
En este segundo escenario, la distancia del sitio a la zona de disipación de energía está mucho mejor
representadaporladistanciaDrexistenteentreelsitioylafalla,ynoporladistanciaepicentralD.
Esta acotación resulta especialmente útil a la hora de interpretar los registros de aceleración y el daño
observado en edificaciones que hayan sido afectadas durante la acción de un sismo reciente, o cuando se
desea caracterizar en forma más realista la amenaza sísmica de zonas urbanas o de asentamientos
industrialesubicadosenlasproximidadesdesistemasdefallassísmicamenteactivos.
ELEMENTOS DE SIMOLOGÍA Y TERREMOTOS
Figura 1.19 Posición relativa de sitios y fallas.
Epicentro
Sitio
Ruptura
de la
falla
Epicentro
Ruptura
de la
falla
Sitio
Distancia a
la falla, Dr
Distancia a la zona
de disipación de
energía, Dr
Distancia
epicentral, D
Distancia
epicentral, D
(a) (b)
almanperez@gmail.com 26 Mar 2017
VULNERABILIDAD SÍSMICA 1-21
1.11 MAGNITUDEINTENSIDAD
Debido a la enorme importancia que reviste tanto en la sismología como en la ingeniería sismorresistente
la evaluación cuantitativa del tamaño de un terremoto, centraremos la atención en establecer las
diferenciasconceptualesqueexistenentrelaintensidadylamagnituddeunsismo.
El término intensidad es comúnmente empleado para denotar la severidad de un terremoto en un área
determinada.Eltérminomagnitudesunamedidadelacantidaddeenergíaliberada.
A pesar de que la intensidad y la magnitud son básicamente dos medidas distintas de un terremoto, son
frecuentemente confundidas por el público. La magnitud se calcula directamente a partir del registro
obtenido durante un terremoto en un sismómetro torsional calibrado. La intensidad se determina a partir
de observaciones personales de los daños causados por un terremoto a personas, construcciones y a la
topografía del terreno. La primera es una medida objetiva (instrumental) mientras que la segunda es una
medidasubjetiva.
1.11.1 MagnitudLocalRichter,ML
La idea de medir la magnitud de un terremoto a partir de un sismograma fue introducida por Charles
16
Richteren1935,sismólogodelInstitutoTecnológicodeCalifornia,Caltech .
Para un terremoto, su magnitud se determina en cada estación midiendo en el sismograma
correspondiente la amplitud máxima que alcanzan ciertas ondas sísmicas en sismómetros torsionales
igualmentecalibrados,yrefiriendoestasamplitudesaunniveldereferenciaolíneacero.
El nivel cero se construye para cada estación a partir de un terremoto estándar. Éste se define como aquél
capaz de producir en el sismómetro torsional (del tipo desarrollado por H.O. Wood y J. Anderson) de una
estación ubicada a 100 kilómetros de distancia de la fuente de disipación de energía, una amplitud
máximade0,001milímetros.Aesteterremotoseleasignópormagnitudelvalorcero.
La escala de magnitud local M (en inglés Richter local magnitude) así definida, viene expresada
L
matemáticamenteporlarelación:
(1-1)
siendo M la magnitud local, A el trazo de amplitud registrado instrumentalmente, y A la amplitud que
L 0
produciríaenesaestaciónelterremotoestándarreciéndefinido.
La escala de la magnitud local de Richter es la escala de magnitud más conocida a nivel mundial. Es
particularmente útil en la determinación de la magnitud de terremotos poco profundos. El término local
se refiere a que fue concebida únicamente para terremotos con distancias epicentrales no mayores a 600
km en el estado de California. De acuerdo a esta escala logarítmica, cada vez que la magnitud se
incrementaenunaunidad,laamplituddelasondassísmicasseincrementa10veces.
ELEMENTOS DE SIMOLOGÍA Y TERREMOTOS
almanperez@gmail.com 26 Mar 2017
1-22 VULNERABILIDAD SÍSMICA
La figura 1.20 muestra un diagrama idealizado que permite evaluar la distancia epicentral y la magnitud
local de un sismo a partir: a) de la diferencia del tiempo de llegada entre las ondas P y S obtenidas
directamenteapartirdelsismograma,yb)delamáximaamplituddelsismograma.
En el ejemplo mostrado en la figura 1.20, la magnitud local del sismo M y la distancia epicentral se
L
obtienen uniendo mediante una línea recta las ordenadas correspondientes a los valores de la amplitud
máxima del sismograma (23 mm en el ejemplo) con la diferencia del tiempo de llegada de las primeras
ondas P y S (t=24 segundos en el ejemplo). La magnitud resultante fue M =5 , y la distancia epicentral de
L
unos220kilómetros.
Tiempo
(s)
Amplitud
23 mm
Registro del sismógrafo
0 10 20
20
30 mm
10
24 s
P S
Distancia
km
S-P
s Magnitud
M
Amplitud
mm
0.5
2
20
40
60
100
200
300
400
500
4
6
8
10
20
30
40
50
0
1
2
3
4
5
6
100
50
20
10
5
2
1
0.5
0.2
0.1
L
Figura 1.20 Diagrama para la evaluación de la magnitud local de Richter de un
9
terremoto local, (tomado de Bruce Bolt ).
1.11.2 MagnituddeOndasdeSuperficie,MS
Una de las limitaciones de la magnitud local de Richter es que no hace ninguna distinción entre las
distintas ondas sísmicas. Para grandes distancias epicentrales las ondas corpóreas tienden a atenuarse,
siendoenestecasolasondassuperficialeslasquedominanelmovimiento.
La magnitud de ondas de superficie M (en inglés surface wave magnitude) es una medida de magnitud
S
17
aceptada mundialmente. Fue desarrollada por Gutenberg y Richter en 1936 . Mide la amplitud de las
ondasRayleighdeperíodoaproximadamenteiguala20segundos,yvienedadaporlarelación:
(1-2)
ELEMENTOS DE SIMOLOGÍA Y TERREMOTOS
almanperez@gmail.com 26 Mar 2017
VULNERABILIDAD SÍSMICA 1-23
En la ecuación (1-2), A es el desplazamiento máximo del terreno en micrones, y D es la distancia epicentral
delsismómetro(sensordelsismógrafo)medidaengrados.
La magnitud de onda superficial M es particularmente útil para describir el tamaño de sismos
S
superficiales (profundidad focal menor que 70 km), distantes (distancias superiores a 1000 km) asociados
aterremotosmoderadosygrandes.
1.11.3 MagnituddeOndasdeCuerpo,mb
Esta escala de magnitud (en inglés body wave magnitude) es ideal para determinar la magnitud de sismos
18
profundos.FueelaboradaporGutenbergen1945 ,yvienedadaporlarelación:
(1-3)
siendoAlamagnituddelaondaPenmicrones,yTelperíododelaondaP(aproximadamenteiguala1segundo).
1.11.4 MagnitudMomento,Mw
Es una medida de la magnitud basada en el momento sísmico M de la fuente generadora del sismo. Fue
0
19,20
formuladaporKanamorien1977yporHanksyKanamorien1979 .
Esta escala de magnitud (en inglés moment magnitude) no depende de los niveles de las sacudidas del
terreno. Depende del momento sísmico cuyo valor únicamente depende de los factores que causan la
rupturaalolargodelafalla.Vienedadapor:
(1-4)
Enestaecuación,elmomentosísmicovienedadoporlarelación:
(1-5)
2
donde m es la resistencia a la fractura del material (roca) a lo largo de la falla en dinas/cm , A es el área del
segmentodefallafracturada,yDeseldesplazamientopromedioenlafallaproducidoporelevento.
Para sismos históricos, el momento sísmico puede evaluarse a partir de registros geológicos. Hoy día
21
puedeobtenersedirectamenteapartirdelascomponentesdelargoperíododeunsismograma .
1.11.5 EnergíaLiberada
La energía total liberada durante un terremoto se puede evaluar a partir de la relación de Gutenberg y
22
Richter dadaporlarelación:
(1-6)
En esta ecuación, E viene dada en ergios. De ella se desprende que un aumento de 1 unidad en la magnitud
ELEMENTOS DE SIMOLOGÍA Y TERREMOTOS
almanperez@gmail.com 26 Mar 2017
1-24 VULNERABILIDAD SÍSMICA
1,5
setraduceenunincrementode10 deenergíaliberada.
23
Kanamori demostró recientemente que la relación (1-6) es también válida para la magnitud momento
M . Sustituyendo en la ecuación (1-6) la magnitud M por la magnitud M , y combinándola con la ecuación
W S W
(1-4) se desprende que la cantidad de energía liberada durante un sismo es proporcional al momento
sísmicoM .
0
1.11.6 Intensidad
El concepto de intensidad de un terremoto se basa en la apreciación personal de los efectos producidos por
unterremotosobreunáreadeterminada.
La intensidad, a diferencia de la magnitud, puede tomar diferentes valores para un mismo terremoto.
Varíadesdelomeramenteperceptiblehastalamáximadestrucciónenlaszonaspróximasalepicentro.
La medida de la intensidad está afectada por muchos factores. Entre ellos, la distancia epicentral, la
profundidad del foco, la magnitud del terremoto, la geología y condiciones del suelo local, la proximidad o
noazonaspobladasyeltipodeconstrucciónexistente.
Su aplicación ha facilitado el estudio de terremotos históricos que ocurrieron antes de la aparición de los
instrumentos modernos de medición. Ha permitido además caracterizar con relativo acierto la rata de
recurrencia de terremotos esperados en distintas localidades, contribuyendo así a la evaluación de la
amenazasísmica.
La escala de intensidad de Mercalli modificada (MMI) permite evaluar el daño ocasionado por un sismo en
unáreaoregiónafectada.Latabla1.1contieneestainformación.Hasidotraducidaatodoslosidiomas.
La escala de intensidad fueoriginalmente desarrollada porel sismólogo italianoMercalli y posteriormente
modificada en 1931. La intensidad de un sismo se obtiene básicamente a partir de datos recogidos en
encuestasrealizadasamoradoresdelaszonasafectadasporelsismo.
I. Nosentido,exceptoporalgunaspersonasbajocircunstanciasespecialmentefavorables.
II. Sentido sólo por unas pocas personas en reposo, especialmente en los pisos elevados de los
edificios.
III. Sentido con bastante nitidez en los interiores, especialmente en los pisos superiores de los
edificios,peromuchaspersonasnoloreconocencomounterremoto.
IV. Durante el día, sentido en interiores de edificios por muchas personas, en los exteriores
pormuypocas.Sensacióndequeuncamiónpesadohayachocadocontraeledificio.
Tabla 1.1 Escala de intensidad de Mercalli modificada
ELEMENTOS DE SIMOLOGÍA Y TERREMOTOS
almanperez@gmail.com 26 Mar 2017
VULNERABILIDAD SÍSMICA 1-25
V. Sentido por casi todo el mundo; muchos se despiertan. A veces se observan cambios en los
árboles,lospostesyotrosobjetosaltos.
VI. Sentido por todos; muchos se asustan y salen a la calle. Algunos muebles pesados se
mueven;pocoscasosdeparedescaídasochimeneasdañadas.Pocodaño.
VII. Todo el mundo corre a la calle. Daño despreciable en los edificios de diseño y construcción
buenos; de ligero a moderado en las estructuras de construcción ordinaria; considerable
enlosedificiospobresoconestructurasmaldiseñadas.
VIII. Daño ligero en estructuras especialmente diseñadas; considerables en edificios
sustanciales ordinarios con derrumbamiento parcial; grande en estructuras mal
construidas(caídadechimeneas,columnas,monumentos,muros).
IX. Daño considerable en estructuras especialmente diseñadas. Los edificios son desplazados
desuscimientos.Seabrengrietasenelsuelo.
X. Se destruyen algunas estructuras de madera bien construidas. La mayoría de las
estructuras de albañilería y madera se destruyen. Se abren muchísimas grietas en el
terreno.
XI. Quedan de pie muy pocas estructuras, si queda alguna. Se destruyen los puentes; grandes
grietasenelterreno.
XII. Dañototal.Sevenondasenelsuelo.Losobjetossonlanzadosalaire.
Esta técnica permite además estimar valores de aceleración pico horizontal en la superficie de depósitos en
función de los valores de intensidad, permitiendo anticipar los niveles probables de daño asociados a
distintosterremotos,(versecciones1.13.2y12.6dellibro).
Recibe el nombre de isosista el contorno que une los puntos de igual intensidad. Así, para un determinado
terremoto se pueden dibujar mapas de contornos de líneas que unen sitios que han experimentado igual
intensidad.
Generalmente la intensidad es mayor en las zonas más próximas al epicentro. El término intensidad
epicentral es una medida cruda que a menudo sirve para describir el tamaño y extensión geográfica del
sismo.
La figura 1.21 muestra la distribución espacial de isosistas estimadas para dos eventos históricos. Uno, en
la costa occidental, del estado de California, correspondiente al terremoto de San Francisco del 18 de abril
de 1906, y el otro correspondiente al terremoto de Nueva Madrid del 16 de diciembre de 1811. Las
magnitudesmomentoasignadasfueron M =7.7 y M =7.5 respectivamente.
W W
ELEMENTOS DE SIMOLOGÍA Y TERREMOTOS
almanperez@gmail.com 26 Mar 2017
1-26 VULNERABILIDAD SÍSMICA
Algo interesante se observa al comparar el área de afectación de ambos terremotos, siendo mucho mayor
la del terremoto de Nueva Madrid que la del terremoto de san Francisco. Esto indica que la atenuación del
movimientoenlasuperficiefuemuchomayorenlacostaoccidentalqueenlaregióncentro-oriental.
1.12 PREDICCIÓNDETERREMOTOS
Muchos de los desastres naturales que han sacudido a la humanidad durante siglos han sido ocasionados por
terremotos. No es por tanto ninguna sorpresa que un enorme esfuerzo investigativo esté enfocado a la
predicciónsísmica.Básicamenteexistendostiposdepredicciónsísmica.Unaacortoplazoyotraalargoplazo.
1.12.1 PredicciónaCortoPlazo
La predicción a corto plazo pretende, como su nombre lo indica, predecir la ocurrencia de sismos en
espacios cortos de tiempo. Se basa en la observación de ciertas anomalías precursoras que ocurren en las
proximidades de las fallas activas, tales como posibles levantamientos, subsidencia y deformación de las
rocas,yenalgunoscasoscambiosbruscosenelmagnetismodelasrocas.
Para ello se utilizan medidores de deslizamiento, inclinómetros y perforaciones. También es posible medir
el movimiento a través de la falla mediante la utilización de la tecnología láser. En definitiva, el objetivo de
la predicción de terremotos a corto plazo es tratar de anticipar con antelación la ubicación y magnitud de
unterremotoenuncortolapsodetiempo.
La predicción a corto plazo es una misión difícil y a veces imposible de lograr, ya que resulta bastante
complicado estudiar y supervisar el comportamiento de los focos o hipocentros potenciales de sismos
debido a su gran profundidad. Hasta hoy no existe ningún método fiable que permita la predicción de
sismosacortoplazo.
Figura 1.21 Isosistas asociadas a
dos grandes eventos sísmicos
históricos acaecidos en los
Estados Unidos de Norte América,
(tomado de Murck, Skinner y
24
Porter ; modificación basada en
25
estudios de Schell y Herd ).
ELEMENTOS DE SIMOLOGÍA Y TERREMOTOS
almanperez@gmail.com 26 Mar 2017
VULNERABILIDAD SÍSMICA 1-27
1.12.2 PrediccionesaLargoPlazo
Las predicciones a largo plazo proporcionan información probabilística que intenta pronosticar la
ocurrencia de un sismo con una magnitud o intensidad determinada en intervalos de tiempo variables de
30,50ómásaños,denominadosperíodosderetorno.
Los pronósticos a largo plazo se basan en la suposición de que los terremotos, al igual que otros
fenómenos de la naturaleza, son repetitivos o cíclicos. Con la ayuda de la información sísmica histórica e
26
instrumental,sehanestablecidopatronesprobabilísticosderecurrenciadelossismos .
27
Por ejemplo, la figura 1.22 muestra un mapa del estado de California en el que se indica en forma
porcentual la probabilidad de ocurrencia de grandes sismos esperada entre los años 1988 y el 2018 a lo
largodelsistemadefallasdeSanAndrés.
Sin embargo, la información contenida en el gráfico de la figura 1.22 fue incapaz de predecir un terremoto
de gran magnitud en Parkfield en las fechas previstas a pesar de la enorme evidencia e información
disponible en ese tramo de falla que indicaba que la probabilidad de ocurrencia de un sismo de gran
magnitud en esa localidad era del 90%. De hecho, aún se está esperando la llegada de ese gran sismo en
esalocalidad.
Otro sismo que no se pudo predecir fue el sismo de Northridge del 17 de enero de 1994, a escasos
kilómetros de la ciudad de Los Ángeles. Ese sismo tuvo una magnitud moderada de 6.6, muy inferior a la
de un gran sismo de magnitud 8 que puede ocurrir a lo largo del sistema de fallas de San Andrés. No
obstante, ese sismo ha sido uno de los más destructores que han sacudido la región, causando unas 50
muertesydañosmaterialessuperioresalos30billonesdedólares,(verfiguras1.23y1.24).
Figura 1.22 Probabilidad de
ocurrencia de grandes sismos
a lo largo de la falla de San
Andrés en el período
comprendido entre los años
1988 y el 2018, (tomado de
5,27
Tarbuck y Lutgens ).
ELEMENTOS DE SIMOLOGÍA Y TERREMOTOS
almanperez@gmail.com 26 Mar 2017
1-28 VULNERABILIDAD SÍSMICA
Cabe preguntarse entonces, ¿Podemos o no predecir terremotos utilizando este enfoque probabilístico?
Al parecer, suponer que la ocurrencia de sismos pequeños o moderados en ciertos tramos de las fallas
pueden ser sismos premonitores de uno más grande, puede no ser tan cierta. Suponer que una falla es un
simple sistema que gradualmente almacena esfuerzos y súbitamente los libera al sobrepasar un cierto
umbral tampoco parece obedecer a una ley predecible. De hecho, varios estudios sismológicos llevados a
cabo modelando con el computador escenarios de acumulación y liberación de esfuerzos a través de
sistemas de fallas han arrojado resultados tan dispersos que indican que la predicción certera a largo
plazodeterremotosmedianteestastécnicaseshastalafechaimposible.
El sismo de Kobe, Japón del 17 de enero de 1995, con una magnitud de 7.2 y una profundidad focal de 20
km dejó sin hogar a unas 300.000 personas, 5.500 murieron y se desataron más de 600 incendios. Las
pérdidas materiales ascienden a unos 140 billones de dólares, convirtiéndolo en el sismo más devastador
delahistoriaentérminosdedañosmateriales,(verfiguras1.25y1.26).
Este sismo, ocurrió a lo largo de una zona de subducción en el que la placa de Filipinas se sumerge por debajo
delaplacadeJapón.Comodatocurioso,estesismonoeraesperadoporlacomunidadcientíficadeJapón.
Figura 1.24 Terremoto de Northridge. Colapso de edifico de
29
estacionamiento de vehículos, (EERI ).
Figura 1.23 Terremoto de Northridge. Fallamiento
28
superficial del terreno, (EERI ).
Figura 1.26 Terremoto de Kobe. Colapso de la autopista
28
elevada de Hanshin.(EERI ).
29
Figura 1.25 Terremoto de Kobe. Edificio colapsado, (EERI ).
ELEMENTOS DE SIMOLOGÍA Y TERREMOTOS
almanperez@gmail.com 26 Mar 2017
VULNERABILIDAD SÍSMICA 1-29
Conscientes de estas limitaciones e incertidumbres, los geólogos y sismólogos están orientando sus
esfuerzos hacia la predicción de terremotos con un enfoque más modesto, pero más realista. De hecho el
objetivosecentraenanticiparcualessonlasáreasmássusceptiblesalaocurrenciadegrandessismos.
Para ello, se han realizado estudios que
explican los patrones de ocurrencia y
distribución de sismos poco profundos
(h £ 70 km) con magnitudes elevadas
(M ³ 8) y rupturas de falla considerables,
w
del orden de varios centenares de
30,31,32
kilómetros, que han ocurrido en las
regiones sísmicamente activas de la
cuencadelPacífico.
Los vacíos sísmicos se identifican como
zonas en las que la ocurrencia de sismos
importantes (M ³ 7) tiene lugar durante
S
muchas décadas antes de la ocurrencia
8.5
de un sismo realmente grande, (M ³ ).
S
La figura 1.27 ilustra las zonas
estudiadas y la ubicación aproximada de
algunos de los terremotos (Ms ≥ 8.5)
ocurridos en las últimas décadas en el
32,43
CinturóndeFuegodelPacífico .
60°
0°
60°
90°E 180° 90°W
60°S
0°
60°N
90° 180° 90°
1952 KAMCHATKA
ALEUTIANS (8.7;9.1)
1963 KURILES (8.5)
1965-1957
1964 ALASKA (9.2)
1960 CHILE (9.5)
(9.0)
Figura 1.27 Ubicación de algunos de los terremotos más
significativos ocurridos en el Cinturón del Pacífico.
1.13 MOVIMIENTOFUERTEDELTERRENO
En el diseño sismorresistente de edificaciones y de obras civiles en general, resulta muy conveniente
expresar el movimiento del terreno en función de las aceleraciones que las ondas sísmicas producen en su
superficie. Un acelerograma se define como un registro que mide, durante un sismo, la variación de la
aceleración en función del tiempo en la superficie de una localidad conocida. El instrumento sismográfico
quelosregistrarecibeelnombredeacelerógrafo.
Los acelerogramas se definen mediante dos componentes ortogonales de traslación horizontal y según
una componente vertical. Las amplitudes de aceleración asociadas a la componente vertical suelen ser
menores que las correspondientes a las componentes horizontales. Sin embargo, en zonas muy próximas
a la zona epicentral, la componente de aceleración vertical puede ser muy significativa, tal y como se
observóenelterremotodeCariaco,Venezuelaen1997,(verCapítulo12dellibro).
Desde el punto de vista práctico de la ingeniería resulta necesario definir e identificar en cada componente
ELEMENTOS DE SIMOLOGÍA Y TERREMOTOS
2011 JAPAN (9.0)
2004 SUMATRA (9.1)
2010 CHILE (8.8)
almanperez@gmail.com 26 Mar 2017
1-30 VULNERABILIDAD SÍSMICA
del registro de aceleraciones tres parámetros fundamentales: la duración del movimiento fuerte del
terreno, la amplitud máxima, y el contenido de frecuencias. Sin embargo, el conocimiento de cada
parámetro por sí solo no resulta suficiente para evaluar con precisión el daño potencial que el movimiento
delterrenopuedeocasionaraconstruccionesciviles.
1.13.1 DuracióndelMovimientoFuerte
33
La duración efectiva del movimiento fuerte más comúnmente adoptada es la propuesta por Bolt ,
conocida como la duración acotada. Se define como el lapso de tiempo transcurrido desde que la amplitud
de la aceleración del terreno en el registro excede por vez primera un valor o umbral de ± 0.05g hasta el
instanteenqueelregistrosobrepasaporúltimavezdichoumbral.
La figura 1.28 muestra la duración acotada del movimiento fuerte correspondiente a las componentes
Este-Oeste (E-W) de dos registros de aceleración obtenidos instrumentalmente en la localidad de Gilroy,
34
California,duranteelterremotodeLomaPrietade1989 ,conmagnitudesestimadasM ³7.1 yM =6.9.
S W
El primer registro identificado como Gilroy No.1, registrado en roca, tuvo una duración acotada de movimiento
fuerte de 10,41 segundos, mientras que el segundo registro identificado como Gilroy No.2, registrado en la
superficie de un depósito de suelo aluvional rígido de 165 m de espesor, tuvo una duración acotada de
movimiento fuerte de 14,67 segundos. La distancia epicentral de ambas estaciones sismológicas fue muy
similar,iguala21,8kmy22,8kmrespectivamente.
Figura 1.28 Duración
acotada de 2 registros de
aceleración obtenidos
instrumentalmente en la
localidad de Gilroy,
California, durante el
terremoto de Loma Prieta
de 1989, (adaptado de
34
Kramer ).
TIEMPO (S)
AMPLITUD
DE
FOURIER
(g-s)
Último pico
excedente
Primer pico excedente
+0.05g
-0.05g
Gilroy No.1 E-W
(Roca)
D = 21.8 km
Loma Prieta, 1989
t=10.41 s
0 5
-0.5
0
0.5
10 15 20 25 30 35 40
TIEMPO (S)
AMPLITUD
DE
FOURIER
(g-s)
+0.05g
Último pico
excedente
-0.05g
Primer pico excedente
Gilroy No.2 E-W
(Aluvión)
D = 22.8 km
Loma Prieta, 1989
t=14.67 s
0 5
-0.5
0
0.5
10 15 20 25 30 35 40
En esos registros se
observa que, aunque la
aceleración pico del
registro No.1 (roca) fue
mayor a la del registro
No.2 (aluvión), la duración
del movimiento fuerte del
terreno se extendió por
más de 4 segundos en la
superficie del depósito
aluvional.
ELEMENTOS DE SIMOLOGÍA Y TERREMOTOS
almanperez@gmail.com 26 Mar 2017
VULNERABILIDAD SÍSMICA 1-31
Figura 1.29 Duración acotada vs magnitud y distancia epicentral esperada en roca, (tomado
35
de Chang y Krinitzsky ).
Las figuras 1.29 y 1.30 muestran la variación de la duración acotada (umbral = 0,05g) con la magnitud y
35
ladistanciaepicentral:a)ensuelosrocososyb)ensuelosaluvionales .
Delosgráficosdelasfiguras1.29y1.30,sedesprendelosiguiente:
1. Para una distancia epicentral fija, la duración del movimiento fuerte del terreno aumenta a medida
que aumenta la magnitud del sismo. Es decir, el daño esperado aumenta al aumentar la magnitud del
sismo.
2. Para una distancia epicentral fija, la duración del movimiento fuerte del terreno es mayor en la
superficiededepósitosdesuelosaluvionalesqueensuelosmuyduros,oenafloramientosderoca.
3. Para cualquier magnitud (ejemplo M=7.0) la duración del movimiento fuerte del terreno disminuye a
medida que aumenta la distancia epicentral. Ahora bien, el daño esperado en una localidad no
necesariamente disminuye al aumentar la distancia epicentral. Ejemplo de esta situación se observa
en el caso específico de Ciudad de México, en donde a pesar de estar ubicada a unos 350 kilómetros de
la zona de subducción en la que la placa tectónica de Cocos se sumerge por debajo de la placa tectónica
del Caribe, originando terremotos de gran magnitud, las amplitudes del terreno se amplifican como
consecuencia de las condiciones de suelo blando existentes en una zona muy restringida de la ciudad
2
conunárearelativamentepequeñadeunos6km .
M=8.0
M=7.5
M=7.0
M=6.5
M=6.0
M=5.5
DURACIÓN
ACOTADA
(s)
DISTANCIA EPICENTRAL (km)
0 10
0
20 30 40 50 60 70 80 90 100 110 120
10
20
30
40
50
60
Este fenómeno se ve claramente reflejado en los registros de aceleración correspondientes al terremoto del
36
19 de septiembre de 1985 mostrados en forma esquemática en la figura 1.3 . La magnitud de ese
37
terremoto fue M =8.1, y la distancia a la zona de ruptura de la falla fue de unos 300 km , mientras que la
S
38
distanciaepicentralconrespectoalaCiudadUniversitariafuede394km,ylaprofundidadfocalde16km .
M=8.5 (a) Roca
ELEMENTOS DE SIMOLOGÍA Y TERREMOTOS
+
_
almanperez@gmail.com 26 Mar 2017
1-32 VULNERABILIDAD SÍSMICA
Figura 1.30 Duración acotada vs magnitud y distancia epicentral esperada sobre aluvión,
35
(tomado de Chang y Krinitzsky ).
TIEMPO (s)
ACELERACIÓN
(g)
0
0
0
50
20
10 40
30 60
0
2 0
UNAM N-S
SCT E-W
cm/s2
Figura 1.31 Registros de aceleración en roca (UNAM) y en depósitos
35
muy blandos (SCT) en Ciudad de México. Terremoto de 1985 .
El registro identificado como UNAM
corresponde a la componente Norte-
Sur. Fue obtenido en la Universidad
Nacional de México, en depósitos de
suelo rocoso muy duros con
velocidades de propagación de
ondas de corte comprendidas entre
450 y 600 m/s a profundidades entre
12 y 21 m. La aceleración máxima
del registro fue aproximadamente
iguala0,04g.
El registro identificado como SCT
corresponde a la componente Este-
Oeste. Fue obtenido en el edifico SCT
sobreunsueloaluvionalmuyblando
de unos 38 metros de espesor, con
una resistencia al corte que varía
desde 0,25 hasta 0,8 kgf/cm2. La
velocidad de ondas de corte
promedio es del orden de 75 m/s.
ELEMENTOS DE SIMOLOGÍA Y TERREMOTOS
M=7.0
M=6.5
M=6.0
M=5.5
DURACIÓN
ACOTADA
(s)
DISTANCIA EPICENTRAL (km)
0 10
0
20 30 40 50 60 70 80 90 100 110 120
10
20
30
40
50
60
70
80
90
(b) Aluvión
M=8.0
M=8.5
M=7.5
almanperez@gmail.com 26 Mar 2017
VULNERABILIDAD SÍSMICA 1-33
La aceleración máxima del registro fue de 0,17g, es decir, 4,25 veces mayor que la máxima aceleración del
registroenrocaobtenidaenlaUNAM.Laduracióndelsismoenestazonafuesuperioralos60segundos.
La figura 1.32a muestra un ejemplo de los daños ocasionados a uno de los más de cien edificios que
colapsaron en ese terremoto. Algo similar se pudo observar en el terremoto de Loma Prieta en 1989. En esa
oportunidad se observó mucho daño estructural en edificaciones construidas en suelo blando en el
Distrito de la Marina en la Ciudad de San Francisco y en el elevado de la autopista de doble piso de Nimitz
(verfigura1.32b)enlaciudaddeOakland,California,ambasubicadasaunos125kmdelepicentro.
Figura 1.32a Terremoto de Ciudad México,
39
1985, (Foto: Leyendecker, EERI , 1987).
Figura 1.32b Terremoto de Loma Prieta, 1989. Oakland,
12
(tomado de Stahler ).
1.13.2 ParámetrosdeAmplituddeunAcelerograma
Los parámetros comúnmente utilizados en la caracterización de las amplitudes de un acelerograma
incluyen, la aceleración pico del registro, la velocidad pico y el desplazamiento pico. La aceleración pico da
una buena indicación de la componente de alta frecuencia del movimiento. La velocidad pico y el
desplazamiento pico por el contrario, describen con mejor precisión las componentes de frecuencia
intermediaybajarespectivamente.
De los tres parámetros mencionados el más utilizado para caracterizar el movimiento del terreno es el
valorpicodelaaceleraciónhorizontalPHA(delinglésPeakHorizontalAcceleration).
ELEMENTOS DE SIMOLOGÍA Y TERREMOTOS
almanperez@gmail.com 26 Mar 2017
1-34 VULNERABILIDAD SÍSMICA
Para cualquier componente del movimiento del terreno, la aceleración horizontal pico (PHA) es el máximo
valorabsolutodelaaceleraciónhorizontalobtenidadelacelerogramadeesacomponente.
La aceleración horizontal es el parámetro de amplitud que describe en forma más conveniente el
movimiento fuerte del terreno, básicamente por su estrecha relación con las fuerzas de inercia que se
generanenlasestructurasdurantelaaccióndeunsismo,(verCapítulos2y10dellibro).
La figura 1.33 muestra una correlación entre los valores pico de la aceleración horizontal y las
intensidades de daño propuesta por varios autores. A pesar que esta correlación dista mucho de ser
precisa, puede resultar de gran ayuda en la estimación del valor pico de la aceleración horizontal en áreas
afectadas durante terremotos en las que no se dispuso de registros instrumentales. Tal fue el caso del
terremotodeCariacode1997,(versección12.6delCapítulo12dellibro).
Figura 1.33 Relaciones de aceleración horizontal pico (PHA) vs intensidad modificada de
34
Mercalli propuesta por distintos autores, (adaptado de Kramer ).
1.13.3 ContenidodeFrecuencias
La figura 1.34 muestra varios registros de aceleración del movimiento del terreno obtenidos
instrumentalmente en distintas localidades durante la acción de sismos de diferente magnitud. De ellos
se desprende que el contenido de frecuencias y duración de los registros está íntimamente ligada a la
magnitud del terremoto, a la distancia del sitio a la zona de disipación de energía o zona de falla y a las
40
característicasgeológicasygeotécnicasdelsitio .
ELEMENTOS DE SIMOLOGÍA Y TERREMOTOS
Savarensky and
Kawasumi, (1951)
Ishimoto, (1932)
JMA (Okamoto, 1973)
Richter, (1958)
Medvedev and
Sponheuer, (1969)
(1975a)-vertical
Trifunac and Brady
(1975a)-horizontal
Trifunac and Brady
Hershberger, (1956)
Kirnos, (1955)
II VIII
VI
IV XII
X
Intensidad equivalente modificada de Mercalli
1
10
1000
100
0.1
2
Aceleración
(cm/s
)
almanperez@gmail.com 26 Mar 2017
VULNERABILIDAD SÍSMICA 1-35
Figura 1.34 Comparación de registros de acelerogramas del movimiento fuerte del terreno asociadas a
40
sismos de magnitud variable, (adaptado de Chopra ).
El daño en estructuras durante la acción de sismos varía entre otras muchas variables, en función de la
magnituddelsismoydesuduración,independientementedelvalordelamáximaaceleracióndelregistro.
La figura 1.34 parece sugerir por ejemplo que la componente CHAN1:90 Deg, estación Corralitos, del
sismo de Loma Prieta de 1989, es potencialmente más destructora que la componente N29W del sismo de
Stone Canyon en Melendy Ranch de 1972, a pesar de que la aceleración pico en ambos registros es
comparable, aún y cuando está fehacientemente demostrado que el daño en edificaciones depende de
otrasmuchasvariablesnomenosimportantes.
ELEMENTOS DE SIMOLOGÍA Y TERREMOTOS
almanperez@gmail.com 26 Mar 2017
1-36 VULNERABILIDAD SÍSMICA
Puede demostrarse analíticamente que sea cual sea el registro de aceleraciones del movimiento fuerte del
terreno, la influencia combinada de la amplitud de las aceleraciones, su contenido de frecuencias y la
duración del movimiento fuerte del terreno durante la acción de sismos, pueden representase
gráficamente en una forma muy conveniente mediante gráficos que reciben el nombre de espectros
sísmicosderespuesta.EstetemaserátratadoendetalleenelCapítulo2dellibro.
La caracterización de un acelerograma mediante espectros de respuesta constituye una herramienta muy
útil para la determinación de las fuerzas laterales que actúan en una edificación durante un sismo, (ver
Capítulo10dellibro).
1.14 EVALUACIÓNDELAAMENAZAYDELRIESGO
Con el fin de incorporar el conocimiento adquirido de los desastres naturales pasados en la planificación
de las actividades humanas, debemos evaluar las amenazas y riesgos con ellas relacionadas. A pesar de
quelostérminosevaluacióndelaamenazayevaluacióndelriesgosonamenudoutilizadosindistintamente,
nosontérminossinónimos.
1.14.1 EvaluacióndelaAmenaza
La evaluación de la amenaza envuelve las siguientes interrogantes: ¿Qué tan a menudo se espera que
ocurraeleventoolaamenaza?,ysiocurre,¿Cuálesseránsusefectos?
Laevaluacióndecualquiertipodeamenazaenvuelvelassiguientesfases:
1. Determinarcuandoydondelaamenazaoeventohaocurridoenelpasado.
2. Determinar el grado de severidad que ha ocasionado un evento pasado con una magnitud o tamaño
conocido.
3. Determinar qué tan frecuentemente pueden esperarse amenazas que sean capaces de producir
dañosseveros.
4. Determinar cuál sería el daño esperado por un evento con una magnitud dada, si dicho evento
tuvieralugarhoy.
5. Representargráficamente,enformaclaraysencillatodalainformaciónanteriormenterecabada.
Los resultados de la evaluación de la amenaza son, o deberían ser, utilizados por las autoridades
municipales, urbanistas e ingenieros con el fin de planificar en forma segura el uso de la tierra y de
41
incorporarlosresultadosencódigosyordenanzas .
Entre las amenazas naturales que más afectan las edificaciones caben destacar las amenazas de origen
geológico tales como terremotos, erupciones volcánicas y las avalanchas. De todas estas, la amenaza
sísmicaeslaqueocupaelcentrodeinterésdeestelibro.
ELEMENTOS DE SIMOLOGÍA Y TERREMOTOS
almanperez@gmail.com 26 Mar 2017
VULNERABILIDAD SÍSMICA 1-37
Reciben el nombre de amenaza sísmica aquellas que están vinculadas directamente a la acción de
terremotos. Por ejemplo, el movimiento fuerte de la superficie del terreno, el fallamiento superficial, los
deslizamientosdetaludes,lalicuefacciónylosmaremotosotsunamis.
El proceso de identificar y cuantificar el peligro o amenaza sísmica en una región o país con el objetivo de
delimitar en mapas zonas sujetas a un grado similar de amenaza se conoce como regionalización sísmica
delaamenaza.
Su evaluación supone un conocimiento exhaustivo de las fuentes sísmicas capaces de generar terremotos
y de sus probabilidades de ocurrencia. Únicamente cuando se dispone de una cantidad significativa de
registros del movimiento fuerte del terreno podrán definirse tendencias y de allí generarse pronósticos de
la sismicidad. Esta información suele normalmente expresarse mediante relaciones empíricas de tipo
probabilístico y mapas de zonificación sísmica regional que no necesariamente reflejan el nivel del daño
potencialquepuedenexperimentarlasedificacionesdurantelaaccióndeunsismo.
Figura 1.35 Mapa de riesgo sísmico que muestra los contornos de isoaceleraciones máxima esperadas en
24
un período de retorno de 50 años, con una probabilidad de excedencia de 10%, (Skinner, B.J. y Porter, S. ).
La figura 1.35 por ejemplo, muestra un mapa de amenaza sísmica basado en la aceleración horizontal
máxima esperada en los Estados Unidos de América, Alaska y Hawai para un período de retorno de 50
años.Laprobabilidaddeexcedenciadedichosmáximosesde1en10.
ELEMENTOS DE SIMOLOGÍA Y TERREMOTOS
almanperez@gmail.com 26 Mar 2017
1-38 VULNERABILIDAD SÍSMICA
La figura 1.36, muestra un mapa de peligrosidad sísmica de España basado en la aceleración máxima
42
esperada para un período de retorno de 500 años . Es evidente que la amenaza sísmica representada es
apreciablemente menor que la mostrada en la figura 1.35 para los Estados Unidos de América, indicando
estehechounaactividadsísmicamoderadaenesazonadelaPenínsulaIbérica.
0.04
0.06
0.07 .
0 09 11
0.
0.13
0.04
0.04
0 06
.
.10
.08
0 6
.0
0. 3
1
5
0.1
0.11
6
0.0
0.08
0.25
0.17
0.07
0.05
0 4
.0
0
.
0
9
0
.
1
1
.
0
1
2
0
.
1
3
Líneas de igual
aceleración sísmica A (g)
0
Figura 1.36 Mapa de peligrosidad sísmica de España de aceleraciones
42
pico esperadas, para un período de retorno de 500 años, (NCSE-1994 ).
Conviene señalar que el período
de retorno no representa el
período o intervalo de tiempo
entre dos eventos sucesivos,
sino el intervalo de tiempo en
años en el que, con una
probabilidad de excedencia
conocida, se producirá un
movimiento del terreno de
características dadas, por
ejemplo una aceleración mayor
a0.20g.
Los mapas de riesgo sísmico
pueden también expresar la
intensidad máxima del daño
esperado en una determinada
región, anticipando de esta
forma, zonas potencialmente
más vulnerables que otras. Se
basan en la sismicidad histórica
oinstrumentaldisponible.
Gran parte de la información relacionada con la amenaza sísmica en Venezuela puede encontrarse en una
26
recientepublicación reseñadaalfinaldeesteCapítulo.
1.14.2 EvaluacióndelRiesgo
Laevaluacióndelriesgodifieredelaevaluacióndelaamenazaenvariosaspectosimportantes.
El riesgo sísmico puede definirse como la probabilidad de que en un determinado sitio y durante la acción
de alguna amenaza natural se produzcan perdidas de vidas, económicas y sociales que excedan ciertos
valores o niveles prefijados de daño. Por ejemplo, daños ocasionados por las sacudidas fuertes del terreno
duranteunterremoto.
Para evaluar el riesgo es preciso establecer la probabilidad de que una amenaza cualquiera con una
magnitud determinada ocurra dentro de un período de tiempo determinado. Toma en consideración los
ELEMENTOS DE SIMOLOGÍA Y TERREMOTOS
0
.
0
6
0
.
0
8
almanperez@gmail.com 26 Mar 2017
VULNERABILIDAD SÍSMICA 1-39
siguientesaspectos:
1. La ubicación de las edificaciones de vivienda y oficinas, hospitales, industrias, escuelas, sistemas de
emergencia,líneasdevida,ferrocarriles,viaductos,etc.,deláreaenestudio.
2. Determinación del grado potencial de exposición a la amenaza o evento previstos, (inundaciones por
ejemplo).
3. Vulnerabilidaddelasedificacionesydelapoblaciónalsersometidosalaamenaza.
Enáreaspropensasalaocurrenciadeterremotos,resultaposibleevaluarelriesgosísmicodeedificaciones
o de cualquier tipo de obra civil en función de la amenaza sísmica, de su vulnerabilidad y del costo e
importancia de las mismas. La figura 1.37 muestra las variables involucradas en la evaluación del riesgo
sísmico.
El riesgo sísmico
depende de:
a) Amenaza sísmica b) Vulnerabilidad estructural c) Nivel de daño aceptado
Figura 1.37 Variables que intervienen en el riesgo sísmico.
De la figura 1.37 se desprende que el riesgo sísmico en edificaciones podrá reducirse únicamente si se
reduce alguna de las variables involucradas. De estas variables, la reducción de la vulnerabilidad
estructural es quizás la alternativa más eficaz de que disponen los ingenieros estructurales y arquitectos
paraconseguirelobjetivoperseguido.
1.15 VULNERABILIDADESTRUCTURAL
Las pérdidas materiales o de vidas registradas durante la acción de terremotos dependen en gran parte de
la capacidad de respuesta de la edificación. La vulnerabilidad sísmica de una estructura puede definirse
como el límite en el que se sobrepasa el grado de reserva o el nivel de capacidad de respuesta previsto
disponibleanteunaamenazasísmicaconocida.
Ya que el riesgo sísmico de una edificación depende de su vulnerabilidad, y cuando se teme que algunas
edificacionesnuevasoalgunasexistentesque,bienporsuantigüedadoporsuimportancia,puedansufrir
ELEMENTOS DE SIMOLOGÍA Y TERREMOTOS
almanperez@gmail.com 26 Mar 2017
1-40 VULNERABILIDAD SÍSMICA
daños importantes ante la acción de sismos futuros, se hace preciso emprender un proceso de evaluación
de su vulnerabilidad estructural, a fin de mantener el riesgo sísmico dentro de niveles mínimos de
seguridadaceptables.
El proceso de evaluación incluye dos aspectos fundamentales: la tipificación y evaluación de los daños
potenciales, y la determinación de sus causas. En general los daños ocasionados en edificaciones durante
la acción de terremotos se dividen en daños a elementos estructurales y daños a elementos no
estructurales. Pero también, se producen graves daños en los sistemas electro-mecánicos e instalaciones
sanitarias. En el caso de hospitales se pueden ver afectados los equipos médicos, laboratorios, salas de
cirugía,etc.,ocasionandolainutilizacióndelosmismos.
En general, los daños suelen ser causados por una combinación de variables asociadas comúnmente a los
factoresmostradosenlafigura1.38.
a) Factores geológicos
b) Factores estructurales
c) Factores arquitectónicos
d) Factores constructivos
e) Factores socio-económicos
Vulnerabilidad
Estructural
depende de:
Figura 1.38 Factores que influyen en la vulnerabilidad sísmica de edificaciones.
Los diferentes factores que inciden en la vulnerabilidad de las edificaciones se reseñan en la tabla 1.2 que
semuestraacontinuación.
Tabla 1.2 Factores que inciden en la vulnerabilidad sísmica de edificaciones
Factores Geológicos
Sismicidad de la zona
Distancia a la fuente sísmica.
Mecanismos de falla.
Magnitud del terremoto.
Asentamientos del terreno.
Licuefacción del suelo.
Inestabilidad de taludes.
Avalanchas.
Tsunamis.
Fallamiento superficial.
Características geotécnicas locales.
Interacción suelo-estructura.
Amplitud y duración de las
sacudidas fuertes del terreno.
ELEMENTOS DE SIMOLOGÍA Y TERREMOTOS
almanperez@gmail.com 26 Mar 2017
VULNERABILIDAD SÍSMICA 1-41
Factores Estructurales
Problemas torsionales.
Cambios bruscos de rigidez: Pisos
blandos, columna corta, efecto de
látigo.
Deformación lateral excesiva entre
niveles contiguos.
Distribución asimétrica de
rigideces y de masas.
Geometría irregular de la planta.
Tipología estructural.
Tipo de material: acero, concreto
armado, madera, mampostería, etc.
Deficiencia en la estimación de las
cargas.
Deficiencia en el análisis y diseño
estructural.
Ductilidad disponible.
Detalles de refuerzo estructural
deficientes en las conexiones y
armado de elementos
estructurales.
Golpeteo o colindancia de
edificaciones contiguas.
Normas utilizadas. Edad de la
edificación.
Apoyos de vigas o tramos en
puentes de tamaño insuficiente.
Factores Arquitectónicos
Configuración geométrica
irregular en la planta y en el
alzado de la edificación.
Ordenanzas: retiros, alturas,
porcentaje de construcción, etc.
Grandes luces y pocas columnas.
Ubicación asimétrica del núcleo de
escaleras y de ascensores.
Sistema de escape deficiente o
inexistente.
Distribución errática de la tabiquería.
Distribución asimétrica o impropia
de elementos de fachada.
Utilización indiscriminada de
materiales inflamables.
Uso excesivo de espacios abiertos.
Factores Constructivos
Encofrado deficiente.
Mala calidad de los materiales
utilizados en la construcción.
Protección deficiente contra el
fuego.
Incompatibilidad de los
materiales utilizados.
Falta de inspección eficiente.
Mano de obra defectuosa.
Falta de recubrimiento propiciando la
corrosión.
Conexiones metálicas defectuosas.
Anclajes deficientes de equipos
médicos y hospitalarios.
Remodelación y/o eliminación total o
parcial de paredes internas,
ejecutada generalmente por
propietarios del inmueble en
viviendas y locales comerciales.
Uniones defectuosas de elementos
prefabricados.
Falta de unión apropiada entre los
elementos estructurales y los
tabiques de mampostería.
Soldaduras defectuosas.
Defectos del vaciado y del curado
del concreto.
Refuerzo inadecuado en las
conexiones o juntas de los
elementos de concreto armado.
Factores Socio-Económicos
Cambio del uso previsto en la
edificación original.
Utilización de materiales no aptos
para resistir sismos.
Falta de información y de sistema
de alerta rápida.
Ordenanzas vigentes.
Falta de recursos económicos.
Poca comunicación entre el ingeniero
y el arquitecto.
Falta de planes de contingencia
durante desastres.
Educación de la población.
Remuneración deficiente a
profesionales responsables del
proyecto estructural.
Viviendas de bajos recursos, no
apropiadas para zonas sísmicas.
ELEMENTOS DE SIMOLOGÍA Y TERREMOTOS
almanperez@gmail.com 26 Mar 2017
1-42 VULNERABILIDAD SÍSMICA
A lo largo de los Capítulos del libro se discutirán aspectos relacionados con algunos de los factores
mencionados, haciendo especial énfasis en aquellos que han demostrado tener mayor incidencia en el
dañoobservadoenedificaciones.
1.16 BIBLIOGRAFÍASELECCIONADA
1.16.1 BibliografíaRecomendada
Pérez, O.J., y Mendoza, J.S., (1998), Sismicidad y Tectónica en Venezuela y Áreas Vecinas. Física de la Tierra,
1998,No10:87-110,UniversidadSimónBolívar,Sartenejas,Caracas.
Pérez, O.J., Jaimes, M.A., and Garciacaro, E., (1997), Microseismicity Evidence for Subduction of the Caribbean
PlateBeneaththeSouthAmericanPlateinNorthwesternVenezuela,Journal of Geophysical Research, Vol. 102,
No.B8,pp.17.875to17.882,August.
Audemard, F.A., Machette, M.N., Cox, J.W., Dart, R.L., and Haller, K.M., (2000), Map and Database of
Quaternary Fault in Venezuela and its Offshore Regions, Open-File Report 00-018 (Paper Edition), FUNVISIS
(Venezuela),USGS,(Denver,Colorado),andUniversidadNacionaldeSanLuis,Argentina.
1.16.2 BibliografíaConsultada
1
Wegener,A.,(1912),DieEntstehungderContinente:GeologischeRundschan,V.3,p.276-292,Germany.
2
Wegener, A., (1929), Die Entstehung der Continente and Ozeane, Vieweg Verlag, Braunschweig, (cuarta
Edición),94p.,Germany.
3
Verney,P.,(1979),TheEarthquakeHandbook,PaddingtonPress,NewYork.
4
Noson, L.L., Qamar, A., and Thorsen, G.W., (1988), Washington State Earthquake Hazards, Information
Circular85,WashingtonDivisionofGeologyandEarthResources,Olympia,Washington.
5
Tarbuck, E.J. y Lutgens, F.K., (2003), CienciasdelaTierra.UnaintroducciónalaGeologíaFísica, Sexta Edición
enEspañol,PrenticeHall.
6
Keller,E.A.,(1996),EnvironmentalGeology,SeventhEdition,PrenticeHall,NewJersey.
7
Christopherson, R.W., (1994), Geosystems, 2nd Edition, Englewood Cliffs, NJ: Macmillan College
PublishingCompany,Inc.
8
Hamblin,W.K.,(1992),Earth'sDynamicSystems,6thEdition,NewYork:Macmillan.
9
Bolt,B.A.,(1999),Earthquakes,FourthEdition,W.H.FreemanandCompany,NewYork.
ELEMENTOS DE SIMOLOGÍA Y TERREMOTOS
almanperez@gmail.com 26 Mar 2017
VULNERABILIDAD SÍSMICA 1-43
10
PressandSievers,(1998),UnderstandingEarth,Secondedition,NewYork:W.H.FreemanandCompany.
11
Bolt, B.A., (2001), The Nature of Earthquake Ground Motion, The Seismic Design Handbook, Chapter 1,
SecondEdition,editedbyFarzadNaeim,KluwerAcademicPublishers.
12
Strahler,A.,andStrahler,A.,(2002),PhysicalGeology,SecondEdition,JohnWiley&Sons,Inc.
13
Reid, H.F., (1911), The Elastic Rebound Theory of Earthquakes, Bulletin of the Department of Geology,
UniversityofBerkeley,Vol.6,pp.413-444.
14
Foster,R.J.,(1988),GeneralGeology,FifthEdition,PrenticeHall.
15
Pérez, O.J., Bilham, R., Bendick, R., Velandia, J.R., Hernández, N., Moncayo, C., Hoyer, M. and Kozuch, M.,
(2001), Velocity Field Across the Southern Caribbean Plate Boundary and Estimates of Caribbean/South
American Plate Motion Using GPS Geodesy, 1994-2000, Geophysical Research Letters, Vol. 28. No. 15, Pages
2987-2990.
16
Richter, C.F., (1935), An Instrumental Earthquake Scale, Bulletin of the Seismological Society of America,
Vol.25,pp.1-32.
17
Gutenberg, B., and Richter, C.F., (1936), OnSeismicWaves(ThirdPaper), Gerlands Bietraege Zur Geophysik,
Vol.47,pp.73-131.
18
Gutenberg, B., (1945), Magnitude Determination for Deep-Focus Earthquakes, Bulletin of the Seismological
SocietyofAmerica,Vol.35,pp.117-130.
19
Kanamori, H., (1977), The Energy Release in Great Earthquakes, Journal of Geophysical Research, Vol. 82,
pp.2981-2987.
20
Hanks, T.C., and Kanamori, H., (1979), A Moment Magnitude Scale, Journal of Geophysical Research, Vol.
84,pp.2348-2350.
21
Bullen, K.E., and Bolt, B.A., (1985), An Introduction to the Theory of Seismology, Cambridge University
press,Cambridge.
22
Gutenberg, B., and Richter, C.F., (1956), Earthquake Magnitude: Intensity, Energy and Acceleration, Bulletin
oftheSeismologicalSocietyofAmerica,vol.46,pp.104-145.
23
Kanamori,H.,(1983),MagnitudeScaleandQuantificationofEarthquakes,Tectonophysics,Vol.93,pp.185-199.
24
Murck, B.W., Skinner, B.J., and Porter, S.C., (1997), Dangerous Earth. An Introduction to Geologic Hazards,
JohnWilley&Sons,Inc.
ELEMENTOS DE SIMOLOGÍA Y TERREMOTOS
almanperez@gmail.com 26 Mar 2017
1-44 VULNERABILIDAD SÍSMICA
25
Schell, M.L., and Herd, D.G., (1984), National Earthquake Hazards Reduction Program: Report to the United
StateCongress,U.S.GeologicalSurvey,Circular918.
26
Grases, J., (2002), Introducción a la Evaluación de la Amenaza Sísmica en Venezuela. Acciones de Mitigación.
Conmemoración del Terremoto Cuatricentenario de Caracas, Fundación Pedro Grases, Caracas, República
BolivarianadeVenezuela.
27
U.S. Geological Survey, (1988), The Interior of the Earth, U.S. Government Printing Office, Washington,
D.C.
28
EERI, (1994), The EERI Northridge Earthquake of January 1994, Collection, Slide Set, Created and Produced
bytheEarthquakeEngineeringResearchInstitutewithSupportfromFEMAandNSF,Oakland,California.
29
EERI, (1994), The 1995 Hyogo-KenNambu(Kobe)EarthquakeReportandSlideSets, Created and Produced by
the Earthquake Engineering Research Institute with Support from Federal Management Agency, Oakland,
California.
30
Pérez, O.J., (1983), Spatial-Temporal-Energy Characteristics of Seismicity Occurring During the Seismic Cycle,
Ph.D.Thesis,129pp.,ColumbiaUniversity,NewYork.
31
Pérez, O.J., and Scholz, C.H., (1984), Heterogeneities of the Instrumental Seismicity Catalog (1904-1980) for
StrongShallowEarthquakes,Bull.Seismol.Soc.Ame.,74,669-686.
32
Pérez, O.J., and Scholz, C.H., (1997), Long-Term Seismic Behavior of the Focal and Adjacent Regions of Great
Earthquakes During the Time Between Two Successive Shocks, Journal of Geophysical Research, Vol. 102, No.
B4,pp.8203-8216,April.
33
Bolt, B.A., (1969), Duration of Strong Motion, Proceeding of the 4th World Conference on Earthquake
Engineering,Santiago,Chile,pp.1304-1315.
34
Kramer,S.L.,(1996),GeotechnicalEarthquakeEngineering,PrenticeHall.
35
Chang,F.K.,andKrinitzsky,E.L.,(1977),Duration,SpectralContentandPredominantPeriodofStrongMotion
Earthquake Records from Western United States, Miscellaneous Paper 5-73-1, U.S. Army Corps of Engineers
WaterwaysExperimentStation,Vicksburg,Mississippi.
36
Stone, W.C., Yokel, F.Y., Celebi, M., Hanks, T., and Leyendecker, E.V., (1987), Engineering Aspects of the
September 19, 1985 Mexico Earthquake, NBS Building Science Series 165, National Bureau of Standards,
Washington,D.C.,207pp.
37
Singh, S.K., Mena, E., and Castro, R., (1988), Prediction of Peak, Horizontal Ground Motion Parameters in
MexicoCityfromCoastalEarthquakes,GeofísicaInternacional,(México),27,pp.111-129.
ELEMENTOS DE SIMOLOGÍA Y TERREMOTOS
almanperez@gmail.com 26 Mar 2017
38
Singh, S.K., Lermo, J., Domínguez, T., Ordaz, M., Espinosa, J.M., Mena, E., and Quass, R., (1988), TheMexico
EarthquakeofSeptember19,1985.AStudyofAmplificationofSeismicWavesintheValleyofMexicowithRespect
toaHillZoneSite.EarthquakeSpectra,Vol.4,No.4.PartB,pp.653-673.
39
EERI, (1987), Slide Set: Subcommittee to Create Slides on the 19 September 1985 Mexico Earthquake,
EarthquakeEngineeringResearchInstitute,California,(photographedbyLeyendecker,E.V.).
40
Chopra, K.A., (2001), Dynamics of Structures. Theory and Applications to Earthquake Engineering, 2da
Edition,PrenticeHall,NewJersey.
41
Alonso, J.L., (1996), Estudio Propuesto Para la Implementación de Ordenanzas Urbanísticas del Municipio
ChacaoTomandoenCuentalasCondicionesLocalesdeSismicidad, (5 Vol.), Estudio Solicitado por la Oficina de
PlaneamientoUrbanodelMunicipiodeChacao,Caracas,RepúblicadeVenezuela.
42
NCSE-94,(1994),NormadeConstrucciónSismorresistente,BOE8deFebrerode1995,(3.936-3.980),Madrid,
España.
43
Pérez, O.J., Rodríguez, C. and Alonso, J.L., (2014) , Earthquakes, tsunamis, and the related vulnerability in
South America and the Caribbean - an overview. Extreme Natural Hazards, Disaster Risks and Social
Implications.CambridgeUniversityPress,PartIII.p145-151.
VULNERABILIDAD SÍSMICA 1-45
ELEMENTOS DE SIMOLOGÍA Y TERREMOTOS
almanperez@gmail.com 26 Mar 2017
1-46 VULNERABILIDAD SÍSMICA
almanperez@gmail.com 26 Mar 2017
Movimiento
Vibratorio.
Espectros
Elásticos
de
Respuesta
2.1 Introducción
2.2 Tipos de Movimiento Vibratorio
2.3 Vibración Libre no Amortiguada
2.4 Frecuencia y Período
2.5 Vibración Libre Amortiguada
2.6 Vibraciones Forzadas
2.7 El Fenómeno de Resonancia
2.8 Espectros Elásticos de Respuesta
2.9 Espectros Normalizados de Aceleración
2.10 Espectro Combinado Trilogaritmico
2.11 Ejemplos de Aplicación en Ingeniería
2.12 Bibliografía Seleccionada 2
almanperez@gmail.com 26 Mar 2017
2-2 VULNERABILIDAD SÍSMICA
Resonancia. Muelle costero,
4
Cumaná. Terremoto de Cariaco ,
1997, (Foto J.L. Alonso).
MOVIMIENTO VIBRATORIO. ESPECTROS ELÁSTICOS DE RESPUESTA
almanperez@gmail.com 26 Mar 2017
VULNERABILIDAD SÍSMICA 2-3
2 MovimientoVibratorio.EspectrosElásticosdeRespuesta
2.1 INTRODUCCIÓN
Un terremoto es un fenómeno natural caracterizado por vibraciones de la corteza terrestre causadas por
una repentina liberación de energía. Esta energía se irradia en todas direcciones desde su origen o foco en
formadeondasquesedisipanrápidamenteamedidaquesealejandelmismo.
En el diseño sismorresistente de edificaciones y de obras civiles en general, resulta muy conveniente
expresar las amplitudes de las vibraciones del terreno causadas durante la acción de terremotos en
función de las aceleraciones que las ondas sísmicas producen en su superficie. Recordaremos que en
cualquier terremoto los acelerogramas se definen mediante dos componentes ortogonales de traslación,
yunaterceracomponentevertical.
Ahora bien, sea cual sea el registro de aceleraciones del movimiento del terreno, la influencia combinada
de la amplitud de las aceleraciones, su contenido de frecuencias y la duración del movimiento, pueden
representarse gráficamente en una forma muy conveniente. Los valores de respuesta (aceleraciones
absolutas, velocidades y desplazamientos relativos) de sistemas de un grado de libertad con distintas
frecuencias o períodos naturales y con una razón de amortiguamiento crítico constante, pueden
evaluarse en función del tiempo, y sus valores máximos dibujarse en gráficos que reciben el nombre de
espectrossísmicosderespuesta.
En este Capítulo se analizan conceptos relacionados con la amplitud, la frecuencia, el período, el
amortiguamiento y la resonancia. Se discuten las bases teóricas del proceso de evaluación de los espectros
elásticosderespuesta.Seincluyenademásejemplossencillosdeaplicaciónalaingeniería.
almanperez@gmail.com 26 Mar 2017
MOVIMIENTO VIBRATORIO. ESPECTROS ELÁSTICOS DE RESPUESTA
2-4 VULNERABILIDAD SÍSMICA
2.2 TIPOSDEMOVIMIENTOVIBRATORIO
Existen varios tipos de cargas dinámicas capaces de inducir movimientos vibratorios en suelos y en
estructuras. Se pueden distinguir dos categorías de movimiento vibratorio: movimiento periódico y
movimientono-periódico.
Los movimientos periódicos son aquellos que se repiten a intervalos regulares de tiempo.
Matemáticamente, un movimiento, u(t) , se dice que es periódico si existe algún período T, tal que se
cumpla que u(t+T)=u(t) para todo valor de t. La forma más simple de movimiento periódico es un
movimientoarmónicosimpleenelcualeldesplazamientou(t)varíasinusoidalmenteconelperíodo.
Los movimientos vibratorios no-periódicos son aquellos que no se repiten a intervalos de tiempo
constante. Se originan por la acción de cargas impulsivas, tales como explosiones, impactos producidos
por la caída libre de un objeto, o por la acción de cargas transitorias de más larga duración producidos por
la acción del tráfico de vehículos u originados por un sismo. La figura 2.1 muestra ejemplos típicos de
movimientosvibratoriosperiódicosyno-periódicos
t
t
t
t
(c)
(d)
(b)
(a)
u(t)
u(t)
u(t)
u(t)
Movimiento no períodico
Movimiento períodico
Figura 2.1 Tipos de movimiento vibratorio: (a) Armónico simple; (b) Periódico (Pulso rectangular); (c) Movimiento
transitorio debido a cargas de impacto; (d) Movimiento transitorio (terremotos).
A pesar de lo complejo que a simple vista pudieran parecer los movimientos periódicos y transitorios
mostrados en la figura anterior, existen técnicas matemáticas que permiten expresar dichos movimientos
almanperez@gmail.com 26 Mar 2017
VULNERABILIDAD SÍSMICA 2-5
MOVIMIENTO VIBRATORIO. ESPECTROS ELÁSTICOS DE RESPUESTA
comounasumatoriadeunaseriedemovimientosarmónicossimples,talescomolasseriesdeFourier.
En muchas aplicaciones de la ingeniería geotécnica de terremotos, las amplitudes del movimiento del
terreno (aceleración, velocidad y desplazamiento) pueden describirse satisfactoriamente por medio de un
número finito de puntos (datos) en lugar de por una función analítica. En estos casos, los coeficientes de
Fourier, se obtienen por sumatoria en vez de por integración. Esta técnica se conoce como la transformada
discreta de Fourier, conocida en la literatura matemática por las siglas DFT, (del inglés Discrete Fourier
Transform).
El advenimiento de los computadores en la década de los años 60, hizo posible mejorar el algoritmo DFT,
dando como resultado la transformada rápida de Fourier, conocida por las siglas FFT, (del inglés Fast
1,2
Fourier Transform) . Una explicación detallada de este algoritmo puede encontrarse en la bibliografía
reseñada,yescapadelosobjetivosdeestelibro.
2.3 VIBRACIÓNLIBRENOAMORTIGUADA
Una vibración es un movimiento periódico que se produce cuando a un cuerpo o sistema de cuerpos
interconectados se lo desplaza de su posición de equilibrio. En general existen dos tipos de vibración: libre
yforzada.
La vibración libre ocurre cuando el movimiento se mantiene por la acción de fuerzas gravitacionales y
fuerzas elásticas de recuperación, tal como el movimiento de un péndulo o la vibración de una cuerda
elástica. La vibración forzada ocurre cuando al sistema se le aplica una fuerza externa periódica o
intermitente.Ambasvibracionespuedenserdedostipos,amortiguadasynoamortiguadas.
La forma más simple del movimiento vibratorio libre no amortiguado puede representarse mediante el
modelo mostrado en la figura 2.2. En esa figura, el bloque tiene una masa m y está atado a un resorte con
una rigidez k. El movimiento vibratorio tiene lugar cuando el bloque se desplaza una distancia y, a partir
desuposicióndeequilibrioyluegoselepermitealresorterecuperarsuposiciónoriginal.
La figura 2.2 muestra también el diagrama de cuerpo libre de la masa, donde F representa la fuerza
S
elástica de recuperación ejercida por el resorte, y F la fuerza de inercia que se opone a la dirección del
I
movimiento.AplicandoelprincipiodeD'Alambertdeequilibriodinámico,seobtieneque:
La fuerza de inercia es proporcional a la masa m y a la aceleración ÿ, mientras que la fuerza del resorte es
proporcionalasurigidezk,yasudesplazamientoy.
Esdecir,
almanperez@gmail.com 26 Mar 2017
2-6 VULNERABILIDAD SÍSMICA
MOVIMIENTO VIBRATORIO. ESPECTROS ELÁSTICOS DE RESPUESTA
ecuación(2-3)conrespectoaltiempo,esdecir,
(2-4)
Las constantes de integración A y B se determinan para valores conocidos del desplazamiento y de la
×
velocidad en el instante de tiempo t =0. De esta manera sustituyendo los valores t = 0, y = y , e y = v en
0 0
lasecuaciones(2-3)y(2-4)seobtieneque
(2-5)
(2-6)
Sustituyendo A y B en la ecuación (2-3) se obtiene finalmente una expresión que define el desplazamiento
deunosciladorsimpleenfuncióndeltiempo,ytieneporvalor
(2-7)
2.4 FRECUENCIAYPERÍODO
La ecuación (2-7) revela que el movimiento es armónico y periódico, pudiendo ser expresado por un seno o
por un coseno en función de la misma frecuencia w. La figura 2.3 muestra la curva que se obtiene al
graficar dicha ecuación, siendo C la amplitud del movimiento y a el ángulo de fase que representa el
desfasamientodelacurvamedidodesdeelorigencuandot=0.
Mediante una simple transformación trigonométrica puede demostrarse que la amplitud del movimiento
C vienedadaporlasiguienterelación:
y
Posición de
equilibrio
S
I F
F
F = k y
F = m y
S
I
m
m
m
k
Figura 2.2 Vibración libre no amortiguada.
Dividiendo esta ecuación por m, y denotando al cociente
2
k/m como la constante w , se obtiene finalmente la
ecuación del movimiento del sistema, conocido también
comomovimientoarmónicosimple.Así,
(2-1)
En la ecuación (2-1) la constante w es la frecuencia
circularexpresadaenrad/sytieneporvalor
(2-2)
La ecuación (2-1) es una ecuación diferencial lineal
homogénea de segundo orden cuya solución es del
tipo
(2-3)
×
La velocidad y se obtiene directamente diferenciando la
almanperez@gmail.com 26 Mar 2017
MOVIMIENTO VIBRATORIO. ESPECTROS ELÁSTICOS DE RESPUESTA
VULNERABILIDAD SÍSMICA 2-7
(2-8)
siendo
(2-9)
En la figura 2.3 se observa que la ecuación (2-7) completa un ciclo cada tiempo T, de forma que wT=2p.
DespejandoT,seobtieneque
(2-10)
Esta longitud de tiempo recibe el nombre de período, sus unidades se miden en segundos y puede también
escribirsecomo:
(2-11)
Finalmente, la frecuencia f se define como el inverso del período, o lo que es lo mismo como el número de
cicloscompletadosenlaunidaddetiempo.
(2-12)
v
y
a/w
C
0
0
y
t
T=2p/w
Figura 2.3 Vibración armónica no amortiguada.
En forma alternativa f toma la forma
(2-13)
1
T
w
2 p
k
m
f= %
1
2 p
0
almanperez@gmail.com 26 Mar 2017
MOVIMIENTO VIBRATORIO. ESPECTROS ELÁSTICOS DE RESPUESTA
2-8 VULNERABILIDAD SÍSMICA
La frecuencia f se expresa en ciclos por segundo o lo que es lo mismo en hertz (Hz), siendo
1Hz=1ciclo/s=2π rad/s.
2.4.1 Ejemplo
Determineelperíododevibracióndelpéndulomostradoenlafigura2.4.Supongaquelamasadelpéndulo
mestáconcentradaenelextremodelabarracuyalongitudesigualaL.
Solución:
a) Diagramadecuerpolibre.
Lafigura2.5muestraeldiagramadecuerpolibredelamasadelpéndulo.
b) Ecuacióndelmovimiento.
Aplicandolasecuacionesdelequilibriosegúnladireccióntangencialdelmovimientoseobtieneque:
(1)
EnestaecuaciónF representalafuerzatangencialdeinerciaquetieneporvalor
it
(2)
Paravalorespequeñosdelarcorecorridosesposibleestablecerlasiguienterelación:
Figura 2.4 Figura 2.5
q
s
L
m
q
W=mg
in
F
Fit
Líneas discontinuas de las fuerzas
dentro del cuerpo
almanperez@gmail.com 26 Mar 2017
MOVIMIENTO VIBRATORIO. ESPECTROS ELÁSTICOS DE RESPUESTA
VULNERABILIDAD SÍSMICA 2-9
De donde s=qL. Derivando entonces s dos veces con respecto al tiempo obtendremos la aceleración
tangencialdelamasam,ytieneporvalor Sustituyendo en la ecuación (2) se obtiene entonces
quelafuerzadeinerciatangencialtieneporvalor
(3)
Sustituyendoestevalorenlaecuación(1)podráentoncesescribirseque:
(4)
Observando además que para valores pequeños de q, se cumple que sen q » q, puede finalmente escribirse
quelaecuacióndelequilibriodinámicodelmovimientovienedadaporlasiguienterelación:
(5)
2
Comparando esta ecuación con la ecuación (2-1) se observa que ambas son idénticas, en donde w =g/L. De
aquíquelafrecuenciacircularw,enesteejemplo,tengaporvalor
FinalmenteelperíodoTseobtieneaplicandodirectamentelaecuación(2-10).Así,
(Respuesta)
2.5 VIBRACIÓNLIBREAMORTIGUADA
Todos los sistemas mecánicos poseen un grado de rozamiento o de amortiguamiento que causa que la
vibracióndesaparezcaeneltiempo.Porestarazónesprecisoincluirsuefectoenelanálisis.
El amortiguamiento se atribuye a fuerzas que resisten el movimiento y que se originan en el medio a
través del cual el sistema vibra, por ejemplo aire, agua o aceite. Si garantizamos que el cuerpo o sistema se
mueve lentamente a través del medio, entonces la resistencia al movimiento es directamente
proporcionalalavelocidaddelcuerpo.
El tipo de fuerza desarrollado bajo estas circunstancias es conocido como amortiguamiento viscoso. La
magnituddeestafuerzadeamortiguamientoquedenotaremosF puedeportantoexpresarsecomo:
D
(2-14)
almanperez@gmail.com 26 Mar 2017
MOVIMIENTO VIBRATORIO. ESPECTROS ELÁSTICOS DE RESPUESTA
2-10 VULNERABILIDAD SÍSMICA
Enlaecuación(2-14), c recibeelnombredecoeficientedeamortiguamientoviscoso.
El movimiento vibratorio de un cuerpo o sistema con amortiguamiento viscoso puede caracterizarse
mediante el bloque, el resorte y el pistón o émbolo mostrados en la figura 2.6a. Si el bloque se desplaza a
una distancia x desde su posición de equilibrio, el diagrama de cuerpo libre de las fuerzas actuantes es el
mostradoenlafigura2.6b.EndichodiagramaF ,F yF representan:
S I
D
F : Fuerzaderecuperaciónelástica,
S
F : Fuerzadeamortiguamiento,
D
F : Fuerzadeinercia,
I
Deestamaneraelequilibriodinámicoseobtieneporsumatoriadelasfuerzasactuantes.Así,
esdecir: (2-15)
(a) (b)
Figura 2.6 Sistema de un grado de libertad con amortiguamiento viscoso.
La ecuación (2-15) es una ecuación diferencial lineal homogénea de segundo orden. Sus soluciones son del
tipo
(2-16)
En esta ecuación e es la base del logaritmo natural y z es una constante. El valor de z se obtiene
sustituyendoestasoluciónenlaecuación(2-15).Deestaforma,laecuacióncaracterísticaesportanto:
Posición de
equilibrio
x
m
FS
FI
D
F
m
k
c
almanperez@gmail.com 26 Mar 2017
MOVIMIENTO VIBRATORIO. ESPECTROS ELÁSTICOS DE RESPUESTA
VULNERABILIDAD SÍSMICA 2-11
a
b c
x
t
Figura 2.7: Tipos de oscilación: (a) Sub-amortiguado,
(b) Críticamente amortiguado, (c) Sobre-amortiguado.
esdecir,
Lassolucionesdeestaecuacióncuadráticasonentonces:
(2-17a)
(2-17b)
La solución de la ecuación (2-15) es por tanto una combinación lineal de exponenciales que envuelve
ambasraíces.
2.5.1 AmortiguamientoCrítico
El coeficiente de amortiguamiento crítico c se define como el valor del coeficiente de amortiguamiento c
c
queserequiereparaqueelradicaldelasecuaciones(2-17a)y(2-17b)sehagaigualacero,esdecir:
dedonde:
(2-18)
siendolafrecuenciacircular
Distinguiremostrescasos:
a) Sistemasobre-amortiguado
Ocurre cuando c > c . En este caso, las raíces z y z
c 2 1
son ambas reales y el sistema no vibra ya que el
amortiguamiento es tan grande que cuando el bloque
se desplaza y se deja luego en libertad, el bloque
simplemente se arrastra y retrocede hasta recuperar
suposiciónoriginal,(casocdelafigura2.7).
almanperez@gmail.com 26 Mar 2017
MOVIMIENTO VIBRATORIO. ESPECTROS ELÁSTICOS DE RESPUESTA
2-12 VULNERABILIDAD SÍSMICA
b) Sistemacríticamenteamortiguado
/ = -
c 2m
Ocurre cuando c = c . En este caso z = z = - w. Bajo estas condiciones, el bloque regresa a su
c
c 1 2
posicióndeequilibriosiguiendounacurvaexponencialeneltiempodelaforma
(2-19)
talycomoseindicaenelcasobdelafigura2.7.
c) Sistemasub-amortiguado
Ocurre cuando c < c . En este caso, la fuerza resistiva es relativamente pequeña, el carácter oscilatorio del
c
movimiento se conserva, pero la amplitud de la vibración disminuye en el tiempo y el movimiento
finalmentecesa,(caso a delafigura2.7).
Este es el caso más frecuente. Aquí, las raíces z y z son números complejos y la solución de la ecuación
1 2
(2-15)sedemuestraqueesdeltipo
(2-20)
En esta ecuación D y f son constantes que se determinan a partir de las condiciones iniciales del
problema.Laconstantew recibeelnombredefrecuenciacircularamortiguadaytieneporvalor:
d
(2-21)
Definiendo como razón de amortiguamiento crítico al cociente c/c , la ecuación (2-21) puede escribirse
c
como:
(2-22)
Endonde
(2-23)
En la figura 2.8 se observa que la amplitud no es constante y decrece sucesivamente en cada ciclo. Sin
embargo, las oscilaciones ocurren a iguales intervalos de tiempo. Este intervalo se conoce como el período
amortiguadodevibraciónyseobtieneapartirdelaecuación(2-22)mediantelarelación
(2-24)
En edificaciones, normalmente el valor de la razón de amortiguamiento crítico es muy pequeña y oscila
entreun2%yun10%.
almanperez@gmail.com 26 Mar 2017
MOVIMIENTO VIBRATORIO. ESPECTROS ELÁSTICOS DE RESPUESTA
VULNERABILIDAD SÍSMICA 2-13
Figura 2.8 Representación gráfica de un sistema sub-amortiguado.
En estos casos, puede suponerse que la frecuencia w » w. Por ejemplo, si suponemos que x = 0,10; la
d
frecuenciacircularamortiguadatendráporvalor
2.6 VIBRACIONESFORZADAS
El caso más general de vibración de un sistema de 1 grado de libertad se presenta cuando el sistema
incluye los efectos de amortiguamiento y de un movimiento forzado ocasionado por la acción de una
fuerzaexternaP(t),talycomosemuestraenlafigura2.9a.
Suponiendo por ejemplo que P(t)=F sen w t, entonces la ecuación diferencial que describe el movimiento
0 0
se obtiene a partir del equilibrio dinámico de las fuerzas actuantes en el diagrama de cuerpo libre de la
figura2.9b.Así,
(2-25)
La resolución de esta ecuación diferencial es bastante laboriosa y puede obtenerse en la literatura
seleccionadaalfinaldelcapítulo.
D
x
x
x x
T
D
t
0
d
1
2
3
4
t1 2
t 3
t 4
t
De 2m
-( )t
( )
c
x=D [e sen (w t + f)]
d
-De
2m
-( )t
( )
c
2m
-( )t
( )
c
x
almanperez@gmail.com 26 Mar 2017
MOVIMIENTO VIBRATORIO. ESPECTROS ELÁSTICOS DE RESPUESTA
2-14 VULNERABILIDAD SÍSMICA
Figura 2.9 Vibración forzada no amortiguada y diagrama de cuerpo libre.
Una vez que la fuerza aplicada sobre el sistema en reposo mostrado en la figura 2.9a comienza a actuar, la
amplitud de la oscilación aumenta. Sin embargo, después de un tiempo lo suficientemente largo se
alcanza una situación de estado estacionario en la que las oscilaciones se producen con una amplitud
constante.Cuandoestosucede,lasolucióndelaecuación(2-25)esdeltipo:
(2-26)
En esta ecuación, w representa la frecuencia de la fuerza periódica actuante en rad/s. Las constantes C y f
0
seobtienenmediantelasrelaciones:
(2-27)
(2-28)
El ángulo f representa la diferencia de fase que existe entre la carga aplicada y la vibración estacionaria
resultantedelsistemaamortiguado.
(a) (b)
D
x
Posición de
equilibrio
m
FS
FI
F
P(t) P(t)
m
k
c
tan
almanperez@gmail.com 26 Mar 2017
MOVIMIENTO VIBRATORIO. ESPECTROS ELÁSTICOS DE RESPUESTA
VULNERABILIDAD SÍSMICA 2-15
Figura 2.10 Amplificación dinámica.
0
1
2
3
4
5
1 2 3
0
F /k
w /w
x = 1.0
x = 0.5
x = 0.2
x = 0.0
Resulta posible graficar la variación de la amplitud dinámica F / k en función de la razón de frecuencias
0
w / w. La figura 2.10 muestra el resultado obtenido. La amplificación dinámica se define en función del
0
desplazamiento producido bajo la aplicación estática de la fuerza F que se origina si la fuerza F se aplica
0
0
muylentamente.
2.7 ELFENÓMENODERESONANCIA
La ecuación (2-27) describe un fenómeno conocido como resonancia. Así, cuando la razón de
amortiguamiento crítico x es igual a cero y la razón de frecuencias w / w es igual a la unidad, el
0
denominadordelaecuación(2-27)esceroyenconsecuencialaamplificación F /ksehaceigualainfinito.
0
Dicho en otras palabras, un sistema oscilante alcanza su máxima respuesta cuando la frecuencia de la
fuerza actuante o impulsora coincide con la frecuencia natural del oscilador. La figura 2.10 ilustra
claramenteestasituación.
Este fenómeno alcanza particular relevancia en el caso de respuesta sísmica de edificaciones. En efecto,
puede considerarse que una edificación es un oscilador con un conjunto de frecuencias naturales que
dependen de su masa, de su rigidez, de las irregularidades en planta y altura, y del tipo de material
utilizadoensuconstrucción.Lafuerzaimpulsoraperiódicaesproporcionadaporlassacudidasdelterreno
generadasduranteunsismo.
Se puede producir un resultado desastroso cuando la frecuencia natural de la edificación coincide con una
delasfrecuenciascontenidasenlassacudidasdelterreno.Cuandoestosucede,lasamplitudesdevibración
3,4
de la edificación , pueden magnificarse hasta alcanzar un valor de amplitud muy grande, lo
suficientementegrandecomoparadañarestructuralmenteeledificioyenalgunasocasionesdestruirlo.
almanperez@gmail.com 26 Mar 2017
MOVIMIENTO VIBRATORIO. ESPECTROS ELÁSTICOS DE RESPUESTA
2-16 VULNERABILIDAD SÍSMICA
En el terremoto de Caracas de 1967 pudo demostrarse que las condiciones del suelo local del Valle de
Caracas ejercieron, entre otras, una enorme influencia en la distribución y magnitud del daño observado
en edificios, produciéndose fuertes amplificaciones de respuesta estructural cuando el período
fundamentaldelaedificaciónerasimilaralperíodofundamentaldeldepósitodefundación.
En efecto, se pudo observar que edificios cuya calidad constructiva y configuración estructural eran
similares se comportaron de manera diferente dependiendo del espesor del depósito de suelo sobre el cual
estaban fundados. Por ejemplo, en depósitos de suelo muy rígido, las estructuras flexibles o de período
largo experimentaron fuerzas sustancialmente menores a las que experimentaron en ese mismo tipo de
suelos los edificios rígidos de corto período. Por el contrario, los edificios rígidos, tuvieron una mejor
respuesta en un aluvión profundo (depósito flexible) que la que experimentaron en ese mismo tipo de
3
suelolosedificiosaltosoflexibles ,(véanselosCapítulos3y7dellibro).
Este fenómeno de resonancia se pudo observar también en un muelle costero de la ciudad de Cumaná,
4
ubicada a 75 km del epicentro del terremoto de Cariaco de 1997 que sacudió la región Nor-Oriental de
,(verCapítulo12dellibro)
Venezuela,talycomosepuedeobservarenlaportadadeesteCapítulo .
Las figuras 2.11 y 2.12 muestran parte de las instalaciones del complejo portuario de Kandla, en la India,
destinadoalsuministrodeagua.
El complejo está situado a unos 50 km del epicentro del terremoto de magnitud M = 7.7 que el 26 de
w
enero de 2001 tuvo lugar en la localidad de Bhuj. Ese complejo, al igual que otras instalaciones
industriales vecinas (planta fertilizadora, y numerosos tanques de almacena-miento), fueron construidos
sobre rellenos altamente licuables
fundados sobre un antiguo riachuelo
5
con accesoalmar .
En general, todas esas instalaciones
industriales sufrieron daños signifi-
cativosdedistintaíndole.
En ese muelle en particular, no se
observó daño alguno en las tuberías
de suministro de agua que estaban
muy bien arriostradas en el tablero del
muelle fundado sobre pilotes en el
lecho marino. Sin embargo, la torre de
observación, una estructura de
concreto armado tal y como puede
verse más detalladamente en la figura
2.12, sufrió un efecto de latigazo
ocasionado muy probablemente por la
Figura 2.11 Instalaciones del complejo portuario de Kandla.
5
Terremoto Bhuj, India 2001, (EERI, Foto Praveen K. Malhotra) .
almanperez@gmail.com 26 Mar 2017
MOVIMIENTO VIBRATORIO. ESPECTROS ELÁSTICOS DE RESPUESTA
VULNERABILIDAD SÍSMICA 2-17
amplificación de su respuesta,
producida cuando su período
fundamental coincidió con el período
fundamental o predominante del
depósitodefundación(sueloblando).
Cabe destacar que esa torre de
observación fue la única estructura
elevada de concreto armado que
sufrió este tipo de daño extremo en
los muelles del puerto; eso sí, no todas
las tuberías corrieron con la misma
suerte debido básicamente a su pobre
sistema de sujeción al tablero del
muelle.
Pero, …¿Cómo evitar o reducir la
vulnerabilidad sísmica en edifi-
caciones propensas a sufrir el
fenómenoderesonancia?
Se puede intentar de dos maneras: la
primera consiste en diseñar
estructuras de forma tal que sus
frecuencias naturales estén fuera del
intervalo de frecuencias de vibración
del depósito de fundación durante la
acción de un terremoto. La segunda
opción podría lograrse aumentando
la amortiguación del edificio, tal y
como se observa al aumentar la razón
de amortiguamiento crítico en las
curvasdelafigura2.10.
Resulta importante señalar que el
fenómeno de resonancia estructural
no necesariamente se produce
durantelaaccióndeunsismo.
En efecto, en 1940, el puente de
Tacoma Narrows, en el estado de
Washington, se derrumbó como
consecuencia de las vibraciones que se
Figura 2.12 Torre de observación en el complejo portuario de Kandla.
5
Terremoto Bhuj, India 2001, (EERI, Foto Praveen K. Malhotra) .
Figura 2.13 Puente de Tacoma Narrows, Washington 1940,
oscilando con una frecuencia natural próxima a la frecuencia con la
6
que tuvo lugar la turbulencia del viento, (Foto de Farquharson) .
almanperez@gmail.com 26 Mar 2017
MOVIMIENTO VIBRATORIO. ESPECTROS ELÁSTICOS DE RESPUESTA
2-18 VULNERABILIDAD SÍSMICA
originaron en el tablero cuando la frecuencia asociada a los vórtices o turbulencias generados por el viento
quesoplabaatravésdelpuentecoincidióconalgunadelasfrecuenciasnaturalesdeoscilacióndelpuente.
La figura 2.13 muestra una foto del puente oscilando en forma desmesurada instantes antes de que se
6
produjerasuderrumbe .
2.8 ESPECTROSELÁSTICOSDERESPUESTA
La figura 2.14 muestra dos registros de aceleración del movimiento del terreno obtenidos
instrumentalmentedurantedossismosdedistintamagnitud.
DESPLAZAMIENTO
VELOCIDAD
ACELERACIÓN
cm/s
cm/s
cm
-1200
0
1200
-100
0
100
-40
0
40
TIEMPO (s) TIEMPO (s)
0 5 10 15 0 5 10 15
CIG. 90°
1971 TERREMOTO DE SAN FERNANDO
M =6.4
PACOIMA DAM. S16E
M =5.4
1986 TERREMOTO DE SAN SALVADOR
2
L S
-1200
0
1200
-100
0
100
-40
0
40
Figura 2.14 Comparación de registros de aceleración, velocidad y desplazamiento correspondientes a los sismos
7,8
de San Fernando (1971) y San Salvador, (1986) .
almanperez@gmail.com 26 Mar 2017
MOVIMIENTO VIBRATORIO. ESPECTROS ELÁSTICOS DE RESPUESTA
VULNERABILIDAD SÍSMICA 2-19
Figura 2.15 Sistema de 1 grado de
libertad sometido a un movimiento del
terreno, r (t).
g
El primero, de magnitud local M =6.4, correspondiente a la componente S16E del terremoto de 1971
L
7
registrado en la presa Pacoima, en el valle de San Fernando, California . El segundo, de magnitud M =5.4,
S
correspondiente a la componente CHN-3 90° registrada en el Centro de Investigación Geotécnica (CIG)
8
duranteelterremotodel10deoctubrede1986,enSanSalvador .
Las aceleraciones máximas registradas fueron de 1,1g y 0,705g respectivamente, valores éstos 13,75 y
8,81 veces mayores que la máxima aceleración estimada analíticamente en la superficie de los depósitos
de Los Palos Grandes, en la ciudad de Caracas durante el terremoto del 29 de julio de 1967, (ver Capítulo 7
dellibro).
A cada acelerograma le corresponde un espectro elástico de respuesta único. De aquí que una forma
efectiva de comparar acelerogramas se obtenga mediante una comparación de sus espectros de respuesta
correspondientes.Estacomparaciónresultamásefectivacuandosecomparanlosespectrosnormalizados
de aceleración, es decir, aquellos espectros adimensionales que resultan de dividir todas las ordenadas del
r (t)
g
t
r(t)
r )
(t
r (t)
T
g
k, w
T, x
m
espectrodeaceleraciónporlaaceleraciónmáximadelterreno.
Las bases teóricas del proceso de evaluación de espectros
9
sísmicosderespuestasediscutenacontinuación .
Supóngase que el sistema estructural mostrado en la figura
2.15 se somete en su base a una serie de desplazamientos que
varían en el tiempo durante la acción de un sismo. Supóngase
además que la masa m del sistema está concentrada en el tope
de una columna de masa despreciable, con una rigidez axial
infinita y una rigidez a flexión k. Sean w, T y x la frecuencia
natural, el período natural y la razón de amortiguamiento
crítico del sistema. Un sistema así idealizado en el plano X, Y,
posee 1 solo grado de libertad lateral, que varía también con el
tiempo y que en este caso representa el desplazamiento
relativodelamasarespectoalabase.
Sea r (t) el desplazamiento de la base del sistema, o lo que es lo
g
mismo, el desplazamiento del terreno asociado al instante de
tiempo t. Bajo esta acción desequilibrante, el sistema adopta la
posición deformada indicada. En dicha deformada, el
desplazamiento total de la masa del sistema, r (t), en cualquier
T
instante de tiempo t, tiene por valor la sumatoria de ambos, el
desplazamiento del terreno r (t) y el desplazamiento relativo
g
r(t),esdecir:
(2-29)
almanperez@gmail.com 26 Mar 2017
MOVIMIENTO VIBRATORIO. ESPECTROS ELÁSTICOS DE RESPUESTA
2-20 VULNERABILIDAD SÍSMICA
La figura 2.16 muestra el diagrama de cuerpo libre de equilibrio dinámico de las fuerzas que actúan sobre
la masa m en el instante de tiempo t. Son éstas: la fuerza de inercia F , la fuerza de amortiguamiento F y la
I D
fuerzaelásticaF .ObsérvesequenoexisteningunafuerzaexternaP(t)aplicadaalamasa.
S
Laecuacióndelequilibriodinámicodelasfuerzasactuantesvieneportantodadoporlaecuación:
(2-30)
donde:
(2-31a)
(2-31b)
(2-31c)
Es importante observar que en el caso sísmico analizado la fuerza de inercia depende de la aceleración
total de la masa r̈ (t) , que incluye la componente de la aceleración relativa de la masa r̈(t) respecto a la
T
basedelaestructura,máslacomponentedeaceleracióndelterreno r̈ (t)enelinstantedetiempot.
g
En la ecuación (2-31b) la fuerza de amortiguamiento es proporcional a la velocidad relativa de la masa del
sistema,siendo c elcoeficientedeamortiguamientoviscosodelsistema.
Derivandolaecuación(2-29)dosvecesconrespectoaltiemposecumpleque:
(2-32)
Portanto,lafuerzadeinerciatieneporvalor:
(2-33)
Combinandolasecuaciones(2-30),(2-31)y(2-33),puedeescribirse:
Reagrupandotérminos,laecuacióndeequilibriodinámicoadoptalaforma:
(2-34)
donde
(2-35)
F
F
F
P(t)=0
D
S
I
m
Figura 2.16 Diagrama de cuerpo libre
almanperez@gmail.com 26 Mar 2017
MOVIMIENTO VIBRATORIO. ESPECTROS ELÁSTICOS DE RESPUESTA
VULNERABILIDAD SÍSMICA 2-21
r(t)
r (t)
r(t)
r )
(t P (t)
º
T
g
k k
m
m ef
Figura 2.17 Sistema equivalente.
Dividiendo todos los elementos de la ecuación (2-34) por la masa m, la ecuación diferencial del
movimientodelsistemaestructuralequivalenteadoptaportantolaformasiguiente:
(2-36)
×
En la ecuación (2-36), r(t), r(t) y r̈(t) representan el desplazamiento relativo, la velocidad relativa y la
aceleración relativa de la masa m del sistema en el instante de tiempo t, siendo r̈ (t) la aceleración del
g
terreno correspondiente. En dicha ecuación x es la razón de amortiguamiento crítico del sistema,
(normalmentex=5%),quetieneporvalorx=c/2mw ,siendo w lafrecuenciacircularamortiguada.
d d
La frecuencia circular amortiguada w puede expresarse en función de la frecuencia circular no
d
amortiguadamediantelasiguienterelación:
Obsérvese que la ecuación diferencial del equilibrio dinámico así obtenida, es del mismo tipo que la ecuación
(2-25)delmovimientovibratorioforzadodeunsistemade1gradodelibertaddiscutidaenlasección2.6.
En la ecuación (2-35), P (t) representa la fuerza efectiva asociada a la aceleración del terreno en el instante
ef
de tiempo t medida directamente del acelerograma. El signo negativo simplemente indica que la carga
efectivaseoponealadireccióndelaaceleracióndelterreno.
El efecto de la carga efectiva sobre el sistema estructural analizado es por lo tanto equivalente al efecto
que sobre dicho sistema ejercería una carga P(t) = P (t) sin estar sometido a ninguna excitación en su
ef
base. En otras palabras, en el sistema equivalente la base permanece inmóvil, pero se le imparte a la masa
unacargaefectivaquetieneporvalor P (t)= m r̈ (t),talycomoseindicaenlafigura2.17.
ef g
almanperez@gmail.com 26 Mar 2017
MOVIMIENTO VIBRATORIO. ESPECTROS ELÁSTICOS DE RESPUESTA
2-22 VULNERABILIDAD SÍSMICA
(2-37)
En la práctica, para valores de la razón de amortiguamiento crítico x pequeños (x £ 20%) similares a los
comúnmenteencontradosenedificaciones,secumpleque:
(2-38)
Porejemplo,para x=0,10(10%):
Reemplazandoentonces w por w ,laecuación(2-36)tomafinalmentelaforma:
d
(2-39)
donde:
(2-40)
ElperíodonaturalT vienedadopor:
(2-41)
La solución de la ecuación diferencial (2-39) permite evaluar, en cada instante, el desplazamiento relativo
enfuncióndelaaceleracióndelterrenocorrespondiente,ytieneporvalor:
(2-42)
En la ecuación (2-42) hemos deliberadamente omitido el signo negativo de la fuerza efectiva ya que dicho
signo no representa ninguna modificación real del registro de aceleraciones. En otras palabras,
únicamentenosocuparemosdelvalorabsolutodelarespuesta,instanteainstante.
Denotando a la integral de la ecuación (2-42) por la variable V(t), el desplazamiento relativo adopta
entonceslaforma:
(2-43)
La velocidad relativa se obtiene derivando con respecto al tiempo la ecuación (2-42) del desplazamiento
relativo,esdecir:
(2-44)
Finalmente la aceleración total de la masa del sistema puede obtenerse reagrupando términos
directamenteapartirdelaecuación(2-39)talycomoacontinuaciónseindica:
(2-45)
w
1
almanperez@gmail.com 26 Mar 2017
MOVIMIENTO VIBRATORIO. ESPECTROS ELÁSTICOS DE RESPUESTA
VULNERABILIDAD SÍSMICA 2-23
×
Reemplazando en la ecuación (2-45) los valores de r(t) y r(t) obtenidos en las ecuaciones (2-42) y (2-44), se
tienequelaaceleracióntotaloabsoluta r̈ (t) vienedadapor:
T
(2-46)
Repitiendo el proceso para cada una de las aceleraciones del registro, se obtienen histogramas que
representan respectivamente la variación con el tiempo del desplazamiento relativo, de la velocidad
relativa y de la aceleración total de la masa m del sistema de 1 grado de libertad con una frecuencia natural
w y una razón de amortiguamiento crítico x conocidas. De los histogramas de respuesta así obtenidos se
puedenseleccionarlosvaloresmáximosenvalorabsolutoeintroducirlassiguientesdefiniciones:
Desplazamientoespectralrelativo (2-47)
Velocidadespectralrelativa (2-48)
Aceleraciónespectralabsoluta (2-49)
Los valores espectrales así definidos dependen de la frecuencia natural no amortiguada del sistema y de la
razóndeamortiguamientocrítico.
Con el fin de simplificar la notación de estas variables, en este libro de ahora en adelante se denotará a los
valoresespectralescomoacontinuaciónseindica:
Desplazamiento espectral relativo: S (2-50)
d
Velocidad espectral relativa: S (2-51)
v
Aceleración espectral absoluta: S (2-52)
a
Recordando además que en la ecuación (2-43) el desplazamiento relativo de la masa podía expresarse en
forma más compacta denotando a la integral de la ecuación (2-42) por la variable V(t), el desplazamiento
espectralpuedealternativamenteescribirsecomo:
(2-53)
La figura 2.18 muestra en forma esquemática el proceso matemático utilizado para la construcción de
espectroselásticosderespuesta.
Los valores espectrales asociados a un sistema con una frecuencia natural w conocida, y con un
j
amortiguamiento crítico x fijo, corresponden a los valores máximos en valor absoluto de los histogramas
de respuesta indicados. Obsérvese que los máximos de respuesta en cada histograma no ocurren en el
mismoinstantedetiempo.
almanperez@gmail.com 26 Mar 2017
MOVIMIENTO VIBRATORIO. ESPECTROS ELÁSTICOS DE RESPUESTA
2-24 VULNERABILIDAD SÍSMICA
Repitiendo el proceso para sistemas de un grado de libertad con igual masa y con una razón de
amortiguamiento crítico idéntica, pero con períodos naturales que varían dentro de un rango establecido,
digamos 0 £ T £ 3 segundos, y utilizando como excitación sísmica el mismo acelerograma, se pueden
obtener mediante esta técnica gráficos que muestran la variación de cada uno de los valores espectrales
derespuestaconelperíodo.Estosgráficosrecibenelnombredeespectroselásticosderespuesta.
La figura 2.19 muestra los espectros de aceleración absoluta o total, de velocidad relativa y de
desplazamiento relativo correspondientes a la componente E-W del registro medido en la superficie de un
depósito aluvional de 165 m compuesto por suelo rígido en la localidad de Gilroy California, durante el
10
terremotodeLomaPrietade1989 .
El período correspondiente a la máxima aceleración espectral del espectro de aceleraciones recibe el
nombre de período predominante, T . Así, el período predominante del espectro de aceleraciones del
p
registroGilroymostradoenlafigura2.19esaproximadamenteiguala0,27segundos.
El proceso puede repetirse para distintos valores de la razón de amortiguamiento crítico. El resultado
obtenido es una familia de espectros. Así, las figuras 2.20 y 2.21 muestran los espectros de aceleración
11
absoluta y de velocidad relativa de la componente N-S del terremoto del Centro , California del 18 de
mayode1940evaluadospararazonesdeamortiguamientocrítico x=1%, 5% y 20%.
(t)
rT
m
)
r (t
T
(t
r )
T máx
máx
rg
t
Sa
Saj
Tj
T
r(t)
r (t)máx
t
Sv
Svj
Tj
T
Sd
Sdj
Tj
T
r máx
r (t) máx
r(t)
r (t)
g
Registro fuente
Histogramas de
respuestas
Valores
espectrales
t
t
r (t)
g
k, wj
T , x
j
g
Figura 2.18
Construcción de
espectros elásticos de
respuesta. Esquema
ilustrativo.
)
r(t
almanperez@gmail.com 26 Mar 2017
MOVIMIENTO VIBRATORIO. ESPECTROS ELÁSTICOS DE RESPUESTA
VULNERABILIDAD SÍSMICA 2-25
Figura 2.19 Espectros elásticos de respuesta. Componente E-W Gilroy, Terremoto de Loma Prieta,
10
California, 1989, (adaptado de la referencia ).
Figura 2.20
Espectros de aceleración. El Centro, N-S, 1940
0.5
1.0
0.5
0
0 3.0
2.5
2.0
1.5
2.0
1.5
1.0
a
Aceleración
espectral
S
(g)
Período (s)
x = 20%
x = 5%
x = 1%
2.0
0
0 0.5 1.0 1.5 2.5 3.0
5
4
3
2
1
Velocidad
relativa
(ft/s)
Período (s)
x = 20%
x = 1%
x = 5%
Figura 2.21
Espectros de velocidad. El Centro, N-S, 1940
Aceleración
(g)
S
(cm)
3
2
1
0 1 0
3
2
Período (s) Período (s)
T =0.27
Tiempo (s)
0
10
20
d
S
(g)
1
0
p
0
10
20
a
S
(cm/s)
v
Período (s)
1 2 3
x = 5%
0.5
Gilroy E-W
-0.5
0 10
0
20 40
30
0.5
0
1.5
Suelo rígido
x = 5%
x = 5%
almanperez@gmail.com 26 Mar 2017
MOVIMIENTO VIBRATORIO. ESPECTROS ELÁSTICOS DE RESPUESTA
2-26 VULNERABILIDAD SÍSMICA
Figura 2.22 Efecto del aumento de rigidez del pórtico en su desplazamiento lateral.
Se demuestra que la ordenada del espectro de aceleraciones correspondiente a una estructura
infinitamente rígida, es decir, con un período natural T=0 segundos, es la aceleración máxima del
registrodeaceleracionesanalizado.
En efecto, considérese que el pórtico mostrado en la figura 2.22 (caso a) es un sistema estructural con
rigidez al corte, es decir, un sistema con rigidez axial infinita en las vigas y columnas (no hay deformación
axial), y con rigidez a flexión también infinita en la viga (no experimenta deformación a flexión), es decir
lasjuntasnorotan.
en el instante de tiempo t
masa m del sistema
: Aceleración relativa de la
: Aceleración del registro
Aceleración total de la
masa del sistema en el
instante de tiempo t
Acelerograma en la base
t
t
( j )
(c)
(b)
r(t)
r (t)
T
(a)
(t)
rT
(t)
r )
r(t r(t)
)
r(t
)
r(t
)
r (t
T
(t)
rg
(t)
r
(t)
rT
)
r (t
g
(t)
r
(t)
rg
(t)
rg
t)
r (
g
t)
r (
g
r(t)
(t)
rT
almanperez@gmail.com 26 Mar 2017
¨
VULNERABILIDAD SÍSMICA 2-27
MOVIMIENTO VIBRATORIO. ESPECTROS ELÁSTICOS DE RESPUESTA
Un sistema con estas características en el que solamente se permiten las deformaciones por flexión en las
columnas, es un sistema plano de rigidez al corte de un solo grado de libertad lateral, r(t), (véase Capítulo 9
de este libro). Supongamos ahora, que dicho sistema se somete a un acelerograma en su base. Bajo estas
condiciones en cualquier instante de tiempo t la aceleración total de la masa m viene dada por la ecuación
(2-32),esdecir:
Supóngase además que incrementamos sucesivamente la rigidez de las columnas, (casos b, c,…j). A
medida que esto sucede, es evidente que el desplazamiento relativo de la masa r(t) con respecto a la base
de la columna se hace cada vez más pequeño, hasta llegar un momento (caso j, en la figura) en el que r(t) es
virtualmente igual a cero, y por lo tanto la aceleración relativa correspondiente r̈(t) también es igual a
cero.
(2-54)
Cuando esto sucede, la rigidez a flexión de las columnas tiende a infinito y por tanto la frecuencia circular
noamortiguada tambiéntiendeainfinito.YaqueelperíodonaturaldelsistemaTvienedado
porlarelaciónT=2p/w,cuandow=¥elperíodoTesigualacero.
Esta ecuación nos indica claramente que cuando el sistema estructural tiene un período T=0 el sistema se
mueve como un cuerpo infinitamente rígido y la aceleración de su masa es en todo instante igual a la
aceleracióndelregistrodelabase.
Recordandoquelaaceleraciónespectraldelsistemasedefineenlaecuación(2-49)como
puede escribirse entonces, que cuando T=0 , la aceleración espectral correspondiente se obtiene
sustituyendoenlaecuación(2-49)elvalorde r (t),dadoenlaecuación(2-54),esdecir:
T
(2-55)
que es precisamente la aceleración máxima del registro de aceleraciones, designada en algunas normas
,
como A . Dicha aceleración, al igual que el resto del acelerograma suele expresarse como un porcentaje de
0
laaceleracióndelagravedad.
2.9 ESPECTROS NORMALIZADOS DE ACELERACIÓN
A cada acelerograma le corresponde un espectro de respuesta único. De aquí que una forma efectiva de
comparar acelerogramas, se obtenga mediante una comparación de sus espectros de respuesta
correspondientes.Estacomparaciónresultamásefectivacuandosecomparanlosespectrosnormalizados
almanperez@gmail.com 26 Mar 2017
MOVIMIENTO VIBRATORIO. ESPECTROS ELÁSTICOS DE RESPUESTA
2-28 VULNERABILIDAD SÍSMICA
de aceleración, es decir, aquellos espectros adimensionales que resultan de dividir todas las ordenadas del
espectrodeaceleraciónporlaaceleraciónmáximadelterreno.
La figura 2.23a muestra el espectro de aceleraciones obtenido a partir de la componente N-S del acelerograma
12
registrado en el edificio de La Prefectura en la ciudad de Akita , el 16 de junio de 1964. La magnitud del
terremotofue7.5,ladistanciaepicentral165kmylaaceleraciónmáximadelregistro, A =0,095 g.
0
La figura 2.23b muestra el espectro normalizado correspondiente, siendo en ambos espectros el período
predominanteT =0.75segundoselperíodoasociadoalamáximaaceleraciónespectral.
p
4
3
2
a
Aceleración
Espectral
S
(g)
0
0.1
0 3
Período T (s)
2
1
0.2
0.3
0.4
4
T =0.75s
Dist. Epic.=165km
T =0.75 s
A = r
N-S Akita 1964
Magnitud=7.5
.
Ao=0 095g
p
0
0 g máx
p
(a) (b)
0
1
0 3
2
1 4
T =0.75s
p
Dist. Epic.=165km
T =0.75 s
N-S Akita 1964
Magnitud=7.5
p
Período T (s)
S
=
S
/A
an
a
o
Figura 2.23 Espectro de aceleración absoluta (a) y espectro normalizado (b). Componente N-S, edificio de La
Prefectura de Akita, terremoto de Niigata, Japón, 1964, (adaptado de la referencia 11).
2.10 ESPECTROCOMBINADOTRILOGARITMICO
Otras dos funciones comúnmente utilizadas en la ingeniería estructural sismorresistente son la seudo-
velocidadespectralylaseudo-aceleraciónespectral.
Sedefinecomoseudo-velocidadespectralalvalormáximoabsolutodelavariableV(t),esdecir:
(2-56)
almanperez@gmail.com 26 Mar 2017
VULNERABILIDAD SÍSMICA 2-29
MOVIMIENTO VIBRATORIO. ESPECTROS ELÁSTICOS DE RESPUESTA
Período T (s)
0.1
20
10 5
2
0
in
s
Seudo-Velocidad
(
)
1
0.0
i
D
e
s
p
l
a
z
a
m
e
n
t
o
(
i
n
)
0.02
0.5
0.2
1
0
.
0
0.001
0.2 0.5
0.1
0.05 1 50
20
10
5
2
5
0
1
0
1
0
0
5
0
1
.
5
0
1
1
.
0
50
100
10
20
1
2
5
u
d
-
c
e
r
ó
n
S
e
o
A
l
e
a
c
i
(
g
)
Figura 2.24 Espectro combinado trilogarítmico
N-S del terremoto del Centro, 1940.
Ahorabien,segúnlaecuación(2-43)eldesplazamientorelativor(t)vienedadopor:
porlotanto,despejandoV(t)seobtieneque:
De esta ecuación se desprende que el valor máximo de la variable V(t) en valor absoluto tiene lugar cuando
eldesplazamientorelativor(t)alcanzasumáximovalorabsoluto,esdecir:
(2-57)
Combinando la ecuación (2-57) con las ecuaciones (2-53) y (2-56), es posible expresar la seudo-velocidad
espectralP coneldesplazamientoespectral S mediantelasiguienteexpresión:
sv d
(2-58)
Sedefineademáscomoseudo-aceleraciónespectrallasiguienterelación:
(2-59)
Combinandolasecuaciones(2-58)y(2-59)puedefinalmenteescribirse:
(2-60)
La ecuación (2-60) indica que la seudo-aceleración espectral y la seudo-velocidad espectral pueden
evaluarse directamente a partir del desplazamiento espectral. Esta ecuación permite graficar
13
solo
convenientementelostresvaloresespectralesenun gráficotrilogarítmico .
La figura 2.24 muestra el espectro
combinado trilogarítmico
correspondiente a la componente
Norte-Sur del terremoto del Centro
de 1940, evaluado para razones de
amortiguamiento crítico x = 0%,
2%, 5%, 10%, 20% . Desde el
punto de vista práctico, sin
embargo, resulta bastante
engorroso lidiar con escalas
logarítmicas.
almanperez@gmail.com 26 Mar 2017
2-30 VULNERABILIDAD SÍSMICA
MOVIMIENTO VIBRATORIO. ESPECTROS ELÁSTICOS DE RESPUESTA
El advenimiento de los computadores personales permite en forma rápida el cálculo de los espectros
verdaderos (ecuaciones 3-47, 3-48, y 3-49), razón por la cual en este libro se recomienda utilizar en el
análisisydiseñolosespectrosreferidosaunaescalanologarítmica.
Puede demostrarse que la aceleración espectral absoluta es igual a la seudo-aceleración espectral
únicamentecuandolarazóndeamortiguamientocríticoxesigualacero.Enefecto,enelcasoespecialque
xseacero,laecuación(2-45)tomalaforma:
(2-61)
Nótese que en la ecuación (2-61) el valor máximo de la aceleración total absoluta y el desplazamiento
máximorelativoocurrenenelmismoinstantedetiempo.Portanto,seobtieneque:
(2-62)
Una simple inspección de la ecuación (2-46) sugiere que las diferencias entre la aceleración total absoluta
realylaseudo-aceleraciónaumentanamedidaqueaumentalarazóndeamortiguamientocríticox.
Esta diferencia se hace aún más notoria para sistemas estructurales con períodos naturales muy largos.
Sin embargo, para valores bajos de la razón de amortiguamiento crítico ( x £ 10% ), y para valores de
períodos naturales menores a 6 segundos, las diferencias son virtualmente despreciables, pudiendo por
tanto, para la gran mayoría de los sistemas estructurales construidos en la práctica, aceptarse como
válidalasiguienterelación:
(2-63)
Otra forma de interpretar físicamente el significado de la seudo-aceleración es recordando que en un
sistemaestructuraldemasamyrigidezk,lafuerzaelásticaF (t)vienedadaporlarelación:
s
(2-64)
Recordandoademásque ,laecuación(2-64)puedeentoncesescribirsecomosigue:
(2-65)
El valor máximo de la fuerza elástica se obtendrá cuando el desplazamiento relativo r(t) alcance su valor
máximo,esdecir:
(2-66)
YaquepordefinicióneldesplazamientoespectralrelativoS tieneporvalor
d
almanperez@gmail.com 26 Mar 2017
MOVIMIENTO VIBRATORIO. ESPECTROS ELÁSTICOS DE RESPUESTA
VULNERABILIDAD SÍSMICA 2-31
lafuerzaelásticapuedeentoncesescribirsecomoacontinuaciónseindica:
(2-67)
Por otra parte, de acuerdo a la ecuación (2-60) la seudo aceleración espectral está relacionada con el
desplazamientoespectralmediantelarelación
En consecuencia, sustituyendo en la ecuación (2-67) la seudo aceleración espectral, se obtiene en
definitivaquelafuerzalateralmáximatieneporvalor:
(2-68)
La ecuación (2-68) simplemente indica que la máxima fuerza elástica resistente generada en el sistema es
igual al producto de la masa por la seudo-aceleración. En contraste, el producto m r̈ (t), o lo que es lo
T
mismo, el producto de la masa m del sistema estructural por la aceleración total absoluta r̈ (t), es igual al
T
valormáximodelasumacombinadadelasfuerzaselásticasydeamortiguamiento.
9
D. E. Hudson demostró que en la práctica, para valores de x £ 20% la aceleración espectral es
virtualmenteidénticaalaseudoaceleración,esdecir:
(2-69)
Porestarazón,enestelibroseutilizaráindistintamentecualquieradelasdosaceleracionesespectrales.
La velocidad espectral S y la seudo velocidad espectral P no son iguales, pudiendo apreciarse grandes
v sv
diferenciasamedidaqueaumentaelperíodoT.
La figura 2.25 muestra las diferencias existentes entre los espectros de velocidad relativa, seudo-
velocidad, aceleración espectral absoluta o total, y seudo-aceleración, evaluadas a partir de la
componenteN24EdelregistrodeaceleracionesdeChicoutimiNorthenelterremotodeSaguenay,Québec,
14
del25denoviembrede1988 .
En las figuras 2.26 y 2.27 se observa la marcada diferencia que existe entre las formas y amplitudes de los
espectros de aceleración absoluta y velocidad relativa correspondientes a 6 acelerogramas registrados en
la superficie de depósitos con características litológicas diferentes. En las gráficas se utilizaron sismos de
magnitud y distancia epicentral distintas y los espectros mostrados fueron calculados mediante la técnica
descritaanteriormenteparaunarazóndeamortiguamientocríticox=5%.
almanperez@gmail.com 26 Mar 2017
MOVIMIENTO VIBRATORIO. ESPECTROS ELÁSTICOS DE RESPUESTA
2-32 VULNERABILIDAD SÍSMICA
0.0
0.2
0.4
0.0
3.0
2.0
1.0 5.0
4.0
1.2
1.4
0.6
0.8
1.0
El Centro
Período T (s)
Castaic Corralitos
México
Miyagi-Ken-Oki
Viña del Mar
d
S
(m)
x =5%
S
(m)
a
0.5
0.0
2.5
2.0
1.5
1.0
Méjico
Período T (s)
Miyagi-Ken-Oki
El Centro
Viña del Mar
Castaic
Corralitos
x =5%
2.0
1.0
0.0 5.0
4.0
3.0
Figura 2.26 Espectros de desplazamiento relativo,
15
(adaptado de Garcia L.E. ).
Figura 2.27 Espectros de aceleración absoluta,
15
(adaptado de Garcia L.E. ).
Velocidad
espectral
(cm/s)
0.4
0.2
0
0
1
2
3
4
5
6
7
8
1.6
S
P
v
sv
Período (s)
0.6 0.8 1 1.2 1.4 1.8 2
x = 5%
Aceleración
espectral
(g)
0,35
0
0,05
0,1
0,15
0,2
0,25
0,3
0,4
x = 5%
Período (s)
sa
a
S
P
2
1
0 0.8
0.6
0.4
0.2 1.8
1.6
1.4
1.2
Figura 2.25 Comparación de espectros calculados para x=5% según el método exacto y el método de
14
seudo respuesta espectral, (adaptado de Filiatrault A ).
almanperez@gmail.com 26 Mar 2017
MOVIMIENTO VIBRATORIO. ESPECTROS ELÁSTICOS DE RESPUESTA
VULNERABILIDAD SÍSMICA 2-33
En efecto, considérese por ejemplo que el sistema estructural mostrado en la figura 2.28a es un tanque
elevado de masa m, sustentado por una columna tubular hueca metálica de altura H, inercia I, rigidez a
flexión k, y diámetro exterior d, cuya masa es despreciable en comparación con la masa del tanque que
soportaeneltope.
Supóngase además que la rigidez axial del tubo es infinita, (no se deforma axialmente), y que el sistema no
rota en la junta de unión del tanque con el tubo, es decir, el sistema solo puede desplazarse
horizontalmenteyportantotieneunsologradodelibertadlateral,(sistemaconrigidezalcorte).
Bajo estas condiciones el desplazamiento máximo de la masa m del sistema estructural mostrado tiene
lugarcuandoeldesplazamientorelativor(t)alcanzasuvalormáximoenvalorabsoluto,esdecir:
Yaqueeldesplazamientoespectralsedefinecomo:
(2-70)
15
Latabla2.1muestraunacomparacióndelascaracterísticasmásrelevantesdedichosregistros .
15
Tabla2.1Característicasdelosregistrosseleccionados
Registro No.
1
2
3
4
5
6
Sismo, (Año)
Imperial Valley (1940)
San Fernando, (1971)
Loma Prieta, (1989)
Chile, (1985)
Miyagi-Ken-Oki, (Japón)
Ciudad de México; (1985)
Localidad registro
El Centro
Castaic
Corralitos
Viña del Mar
Sendai
SCT-1
Componente
N-S
N21-E
N-S
N-S
N-S
E-W
A0 (g)
0.348
0.316
0.629
0.363
0.263
0.171
Duración (seg.)
53.80
61.8
42.0
56.4
40.0
180.0
De todo lo anterior se desprende que ya que no es usualmente posible describir un acelerograma
mediante una función continua, es preciso entonces utilizar técnicas de integración numérica para su
16
resoluciónanalítica .
2.11 EJEMPLOSDEAPLICACIÓNENINGENIERÍA
Los valores máximos del desplazamiento y de las fuerzas internas generadas en un sistema estructural
bidimensional de 1 grado de libertad sometido en su base a un movimiento del terreno cuyos espectros de
respuesta son conocidos pueden evaluarse fácilmente a partir de los conceptos discutidos en las secciones
anteriores.
almanperez@gmail.com 26 Mar 2017
MOVIMIENTO VIBRATORIO. ESPECTROS ELÁSTICOS DE RESPUESTA
2-34 VULNERABILIDAD SÍSMICA
puede entonces concluirse que el desplazamiento máximo de la masa m es precisamente el
desplazamientoespectralcorrespondiente.Porlotanto,
(2-71)
H d
m
k
r(t)
máx
máx
Fso s
Fso
F (t)
=
(a) (b)
Fso
Vbo =
Vbo
Mbo
Mbo
(a) Fuerza actuante
(b) Diagrama de cuerpo libre
T,w,x
Figura 2.28 Tanque elevado: fuerza actuante y diagrama de cuerpo libre de las solicitaciones resultantes.
Recordando además que el desplazamiento espectral S está relacionado con la seudo velocidad P y con la
d sv
seudo-aceleraciónP mediantelarelación:
sa
2
P = w P = w S
sa sv d
puede finalmente evaluarse el desplazamiento máximo de la masa m del sistema despejando S de la
d
ecuación(2-60)ysustituyendosuvalorenlaecuación(2-71).Así,
(2-72)
La fuerza elástica máxima que actúa en la masa del sistema analizado puede evaluarse directamente a
partirdelaecuación(2-68), siendolaseudo-aceleraciónespectral laordenadadel espectro correspondiente
almanperez@gmail.com 26 Mar 2017
MOVIMIENTO VIBRATORIO. ESPECTROS ELÁSTICOS DE RESPUESTA
VULNERABILIDAD SÍSMICA 2-35
alperíodonaturalTdelsistemaestructural,ym,lamasaconcentradaeneltopedelacolumna.
Denotando a la fuerza máxima por la variable F , es posible entonces encontrar a partir del diagrama de
so
cuerpolibremostradoenlafigura2.28blossiguientesvaloresderespuestamáxima:
Desplazamiento máximo: (2-72)
Fuerza lateral máxima: (2-68)
Corte basal máximo: (2-73)
Momento de vuelco basal: (2-74)
Coeficiente de corte basal: (2-75)
Enelcasodelsistemaestructuralestudiado,esposibleademáscalcularlatensiónmáximabasalmediante
lasiguienterelación:
(2-76)
En el diseño sismorresistente de estructuras se utilizan espectros reducidos de aceleración que toman en
cuenta, dependiendo de la normativa de cada país, factores de reducción que varían en función de las
siguientes variables: tipología estructural, material constructivo, ductilidad disponible, importancia de la
edificación y el tipo de suelo. Dependiendo de las normas de cada país, las ordenadas de los espectros
reducidos de diseño, A , se obtienen para valores del período T ¹ 0 a partir de las ordenadas del espectro
d
17
normalizadodeaceleraciónoseudoaceleraciónmedianteunarelacióndeltipo :
(2-77)
En la ecuación (2-77), representa la aceleración máxima del registro de aceleraciones, a es el factor de
importancia, j un factor que depende del tipo de suelo (j £ 1) , y R un factor de reducción que depende de
la tipología estructural y de la ductilidad disponible. En los ejemplos numéricos se hará uso del concepto
delespectroreducidodediseño.ElvalordeA esiguala A cuandoelperíodoT=0.
d 0
2.11.1 Ejemplo1
Con el fin de ilustrar mediante un ejemplo sencillo la enorme influencia que ejerce la forma del espectro de
aceleración absoluta o de seudo-aceleración en la respuesta de un sistema estructural de 1 grado de libertad,
consideramosapropiadoelegirparaestadiscusiónelsistemaestructuralmostradoenlafigura2.29a.
El tanque elevado está conformado por una columna metálica tubular de 6 metros de altura, un diámetro
4
igual a 16,8 cm y un momento de inercia I = 1.694 cm . Dicha columna soporta en el tope un peso de 5.000
kgf. Encuentre el máximo desplazamiento en el tope y la tensión máxima a flexión producida en la base
empotradadelperfiltubular.
A0
almanperez@gmail.com 26 Mar 2017
Solución:
El espectro reducido de aceleración absoluta o de seudo aceleración de diseño A mostrado en la figura
d
2.29b se obtiene las ordenadas del espectro elástico de aceleración,S , de la componente N-S,
dividiendo a
Akita, delterremotode Niigata, porlosfactores de reducción indicadosen la ecuación (2-77):
Los valores de a, j y R para efectos de este ejemplo fueron tomados directamente de las recomendaciones
17
normativasvenezolanas ,ytienenporvalor:
a=1 Factordeimportanciadelaestructura
j=0,8 Sueloblando,espesor, h>15m
R=2 EstructuradeacerotipoIV,niveldediseñoND3
La aceleración máxima del terreno, A = 0.095 g, fue tomada directamente del registro de aceleraciones
d
obtenido en el edificio de la Prefectura de Akita, Japón. En cualquier caso, los factores de reducción serán
losestipuladosenlasnormasdecadapaís.
Lospasosutilizadosenlaresolucióndelejemplosonlossiguientes:
MOVIMIENTO VIBRATORIO. ESPECTROS ELÁSTICOS DE RESPUESTA
2-36 VULNERABILIDAD SÍSMICA
Utilizando como solicitación sísmica el espectro de aceleración reducido de diseño A correspondiente a la
d
componente Norte-Sur, Akita, del terremoto de Niigata, Japón, de 1964 mostrado en la figura 2.29b. Se
pideevaluarlarespuestadelsistema.
Figura 2.29 Tanque elevado y espectro de aceleración utilizado.
(a)
H
H= 6 m
Ejemplo 1
d=16.8 cm
d=27.3 cm
Ejemplo 2
W= 5000 kgf
E= 2.1X10 kgf/cm
6 2
4
I=10600 cm
4
I=1690 cm
d
W
Ao=0.095g
Espectro elástico
Dist. Epic.=165km
Tp = 0.75 s
N-S Akita 1964
Magnitud=7.5
0.0204
x=5%
Espectro reducido
de diseño (a=1
j=0.8 R=2)
(b)
Período T (s)
0.807
2.02
1
0 2 3 4
Aceleración
Espectral
Sa
(g)
0.121
0
0.4
0.3
0.2
0.1
A = r
0 g máx
almanperez@gmail.com 26 Mar 2017
MOVIMIENTO VIBRATORIO. ESPECTROS ELÁSTICOS DE RESPUESTA
VULNERABILIDAD SÍSMICA 2-37
1. Cálculodelarigidezdelsistema:
2. Cálculodelamasadelsistema:
3. Cálculodelafrecuencianaturaldelsistema:
4. Cálculodelperíodonatural:
5. Cálculodelaaceleraciónespectralreducidadediseño Sad
Se obtiene directamente del espectro de aceleraciones reducido de diseño mostrado en la figura
2.29b.Así,paraunperíodoT=2,02segundos,laaceleraciónespectralS =0,0204g
ad
6. Cálculodeldesplazamientomáximo:
Se obtiene despejando S de la ecuación (2-72), en la que hemos reemplazado la seudo-aceleración
d
P porlaaceleraciónespectralreducidaS ,esdecir:
sa ad
7. Cálculodelafuerzalateralmáxima,(ecuación2-68)
8. Cálculodelcortebasalmáximo,(ecuación2-73)
9. Cálculodelcoeficientedecortebasal,(ecuación2-75)
almanperez@gmail.com 26 Mar 2017
MOVIMIENTO VIBRATORIO. ESPECTROS ELÁSTICOS DE RESPUESTA
2-38 VULNERABILIDAD SÍSMICA
10. Cálculodelmomentodevuelcomáximo,(ecuación2-74)
M =HF =6x102=612kgf-m
bo so
11. Cálculodelatensiónaflexiónmáxima,(ecuación2-76)
2.11.2 Ejemplo2
Supóngase ahora que intuitivamente se pretende rigidizar el perfil tubular de soporte del tanque elevado
utilizado en el ejemplo anterior con el fin de obtener un sistema estructural más seguro y resistente ante
la misma solicitación sísmica. Sea el nuevo elemento de soporte seleccionado para el logro de ese objetivo,
4
unperfiltubularconundiámetrode27,3cmyunmomentodeinercia I=10.600cm .
Solución:
Para el cálculo de las solicitaciones máximas se utilizó el mismo procedimiento utilizado en el ejemplo 1.
Latabla2.2contieneunacomparacióndelosresultadosobtenidos.
Tabla 2.2 Comparación de resultados
Peso del tanque, W (kgf)
2
Masa, m (kg.s /m)
Perfil tubular No.
Diámetro exterior del perfil tubular, (cm)
4
Momento de Inercia I, (cm )
Altura del tubo H, (m)
Período natural T, (s)
Frecuencia natural w , (rad/s)
Aceleración máxima del terreno A , (g)
0
Aceleración espectral P @ Sa
sa
Aceleración espectral reducida de diseño Ad
Desplazamiento máximo relativo, (cm)
Fuerza lateral máxima, (kgf)
Corte basal máximo, (kgf)
Coeficiente de corte basal, Cbo
Momento máximo de vuelco, (kgf-m)
2
Esfuerzo Máximo a flexión, (kgf/cm )
Descripción
5.000
509,70
1
16,80
1.690
6,00
2,02
3,11
0,095 g
0,051 g
0,0204 g
2,07
102
102
0,0204
612
304,19
5.000
509,70
2
27,30
10.600
6,00
0,807
7,786
0,095 g
0,284 g
0,121 g
1,95
603
603
0,121
3.620
466,29
Ejemplo 1 Ejemplo 2
almanperez@gmail.com 26 Mar 2017
MOVIMIENTO VIBRATORIO. ESPECTROS ELÁSTICOS DE RESPUESTA
VULNERABILIDAD SÍSMICA 2-39
Delacomparaciónderesultadosdelatabla2.2sedesprendelosiguiente:
• LainerciadelperfiltubularNo.2es6,27vecesmayorqueladelperfilNo.1.
• El período natural del sistema estructural del ejemplo 2 es 39,95% menor que el correspondiente al
sistemaestructuraldelejemplo1.EstoequivaleadecirqueelsistemaestructuralNo.2es40%másrígido.
• A pesar del aumento notable de rigidez del sistema estructural del ejemplo 2, el desplazamiento
máximodelamasaeneltopedelperfiltubularesvirtualmenteidénticoenambossistemas.
• El corte basal en el sistema estructural del ejemplo 2 es 5,93 veces mayor que el correspondiente al
sistemaestructuralNo.1.
• El esfuerzo máximo a flexión actuante en la base del sistema estructural No.2 es 1,53 veces mayor al
actuanteenlabasedelsistemaestructuraldelejemplo1.
Estos resultados demuestran la gran diferencia de respuesta estructural que se observa, aún durante un
mismoterremoto,alcambiarlarigidezdelsistema,sugiriendoestehechoquelaintuiciónnosiempreesel
mejoraliadoenlaprediccióndelcomportamientoestructural.
2.12 BIBLIOGRAFÍASELECCIONADA
2.12.1 BibliografíaRecomendada
HibbelerRusselC.,(1995),EngineeringMechanics.Dynamics.SeventhEdition,PrenticeHall.
ThomsonW.T.andDaleM.D.,(1998),TheoryofVibrationwithApplications.5th.Edition,PrenticeHall.
Clough R. and Penzien J., (2003), Dynamic of Structures, 2nd Edition (Revised), CSi, Computers and
Structures,Inc.Berkeley,California.
PazMario,(1991),StructuralDynamics.TheoryandComputation,ThirdEdition,Chapman&Hall,N.Y.
Chopra, K.A., (2001), Dynamics of Structures. Theory and Applications to Earthquake Engineering. 2nd
Edition,PrenticeHall.
WeigelR.L.,(1970),EarthquakeEngineering.PrenticeHall,INC.,N.J.
2.12.2 BibliografíaConsultada
1
Cooley P.M., and Tukey J.W., (1965), An Algorithm for the Machine Computation of Complex Fourier Series,
MathematicsofComputation,Vol19,No.4,pp.297-301.
2
BrighamE.O.,(1974),TheFastFourierTransform,PrenticeHall,EnglewoodCliffs,NewJersey.
almanperez@gmail.com 26 Mar 2017
3
Seed H.B. y Alonso J.L., (1974), Efectos de Interacción Suelo-Estructura en el Terremoto de Caracas de 1967, I
CongresoVenezolanodeSismologíaeIngenieríaSísmica,Caracas.
4
Alonso J.L. y Bermúdez M., (1999), El Terremoto de Cariaco de 1997, Revista No. 370 de la Fundación Juan
JoséAguerreveredelColegiodeIngenierosdeVenezuela.
5
EERI, Earthquake Engineering Research Institute , (2002), 2001 Bhuj, India, Earthquake Reconnaissance
Report,Oakland,CA.
6
Biblioteca de la Universidad de Washington, División de Colecciones Especiales. Fotografía original de
Farquharson.
7
Seed, H.B., Murarka, R., Lysmer, J., and Idriss, I.M., (1976), Relationships of Maximum Acceleration,
Maximum Velocity, Distance from Source and Local Site Conditions for Moderately Strong Earthquakes, Bulletin
oftheSeismologicalSocietyofAmerica,Vol66,No.4,pp.1323-1342.
8
Shakal, A.F., Huang, M.J., and Linares, R., (1987), The Salvador Earthquake of October 10, 1986. Processed
StrongMotionData,EarthquakeSpectra,Vol.No.3,1987.
9
Hudson D.E., (1956), ResponseSpectrumTechniques EngineeringSeismology, Proceedings of the First World
,
ConferenceinEarthquakeEngineering,Berkeley,California,pp.4-1to4-12.
10
Kramer, S.L., (1996), Geotechnical Earthquake Engineering, Prentice Hall International Series in Civil
EngineeringMechanics.
11
Hudson D.E., (1965), Ground Motion Measurements in Earthquake Engineering, Proceedings of the
SymposiumonEarthquakeEngineering,Vancouver,B.C.,TheUniversityofBritishColumbia,Canada.
12
Seed H.B., (1969), The Influence of Local Soil Conditions on Earthquake Damage, Preprint of State of the Art
Lecture, seventh International Conference on Soil Mechanics and Foundation Engineering, Mexico City,
August.
13
Atomic Energy Commission, (1963), Nuclear Reactors and Earthquakes, TID-7024, Washington, D.C. Office
ofTechnicalServices.
14
Filiatrault André, (2002), Elements of Earthquake Engineering and Structural Dynamics, Second Edition,
PolytechnicInternationalPress,Montreal,Canada.
15
García R., Luis E., (1998), Dinámica Estructural Aplicada al Diseño Sísmico, Universidad de Los Andes,
FacultaddeIngeniería,departamentodeIngenieríaCivil,Bogotá,Colombia.
MOVIMIENTO VIBRATORIO. ESPECTROS ELÁSTICOS DE RESPUESTA
2-40 VULNERABILIDAD SÍSMICA
almanperez@gmail.com 26 Mar 2017
16
Biggs,J.M.,(1964),IntroductiontoStructuralDynamics,McGraw-Hill,Inc.,NewYork.
17
NormaVenezolanaCOVENINMINDUR1756-2001,(2001),EdificacionesSismorresistentes,Caracas.
VULNERABILIDAD SÍSMICA 2-41
MOVIMIENTO VIBRATORIO. ESPECTROS ELÁSTICOS DE RESPUESTA
almanperez@gmail.com 26 Mar 2017
2-42 VULNERABILIDAD SÍSMICA
MOVIMIENTO VIBRATORIO. ESPECTROS ELÁSTICOS DE RESPUESTA
almanperez@gmail.com 26 Mar 2017
Influencia
del
Suelo
Local
3.1 Introducción
3.2 Fallamiento Superficial
3.3 Deslizamiento de Taludes
3.4 Licuefacción del Suelo
3.5 Tipos de Suelos
3.6 Clasificación de los Suelos en Zonas Sísmicas
3.7 Influencia de las Condiciones del Suelo en el Movimiento del Terreno
3.8 AnáLisis Dinámico de Depósitos
3.9 El Terremoto de Caracas. Efectos de Interacción Suelo-Estructura
3.10 Influencia del Suelo Local en La Forma del Espectro
3.11 Espectros Normalizados Promedio
3.12 Método Propuesto para la Anticipación de Espectros Normalizados
3.13 Período Fundamental del Depósito. Método Propuesto
3.14 Microzonificación Sísmica de Áreas Urbanas
3.15 Caso de Interés: El Valle de Caracas
3.16 Consideraciones Adicionales
3.17 Bibliografía Seleccionada
3
almanperez@gmail.com 26 Mar 2017
INFLUENCIA DEL SUELO LOCAL
3-2 VULNERABILIDAD SÍSMICA
Falla de la pared de un
muro de contención
debido a la presión del
material de suelo
inestable. El Morro de
Lecherías. (Foto J.L. Alonso).
almanperez@gmail.com 26 Mar 2017
VULNERABILIDAD SÍSMICA 3-3
3 InfluenciadelSueloLocal
3.1 INTRODUCCIÓN
En el Capítulo 1 comentábamos que la corteza de la Tierra está conformada por placas que se mueven
relativamenteentresí,dandocomoresultadolarupturadefallasqueoriginanlosterremotos.
Reciben el nombre de amenaza sísmica aquellas amenazas asociadas directamente con la ocurrencia de
terremotos. Las amenazas sísmicas varían de zona a zona, dependiendo el nivel de la amenaza de las
condicionesgeológicasydeltipoyusodadoalterreno.
Los terremotos originan amenazas geológicas que en muchas ocasiones causan daño severo a
edificaciones y muerte a sus ocupantes, tales como fallamiento superficial, sacudidas fuertes del terreno,
rupturadelterreno,deformacióntectónica,yenáreascosteras,tsunamisomaremotos.
Numerosas investigaciones han demostrado que aún en una misma localidad las variaciones de las
propiedades del suelo local ejercen una enorme influencia en la forma de los espectros y en el patrón de
distribución de daños observados durante terremotos. En este Capítulo se analizan estos factores. Se
propone un método para la anticipación de espectros tomando en cuenta la distancia a la zona de
disipación de energía y el período fundamental del depósito. Todos estos aspectos encuentran directa
aplicación en la microzonificación sísmica de áreas urbanas, y están enmarcados dentro de lo que se
conocecomoIngenieríaGeotécnica.
La Ingeniería Geotécnica es una de las ramas de la Ingeniería Civil más importante. Abarca tópicos de
mecánica de suelos y de diseño de fundaciones. Sienta las bases para evaluar la interacción entre la
geología ambiental y las obras construidas por el hombre, tales como muros de contención, presas y
fundacionesparaedificaciones(zapatasaisladas,fundacionescorridas,losasdefundación,pilotes,etc.).
almanperez@gmail.com 26 Mar 2017
INFLUENCIA DEL SUELO LOCAL
3-4 VULNERABILIDAD SÍSMICA
3.2 FALLAMIENTOSUPERFICIAL
Los geólogos estudian las fallas, la rata de su actividad sísmica, el proceso de ruptura, y los intervalos de
recurrencia de terremotos. Estiman además la magnitud máxima esperada. Para ello, toman en cuenta el
contextotectónicoregionalylosdatossismológicosdisponibles,(sismicidadhistóricaeinstrumental).
Desde el punto de vista de la ingeniería, definir qué es una falla activa depende de la importancia de la
estructura o del uso previsto para la tierra, (zonas urbanas, industriales, turísticas, etc.). En general, se
cataloga una falla como activa cuando existe evidencia geológica de su movimiento durante un período
históricoqueindicaquevolveráamoversedurantelavidaútilprevistaparaunadeterminadaobracivil.
Ya que en muchas ocasiones la evidencia geológica del movimiento no es muy clara, o no existe, se hace
preciso llevar a cabo estudios geológicos a nivel regional que tomen en cuenta la actividad sísmica a lo
largodelatrazadelasfallasylosfactoresgeomorfológicosqueindiquenlapresenciadeactividadsísmica,
tales como escarpas, charcas empozadas, lagunas, hundimientos, cambios repentinos en el alineamiento
ocursoderíosyarroyos,odeestructurashechasporelhombre,talescomocercas,brocales,aceras,etc.
Cualquier movimiento de falla que tenga lugar debajo de una edificación con una amplitud de tan solo
pocos centímetros puede traducirse en daños severos a la estructura. La figura 3.1 muestra un aspecto del
daño causado a una vivienda por el fallamiento superficial del terreno durante el terremoto de Kocaeli,
1
Turquía del 17 de agosto de 1999 . La figura 3.2 muestra el daño a una vía férrea causado por el fallamiento
2
superficialdelterrenoocurridoduranteelterremotodeChi-Chi,Taiwán,del21deseptiembrede1999 .
Figura 3.1 Fallamiento superficial. Terremoto de
1
Kocaeli, Turquía, 1999 .
Figura 3.2 Fallamiento superficial. Terremoto de Chi-Chi.
2
Taiwán, 1999 .
almanperez@gmail.com 26 Mar 2017
VULNERABILIDAD SÍSMICA 3-5
INFLUENCIA DEL SUELO LOCAL
3.3 DESLIZAMIENTODETALUDES
Un talud es básicamente cualquier masa de tierra, natural o construida por el hombre, desprovista de
soporte lateral, cuya superficie forma un ángulo con la horizontal. Las colinas y montañas, terraplenes de
losríos,presasdetierra,cortesenlasladerasdelascarreteras,zanjas,etc.sonejemplostípicosdetaludes.
Los taludes están sujetos a cargas gravitacionales. En ocasiones pueden estar sujetos a terremotos, y
comúnmente a la acción del agua, (erosión superficial y filtraciones). Estos fenómenos originan muy a
menudo,fallasdetaludespordeslizamiento.
En general, los planos de deslizamiento son de forma más circular que rectos. Las fuerzas resistentes que
se generan dependen de las fuerzas normales que actúan sobre el plano de deslizamiento, así como
tambiéndelaspropiedadesdesuelo,talescomolacohesiónyelánguloderozamientointerno.
Los materiales de la tierra en su estado natural tienden a alcanzar su equilibrio. Este proceso tiene lugar
durante muy largos períodos geológicos de tiempo. En áreas que son geológicamente jóvenes, los
materialesdelaTierranohanalcanzadoaúnsuestadonaturaldeestabilidad.
Figura 3.3 Deslizamiento del talud en el Morro de
Lecherías, estado Anzoátegui, (Foto J.L. Alonso).
Figura 3.4 Deslaves de Vargas, 1999 (Foto J.L. Alonso).
Así por ejemplo, la mayoría de los valles, márgenes de bahías y zonas costeras están conformados en sus
bases inferiores por material suelto reciente que no ha sido compactado y endurecido por procesos de
largaduración.
Losdeslizamientosdetierrasoncomunesenlamayoríadelascolinasymontañas.Lafigura3.3muestrael
deslizamiento ocurrido en julio de 1993 en la cumbre de una formación geológica inestable ubicada en el
MorrodeLecherías,estadoAnzoátegui,enelorientevenezolano.
A veces, durante la acción de una fuerte y continua precipitación en zonas montañosas, se produce el
almanperez@gmail.com 26 Mar 2017
3-6 VULNERABILIDAD SÍSMICA
INFLUENCIA DEL SUELO LOCAL
desprendimiento y arrastre de grandes
masas de tierra, vegetación, rocas y
sedimentos que son transportados aguas
abajo por gravedad y finalmente
depositados en zonas geográficas de
menor pendiente en las que el flujo pierde
velocidad, formándose lo que en geología
seconocecomoconosdedeyección.
Los flujos torrenciales acaecidos en el
estado Vargas y en algunas zonas del área
metropolitana de la ciudad de Caracas en
diciembre de 1999, generaron lo que
algunos califican como el mayor flujo
torrencial de origen pluvial a nivel
mundial. Las figuras 3.4 y 3.5 muestran
Figura 3.5 Deslaves de Vargas, 1999 (Foto J.L. Alonso).
Figura 3.6 Conjunto de viviendas sin planificación
urbanística, (Foto J.L. Alonso).
Figura 3.7 Inestabilidad del talud causada por el
hombre, (Foto J.L. Alonso).
algunos de los daños causados por ese catastrófico evento natural. En el primer caso (figura 3.4) se
observan las viviendas afectadas en la población Carmen de Uria, mientras que la figura 3.5 muestra el
dañoenlaUrbanizaciónLosCorales.
En muchas ocasiones, la inestabilidad geológica es causada por el hombre. Las laderas montañosas que
circundan muchas ciudades han sido ocupadas por miles de viviendas sin ningún tipo de planificación
urbana. En estas zonas, la deforestación, los cortes de taludes y una pésima o inexistente disposición de
las aguas servidas, han acelerado y contribuido a la fragilidad y deterioro de los suelos. Esta condición
origina muy frecuentemente grandes deslizamientos e inestabilidad geológica. Las figuras 3.6 y 3.7
muestranejemplosdeestasituación.
almanperez@gmail.com 26 Mar 2017
INFLUENCIA DEL SUELO LOCAL
VULNERABILIDAD SÍSMICA 3-7
Figura 3.8 Viaducto de la autopista Caracas-La Guaira, días antes
del colapso (Foto J.L. Alonso).
Figura 3.9 Viaducto de la autopista Caracas-La Guaira, después del
colapso (Foto J.L. Alonso).
El efecto combinado de la presencia de asentamientos urbanos mal planificados en laderas montañosas
vecinas a sistemas de fallas geológicas sísmicamente activas, ha dado como resultado deslizamientos de
enormesproporciones.
Las figuras 3.8 y 3.9 muestran etapas del derrumbamiento del Viaducto No. 1 de la autopista que une las
ciudades de Caracas y la Guaira en el Litoral Central venezolano. En esa ocasión, y a pesar de los enormes
esfuerzos llevados a cabo para controlar el fenómeno, el colapso de esa importante obra vial fue imposible
4,5
deevitar .
almanperez@gmail.com 26 Mar 2017
INFLUENCIA DEL SUELO LOCAL
3-8 VULNERABILIDAD SÍSMICA
Es muy importante señalar que la vulnerabilidad
estructural de las edificaciones y obras civiles ubicadas
en las áreas afectadas recién mostradas, (figuras de la 3.3
a la 3.9), se ve acrecentada por partida doble por estar
ubicadas en zonas sísmicamente activas en el borde de
contacto de las placas tectónicas del Caribe y
Sudamericana,enlaregiónnorte-centraldeVenezuela.
Como podemos ver, no hace falta que ocurra un
terremoto para que se produzcan deslizamientos de
tierras. La figura 3.10 muestra el deslizamiento típico de
un talud de una carretera ocasionado durante el
terremotodeKocaeli,Turquía,en1999.
3.4 LICUEFACCIÓNDELSUELO
Una sacudida abrupta, tal como una explosión, un
terremoto, una tormenta eléctrica, o incluso el paso de un
camión cargado, puede incrementar los esfuerzos de
corteycontribuiralafalladeuntalud.
Enciertasocasiones,duranteunsismopuededesarrollarse
Figura 3.10 Deslizamiento de talud.
1
Terremoto de Kocaeli, Turquía, 1999 , (EERI).
un tipo especial de flujo de tierra en capas de sedimentos húmedos conformados por materiales granulares
sueltossaturados.
Este tipo de material tiende a debilitarse durante la acción de las sacudidas y a compactarse, originándose
presiones hidrostáticas excesivas capaces de producir un incremento en la presión de agua en los poros,
dando como resultado una disminución de su capacidad portante. Esto trae como consecuencia que el
materialfluya,unprocesoconocidocomolicuefacción.
Cualquier tipo de edificación construida sobre un suelo potencialmente licuable puede sufrir daños
irreparablesdurantelaaccióndeunsismo.
La figura 3.11 muestra daños en las instalaciones portuarias, ocasionados por licuefacción durante el
terremoto de Kocaeli, Turquía, en agosto de 1999. La figura 3.12 muestra el deslizamiento y hundimiento
de un enorme terraplén causado por la licuefacción repentina generada durante el fuerte terremoto de la
6
ciudaddeAnchorage,Alaska,del17demarzode1964 .
Son incontables los ejemplos en los cuales se han producido daños severos en obras civiles causados por
los efectos de licuefacción: Niigata, Japón, (terremoto del 16 de junio de 1964); Ciudad de México,
(terremoto de México del 19 de septiembre de 1985); Distrito de la Marina, (terremoto de Loma Prieta del
17 de octubre de 1989); Ciudad de Kobe, (terremoto de Kobe del 16 de enero de 1995); Cariaco y Cumaná,
almanperez@gmail.com 26 Mar 2017
INFLUENCIA DEL SUELO LOCAL
VULNERABILIDAD SÍSMICA 3-9
Es importante observar que en la planificación urbana debe tomarse muy en cuenta el peligro potencial
que supone construir en la vecindad de zonas geológicamente inestables, o en terrazas propensas a
deslizamientos,aunqueaprimeravistanolosean.
3.4.1 TiposdeFallasporLicuefacción
7,8,9
La licuefacción es uno de los fenómenos que causan mayor daño durante terremotos tanto es así que su
estudiohoypuedeconsiderarsecomounaramaindependientedentrodelaIngenieríaGeotécnica.
Estaramadelaingenieríaenvuelveactualmentelossiguientesobjetivos:
1. Evaluacióndelpotencialdelicuefaccióndelsitioenestudio.
2. Evaluación de la capacidad resistente y de la estabilidad del área afectada después de ocurrir el
fenómeno.
3. Cuantificacióndelosefectosproducidosporestasdeformacionesydesplazamientos.
4. Evaluacióndelasdeformacionesydesplazamientosesperadosporefectosdelalicuefacción.
Figura 3.11 Instalaciones portuarias afectadas durante el
1
terremoto de Kocaeli, Turquía, 1999 , (EERI).
Figura 3.12 Deslizamiento y hundimiento de un
terraplén por licuefacción. Terremoto de
6
Anchorage, 1964. (Foto: tomada de Murk ).
(terremoto de Cariaco del 9 de julio de 1997-ver Capítulo 12 del libro), por citar solo algunos. Con la única
excepción de Ciudad de México en 1985 (fundada sobre un antiguo lago), el resto de los eventos citados
ocurrióenpoblacionescosteras.
almanperez@gmail.com 26 Mar 2017
INFLUENCIA DEL SUELO LOCAL
3-10 VULNERABILIDAD SÍSMICA
5. Implementaciónyevaluacióndetécnicasdemitigacióndelriesgodelicuefacción.
9,10
Lafigura3.13muestraalgunostiposdefallasdelterrenoocasionadasporlicuefacción .
Enlafigura3.13semuestranesquemáticamentelossiguientestiposdefallas:
(a) Terrapléncosteroconbordelibrepotencialmentelicuable.
9
(b) Falladebordeydesplazamientolateral .
10
(c) Fallapotencialdeflujoalolargodeunapendiente ,(antes).
10
(d) Falladeflujoalolargodeunapendiente ,(después).
(e) Hundimiento vertical del terreno causado por densificación cíclica y/o reconsolidación
9
volumétrica .
10
(f) Oscilaciónhorizontaldelterrenoenbloquessobremateriallicuado .
10
(g) Fallaenedificacióncausadaporpérdidadecapacidadportantedelsuelo .
9
(h) Fallaenedificacióncausadaporpérdidalimitadalocaldecapacidadportante .
Material
Licuable
Material
Licuado
(b)
(a)
(d)
(c)
Material
Licuado
Cono
Cono
(f)
(e)
almanperez@gmail.com 26 Mar 2017
Flujo de agua
(h)
(g)
9 10
Figura 3.13 Ejemplos típicos de fallamiento por licuefacción (adaptado de Seed, R.B. et al y EERI )
INFLUENCIA DEL SUELO LOCAL
VULNERABILIDAD SÍSMICA 3-11
3.5 TIPOSDESUELOS
3.5.1 ConsideracionesGenerales
Desde el punto de vista de la ingeniería, un suelo se define como un conjunto de partículas sólidas
compuestas de agregados no cementados de granos de minerales y materia orgánica descompuesta, con
líquido y gas ocupando los espacios vacíos existentes entre las partículas sólidas. Esta combinación se
conocecomolamasadesuelo.
Dependiendo de su consistencia, la masa de suelo puede variar ampliamente desde sedimentos blandos
(limo, fango, barro), arcillas y material orgánico altamente compresibles, hasta formaciones firmes de
arena,gravayroca.
En su fase sólida, el suelo puede adoptar formas que pueden variar en tamaño desde grandes piezas de
rocadura,densaocantosrodados,hastapequeñísimaspartículasinvisiblesalojohumano.
La fase líquida está conformada de agua que contiene cantidades variables de electrolitos disueltos. La
fase gaseosa está compuesta esencialmente de aire, aunque pueden existir gases orgánicos en depósitos
biológicos.
Todos estos materiales pueden coexistir en una gran variedad de composiciones, densidades, humedad y
contenidosdeaire.
Recordemos que las capas de la Tierra se dividen en 4: la corteza, el manto, el núcleo exterior y el núcleo
interior (figura 1.2 del Capítulo 1). De ellas, solamente la capa exterior conocida también como regolita es
laquerevistemayorinterésparalosingenieros.
LasrocasylosmineralesdelasuperficiedelaTierrafueronlosmaterialesquedieronorigenalaformación
almanperez@gmail.com 26 Mar 2017
INFLUENCIA DEL SUELO LOCAL
3-12 VULNERABILIDAD SÍSMICA
de los suelos. Los granos de mineral que conforman la fase sólida de un agregado de suelo son el producto
de la meteorización de las rocas. El tamaño de los granos es muy variable. Muchas de las propiedades
físicasdelossuelosestándictaminadasporeltamaño,formaycomposiciónquímicadelosgranos.
La meteorización es el proceso mediante el cual la acción de la atmósfera desintegra y descompone
lentamente las rocas ígneas en pedazos más pequeños. Se lleva a cabo mediante procesos mecánicos y
químicos.
Losprocesosmecánicossuelensercausadosporlaexpansiónycontraccióndelasrocasocasionadasporel
continuo aumento y pérdida de calor. Durante estos cambios, el agua penetra en los poros y grietas
existentesdelasrocas,dandolugarasuestallidocuandoelaguasecongela.
Otros agentes mecánicos de desintegración y meteorización de las rocas son atribuibles al viento, al agua
quecorreporlosríosyarroyosyalasolasdelmar.
En los procesos químicos, los minerales de las rocas se transforman en otros minerales producto de
reaccionesquímicas.
Los materiales resultantes de la meteorización pueden desplazarse pendiente abajo por gravedad,
pudiendo también desplazarse a otros lugares por la acción de otros agentes erosivos como las aguas
superficiales, los glaciares, el viento y las olas del mar. Dependiendo de su modo de transporte y
deposición,lossuelosseclasificanen:
1. SuelosGlaciales:transportadosydepositadosporglaciares.
2. SuelosAluviales:transportadosporelaguaydepositadosenlasriberasporlacorriente.
3. SuelosLacustres:formadospordeposición enlagostranquilos.
4. SuelosMarinos:formadospordeposiciónenlosmares.
5. SuelosEólicos:transportadosydepositadosporelviento.
6. Suelos Coluviales: son suelos que se mueven por gravedad desde el sitio de su origen y caen ladera
abajodurantelosdeslizamientosdetierra,avalanchasdepiedrasydeslaves.
Los depósitos de gravas, arena, limo (barro, fango) y arcilla que se formaron por meteorización de las rocas
pueden compactarse y cementarse por la acción de agentes como el óxido de hierro, la calcita, la dolorita y
el cuarzo. Este mortero de cementación es transportado en forma de solución por el agua, y llena los
espaciosexistentesentrelaspartículasygranos.Elresultadofinalrecibeelnombrederocasedimentaria.
Las rocas sedimentarias pueden a su vez meteorizarse y formar sedimentos. La mayoría de los sedimentos
son depositados en los océanos. Sin embargo, se acumulan también en las llanuras de inundación de los
ríos, en los desiertos y en los pantanos. También pueden sufrir un proceso de metamorfismo, dando como
resultadolasrocasmetamórficas.
almanperez@gmail.com 26 Mar 2017
INFLUENCIA DEL SUELO LOCAL
VULNERABILIDAD SÍSMICA 3-13
AlfinaldelCapítuloselistanalgunasreferenciasquepuedenorientarallectorinteresadoenestostemas.
3.5.2 TamañodelasPartículasdeSuelo
Dependiendo del tamaño predominante de las partículas, los suelos se clasifican en gravas, arenas, limos
o arcillas. La tabla 3.1 muestra la clasificación de los suelos de acuerdo al tamaño de sus partículas
propuestaspordistintasinstituciones.
Tabla 3.1 Tamaño de las partículas
Tamaño del gramo (mm)
Arcilla
Limo
Arena
Grava
Entidad
< 0,002
< 0,002
< 0,002
0,06 a 0,002
0,05 a 0,002
0,075 a 0,002
2 a 0,06
2 a 0,05
2 a 0,075
4,75 a 0,075
Instituto Tecnológico de Massachussets (MIT)
U.S. Department of Agriculture (USDA)
American Association of State Highway and
Transportation Officials (AASHTO)
Clasificación unificada (ASTM)
> 2
> 2
76,2 a 2
76,2 a 4,75 Finos, (limos y arcillas)
< 0,075
3.6 CLASIFICACIÓNDELOSSUELOSENZONASSÍSMICAS
El suelo se utiliza como material de construcción y como soporte de fundación de estructuras. De allí que
el ingeniero civil deba estudiar y evaluar las propiedades del suelo, tales como su origen, la gradación de
sus granos, su capacidad de drenaje, su compresibilidad, su resistencia al corte y su capacidad portante de
carga.
En zonas sísmicamente activas, el estudio geotécnico debe contemplar además el comportamiento
dinámico del depósito bajo la acción de cargas sísmicas con el fin de determinar y predecir el impacto que
estosmovimientospuedanejercersobrelasedificaciones.
Dependiendo de la importancia de la edificación el estudio geotécnico debe abarcar áreas de exploración
más extensas que permitan detectar variaciones del nivel freático, variaciones de tipo geológico,
posibilidad de licuefacción, aspectos topográficos etc. Para ello es preciso llevar a cabo perforaciones y
estudios geofísicos de refracción sísmica que permitan detectar la variación de la velocidad de
propagación de ondas de corte con la profundidad y fijar así la profundidad a la que se encuentra el lecho
rocoso.
Ya que las condiciones del suelo local ejercen una enorme influencia en la respuesta estructural de
edificaciones durante terremotos, es imprescindible llevar a cabo en cada localidad estudios geotécnicos
que permitan clasificar correctamente el tipo de suelo en función de sus características estáticas y
dinámicas.
almanperez@gmail.com 26 Mar 2017
INFLUENCIA DEL SUELO LOCAL
3-14 VULNERABILIDAD SÍSMICA
Lostiposdesueloquerequierenespecialatención(suelosS )sonlossiguientes:
F
1. Suelos propensos a sufrir algún deslizamiento, fallamiento potencial o colapso durante la acción
sísmica,talescomosueloslicuables,arcillasaltamentesensibles,osuelosmalcementados.
2. Turbay/oarcillascongrancantidaddemateriaorgánica,(H>3m).
3. Arcillasdealtaplasticidad(H>7,5m)conuníndicedeplasticidadmayorque75.
4. Depósitosdegranespesor(H>36m)compuestosdearcillasblandasomedianamenteblandas.
La clasificación de suelos propuesta en el Uniform Building UBC 97 es más fácil de interpretar que la
12
propuesta en las normas venezolanas COVENIN para edificaciones sismorresistentes (véase la tabla 7.2,
sección7.3dellibro).
Esto se debe básicamente a las siguientes razones: 1) la norma COVENIN mezcla en una misma tabla los
tipos de suelos, las formas espectrales y el factor de reducción de la aceleración j; y 2) es algo engorrosa
ensuconcepción.
En la tabla 3.2 se distinguen cinco tipos de perfiles se suelo, designados como el S hasta el S . Se incluye un
A E
sexto tipo de perfil S que requiere una evaluación más cuidadosa. Una cosa es el tipo de suelo y otra es la
F
posibilidaddequeelmismoseainestableduranteunsismo.
11
Por ejemplo, el Uniform Building Code del año 1997 clasifica el perfil de los suelos en función de las
propiedades dinámicas promedio de los primeros 100 pies (33 metros) del depósito. La tabla 3.2 contiene
esainformación.
11
Tabla 3.2 Tipos de perfiles de suelo según el 1997 UBC
Velocidad promedio de ondas de corte en
m/s de los primeros 33 m de suelo
Perfil de suelo Descripción
SA
SB
Roca dura >1.500
Roca 760 a 1.500
SC
Suelos muy densos y
roca blanda
360 a 760
SD Suelos rígidos 180 a 360
SE Suelos blandos <180
SF Este tipo de suelos requieren un estudio de campo especial
almanperez@gmail.com 26 Mar 2017
INFLUENCIA DEL SUELO LOCAL
VULNERABILIDAD SÍSMICA 3-15
3.7 INFLUENCIADELASCONDICIONESDELSUELOENELMOVIMIENTODELTERRENO
Las características del contenido de frecuencias de los registros sísmicos de aceleración del terreno en
7,8
cualquierlocalidaddependendevariosfactores.Entreelloscabedestacar :
1. Lamagnitudyduracióndelsismo.
2. Ladistanciaalazonadedisipacióndeenergía.
3. Lascaracterísticasgeológicasdelasrocasatravésdelascualessetransmitenlasondassísmicas.
4. Tipoyvelocidaddelfallamiento.
5. Condicionesdelsuelolocal.
En el Capítulo 1 del libro habíamos someramente discutido algunos de estos factores. En esta sección
centraremos la atención en la influencia de las condiciones del suelo local en las características del
movimientodelterreno.
3.7.1 AceleracionesPico
En la sección 1.13.2 del libro comentábamos que la variable más comúnmente utilizada para describir la
amplitud de cualquier movimiento del terreno es la aceleración máxima horizontal, denominada por
algunoslaaceleraciónpicohorizontal,PHA,(delinglésPeakHorizontalAcceleration).
Para cualquier componente del movimiento, simplemente representa la mayor aceleración horizontal en
valorabsolutoobtenidadirectamenteapartirdelacelerogramacorrespondiente.
Ya que los registros de aceleración horizontal del terreno se obtienen según dos componentes
ortogonales, resulta posible obtener la máxima aceleración pico resultante sumando vectorialmente las
dos componentes ortogonales. Sin embargo, la dirección resultante usualmente no coincide con ninguna
delascomponentesmedidasinstrumentalmente.
Uno de los motivos por los cuales se utilizan tan frecuentemente las aceleraciones horizontales para
describir el movimiento del terreno durante un terremoto está relacionado con las fuerzas de inercia
desarrolladasenunaestructura,hechoésteespecialmenterelevanteenestructurasrígidas.
También comentábamos que existe una correlación entre la aceleración horizontal pico y la intensidad de
dañosequivalentesenlaescalamodificadadeMercalli,(verfigura1.33).
Las aceleraciones verticales han recibido menos atención que las horizontales, básicamente por la gran
reserva que tienen las edificaciones a resistir cargas gravitacionales y fuerzas dinámicas verticales
inducidasporlasaceleracionesverticalesdurantelaaccióndeunsismo.
Desde el punto de vista de la ingeniería sismorresistente, es una práctica habitual considerar la máxima
almanperez@gmail.com 26 Mar 2017
INFLUENCIA DEL SUELO LOCAL
3-16 VULNERABILIDAD SÍSMICA
aceleración verticalo aceleraciónpicovertical, PVA, (delinglésPeakVerticalAcceleration) igual a dos terciosde
la aceleración pico horizontal, PHA. La norma venezolana (artículo 4.2) estipula un valor igual a 0,7 A ,
0
siendoA elvalormáximodelcoeficientedeaceleraciónhorizontaldelazonasísmicaenestudio.
0
La influencia que las condiciones de suelo local y la distancia a la zona de disipación de energía ejercen en
la atenuación de las aceleraciones pico promedio del terreno se pueden observar claramente en el gráfico
delafigura3.14.
Mímina Distancia Horizontal a la Zona de Disipación de Energía (millas)
Terremoto: Imperial
Valley M ≈6.8 (1979)
Suelo: Aluvión profundo
s
Valores promedio
en roca M ≈6.6
s
Aceleración
Horizontal
Pico
(g)
0 2 5 10 20 50
0.1
0.2
0.3
0.4
0.5
0.6
0.7
0
En esa figura se aprecia que para dos
sismos con magnitudes comparables, las
aceleraciones pico registradas en roca son
algo mayores que aquellas que fueron
registradas en depósitos de aluvión
profundo. Esto es particularmente cierto
para aceleraciones mayores de 0,1g. Por el
contrario, para valores menores de
aceleración, las aceleraciones sobre
depósitos aluvionales profundos parecen
ser mayores que aquellas medidas en la
roca, tal y como se pudo constatar
analíticamente en el terremoto de Caracas
13
de1967 .
Figura 3.14 Comparación de las curvas de
atenuación de la aceleración pico en la roca
y en la superficie. Terremoto de Imperial
8
Valleyde1979,(tomadodeSeed,Idriss )
Mímina Distancia Horizontal a la Zona de Disipación de Energía (millas)
0 2
0
0.2
5 10 20 50 100
0.4
0.6
0.8
M
=
8.5
M
=
.6
7
=
6
M
.
6
.1
M
=
6
=
.6
M
5
=
.0
M
5
Aceleración
Horizontal
Pico
(g)
Basado en registros
Valores
Figura 3.15 Valores promedio de la
aceleración pico en roca, (tomado de
14
ShnabelySeed,1972 )
almanperez@gmail.com 26 Mar 2017
INFLUENCIA DEL SUELO LOCAL
VULNERABILIDAD SÍSMICA 3-17
8
La figura 3.15 muestra curvas promedio de atenuación de aceleración en roca para sismos con distinta
magnitud. Estas familias de curvas pueden utilizarse para estimar las aceleraciones pico esperadas en
rocadurantesismosdedistintamagnitudadistanciasvariablesdelazonadedisipacióndeenergía.
Algunas de estas curvas fueron evaluadas basadas en registros reales de terremotos y otras fueron
obtenidasapartirdeestudiosanalíticos.
En esa figura se aprecia que para distancias muy próximas a las zonas de disipación de energía (campo
cercano), las aceleraciones pico son virtualmente independientes de la magnitud del sismo, para sismos
conmagnitudesM >6.5.
S
Conviene destacar que las curvas de atenuación en la figura 3.15 son valores promedio representativos de
la actividad sísmica del Oeste de los Estados Unidos, y están asociadas a sismos superficiales, es decir,
sismosconprofundidadesfocalessomeras(H<70km).
Estas curvas de atenuación difieren notablemente de las curvas de atenuación representativas de la zona
15
Este de los Estados Unidos , sugiriendo este hecho que en cada región deben llevarse estudios
sismológicos que permitan representar en forma más o menos precisa las leyes de atenuación de la zona o
regiónenestudio.
Esta discusión trae a colación un sabio comentario del Profesor Harry Bolton Seed quien en una
oportunidad me dijo, (palabras más, palabras menos) lo siguiente: …Mister Alonso: hasta ahora estábamos
un 500% errados. Ahora podemos afirmar con gran satisfacción que estamos tan solo un 100% errados,… ¡una
verdaddeltamañodeunacasa!
Existen docenas de leyes de atenuación disponibles a nivel mundial, ¿Cuál usar? En Venezuela se han
llevado a cabo varios intentos orientados a la obtención de leyes de atenuación regional. De ellos, cabe
destacar el estudio llevado a cabo por miembros del staff técnico de la Fundación Venezolana de
16
InvestigacionesSismológicas,FUNVISIS .
En Venezuela un 80% de la sismicidad es en general somera (< 70km). Sin embargo, estudios sismológicos
recienteshanpuestoenevidenciaquehayunaactividadmicrosísmicaamenorescalaquetienelugarenla
zona noroccidental de Los Andes venezolanos, no solamente en la zona continental sino también en
ciertas áreas del Caribe. Parte de esta actividad tiene lugar a profundidades de unos 150 km. Esta
subducciónocurrealnoroestedelasislasdeArubayCurazao.
8
Las curvas mostradas en las figuras 3.16 y 3.17, fueron obtenidas para distintos tipos de suelos . En ellas
se puede observar que a excepción de los suelos blandos, los valores pico de la aceleración (figura 3.16) no
difierennotablementeentresí;comomáximoun25%.
Esto nos permite concluir que para efectos prácticos y para valores de la aceleración en roca A ≤ 0,15g, las
0
aceleracionestantoenlarocacomoenlasuperficiedeestostiposdesuelospuedenconsiderarseiguales.
almanperez@gmail.com 26 Mar 2017
INFLUENCIA DEL SUELO LOCAL
3-18 VULNERABILIDAD SÍSMICA
Suelos no-cohesivos
profundos
Roca
Suelos rigidos
Superficie
Roca
Máxima
Aceleración
en
la
Superficie
(g)
Máxima Aceleración en la Roca (g)
0.4
0.5
0.6
0.6
0.5
0.4
0.3
0 0.1 0.2
0
0.146
0.1
0.2
0.3
0.7
Figura 3.16 Relación aproximada entre las máximas
aceleraciones en roca, suelos rígidos y suelos no cohesivos
8
degranespesor,(adaptadodeSeed,Idriss,1982 )
En el caso de suelos blandos se
observa una marcada amplificación
de aceleraciones en la superficie de
los depósitos con relación a la
aceleración en roca, para valores de
A en roca < 0,3g, y debe ser por
0
tantotomadaencuenta.
De todo lo anterior se puede concluir
que a medida que se disponga de más
información se podrán ajustar las
curvas presentadas en las figuras
3.16y3.17. 0.164
0.4
0.1
0.0 0.3
0.2 0.6
0.5
Máxima Aceleración en la Roca (g)
Relación empírica
recomendada para
el análisis (Idriss)
0.6
0.5
0.3
0.2
0.1
0.4
0.0
0.29
Máxima
Aceleración
en
la
Superficie
(g)
18
Figura 3.17 Variación de la aceleración en la superficie de depósitos de suelos blandos (adaptado de Idriss )
0.164
Roca
almanperez@gmail.com 26 Mar 2017
INFLUENCIA DEL SUELO LOCAL
VULNERABILIDAD SÍSMICA 3-19
3.7.2 Ejemplo1
Encuentre cuál es la aceleración esperada en la superficie de un depósito de suelo blando
correspondiente un sismo de magnitud M = 6.6 a una distancia de la zona de disipación de energía igual
s
a20millas,(20x1,606=32,18km).
Solución:
a) Aceleraciónmáximaenlaroca
Se obtiene directamente a partir de la figura 3.15. Así, para D = 20 millas y una magnitud M = 6.6 se
s
obtiene que la aceleración promedio esperada en roca para el sismo y distancia señalados es
aproximadamenteiguala0,164g.
b) Aceleraciónmáximaenlasuperficie
Conocido el valor de la aceleración en el lecho rocoso del depósito se obtiene, del gráfico de la figura 3.17
(suelos blandos), que la aceleración en al superficie del depósito blando, A , es aproximadamente igual a
0
0,29g.
La aceleración en el ejemplo sufrió una amplificación notable, siendo la relación de aceleraciones
resultanteiguala0,29/0,164=1,768.
3.7.3 Ejemplo2
Repitaelejemploanteriorparaundepósitoconformadoporunsuelono-cohesivodegranespesor.
Solución:
a) Aceleraciónmáximaenlaroca
Esigualqueenelejemplo1;A =0,164g.
roca
b) Aceleraciónmáximaenlasuperficie
Conocido el valor de la aceleración en el lecho rocoso del depósito, la aceleración en al superficie se
encuentra utilizando la curva correspondiente de la figura 3.16, siendo la aceleración resultante en la
superficieiguala0,146g.
La aceleración en la superficie, en este caso, sufrió una ligera reducción, siendo la relación de
aceleracionesresultanteiguala0,146/0,164=0,89.
almanperez@gmail.com 26 Mar 2017
INFLUENCIA DEL SUELO LOCAL
3-20 VULNERABILIDAD SÍSMICA
3.7.4 VelocidadPico
La velocidad horizontal pico, PHV, (del inglés Peak Horizontal Velocity), es otro parámetro utilizado para
caracterizar el movimiento del terreno. Para estructuras altas o flexibles, el valor PHV provee un mejor
7
índice del potencial de daños que el obtenido con la aceleración horizontal pico, PHA , (ver secciones 7.9 y
7.10dellibro).
3.8 ANÁLISISDINÁMICODEDEPÓSITOS
Los movimientos sísmicos son producidos por ondas que se trasmiten más rápidamente y con menos
pérdidadeenergíaatravésdellechorocosoqueatravésdelossuelossuprayacentes.
Cuandoellechorocosopresentaunasuperficiehorizontaldegranextensiónylascapasdelsueloubicadas
porencimasontambiénhorizontales,sepuedesuponerqueelmovimientosísmicoenelinteriordelsuelo
es producido esencialmente por ondas de corte que se propagan verticalmente a través del depósito,
desde la roca hasta la superficie del mismo. Esta hipótesis simplifica el análisis ya que el problema queda
reducido al de una onda de corte unidimensional. Ya que las componentes verticales del movimiento
sísmico están siempre presentes, el problema de transmisión de la onda es normalmente más complejo
queelsimuladoenunmodelounidimensional.
Cuando el lecho rocoso y/o los estratos del suelo son inclinados, suponer que la onda de corte es
unidimensional no es una hipótesis correcta. En este caso, un modelo bidimensional es más
representativo para considerar el movimiento de la onda y la geometría irregular del depósito, debiendo
emplearsetécnicascomoladeloselementosfinitos,bastantemáscomplejas.
Los resultados que se obtienen de un modelo matemático en el cual se suponen capas semi-infinitas
horizontales, pueden diferir de los resultados de un análisis bidimensional con elementos finitos en el
cual toman en cuenta los contornos irregulares del depósito. Sin embargo, tan importante como
seleccionaradecuadamentelosmétodosdeanálisissonlasconsideracionessiguientes:
a. La incertidumbre que existe en la cuantificación de las propiedades del suelo que caracterizan una
zonadentrodeundepósitodado.
b. Las limitaciones en la predicción de las características del terremoto más probable al cual una
estructuraserásometidadurantesuvidaútil.
En vista de las numerosas incertidumbres y limitaciones involucradas en el problema, la solución
unidimensional generalmente satisface el objetivo de determinar las características y la magnitud
aproximada del movimiento del terreno, permitiendo comparar respuestas de depósitos naturales de
suelodedistintacomposiciónlitológica.
almanperez@gmail.com 26 Mar 2017
INFLUENCIA DEL SUELO LOCAL
VULNERABILIDAD SÍSMICA 3-21
Dos de los modelos unidimensionales más versátiles utilizados en la actualidad para analizar la respuesta
deperfileshorizontalesdesuelosson:
19
a. Lasolucióndeanálisismodaldeunsistemademasasdiscretas .
20
b. Lasolucióncontinuadelaecuacióndelaondadecorte .
Para las mismas condiciones de borde los dos modelos analíticos dan básicamente los mismos resultados;
sin embargo, en el caso de depósitos con estratos horizontales, la técnica de la propagación de ondas
presentalasventajassiguientes:
1. Lascaracterísticaselásticasdellechorocosopuedenserconsideradasenelanálisis.
2. Sepuedenusardiferentesamortiguamientosparaestratosdesuelosignificativamentediferentes.
Sea cual sea el método analítico seleccionado, todos toman en cuenta que la relación esfuerzo-
deformación de suelos sometidos a cargas cíclicas (terremotos por ejemplo) no es lineal. La relación
esfuerzo-deformación de los suelos tiene la forma histerética mostrada en la figura 3.18a, pudiéndose
parafinesanalíticosserrepresentadamedianteelmodelobi-linealmostradoenlafigura3.18b.
Figura 3.18 Relaciones
histerética y bi-lineal
equivalentes de esfuerzos.
Deformación
Esfuerzo
Deformación
Esfuerzo
(a) Curva Esfuerzo-Deformación (b) Idealización Bi-Lateral
a) b)
2
2
Área del Ciclo
G eq.
D
0
e
C
C'
(l ) = 4 p (Area OCD)
eq.
1
1
A
B
A'
e
0
G eq.
1
Área del Ciclo
(l ) = 4 p (Area OAB)
eq. 2
Figura 3.19 Determinación
de parámetros linealmente
equivalentes para suelos
con características
histeréticas no lineales.
almanperez@gmail.com 26 Mar 2017
INFLUENCIA DEL SUELO LOCAL
3-22 VULNERABILIDAD SÍSMICA
En la práctica, la respuesta de un depósito con características no-lineales puede determinarse
satisfactoriamente considerando que posee propiedades linealmente equivalentes que varían en función
delasdeformacionesinducidasduranteunsismo,talycomoseilustraenlafigura3.19.
El grado de relativa similitud encontrado entre los resultados analíticos y los observados
instrumentalmente parecen indicar que estos análisis, en la mayoría de los casos, proveen al ingeniero
conresultadosquelespuedenserdeguíaútilparaefectosdeldiseñoestructural.
Con el fin de llevar a cabo estudios analíticos de la respuesta dinámica de cualquier tipo de depósito, es
necesariodisponerde lasiguienteinformación:
a) La topografía superficial, la configuración y geometría del depósito y cualquier irregularidad entre los
estratosqueloconforman.
b) El tipo de suelo del depósito (caracterización geotécnica) y evaluación de la variación de la velocidad de
ondasdecorte(estudiosgeofísicos).
c) Las características de los movimientos inducidos en el lecho rocoso de depósitos durante un sismo con
unamagnitudydistanciaalafallaconocidas.
Para ello, es preciso determinar previamente en la roca la variación de la aceleración con el tiempo
21
(acelerogramas)delmovimientoesperadoeneseestrato .Estoimplicadeterminar:
a) Lamagnituddelsismoesperado.
b) Ladistanciaalazonade disipacióndeenergía.
c) Lamáximaamplituddelaaceleraciónesperadaenlaroca,(figura3.15).
d) ElperíodopredominanteT deestosmovimientos,y
p
e) Laduracióndelsismo.
Resulta importante señalar que para que los resultados del análisis dinámico del depósito arrojen
resultados confiables es recomendable realizar dichos análisis utilizando como registro fuente en la roca
registros diferentes obtenidos a partir de acelerogramas reales y/o sintéticos, requiriéndose para ello
tenermuchocriterioyexperienciaeneltema.
3.9 ELTERREMOTODECARACAS. EFECTOSDEINTERACCIÓNSUELO-ESTRUCTURA
El 29 de Julio de 1967, un terremoto moderado de magnitud M =6.3 y con un epicentro ubicado a unos 62
S
km de la Ciudad de Caracas (figuras 3.20 y 3.21) causó sorpresivamente la destrucción total de cuatro
edificios de apartamentos (10 a 12 pisos) en el valle de Caracas y daños estructurales de consideración a
otros doscientos sesenta. En el Litoral Caraqueño, la única concentración de fuerte daño estructural fue
localizada en la Urbanización Caraballeda que descansa también sobre depósitos aluvionales y coluviales
almanperez@gmail.com 26 Mar 2017
INFLUENCIA DEL SUELO LOCAL
VULNERABILIDAD SÍSMICA 3-23
que en algunas partes (Hotel Macuto Sheraton por ejemplo) alcanzan 100 metros de espesor. En esa
13
urbanización tuvo lugar el colapso de los 5 pisos superiores del edificio Mansión Charaima . El saldo total
devidasenesesismoseestimafuesuperiora300.
22,23
EstasecciónsebasaenlosresultadosobtenidosporelprofesorH.B.Seedyelautor .
A pesar de que desafortunadamente no fue posible obtener instrumentalmente ningún registro del
24
terremoto, se pudo estimar que las aceleraciones máximas probables de la superficie del terreno en la
zona este de Caracas debieron ser del orden de 0.06 a 0.08g. Observaciones de registros de terremotos
similares parecen indicar que la aceleración máxima en la roca ha debido tener una amplitud
aproximadamenteigualalamitaddeesosvalores.
0
20
160
0
0
45
90
120
230
120
90
0
45
45
45
45
45
90
0
0
0
0
0
0
0
0
45
0
Falla
Tacagüa-El Ávila
Falla Tacagüa-El Ávila
Las Adjuntas
Cota Mil
Cota Mil
Falla
CARABALLEDA
MAR CARIBE
EPICENTRO
10 km
DE LA COSTA
NORTE
CORDILLERA
A
A
22,23
Figura 3.20 Ubicación relativa de Caracas con respecto al epicentro (Red mundial) .
Valle de
Caracas
Sierra del
Ávila
Costa
Mar
Caribe
NORTE SUR
Figura 3.21 Corte de Caracas, Sección A-A (Distorsión vertical 2:1)
almanperez@gmail.com 26 Mar 2017
INFLUENCIA DEL SUELO LOCAL
3-24 VULNERABILIDAD SÍSMICA
3.9.1 DistribucióndelDaño
A raíz del terremoto, y gracias a la iniciativa de la Comisión Presidencial para el Estudio del Sismo, se
realizaron estudios geofísicos que determinaron la profundidad de los depósitos de aluvión en el valle de
Caracas, tal y como se muestra en la figura 3.22. Al mismo tiempo, se realizaron estudios de suelos y se
llevó a cabo un estudio detallado de la ubicación de los edificios dañados y no dañados a lo largo de toda la
ciudad. Ya que las características dinámicas de los suelos que componen el valle de Caracas son
relativamente uniformes en toda su extensión, la profundidad del aluvión se constituyó en la única
variable significativa capaz de afectar la respuesta dinámica de los depósitos y en consecuencia de las
estructurassobreellosfundadas.
Roca 0.18
20 0.32
30 0.38
45 0.51
60 0.66
75 0.77
100 0.89
130 1.03
180 1.19
230 1.39
280 1.53
300 1.655
H T
VALLE DE CARACAS
H T
s s
Falla
Tacagüa - El Ávila
Falla Tacagüa-El Ávila
Falla
Las Adjuntas
Cota Mil
Cota Mil
0
45
90
120
230
0
0
45
0
0
20
120
90
0
45
45
45
45
45
90
0
0
0
0
0
0
0
160
Figura 3.22 Mapa de Caracas mostrando el espesor del aluvión a la roca, según Weston
25
Geophysical Engineers International, Inc. U.S.A. , 1969.
Con la ayuda de esta información se pudo investigar la relación existente entre la intensidad de daño
estructural (definidacomo el cociente de dividirel número total de edificios dañados entre el número total
de edificios existentes en cualquiera de las zonas estudiadas), y la profundidad aluvional de los depósitos
26
en diferentes zonas de la ciudad de Caracas. Los resultados de esta investigación son los mostrados en la
figura3.23.
almanperez@gmail.com 26 Mar 2017
INFLUENCIA DEL SUELO LOCAL
VULNERABILIDAD SÍSMICA 3-25
De la figura 3.23 claramente se
desprende que para depósitos
aluvionales con espesores inferiores a
los 100 metros, la intensidad de daños
(arriba definida) fue mayor para
edificios comprendidos en el rango de
3 a 9 pisos, mientras que para
profundidades aluvionales mayores a
los 150 metros, la intensidad de daño
estructural observada en edificios de
más de 10 pisos fue mucho mayor que
la observada en la misma zona para
edificiosde3a9pisosdealtura.
Estos resultados, que entre paréntesis
están basados únicamente en la
observación ocular de daños
ocasionados por el terremoto de 1967,
indicaban que las condiciones del suelo
del Valle de Caracas ejercieron, entre
otras, una enorme influencia en la
distribución y magnitud de daños
observadaenedificios.
Por ejemplo, este tipo de comporta-
miento se observó en el edificio Resi-
dencias Mijagual, ubicado en la urba-
nización Los Palos Grandes, sobre un
depósito aluvional de unos 250 metros
deespesor.
Las figuras 3.24a y 3.24b muestran un
aspecto del edificio antes y después del
terremotode1967.
El edificio tenía 12 niveles, planta libre
en el nivel Planta Baja, gran cantidad
de bloques de arcilla en las fachadas en
los niveles superiores, y la tabiquería
interior estaba conformada por
bloques de arcilla frisados. Fue
diseñado de acuerdo a las normas
vigentesdelMinisteriodeObras
0
100
50 150 200 250 300
0 350
40
30
20
10
90
100
80
60
50
70
N > 14
N = 10 a 14
N = 5 a 9
N = 3 a 5
N = No. DE PISOS
Intensidad
del
Daño
Estructural
Espesor del Aluvión (metros)
Figura 3.23 Variación de la intensidad de daño
estructural con el espesor del aluvión.
Figura 3.24 Aspecto de las Residencias Mijagual. Caracas,
(Colección FUNVISIS).
(a) Edificio Mijagual, año 1965 (b) Edificio Mijagual, año 1967
almanperez@gmail.com 26 Mar 2017
INFLUENCIA DEL SUELO LOCAL
3-26 VULNERABILIDAD SÍSMICA
Públicas de 1955. La esbeltez en la dirección Norte-Sur era igual a 3,88 mientras que la relación de esbeltez
enladirecciónlarga,Este-Oeste,eraiguala1,51.
Alaluzdeestosresultados,seinvestigólaposibilidaddequeesosefectospudieranhabersidoanticipados
analíticamentecomoresultadodelosefectosdeinteracciónsuelo-estructura.
Profundidad
del
Aluvión
(metros)
V =210 m/s
V =450 m/s
V =540 m/s
V =720 m/s
Arena y
grava
algo
arcillosa
sp
0
sp
sp
sp
Roca
sp
20
70
120
180
V =750 m/s
Figura 3.25 Características promedio del
13
suelo de Caracas .
3.9.2 CondicionesdelSueloLocal
La figura 3.25 muestra las características promedio del
suelo de Caracas determinadas a partir de los estudios
geofísicos correspondientes. En general, los suelos
consisten de arena y grava con un aglomerado arcilloso
haciéndose cada vez más densos a medida que aumenta la
profundidad.
La figura 3.25 también muestra la variación de los valores
promedio de la velocidad de ondas de corte con la
profundidad de los depósitos, constituyendo estos
resultados la base para la determinación del módulo de
corte del suelo para deformaciones unitarias de muy
pequeñaamplitud.
Para la evaluación de la respuesta sísmica de depósitos de
suelos, es necesario reconocer y tomar en cuenta el hecho
de que la relación esfuerzo-deformación de los suelos no es lineal, es decir, el módulo de corte decrece y el
amortiguamientoaumentaconelaumentodeladeformacióninducida.
Para la caracterización del suelo, se utilizaron las curvas promedio de la variación del módulo de corte y de
la razón de amortiguamiento con las deformaciones unitarias obtenidas mediante ensayos realizados con
13
innumerablesmuestrasdesuelosno-cohesivos .
Estas curvas se utilizaron conjuntamente con los resultados mostrados en la figura 3.25 con el fin de
determinar, para cualquier nivel de deformación unitaria de corte, los valores del módulo de corte y razón
deamortiguamientocorrespondientesalsuelodeCaracas.
3.9.3 RespuestaDinámicadelosDepósitos
Yaqueduranteelterremotode1967noseregistróinstrumentalmenteningúnacelerograma,nienlaroca,
ni en la superficie de los depósitos, fue preciso evaluar analíticamente un acelerograma en roca con fines
de realizar los análisis dinámicos de los depósitos del valle de Caracas. El registro así obtenido se obtuvo
escalando apropiadamente el obtenido instrumentalmente en la localidad de Taft durante el terremoto
almanperez@gmail.com 26 Mar 2017
VULNERABILIDAD SÍSMICA 3-27
INFLUENCIA DEL SUELO LOCAL
que en 1952 afectó el Condado de Kern, en California. La aceleración máxima estimada en roca para el
terremotodeCaracasfuede0.03g.
19
La respuesta dinámica de los depósitos se determinó con la ayuda de análisis apropiados , tomando como
excitación el acelerograma así generado. La figura 3.26 muestra la variación de los espectros de
aceleración y del período fundamental del suelo T con la profundidad de los depósitos aluvionales del
S
valledeCaracas,calculadaanalíticamenteparaelterremotode1967.Larazóndeamortiguamientocrítico
adoptadaenelanálisisfuedel5%.
Figura 3.26 Terremoto de Caracas de 1967. Espectros de aceleración y períodos fundamentales de
13
los depósitos evaluados analíticamente .
T = 1.19 s
T = 1.655 s
T = 1.03 s
T = 1.39 s
0 0 0
300
230
180
0
50
100
150
200
250
300
350
130
s
s
s
s
A = 0.062g A = 0.067g A = 0.06g A = 0.063g
0
0
0
0
0 0.5 1.0 1.3 2
0
.1
.2
.3
.4
0 0.5 1.0 1.3 2
0
.1
.2
.3
.4
0 0.5 1.0 1.3 2
0
.1
.2
.3
.4
0 0.5 1.0 1.3 2
0
.1
.2
.3
.4
PERÍODO (s) PERÍODO (s)
ACELERACIÓN
(g)
PERÍODO (s) PERÍODO (s)
T = 0.38 s
T = 0.77 s
T = 0.89 s
T = 0.18 s
s
s
s
s
A = 0.03g A = 0.074g A = 0.077g A = 0.071g
0 0 0 0
0 0.5 1.0 1.3 2
0
0.1
0.2
0.3
0.4
0 0.5 1.0 1.3 2
0
.1
.2
.3
.4
0 0.5 1.0 1.3 2
0
.1
.2
.3
.4
0 0.5 1.0 1.3 2
0
.1
.2
.3
.4
PERÍODO (s)
ACELERACIÓN
(g)
PERÍODO (s) PERÍODO (s) PERÍODO (s)
0 0 0
100
75
30
0
50
100
almanperez@gmail.com 26 Mar 2017
INFLUENCIA DEL SUELO LOCAL
3-28 VULNERABILIDAD SÍSMICA
3.9.4 ModelosdeInteracciónSuelo-Estructura
En general, los efectos de interacción suelo-estructura son de dos tipos: a) efectos físicos de contacto que
cuantifican las diferencias en la respuesta de la superficie del terreno en zonas adyacentes al edificio
debido a la presencia de éste, o cuantifican los cambios que se introducen en la respuesta de la estructura
como resultado de la deformabilidad del suelo del depósito, y b) cambios en la respuesta estructural del
edificio inducidos al variar las condiciones del suelo local, y en consecuencia, variando las características
delosmovimientosgeneradosenlasuperficiedelosdepósitos,aúnparaunmismoterremoto.
Con el fin de estudiar los efectos de la interacción suelo-estructura han sido desarrollados varios modelos
analíticos que comprenden desde sistemas de masas discretas interconectadas con resortes y
amortiguadores, hasta modelos más complejos que permiten estudiar el problema en dos y tres
dimensionesmedianteelusodeelementosfinitos.
Estudios recientes han demostrado que en sistemas acoplados suelo estructura, la influencia de la
deformabilidad del terreno en el período, corte basal y desplazamientos laterales de edificios, rara vez
sobrepasan el 15% de los valores que se hubiesen encontrado para la respuesta dinámica de los mismos si
estos no hubiesen estado acoplados directamente al depósito, es decir, si se les hubiese analizado
dinámicamente empleando como acelerograma el obtenido en la superficie del depósito al someter las
basesrocosasdelmismoaunacelerogramadeterminado.
Por otra parte, también ha sido demostrado que la variación del contenido de frecuencias de los
acelerogramas obtenidos en la superficie de depósitos como consecuencia de variar las condiciones del
suelo local, aún para un mismo terremoto, se traducen en variaciones de la respuesta estructural que
algunasvecespuedenllegaraun500%.
22,23
En efecto, en esa investigación , y con el fin de estudiar la influencia que las variaciones de las
condiciones del suelo local ejercen en la respuesta estructural de un sistema suelo estructura
desacoplado, se estudió el comportamiento dinámico de un edificio aporticado flexible (similar a los
comúnmente construidos en Caracas), sometiéndolo en su base a los acelerogramas generados en la
superficiedelosdepósitosaluvionalesdeCaracas.
La figura 3.27 muestra la variación del máximo corte basal y del máximo momento de vuelco basal
resultante. Nótese que la respuesta máxima de la estructura ocurre cuando el período fundamental de la
misma (en este caso T = 1,65 segundos) coincide con el período fundamental del deposito (T = 1,655
1 s
segundosparaundepósitoconunaprofundidadde300metrosdealuvión).
A la luz de estos resultados, parece lógico concluir que para la mayoría de las construcciones civiles (edificios
altos y flexibles en general), los efectos de la interacción física entre el suelo y la estructura son pequeños, y
por tanto despreciables, especialmente si los comparamos con los efectos que se pueden inducir en la
respuesta dinámica de la estructura si se alteran las condiciones del suelo local (espesor del aluvión en el
caso del valle de Caracas), aún para un mismo terremoto. Resulta importante señalar que este tipo de
27
comportamientohasidoobservadomásrecientementeenelterremotodeCiudaddeMéxicode1985 .
almanperez@gmail.com 26 Mar 2017
VULNERABILIDAD SÍSMICA 3-29
INFLUENCIA DEL SUELO LOCAL
Período
Fundamental del
Depósito T (s)
s
máx
M
W=15072 kip
C=0.026 (MOP 55)
T =1.65 s
V
0.030g
V = Máximo corte basal
M = Máximo momento basal
máx
máx
máx
1
100
0 200 300 400 500
600
0
200
400
800
1000
1200
1400
0.00
0.04
0.08
100 200 300 400 500
Corte
Basal
y
Momento
de
Vuelco
(kips-ft)
Aceleración
en
la
superficie
(g)
1.3
1.2
1.4
1.5
1.0
0.9
0.8
0.4
1.1
1.8
1.6
0.0
Espesor del Aluvión (metros)
100
0
va i le
r ab
Figura 3.27 Variación del
máximo corte basal y del
máximo momento de
vuelco con la profundidad
del aluvión. Terremoto de
Caracas, 1967
3.9.5 RespuestaEstructuralduranteelTerremoto
Con el fin de evaluar analíticamente para el terremoto de Caracas de 1967 la variación de la respuesta
estructural de edificios de distintos períodos fundamentales con la profundidad de los depósitos, se
adoptóelmodelodesacopladodesuelo-estructura.
De la figura 3.27 se desprende que, aunque la variación de la aceleración máxima en la superficie de los
depósitos no varía sustancialmente con la profundidad de aluvión de los mismos, sin embargo, se observa
un incremento muy pronunciado en los valores del máximo corte basal y del máximo momento de vuelco
en el edificio estudiado cuando el espesor de los depósitos es mayor de 150 metros. Nótese también, que
para ese edificio, la forma de las distribuciones de los máximos cortes básales y de los máximos momentos
devuelco,sonmuysimilaresalaformadeladistribucióndeintensidaddedañosmostradaenlafigura3.23.
A la luz de estos resultados, se evaluó analíticamente la distribución promedio del índice de potencial de
daños, F (ecuación 3-1), para grupos de estructuras con períodos fundamentales comprendidos entre 0,29
r
y 0,65 segundos, 0,75 y 1,20 segundos, y 1,25 y 1,70 segundos respectivamente, y para depósitos
aluvionalesdedistintoespesor.
(3-1)
almanperez@gmail.com 26 Mar 2017
3-30 VULNERABILIDAD SÍSMICA
INFLUENCIA DEL SUELO LOCAL
siendo
V =Cortebasalmáximo
max
T=Períodofundamentaldelaestructura
W=Pesodeledificio
C = Coeficiente de corte basal de diseño, (MOP1955), (ver figura 7.14 de la sección
7.7dellibro)
Basados en mediciones in-situ de periodos fundamentales de edificios en Caracas realizados bajo la
direccióndelaComisiónPresidencialparaelEstudiodelSismo,seestableciólasiguientecorrelación:
Grupo T (s)
1 No. de Pisos
1 0,29 a 0,65 3 a 9
2 0,75 a 1,20 10 a 14
3 1,25 a 1,70 15 a 19
3
0
1
2
0
máx 7
8
4
5
6
N = No. DE PISOS
N=3 a 9
N=10 a 14
N=15 a 19
100
50 150 200 250 300 350
Espesor del Aluvión (metros)
V
T
WC
Índice
Figura 3.28 Anticipación del patrón de intensidad
22, 23
de daños obtenido analíticamente .
La figura 3.28 muestra la variación del índice F con
r
la profundidad de los depósitos evaluados para los
tres grupos de estructuras en cuestión. En esa
figura puede observarse que el patrón general del
índice de daños F evaluado analíticamente es
r
similar en forma al patrón de intensidad de daños
observado en Caracas para estructuras
enmarcadas dentro del rango de períodos
seleccionados (ver figuras 3.23 y 3.28), hecho éste
bastante significativo, por cuanto los resultados
analíticos mostrados solo reflejan la influencia del
suelo local en la respuesta dinámica de las
estructuras estudiadas y no incluyen la influencia
de otros factores no menos desfavorables que
contribuyeron a la incidencia de daño estructural,
tales como la mala estructuración distribución
inadecuada de la tabiquería, cambios bruscos de
rigidez, falta de ductilidad, defectos constructivos,
yenalgunoscasosdeficienciaseneldiseño.
3.9.6 ConclusionesRelevantes
Quedó demostrado analíticamente, que los efectos de interacción suelo-estructura ejercieron una enorme
influencia en la distribución observada de la intensidad de daño estructural durante el terremoto de
Caracas de 1967, y estos efectos se debieron fundamentalmente a la variación de la amplitud y del
contenido de frecuencias de los movimientos del terreno inducidos en la superficie de los depósitos como
consecuencia de variar las condiciones del suelo local (en este caso, variando el espesor de los depósitos).
almanperez@gmail.com 26 Mar 2017
INFLUENCIA DEL SUELO LOCAL
VULNERABILIDAD SÍSMICA 3-31
También se pudo concluir que “la respuesta estructural es máxima cuando su período fundamental coincide o
espróximoenmagnitud,alperíodofundamentaldelosdepósitos.”
De particular importancia es el hecho de que índices tales como F pudieron simular analíticamente y con
r
un grado aceptable de precisión la distribución de la intensidad de daño estructural a todo lo largo de la
ciudad, indicando así la factibilidad de que los procedimientos analíticos aquí empleados puedan
aplicarseenlaestimacióndelpatróndeintensidaddedañosesperadoantelaaccióndesismosfuturos.
3.10 INFLUENCIADELSUELOLOCALENLAFORMADELESPECTRO
En la sección 2.8 del Capítulo 2 habíamos definido el período predominante como el período asociado a
la máxima aceleración espectral, siendo éste uno de los parámetros más representativos del espectro de
aceleraciones.
La influencia que las condiciones del suelo local ejercen en las formas de respuesta se ilustra claramente en la
figura3.29.
Tp
Figura 3.29 Influencia de las condiciones de suelo local en la forma de los espectros
7
normalizados de aceleración absoluta .
En efecto, en dicha figura se muestran los espectros normalizados de aceleración absoluta generados a partir
de los acelerogramas registrados durante un terremoto de magnitud M =6.9 a distancias similares de 132
s
km y 125 km respectivamente en la superficie de depósitos de distinta composición litológica: el primero,
7
(sitioA),unsuelomuyrígidoyelsegundo,(sitioB),compuestoporcapasintermediasdearcillablanda .
Magnitud=6.9
Dist. Epic=132 km
Magnitud=6.9
Dist. Epic=125 km
SITIO A
T =0.3 s
p
14
22
24
31
SITIO B
54
53
51
47
40
34
31
26
22
19
14
T =1.3 s
p
Profundidad (m)
0
Profundidad (m)
0
1
7
11
1
0
0
1
2
3
5
4
2 3 4 1
0
0
1
2
3
5
4
2 3 4
N>50
N=20-45
N=3-18
N=40-120
N=50
N=7-20
N>100
N=15-20
N>100
N=30-40
N=25-30
N=15-20
N=20-30
N=70-100
N=80 a 100
Período T (s) Período T (s)
Arena Grava Arcilla Limo
a
0
S
A
a
0
S
A
almanperez@gmail.com 26 Mar 2017
INFLUENCIA DEL SUELO LOCAL
3-32 VULNERABILIDAD SÍSMICA
En el sitio A el período predominante es igual a 0,3 segundos, mientras que en el sitio B el período
predominante es igual a 1,30 segundos. El drástico corrimiento del período predominante hacia la
derechaesindicativodequeelsueloenelsitioBesunsueloblando.
La figura 3.30 muestra 2 espectros de aceleración obtenidos durante el sismo de San Francisco, California,
del 22 de marzo de 1957. El primero (a), fue obtenido en roca en la localidad del Golden Gate Park, y el
segundo(b),enlasuperficiedeundepósitodesueloblando.Laaceleraciónenroca fuede0,105g,mientras
queenlasuperficiedeldepósitodesueloblandolaaceleraciónregistradafuede0,048g.
Tp
Tp
Figura 3.30 Espectros de aceleración en depósitos con distinta composición litológica. Terremoto
7
de San Francisco del 22 de marzo de 1957 .
rocoso
Lecho
rocoso
Lecho
300
200
0
100
42
24
5
3
55
10
90
21
Arena
Arena y grava
Arcilla dura
Arcilla dura
Arcilla media
Arcilla blanda
Relleno de arena
Golden Gate Park Southern Pacif. Co. Building
M=5.25 D=18 km
N45E Southern Pacific
San Francisco, 1957
A =0.048g
Suelo Blando
Co. Building
0
(a)
.0 g
0 2
Aceleración
Espectral,
(g) 0.2
0.0
0.1
0.3
0.4
0.4
0.048 (b)
. g
0 06
Período Natural, T (s)
0 2
1 3
Período Natural, T (s)
1 2
0 3
Aceleración
Espectral,
(g)
0.0
0.2
0.1
0.4
0.3 Roca
A =0.105g
0
San Francisco, 1957
S80E Golden Gate Park
M=5.25 D=11 km
almanperez@gmail.com 26 Mar 2017
INFLUENCIA DEL SUELO LOCAL
VULNERABILIDAD SÍSMICA 3-33
18
Este hecho contradice los resultados propuestos por Idriss mostrados en la figura 3.17. Esta
incongruencia quizás se deba a la pequeña magnitud de este sismo, a pesar de que ocasionó daños algo
28
severosenlaslocalidadesdeWestlakeyDalyCity,enlasproximidadesdeSanFrancisco .
Resulta importante observar que para una edificación, por ejemplo con un período fundamental de 1
segundo, la ordenada de la aceleración espectral en el depósito (b) de suelo blando es 3 veces mayor que la
ordenada correspondiente al mismo período en la superficie del depósito (a) de suelo rocoso, indicando un
peor desempeño de las edificaciones flexibles en el depósito de suelo blando, aún y cuando la aceleración
en la superficie del depósito blando fue 54,29% menor que la registrada en roca, (ver también ejemplos de
lasección2.12delCapítulo2dellibro).
Otro ejemplo interesante se observa comparando los acelerogramas y espectros de aceleración mostrados
enlafigura3.31.
Figura 3.31 Espectros
Acelerogramas y espectros de
aceleración de dos
movimientos del terreno con
aceleraciones pico
comparables, (tomado de
8
Seed e Idriss ).
(b)
(a)
5
0 10 20
15
5
0 10
Tiempo (s)
20
15
Aceleración,
(g)
Aceleración,
(g)
0.06
0.04
0.06
0.04
0.02
0.00
0.02
0.06
0.02
0.00
0.02
0.04
0.06
0.04
0.049g
0.008g
=
T 0.2s
p T =0.64s
p
Aceleración
Espectral,
(g)
Período Natural, T (s)
0.2
0
0.0
0.1
1 2 3
0.3
0
Período Natural, T (s)
2
1 3
0.2
0.0
0.1
0.3
Aceleración
Espectral,
(g)
(b)
(a)
M=7.6 D=127 km
A =0.053g
E-W, Cal Tech Atheneum
Kern county, 1952
Suelo no cohesivo
0
0
Co. Building
Suelo Blando
A =0.048g
San Francisco, 1957
N45E Southern Pacific
M=5.25 D=18 km
almanperez@gmail.com 26 Mar 2017
INFLUENCIA DEL SUELO LOCAL
3-34 VULNERABILIDAD SÍSMICA
En esa ocasión, dos eventos muy disímiles en magnitud, tipo de suelo y distancias epicentrales, una
cercana de18km, ylaotra lejana de127 km, alcanzaronenlasuperficiedelos depósitoscorrespondientes
aceleraciones pico comparables, una igual a 0,048g y la otra igual a 0.053g con una diferencia del orden
del11%.
Es evidente que el período predominante del espectro en el sismo de Kern County está desplazado hacia la
derecha, debido fundamentalmente a la influencia de la gran distancia epicentral y a las marcadas
diferenciasenelcontenidodefrecuenciasqueseobservanenlosacelerogramasmostrados.
Por ejemplo para una edificación con un período fundamental de 2 segundos la aceleración espectral en el
sismo de Kern County es 6,125 veces mayor que la aceleración espectral correspondiente, para el mismo
períodoenelsismodeSanFrancisco,siendoportantomásvulnerable.
3.11 ESPECTROSNORMALIZADOSPROMEDIO
Hasta la fecha se han llevado a cabo numerosas investigaciones con el fin de anticipar formas espectrales
normalizadas típicas promedio representativas de la respuesta de depósitos de distinta composición
litológica.
Las formas espectrales normalizadas comúnmente se obtienen promediando, para cada tipo de suelo, los
espectros de aceleración correspondientes disponibles obtenidos directamente de los registros de
terremotospasados.
De esta manera, multiplicando las ordenadas de los espectros normalizados promedio, bien sea por
factores representativos de la intensidad del espectro, o bien, por la aceleración máxima estimada, se
pueden obtener, para cada grupo de suelos, espectros elásticos de respuesta en la superficie de los
depósitos.
x = 5 %
Roca
(28 registros)
Arcilla blanda a semidura y arena (15 registros)
Suelos profundos no-cohesivos
(>75 metros-30 registros)
Suelos rígidos (<50 metros)
(31 registros)
NÚMERO TOTAL DE
REGISTROS ANALIZADOS: 104
Aceleración
Normalizada
0
1
2
3
4
Período T (s)
0 .
1 0 .
2 0 3.0
.
0 5 1.5 .
2 5
Figura 3.32 Espectros promedios
de aceleración para diferentes
29
condiciones de suelo .
almanperez@gmail.com 26 Mar 2017
INFLUENCIA DEL SUELO LOCAL
VULNERABILIDAD SÍSMICA 3-35
Quizás, uno de los estudios más divulgados en la literatura reciente corresponde a la familia de formas
29
espectrales propuestas para los 4 tipos de suelos más usuales por Seed, Ugas y Lymer . La figura 3.32
ilustra dichos resultados. Este procedimiento es muy sencillo y de fácil aplicación. No obstante se requiere
experienciayjuicioparalaseleccióndelasaceleracionesesperadas.
La figura 3.33, muestra las diferencias obtenidas al comparar los espectros normalizados obtenidos a
partir de los registros instrumentales en la superficie de 3 depósitos con características litológicas
distintas asociados a 3 eventos sísmicos recientes y los anticipados mediante las curvas propuestas por
Seed, Ugas y Lysmer. De esta simple comparación resulta evidente que las formas espectrales no siempre
pueden anticiparse en forma satisfactoria simplemente escalando formas espectrales normalizadas
promedio.
0
0
1
1 2 3
2
3
4
5
Período T (s)
Registro
SUELO: BLANDO
(GRUPO I)
Seed, Ugas, Lysmer
(valores promedio)
MÉJICO, 19/05/1962
M =7.1 DIST. EPICENTRAL: 260km
x = 5%
s
Registro
Seed, Ugas, Lysmer
(valores promedio)
SUELO: ALUVIÓN PROFUNDO
(GRUPO II)
BUCAREST,RUMANIA, 4/03/1977
M =7.2 DIST. EPICENTRAL:165km
(ICCPDC-INCERC.) x = 5%
s
.
2 0 .
2 5
0
0
0.2
.
0 5 1.0 1.5
0.4
0.6
0.8
1.0
0.1
0.3
0.5
0.7
0.9
Período T (s)
SAN FRANCISCO, 9/02/1971
M =6.6 DIST. EPICENTRAL: 37km
(CALTECH SEISMOLOGICAL LAB.)
s
0 1 2 3
Período T (s)
Registro
Seed, Ugas, Lysmer
(valores promedio)
SUELO: ROCA
(GRUPO II)
COMPONENTE A
NS 0.089g
EW 0.192g
0
0
1
2
3
4
5
Aceleración
Espectral
Figura 3.33 Espectros reales-vs-método de Seed, Ugas y Lymer.
3.12 MÉTODOPROPUESTOPARALAANTICIPACIÓNDEESPECTROSNORMALIZADOS
En realidad, anticipar formas espectrales es un problema complejo puesto que la forma de los espectros
varia no solamente en función de las características del perfil de suelo del depósito, sino también en
función de otros parámetros importantes, como son: la distancia a la zona de disipación de energía y la
rigidezdeldepósitoenelsitiodelaestacióndelregistro.
En este libro se han clasificado los suelos en función de su forma espectral en 2 grandes grupos: el grupo I
correspondientealossuelosblandos,yelgrupoIIqueabarcatodoslosdemás.
almanperez@gmail.com 26 Mar 2017
INFLUENCIA DEL SUELO LOCAL
3-36 VULNERABILIDAD SÍSMICA
Basados en las variaciones observadas de las formas espectrales de los 104 registros instrumentales
utilizados por Seed, Ugas, Lysmer, y en los resultados obtenidos analíticamente de la respuesta no-lineal
29,30,31,32,33
de depósitos ubicados en distintas regiones de Venezuela ,se ha visualizado un método analítico
sencillo que permite, mediante el auxilio del gráfico de la figura 3.34, resolver el siguiente problema:
conocidos la distancia a la falla, la forma del espectro de aceleraciones, y en consecuencia, el periodo
predominante espectral T , determinar, para el tipo de suelo del depósito en donde se obtuvo el registro, el
p
espectro normalizado suavizado de aceleraciones. El método propuesto para la evaluación del período
fundamentaldeldepósitoseráexplicadoenlasección3.13.
La forma de los espectros y la ubicación relativa del periodo predominante espectral T , depende
p
básicamentedelossiguientesparámetros:
1. Periododinámicolocaldeldepósito,T (s).
s
2. Distanciaalazonadedisipacióndeenergía,D(km).
Figura 3.34 Espectro de aceleración normalizada propuesto
para distintos tipos de suelo.
La forma del espectro normalizado base An
de aceleraciones propuesto es la indicada
en la figura 3.34. En esta figura se
distinguenlassiguientesvariables:
A =aceleraciónespectralnormalizada.
n
b=amplificaciónespectral,(vertabla3.4).
T=períodoensegundos.
T =períodopredominante.
p
A =aceleración espectral normalizada
nmin
mínima,(vertabla3.4).
p = exponente (rama descendente entre
losperíodosT yT ;verecuación3-2).
3 4
Tabla3.3
T1 T2 T3 T4 T5
F T
S 1 F T
S 2
Tp
F T
S p 1,5T3 2,5T4
Los períodos T , T , T , T , T y T indicados en dicha figura son períodos notables del espectro normalizado
1 2 p 3 4 5
deaceleracióncuyosvaloresseobtienencomoacontinuaciónseindica:
Período T (s)
Aceleración
Normalizada
A
x = 5 %
T T T T T
T
0
1
0.55 b
b
2 3
4
5
A
n
1.5
T
1 2 3 4 5
0
n ín
m
p
A = b (T /T)
3
n
p
- - -
Los valores de las variables T , T y T son períodos equivalentes cuyos valores para los dos grupos de
1 2 p
sueloaquíconsideradossonlosmostradosenlatabla3.4.
2T T
p 2
almanperez@gmail.com 26 Mar 2017
En la tabla 3.4 se observa que la amplificación espectral b varía en función de la distancia D (en
kilómetros)ala zona de disipación de energía.
El exponentepvienedado porla ecuación:
(3-2)
Resulta sin embargo importante señalar que la posición relativa de los puntos notables del espectro base
de la figura 3.34 no es estática. Los períodos T ,T y T , y en consecuencia el periodo predominante T , son
1 2 3 p
- - -
variablesquedependen de un factor de corrimientoF ,y de unos valores fijos de referencia T , T , y T ,
S 1 2 p
mostradosen la tabla3.4.
INFLUENCIA DEL SUELO LOCAL
VULNERABILIDAD SÍSMICA 3-37
Tabla3.4
-
T 1
-
T 2 b Anmin
0,22
0,18
0,18
0,18
-
T p
Grupo
I
Suelo
Blando 0,33
0,30
0,30
0,30
0,38
0,38
0,38
0,38
2,8+ 0,005 D
3+ 0,005 D
3+ 0,005 D
3+ 0,005 D
0,6
0,3
0,35
0,45
Roca
Rígido
No cohesivos (gran espesor)
II
ElvalordelavariableF puedeencontrarseparacadatipodesuelomediantelasiguienterelación:
S
(3-3)
En esta ecuación T es el período predominante del espectro de aceleración registrado instrumentalmente
p
-
(oeventualmenteel T deseado) y T elperíodopredominanteequivalentedadoenlatabla3.4.
p p
El factordecorrimiento F es una variable, que dependiendo de su valor, desplaza el periodo predominante del
S
espectro base , hacia la izquierda o hacia la derecha. Así, de la ecuación (3-3), se desprende que cuando < 1
T F
p S
-
se tiene que T < T , y en consecuencia el espectro base se desplaza hacia la izquierda. Por el contrario,
p p
-
cuando 1,setieneque > p
>
F T T ,yenconsecuenciaelespectrobasesedesplazahacialaderecha.
S p
-
Finalmente, cuando el factor de corrimiento F =1, se cumple que T =T es decir, T toma el valor
S p p p
-
asignadopara T (vertablaanexa),enelespectrobase.
p
Acontinuaciónseilustraelmétodopropuestomediantealgunosejemplossencillos.
3.12.1 Ejemplo3
Utilizando el método propuesto, encuentre el espectro normalizado de aceleraciones correspondiente a la
componente E-W del terremoto de Loma Prieta del 17 de octubre de 1989 registrado en la localidad de
almanperez@gmail.com 26 Mar 2017
INFLUENCIA DEL SUELO LOCAL
3-38 VULNERABILIDAD SÍSMICA
Foster City, California, cuyo espectro es el mostrado en la figura 3.35. Compare luego la forma del espectro
resultante con la del acelerograma registrado en dicho evento. La magnitud fue M =7.0 mientras que la
s
18
distanciaepicentralfueiguala48km.Eltipodesueloesblando .
140-345
260
360
365
.
.
.
730
1056
s
200
0
100
50
150
Roca
p
s
Loma Prieta 17/10/1989
Foster City
M =7.0 D = 48 km
Componente E-W (Idriss)
T =0.66 s
x = 5 %
0
1.0
0.0
0.2
0.4
0.6
0.8
1.0
1.2
1.4
2.0
3.0
0.5
1.5
2.5
a
. 9
0 2
Período T (s)
Aceleración
Espectral
S
(g)
V (m/s)
Foster City
17
31
58
183
H (m)
Arcilla muy dura
Arcilla muy dura
Arcilla dura
Arena, barro y arcilla
Figura 3.35 Espectro de aceleraciones y condiciones del suelo local. Foster City, terremoto de Loma Prieta
18
del 17/10/1989 (adaptado de Idriss ).
Solución:
Delafigura3.35seobservaque:
T =0,66s A =0,29g D =48 km
p 0
Lasolucióndelproblemainvolucralospasossiguientes:
;GrupoI
a) Amplificaciónespectral(tabla3.4 )
- ;GrupoI
b) Períodopredominanteequivalente T (tabla3.4 )
p
Parasuelosblandos,
c) Factordecorrimiento (ecuación3-3)
=3,04
almanperez@gmail.com 26 Mar 2017
INFLUENCIA DEL SUELO LOCAL
VULNERABILIDAD SÍSMICA 3-39
d) Períodosnotablesdelespectro (tabla3.3)
e) Exponentep(ecuación3-2)
f) Puntosnotablesdelespectronormalizado (figura3.34)
g) Ordenadasdelespectrodeaceleración
Se obtienen multiplicando las ordenadas normalizadas recién evaluadas por la aceleración máxima A del
0
registrodeaceleraciones.Enelejemplo, A =0,29g. Así,
0
h) TramocomprendidoentrelosperíodosT yT
3 4
Para efectos ilustrativos calcularemos un solo valor. Sea por ejemplo el valor de aceleración espectral
asociadoalperíodoT=0,85segundos.
Delafigura3.34sedesprendequeenestetramolaaceleraciónnormalizadavienedadaporlaecuación:
(3-4)
Portanto,paraT=0,85s; b=3,205;T =0,747s; p=1,744,setieneque:
3
La aceleración espectral correspondiente se obtiene entonces multiplicando esta ordenada normalizada
porlaaceleraciónmáximadelregistroA .Esdecir,
0
3,04 1,744
3,04 3,04
3,04 2,427
1,744
almanperez@gmail.com 26 Mar 2017
INFLUENCIA DEL SUELO LOCAL
3-40 VULNERABILIDAD SÍSMICA
A=A x A
n 0
A=2,427x0,29g
A=0,704g
yasísucesivamente.
La figura 3.36, muestra el
espectro suavizado de
aceleraciones resultante,
(líneasdiscontinuas).
3.12.2 Ejemplo4
Encuentre, utilizando el
método propuesto en la
sección 3.12, el espectro de
aceleraciones correspondiente
a la componente E-W del
registro de instrumental l
Figura 3.36 Anticipación del espectro de aceleraciones según el
método propuesto.
obtenidoenlaestaciónSCTdelterremotodeCiudaddeMéxicodel19deseptiembrede1985cuyoespectro
de aceleraciones es el mostrado en la figura 3.37. Compare luego la forma del espectro suavizado
resultante con la del acelerograma registrado en dicho evento. La magnitud fue M =8.1 a una distancia
s
epicentralalafallade300km.Elsueloesblando.
Aceleración
Espectral
S
(g)
a
.
0 0
.
0 2
.
0 4
.
0 6
.
0 8
.
1 0
.
1 2
.
1 4
0.29
0 3
.4 5
0 8
.8 2
p
s
s
Loma Prieta 17/10/1989
Foster City
M =7.0 D = 48 km
Componente E-W (Idriss)
Método propuesto
T =0.84 s
T =0.66 s
0 1 4
. 7
x = 5 %
0.485
0
1.0
0.382
0.573
0.747
1.121
2.0
3.0
1.5
2.5
2.8
Período T (s)
Ciudad de Méjico
19/09/1985
Estación SCT
M = 8.1
D = 300 km
Figura 3.37 Espectro de aceleraciones y
perfil del depósito. Estación SCT, Ciudad de
27
México, (adaptado de Seed and Romo ).
s
0.0
1.0
0.0
0.1
2.0
3.0
0.2
0.3
0.4
0.5
0.6
0.7
0.8
0.9
1.0
4.0
p
a
T =2 s
Registro E-W
D : Distancia a la falla
0.17
x = 5 %
Período T (s)
Aceleración
Espectral
S
(g)
50
0
10
70
75
110
900
110
20
30
40
38
34
31
4
Arena densa limosa
Arcilla
Arena
Estrato duro
Arcilla
s
H (m) Ciudad de Méjico V (m/s)
almanperez@gmail.com 26 Mar 2017
INFLUENCIA DEL SUELO LOCAL
VULNERABILIDAD SÍSMICA 3-41
Solución
Delespectrodeaceleracionesmostradoseobservaque:
T =2s A =0,17 g D =300km
p 0
a) Amplificaciónespectral(tabla3.4)
-
b) Períodopredominanteequivalente T (tabla3.4)
p
Parasuelosblandos,
c) Factordecorrimiento (ecuación3-3)
Siguiendo las mismas etapas del ejemplo 3 se obtiene finalmente el espectro mostrado en la figura 3.38.
Observeelbuengradodesimilitudencontrado.
s
p
s
T =2 s
Ciudad de Méjico
19/09/1985
Estación SCT
M = 8.1
D = 300 km
Registro E-W
Método
propuesto
T =2 s
D : Distancia a la falla
0 8
.
0 9
.
1 0
.
x = 5 %
02
0.1
a
0.0
1.0
0 0
.
0 1
.
2.0
3.0
0 2
.
0 3
.
0 4
.
0 5
.
0 6
.
0 7
.
4.0
1.737
2.263
1.158
0.17
0.7 1
3
Período T (s)
Aceleración
Espectral
S
(g)
Figura 3.38 Anticipación del
espectro de aceleración
según el método propuesto.
almanperez@gmail.com 26 Mar 2017
INFLUENCIA DEL SUELO LOCAL
3-42 VULNERABILIDAD SÍSMICA
3.12.3 Ejemplo5
Encuentre mediante el método propuesto el espectro normalizado de aceleraciones correspondiente a la
componente E-W del registro instrumental obtenido en el Ateneo de Caltech, California, durante el
terremoto de Kern County del 21 de julio de 1952. El espectro normalizado correspondiente así como el
perfil de suelo (aluvión profundo no-cohesivo) son los mostrados en la figura 3.39. La magnitud M del
s
sismofueiguala7.6yladistanciaepicentralfuede127km.
0
10
20
30
100
110
90
Grava
Arcilla arenosa
Roca
Arena y grava
s
0
p
Período T (s)
0 1 2 3
Aceleración
Normalizada
A
n
0
1
2
3
4
KERN COUNTY,
21/07/1952
E-W M =7.6
D=127km
A = 0.053g
Caltech Athenaeum
ALUVIÓN NO-COHESIVO
PROFUNDO GRUPO II
T =0.77 s
x = 5 %
H (m)
3.3
16.5
105
Figura 3.39 Espectro
normalizado de aceleración
34
y perfil del depósito .
Solución:
Delafigura3.39sedesprendeque:
T = 0,77 s A = 0,053 g (no indicada) D = 127 km
p 0
Lasolucióndelproblemainvolucralospasossiguientes:
;GrupoII
a) Amplificaciónespectral (tabla3.4 )
-
b) Períodopredominanteequivalente T (tabla3.4)
p
almanperez@gmail.com 26 Mar 2017
INFLUENCIA DEL SUELO LOCAL
VULNERABILIDAD SÍSMICA 3-43
Período T (s)
0 1 2 3
0.365
0.608
0.932
1.4
Registro real
Método propuesto
Aceleración
Normalizada
A
n
0
1
2
3
4
1.5
3 6 5
. 3
x = 5 %
s
KERN COUNTY,
21/07/1952
E-W M =7.6
D=127 km
A = 0.053g
Caltech Athenaeum
0
Figura 3.40 Anticipación del espectro de
aceleraciones según el método propuesto.
Parasuelosaluvionalesno-cohesivosdegranespesor,
c) Factordecorrimiento (ecuación3-3)
d) Períodosnotablesdelespectro (tabla3.3)
e) Exponentep (ecuación3-2)
f) Puntosnotablesdelespectronormalizado (figura3.34)
(tabla3.4)
g) Tramocomprendidoentrelosperíodos T y T (ecuación3-4)
3 4
Calcularemostresordenadas.Así,
para T=1,1
para T=1,2
para T=1,3
La figura 3.40 muestra el espectro normalizado suavizado de aceleración resultante. Obsérvese el
excelentegradodesimilitudobtenidoconelespectroreal.
El espectro de aceleraciones de obtiene multiplicando las ordenadas del espectro normalizado de
aceleraciones(figura3.40)porlaaceleraciónpicodelterreno,(A =0,053g).
0
,
,
,
almanperez@gmail.com 26 Mar 2017
INFLUENCIA DEL SUELO LOCAL
3-44 VULNERABILIDAD SÍSMICA
3.13 PERÍODOFUNDAMENTALDELDEPÓSITO. MÉTODOPROPUESTO
Numerosas observaciones llevadas a cabo después de la ocurrencia de sismos destructivos han mostrado
que existe una marcada correlación entre el daño ocasionado en edificaciones y las condiciones
geotécnicas locales, siendo en general mayor el daño en depósitos aluvionales de gran espesor o en
depósitosdesueloblandoqueelobservadoendepósitosdesuelodurorígidooenroca.
A pesar que gran parte del daño observado es atribuible a asentamientos excesivos del terreno,
deslizamientos y licuefacción, existe también evidencia de que las condiciones del suelo local afectan
directamente las características de los movimientos del terreno: amplitudes, contenido de frecuencias, y
la forma del espectro. La figura 3.29 muestra claramente que existe un desplazamiento de la forma
espectral hacia la zona de períodos más largos a medida que disminuye la rigidez del depósito. En la
sección3.10yahabíamosdiscutidoalgoalrespecto.
Comentábamos en las secciones anteriores que las condiciones del suelo local ejercen una enorme
influencia en la forma del espectro de aceleraciones. En esta sección se propone un método analítico
Distancia a la Falla (km)
0 50 100 150 200 250
T : Período fund. depósito (s)
T : Período fund. depósito (s)
T
0.6
0.8
1.0
1.2
1.4
1.6
1.8
2.0
2.25
2.5
0.4
0.6
1.0
1.2
1.4
1.6
1.8
2.0
2.5
0.1
0.2
s
s
s
Período
Predominante
T
(s)
0.5
1.0
1.5
0.0
2.0
p
Distancia a la Falla (km)
0 50 100 150 300 350
Período
Predominante
T
(s)
0.5
1.0
1.5
2.0
2.5
3.0
0.0
p
GRUPO II: Roca, suelos rígidos y no
cohesivos de gran espesor
GRUPO I: Suelos blandos
Figura 3.41 Variación propuesta del período predominante en función del período fundamental del
depósito y de la distancia a la falla.
almanperez@gmail.com 26 Mar 2017
INFLUENCIA DEL SUELO LOCAL
VULNERABILIDAD SÍSMICA 3-45
T :
sencillo que permite evaluar el período fundamental del depósito a partir de la distancia a la falla D, la
s
forma del espectro de aceleraciones asociado a algún registro instrumental, el período predominante del
espectro T yeltipodesuelodondeseobtuvoelregistro.
p
La ubicación relativa del período predominante espectral T depende básicamente de los siguientes
p
factores:a)delperíodofundamentaldeldepósitoT ,yb)deladistanciaalazonadedisipacióndeenergía,D.
s
Dependiendo del tipo de suelo (grupos I y II), el período fundamental del depósito puede hallarse
directamente a partir de las curvas mostradas en la figura 3.41. En suelos blandos (grupo I), el período
fundamental del depósito T es igual al período predominante del espectro de aceleraciones T para
s p
distanciasalafallamayoresa140km.
3.13.1 Ejemplo6
Obtener mediante el método propuesto el período fundamental de los depósitos de suelo en donde se
obtuvieronlosregistrosdeaceleracióndelossiguientestreseventossísmicos:
a) FosterCity(figura3.35);terremotodeLomaPrietadel17deoctubrede1989.
b) CiudaddeMéxico(estaciónSCT;figura3.37);terremotodeMéxicodel19deseptiembrede1985.
c) CaltechAtheneaum(figura3.39);terremotodeKernCountydel21dejuliode1952.
Solución:
Casoa:
18
Tipodesuelo:blando(GrupoI)
18
DistanciaepicentralD=48km
Períodopredominante T =0,66s,(figura3.35).
p
Con esta información y con el auxilio de las curvas correspondientes al grupo I mostradas en la figura 3.42
seobtiene,queelperíodofundamentaldeldepósitoesiguala0,84segundos.
Casob:
27
Tipodesuelo:blando(GrupoI)
27
DistanciaalafallaD=300km
Períodopredominante T =2s(figura3.37).
p
Con esta información y con el auxilio de las curvas correspondientes al grupo I mostradas en la figura 3.42
seobtiene,queelperíodofundamentaldeldepósitoesiguala2segundos.
Casoc:
34
Tipodesuelo:No-cohesivodegranespesor (GrupoII)
29
DistanciaepicentralD=127km
PeríodopredominanteT =0,77s
p
ConestainformaciónyconelauxiliodelascurvascorrespondientesalgrupoIImostradasenlafigura3.42
seobtiene,queelperíodofundamentaldeldepósitoesiguala1,47segundos.
almanperez@gmail.com 26 Mar 2017
INFLUENCIA DEL SUELO LOCAL
3-46 VULNERABILIDAD SÍSMICA
Distancia a la Falla (km)
Distancia a la Falla (km)
0.6
0.8
1.0
1.2
1.4
1.6
1.8
2.0
2.25
2.5
T : Período dinámico del sitio (s)
T
GRUPO II
0.4
0.6
1.0
1.2
1.4
1.6
1.8
2.0
2.5
0.1
0.2
s
(a)
(b)
(c)
Período
Predominante
T
(s)
0.5
1.0
1.5
0.0
0 50 100 150 200 250
2.0
p
127
0.77
0 50 100 150 300 350
48
Período
Predominante
T
(s)
0.5
1.0
1.5
2.0
2.5
3.0
0.0
p
0.66
T : Período dinámico del sitio (s)
GRUPO I
s s
Figura 3.42 Utilización de las curvas propuestas para la evaluación del período fundamental del depósito.
En las primeras etapas de un proceso de microzonificación sísmica, por ejemplo, la evaluación del período
fundamental de un depósito de suelo por medio de esta técnica puede ser particularmente útil en una
ciudaddondeexisteunareddeacelerógrafosinstaladosyseproduceunsismo.
En efecto, conocidas las formas de los espectros de aceleración obtenidos a partir de los registros de
aceleraciones en la superficie del terreno (acelerogramas), puede obtenerse el período fundamental
(también llamado período dinámico) de los depósitos directamente a partir de los gráficos de la figura 3.41
sieltipoogrupodesueloyladistanciaalafallaenlaestaciónsismológicasonconocidos.
De esta forma podrían detectarse, en una primera etapa de interpretación de daños, cambios en la
geometría, espesor, rigidez e identificación del tipo de suelo que conforman los depósitos en áreas
determinadas de una ciudad sin necesidad de llevar a cabo perforaciones profundas o costosos estudios
geotécnicosygeofísicosdelterreno.
3.14 MICROZONIFICACIÓNSÍSMICADEÁREASURBANAS
La microzonificación sísmica de una ciudad envuelve el manejo de una gran cantidad de información referente
a la evaluación del riesgo sísmico, amenaza geológica, clasificación de las propiedades del suelo local, análisis
delarespuestadinámicadelosdepósitos,yevaluacióndelosefectosdeinteracciónsuelo-estructura.
Implica además la creación de códigos, normas y reglamentos para el diseño, planificación urbana,
ordenanzas municipales, cobertura de seguros, planes de defensa civil, clasificación de las edificaciones
almanperez@gmail.com 26 Mar 2017
INFLUENCIA DEL SUELO LOCAL
VULNERABILIDAD SÍSMICA 3-47
Figura 3.43 Distribución probable de aceleraciones
35
máximas esperadas en la ciudad de Tokio, Japón .
segúnsuusoeimportancia,segúnsutipología
estructural y edad, especialmente aquellas de
uso vital tales como hospitales, núcleos
escolares, universidades, iglesias, cuerpos de
bomberos,clínicasambulatoriasetc.
Cuando esta información se maneja con
acertado criterio ingenieríl, tomando en cuenta
las lecciones aprendidas del comportamiento
estructural de edificaciones observado durante
terremotos pasados, se hace entonces posible
el logro del objetivo básico de la ingeniería
sismorresistente: “reducir la vulnerabilidad
sísmicadeunáreaurbana”.
Con el fin de ilustrar al lector, se incluyen a
continuación algunos resultados de estudios
de microzonificación sísmica de ciudades
propensasalaacciónsísmica.
Las figuras 3.43 y 3.44 muestran los resultados
de un estudio orientado a evaluar cuales serían
las áreas mas afectadas en la ciudad de Tokio,
Japón, en el caso de que un sismo hipotético
(pero posible) de gran magnitud tuviera lugar
35
enlasproximidadesdeesaenormeciudad .
La figura 3.43 por ejemplo, muestra la
distribución de aceleraciones máximas
esperadas en la superficie de los depósitos
durante un evento de esa naturaleza, mientras
que la figura 3.44 muestra cual sería la
distribución de áreas propensas a mayor o
menorlicuefacción.
3.15 CASODEINTERÉS:ELVALLEDECARACAS
La figura 3.45 muestra un mapa indicando la vulnerabilidad sísmica de edificaciones ubicadas en el valle
de Caracas evaluada tomando en cuenta las condiciones del suelo y geología local, el tipo de estructura y
36
suvariaciónconlaprofundidaddelosdepósitosdealuvión .
Las figuras 3.46 y 3.47 muestran que la ubicación de edificaciones en el valle de Caracas en las zonas de los
cerrosymontañas(zonaRenlafigura3.45)yenlaszonasdelosPalosGrandes,Altamira,SantaEduvigisySan
Bernardino(zonasAyBenlafigura3.45)sondiametralmenteopuestasalasrecomendadasenlafigura3.45.
Figura3.44 Distribución probable de zonas licuables en
35
la ciudad de Tokio, Japón .
almanperez@gmail.com 26 Mar 2017
INFLUENCIA DEL SUELO LOCAL
3-48 VULNERABILIDAD SÍSMICA
ZONAS A y B: Vulnerables para edificios altos y/o
flexibles, T ³1.0 s. Aptas para edificios rígidos.
1
ZONA C: Aptas para cualquier tipo de edificación
racional.
ZONA R: Inadecuada para edificios rígidos con pantallas o
estructuras bajas aporticadas con exceso de tabiquería,
quintas y viviendas de escasos recursos, T £ 0,3 s.
1
ZONA DE FALLA: 1) Tacagüa-El Avila: Prohibitiva para
cualquier tipo de edificación, (Deslaves, Cota Mil).
2) Las Adjuntas: Construcción no recomendable.
R
E
C
O
M
E
N
D
A
C
I
O
N
E
S
VULNERABILIDAD SÍSMICA DEL VALLE DE CARACAS
0 1000 2000 3000 4000
metros
0
45
90
120
230
160
120
90
0
45
45
45
45
45
90
0
0
0
0
0
0
0 0
0
45
0
0
20
R R C
R
R
A
B
R
R
C
C
Falla
Tacagüa - El Ávila
Las
Mercedes
Petare
El Valle
El Paraiso
San Martín
Catia San
Bernardino
Plaza Venezuela Los Palos
Grandes
EL Marques
Falla
Las
Adjuntas
t
Co a Mil
ot i
C a M l
o
C ta Mil
Figura 3.45 Mapa esquemático de microzonificación
36
sísmica de la ciudad de Caracas .
Figura 3.46 Asentamiento de viviendas en cerros
perimetrales al valle de Caracas, (Foto J.L. Alonso).
Figura 3.47 Concentración de edificios altos en la
zona de Los Palos Grandes, (Foto J.L. Alonso).
almanperez@gmail.com 26 Mar 2017
INFLUENCIA DEL SUELO LOCAL
VULNERABILIDAD SÍSMICA 3-49
3.16 CONSIDERACIONESADICIONALES
El rápido, creciente, desorganizado y continuo desplazamiento de la población rural hacia las grandes
ciudades como en el caso de la ciudad de Caracas reviste características alarmantes, causando por un lado
la ubicación indiscriminada de viviendas marginales o de escasos recursos en terrenos inapropiados y de
altísima peligrosidad (ver figuras 3.4 a la 3.7, 3.46 y 3.48), y por el otro, el congestionamiento del tráfico
vial, de hospitales, colegios, edificios de vivienda, industrias, etc., aumentando en forma exponencial la
densidad humana por unidad de área, y por ende, su vulnerabilidad ante la ocurrencia de amenazas
naturales.
Esta situación, aunada a un anárquico crecimiento urbanístico experimentado en las zonas periféricas de
las grandes ciudades ubicadas en zonas sísmicamente activas, aumenta la posibilidad de que un
terremotopuedadiezmarestaszonas.
Basadosenlasconsideracionesanteriores,serecomienda:
1. Evaluación de la amenaza en aquellas zonas que son sísmicamente activas: a nivel regional (macro-
regionalización)yanivellocal(microzonificación).
2. Incorporación de los efectos de interacción suelo-estructura en los proyectos de zonificación
37,38
urbanística .
3. Deben evitarse las concentraciones de edificaciones de vivienda, industriales, escolares, hospitalarias,
etc., en aquellas zonas de demostrado alto riesgo geológico (derrumbes, deslaves, quebradas
deslizamientos, licuefacción). Por el contrario, deben reservarse estas áreas para zonas verdes,
parques, estacionamiento de vehículos al aire libre, o cualquier otro fin que no represente riesgo para
susocupantes.
4. Deben destinarse los emplazamientos mas favorables desde el punto de vista sísmico para la
construcción de hospitales, centros de defensa civil, bomberos, instalaciones escolares, universidades,
edificiosdeviviendaydemásdependenciasgubernamentales.
5. En el caso de instalaciones industriales de envergadura (refinerías, plantas eléctricas, presas, estaciones
ferroviarias)porcitaralgunas,sedebetambiéntomarencuentalasconsideracionesseñaladas.
6. Debe llevarse un control estricto de la densidad de población, de la altura de los edificios y de la calidad
constructiva.
La inclusión de los lineamientos contemplados en los estudios de microzonificación sísmica en definitiva
pueden servir para dos propósitos: a) indicar la magnitud del riesgo en las zonas ya construidas, y b)
planificarenformasegurafuturosdesarrollosenáreasdeactualbajadensidad.
En los últimos años se ha observado la iniciativa por parte de organismos gubernamentales de
descentralizar los núcleos urbanos de viviendas populares que se ubican en zonas montañosas de alto
riesgo geológico, como son algunos de los cerros que rodean la ciudad de Caracas, (figuras 3.46 y 3.48).
Para ello, se están construyendo nuevas viviendas con el fin de reubicar estas comunidades en
almanperez@gmail.com 26 Mar 2017
asentamientos de menor riesgo. Tal es el caso de
los innumerables complejos habitacionales
construidos en los Valles del Tuy por el Instituto de
Vivienda y Hábitat del Estado Miranda, INVIHAMI,
(verfigura3.49).
Estos nuevos asentamientos urbanos están
ubicados en áreas geológicamente más apropiadas,
a la vez que cumplen con otros requisitos de
planificación urbanística, diseño y construcción
queayudanadisminuirsuvulnerabilidad.
Finalmente, conviene nuevamente resaltar que
desde el punto de vista de la ingeniería geotécnica
debe tenerse especial cuidado en la selección
Figura 3.48 Etapa inicial de asentamiento de
viviendas de escasos recursos, (Foto J.L. Alonso).
apropiada de las zonas destinadas a la construcción de viviendas. Pero esta recomendación no solo es
válida para la construcción de viviendas de escasos recursos en zonas montañosas geológicamente
inestables como es el caso que recién apuntábamos. También es válida para todo tipo de construcción de
edificaciones en zonas potencialmente licuables tales como las mostradas en el Complejo Turístico El
Morro,ubicadoenlaregiónnororientaldeVenezuela,(verfigura3.50).
Figura 3.49 Asentamiento piloto de viviendas de bajos
recursos económicos, (Foto J.L. Alonso).
Figura 3.50 Complejo Turístico El Morro,
diciembre de 2006, (Foto J.L. Alonso).
INFLUENCIA DEL SUELO LOCAL
3-50 VULNERABILIDAD SÍSMICA
3.17 BIBLIOGRAFÍASELECCIONADA
3.17.1 BibliografíaRecomendada
De Santis, F., Singer, A., y Audemard, (1989), Manifestaciones de Lateral Spread en el Delta Lacustre de Güigüe,
Costa Sur del Lago de Valencia Durante el Terremoto de Caracas del 29-07-67, VII Congreso Geológico
Venezolano,Barquisimeto,TomoIII,pp.1124-1136,Venezuela.
almanperez@gmail.com 26 Mar 2017
Audemard, F., and De Santis, F., (1991), Survey of Liquefaction Structures Induced by Recent Moderated
Earthquakes,Bull.ofIntern.Assoc.ofEng.Geolo.,No.44,pp5-16.
González de Vallejo, L.I., Ferrer, M., Ortuño, L. y Oteo, C., (2004), Ingeniería Geológica, Pearson Educación,
PrenticeHall,Madrid.CoordinadorGonzálezdeVallejo,L.I.
Kramer,S.L.,(1996),GeotechnicalEarthquakeEngineering,PrenticeHall,UpperSaddleRiver,NewJersey.
Tarbuck,E.J.,yLutgens,F.K.,(2000),CienciasdelaTierra.UnaIntroducciónalaGeologíaFísica. Sexta Edición,
PrenticeHall.
Cernica,J.N.,(1995),GeotechnicalEngineering:FoundationDesign.JohnWiley&Sons,Inc.
Das,B.M.,(1994),PrinciplesofGeotechnicalEngineering,ThirdEdition,EWSPublishingCompany,Boston.
Valcarce A.G., González, P., Hernández, R.J., Pascual, R., Sánchez, A., e Irigoyen, D., (2003), Manual de
Edificación.MecánicadelosTerrenosyCimientos,CIEInversionesEditorialesDossat2000,España.
DíazR.A.,(2005),DinámicadeSuelos,Limusa,NoriegaEditores.México.
González, A.G., (2000), El Fenómeno de Licuefacción en Suelos, Ocurrencia y Evaluación en Venezuela, Trabajo
FinaldeGradoParaOptaralTítulodeEspecialistaenGeotécnia,UniversidadsimónBolívar,Caracas.
FUNVISIS, (2000), Estudios de Métodos y Acciones Para Contrarrestar los Efectos Producidos por Terremotos en
Caracas, Memorias del Taller Internacional, Fundación Venezolana de Investigaciones Sismológicas, Serie
TécnicaNo.1-2001.
FUNVISIS, (2002), III Coloquio Sobre Microzonificación Sísmica, Memorias, Fundación Venezolana de
InvestigacionesSismológicas,SerieTécnicaNo.1-2002.
3.17.2 BibliografíaConsultada
1
Earthquake Engineering Research Institute, EERI, (1999), 1999 Kocaeli, Turkey, Earthquake Reconnaissance
Report,Oakland,California.
2
Earthquake Engineering Research Institute, EERI, 1999 Chi-Chi, Taiwan, Earthquake Reconnaissance Report,
Oakland,California.
3
Rangel, A.S., (2006), Desalojo Preventivo por Deslizamientos. Caso Barrio Santa Ana, Antímano, Caracas,
Capítulo XII. IngenieríaForense y Estudios de Sitio. Guía Para la Prevención y Gestión de Riesgos, BANESCO
Seguros,EditorJoséGrases.
INFLUENCIA DEL SUELO LOCAL
VULNERABILIDAD SÍSMICA 3-51
almanperez@gmail.com 26 Mar 2017
4
Salcedo, D, (2006), ElDeslizamientodelaLaderaSurdelViaductoNo.1,AutopistaCaracas-LaGuaira,Capítulo
XIII, Ingeniería Forense y Estudios de Sitio. Guía Para la Prevención y Gestión de Riesgos, BANESCO
Seguros,EditorJoséGrases.
5
Camargo, R.M., (2006), Reforzamiento del Viaducto No. 1, Autopista Caracas-La Guaira, Capítulo XIV,
Ingeniería Forense y Estudios de Sitio. Guía Para la Prevención y gestión de Riesgos, BANESCO Seguros,
EditorJoséGrases.
6
Murck,B.W.,Skinner,B.J.,andPorter,S.C.,(1996),EnvironmentalGeology,JohnWiley&Sons,INC.
7
Seed, H.B., (1969), The Influence of Local Soil Conditions on Earthquake Damage, Soil Dynamics, Specialty
Conference,MexicoCity,August.
8
Seed, H.B. and Idriss, I.M., (1982), Ground Motions and Soil Liquefaction During Earthquakes, Earthquake
EngineeringResearchInstitute,EERI,Berkeley,California.
9
Seed, R.B., Cetin, K.O., Moss, R.E.S., Kammerer, A.M., Wu, J., Pestana, J.M., Riemer, M.F., Sancio, R.B., Bray,
J.D., Kayen, R.E., and Faris, A., (2003), Recent Advances in Soil Liquefaction Engineering: A Unified and
ConsistentFramework,ReportNo.EERC2003-06,CollegeofEngineering,UniversityofCalifornia,Berkeley.
10
Earthquake Engineering Research Institute, (EERI), (1994), Earthquake Basics Brief No. 1: Liquefaction,
WhatitisandWhattoDoAboutit,Oakland,California.
11
International Conference of Building Officials, (1997), Uniform Building Code, 1997 Edition, Whittier,
California,UBC,1997.
12
Normas Venezolanas COVENIN 1756-1:2001, (2001), Edificaciones Sismorresistentes, República
BolivarianadeVenezuela.
13
Seed, H.B., Idriss, I.M., and Dezfulian, H., (1970), Relationships Between Soil Conditions and Building
Damage in the Caracas Earthquake of July 29, 1967, Report No. EERC 70-2, College of Engineering, University
ofCalifornia,Berkeley.
14
Shnabel, P.B., and Seed, H.B., (1972), Acceleration in Rock for Earthquakes in the Western United States,
Report No. EERC 72-2, Earthquake Engineering Research Center, College of Engineering, University of
California,Berkeley.
15
Nuttli, O.W., and Herrmann, R.B., (1981), Consequences of Earthquakes in the Mississippi Valley, ASCE
Reprint81-519,ASCENacionalConvention,St.Louis.
INFLUENCIA DEL SUELO LOCAL
3-52 VULNERABILIDAD SÍSMICA
almanperez@gmail.com 26 Mar 2017
16
Molina, A., Granado, C., Mebarki, A., y Sánchez, J., (2002), Estudio de Amenaza Sísmica de Venezuela con
FinesdeZonificación,IIIColoquioSobreMicrozonificaciónSísmica,SerieTécnicaNo.1-2002,FUNVISIS.
17
Pérez, O.J., Jaimes, M.A., and Garciacaro, E., (1997), Microseismicity Evidence for Subducción of the
Caribbean Plate Beneath the South American Plate in Northwestern Venezuela, Journal of the Geophysical
Research,Vol.102,NoB8,pp.17,875-17882,August10.
18
Idriss, I.M., (1990), Response of Soil Sites During Earthquakes, A memorial Symposium to Honor Harry
BoltonSeed,Berkeley,California,Vol.2BitechPublishers,Ltd.
19
Idriss, I.M., Dezfulian, H., and Seed, H.B., (1969), Computer Programs for Evaluating the Seismic Response of
Soil Deposits with Non-Linear Characteristics Using Equivalent Linear Procedures, Geotechnical Engineering,
Department of Civil Engineering, Institute of Transportation and Traffic Engineering, University of
California,Berkeley.
20
Schnabel, P.B., Lysmer, J., and Seed, H.B., (1972), A Computer Program for Earthquake Response Analysis of
Horizontally Layered Sites, Earthquake Engineering Research Center, Report No. EERC 72-12, College of
Engineering,UniversityofCalifornia,Berkeley.
21
Seed, H.B., Idriss, I.M., and Kieffer, F.W., (1968), Characteristics of Rock Motions During Earthquakes,
Earthquake Engineering Research Center, Report No. EERC 68-5, College of Engineering, University of
California,Berkeley.
22
Seed, H.B., and Alonso, J.L., (1973), Soil-Structures Interaction Effects in the Caracas Earthquake of 1967.
Earthquake Engineering Research at Berkeley-1973. Report No. EERC 73-33, College of Engineering,
University of California, Berkeley, (Papers Presented at the Fifth World Conference on Earthquake
Engineering,Rome,1973).
23
Seed, H.B., y Alonso, J.L., (1974), Efectos de Interacción Suelo-Estructura en el Terremoto de Caracas de 1967,
Memorias del I Congreso Venezolano de Sismología e Ingeniería Sísmica, Caracas, Octubre, República de
Venezuela.
24
Sozen, M.A., Jennings, P.C. Matthieson, R.B., Housner, G.W, and Newmark, N.M., (1968), Engineering
ReportontheCaracasEarthquakeof29July1967,NationalAcademyofSciences,Washington,D.C.
25
Weston Geophysical Engineers Int. Inc., (1968), Investigaciones Sísmicas del Subsuelo en el Valle de Caracas
yenelLitoralCentral, Estudio realizado bajo la planificación y supervisión de la Comisión Presidencial para
elEstudiodelSismo,SegundaFase,Caracas,RepúblicadeVenezuela.
26
Seed, H.B., Whitman, R.V., Dezfulian, H., Dobry, R., and Idriss, I.M., (1972), Soil Conditions and Building
Damage in 1967 Caracas Earthquake, Journal of the Soil Mechanics and Foundations Division, ASCE, Vol. 98,
No.SM8,Proc.Paper9108,August,pp.787-806.
VULNERABILIDAD SÍSMICA 3-53
INFLUENCIA DEL SUELO LOCAL
almanperez@gmail.com 26 Mar 2017
27
Seed, H.B., and Romo, 1987, M.P., (1987), Analytical Modeling of Dynamic Soil Response in the Mexico
Earthquake of September 19, 1985, Strong Ground Motion Seismic Analysis, Design and Code Issues, A Two-
DayCoursefromEERI,LosAngeles,April10-11.
28
Bolt,B.A.,(1999),Earthquakes,FourthEdition,W.H.FreemanandCompany,NewYork.
29
Seed, H.B., Ugas, C., and Lysmer, J., (1974), Site-Dependent Spectra for Earthquake-Resistant Design, Report
No.EERC74-12,Berkeley.
30
Alonso, J.L., and Larotta, J., (1977), Seismic Risk and Seismic Zoning of the Caracas Valley, VI World
ConferenceonEarthquakeEngineering,NewDelhi,India.
31
Alonso, J.L., and Urbina, L., (1978), A New Microzonation Technique for Design Purposes, 2nd. World
ConferenceonMicrozonation,SanFrancisco,USA.
32
Alonso, J.L., (1987), Microzonation in Seismic Areas, II International Earthquake Conference, Los Angeles,
California,USA.
33
Alonso, J.L., (1992), Spectral Curves-versus-Distance and Dynamic Site-Periods: A simplified Technique, X
WorldConferenceonEarthquakeEngineering,Madrid,Spain.
34
Duke C.M., and Leeds, D.J., (1962), Site Characteristics of Southern California Strong-Motion Earthquake
Stations, Report No. 65-55, University of California, Dept. of Engineering, Los Angeles, California,
November.
35
Kikuchi, T., Okuda, S., and Yamada, M., (2001), An Earthquake Disaster Action Program of a Private Japanese
Construction Company. The Concept of the Program and a Damage Estimation System, FUNVISIS, Memorias
delTallerInternacional,SerieTécnicaNo.1,105-110,Caracas.
36
Alonso, J.L., (1976), La Zonificación Sísmica Como Elemento Imprescindible en el Planeamiento Urbano,
RevistaNo.304delColegiodeIngenierosdeVenezuela,AñoLIII,Caracas,RepúblicadeVenezuela.
37
Alonso, J.L., (1977), Espectros Sísmicos, Coeficientes de Corte Basal de Diseño y Recomendaciones Finales,
Micro-zonificación Sísmica de Mérida, 2da Edición, Tomo III, Ministerio del Desarrollo Urbano, Oficina
TécnicaespecialdelSismo,Caracas,RepúblicadeVenezuela.
38
Alonso, J.L., (1996), Estudio Propuesto Para la Implementación de Ordenanzas Urbanísticas del Municipio
Chacao, Tomando en Cuenta las Condiciones Locales de Sismicidad, Estudio Solicitado por la Alcaldía de
Chacao,OficinaLocaldePlaneamientoUrbano,Caracas,RepúblicadeVenezuela.
INFLUENCIA DEL SUELO LOCAL
3-54 VULNERABILIDAD SÍSMICA
almanperez@gmail.com 26 Mar 2017
Fundamentos
del
Análisis
y
Diseño
Estructural
4.1 Introducción
4.2 Proceso del Análisis y Diseño Estructural
4.3 Identificación de las Cargas o Acciones
4.4 Clasificación de las Cargas en Edificaciones
4.5 Métodos de Diseño Estructural
4.6 Solicitaciones para el Estado Límite de
Agotamiento Resistente
4.7 Factores de Minoración de la Resistencia
4.8 Ejemplo
4.9 La Seguridad. Aspecto Fundamental
4.10 Comentarios Adicionales
4.11 Bibliografía Seleccionada
4
almanperez@gmail.com 26 Mar 2017
FUNDAMENTOS DEL ANÁLISIS Y DISEÑO ESTRUCTURAL
4-2 VULNERABILIDAD SÍSMICA
Torre Corp-Banca, Caracas.
(Foto J.L. Alonso).
almanperez@gmail.com 26 Mar 2017
VULNERABILIDAD SÍSMICA 4-3
4.1 INTRODUCCIÓN
Durante siglos el hombre ha dedicado enormes esfuerzos en la construcción de sus viviendas, acueductos,
puentes, viaductos, túneles, ferrocarriles, tanques, torres de transmisión eléctrica, edificios industriales,
aeropuertos, hangares, refinerías, presas, etc. Para ello, ha hecho uso de los principios del análisis y diseño
estructural. Su diseño ha estado motivado por la necesidad del uso de dichas obras de ingeniería. En este
Capítulo se analizan las etapas que intervienen en el proceso del análisis y diseño estructural de
edificaciones,especialmenteaquellasubicadasenzonasdealtoriesgosísmico.
4.2 PROCESODELANÁLISISYDISEÑOESTRUCTURAL
Para el análisis y diseño de cualquier obra civil es preciso definir su uso, identificando y cuantificando las
acciones o cargas que pueden actuar sobre la estructura durante su vida útil. Para ello debemos tomar en
cuentalosfactoresfísicosambientalesqueintervienenparaproducirdichascargas.
Una vez que las cargas han sido estimadas, el siguiente problema radica en seleccionar las combinaciones
más desfavorables de cargas que pudieran simultáneamente actuar sobre la estructura. Por ejemplo,
puede darse el caso que las pilas de un puente que atraviesa una quebrada sean golpeadas por un flujo
torrencial de agua y piedras, y al mismo tiempo originarse en su plataforma de rodamiento un
atascamiento de camiones y vehículos de carga en ambos sentidos. Pero también pudiese ocurrir que las
4 FundamentosdelAnálisisyDiseñoEstructural
almanperez@gmail.com 26 Mar 2017
FUNDAMENTOS DEL ANÁLISIS Y DISEÑO ESTRUCTURAL
pilas del puente o sus estribos se hundieran por efectos de licuefacción producidos durante un terremoto.
El ingeniero estructural debe por tanto considerar distintas combinaciones de posibles escenarios y elegir
paraeldiseñoelmásdesfavorable.
En zonas de alto riesgo sísmico, el proceso de la concepción de una edificación sismorresistente obliga a
losprofesionalesinvolucradoseneldiseñoaladifíciltareadeseleccionaracertadamentedesdesuiniciola
configuraciónyubicacióndelossistemasresistentesdelconjunto.Esteprocesodebeincluirlanaturaleza,
tamañoyubicacióntantodeloselementosestructuralescomoladeloselementosnoestructurales.
Si la configuración inicial de la edificación es deficiente, también lo será el resultado final. Por el contrario,
si la concepción de la configuración y del esquema inicial es satisfactoria, el resultado final será más que
aceptable. De ahí la enorme importancia de una buena concepción inicial de la configuración, forma,
simetríayplanificaciónconstructivadeunaedificación.
El advenimiento y refinamiento de los métodos matriciales de análisis estructural, aunado al enorme
avance tecnológico experimentado en las décadas recientes en el campo de los computadores personales,
han permitido que problemas que hace apenas 20 años eran virtualmente imposibles de resolver sin el
auxiliodeenormescomputadorasseanhoyrutinariamenteresueltosconextremafacilidad.Estehechoha
flexibilizado la tarea de modelar la estructura, proceso en el que pueden claramente identificarse dos
aspectosfundamentales:
1. Lograr una mayor precisión en el cálculo estructural, minimizando los errores de redondeo de los
métodosdecálculonuméricoinvolucradosenelproceso.
2. Evaluación de las cargas o acciones que actúan sobre el modelo estructural tomando en cuenta el
carácteraleatoriodelasmismas.
El primer aspecto del proceso del análisis y diseño estructural involucra la solución numérica de sistemas
de ecuaciones basados en los principios de la mecánica estructural, incorporando en el modelo las
propiedades de los materiales constructivos seleccionados. Durante este proceso se relacionan las
acciones o cargas externas impuestas al modelo estructural con su respuesta (esfuerzos y deformaciones
resultantes),permitiendocomoobjetivoprimordialeldiseñoenformasegurayeconómica.
Para que el diseño sea exitoso el ingeniero estructural debe poseer un conocimiento exhaustivo de las
propiedades de los materiales constructivos seleccionados, así como también conocer y aplicar los
requerimientos normativos correspondientes. Una vez que se ha llevado a cabo un diseño preliminar en el
quesedefinenlageometría,proporcionesydimensionesdelasseccionesdeloselementosqueconforman
el sistema estructural, éste debe satisfacer los requerimientos de rigidez y resistencia, así como también
losrequisitosrelacionadosconeluso,seguridad,eficiencia,estéticayeconomíadelaedificación.
El diagrama de flujo de la figura 4.1 sintetiza conceptualmente las etapas del proceso del análisis y del
diseñoestructuraldeedificacionescomúnmenteconstruidasporelhombre.
4-4 VULNERABILIDAD SÍSMICA
almanperez@gmail.com 26 Mar 2017
VULNERABILIDAD SÍSMICA 4-5
FUNDAMENTOS DEL ANÁLISIS Y DISEÑO ESTRUCTURAL
Inicio
Defina los requerimientos de uso del sistema estructural
Seleccione el sistema estructural,
geometría, y el material de construcción
a) Determine las cargas actuantes
previstas, (Normas)
b) Determine los requerimientos de servicio:
control de las deformaciones, etc. (Normas)
Cumple ≤
Análisis estructural y evaluación de las
solicitaciones en puntos de interés
Estados Límites: (Normas)
Requerimientos de resistencia.
¿Demanda ≤ Capacidad?
Verifique el cumplimiento de los
requerimientos de servicio: control de
deflexiones, vibraciones, etc. (Normas)
Rediseñe hasta
alcanzar la capacidad
resistente necesaria
> No cumple
Cumple No cumple
¿Desea analizar otra
alternativa de diseño?
Rediseñar hasta satisfacer los
requerimientos de servicio
Repita el
proceso
Repita el
proceso
SI NO
Seleccione la alternativa más conveniente:
(economía, facilidad constructiva, eficiencia)
Memoria descriptiva: especificaciones
constructivas, planos, cómputos métricos,
análisis de precios unitarios, etc.
Diseño estructural preliminar
Construcción
Fin
α
α
Figura 4.1 Etapas del proceso del análisis y diseño estructural.
almanperez@gmail.com 26 Mar 2017
4-6 VULNERABILIDAD SÍSMICA
FUNDAMENTOS DEL ANÁLISIS Y DISEÑO ESTRUCTURAL
4.3 IDENTIFICACIÓN DE LAS CARGAS O ACCIONES
Quizás la tarea más difícil que un ingeniero estructural encara durante el proceso del diseño es la
identificación y estimación acertada de las cargas o acciones que pueden actuar sobre la estructura
durante su vida útil. Debe además ser capaz de distinguir con claridad la diferencia que existe entre cargas
estáticas y cargas dinámicas. Para ello es preciso recordar que la mecánica es una rama de la física que
estudia el estado de reposo o de movimiento de cuerpos sometidos a la acción de fuerzas, así como
tambiénsusefectos.
A continuación se analizan los distintos tipos de cargas o acciones con las que un ingeniero estructural
debeestarfamiliarizadoduranteelprocesodelanálisisydiseño.
4.3.1 Cargas Estáticas y Cargas Dinámicas
Las cargas estáticas son aquellas cargas que se aplican muy lentamente a la estructura y por ende pueden
considerarse invariables en el tiempo. Las deformaciones resultantes también ocurren muy lentamente y
alcanzansumáximovalorcuandolafuerzaestáticaaplicadaalcanzatambiénsuvalormáximo.
Las cargas dinámicas son aquellas que actúan sobre la estructura, normalmente caracterizadas por
cambios rápidos en magnitud y en dirección. En consecuencia, las deformaciones correspondientes
también varían bruscamente, observándose que las deformaciones máximas no necesariamente tienen
lugar cuando las fuerzas aplicadas alcanzan sus valores máximos. Este es el caso asociado a la acción
sísmica.
Lafigura4.2muestraunaclasificacióngeneraldeacuerdoaltipoyduracióndelascargas.
Entre los tipos de carga o acciones dinámicas que actúan sobre las estructuras pueden distinguirse las
originadas por la acción de equipos o maquinarias rotativas, impacto en puentes producidos por el frenado
de vehículos de carga, choque de barcos en muelles, explosiones, la acción del viento y el movimiento
sísmico.
Elcomportamientodinámicodeunsistemaestructuralbajocargasdinámicasdifieredelcomportamiento
bajocargasestáticasenlossiguientesaspectos:
1. En el problema dinámico, tanto las cargas aplicadas como todo lo relacionado con la respuesta
estructural del elemento (deformaciones, fuerzas internas, esfuerzos, etc.) varían en el tiempo. En
consecuencia existirán tantas respuestas distintas como variaciones con el tiempo experimente la
carga aplicada. En el caso estático, por el contrario la carga aplicada permanece invariable en el
tiempo,yenconsecuencialarespuestaestructuralosoluciónesunasola.
2. El segundo y quizás más importante aspecto que distingue el problema dinámico del estático radica en
el hecho de que en el caso dinámico los desplazamientos de las juntas, así como también las
almanperez@gmail.com 26 Mar 2017
FUNDAMENTOS DEL ANÁLISIS Y DISEÑO ESTRUCTURAL
VULNERABILIDAD SÍSMICA 4-7
Figura 4.2 Clasificación de las cargas según su tipo y duración.
Cargas
Estáticas Dinámicas
Cargas
permanentes
fijas
Cargas
variables
móviles
Asentamientos,
cambios de
temperatura, etc.
Oscilatorias
a) Uniformes
b) irregulares
Impactos,
explosiones
Fuerzas de Inercia:
terremotos
Viento, oleaje.
La figura 4.3 muestra la diferencia de respuesta del diagrama de momentos de una viga simplemente
1
apoyada,sometidaalaacción,a)deunacargaestáticaP,yb)deunacargadinámica,P(t) .
Figura 4.3 Diferencia básica entre carga estática y carga dinámica.
y
x
y
x
P P(t)
(a) Caso estático (b) Caso dinámico
fuerzas de
inercia
Diagrama de
momentos
solicitaciones y deformaciones resultantes en los elementos de la estructura también varían en el
tiempo al variar la carga externa aplicada. Esto origina aceleraciones de la masa o masas del sistema
quesetraducenenfuerzasdeinerciaqueseoponenadichosdesplazamientos.
almanperez@gmail.com 26 Mar 2017
DESCRIPCIÓN
Losa nervada e=20 cm armada en una dirección
Losa nervada e=25 cm armada en dos direcciones
Tejas curvas de arcilla con mortero de asiento
Arena
Cemento
Bloque de concreto 15x20x40 cm sin frisar
Cielo raso colgante de paneles livianos
Revestimiento de porcelana con base de 1,5 cm
Concreto armado de agregados ordinarios
PESO
270,00
375,00
100,00
1.600,00
1.200,00
210,00
20,00
40,00
2.500,00
UNIDAD
2
Kgf/m
2
Kgf/m
2
Kgf/m
3
Kgf/m
3
Kgf/m
2
Kgf/m
2
Kgf/m
2
Kgf/m
3
Kgf/m
3
Tabla 4.1 Pesos de algunos materiales usados en la construcción
FUNDAMENTOS DEL ANÁLISIS Y DISEÑO ESTRUCTURAL
4-8 VULNERABILIDAD SÍSMICA
4.4 CLASIFICACIÓNDELASCARGASENEDIFICACIONES
2,3
En las normas venezolanas , se define como acciones a aquellos fenómenos que producen cambios en el
estado de tensiones y deformaciones en los elementos de una edificación. Las acciones se clasifican en
permanentes, variables, accidentales y extraordinarias. Se establecen además los criterios y requisitos
mínimos de las cargas o acciones que deben ser consideradas en el proyecto y construcción de
edificaciones.
Debido a su importancia y complejidad, las acciones correspondientes a los sismos y al viento son
4,5
analizadasennormasseparadaselaboradasparaesefin.
4.4.1 Cargas Muertas o Acciones Permanentes en Edificaciones
Las acciones permanentes son aquellas que actúan continuamente sobre la edificación y cuya magnitud
puede considerarse invariable en el tiempo, como por ejemplo, las cargas debidas al peso propio, rellenos,
paredes, tabiques, frisos, instalaciones fijas, etc. Igualmente el empuje estático de líquidos y tierras que
tengan un carácter permanente, las deformaciones y los desplazamientos impuestos por el efecto de
pretensión, los debidos a movimientos diferenciales permanentes de los apoyos, las acciones reológicas y
detemperaturapermanentes,etc.
La norma incluye los pesos unitarios probables de materiales comúnmente utilizados en la construcción,
tales como: piedras naturales, piedras artificiales, componentes de morteros y concretos, morteros,
maderas para uso estructural y no estructural, metales procesados y materiales varios. Incluye además
los pesos unitarios probables de los siguientes elementos constructivos: tabiques y paredes de
mampostería, tabiques y paredes de otros materiales, losas de piso y techos, revestimientos de techos,
impermeabilizantes,pavimentosyfrisos(enlucido,revoque)yrevestimientodeparedes.
La tabla 4.1 contiene una lista parcial de los pesos aproximados de algunos de los materiales comúnmente
utilizadosenpisos,paredes,techos,etc.,quehemosseleccionadoatítuloilustrativo.
almanperez@gmail.com 26 Mar 2017
FUNDAMENTOS DEL ANÁLISIS Y DISEÑO ESTRUCTURAL
VULNERABILIDAD SÍSMICA 4-9
4.4.2 CargasoAccionesVariablesenEdificaciones
Las acciones variables son aquellas que actúan sobre la edificación con una magnitud variable en el
tiempo y que se deben a su ocupación y uso habitual, como cargas de personas, objetos, vehículos,
ascensores, maquinarias, grúas móviles, sus efectos de impacto, así como las acciones variables de
temperaturas y reológicas, y los empujes de líquidos y tierras que tengan un carácter variable, (reológicas:
son aquellas debidas a las deformaciones que experimentan los materiales en el tiempo por efectos de
retracción,fluencia,etc.).
Entre las acciones variables horizontales se encuentran: las cargas en tribunas de estadios, gimnasios,
hipódromos y otras estructuras similares, evaluadas según cualquier dirección como un 5% de las cargas
verticales correspondientes. Al mismo tiempo se considera el efecto de soportes temporales como son:
apuntalamientos y encofrados, expresándolos también como un porcentaje de su peso vertical.
Finalmente se consideran las acciones debidas a los empujes variables de tierras, materiales granulares y
líquidos.
Las cargas variables sobre entrepisos incluyen provisiones causadas por vibraciones y fuerzas de impacto
importantes originadas por ascensores, montacargas, maquinarias, grúas móviles, etc., basándose en los
datostécnicosdelfabricantedelosequipos.
La tabla 4.2 mostrada a continuación contiene un resumen de algunas de las cargas mínimas distribuidas
2
variablessobreentrepisos,expresadasenkgf/m .
USO DE LA EDIFICACIÓN
Viviendas unifamiliares y
multifamiliares
Edificaciones Comerciales: almacenes,
tiendas, oficinas, supermercados, y
bancos
Edificaciones educacionales, escuelas,
liceos, universidades
AMBIENTE
Áreas públicas: pasillos, comedores, vestíbulos
Salones de fiesta
Escaleras y escaleras de escape
Azoteas y terrazas
Áreas públicas
Áreas con asientos fijos
Balcones con L > 1,20 m
CARGA
2
kgf/m
300
500
500
100
400
400
300
3
Tabla 4.2 Ejemplos típicos de cargas mínimas distribuidas variables normativas
almanperez@gmail.com 26 Mar 2017
FUNDAMENTOS DEL ANÁLISIS Y DISEÑO ESTRUCTURAL
4-10 VULNERABILIDAD SÍSMICA
4.4.3 CargasoAccionesAccidentales
Son las acciones que en la vida útil de la edificación tienen una pequeña probabilidad de ocurrencia solo
durante lapsos breves de tiempo. Este tipo de cargas, también conocidas en otros países como cargas
ambientales, son causadas por el medio ambiente del lugar en el que está ubicada la edificación. En los
edificiossoncausadasbásicamenteporlalluvia,lanieve,elviento,cambiosbruscosdetemperaturaysismos.
3
Las acciones accidentales son definidas en la norma venezolana como aquellas que en la vida útil de la
edificación tienen una probabilidad de ocurrir solo durante lapsos breves de tiempo, como las acciones
6
debidas al viento o al sismo. En la norma americana ASCE , se incluye además dentro de este tipo de
acciones,lanieve,ylalluvia.
a. Viento:
Son muchas las fallas estructurales causadas por la acción del viento en edificaciones, especialmente en
aquellas regiones que son periódicamente afectadas por huracanes y tornados. La magnitud y la duración
de las cargas de viento varían en función de la ubicación geográfica, la altura de las edificaciones sobre la
superficie del terreno, la proximidad a edificaciones vecinas, y en función de las características e
intensidaddelfenómeno.
4
Lasaccionesdeservicioporefectodelvientosedeterminanmediantelasiguienterelación :
(4-1)
En esta ecuación, W representa la magnitud estimada del empuje o succión que el viento produce sobre la
superficie tributaria afectada A. Su valor varía en función de la altura de la edificación sobre el terreno y
2
con la ubicación geográfica de la misma. La variable q, es la presión dinámica en kgf/m ejercida por el
viento que sopla en el plano normal a su dirección; G es el factor de respuesta ante ráfagas, que toma en
cuenta la naturaleza fluctuante del viento y su interacción con las construcciones; finalmente, la variable
C, es el coeficiente de empuje o succión que varía en función de la forma y orientación de la edificación con
respectoaladireccióndesdedondesoplaelviento(Barlovento).
b. Nieve:
En aquellas latitudes en las que se registran muy bajas temperaturas durante la estación de invierno, las
cargas del hielo y la nieve son muy importantes. Para el diseño de techos se utilizan cargas que oscilan
2
entre 50 y 200 kgf/m , dependiendo su magnitud primordialmente de la pendiente del techo y en menor
gradodeltipoytexturadesusuperficie.
Los valores de carga de diseño más altos se utilizan en el diseño de techos planos, disminuyendo su
magnitud en techos inclinados. Resulta importante señalar que en algunos casos extremos se han
2
registradocargaspornievequesuperanlos400kgf/m .
almanperez@gmail.com 26 Mar 2017
FUNDAMENTOS DEL ANÁLISIS Y DISEÑO ESTRUCTURAL
VULNERABILIDAD SÍSMICA 4-11
La nieve es una variable. Puede cubrir completamente un techo, o solo parte de él. Puede amontonarse
contra paredes o contra parapetos, e incluso puede deslizarse de un techo a otro techo con cota más baja.
El viento puede a veces soplar y limpiar los techos de la nieve, pero en ocasiones puede permanecer en su
posición aún durante la acción de vientos muy fuertes. La norma venezolana no contempla este tipo de
acciones.
c. Lluvia
A pesar de que las cargas en edificaciones asociadas a la nieve suelen ser más desfavorables que las
producidas por las lluvias, esta situación puede tornarse crítica en techos planos y terrazas de
edificaciones con acceso en las que su perímetro está cerrado por muros de mampostería. La precipitación
esunfenómenoatmosféricoqueesparticularmenteseveroenregionespróximasalEcuador.
Si el agua en un techo plano se acumula más rápidamente de la que sale a través de los bajantes de agua de
lluvia, se produce un encharcamiento o empozamiento, que en casos extremos (bajantes pluviales
inoperantes)setraduceenunincrementosignificativodelacargamuerta.
d. Sismo
Las fuerzas que una edificación debe resistir durante la acción de un sismo se originan de las sacudidas del
terreno, sobre el cual está fundada. La respuesta estructural, es decir, la magnitud y distribución de las
fuerzas y desplazamientos resultantes así inducidos varía en función de las características y propiedades
tanto de la estructura como de su fundación, así como también de las características, contenido de
frecuenciasyduracióndelsismoactuante.
7
La figura 4.4 muestra en forma esquemática el comportamiento de un edificio durante un sismo . A
medida que las ondas sísmicas viajan a través de la superficie del terreno la base del edificio se desplaza
repetidamente de su posición original a la derecha y a la izquierda. Estos desplazamientos originan
fuerzas de inercia que se oponen a estos movimientos, dando como resultado desplazamientos laterales y
Figura 4.4 Comportamiento
esquemático de un edificio durante un
7
terremoto, (adaptado de Ghosh et al ).
verticales del edificio que empieza a
vibrar como una viga en volado según
unaseriedeoscilacionescomplejas.
Ondas
Sísmicas
Ondas
Sísmicas
almanperez@gmail.com 26 Mar 2017
FUNDAMENTOS DEL ANÁLISIS Y DISEÑO ESTRUCTURAL
4-12 VULNERABILIDAD SÍSMICA
Resulta importante diferenciar la naturaleza de las fuerzas causadas por la acción del viento de las
producidas por un sismo. Las fuerzas del viento son fuerzas externas aplicadas a la edificación y su
magnitud varía proporcionalmente en función de la superficie expuesta de la misma, mientras que las
fuerzas ocasionadas durante la acción de un sismo son fundamentalmente fuerzas de inercia, cuyas
magnitudes varían en función de las masas de la estructura y no en función del área expuesta, (véase el
Capítulo10dellibro).
En el caso del viento, las fuerzas generadas pueden ser consideradas como cargas estáticas, contrastando
estetratamientoconelcarácterdinámicodelarespuestadeunaedificaciónduranteelsismo.
Se puede lograr que una estructura resista mejor el viento al hacerla más rígida, y por tanto más segura.
En el caso sísmico, hacer una estructura más rígida no necesariamente la hace menos vulnerable, (ver
ejemplo2,delasección2.12.2delCapítulo2dellibro).
En los Capítulos 6 y 7 se tratarán en detalle las previsiones necesarias para el análisis y diseño de
edificacionessismorresistentes.
4.4.4 AccionesExtraordinarias
Son las que normalmente no se consideran entre las que actúan en la vida útil de una edificación y que, sin
embargo, pueden presentarse en casos excepcionales y causar catástrofes, como las acciones debidas a
8,9,10
explosiones,incendios,etc .
4.5 MÉTODOSDEDISEÑOESTRUCTURAL
El diseño de un miembro estructural implica la selección de una sección transversal que sea capaz de
resistir con seguridad y económicamente todas las cargas previsibles que puedan actuar sobre aquel
durantelavidaútildelaestructura.
Básicamentepodemosdistinguirdostiposdediseño:
a) Diseño por esfuerzos permisibles, WSD, (del Inglés Working Stress Design), también conocido por ASD (del
11
inglésAllowableStressDesign).
b) Diseñoporresistenciaoestadoslímites, también conocido como diseño por factores de carga y resistencia
12
LRDF ,(delinglésLoadandResistanceFactorDesign).
4.5.1 DiseñoporEsfuerzosPermisibles
Desde comienzos del siglo XX hasta el comienzo de los años 60 la gran mayoría de las estructuras
existentesdeaceroydeconcretoarmadosediseñabanconmétodoselásticos.
En este método, el proyectista debe primero estimar las cargas de trabajo o servicio, es decir, las cargas
almanperez@gmail.com 26 Mar 2017
que probabilísticamente se espera ocurran durante la vida útil de la edificación debidas a su ocupación y
usohabitual.
Una vez conocidas las cargas, se procede a la selección de las propiedades transversales del miembro,
como área y momento de inercia, de forma que sean lo suficientemente grandes como para prevenir que el
esfuerzo máximo exceda al esfuerzo permisible. En el caso del acero, por ejemplo, un valor típico del
esfuerzopermisiblepuededefinirsecomounafraccióndelesfuerzocedenteF ,porejemplo0,6F .
y y
En el diseño de miembros de concreto armado para cargas de servicio se supone que los esfuerzos son
proporcionales a las deformaciones unitarias tanto para el concreto como para el acero. Este enfoque de
diseñoseconocetambiéncomodiseñoporteoríaelástica,clásicaodiseñoporesfuerzosdetrabajo.
La teoría elástica o método de los estados límites de servicio estudia el comportamiento de las estructuras
bajo la acción de las cargas normales de servicio, garantizando su buen funcionamiento bajo este régimen
de cargas. Por ejemplo, trata de asegurar que las grietas asociadas con la flexión en vigas de concreto
armado se mantengan limitadas, y al mismo tiempo controlar que las deflexiones o vibraciones a corto y a
largo plazo bajo dichas cargas no sean excesivamente grandes, con el fin de garantizar el confort y el buen
funcionamientodelaedificación.
Las vibraciones verticales originadas en el tablero de un puente o en los pisos de un edificio, así como
también las vibraciones laterales y torsionales que se producen en un edificio alto originan sensaciones
muydesagradablesenlosusuarios.Deallíqueseprestegranatenciónalcontroldelasmismas.
4.5.2 DiseñoporEstadosLímites
Apartirdelaño1963,otroenfoquedediseñoconocidocomoeldiseñoporresistenciaoporestadoslímites
ganó popularidad entre los proyectistas porque es un enfoque más racional que el método ASD, permite
unmejorcontroldelaseguridaddelaestructurayademásconllevaadiseñosmáseconómicos.
Básicamente consiste en dimensionar los elementos o miembros de la estructura de manera que su
capacidad resistente nominal (teórica) sea la adecuada para resistir las solicitaciones resultantes
(momentos, cortes y fuerzas axiales) producidas por la acción de ciertos estados hipotéticos de sobrecarga
(combinacióndeacciones),utilizandocargasconsiderablementemayoresquelascargasdeservicioquese
esperaqueactúenenlarealidaddurantelavidaútildelaedificación.
El método de los estados límites o de diseño por resistencia se basa en los conceptos de los estados límites.
Se define como estado límite la situación más allá del cual una estructura, miembro o componente
estructural queda inútil para su uso previsto, sea por su falla resistente, deformaciones y vibraciones
excesivas,inestabilidad,deterioro,colapsoocualquierotracausa.
Existen dos tipos de estados límites: los de resistencia y los de servicio. Los estados límites de resistencia se
basan en la capacidad de carga o seguridad de las estructuras. Están relacionados con las resistencias de
pandeo,plásticas,defatiga,defractura,etc.
FUNDAMENTOS DEL ANÁLISIS Y DISEÑO ESTRUCTURAL
VULNERABILIDAD SÍSMICA 4-13
almanperez@gmail.com 26 Mar 2017
Los estados límites de servicio tienen que ver con el comportamiento de las estructuras bajo cargas
normales de servicio y están asociados con aspectos de uso y ocupación, tales como deflexiones excesivas,
vibracionesyaparicióndefisurasogrietasenloselementosestructurales.
El estadolímitedeagotamiento se alcanza cuando se agota la resistencia de la estructura o de alguno de sus
miembros. El estado límite de servicio se alcanza cuando las deformaciones, vibraciones, agrietamiento o
deterioro de la estructura afectan el funcionamiento previsto de la misma, pero no su capacidad
resistente.
12
En el método de diseño por estados límites o diseño por factores de carga y resistencia LRFD , las cargas
estimadas de servicio se multiplican por ciertos factores de cargas, casi siempre mayores de 1,00 (también
llamados factores de mayoración) y las cargas resultantes últimas o factorizadas son utilizadas para el
diseño de la estructura. Ésta debe dimensionarse para tener una resistencia de diseño última o nominal
capazderesistirlascargasúltimasocargasfactorizadas.
En otras palabras, la resistencia de diseño o capacidad de un elemento debe ser por lo menos igual a la
resistencia requerida, también llamada demanda, calculada a partir de las cargas de servicio factorizadas
(mayoradas).Esdecir,debecumplirseque:
∑ (carga x factores de carga) £ (Resistencia nominal) x FMR
En esta relación, FMR representa el factor de minoración de resistencia. En otras palabras, debe siempre
cumplirseque:
Resistencia requerida (Demanda) £ Resistencia de diseño (Capacidad)
Expresando esta relación matemáticamente, debe por tanto cumplirse que:
(4-2)
En la ecuación (4-2), R representa la resistencia nominal o teórica calculada mediante los métodos e
n
hipótesis de diseño correspondientes. La resistencia requerida o la demanda U se calcula aplicando
factores de carga apropiados a las cargas de servicio. Finalmente, el factor , es un factor de resistencia,
menor que la unidad, (llamado también factor de minoración de resistencia) empleado para reducir la
resistencia teórica o nominal y obtener la resistencia de diseño. Toma en cuenta la importancia probable
de un elemento en particular en la respuesta global de la estructura y el control de calidad probable
alcanzado.Porestasrazones,seutilizaunvalorde menorparacolumnasqueparavigas.
Paraunelementoestructuralsometidoporejemploamomento,corteyfuerzaaxial,debecumplirseporlo
tantoque:
(4-3a)
FUNDAMENTOS DEL ANÁLISIS Y DISEÑO ESTRUCTURAL
4-14 VULNERABILIDAD SÍSMICA
almanperez@gmail.com 26 Mar 2017
(4-3b)
(4-3c)
En estas ecuaciones los subíndices n indican las resistencias nominales a flexión, cortante y axial
respectivamente, mientras que los subíndices u indican los efectos (solicitaciones) mayorados de
momento,cortanteyaxial.
Los factores de mayoración de las cargas pueden aplicarse directamente a las cargas de servicio o a los
efectosinternos(solicitaciones)producidosporlascargas,calculadosapartirdelascargasdeservicio.
4.6 SOLICITACIONESPARAELESTADOLÍMITEDEAGOTAMIENTORESISTENTE
Para el diseño de estructuras de acero o de concreto armado por el método de los estados límites
utilizaremoslosfactoresdemayoracióndelassolicitaciones,losfactoresdeminoracióndelasresistencias
teóricas, así como las combinaciones tanto de servicio como de agotamiento resistente recomendadas en
13,14
lasnormas.
Como solicitaciones nos referiremos al conjunto de fuerzas axiales, fuerzas cortantes, momentos flectores
y momentos torsores que permiten el diseño de las secciones de los elementos y miembros estructurales.
Distinguiremosdostiposdesolicitaciones:
1. Solicitaciones de Servicio: Solicitaciones producidas por las acciones de servicio no mayoradas. Las
accionesseclasificanenpermanentes,accidentales(sismos)yextraordinarias.
2. Solicitaciones Mayoradas: Conjunto de solicitaciones simultáneas combinadas de servicio,
multiplicadas por los factores de mayoración fijados en las normas aplicables al material utilizado,
necesario para diseñar las secciones de los elementos y miembros estructurales en el estado límite de
agotamientoexistente.
Enlareferencia3indicadaalfinaldelCapítulo,seidentificanlassiguientesacciones:
CP: Accionespermanentes.
CV: Accionesvariables.
CVt: Accionesvariablesentechosycubiertas.
W: Accionesaccidentalesdebidasalviento.
S: Accionesaccidentalesdebidasalsismo.
Cuando se diseñen estructuras para usos específicos de resistir empujes de tierra, contención de líquidos
o la estructura pueda estar sometida a cambios bruscos de temperatura, asentamientos diferenciales u
otros regimenes de servicio, deberán también considerarse las acciones debidas a los mismos. Es decir
deberánconsiderarse:
FUNDAMENTOS DEL ANÁLISIS Y DISEÑO ESTRUCTURAL
VULNERABILIDAD SÍSMICA 4-15
almanperez@gmail.com 26 Mar 2017
FUNDAMENTOS DEL ANÁLISIS Y DISEÑO ESTRUCTURAL
4-16 VULNERABILIDAD SÍSMICA
Tabla 4.3 Combinaciones de solicitaciones para el Estado Límite
de Agotamiento Resistente
U = 1,4 CP
U = 1,2 CP + 1,6 CV + 0,5 CVt
U = 1,2 CP + 1,6 CV + (0,5 CV ó 0,8 W)
t
U = 1,2 CP + 1,3 W + 0,5 CV + 0,5 CVt
U = 0.9 CP ± 1,3W
U = 1,2 CP +  CV ± S
U = 0,9 CP ± S
(4-4)
(4-5)
(4-6)
(4-7)
(4-8)
(4-9)
(4-10)
Combinaciones Ecuación
Cuando los efectos estructurales de otras acciones sean importantes para el diseño, sus solicitaciones se
incorporaranmediantelasiguientecombinación:
1,2 (CP + CF + CT) + 1,6 (CV + CE) + 0, 5 Cv (4-11)
t
Enlaecuación(4-9)elfactordecargavariablevaríaenfuncióndelossiguientesescenarios,(tabla4.4):
CE: Accionesdebidasaempujesdetierras.
CF: Accionesdebidasalaaccióndefluidos.
CT: Acciones reológicas o térmicas, asentamientos diferenciales o combinación de estas
acciones.
4.6.1 EstructurasdeAcero
Las solicitaciones sobre la estructura, sus miembros y juntas para el estado límite de agotamiento
resistente, U, se determinarán basados en las hipótesis de solicitaciones que produzcan el efecto más
desfavorable.Lascombinacionessonlasindicadasenlatabla4.3mostradaacontinuación.
a
b
c
d
e
f
Recipientes de líquidos con el recipiente lleno
Almacenes y depósitos en general (bibliotecas o archivos)
Edificaciones con concentraciones de más de 200 personas
(educacionales, comerciales, cines, industrias, escaleras y vías
de escape)
Estacionamientos públicos
Entrepisos de edificaciones no incluidos en el grupo c, tales
como viviendas y estacionamientos distintos al grupo d
Techos y terrazas no accesibles
100%
100%
50%
50%
25%
0%
1,00
1,00
0,50
0,50
0,25
0,00
Tabla 4.4 Valores normativos del factor de carga variable 
Grupo Escenario Porcentaje Factor 
almanperez@gmail.com 26 Mar 2017
4.6.2 EstructurasdeConcretoArmado
En el caso de estructuras de concreto armado, se estipulan las combinaciones de cargas mayoradas
indicadas en las ecuaciones (4-12) a la (4-19). Al igual que en el caso de las estructuras de acero, se elegirá
para el diseño la combinación que produzca el efecto más desfavorable. Las combinaciones son las
indicadasenlatabla4.5.
FUNDAMENTOS DEL ANÁLISIS Y DISEÑO ESTRUCTURAL
VULNERABILIDAD SÍSMICA 4-17
Tabla 4.5 Combinaciones de solicitaciones para el Estado Límite
de Agotamiento Resistente
Combinaciones Ecuación
U = 1,4 (CP + CF)
U = 1,2 (CP + CF + CT) + 1,6 (CV+ CE) + 0,5 CVt
U = 1,2 CP + 1,6 CV + (  CV ó ± 0,8 W)
t
U = 1,2 CP ± 1,6 W +  CV + 0,5 CVt
U = 1,2 CP +  CV ± W
U = 0,9 CP ± 1,6 S
U = 0,9 CP ± S
U = 0,9 CP ± 1,6 CE
(4-12)
(4-13)
(4-14)
(4-15)
(4-16)
(4-17)
(4-18)
(4-19)
En las ecuaciones (4-14), (4-15) y (4-16) el factor  de la carga variable será igual a 1,00 excepto en pisos y
terrazasdeedificacionesdestinadasaviviendadondesuvalorseráiguala0,50.
4.7 FACTORESDEMINORACIÓNDELARESISTENCIA
Las etapas del proyecto, diseño y construcción de una estructura están a menudo plagadas de
incertidumbres que afectan directamente a la resistencia nominal o teórica de los miembros que la
conforman.
En efecto, la resistencia de los materiales cambia con el tiempo y disminuye debido a la fatiga y a la
corrosión. Por otra parte, las fuerzas internas que se generan en los miembros estructurales causadas
durante la ocurrencia de fenómenos naturales como huracanes, sismos, etc., pueden a menudo
sobrepasar las supuestas en el proceso del análisis y diseño. Por ejemplo, durante la acción de un sismo,
pueden inesperadamente producirse deslizamientos y hundimientos del terreno, y en ocasiones pérdida
delacapacidadportantedelmismo,difícilesdepredecir.
Losesfuerzosproducidosdurantelasetapasdefabricaciónymontajedeestructurasmetálicassonaveces
de consideración, especialmente los causados por el descuido y mal trato dado a los perfiles que son
golpeados y forzados en forma violenta a tomar su posición correcta con el fin de alinear los agujeros con
losconectores.
almanperez@gmail.com 26 Mar 2017
FUNDAMENTOS DEL ANÁLISIS Y DISEÑO ESTRUCTURAL
4-18 VULNERABILIDAD SÍSMICA
Durante la construcción de un edificio es una práctica común apilar materiales de construcción tales
como bloques de arcilla, sacos de cemento y arena en los pisos, generando cargas a veces muy superiores a
lascargasdediseñoprevistasenelproyecto.
En lo que respecta a la carga viva, los errores en su estimación pueden ser del 100 % y aún mayores. La
carga viva se especifica en los reglamentos de construcción o en las normas como cargas equivalentes
uniformemente repartidas, pudiendo a menudo ser sus efectos muy diferentes a los efectos de las cargas
reales. De hecho, se producen a diario cambios en las cargas de tránsito en los puentes debidas a la marcha
no controlada de camiones de carga con exceso de peso, llegando en ocasiones a producirse el colapso
total de la estructura del puente. En zonas propensas a huracanes y sismos, la estimación de las cargas
lateralesestásujetaaúnamayorincertidumbre.
Por todas estas razones, las resistencias nominales o teóricas se multiplican conservadoramente por
factoresdeminoración,quesonlosquetomanencuentaestasincertidumbres.
Las tablas 4.6 y 4.7 resumen algunos de los factores de minoración de resistencia utilizados en el diseño
porestadoslímitesdeestructurasmetálicasydeconcretoarmado.
Tabla 4.6 Factores de minoración de la resistencia en estructuras metálicas
CASOS
Aplastamiento de pasadores, fluencia del alma bajo cargas concentradas,
cortante en tornillos
Vigas sometidas a flexión y corte, filetes de soldadura con esfuerzos
paralelos al eje de soldadura
Columnas, aplastamiento del alma, distancias al borde y aplastamiento en
agujeros
Cortante en área efectiva de soldaduras con penetración completa, tensión
normal al área efectiva de soldadura de ranura con penetración parcial
Tornillos o pernos a tensión, soldaduras de muesca
Aplastamiento de tornillos (tipo distinto al A307)
Aplastamiento de tornillos A307, aplastamiento de cimentaciones de
concreto
FACTOR 
1,00
0,90
0,85
0,80
0,75
0,65
0,60
almanperez@gmail.com 26 Mar 2017
FUNDAMENTOS DEL ANÁLISIS Y DISEÑO ESTRUCTURAL
VULNERABILIDAD SÍSMICA 4-19
Tabla 4.7 Factores de minoración de la resistencia en estructuras de concreto armado
Flexión o flexo-compresión
 Columnas zunchadas helicoidalmente
 Columnas con ligaduras cerradas
 Vigas y losas controladas por tracción del acero
 Flexión en ménsulas, consolas y soportes similares
Corte y torsión
 En vigas
 En los nodos y en las vigas de acoplamiento
Muros estructurales, nivel de diseño ND1
Muros estructurales, nivel de diseño ND3
Contacto sobre el concreto
1753:2003
0,70
0,65
0,90
0,75
0,75
0,85
0,75
0,60
0,65
ACI-2008
0,75
0,65
0,90
---
0,75
0,85
---
---
0,65
FACTOR 
CASOS
4.8 EJEMPLO
Una columna de acero ubicada en el piso superior de un edificio destinado a vivienda está sometida a las
siguientesacciones(cargas)deservicio:
CargaPermanente,CP=40t Cargavariabledetecho,CVt=8t
CargaVariable,CV=20t Sismo,S=17t
Sepidedeterminar:
a) Combinacióndecargasfactorizadasmásdesfavorableyelvalordelacargacorrespondiente.
b) Sielfactordeminoración esde0,85;¿cuáleslaresistencianominalaxialrequerida?
Solución:
a) Para evaluar la combinación más desfavorable de solicitaciones para el estado límite de agotamiento
resistente utilizaremos las combinaciones de la tabla 4.3. Así, sustituyendo en esa tabla la variable U por
P ,setieneque:
u
(4-4)
(4-5)
(4-6)
Enelejemplo,elvientow=0.Portanto,lacombinacióndecarga0,5CVeslaquegobierna.Así,
almanperez@gmail.com 26 Mar 2017
FUNDAMENTOS DEL ANÁLISIS Y DISEÑO ESTRUCTURAL
4-20 VULNERABILIDAD SÍSMICA
(4-7)
(4-8)
(4-9)
Yaqueeledificioestádestinadoaviviendag=0,25,(tabla4.4).
Entonces:
(4-9a)
(4-9b)
(4-10a)
(4-10b)
Respuesta:
La combinación que gobierna el diseño es la combinación (4-5), siendo la carga factorizada
correspondiente,P =84t.
u
b) Reemplazando el valor de la carga P recién hallada en la ecuación (4-3c), se obtiene, para  = 0,85 el
u
valor de la resistencia axial nominal requerida. Es decir, despejando P de la ecuación P ≤  P , se tiene
n u n
que:
Esdecir,lacolumnadebetenerunacapacidadresistentenominalrequeridadealmenos98,82t.
4.9 LASEGURIDAD. ASPECTOFUNDAMENTAL
En los capítulos anteriores ha quedado demostrado que los daños ocasionados en edificaciones son de
diversa índole y van desde fisuras y daños menores en la mampostería solamente objetables desde el
punto de vista estético hasta el colapso parcial o total de las mismas con pérdidas en muchas ocasiones de
vidashumanas.
Uno de los objetivos fundamentales que el ingeniero estructural debe procurar en el diseño es garantizar
la seguridad del equilibrio estático de la edificación que se espera será sometida durante su vida útil a la
acciónsísmicaoacualquierotrotipodeamenazanatural.
u
almanperez@gmail.com 26 Mar 2017
FUNDAMENTOS DEL ANÁLISIS Y DISEÑO ESTRUCTURAL
VULNERABILIDAD SÍSMICA 4-21
Uno de los aspectos que más influye en la seguridad de las edificaciones es el relacionado con la tipología
estructural. En efecto, elementos estructurales isostáticos tales como una viga simplemente apoyada o
una viga en voladizo fallan totalmente al producirse la falla en alguna de sus secciones. El mecanismo de
falladeloselementosisostáticosesportantototal.
En cambio, en una viga continua, el colapso de algunos de sus tramos intermedios se producirá cuando se
produzcan tres rótulas plásticas o fallos que lo transformen en un mecanismo cinemático. En otras
palabras, las estructuras son mucho más seguras a medida que aumenta su hiperestaticidad, ya que éstas
poseen mecanismos alternativos que impiden, o al menos retrasan el colapso. Claro está, esta seguridad
essoloposiblecuandoloselementosqueconformanelsistemaestructuralsecomportanenformadúctil.
Ilustraremos esta discusión con dos ejemplos reales, que permiten establecer una comparación de la
respuesta estructural de 2 edificaciones de tipología estructural diferente ante dos amenazas no
relacionadasconuneventosísmico,peroquepermitenentenderclaramenteesteconcepto.
En la mañana del 16 de mayo de 1968, el ocupante
de un apartamento en el piso 18 de la torre de
apartamentos de 22 pisos Ronan Point, en Londres,
encendió un fósforo en la cocina con el fin de
preparar una taza de té. El resultado fue una
explosión producto de un escape de gas. Esta
explosión dio origen a un colapso progresivo de las
losas de una esquina de la edificación en el que 4
15
personas resultaron muertas y otras 17 heridas .
La figura 4.5 ilustra un aspecto de la edificación a
escasosminutosdelaexplosión.
Una investigación llevada a cabo demostró que el
edificio en cuestión estaba plagado de fallas de
diseño y construcción. El edificio estaba
conformado por paneles prefabricados unidos
entre sí sin ningún pórtico que los uniera. Las
conexiones se sostenían virtualmente por fricción,
yestabanprácticamentearticuladasentresí.
La torre de apartamentos obviamente no ofrecía
ninguna seguridad para sus ocupantes, pues no
disponía de líneas de resistencia redundantes
apropiadas que hubiesen permitido la
redistribución de esfuerzos durante el evento. El
edificiofueposteriormentedemolido.
15
Figura 4.5 Edificio Ronan Point. Londres
almanperez@gmail.com 26 Mar 2017
FUNDAMENTOS DEL ANÁLISIS Y DISEÑO ESTRUCTURAL
4-22 VULNERABILIDAD SÍSMICA
Otro ejemplo más reciente, igualmente espectacular, es el mostrado en las figuras 4.6 y 4.7. En ellas se
aprecia el daño ocasionado a 2 edificaciones de concreto armado, bien construidas, con suficientes líneas
de resistencia (hiperestaticidad) que sufrieron el embate de una avalancha de lodo y enormes peñones
durantes los deslaves que tuvieron lugar en la urbanización Los Corales, en el estado Vargas, en el litoral
central de Venezuela. Los deslaves se originaron por la acción de las lluvias torrenciales de los días 15 y 16
dediciembrede1999ylacondicióndeinestabilidadgeológicageneradaenlazonaporestacausa.
Esta catástrofe, conocida como el Desastre de Vargas, es considerada el peor desastre natural ocurrido en
Venezuela y Sudamérica durante el siglo XX. El número de fallecidos aunque sin carácter oficial se calcula
en miles y varía de acuerdo a la fuente de información, mientras que la cifra de los damnificados tampoco
confirmada oficialmente se cuenta en decenas de miles. Las pérdidas materiales se estiman en casi 2
billonesdedólares.
Figura 4.6 Edificio 1. Derrumbe parcial causado
por el deslave en el estado Vargas. Venezuela.
(Foto J.L. Alonso).
Figura 4.7 Edificio 2. Derrumbe parcial causado
por el deslave en el estado Vargas. Venezuela.
(Foto J.L. Alonso).
almanperez@gmail.com 26 Mar 2017
FUNDAMENTOS DEL ANÁLISIS Y DISEÑO ESTRUCTURAL
VULNERABILIDAD SÍSMICA 4-23
La colisión del alud fue de tal magnitud, que los 2 edificios, separados entre sí unos 70 m, perdieron las
columnas del nivel planta baja del pórtico extremo, originando este impacto el colapso de los elementos
estructurales que se apoyaban en dichos pórticos. En la figura 4.6 pueden apreciarse en una misma foto,
lasdosedificacionesalasquehacemosreferencia.
También se puede apreciar que las losas quedaron colgando del resto de la edificación, demostrando este
hecho sin precedentes la enorme reserva que tenían esas edificaciones de resistir tan impresionante
impactoparaelqueobviamentenohabíansidodiseñadas.
Conviene resaltar el hecho de que las 2 edificaciones mostradas estaban construidas en una zona de alto
riesgosísmico.
4.10 COMENTARIOSADICIONALES
En este Capítulo hemos revisado los requerimientos normativos básicos necesarios para la estimación de
las solicitaciones de diseño. Sin embargo, en el caso sísmico la cuantificación acertada de estas
solicitacionesnoesunproblemasencillo,talycomosepudoconstatarenlosCapítulosanteriores.
En efecto, el daño observado en edificaciones durante sismos está íntimamente relacionado con un
sinnúmero de variables, algunas muy difíciles de controlar, asociadas a factores de muy diversa índole
como son: riesgos geológicos y factores de tipo estructural, arquitectónico, constructivo y
socioeconómico.
Ahora bien, es importante señalar que el ingeniero estructural debe tomar decisiones que afectan la
seguridad de la edificación, tanto en las etapas del diseño como durante su construcción. Esto está
íntimamenteligadoconelconceptodecoeficientedeseguridad.
El coeficiente de seguridad es el cociente entre una solicitación límite y la solicitación correspondiente
obtenida bajo las cargas de servicio. En otras palabras, el coeficiente de seguridad fija la distancia entre la
acción que conduce a un estado límite a la edificación y la solicitación máxima prevista durante su vida
útil.Varíasegúnlaimportanciadelelementoestructural.
Convienerecordarqueunasolicitaciónlímiteesaquellaqueinutilizalaobraolaponefueradeservicio.Por
ejemplo,unaroturadeunacolumnaporfaltaderesistencia;deformacionesexcesivasquecomprometenel
buen funcionamiento vial de un puente; el pandeo y fisuración de las juntas de unión de los elementos
metálicos que ponen en peligro la estabilidad del conjunto; o bien la presencia de fisuras que reducen la
funcionalidaddeunacueducto,etc.
En consecuencia, si las solicitaciones de servicio igualan o superan a la solicitación límite real de la
edificaciónseproduceentonceslafallalocal,oencasosextremos,elcolapsototal.
almanperez@gmail.com 26 Mar 2017
FUNDAMENTOS DEL ANÁLISIS Y DISEÑO ESTRUCTURAL
4-24 VULNERABILIDAD SÍSMICA
Adicionalmente se cometen errores durante la etapa de la construcción, bien sea porque la resistencia de
los materiales (concreto por ejemplo) no es constante en toda la edificación, porque hay errores de
replanteo, o bien porque la longitud de anclaje de las barras de refuerzo es insuficiente, o porque hay
grietas en el concreto que al permitir la corrosión del refuerzo de acero disminuyen la vida útil de la
estructura,porcitaralgunosejemplos.
Finalmente,esimportantedestacarquelaestructuradeunaedificaciónsecomportarátanbiencomohaya
sido proyectada pero no mejor de como se la haya construido, recordándonos este hecho la necesidad de
quelafaseconstructivaserealicebajounaestrictaycompetentesupervisiónprofesional.
Basados en lo anterior, a lo largo de los Capítulos siguientes se discuten en detalle muchos de los factores
que inciden en la vulnerabilidad sísmica de edificaciones con el fin de guiar al ingeniero en la difícil tarea
deminimizarlosdañosestructuralesdurantelaaccióndesismosfuturos.
4.11 BIBLIOGRAFÍASELECCIONADA
4.11.1 BibliografíaRecomendada
López, J.L., (2006), Los Deslaves de Vargas de 1999 y sus Medidas de Prevención, Capítulo II, Ingeniería Forense
yEstudiosdeSitio,BANESCOSegurosC.A.,EditorJoséGrases.
Bolívar, J., (2006), Metacálculo Estructural. Casos. Capítulo XVII, Ingeniería Forense y Estudios de Sitio,
BANESCOSegurosC.A.,EditorJoséGrases.
Gutiérrez, A., (2006), Tormentas Tropicales y Vientos Huracanados en Venezuela, Capítulo I, Ingeniería
ForenseyEstudiodeSitio,BANESCOSegurosC.A.,EditorJoséGrases.
4.11.2 BibliografíaConsultada
1
Clough, R. and Penzien, J., (2003), Dynamic of Structures, Second Edition (Revised), CSi, Computers and
Structures,Inc.,Berkeley,California,USA.
2
Grases, J, y Gutiérrez, A., (2004), Normas y Especificaciones Para el Análisis, Diseño y Ejecución de Obras
Civiles,Tomo1,AcademiadeCienciasFísicas,MatemáticasyNaturales,VolumenXL,Caracas.
3
Norma Venezolana COVENIN-MINDUR (Provisional) 2002-88 (1988), Criterios y Acciones Mínimas para el
ProyectodeEdificaciones
4
Norma Venezolana COVENIN-MINDUR (Provisional) 2003-86, (1986), Acciones del Viento Sobre las
Construcciones.
5
NormaVenezolanaCOVENIN1756:2001-1,(2001),EdificacionesSismorresistentes,1ra.Revisión.
almanperez@gmail.com 26 Mar 2017
6
American Society of Civil Engineers, (2002), Minimum Design Loads for Buildings and Other Structures,
ASCE7-02
7
Ghosh, S.K., and Fanella, D.A., (2003), Seismic and Wind Design of Concrete Buildings, Portland Cement
Association,InternationalCodeCouncil,Inc.
8
SFPE, (2002), Handbook of Fire Protection Engineering, 3rd Edition, DiNenno, P.J. Editor, National Fire
ProtectionAssociation,QuincyMA,USA.
9
ECCS, (2001), Model Code on Fire Engineering, 1st Edition, European Convention for Constructional
Steelwork,TechnicalCommittee3,Brussels,Belgium.
10
AISC,(2004),FireResistanceofStructuralSteelFraming,DesignGuide19,Chicago,Illinois,USA.
11
American Institute of Steel Construction, AISC, (1989a), Manual of Steel Construction: Allowable Stress
Design,ASD,9thEditionChicago,USA
12
American Institute of Steel Construction, AISC, (1993), Load and Resistance Factor Design Specifications for
StructuralSteelBuilding,LRDF.Chicago,USA.
13
Norma Venezolana COVENIN 1618:1998, (1998), Estructuras de Acero Para Edificaciones. Método de Los
EstadosLímites,(PrimeraRevisión).
14
Norma Venezolana FONDONORMA 1753:2006, (2006), Proyecto y Construcción de Obras en Concreto
Estructural,(1raRevisión).
15
ASCE, (2005), Ronan Point Apartment Tower Collapse and its Effects on Building Codes, J. Perf. Constr. Fac.,
Volume19,Issue2,pp172-177.
FUNDAMENTOS DEL ANÁLISIS Y DISEÑO ESTRUCTURAL
VULNERABILIDAD SÍSMICA 4-25
almanperez@gmail.com 26 Mar 2017
FUNDAMENTOS DEL ANÁLISIS Y DISEÑO ESTRUCTURAL
4-26 VULNERABILIDAD SÍSMICA
almanperez@gmail.com 26 Mar 2017
Materiales.
Comportamiento
Básico
5.1 Introducción
5.2 Materiales Elásticos y no Linealmente Elásticos
5.3 Propiedades Mecánicas de los Materiales
5.4 Comportamiento del Acero
5.5 Diagramas de Carga y Descarga
5.6 Aceros Estructurales
5.7 Perfiles Estructurales Comerciales
5.8 Conexiones Metálicas. Aspectos Básicos
5.9 Desempeño Sísmico de Conexiones Metálicas
5.10 Propiedades del Concreto
5.11 Concreto Reforzado
5.12 Hipótesis Básicas del Concreto Reforzado
5.13 Comportamiento Axial de Columnas
5.14 Modos de Falla de Vigas Sometidas a Flexión
5.15 Bibliografía Seleccionada
5
almanperez@gmail.com 26 Mar 2017
MATERIALES. COMPORTAMIENTO BÁSICO
5-2 VULNERABILIDAD SÍSMICA
Estación Caracas.
Red ferroviaria
Ezequiel Zamora,
2006 (Foto J.L.
Alonso).
almanperez@gmail.com 26 Mar 2017
VULNERABILIDAD SÍSMICA 5-3
5 Materiales.ComportamientoBásico
5.1 INTRODUCCIÓN
La ciencia de la resistencia de materiales abarca básicamente dos áreas de estudio. El análisis y el diseño.
En el análisis se pretende determinar cual es la carga máxima que puede aplicarse a un cuerpo sin que se
exceda algún límite preestablecido de esfuerzo y deformación. En el proceso del diseño se busca
determinar el tamaño y forma del miembro para que soporte las cargas previstas sin que se excedan los
límitesestablecidosdeesfuerzoy/odeformación.
El acero, el concreto armado, la madera y la mampostería de bloques de concreto con refuerzo metálico
son quizás los materiales de construcción formal más utilizados a nivel mundial. Todos se adaptan a una
enorme cantidad de aplicaciones, y han demostrado tener un comportamiento adecuado en zonas
sísmicamente activas siempre y cuando se los utilice acatando los requerimientos normativos referentes
alanálisis,diseñoyconstrucción.
La gran mayoría de las edificaciones construidas con madera y mampostería se limitan a estructuras que
varían de uno a tres niveles de altura y se diseñan sísmicamente utilizando el método de fuerzas estáticas
equivalentes.
Por el contrario, la utilización del acero y del concreto en la construcción ha permitido la ejecución de todo
tipo de obras de ingeniería, grandes o pequeñas, tales como edificios, puentes, pavimentos, presas, muros
de contención, túneles, diques, etc. por citar algunas. Así, la figura 5.1 muestra un aspecto del proceso
constructivo de la estructura metálica del Complejo Habitacional Árbol Para Vivir ubicado en Lecherías,
estado Anzoátegui, obra del Arquitecto Fruto Vivas. La figura 5.2 muestra la Torre Phelps, una edificación
deconcretoarmadoubicadaenlaCiudaddeCaracas.
Es por esta razón que en este libro el acero y el concreto armado serán los materiales de construcción
elegidos para el diseño de estructuras en zonas sísmicamente activas. En Norte América, al igual que en
almanperez@gmail.com 26 Mar 2017
MATERIALES. COMPORTAMIENTO BÁSICO
5-4 VULNERABILIDAD SÍSMICA
muchos países europeos y asiáticos, la madera y sus derivados se utilizan masivamente y su empleo está
altamente tecnificado. Sin embargo, en Venezuela su uso es muy limitado y básicamente se la utiliza en la
construccióncomomaterialdeencofrado,acabados,revestimientoycerramiento.Porejemplo,lospareso
viguetasdemaderaseutilizanamenudoenlostechosdeviviendasfamiliares.
Figura 5.1 Árbol Para Vivir. (Foto J.L. Alonso). Figura 5.2 Torre Phelps. Caracas. (Foto J.L. Alonso).
Ya que no existe en Venezuela una cultura constructiva generalizada de la madera, hemos decidido no
incluirla en este libro como material estructural de construcción en regiones sísmicamente activas. Por
esta razón, en este Capítulo centraremos la atención únicamente en el estudio del comportamiento básico
delaceroydelconcreto.
5.2 MATERIALESELÁSTICOSYNOLINEALMENTEELÁSTICOS
Se define como material elástico aquel material que es capaz de recuperar completamente sus
dimensiones originales una vez removidas las fuerzas que sobre él actúan. Esto implica la ausencia de
deformacionespermanentes.Estapropiedadrecibeelnombredeelasticidad.
En estos materiales se observa una relación general entre el esfuerzo y la deformación que fue
almanperez@gmail.com 26 Mar 2017
VULNERABILIDAD SÍSMICA 5-5
MATERIALES. COMPORTAMIENTO BÁSICO
originalmente postulada por Robert Hooke (1635-1703) y que se conoce como la ley de Hooke. Esta ley
establece que en todo cuerpo elástico se cumple que el cociente que existe entre el esfuerzo presente y la
deformaciónproducidaesunaconstanteparaesematerial.Esdecir,
La magnitud de la constante es una propiedad inherente del material involucrado, y se la conoce
usualmente como módulo de elasticidad. Las unidades de esta constante son iguales que las unidades del
esfuerzo (fuerza por unidad de área) ya que la deformación es una cantidad adimensional. La relación
existente entre el esfuerzo y la deformación implica que la deformación en un miembro depende
linealmentedelniveldeesfuerzopresente.Elmódulodeelasticidadsedeterminaexperimentalmente.
Porejemplo,cuandounmiembroessometidoaunasimplefuerzadetensión,sealargaciertacantidad.SiL
es la longitud original del miembro y D L es el cambio de longitud, la deformación, e, presente en el
miembrosedefinecomo:
(5-1)
En la expresión (5-1), la deformación es una cantidad adimensional. Sin embargo, resulta conveniente
referirla como cantidad de deformación por unidad de longitud. De esta forma, las dimensiones de la
deformación pueden expresarse en milímetros/milímetros o en pulgadas/pulgadas, dependiendo del
sistemadeunidadesqueseadopte.
1
Sepuedendiferenciardostiposdematerialeselásticos :
a) MaterialeslinealmenteelásticosqueexhibenunarelaciónlinealesfuerzoF,deformacióne,(figura5.3a).
b) Materialesnolinealmenteelásticosqueexhibenunaciertacurvaturaensudiagramaesfuerzo
0
0
S S
e
eS S
(a) (b)
r
a
C
a
g
F
C
a
r
a
g
F
D
e
s
c
a
r
g
a
s
r
D
e
c
a
g
a
Figura 5.3 Tipos de materiales elásticos, (adaptado de
1
Popov ).
deformación,(figura5.3b).
En las figuras 5.3a y 5.3b el módulo de elasticidad
representa la pendiente a la curva esfuerzo-
deformación en el rango elástico, y viene dado por
larelación:
(5-2)
En esta ecuación, F representa el esfuerzo,
2
expresadoenkgf/cm ,(sistemaMKS).
Resumiendo, podemos decir que la Elasticidad es la
propiedad del material que le permite recuperar sus
dimensiones originales después de retirar la carga
quelodeformó.
almanperez@gmail.com 26 Mar 2017
5-6 VULNERABILIDAD SÍSMICA
MATERIALES. COMPORTAMIENTO BÁSICO
No existe ningún material conocido cuyo comportamiento sea completamente elástico para todos los
rangos posibles de esfuerzo. Sin embargo, la mayoría de los materiales empleados en la ingeniería son
elásticos,ocasielásticosduranteunrangoapreciabledeesfuerzos.
5.3 PROPIEDADESMECÁNICASDELOSMATERIALES
Adicionalmente a las propiedades mecánicas definidas mediante ensayos, existen otras propiedades
mecánicas que describen como un material responde a la carga y a la deformación. Estas propiedades se
definenacontinuación:
1. Rigidez: Es la propiedad que permite a un material resistir grandes esfuerzos sin permitir
deformaciones apreciables. En otras palabras, es la capacidad de resistir cualquier tipo de
deformación. La rigidez de un material depende directamente del módulo de elasticidad. Por ejemplo
6 2
el acero estructural con un módulo de elasticidad E =2,1 x 10 kgf/cm se deformará menos bajo el
s
2
efectodeunacargaqueunmaterialtalcomolamadera,dondeEesigualomenora70.330kgf/cm .
2. Resistencia: Es una propiedad que se determina en función del mayor esfuerzo que el material es capaz
de resistir antes de romperse. Puede indistintamente definirse en función del punto cedente o de la
resistencia última. Así, la resistencia cedente se define como la tensión o esfuerzo para la cual un
material exhibe una deformación límite de la proporcionalidad entre tensiones y deformaciones. Por
otra parte, la resistencia última o resistencia de agotamiento es la máxima resistencia posible de una
sección. En realidad ninguno de estos valores es realmente el adecuado para definir la resistencia del
material ya que el comportamiento del mismo bajo carga difiere con el tipo de esfuerzo y con la
naturalezadelprocesodecarga.
3. Elasticidad: es la propiedad del material que le permite recuperar sus dimensiones originales después
de retirar la carga que lo deformó. No existe ningún material conocido completamente elástico para
todos los rangos posibles de esfuerzo. Sin embargo, la mayoría de los materiales empleados en la
ingenieríasonelásticos,ocasielásticosduranteunrangoapreciabledeesfuerzos.
4. Ductilidad: Es la propiedad que le permite a un material deformarse considerablemente en el rango
plástico antes de alcanzar su rotura. La ductilidad puede ser medida en forma porcentual por el
alargamientodelaprobeta,talycomoacontinuaciónseindica:
(5-3)
donde e representa el alargamiento de la probeta, L es la longitud de la probeta y L la longitud inicial
i
f
delamisma.
La ductilidad también se expresa por el porcentaje de reducción del área de la sección de la probeta en
elplanodefractura.Esdecir;
almanperez@gmail.com 26 Mar 2017
MATERIALES. COMPORTAMIENTO BÁSICO
VULNERABILIDAD SÍSMICA 5-7
(5-4)
En esta ecuación, r es la reducción del área de la sección, A el área inicial de la sección de la probeta y
i
A eláreadelaseccióndelaprobetaenelplanodefractura.
f
También puede definirse ductilidad como la capacidad que poseen los componentes de un sistema
estructural de hacer incursiones alternantes en el dominio inelástico, sin pérdida apreciable de su
capacidadresistente.Unporcentajealtodeelongaciónindicaqueelmaterialesdúctil.
5. Fragilidad: Se dice que un material es frágil cuando experimenta una fractura abrupta sin
experimentar ninguna deformación plástica antes de fracturarse. Un material frágil no es un material
dúctil ni tampoco maleable, y falla repentinamente sin previo aviso. Un material frágil no exhibe
punto cedente, y su resistencia a la ruptura es aproximadamente igual a su resistencia última.
Ejemplo de materiales frágiles son el hierro fundido, el concreto y la piedra. Estos materiales son
comparativamentepocoresistentesalatracción.Porestasrazonesselessueleensayaracompresión.
6. Maleable: Se dice que un material metálico es maleable cuando puede extenderse en planchas muy
delgadas, como el cobre. Se aplica este término a los materiales que pueden trabajarse fácilmente,
comolaarcilla.Lamayoríadelosmaterialesquesonmuydúctilessontambiénmuymaleables.
7. Tenacidad: Se dice que un material es tenaz cuando es capaz de disipar energía manteniendo un
comportamiento histerético estable. La tenacidad es igual al área comprendida debajo de la curva
esfuerzo-deformación medida desde el origen hasta el punto de ruptura. Un cuerpo se dice que es
tenaz cuando es capaz simultáneamente de soportar grandes esfuerzos y grandes deformaciones sin
romperse.
En estructuras de concreto armado, el término tenacidad describe la habilidad de la estructura de
incursionar sostenidamente en el rango no lineal de respuesta sin exhibir una disminución en rigidez.
Un comportamiento de esta naturaleza solamente es posible si el acero de refuerzo está dispuesto en
forma tal que se evite la falla frágil, permitiendo de esta manera que tanto el concreto como el acero
experimenten grandes deformaciones sin que se produzca la falla por rotura. La figura 5.4 muestra
gráficamente el comportamiento esfuerzo-deformación de una viga de concreto armado en volado
2
condiferentesgradosdetenacidad .
8. Resilente: Se dice que un material es resilente cuando es capaz de soportar cargas de gran impacto sin
generar esfuerzos que sobrepasen el límite elástico. La resilencia se mide por el área contenida debajo
delazonaelásticaenlacurvaesfuerzo-deformación.
En general podemos decir que existen en la actualidad variedad de materiales creados por el hombre con
la finalidad de satisfacer una enorme demanda de aplicaciones en la ingeniería. Las propiedades
mecánicas de los mismos varían en gran medida como resultado de la diversidad de composiciones
químicasutilizadasduranteelprocesodeelaboracióndecadamaterial.
almanperez@gmail.com 26 Mar 2017
MATERIALES. COMPORTAMIENTO BÁSICO
5-8 VULNERABILIDAD SÍSMICA
3
2
S
1
S
Fuerza
Fuerza
Deformación
Deformación
Fuerza
Deformación
S
Figura 5.4 Curvas fuerza-deformación de un miembro de concreto armado con diferentes grados de
2
tenacidad (adaptado de García y Sozen ).
5.4 COMPORTAMIENTODELACERO
Probablemente el más simple y completo ensayo existente para determinar las propiedades mecánicas de
ungrannúmerodematerialesutilizadoseningenieríaeselensayoatracción.Losmetalesylosmateriales
plásticos son usualmente sometidos a ensayos de tracción, mientras que un material tal como el concreto
seensayaacompresióndebidoasupocaresistenciaatracciónysuenormefragilidad.
Las propiedades mecánicas del acero se obtienen directamente de los diagramas de esfuerzo-deformación
obtenidos a partir de ensayos a tracción de las muestras o probetas. Las propiedades así obtenidas
dependenbásicamentedesucomposiciónquímica,delosprocesosdelaminadoydeltratamientotérmico
de los aceros ensayados. También varían en función de la rapidez de carga del ensayo, de las condiciones y
geometría de la muestra y de la temperatura ambiente existente durante la prueba, pudiendo obtenerse
unagranvariedadderesultados,aúnparaunmismotipodeacero.
La figura 5.5 muestra en un diagrama no a escala, una versión idealizada de la curva esfuerzo-
deformacióndeunacerodúctilconpococontenidodecarbono.
Endichafigurasedistinguenclaramentelassiguienteszonasorangos:
almanperez@gmail.com 26 Mar 2017
MATERIALES. COMPORTAMIENTO BÁSICO
VULNERABILIDAD SÍSMICA 5-9
a) Rangoelástico
Abarca la recta comprendida entre el origen y el punto A. En esta zona, el esfuerzo o tensión es
proporcional a la deformación. En otras palabras, el acero está en el rango elástico y por tanto su
comportamiento en esta zona es elástico. Se define como limite de proporcionalidad el esfuerzo o tensión
máximaparaelcualesválidalaleydeHooke.
Módulo de elasticidad: Se define como módulo de elasticidad a la relación que resulta al dividir el esfuerzo
que se aplica entre la deformación elástica resultante en la región elástica de la curva esfuerzo-
deformación. Se determina este valor por medio de la pendiente de dicha porción elástica del diagrama.
6 2
Paratodoslosacerosestructuraleselmódulodeelasticidadtieneporvalor E =2,1x10 kgf/cm .
s
b) Rangoplástico
Una vez que el acero sobrepasa su límite elástico, también conocido para fines prácticos como el límite de
proporcionalidadopuntodecedencia, (punto A), el acero incursiona en el rango plástico, (rango AB). En este
rango se dice que el acero se comporta plásticamente. Esto implica que la deformación unitaria del acero
no es reversible. En otras palabras, si se suprime súbitamente la tracción del acero, éste no recuperará su
longitudoriginalsinomásbienretendráunadeformaciónpermanente.
A partir del punto A se observa que la deformación sigue aumentando sin que se produzca ningún
incremento en la tensión o esfuerzo de la muestra que se está ensayando. El punto en el cual este
comportamiento se inicia recibe el nombre de punto cedente y el esfuerzo o tensión correspondiente
recibe el nombre de esfuerzo o tensión cedente, F . La deformación unitaria correspondiente es la
y
deformacióncedente,e .
y
c) Rangodeendurecimiento
En la figura 5.5 se observa que a partir de un cierto instante (punto B de la curva) aumenta nuevamente la
Rango
Rango
Estricción
Endurecimiento
por deformación
elástico
plástico
B
D
C
1
s
p
y u s
e
e e
e
Punto
cedente
E
A
0
u
y
s
F
F
F
Figura 5.5 Curva idealizada de
esfuerzo-deformación de un
acero dúctil.
almanperez@gmail.com 26 Mar 2017
MATERIALES. COMPORTAMIENTO BÁSICO
5-10 VULNERABILIDAD SÍSMICA
capacidad resistente del acero, incrementándose en forma continua hasta alcanzar una ordenada máxima
en el punto C, en donde la tangente a la curva se hace horizontal. Este punto representa el esfuerzo o
tensión última F . Este valor máximo del esfuerzo o tensión se conoce también como resistencia a la
u
tracción.Estecomportamientorecibeelnombredeendurecimiento(eninglésstrain-hardening).
En los aceros de tipo A36, la deformación unitaria plástica, e , que precede a la fase de endurecimiento por
p
deformación es de diez a veinte veces mayor que la deformación unitaria cedente, e . A partir de este
y
punto, la deformación se incrementa rápidamente hasta llegar un momento en el que se produce la falla,
bien por una deformación excesiva, o bien por la ruptura del material de la muestra. El punto D muestra
estaúltimacondición.
En los aceros de alta resistencia tratados térmicamente no se observa un flujo plástico o zona de cedencia
bien definida, sino que por el contrario el diagrama esfuerzo-deformación muestra una curva ascendente
continuahastallegaralpuntodemáximaresistenciaalatensiónF .
u
En estos aceros, su resistencia cedente,F se define arbitrariamente como el punto que se obtiene al cortar
y
la curva esfuerzo-deformación con una línea recta hipotética paralela a la parte inicial elástica de la curva
que tiene como origen de abscisas una deformación unitaria e=0.2% llamada también corrimiento, tal y
comoseindicaenlafigura5.6.
En la actualidad existen en el mercado más de 200 aceros con esfuerzos o tensiones cedentes mayores a
2
36.000lb/plg ,talescomolosdelaceroASTM36.
La ASTM es la asociación americana para pruebas y materiales (American Society for Testing and Materials).
Las curvas esfuerzo-deformación mostradas en la figura 5.7 muestran algunos ejemplos de aceros
disponiblesexpresadasenunidadesdelSistemaInglésUSCG(U.S.CustomarySystem).
ES
1
0
0.2% corrimiento
e
F
F
F
S
S
y
u
Figura 5.6 Definición del punto
cedente en aceros de alta resistencia.
almanperez@gmail.com 26 Mar 2017
F
F
S
e
d
E
E
S
S
e
s
r
g
D
c
a
a
R
e
c
a
r
g
a
S
2
1
E
B
G
F
D
C
A
1 1
1
0
Energía
disipada
E
C
a
r
g
a
1
Figura 5.8 Efecto de carga y descarga (adaptado de Popov ).
MATERIALES. COMPORTAMIENTO BÁSICO
VULNERABILIDAD SÍSMICA 5-11
5.5 DIAGRAMASDECARGAYDESCARGA
Los materiales inelásticos y plásticos
muestran un comportamiento interesante si
la carga no se incrementa monotónicamente
duranteelprocesodecargaydescarga.
Durante el proceso de descarga (línea AB en la
figura 5.8), la respuesta del material es
linealmente elástica, conservando la misma
pendiente del material original, es decir el
mismo módulo de elasticidad , observándose
una deformación unitaria permanente d en el
puntodecerocarga,(líneaOBenlafigura5.8).
0
Aceros al carbono, de alta
resistencia y baja
aleación; A441, A572
Resistencia a la tensión, Fu
Aceros aleados térmicamente
Acero A514, aleado y revenido
Aceros al carbono; A36
20
40
60
0.05
0.00
0.15
0.10
0.20
0.25
Resistencia mínima
a la fluencia 2
Fy=100 klb/plg
80
100
2
0.35
0.30
0.40
Deformación, plg/plg
Esfuerzo
klb/plg
(c)
(a)
(b)
2
Fy=36 klb/plg
2
Fy=50 klb/plg
Figura 5.7 Curvas esfuerzo-deformación para tres aceros con denominación ASTM.
almanperez@gmail.com 26 Mar 2017
MATERIALES. COMPORTAMIENTO BÁSICO
5-12 VULNERABILIDAD SÍSMICA
Una vez reiniciado en B el proceso de recarga, el material se deforma siguiendo prácticamente la misma
trayectoria de descarga anterior exhibiendo un comportamiento linealmente elástico hasta alcanzar el
punto C. A partir de aquí, si el material sigue cargándose, éste sigue deformándose conservando la
trayectoriaoriginal(pendiente)hastaalcanzarelpuntoD.
Una vez iniciado en D nuevamente el proceso de descarga, el material sigue la trayectoria DE hasta
alcanzarelpuntoE(cerocarga)enelejedelasabscisas.
Si por ejemplo en el punto E se revierte la dirección y sentido de aplicación de la carga, la trayectoria del
materialsiguehastaalcanzarelpuntoG.
Obsérvese que el valor absoluto de la ordenada del esfuerzo F en el punto D, es mayor que el esfuerzo F
1 2
correspondiente al punto G. Este fenómeno físico fue observado por vez primera por Bauschinger y se lo
conoceconsunombre.
Cuando un material es cargado cíclicamente de forma tal que entra en el rango inelástico, la energía
disipada en cada ciclo está dada por el área encerrada bajo el bucle o curva cerrada así formada, llamado
tambiénbuclehisterético,(cicloOABOenlafigura5.8).
La figura 5.9 muestra un ciclo histerético de un material inelástico conocido como modelo Ramberg-
Osgood.
S
S
e
Energía disipada
por ciclo
F
Figura 5.9 Ciclo histerético típico de un material inelástico. Modelo Ramberg-Osgood.
almanperez@gmail.com 26 Mar 2017
MATERIALES. COMPORTAMIENTO BÁSICO
VULNERABILIDAD SÍSMICA 5-13
5.5.1 DiagramasIdealizadosdeEsfuerzo-Deformación
Para efectos del análisis resulta a veces conveniente representar en forma simplificada los diagramas
esfuerzo-deformación obtenidos a través de ensayos de muestras en el laboratorio. En la figura 5.10 se
muestranidealizacionestípicasdelcomportamientodelacero,comúnmenteutilizadasenelanálisis.
plástico
S
s
e
(c) Elástico,
perfectamente plástico
F
E
perfectamente
1
S
s
e
no lineal
(b) Elástico,
no-linealmente plástico
F
1
E
Descarga
S
S
s
s
(a) Linealmente elástico
S
s
e
E =
F
1
F
e
S
2
2 1
(e) Elástico, con
endurecimiento lineal
S
1
e
1
F
E
E < E
E
1
S
S
e
(d) Rígido,
perfectamente plástico
F
S
S
e
(f) Modelo tipo
Baushinger
F
S
Figura 5.10 Idealizaciones del diagrama esfuerzo-deformación.
5.5.2 ComportamientoHisteréticodelAcero
Cuando el acero se somete a una carga repetitiva, el diagrama esfuerzo-deformación toma la forma
indicadaenlafigura5.11a.EnlasramasdedescargaseobservamarcadamenteelefectoBaushinger.
En la figura 5.11, (a) representa el comportamiento histerético real del acero, (b) el modelo elasto-plástico,
(c)elmodelobilinealy(d)elmodeloBaushinger.
En las próximas secciones se revisarán aspectos relacionados con el comportamiento sísmico de
miembrosdeaceroydeconcretoarmado.
almanperez@gmail.com 26 Mar 2017
MATERIALES. COMPORTAMIENTO BÁSICO
5-14 VULNERABILIDAD SÍSMICA
S
S
e
F E
O
F
G
D
C
B
A
S
S
e
O
D
F
E
C
B
A
S
S
e
O
E
D C
F
A B
S
S
e
F
(a)
(c)
(b)
(d)
3
Figura 5.11 Comportamiento histerético del acero .
5.6 ACEROSESTRUCTURALES
Selosclasificasegúneltipoyresistenciaenlossiguientesgrupos:
• Acerosestructuralesalcarbono.
• Acerosdealtaresistenciaybajaaleación.
• Acerosalcarbonotratadosytemplados.
• Acerosdealeaciónparalaconstrucción.
Los aceros estructurales al carbono dependen de la cantidad de carbono utilizada para desarrollar su
resistencia a través de un amplio rango de espesores. A comienzos de la década de los sesenta, apareció en
el mercado norteamericano el acero ASTM A36 (del inglés American Society For Testing Materials) con un
punto de cedencia más elevado y un contenido de carbono que lo hacía más apto para el proceso de
soldadura. Los especímenes de prueba utilizados en los ensayos a tensión de los perfiles laminados se
tomandelalmadelasección.
Los aceros de alta resistencia comprenden varios niveles de resistencia y composiciones químicas que
varían en función de los requisitos de construcción: remachada, empernada, soldada o con protección a la
corrosión. Las altas resistencias obtenidas dependen de las proporciones de los elementos de aleación
utilizados. Se venden en el mercado bajo varias denominaciones: ASTM A514 grados F y B, ASTM A572
grado 42, ASTM A588 grado 46, etc. Los aceros de alta resistencia exhiben un alto punto de cedencia a
expensasdeunanotablepérdidadeductilidad.
almanperez@gmail.com 26 Mar 2017
MATERIALES. COMPORTAMIENTO BÁSICO
VULNERABILIDAD SÍSMICA 5-15
Existen otros tipos de aceros que no necesariamente son aptos para su aplicación en la ingeniería
estructural, tales como los utilizados en los casos de submarinos, proyectiles, equipos espaciales o rieles
deferrocarriles.
Dependiendo del país de origen, existen distintas denominaciones que identifican las propiedades
mecánicas de los aceros. La tabla 5.1 contiene un cuadro comparativo de las propiedades mecánicas de
algunosdelostiposdeaceroestructuralcomúnmenteutilizadosenlaconstrucciónenVenezuela.
Tabla 5.1 Tensiones Cedentes y Últimas del Acero
DESIGNACIÓN Y
GRADO DEL ACERO
TENSIÓN O ESFUERZO
CEDENTE, Fy
TENSIÓN O ESFUERZO
ÚLTIMO, Fsu
USO ESTRUCTURAL
COVENIN 316, S-40 2
2.800 kgf/cm > 1,25 Fy
2
3.500 kgf/cm
Cabillas
ASTM A-615, grado 40 40 ksi 70 ksi Cabillas
COVENIN 316, S-60
2
4.200-5.500 kgf/cm >1,25 F ,
y Cabillas
2
6.300 kgf/cm
ASTM A-615 60 ksi 90 ksi Cabillas
NTC 2289, W-60 2
4.200 kgf/cm , (60 ksi)
2
5.600 kgf/cm , (80 ksi)
COVENIN AE-25 2
2.500 kgf/cm
2
4.000-5.600 kgf/cm
Perfiles IPN, UPL, pletinas,
barras lisas redondas
ASTM A-36 36 ksi 58-80 ksi Perfiles IPN, UPL, pletinas,
barras lisas redondas
COVENIN AE-35 2
3.500 kgf/cm
2
5.200-7.000 kgf/cm Perfiles IPN, UPL
ASTM A-529, grado 50 50 ksi 70-100 ksi Perfiles IPN, UPL
COVENIN AE-35A 2
3.500 kgf./cm
2
4.600 kgf./cm Perfiles angulares
ASTM A-572, grado 50 50 ksi 65 ksi Perfiles angulares
DIN ST 37
DIN ST 42
DIN ST 52
2
2.400 kgf/cm
2
2.600 kgf/cm
2
3.600 kgf/cm
2
3.700 kgf/cm
2
4.200 kgf/cm
2
5.200 kgf/cm
5.7 PERFILESESTRUCTURALESCOMERCIALES
En el proceso de diseño uno de los objetivos fundamentales radica en la selección apropiada de las
secciones transversales de los miembros que conforman la estructura. La selección de un perfil comercial
suele siempre ser la más económica. En aquellos casos en que las dimensiones de los elementos son muy
Cabillas
almanperez@gmail.com 26 Mar 2017
MATERIALES. COMPORTAMIENTO BÁSICO
5-16 VULNERABILIDAD SÍSMICA
grandes, se realiza su fabricación por encargo en talleres de metalurgia calificados, por ejemplo en el caso
devigasdeacerodegranperalteutilizadasenviaductos.
La figura 5.12 muestra algunas de las secciones transversales típicas de acero obtenidas mediante un
procesodelaminadoencaliente.
doble CL doble OL
doble TL
doble XL
Ángulo
Ángulo
Ángulo Ángulo
Perfil [ ]
Perfil ][
Ángulo
Perfil HEB
Perfil IPE Perfil IPN Perfil UPL
Sección "Z"
Sección "T"
Figura 5.12 Secciones típicas de acero laminado en caliente.
La figura 5.13, muestra las secciones de planchas y otros perfiles comúnmente utilizados. Por ejemplo, las
barraspuedentenerseccionestransversalescirculares,cuadradasorectangulares.
Cuando una sección rectangular tiene un ancho igual o menor a 8 pulgadas, esta se cataloga también
como una barra. Así una barra de 8 x 3/8 tiene un ancho de 8 pulgadas y un espesor de 3/8 pulgadas. Si el
anchoesmayorde8pulgadaslasecciónsellamaplancha.
Barras Plancha
> 8"
< 8"
Perfiles tubulares
Tubo
Figura 5.13 Secciones tubulares, barras y planchas de acero.
Las barras y las planchas se elaboran por
laminación en caliente. En la figura se
muestran además perfiles con secciones
tubulares huecas doblando el material de
las planchas a la forma deseada con o sin
costura.
Existen otros perfiles conformados por
secciones compuestas, generalmente
planchas soldadas a perfiles, o soldadas
entre sí que aumentan el área y su
momento de inercia. Son comúnmente
almanperez@gmail.com 26 Mar 2017
MATERIALES. COMPORTAMIENTO BÁSICO
VULNERABILIDAD SÍSMICA 5-17
Soldadura
Remachados
o atornillados
Soldados
Soldadura
típica típica
Figura 5.12 Secciones típicas de acero laminado en caliente.
utilizadasenvigasquecubrengrandesluces,lafigura5.14muestraalgunosdeestosperfilescompuestos.
En aquellos casos en que los elementos estructurales están sometidos a esfuerzos de compresión o flexo-
compresión suelen utilizarse básicamente piezas simples o piezas compuestas. Se denominan piezas
simples a las constituidas mediante la unión de dos perfiles del mismo tipo unidos entre sí mediante
cordones intermitentes de soldadura dispuestos a separaciones predeterminadas. Se denominan piezas
compuestas a las que están constituidas por dos o más piezas simples enlazadas entre sí mediante
presillas soldadas o mediante barras de celosía. La figura 5.15 muestra ejemplos típicos de elementos
estructuralesconformadosporpiezassimplesycompuestas.
S
S
S
S S
4
Figura 5.15 Tipos de elementos conformados por piezas simples y compuestas .
almanperez@gmail.com 26 Mar 2017
MATERIALES. COMPORTAMIENTO BÁSICO
5-18 VULNERABILIDAD SÍSMICA
En estructuras metálicas es muy frecuente la utilización de perfiles metálicos dispuestos por parejas. Las
figuras 5.16, 5.17 y 5.18 muestran casos típicos del uso de perfiles así dispuestos. Las dimensiones y
propiedades de los elementos metálicos utilizados en los detalles constructivos de las figuras anteriores,
así como también las correspondientes a los perfiles I, IPN, pueden encontrarse en los cuadernos SIDETUR
5
delManualdeEstructurasdeAcero .
En cada país se elaboran manuales para el diseño y construcción de acero que incluyen perfiles con las
especificaciones y tolerancias estipuladas por distintos fabricantes que se ciñen a las normativas
5,6,7,8,9
vigentes.
Finalmente, existe otra categoría de productos de acero para uso estructural menor, formada por perfiles
laminadosenfríoquesonfabricadosdoblandoláminasdeaceroenlaformadeseada.
5
Figura 5.16 Aplicación en columnas .
5
Figura 5.17 Aplicación en columnas .
5
Figura 5.18 Aplicación en vigas de celosías .
almanperez@gmail.com 26 Mar 2017
MATERIALES. COMPORTAMIENTO BÁSICO
VULNERABILIDAD SÍSMICA 5-19
5.8 CONEXIONESMETÁLICAS.ASPECTOSBÁSICOS
Una estructura está constituida por el ensamblaje de sus miembros estructurales. Para ello es preciso
conectarlos entre sí de forma tal que las cargas que actúan sobre la estructura sigan su camino en forma
continua y ordenada hasta las fundaciones de la edificación. Para que esto sea posible es preciso diseñar
las conexiones o juntas en forma tal que la unión de los elementos estructurales sea segura, económica y
fácildeconstruir.
El comportamiento de una conexión es tan complejo que resulta bastante difícil realizar su diseño a partir
de un enfoque puramente teórico. Su comportamiento no puede ser descrito únicamente por simples
fórmulas. El diseño de las conexiones se sustenta en fórmulas empíricas que se basan a menudo en una
sólidainterpretaciónderesultadosobtenidosdelaobservacióndesucomportamientodurantelavidaútil
delasedificacionesyenestudiosexperimentalesdeinvestigación.
Los tipos de conexiones utilizados en la unión de elementos metálicos en edificaciones se clasifican en
remachadas, empernadas (atornilladas) y soldadas. Por muchos años las conexiones remachadas fueron
las más utilizadas. Posteriormente la práctica constructiva se ha orientado cada vez más al uso de la
soldadurayalempleodepernosdealtaresistencia.
Cada método tiene sus ventajas y desventajas. Así, en comparación con los remaches o con los pernos, las
principales ventajas de la soldadura son la economía, que se obtiene ahorrando el material (ausencia de
huecos), rigidez de la conexión y una limpia apariencia de la misma. El proceso de soldadura reduce
ademáselruidoocasionadoduranteelprocesoderemachadoyapriete(ajuste)delospernos.
La soldadura resulta muy efectiva cuando se desea obtener juntas continuas, rígidas y resistentes a
momentos.
Entre sus desventajas más significativas está la necesidad de contar con personal especializado y el alto
costodelainspección.Sufallaesfrágil.
Entre las ventajas obtenidas con el proceso de colocación de pernos cabe destacar el empleo de mano de
obra menos especializada, menos costosa y menos numerosa, y equipos más simples. Esto se traduce en
un rápido proceso de erección, y en caso necesario, permite la simple remoción y reparación de pernos
fatigados o defectuosos. Además, ensayos realizados en el laboratorio demuestran que las conexiones
empernadas exhiben una mayor resistencia a la fatiga. Sin embargo, el costo de los pernos o tornillos de
altaresistenciaesrelativamentealto.
5.8.1 TiposdeConexiones
Lasconexionesseclasificansegúnlossiguientesaspectosoconsideraciones:
• Tipodesujeción • Tipodesolicitación • Lugardefabricación
• Rigidezdelaconexión • Geometríadelasección • Resistenciadelajunta
almanperez@gmail.com 26 Mar 2017
MATERIALES. COMPORTAMIENTO BÁSICO
5-20 VULNERABILIDAD SÍSMICA
Lafigura5.19resumeenformaesquemáticalorelativoaltemadelasconexionesmetálicas.
La selección del tipo de conexión que se utilizará en una edificación depende del tipo de construcción
(simple, rígida o semirígida), del tipo de acciones previstas (estáticas o dinámicas), de la economía, de la
disponibilidaddelmaterialydeladisponibilidaddemanodeobraespecializada.
Todas las conexiones ofrecen algún tipo de restricción al movimiento. Dependiendo del tipo de restricción
las conexiones se clasifican en totalmente rígidas, del tipo FR, (del inglés fully restricted) y en parcialmente
rígidas,deltipoPR(delingléspartiallyrestricted).
TIPO DE CONEXIÓN
• Remachada
• Empernada
• Soldada
RIGIDEZ DE LA CONEXIÓN
• Simple
• Rígida
• Semirígida
TIPO DE SOLICITACIÓN
• Fuerza de corte
• Momento
• Corte y momento
• Compresión
• Tensión
GEOMETRÍA
• Angulares
• Planchas
• Planchas y angulares
• Atiesadores
LUGAR DE FABRICACIÓN
• Conexión de taller
• Conexión de campo
RESISTENCIA
• Fricción
• Aplastamiento
CONEXIONES
Dependen de:
Figura 5.19 Clasificación de
las conexiones metálicas.
almanperez@gmail.com 26 Mar 2017
MATERIALES. COMPORTAMIENTO BÁSICO
VULNERABILIDAD SÍSMICA 5-21
Las del tipo FR son conexiones rígidas o continuas típicas de los marcos o pórticos cuyas uniones
permanecen prácticamente sin cambio bajo la acción de las cargas actuantes (juntas rígidas). Las
conexiones del tipo PR permiten una modificación geométrica de los elementos de conexión durante la
accióndelascargasactuantes.Seclasificanenlasconexionessimplesysemirígidas.
ConexionesSimples
SonconexionesdeltipoPRenlascualessepermitelarotacióndelosextremosdelaviga.Seasumeademás
que el momento en el extremo es despreciable y se las supone capaces de resistir únicamente la fuerza
cortante.
La tabla 5.2 muestra algunas conexiones simples empernadas típicas, (figuras 5.20a, b, c y d). Las figuras
5.21y5.22muestranunaisometríadedosconexionesacortesimplesempernadasentrevigaycolumna.
Tabla 5.2 Conexiones simples empernadas típicas
DETALLES DE LA UNIÓN COMENTARIOS
(a)
Caso (a)
Conexión simple entre vigas mediante
ángulos en el alma. Los ángulos están
previamente conectados al alma de la
viga de carga mediante una soldadura.
Figura 5.20a
Caso (b)
Cuando se requiere que las alas
superiores de las vigas conectadas estén
al mismo nivel es necesario recortar el
ala de la viga que se apoya.
Figura 5.20b
(b)
almanperez@gmail.com 26 Mar 2017
MATERIALES. COMPORTAMIENTO BÁSICO
5-22 VULNERABILIDAD SÍSMICA
Caso (c)
Conexión simple de viga y columna con
asiento inferior de montaje.
Figura 5.20c
(c)
Caso (d)
Conexión simple viga-columna con
ángulos superior e inferior de asiento.
Figura 5.20d
(d)
Figura 5.21 Conexiones a corte simples
empernadas entre viga y columna.
Figura 5.22 Conexiones a corte simples
empernadas entre viga y columna.
almanperez@gmail.com 26 Mar 2017
MATERIALES. COMPORTAMIENTO BÁSICO
VULNERABILIDAD SÍSMICA 5-23
Figura 5.23 Conexión semirígida
empernada de una viga y una columna.
Figura 5.24 Conexión rígida. Figura 5.25 Conexión rígida.
ConexionesSemirígidas
Son conexiones del tipo PR que ofrecen una resistencia
considerable a la rotación en los extremos de la viga. Son
capacesportantoderesistirmomento.
La figura 5.23 muestra una isometría de una conexión
semirígidaempernadadeunavigayunacolumna.
Dependiendo del grado de rigidez obtenido en la conexión
de la viga con la columna se las puede diseñar para
absorber un momento flector que varía entre un 50% a un
75% del momento máximo flector resultante en los
extremos de una viga empotrada en sus extremos. Es decir,
2 2
el momento de diseño oscila entre M=wL /24 y M=wL /16
siendowlacargauniformepormetrolinealdelaviga.
ConexionesRígidas
Son conexiones del tipo FR. En teoría, este tipo de conexiones no permite la rotación en el extremo de la
viga y transfiere el 100% del momento al empotramiento. Suelen utilizarse en edificios en los que tanto la
resistencia al viento (edificios altos) como la resistencia al sismo se obtienen dotando de continuidad a los
miembrosestructuralesdelaedificación.
Con el fin de rigidizar el nodo o zona de unión entre la viga y la columna, se colocan planchas rigidizadoras
oatiesadores.Lasfiguras5.24y5.25muestranlosatiesadores.
almanperez@gmail.com 26 Mar 2017
MATERIALES. COMPORTAMIENTO BÁSICO
5-24 VULNERABILIDAD SÍSMICA
Una conexión bastante usual de viga a columna por momento se obtiene mediante una plancha
previamente soldada en taller en el extremo de la viga que se atornilla luego al alma o al ala de la columna.
Lafigura5.24muestraestetipodeconexión.
En dicha figura se aprecia también la solución adoptada de doble plancha: una soldada en taller en el
extremo de la viga y la otra soldada a dos planchas rigidizadoras o atiesadores en el alma de la columna
soldadaasusalas.
Las figuras 5.27 y 5.28 ilustran este tipo de conexión realizada en la edificación industrial mostrada en la
figura 5.26. La utilización de la doble plancha facilita en obra la instalación y apriete (o ajuste) de los
pernos.
Figura 5.27 Conexiones tipo FR, (Foto J.L. Alonso). Figura 5.28 Conexiones tipo FR, (Foto J.L. Alonso).
Figura 5.26 Edificación de estructura metálica, (Foto J.L. Alonso).
almanperez@gmail.com 26 Mar 2017
MATERIALES. COMPORTAMIENTO BÁSICO
VULNERABILIDAD SÍSMICA 5-25
En algunas ocasiones resolver satisfactoriamente una conexión se convierte en un arte más que en una
ciencia. Esto ocurre cuando la geometría de la edificación es espacialmente compleja, o cuando el número
de miembros que concurren a una junta estructural es muy numeroso. Ejemplos de estos casos se
observanenlasfiguras5.29,5.30y5.31.
Figura 5.29. Estructura metálica de una
vivienda, (Foto J.L. Alonso).
Figura 5.30. Conexión de un nodo en la
vivienda (Foto J.L. Alonso).
Figura 5.31. Conexión en estructura metálica de uso industrial, (Foto J.L. Alonso).
almanperez@gmail.com 26 Mar 2017
MATERIALES. COMPORTAMIENTO BÁSICO
5-26 VULNERABILIDAD SÍSMICA
5.9 DESEMPEÑOSÍSMICODECONEXIONESMETÁLICAS
El empleo de conexiones soldadas resistentes a momento WSMF (del inglés weldedsteelmomentframes) ha
sidounprocedimientouniversalmenteaceptadoenlaconstruccióndeedificios.
Su uso tomó particular relevancia al final de la década de los años 60, años en los que la resistencia de
edificios para cargas laterales era básicamente absorbida por pórticos de acero resistentes a momento o
mediante un sistema mixto en el que los núcleos de ascensores eran de concreto armado y el perímetro de
laedificacióndeacero.
En un principio, todas las conexiones entre vigas y columnas eran conexiones soldadas resistentes a
momento.Sinembargo,conelseguirdelosaños,variablesdetipoeconómicomotivaronalosingenierosa
limitar el uso de estas conexiones en algunos de los pórticos ubicados normalmente en el perímetro y
conectar mediante conexiones simples las vigas con el resto de las columnas interiores de la edificación.
Estofueposiblegraciasaladisponibilidaddeperfilesmásgrandesyalaparentebuendesempeñoqueeste
tipodesoluciónestructuralofrecía.
A comienzos de los años 70, algunas investigaciones llevadas a cabo sobre el comportamiento cíclico de
conexiones a escala natural, demostraron que conexiones con alas soldadas y almas conectadas a
columna mediante pernos de alta resistencia permitían algún grado de rotación inelástica (dúctil) antes
Figura 5.32 Falla en soldadura.
11
Terremoto de Northridge (EERI, 1994)
de que se produjera la fractura de las soldaduras de las alas. Ya
que la fabricación de este tipo de conexión era más económica
de fabricar y más rápida de ensamblar en obra, se convirtió
rápidamente en la metodología estándar, a tal punto que fue
codificadaenelcódigoUBC1988(UniformBuildingCode).
En general, este tipo de conexiones (totalmente soldadas o
mixtas) al parecer exhibieron un comportamiento satisfactorio
durante la acción de varios terremotos: Alaska en 1964, San
Fernandoen1971,Managuaen1972yLomaPrietaen1989.Sin
embargo, a raíz del terremoto de Northridge de 1994 se pudo
constatar que esta práctica, desde el punto de vista sísmico, no
era la más recomendable. Las figuras 5.32 y 5.33 muestran
fallas observadas en este tipo de conexiones durante el
11
terremotodeNorthridge .
Quizás una de las enseñanzas más aterradoras de este
terremoto fue descubrir que un número significativo de
conexiones soldadas resistentes a momento WSMF de vigas y
columnasenedificacionessufrieronunaroturafrágil.
Este tipo de daño fue generalizado, observándose tanto en
edificios viejos como en edificaciones nuevas, altos o
almanperez@gmail.com 26 Mar 2017
VULNERABILIDAD SÍSMICA 5-27
MATERIALES. COMPORTAMIENTO BÁSICO
Figura 5.33 Rotura del ala, falla en soldadura y agrietamiento en alma de columna. Terremoto de
11
Northridge (EERI, 1994) .
pequeños,edificiosdeviviendas,comerciales,deoficinas,hospitalesyenedificacionesgubernamentales.
La severidad de los daños varió desde pequeñas grietas hasta conexiones severamente dañadas. Lo más
interesante es que este tipo de falla se observó en sitios en los que el nivel de las sacudidas fue moderado,
(aceleracionesdelterrenoinferioresa0,3g).
En aquellos lugares en los que la severidad de las sacudidas fue mayor, se observaron fracturas en todas
las conexiones resistentes a momento en uno o más niveles de la edificación. En algunos casos, el daño
estructuralocasionado porestasfracturasprodujo deformacioneslateralespermanentesenedificaciones
queposteriormentetuvieronqueserdemolidas.
Pero aún hay más. Investigaciones recientes han descubierto daños que no habían sido previamente
detectados en edificaciones con conexiones a momento WSMF que fueron sacudidas durante el terremoto
deLomaPrieta,Californiaen1989.
12
Bertero et al ha documentado exhaustivamente eldaño observado en conexiones resistentesa momento
durante terremotos recientes. En el terremoto de Kobe de 1995, las estructuras metálicas con este tipo de
13
conexionessufrieronalaparecermásdañoqueelobservadoenCalifornia .
La figura 5.34 muestra gráficamente un resumen de las fallas típicas observadas en conexiones viga-
12,13
columna soldadas resistentes a momento WSMF, durante la acción de terremotos recientes , la figura
5.25muestraestetipodeconexión.
Recientemente en el diseño sismorresistente de edificaciones se han logrado numerosos avances en esta
área,orientadosareducirlavulnerabilidadsísmicaenestructurasdeedificiosconconexionesamomento.
almanperez@gmail.com 26 Mar 2017
5-28 VULNERABILIDAD SÍSMICA
MATERIALES. COMPORTAMIENTO BÁSICO
Pandeo del
atiesador
Fractura en soldadura
Fractura
del alma
Pandeo
del alma
Fractura en
atiesador
I
H
E A
(a)
D
F
G
A
C
G
H
E
B
(b)
COLUMNAS VIGAS
A: Pandeo del alma
B: Fractura del ala
C: Laminación del ala
D: Pandeo del ala
E: Fractura de soldadura
F: Pandeo del ala
G: Pandeo del alma
H: Fractura del alma
I : Fractura del ala
E: Fractura de soldadura
12,13
Figura 5.34 Fallas típicas observadas en conexiones rígidas soldadas durante terremotos recientes .
(a) Unión viga-columna sin atiesadores, (b) Nodo en columnas con atiesadores en el alma.
5.10 PROPIEDADESDELCONCRETO
El concreto u hormigón es un material artificial que se obtiene a partir de una mezcla de arena, grava,
piedra triturada, cemento, agua y en algunas ocasiones aditivos que se mezclan entre sí en forma
cuidadosa y en proporciones debidamente preestablecidas que da como resultado un material pétreo de
14
granresistencia .Elaguayelcementointeractúanquímicamentepermitiendolaunióndelagregadofino
ygrueso.
Con el fin de darle a la mezcla la trabajabilidad necesaria que facilite el llenado de moldes o encofrados y
de esa manera garantice el cubrimiento del acero de refuerzo existente se puede agregar a la mezcla en
formacontroladaaguaadicional,yenocasiones,aditivosplastificantes.
Para garantizar la buena calidad del concreto y la resistencia requerida es preciso controlar las condiciones
de humedad y temperatura, desde el instante que se coloca la mezcla en los encofrados hasta el momento en
quelamismafragüeyseendurezca.Elprocesoquecontrolaestascondicionesrecibeelnombredecurado.
14
El Manual del Concreto Estructural , reseñado en la bibliografía consultada al final de este Capítulo,
almanperez@gmail.com 26 Mar 2017
VULNERABILIDAD SÍSMICA 5-29
MATERIALES. COMPORTAMIENTO BÁSICO
ofreceunexcelentetratadodetodolorelacionadoconlatecnologíadelconcretoestructural,obraéstaque
nopuedefaltarenlabibliotecadelosingenierosestructuralesinvolucradoseneldiseñoyconstrucciónde
edificacionesdeconcretoarmado.
Las curvas esfuerzo-deformación se obtienen a partir del ensayo a compresión de cilindros, prismas o
probetas sujetos a carga axial uniformemente repartida de acuerdo a ciertos procedimientos normativos
15
preestablecidos .
Figura 5.35 Diagrama típico esfuerzo-deformación del concreto.
La figura 5.35 muestra un diagrama típico esfuerzo-deformación obtenido a partir de un ensayo a
compresión de corta duración de una probeta cilíndrica. Este ensayo se realizó a los 28 días de haber
obtenidolamuestra.
En esta figura, a representa el acortamiento del cilindro en el instante de tiempo t, e la deformación
unitaria correspondiente y f es el esfuerzo a compresión. En ella, se observa que la resistencia máxima a
c 2
compresiónf´ esaproximadamenteiguala300kgf/cm .
c
La figura 5.36 muestra los diagramas esfuerzo-deformación, obtenidos a los 28 días de tomadas las
muestrasencilindrosconconcretosderesistenciaalacompresiónvariable.
Laobservacióndeesascurvasrevelalossiguientesaspectos:
1. Las curvas permanecen virtualmente rectas desde el inicio del ensayo hasta alcanzar el esfuerzo a la
compresión que oscila entre0,3 f´ y 0,5 f´ .Durante este rango de esfuerzos, el comportamiento del
c c
concretoeslineal.
L
15
cm
30 cm
P
P
P
P
Área=A
Falla
típica
a
100
200
300
400
0 0.003 0.004
0.001 0.002
Deformación unitaria e=a/L
2
f
=P/A
(kgf/cm)
c
almanperez@gmail.com 26 Mar 2017
5-30 VULNERABILIDAD SÍSMICA
MATERIALES. COMPORTAMIENTO BÁSICO
140
70
210
490
350
420
280
2
f
(
kgf/cm
)
c
0 0.003
e orma ión e
D f c c
0.001 0.002 0.004
420
350
280
210
140
100
Figura 5.36 Diagramas esfuerzo-deformación de concretos con resistencias variables.
2. Másalládeesterango,elcomportamientodelconcretoesno-lineal.
3. Independientemente de las resistencias de las muestras de concreto ensayadas, todos los concretos
alcanzansusmáximosesfuerzosoresistenciasmáximasaunadeformación =0,002.
4. A pesar de que la rotura de las muestras ocurre para deformaciones unitarias que varían entre 0,003 y
0,004, para efectos del diseño se asumirá que el esfuerzo correspondiente a la rotura es =0,003. Este
valor es conservador para la mayoría de los concretos de resistencia normal utilizados en la práctica.
2
Sin embargo, cuando la resistencia excede valores superiores, digamos a 400 kgf/cm , esta hipótesis es
pococonservadora.
5. Finalmente, se observa que los concretos de baja resistencia son menos frágiles que el resto. En otras
palabras,soportandeformacionesunitariasúltimasmayoresantesderomperse.
En la figura 5.37 se agrupan rangos de resistencias a la compresión del concreto de acuerdo a sus
14
denominacionesyalusoprevisto .
La dosificación del concreto suele llevarse a cabo mediante métodos y reglas básicamente orientativos.
Las proporciones definitivas de sus componentes deben establecerse mediante ensayos de laboratorio
que permitirán después en la obra introducir las correcciones que resulten necesarias o convenientes.
ec
ec
almanperez@gmail.com 26 Mar 2017
VULNERABILIDAD SÍSMICA 5-31
MATERIALES. COMPORTAMIENTO BÁSICO
Celular
Concreto Zonas
Sísmicas
Concretos
Normales
Concreto
Liviano
Pobre
Concreto
Resistencia
Ultra alta
De acero
Concreto
C/ fibras
Alta
Resistencia
1300
100
1100
1000
900
800
700
1200
300
200
400
600
500
160 140
80
350
210
180
350
380
350
1200
800
850
800
350
20
60
2
(kgf/cm
)
fć
Para la dosificación deben tenerse en cuenta la resistencia, la consistencia y el tamaño máximo del
agregadogruesoquesepiensautilizar.
Quizás, uno de los factores que más influye en la resistencia del concreto es la relación agua/cemento de la
mezcla. Se puede comprobar en el laboratorio mediante ensayos que a medida que la relación
agua/cemento aumenta, la resistencia máxima del concreto disminuye. La tabla 5.3 muestra la relación
agua/cemento y la resistencia f´ a los 28 días de concretos preparados en obra, sin aire incorporado,
c 16
cuandonoexistendatosdeensayosderesistencia,(Norma1753,Artículo5.5,tabla5.5 ).
14
Figura 5.37 Rangos de resistencias a la compresión de diferentes tipos de concreto (adaptado de Porrero et al ).
Tabla 5.3 Valores máximos de la relación agua/cemento
Relación Agua/Cemento
2
Resistencia f´ (kgf/cm )
c
(1753: Artículo 5.4)
0,37
0,44
0,52
0,62
350
300
250
210
150
almanperez@gmail.com 26 Mar 2017
5-32 VULNERABILIDAD SÍSMICA
MATERIALES. COMPORTAMIENTO BÁSICO
5.10.1 MódulodeElasticidad
El módulo de Elasticidad del concreto no tiene como en el caso del acero un valor único. Su valor varía con
la resistencia del concreto, con la edad del concreto, con el tipo y velocidad de carga, y con las proporciones
ycaracterísticasdelcementoydelagregado.
Existendistintasdefinicionesdelmódulodeelasticidad,(véasefigura5.38):
1. Móduloinicial:Sedefineporlapendientealacurvadeesfuerzo-deformaciónenelorigendelacurva.
2. Módulo tangente: Se define como la pendiente de una tangente a la curva medida en cualquier punto
delamisma.Porejemploa60%delaresistenciamáximadelconcreto.
c
c
c
0
Esfuerzo,
f
c
form c n
De a ió ec
E tangente
E inicial
E secante
Figura 5.38 Módulos de elasticidad del concreto.
3. Módulo secante: se define como la pendiente de una línea recta trazada desde el origen hasta un punto
delacurvacomprendidoentreun25yun50%desuresistenciaúltimaacompresión f´.
c
Para la determinación del módulo de elasticidad E empleado en los cálculos de deformaciones y períodos
c
16
devibración,enlaNormaCOVENIN1753(Artículo8.3) serecomiendanlassiguientesexpresiones:
2
(kgf/cm ) (5-5)
Esta expresión es válida para valores del peso unitario del concreto w comprendidos entre 1.440 y 2.500
c
3
kgf/m .
3
Cuandoenlaecuación(5-5)sehacew =2.300kgf/m ,E adoptaentonceslaexpresión:
c c
almanperez@gmail.com 26 Mar 2017
VULNERABILIDAD SÍSMICA 5-33
MATERIALES. COMPORTAMIENTO BÁSICO
2
(Kgf/cm ) (5-6)
3
La ecuación (5-6) sobreestima el módulo de elasticidad E cuandow =2.300 kgf/m , dando como resultado
c c
estructuras más rígidas con períodos de vibración más cortos. Esto puede ocurrir en concretos con
elevados porcentajes de porosidad. En general, para concretos de peso normal puede utilizarse la
15
ecuación(5-6),(sección8.5delaNorma ).
5.10.2 MódulodeCorte
El módulo de Corte, también conocido como módulo de rigidez, se denomina a la resistencia que oponen
los materiales a ser deformados por corte puro. En el caso de materiales isotrópicos, existe una relación
entreelmódulodeelasticidad E yelmódulodecorte Gdadaporlarelación:
(5-7)
donde m es el coeficiente de Poisson, y mide la relación entre la deformación longitudinal y la deformación
transversal de un cuerpo. En el concreto, m toma valores entre 0,15 y 0,20. La norma COVENIN 1753
recomiendaseadopteparaelconcretounvalordem=0,20amenosquesedetermineexperimentalmente.
5.10.3 ResistenciaalaTracción
La resistencia del concreto a la tracción varía entre un 8 y un 15% de su resistencia máxima a la
compresión. Desde el punto de vista práctico, se suele despreciar esta resistencia. Cuando un elemento de
concreto es sometido a esfuerzos de tracción, el concreto empieza a fisurarse. En ese instante el concreto
noofreceresistenciaadicionalalatracción.
5.10.4 FluenciadelConcreto
Se define como la propiedad que exhibe el concreto de continuar deformándose durante largos períodos
de tiempo bajo la acción de cargas permanentes o sostenidas. Una vez que la deformación inicial elástica
tiene lugar, la deformación adicional que se produce bajo estas condiciones de carga recibe el nombre de
fluencia, (conocido como creep en la lengua inglesa) deslizamiento, movimiento horizontal o deformación
plástica.
Si la carga permanece constante durante un período largo de tiempo, el acortamiento continuará durante
un período de varios años, siendo la deformación final observada de dos a tres veces la deformación
inicial.
La fluencia está directamente relacionada con la duración y magnitud de la carga aplicada. Si el esfuerzo
sostenido durante el período de aplicación de la carga permanece por debajo de 0,5 f´, la deformación es
c
directamente proporcional al esfuerzo. Por el contrario, para valores superiores a 0,5 f´, la deformación
c
plásticaaumentarápidamente.
almanperez@gmail.com 26 Mar 2017
5-34 VULNERABILIDAD SÍSMICA
MATERIALES. COMPORTAMIENTO BÁSICO
Resulta importante señalar que la aplicación sostenida de cargas durante largos períodos de tiempo no
solamentecausafluenciaenelconcreto,sinotambiénreducelacapacidadresistentedelmismo.
Lafluenciaodeformacióndelconcretobajocargassostenidasdependedevariosfactores:
a) Un buen curado del concreto previo a la aplicación de las cargas reduce notablemente las
deformacionesporfluencia.
b) Engenerallafluenciadisminuyeamedidaqueaumentalaresistenciadelconcreto.
c) La fluencia aumenta con el aumento de la temperatura. Alcanza sus valores máximos para
temperaturasdelconcretode65°a70°C.
d) Lafluenciadisminuyeconelaumentodelahumedad.
e) La presencia de acero de refuerzo en zonas del concreto sometidas a compresión reduce notablemente
lafluenciadelconcreto.
5.10.5 Retracción
Con el fin de producir una mezcla trabajable que permita durante el vaciado que el concreto fluya
libremente entre las barras de refuerzo y llene todos los espacios y oquedades, de forma tal que la mezcla
se compacte y no se produzcan espacios vacíos, debe adicionarse a la mezcla casi el doble de la cantidad de
aguaqueenteoríaserequiereparahidratarelcemento.
Una vez que el concreto ha sido curado y comienza a secarse, el exceso de agua que no ha reaccionado con
el cemento empieza migrar desde el interior de la masa de concreto hacia la superficie. A medida que la
humedadseevapora,elvolumendeconcretodisminuye.
La pérdida de humedad del concreto varía en función de su distancia a la superficie. En efecto, el secado
ocurre más rápidamente cerca de la superficie de los elementos estructurales, (vigas y losas) ya que la
distancia que el agua tiene que recorrer para escapar es más corta. Por el contrario, este proceso de secado
esmáslentoenelinteriordelelementoyaqueladistanciaarecorreresmayor.
Se define como retracción el acortamiento por unidad de longitud, o lo que es lo mismo, la pérdida de
volumen que sufre el concreto con el tiempo como consecuencia de la pérdida de agua, principalmente, en
lasetapasinicialesdelfraguado.
La magnitud de los esfuerzos por retracción depende fundamentalmente del contenido inicial de agua en
lamezcladeconcretoydelahumedadrelativadelambiente.Silahumedadrelativaaumenta,laretracción
del concreto disminuye. De hecho, si el concreto es expuesto a una humedad relativa del 100% o se
sumerge en agua, el concreto aumentará su volumen ligeramente gracias a las condiciones ideales de
hidratación.
Ya que el proceso de secado ocurre más rápidamente en las superficies expuestas al exterior que en el
interior de los elementos estructurales, los esfuerzos causados por la retracción son inicialmente mayores
almanperez@gmail.com 26 Mar 2017
VULNERABILIDAD SÍSMICA 5-35
MATERIALES. COMPORTAMIENTO BÁSICO
cerca de la superficie que en el interior. En consecuencia, se desarrollan unas fuerzas internas que se
equilibran entre sí: fuerzas a compresión en el interior, y fuerzas a tracción o tensión en el exterior.
Adicionalmente, la retracción crea esfuerzos en los miembros en los que su movimiento está restringido
en sus extremos, que se traduce en la creación de fisuras y grietas que aparecen en la superficie de los
miembroscuandolosesfuerzosporretracciónsuperanlaresistenciaatraccióndelconcreto.
La retracción debe controlarse ya que la creación de fisuras o grietas permite el paso de agua hacia el
interior del miembro estructural, afea su apariencia, reduce la resistencia al corte y expone el acero de
refuerzo a la atmósfera, propiciando la corrosión y el estallido del concreto en la superficie. En dos
palabras,aumentanotablementelavulnerabilidaddelaestructura.
Conelfindeminimizarelfisuramiento,elingenieroestructuraldebetomarlassiguientesprecauciones:
a) Minimizarelcontenidodeagua.
b) Utilizarenlamezclaagregadosnoporosos.
c) Controlarexhaustivamenteelprocesodecurado.
d) Limitareláreaolalongituddelosvaciados,vaciandolaslosaspreferiblementeporpañospequeños.
e) Utilizar juntas de expansión para controlar la ubicación de las grietas, especialmente en losas o en
paredesdeconcretoarmado.
f) Adicionarrefuerzoparalimitarelanchodelasgrietas.Porejemplo,lautilizacióndemallasderefuerzo
electrosoldadas en las losas reduce las grietas y las convierte en pequeñas fisuras, a veces
imperceptiblesalavista.
g) Utilizacióndeaditivosplastificantesreductoresdeagua,(entreun6aun12%).
5.10.6 FibrasdeRefuerzo
La incorporación en cantidades volumétricas controladas (0,5 a 12% del volumen) de fibras en el concreto
ha dado como resultado una mejora apreciable en sus características mecánicas. Las fibras comúnmente
utilizadasestánhechasdeacero,aceroinoxidable,vidrio,asbesto,plásticoyvegetales.
La presencia de estas fibras en el concreto, si bien no se traduce en un aumento de su resistencia, da como
resultado un concreto con más tenacidad que exhibe mayor resistencia al fisuramiento y al impacto,
reduciendoalmismotiemposufragilidad.
Así como la resistencia del concreto se incrementa en la dirección de las barras de refuerzo, la presencia de
fibrascolocadasenformaaleatoriaydispersaproveeresistenciaadicionalentodasdirecciones.
Los esfuerzos a tracción inducidos en el concreto proyectado son transferidos a las fibras de acero gracias
a la buena y duradera unión que se desarrolla entre ambos materiales. Ven su principal aplicación en la
estabilizacióndetaludesrocososyenelrevestimientoprimariodetúnelesmineros.
almanperez@gmail.com 26 Mar 2017
5-36 VULNERABILIDAD SÍSMICA
MATERIALES. COMPORTAMIENTO BÁSICO
A pesar de las ventajas de su aplicación, los costos son usualmente bastante elevados, razones por las
cuales su utilización se ha visto reducida a aplicaciones tales como pavimentos de autopistas y en
entradas de garajes en viviendas en las que se sustituye las barras de acero de refuerzo por fibras de
refuerzo. También se las utiliza como refuerzo adicional en tanques de concreto de almacenamiento de
agua subterráneos en los que se temen filtraciones o contaminaciones de aguas servidas de los terrenos
vecinos.
Las fibras sintéticas se utilizan como refuerzo del concreto convencional y del concreto proyectado,
incrementandolaresistenciaaflexiónylaductilidad.Estetipodefibrasustituyealafibradeacero.
5.11 CONCRETOREFORZADO
El concreto tiene alta capacidad resistente a la compresión y muy baja resistencia a la tracción; de ahí que
se combine el concreto con un refuerzo de acero para lograr un mejor desempeño del material resultante:
el concreto armado. En esta combinación es el acero el encargado de proveer la resistencia a tensión de la
que adolece el concreto. El refuerzo de acero también es capaz de resistir fuerzas a compresión en
columnasyvigas.
Con el fin de garantizar la adherencia entre el acero y el concreto, especialmente en zonas sísmicas, las
barras de acero (llamadas en Venezuela cabillas) deben tener protuberancias o estrías en su superficie. Se
las suele denominar barras estriadas o corrugadas. También existen barras lisas, no recomendables como
refuerzoenelementosdeconcretoarmado.
La designación de las barras de refuerzo corresponde al diámetro nominal, pudiendo ser expresada en
octavosdepulgada(tabla5.4)oenmilímetros,(tabla5.5).
La denominación de las barras o cabillas de refuerzo expresadas en el sistema de unidades métrico MKS se
lasconoceenlanomenclaturainglesacomobarrasblandas(softmetricbars).
Para su identificación, las barras de refuerzo se distinguen mediante corrugaciones en su superficie
ejecutadas en planta normalmente de acuerdo con las especificaciones de la ASTM A616-76. Con la
excepción del alambre que se utiliza en el refuerzo en espiral en columnas, únicamente las barras
corrugadas y los alambres corrugados o mallas de alambre hechos de alambres lisos o corrugados, pueden
utilizarseenelconcretoreforzado.
5.11.1 VentajasdelConcretoReforzado
El concreto reforzado también llamado concreto armado es quizás el material de construcción más
utilizado.Estápresenteencasicualquiertipodeobracivil:viaductos,edificios,túnelescanalesdedrenaje,
muros de sostenimiento, chimeneas, silos, muelles, etc., por citar algunos, (las figuras 5.39 y 5.40
representan2deestosejemplos).
almanperez@gmail.com 26 Mar 2017
VULNERABILIDAD SÍSMICA 5-37
MATERIALES. COMPORTAMIENTO BÁSICO
Tabla 5.4 Designación de cabillas en pulgadas (COVENIN 316)
Barra
No.
3
4
5
6
7
8
11
14
18
Ø (pulg)
Diámetro
(mm)
Peso unit.
(kgf/m)
Área
2
(cm )
d
2
e
:
f
1
1d
9,53
12,70
15,88
19,05
22,22
25,40
35,81
43,00
57,33
0,71
1,27
1,98
2,85
3,88
5,07
10,07
14,52
25,81
0,557
0,997
1,554
2,237
3,045
3,979
7,904
11,40
20,26
Tabla 5.5 Designación de cabillas en milímetros (COVENIN 316)
Barra
No.
10M
12M
14M
16M
20M
25M
32M
36M
40M
Diámetro
(mm)
Peso unit.
(kgf/m)
Área
2
(cm )
10,00
12,00
14,00
16,00
20,00
25,00
32,00
36,00
40,00
0,785
1,130
1,539
2,011
3,140
4,910
8,040
10,180
12,570
0,616
0,887
1,208
1,578
2,465
3,854
6,311
7,990
9,866
Entre las numerosas ventajas que ofrece el concreto armado como material de construcción cabe destacar
lassiguientes:
a) Poseeunaenormecapacidadresistentealacompresión.
b) Ofreceunaexcelentecapacidadresistentealasaccionesdelfuegoydelagua.
c) Sumantenimientoesrelativamentebajo.
d) Gran rigidez. Esto trae como consecuencia una reducción notable de los desplazamientos de la
edificaciónbajolaaccióndecargaslaterales.
e) No presenta una reducción de su resistencia con el pasar de los años, aumentando, bajo condiciones
apropiadas,lavidaútildelaedificación.
f) Es quizás el único material económico disponible para la construcción de zapatas de fundación, losas
corridas,muroscolados,murosatirantados,pilotes,vigasderiostraetc.
g) Noserequieredeunamanodeobraaltamenteespecializada.
almanperez@gmail.com 26 Mar 2017
5-38 VULNERABILIDAD SÍSMICA
MATERIALES. COMPORTAMIENTO BÁSICO
Figura 5.39 Estación Caracas durante su construcción. Sistema
Ferroviario Ezequiel Zamora. (Foto J.L. Alonso).
Figura 5.40 Viaducto del Sistema Ferroviario Ezequiel Zamora. (Foto J.L. Alonso).
h) Es también un material muy apropiado para la construcción de tanques subterráneos, piscinas, silos
dealmacenamiento,etc.
i) Los materiales necesarios para la fabricación del concreto suelen estar normalmente disponibles en la
cercaníadelasobras.
j) Ya que el concreto durante el proceso del vaciado es un material pastoso y fluido permite adoptar
infinidaddeformasdependiendodelageometríadelosencofradosomoldes.Lafigura5.41porejemplo,
muestraelprocesodecolocacióndevigasprefabricadaspretensadasdeconcretoarmadoenformadeT.
almanperez@gmail.com 26 Mar 2017
VULNERABILIDAD SÍSMICA 5-39
MATERIALES. COMPORTAMIENTO BÁSICO
Figura 5.41 Montaje de vigas de concreto pretensado. (Foto J.L. Alonso).
5.11.2 DesventajasdelConcretoReforzado
No existe un material perfecto para la construcción, y lamentablemente el concreto armado no es la
excepción.Entrelasdesventajasmássignificativassedistinguenlassiguientes:
a) Elconcretotienemuypocacapacidadresistentealatracción.
b) En ambientes expuestos al ataque de la corrosión, éste puede ser un problema capital si no se adoptan
los recubrimientos normativos necesarios, pudiendo convertirse en un verdadero cáncer de la
edificaciónsinoestomadaencuentaseriamente.
c) El costo de los encofrados es en algunos casos prohibitivo, especialmente los encofrados de madera en
losqueelnúmerodeusosesmuypequeño(quizás5usoscomomáximo).
d) La utilización de encofrados metálicos es también muy costosa y solo se justifica cuando la edificación
está formada por elementos repetitivos de igual dimensión, o cuando por ejemplo el número de
apartamentos en una edificación tipo túnel es grande. En general, el costo de los encofrados
representa un 50% del costo total de la estructura de concreto. De allí que una manera de reducir
costosestribaenlautilizaciónracionaldelosencofrados.
e) Otro aspecto negativo radica en el hecho de que los encofrados no pueden reutilizarse hasta que el
concretoenellosvaciadohallaalcanzadoladurezasuficiente.
f) Ya que el peso específico del concreto es muy grande, el peso de los elementos estructurales que
componen la edificación también es considerable. Además, esta condición es muy desfavorable en el
casodelosenormesesfuerzosaflexiónqueseproducenporelpesopropioenvigasdegrandesluces.
almanperez@gmail.com 26 Mar 2017
5-40 VULNERABILIDAD SÍSMICA
MATERIALES. COMPORTAMIENTO BÁSICO
g) En el caso de estructuras altas de concreto armado, el tamaño de las columnas al nivel de los
estacionamientos de los sótanos o de los pisos inferiores dificulta el paso de los vehículos y/o
disminuye el número de puestos de automóviles, lo cuál a veces hace poco atractivo, desde el punto de
vistadelpromotor,laconstruccióndegrandestorresdeconcretoarmado.
h) El proceso del curado del concreto no es siempre bien controlado, y algunas veces no se lleva a cabo,
trayendocomoconsecuenciaundeterioroenlaresistenciadelconcreto.
i) La construcción de estructuras de concreto armado requiere de un control exhaustivo de la mezcla.
Estoimplicalatomadeungrannúmerodecilindrosoprobetasysuensayorespectivo.
A pesar de todas estas desventajas, el concreto armado sigue siendo uno de los materiales de construcción
universalmente más utilizado. Por ejemplo, la figura 5.42a muestra la estructura de un edificio de
concretoarmadoensuetapaconstructiva.Lafigura5.42bmuestralaedificacióntotalmenteconstruida.
(a): Edifico en etapa constructiva. (b): Edificio totalmente terminado.
Figura 5.42 Edificio Caracas Hotel Palace. Caracas (Fotos J.L. Alonso).
almanperez@gmail.com 26 Mar 2017
VULNERABILIDAD SÍSMICA 5-41
MATERIALES. COMPORTAMIENTO BÁSICO
5.12 HIPÓTESISBÁSICASDELCONCRETOREFORZADO
Elcomportamientodelasestructurasdeconcretoarmadosebasaenlassiguienteshipótesis:
1. Las solicitaciones internas desarrolladas en cualquier sección de un elemento (fuerzas de corte,
fuerzas axiales y momentos flectores) como consecuencia de someter a la estructura a la acción de las
cargasexternasestánsiempreenequilibrio.
2. En miembros sometidos únicamente a compresión se considera que la deformación unitaria del
concreto es siempre igual a la deformación unitaria correspondiente al acero de refuerzo circundante.
Es decir, debe siempre cumplirse que e =e . Esto ocurre gracias a la adherencia entre los dos
c s
materiales. Se considerará además que no ocurre deslizamiento entre el acero de refuerzo y el
concreto.
3. En miembros sometidos a flexión, las secciones transversales planas antes de la aplicación de las
cargas permanecen planas aún y cuando el elemento cargado se deforme. De ahí que los esfuerzos
varíenlinealmenteapartirdelejeneutro.
Paraefectosdeldiseñosesupondráqueelconcretonoresisteesfuerzosatracción.
4. Se supondrá para el concreto el diagrama idealizado esfuerzo-deformación mostrado en la figura 5.43
propuesto originalmente por Hognestad y ligeramente modificado en el ACI 318-05. Este diagrama
está basado en ensayos experimentales que demuestran que la resistencia a compresión última
confiabledelconcretoesiguala0,85f´.
c
Rango elástico
0.15 c
f'
Ec
u
e
c
e » 0.0006
0 0.001 0.003
0.002 c
e
c
c
'
f
» 0.5 f'
c
f
17,18
Figura 5.43 Diagrama esfuerzo-deformación del concreto utilizado en el diseño.
almanperez@gmail.com 26 Mar 2017
5-42 VULNERABILIDAD SÍSMICA
MATERIALES. COMPORTAMIENTO BÁSICO
5.13 COMPORTAMIENTOAXIALDECOLUMNAS
En la práctica no existen columnas cargadas con una carga axial pura. Sin embargo, su discusión permite
ilustrar en forma simple las distintas fases del comportamiento del concreto y del acero bajo diversos
19
escenariosdeesfuerzoydeformación .
La figura 5.44 muestra dos columnas típicas de concreto reforzado. Una es una columna cuadrada con 4
barras de refuerzo longitudinal confinadas mediante ligaduras dispuestas a separación constante. La
otra, es una columna de sección circular armada con 8 barras de refuerzo longitudinal confinadas
medianteunaespiral.
longitudinales
longitudinales
y espiral y ligaduras
Barras Barras
Cuando una columna de concreto armado se somete a una
carga axial P una porción de la misma es resistida por el
concreto y el resto es absorbida por el acero. Llamando Pc
a la carga axial resistida por el concreto y P a la carga
s
resistidaporelacero,setieneque:
(5-8)
Expresando las cargas P y P en función de los esfuerzos a
c s
compresión respectivos, la expresión (5-8) toma la forma
generalsiguiente:
(5-9)
donde A es el área de concreto de la sección, A es el área
c s
del acero de refuerzo, f el esfuerzo a compresión del
c
concretoyf elesfuerzoacompresióndelacero.
s
Dependiendo de la magnitud de la carga P pueden
distinguirse tres escenarios: comportamiento elástico del
concreto,comportamientoinelásticoyresistenciaúltima.
Figura 5.44 Columnas típicas de concreto
19
armado, (Adaptado de Nilson ).
La figura 5.45 muestra los diagramas esfuerzo-deformación del acero y del concreto seleccionados para
esta breve discusión, en los que por comodidad se han dibujado los gráficos utilizando la misma escala
horizontalparalasdeformacionesunitariasdelaceroydelconcreto(hipótesisNo.2),perosehanutilizado
2
dosescalasdistintasverticalesparaindicarlosesfuerzosenambosmateriales,expresadosenkgf/cm .
EndichafiguraseidentificanlosescenariosconlosnúmerosromanosI,IIyIIIrespectivamente.
EscenarioI:Comportamientoelástico
Este escenario ocurre cuando una columna, cuyas dimensiones y área de acero se conocen, es sometida a
almanperez@gmail.com 26 Mar 2017
Concreto
Acero
III
2
c
f =400 kgf/cm
'
I
III
II
II
c
f
'
0,85
0.00035 0.0013
0.001
0 0.003
0.002 e
Rango elástico
(concreto)
0
300
100
200
600
500
400
356
127
2730
0.00
2100
700
1400
2800
3500
4200
762
0
s
f fc
2
Esfuerzos
(kgf/cm
)
e » 0.0006
c
VULNERABILIDAD SÍSMICA 5-43
MATERIALES. COMPORTAMIENTO BÁSICO
cargas axiales de servicio. Normalmente bajo estas condiciones los esfuerzos a compresión tanto en el
concreto como en el acero permanecen en el rango elástico. En este caso la deformación unitaria del
concreto,ydelacero,vienendadasporlassiguientesrelaciones:
(5-10)
Ya que de acuerdo a la hipótesis No. 2 las deformaciones unitarias del concreto y del acero son iguales,
igualandolasecuacionesanterioresseobtieneque:
(5-11)
Enestaecuación n eslarelaciónmodular.
Figura 5.45 Curvas esfuerzo-deformación del concreto y del acero, utilizados en el ejemplo.
almanperez@gmail.com 26 Mar 2017
5-44 VULNERABILIDAD SÍSMICA
MATERIALES. COMPORTAMIENTO BÁSICO
Sustituyendo el valor de f dado en la ecuación (5-11) en la ecuación general (5-9), y observando además
c
que el área de concreto puede expresarse en función del área total gruesa de la sección A , se obtiene
g
finalmente:
(5-12)
Es importante recalcar que esta expresión es válida únicamente en el rango de esfuerzos en el que el
comportamiento del concreto es elástico. La zona sombreada en la figura 5.45 indica aproximadamente el
rango de esfuerzos en el que el concreto se comporta elásticamente, es decir, hasta un valor del esfuerzo
aproximadamenteiguala0,4 f´.
c
EscenarioII:Comportamientoinelásticodelconcreto
Para valores de la deformación unitaria del concreto superiores a 0,0005 ó 0,0006 el comportamiento del
concretodejadeserlineal.Esdecir,yanoesválidaenelconcretolarelación e =f /E
c c c.
En este caso, la deformación unitaria del concreto así como también los esfuerzos correspondientes f y f
c s
deben obtenerse directamente a partir de las curvas esfuerzo-deformación de los materiales, similares a
las mostradas en la figura 5.45. En este escenario, la carga axial resistente de la columna se encuentra
aplicandodirectamentelaecuacióngeneral(5-9).
Figura 5.46 Falla de columna, (Foto J.L. Alonso).
EscenarioIII:Resistenciaúltima
El caso más importante desde el punto de vista del diseño
sismorresistente es aquél que ocurre cuando el concreto
alcanza sumáximacapacidad resistente y elacero alcanza su
resistencia cedente. El concreto falla por aplastamiento para
deformaciones unitarias de 0,003 mientras que el acero
alcanza su resistencia última para valores de deformación
unitariamuysuperioresa0,003delordende0,08.
Recordando que las deformaciones unitarias de ambos
materiales es siempre la misma para miembros sometidos a
compresión axial pura, se puede calcular la carga axial a
partir de la cual el acero empieza a fluir sustituyendo en la
ecuacióngeneral(5-9) f por 0,85 f´ y f por f .Esdecir,
c
c s y
(5-13)
En la ecuación (5-13), P representa la carga última
n
resistentenominaldelacolumna.
La figura 5.46 muestra una columna del Liceo Raimundo ical
almanperez@gmail.com 26 Mar 2017
VULNERABILIDAD SÍSMICA 5-45
MATERIALES. COMPORTAMIENTO BÁSICO
20
Martínez Centeno que falló, básicamente a compresión axial durante el terremoto de cariaco de 1997 .
Obsérvese el estallido del núcleo de concreto y la curvatura en la dirección vertical de las barras de
refuerzo,producidasenparteporlafaltadeconfinamientoprovistoporlasligaduras.
5.13.1 Ejemplo
Una columna de concreto armado cuyas curvas esfuerzo-deformación son las mostradas en la figura 5.45
tiene una sección de 30x40cm y está reforzada con 8 barras No. 25M. El esfuerzo cedente del acero es 4.200
2 3
kgf/cm yelpesounitariodelconcretow =2.500kgf/m .Sepide:
c
a) Calcular la magnitud de la carga axial necesaria para producir en el concreto un esfuerzo a compresión
2
iguala127kgf/cm .
b) Calcularlamagnituddelacarganecesariaparaproducirenlacolumna unacortamientounitarioigual
a0,0013.
c) Calcularlacargaúltimanominalresistente P delacolumna.
n
d) Calcularladeformaciónunitariacedentedelacero.
e) Calcularlafuerzaaxialresistenterequerida P (demanda).
u
Solución:
2
a) De la figura 5.45 se desprende que para un esfuerzo en el concreto f =127kgf/cm la deformación
c
unitaria de la columna es igual a 0,00035. Ya que la deformación así obtenida es menor que 0,0006 se
concluyequeelconcretoenesteescenariodecargasecomportaelásticamente.
La carga actuante P puede entonces calcularse directamente a partir de la ecuación (5-12). En efecto,
enlacolumnadelejemplosetieneque:
Área de acero: (tabla 5.5)
Áreagruesadelasección:
Resistencia: (directamente del gráfico)
Módulodeelasticidad:
Módulodeelasticidad:
Relaciónmodular:
Sustituyendoestosvaloresenlaecuación(5-12)seobtieneentoncesquelacargaaxialPactuantetiene
porvalor:
almanperez@gmail.com 26 Mar 2017
5-46 VULNERABILIDAD SÍSMICA
MATERIALES. COMPORTAMIENTO BÁSICO
2
El esfuerzo en el acero f se obtiene de la ecuación (5-11), y tiene por valor f =n x f = 762 kgf/cm .
s s c
Alternativamente,elvalordelesfuerzo f puedeobtenersedirectamenteapartirdelacurvaesfuerzo-
s
deformacióndelaceromostradaenlafigura5.45.
b) De la curva esfuerzo-deformación del concreto mostrada en la figura 5.45 se observa que cuando la
columna experimenta un acortamiento unitario de 0,0013 el concreto ya no se encuentra en el rango
2
elástico (0,0013>0,0006). El esfuerzo en el concreto correspondiente es f = 356 kgf/cm tomado
c
directamentedelgráfico.
Para esa misma deformación unitaria se obtiene que el esfuerzo en el acero (aún en el rango elástico)
tieneporvalor:
Sustituyendo estos valores en la ecuación general (5-9) se obtiene que la carga axial P necesaria para
producirelacortamientoe =0,0013tieneporvalor:
c
c) Lacargaúltimanominalresistente P vienedadaporlaecuación(5-13),ytieneporvalor
n
2
La resistencia máxima del concreto f´ es igual a 400 kgf/cm y fue tomada directamente de la curva
c
esfuerzo-deformacióndelconcreto.
d) Ladeformaciónunitariacedente e secalculamediantelarelación:
y
Obsérvesequesehadespreciadolapequeñacurvaturaexistenteantesdelafluenciadelacero.Esdecir,
sehasupuestouncomportamientodelaceroelástico,perfectamenteplástico(véaselafigura5.10c).
e) La fuerza axial resistente requerida, P , o lo que es lo mismo la demanda requerida se obtiene a partir
u
delasiguienterelación;(ecuación4-3c,Capítulo4dellibro):
Reemplazando en esta ecuación el valor de P y recordando que en la Norma Venezolana COVENIN
n
16
1753:2003 el factor de minoración f es igual a 0,65 para columnas de concreto armado con ligaduras
cerradas,seobtienefinalmenteque:
»
almanperez@gmail.com 26 Mar 2017
VULNERABILIDAD SÍSMICA 5-47
MATERIALES. COMPORTAMIENTO BÁSICO
Esdecir,lacolumnadebesercapazderesistirunacargaaxialdealmenos363,75toneladas.
18
ElACI2008(sección10.3.5) recomiendaunfactordeminoracióniguala0,65.
5.14 MODOSDEFALLADEVIGASSOMETIDASAFLEXIÓN
En una viga cargada se pueden distinguir tres modos de falla a flexión. Cada modo de falla tendrá lugar
dependiendodelporcentajedeaceroubicadoenlazonadelavigasometidaatensión.Deestostresmodos
defalla,dossondeltipofrágil,mientrasqueunoesdúctil.
Ya que el objetivo básico del ingeniero estructural es diseñar vigas que exhiban un comportamiento dúctil
que dispongan de alta capacidad de disipación de energía, las vigas deben ser diseñadas de forma tal que
sufallaseadúctil.
5.14.1 MododeFalla1:VigaSobrereforzada
Ocurre cuando la viga está sobrereforzada, es decir, cuando el área de acero a tensión es excesiva. En este
caso, cuando la viga se carga hasta producirse la falla, ésta se inicia por aplastamiento del concreto en la
zona de compresión que produce su desintegración en forma repentina y frágil. Esto se produce mucho
antesdequelosesfuerzosenelaceroatensiónalcancensuesfuerzocedente.
La figura 5.47 muestra una viga sobrereforzada sometida a una carga que aumenta paulatinamente su
valor hasta que se produce la falla en la viga. En este instante, la carga de falla P , produce el diagrama de
u
momentos M indicadoenlafigura5.47a.
u
La figura 5.47b muestra las distribuciones de deformaciones y esfuerzos generados en una sección AA
ubicada en el punto medio de la viga, en donde se observa que la posición del eje neutro EN está muy
próximaalbaricentrodelasbarrasdeaceroatensión,deáreaA .
S
La figura 5.47c muestra los diagramas esfuerzo-deformación denotando con círculos los esfuerzos en el
aceroyenelconcretoenelmomentodeproducirselafalla.
5.14.2 MododeFalla2:VigaSubreforzada
18
Con el fin de evitar la falla frágil que se origina en vigas sobrereforzadas a tensión, el código ACI
estableceunlímitealamáximacantidaddeaceroquedebecolocarseenlaviga.
Al limitar el porcentaje de acero a tensión, o lo que es lo mismo la cuantía de acero, r, se logra que el eje
almanperez@gmail.com 26 Mar 2017
5-48 VULNERABILIDAD SÍSMICA
MATERIALES. COMPORTAMIENTO BÁSICO
E.N.
Compresión
(b)
d
b
e = 0.003
c
f = E e
s s s
e <e
s y
As
Aplastamiento
u
A
u
A
A
(a)
M
P
fs
fy
Fs
fc
fc
(c)
Deformación
Acero
Concreto
falla
0 0 es 0.003
ey
21
Figura 5.47 Falla a Flexión en una viga sobrereforzada .
neutro suba de posición hacia la zona comprimida de la viga, dando como resultado un incremento en el
esfuerzo de acero a tensión más rápido que el incremento producido en el esfuerzo a compresión del
concreto. Esto significa que la viga fallará en forma dúctil al ceder el acero antes de que el concreto
empieceaaplastarse.
La figura 5.48 muestra una comparación del comportamiento de una viga sobreforzada (a) con una viga
subrereforzada (b), ambas de iguales dimensiones. La figura 5.48c muestra el diagrama carga-
desplazamientoresultante.
La figura 5.49 muestra el efecto que una carga, P, que se incrementa paulatinamente, ejerce en las
deformaciones unitarias del concreto y del acero y en los esfuerzos correspondientes de una viga
subreforzada,esdecir,conpocoaceroatensión.
La figura 5.49a muestra la viga simplemente apoyada y el diagrama de momentos que se produce bajo la
accióndeunacargaPaplicadaenelpuntomediodelaviga.
almanperez@gmail.com 26 Mar 2017
VULNERABILIDAD SÍSMICA 5-49
MATERIALES. COMPORTAMIENTO BÁSICO
d d
1 2
0
Subreforzada
Sobrereforzada
Deformación
Rotura repentina
Carga
Rotura
(c)
2
u
(b) Viga subreforzada
P
d
u
1
(a) Viga sobrereforzada
P
d
Figura 5.48 Comparación del comportamiento de una viga subreforzada con una viga sobrereforzada
21
(Adaptado de Leet ).
Los gráficos de las figuras 5.49b y 5.49c muestran la sección de la viga y las distribuciones de las
deformaciones y de los esfuerzos correspondientes que se producen en el concreto y en el acero al
incrementarpaulatinamentelacargaactuante.
La figura 5.49d muestra los diagramas esfuerzo-deformación asociados a los casos de carga 1, 2 y 3. Los
círculosdenotanlosesfuerzoscorrespondientesgeneradosenelconcretoyenelacero.
De todo lo anterior se desprende que el aumento de la carga P produce un incremento en el esfuerzo del
concreto en las fibras más alejadas del eje neutro haciendo que el concreto incursione en el rango no-
lineal. Sin embargo, este aumento de esfuerzo en el concreto no produce ningún aumento en el esfuerzo
f
del acero ya que éste fluye (e >e ) en línea recta bajo un esfuerzo cedente constante. Por lo tanto, la
s y y
f A
fuerzadetensiónenelaceroT= permanececonstanteenesterango.
y s
Ya que en todo momento debe cumplirse que C=T, siendo C=ab 0,85 f´ (bloque rectangular equiva-
,
c
22
lente ) la única forma posible para que esto ocurra a medida que aumenta el esfuerzo a compresión en el
concreto es que suba el eje neutro. En otras palabras, la distancia c debe disminuir y por tanto disminuir la
altura a delbloquerectangulardecompresiónequivalente.
almanperez@gmail.com 26 Mar 2017
5-50 VULNERABILIDAD SÍSMICA
MATERIALES. COMPORTAMIENTO BÁSICO
y
e
e e
s
s1
1
2 3
2
1
y
s1
3
s3
f
Deformación
Concreto
Acero
f
f
0
(d)
0.003
(a) P
M= PL
4
s
inicial
E.N.
E.N. final
(b)
A
d
b
c1 c3
c2
e e = 0.003
e
y
s1 s3
y
s2 y
e > e
e < e e =e
a
c
E.N. inicial
E.N. final
C
( -a 2
d / )
s
A
(c)
s
s1 y
s
s1
s3 y
y
s2
s
y y
f A
(f < f )
f A
(f = f )
T = f A
(f = f )
'
c
0.85 f
c1 c2
f f
21
Figura 5.49 Proceso de falla de una viga subreforzada, (Adaptado de leet ).
almanperez@gmail.com 26 Mar 2017
En el sistema SI, b debe tomarse igual a 0,85 para resistencias del concreto ≤ 30MPa inclusive. Para
1
resistenciasmayoresa30MPa, sepuededeterminarconlasiguienteexpresión:
(5-14)
Finalmente, la falla total tiene lugar cuando el concreto alcanza una deformación unitaria igual a 0,003 en
lafibrasuperiordelasección.Enesteinstanteelconcretoenlavigaestallayseproducesucolapso.
La figura 5.50 muestra el comportamiento dúctil de una viga subreforzada de un edificio de oficinas
durante el terremoto de Managua de 1972. En ella se aprecia la tremenda deformación que experimentó la
vigaduranteesesismo.
Este comportamiento dúctil de la viga impidió el colapso total de la losa nervada que estaba simplemente
apoyadasobrelavigaensutramointermedio.
Obsérvese además que la viga del fondo no sufrió daños de importancia por haber sido impedido su
movimientoporunapareddivisoriaquelesirviódeapoyo.
b1
donde:
VULNERABILIDAD SÍSMICA 5-51
MATERIALES. COMPORTAMIENTO BÁSICO
Figura 5.50 Falla dúctil de una viga subreforzada. Terremoto de Managua de 1972. (Foto, J:L: Alonso).
almanperez@gmail.com 26 Mar 2017
5.14.3 AceroMínimo.ControldeFallaFrágil.
En la mayoría de las vigas el momento de agrietamiento es considerablemente menor que el momento
máximo producido bajo la acción de cargas de servicio. Su valor oscila entre un 10 a un 15% del momento
nominalresistentedelaviga.
(5-15)
Al producirse las grietas, el esfuerzo en el acero de refuerzo a tensión se incrementa porque disminuye la
seccióndelconcretoacompresión)yportantoelacerodebeahoraadicionalmenteabsorberlatensiónque
anteseraabsorbidaporelconcretonofisurado.
En ocasiones, las dimensiones de las vigas son mucho más grandes que las realmente necesarias para
resistir los esfuerzos a flexión. Esto se traduce en una altura útil d de la viga muy grande, pudiendo
sucederqueeldiseñadorpienseerróneamentequenoesnecesariodotaralavigaconmuchaáreadeacero
a tensión. Cuando esto sucede, el momento resistente nominal resultante puede ser menor que el
momentodeagrietamientodelasección.
Si por alguna eventualidad el momento de agrietamiento de la viga llega a incrementarse, digamos por la
presencia de una carga accidental no prevista originalmente (acopio de materiales, cambio de uso de la
edificación,etc.),lavigafallaráabruptamenteporroturadelaceroatensión,produciéndoseunafallafrágil.
Elmomentodeagrietamientoenunasecciónrectangularvienedadoporlaexpresión:
(5-16)
donde h eslaaltura,b eselanchodelalmadelaviga,y f eselesfuerzomáximoatraccióndelconcreto.
w r
Con el fin de evitar que se produzca una falla frágil por falta de acero a tensión, las normas establecen
16,18
cuantías mínimas de acero a tensión . Así, en el Capítulo 10 (sección 10.3.1.1) de la Norma COVENIN
16
1753:2003 se establece que en cualquier sección rectangular de un miembro a flexión, el área As
suministradacumplirálossiguientesrequerimientos:
para (5-17)
Para (5-18)
Se estipula además que para miembros de sección T con alas a tracción, el área mínima de acero será
obtenida sustituyendo en la ecuación (5-18), el valor b por el menor de los siguientes valores: a)b , b) la
w w
anchuradelala.
5-52 VULNERABILIDAD SÍSMICA
MATERIALES. COMPORTAMIENTO BÁSICO
almanperez@gmail.com 26 Mar 2017
5.14.4 MododeFallaBalanceada
Con el fin de garantizar un comportamiento dúctil y un control adecuado de falla en miembros sometidos
a flexión, los códigos permiten únicamente el diseño de vigas subreforzadas. Esto es particularmente un
requisitoimprescindibleenregionessísmicamenteactivas.
16
La ductilidad se define como la capacidad que poseen los componentes de un sistema estructural de
hacerincursionesalternanteseneldominioinelástico,sinpérdidaapreciabledesucapacidadresistente.
La ductilidad depende básicamente de la magnitud del máximo esfuerzo alcanzado en el concreto en el
instante en el que el acero a tensión alcanza su esfuerzo cedente. Así, si el esfuerzo en el concreto de una
viga subreforzada es pequeño en el instante en el que el acero a tensión empieza a ceder, la viga podrá
entonces experimentar una deformación a flexión apreciable antes de que el concreto alcance el esfuerzo
derotura.
Esto trae como consecuencia que el eje neutro suba hacia la zona a compresión y por tanto el esfuerzo a
compresión en el concreto aumente más lentamente, mientras que el esfuerzo a tensión en el acero lo
hacemásrápidamente,garantizandodeestamanerauncomportamientodúctildelaviga.
Lacuantíadelaceroatensióndeunavigarectangularsedefinemediantelarelaciónsiguiente:
(5-19)
esta ecuación r representa el área de acero a tensión por unidad de área de concreto. Un valor elevado de r
esseñaldequelavigaestámuyreforzada.
A medida que la cuantía de acero en una viga subreforzada aumenta, el eje neutro se desplaza hacia el
centroide de las barras de acero a tensión (hacia abajo en nuestra discusión), alejándose de la zona de
máximacompresióndelconcretoyaumentandoporendeelesfuerzoacompresióndelconcreto.
Puede llegar un momento tal en el que el área de acero a tensión suministrada a la viga sea tal que propicie
que el concreto alcance el esfuerzo máximo 0,003 en el mismo instante en el que la deformación del acero
alcanza su deformación cedente e . En ese instante, se destruye la capacidad resistente del concreto y
y
estalla súbitamente en forma frágil. En otras palabras, bajo este escenario desaparece la ductilidad. Este
tipodefallaseconocecomofallabalanceada.
A
Denotando el área de acero a tensión existente al producirse la falla balanceada por , y sustituyendo
s b
dichaáreaenlaecuación(5-19)seobtienelacuantíadeacerobalanceada.
(5-20)
VULNERABILIDAD SÍSMICA 5-53
MATERIALES. COMPORTAMIENTO BÁSICO
almanperez@gmail.com 26 Mar 2017
Puedefácilmentedemostrarseque(SistemaMKS):
(5-21)
En la ecuación (5-21), = a /c siendo a la profundidad del bloque equivalente a compresión cuando
1 b b b
ocurrelafallabalanceada,yc laprofundidaddelejeneutrocorrespondiente.
b
Con el fin de garantizar que el concreto en vigas sometidas a flexión falle de una manera dúctil, el código
18
8
ACI 318-0 especifica que en cualquier sección de la viga, el acero de refuerzo asociado al momento
flector positivo (tramo) o negativo (apoyo) no exceda nunca el valor r=0,025 para aceros con resistencia
2
fy=4.200kgf/cm , :
esdecir
(5-22)
5.15 BIBLIOGRAFÍASELECCIONADA
5.15.1 BibliografíaRecomendada
Jiménez, P., García, A., y Morán, F., (1994), Hormigón Armado, 13a Edición, Editorial Gustavo Gili, S.A.,
Barcelona,España.
Tamboli, Akbar R., (1999), Handbook of Structural Steel Connection Design and Details, MgGraw-Hill, P.E.
FASCEEditor.
Arnal, E. y Gutiérrez, A., (2002), Edificaciones Sismorresistentes de Concreto Armado, Editado por Siderúrgica
delTurbio,S.A.,SIDETUR,RepúblicaBolivarianadeVenezuela.
Malley, J., Yu, Qi-Song and Moore, K., (2004), Seismic Design of Steel Moment Frames, Earthquake
Engineering From Engineering Seismology to Performance-Based Engineering, Chapter 15, Edited by
YousefBozorgniaandVitelmoV.Bertero,ICC.
González Cuevas, O.M. y Robles F. (2005), Aspectos Fundamentales del Concreto Reforzado, Cuarta Edición,
Limusa,NoriegaEditores.
Vandewalle,M.I.,(2005),TunnelingisanArt,Dramix,SteelFibresforConcreteReinforcement,BEKAERT.
5.15.2 BibliografíaConsultada
1
PopovE.P.,(1968),EngineeringMechanicsofSolids,PrenticeHall,EnglewoodCliffs,NJ.USA.

5-54 VULNERABILIDAD SÍSMICA
MATERIALES. COMPORTAMIENTO BÁSICO
almanperez@gmail.com 26 Mar 2017
2
García, L. E. and Sozen, M.A., (2004) Earthquake Resistant Design of Reinforced Concrete Buildings,
Earthquake From Engineering Seismology to Performance- Based Engineering. Edited by Yousef
BozorgniaandVitelmoV:Bertero,ICC,CRSPress,pages14-1to14-85.
3
Wakabayashi,M.,(1986),DesignofEarthquakeResistantBuildings,McGraw-HillBookCompany.
4
Garcimartín, M.A., (1998), EdificaciónAgroindustrial:EstructurasMetálicas, 2da. Edición, Ediciones Mundi-
Prensa,Madrid.
5
SIDETUR, Siderúrgica del Turbio S.A., (2002-2004), Manual de Estructuras de Acero. Cuadernos de Perfiles I, L
yU,RepúblicaBolivarianadeVenezuela.
6
American Institute of Steel Construction, AICS, (1989b), Specifications for Structural Steel Buildings:
AllowableStressDesignandPlasticDesign.
7
American Institute of Steel Construction, AICS, (1999a) Load and Resistance Factor Design, (LRFD)
Specification,3rdEditionAISC,Chicago,IL.
8
SIDOR, (1990),ManualdeProyectos.EstructurasdeAcero, Tomo II, Tercera Edición, República Bolivariana de
Venezuela.
9
PERFILES PROPERCA, Maploca, (1997), Manual de Estructuras de Acero. Tomo 1, Primera Edición, República
BolivarianadeVenezuela.
10
PopovE.P.andStephen,R.M.,(1972),CyclicLoadingofFull-SizeSteelConnections,BulletinNo.21,American
IronandSteelInstitute,Washington.DC.
11
Earthquake Engineering Research Institute, EERI, (1994), TheEERINorthridgeEarthquakeofJanuary,1994,
Collection,(SlideSet).
12
Bertero, V.V., Anderson J.C. and Krawinkler, H., (1994), Performance of Steel Building Structures During the
NorthridgeEarthquake,U.C.Berkeley,EERCReport94-09,Berkeley,CA.
13
Federal Emergency Management Agency (2000j), State of the Art Report on Past Performance of Steel-
Moment Frame Buildings in Earthquakes, FEMA 355E, D. Bonowitz and R. Evans, (Team Leader), FEMA,
Washington,DC.
14
Porrero J., Ramos C., Grases J. y Velazco G., (2004), Manual del Concreto Estructural, Siderúrgica del Turbio
S.A.,SIDETUR,Caracas.
15
Norma Venezolana COVENIN 338, (2002), Concreto. Método Para la Elaboración, Curado y Ensayo a
CompresióndeCilindrosdeConcreto,(ASTMC31,C39yC192).
16
Norma Venezolana FONDONORMA 1753:2006 (2006), Proyecto y Construcción de Obras en Concreto
Estructural,(1raRevisión).
VULNERABILIDAD SÍSMICA 5-55
MATERIALES. COMPORTAMIENTO BÁSICO
almanperez@gmail.com 26 Mar 2017
17
Hognestad, E., (1952), Ineslestic Behavior in Test of Eccentrically Loaded Short Reinforced Concrete Columns,
JournaloftheAmericanConcreteInst.
18
ACI 318 (200 ), Requisitos de Reglamento Para Concreto Estructural y Comentario, (Versión en español y en
sistema métrico). Es un Estándar del ACI Producido por el Comité 318. American Concrete Institute,
FarmingtonHills,Michigan.
19
Nilson A.,H., (1999), Diseño de Estructuras de Concreto, Duodécima Edición, McGraw-Hill Interamericana,
S.A.Colombia.
20
Alonso J.,L. y Bermúdez M., (1999), El terremoto de Cariaco, Revista 370 de la Fundación Juan José
AguerreveredelColegiodeIngenierosdeVenezuela,Caracas.
21
Leet,K.,(1982),ReinforcedConcreteDesign,McGraw-HillBookCompany.
22
Whitney,C.S.,(1942),PlasticTheoryofReinforcedTransactionsoftheASCA,Vol107,pp251-326.
, 8
5-56 VULNERABILIDAD SÍSMICA
MATERIALES. COMPORTAMIENTO BÁSICO
almanperez@gmail.com 26 Mar 2017
Consideraciones
Estructurales
para
el
Diseño
Sismorresistente
6.1 Introducción
6.2 Incertidumbre en el Desempeño Estructural
6.3 Sistemas Estructurales
6.4 Rigidez Relativa
6.5 Factor Costo por Metro Cuadrado
6.6 Configuración del Edificio
6.7 Torsión
6.8 Irregularidad Torsional
6.9 Torsión Accidental
6.10 Irregularidad en Planta
6.11 Irregularidad Vertical de Resistencia y Rigidez
6.12 Efecto de Columna Corta
6.13 Colindancia
6.14 Recomendaciones de Tipo Práctico
6.15 Consideraciones Adicionales
6.16 Estructuras Prefabricadas
6.17 Estabilidad Estructural
6.18 Bibliografía Seleccionada
6
almanperez@gmail.com 26 Mar 2017
CONSIDERACIONES ESTRUCTURALES PARA EL DISEÑO SISMORRESISTENTE
6-2 VULNERABILIDAD SÍSMICA
Colapso de las columnas del primer nivel
y desplazamiento relativo de módulos en
forma de U en la unidad educativa
Raimundo Martínez Centeno, Terremoto
11
de Cariaco , 1997. (Foto J.L. Alonso).
almanperez@gmail.com 26 Mar 2017
VULNERABILIDAD SÍSMICA 6-3
6 ConsideracionesEstructuralesparaelDiseñoSismorresistente
6.1 INTRODUCCIÓN
La evaluación de la vulnerabilidad sísmica de edificaciones es un proceso complejo que varía de
edificación a edificación que incluye la tipificación, identificación y evaluación de las áreas críticas o
puntosdébilesdelasmismas.
La vulnerabilidad de edificaciones depende de un sinnúmero de variables, algunas de ellas muy difíciles
decontrolar,asociadasafactoresdemuydiversaíndole,como son:lasismicidaddelazona,lamagnitud y
duración del sismo, las condiciones geotécnicas del sitio, la configuración del edificio, el tipo de sistema
estructural, las condiciones climáticas, los requerimientos urbanísticos, el estilo arquitectónico de la zona
yfactoresdetiposocioeconómicos.
Este Capítulo centra su atención en los aspectos relacionados con la configuración arquitectónica de
edificios (forma, tamaño, distribución de rigideces, etc.) así como también en los aspectos de tipo
estructural,aspectosambosíntimamenteligadosalcomportamientosísmicodelaedificación.
almanperez@gmail.com 26 Mar 2017
6-4 VULNERABILIDAD SÍSMICA
CONSIDERACIONES ESTRUCTURALES PARA EL DISEÑO SISMORRESISTENTE
Se incluyen ejemplos que muestran la enorme influencia que han ejercido ciertas configuraciones
arquitectónicas y estructurales en el pésimo desempeño de edificaciones que han sido severamente
dañadas durante terremotos recientes, tales como los cambios bruscos de rigidez, la distribución y
ubicación de la tabiquería, la geometría irregular en planta, etc. Finalmente se incluyen recomendaciones
de tipo estructural y constructivo orientadas a minimizar la vulnerabilidad sísmica en las etapas
preliminaresdeldiseño.
Al igual que en muchas áreas de investigación y del conocimiento, a medida que se disponga de más
información referente al comportamiento de edificaciones durante terremotos, mejor y más acertado será
eldiseño.
6.2 INCERTIDUMBREENELDESEMPEÑOESTRUCTURAL
El objetivo del diseño sismorresistente de edificaciones es diseñar estructuras con una capacidad
resistentequesuperelademandasísmicaactuante.
Es evidente que para cumplir con estos requisitos se requiere estimar previamente cual es la demanda
sísmica, y a partir de allí, la capacidad resistente. El logro de estos requisitos solo es posible con el
concurso multidisciplinario de muy diversas especialidades, tales como la ingeniería estructural y
geotécnica, la arquitectura, ciencias de la tierra (sismología y geología), así como también la participación
deurbanistasyalcaldíasmunicipales.
Conviene diferenciar la investigación académica de la realidad. En efecto, las investigaciones académicas
se llevan a cabo en un escenario controlado, muy sofisticado que muchas veces no permite predecir con
aciertoeldesempeñosísmicorealdelasedificaciones.
Esto se debe a que en el desempeño sísmico de una edificación intervienen en forma combinada
numerosos factores muy difíciles de modelar simultáneamente en el laboratorio; por ejemplo: la
licuefacción, los asentamientos repentinos de alguno de los cimientos, la distribución errática de la
tabiquería, defectos constructivos, el nivel de las sacudidas del terreno, el agrietamiento, la capacidad real
de disipación de energía, la topografía del terreno, las condiciones geotécnicas del sitio, la geometría de
losdepósitos,etc.
Sepuedendistinguirtrestiposdeincertidumbrerelacionadasconeldesempeñoestructural:
• Incertidumbresísmica.
• Incertidumbregeotécnica.
• Incertidumbrearquitectónica.
almanperez@gmail.com 26 Mar 2017
VULNERABILIDAD SÍSMICA 6-5
CONSIDERACIONES ESTRUCTURALES PARA EL DISEÑO SISMORRESISTENTE
Los resultadosobtenidossonsorprendentes.Indicanquedeuntotalde530edificiosubicadosenlaszonas
donde se registróel movimiento más fuertedelterreno, (Vallede San Fernando, Santa Mónica, y el oeste de
LosÁngeles),únicamente10edificaciones(menosdel2%)mostrarondañosgraves,78edificaciones(15%)
sufrierondañomoderadoy340(64%)tansolodañoinsignificante.
Estos índices de daños resultaron ser muy inferiores a los que se hubiesen podido anticipar basándonos
únicamenteenlosresultadosdelanálisisydiseñoestructuralestipuladosenlasnormas.
Otro resultado sorprendente es el enorme rango de variación observado en las aceleraciones pico
máximas obtenidas de los registros y su poca o casi nula influencia en el daño observado en edificaciones
duranteeseterremoto.
Este hecho corrobora lo que afirmábamos en el Capítulo 3 de este libro: la aceleración pico no es la variable
sismológica que más influye en el daño de obras civiles durante un terremoto. Todo parece indicar que la
duración del evento, el contenido de frecuencias de las sacudidas, las condiciones litológicas, y la velocidad
espectralsonvariablesmásinfluyentes.
Otra fuente de incertidumbre radica en la falta de registros del movimiento fuerte del terreno en zonas o
regiones en donde más se los necesita. A pesar del enorme incremento de registros de terremotos
obtenidos durante las últimas décadas, el número de registros asociados a terremotos de magnitud M > 8
selimitantansoloalosobtenidosduranteelterremotodeMéxicode1985yeldeShrilankaen2005.
La figura 6.1 muestra la distribución espacial de registros obtenida al graficar el número de eventos
asociados a terremotos con magnitud superior a 5.5 y a distancias epicentrales variables ocurridos en
2
NorteyCentroaméricadurantelosaños1934y1994eneventosconaceleracionespicosuperioresa0.05g .
1
Tabla 6.1 Daños Observados. Terremoto de Northridge
Tipo de daño % de edificaciones afectadas
Muy grave
Moderado
Insignificante
Ninguno
2 %
15 %
64 %
19 %
6.2.1 IncertidumbredeTipoSísmico
1
En 1997, King y Rojhan realizaron un estudio tendiente a cuantificar e identificar en forma porcentual el
daño ocasionado en edificaciones durante el terremoto de Northridge, California, de 1994. Para ello se
tomó una muestra de 530 edificaciones ubicadas a menos de 300 metros de estaciones de medición de
registrosdeacelerogramas.
Las estaciones de captación de registros estaban ubicadas en un radio de unos 15 km del epicentro. Las
aceleraciones máximas registradas en la superficie oscilaron entre 0,15g y 1,78g. Los resultados de esta
investigaciónseresumenenlatabla6.1.
almanperez@gmail.com 26 Mar 2017
6-6 VULNERABILIDAD SÍSMICA
CONSIDERACIONES ESTRUCTURALES PARA EL DISEÑO SISMORRESISTENTE
En ese gráfico se observa que la mayoría de los eventos disponibles corresponden a terremotos de
magnitud5.5a7.5quetuvieronlugaradistanciasepicentralescomprendidasentre0y100km.
2
Figura 6.1 Distribución espacial de registros de Norte y Centroamérica, 2934-1994, (adaptado de Naeim ).
Dista
ia Epi entral (k
)
nc
c
m
Regi
tros
s
d
Magnitu
( .5,6]
5
(6, 6.5]
(6 5,
]
.
7
(7,7.5]
5
(7. ,8]
>8
Esta información, si bien no completa, permite llevar a cabo estimaciones “aceptables” del desempeño
estructural ante una variedad de sismos típicos de magnitud inferior a M=7.5. Pero, ¿qué hacer en
regiones como el Norte de Sudamérica en donde la información de registros asociada a terremotos con
magnitudes superiores a M=6 es virtualmente inexistente?... ¿qué hacer en regiones donde las leyes de
atenuación y los mecanismos de falla pueden no ser los mismos? Uno se pregunta... ¿podemos importar la
informaciónobtenidaeimplantarlasennuestroscódigos?
6.2.2 IncertidumbredeTipoGeotécnico
Las estructuras vienen en todas las formas y tamaños. Pueden ser metálicas, de concreto armado, de
madera, de mampostería, de fibra de vidrio, etc. Pero, todas tienen por lo menos algo en común: todas
necesitan cimientos o fundaciones. Una fundación es el medio mediante el cual la superestructura
interactúaconelsuelodefundación.
6
33
8
28
0
24
2
19
4
14
6
9
8
4
>
00
3
(200, 00]
3
(
0 2
]
10
, 00
5
0
( 0,1
0]
2
( 0,50]
0 2
(1
, 0]
(0,10]
almanperez@gmail.com 26 Mar 2017
VULNERABILIDAD SÍSMICA 6-7
Bajo condiciones estáticas, las cargas verticales son transferidas a la fundación y de allí al suelo que las soporta.
Durantelaaccióndeunterremotolascargasquesetransmitenalafundaciónpuedenexcedernotablementela
magnituddelascargasverticalesyenalgunoscasosproducirunlevantamientodeloscimientos.
Durante un terremoto puede producirse fallamiento del suelo. Por ejemplo, puede producirse el fenómeno
de licuefacción en suelos saturados conformados por arenas sueltas, dando como resultado una pérdida
momentánea de la capacidad portante del suelo. De más está decir el daño que va a sufrir una edificación
bajoestascircunstancias.
Paraqueunafundaciónseacapazderesistirenformaadecuadayeconómicalascargastransmitidasporla
edificación es preciso realizar previamente una investigación geotécnica exhaustiva. Esta investigación
permitirá obtener información relacionada con el tipo de suelo, (resistencia, compresibilidad,
permeabilidad, etc.), así como también debe proveer al ingeniero estructural con alternativas económicas
y eficientes para transmitir las solicitaciones resultantes en forma segura (pilotes, pilas, zapatas aisladas,
corridas,etc.).
En zonas sísmicamente activas el estudio geotécnico debe contemplar además el comportamiento
dinámico del depósito bajo la acción de cargas sísmicas con el fin de determinar y predecir el impacto que
estosmovimientospuedan ejercersobrelaestructura.
El estudio geotécnico no debe limitarse como sucede en el 90% de los casos a la realización de alguna que
otraperforaciónenla quesellevauncontroldelnúmerodegolpes.¡No!
Dependiendo de la importancia de la edificación el estudio geotécnico debe abarcar áreas de exploración
más extensas que permitan detectar variaciones del nivel freático, variaciones de tipo geológico,
posibilidad de licuefacción, aspectos topográficos etc. Para ello es preciso llevar a cabo estudios geofísicos
de refracción sísmica que permitan detectar la variación de la propagación de ondas de corte con la
profundidadyfijarasílaprofundidadalaqueseencuentraellechorocoso.
Ya que las condiciones del suelo local ejercen una enorme influencia en la respuesta estructural de
edificaciones durante terremotos, es imprescindible llevar a cabo en cada localidad estudios geotécnicos
3,4
quepermitanclasificareltipodesueloenfuncióndesuscaracterísticasestáticasydinámicas.
5
Por ejemplo, el Uniform Building Code del año 1997 clasifica el perfil de los suelos en función de las
propiedades dinámicas promedio de los primeros 100 pies (33 metros) del depósito. La tabla 6.2 contiene
esainformación.
Lostiposdesueloquerequierenespecialatención(suelosS )sonlossiguientes:
F
1. Suelos propensos a sufrir algún deslizamiento, fallamiento potencial o colapso durante la acción
sísmica,talescomosueloslicuables,arcillasaltamentesensibles,osuelosmalcementados.
2. Turbay/oarcillascongrancantidaddemateriaorgánica,(H>3m).
CONSIDERACIONES ESTRUCTURALES PARA EL DISEÑO SISMORRESISTENTE
almanperez@gmail.com 26 Mar 2017
6-8 VULNERABILIDAD SÍSMICA
CONSIDERACIONES ESTRUCTURALES PARA EL DISEÑO SISMORRESISTENTE
3. Arcillasdealtaplasticidad(H>7,5m) conuníndicedeplasticidadmayorque75.
4. Depósitos degranespesor(H>36m)compuestosdearcillasblandasomedianamenteblandas.
5
Tabla 6.2 Tipos de perfiles de suelo según el 1997 UBC
Perfil de suelo
Velocidad promedio de ondas de corte en
m/s de los primeros 33 m de profundidad
SA
SB
SC
SD
SE
SF
> 1.500
760 a 1.500
360 a 760
180 a 360
< 180
Descripción
Roca dura
Roca
Suelos muy densos y roca blanda
Suelos rígidos
Suelos blandos
Este tipo de suelos requieren un estudio de campo especial
Una simple comparación de la clasificación de los suelos y de las características litológicas recomendadas
6
en el UBC1997 con las recomendaciones en la sección 5.1 de la norma venezolana COVENIN pone de
manifiesto la falta de uniformidad de criterios existente. Esto sin duda alguna aumenta el nivel de
incertidumbrealahoradetomardecisiones.
6.2.3 IncertidumbredeTipoArquitectónico
Las variables de diseño arquitectónico que influyen en el comportamiento sísmico de edificaciones se
agrupanentrescategorías:
• Configuracióndeledificio.
• Discontinuidadhorizontalyverticalderigidezyresistencia.
• Presenciadeelementosno-estructuralesvulnerables.
La configuración del edificio es el resultado de un proceso que envuelve consideraciones de tipo urbano,
imagen, uso y estilo. Este proceso está directamente relacionado con la forma, el tamaño, naturaleza y
ubicacióndeloselementosresistentesyno-estructuralesdeledificio.
En general, un edificio no es un conjunto uniforme. Está formado por un conjunto de partes o volúmenes
interconectados o separados entre sí que exhiben un comportamiento poco uniforme durante un sismo.
Cada una de las partes tiene distinta rigidez y resistencia causada por la interacción de elementos no-
estructurales con la estructura o bien por su configuración geométrica en planta o en altura. En cierta
forma, la configuración de la edificación es la responsable de la distribución de las fuerzas sísmicas así
comotambiéndelvalorrelativodelasmismas.
La relación de esbeltez (altura/ancho) de una edificación influye notablemente en su desempeño sísmico.
Así, cuanto más esbelto sea un edificio peores serán los efectos de volcamiento y mayores los esfuerzos
producidos durante un sismo en las columnas exteriores, especialmente los esfuerzos de compresión
almanperez@gmail.com 26 Mar 2017
VULNERABILIDAD SÍSMICA 6-9
CONSIDERACIONES ESTRUCTURALES PARA EL DISEÑO SISMORRESISTENTE
Figura 6.2. Edificio Caromay. Estado actual (Fotos J.L. Alonso).
originadosporelefectodevuelco.TalfueelcasodeledificioCaromaymostradoenlafigura6.2.
El edificio Caromay, de 19 niveles y un sótano, es un edificio aporticado de concreto armado muy esbelto,
de planta curva que sufrió considerable daño estructural en casi todas las columnas del nivel sótano
durante el terremoto de Caracas de 1967. Las secciones de las columnas que fallaron a compresión
variabande25x80cma40x90cm.
7
Lafigura6.3muestralaconfiguraciónenplantayenelevacióndeledificioCaromay .Enellaseindican:
a. Envigadoycolumnasdelaplantatipo(niveles2al19).
b. DistribuciónenplantadelatabiqueríainternayenlasfachadasNorteySur.
c. EnvigadoycolumnasdelnivelLobbyylageometríadelnivelsótano.
d. Corteenelevación.SecciónA-A.
De las dimensiones indicadas en el corte A-A de la figura 6.3 se desprende que la esbeltez altura / ancho =
48,60/9,75=4,98»5 esenorme.
almanperez@gmail.com 26 Mar 2017
6-10 VULNERABILIDAD SÍSMICA
CONSIDERACIONES ESTRUCTURALES PARA EL DISEÑO SISMORRESISTENTE
(a) ENVIGADO Y COLUMNAS (PLANTA TIPO)
3
.5
7
m
m
6
.7
0
3
5
m
6
.
A
A
1
2
3
4 5 6 7
8
9
D
C
B
(c) ENVIGADO Y COLUMNAS (N. SÓTANO Y LOBBY)
Muro de
concreto
Muro de
concreto
A
A
1
2
3
4 5 6
7
8
9
D
C
B
(d) CORTE: SECCIÓN A-A
(b) DISTRIBUCIÓN DE TABIQUERÍA
1
2
3
4 5 6
7
8
9
D
C
B
3
.5
7
m
6
.0
m
7
3
m
6
.5
B
A C D
P-2
Lobby
P-3
P-4
P-5
P-6
P-7
P-8
P-9
P-10
P-11
P-12
P-13
P-14
P-15
P-16
P-17
P-18
Techo
2.70m
2.70m
2.70m
2.70m
2.70m
2.70m
2.70m
2.70m
2.70m
2.70m
2.70m
2.70m
2.70m
2.70m
2.70m
2.70m
2.70m
2.70m
7.60m 4.35m 4.70m
Rampa
7
Figura 6.3 Edificio Caromay. Ubicación de vigas, columnas y distribución de la tabiquería .
almanperez@gmail.com 26 Mar 2017
VULNERABILIDAD SÍSMICA 6-11
CONSIDERACIONES ESTRUCTURALES PARA EL DISEÑO SISMORRESISTENTE
Estudios llevados a cabo después del terremoto demostraron que la disposición radial de los ejes de
columnas y de la tabiquería así como su enorme esbeltez convirtió a la estructura aporticada en una viga
envoladosometidaaflexión.
El corte basal resultante resultó ser aproximadamente igual al 20% del peso del edificio; es decir, 8 veces
mayor que el corte basal previsto en el diseño original suponiendo que la estructura se comportaría como
unaestructuraaporticadasinhaberprevistolacontribucióndelatabiqueríaalarigidezdelconjunto.
Este hecho demuestra el tremendo grado de incertidumbre del desempeño estructural que existe cuando
intervienen en la ecuación variables arquitectónicas no contempladas en el análisis, relacionadas en este
ejemplo con la configuración, forma y distribución de elementos no-estructurales en fachadas y en el
interiordelaedificación.
6.3 SISTEMASESTRUCTURALES
Un sistema estructural puede definirse como un sistema tridimensional interconectado por miembros
estructurales planos y unidireccionales. Generalmente, pero no siempre, estos elementos planos y
linealesestándispuestosenplanosverticalesyhorizontales.
Independientemente de los requerimientos arquitectónicos de funcionalidad, de estética y de servicio, el
sistema como conjunto debe estar interconectado en forma tal que sea capaz de absorber con éxito tanto
lascargasimpuestascomolasdeformacionesresultantes.
Los sistemas estructurales deben estar diseñados para resistir las cargas gravitacionales y además las
cargaslaterales(viento,sismoopresióndeterreno).
6.3.1 SistemasparaResistirCargasVerticales
1. Diafragmashorizontales
En la mayoría de las edificaciones las cargas gravitacionales son transmitidas a las columnas y a las
pantallas mediante sistemas estructurales horizontales planos que forman las cubiertas de techo y de
piso. Cuando estos sistemas tienen suficiente rigidez y resistencia para funcionar como un plano
rígido,selosdenominadiafragmahorizontal.
Son de distinto tipo. Entre ellos se distinguen: las losas macizas; las losas nervadas con nervios en una
o en dos direcciones, y las losas conformadas por un sistema de vigas altas y losas de cualquiera de los
tipos antes mencionados. En el caso de las losas nervadas, los espacios entre nervios se logran
utilizando encofrados recuperables metálicos, de madera, de fibra de vidrio, o también utilizando
bloquesdearcilla,concretoaligeradoyenocasionesbloquesdepoliestirenoexpandido(anime).
almanperez@gmail.com 26 Mar 2017
6-12 VULNERABILIDAD SÍSMICA
CONSIDERACIONES ESTRUCTURALES PARA EL DISEÑO SISMORRESISTENTE
Cadaunodeellosofrecesusventajasydesventajas,ysueleccióndependedefactoresarquitectónicosy
estructurales tales como: la luz entre apoyos, la intensidad de la carga, el uso destinado a la edificación
(vivienda,oficinas,hospitales,etc.).
Existe además un sistema de piso conformado por paredes de carga y losas macizas de concreto
armado de relativo poco espesor, vaciadas monolíticamente. Se los conoce como sistemas tipo cajón.
Las luces entre las paredes son variables y dependen en general del costo y tolerancia de los moldes
metálicosutilizadoscomoencofrado.
2. Sistemasdeentramadovertical.
Están conformados básicamente por columnas, paredes o pantallas, vigas de transferencia y soportes
colgantes.
a) Columnas.
Son elementos o miembros estructurales unidireccionales de sección compacta, distribuidos según
ejes verticales para soportar las cargas transmitidas por las losas hacia la fundación. El área de la
sección se determina en función del espaciamiento entre columnas y del número de pisos de la
edificación.Suformaesvariada:cuadrada,rectangular,circular,enH,enL,trapezoidal,encruz,etc.
En edificios muy altos de concreto armado la sección transversal de las columnas impone serias
limitaciones de espacio en los niveles inferiores, especialmente en el área destinada al
estacionamientodevehículos.
b) ParedesdeCarga.
Son elementos estructurales planos, dispuestos en planos verticales que se distinguen por su gran
esbeltez.Puedenposeeronoalgunasaberturas.Sonresistentesalacompresiónyenmuchasocasiones
su cuantía de acero es la mínima. Dependiendo de la magnitud de la carga vertical que soportan, a
vecesesprecisoreforzarlasconligadurasespaciadasverticalmente,alestilodelascolumnas.
c) VigasdeTransferencia
Es un sistema conformado por elementos horizontales de gran peralte que se encarga de transferir las
cargas provenientes de las columnas de los pisos superiores a las columnas de los pisos inferiores. Un
ejemplo de este sistema podemos encontrarlo en la estructura de las torres del Parque Central
construidasenlaciudaddeCaracasaprincipiosdeladécadadelosaños70,(verfiguras6.4y6.5)
La figura 6.4 muestra las 2 torres gemelas y parte del conjunto habitacional del Parque Central. Cada torre
de 58 niveles, alcanza una altura total de 225m. Está conformada por una estructura tubular de 5
volúmenes prismáticos inscritos dentro de una estructura piramidal truncada. La figura 6.5 muestra un
corteesquemáticodelaestructuradelastorres.
almanperez@gmail.com 26 Mar 2017
VULNERABILIDAD SÍSMICA 6-13
CONSIDERACIONES ESTRUCTURALES PARA EL DISEÑO SISMORRESISTENTE
Se puede observar que en el sistema estructural adoptado, las columnas perimetrales de concreto armado
estánunidasentresímediantevigasdearriostreenlasfachadas.
Existen además 5 macrolosas reticulares de transferencia de gran altura, de concreto armado, que
transfieren las cargas verticales de las estructuras metálicas internas a las columnas perimetrales del
edificio.Ensuépocafueronconsideradaslastorresdeconcretoarmadomásaltasdelmundo.
Figura 6.4 Torre Este Parque Central,
Caracas, (Foto J.L. Alonso).
Figura 6.5 Corte de la estructura por un plano de
8
simetría (adaptado de Paparoni y Holoma ).
almanperez@gmail.com 26 Mar 2017
6-14 VULNERABILIDAD SÍSMICA
CONSIDERACIONES ESTRUCTURALES PARA EL DISEÑO SISMORRESISTENTE
6.3.2 SistemasParaResistirFuerzasLaterales
El diseño sismorresistente de edificaciones debe tomar en cuenta los siguientes principios básicos: 1)
visualizar cual será la deformación real de la estructura durante un terremoto; 2) entender como se
transmiten las fuerzas laterales desde el nivel techo hasta la fundación del edificio, y 3) garantizar la
estabilidadlateraldelaedificación,(versección6.17).
Resulta oportuno señalar que si bien en el diseño las fuerzas sísmicas se consideran actuando desde la
parte superior de la edificación hacia abajo, en realidad las fuerzas sísmicas se transmiten desde el suelo
haciaarriba.
El tipo de deformación en una estructura se produce por la acción combinada de deformaciones y
desplazamientos de los elementos estructurales, tanto en la dirección horizontal como en la dirección
vertical.
El tipo de arriostramiento vertical de los elementos estructurales que resisten las fuerzas sísmicas
depende del tipo y configuración de la estructura. Pueden ser paredes de corte, pórticos arriostrados con
diagonales,pórticosresistentesamomentosounacombinacióndelasanteriores.
La figura 6.6 resume en forma esquemática los sistemas estructurales típicos utilizados para resistir
fuerzas sísmicas laterales. Las características más relevantes de estos sistemas estructurales se resumen a
continuación.
a) Sistemadepórticosresistentesamomento
Es un sistema espacial conformado por marcos rígidos capaces de resistir las cargas gravitacionales y
los momentos a flexión causados por la acción de las cargas laterales. Un aspecto muy importante de
este tipo de sistema radica en la necesidad de dotarlo con suficientes líneas de resistencia o líneas
redundantes. Las estructuras con esta tipología pueden ser de concreto, acero y/o estructuras
compuestasdeelementosmetálicosydeconcreto,(figura6.6a).
b) Sistemadeparedesportantes(Bearingwallsystem)
En este tipo de sistemas las cargas gravitacionales y las cargas laterales son resistidas por paredes
verticales que actúan como paredes de corte. Las paredes de corte pueden ser de concreto armado, de
mampostería armada o estructuras metálicas constituidas por paneles verticales con diagonales. Las
estructurastipocajóndeconcretoarmado pertenecen aestegrupo,(figura6.6b).
c) Sistemamixto(Buildingframesystem)
A este grupo pertenecen aquellos sistemas estructurales conformados por un sistema aporticado
espacial encargado de soportar las cargas gravitacionales y por paredes de corte encargadas de
absorber el 100% de las cargas laterales. Las paredes de corte pueden ser de concreto armado o estar
constituidasporelementosmetálicosarriostradosdiagonalmente,(figura6.6c).
almanperez@gmail.com 26 Mar 2017
VULNERABILIDAD SÍSMICA 6-15
CONSIDERACIONES ESTRUCTURALES PARA EL DISEÑO SISMORRESISTENTE
9
Figura 6.6 Sistemas estructurales para resistir fuerzas laterales (adaptado parcialmente de Ghosh y Fanella ).
(d) Sistema dual concreto (d') Sistema dual con
arriostramiento metálico en X
(d'') Sistema dual con arriostramiento
metálico en V invertida
(e) Péndulo invertido (f) Sistema estructural no definido
(b) Sistema con paredes
(a) Sistema con pórticos (c) Sistema mixto
almanperez@gmail.com 26 Mar 2017
6-16 VULNERABILIDAD SÍSMICA
CONSIDERACIONES ESTRUCTURALES PARA EL DISEÑO SISMORRESISTENTE
d) Sistemadual
Un sistema dual es un sistema que reúne en un bloque espacial dos sistemas estructurales que
comparten las mismas tareas: resistir conjuntamente las cargas gravitacionales y las cargas laterales.
La resistencia a cargas laterales se reparte en forma tal que el 25% de las mismas debe ser resistida por
los marcos o pórticos resistentes a momentos, mientras que el resto son resistidos por las paredes de
corte. Los dos sistemas deben diseñarse en forma tal que el corte basal resultante sea resistido
proporcionalmentealarigidezdelossistemas,(figuras6.6d,6.6d¢y6.6d²).
e) Pénduloinvertido
Son estructuras en las que una gran porción de su masa se concentra en el tope de la columna de
soporte. Estos sistemas deben tratarse como sistemas generalizados de 1 grado de libertad de
traslaciónhorizontal,(figura6.6e).
c) Sistemaestructuralnodefinido
Sonsistemasestructuralesnoidentificadosdentrodelgrupodesistemasestructuralesreciéndefinidos.
Además de los sistemas estructurales recién discutidos cuyos esquemas han sido mostrados en la figura
6.6, existen otros sistemas estructurales cuyas características conviene comentar. Son estos: el sistema
tubo en tubo, y un sistema híbrido de concreto armado y/o de acero conformado por pórticos y paredes de
mampostería.
g) Sistematuboentubo
En edificios muy altos o muy esbeltos se hace necesario proveer a la estructura con la mayor rigidez y
resistencia posible. En edificios altos de oficinas por ejemplo, este requerimiento ha dado origen a la
creación de un sistema estructural conformado por un núcleo rígido central de pantallas que
interactúa con un sistema perimetral de pórticos resistentes a momento. Este sistema es conocido con
elnombredetuboentubo.
Entre sus ventajas están la excelente capacidad de las columnas y pórticos que conforman las fachadas
a resistir el volcamiento, aunada a la enorme capacidad de las pantallas de concreto armado a resistir
fuerzaslaterales.
h) Sistemahíbridopórticosmásparedesdearcilla
Estehíbridoestructuralestáconformadoporunsistemadepórticosdeconcretoarmadoodeaceroresistentes
a momento, y en ocasiones, por un sistema dual (pórticos más pantallas), en los que se han rellenado total o
parcialmentelospórticostantointeriorescomoenfachadasconparedesdebloquesdearcilla.
En ningún caso, el ingeniero estructural toma en cuenta en el análisis la influencia que estas paredes
ejercenenlarigidezdelaedificación.Tansolosetomaencuentasupeso.
almanperez@gmail.com 26 Mar 2017
VULNERABILIDAD SÍSMICA 6-17
CONSIDERACIONES ESTRUCTURALES PARA EL DISEÑO SISMORRESISTENTE
En Venezuela, al igual que en muchos otros países, este tipo de práctica constructiva es utilizada
indistintamente en edificios de concreto armado destinados a vivienda, hospitales, colegios, etc. Más
recientemente,sehaextendidosuusoenelcerramientodeestructurasmetálicas.
De todos es conocida, la nefasta influencia que han exhibido edificaciones en las que la ubicación
indiscriminada de la tabiquería ha propiciado enorme daño estructural y en ocasiones el colapso de la
edificación. Este efecto es mucho más significativo en el caso de mezclar las estructuras metálicas con las
paredesdebloquesdearcilla.¿Porqué?
Bueno, sencillamente porque la rigidez de los perfiles metálicos es pequeña en comparación con la rigidez
que aportan al conjunto las paredes de arcilla que se mezclan entre ellos. El comportamiento estructural
de este tipo de híbrido (metal más bloques) es totalmente impredecible, debiendo por tanto ser tratado
con mucho cuidado. A este punto volveremos más adelante. La tabla 6.3 resume los sistemas estructurales
mostradosenlasfiguras6.7ala6.18.
Figura 6.7 (*)
Figura 6.8 (*)
Figura 6.9 (*)
almanperez@gmail.com 26 Mar 2017
6-18 VULNERABILIDAD SÍSMICA
CONSIDERACIONES ESTRUCTURALES PARA EL DISEÑO SISMORRESISTENTE
Tabla 6.3 Sistemas estructurales, (*) (Fotos J.L. Alonso)
Figura Tipo
Sistema
6.7
6.8
6.9
6.10
6.11
6.12
6.13
6.14
6.15
6.16
6.17
6.18
Pórticos resistentes a momento
Híbrido: pórticos de concreto armado y tabiques de arcilla
Sistema Dual: pórticos más pantallas.
Sistema Mixto: pórticos más pantallas
Tubo en tubo
Sistema no definido
Paredes portantes de concreto armado. Tipo Cajón
Péndulo invertido
Pórticos metálicos resistentes a momento
Pórticos metálicos resistentes a momento con tabiques de arcilla
Sistema no definido. Estructura metálica
Sistema no definido. Estructura metálica con tabiques de arcilla
(a)
(h)
(d)
(c)
(g)
(f)
(b)
(e)
(a)
(h)
(f)
(f)
Figura 6.10 (*)
Figura 6.11 (*)
Figura 6.12 (*)
almanperez@gmail.com 26 Mar 2017
VULNERABILIDAD SÍSMICA 6-19
CONSIDERACIONES ESTRUCTURALES PARA EL DISEÑO SISMORRESISTENTE
Figura 6.13 (*)
Figura 6.14 (*)
Figura 6.15 (*)
Figura 6.16 (*)
Figura 6.17 (*)
Figura 6.18 (*)
(*) (Fotos J.L. Alonso)
almanperez@gmail.com 26 Mar 2017
6-20 VULNERABILIDAD SÍSMICA
CONSIDERACIONES ESTRUCTURALES PARA EL DISEÑO SISMORRESISTENTE
6.4 RIGIDEZRELATIVA
El concepto de rigidez relativa es quizás uno de los aspectos más importantes del diseño sismorresistente
de estructuras. La regla básica consiste en considerar que cuando dos o más elementos estructurales se
combinan para resistir una fuerza, cada uno de los elementos absorbe una fracción de esa fuerza
proporcionalmenteasurigidezrelativa.
Por ejemplo, si en la pantalla de concreto armado mostrada en la figura 6.19 se aplica una fuerza
horizontal F en la parte superior de la misma, esta fuerza será resistida por los 3 pilares de poca altura
mostrados. Denotando por R , R y R a las reacciones horizontales ejercidas por los tramos de columnas
1 2 3
indicados,lafuerzaFseráigualalasumatoriadeestasreacciones.
(a) Fuerzas actuantes (b) Deformaciones
F
R
R
R1 2 3
L1 L2 L3
10
Figura 6.19 Concepto de rigidez relativa (adaptado de Stratta ).
R R R
La suma de las reacciones , y es igual a la fuerza actuante F, pero la magnitud de cada reacción
1 2 3
depende de la rigidez relativa de los pilares, de forma que cuanto menos se deforma horizontalmente un
pilar,mayoreslafuerzaqueresiste.
La rigidez de un elemento se define como la fuerza que hay que aplicar en su extremo libre (manteniendo
el otro fijo) para que se produzca una deformación unitaria (1cm, 1mm, 1 pulgada, etc.). Este principio es
siempreválidoindependientementedelmaterialconstructivoutilizado.
Una simple observación del ancho de los pilares de la figura 6.19 revela que el pilar 2 es más rígido que el
pilar1,ycasidosvecesmásrígidoqueelpilar3.
Ya que los 3 pilares están interconectados entre sí en la parte superior por una viga de transferencia
monolítica que forma parte de la pantalla, para que la fuerza aplicada F produzca un desplazamiento
uniforme d en el tope se requiere que la fuerza R en el pilar 2 sea mucho mayor que las fuerzas que se
2
necesitan para que los pilares 1 y 3 se desplacen la misma cantidad. En otras palabras, cuando la
estructura se deforma lateralmente una cantidad bajo la aplicación de la carga horizontal sísmica F, el
pilar2absorberámásfuerzaqueelpilar3,yelpilar3menosfuerzaqueelpilar1.
a a
almanperez@gmail.com 26 Mar 2017
VULNERABILIDAD SÍSMICA 6-21
CONSIDERACIONES ESTRUCTURALES PARA EL DISEÑO SISMORRESISTENTE
Figura 6.20 Relación de esbeltez.
6.5 FACTORCOSTOPORMETROCUADRADO
Eneldiseñosismorresistentedeedificios,debetomarseencuentaelincrementorelativoqueexperimenta
elcostopormetrocuadradodelosaconlaalturaonúmerodepisos.
En edificaciones de poca a mediana altura, el diseño de edificaciones para cargas laterales está dominado
por el efecto de las cargas verticales, verificándose en el proceso la capacidad del sistema para resistir las
cargashorizontales.
En edificios de gran altura el sistema estructural puede o no ser capaz de resistir las cargas laterales,
siendo por tanto necesario reforzar el sistema estructural a expensas de incrementar notablemente el
costodelaedificación.
6.6 CONFIGURACIÓNDELEDIFICIO
Numerosos estudios han puesto en evidencia el pésimo desempeño observado en edificaciones que han
sido severamente dañadas durante terremotos como consecuencia directa de poseer una configuración
irregular, tanto en planta como en elevación, en contraposición con el mejor desempeño exhibido por
edificacionesdeconfiguraciónregular.
Obsérvese que en edificaciones de configuración regular decimos mejor desempeño y no un excelente
desempeño. El motivo de esta aclaratoria radica en que una estructura puede ser regular
geométricamente en planta y en elevación y ser también vulnerable. Esto depende de dos relaciones muy
importantes:larelacióndeesbeltez(altura/ancho)ylarelaciónenplantalargo/ancho.
Estas relaciones varían de acuerdo a la dirección cartesiana en que se midan. La figura 6.20 muestra 2
edificacionesdelamismaalturaconlassiguientesdimensionesdelargoyancho:Largo =23m,Ancho =
1 1
8m,Largo =8m,Ancho =23m,Altura=40m.
2 2
n
A
cho2
Y
X
Z
n
A
cho
Y
X
Z
Al
ura
t
Largo2
La o
rg
1
1
Al
ura
t
almanperez@gmail.com 26 Mar 2017
6-22 VULNERABILIDAD SÍSMICA
CONSIDERACIONES ESTRUCTURALES PARA EL DISEÑO SISMORRESISTENTE
Caso Altura Ancho Relación de Esbeltez
1
2
40
40
8
23
5
1,74
La tabla siguiente muestra los cambios de esbeltez obtenidos
Este ejemplo claramente indica que a pesar de que la configuración vertical y en planta es regular y
simétrica, la edificación es casi 3 veces más esbelta en una dirección que en la otra, propiciando ésta
condiciónunincrementoenlafuerzaaxialdelascolumnasenladireccióncortadelaplanta.
En estructuras cuya configuración es regular, la demanda inelástica producida durante un terremoto
fuerte tiende a distribuirse a lo largo de toda la estructura dando como resultado una dispersión de la
energíaydeldaño.
Sin embargo, en estructuras cuya configuración es irregular, el comportamiento inelástico tiende a
concentrarse en zonas puntuales dando como resultado un rápido deterioro de los miembros
estructurales en esas áreas. Además, dependiendo del tipo de irregularidad, se puede producir un
aumento en los esfuerzos en áreas no previstas en el diseño (efecto de columna corta, por ejemplo) que
puedeenocasionescausarelcolapsodelaedificación.
Un ejemplo reciente de este comportamiento estructural se observó en la ciudad de Cumaná durante el
11
terremoto de Cariaco de 1997 que afectó la región nor-oriental de Venezuela . En efecto, la figura 6.21
muestra en una misma fotografía el colapso del edificio Miramar (en primer plano de la foto) y dos
edificios vecinos que no sufrieron virtualmente ningún daño a pesar de estar ubicados a tan solo 100 m
dedistanciayendepósitosdesuelosconcaracterísticasmuysimilares,(figura6.22).
Figura 6.21 Comportamiento de edificios de distinta tipología estructural. Cumaná.
Terremoto de Cariaco, 1997. (Foto J.L. Alonso).
almanperez@gmail.com 26 Mar 2017
VULNERABILIDAD SÍSMICA 6-23
CONSIDERACIONES ESTRUCTURALES PARA EL DISEÑO SISMORRESISTENTE
El edificio Miramar, presentaba una distribución irregular geométrica de áreas en la primera planta con
respecto a las restantes y un cambio brusco de rigidez en las columnas a doble altura de la esquina
diametralmenteopuestaalnúcleodeescalerasconformadoporpantallasdeconcretoarmado.
Esta notable irregularidad produjo una torsión enorme en la planta del nivel inferior que dio como
resultadoelcolapsocasiinmediato(segúntestigosoculares)delaedificación,(véaseCapítulo11dellibro).
Las edificaciones vecinas no dañadas tenían una distribución relativamente uniforme de rigideces tanto
enplantacomoenelevación.
Basados en las consideraciones discutidas en esta y en las secciones anteriores puede concluirse que la
forma y configuración de un edificio están directamente relacionadas con su mejor o peor desempeño
sísmico.
Con el fin de orientar al lector en el proceso de identificación de los efectos que la forma y configuración
del edificio ejercen en su comportamiento sísmico, hemos agrupado estos efectos en el cuadro mostrado
enlafigura6.23.
En las próximas secciones se incluyen algunas recomendaciones contenidas en los comentarios del
12
National Earthquake Hazard Reduction Program y en las normas venezolanas para edificaciones
6
sismorresistentes . Se incluyen para ello numerosos gráficos y fotografías que ilustran los efectos de la
configuracióndeledificio.
Figura 6.22 Vista de edificios no afectados ubicados a escasos 100m del edificio
Miramar. Cumaná, Terremoto de Cariaco de 1997, (Foto J.L. Alonso).
almanperez@gmail.com 26 Mar 2017
6-24 VULNERABILIDAD SÍSMICA
CONSIDERACIONES ESTRUCTURALES PARA EL DISEÑO SISMORRESISTENTE
6.7 TORSIÓN
Las fuerzas de inercia producidas durante un sismo actúan a través del centro de masa, cm, de la
estructura. Si la estructura no es uniforme el centro de masas y el centro de rigidez cr, no coinciden y en
consecuenciaseproducenmomentosdetorsión.Lafigura6.24ilustraestasituación.
Dicha figura muestra un diafragma rígido de una losa de planta cuadrada de un edifico de concreto
armado soportada perimetralmente por 2 pantallas contiguas, y el resto por 3 columnas también
13
cuadradas .
La magnitud del momento torsional M (indicado en la figura para fines ilustrativos únicamente)
t
desarrollado en la planta del edificio varía en función de la dirección y del sentido de la carga aplicada. En
cualquiercasoM vienedadoporelproductodelafuerzaaplicadaporsuexcentricidad.Así,
t
ESBELTEZ
TORSIÓN
IRREGULARIDAD TORSIONAL
TORSIÓN ACCIDENTAL
IRREGULARIDAD EN PLANTA ENTRANTES Y SALIENTES
DISCONTINUIDAD DEL DIAFRAGMA
SISTEMAS PORTANTES NO PARALELOS
DISCONTINUIDAD DE COLUMNAS
IRREGULARIDAD VERTICAL DE
RESISTENCIA Y RIGIDEZ
PISO BLANDO
DISTRIBUCIÓN VERTICAL DE MASAS
IRREGULARIDAD
GEOMÉTRICA VERTICAL
EFECTO DE
COLUMNA CORTA
COLINDANCIA
ENTRE EDIFICIOS
CONFIGURACIÓN
Figura 6.23 Efectos de la configuración y forma del edificio.
almanperez@gmail.com 26 Mar 2017
VULNERABILIDAD SÍSMICA 6-25
CONSIDERACIONES ESTRUCTURALES PARA EL DISEÑO SISMORRESISTENTE
(6-1)
(6-2)
e
cm
cr
Fx
cm
cr
F
e
y
cm
cr
e
Fx
cm
cr
ex
Fy
cm
cr
x
y
y
Figura 6.24 Torsión en planta causada por una distribución descompensada de rigidez de
13
los elementos portantes, (adaptado de Reitherman ).
Para poder calcular los momentos torsionales es preciso conocer de antemano la posición del centro de
masas, cm, y del centro de rigidez, cr. La posición del centro de masas es muy fácil de calcular. La posición
delcentroderigidezesharinadeotrocostal.
La posición del centro de rigidez es un problema de difícil solución, especialmente en edificios de varios
pisos.Parasuevaluaciónexistenvarioscriterios,queacontinuaciónselistan:
14
a) Criterioderigidezrelativa :
De acuerdo a este criterio, la posición del centro de rigidez, cr, puede evaluarse en forma similar a la
utilizada para la evaluación del centro de gravedad de una sección. Esta interpretación implica que, al
almanperez@gmail.com 26 Mar 2017
6-26 VULNERABILIDAD SÍSMICA
CONSIDERACIONES ESTRUCTURALES PARA EL DISEÑO SISMORRESISTENTE
menosenteoría,elcentroderigidezpermanececonstantealolargodetodalaedificación.
15
b) Criteriodeno-rotacióndeunpiso :
En este criterio se plantea que la posición del centro de rigidez en un piso cualquiera es la que se
obtiene cuando la carga horizontal aplicada en ese nivel no causa rotación del mismo mientras que el
resto de los pisos o niveles pueden rotar. Esta técnica requiere que la estructura sea analizada
tridimensionalmente.
16
c) Criteriodeno-rotacióndelospisos :
Este criterio establece que la posición del centro de rigidez de cada piso es la posición en la cual las
cargas laterales aplicadas impiden o previenen la rotación de la estructura como conjunto. Esta técnica
dependedeladistribuciónverticaldelascargaslaterales.
17
d) Criteriodelcentrodecorte :
Cuando las fuerzas de corte son conocidas en cada nivel, la ubicación del centro de corte, sc, (del inglés
shear center), se obtiene en el lugar de aplicación de la resultante de todas estas fuerzas. La ubicación
delcentrodecorte,sc,nocoincideconladelcentroderigidezcr.
Detodoestosedesprendelosiguiente:
• Todaslasdefinicionesdeexcentricidadsonidénticasparaedificios conunsolopiso.
• La extrapolación a edificios con varios pisos da como resultado diferencias apreciables entre los
criteriosseñalados.
• Si el centro de rigidez, cr, no está ubicado aproximadamente a lo largo de una misma línea vertical, es
precisoanalizarlaestructuratridimensionalmente.
Conviene señalar que durante un sismo la torsión en planta se produce aún y cuando el centro de masa y el
centroderigidezcoincidan.
La explicación de esto se debe al hecho de que la dirección de las ondas sísmicas, o lo que es lo mismo, el
movimiento horizontal del terreno no tiene por qué ocurrir a lo largo de los ejes principales de la planta
deledificio,yconigualintensidad.
Otra causa de torsión es que el agrietamiento o la plastificación de los miembros que tiene lugar durante
unterremotofuertenoocurresegúnunpatróndefinidosimétrico.
El deterioro de la rigidez de los elementos estructurales depende de muchos factores difíciles de predecir
almanperez@gmail.com 26 Mar 2017
VULNERABILIDAD SÍSMICA 6-27
CONSIDERACIONES ESTRUCTURALES PARA EL DISEÑO SISMORRESISTENTE
teóricamente, tales como: los defectos constructivos ocultos, la magnitud, duración y distancia epicentral
del terremoto, los efectos de interacción suelo-estructura, y la errática ubicación de la carga viva en el
momentodelsismo,porcitaralgunos.
La figura 6.25 muestra esta situación en una edificación de planta rectangular, aparentemente regular,
duranteelterremotode2001enBhuj,India.
18
Figura 6.25 Efectos torsionales en edificación aparentemente regular. Bhuj, India. (EERI ).
6.8 IRREGULARIDADTORSIONAL
En general, aquellos edificios en los que la excentricidad entre el centro estático de masas y el centro
estático de rigidez excede el 10% de la dimensión del edificio en la dirección perpendicular a la dirección
deaplicacióndelafuerzasísmica,seclasificancomoedificiosirregularesenplanta.
El sistema de miembros verticales resistentes a las fuerzas laterales (columnas, pantallas, etc.) puede
disponerse o ubicarse en forma tal que las excentricidades antes mencionadas permanezcan dentro del
límitedel10%establecido.
Sin embargo, aún así la reubicación de dichos elementos puede ser asimétrica dando como resultado una
distribución variable de las fuerzas torsionales a lo largo de dichos elementos. La figura 6.26 muestra una
irregularidadtorsionalenplantadeltipoIayIb.
almanperez@gmail.com 26 Mar 2017
6-28 VULNERABILIDAD SÍSMICA
CONSIDERACIONES ESTRUCTURALES PARA EL DISEÑO SISMORRESISTENTE
6.9 TORSIÓNACCIDENTAL
Aún en el caso que el centro de masas y el centro de rigidez coincidan, hay que considerar en el análisis el
efectodeunatorsiónaccidental.Esterequisitoesobligatorioenelcasodediafragmasrígidos.
La torsión accidental M toma en cuenta el hecho de que la distribución de la masa del diafragma no es tan
ta
uniformecomosesupone.Suvalor,encadadirecciónortogonalseobtienemultiplicandolafuerzasísmica
aplicada en el piso,F o F por un porcentaje de la dimensión de la estructura perpendicular a la dirección
x y
12
enlaqueactúalafuerzasísmica .
Así, en la figura 6.27 el momento torsor adicional (no indicado en la figura), resultante de la aplicación de
unafuerzasísmicaenladirección mostrada,tieneporvalor:
(6-3)
Cuando las fuerzas laterales se aplican en forma concurrente según dos direcciones ortogonales, la
torsión accidental debe tomarse en cuenta únicamente en la dirección en la que se produce el efecto más
desfavorable.
1
2
Figura 6.26 Irregularidad torsional en planta,
12
tipo I y I (adaptado del NEHRP ).
a b
Irregularidad tipo Ia:
• La irregularidad torsional del tipo Ia
existecuando:
• Válido únicamente para diafragmas no
flexibles.
Irregularidad tipo Ib:
• La irregularidad torsional extrema del
tipoIbseproducecuando:
• Válido únicamente para diafragmas no
flexibles.
almanperez@gmail.com 26 Mar 2017
VULNERABILIDAD SÍSMICA 6-29
CONSIDERACIONES ESTRUCTURALES PARA EL DISEÑO SISMORRESISTENTE
Debe recordarse que los efectos torsionales son críticos
solamente en el caso de que el diafragma tenga la rigidez
suficientecomoparatransmitirensuplanoestasfuerzas.
En algunos ocasiones cuando existen irregularidades
torsionales en planta, el momento torsional accidental
debe afectarse por un factor de amplificación torsional, A ,
i
19
obtenidomediantelarelación :
(6-4)
donde
d :eseldesplazamientomáximodelniveli.
max
d :eseldesplazamientolateralpromedioenlospun-
prom
B
A
cm
cr
e
Fx
y
Figura 6.27 Momento torsor adicional
M =F e
x y
t
tosextremosdelaestructuraenelniveli.
6
El artículo 9.6.2.2 de la norma venezolana COVENIN aborda el tema de la torsión adicional empleando en
lugar de un 5%, un valor de 6% de la mayor dimensión horizontal de la edificación en cada dirección
ortogonalencadaunodelosnivelesanalizados.
En dicha sección de la norma se especifica que los efectos de la componente rotacional del terreno y de las
incertidumbres en la ubicación de centros de masa y rigidez, se incluyen en el diseño añadiendo a los
resultados del análisis dinámico, las solicitaciones más desfavorables que resulten de aplicar
estáticamentesobrelaedificaciónlosmomentostorsoresallíindicados.
6.9.1 ComentariosAdicionalessobrelaTorsión
Resulta importante señalar que existen ciertas incongruencias en el tratamiento de los efectos
torsionales.Enefecto,lafilosofíadeldiseñosismorresistentesebasaenelconceptodeductilidad.Esdecir,
considera que la estructura incursiona en el rango inelástico y que las deformaciones son posibles
suponiendoqueexisteelrefuerzoolasprevisionesnecesariasparaquelaestructuranocolapse.
Sin embargo, la distribución de las fuerzas torsionales de corte en cada uno de los miembros producidas
durante un terremoto se basa en considerar que el centro de rigidez en cada nivel permanece en una
posición fija. Esto equivale a suponer que la rigidez de los miembros de la estructura permanece siempre
enelrangoelástico.
En realidad, cuando alguno de los miembros incursiona en el rango inelástico, la rigidez relativa de los
miembros cambia, dando como resultado que la posición del centro de rigidez en cada nivel varíe de
posiciónyenconsecuenciasealtereladistribucióndelasfuerzastorsionalesdecorte.
almanperez@gmail.com 26 Mar 2017
6-30 VULNERABILIDAD SÍSMICA
CONSIDERACIONES ESTRUCTURALES PARA EL DISEÑO SISMORRESISTENTE
La única posibilidad de contemplar “acertadamente” en el análisis el cambio de posición del centro de
rigidez a lo largo del tiempo (duración del sismo) es mediante un análisis tridimensional no-lineal de la
estructura,tareapordemásmuycompleja.
En nuestra opinión, la mejor forma de controlar los efectos torsionales es tratando de minimizar los
factoresdeconfiguraciónquelaoriginan.
Las figuras 6.28 y 6.29 muestran dos ejemplos de edificaciones que colapsaron parcialmente por efectos
20
desfavorablesdetorsiónenelterremotodeKocaeli,Turquíade1999 .
Figuras 6.28 Influencia de los efectos de torsión.
20
Kocaeli, Turquía en 1999, (EERI ).
Figuras 6.29 Influencia de los efectos de torsión.
20
Kocaeli, Turquía 1999, (EERI ).
6.10 IRREGULARIDADENPLANTA
Desde el punto de vista del diseño sismorresistente las edificaciones se clasifican en dos grupos
estructurales:estructurasregularesyestructurasirregulares.
12
Dentrodelasestructurasirregularesdistinguiremostrestipos :
• Irregularidadgeométrica:entrantesysalientes,(tipoII).
• Irregularidadeneldiafragma:huecos,(tipoIII).
• Sistemasportantesnoparalelos.
6.10.1 EntrantesySalientes
Un edificio con una configuración geométrica regular de la planta puede ser una planta cuadrada,
rectangular o circular. Una configuración rectangular o cuadrada con pequeños entrantes o salientes
puede seguir siendo considerada como una configuración regular, dependiendo eso sí, del tamaño de esos
salientesoentrantes.
almanperez@gmail.com 26 Mar 2017
VULNERABILIDAD SÍSMICA 6-31
MATERIALES. COMPORTAMIENTO BÁSICO
Así por ejemplo, la figura 6.30 muestra 6 casos de plantas con distintas configuraciones geométricas.
Dependiendo del tamaño de los entrantes podrían ser considerados como configuraciones regulares
(figuras6.30a,6.30cy6.30e)ocomoconfiguracionesirregulares(figuras6.30b,6.30dy6.30f).
Es evidente que la determinación de cuando una forma de la planta es regular es un tanto subjetiva.
Conscientes de esta situación, las normas sísmicas de muchos países dan indicaciones más objetivas, que
facilitanalingenieroestructuralestaselección.
(a) Parecida a una H
(b) Forma en H
(c) Parecida a una U
(d) Forma en U
(e) Parecida a una L
(f) Forma en L
Figura 6.30 Influencia de los entrantes y salientes en la definición de irregularidad en planta.
Una configuración en forma de cruz, o en forma de L, o en forma de U se caracteriza por una respuesta de
sus alas que puede llegar a ser independiente del comportamiento del edifico en su conjunto. Las formas
geométricas en forma de H, aunque posiblemente simétricas, también se clasifican como irregulares
debidoalarespuestadesusalas.Lafigura6.31muestraunairregularidadenplantatipoII.
b
c
a
d
Entrante
Figura 6.31 Irregularidad en planta tipo II
12
(adaptado del NEHRP ).
Irregularidad tipo II:
El entrante esquinero tiene lugar
cuando:
b > 0,15 a y
d > 0,15 c
almanperez@gmail.com 26 Mar 2017
6-32 VULNERABILIDAD SÍSMICA
MATERIALES. COMPORTAMIENTO BÁSICO
La figura 6.32 ilustra algunas deformadas modales típicas de edificaciones que presentan irregularidades
enplantadeltipo.
Conviene señalar que un edificio puede tener una configuración geométrica simétrica en planta sin
entrantes ni salientes y sin embargo ser catalogada como irregular en planta, bien sea por tener una
distribución irregular de la masa o por tener una distribución vertical irregular de rigideces en el sistema
estructuraldecolumnasoparedesdecortedestinadasaresistirlasfuerzaslaterales.
En las figuras 6.33a y 6.33b se muestra una edificación con planta regular y una configuración sencilla. Sin
embargo, el sistema estructural mostrado es asimétrico, y sísmicamente vulnerable. Esto se debe a la
distribución asimétrica de los núcleos rígidos de circulación vertical y a la ubicación aleatoria de pantallas
interioresentrecolumnasy/oenlasfachadas.
Figura 6.32 Deformadas modales típicas de edificaciones con irregularidades severas en la forma de la
planta del tipo II.
(b)
(a)
Figura 6.33 Falsa simetría de forma causada por distribución arbitraría de aberturas y pantallas de concreto.
almanperez@gmail.com 26 Mar 2017
VULNERABILIDAD SÍSMICA 6-33
MATERIALES. COMPORTAMIENTO BÁSICO
6.10.2 DiscontinuidaddelDiafragma
Cuando en el diafragma se observan diferencias notables de rigidez en alguno o en varios de los niveles de
la edificación se producen cambios en la distribución de las fuerzas laterales a lo largo del sistema vertical
resistente de dichas fuerzas, dando como resultado la creación de fuerzas torsionales no previstas al
consideraralaedificacióncomoregular.Lafigura6.34muestraestetipodeirregularidad.
b
a
hueco
Irregularidad en planta tipo III
La discontinuidad del
diafragma existe cuando:
• Área del hueco > 0,5 a x b
• La rigidez del diafragma
cambia más de 50% de un
piso al próximo.
12
Figura 6.34 Discontinuidad del diafragma. Irregularidad en planta tipo III (adaptado del NEHRP ).
Este tipo de discontinuidad se presenta por la presencia del hueco de escaleras de ascensores o por algún
patiointeriordeventilaciónvertical.Tambiénesmuycomúnencontrarloenedificacionesescolares.
6.10.3 EdificacionesconSistemasPortantesNo-Paralelos
Cuando los sistemas estructurales que resisten las fuerzas laterales no son paralelos a los ejes principales,
los métodos convencionales de distribución de fuerzas laterales recomendados en el método estático
equivalente no son aplicables. En estos casos, la estructura es irregular en planta. La figura 6.35 muestra
estetipodeirregularidad.
Comentarios
• En este caso, o en algunos
similares, la estructura se
considerairregularenplanta.
Figura 6.35
La figura 6.36 muestra (para fines ilustrativos únicamente) un sistema estructural de 12 niveles de planta
triangular simétrica, conformado por columnas esquineras circulares de concreto armado de gran
diámetro interconectadas entre sí por vigas de gran peralte. Las figuras 6.37 y 6.38 muestran claramente
latorsióndesarrolladaenelmodelo.
almanperez@gmail.com 26 Mar 2017
CONSIDERACIONES ESTRUCTURALES PARA EL DISEÑO SISMORRESISTENTE
6-34 VULNERABILIDAD SÍSMICA
Figura 6.36 Figura 6.37 Figura 6.38 Torsión en planta.
Debido a la perfecta simetría del modelo el centro de masa y el centro de rigidez en todos los niveles
coinciden, observándose una torsión casi perfecta alrededor del eje vertical de la planta que pasa por su
centro de gravedad. Sin embargo, en la realidad difícilmente encontraremos una edificación triangular
aisladasimilaralareciénmostrada,anoserqueobedezcaaalgúnrequerimientoarquitectónico.
La figura 6.39 muestra los daños ocasionados durante el terremoto de México de 1985 a una edificación de
concretoarmadodeformatriangularubicadaenunaesquina.
21
Figura 6.39 Edificio en Ciudad de México. Terremoto de 1985, (EERI ).
En esta edificación dos de sus fachadas
eran de vidrio, mientras que la tercera
era una fachada divisoria colindante
con otros edificios rellena con
mampostería, que separaba la
edificación delos edificios contiguos. El
daño observado fue producido
básicamente por la torsión generada
por esa distribución atípica de
rigideces, que desplazó el centro de
rigidez hacia la pared divisoria. En la
figura 6.40 puede observarse una
deformada de un modelo de
configuración similar a dicho edificio
que muestra claramente la torsión
desarrollada.
almanperez@gmail.com 26 Mar 2017
VULNERABILIDAD SÍSMICA 6-35
CONSIDERACIONES ESTRUCTURALES PARA EL DISEÑO SISMORRESISTENTE
Figura 6.40 Torsión del modelo analítico.
6.11 IRREGULARIDADVERTICALDERESISTENCIAYRIGIDEZ
Puedenagruparseenvariascategorías:
1. Discontinuidadenejesdecolumnas.
2. Irregularidadverticalderigideces.
a. PisoBlando.
b. Pisoextremadamenteblando.
3. Irregularidadenladistribuciónverticaldemasas.
4. Irregularidadgeométricavertical.
Este tipo de irregularidades en la configuración vertical de una edificación afecta la respuesta sísmica de
los entrepisos generando fuerzas cuya distribución dista mucho de la distribución supuesta en un análisis
estático equivalente. Deben ser tratadas utilizando métodos sofisticados de análisis dinámico, y en lo
posibledebenevitarse.
6.11.1 DiscontinuidadenEjesdeColumnas
Lasfiguras6.41y6.42muestranestairregularidad.Estetipodediscontinuidad,especialmentelaindicada
en la esquina inferior derecha de la figura (eje desalineado) debe evitarse. La NEHRP identifica a estas
irregularidadescomotipoIV.
Lafigura6.42muestraunejemploinusualdeéstairregularidad.Obsérvesequelascolumnasdelafachada
del palafito mostrado, aún en construcción, no están alineadas con los pilotes y simplemente descansan
sobreunalosaelevadaa1metrodelniveldelagua.Obsérveseademáseldébilsistemaestructuraldevigas
ycolumnasutilizadoylapobrecalidadconstructiva.
almanperez@gmail.com 26 Mar 2017
6-36 VULNERABILIDAD SÍSMICA
CONSIDERACIONES ESTRUCTURALES PARA EL DISEÑO SISMORRESISTENTE
Eje desalineado de
columna
Figura 6.41 Esquema de discontinuidades en elementos
verticales del sistema resistente de fuerzas laterales.
Figura 6.42 Palafito con discontinuidad de ejes
de columnas y pilotes, (Foto J.L. Alonso).
6.11.2 PisoBlando
Este tipo de irregularidad vertical se presenta cuando la rigidez lateral de dos pisos consecutivos varía o
difierenotablemente.Lasfiguras6.43y6.44muestranestetipodediscontinuidadvertical.
Piso
Blando
Figura 6.43 Piso blando. Irregularidad
12
vertical tipo Ia, (adaptado del NEHRP ).
Piso extremadamente
blando
Figura 6.44 Piso extremadamente blando.
12
Irregularidad vertical tipo Ib, (NEHRP ).
Irregularidad: Piso blando. (Tipo Ia)
Un piso es blando cuando:
• Su rigidez es < 70% de la rigidez del piso
inmediato superior
• Su rigidez es < 80% de la rigidez promedio
de los 3 pisos inmediatamente superiores.
Irregularidad: Piso extremadamente blando.
Un piso es extremadamente blando cuando:
• Su rigidez es < 60% de la rigidez del piso
inmediato superior.
• Su rigidez es < 70% de la rigidez promedio
de los 3 pisos inmediatamente superiores.
almanperez@gmail.com 26 Mar 2017
VULNERABILIDAD SÍSMICA 6-37
CONSIDERACIONES ESTRUCTURALES PARA EL DISEÑO SISMORRESISTENTE
Son innumerables los casos de edificaciones que han sido severamente dañadas durante terremotos
recientes por una desafortunada y difundida exigencia arquitectónica a incorporar una planta abierta
libre (piso blando) y de concentrar la tabiquería de las fachadas y divisiones internas en el resto de los
nivelesdelaedificación.
Edificios como el Palace Corvin que sufrió el colapso total de uno de sus módulos estructurales durante el
terremoto de Caracas de 1967 y el Hotel New Society dañado durante el terremoto de Mindanao en
Filipinas en 1976, son apenas algunos de los cientos de edificios cuya vulnerabilidad sísmica se desbordó
porestamalaydifundidapráctica.
Las figuras 6.45 y 6.46 muestran dos ejemplos interesantes de piso blando. La figura 6.45 corresponde a un
piso libre entre los niveles 2 y 3 de un edificio de concreto armado ubicado en la ciudad de Caracas. En la
figura 6.44 observamos el colapso total de las columnas del primer piso causado por la presencia de un
piso blando en la planta baja de una edificación, ocurrido durante el terremoto de Bhuj, en la India en el
año2001.
Figura 6.45 Piso blando. Edificio en la
ciudad de Caracas, 2006 (Foto J.L. Alonso).
Figura 6.46 Colapso del nivel Planta Baja.
18
Bhuj, India, 2001. (EERI ).
almanperez@gmail.com 26 Mar 2017
6-38 VULNERABILIDAD SÍSMICA
CONSIDERACIONES ESTRUCTURALES PARA EL DISEÑO SISMORRESISTENTE
Figura 6.47 Hotel Macuto Sheraton. Fachada Sur, (Foto J.L. Alonso). Figura 6.48 Columna nivel Mezanina
H. Macuto Sheraton, (Foto A. Ruiz).
Casos aún más graves se presentan cuando los muros de corte de concreto armado, diseñados para
absorber y resistir las fuerzas sísmicas laterales del edificio, son repentinamente eliminados en alguno de
los entrepisos antes de llegar a la cimentación y son reemplazados por una hilera de columnas que deben
absorber súbitamente el enorme cortante y momento de vuelco que se produce en la zona de transición y
laconsiguientedeformaciónalcorte.Estasituacióntambiénsetraduceenlaformacióndeunpisoblando.
Enelterremoto deCaracas de1967las columnascircularesdel nivel Mezzanine del Hotel MacutoSheraton,
ubicado en el litoral central cercano a la ciudad de Caracas, fallaron por esta circunstancia a pesar de tener
undiámetrode1,10metrosydeestarfuertementezunchadas,(véaselasfiguras6.47y6.48).
La figura 6.49 muestra en corte la configuración vertical de un pórtico típico del edificio Macuto Sheraton.
En ese corte se puede apreciar la tremenda discontinuidad de rigideces existentes en el entrepiso que une
elnivelmezaninaconelprimerpiso.
Las dos pantallas de concreto ubicadas entre los ejes D y C y los ejes B y A desaparecen por debajo del
primer piso a través de un tubo o cajón de transición de concreto armado hasta transformarse en 4 hileras
decolumnascircularesqueconectanelcajónconlascimentaciones.
ParticularmentefueronseveramentedañadaslascolumnascircularesdelosejesB y C delnivel Mezzanina.
El tipo de daño indica que estas fracturas fueron causadas por una combinación muy desfavorable de
solicitaciones.Seincrementónotablementelafuerzaaxialenesashilerasdecolumnas,(pordemáslasmás
cargadas estáticamente) como consecuencia del momento de vuelco, y probablemente también la
deformaciónporcorteenlazonadecontactodeltopedeesascolumnasconelcajóndetransición.
almanperez@gmail.com 26 Mar 2017
VULNERABILIDAD SÍSMICA 6-39
CONSIDERACIONES ESTRUCTURALES PARA EL DISEÑO SISMORRESISTENTE
SECCIÓN TÍPICA TRANSVERSAL HOTEL MACUTO SHERATON
A
B
C
D
E
F
Piso 1
Piso 2
Piso 3
Piso 4
Piso 5
Piso 6
Techo
Piso 7
Mezzanine
Salón de Entrada
Nivel Playa
Auditorium
Junta de
expansión
7
Figura 6.49 Sistema estructural. Corte Típico. Hotel Macuto Sheraton
UncasomuysimilarloconstituyeelHospitalOliveView,ubicadoenelValledeSanFernandoenCalifornia,
que experimentó deformaciones relativas permanentes de más de 30 cm en las columnas del nivel planta
baja en el terremoto de San Fernando de 1971, (figuras 6.50 y 6.51). Dicho complejo hospitalario tuvo que
serdemolido.
Figura 6.50 Hospital Olive View.
Terremoto de San Fernando, Los
22
Ángeles, 1971 .
almanperez@gmail.com 26 Mar 2017
6-40 VULNERABILIDAD SÍSMICA
CONSIDERACIONES ESTRUCTURALES PARA EL DISEÑO SISMORRESISTENTE
6.11.3 IrregularidadVerticalenlaDistribucióndelasMasas
Una edificación se clasifica en esta categoría cuando las masas de pisos adjuntos son significativamente
diferentes. Esto puede ocurrir cuando en algún nivel existe alguna masa pesada, tal y como una piscina, o
undepósitodelibros,(figura6.52).
Nivel Planta Baja
E G H K M S
Piso 1
Piso 2
Piso 3
Piso 4
Piso 5
Techo
PLANTA ELEVACIÓN DEL ALA D (SECCIÓN A-A)
Ala D
Ala
C
Ala B
Ala
A
Patio
Volcamiento de la
torre de escaleras
Estacionamiento
colapsado
Niveles
1-5
Volcamiento de la
torre de escaleras
Volcamiento de la
torre de escaleras
Volcamiento de la
torre de escaleras
A
A
23
Figura 6.51 Esquema del Hospital Olive View, (adaptado de Mahin y Bertero ).
Masa
pesada
Masa
pesada
Figura 6.52 Irregularidad vertical de masas.
Irregularidad vertical
Una edificación se clasifica con este tipo de
irregularidad cuando:
• La masa de un nivel es > 150% de la masa
del piso contiguo.
• En este caso debe llevarse a cabo un
análisis dinámico de la edificación.
almanperez@gmail.com 26 Mar 2017
VULNERABILIDAD SÍSMICA 6-41
CONSIDERACIONES ESTRUCTURALES PARA EL DISEÑO SISMORRESISTENTE
6.11.4 IrregularidadGeométricaVertical
Este tipo de irregularidad vertical tiene lugar cuando existe algún escalón a lo largo del eje vertical de la
edificación. Se considera importante cuando la dimensión horizontal de la planta de un nivel es mayor al
130% de la dimensión del piso contiguo. En estos casos se requiere la realización de un análisis dinámico
delaedificación.Lafigura6.53muestraalgunasirregularidadesvolumétricasdeestetipo.
Figura 6.53 Ejemplos de irregularidad geométrica vertical.
El edificio La Protectora, figura 6.54, es un ejemplo interesante del pésimo desempeño de una edificación
duranteelterremotodeManaguade1972.
5.3
5.3
5.3
3.5
3.5
5.5
11.6
3.8
9.9
5.3
Edificio
La Protectora
PLA TA
N
Figura 6.54 Edificio La Protectora. (Foto J.L. Alonso).
Figura 6.55 Planta del edificio La Protectora.
almanperez@gmail.com 26 Mar 2017
6-42 VULNERABILIDAD SÍSMICA
CONSIDERACIONES ESTRUCTURALES PARA EL DISEÑO SISMORRESISTENTE
Dicha edificación poseía una planta de geometría irregular y discontinuidades geométricas, entrantes y
salientes, tanto en planta como en elevación. La figura 6.55 muestra una planta tipo de los 3 primeros
niveles de la edificación. En ella se observan grandes luces entre columnas y una distribución irregular de
tabiques de mampostería y ventanales de gran tamaño en las fachadas, así como también la ubicación
asimétricadelnúcleodeescaleras.Resultado:laedificacióntuvoqueserdemolida.
Lasfiguras6.56,6.57y6.58muestranedificacionesconirregularidadgeométricaverticalsevera.
Figura 6.56 Estructura piramidal
invertida (Foto J.L. Alonso).
Figura 6.57 Estructura con irregularidad
geométrica vertical (Foto J.L. Alonso).
Figura 6.58 Estructura metálica con irregularidad geométrica total (Foto J.L. Alonso).
almanperez@gmail.com 26 Mar 2017
Figura 6.62 Figura 6.63
VULNERABILIDAD SÍSMICA 6-43
CONSIDERACIONES ESTRUCTURALES PARA EL DISEÑO SISMORRESISTENTE
Resulta importante destacar que hoy día existe una marcada tendencia arquitectónica de proyectar
edificios con columnas esquineras, o con columnas a doble, triple y hasta más altura. Esta condición,
desdeelpuntodevistasísmico,lasconvierteenedificacionesmuyvulnerables,(figuras6.59,6.60y6.61).
Figura 6.59 Edificio con 2
columnas libres de gran altura,
(Foto J.L. Alonso).
Figura 6.60 Edificio con cambios
bruscos de rigidez.
(Foto J.L. Alonso).
Figura 6.61 Edificio con columnas
esquineras de gran altura,
(Foto J.L. Alonso).
almanperez@gmail.com 26 Mar 2017
6-44 VULNERABILIDAD SÍSMICA
CONSIDERACIONES ESTRUCTURALES PARA EL DISEÑO SISMORRESISTENTE
Utilizando un modelo tridimensional con estas características para analizar el comportamiento de
estructuras de este tipo, se puede fácilmente demostrar la vulnerabilidad potencial de las mismas, (ver
figuras6.62y6.63).
Lapreguntaes:¿Quélepasaríaaesaedificaciónsilacolumnaesquinerafallara?
6.12 EFECTODECOLUMNACORTA
Una situación muy particular se presenta cuando las paredes de mampostería ubicadas entre columnas de
un mismo nivel no cubren toda su altura, por ejemplo para permitir la colocación de ventanas en la parte
superior.Lafigura6.64ilustraenformaesquemáticaelproblema.
h1
h'
1
h2
h'
2
1
F
2
F
Paredes de bloques
Ventanas
Figura 6.64 Esquema de columna corta.
Bajo estas condiciones, las columnas no pueden deformarse en la zona confinada por la presencia de la
tabiquería que se lo impide, y por ende, la deformación ocasionada por las fuerzas de corte generadas al
nivel de la losa superior no puede tener lugar en tan corta longitud de columna restante, ocasionando una
eminentefallaporcorte.
Este fenómeno se suele presentar en estructuras metálicas o de concreto armado en las que se confinan
sus miembros con elementos de mampostería, rígidos y frágiles que interactúan entre sí causando
generalmentelafalladelelementoestructuralverticalquelasune.
Las figuras 6.65, 6.66 y 6.67 muestran algunos ejemplos de estructuras donde los miembros que
presentaban estas características fallaron de forma más que evidente durante la acción de sismos
recientes.
almanperez@gmail.com 26 Mar 2017
VULNERABILIDAD SÍSMICA 6-45
CONSIDERACIONES ESTRUCTURALES PARA EL DISEÑO SISMORRESISTENTE
Porejemplo,lafigura6.65muestra,elefectodecolumnacortaresultante,yenlafigura6.66seapreciauna
fractura de la columna en la zona de unión del machón con el muro de mampostería que claramente
ilustraésteefecto.
En la figura 6.67 se observan los daños de una edificación industrial en la que muchas de sus columnas
fallaronporestacausaduranteelrecienteterremotodeBhuj,India,en2001.
Figura 6.66 Efecto de columna
corta. Managua. (Foto J.L. Alonso).
Figura 6.65 Efecto de columna
corta. Managua. (Foto J.L. Alonso).
Lamentablemente encontramos
con frecuencia edificios cuya
vulnerabilidad estructural es alta
por tener columnas con estas
características. Así, las figuras 6.68
y 6.69, por ejemplo, muestran un
grupo de columnas susceptibles al
efecto de columna corta. En un
caso en un edificio de aulas de la
Universidad Simón Bolívar, y en el
otro, en un edificio de oficinas de
construcción reciente, ambos en la
ciudaddeCaracas.
Para los escépticos, la figura 6.70
corrobora la vulnerabilidad
sísmica de edificaciones con
plantas libres y columnas cortas.
La figura muestra los daños
ocasionados en una edificación
durante el terremoto de Bhuj,
18
Indiade2001(EERI ).
Los daños en esta edificación se
concentraron precisamente en la
columna corta confinada
parcialmente entre el muro de
mampostería de la fachada, así
como también en las columnas
libres vecinas muy solicitadas por
elefectodepisoblando.
Podríamos citar muchísimos más
casos en que se repite esta caracte-
rística, porque como hemos dicho
antesesunaprácticamuyusual.
18
Figura 6.67 Efecto de columna corta. Terremoto de Bhuj, India. (EERI ).
almanperez@gmail.com 26 Mar 2017
6-46 VULNERABILIDAD SÍSMICA
CONSIDERACIONES ESTRUCTURALES PARA EL DISEÑO SISMORRESISTENTE
Figura 6.69 Edificio de aulas de la Universidad Simón
Bolívar, (Foto J.L. Alonso).
Figura 6.68 Columnas cortas en fachada de
edificio de oficinas. Caracas. (Foto J.L. Alonso).
La figura 6.71 muestra un ejemplo de una combinación
desafortunada de factores que incrementan la
vulnerabilidad sísmica de la edificación: 1) planta libre en
el nivel Planta Baja (piso blando), y 2) efecto de columna
corta causado por la inclusión del muro divisorio a media
alturaenlascolumnasdelafachada.
Figura 6.71 Edificio con planta libre y
columnas cortas. (Foto J.L. Alonso).
18
Figura 6.70 Terremoto de Bhuj, India, 2001, (EERI ).
almanperez@gmail.com 26 Mar 2017
VULNERABILIDAD SÍSMICA 6-47
CONSIDERACIONES ESTRUCTURALES PARA EL DISEÑO SISMORRESISTENTE
6.13 COLINDANCIA
El Golpeteo entre edificaciones colindantes tiene lugar cuando dos o más edificaciones vecinas contiguas,
sinningunajuntadeseparaciónadecuada,vibranenformadesfasadadurantelaaccióndeunterremoto.
Las figuras 6.72 y 6.73 muestran edificios que sufrieron este efecto durante el terremoto de Managua de
1972. En la 6.72 podemos observar el colapso de un edificio de concreto armado como consecuencia de la
fractura de sus columnas en la zona de contacto con las cumbreras de los techos de las dos viviendas
colindantes de baja altura. En la figura 6.73 claramente se ve también el efecto de golpeteo entre dos
edificaciones, una de un solo nivel y techo de tejas (la de la izquierda) y la otra un edificio de concreto
armadode6niveles.
Figura 6.73 Daño en un edificio por efecto de
golpeteo, Managua, 1972, (Foto J.L. Alonso).
Figura 6.72 Colapso total de una edificación en la ciudad de
Managua, 1972, (Foto J.L. Alonso).
Managua no fue un caso aislado. También durante el terremoto de México en 1985 muchas edificaciones
colindantes resultaron seriamente dañadas y en algunos casos total o parcialmente destruidas, y esto ha
sucedido en cada uno de los eventos sísmicos documentados. La figura 6.74 muestra ejemplos muy
significativosdeldañoquehansufridoalgunasestructurasconestascaracterísticas.
Las figuras 6.75 y 6.76 ilustran ahora la colindancia existente entre edificaciones ubicadas en algunos
sectoresdelaciudaddeCaracas.
Se puede corroborar analíticamente con relativa facilidad el comportamiento desfavorable de las
estructurascolindantes.Enefecto,enlasfiguras6.77y6.78 semuestrandosdelasdeformadasmodaleso
almanperez@gmail.com 26 Mar 2017
6-48 VULNERABILIDAD SÍSMICA
CONSIDERACIONES ESTRUCTURALES PARA EL DISEÑO SISMORRESISTENTE
21
Figura 6.74 Colapso de edificios colindantes en Ciudad de México, durante el terremoto de 1985. (EERI ).
Figura 6.75 Colindancia entre edificios.
(Foto J.L. Alonso).
Figura 6.76 Colindancia entre edificios. (Foto J.L. Alonso).
almanperez@gmail.com 26 Mar 2017
Figura 6.77 Figura 6.78
VULNERABILIDAD SÍSMICA 6-49
CONSIDERACIONES ESTRUCTURALES PARA EL DISEÑO SISMORRESISTENTE
correspondientes a un conjunto de tres edificaciones contiguas adosadas entre sí, con alturas de
entrepisosdistintas,modeladosconunprogramatridimensionaldeanálisisestructural.
En nuestra ciudad vemos diariamente muchas construcciones que reúnen ésta u otras de las
características antes mencionadas. Incluso, algunas suman más de un factor y por supuesto que esto
aumenta su vulnerabilidad. Muchas veces no nos percatamos de ello hasta que ya es demasiado tarde. Las
figuras6.79y6.80muestranunaanalogíaentrelosdañossufridosenunosedificioscontiguosenlaciudad
deMéxico,yungrupodeedificiosconcaracterísticassimilaresperoenestaoportunidadenCaracas.
21
Figura 6.79 Ciudad de México. 1985. (EERI ). Figura 6.80 Caracas. 2006. (Foto J.L. Alonso).
almanperez@gmail.com 26 Mar 2017
6-50 VULNERABILIDAD SÍSMICA
CONSIDERACIONES ESTRUCTURALES PARA EL DISEÑO SISMORRESISTENTE
6.14 RECOMENDACIONESDETIPOPRÁCTICO
Con el fin de orientar al ingeniero y al arquitecto en la toma de decisiones que permitan empezar con el pie
derecho en las etapas preliminares del anteproyecto de una edificación en zonas sísmicamente activas, se
incluyen una serie de configuraciones estructurales que han demostrado ser muy vulnerables o
inadecuadas,y al mismo tiempo algunas propuestas demejoras conceptuales orientadas a la reducción de
estavulnerabilidad.Parasumejorinterpretaciónlashemosagrupadoen3bloques:
Formas Estructurales
CASO 1 CASO 2 CASO 3
BLOQUE I. Figura 6.81
Configuración Original Forma en L Forma en U Forma en H
Mejora Propuesta A 1-A 2-A 3-A
Mejora Propuesta B 1-B 2-B 3-B
Formas Estructurales
CASO 4 CASO 5 CASO 6
BLOQUE II. Figura 6.82
Configuración Original Forma en T Forma Doble U Irregular
Mejora Propuesta A 4-A 5-A 6-A
CASO 1
CASO 2
CASO 3
1A
2A 2B
3A 3B
1B
Figura 6.81 Bloque I.
Propuesta para algunas
configuraciones
estructurales.
almanperez@gmail.com 26 Mar 2017
VULNERABILIDAD SÍSMICA 6-51
CONSIDERACIONES ESTRUCTURALES PARA EL DISEÑO SISMORRESISTENTE
CASO 4 CASO 5 CASO 6
4A 5A 6A
Figura 6.82 Bloque II.
Propuesta para algunas
configuraciones
estructurales.
Formas Estructurales
CASO 7 CASO 8
BLOQUE III. Figura 6.83
Configuración Original Forma mostrada Forma mostrada
Mejora Propuesta A 7-A 8-A
CASO 7 7A
CASO 8 8A
Figura 6.83 Bloque III. Propuesta para algunas configuraciones estructurales.
almanperez@gmail.com 26 Mar 2017
6-52 VULNERABILIDAD SÍSMICA
CONSIDERACIONES ESTRUCTURALES PARA EL DISEÑO SISMORRESISTENTE
Figura 6.84 Edificación con forma de H conformada por módulos
independientes, (Foto J.L. Alonso).
Figura 6.85 Junta entre módulos en
edificio en forma de H. (Foto J.L. Alonso).
Conviene aclarar que si bien las soluciones propuestas
mejoran el comportamiento sísmico de la configuración
original de la edificación, no necesariamente son las únicas
alternativas existentes. En algunas de ellas se introduce un
problema de tipo constructivo relacionado con la solución de
lasjuntasestructurales,quehayqueresolveradecuadamente.
En las figuras 6.84 y 6.85 se puede observar la solución
propuesta 3A, adoptada en una edificación en forma de H.
Obsérvese que en apariencia se conserva la forma en H de la
estructura, pero se han incorporado 2 juntas estructurales en
el núcleo central (destinado a escaleras) que la transforma en
módulosindependientes.
En ocasiones se pretende evitar la torsión en planta de las
edificaciones con forma de U o con forma de H incorporando a
laestructuravigasdeamarreenlosextremosdelasalas.
Esta práctica, bastante difundida en Venezuela, no siempre es
la mejor de las alternativas porque las alas en este tipo de
edificaciones pueden moverse en forma independiente, lo cual
puede observarse en la figura 6.86, que muestra el pobre
desempeño de esta alternativa en una edificación en forma de
UduranteelterremotodeManaguaen1972.
almanperez@gmail.com 26 Mar 2017
VULNERABILIDAD SÍSMICA 6-53
CONSIDERACIONES ESTRUCTURALES PARA EL DISEÑO SISMORRESISTENTE
Figura 6.86 Daños estructurales. Terremoto de Managua, 1972. (Foto J.L. Alonso).
En las propuestas 2B y 3B, se sugiere la colocación de paredes de corte de concreto armado o de diagonales
metálicas en las zonas indicadas. Sin embargo, la selección de cual es la solución más conveniente
dependerá de cada edificación en particular, y en definitiva del criterio del ingeniero estructural
responsabledelproyecto.
Con el fin de ilustrar algunas irregularidades de rigidez vertical que son sísmicamente vulnerables, se
incluyen a continuación algunas de estas configuraciones. La figura 6.87 muestra ejemplos poco
recomendables.
En algunas ocasiones en las que los pórticos resistentes a cargas laterales están conformados por
pantallas de concreto que interactúan con marcos de vigas y columnas, pueden presentarse algunos
puntos débiles, o articulaciones en las uniones de las vigas con los muros. En estos casos esta situación
puede solventarse mediante la incorporación de losas de amarre corridas en el nivel de la cimentación y/o
incorporando además una viga de amarre de gran peralte en el nivel superior. La figura 6.88 ilustra esta
situación.
Finalmente, se muestran algunas configuraciones estructurales conformadas por marcos resistentes a
momento en las que las columnas de los niveles superiores se apoyan en alguna viga de transferencia en el
primer nivel. Esta situación, si no es tratada adecuadamente, conlleva a la formación de un piso blando y
probablementealcolapsodelaedificación,(verfigura6.89).
almanperez@gmail.com 26 Mar 2017
6-54 VULNERABILIDAD SÍSMICA
CONSIDERACIONES ESTRUCTURALES PARA EL DISEÑO SISMORRESISTENTE
Sistema 6.89 Algunas propuestas para evitar la formación de un piso blando.
(a) Prohibitiva (b) Inapropiado (c) Inapropiado
Figura 6-87 Configuraciones poco recomendables.
24
Figura 6.88 Algunas propuestas para mejorar la conexión adecuada de marcos y muros .
(b) Fundación corrida.
Mejor Solución
(a) Fundaciones aisladas.
Articulaciones en vigas
© Fundación corrida y viga
de amarre. Solución Óptima
Losa de
amarre
Losa de
amarre
Viga de
amarre
Piso Blando
(a) Inaceptable (b) Mejora (c) Sistema Ideal
almanperez@gmail.com 26 Mar 2017
VULNERABILIDAD SÍSMICA 6-55
CONSIDERACIONES ESTRUCTURALES PARA EL DISEÑO SISMORRESISTENTE
6.15 CONSIDERACIONESADICIONALES
A lo largo de este Capítulo se han incluido numerosos gráficos y fotografías de edificaciones que nos han
permitido ilustrar aquellos aspectos relacionados con la configuración estructural que de una manera u
otraincrementanlavulnerabilidadestructuraldurantelaocurrenciadeunsismo.
El hecho de señalar que una edificación de las mostradas es sísmicamente vulnerable no significa que
vaya a colapsar durante un evento futuro. En la gran mayoría de los casos presentados se han tomado en
cuenta estas irregularidades geométricas tanto en el análisis como en su diseño. Es recomendable, eso sí,
que cuando nos enfrentemos a un proyecto estructural de estas características estemos conscientes de la
importanciadetomarencuentaestosfactoresquehemosmencionadoparalograrundiseñoadecuado.
Enlasseccionesanterioressecomentaronaspectosrelacionadosconlostemassiguientes:
1. Configuración arquitectónica del edificio y aspectos de tipo estructural, aspectos ambos íntimamente
ligadosalcomportamientosísmicodelaedificación.
2. Se incluyeron ejemplos que muestran la influencia que han ejercido ciertas configuraciones
arquitectónicas y estructurales en el pésimo desempeño de edificaciones que han sido severamente
dañadas durante terremotos recientes, tales como los cambios bruscos de rigidez, la distribución y
ubicacióndelatabiquería,lageometríairregularenplanta,etc.
3. Sediscutióendetallelaincidenciadepisosblandosycolumnascortas.
4. Se mostró el efecto devastador producido por el golpeteo entre edificaciones contiguas en las que no
existeningunaseparaciónentreellasolamismaesinsuficiente.
5. Sedefinieronaquellosaspectosdelaconfiguraciónasociadosalatorsión.
6. Se definieron los tipos de sistemas estructurales resistentes comúnmente empleados en la práctica
pararesistirlasfuerzaslateralesoriginadasdurantelaaccióndeterremotos.
7. Se discutieron aspectos normativos relacionados con los temas de torsión, irregularidad geométrica. Se
recomienda además que cuando las irregularidades son extremas debe llevarse a cabo un análisis
dinámicotridimensionaldelaestructura.
Cabe ahora preguntarse, ¿estamos realmente seguros que los problemas se resuelven utilizando un
software sofisticado, algunas veces una versión pirata adquirida en los pasillos de nuestras universidades
a muy bajo precio? ¿Qué opina el amigo lector? ¿Quién le garantiza al ingeniero estructural que ese
software funciona adecuadamente? ¿Creen ustedes que un software original en el que se han invertido
milesdehorashombre,conmanualesysoportetécnicovale3dólares?
Conviene alertar a los profesionales de la ingeniería que aún y cuando estos programas nos arrojen
aparentemente buenos resultados, es necesario conocer las limitaciones y fundamentos teóricos que los
respaldan, y no solo eso, es imprescindible saber interpretar los resultados obtenidos de cualquier
software, ya sea este original o no, porque muchas veces se comete el error de diseñar con resultados que
puedensertotalmenteincompatiblesconlarealidad.
almanperez@gmail.com 26 Mar 2017
6-56 VULNERABILIDAD SÍSMICA
CONSIDERACIONES ESTRUCTURALES PARA EL DISEÑO SISMORRESISTENTE
Independientemente de los grandes avances tecnológicos alcanzados y tomando además en
consideración la variedad y complejidad de las variables que entran en juego, resulta importante
reconocer que aún hoy día una gran parte del proceso del diseño de edificaciones sismorresistentes se
basaenelcriterio,experienciaysentidocomúndelprofesionalinvolucrado.
6.15.1 ArquitecturaeIngeniería
El arquitecto proyectista de edificios, limita normalmente su dedicación y responsabilidad a los aspectos
arquitectónicos:estética,relacionesespaciales,formasydistribucióndelaplanta,ubicacióndecolumnas,
altura de entrepisos, tabiquería, fachadas, etc. El arquitecto urbanista va más allá de lo particular y
concentra su atención al estudio de edificios, que como conjunto, conforman una calle, una urbanización,
o una ciudad. El ingeniero estructural, por su parte, concentra sus esfuerzos en el diseño estructural
sismorresistente de cada edificio en particular, compartiendo solo en contadas oportunidades esta
responsabilidadconelarquitecto.
Esta desafortunada y común práctica de divorcio de responsabilidades reinante, ha traído como
consecuencia un distanciamiento y estancamiento enorme en el logro de los objetivos primordiales del
diseño sísmico del edificio. En efecto, el arquitecto delega la total responsabilidad del diseño sísmico al
ingeniero estructural ignorando a veces que una gran cantidad de decisiones de tipo arquitectónico
comprometennotablementelaefectividaddelasoluciónestructuraladoptada.
Si bien es cierto que en los últimos años se han llevado a cabo valiosas iniciativas (publicaciones, congresos y
seminarios) tendientes a crear conciencia de la necesidad de compartir la responsabilidad del diseño
sismorresistente, aún falta mucho por hacer en este campo. Es importante que los profesionales involucrados
trabajen en conjunto desde que se inicia un nuevo proyecto, con el fin de lograr soluciones que minimicen el
riesgopotencialdelaestructuraaltiempoquegaranticenlaconcepciónarquitectónicadelmismo.
6.15.2 Utilizacióndepaneleslivianos
Un aspecto que merece la pena resaltar es el relacionado con la inclusión de tabiques con bloques de
arcilla, o de concreto aligerado como cerramiento interior y/o en fachadas, entre elementos estructurales
metálicos,(figuras6.16y6.18)
Las estructuras metálicas se calculan, por lo general, sin tomar en cuenta la gran rigidez que le confiere a
la estructura la presencia de estos tabiques. Este problema puede sin embargo solventarse fácilmente
mediante la utilización de paneles ligeros hechos a la medida, no portantes de poca rigidez. Éstos se
colocan entre los elementos metálicos de la estructura para proporcionar el revestimiento y la separación
deambientes.
Estos paneles deben entre otros cumplir los siguientes requisitos: proporcionar el aislamiento térmico y
acústico requerido; ser resistentes al fuego; permitir la colocación de marcos de puertas y ventanas; tener
la suficiente holgura para permitir los movimientos o desplazamientos entre los paneles y el esqueleto
metálicodelaestructura.
almanperez@gmail.com 26 Mar 2017
VULNERABILIDAD SÍSMICA 6-57
CONSIDERACIONES ESTRUCTURALES PARA EL DISEÑO SISMORRESISTENTE
Pueden ser prefabricados e instalados en obra como un mecano de acuerdo a detalles adecuados de
construcción que garanticen su estabilidad durante sismos. Los paneles ligeros pueden construirse
utilizando una gran combinación de materiales, tales como madera, metal y plástico. Pueden ser tipo
sándwich en los que se utiliza por ejemplo como material aislante el poliestireno expandido, conocido en
Figura 6.90 Edificios prefabricados en las cercanías de la
ciudad de Los Teques. Venezuela, (Foto J.L Alonso).
Venezuelaconelnombredeanime.
Este tipo de panel ligero puede también
utilizarse en las fachadas de
edificaciones de concreto armado,
especialmente en las destinadas al uso
escolar, evitando así el efecto de columna
corta o columna cautiva que tan nefastos
resultados ocasiona a la estructura
durante la acción de un sismo, (ver
tambiénlosCapítulos11y12).
6.16 ESTRUCTURASPREFABRICADAS
Muchas edificaciones destinadas al uso
de viviendas, oficinas o a instalaciones
industriales se construyen utilizando
elementos prefabricados de concreto
armado: vigas, columnas, sistemas de
piso y paredes. También se pueden
utilizar piezas curvas de concreto
pretensado en la construcción de
túneles, puentes, sistemas de drenajes y
alcantarillado,etc.
La eficiencia del uso de elementos
prefabricados de concreto es el resultado
de la estandarización de estos
componentes y de su producción en masa
en modernas plantas mecanizadas
concebidasparaestefin.
En las figuras 6.90, y 6.91 se muestran
Figura 6.91 Edificio prefabricado, Bucarest. (Foto J.L Alonso).
dos conjuntos de edificaciones multifamiliares de varios pisos construidos con un sistema estructural de
elementos prefabricados. Uno en la cercanía de la ciudad de Los Teques, Venezuela, y el otro en la ciudad de
Bucarest en Rumania. En la figura 6.92 se observan algunos de los paneles utilizados en la construcción de
losedificiosenBucarest.
almanperez@gmail.com 26 Mar 2017
6-58 VULNERABILIDAD SÍSMICA
CONSIDERACIONES ESTRUCTURALES PARA EL DISEÑO SISMORRESISTENTE
Figura 6.92 Elementos prefabricados,
Bucarest. (Foto J.L Alonso).
Figura 6.93 Etapa constructiva de una edificación
conformada por elementos estructurales prefabricados.
(Foto J.L. Alonso).
Resulta interesante comentar que las edificaciones mostradas en la figura 6.91 presentaron un
desempeñosatisfactorioduranteelterremotodemagnitud7.2deRumaniadel4demarzode1977.
En algunas ocasiones, para reducir su peso las losetas prefabricadas pueden estar conformadas por
panelesaligerados.
En sistemas industriales el sistema puede estar compuesto por losetas acanaladas en forma de U, de
longitud variable que se apoyan a su vez sobre las vigas principales de la estructura. Una vez que las
losetas están colocadas en su sitio, las juntas entre todos estos elementos son rellenadas con una mezcla
decemento,dandocomoresultadoundiafragmarígido.
En regiones sísmicamente activas, las conexiones entre las losetas individuales se refuerzan con acero
debidamente confeccionado que a su vez se suelda o se entrelaza con conectores de acero embutidos en la
carasuperiordelasvigasquelesirvendeapoyo.Luegosonrellenadoslosespaciosconconcreto.
Las columnas y las vigas pueden haber sido previamente vaciadas mono-líticamente “in situ”. En otros
casos, las columnas, las vigas y las paredes son a su vez elementos prefabricados en los que sus uniones se
realizan mediante conectores, anclajes y planchas, debidamente detallados que son posteriormente
reforzadosañadiendounamezcladeconcretoquegaranticesuunión.
Actualmente existen cientos de patentes de detalles de uniones de elementos prefabricados que han
demostradounbuenfuncionamiento,almenosbajounrégimendecargasdeservicio.
La figura 6.93 muestra un ejemplo de unión de elementos prefabricados viga-columna-losa. La figura 6.94
muestra un grupo de piezas curvas prefabricadas destinadas al revestimiento de los túneles del Metro que
actualmenteseconstruyeenlaciudaddeValencia,Venezuela.
almanperez@gmail.com 26 Mar 2017
VULNERABILIDAD SÍSMICA 6-59
CONSIDERACIONES ESTRUCTURALES PARA EL DISEÑO SISMORRESISTENTE
Figura 6.94 Elementos curvos prefabricados. Metro
de Valencia. (Foto J.L. Alonso).
Ahora bien, los refuerzos y conexiones deben estar
avalados por ensayos controlados de laboratorio
que certifiquen su buen desempeño sísmico, así
como también por los estudios analíticos
correspondientes.
Es un hecho conocido el pobre desempeño que han
experimentado algunas edificaciones prefabricadas
destinadas a vivienda o a instalaciones industriales,
causado en la mayoría de los casos, por detalles de
lasunionesmaldiseñadosy/omalconstruidos.
Las figuras 6.95, 6.96 y 6.97 muestran ejemplos de
este pésimo desempeño. Las dos primeras durante
el terremoto de Managua de 1972, y la última, en el
terremotodeKocaeli,Turquíaen1999.
Las conexiones entre elementos prefabricados deben diseñarse en forma tal que sean capaces de resistir
las cargas mayoradas verticales y horizontales previstas sin que se produzca el colapso, ni deformaciones
o rotaciones excesivas, siendo recomendable que la resistencia de las conexiones exceda la de los
miembrosqueenellaseconectan.
Las conexiones deben diseñarse previendo el espacio necesario para la erección y fácil colocación de los
elementos prefabricados, así como también permitir la curvatura de las barras de refuerzo y la posibilidad
deefectuarelpostensadodeloscablessiestofueranecesario.
Figura 6.96 Managua, 1972. (Foto J.L. Alonso).
Figura 6.95 Managua, 1972.
(Foto J.L. Alonso).
almanperez@gmail.com 26 Mar 2017
6-60 VULNERABILIDAD SÍSMICA
CONSIDERACIONES ESTRUCTURALES PARA EL DISEÑO SISMORRESISTENTE
Las conexiones además deben ser simples con el fin de facilitar y agilizar el proceso de desconexión de los
equiposutilizadosparasumontaje,ypermitirasísuposteriorinspección.
Los detalles en las uniones deben contemplar tolerancias que cubran no solo variaciones en la longitud y
elevación sino también provean una suficiente superficie de apoyo que garantice la capacidad de soporte.
Esto es especialmente crítico en los apoyos de vigas pretensadas de los puentes o viaductos en los que
durante la acción de un sismo el desplazamiento horizontal de los pilares supere la dimensión prevista
paraelapoyodelasmismas,causandoeldesplomerepentinodeltablero.
En algunasocasiones, apesardequelasuperficiedeapoyo delasvigasprefabricadashasidosatisfactoria,
la excesiva proximidad o poca holgura existente entre las vigas contiguas de un puente se ha traducido en
unefectodemartilleoocolindanciaentrelasmismas.
25
El trabajo presentado por William Lobo plantea recomendaciones para el diseño y la rehabilitación de
puentesenáreassísmicamenteactivas.
Ya que la norma venezolana para edificaciones sismorresistentes no cubre el comportamiento de
estructuras prefabricadas, los ingenieros se ven a veces tentados a implantar en nuestro país sistemas
constructivos prefabricados no debidamente certificados para zonas sísmicas, debiendo por tanto ser
muycautelososenestamateria.
20
Figura 6.97 Kocaeli, Turquía, 1999 (Foto EERI ).
almanperez@gmail.com 26 Mar 2017
6.17 ESTABILIDADESTRUCTURAL
Uno de los aspectos fundamentales del diseño estructural es el relacionado con la estabilidad del sistema
elegido.Estoesparticularmentecríticoenedificiosdegranaltura.
En la sección 6.3.2 habíamos comentado que la estabilidad lateral puede lograrse mediante la
incorporación de sistemas estructurales conformados por pantallas, diagonales, pórticos resistentes a
momento (juntas rígidas), o mediante una combinación de los anteriores que actúan como planos rígidos
decortecapacesderesistirlascargaslateralesproducidasporunsismooporlaaccióndelviento.
En algunas edificaciones la incorporación de estos planos de rigidez resulta una tarea simple. En muchas
otras, sin embargo, la circulación se ve obstruida por la presencia de paredes de corte o diagonales que
creanproblemasdefuncionamientoquelimitansuubicación.
En edificaciones de baja o mediana altura, por ejemplo, se puede utilizar un sistema de pórticos básico
aumentando su rigidez mediante la incorporación de paredes de corte o diagonales metálicas en algunas
desusfachadasoennúcleosdecirculaciónvertical,(ascensores,escaleras,etc.).
En edificaciones rectangulares el tratamiento de las cargas horizontales es más crítico en la dirección
corta del edificio, aunque la estabilidad estructural debe garantizarse en ambas direcciones. En la práctica
puede utilizarse un sistema estructural para resistir las fuerzas laterales en un sentido de la edificación y
otro distinto en la otra dirección. Por ejemplo, paredes de corte o diagonales en el sentido corto y pórticos
conjuntasrígidasenladirecciónlarga.
Cadavezqueunaestructuraserigidizamediantelaincorporacióndesistemasdepantallasy/odiagonales
debe tenerse especial cuidado en ubicarlos simétricamente. Cuando esto no se cumple el resultado se
traduce en fuertes efectos indeseables de torsión que tienen lugar cuando el centro de rigidez del edificio
nocoincideconelcentroidedeaplicacióndelacargahorizontal,(versecciones11.3y11.4dellibro).
La mayoría de las edificaciones de mediana a gran altura tienden a ser relativamente esbeltas. Bajo la
acción de cargas laterales su comportamiento se asemeja al de un volado vertical, produciéndose
momentosdevuelcoquedebenequilibrarseyserresistidosporlaestructura,(versección6.3).
El momento resistente desarrollado es generalmente provisto por pares de fuerzas que se generan a lo
largodeloselementosverticalesdelaestructura,talycomoseindicaenlasfiguras6.98ay6.98b.
En la figura 6.98 se observa que en una edificación sometida a la acción de fuerzas laterales, la magnitud
de las fuerzas verticales resistentes desarrolladas en las columnas son generalmente proporcionales al
brazo del par que las separa, siendo mucho menores en edificios con menor esbeltez (más anchos, figura
6.98b)queenedificiosconmayoresbeltez,(másestrechos,figura6.98a).
Las figuras 6.99 y 6.100 muestran ejemplos de dos edificaciones con pórticos de concreto armado. La
primeramuyesbelta.Lasegundamenosesbelta.
VULNERABILIDAD SÍSMICA 6-61
CONSIDERACIONES ESTRUCTURALES PARA EL DISEÑO SISMORRESISTENTE
almanperez@gmail.com 26 Mar 2017
6-62 VULNERABILIDAD SÍSMICA
Momento
de vuelco
Momento
de vuelco
Momento
resistente
Momento
resistente
(a) (b)
b1 b > b
2 1
Figura 6.98 Efecto de la esbeltez en la magnitud de las fuerzas verticales (pares resistentes)
desarrolladas bajo la acción de cargas horizontales.
Para finalizar conviene resaltar
que aquellas edificaciones que
p o s e e n u n a l t o g r a d o
redundante de elementos
estructurales con múltiples
caminos o posibilidades de
trasmitir las fuerzas sísmicas a
la fundación, tienen un mejor
comportamiento sísmico que
aquellas edificaciones con
menos redundantes. En otras
palabras, las estructuras con
mayor hiperestaticidad se
comportanmejor.
CONSIDERACIONES ESTRUCTURALES PARA EL DISEÑO SISMORRESISTENTE
Figura 6.99 Edificio alto y esbelto,
(Foto J.L. Alonso).
Figura 6.100 Edificio alto, menos esbelto,
(Foto J.L. Alonso).
almanperez@gmail.com 26 Mar 2017
6.18 BIBLIOGRAFÍASELECCIONADA
6.18.1 BibliografíaRecomendada
Dowrick,D.J.,(1977),EarthquakeResistantDesign,JohnWiley&Sons,Ltd.,ThePitmanPress,GreatBritain.
Lin, T.Y. and Stotesbury, S.D., (1981), StructuralConceptsandSystemsforArchitectsandEngineers, John Wiley
&Sons,Inc.
IMCYC, Instituto Mexicano del Cemento y del Concreto A.C., (1981), Diseño de Conexiones de Elementos
PrefabricadosdeConcreto,NoriegaLimusa,SegundaReimpresión,México.
Dembo, N. y Peña U., J.A., (1981), Sistemas Constructivos Industrializados Para Edificios de Vivienda,
Experiencia Venezolana sobre Prefabricación y Racionalización de la Construcción, Tomo 1, Capítulo 5,
InstitutoNacionaldelaVivienda,INAVI.
McGavin, G.L., (1981), Earthquake Protection of Essential Building Equipment, Design Engineering
Installation,JohnWiley&Sons,Inc.
Arnal, H. y Epelboim, S., (1985), Manual Para el Proyecto de Estructuras de Concreto Armado Para
edificaciones,MinisteriodelDesarrolloUrbano,RepúblicadeVenezuela.
Lagorio,H.J.,(1990),Earthquakes.AnArchitect'sGuidetoNonstructuralSeismicHazards,JohnWiley&Sons,Inc.
Arnold, C., (2001), Architectural Considerations, The Seismic Design Handbook, Second Edition, Chapter 6,
EditedbyFarzadNaeim.
Grases, J., (1987), Concreto Armado en Zonas Sísmicas, DIVISIDER, División Siderúrgica de Empresas
SIVENSA,Caracas,RepúblicadeVenezuela.
Stratta, J.L., (1987), Manual of Seismic Design, Prentice Hall Inc., International Series in Civil Engineering
andEngineeringMechanics.
6.18.2 BibliografíaConsultada
1
King, S.A. and Rojhan, C. (1997) ATC-38 Database on the performance of Building Near Strong-Motion
Recording,ProceedingofNorthridgeResearchConference,CUREe,LosAngeles.
2
Naeim, F., (1998), Earthquake Ground Motions and Performance Based Design, Performance based seismic
EngineeringInvitationalWorkshop,EERI,SanDiego,California.15-7pag792.
3
Seed, H.B. y Alonso, J.L., (1974), Effects of Soil Structure Interaction in the Caracas Earthquake of 1967, Proc
FirstVenezuelanConf.onSeismologyandEarthquakeEngineering,October.
VULNERABILIDAD SÍSMICA 6-63
CONSIDERACIONES ESTRUCTURALES PARA EL DISEÑO SISMORRESISTENTE
almanperez@gmail.com 26 Mar 2017
4
Seed, H.B. and Idriss, I.M., (1970), Soil Moduli and Damping Factors for Dynamic Response Analysis, Report
No.EERI70-10,UniversityofCalifornia,Berkeley,California.
5
InternationalConferenceofBuildingOfficials,(1997),UniformBuildingCode,1997Edition,Whittier,California.
6
Norma venezolana COVENIN 1756-1:2001, (2001), Edificaciones Sismorresistentes, Parte 1: Articulado,
Caracas,RepúblicaBolivarianadeVenezuela.
7
Hanson R.D. and Degenkolb, H.j., (1969), The Venezuela Earthquake, July 29, 1967, American Iron and Steel
Institute,NewYork,NewYork.
8
Paparoni, M. y Holoma, S., (1973), Memoria Descriptiva. Torres de Oficinas del Parque Central, Caracas.
RepúblicaBolivarianadeVenezuela.
9
Ghosh, S.K. and Fanella, D.A., (2003), Seismic and Wind Design of Concrete Buildings, (2000 IBC, ASCE 7-98
andACI318-99).InternationalCodeCouncil,ICC.
10
Stratta, J.L., (1987), Manual of Seismic Design, Prentice Hall, International Series in Civil Engineering and
EngineeringMechanics.
11
Alonso, J.L. y Bermúdez, M., (1999), El Terremoto de Cariaco, Publicación de la Fundación Juan José
Aguerrevere del Colegio de Ingenieros de Venezuela, Revista 370, Caracas, República Bolivariana de
Venezuela.
12
Building Seismic Safety Council, (1997), NEHRP (National Earthquake Hazards Reduction Program).
Recommended Provisions for the Development of Seismic Regulations for New Building and Other Structures,
WashingtonD.C.
13
Reitherman, A., (1995), Configuración y Diseño Sísmico de Edificios. Editorial Limusa, S.A: de C.V. Grupo
Noriegaeditores,Méjico.
14
Blume, J., Newmark, N.M., and Corning, L.H., (1961), Design of Multi-Story reinforced concrete Building for
EarthquakeMotions,Chicago,IL:PortlandCementAssociation.
15
Humar, J.L. and Award, A.m., (1984), Dynamic Response of Building to Ground Rotational Motion, Canadian
JournalofCivilEngineering,11(1):48-56.
16
Stafford-Smith, B. and Vézina. S., (1985), Evaluation of Center of Resistance in Multi-Story Building
Structures,ProceedingoftheInstitutionofCivilEngineering,Vol79,pt2.pp.623-35.
17
TSO, W.K., (1990) Static Eccentricity Concept for Torsional Moment Equations, ASCE, Journal of Strcutural
Engineering,116(5):1199-1212.
18
Earthquake Engineering Research Institute (EERI), (2001), Bhuj, India Republic Day January 26, 2001
6-64 VULNERABILIDAD SÍSMICA
CONSIDERACIONES ESTRUCTURALES PARA EL DISEÑO SISMORRESISTENTE
almanperez@gmail.com 26 Mar 2017
Earthquake.ReconnaissanceReport,SupplementAtoEarthquakeSpectra,Volume18,Oakland,California.
19
FEMA, (2001), NEHRP Recommended Provisions for the Development of Seismic Regulations for New Building,
2000ED.,andCommentary,WashingtonD.C.
20
Earthquake Spectra, EERI, (1999), 1999 Kocaeli, Turkey, Earthquake Reconnaissance Report, Earthquake
Spectra,Volume16,Oakland,California.
21
Earthquake Engineering Research Institute (EERI), (1987), Subcommittee to Create Slide Sets on the 19
September1985Mexico,Earthquake.
22
Lew, H.S., Dikkers, R.D., Leyendecker, E.V., Pfrang, E.O. and Kramer, S., (1971),TheSanFernando,California
Earthquake of February 9, 1971, U.S. Department of Commerce, National Bureau of Standards, NBS Report
10556,PreparedfortheOfficeofEmergencyPreparedness,ExecutiveOfficeofthePresident.
23
Mahin, S.A. and Bertero, V. (1975), An Evaluation of Some Methods for Predicting Seismic Behavior of
Reinforced Concrete Buildings, Earth Engineering Research Center; EERI report No. 75-5, University of
California,Berkeley.
24
Alonso, J.L., (1970), Elastic Behavior of Buildings Subjected to Seismic Loads, Graduate Student Report,
Supervised by E. Wilson, University of California, Berkeley, Structural Engineers and Structural
Mechanics.
25
Lobo, W.Q., (2002) Recomendaciones Para el Diseño y Rehabilitación Sismorresistente de Puentes. Memorias
del2doSeminarioTécnico,LospuentesenVenezuela,patrocinadoporSIDETUR,Mérida.
VULNERABILIDAD SÍSMICA 6-65
CONSIDERACIONES ESTRUCTURALES PARA EL DISEÑO SISMORRESISTENTE
almanperez@gmail.com 26 Mar 2017
6-66 VULNERABILIDAD SÍSMICA
CONSIDERACIONES ESTRUCTURALES PARA EL DISEÑO SISMORRESISTENTE
almanperez@gmail.com 26 Mar 2017
7.1 Introducción
7.2 Anticipación de Formas Espectrales Elásticas de
Respuesta
7.3 Espectros de Diseño
7.4 Métodos de Análisis Dinámico
7.5 Factor de Modificación de Respuesta R
7.6 Deriva
7.7 Coeficientes de Corte Basal Normativos
7.8 Caso Especial: El Terremoto de Caracas de 1967
7.9 Introducción al Concepto de índice de Daños
7.10 Metodología Propuesta para el Control de Daños
Relacionados con los Efectos de Interacción
Suelo-Estructura
7.11 The Big One
7.12 Aceleración en la Superficie del Valle de Caracas
7.13 Espectros de Aceleración. Suelos S1 y S2
7.14 Espectros de Aceleración. Suelos Blandos
7.15 Coeficientes Mínimas de Corte Basal de Diseño
7.16 Consideraciones Adicionales
7.17 Bibliografía Seleccionada
7Consideraciones
Normativas
Adicionales
almanperez@gmail.com 26 Mar 2017
CONSIDERACIONES NORMATIVAS ADICIONALES
7-2 VULNERABILIDAD SÍSMICA
Municipio Chacao. Diciembre 2006.
Ciudad de Caracas, (Foto J.L. Alonso).
almanperez@gmail.com 26 Mar 2017
VULNERABILIDAD SÍSMICA 7-3
7 ConsideracionesNormativasAdicionales
7.1 INTRODUCCIÓN
Uno de los objetivos fundamentales del diseño sismorresistente de edificaciones radica en anticipar con
acierto el nivel y la magnitud de las fuerzas y de los desplazamientos a los que va a ser sometida una
edificación durante la acción de un terremoto. En otras palabras, se necesita conocer cual es la demanda
con el fin de proveer la capacidad resistente requerida. Sin embargo, ya que la magnitud de estas fuerzas
no puede determinarse con exactitud, deben estimarse en forma tal que el producto final sea
económicamenteviableyseguro.
Las fuerzas sísmicas en una estructura dependen de muchos factores, entre los que cabe destacar la
magnitud del terremoto, su duración, distancia a la falla, las características geotécnicas del sitio y el tipo
de sistema estructural para resistirlas. El tipo de material constructivo, y la importancia y uso de la
edificaciónsontambiénvariablesqueintervienenenlaecuación.
La determinación de las fuerzas sísmicas puede llevarse a cabo mediante dos tipos de análisis: el método
estático equivalente y el análisis dinámico. El primero de ellos es apropiado para estructuras que son
regulares,esdecir,aquellascuyadistribuciónderigidecesymasasesrazonablementeuniforme.
Las estructuras que no calzan dentro de esta categoría son denominadas estructuras irregulares. Estas
irregularidades incluyen variaciones significativas entre los varios niveles de la edificación, tanto de masa
como de rigidez. Las estructuras con estas características violan las hipótesis en las que se basan las
fórmulas empíricas utilizadas en el método estático equivalente. En consecuencia, su utilización puede
conducir a resultados erróneos. En estos casos deben utilizarse métodos de análisis dinámico
tridimensional que permitan tomar en cuenta las irregularidades de la estructura así como también el
amortiguamiento,lasfrecuenciasylasdeformadasmodalescorrespondientes.
CONSIDERACIONES NORMATIVAS ADICIONALES
almanperez@gmail.com 26 Mar 2017
7-4 VULNERABILIDAD SÍSMICA
CONSIDERACIONES NORMATIVAS ADICIONALES
Otro aspecto fundamental que debe tomarse en cuenta es la deriva y la inestabilidad lateral que se
produceenunaedificacióndurantelaaccióndeunterremotofuerte.Enmuchoscasos,yespecialmenteen
estructuras en las que la torsión puede influir notablemente en la respuesta, el control de la deriva puede
convertirseenelfactorquegobiernalaseleccióndelsistemaestructuralapropiado.
En este Capítulo se discuten aspectos normativos de interés relacionados con el análisis y con el diseño
sismorresistente de edificios. Se propone además una metodología para la determinación de espectros de
aceleración y coeficientes de corte basal para distintos tipo de suelo. Se introduce el concepto del nivel de
dañoconaplicacionesdirectasalvalledeCaracasyalaciudaddeMérida.
7.2 ANTICIPACIÓNDEFORMASESPECTRALESELÁSTICASDERESPUESTA
En el Capítulo 3 comentábamos que hasta la fecha se han llevado a cabo varios estudios tendientes a
anticipar formas espectrales de aceleración normalizadas típicas promedio, representativas de la
1,2,3,4,5
respuestasísmicadedepósitosdedistintacomposiciónlitológica
Las formas espectrales normalizadas comúnmente se obtienen promediando, para cada tipo de suelo, los
espectros de aceleraciones normalizados obtenidos, bien a partir de registros de terremotos reales o bien
a partir de registros de terremotos artificiales. De esta manera, multiplicando las ordenadas de los
espectros promedio por la aceleración máxima esperada del terreno en una localidad determinada, se
puedenobtenerparacadatipodesuelolosespectroselásticosderespuestacorrespondientes.
La figura 7.1 por ejemplo, muestra una familia de 9 espectros de aceleración calculados a partir de 9
acelerogramas generados artificialmente con el fin de anticipar cual sería la respuesta esperada en la
6
localidad de Woodland Hills, California, si el terremoto de Northridge de 1995 volviera a repetirse . En
todosloscasoslarazóndeamortiguamientocríticaadoptadafue x=5%.
0.5
0.0
0.0
1.0
1.5
2.0
2.5
0.5 1.0 1.5 2.0
Período (s)
Aceleración
Espectral
(g)
6
Figura 7.1 Familia de espectros de aceleración ,x=5%.
almanperez@gmail.com 26 Mar 2017
VULNERABILIDAD SÍSMICA 7-5
CONSIDERACIONES NORMATIVAS ADICIONALES
Lafigura7.2muestralaformadelespectroresultantealpromediarlas9formasespectralesdelafigura7.1
y además las formas espectrales correspondientes a las envolventes superior e inferior. Lo importante en
esta discusión es darse cuenta que ninguno de los 3 espectros mostrados en la figura 7.2 es un espectro
realsinounarepresentaciónsuavizadadeellos.
6
Figura 7.2 Espectro promedio y envolventes superior e inferior ,x=5%.
Figura 7.3 Espectro típico de Aceleración normalizada.
Existen en la actualidad regulaciones
y normativas que proponen para el
diseño estructural de edificaciones
sismorresistentes, formas espectrales
suavizadas promedio de aceleración
normalizada similares a la mostrada
enlafigura7.3.
En esta figura, b representa la
amplificación espectral, T y T el
1 2
rango de períodos en los que la
aceleración espectral normalizada
permanece constante e igual a b, y p
unexponente(ramadescendente).
Los valores de estas variables cambian
en función de las condiciones de suelo
local, y de las normativas imperantes
encadapaís.
0.5
0.0
0.0 0.5 1.0 1.5 2.0
1.5
2.0
2.5
1.0
Aceleración
Espectral
(g)
Período (s)
Envolvente inferior
Promedio
Envolvente superior
n
A mín
A = Acel. Espectral Normalizada
= Amplificacion Espectral
A = Acel. Max. Terreno -g-
T = Período Fundamental Depósito (s)
p = Exponente
0
s
n
A =
2
1
0.00
1.00
Período T (s)
i
T
T T
Aceleración
Espectral
Normalizada
i
n
x = 5%
b
b
2
1
b
T2
Ti
p
Roca
TS
H
A (g)
0
i
almanperez@gmail.com 26 Mar 2017
7-6 VULNERABILIDAD SÍSMICA
7.3 ESPECTROSDEDISEÑO
7
La norma venezolana para edificaciones sismo-rresistentes recomienda formas espectrales norma-
lizadas de respuesta elástica de aceleración asociadas a perfiles de suelo de distinta composición
litológica, identificados como S1, S2, S3 y S4. La tabla 7.1 muestra los valores espectrales
correspondientes.
En esa tabla, el valor del período T* corresponde al período T de la figura 7.3, mientras que el valor T es en
2 1
todosloscasosiguala0,25T*.
CONSIDERACIONES NORMATIVAS ADICIONALES
En la sección 7.2 de esa norma se especifica que las ordenadas de la aceleración de diseño se obtienen
directamente a partir de las formas espectrales normalizadas de aceleración correspondientes en función
delperíodoT,mediantelassiguientesrelaciones:
(7-1)
(7-2)
(7-3)
donde:
A =Ordenadadelespectrodediseño,expresadacomounafraccióndelaaceleracióndelagravedad.
d
a =Factordeimportancia,(COVENIN:tabla6.1).
A =Coeficientedeaceleraciónhorizontal,(COVENIN:tabla4.1).Dependedelasismicidaddelaregión.
0
Tabla 7.1 Valores espectrales (COVENIN: Tabla 7.1)
Forma espectral T*(s) b p
S1 0,4 2,4 1,0
S2 0,7 2,6 1,0
S3 1,0 2,8 1,0
S4 1,3 3,0 0,8
almanperez@gmail.com 26 Mar 2017
0,25
VULNERABILIDAD SÍSMICA 7-7
CONSIDERACIONES NORMATIVAS ADICIONALES
j=Factordecorreccióndelcoeficientedeaceleración,(COVENIN:tabla5.1).
b=Factordeamplitudespectral,(COVENIN:tabla7.1).
T =0,25 T* Período a partir del cual los espectros normalizados de aceleración tienen un valor constante,
0
(COVENIN:tabla7.1).
T*= Máximo período en el intervalo donde los espectros de aceleración normalizada tienen un valor
constante,(COVENIN:tabla7.1).
+
T ³T Períodocaracterísticodevariaciónderespuestadúctil,(COVENIN:tabla7.2).
0
R=Factordereducciónderespuesta(COVENIN:tabla6.4).
p=Exponentequedefinelaramadescendentedelespectrodeaceleraciónnormalizada,(COVENIN:tabla7.1).
El factor de reducción de respuesta R, depende del tipo de estructura, del material de construcción (acero
oconcretoarmado)ydelniveldediseñocorrespondiente,(versección7.5dellibro).
Lafigura7.4muestralaformaespectraldediseñotipificadaenlanormavenezolana.
7
Figura 7.4 Forma espectral elástica (R =1) y de diseño (R >1) tipificadas en la norma COVENIN .
La figura 7.5 muestra el mapa de zonificación
7
sísmica de Venezuela . En él se indican los
coeficientesdeaceleraciónhorizontalA .
0
Las tablas 7.2, 7.3, 7.4, 7.5, 7.6 y 7.7 muestran
respectivamente los valores j, a, nivel de diseño,
tipos estructurales, factores de reducción R y
+ 7
períodoT adoptadosenlasnormasvenezolanas .
Ad
Aceleración
Espectral
R =1
R >1
Ec. (7-1)
Ec. (7-2)
Ec. (7-3)
T T T* T
Período T (s)
0
+
a j b A0
T*
T
p
T
T0
+ (B-1)
a j b A0
a j A0
a j A0
almanperez@gmail.com 26 Mar 2017
7-8 VULNERABILIDAD SÍSMICA
CONSIDERACIONES NORMATIVAS ADICIONALES
Tabla 7.2 Forma espectral y factor de corrección j (COVENIN: Tabla 5.1)
Material Vsp
(m/s)
H
(m)
Forma
Espectral
j Forma
Espectral
j
Zona sísmica 1 a 4 Zona sísmica 5 a 7
Roca sana/ fracturada >500 - S1 0,85 S1 1,00
a) Si A £ 0,15 úsese S4.
0
b) El espesor de los
estratos blandos o
sueltos (V <170 m/s)
s
debe ser mayor que
0.1H.
c) Si H ³ 0,25 y A £
1 0
0.20 úsese S4
H
Roca blanda o meteorizada
y suelos muy duros o muy
densos
>400
<30 S1 0,85 S1 1,00
30-50 S2 0,80 S2 0,90
>50 S2 0,70 S3 0,90
250-400
<15 S1 0,80 S1 1,00
15-50 S2 0,80 S2 0,90
>50 S3 0,75 S2 0,90
Suelos duros o densos
170-250
£50 S3 0,70 S2 0,95
>50 (a)
S3 0,70 S3 0,75
Suelos firmes/ medio
<170
£15 S3 0,70 S2 0,90
>15 (a)
S3 S3 0,80
Suelos blandos/ sueltos
0,70
Suelos blandos o sueltos
intercalados con suelos
rígidos (b)
H1
(c)
S3 S2 0,70
H = profundidad a la
cual se consigue
material cuya velocidad
de ondas de corte V es
s
mayor que 500 m/s.
H = profundidad
1
desde la superficie
hasta el tope del
estrato blando.
V = Velocidad
sp
promedio de las ondas
de corte en el perfil
geológico en m/s.
7
Figura 7.5 Mapa de zonificación sísmica de Venezuela
0,65
almanperez@gmail.com 26 Mar 2017
VULNERABILIDAD SÍSMICA 7-9
CONSIDERACIONES NORMATIVAS ADICIONALES
Estructuras que no poseen diafragmas con la rigidez y resistencia necesarias para distribuir
eficazmente las fuerzas sísmicas entre los miembros verticales. Estructuras sustentadas en una sola
columna.Edificacionesconlosassinvigas.
Tipo IV
Tabla 7.6 Factor de reducción R (COVENIN: Tabla 6.4)
ESTRUCTURAS MIXTAS ACERO-CONCRETO
Tipos de estructuras
IV
I I´y II III IIIa
Nivel de
diseño
2,00
6,00 5,00 4,00
(1)
6,00
1,50
4,00 4,00 --- ---
ND3
ND2
1,00
2,25 2,50 2,25 ---
ND1
(1) Usar 0,75xR para sistemas con columnas
articuladasenlabase.
(2) Usar 5 en edificios hasta 30 m de altura y pórticos
convigasdecelosía.
(3) Usar 5 en donde la conexión viga colectora-
columna sea del Tipo PR, según Norma COVENIN
1618-98.
(4) Usar 5 en muros estructurales reforzados con
planchas de acero y miembros de borde de sección
mixtaacero-concreto.
ESTRUCTURAS DE CONCRETO ARMADO
Tipos de estructuras(*)
IV
I I´y II III IIIa
Nivel de
diseño
2,00
6,00 5,00 4,50 5,00
1,50
4,00 3,50 3,00 3,50
ND3
ND2
1,25
2,00 1,75 1,50 2,00
ND1
(*) Estructura Tipo I: Estructura clasificada Tipo I ó
III más tabiquería (propuesto en este libro).
ESTRUCTURAS DE ACERO
Tipos de estructuras
IV
(1)
I I´y II III IIIa
Nivel de
diseño
2,00
(2)
6,00 5,00 4,50
(3)
6,00
1,50
4,50 4,00 --- ---
ND3
ND2
1,25
2,50 2,25 2,00 ---
ND1
Tabla 7.3 Factor de importancia
(COVENIN: Tabla 6.1)
Grupo a
A 1,30
B1 1,15
B2 1,00
Tabla 7.4 Nivel de diseño (COVENIN: Tabla 6.2)
Grupo
A; B1
B2
Zona sísmica
1 y 2 3 y 4 5, 6 y 7
ND2
ND3
ND3 ND3
ND1(*)
ND2
ND3
ND2(*)
ND3
ND3
ND2(**)
(*) Para edificios de hasta 10 pisos ó
30 m de altura
(**) Para edificios de hasta 2 pisos ó 8 m de altura
Tabla 7.5 Clasificación según los tipos de estructuras (COVENIN: Artículo 6.3)
Sistemasestructuralesconstituidosporpórticos.Ejesdecolumnascontinuoshastalasfundaciones.
Tipo I
Sistemas estructurales constituidos por pórticos más tabiquería. (Propuesto en este libro).
Tipo I´
Estructuras constituidas por combinación del Tipo I y III. Ambos con el mismo nivel de diseño. Los
pórticosdebenresistirporlomenosel25%delafuerzasísmica.
Tipo II
Pórticos diagonalizados, muros de concreto armado, estructuras mixtas acero-concreto y los del
TipoIIcuyospórticosnoresistenporlomenosel25%delafuerzasísmica.
Tipo III
Muros de concreto armado acoplados con dinteles o vigas dúctiles, así como pórticos de acero con
diagonalesexcéntricasacopladasconeslabonesdúctiles.
Tipo IIIa
almanperez@gmail.com 26 Mar 2017
7-10 VULNERABILIDAD SÍSMICA
CONSIDERACIONES NORMATIVAS ADICIONALES
+
El valor T utilizado en la figura 7.4 se obtiene directamente de la tabla 7.7. Debe siempre cumplirse que
+
T <T y T =T*/4.
0 0
+
Tabla 7.7 Valores de T (COVENIN: Tabla 7.2)
R
+
T
R < 5 0,10 (R-1)
R ³ 5 0,40
7.4 MÉTODOSDEANÁLISISDINÁMICO
Las regulaciones normativas en países con actividad sísmica se basan en consideraciones provenientes de
la teoría de la dinámica de estructuras. Básicamente, los códigos contemplan al menos dos métodos para
elanálisisdinámicodeestructuras:elmétodoestáticoequivalenteyelmétododerespuestaespectral.
7.4.1 MétodoEstáticoEquivalente
Enlamayoríadeloscódigosserequierequelasestructurassediseñenalmenospararesistirunadistribución
de fuerzas laterales estáticas equivalentes preestablecidas, siendo pocos los códigos que incluyen
recomendacionesdediseñopararesistirlasfuerzasverticalesproducidasdurantelaaccióndeterremotos.
7
En la norma venezolana , la fuerza cortante basal V , en cada dirección del análisis, se determinará de
0
acuerdoconlaexpresión:
donde: (7-4)
A =Ordenadadelespectrodediseño.
d
W=Pesototaldelaedificaciónporencimadelniveldebase.
m=Mayordelosvaloresdadosporlasexpresionessiguientes:
(7-5)
(7-6)
siendo:
N=Númerodenivelesdelaedificación.
T=Períodofundamentalexpresadoensegundos.
T*=Períododadoenlatabla7.1delanorma,(vertabla7.1dellibro).
almanperez@gmail.com 26 Mar 2017
Las fuerzas laterales de diseño en cada nivel y para
cada dirección ortogonal considerada en el análisis se
obtendrán al distribuir verticalmente la fuerza
cortante basal V de acuerdo a la siguiente expresión,
0
(figura7.6):
(7-9)
Donde F es la fuerza lateral concentrada en el nivel N,
t
calculadadeacuerdoconlasiguienteexpresión:
(7-10)
VULNERABILIDAD SÍSMICA 7-11
CONSIDERACIONES NORMATIVAS ADICIONALES
Elcoeficientedecortebasal C sedefineporlarelación
0
(7-7)
En dicha norma se especifica además que el coeficiente de corte basal debe ser siempre mayor al dado por
larelaciónaA /R,esdecir:
0
(7-8)
Para la determinación del peso total de la edificación, W, a las acciones permanentes deberán sumarse los
8
porcentajes de las acciones variables establecidas en las normas de acciones mínimas , según se indica a
continuación:
a) Recipientesdelíquidos:cienporciento(100%)delacargadeservicio,conelrecipientelleno.
b) Almacenes y depósitos en general, donde la carga tenga el carácter de permanente, tales como
bibliotecasoarchivos:(cienporciento(100%)delacargadeservicio).
c) Estacionamientos públicos: en ningún caso el valor que se adopte será menor que el cincuenta por
ciento (50%) de la carga variable de servicio establecida en las normas respectivas, considerando el
estacionamientolleno.
d) Edificaciones donde pueda haber concentración de público, más de unas 200 personas, tales como
educacionales, comerciales, cines e industrias, así como escaleras y vías de escape: cincuenta por
ciento(50%)delacargavariabledeservicio.
e) Entrepisos de edificaciones, no incluidos en (d) tales como viviendas y estacionamientos distintos de
(c):veinticincoporciento(25%)delacargavariabledeservicio.
f) Techosyterrazasnoaccesibles:ceroporciento(0%)delacargavariable.
h
+
1
2
0
V
1
2
W
W
W
F
F
F
1
2
N
N N t
W F F
j
j
j j
Figura 7.6 Distribución de fuerzas laterales normativas.
almanperez@gmail.com 26 Mar 2017
7-12 VULNERABILIDAD SÍSMICA
CONSIDERACIONES NORMATIVAS ADICIONALES
Elvalor F estaráacotadoentreloslímitessiguientes:
t
(7-11)
Finalmente,lafuerzalateralenelnivelj,seobtienecomoacontinuaciónseindica
(7-12)
En la ecuación (7-10), T es el período fundamental de la estructura. Para el diseño sismorresistente de
edificaciones en las que se utiliza el método de análisis estático equivalente, conocer o estimar de
antemano el valor del período fundamental de la estructura o primer modo de vibración le permite al
ingenieroestructuralmanejarlossiguientesaspectos:
a. Elgradoderigidezoflexibilidaddelaedificación.
b. Decidirsidebeonorigidizarladependiendodeltipodesuelo:roca,aluvión,sueloblando,etc.
c. Conocer si el período fundamental de la estructura es similar o cercano al período fundamental del
depósitodefundación,(resonancia).
d. Determinarlafuerzadecortebasaldediseño.
En edificios de altura intermedia, el corte basal de diseño V depende del período fundamental T
0
(ecuaciones 7-9 y 7-10). Ahora bien, ya que el período fundamental en una edificación varía en función de
la masa y de la rigidez de la estructura, el período únicamente podrá evaluarse cuando la estructura haya
sido diseñada, ya que es en ese momento cuando la rigidez y la masa podrán ser evaluadas. En otras
palabras, el diseño sismorresistente no puede llevarse a cabo si no se conoce el período, pero al mismo
tiempo el período no puede evaluarse hasta que el diseño sísmico haya sido realizado. Parece un círculo
viciososinaparentesolución.
Conscientes de esta situación los códigos y normas sísmicas proponen fórmulas aproximadas empíricas
paralaevaluacióndelperíodofundamental T conelfindepoderiniciarelprocesodediseño.
Así por ejemplo, en la sección 9.3.2.2 de la norma venezolana para edificaciones sismorresistentes, se
proponen relaciones empíricas que permiten evaluar en función de la tipología estructural de la La tabla
Tabla 7.8 Período fundamental
Estructura Tipo Período T (s)
a
T =C h
a t n
0.75
I
T =0.05 h
a n
0.75
II, III, IV
edificación su período fundamental. La tabla 7.8 resume esta
información.Endichatabla,
C =0,07 para edificios de concreto armado o mixtos de acero-
t
concreto.
C =0,08paraedificiosdeacero,(estructurasmásflexibles).
t
almanperez@gmail.com 26 Mar 2017
VULNERABILIDAD SÍSMICA 7-13
CONSIDERACIONES NORMATIVAS ADICIONALES
h = Altura de la edificación medida desde el último nivel hasta el primer nivel cuyos desplazamientos
n
esténrestringidos,totaloparcialmente.
T =Períodofundamentaldelaedificaciónestimadoenbasearelacionesempíricas,(dadoensegundos).El
a
período T así evaluado puede utilizarse directamente en la ecuación (7-10) para el cálculo de la fuerza de
a
topeF .
t
Los períodos fundamentales así calculados deliberadamente dan como resultado períodos más cortos que
los períodos “reales” de las estructuras verdaderas. Es decir, el período así evaluado se desplaza hacia la
izquierda en el eje de las abscisas del espectro de aceleración (figura 7.4), dando como resultado mayores
valoresdeaceleraciónespectral,yenconsecuencia,mayoresfuerzasdecortebasal.
9 10
El UBC-97 y el IBC-2000 proponen expresiones similares a las mostradas en la tabla 7.8. En efecto,
proponenqueelperíodofundamentalTdelaedificaciónvengadadoporlarelación:
(7-13)
donde:
C =0,035 paraedificios aporticadosconmarcosrígidosdeacero.
t
C =0,030paraedificios aporticadosconmarcosrígidosdeconcreto.
t
C =0,030paraedificios aporticadosconarriostramientosexcéntricos.
t
C =0,020paraelrestodelasedificaciones.
t
h eslaalturadeledificioenpies.
n
ElIBC-2000proponealternativamentelasiguienterelación:
(7-14)
La última ecuación se aplica únicamente en edificios con un número de pisos menor o igual a 12,
conformados estructuralmente por pórticos con marcos rígidos de concreto armado y/o de acero con
alturasdeentrepisosmayoresoigualesa3metros.
En la sección 9.5 del Capítulo 9 del libro se ilustra mediante un ejemplo de aplicación práctica, el método
estáticoequivalente.
7.4.2 AnálisisEspectral
Un espectro de respuesta sísmica constituye una herramienta muy eficiente para la evaluación de las
fuerzas laterales (acciones) inducidas en edificaciones sometidas a una excitación sísmica conocida,
(véaseelCapítulo2dellibro).
Así, si la estructura es un sistema de un solo grado de libertad, el desplazamiento y la fuerza lateral
máxima inducidos pueden determinarse directamente a partir del espectro de aceleraciones si la
aceleraciónmáximadelterreno,A ,yelperiododelaestructuraTsonconocidos.
0
almanperez@gmail.com 26 Mar 2017
7-14 VULNERABILIDAD SÍSMICA
CONSIDERACIONES NORMATIVAS ADICIONALES
Por otra parte si la estructura tiene múltiples grados de libertad, la respuesta máxima del sistema (fuerzas
laterales, desplazamientos de las juntas, fuerzas de corte basal, etc.) puede evaluarse en dos direcciones
ortogonalesapartirdedichoespectroparaunnúmeropredeterminadodemodosdevibración.
El UBC-97 por ejemplo, estipula que si la fuerza de corte basal obtenida del análisis dinámico modal al
incluir en la forma espectral las condiciones del suelo del sitio resulta menor que la fuerza cortante basal
obtenida a partir del análisis estático equivalente, dicha fuerza debe escalarse hasta igualar el valor
obtenido del análisis estático equivalente. En caso contrario, la fuerza de corte basal obtenida a partir del
análisis dinámico puede disminuirse en forma escalada hasta alcanzar el valor de la fuerza de corte basal
obtenidaenelmétodoestáticoequivalente.
De esta manera las características dinámicas de la estructura se conservan intactas (deformadas y
frecuencias)manteniéndosealmismotiempolosnivelesmínimosnormativos.
Finalmente, las solicitaciones internas en los extremos de los miembros o en cualquier otro punto de
interés (momentos flectores, cortes y fuerzas axiales) pueden evaluarse mediante alguna combinación
apropiadadelosefectosmodales,(véaseCapítulo10dellibro).
Sea cual sea el método de análisis utilizado, el coeficiente de corte basal viene dado por la siguiente
relación
(7-7)
7.5 FACTORDEMODIFICACIÓNDERESPUESTAR
El nivel relativamente bajo de las fuerzas laterales recomendadas en las normas para el diseño
sismorresistente de edificaciones se sustenta en la hipótesis de que los miembros puedan deformarse
inelásticamente. Para ello es preciso dotarlos con la ductilidad necesaria para garantizar que la estructura
sobrevivasincolapsarfrentealtrendecargascíclicasquesobreellaactúanduranteunsismo.
Es decir, se trata por todos los medios de evitar cualquier tipo de falla frágil y permitir que los miembros se
deformen inelásticamente al ser sometidos a solicitaciones por flexión, corte o fuerza axial. Esta es la
razón por la cual existen recomendaciones normativas para el detallamiento adecuado de los miembros
11,12
enzonassísmicas .
El factor de modificación de respuesta R, conocido en las normas venezolanas como factor de reducción de
respuesta, puede interpretarse como el factor por el que hay que dividir las ordenadas del espectro de
7
respuestaelásticaparaobtenerelespectrodediseño,(verfigura7.4ytablaCOVENIN6.4 ).
En otras palabras, el factor R representa el cociente de dividir la fuerza elástica que se desarrollaría en la
estructura al utilizar en el análisis el espectro elástico de diseño V¢ , entre la fuerza de diseño V que se
E
almanperez@gmail.com 26 Mar 2017
VULNERABILIDAD SÍSMICA 7-15
CONSIDERACIONES NORMATIVAS ADICIONALES
produce al utilizar en el análisis el espectro reducido de diseño. La figura 7.7 muestra gráficamente la
13
relaciónentrelafuerzasísmicalateralyladerivaodesplazamientolateralresultante .
En la figura 7.7, la fuerza V (eje de ordenadas) representa la fuerza de corte basal de diseño. Esta fuerza
debedistribuirseverticalmentealolargodelaalturadeledificiodeacuerdoaloestipuladoenlasnormas.
En esa figura, d representa el desplazamiento lateral en los distintos niveles de la estructura obtenidos a
xe
partir del análisis, o lo que es lo mismo, producidos por la aplicación de las fuerzas laterales obtenidas a
partir de la fuerza de corte basal de diseño V, siendo Q las solicitaciones resultantes en los miembros
E
(momentos,fuerzasdecorte,fuerzasaxiales,etc.).
V
W0
d
d
d d
x xe
'
dxe
VY
VE
'
Fuerza
Lateral
Sísmica
V
Desplazamiento Lateral (Deriva)
Rótulas
progresivas
Respuesta elástica de la
estructura
Resistencia
cedente total
Nivel de fuerza de diseño
Deriva de diseño
Deriva bajo
cargas de
diseño
C
R
R
13
Figura 7.7 Relación inelástica fuerza-desplazamiento .
almanperez@gmail.com 26 Mar 2017
7-16 VULNERABILIDAD SÍSMICA
CONSIDERACIONES NORMATIVAS ADICIONALES
A medida que la estructura responde inelásticamente, los desplazamientos elásticos en los niveles de la
estructura se incrementan desde d hasta una cantidad d = C d , mientras que las fuerzas o solicitacio-
xe x d xe
nes en los miembros se incrementan desde Q hasta un valor W Q . Ambos coeficientes, el coeficiente de
E 0 E
amplificación del desplazamiento C y el factor de sobre-resistencia W dependen del tipo de sistema
d 0
estructural,(vertabla7.9).
Los valores V¢ y d¢ representan el corte basal y el desplazamiento lateral en los distintos niveles
E xe
correspondientes a una respuesta hipotética elástica de la estructura utilizando como solicitación el
espectroelásticoderespuesta.
La estructura debe ser diseñada de forma tal que el nivel de cedencia límite disponible, o lo que es lo mismo,
la fuerza máxima cedente, V , sobrepase el nivel de fuerza de diseño V. Obsérvese que el cociente R dado
Y
porlarelación:
(7-15)
es siempre mayor que la unidad, es decir, R > 1 . De esta manera, todas las estructuras se diseñan para
fuerzas menores a las que se producirían utilizando el espectro elástico (R =1) en una estructura cuyo
comportamientofueselinealmenteelástico.
La reducción de respuesta es posible por varias razones: 1) a medida que la estructura entra en el rango
inelástico, comienza a ceder, y el período fundamental efectivo de la estructura aumenta, hecho éste que
en muchos casos se traduce en una reducción de la demanda (las ordenadas del espectro se reducen al
aumentar el período, especialmente en estructuras flexibles), y 2) se produce un incremento en la
capacidad de disipación de energía al incrementarse ciclo a ciclo la deformación inelástica. Este fenómeno
seconocetambiéncomoamortiguamientohisteréticoquesesumaalamortiguamientoviscoso.
La energía de disipación resultante del comportamiento histerético puede cuantificarse por el área bajo la
curvafuerza-desplazamientoobtenidadespuésdevariosciclosdeexcitación.
Enlafigura7.7,R representaelfactordereduccióndeductilidad,ysedefineporelcociente:
d
(7-16)
De dicha figura se desprende que el coeficiente de modificación de respuesta R viene dado por la siguiente
relación:
(7-17)
14
En esta ecuación W es el factor de sobre-resistencia . Este factor toma en cuenta el aumento de resistencia
0
que tiene lugar en la estructura cuando el resto de los miembros remanentes y redundantes empiezan a
incursionarenelrangoinelásticoamedidaqueseincrementan lasdeformaciones,(pushover).
almanperez@gmail.com 26 Mar 2017
VULNERABILIDAD SÍSMICA 7-17
CONSIDERACIONES NORMATIVAS ADICIONALES
La filosofía del buen diseño sismorresistente se basa por tanto en concebir estructuras con el mayor número de
redundantes y grados de hiperestaticidad posibles, de forma que pueda obtenerse un alto nivel de sobre-
resistencia una vez que empiece el proceso de plastificación en el resto de la estructura que la convierta en
unmecanismoinestable.
Se define como nivel de cedencia (en inglés significant yield level) al nivel en el cual tiene lugar la completa
plastificación de la zona más crítica de la estructura. En la figura 7.7 ese nivel es el correspondiente al
valorV deldiagramalateral-deformaciónmostrado.
Y
A medida que aumenta la carga actuante, tiene lugar la formación de rótulas plásticas adicionales, y por
ende aumenta la capacidad resistente (curva gruesa) hasta alcanzar un valor máximo. La capacidad
adicional de resistencia o sobre-resistencia asociada a dicho máximo constituye la resistencia de reserva
necesaria que debe poseer una estructura para resistir las fuerzas sísmicas que pueden generarse a partir
delterremoto(espectro)dediseño.
Conviene recalcar que la sobre-resistencia recién discutida únicamente es posible a partir de la formación
secuencial de rótulas plásticas en estructuras bien diseñadas y con suficientes elementos redundantes
provistos con el refuerzo necesario para garantizar su deformabilidad (ductilidad). Cuando estas
condiciones se cumplen, la máxima sobre-resistencia cedente W tiene lugar para niveles de carga que
0
sondedosacuatrovecesmayoresqueelniveldecargaespecificadoparaeldiseño.
En general, los factores de reducción o modificación de respuesta R contemplados en los códigos para el
diseñosismorresistentedeedificacionessebasanenlaconsideracióndelosaspectossiguientes:
• Comportamientodeestructurasduranteterremotospasados.
• Niveldecapacidadderespuestainelásticadelsistema.
• Posibilidaddefallaestructuraldelsistemaresistenteacargavertical.
• Redundanciaehiperestaticidadestructuraldelsistemadestinadoaresistircargaslaterales.
• Disponibilidaddelíneasestructuralesderespaldo.
Las referencias 9 y 10 presentan tablas que contienen valores de R, W y C correspondientes a sistemas
0 d
de distinta tipología estructural de concreto, acero, y mampostería. En la tabla 7.9 se muestran a título
15
informativo valores de estas variables utilizadas en el diseño de estructuras de concreto armado . Véase
también sección 9.3.1 de la Norma Venezolana FONDONORMA 1753:2006 citada en la bibliografía
recomendadaenlasección7.17.1dellibro.
almanperez@gmail.com 26 Mar 2017
7-18 VULNERABILIDAD SÍSMICA
CONSIDERACIONES NORMATIVAS ADICIONALES
2,5
5
EDIFICIOS CON PANTALLAS Y PÓRTICOS
Las cargas horizontales son resistidas por las pantallas o diagonales. La
carga vertical es resistida por ambos.
Pantallas con refuerzo especial
Pantallas con refuerzo básico 4,5
2,5
6 5
3
3
EDIFICIOS APORTICADOS
Los pórticos soportan las fuerzas verticales y las fuerzas laterales.
Pórticos con refuerzo especial
Pórticos con refuerzo intermedio
Pórticos con refuerzo básico 2,5
3
5 4,5
3
8 5,5
2,5
7
EDIFICIOS MIXTOS ESPECIALES
Los pórticos soportan el 25% de las fuerzas laterales. Las pantallas
resisten el resto
Pantallas con refuerzo especial
Pantallas con refuerzo básico 6
2,5
8 6,5
PÉNDULO INVERTIDO O VOLADOS
Refuerzo especial 2
2,5 1,25
15
Tabla 7.9 Coeficientes de Diseño R, W , C . Estructuras de concreto armado (SEI/ASCE 7-02)
0 d
Cd
W0
R
TIPO DE SISTEMA ESTRUCTURAL RESISTENTE A FUERZAS LATERALES
2,5
4
EDIFICIOS TIPO CAJÓN:
Los muros resisten las cargas verticales y horizontales.
Muros con refuerzo especial
Muros con refuerzo básico 4
2,5
5 5
7.6 DERIVA
La deriva D del nivel x se define como la diferencia de los desplazamientos laterales totales d y d entre
x x x-1
dosnivelesopisosconsecutivos,yvienedadaporlarelación:
(7-18)
Enlafigura 7.8sedistinguenlassiguientesderivas:
Deriva total (7-19)
Deriva entre niveles (7-20)
Índice de deriva total (7-21)
Índice de deriva entre niveles (7-22)
almanperez@gmail.com 26 Mar 2017
VULNERABILIDAD SÍSMICA 7-19
CONSIDERACIONES NORMATIVAS ADICIONALES
1
2
3
4
5
F
F
F
F
F5
4
3
2
1
Base
D = d
1 1
D = d - d
2 1
2
D = d - d
3 2
3
D = d - d
4 3
4
D = d - d
5 4
5
5
4
3
1
2
5
4
3
2
d
d
d
d
D
D
D
h
h
h
h
h
Figura 7.8 Cálculo de la
deriva de piso.
El análisis de la deriva se lleva a cabo suponiendo que la estructura se comporta elásticamente bajo la
acción de las fuerzas laterales de diseño. Ya que en la realidad la estructura incursiona en el rango no-
lineal, su rigidez disminuye (se degrada), siendo menor que la utilizada en el análisis. El coeficiente de
amplificación del desplazamiento , toma en cuenta esta diferencia de rigidez amplificando por tanto los
desplazamientos laterales hasta alcanzar aquellos que se hubieren obtenido si la rigidez reducida hubiese
sidoutilizadaenelanálisis.
7.6.1 EfectoP-Delta
El efecto P-Delta en un piso determinado se produce debido al desfase horizontal o excentricidad de la
cargagravitacionalactuanteporencimadeesenivel.
En estructuras de concreto armado, el desplazamiento lateral d del centro de la masa del nivel x debe
x
calcularsemediantelaecuación:
(7-23)
donde:
C Factordeamplificacióndeldesplazamientolateraldadoenlatabla7.9.
d
d Desplazamiento lateral del nivel x calculado para las fuerzas de diseño utilizando el espectro
xe
,(fuerzaspreviamentedivididasporelcoeficienteR).
reducidodediseño
I Factordeimportancia(factoraenlanormaCOVENIN).
=
=
=
almanperez@gmail.com 26 Mar 2017
7-20 VULNERABILIDAD SÍSMICA
CONSIDERACIONES NORMATIVAS ADICIONALES
Por ejemplo, si en la figura 7.9 la deriva de diseño del nivel x es D , el momento flector de vuelco en ese
x
nivel se incrementaría por una cantidad igual al producto de la cantidad D por el valor de la carga
x
gravitacionalqueactúasobreella.
Enesafiguraseidentificanlassiguientesvariables:
D = Derivadediseñodelnivel x.
x
V =Fuerzadecortedediseñoqueactúaentrelosniveles x y x-1.
x
h =Alturadelpisopordebajodelnivel x.
x
Carga gravitacional total de diseño en el nivel x y por encima de él, siendo CP la
cargapermanenteyCV lacargavariable, nomayoradas.
D
h
x
x
Vx
Px
Nivel x-1
Nivel x
Nivel x+1
Deformada del eje vertical de la
estructura causada por efecto de las
fuerzas sísmicas laterales de diseño
Figura 7.9 Efecto P-Delta.
Recibe el nombre de coeficiente de estabilidad q la
relación:
(7-24)
En el caso que el coeficiente de estabilidad no
exceda el valor 0,10 en ninguno de los niveles de la
edificación, el efecto P-Delta puede ignorarse. Por el
contrario, cuando el valor del coeficiente q exceda
en algún nivel ese valor, los efectos P-Delta deben
16,17
serconsideradosenelanálisis .
El coeficiente de estabilidad q no podrá exceder un
valor máximo superior dado por la relación
siguiente:
(7-25)
En esta ecuación b es el cociente de dividir el corte (demanda) entre el corte (capacidad) para un nivel
comprendido entre los niveles x y x-1 . Si el valor de b no se calcula, debe suponerse entonces un valor de
b=1. Cuando el valor de q es mayor que q la estructura es potencialmente inestable y debe por ende
max
rediseñarse.
7.6.2 NecesidaddelControldelaDeriva
Controlar la deriva producida en una edificación durante la acción de fuertes vientos o de un sismo es una
tarea prioritaria del diseño, básicamente porque: 1) garantiza la estabilidad estructural; 2) minimiza el
dañopotencialdeloscomponentesno-estructurales,y3)previenelapérdidadevidas.
almanperez@gmail.com 26 Mar 2017
VULNERABILIDAD SÍSMICA 7-21
CONSIDERACIONES NORMATIVAS ADICIONALES
Se ha podido comprobar que el daño en edificaciones ocasionado durante un sismo está directamente
relacionado con la magnitud del desplazamiento relativo entre los distintos niveles. De allí que una forma
eficazdereducirlosdañosseobtengareduciendoladeriva.
La distribución e intensidad del daño relacionado con la deriva es muy variable. Depende del grado de
detallamiento incorporado en el diseño tanto de los elementos estructurales como de los no-
estructurales.Lasfiguras7.10y7.11muestrandañosocasionadosporunaderivaexcesiva.
Tabla 7.10
Índice de Deriva TIPO DE DAÑO ESPERADO
0,002 Daño no-estructural: mínimo.
0,007 Daño no-estructural: casi seguro.
Daño estructural: algo probable.
0,015 Daño no-estructural: presente.
Daño estructural: muy probable.
Estudios recientes han propuesto índices que relacionan los daños con la deriva producida entre dos
18
nivelesconsecutivos ,(vertabla7.10).
Figura 7.10 Daños en tabiquería, ocasionados por una deriva
excesiva, Managua 1972. (Foto J.L. Alonso).
Figura 7.11. Daños en fachadas. Managua, 1972,
(Foto J.L. Alonso).
almanperez@gmail.com 26 Mar 2017
7-22 VULNERABILIDAD SÍSMICA
CONSIDERACIONES NORMATIVAS ADICIONALES
Figura 7.12 Edificio calculado antes de 1967
(Foto J.L. Alonso).
Figura 7.13 Edificio calculado después de 1967.
(Foto J.L. Alonso).
Resulta importante señalar que en general las recomendaciones normativas no especifican en forma clara
cuales son las hipótesis o suposiciones que deben incorporarse en el análisis para la evaluación de la
deriva. Sin embargo, e independientemente de cuan complicado sea incorporar analíticamente en el
modelo el efecto de la deriva, su control es probablemente la forma más efectiva y simple de minimizar los
dañosenedificacionesduranteunsismo,yportantodereducirsuvulnerabilidad.
La mayoría de los códigos incluyen requerimientos que controlan la deriva. La norma venezolana
establecelossiguientesvaloreslímitesdelíndicedederivaentreniveles:
No susceptibles de sufrir daños por deformación de la estructura 0,016 0,020 0,024
Tabla 7.11 (COVENIN: Tabla 10.1)
Edificaciones
Grupo A Grupo B1 Grupo B2
Tipo y Disposición de Elementos No-estructurales
Susceptibles de sufrir daños por deformaciones de la estructura 0,012 0,015 0,018
almanperez@gmail.com 26 Mar 2017
VULNERABILIDAD SÍSMICA 7-23
CONSIDERACIONES NORMATIVAS ADICIONALES
Para demostrar el beneficio que el control de la deriva ejerce en la rigidez de las edificaciones, basta con
observar ocularmente la diferencia entre dos edificaciones con pórticos de concreto armado, con la misma
tipología estructural (tipo I') y un número de pisos comparable, ubicadas ambas en la ciudad de Caracas.
La torre de apartamentos de vivienda mostrada en la figura 7.12 fue diseñada antes del año 1967 cuando
no existía ninguna restricción normativa acerca de la deriva, mientras que la edificación mostrada en la
19
figura7.13fuediseñadadespuésdelterremotode1967utilizandolasNormasProvisionalesMOP1967 .
En el Artículo 11 de esa última, norma se estipulaba en una corta frase lo siguiente: el desplazamiento
relativo máximo entre dos puntos consecutivos medidos a partir de un eje vertical de la edificación no puede ser
superior que el 0,2% de la distancia que los separa. Este requerimiento era conocido en el argot ingenieril
como el 2 por mil, y fue la primera vez que en las normas venezolanas se incluyó una limitación de la
deriva.
Comoconsecuenciadeestenuevorequerimiento,lascolumnasdelaedificaciónde15nivelesmostradaen
la figura 7.13 aumentaron considerablemente de sección. Esto contrasta con las dimensiones de las
columnas y vigas de la edificación mostrada en la figura 7.12. Ambas edificaciones están construidas en
parcelas contiguas, tienen geometría en forma de H y están separadas unos 30 m. Resulta evidente que la
edificación diseñada tomando en cuenta el control de la deriva es definitivamente menos vulnerable
sísmicamentequeaquellaenlaquenosetomóencuentaesterequerimiento.
7.7 COEFICIENTESDECORTEBASALNORMATIVOS
En las secciones anteriores de este Capítulo se revisaron aspectos generales normativos relacionados con:
a) la sismicidad regional, b) formas espectrales; c) factores de reducción de respuesta espectral; d) el
método estático equivalente; e) la deriva, y f) el control de la deriva. En esta y en las siguientes secciones se
proponeunametodologíaorientadaalcontroldedañosdeedificacionesenzonassísmicas.
Se proponen además parámetros fundamentales para el diseño sismorresistente de edificaciones
ubicadas en áreas urbanas sísmicamente activas del territorio nacional: El valle de Caracas y la meseta de
Mérida,porcitaralgunaszonas.
Paraello,comenzaremosrecordandoqueelcoeficientedecortebasalCsedefineporlarelación:
(7-7)
En esta ecuación V es la fuerza de corte basal, y W es el peso del edifico incluidas las cargas permanentes y
0
variablesnormativas.
Recordemos además que en el método estático equivalente, el corte basal puede evaluarse mediante la
relación:
almanperez@gmail.com 26 Mar 2017
7-24 VULNERABILIDAD SÍSMICA
CONSIDERACIONES NORMATIVAS ADICIONALES
(7-4)
endonde
A Ordenadadelespectrodediseñoasociadaalperíodo fundamental.
d
m Coeficiente que depende del número de pisos de la edificación o de su período
fundamental,(ecuaciones(7-5)ó(7-6).
Conceptualmente, la ordenada de la aceleración espectral de diseño, o aceleración reducida A asociada a
d
cualquier período de vibración de la estructura T, se obtiene dividiendo la ordenada correspondiente del
7
espectro de respuesta elástico A entre el factor de reducción de respuesta R. En la norma COVENIN el
proceso es algo engorroso y envuelve la resolución de las ecuaciones (7-1), (7-2) y (7-3) así como también la
+
evaluacióndelasvariablesT y c discutidasenlasección7.3deesteCapítulo.
Sustituyendoenlaecuación(7-7)elvalordelafuerzadecortebasal V (ecuación7-4)seobtieneque:
0
(7-26)
De la ecuación (7-26) se desprende que el coeficiente de corte basal depende de la aceleración espectral de
diseño A . Enconsecuenciadependedelaformadelespectroelásticoderespuesta.
d
Ya que la forma del espectro de aceleraciones depende a su vez de las características del sismo, de las
condiciones del suelo local y de la distancia epicentral, resulta evidente que el coeficiente de corte basal
noesunvalorconstante,aúnparaunamismaedificaciónyparaunamismasolicitaciónsísmica.
La figura 7.14, muestra la variación del coeficiente basal con el número de pisos adoptada por la norma
20
venezolanadelMinisteriodeObrasPúblicas(MOP)de1955 .
En la parte inferior de dicha figura se ha incluido a manera de referencia el período fundamental de la
estructura evaluado en forma empírica según las relaciones T=N/10 y T=N/12, siendo N el número de
pisos. Es importante observar que en dicha norma no se tomaba en cuenta el período fundamental de la
estructuraytampocolascondicionesdelsuelolocal,omisiónéstapordemásjustificadapuesparalafecha
noseteníamuyclaralainfluenciadeesosparámetrosenlarespuestadeedificiosduranteterremotos.
A raíz del terremoto de Caracas de 1967 se modificó la norma del año 1955, incluyéndose por vez primera
la influencia de las condiciones del suelo local, los efectos torsionales y el control de la deriva. La figura
7.15 muestra los coeficientes de corte basal propuestos en la Norma Provisional del MOP para
19
Construcciones Antisísmicas de 1967 y su variación con el tipo de estructura, el uso de la edificación y el
tipodesuelos.
Sin embargo en esa nueva norma no se tomó en cuenta la influencia del período fundamental del edificio,
asignándole a todas las estructuras de un mismo tipo, un coeficiente de corte basal constante,
=
=
almanperez@gmail.com 26 Mar 2017
VULNERABILIDAD SÍSMICA 7-25
CONSIDERACIONES NORMATIVAS ADICIONALES
independientemente del número de pisos. En
otras palabras, esto equivale a decir que la
forma del espectro de aceleraciones es una
línearecta.
El coeficiente de corte basal aumentó
considerablemente con respecto a la versión
de 1955, favoreciendo especialmente las
estructuras flexibles de alto período, de paso
las más afectadas durante el terremoto de
1967. Esto se tradujo en un incremento
notable de la capacidad resistente de las
edificaciones ubicadas en las zonas de mayor
espesoraluvional.
En la norma provisional del año 1967 se
definenlossiguientestiposdeestructuras:
I. Estructuras cuyas deformaciones ante las
fuerzas sísmicas, en la dirección que se
considera, sean esencialmente debidas a
flexión de sus miembros estructurales, o
sea, que poseen la ductilidad adecuada
para prevenir fallas de tipo frágil, tales
C= å
C=å
Coeficiente
de
Corte
Basal
C
4
0
8 12 16 20 24 28
0
0.01
0.02
0.03
0.04
0.05
0.06
0.07
0.08
0.09
0.5 2.0
1.0 1.5 2.5
0.5 2.0
1.0 1.5
PERÍODO T=
NÚMERO DE
PISOS
T (s)
T (s)
PERÍODO T=
Interpretación Oficial:
Interpretación No Oficial:
INTERPRETACIÓN
OFICIAL
INTERPRETACIÓN
NO OFICIAL
N=Número De Pisos
N
10
N
12
N
1
(N-1)+4.5
0.30
(N-1)+4.5
0.30
Figura 7.14 Relación del coeficiente de corte basal con el
21
número de pisos y el período fundamental .
comolossistemasresistentesafuerzaslateralesconstituidospreponderantementeporpórticos.
II. Estructuras cuya capacidad para resistir las fuerzas sísmicas, en la dirección que se considera, sea
esencialmente debida a corte o a fuerza axial y que por lo tanto no poseen la ductilidad necesaria para
prevenir fallas de tipo frágil. Entre otros, forman parte de este grupo, todos los sistemas resistentes a
fuerzas horizontales constituidos preponderantemente por muros de concreto o de ladrillos. Tanto el
tipo I como el II deberán poseer, en la dirección que se considera, dos o más líneas de resistencia
constituidas por muros, pórticos, etc., y en los cuales los elementos horizontales que constituyen los
entrepisos y cubiertas serán lo suficientemente rígidos y resistentes como para distribuir eficazmente
lasfuerzassísmicasentreloselementosverticales.
III. Estructuras sustentadas por una sola columna o que posean solamente una línea de resistencia normal
a la dirección que se considera, o aquellas cuyos entrepisos y cubiertas sean elementos sin la rigidez y
resistencia necesarias para distribuir eficazmente las fuerzas sísmicas entre los diversos elementos
verticales.
almanperez@gmail.com 26 Mar 2017
7-26 VULNERABILIDAD SÍSMICA
CONSIDERACIONES NORMATIVAS ADICIONALES
LADERA CONO
PLANO
ALUVIONAL CONO LADERA
PLANO DE
INUNDACIÓN
TERRAZA
TERRAZA
LECHO DEL RÍO
ALUVIONES
ROCA
TIPO DE
ESTRUCTURA USO DEL EDIFICIO USO DEL EDIFICIO
0.075
0.09
0.15
0.06
0.07
0.12
0.06
0.11
0.13
0.045
0.085
0.10
I
II
III
VALORES DE C
GRUPO 2
GRUPO 1
GRUPO 2
GRUPO 1
DEPÓSITOS ALUVIONALES (I) ROCA (2)
19
Figura 7.15 Coeficientes de corte basal normativos, MOP 1967 .
Posteriormente, en el año 1987, la Comisión Venezolana de Normas Industriales (COVENIN), aprobó una
nueva norma para el diseño de edificaciones antisísmicas. En dicha norma se incorporaron entre otros por
vez primera los siguientes aspectos: perfiles típicos del subsuelo; formas espectrales; niveles de diseño;
factores de reducción de respuesta; irregularidad estructural; método estático equivalente; efectos
torsionales; el método de superposición modal; control del desplazamiento; efectos P-Delta y colindancia
entreedificaciones.
7
La norma actual para edificaciones sismorresistentes no difiere mucho de la filosofía y alcance de la
22
norma COVENIN del año 1987 . Ha incorporado, eso sí, modificaciones y mejoras que el lector puede
fácilmenterevisar.
7.8 CASOESPECIAL:ELTERREMOTODECARACASDE1967
En el Capítulo 3 del libro se discutieron en detalle los efectos de interacción suelo-estructura observados
23,24
en el terremoto de Caracas de 1967 , demostrándose que el patrón de distribución de daños en
edificaciones estuvo directamente relacionado con los patrones de distribución del corte basal a lo largo
21
delvalledeCaracas.Lafigura7.16muestralascaracterísticaspromediodelossuelosdelvalledeCaracas .
almanperez@gmail.com 26 Mar 2017
Profundidad
del
Aluvión
en
metros
V =700 fps
V =1500 fps
V =1900 fps
V =2400 fps
V =2500 fps
Arena y
grava
algo
arcillosa
sp
0
sp
sp
sp
456 m/s
577 m/s
730 m/s
760 m/s
Roca
sp
20
70
120
180
Figura 7.16 Características promedio de
los suelos. Valle de Caracas.
Más recientemente, se realizó un proyecto orientado a la
implementación de ordenanzas urbanísticas del municipio
Chacao ubicado en el valle de Caracas, en la zona que
precisamente sufrieron mayor daño las edificaciones durante
25
eseterremoto .
En ese terremoto, un edificio con pórticos de concreto armado,
de 11 pisos, ubicado en la urbanización Caraballeda en el
Litoral Central, muy próxima a la ciudad de Caracas, sufrió el
colapso total de sus últimos 5 niveles, permaneciendo el resto
de sus niveles inferiores en pie. El nombre de esa edificación
eraMansiónCharaima,(figura7.17).
Este tipo de derrumbamiento llamó poderosamente la
atención de algunos investigadores que llevaron a cabo
estudios orientados a determinar las causas de tan singular
26
comportamiento .
Con el fin de investigar cual hubiera sido el comportamiento de dicha edificación si hubiese estado
hipotéticamente construida en el municipio Chacao, se escogió la sección 4-4 que atraviesa dicho
municipioenladirecciónSuroeste-Norestemostradaenlafigura7.18.
Para ello fue preciso incorporar como datos los resultados del estudio de la evaluación de los efectos de
21
interacciónsuelo-estructuraobservadosenelvalledeCaracasduranteeseeventosísmico .
CONSIDERACIONES NORMATIVAS ADICIONALES
En la figura 7.18 se indican las curvas de isoprofundidades del
aluvión medidas desde la superficie de los depósitos hasta el
27
lecho rocoso , así como también los valores de los períodos
21,25
dinámicosdelosdepósitos .
Recientemente se llevaron a cabo estudios de campo orientados
28
a la evaluación de espesores de los sedimentos y de períodos
fundamentales y amplificación del suelo en la ciudad de Caracas
29
utilizandolatécnicadeNakamura .
Figura 7.17 Mansión Charaima. Terremoto de Caracas de
1967, (Foto A. Ruiz).
VULNERABILIDAD SÍSMICA 7-27
almanperez@gmail.com 26 Mar 2017
CONSIDERACIONES NORMATIVAS ADICIONALES
Falla
Tacagüa - El Ávila
Falla Tacagüa-El Ávila
Falla Las Adjuntas
Cota Mil
Cota Mil
160
4
4
0
45
90
120
230
120
90
0
45
45
45
45
45
90
0
0
0
0
0
0
0 0
0
45
0
0
20
230 - 300 1.95 £ T £ 2.20
s
160 - 230 1.75 £ T £ 1.95
s
120 -160 1.50 £ T £ 1.75
s
90 -120 1.30 £ T £ 1.50
s
45 - 90 0.80 £ T £ 1.30
s
0 - 45 0.18 £ T £ 0.80
s
Roca » 0.18
H T
VALLE DE CARACAS
s
27
Figura 7.18 Mapa de isoprofundidades del valle de Caracas .
Estos resultados corroboraron en buena medida el rango de valores de los períodos obtenidos
21,30
analíticamenteenlosestudiosrealizadosporSeeden1970yAlonsoyLarottaen1974 .
En la figura 7.19, se distinguen los siguientes aspectos: 1) la topografía irregular y atípica de los depósitos
aluvionales del valle de Caracas; 2) todos los espesores de depósitos de aluvión existentes, y 3) una
correlación precisa de la variación de la respuesta estructural de la edificación estudiada con el espesor de
losdepósitos.
En la Sección 4-4 de la figura 7.19 se observa que en el municipio Chacao la variación del corte basal
máximo y del coeficiente de corte basal correspondiente, obtenidos mediante el análisis dinámico de esa
edificación en depósitos de suelo de distinto espesor, se traduce en variaciones que algunas veces
alcanzanun500%.
En dicha figura, se observa además, que los valores máximos de respuesta de la edificación estudiada
tienen lugar cuando el período fundamental de la misma (T =1,65s) alcanza un valor próximo al período
1
fundamentaldeldepósito(1.58£ T £1,70 para H³280m),produciéndoseunfenómenoderesonancia.
s
7-28 VULNERABILIDAD SÍSMICA
almanperez@gmail.com 26 Mar 2017
CONSIDERACIONES NORMATIVAS ADICIONALES
Figura 7.19 Distribución del corte basal y del coeficiente de corte basal del edificio Mansión Charaima a lo largo
25
de la sección 4-4 del municipio Chacao en el valle de Caracas .
20
40
60
80
100
120
140
160
180
200
220
240
260
280
300
300
280
260
240
200
180
160
140
100
80
40
20
325
ROCA
NORTE
520
560
600
640
680
720
760
800
840
880
920
960
1000 1000
960
920
880
840
800
760
720
680
640
600
560
520
ALTAMIRA LOS PALOS
LIMITE MUNICIPIO
EL ROSAL
CAMPO
POB. CHACAO
BELLO LA CASTELLANA
CHACAO
GRANDES
POB.
LIMITE MUNICIPIO
CHACAO
CHACAO
ZONA DE EDIFICIOS
SEVERAMEMTE
DAÑADOS
SECCIÓN 4-4
Espesor
del
Depósito
H
(m)
MUNICIPIO
CHACAO
A
B
B
0.00
0.16
0.08 0.08
0.16
0.00
SISMO DE CARACAS DE 1967 (SEED, et al. 1970)
Aceleración
(g)
0.1
0.2
0.0 0.0
0.2
0.1
ESTE ESTUDIO
C=0.037 VERSIÓN OFICIAL C=0.0207 VERSIÓN NO-OFICIAL
Coef.
C
H
0
100
200
300
400
500
600
700
100
0
700
600
500
400
300
200
MANSIÓN CHARAIMA
T =1.65 s
N=11 pisos
1
W=6843 t SEED y ALONSO, 1974
Vmax
(t)
Ts=0.15
Ts=0.30
Ts=0.52
Ts=0.66
Ts=0.80
Ts=0.89
Ts=1.15
Ts=1.20
Ts=1.27
Ts=1.40
Ts=1.53
Ts=1.58
Ts=1.70
Ts=1.58
Ts=0.15
Período
Ts
(s)
A
El coeficiente de corte basal utilizado en el diseño de edificios antes del terremoto de Caracas de 1967 era
el recomendado en las normas del MOP de 1955, y su valor dependía únicamente del número de pisos del
edificio,talycomosemuestraenlafigura7.14.
Es muy probable que el coeficiente de corte basal utilizado en el diseño del edificio Mansión Charaima, al
igual que en el diseño de la inmensa mayoría del resto de las edificaciones de aquella época, se haya erse
VULNERABILIDAD SÍSMICA 7-29
almanperez@gmail.com 26 Mar 2017
CONSIDERACIONES NORMATIVAS ADICIONALES
obtenido utilizando la versión no oficial. En ese caso, el coeficiente de corte basal tendría por valor C =
0.0207.Encasodehaberseutilizadolaversiónoficial,elvalordeCseríaC=0.037.
Independientemente del valor utilizado para el coeficiente de corte basal en el diseño de la edificación, y
considerado además que para esa época no existía la práctica de confinar las columnas apropiadamente
con las ligaduras y separación requeridas y por tanto su ductilidad era casi nula (factor de reducción R=1),
puede concluirse que el edificio Mansión Charaima también habría experimentado graves daños
estructurales y probablemente el colapso en distintas zonas del municipio Chacao, al igual que sucedió en
laurbanizaciónCaraballedaenelLitoralCentral.
7.9 INTRODUCCIÓNALCONCEPTODEÍNDICEDEDAÑOS
De las secciones anteriores puede concluirse que, aún en una misma localidad y para un mismo terremoto,
las condiciones del suelo local ejercen una enorme influencia en el contenido de frecuencias de los
registros generados en la superficie de los depósitos, así como también en la distribución del daño
estructural.
Desde el punto de vista del diseño estructural, los efectos que un terremoto puede ocasionar a edificios
pueden expresarse en función de las fuerzas laterales y de las deformaciones que dichas fuerzas pueden
inducirenlosmismos.
Sin embargo, así como los valores de la aceleración espectral proporcionan un buen índice para la
evaluación de las fuerzas laterales máximas en edificios ante la acción de un terremoto determinado, no
necesariamentesonelmejoríndiceparalaevaluacióndeldañoquedichasfuerzaspuedenocasionar.
Para una gran variedad de estructuras civiles (edificios altos, aporticados rellenos parcialmente con
tabiques de mampostería, y flexibles en general), la velocidad espectral, S , representa un mejor índice
v
31
para la evaluación del daño esperado durante un terremoto . Esto se evidenció claramente en el
terremotodeCaracasde1967.
Ya que no se dispuso de ningún registro instrumental de ese terremoto, fue preciso generar un registro en
la roca a partir de registros reales de terremotos que fueron escalados convenientemente a fin de
reproducir lascaracterísticasdelterremoto deCaracas de1967.La respuestadinámica delos depósitos del
valle de Caracas permitió con un grado de confiabilidad “aceptable” evaluar los espectros elásticos de
aceleración y velocidad relativa correspondientes en la superficie de depósitos aluvionales de distintos
21
espesor ,(Capítulo3,figura3.26).
31
Sedefinecomoíndicededañopotencial alarelación:
(7-27)
7-30 VULNERABILIDAD SÍSMICA
almanperez@gmail.com 26 Mar 2017
CONSIDERACIONES NORMATIVAS ADICIONALES
En esta relación, S representa el valor de la ordenada del espectro elástico de velocidad relativa asociada
V
alperíodofundamentaldelaedificación,yCelcoeficientedecortebasalestipuladoenlasnormas.
Con el fin de investigar la relación de este índice con la distribución del daño observado en edificios en el
valle de Caracas durante el terremoto de 1967, se utilizaron los espectros de velocidad relativa obtenidos
enlasuperficiedecadaunodelosdepósitos.
La figura 7.20 muestra la relación existente entre los valores promedio del índice de daños S /C , calculados
V
analíticamente para edificios con un período fundamental expresado por las relaciones N/10 y N/12
21
respectivamente, y la intensidad de daño estructural observada en el terremoto de Caracas de 1967 ,
siendo S la velocidad espectral correspondiente (expresada en pies por segundo), y C el coeficiente de
V
20
cortebasalestipuladoenlasnormasdelMOPde1955 .
V
S /C (ft/sec)
10 20 30 40 50 60
0
20
40
60
80
100
Intensidad
del
Daño
Estructural
T » N /10
T » N /12
x = 5%
N=NÚMERO DE PISOS
T: PERÍODO FUNDAMENTAL DE LA ESTRUCTURA
TERREMOTO DE CARACAS DE 1967
Figura 7.20 Relación entre la intensidad de daño estructural y el índice de daño potencial
21
observado en el terremoto de Caracas .
VULNERABILIDAD SÍSMICA 7-31
Lafigura7.21muestraunafamiliadecurvasdeladistribucióndelíndicededaños S /C obtenidaalolargo
V
de una sección transversal del municipio Chacao utilizando como solicitación sísmica el terremoto de
25
Caracasylosespectrossuavizadosdevelocidadevaluadosenlasuperficiedelosdepósitos .
21
Conviene señalar que aunque la forma de estas curvas difiere ligeramente de las encontradas por Seed ,
su correlación con el patrón de daños observado en el terremoto de Caracas de 1967 es desde el punto de
vistaprácticolamisma.
almanperez@gmail.com 26 Mar 2017
CONSIDERACIONES NORMATIVAS ADICIONALES
En dicha figura se observa que el índice de potencial de daños S /C asociado a edificios con períodos
V
fundamentales comprendidos entre 1 y 2 segundos (N » 9 a 18 pisos), alcanza sus valores máximos
precisamente en la zona de La Castellana, Altamira y Los Palos Grandes, zonas por demás, las más
afectadas durante el terremoto de Caracas (4 edificios evidenciaron colapso total en Altamira y Los Palos
Grandes y muchos otros sufrieron daños de distinta índole). En la Castellana no se registró daño en
edificios altos simple y llanamente porque para esa época no existían edificios altos en esa urbanización.
Hoy día sin embargo es otra la situación. Resulta interesante apuntar que en esas urbanizaciones los
edificios que sufrieron mayor daño estructural fueron precisamente los edificios comprendidos entre los 9
y18pisos.
0.00
0.16
0.08
SISMO DE CARACAS DE 1967
Aceleración
(g)
2.00
Índice
de
daños
S
/C
v
0
10
20
30
40
50
60
0
10
20
30
40
50
60
Sv: Velocidad Espectral (pies/seg)
C : Coeficiente de Corte Basal de Diseño
T : Período fundamental de la estructura (s)
T=2.00
T=1.80
T=1.40
T=0.80
T=0.50
T=0.20
1.80
0.2
0.5
1.40
0.8
0.50
0.20
0.80
1.40
1.80
2.00
ROCA
NORTE
SECCIÓN 4-4
CHACAO
MUNICIPIO
20
40
60
80
100
120
140
160
180
200
220
240
260
280
300
300
280
260
240
200
180
160
140
100
80
40
20
325
1000
960
920
880
840
800
760
720
680
640
600
560
520
520
560
600
640
680
720
760
800
840
880
920
960
1000
ALTAMIRA
LOS PALOS
LÍMITE MUNICIPIO
EL ROSAL
CAMPO
POB. CHACAO
BELLO
BELLO CAMPO
LA CASTELLANA
CHACAO
GRANDES
POB.
LÍMITE MUNICIPIO
CHACAO
CHACAO
ZONA DE EDIFICIOS
SEVERAMEMTE
DAÑADOS
A B
4
1
5
1
2
3
5
4
3
2
A
B
N
Figura 7.21 Variación del índice de daños a lo largo de una sección transversal del municipio Chacao.
Terremoto de Caracas de 1967.
7-32 VULNERABILIDAD SÍSMICA
almanperez@gmail.com 26 Mar 2017
CONSIDERACIONES NORMATIVAS ADICIONALES
De esa figura también se desprende que el índice de potencial de daños asociado a estructuras con un
rango de períodos fundamentales comprendido entre los 0,2 y 0,5 segundos (edificios bajos y viviendas
unifamiliares en general), es substancialmente menor para ese terremoto, tal y como lo demuestra la
observacióndelpocodañoestructuralquedichasestructurassufrieronenelMunicipioChacao.
Algo realmente interesante se observa en la figura 7.22. En ella se han dibujado los espectros de velocidad
relativa obtenidos analíticamente mediante análisis dinámicos en la superficie de depósitos de gran
espesor del valle de Caracas. Para su determinación se utilizó como registro en la base el registro generado
21
porSeed,IdrissyDezfulianparaelterremotode1967 .
x = 5%
Velocidad
Relativa
S
(ft/sec)
v
Período T (s)
5 10 15 20
6 12 18 24
(T= N/10)
(T= N/12)
N
N
T = Período fundamental del depósito
s
H (m) T (s) A (g)
100 0.89 0.07
130 1.03 0.062
180 1.19 0.065
230 1.39 0.06
s 0
TERREMOTO DE CARACAS DE 1967
0.00
0.50
0.5 1.0 1.5 2.0 2.5
1.00
1.50
180
230
130
100
3.0
21
Figura 7.22 Espectros de velocidad en la superficie de depósitos de gran espesor .
Los valores de velocidad relativa seleccionados corresponden a depósitos con espesores de aluvión que
oscilan desde 100 m hasta 230 m, precisamente en las áreas del valle de Caracas en las que se evidenció
mayordañoestructuralenedificacionesde8a18pisos.
En dichas curvas se observa que las ordenadas de los espectros de velocidad relativa S son mayores a 0,5
V
ft/sec (0,1524 m/s) en un rango de períodos comprendidos entre 0,7 y 2 segundos, coincidiendo este rango
de períodos con el rango de períodos de edificaciones tipo I' (aporticadas más tabiquería), o lo que es lo
mismo,estructurascuyosperíodosfundamentaleserandelordendeN/12,siendoNelnúmerodepisos.
VULNERABILIDAD SÍSMICA 7-33
almanperez@gmail.com 26 Mar 2017
CONSIDERACIONES NORMATIVAS ADICIONALES
7.10 METODOLOGÍA PROPUESTA PARA EL CONTROL DE DAÑOS RELACIONADOS CON LOS EFECTOS DE
INTERACCIÓNSUELO-ESTRUCTURA
Si observamos la variación del índice de daños mostrado en la figura 7.21 podríamos pensar en la
posibilidad de diseño de limitar el daño estructural asociado a sismos futuros a niveles, digamos
aceptables o tolerables. Es más, podríamos permitir para una estructura determinada un nivel de daño
mayor si la fuente sísmica corresponde, por ejemplo, a un terremoto de gran magnitud, y uno menor si la
magnitud del sismo esperado durante la vida útil de la estructura es menor. Hay que tomar en cuenta
además que para un sismo con una magnitud conocida el nivel del daño disminuye a medida que aumenta
ladistanciaalafalla.
Basados en la distribución del daño observado en edificaciones durante el terremoto de 1967, y tomando
en consideración que el daño estructural en el municipio Chacao se debió, en gran medida, a los efectos
desfavorables de interacción suelo-estructural, se propone en este libro una escala de daños que va desde
el valor cero correspondiente a daño mínimo hasta el valor que corresponde al derrumbamiento o colapso
delaedificación.
Definiremoselniveldedañomediantelasiguienteexpresión:
(7-28)
En esta ecuación M es la magnitud local Richter y D la distancia a la falla en kilómetros. La figura 7.23
muestralascurvasresultantesdeaplicardichaecuación.
Lafilosofíadelmétodosebasaenlossiguientesaspectos:
1. El nivel de daño máximo permitido es un valor que se elige en función de la sismicidad local. Por
ejemplo, en zonas como el valle de Caracas donde la ocurrencia de sismos de gran magnitud es más
improbable que en Centroamérica y en la costa occidental de Norteamérica, el nivel de daño esperado
esmenor.
Así, para el diseño de edificios en el valle de Caracas, puede considerarse como una amenaza sísmica
razonablelaproducidaporunsismodemagnitud6.8aunadistanciaepicentralDiguala35km.Eneste
caso, el nivel de daño permitido correspondiente se obtiene a partir de la ecuación (7-28) como a
continuaciónseindica:
Obsérvese que para un nivel de daño igual a 2,80, el índice de daño potencial S /C esperado es igual a
V
30 ft/sec, o lo que es lo mismo, igual a 9,144 m/s. Este valor puede considerarse como un nivel de daño
máximo de referencia por debajo del cual la edificación puede sobrevivir en forma exitosa desde el
punto de vista de los efectos de interacción suelo-estructura, (véase la franja gris clara en la figura
7.23).
7-34 VULNERABILIDAD SÍSMICA
almanperez@gmail.com 26 Mar 2017
,
2. Para una misma edificación, y para una distancia epicentral constante, el nivel de daño esperado
aumentaamedidaqueaumentalamagnituddelsismo.
3. Para una misma edificación, y para sismos de igual magnitud, el nivel de daño esperado disminuye a
medidaqueaumentaladistanciaalafalla.
CONSIDERACIONES NORMATIVAS ADICIONALES
Figura 7.23 Variación del nivel de daño propuesto.
Daño Mínimo: grietas en Frisos
Daño en Tabiquería y Vidrios
Daño Estructural Severo
Daño en Tabiquería y/o Fallas
Daño Estructural en Miembros
Locales en Miembros
Posible Colapso
Posibles Fisuras en Miembros
B
A
C
D
F
E
Distancia a la Falla D (km)
ESCALA DE
DAÑOS
15
150
225
25
50
100
125
175
200
75
EFECTOS DE INTERACCIÓN
SUELO-ESTRUCTURA ÚNICAMENTE
M : Magnitud del Sismo
D : Distancia a la Falla (km)
N : Nivel de Daño
daño
Ndaño v
S /C
M=8.0
M=7.5
M=7.0
M=6.5
M=6.0
M=5.5
N =0.5 (M-4) (15/D)
daño
0.4
2
10
20
30
40
50
60
70
80
90
0
1
2
3
4
5
6
7
8
2.8
9
2
3
4
5
6
7
8
1
0
30
60
45
75
Nivel
de
Daño
N
daño
A
C
B
D
E
F
VULNERABILIDAD SÍSMICA 7-35
4. Para una misma edificación es posible obtener un nivel de daño constante a medida que aumenta la
magnitud del sismo y su distancia epicentral. Por ejemplo, para un sismo de magnitud M =7.5 a una
L
distanciaDdeunos100kmelniveldedañoesperadoes:
almanperez@gmail.com 26 Mar 2017
CONSIDERACIONES NORMATIVAS ADICIONALES
Este valor es muy parecido al obtenido para un sismo de magnitud M =6.8 a una distancia epicentral
L
de 35 km. Este resultado tiene lógica pues el daño no solo depende de la magnitud y cercanía del sismo
sinodeladuracióndelassacudidas.
Como quiera que el concepto de la escala de daños así definido se basó fundamentalmente en el
comportamiento de estructuras aporticadas con tabiquería durante el terremoto de Caracas de 1967, y
7
tomando en cuenta además que las normas COVENIN no contemplan este tipo de híbrido estructural tan
comúnmente extendido en nuestras ciudades, hemos creído conveniente sugerir la inclusión en la norma
de este híbrido estructural, que designaremos como tipo I´. Para cada nivel de diseño, los factores de
reducción de respuesta R correspondientes al nuevo tipo estructural se encuentran tabulados en la tabla
7.6(sección7.3dellibro).
En la parte superior izquierda de la figura 7.23 se ha identificado el tipo probable de daño esperado con la
escala de niveles de daño recién definida. Esta escala únicamente refleja los daños de estructuras tipo I´
relacionados con los efectos de interacción suelo-estructura. Esta observación es importante pues el daño
estructural observado en los edificios de ese municipio no se debió únicamente a estos efectos, sino a una
combinación de factores igualmente importantes, tales como: geometría irregular de las plantas, cambios
bruscos de rigidez, distribución de la tabiquería, escasa ductilidad en las columnas y en ocasiones
defectosconstructivos.
Esta información nos permite sugerir que una metodología similar a la aquí propuesta puede servirnos de
guía para limitar el nivel de daño relacionado con los efectos de interacción suelo-estructura ¿cómo?
controlando los valores del coeficiente de corte basal en forma tal que no se sobrepase el nivel máximo de
dañopermitidoelegido(véasesección7.15).
7.10.1 CasodeInterés
La figura 7.24 muestra la variación normalizada del cociente de dividir las ordenadas de la velocidad
espectral S asociada a estructuras con períodos fundamentales variables (0 £ T £ 5 s) obtenidas
v
analíticamente en la superficie de un depósito aluvional de 70 m de espesor en el valle de Caracas para las
solicitaciones sísmicas siguientes: a) un sismo de magnitud M =6.5 a una distancia epicentral de 56 km, y
L
b)unsismodemagnitudM =7.7aunadistanciaepicentralde150km.
L
Los registros de aceleraciones utilizados en la roca fueron generados artificialmente a partir de registros
existentes. En ambos casos se llevó a cabo un análisis dinámico no-lineal a paso a paso del depósito de
suelo seleccionado utilizando la variación del módulo de corte con la profundidad y las variaciones del
amortiguamientoydelarigidezdeldepósitoconlasdeformacionesdisponiblesparaelvalledeCaracas.
Losresultadosdeeseanálisisseresumenenlatabla7.12mostradaacontinuación.
7-36 VULNERABILIDAD SÍSMICA
almanperez@gmail.com 26 Mar 2017
CONSIDERACIONES NORMATIVAS ADICIONALES
De los resultados obtenidos en el análisis y de las curvas mostradas en la figura 7.24 se desprende lo
siguiente:
1. En ambos eventos, la aceleración máxima en la roca es igual a 0,04g. La aceleración máxima de los
registros obtenidos en la superficie es comparable en ambos eventos, no excediendo su diferencia el
11%.
2. Las velocidades espectrales correspondientes al sismo de magnitud 7.7 a 150 km son mucho mayores
quelasobtenidasenesedepósitoparaelsismodemagnitud6.5a56km.
Tabla 7.12
Sismo Magnitud Distancia Epicentral A (roca)
0 A (superficie)
0 T (suelo)
s Duración acotada
1 6.5 56 km 0.04 g 0,091 g 0,7 s 8 s
2 7.7 150 km 0.04 g 0,098 g 1,0 s 14 s
S
/
S
v
v
máx
M=7.7: D=150 km
M=6.5: D=56 km
1
0.5 1.5 2 2.5 3 3.5 4 4.5 5
0
0
0.2
0.4
0.6
0.8
1.0
1.2 VALLE DE CARACAS
Período T (s)
x = 5%
S = 0.465 m/s
vmáx
VULNERABILIDAD SÍSMICA 7-37
Figura 7.24 Variación
normalizada de espectros de
velocidad relativa asociados a
sismos de magnitud y
distancia epicentrales
variables. Valle de Caracas.
T =0.7s
70 m
S
M=6.5; D=56 km
Aceleración máxima=0.04 g
M=7.7; D=150 km
Aceleración máxima=0.04 g
Acel. Máx.=0.091g Acel. Máx.=0.098g
T =1.0 s
70 m
S
almanperez@gmail.com 26 Mar 2017
CONSIDERACIONES NORMATIVAS ADICIONALES
3. Esto nos indica que para una misma estructura ubicada en ese depósito, la velocidad espectral varía
considerablemente dependiendo de la magnitud y de la duración del sismo, observándose diferencias
queenalgunoscasossuperanel300%.
4. Todo esto parece indicar que a pesar de la escasa diferencia de la aceleración máxima obtenida en la
superficie, las estructuras con períodos superiores a 0,8 segundos serán mucho más solicitadas en el
eventodemagnitud7.7a150km.
7.11 THE BIG ONE
El 18 de abril de 1906, aproximadamente a las 5:12 a.m. hora local, tuvo lugar en California un fuerte
terremoto de magnitud M =8.25 como consecuencia de la liberación de energía causada por la repentina
s
y brusca ruptura de las zonas de contacto de la placa del Pacífico y la placa de Norte América. Esa ruptura
tuvounaextensiónvisiblede430km.
El desplazamiento horizontal relativo entre las zonas de contacto de las placas alcanzó los 6 metros en el
condado de Marín, justamente al Norte de la ciudad de San Francisco, moviéndose la zona Oeste de la falla
en dirección Norte con respecto a la zona Este de la misma. El desplazamiento vertical máximo observado
32
alolargodelafallafueinferiora1metro .
El terremoto fue sentido en un área de un millón de kilómetros cuadrados. Como dato curioso, el daño se
concentró más en ciudades ubicadas en la zona Oeste de la falla, (San Francisco, y San José), que en las
ciudadesubicadasenlamargenEstedelafalla(Berkeleyatansólo25kmdelafalladeSanAndreas).
De todas, la ciudad de San Francisco fue la más afectada, produciéndose un saldo de 2.500 muertes y un
daño severo en edificaciones que resultaron paradójicamente más afectadas por los incendios que
tuvieronlugaraconsecuenciadelsismoqueporlassacudidasdelterrenoensí.
A partir de ese mismo día empezó la cuenta regresiva de lo que en California se conoce como TheBigOne. El
estado de California alberga millones de habitantes que se distribuyen en su zona costera de Norte a Sur
enlasproximidadesdelsistemadefalladeSanAndreas.
Ya que ésta es una falla geológicamente activa, y ya que ambas márgenes de la falla siguen moviéndose, es
de esperarse que algún día vuelva a ocurrir un evento sísmico, The Big One, con características similares a
lasdelterremotode1906.
Sin embargo no se necesita la ocurrencia de otro evento sísmico de esas proporciones para que se
produzcan daños a lo largo de las zonas urbanas ubicadas en la zona de falla de San Andreas. De hecho,
durante estos últimos 101 años han ocurrido en California una serie de terremotos muy destructores de
magnitud inferior a la del terremoto de 1906. Por citar algunos: el terremoto de Long Beach del 10 de
marzo de 1933; el terremoto del Centro, Imperial Valley del 18 de mayo de 1940; el terremoto de San
Fernando del 9 de febrero de 1971; el terremoto de Santa Cruz del 17 de octubre de 1989 también conocido
7-38 VULNERABILIDAD SÍSMICA
almanperez@gmail.com 26 Mar 2017
CONSIDERACIONES NORMATIVAS ADICIONALES
como el terremoto de Loma Prieta; y más recientemente, el terremoto de Northridge del 17 de enero de
1994.
De estos terremotos, los de San Fernando (1971), Loma Prieta (1989) y Northridge (1994) produjeron los
32
siguientesdaños :
Fecha Región Maginitud (M )
s Daños
Muertes
09/02/1971 Valle de San Fernando 6.5 $ 550 millones
65
17/10/1989 Montañas de Santa Cruz 7.0
3757 heridos
$ 5,6 billones
63
17/01/1994 Northridge 6.9 $ 15 billones
56
7.11.1 LaCiudaddeCaracas
Recordemos que en el Capítulo 1 comentábamos que las regiones Noroccidental y Nor-costera de
Venezuela están situadas en las zonas de contacto de dos placas tectónicas: la placa del Caribe y la placa
Sudamericana, siendo los sistemas de fallas geológicas activos más importantes el sistema de fallas de
Boconó,SanSebastián,LaVictoriayCasanay-ElPilar.
Existe una gran diferencia entre la situación de preocupación colectiva que se vive en el estado de
California en relación al tan esperado The Big One y la que se observa en Venezuela en relación a la posible
repetición de alguno de los 3 grandes sismos históricos que tuvieron lugar en nuestro país: los terremotos
del21deoctubrede1766,del26demarzode1812ydel29deoctubrede1900.
Lamagnitudasignadaaesossismoseslasiguiente:
Fecha Ubicación del epicentro Maginitud Ms Fuente
21/10/1766 Oriente 7.5 a 7.9
26/03/1812 San Felipe, Caracas 7.8
29/10/1900 Litoral Central 7.6
33 34
Fiedler, (1961) , Grases, (1979)
33 35
Fiedler, (1961) , Grases, (1979)
36
Jakubowicz y Larota, (1974)
37
Pacheco y Sykes, (1992)
VULNERABILIDAD SÍSMICA 7-39
De estos tres sismos, los dos últimos (1812 y 1900) podrían considerarse los sismos que más han afectado
directamente a la ciudad de Caracas. Puede observarse que en los 3 casos seleccionados la magnitud M es
s
mayor a 7.5. De ocurrir nuevamente un evento como el de 1900, las edificaciones en el valle de Caracas y
en general en el Litoral Central se verían seriamente afectadas, evidenciándose una posibilidad real de
38
producirselicuefacciónennumerosaslocalidades .
Ahora bien, resulta importante señalar que aunque el terremoto de Caracas de 1967 fue un sismo de
magnitud moderada, M =6.3, a una distancia epicentral intermedia, D=62 km , fue lo suficientemente
L
almanperez@gmail.com 26 Mar 2017
CONSIDERACIONES NORMATIVAS ADICIONALES
severo como para producir el derrumbamiento de 4 edificios de 10 a 12 pisos en Caracas, uno en la
urbanización Caraballeda en el Litoral Central, y daños estructurales y no estructurales a otras 540
edificaciones.Almenos400personasresultaronmuertas.
Suponiendo que la relación espesor del depósito - versus - velocidad espectral relativa S que se observa en
v
la figura 7.22 es un 50% verdadera y un 50% especulación, lo que se observa en la figura 7.25 es motivo de
preocupación.
En efecto, en esa figura se han superpuesto los espectros de velocidad relativa, evaluados analíticamente
en depósitos de gran espesor en el valle de Caracas para un sismo de magnitud similar a la del terremoto
de Caracas pero a una distancia epicentral de 35 km producido en la falla de San Sebastián en el Litoral
Central.
Período T (s)
N
N
5 10 15 20
6 12 18 24
(T= N/10)
(T= N/12)
x = 5%
VALLE DE CARACAS (M=7; D=25km)*≈ (M=6.3; D=35km)**
H(m) T (s)
s A (g)
o
100 1.30 0.12
180 1.61 0.145
230 1.80 0.155
130 1.38 0.135
0.0
0.5
0.5 1.0 1.5 2.0 2.5
1.0
1.5
3.0
2.0
2.5
130
100
230
180
0.0
T = Período fundamental del depósito
* Seed, Idriss y Dezfulian
** Recalculado en este estudio
s
Velocidad
Relativa
Sv
(ft/s)
Figura 7.25 Espectros de velocidad relativa en la superficie de depósitos de gran espesor.
7-40 VULNERABILIDAD SÍSMICA
almanperez@gmail.com 26 Mar 2017
CONSIDERACIONES NORMATIVAS ADICIONALES
Los valores de los espectros de velocidad relativa mostrados en la figura 7.25 fueron evaluados
21
originalmente suponiendo un sismo de magnitud M =7 a una distancia epicentral de D=25 km . En esa
L
investigación realizada a fines de la década de los años 60 y publicada en febrero de 1970, se supuso que la
aceleración esperada en la roca para un terremoto con esas características era igual a 0,12g. Sin embargo,
39
las curvas de atenuación de aceleración en la roca, publicadas por Seed e Idriss a finales de 1982,
claramente indican una incongruencia con estos valores. En consecuencia, y a fin de utilizar los resultados
de los análisis dinámicos llevados a cabo en Caracas en 1970, hemos recalculado la magnitud y las
distancia epicentrales de ese evento. La magnitud resultante es M =6.3, (magnitud local Richter similar a
L
laasignadaalterremotodeCaracasde1967)ylanuevadistanciaepicentralresultanteesD=35km.
Una simple comparación de los espectros de velocidad relativa S mostrados en la figura 7.25 con los
v
correspondientes al terremoto de Caracas de 1967 mostrados en la figura 7.22 pone de manifiesto lo
siguiente:
1.Las velocidades espectrales en el caso del sismo cercano, de magnitud M =6.3 a 35 km, se amplifican
L
notablemente con respecto a las obtenidas para el terremoto de Caracas de 1967. Esta amplificación se
observanosoloparalosvalorespicodevelocidadsinotambiénentodoelrangodeperíodos mostrado.
2.Este hecho indica que el índice de daños S /C es como mínimo 2,5 veces mayor en el caso de un evento de
v
esta naturaleza que el obtenido durante el terremoto de 1967. Esto sería particularmente nefasto para
aquellos edificios que fueron diseñados y construidos antes del año 1967, especialmente aquellos con
un número de pisos comprendido entre los 8 y 20 pisos ubicados en depósitos de gran espesor aluvional
similaresalosdeLaCastellana,Altamira,LosPalosGrandes,SantaEduvigisySanBernardino.
3.Una suerte similar correrían las edificaciones en la urbanización Caraballeda del Litoral Central,
ubicadasenlascercaníasdelHotelMacutoSheraton,diseñadasantesde1967.
4.Losedificiosaltos(tipoIyII)diseñadosutilizandoloscoeficientesdecortebasalestipuladosenlanorma
provisional del MOP de 1967, son mucho más seguros que los diseñados de acuerdo a la norma del MOP
del1955,particularmenteaquellosconstruidosendepósitosaluvionalesdegranespesor.
5.Para depósitos de gran espesor aluvional los coeficientes mínimos de corte basal de diseño para
edificaciones del tipo I y del tipo II recomendados en las normas provisionales del MOP de 1967 son más
conservadoresquelosvaloresmínimosrecomendadosporlanormaCOVENINvigente.
7
En efecto, la norma COVENIN estipula que en ningún caso el coeficiente de corte basal sea menor que el
obtenidomediantelarelación:
Esto puede fácilmente comprobarse con un ejemplo muy sencillo. Supóngase que queremos evaluar el
coeficiente mínimo de corte basal de una edificación de 15 pisos destinada a vivienda, conformada por
pórticos de concreto armado, y fundada sobre un depósito aluvional de 230 m de espesor en la
urbanizaciónLosPalosGrandesdelaciudaddeCaracas.
VULNERABILIDAD SÍSMICA 7-41
almanperez@gmail.com 26 Mar 2017
CONSIDERACIONES NORMATIVAS ADICIONALES
19
a) NormaprovisionalMOP1967
Usodeledificio: Grupo2 Tipodeestructura: TipoI
Tipodesuelo: Aluvión Coeficientedecortebasal: C=0,06
7
b) NormaCOVENIN
Factordeimportancia: a=1 FactordeReducción: R=6
TipodeSuelo: S2 Coeficientedeaceleración: A =0,3
0
Tipodeestructura: TipoI Coeficientedecortebasal:
7.12 ACELERACIÓNENLASUPERFICIEDELVALLEDECARACAS
LanormavenezolanaparaedificacionessismorresistentesvigentecatalogaalvalledeCaracas,alaRegión
Capital, y en general a todo el Distrito Federal y al estado Vargas como zona sísmica 5, siendo la
aceleraciónmáximaenlasuperficieA =0,30g.
0
Esta recomendación normativa equivale a suponer que la aceleración en el lecho rocoso así como en la
superficie de todos los depósitos que conforman tan extensas y diferentes zonas, es la misma, aseveración
éstaquenoesdeltodocierta,sibienpudieraserconservadora.Estaincoherencianormativaserepitepara
todaslaszonassísmicasdelterritorionacional.
21,25,30
Con el fin de incorporar en el diseño de edificaciones en el valle de Caracas la información existente
hemos incorporado en esta sección los resultados analíticos de la respuesta dinámica de los depósitos del
valle de Caracas asociados a seis posibles terremotos de distinta magnitud y distancias epicentrales
variables que consideramos como una muestra factible de la enorme gama de terremotos capaces de
afectarlasregionesmencionadas.Latabla7.13resumeestainformación.
Laseleccióndeestoseventossehizodeacuerdoalossiguientescriterios:
a) Estudiar el comportamiento dinámico de los depósitos del valle de Caracas acotando la respuesta en la
superficiedentrodeunrangodeeventossísmicosposibles.
b) Estudiar el efecto que produciría en la superficie de los depósitos el hecho de considerar sismos
cercanos,intermediosylejanos.
c) Estimarlavariacióndelperíodofundamentaldelosdepósitosparadistintasexcitacionessísmicas.
d) Aprovechar los resultados de los análisis dinámicos disponibles del valle de Caracas efectuados para
solicitacionessísmicassimilares.
e) Proponer con los resultados obtenidos, parámetros de tipo práctico orientados al diseño sismo-
resistentedeestructurascivilesenelvalledeCaracas.
Para cada una de las 6 solicitaciones sísmicas mencionadas se obtuvieron, mediante métodos de análisis
7-42 VULNERABILIDAD SÍSMICA
almanperez@gmail.com 26 Mar 2017
CONSIDERACIONES NORMATIVAS ADICIONALES
Tabla 7.13 Aceleraciones máximas probables en la roca en el valle de Caracas.
EVENTO MAGNITUD DISTANCIA (km) A (g)
0
1
2
3
4
5
6
5.6
6.6
7.0
6.5
7.2
7.7
6,4
18
50
56
70
150
0,35 g
0,32 g
0,13 g
0,04 g
0,10 g
0,04 g
no-lineal, valores de la aceleración máxima en la superficie de depósitos rocosos, rígidos y aluvionales del
valledeCaracas,quedenotaremoscomoA (g).
0
H
50 100
0.00
0.10
0.20
0.30
0.40
0.50
200
150 250 300
0
0
Espesor del Depósito H (m)
VALLE DE CARACAS
Aceleración
en
la
Superficie
A
(g)
SISMOS INTERMEDIOS
SISMOS CERCANOS
SISMOS LEJANOS
(30 £ D < 80km)
(80 £ D £ 160 km)
(D < 30 km)
0
Roca
A (g)
Figura 7.26 Valores ponderados de aceleración propuestos para el diseño de
edificaciones en el valle de Caracas.
VULNERABILIDAD SÍSMICA 7-43
Se agruparon los eventos en 3 categorías dependiendo de la menor o mayor cercanía del depósito de
fundación respecto a las posibles fuentes de actividad sísmica. Son estas: sismos cercanos (5 £ D < 30 km),
sismosintermedios(30£D<80km)ysismoslejanos(80£D£160km).
Para fines prácticos, se promediaron en forma ponderada los valores de las aceleraciones de la superficie
obtenidas analíticamente modificándolas por un factor de mayoración o minoración que varía en función
deladuracióndelevento,oloqueeslomismo,enfuncióndelamagnitud.
La figura 7.26 muestra
las aceleraciones
ponderadas resultantes
en la superficie de
depósitos correspon-
dientes a la acción de
terremotos lejanos,
terremotos inter-
medios, y terremotos
cercanos, solicitaciones
estas dos últimas las
más importantes desde
el punto de vista
sísmico, en especial la
correspondiente a los
sismoscercanos.
almanperez@gmail.com 26 Mar 2017
CONSIDERACIONES NORMATIVAS ADICIONALES
De dicha figura se desprende claramente que la aceleración máxima en la superficie se mantiene
virtualmente constante para profundidades superiores a los 60 metros. En otras palabras, la aceleración
no varía significativamente con el espesor de los depósitos comprendidos entre H = 60 m y H = 300 m,
independientementedeladistanciadelafuentesísmica.
Es más, con la única excepción de los sismos lejanos, se observa que el nivel de aceleración es mayor en la
superficie de los depósitos de suelo rígido tipo S1 (0 £ H £ 30 m) y V > 500 m/s que en la de depósitos de
sp
suelos de gran espesor aluvional tipo S2. En efecto, se produce una des-amplificación de la aceleración en
la superficie en los depósitos con profundidades aluvionales superiores a los 25 m (sismos cercanos) y 40
m(sismosintermedios).
En esta sección se propone un procedimiento simple que permite estimar, para fines del diseño, el nivel de
las aceleraciones máximas probables esperadas en la superficie de los depósitos del valle de Caracas para
los tres tipos de solicitaciones sísmicas consideradas. La figura 7.27 y el cuadro I correspondiente
permitenevaluaranalíticamentelaaceleraciónenlasuperficiededepósitosdelvalledeCaracas.
Figura 7.27 Método
propuesto para la
evaluación de la
aceleración en el
valle de Caracas.
n
roca
0
A = Aceleración en la roca (g)
A = Aceleración en la superficie (g)
p = Exponente
VALLE DE CARACAS
A =Aceleración normalizada
H = Espesor del depósito (m)
n
0.7
n
2
2.20
1.20
0.80
H
SISMOS CERCANOS
SISMOS INTERMEDIOS
(30 £ D < 80 km)
(D < 30 km)
A =1.3 (30/H)
Roca
A
0.5
n
1 2
1 2 A =1.6 (40/H)
SISMOS LEJANOS
(80 £ D £ 160 km)
n
Aceleración
Máxima
Normalizada
A
0.00
1.00
0.50
1.50
2.50
2.00
1.20
1.30
1.60
2.20
0.8
200
150 250 300
Espesor del Depósito H (m)
50 100
40
30
20
15
60
70
roca
máx
1
n
2
VALLE DE
CARACAS
SOLICITACIÓN SÍSMICA
CERCANA INTERMEDIA LEJANA
A 0.28g 0.12g 0.05g
A 1.30 1.60 2.20
H 15m 20m 40m
H 30m 40m 300m
p 0.70 0.50 —
CUADRO I
n
0 roca
A = A x A
1
7-44 VULNERABILIDAD SÍSMICA
almanperez@gmail.com 26 Mar 2017
CONSIDERACIONES NORMATIVAS ADICIONALES
VULNERABILIDAD SÍSMICA 7-45
7.12.1 Ejemplo1
Supóngase que estamos interesados en evaluar en el valle de Caracas la aceleración en la superficie de un
depósito aluvional de espesor igual a 35 m utilizando como solicitación sísmica: a) sismos lejanos; b)
sismosintermediosyc)sismoscercanos.UtilicelosgráficosylainformacióndelcuadroIdelafigura7.27.
Solución:
a) Sismoslejanos: Para H=35m
(cuadroI)
(ramaascendente)
b) Sismosintermedios: Para H=35m
(cuadroI)
c) Sismoscercanos: Para H=35m
(cuadroI)
(ramadescendente)
7.12.2 Ejemplo2
Repetir elproblemaanteriorparaundepósitoaluvionalde200mdeespesor.
Solución:
a) Sismoslejanos: Para H=200m
A =0,05g (cuadroI)
roca
A =A =2,2
n nmax
A =A x A =2,2x 0,05g=0,11g
0 n roca
b) Sismosintermedios: Para H=200m
A =0,12g (cuadroI)
roca
(H <35 <H )
1 2
almanperez@gmail.com 26 Mar 2017
CONSIDERACIONES NORMATIVAS ADICIONALES
A =1,20 (H>H )
n 2
c) Sismoscercanos: Para H=200m
A =0,28g
roca
A =0,80 (H>H )
n 2
7.13 ESPECTROSDEACELERACIÓN.SUELOSS1YS2
En los capítulos 2 y 3 del libro quedó claro que el contenido de frecuencias de los registros de aceleración
obtenidos en localidades de distinta composición litológica, así como también la forma de sus espectros
de respuesta correspondientes, varían en función de la rigidez y dureza de los depósitos de suelos sobre
los cuales se obtuvieron los registros, así como también en función de la magnitud y de la distancia a la
falla.
Se propuso además una metodología que permite anticipar la forma del espectro de aceleración en
funcióndelasvariablesseñaladas.
En la sección 3.12 del Capítulo 3 se clasificaron los suelos en función de su forma espectral en 2 grupos: el
grupoIcorrespondientealossuelosblandosyelgrupoIIqueagrupaatodoslosdemás.
Con el fin de establecer una correlación aproximada entre las formas espectrales propuestas (grupos I y II)
7
y las formas espectrales tipificadas en la sección 5.1 de la norma venezolana COVENIN , el lector puede
referirsealatabla7.14mostradaacontinuación.
Tabla 7.14 Correlación aproximada.
Grupo Descripción del suelo
9
V (m/s)
sp
7
COVENIN
I Suelos blandos/sueltos < 180
S2 (H £ 15 m)
S3 (H >15 m)
I Suelos blandos (A £ 0,15)
0 < 180 S4 (H1 ³ H)
II Suelos rígidos, firmes,
medio densos
180 a 360
S1 (H £ 15 m)
S2 (H >15 m)
II
Suelos muy densos y roca
blanda o meteorizada
360 a 760
S1 (H £ 30 m)
S2 (H >30 m)
II Roca fracturada 760 a 1.500 S1
II Roca sana > 1.500 S1
7-46 VULNERABILIDAD SÍSMICA
almanperez@gmail.com 26 Mar 2017
CONSIDERACIONES NORMATIVAS ADICIONALES
9
En la tabla 7.14, V representa la velocidad promedio de las ondas de corte, (UBC-97 ). En la norma
sp
7
COVENIN , la variable H es la profundidad a la cual se consigue material cuya velocidad de las ondas de
corte, V , es mayor que 500 m/s, A es el coeficiente de aceleración horizontal y H es la profundidad
s 0 1
medidadesdelasuperficiehastaeltopedelestratoblando.
En esta sección, se propone un procedimiento aún más simplificado para la obtención de espectros
normalizados de aceleración válidos para una gran variedad de tipo de suelos, similares a los que
conforman el valle de Caracas, y la ciudad de Mérida en Los Andes venezolanos, (véase suelos blandos;
sección7.14).
Lafigura7.28muestralaformatipodelespectronormalizadodeaceleraciónpropuesto.
Figura 7.28 Espectro normalizado de aceleración propuesto.
VULNERABILIDAD SÍSMICA 7-47
0
x = 5%
H
ROCA
A (g)
2
1
s
T
b
A = Acel. Espectral Normalizada
= Amplificacion Espectral
A = Acel. Max. Terreno -g-
T = Período Fundamental Depósito (s)
p = Exponente
0
s
n
Aceleración
Espectral
Normalizada
Período T (s)
b
p
ni
i
A =
T
T
2
i
T
T T2
1
b
0.00
1.00
La tabla 7.15 resume las variables notables del espectro normalizado de aceleraciones propuesto para este
tipodesuelos,(S1yS2;grupoII).
almanperez@gmail.com 26 Mar 2017
CONSIDERACIONES NORMATIVAS ADICIONALES
Para suelos tipo S1, (roca y suelos rígidos) y tipo S2 (aluviones de gran espesor) la variación propuesta del
período fundamental del depósito T con su espesor H es la mostrada en la figura 7.29. En el caso del valle
s
deCaracasporejemplo,losvaloresdelaaceleraciónA enlasuperficiesonlosindicadosenelcuadroIdela
0
figura7.27.EnaquelloscasosenlosquesedesconozcaelvalorA ,debenutilizarselosvaloresindicadosen
0
los mapas de amenaza sísmica correspondientes. En Venezuela se utilizarán los valores recomendados en
7
laNormaCOVENIN .
Figura 7.29 Variación propuesta del período fundamental del depósito con su espesor.
H
Roca
Espesor del Depósito H (m)
SUELOS S1
SUELOS S2
A (g)
0
Ts: Período fund. depósito (s)
H : Espesor del depósito (m)
S1: Roca y suelos duros
S2: Arena y grava arcillosa
de gran espesor
30
50 100 150 200 250 300
0
0.00
0.50
1.00
1.50
2.00
2.50
3.00
0.75
1.25
0.75
2.25
2.75
0.25
Período
Fundamental
del
Depósito
(s)
0.67
0.00
0.50
1.00
1.50
2.00
2.50
3.00
0.75
1.25
1.75
2.25
2.75
0.25
ROCA
T =0.18 s
s
7.13.1 Ejemplo3
EvalúeparaelvalledeCaracaslosespectroselásticosdeaceleraciónenlasuperficiededosdepósitos
Tabla 7.15 Suelos S1 y S2, (Grupo II)
H (m) T (s)
2 b P
T (s)
1
0
£ 30
> 30
0,25
0,35
0,5 TS
2,8 + 0,005D
2,8 + 0,005D
3,0 + 0,005D
1,2
1,2
1,2
0,07
0,09
0,15 TS
Suelo
Roca
Rígido
No-cohesivo de
gran espesor
Tipo
S1
S1
S2
T (s)
S
0,15 < T £ 0,2
S
0,20 < T £ 0,65
S
0,65 < T £ 2,00
S
7-48 VULNERABILIDAD SÍSMICA
almanperez@gmail.com 26 Mar 2017
2. Períodosfundamentalesdeldepósito.Seobtienendirectamentedelafigura7.29.
3. Puntosnotablesdelespectronormalizado(tabla7.15).
esdecir:
4. Ordenadasdelespectroelásticodeaceleración.
a) Para H=35m
H T2 b P
T1
35 m
250 m
0,375
1,00
3,1
3,1
1,2
1,2
0,1125
0,30
H T2 b P
T1
35 m
250 m
(0,5) (0,75)
(0,5) (2)
3 + 0,005(20)
3 + 0,005(20)
1,2
1,2
(0,15) (0,75)
(0,15) (2)
Tipo
S2
S2
H Ts
35 m
250 m
0,75 s
2,00 s
CONSIDERACIONES NORMATIVAS ADICIONALES
aluvionales de espesor H igual a 35 y 250 metros respectivamente. Utilice como aceleración del terreno la
aceleración correspondiente a un sismo cercano con una distancia a la falla D = 20 km. Suponga un factor
deimportancia a=1.
Solución:
1. AceleracióndelterrenoA : Seobtieneapartirdelosgráficosdelafigura7.27,yelcuadroI.
0
Así, para H = 35 m, la aceleración normalizada se obtiene a partir de la siguiente relación (rama
descendente;figura7.27):
dedonde:
Para H = 250 m, la aceleración normalizada es constante y tiene por valor A = 0,8 . La aceleración en
n
lasuperficieesportantoA =A xA =0,8x0,28g=0,224g.
0 n roca
H An A x A
n roca
Aroca
35 m
250 m
1,167
0,80
0,327 g
0,224 g
0,28 g
0,28 g
VULNERABILIDAD SÍSMICA 7-49
almanperez@gmail.com 26 Mar 2017
CONSIDERACIONES NORMATIVAS ADICIONALES
A =0,327 g; b=3,1 (tabla7.15)
0
A =b aA =3,1 x1,00x0,327g=1,014g
1 0
paraT =0,5s
i
paraT =1,00s
i
yasísucesivamente.
b) Para H=250m
A =0,224 g; b=3,1 (tabla7.15)
0
T =2,00 s (Figura7.29)
s
paraT =1,25 s (ramadescendente:figura7.28)
i
paraT =1,50 s (ramadescendente:figura7.28)
i
yasísucesivamente.
Figura 7.30
Espectros elásticos
de aceleración
evaluados mediante
el método
propuesto.
Período T (s)
Aceleración
Espectral
A
(g)
s
s
s
H
ROCA
A
x=5%
VALLE DE CARACAS: SISMOS CERCANOS
T
0
0
0
H = 35 m
A =0.327 g
T =0.75 s
H = 250 m
A =0.224 g
T =2.00 s
0.1125
0.30
0.3750
0.5 1.0 1.5 2.0 2.5 3.0
0.0
0.224
0.327
1.014
0.6944
0.00
0.10
0.20
0.30
0.40
0.50
0.60
0.70
0.80
0.90
1.00
1.10
1.20
1.30
1.40
7-50 VULNERABILIDAD SÍSMICA
almanperez@gmail.com 26 Mar 2017
CONSIDERACIONES NORMATIVAS ADICIONALES
Lafigura7.30muestralosespectrosdeaceleraciónresultantes.
Estos resultados claramente indican que, para una solicitación sísmica cercana, una edificación con
un período fundamental de 2 segundos estará 2,22 veces más solicitada en un depósito aluvional de
250mqueenunode35m.
En forma análoga, una edificación rígida, con un período fundamental de 0,15 segundos, estará 2.21
vecesmássolicitadaenundepósitode35mquesobreundepósitode250m.
7.13.2 Ejemplo4
Evalúe mediante el método propuesto el espectro elástico de aceleraciones en la superficie de un depósito
de 230 m de espesor ubicado en la urbanización Los Palos Grandes del valle de Caracas. Utilice como
aceleración en la superficie la mostrada en el gráfico de la figura 7.21 correspondiente al terremoto de
21
Caracas de 1967 (D=62km). Utilice como período fundamental del depósito T = 1,39 s. Suponga además
s
queelfactordeimportancia a=1.
Solución:
En lugar de utilizar los gráficos de las figuras 7.27 y 7.29, en este ejemplo utilizaremos los valores de
21
respuesta obtenidos analíticamente por Seed, Idriss y Dezfulian para un depósito de 230 m de espesor.
Así,delafigura7.21setienequeparaH=230mlaaceleraciónenlasuperficiedeldepósitoesA =0,06g.
0
1. Puntosnotablesdelespectro(GrupoII,TipoS2)
T =0,15 T =(0,15)(1,39)=0,2085 s (Tabla7.15;H>30m)
1 s
T =0,50 T =(0,50)(1,39)=0,695 s (Tabla7.15;H>30m)
2 s
b=3+0,005(62)=3,31
1,2
Enlaramadescendente: A=A a(0,695/T)
n
Losresultadosnuméricossonlosindicadosenlatabla7.16.
Tabla 7.16
Períodos A=A A
0 n
An
0,00
0,2085
0,695
0,80
1,00
1,20
0,060
0,199
0,199
0,168
0,128
0,103
1,000
3,31
3,31
2,796
2,139
1,719
Períodos A=A A
0 n
An
1,40
1,60
1,80
2,00
2,50
3,00
0,086
0,073
0,0634
0,056
0,043
0,034
1,428
1,217
1,057
0,931
0,712
0,572
VULNERABILIDAD SÍSMICA 7-51
almanperez@gmail.com 26 Mar 2017
CONSIDERACIONES NORMATIVAS ADICIONALES
Figura 7.31 Espectros elásticos de aceleración obtenidos en la superficie de un depósito de 230 m.
Período T (s)
x=5%
VALLE DE CARACAS. TERREMOTO DE 1967 M=6.3 D=62 km
Aceleración
Espectral
A
(g)
0
s
Método propuesto
Seed, Idriss y Dezfulian
(obtenido analíticamente)
H = 230 m
T =1.39 s
A =0.06g
0.2085
0.695
0.06
0.0
0.1
0.2
0.3
0.5 1.0 1.5 2.0 2.5 3.0
0.0
2. Dibujarelespectroobtenido
En la tabla 7.16 los valores de la aceleración espectral normalizada fueron hallados con el auxilio de la
figura7.28ydelatabla7.15.
La figura 7.31 muestra una comparación de los resultados obtenidos analíticamente con los
resultadosobtenidosconelmétodoaquípropuesto.
De esta comparación se desprende que existe un grado “aceptable” de similitud entre el espectro
obtenido analíticamente utilizando un registro fuente artificial y el obtenido utilizando el método
simplificado propuesto, sugiriendo este resultado la factibilidad de utilizar este procedimiento para la
evaluación de espectros elásticos de aceleración en la superficie del valle de Caracas para sismos
cercanos,intermediosolejanosdemagnitudesydistanciasepicentralesvariables.
7.13.3 Ejemplo5
Evalúe mediante el método propuesto el espectro elástico de aceleraciones en la superficie de un depósito
aluvional de 10 metros de espesor (suelo rígido, H < 30 m, tipo S1) en la ciudad de Mérida para un período
de retorno de 35 años. Utilice para ello los resultados analíticos y de campo mostrados en la figura 7.32.
Suponga que la edificación que se pretende proyectar es un hospital (a=1,3) y que la distancia a la falla es
D=25km.
7-52 VULNERABILIDAD SÍSMICA
almanperez@gmail.com 26 Mar 2017
CONSIDERACIONES NORMATIVAS ADICIONALES
Aceleración Máxima del Terreno (g)
?
?
Amplificación de aceleraciones ≈1,70 (promedio)
Período de retorno = 55 años (6.3 £ M £ 7; 8 £ D £ 12 km - Falla Boconó)
Período de retorno = 35 años (5.6 £ M £ 6; 8 £ D £ 12 km - Falla Boconó)
0.30
0.40
0.50
0.60
0.70
Roca
Superficie
A =0.46 g
A =0.68 g
A =0.40 g
A =0.27 g
0
0
0
0
0.80
0.00
0.10
0.20
0.30
0.40
0.50
0.60
0.70
0.80
Solución:
1. Respuestadeldepósito
Para un período de retorno de 35 años los valores de aceleración del terreno A y del período
0
fundamental del depósito T se obtienen directamente de la figura 7.32, y tienen por valor: A = 0,46g,
S 0
T =0,35s.
S
2. Puntosnotablesdelespectronormalizado
Se obtienen a partir de la figura 7.28 y de la tabla 7.15. Ya que el tipo de suelo en la ciudad de Mérida es
muy rígido (suelo S1), los valores de T y T del espectro tienen por valor (H < 30m): T =0,09s;
1 2 1
T =0,35s; y p=1,2.
2
3. Ordenadasdelespectroelásticodeaceleración
A =0,46 g
0
(2,8 +0,005 x 25) x 1,30x0,46=1,749
A =b aA = g
0
1
A =A =1,749g
2 1
p 1,2
Para T =0,5 s A =A (T /T ) =1,749g x (0,35/0,5) =1,14g
i i 2 2 1
p 1,2
Para T =0,8 s A =A (T /T ) =1,749 gx(0,35/0,8) =0,649 g
i i 2 2 1
p 1,2
ParaT =1,00 s A =A (T /T ) =1,749 gx(0,35/1,00) =0,496 g
i i 2 2 1
yasísucesivamente.
Ellectorpuedeterminarelprocesonuméricoydibujarelespectrodeaceleraciónresultante.
VULNERABILIDAD SÍSMICA 7-53
0.00
0.10
0.20
almanperez@gmail.com 26 Mar 2017
CONSIDERACIONES NORMATIVAS ADICIONALES
Figura 7.32 Valores máximos probables de respuesta del terreno esperados en la ciudad de
40
Mérida. (Períodos de retorno de 35 y 55 años ).
MESETA DE MÉRIDA
sección transversal típica
1400
1500
1600
1700
1400
1500
1600
1700
Mat r m r
e ial uy ígido
Río Albarregas
Roca
Roca
Río Chama
?
?
Roca
Superficie
T = 0.40 s
T = 0.30 s
T = 0.25 s
T = 0.35 s
S
S
S
S
0.00
0.10
0.20
0.30
0.40
0.50
0.60
0.00
0.10
0.20
0.30
0.40
0.50
0.60
Período de retorno = 55 años (6.3 £ M £ 7; 8 £ D £ 12 km - Falla Boconó)
Período de retorno = 35 años (5.6 £ M £ 6; 8 £ D £ 12 km - Falla Boconó)
Período Fundamental del Suelo (s)
7.14 ESPECTROSDEACELERACIÓN.SUELOSBLANDOSS3yS4.
En esta sección se propone un procedimiento algo más simple que el discutido en el Capítulo 3. En suelos
blandos, la forma del espectro de aceleración depende básicamente del período fundamental del depósito
T ydeladistanciaalafallaD.
S
Al igual que en los suelos tipo S1 (roca y rígidos) y S2 (depósitos aluvionales de suelos no-cohesivos
profundos), en suelos blandos la forma del espectro de aceleración normalizada es similar a la mostrada
enlafigura7.28.
7-54 VULNERABILIDAD SÍSMICA
almanperez@gmail.com 26 Mar 2017
CONSIDERACIONES NORMATIVAS ADICIONALES
0.4
0.1
0.6
0.5
0.3
0.2
0.1
0.4
0.0
0.0 0.3
0.2 0.6
0.5
Máxima Aceleración en la Roca (g)
Máxima
Aceleración
en
la
Superficie
(g)
1989, Loma Prieta
1985, Ciudad de México
Basada en cálculos
Relación empírica
recomendada para el
análisis (Idriss)
41
Figura 7.33 Variación de la aceleración en la superficie de depósitos de suelos blandos (adaptado de Idriss ).
Ensuelosblandos(tipoS3ytipoS4;grupoI)seproponenlosvaloresqueseindicanacontinuación:
(7-29)
Lasordenadasdelespectroelásticodeaceleraciónseobtienenmediantelasiguienterelación:
(7-30)
Enlasecuaciones(7-29)y(7-30):
A=Ordenadadelespectroelásticodeaceleración(g).
a=Factordeimportanciadelaedificación.
b=Factordeamplificaciónespectral.
A =Coeficientedeaceleraciónhorizontalenlasuperficiedeldepósito.
0
A = Aceleración normalizada obtenida a partir del espectro normalizado de aceleración propuesto en la
n
figura7.28.
En Venezuela, los valores del coeficiente de la aceleración en la superficie del depósito A pueden
0
7
obtenerse de acuerdo a lo estipulado en la tabla 4.1 de la norma COVENIN . En cualquier otro país, a partir
delosmapasdeamenaza sísmicadisponiblescorrespondientes.
En aquellos casos en los que la aceleración máxima en la roca de los depósitos de suelo blando es conocida
(análisis de riesgo sísmico por ejemplo), la aceleración en la superficie de los mismos puede
alternativamenteevaluarseconelauxiliodelafigura7.33mostradaacontinuación.
VULNERABILIDAD SÍSMICA 7-55
almanperez@gmail.com 26 Mar 2017
CONSIDERACIONES NORMATIVAS ADICIONALES
7.14.1 Ejemplo6
Encuentre el espectro normalizado de
aceleraciones en la superficie de un depósito de
suelo blando en el que se espera un terremoto de
magnitud 7.5 a una distancia epicentral de 165
km. El período fundamental del depósito es
conocido, y tiene por valor T = 0,78 s. Compare el
S
espectro así obtenido con los espectros mostrados
enlafigura7.34.
1. Puntosnotablesdelespectro
(Período
predominante)
2. Ordenadas del espectro normalizado de
aceleración
Para una distancia epicentral D = 165 km la
amplificación espectral b tiene por valor
(ecuación 7.29): b=2,8+(0,005) D
b=2,8+0,005 x 165=3,625
x = 5%
Método
propuesto
Akita, Niigata 16/06/64
M =7.5 D=165 km
(Seed, 1969).
Componente N-S
A =0.095g
T =0.78 s
s
s
0
0.975
0.39
Período T (s)
1.0 2.0 3.0
0.0
3.625
Aceleración
Normalizada
0
1
2
3
4
Figura 7.34 Comparación de espectros normalizados
de aceleración.
En dicha figura, la curva de trazos discontinuos mostrada es el resultado de una exhaustiva investigación
41
realizada por Idriss a partir de un gran número de registros de terremotos recientes reales, y otros
obtenidosmedianteprocedimientosanalíticosenlasuperficiededepósitosdesueloblando.
Por ejemplo, si la aceleración máxima esperada en la base rocosa de un depósito de suelo blando es 0,30g,
laaceleraciónesperadaenlasuperficieseríaiguala0,36g.
En general, el rango de períodos fundamentales del suelo en depósitos de suelo blando oscila entre 0,7 £ TS
£ 1,2 s, con excepción de Ciudad de México, donde debido a la enorme distancia epicentral (D»400 km) y a
la gran magnitud de los terremotos que afectan la costa del Pacífico, los períodos son iguales o mayores a 2
segundos. Cuando el período fundamental del depósito no es conocido puede suponerse para efectos
prácticosunvalordelperíodoT =1segundo.
S
7
Enestelibro,lossuelostipoS4 sonsuelosblandosenlosqueladistanciaepicentraloladistanciaalazona
42
dedisipacióndeenergíaessuperioralos140km .
7-56 VULNERABILIDAD SÍSMICA
almanperez@gmail.com 26 Mar 2017
CONSIDERACIONES NORMATIVAS ADICIONALES
ParaT=0 ; A =1,00
n
ParaT=T ; A = b= 3,625
1 n
ParaT=T ; A =b =3,625
2 n
1,8
ParaT=1,2 ; A =b (T /T)
n 2
1,8
A =3,625x (0,975/1,2) =2,495
n
1,8
ParaT=1,5 ; A =b (T /T)
n 2
1,8
A =3,625x (0,975/1,5) =1,669
n
1,8
ParaT=2 s ; A =b (T /T)
n 2
1,8
A =3,625x (0,975/2) =0,995,yasísucesivamente.
n
3. Dibujarelespectronormalizadodeaceleración
Para demostrar la efectividad del método propuesto, superpondremos el espectro obtenido con el
espectro normalizado de aceleración de la componente NS del terremoto de Akita, Niigata del 16 de
juniode1964mostradoenlafigura7.34.Elresultadoobtenidoesmuysatisfactorio.
7.15 COEFICIENTESMÍNIMOSDECORTEBASALDEDISEÑO
Basados en las consideraciones discutidas a lo largo de las secciones anteriores se propone un
procedimiento que permite evaluar los coeficientes mínimos de corte basal de diseño en edificaciones
fundadassobredepósitosdesuelotipoS1,S2,S3yS4(gruposIyII;sección3.12dellibro).
Las figuras 7.35, 7.36 y 7.37 muestran la variación propuesta de los coeficientes de corte basal con el
período fundamental de la estructura. En ellas, el factor de vida útil F se define mediante la siguiente
u
relación:
(7-31)
En esta ecuación, V representa la vida útil de la edificación en estudio. Así, para una estructura con una
u
vidaútilde40años,elfactordevidaútiltieneporvalor:
(7-31)
Para cada tipo de suelo se propone una distribución distinta, pero en todas, el coeficiente mínimo de corte
basal de diseño está relacionado directamente con: 1) el factor importancia de la edificación, 2) el tipo de
estructura,3)lavidaútildelaedificación,y4)laaceleraciónenlasuperficie.
En el caso de suelos aluvionales profundos (tipo S2), y de suelos blandos (tipo S3 y S4), el coeficiente de
cortebasalvaríaademásenfuncióndelperíodofundamentaldeldepósito,T .
S
VULNERABILIDAD SÍSMICA 7-57
almanperez@gmail.com 26 Mar 2017
T
CONSIDERACIONES NORMATIVAS ADICIONALES
Coeficiente
de
Corte
basal
C
Mínimo
Roca y suelos densos
H
Período T (s)
1.0
0.8
2.0
3.0
0.0
C
C
0.5
1
2
SUELOS TIPO S1 (GRUPO II)
0
s
u
u u
s
0
V = Vida útil de la edificación (años)
A = Coeficiente de aceleración
T = Período fundamental depósito (s)
T
Roca
A (g)
= Factor de importancia
a
F =1.15+0.2(V -25)/50
Figura 7.35
Distribución del coeficiente de corte basal
propuesta para roca y suelos rígidos tipo S1.
(7-32a)
(7-32b)
(7-32c)
Arena y grava arcillosa
de gran espesor
H
Coeficiente
M
de
Corte
basal
C
ínimo
Período T (s)
0.4 T T
0
C
C
s
0
S
1
2
T
Roca
A (g)
SUELOS TIPO S2 (GRUPO II)
0
s
u
u u
V = Vida útil de la edificación (años)
A = Coeficiente de aceleración
T = Período fundamental depósito (s)
= Factor de importancia
a
F =1.15+0.2(V -25)/50
Figura 7.36
Distribución del coeficiente de corte basal
propuesta para depósitos de suelos tipo S2.
(7-33a)
(7-33b)
(7-33c)
(7-33d)
7-58 VULNERABILIDAD SÍSMICA
C = 3,3 f C
2 0
almanperez@gmail.com 26 Mar 2017
CONSIDERACIONES NORMATIVAS ADICIONALES
En ningún caso, el factor de vida útil F será menor que 1. Este factor toma en consideración la posibilidad
u
de que una estructura experimente un mayor número de sismos a medida que su vida útil aumente.
También, en ningún caso el coeficiente de corte basal resultante será menor al valor C obtenido mediante
1
estas ecuaciones
las ecuaciones (7-32b), (7-33c) y (7-34b). En , R representa el factor de reducción de
7
respuesta,(COVENIN ,tabla6.4).Seilustraráelprocedimientomedianteejemplossencillos.
7.15.1 Ejemplo7
Encuentre la variación del coeficiente de corte basal en el valle de Caracas para edificaciones de pórticos
de concreto armado con tabiquería (tipo I') construidas sobre depósitos con espesores H=0m (roca) y
H=28m.Utiliceparaelloladistribucióndeaceleracionesenlasuperficiedelosdepósitoscorrespondiente
a sismos cercanos mostrada en la figura 7.27. Obtenga el período fundamental del depósito a partir de la
figura7.29.Supongaunfactordeimportancia a=1,unavidaútilde35añosyunniveldediseñoND3.
Solución:
Los depósitos de suelo son del tipo S1 (grupo II). En consecuencia, utilizaremos la distribución del
coeficientedecortebasal,indicadaenlafigura7.35.
1.ParaH=0m(roca)
A =A =0,28 (CuadroI;figura7.27:sismoscercanos).
0 roca
R=5 (Tabla7.6:sección7.3dellibro;tipoI';ND3)
Ts H
SUELOS BLANDOS TIPO S3 y TIPO S4 (GRUPO I)
Roca
A (g)
1
2
S S S
0
0 T
C
C
0.4 T 1.4 T 2.4 T
Período T (s)
Coeficiente
de
Corte
basal
C
Mínimo
0
s
u
u u
V = Vida útil de la edificación (años)
A = Coeficiente de aceleración
T = Período fundamental depósito (s)
= Factor de importancia
a
F =1.15+0.2(V -25)/50
Figura 7.37
Distribución del coeficiente de corte basal
propuesta para suelos blandos tipo S3 y S4.
(7-34a)
(7-34b)
(7-34c)
VULNERABILIDAD SÍSMICA 7-59
almanperez@gmail.com 26 Mar 2017
CONSIDERACIONES NORMATIVAS ADICIONALES
(ecuación7-31)
(ecuación7-32a)
(ecuación7-32b)
(Ecuación 7-32c)
2.ParaH=28m
A =A xA
0 n roca
A =1,3x 0,28 = 0,364 (CuadroI;figura7.27:sismoscercanos).
0
R=5 (Tabla7.6:sección7.3dellibro;tipoI';ND3)
F =1,19
u
f =0,238
C = f A (ecuación7-32b)
1 0
C =0,238 x 0,364 = 0,0866
1
C =1,3 C (ecuación 7-32c)
2 1
C =1,3x0,0866 =0,1126
2
Lafigura7.38muestraladistribucióndelcoeficientedecortebasalresultante.
TIPO I´ V =35 años
R = 5 a =1.00
u
VALLE DE CARACAS SUELOS TIPO S1
SISMOS CERCANOS
Período T (s)
1.0
2.0
0.8
3.0
0.0
0.5
H = 28 m
H = 0 m
. 66
0 0 6
0 0866
.
1 2
0. 1 6
Coeficiente
Mínimo
de
Corte
basal
C
0.05
0.10
0.15
Figura 7.38 Distribución del
coeficiente de corte basal
resultante.
7-60 VULNERABILIDAD SÍSMICA
almanperez@gmail.com 26 Mar 2017
CONSIDERACIONES NORMATIVAS ADICIONALES
La figura 7.39 muestra la distribución de
coeficientesdecortebasalresultante.
De esta figura se desprende por ejemplo, que
una edificación con un período fundamental
de 1,5 segundos conformada por pórticos de
concreto armado y tabiquería (tipo I'),
ubicada en Los Palos Grandes (H=275m),
debe diseñarse con un coeficiente de corte
basal 1,87 veces mayor que el coeficiente de
corte basal que dicha edificación requeriría si
estuviese fundada sobre un depósito
aluvionalde70mdeespesor.
7.15.3 Ejemplo9
Encuentre la distribución del coeficiente de
corte basal para edificaciones aporticadas de
acero sin tabiquería (tipo I), y chimeneas de
concreto armado (tipo IV), ubicadas sobre un
depósito de suelo en el área de la central
VALLE DE CARACAS SUELOS TIPO S2
0.452
0.668
0.844
Período T (s)
1.0
2.0
3.0
0.0
1.5
2.5
Coeficiente
Mínimo
de
Corte
basal
C
0.0533
.
0 0795
0.0538
0.05
0.10
0.15
SISMOS CERCANOS
H = 275 m
H = 150 m
H = 70 m
TIPO I´ V =35 años
R = 5 a=1.00
u
Figura 7.39 Distribución del coeficiente mínimo de corte
basal resultante.
7.15.2 Ejemplo8
Repita el problema anterior para edificaciones tipo I', (R=5) ubicadas sobre depósitos aluvionales del valle
deCaracasdeespesoresigualesa70,150y275mysismoscercanos.
Solución:
Los depósitos de suelo asociados a esos espesores de aluvión en el valle de Caracas son del tipo S2, (grupo
II). En este caso se utilizará la distribución de corte basal indicada en la figura 7.36. Los valores de C y C se
2 1
encuentrantabuladosacontinuación.
Variable
T (s)
S
0,4 TS
A0
C =0,06 T
0 S
f = a F /R
u
C = f A
1 0
C = 3,3 f C
2 0
H = 70 m
1,13
0,452
0,224
0,0678
0,238
0,0533
0,0533
H = 150 m
1,67
0,668
0,224
0,1002
0,238
0,0533
0,079
H = 275 m
2,11
0,844
0,224
0,1266
0,238
0,0533
0,10
Fuente
Figura 7.29
Figura 7.36
Figura 7.27
(7-33a)
(7-33b)
(7-33c)
(7-33d)
VULNERABILIDAD SÍSMICA 7-61
almanperez@gmail.com 26 Mar 2017
CONSIDERACIONES NORMATIVAS ADICIONALES
La figura 7.40 muestra la distribución del
coeficientedecortebasalresultante.
De este gráfico de desprende que una
chimenea de poca altura (0,4 £ T £ 1,4) va a
ser fuertemente solicitada en ese depósito,
mientras que una chimenea de gran altura
(T ³ 2,4), más flexible, necesitará ser
diseñada con un coeficiente de corte basal
significativamentemenor.
7.16 CONSIDERACIONESADICIONALES
En las secciones anteriores se estableció
que en el método estático equivalente la
fuerza de corte basal V , y por lo tanto el
0
V =50 años a=1.30
T = 1.00 s A =0,21
u
0
s
PLANTA CENTRO MORÓN SUELOS TIPO S3
Tipo IV
Tipo I
Período T (s)
1.0
2.0
3.0
0.0
0.4
1.4
2.4
0.0569
0.2560
. 54
0 08
0.1706
Coeficiente
de
Corte
basal
C
0.15
0.30
0.10
0.20
0.25
0.05
Figura 7.40 Distribución del coeficiente de corte
basal resultante.
hidroeléctrica Planta Centro Morón, en el estado Falcón. Los depósitos de suelo en esa localidad son
blandos (tipo S3; grupo I). El espesor del aluvión es de 50 metros y el período fundamental promedio del
43,44
depósito T es aproximadamente igual a 1 segundo . Considere las estructuras como edificaciones
S
esenciales (a=1,3). Considere como vida útil de la edificación 50 años y el coeficiente de aceleración A =
0
0,21. AsumacomoniveldediseñoND3.
Solución:
1.Puntosnotables (figura7.37)
0,4 T =0,4x1=0,4s 2,4 T =2,4x1=2,4s
S S
1,4 T =1,4 x 1= 1,4s F =1,15 +0,2 (50-25)/50=1,25
S u
2.CálculodeC y C
1 2
C = f A
1 0
C =1,5 C
2 1
2,4 TS
0,0569
0,0854
2,4
0,1706
0,256
2,4
Ec. (7-34b)
Ec. (7-34c)
Figura 7.37
Variable
a
ND
R
Vu
Fu
f = a F /R
u
A0
Tipo I
1,3
ND3
6
50
1,25
0,2708
0,21
Tipo IV
1,3
ND3
2
50
1,25
0,8125
0,21
Fuente
Dato
Dato
Tabla 7-6
Dato
Ec. (7-31)
Ec. (7-34a)
Dato
7-62 VULNERABILIDAD SÍSMICA
almanperez@gmail.com 26 Mar 2017
CONSIDERACIONES NORMATIVAS ADICIONALES
=
Puede concluirse que la ecuación V m A
0 d
W, al perecer muy simple, implícitamente
toma en consideración una gran parte de las
variables sísmicas que intervienen en el
diseño sismorresistente de edificaciones.
Decimos una gran parte y no la totalidad
porque no están incluidas en esa ecuación
otras variables de tipo constructivo, no
menos importantes, como son: a) calidad de
los materiales, b) distribución de la
tabiquería, c) defectos constructivos, y d)
falta de inspección adecuada durante la
etapaconstructiva.
Conviene resaltar que la omisión o
subestimación en el diseño de las variables
de tipo constructivo pueden echar por tierra
todas las consideraciones analíticas y los
resultados del software utilizado, por muy
sofisticado que éste sea, aumentando
exponencialmente la vulnerabilidad de la
edificación, tal y como se ilustra en las
figuras7.41y7.42.
Debe además tenerse presente que el
movimiento sísmico actúa sobre la
edificación ya construida y no sobre la
idealización elaborada por el proyectista y
representada en los cálculos y planos
estructurales.
Figura 7.41 Colapso parcial de módulo estructural durante
la etapa constructiva, (Foto J.L. Alonso).
Figura 7.42 Colapso de losa de concreto armado durante el
proceso de vaciado. Fallas del encofrado, (Foto J.L. Alonso).
coeficiente de corte basal C, dependen directamente de la forma del espectro de aceleraciones reducido de
diseño.LaordenadaA dependeasuvezdelperíodofundamentaldelaestructuraT.
d
Enotraspalabras,V y C dependendelassiguientesvariables:
0
• Variablesgeológicas:Sismicidaddelazona;aceleracióndelterrenoytipodesuelo.
• Variables estructurales: Tipo de estructura; período de la edificación; distribución de rigideces y masas;
importancia de la edificación; uso de la edificación; nivel de diseño seleccionado; material de construcción
yfactordereducciónderespuestaR.
VULNERABILIDAD SÍSMICA 7-63
almanperez@gmail.com 26 Mar 2017
CONSIDERACIONES NORMATIVAS ADICIONALES
Hacemos estos comentarios pues más de un
ingeniero se inclinaría a pensar que con la
disponibilidad de formas espectrales (tipo S3
y S4) y/o de coeficientes de corte basal se
resuelve el problema de los suelos blandos.
Nadamáslejanoalarealidad.
En ingeniería de cimentaciones existen
soluciones técnicas al problema. Por ejemplo,
el empleo de pilotes profundos de longitudes
superioresalos24ó30metros.
Esta solución puede ser económicamente
viable en el caso de edificios de 8 ó más pisos,
en los que el costo de este tipo de cimientos
se compensa con el número de apartamentos
de vivienda, oficinas, locales comerciales o
Figura 7.43 Edificios afectados por el efecto de licuefacción.
45
Terremoto de Kocaeli, Turquía, 1999 (Foto: EERI )
simplementeporlaimportanciadelaedificación.
Sin embargo, en el caso de construcciones de viviendas livianas (casas de uno o dos niveles), galpones
industriales,etc.,lasoluciónconpilotesprofundosesdefinitivamentemuycostosa.
Existen otras alternativas, como son el empleo de losas de cimentación de gran peralte, que en el caso de
viviendasresultaríantambiénmuycostosas.
Es en estos casos cuando se hace necesario emprender técnicas de mejora de terrenos con estas
características orientadas a aumentar su capacidad portante y de esta manera estabilizar los suelos de
tipogranular,reduciendoasísudeformabilidad.
En la actualidad existen varios procedimientos de mejora de terrenos, entre los que cabe destacar los
46,47
siguientes :
7.16.1 ComentariossobrelosSuelosBlandos
En el Capítulo 3 se hizo referencia al fenómeno de licuefacción que suele ocurrir durante la acción de un
sismoensuelosno-cohesivossaturados,generalmentearenasylimoslibresdepartículasdearcilla.
Durante este proceso, conocido también como licuación, se produce una pérdida de capacidad de soporte
de algunos estratos sumergidos que se traduce en el hundimiento parcial de algunos estratos del
depósito.Suefectoenedificacionesnopuedesermásdesastroso,(figura7.43).
Suelepresentarseenzonas costeras,lagosyriberasdelosríos.Afectaatodo tipodeobrasciviles:puentes,
edificaciones,carreteras,taludes,etc.
7-64 VULNERABILIDAD SÍSMICA
almanperez@gmail.com 26 Mar 2017
CONSIDERACIONES NORMATIVAS ADICIONALES
La figura 7.44 muestra un ejemplo de edificaciones con este
tipodefachadas.
A pesar de tantas y valiosas funciones quedan todavía, sin
embargo, varias incógnitas e incertidumbres en cuanto a la
predicción del comportamiento de tantos y diferentes tipos de
vidrios como elementos de fachada, ante la magnitud y
característicasdelasaccionessísmicas.
Tal comportamiento, de ser inadecuado, podría traducirse en
la fragmentación y/o estallido de tales elementos, con la
consecuente producción de daños a personas o bienes que, de
algunaforma,tendríanqueserlegalmentereparados.
A los fines prácticos de las ordenanzas y de la norma para
edificaciones sismorresistentes, y dadas las incertidumbres
anotadas, las autoridades municipales encargadas de
conformar y fiscalizar las construcciones nuevas o en proceso
de reparación o mantenimiento deben establecer
disposiciones constructivas de aplicación obligatoria a los
productores y proveedores de los diferentes tipos de
elementos de vidrio utilizados en el tratamiento de fachadas
quegaranticensubuencomportamientoduranteterremotos. Figura 7.44 Edificio con fachadas de vidrio.
• Sustituciónyvibrocompactación • Vibroflotaciónyvibrosustitución
• Métododeprecarga • JetGrouting
• Compactacióndinámica • Inyecciones
La selección de cuál es el procedimiento de mejora más apropiado depende entre otras causas del costo de
suejecuciónydelaimportanciadelaedificación.
7.16.2 FachadasdeVidrio
Es evidente que con el uso de los vidrios reflejantes (curtain walls) en edificios de oficina que proliferan en
el ámbito de las ciudades modernas se ha intentado cumplir con cuatro funciones que se manifiestan
comomodificadores.
De este modo actúan: a) como un modificador climatológico, que mejora el comportamiento térmico y
proporciona un microclima para los usuarios; b) como un modificador económico, mediante la manera en
que por su presencia se abarata el costo; c) como un modificador estético, ya que permiten que la pureza
geométrica de la forma se exprese con mayor abstracción; y d) como un modificador simbólico, en virtud
dequelaimagendeledificioinfluyeenlospropietarios,usuariosyobservadoresdelmismo.
VULNERABILIDAD SÍSMICA 7-65
almanperez@gmail.com 26 Mar 2017
CONSIDERACIONES NORMATIVAS ADICIONALES
7.17 BIBLIOGRAFÍA SELECCIONADA
7.17.1 BibliografíaRecomendada
Sanabria, J., Lamberti, B., Pardo S.E., Sucre, A., Azpúrua, P.P., Pérez La Salvia, H., Olivares, A.E., Briceño, F.,
Castellanos, S., Lustgarten, P. y Planchart M.A., (1968), El Sismo de Caracas de 1967, Primera Fase, Comisión
PresidencialParaelEstudiodelSismo,MinisteriodeObrasPúblicas,Caracas,RepúblicadeVenezuela.
Grases, J., (1968), El Sismo de Caracas de 1967. Estudios Orientados Hacia su Interpretación a Partir del
ComportamientodeEstructuras.BoletínTécnicoIMME,VI(23-24):3-125,Caracas,RepúblicadeVenezuela.
Comisión Presidencial, EstudiodelSismoOcurridoenCaracasel29deJuliode1967.SegundaFase.VolúmenesA
y B, Ministerio de Obras públicas, Editado por la Fundación Venezolana de Investigaciones Sismológicas,
FUNVISIS,(1978),Caracas,RepúblicadeVenezuela.
Bozzo, L.M. y Barbat, A.H., (2000), Diseño Sismorresistente de Edificios. Técnicas Convencionales y Avanzadas,
EditorialReverté,S.A.,Barcelona,España.
Uang, Chia-Ming, Bruneau, M., Whittaker, A.S., and Tsai Key-Chyuan, (2001), Seismic Design of Steel
Structures, Chapter 9, The Seismic Design Handbook, Second Edition, Edited by Farzad Naeim, Kluwer
AcademicPublishers.
Derecho, A.T., and Kianoush, M.R., (2001), Seismic Design of Reinforced Concrete Structures, Chapter 10, The
SeismicDesignHandbook,SecondEdition,EditedbyFarzadNaeim,KluwerAcademicPublishers.
Grases, J., (2002), Introducción a la Evaluación de la Amenaza Sísmica en Venezuela. Acciones de Mitigación,
Conmemoración del Terremoto Cuatricentenario de Caracas, Fundación Pedro Grases, República
BolivarianadeVenezuela.
Bertero, R.D. and Bertero, V.V., (2004), Performance-Based Seismic Engineering: Development and Application
ofaComprehensiveConceptualApproachtotheDesignofBuildings, Chapter8, Earthquake EngineeringFrom
Engineering Seismology to Performance-Based Engineering, Edited by Yousef Bozorgnia and Viltelmo V.
Bertero,ICC,CRCPress.
Krawinkler, H. and Miranda, E., (2004), Performance-Based Earthquake Engineering, Chapter 9, Earthquake
Engineering from Engineering Seismology to Performance-Based Engineering, Edited by Yousef
BozorgniaandViltelmoV.Bertero,ICC,CRCPress.
Norma Venezolana FONDONORMA 1753:2006, (2006), Proyecto y Construcción de Obras de Concreto
Estructural,(1raRevisión)
7-66 VULNERABILIDAD SÍSMICA
almanperez@gmail.com 26 Mar 2017
7.17.2 BibliografíaConsultada
1
Seed, H.B., Ugas, C. and Lysmer, J., (1974), Site-Dependent Spectra for Earthquake Resistant Design, Report
No.EERI74-12,November,CollegeofEngineering,UniversityofCalifornia,Berkeley.
2
Mohraz, B., (1976), A Study of Earthquake Response Spectra for Different Geological Conditions, Bull. Seism.
Am.,Vol.6,No.3,915-935.
3
Alonso, J.L. and Urbina, L., (1978), A New Microzonation Technique for Design Purposes, Proceedings of the
SecondConferenceonMicrozonation,VolumeII,pag.523-534,SanFrancisco,California,U.S.A.
4
Borcherdt, R.D., (1994), Estimates of Site-Dependent Response Spectra for Design,(Methodology and
Justification),EarthquakeSpectra,Vol.10,No.4,617-653.
5
Alonso, J.L., (1992), Spectral Curves -Versus - Distance and Dynamic Site-Periods. Proceedings of the Tenth
WorldConferenceonEarthquakeEngineering,Madrid,Vol2,pp793-798.
6
Hart,G.C.andWong,K.,(2000),StructuralDynamicsforStructuralEngineers,JohnWiley&Sons,Inc.
7
Norma Venezolana COVENIN 1756-1:2001, (2001), Edificaciones Sismorresistentes. Parte I. Articulado,
RepúblicaBolivarianadeVenezuela.
8
Norma Venezolana COVENIN MINDUR (Provisional) 2002-88, (1988) Criterios y Acciones Mínimas Para el
ProyectodeEdificaciones,Caracas,RepúblicadeVenezuela.
9
The Uniform Building Code (1997), Volume 2, Structural Engineering Design Provisions, International
ConferenceofBuildingOfficials,UBC-97.
10
IBC-2000,(2000),InternationalBuildingCode,StructuralProvisions.
11
ACI 318S-05, (2005), Requisitos de Reglamento para Concreto Estructural (ACI 318S-05) y Comentario,
VersiónenEspañol.AmericanConcreteInstitute.
12
TamboliA.R.,(1999),HandbookofStructuralSteelConnectionDesignandDetails,McGrawHill.
13
NEHRP, (National Earthquake Hazards Reduction Program), (1997), Recommended Provisions for the
DevelopmentofSeismicRegulationsforNewBuildingsandOthersStructures,Washington,D.C.,USA.
14
Uang, C.M., (1991), Establishing R (or R ) and Cd Factors for Building Seismic Provisions, Journal of
N
StructuralEngineering,ASCE,Vo.117,No.1pp19-28.
CONSIDERACIONES NORMATIVAS ADICIONALES
VULNERABILIDAD SÍSMICA 7-67
almanperez@gmail.com 26 Mar 2017
15
SEI/ASCE (2003), Minimum Design Loads for Building and Other Structures, (SEI/ASCE 7-02), Structural
EngineeringInstitute,AmericanSocietyofCivilEngineers,Reston,VA.,376p.
16
Wilson, E.L., and Habibullah, A., (1987), A Static and Dynamic Analysis of Multi-story Buildings P-Delta
Effects,EarthquakeSpectra,EarthquakeEngineeringResearchInstitute,Oakland,California,Vol.3,No.2.
17
Naeim, F., (2001), Design for Drift and Lateral Stability, Chapter 7, The Seismic Design Handbook, Second
Edition,EditedbyFarzadNaeim,KluwerAcademicPublishers.
18
Scholl, R.E., (1984) Brace Dampers: An Alternative Structural System for Improving the Earthquake
Performance of Buildings, Proceedings of the 8th World Conference on Earthquake Engineering, San
Francisco,Vol5,PrenticeHall.
19
MOP, (1967), Norma Provisional Para Construcciones Antisísmicas, Ministerio de Obras Públicas, Dirección
deEdificios,Caracas,RepúblicadeVenezuela.
20
MOP, (1955), Normas Para el Cálculo de Edificios, Artículo 7, Ministerio de Obras Públicas, Dirección de
Edificios,Caracas,RepúblicadeVenezuela.
21
Seed, H.B., Idriss, I.M., and Dezfulian H., (1970), Relationships Between Soil Conditions and Buildings
Damage in the Caracas Earthquqke of July 29, 1967, Report No. EERC 70-2, College of Engineering, University
ofCalifornia,Berkeley.
22
Norma Venezolana COVENIN 1756-82-87, (1987) Edificaciones Antisísmicas. Ministerio del Desarrollo
Urbano,DireccióndeGeneralSectorialdeEquipamientoUrbano,Caracas,RepúblicadeVenezuela.
23
Seed, H.B., and Alonso, J.L., (1973), Soil-Structure Interaction Effects in the Caracas Earthquake of 1967, Fifth
WorldConferenceonEarthquakeEngineering,Rome,Italy,June.
24
Seed, H.B., y Alonso, J.L., (1974), Efectos de Interacción Suelo-Estructura en el Terremoto de Caracas de 1967,
Versión Ampliada, I Congreso Venezolano de Sismología e Ingeniería Sísmica, Caracas, Octubre. República
deVenezuela.
25
Alonso, J.L., (1996), Estudio Propuesto Para la Implementación de Ordenanzas Urbanísticas del Municipio
Chacao Tomando en Cuenta Las Condiciones Locales de Sismicidad, Estudio realizado para la Alcaldía de
Chacao,OficinaLocaldePlaneamientoUrbano.Caracas,RepúblicadeVenezuela.
26
Bertero , V.V., Fratessa, P.F., Mahim, S.A., Sexton, J.H., Scordelis, A.C., Wilson, E.L., Wyllie, L.A., Seed, H.B.,
and Penzien, J., (1970), Seismic Analysis of the Charaima Building, Caraballeda, Venezuela, Report No. EERC
70-4,CollegeofEngineering,UniversityofCalifornia,Berkeley.
CONSIDERACIONES NORMATIVAS ADICIONALES
7-68 VULNERABILIDAD SÍSMICA
almanperez@gmail.com 26 Mar 2017
27
Weston Geophysical Engineers Int. Inc., (1968), Investigaciones Sísmicas del Subsuelo en el Valle de Caracas
y en el Litoral Central, Estudio realizado bajo la planificación y supervisión de la Comisión Presidencial Para
elEstudiodelSismo,Segundafase,Caracas,RepúblicadeVenezuela.
28
Kantak, P., (2000), Espesores de los Sedimentos y Principales Unidades Geológicas del Valle de Caracas, Taller
Internacional, FUNVISIS, Serie Técnica No. 1-2001, pp. 99-104, Caracas, República Bolivariana de
Venezuela.
29
Rocabado, V., Schmitz, M., Malavé, G, y Enomoto, T., (2000), Períodos Fundamentales y Amplificación del
Suelo de la Ciudad de Caracas Utilizando la Técnica de Nakamura, Taller Internacional, FUNVISIS, Serie
TécnicaNo.1-2001,pp.135-144,Caracas,RepúblicaBolivarianadeVenezuela.
30
Alonso, J.L., y Larotta, J., (1977), Seismic Risk and Seismic Zoning of the Caracas Valley, Proc, 6th World
ConferenceonEarthquakeEngineering,NewDelhi,India,Vol.2,pp.419-424.
31
Seed, H.B:, (1969), The Influence of Local Soil Conditions on Earthquake Damage, Reprint of the State of the
ArtLectureonSoilDynamics,MexicoCity,August.
32
Bolt,B.A.,(1999),Earthquakes,FourthEdition,W.H.FreemanandCompany,NewYork.
33
Fiedler, G., (1961), Áreas Afectadas por Terremotos en Venezuela, Memorias III Congreso Geol. Venezolano,
TomoIV,pp.1791-1810,Caracas,RepúblicadeVenezuela.
34
Grases, J., (1979), Investigación Sobre los Sismos Destructores que han Afectado el Oriente de Venezuela, Delta
delOrinocoyRegionesAdyacentes,ProyectoINTEVEP,2Vol.,ElTambor,RepúblicadeVenezuela.
35
Grases, J., (1970), El Terremoto de 1812 y sus Efectos, Boletín Técnico IMME, VIII (29-30):103-123, Caracas,
RepúblicadeVenezuela.
36
Jacubowicz, E., y Larotta, S.J., (1974), Terremoto del 29 de Octubre de 1900, Mem. I Congreso Venezolano de
Sismología e Ingeniería Sísmica, Caracas/Véase también, Boletín Técnico IMME, XI (47):23-78, Caracas,
repúblicadeVenezuela.
37
Pacheco, J., y Sykes, L.R., (1992), Seismic Moment Catalog of Large Shallow Earthquakes, 1900 to 1989, Bull
Seism,Soc.Am.,1306-1349.
38
Acosta, L., y De Santis, F., (1997), Mapa Inventario de Licuación de Suelos en Venezuela, FUNVISIS, III
ConferenciaLatinoamericanadeIngenieríaGeotécnica,Jóvenes,Caracas,RepúblicadeVenezuela.
39
Seed, H.B., and Idriss, I.M., (1982), Ground Motions and Soil Liquefaction During Earthquakes, Engineering
Monographs on Earthquake Criteria, Structural Design and Strong Motions Records, Earthquake
CONSIDERACIONES NORMATIVAS ADICIONALES
VULNERABILIDAD SÍSMICA 7-69
almanperez@gmail.com 26 Mar 2017
EngineeringResearchInstitute,Berkeley,California.
40
Alonso, J.L., (1977) Microzonificación Sísmica de Mérida. Espectros Sísmicos, Coeficientes de Corte Basal de
Diseño y Recomendaciones Finales, Tomo III, Segunda Edición, Ministerio de Desarrollo Urbano y de Energía
yMinas,Caracas,RepúblicadeVenezuela.
41
Idriss, I.M., (1990), Response of Soft Soil Sites During Earthquakes, A Memorial Symposium to Honor
ProfessorHarryBoltonSeed,Berkeley,California,Vol.2,BitechPublishers,Ltd.
42
Alonso, J.L., (1992), Spectral Curves - versus - Distance and Dynamic Site-Periods, Proceedings, Tenth World
ConferenceonEarthquakeEngineering,Vol.2,pp793-798,Madrid,Spain.
43
Alonso, J.L., (1976), Estudio de la Respuesta de los Depósitos de Suelo de Planta Centro Morón Durante
Terremotos, Central Hidroeléctrica Planta Centro Morón, CADAFE, (Junio), Caracas, República de
Venezuela.
44
Alonso, J.L., (1977), Estudio Sísmico de las Unidades 3 y 4 de la Central Hidroeléctrica Planta Centro Morón
DuranteTerremotos,CADAFE,(Diciembre),Caracas,RepúblicadeVenezuela.
45
EERI, Earthquake Spectra, (1999), 1999Kocaeli,Turkey,EarthquakeReconnaissanceReport, Editors: T. Leslie
Youd,Jean-PierreBardetandJonathanD.Bray,Oakland,California.
46
García, A., Sacristán, J.A., Ortega, F., González, P., Hernández, R.J., Pascual, R., Sánchez-Ostiz, A., E
Irigoyen, D., (2003), Manual de Edificación. Mecánica de los Terrenos y Cimientos, Departamento de
Edificación,E.T.S.A.,UniversidaddeNavarra,CIE,Dossat2000,España.
47
Amundaray, J.I., (2006), Suelos Potencialmente Licuables y Medidas de Remediación, Ingeniería Forense y
EstudiosdeSitio,BANESCOSegurosC.A.,EditorJoséGrases,RepúblicaBolivarianadeVenezuela.
CONSIDERACIONES NORMATIVAS ADICIONALES
7-70 VULNERABILIDAD SÍSMICA
almanperez@gmail.com 26 Mar 2017
8.1 Introducción
8.2 Principios Básicos
8.3 Métodos de Análisis
8.4 Grados de Libertad
8.5 Método de la Rigidez
8.6 Sistema Coordenado Global
8.7 Sistema Coordenado Local
8.8 Introducción al Cálculo de Deflexiones
8.9 Elemento Estructural Básico
8.10 Generación de la Matriz de Rigidez Básica
8.11 Matriz de Rigidez de la Estructura
8.12 Transformaciones de Desplazamiento. Método Estándar
8.13 Método de la Rigidez Directa
8.14 Miembros de Armaduras Planas
8.15 Vigas con Rigidez a Flexión
8.16 Ensamblaje de la Matriz de Rigidez Total
8.17 Restricciones en los Apoyos. Formulación Matricial
8.18 Condensación Estática. Caso Sísmico
8.19 Cargas Aplicadas en los Miembros
8.20 Programa Gauss3
8.21 Bibliografía Seleccionada
8Introducción
al
Análisis
Matricial
de
Estructuras
almanperez@gmail.com 26 Mar 2017
INTRODUCCIÓN AL ANÁLISIS MATRICIAL DE ESTRUCTURAS
8-2 VULNERABILIDAD SÍSMICA
Modelo analítico de una estructura de 25 pisos.
almanperez@gmail.com 26 Mar 2017
VULNERABILIDAD SÍSMICA 8-3
8 IntroducciónalAnálisisMatricialdeEstructuras
8.1 INTRODUCCIÓN
Durante muchos años los ingenieros se vieron obligados a resolver problemas estructurales mediante la
aplicación de métodos matemáticos clásicos de álgebra lineal. Este trabajo resultó siempre ser tedioso, y
enalgunasocasionesimposiblederealizar.
El advenimiento y desarrollo de las computadoras ha tenido un impacto muy significativo en el campo del
análisis estructural. Gracias a ello, hoy en día es posible resolver problemas de ingeniería que involucran
la resolución de sistemas de miles de ecuaciones, siendo este logro posible no solo gracias a la tecnología
alcanzada en el área de la informática, sino también gracias al desarrollo de software especializado
basado en técnicas de análisis matricial y de cálculo numérico orientadas a la resolución de sistemas
estructurales complejos. Estas técnicas resultan especialmente útiles en el análisis dinámico de
estructuras en las que se involucra la variable tiempo y en la evaluación de las frecuencias y deformadas
modales.
Conelfindeorientaralosestudiantesyprofesionalesnofamiliarizadosconelanálisisestáticoydinámico
de estructuras, en este Capítulo se discuten procedimientos matriciales relacionados con los siguientes
aspectos: evaluación de la matriz de rigidez de la estructura mediante el método de la rigidez;
incorporación de las condiciones de apoyo en la matriz de rigidez de la estructura; técnica de la
condensaciónestáticaysuaplicaciónalcasosísmicoycargasaplicadasenlosmiembros.
almanperez@gmail.com 26 Mar 2017
8-4 VULNERABILIDAD SÍSMICA
8.2 PRINCIPIOSBÁSICOS
Los métodos de análisis estructural se dividen en dos grupos: aquellos que consideran a la estructura
como un medio continúo, y aquellos que la consideran como un sistema formado por el ensamblaje de un
númerofinitodeelementosdiscretosinterconectadosaunnúmerofinitodepuntosdenominadosjuntas.
En este libro, consideraremos a la estructura como un conjunto discreto de elementos en el que las juntas
se ubican en la intersección de los ejes longitudinales de los miembros, que a su vez están en equilibrio
estable bajo la acción de las cargas externas. Esta concepción de la estructura es muy ventajosa, pues
permite su representación matemática en forma matricial, sentando las bases para un proceso
sistemáticoycomputarizado.
Las fuerzas y parejas de momentos que actúan sobre una estructura se clasifican en dos tipos: fuerzas
externasyfuerzasinternas.
Lasfuerzasexternasseclasificanasuvezenfuerzasexternasaplicadasyenfuerzasdereaccióngeneradas
en los soportes. Las fuerzas aplicadas, usualmente denominadas acciones o cargas, tienden a ocasionar
desplazamientosenlaestructuraysonnormalmentevaloresconocidos.
Las fuerzas de reacción o reacciones, son fuerzas ejercidas por los soportes de la estructura que tratan de
impedir el movimiento del conjunto y de mantener el equilibrio. Las reacciones son normalmente
incógnitasydebendeterminarseanalíticamente.
Las fuerzas internas son fuerzas y momentos que se generan en los miembros bajo la acción de las fuerzas
externas. Tienen igual magnitud pero de signo contrario. No aparecen en las ecuaciones de equilibrio de la
estructurayaqueseanulanentresí.
Las fuerzas internas se determinan aplicando las ecuaciones de equilibrio estático en cada miembro de la
estructura.
Consideremos, por ejemplo, que el sistema estructural de la figura 8.1 está formado por elementos
arbitrarios de cualquier geometría, a, b, c, …p, etc., unidos entre sí en las juntas A, B, C, D y E. Supongamos
...
además,quesobredichosistemaactúan enlasjuntasungrupodefuerzasexternasR ,R , R ,etc.
1 2 n
Bajo la acción de este grupo de cargas o fuerzas externas, la estructura experimenta desplazamientos según
la dirección de las cargas actuantes. Así, r es el desplazamiento medido según la dirección de la carga externa
1
R ;r eslarotacióndelajuntaBmedidasegúnladireccióndelafuerzaexternaR ,yasísucesivamente.
1 3 3
Aislemos ahora el elemento p del sistema, tal y como se muestra en la figura 8.2. Bajo la acción de las
cargas y desplazamientos externos, el elemento p se deforma, produciéndose a su vez fuerzas internas en
ladireccióndedichasdeformaciones.
INTRODUCCIÓN AL ANÁLISIS MATRICIAL DE ESTRUCTURAS
almanperez@gmail.com 26 Mar 2017
VULNERABILIDAD SÍSMICA 8-5
v
B''
B
C
C''
vi
v
i
s
s
s
p
p
k
p
p
k
p
p
j
j
p
E
Figura 8.2 Sistema de fuerzas y deformaciones internas del elemento p.
INTRODUCCIÓN AL ANÁLISIS MATRICIAL DE ESTRUCTURAS
r
A
A' B'
B
C
C' 3
b
a
c
p
Rn
n
r
3
R
1
r
r2
D
E
R2
R1
i
En la figura 8.2, S representa la fuerza interna del miembro p generada según la dirección i, mientras que
p
i i
V esladeformaciónresultantemedidasegúnladireccióndelafuerzainternaactuante S .
p p
Es evidente que cuando un sistema estructural tal como el mostrado en la figura 8.1 es sometido a un
conjunto de fuerzas externas aplicadas en las juntas, el sistema se desplaza en la dirección de dichas
fuerzas. Como consecuencia de los desplazamientos de las juntas, los elementos que en ellas concurren
también se deforman y ofrecen resistencia a dichas deformaciones, originándose fuerzas internas que
estánenequilibrioconlasfuerzasexternas.
Figura 8.1 Sistema estructural de carga R y desplazamiento r.
almanperez@gmail.com 26 Mar 2017
8-6 VULNERABILIDAD SÍSMICA
INTRODUCCIÓN AL ANÁLISIS MATRICIAL DE ESTRUCTURAS
8.3 MÉTODOSDEANÁLISIS
Las ecuaciones básicas del análisis estructural se derivan directamente a partir del equilibrio de las
fuerzas,delacompatibilidaddelosdesplazamientosydelasrelacionesfuerza-desplazamiento.
La compatibilidad se obtiene por geometría relacionando los desplazamientos de las juntas con las
deformaciones generadas en los extremos de los miembros. Las relaciones fuerza-desplazamiento se
establecen entre las fuerzas y deformaciones de los extremos de los miembros y entre las fuerzas nodales
aplicadas en las juntas y los desplazamientos de las mismas. Finalmente, el equilibrio en cada nodo o
junta de la estructura requiere que todas las fuerzas nodales expresadas en función de los
desplazamientos no conocidos deben ser iguales a las cargas externas aplicadas. De esta manera, si las
fuerzasenlasjuntassonconocidas,podremosevaluarlosdesplazamientos.
Básicamente existen dos métodos de análisis estructural: el método de las fuerzas y el método de los
desplazamientos también conocido como el método de la rigidez. La tabla 8.1 muestra las diferencias
fundamentalesexistentesentreambosmétodos.
Tabla 8.1 Comparación de métodos de análisis estructral
Método de las Fuerzas Método de los Desplazamientos
(1) Incógnitas: fuerzas en los miembros.
(2) Establece la matriz de transformación de
fuerzas.
(3) Evalúa las matrices de flexibilidad de los
miembros.
(4) Obtiene la matriz de flexibilidad total de la
estructura.
(5) Expresa los desplazamientos de las juntas
en función de las fuerzas en ellas aplicadas.
(1) Incógnitas: desplazamientos de las juntas.
(2) Establece la matriz de transformación
desplazamiento-deformación.
(3) Evalúa las matrices de rigidez de los
miembros.
(4) Obtiene la matriz de rigidez total de la
estructura.
(5) Expresa las fuerzas de las juntas en función
de los desplazamientos de las mismas.
La figura 8.3 resume esquemáticamente las transformaciones matriciales posibles que relacionan los
elementosestructuralesconelconjuntodecargasydesplazamientosdelsistemaensamblado.
Enellaseidentificanlassiguientesmatricesdetransformación:
k = Matrizderigidez deloselementosencoordenadaslocales.
f = Matrizdeflexibilidaddeloselementosencoordenadaslocales.
b = Matrizfuerzaexterna-fuerzainterna.
e = Matrizfuerzainterna-fuerzaexterna.
h = Matrizdeformación-desplazamiento.
a = Matrizdesplazamiento-deformacióninterna.
almanperez@gmail.com 26 Mar 2017
VULNERABILIDAD SÍSMICA 8-7
INTRODUCCIÓN AL ANÁLISIS MATRICIAL DE ESTRUCTURAS
R = Vectorfuerzaexterna.
s = Vectorfuerzainterna(deloselementos).
r = Vectordesplazamientodelasjuntas.
v = Vectordeformacióninterna(deloselementos).
K = Matrizderigideztotaldelaestructura.
F = Matrizdeflexibilidadtotaldelaestructura.
F
R
K
a
k
e
s v r
h
f
b
x
x =
= x = x =
= x = x = x
= x
Figura 8.3 Matrices de transformación asociadas a cada método de análisis.
Método
de
los
Desplazamientos
Método
de
las
Fuerzas
En este libro se ha elegido el método de los desplazamientos como método de análisis. En las próximas
secciones se discutirán los fundamentos teóricos básicos del método estándar de los desplazamientos y
delmétododerigidezdirecta.
8.4 GRADOSDELIBERTAD
Los grados de libertad de una estructura se definen como el número mínimo de parámetros necesarios
para describir de manera única la configuración deformada de la estructura. Estos parámetros pueden ser
ciertos desplazamientos y rotaciones en diversos puntos preseleccionados de la estructura, denominados
juntas o nodos, que tienen lugar alrededor y según la dirección de los ejes cartesianos X, Y, Z, y en los que
almanperez@gmail.com 26 Mar 2017
8-8 VULNERABILIDAD SÍSMICA
1
Figura 8.4 Grados de libertad de sistemas estructurales planos y espaciales típicos, (Adaptado de Laible J.P ).
INTRODUCCIÓN AL ANÁLISIS MATRICIAL DE ESTRUCTURAS
se han discretizado o concentrado las masas del sistema estructural en las juntas. En un sistema así
idealizado, cada masa tiene 6 posibles grados de libertad. En el caso de sistemas planos cada junta posee 3
grados de libertad: una rotación alrededor del eje Z normal al plano, y dos desplazamientos según las
direccionescartesianasX,Y.
La figura 8.4 muestra los grados de libertad de sistemas estructurales planos y espaciales en los que los
elementos se interconectan en sus extremos. En esta figura, N representa el número total de grados de
libertad de las juntas incluyendo los grados de libertad restringidos NGLr de los apoyos, siendo NJ el
númerodejuntas.
En la figura 8.4c no se han indicado, por razones de espacio, los grados de libertad restringidos en las
juntas de los apoyo según las direcciones cartesianas correspondientes. Los desplazamientos asociados a
los grados de libertad restringidos son conocidos, cero en los ejemplos mostrados, pudiendo
eventualmente corresponder a asentamientos estimados del terreno. Están indicados en la figuras 8.4a,
8.4b,y8.4dmediantelíneasdiscontinuas.
NJ=12
N=12x2=24
NJ=12
N=12x6=72
NGLr=6x3=18
NGL=54
NGLr=3
NGL=24-3=21
(b) NGLr=6
NGL=18-6=12
NJ=6
N=6x3=18
NJ=5
N=5x3=15
(d)
(a)
(c)
NGLr=6
NGL=9
almanperez@gmail.com 26 Mar 2017
VULNERABILIDAD SÍSMICA 8-9
INTRODUCCIÓN AL ANÁLISIS MATRICIAL DE ESTRUCTURAS
Alternativamente, la forma desplazada de un miembro estructural puede expresarse en términos de una
ecuación, por lo general un polinomio, cuyos coeficientes definen la posición de la curva elástica y en
consecuenciasudeformada.
De esta manera resulta posible tratar cualquier estructura de múltiples grados de libertad como una
estructura de un solo grado de libertad si se supone que sus desplazamientos están definidos por un
patrón de deformación o forma deformada conocida, cuyas amplitudes, en el caso dinámico, dependen de
unacoordenadageneralizadapreseleccionadaquevaríaenfuncióndeltiempo.
La figura 8.5 muestra un sistema generalizado típico de un grado de libertad. En dicha figura, por ejemplo,
el desplazamiento en cualquier punto del eje de la columna empotrada sometida a la acción del sistema de
cargas P(y, t) mostrado puede expresarse en función de la deformada f(y), y de la coordenada generalizada
X(t),talycomoseindicaacontinuación:
El valor máximo del desplazamiento en el tope ocurrirá cuando la coordenada generalizada alcance su
valormáximo.Así,para y=L,seobtiene:
Figura 8.5 Sistema generalizado de 1 grado de libertad
m(y): Masa por unidad de longitud
EI(y): Rigidez a flexión
f (y): Deformada
X(t): Coordenada generalizada
X(t)
Y
P(y,t)
r(y,t) = f(y) X(t)
almanperez@gmail.com 26 Mar 2017
8.5 MÉTODODELARIGIDEZ
El método de la rigidez considera a la estructura como un ensamblaje de elementos, vigas y columnas
interconectadas en sus extremos. Si los desplazamientos en los extremos de los miembros son conocidos
es posible entonces determinar las fuerzas y momentos en sus extremos mediante relaciones fuerza-
desplazamiento. En este Capítulo se centrará la atención en el análisis de estructuras compuestas por
miembrosunidireccionales,rectosyprismáticos.
En un sistema estructural de este tipo, las juntas se consideran ubicadas en los puntos de intersección de
los ejes de gravedad o centroide de las secciones de los miembros. Las juntas también pueden estar
ubicadas en aquellos puntos en donde se observa un cambio en la dirección de los ejes de los miembros o
en donde se observa un cambio brusco de sección de los mismos. También se consideran como juntas los
puntos de apoyo de la estructura e incluso el extremo libre de un miembro en volado, o aquellos puntos en
dondeexistanfuertescargasconcentradas.
La figura 8.6 muestra algunos ejemplos típicos de estructuras en el plano. En ellas se indican las juntas
dentro de círculos y los miembros dentro de cuadrados para su identificación, siendo NJ el número de
juntasyNMelnúmerodemiembros.
La identificación de los miembros o elementos estructurales, así como también la numeración de sus
juntasesarbitraria.
8-10 VULNERABILIDAD SÍSMICA
Figura 8.6 Identificación de juntas y miembros en sistemas estructurales planos.
INTRODUCCIÓN AL ANÁLISIS MATRICIAL DE ESTRUCTURAS
1
2
4
3
5
1
6 7
2 4 5
3
1
3
7
8
4 5
6
2
1
4
2
5
3
8
6
7
1 2 3
2
1
NM=7
NJ=5
NJ=8
NM=8
NM=2
NJ=3
almanperez@gmail.com 26 Mar 2017
VULNERABILIDAD SÍSMICA 8-11
INTRODUCCIÓN AL ANÁLISIS MATRICIAL DE ESTRUCTURAS
Figura 8.8 Sistema coordenado global adoptado.
8.6 SISTEMACOORDENADOGLOBAL
Entodosistemaestructural,existeunarelaciónfuerza-desplazamiento.Estarelacióndebeestarreferidaa
un sistema coordenado que por conveniencia será el sistema coordenado cartesiano dextral. Las
rotaciones se consideran positivas cuando están orientadas en el sentido contrario a las agujas del reloj.
Estesistemasedenotaráconelnombredesistemacoordenadoglobal.
La figura 8.7 muestra las direcciones de los ejes de un sistema cartesiano tridimensional dextral. La figura
8.7a muestra una isometría espacial de un bloque rectangular referido a dicho sistema. En ella se indican
el origen, el largo, el ancho y la altura del cuerpo. La figura 8.7b muestra la planta del bloque y la dirección
positivadelosejescartesianoscorrespondientes.Enlafigura8.7cseindicalaelevación(plano XY).
En la práctica resulta más conveniente rotar el sistema de coordenadas mostrado en la figura 8.7a
alrededor del eje Y en el sentido contrario a las agujas del reloj, tal y como se muestra en la figura 8.8a. En
este caso, la ordenada positiva del eje de las X en la planta del bloque está dirigida hacia arriba, tal y como
seindicaenlafigura8.8b.Enlafigura 8.8c seindicalaelevación(planoXY).
(a) Isometría (b) Planta (Plano XZ) (c) Elevación (Plano XY)
Y
Origen
Z
0
ltu
a ra
c
an ho
la g
r o
altura
a c o
n h
X
Y
Z
0
Origen
ancho
largo
Origen
X
Z
Y 0
Z
0
Y
X
0
Origen
Z
ancho
largo
altura
nc
a ho
Origen
Z
X
altura
0
largo
Y X
Y
an
ho
c
(a) Isometría (b) Planta (Plano XZ) (c) Elevación (Plano XY)
Origen
Figura 8.7 Sistema dextral coordenado global.
x
almanperez@gmail.com 26 Mar 2017
8-12 VULNERABILIDAD SÍSMICA
Obsérvese que en ambas figuras el ancho y la altura de cuerpo, es decir, su proyección en el plano
cartesiano XY es la misma, siendo esta proyección la que normalmente se utiliza en la representación
cartesiana de sistemas bidimensionales planos. En este libro se adoptará el sistema de coordenadas
globalesmostradoenlafigura8.8.
En la figura 8.4c de la sección 8.4, se indican los grados de libertad de una estructura aporticada espacial
apoyada en 6 articulaciones. Obsérvese que el sistema cartesiano global de coordenadas utilizado es el
sistema dextral indicado en la figura 8.8a. La dirección positiva de los grados de libertad rotacionales es la
indicada,ysiguelaleydeltirabuzóndelamanoderecha.
El vector desplazamiento asociado a los grados de libertad en el sistema coordenado global, se denotará
porlaletra r, yelvectordefuerzaexternaasociadoconelvector r sedenotaráporlaletra R.
Las figuras 8.9a y 8.9b muestran ejemplos de una armadura plana y de un marco rígido plano. En ambas se
han numerado las juntas y los grados de libertad correspondientes. Se han representado con líneas
discontinuas aquellos grados de libertad restringidos por las condiciones de apoyo cuyos
desplazamientos son conocidos, cero en los ejemplos. Así, la armadura tiene 3 grados de libertad
restringidos, mientras que el marco plano tiene 5. Para efectos del análisis conviene particionar el vector
dedesplazamientosr separandolascomponentesdedesplazamientonorestringidasdelasrestringidas.
1
2
6
3
4
5
3
4
2
5
8
1
7 9
6
NJ=6; NM=9
11
12 2
1 3
4
9
10
7
8
5
6
N=NJ x 2=12
NGLr=3
X
X
Y
Y
X
NM=3
NJ=4
Z
1
2 4
3
1
2
3
(a) Modelo estructural
7
10
11
12
2
3
4
5
6
8
9
1
N=NJ x 3=12
NGLr=5
(b) Sistema R , r
Figura 8.9 Sistema coordenado global.
INTRODUCCIÓN AL ANÁLISIS MATRICIAL DE ESTRUCTURAS
almanperez@gmail.com 26 Mar 2017
VULNERABILIDAD SÍSMICA 8-13
INTRODUCCIÓN AL ANÁLISIS MATRICIAL DE ESTRUCTURAS
8.7 SISTEMACOORDENADOLOCAL
Usualmente, las deformaciones internas de un miembro son calculadas refiriendo sus componentes
según los ejes principales de inercia de la sección. Por esta razón, resulta conveniente definir un sistema
coordenado tal, que para cada sección del miembro, el eje x corresponda al eje longitudinal del miembro y
los ejes y, z, coincidan con los ejes principales de inercia de la sección. El sistema coordenado así definido
recibe el nombre de sistema coordenado local. La rotación es positiva en el sentido contrario a las agujas
delreloj.
El vector deformación interna del miembro referido al sistema coordenado local se denotará por la letra v.
Elvectorfuerzainternacorrespondientesedenotaráporlaletra s.
Las figuras 8.10a, b, d y e, muestran la dirección de las coordenadas globales y locales en los extremos de
miembros unidireccionales de armaduras y marcos planos. En las figuras 8.10c y 8.10f, se indican las
Figura 8.10 Sistemas global y local en miembros de armaduras y marcos planos.
(a) Sistema global
a
i
1
j
2
p
y
(b) Sistema local
x
s ; v
p p i
j
P
p
1
2
P
(c) Fuerzas axiales
a
S =
p
S1
S2
=
P1
P2
; v =
p
v1
v2
i
2
1
j
5
4
3
6
p
(d) Sistema Global
a
1
i
4
j
y
x
5
2
6
3
p
(e) Sistema local
a
s ; v
p p
Vi
j
V
j
M
i
i
M
Pj
j
p
i
P
(f) Solicitaciones
a
s =
p
Mi
; v =
p
v1
v2
Vi
Pi
Mj
Vj
Pj
v3
a
X
Y
3
4
j
i
1
2
p
R ; r
p p
v4
v5
v6
R ; r
p p
almanperez@gmail.com 26 Mar 2017
8-14 VULNERABILIDAD SÍSMICA
INTRODUCCIÓN AL ANÁLISIS MATRICIAL DE ESTRUCTURAS
fuerzas y deformaciones internas en los extremos del miembro referidas al sistema de coordenadas local.
Sonestaslafuerzaaxial,lafuerzadecorteyelmomentoflector.
La elección de cual es la junta de origen del miembro se selecciona arbitrariamente. Nótese que las
coordenadas locales del elemento están orientadas paralela y perpendicularmente al eje longitudinal del
miembro. Esta convención establece la dirección positiva de las coordenadas del elemento y la dirección
enquesemideelángulo a.
8.8 INTRODUCCIÓNALCÁLCULODEDEFLEXIONES
Las deformaciones en las estructuras son causadas por la acción individual o combinada de momentos
flectores, fuerzas axiales y fuerzas de corte. En vigas y estructuras aporticadas con marcos rígidos, las
deformaciones más importantes se producen por la acción de los momentos flectores, mientras que en el
casodearmaduraslasdeformacionesdominantesestánrelacionadasconlascargasaxiales.
En vigas continuas, las deformaciones axiales son mucho más pequeñas que las ocasionadas por los
momentos flectores y por las fuerzas de corte, pudiendo por tanto despreciarse en el modelo el efecto de
lasfuerzasaxialesenestoselementos.
Uno de los objetivos fundamentales del análisis estructural es determinar como se deforma la estructura
bajo la acción de cualquier régimen de cargas externo. Esto puede lograrse mediante métodos
convencionalesdeanálisisestructural.
Sin embargo, antes de adentrarnos en la discusión de alguno de los procedimientos analíticos disponibles,
conviene repasar algunas reglas sencillas que permitan al ingeniero estructural anticipar la forma
2,3
deformadadelaestructuramedianteunbocetootrazadopreliminardelamisma .
Con el fin de construir un croquis cualitativo de la deformada de una estructura rígida o de una viga
continuabajolaaccióndecargasexternas,debentomarseencuentalassiguienteshipótesisoreglas:
• Unmiembrosedeformaenladireccióndelacargaquesobreélactúa.
• Sedesprecianlasdeformacionesocasionadasporcorteyporcargaaxial.
• Las juntas de la estructura se consideran rígidas. Pueden desplazarse y rotar como cuerpo rígido,
siendo la orientación relativa de los extremos de los miembros conectados a una junta la misma, antes
ydespuésdequelajuntasehayadesplazado.
• El desplazamiento de las juntas depende del tipo de apoyo. Así por ejemplo, una junta empotrada no
puede rotar ni desplazarse; una junta en una articulación puede rotar pero no puede desplazarse
horizontal ni verticalmente; una junta sobre un rodillo puede rotar y trasladarse paralelamente a su
superficiedeapoyoperoestáimpedidaadesplazarseperpendicularmenteadichasuperficie.
almanperez@gmail.com 26 Mar 2017
H
L
A D
C
B
P
VULNERABILIDAD SÍSMICA 8-15
a) Comenzaremos dibujando primero la deformada de la columna
de la izquierda tomando en cuenta que la junta B es el punto de
aplicación de la carga horizontal P. Para ello se tomará en
cuenta además que las juntas son rígidas y que en los
empotramientos las juntas no pueden rotar. La figura 8.11a
muestraladeformadapreliminar.
b) A continuación dibuje la deformada de la columna de la
derecha. Ya que la deformación axial en la viga no tiene lugar,
el desplazamiento horizontal de la junta C es igual al de la junta
B,talycomoseilustraenlafigura8.11b. Figura 8.11
INTRODUCCIÓN AL ANÁLISIS MATRICIAL DE ESTRUCTURAS
Paradibujarladeformada,sigaelrazonamientosiguiente:
1. Comience dibujando un croquis de la deformada de los miembros cargados, indicando la rotación de
lasjuntas.
2. Dibuje ahora la deformada de los miembros no cargados tomando en cuenta las rotaciones de las
juntasdelosmiembroscargados.
3. Al menos que exista una articulación entre el miembro y la junta, el desplazamiento en el extremo del
miembroylajuntaalacualestáconectadosedesplazandeigualmanera.
4. Los miembros más flexibles tienden a deformarse más que aquellos que son más rígidos. La rigidez de
losmiembrosdependedelarelaciónEI/L.
5. Tantolasvigascomolascolumnasconservansulongitudoriginalensuposicióndeformada.
La aplicación de estas reglas permite obtener indicadores razonablemente representativos de las
deformadas de vigas y marcos rígidos, teniendo presente, eso sí, que la cuantificación de las deformadas
reales únicamente podrá lograrse aplicando procedimientos analíticos similares a los que se discutirán en
ésteyenlospróximoscapítulos.
Acontinuaciónseilustraelmétodomedianteunpardeejemplossencillos.
8.8.1 Ejemplo1
Dibuje la deformada del marco rígido mostrado en la figura 8.11. Desprecie las deformaciones axiales en
vigasycolumnas.
Solución:
Resolveremoselproblemaporetapas.
almanperez@gmail.com 26 Mar 2017
8-16 VULNERABILIDAD SÍSMICA
INTRODUCCIÓN AL ANÁLISIS MATRICIAL DE ESTRUCTURAS
(a) (b) (c)
L
L
c) Finalmente dibuje la forma deformada de la junta tomando en cuenta que las juntas B y C rotaron en el
mismosentidohorario,peronosedeforman,esdecirconservanelángulorecto,(figura8.11c).
Figura 8.11a Figura 8.11b Figura 8.11c
Es evidente que la rotación de las juntas B y C en los extremos de las columnas dependerá de la rigidez
relativa de la viga respecto a la de las columnas. Así, sí la rigidez de la viga es significativamente mayor
queladelascolumnas,larotacióndelasjuntasByC disminuirá,yviceversa.
8.8.2 Ejemplo2
Dibuje la deformada de los miembros del marco plano mostrado en la figura 8.12. Desprecie las
deformacionesaxialesenvigasyencolumnas.
Solución:
H
L
H
H
L
Al igual que en el ejemplo anterior resolveremos el problema por
etapas.
a) Comenzaremos dibujando primero las deformadas de las vigas
cargadasdelmarco,(figura8.12a).
b) Dibuje ahora las deformadas del resto de las vigas tomando en
cuenta los desplazamientos (rotaciones en el ejemplo) de las
juntasalasqueestánconectadas,(figura8.12b).
c) Finalmente dibuje las deformaciones de las columnas tomando
encuentalascondicionesdeapoyodelconjunto,(figura8.12.c). Figura 8.12
almanperez@gmail.com 26 Mar 2017
VULNERABILIDAD SÍSMICA 8-17
INTRODUCCIÓN AL ANÁLISIS MATRICIAL DE ESTRUCTURAS
p B
A
A
A
A
N
M
V
B
B
B
N
M
V
x
yp
p
8.9 ELEMENTOESTRUCTURALBÁSICO
Cuando en un sistema estructural plano se aisla cualquiera de sus
miembros, los esfuerzos en cada uno de sus extremos pueden
expresarse en función de una fuerza axial, una fuerza de corte y un
momento a flexión. Pueden además desarrollarse momentos
torsionales en cada extremo. Sin embargo, para efectos de esta
discusiónnoserántomadosencuenta.
Supóngase por ejemplo que aislamos el elemento horizontal p que
une las juntas A y B en el marco plano mostrado en la figura 8.13. La
figura 8.14 muestra la orientación positiva de las solicitaciones
internasdesarrolladasenlosextremosdedichoelemento.
Figura 8.14 Solicitaciones posibles en los extremos del miembro p
Figura 8.12b
Figura 8.12a Figura 8.12c
p
A
B
C
D
p
2p
p
w(x)
Figura 8.13
Para determinar los esfuerzos en cualquier sección del elemento basta con conocer al menos 3 de las 6
solicitaciones de los extremos del miembro mostradas en la figura 8.14. Aplicando las ecuaciones del
equilibrioestáticosepuedencalcularlassolicitacionesinternasencualquierseccióndelmiembro.
(a) (b) (c)
almanperez@gmail.com 26 Mar 2017
En esa figura, los vectores fuerza interna, s y deformación interna v del miembro básico en coordenadas
p p
localessonlosindicadosacontinuación:
(8-1)
Así, por ejemplo, v representa la rotación del extremo B del miembro en la dirección del momento M ,
j
j
positiva en sentido contrario a las agujas del reloj. La deformación v representa la deformación axial del
k
elemento,positivasegúnladireccióndelejelocalxdelmiembro,yasísucesivamente.
El resto de las solicitaciones, los cortes V , V y la fuerza axial en el extremo A, N , se determinan por
A B A
estática.Así,
(8-2a)
(8-2b)
8-18 VULNERABILIDAD SÍSMICA
INTRODUCCIÓN AL ANÁLISIS MATRICIAL DE ESTRUCTURAS
L
p B
A
A
M
B
B
N
M
Figura 8.15 Solicitaciones básicas en los extremos del miembro p
Paramayorcomodidadenelprocesoanalíticoidentificaremoslassolicitacionesylasdeformacionesenlos
extremosdelelementobásicodelsistemadecoordenadaslocaltalcomoseindicaenlafigura8.16.
v
v
L v
p B
A
M
k
N
M
k
x
y
i
j
i
j
Figura 8.16 Solicitaciones y deformaciones en los extremos del elemento básico,
medidos en el sistema coordenado local.
Enlafigura8.15seseleccionaroncomosolicitacionesbásicaslosmomentosflectoresenlosextremosAyB
ylafuerzaaxialenelextremoB,esdecir, M ,M yN .
A B B
almanperez@gmail.com 26 Mar 2017
De todo lo anterior se desprende que existe una relación muy definida entre las solicitaciones básicas
generadas en los extremos del miembro necesarias para mantener el elemento en su configuración
deformadaylasdeformacionesbásicascorrespondientes.Esdecir,
(8-3)
Laecuación(8-3)puedetambiénescribirsecomo:
(8-4)
En esta ecuación s representa el vector fuerza interna del elemento básico; v el vector deformación
p p
correspondiente y k es la matriz de rigidez del elemento básico en coordenadas locales. En la sección 8.10
p
semostraráunprocedimientoparalaevaluacióndeloscoeficientesderigidezdelamatrizk .
p
La figura 8.18 muestra un miembro horizontal cualquiera en su posición deformada. Los desplazamientos
en sus extremos están expresados en coordenadas globales. En esa figura también se indican las
deformaciones internas v ,v y v correspondientes al elemento estructural básico encoordenadas locales.
i j k
Comoelelementoeshorizontal,ladireccióndelascoordenadasglobalesylocalescoincide.
En la figura 8.18 se han numerado las coordenadas globales a fin de facilitar su aplicabilidad a la
programación. Así, R corresponde a la fuerza horizontal del extremo A aplicada en la dirección de la
1
coordenada global del desplazamiento horizontal r ; R corresponde al momento flector del extremo B del
1 6
miembro aplicado en la dirección de la rotación r , etc. Los signos positivos son los indicados en dicha
6
figura.
VULNERABILIDAD SÍSMICA 8-19
INTRODUCCIÓN AL ANÁLISIS MATRICIAL DE ESTRUCTURAS
(8-2c)
La figura 8.17 muestra las 6 solicitaciones posibles en los extremos del miembro definidas en función de
lasdeformacionesdelosextremosdelelementobásico.
Figura 8.17
v
v
L v
p
M
k
N
M
k
x
y
k
N
M +M
L
M +M
L
I j
j
j
i
i
i j
almanperez@gmail.com 26 Mar 2017
8-20 VULNERABILIDAD SÍSMICA
INTRODUCCIÓN AL ANÁLISIS MATRICIAL DE ESTRUCTURAS
Figura 8.18 Sistema de coordenadas globales del miembro, r y deformaciones locales correspondientes.
Enlafigura8.18seidentificanlossiguientesparámetros:
v Rotación en coordenadas locales del extremo A del miembro, medida desde la cuerda que une los
i
extremos A y B hasta la tangente a la curva deformada en el extremo A, positiva en el sentido
contrarioalasagujasdelreloj.
v Rotación en coordenadas locales del extremo B del miembro, medida desde la cuerda que une los
j
extremos A y B hasta la tangente a la curva deformada en el extremo B, positiva en el sentido
contrarioalasagujasdelreloj.
v Deformación del miembro en la dirección de la coordenada local x del mismo a lo largo de su eje
k
longitudinal.Vienedadapor: v =r - r
k 4 1
D Desplazamiento relativo en coordenadas globales del extremo B respecto al extremo A medido
perpendicularmentealejedelmiembronodeformado.Vienedadopor: D=r - r
5 2
y Rotación de la cuerda que une los extremos A y B del miembro en su posición deformada medida
desde la horizontal o posición no-deformada del elemento hasta la cuerda, positiva en la
direccióncontrariaalasagujasdelreloj.Tieneporvalor: y=D/L
r =q Rotación en coordenadas globales del extremo A medida desde la posición original no-
3 A
deformada del miembro hasta la tangente a la curva deformada en el extremo A, positiva en el
sentidocontrarioalasagujasdelreloj.
r =q Rotación en coordenadas globales del extremo B medida desde la posición original no-deformada
6 B
r
D
posición
original
5
L
r r
L+v
p
B
A
3
A
B
4
1
k
v
v
r
r
r
i
j 6
2
6 4
2
1
3
y
y
y
almanperez@gmail.com 26 Mar 2017
VULNERABILIDAD SÍSMICA 8-21
INTRODUCCIÓN AL ANÁLISIS MATRICIAL DE ESTRUCTURAS
del miembro hasta la tangente a la curva deformada en el extremo B, positiva en el sentido
contrarioalasagujasdelreloj.
Puede demostrarse que las ecuaciones que relacionan los momentos o solicitaciones a flexión en los
extremos de las juntas de un elemento unidireccional plano cargado entre sus apoyos, vienen dadas por
lassiguientesexpresiones:
(8-5)
(8-6)
E E
Estas ecuaciones representan las ecuaciones de la deflexión de la pendiente en las que M y M son los
AB BA
momentos de empotramiento en los extremos A y B del miembro originados por la aplicación de las cargas
externas.Susentidopositivoeselsentidocontrarioaldelasagujasdelreloj.
Las ecuaciones (8-5) y (8-6) serán utilizadas para la determinación de los coeficientes de rigidez del
miembrobásicoenlapróximasección.
La figura 8.19 muestra los sistemas coordenados global y local de un pórtico plano, en los que se ha
adoptadocomosistemalocalelcorrespondientealelementoestructuralbásico.
El marco plano mostrado en la figura 8.19a tiene 12 grados de libertad de los cuales, 5 están restringidos,
(r =r =r =r =r =0).
8 9 10 11 12
3
(a)
1
4
2
3
2
1
Sistema global R , r
6
5
2
3
12
11
10
1
4
9
8
7
(b)
S , v
p
Sistema local básico
x
y
x
y
(c)
1
2
3
9
8
7
p
y
x
4
5
6
Figura 8.19 Sistemas coordenados: global y local básico.
almanperez@gmail.com 26 Mar 2017
8-22 VULNERABILIDAD SÍSMICA
INTRODUCCIÓN AL ANÁLISIS MATRICIAL DE ESTRUCTURAS
Obsérveseque laeleccióndecualeslajunta inicial y cuallafinal delos miembrosesarbitraria. Porejemplo,
en los miembros 1 y 2 la junta inicial elegida fue siempre la junta de la izquierda, pero en el miembro
verticalseeligiócomoorigenlajuntaarticuladaenelextremoinferior(vercoordenadaslocales x,y).
La figura 8.20 muestra la deformada del marco plano analizado así como también los desplazamientos de
susjuntas referidosalsistemadecoordenadasglobal.
5
r =r =0
8 9
r =r =r =0
10 11 12
r
r r
r
r
r
r
1
2
3
4
6
7
Figura 8.20 Deformada y desplazamiento de las juntas, (sistema global).
8.10 GENERACIÓNDELAMATRIZDERIGIDEZBÁSICA
La determinación de la matriz de rigidez básica de un miembro prismático en el plano se obtiene a partir
delasiguienterelación:
(8-7)
En esta ecuación v es el vector básico de deformación del miembro p, s es el vector básico de fuerzas
p p
internas y k es la matriz de rigidez local del miembro. La figura 8.21 muestra el miembro básico indicando
p
susdeformacionesysolicitacionesinternascorrespondientes.
En la figura 8.21a, v y v son las deformaciones (rotaciones) de los extremos i y j, siendo v la deformación
i j k
axial del miembro. En la figura 8.21b, M y M son los momentos flectores en los extremos del miembro y
i j
N eslafuerzaaxial.
k
almanperez@gmail.com 26 Mar 2017
VULNERABILIDAD SÍSMICA 8-23
Por conveniencia resulta más práctico denotar numéricamente las deformaciones y las solicitaciones tal y
comoseindicaenlafigura8.22.
Lamatrizderigidezdelmiembrop,k esdeorden(3x3)yseobtieneasignandounoauno,desplazamientos
p
unitariosenladireccióndelascoordenadasdelelementobásicomostradoenlafigura8.22.
INTRODUCCIÓN AL ANÁLISIS MATRICIAL DE ESTRUCTURAS
j
x
i v
y
p
2 3
1
s ,
s1
s3
s2
p
s = v =
v
v
v
2
3
1
p
p p
Figura 8.22 Numeración de las solicitaciones y deformaciones del miembro básico, (coordenadas locales).
La figura 8.23 muestra en forma gráfica las componentes de fuerza k (también llamados coeficientes de
ij
rigidez) que se generan en los extremos del miembro en la dirección de las coordenadas básicas de
desplazamiento como consecuencia de aplicar uno a uno desplazamientos unitarios en la dirección de
dichosdesplazamientos.Loscoeficientesderigidez k delamatriz k seobtienenmediantelasecuaciones
ij p
dedeflexióndelapendiente.
Así, de la figura 8.23a se tiene que para una rotación unitaria en la dirección de la coordenada local del
miembro v =1, los coeficientes de rigidez respectivos se obtienen como a continuación se indica
1
(ecuaciones8-5y8-6):
(b) Solicitaciones
(a) Deformaciones
i
j
i
Mi
j
M
p
Nk
p
y
x
vi
vj
k
v
v =
p
vi
vj
vk
s =
p
Mi
Mj
Nk
j
Figura 8.21 Deformaciones y solicitaciones del miembro básico.
almanperez@gmail.com 26 Mar 2017
8-24 VULNERABILIDAD SÍSMICA
INTRODUCCIÓN AL ANÁLISIS MATRICIAL DE ESTRUCTURAS
v3=1
v =
v =
p
v =
1
0
0
0
1
0
1
0
0
v
32
k
k22
=1
2
33
k23
k
v 21
1=1 k
k31
11
k
12
k
13
k
(a)
(b)
(c)
p
p
Figura 8.23 Generación de los coeficientes de rigidez k . Miembro básico.
ij
Enformaanálogapara v =1 seobtiene:
2
Finalmenteparav =1puedefácilmentedemostrarseque:
3
almanperez@gmail.com 26 Mar 2017
1
1
2
1
3
2
Tabla 8.2 Matriz de rigidez k del elemento
p
Tipo Coordenadas locales básicas Matriz kp
En marcos
(3 solicitaciones)
En vigas continuas
(despreciando la
fuerza axial)
Armadura plana
(solo fuerza axial)
VULNERABILIDAD SÍSMICA 8-25
INTRODUCCIÓN AL ANÁLISIS MATRICIAL DE ESTRUCTURAS
Las solicitaciones en los extremos del miembro se obtienen en función de las deformaciones de sus
extremosaplicandoelprincipiodesuperposición.Así;
Expresandolaecuaciónanteriorenformamatricialsepuedeescribir:
(8-8)
Sustituyendo en la ecuación (8-7) los coeficientes de rigidez recién obtenidos, puede escribirse finalmente
que:
(8-9)
En esta ecuación, k representa la matriz de rigidez del miembro básico en coordenadas locales. La tabla
p
8.2muestralamatrizrigidezbásicademiembrosplanosdemarcos,vigasyarmaduras.
almanperez@gmail.com 26 Mar 2017
8-26 VULNERABILIDAD SÍSMICA
INTRODUCCIÓN AL ANÁLISIS MATRICIAL DE ESTRUCTURAS
8.11 MATRIZDERIGIDEZDELAESTRUCTURA
En las próximas secciones se discutirán técnicas de análisis orientadas a la generación de la matriz de rigidez total
dela estructuramedianteelusodelcomputador,técnicas éstasbasadasenelmétododelosdesplazamientos.
En el método matricial de los desplazamientos, también conocido como método de la rigidez, los
desplazamientos o grados de libertad del sistema se relacionan con las fuerzas externas correspondientes
mediantelasiguienterelación:
(8-10)
En esta ecuación, K representa la matriz de rigidez total de la estructura, r es el vector desplazamiento o
degradosdelibertadreferidoalsistemadecoordenadasglobales,yReselvectordecargaofuerzaexterna
queactúaenladireccióndelvectordedesplazamientor.
La matriz de rigidez total de la estructura es una matriz de orden (N x N), siendo N el número total de
grados de libertad de la estructura. En ella, el coeficiente k representa la fuerza generada según la
ij
dirección de la coordenada generalizada i cuando se le imparte al sistema un desplazamiento unitario
según la dirección de la coordenada generalizada o grado de libertad j y el resto de los desplazamientos
esigualacero.
El tamaño de la matriz de rigidez depende de las limitaciones de desplazabilidad del sistema. Así, por
ejemplo, elpórticoplano mostradoenlafigura8.24a tiene 3 gradosdelibertadencadajunta.Sinembargo,
si suponemos que las rigideces axiales de las vigas y de las columnas es infinita, es decir, no se deforman
axialmente,elnúmerodegradosdelibertaddelaestructurasereducealosmostradosenlafigura8.24b.
En el caso de la figura 8.24a, la matriz K es de orden ( 18 x 18 ), mientras que en el caso de la figura 8.24b la
matrizKesdeorden(8x8).
(a) Sistema global R, r
(b) Sistema R; r con rigidez axial
infinita en vigas y columnas
10
7
1
4
12
9
3
6
8
5
11
2
13 15
14
16
17
18 7
3
4
8
6
5
2
1
Figura 8.24 Grados de libertad
de un pórtico plano según
diferentes hipótesis.
almanperez@gmail.com 26 Mar 2017
VULNERABILIDAD SÍSMICA 8-27
INTRODUCCIÓN AL ANÁLISIS MATRICIAL DE ESTRUCTURAS
Figura 8.25 Evaluación de los coeficientes de influencia de la matriz de rigidez total de la estructura.
Para evaluar los coeficientes de influencia de rigidez de la matriz de rigidez total de la estructura K, se
imponen desplazamientos unitarios en la dirección de cada uno de los grados de libertad, dejando en cada
caso los demás iguales a cero. Repitiendo el proceso para cada grado de libertad, se obtiene el resto de los
coeficientesderigidezdelamatrizderigideztotaldelaestructura K.
La figura 8.25 muestra los coeficientes de influencia de rigidez evaluados para el modelo estructural de la
figura8.24b,a)cuando r =1 y b)cuandor =1.
1 6
De esta manera resulta posible expresar las fuerzas externas en función de los desplazamientos del
sistema aplicando el principio de superposición. Así, la fuerza R evaluada según la dirección de la
i
coordenadageneralizadaogradodelibertad i vendrádadaporlasiguienterelación:
(8-11)
Repitiendo el proceso para cada uno de los N-1 grados de libertad restantes (N= 8 en el ejemplo mostrado),
seobtieneunsistemadeNecuacionesconNincógnitas,queexpresadoenformamatricialesdelaforma:
(8-12)
LamatrizderigideztotaldelaestructuraKesunamatrizdeorden(NxN),yessimétrica.
r
36
76
k
k
46
k k
66
56
86
k
k k16
26
k
=1
6
r =
0
0
1
0
0
0
0
0
(b)
r1=1
21
k
k11
51
k
k61
k81
k71
k31
k41
(a)
0
1
0
r = 0
0
0
0
0
almanperez@gmail.com 26 Mar 2017
8-28 VULNERABILIDAD SÍSMICA
INTRODUCCIÓN AL ANÁLISIS MATRICIAL DE ESTRUCTURAS
8.12 TRANSFORMACIONESDEDESPLAZAMIENTO.MÉTODOESTÁNDAR
En esta sección se evaluará la matriz de rigidez total de la estructura mediante el método estándar de los
desplazamientos.
Laoperaciónbásicavienedadaporlarelación:
(8-13)
endonde:
(8-14)
(8-15)
En estas ecuaciones, r es el vector de grados de desplazabilidad de la estructura referido al sistema de
coordenadas global; R el vector de carga externa correspondiente; v es el vector de deformación interna
de los miembros referido al sistema de coordenadas local; k es la matriz de rigidez total de los miembros
referida al sistema de coordenadas local y a la matriz que transforma los desplazamientos en
deformacionesinternasv,(véaseelcuadroesquemáticodelafigura8.3).
La matriz a se obtiene por geometría imponiendo desplazamientos unitarios en la dirección de los grados
dedesplazabilidad r yencontrandolasdeformacionesinternascorrespondientes.
Lamatrizaestáintegradaporcoeficientesdeinfluenciadedesplazamientoqueexpresanlasdeformaciones
de los miembros (medidas en la dirección de las coordenadas locales del miembro) en función de
desplazamientos nodales (medidas en la dirección de los grados de libertad o sistema global), siendo estos
coeficientesgeneradosporgeometría.
En general, para una estructura plana con n miembros, con m=3n deformaciones locales y con N grados
delibertadpuedenescribirselassiguientesrelaciones:
(8-16)
Finalmente, la matriz de rigidez total de la estructura K será de orden (N x N) tal y como se indica a
continuación:
almanperez@gmail.com 26 Mar 2017
Figura 8.26 Ejemplo. Datos del sistema estructural.
VULNERABILIDAD SÍSMICA 8-29
INTRODUCCIÓN AL ANÁLISIS MATRICIAL DE ESTRUCTURAS
(8-17)
siendok lamatrizderigideztotaldelosmiembrosencoordenadaslocales.
(8-18)
8.12.1 Ejemplo
Generar la matriz de rigidez total de la estructura, mostrada en la figura 8.26 mediante el método
estándardelosdesplazamientos.Despreciardeformacionesporcargaaxialyporcorte.
Miembro EI L (m)
CD 2.5 EI L/2
AB EI L
BC 2.5 EI L
0
0
0
A
c
a
D
b C
B
Sistema R; r Sistema s; v
2
1
3
2
3 4
5
6
1
Solución:
Lasoluciónenvuelvelossiguientespasos:
1. Numeracióndelasjuntas.
2. Definir los sistemas de coordenadas
globales R, r y local s, v. Para efectos
ilustrativos únicamente, en el ejemplo
no se han incluido los grados de
libertadrestringidosenlosapoyos.
3. Formación de la matriz de rigidez total de los miembros. La matriz de rigidez de miembros
prismáticosreferidaalsistemacoordenadolocalesdeltipo,(vertabla8.2):
almanperez@gmail.com 26 Mar 2017
8-30 VULNERABILIDAD SÍSMICA
INTRODUCCIÓN AL ANÁLISIS MATRICIAL DE ESTRUCTURAS
Lamatrizderigideztotaldelosmiembrostendrálaforma:
4. Formación de la matriz a. Se obtiene por geometría mediante la relación v=ar, asignando uno a uno
losdesplazamientosunitariosenladireccióndecadaunodelosgradosdelibertaddelsistema.Así,
r 1
= a =
0
0
1
r =
0
1/L
1/L
0
2/L
2/L
1
0
0
0
1
0
0
1
1
0
0
0
3
r =1
2
0
0
1
0
r =
r = 0
1
r =1 1
1
almanperez@gmail.com 26 Mar 2017
VULNERABILIDAD SÍSMICA 8-31
INTRODUCCIÓN AL ANÁLISIS MATRICIAL DE ESTRUCTURAS
Observe que la matriz de rigidez total de la estructura K es una matriz cuadrada y simétrica de orden
(NxN),siendoNelnúmerodegradosdelibertaddelsistema,(enesteejemploN=3).
8.13 MÉTODODELARIGIDEZDIRECTA
Una mejora notable del método estándar de los desplazamientos puede lograrse si la matriz de rigidez de
los miembros en vez de ser referida al sistema de coordenadas local s, v se expande y se refiere al sistema
global de coordenadas R, r. En este caso, las filas de la matriz a (p es un miembro cualquiera) contienen
p
coeficientesnonulosasociadosconlosgradosdedesplazabilidadaloscualeselmiembroestáconectado.
T
Esto implica que en vez de multiplicar todos los términos del triple producto a k a para obtener K, los
coeficientes de rigidez de los miembros puedan ser sumados directamente K. En otras palabras, si p es un
miembrocualquierayneselnúmerodemiembros,hallaremos Kdelasiguienteforma:
(8-19)
Supóngase por ejemplo que se desea encontrar mediante el método generalizado de los desplazamientos
I II
II
I
II
I
II
I
a d
c
b
1
2
4
3
Figura 8.27 Identificación de las
juntas y de los miembros.
Miembro
a
b
c
d
Junta I
1
1
2
3
Junta II
2
3
4
4
lamatrizderigideztotaldelaestructuramostradaenlafigura8.27.
La elección de cuál será la junta inicial I y cuál la junta final II es
arbitraria. Lo mismo ocurre con la numeración de las juntas. No
obstante, conviene llamar I a la junta del miembro de menor número y
IIalajuntadelmiembrodenúmeromayor.
T
5. Formacióndelamatrizderigideztotal K delaestructura.Seobtieneefectuandoeltripleproducto: a ka
6. Relación R=K r
almanperez@gmail.com 26 Mar 2017
8-32 VULNERABILIDAD SÍSMICA
INTRODUCCIÓN AL ANÁLISIS MATRICIAL DE ESTRUCTURAS
El vector deformación (en coordenadas locales) de cada miembro puede expresarse en función de los
grados de libertad de las juntas a las cuales está conectado. En el ejemplo hay 4 juntas y por consiguiente 4
vectoresdesplazamiento, r ,r ,r y r respectivamente,de3gradosdelibertadcadauno,talesque:
1 2 3 4
Para efectos de esta discusión se han incluido todos los grados de libertad de las juntas; es decir, no se han
consideradolasrestriccionesimpuestasporlosapoyos,(véaselasección8.17).
Lossistemascoordenadosglobal R,r ylocals,vsonlosmostrados enlafigura8.28.
La obtención de la matriz de rigidez expandida de miembros planos unidireccionales mediante el método
derigidezdirectaenvuelvelossiguientespasos:
Sistema R , r
rx
1
i
r
y
1
r
x
2
r
2
r
y
2
r
y
4
r
x
4
r
4
r
y
3
r
3
r
x
3
r
q
q
q
q
Sistema local s , v
a
c
d
b
2
1
3 7
8
9
12
11
10
6
5
4
Figura 8.28
Sistemas
coordenados
global y local
básico.
Sistema R ; r Sistema básico s ; v
p
p
a
II
I
x
I
r
y
I
r
q
I
r
II
y
r
II
q
r
x
II
r
Y
X
p
a
II
I
y
x
vj
k
v
i
v
L
p
Figura 8.29 Sistemas
coordenados del miembro p.
1. Definir los sistemas coordenados
globalylocaldelmiembro.
almanperez@gmail.com 26 Mar 2017
2. Encontrar las deformaciones del miembro cuando se deja libre la junta I y se impide el desplazamiento
enelextremoII,esdecir:
(8-20)
oenformacompacta:
(8-21)
En la ecuación anterior T es la matriz de transformación desplazamiento-deformación resultante. Los
I
coeficientesdelamatrizdetransformación T seobtienenporgeometría,(véasesecciones8.14y8.15).
I
3. EncontrarlasdeformacionesdelmiembrocuandoseliberalajuntaIIyseimpideeldesplazamientoen
elextremoI
(8-22)
oenformacompacta:
(8-23)
Enlaecuaciónanterior T eslamatrizdetransformacióndesplazamiento-deformaciónresultante.
II
Reagrupando las ecuaciones (8-21) y (8-23) en una sola ecuación, se obtiene en forma particionada la
siguienterelación:
(8-24)
Las matrices T y T son matrices de transformación que relacionan el vector deformación del
I II
miembro(pen nuestrocaso)conlosdesplazamientosde la juntaI yde la juntaII respectivamente.
Efectuandolamultiplicacióndematrices,laecuación(8-24)puedealternativamenteescribirsecomo:
(8-25)
4. Para cada miembro, generar la matriz de rigidez del miembro expandida (en coordenadas locales)
mediantelarelación:
(8-26)
En la ecuación (8-26), k es la matriz de rigidez del miembro en coordenadas locales. Expandiendo la
p
ecuación(8-26)seobtiene:
VULNERABILIDAD SÍSMICA 8-33
INTRODUCCIÓN AL ANÁLISIS MATRICIAL DE ESTRUCTURAS
almanperez@gmail.com 26 Mar 2017
8-34 VULNERABILIDAD SÍSMICA
INTRODUCCIÓN AL ANÁLISIS MATRICIAL DE ESTRUCTURAS
(8-27)
Los coeficientes de la matriz de rigidez expandida del miembro se obtienen efectuando los siguientes
productosmatriciales:
(8-28)
siendo
(8-29)
(8-30)
(8-31)
(8-32)
De estas ecuaciones se desprende que la matriz de rigidez expandida del miembro puede evaluarse
directamente a partir de las ecuaciones (8-29) a la (8-32). El tamaño de la matriz de rigidez expandida del
miembro depende: 1) del tipo de elemento (marcos, vigas continuas, armaduras, etc.), y 2) varía
dependiendodesilaestructuraestáenelplanooesunaestructuratridimensional.
8.14 MIEMBROSDEARMADURASPLANAS
Ilustraremos el método de la rigidez directa en la obtención de la matriz de rigidez expandida de
miembros de armaduras planas. La generación de los coeficientes de rigidez de la matriz de rigidez
expandidadelmiembroenvuelvelossiguientespasos:
1. Definición de los sistemas coordenados global y local del miembro básico. Para ello hay que recordar
que en miembros de una armadura plana solo existen dos grados de libertad posibles en cada uno de
los extremos: un desplazamiento según la dirección global X y un desplazamiento según la dirección
globalY.
Por otra parte, los miembros de una armadura solo pueden deformarse axialmente (al menos en
teoría), y por tanto la única solicitación interna es la fuerza axial. Según estas hipótesis, el vector
desplazamiento de las juntas del miembro, r es de orden (4 x 1), mientras que el vector deformación
p
v esdeorden(1x1).
p
almanperez@gmail.com 26 Mar 2017
VULNERABILIDAD SÍSMICA 8-35
INTRODUCCIÓN AL ANÁLISIS MATRICIAL DE ESTRUCTURAS
a
a
2
I
I
1
II
=1
r
v
'
p
0
0
1
0
r =
X
p
=1
1
a
I I
II
1
r
v
'
0
1
r =
0
0
Y
X
El miembro se acorta El miembro se acorta
Y
v1
r1
v1
r2
2. Evaluacióndelamatrizdetransformación Tp
LoscoeficientesdelamatrizT seencuentranporgeometría.
p
a) ExtremoIlibreyextremoIIfijo
Cuando r =1 se tiene que cos a= ; como el miembro se acorta entonces v =-cos a. Igualmente
1
1
cuandor =1setiene que sena= ;comoelmiembroseacortaentoncesv =-sena.
1
2
Figura 8.30 Identificación de los sistemas coordenados.
a a
II
II
I
I
3
4
x
p
y
X
Y
2
1
1
Sistema local s ; v
Sistema global R ; r p p
p
almanperez@gmail.com 26 Mar 2017
8-36 VULNERABILIDAD SÍSMICA
INTRODUCCIÓN AL ANÁLISIS MATRICIAL DE ESTRUCTURAS
b) ExtremoIfijoyextremoIIlibre
a
a
v
II
3
I
II
=1
r
1
p
'
r =
0
X
Y
0
0
1
a
I
II
II
4=1
r
1
v
p
'
r =
0
0
1
0
X
Y
El miembro se alarga El miembro se acorta
Cuando r =1 se tiene que cos a= ; como el miembro se alarga por lo tanto se tiene que v =cos a,
3 1
porque va en la dirección positiva del sistema de coordenadas locales. Cuando r =1 el miembro se
4
alarga;porlotantodelarelaciónsena= setieneque v =sena.
1
Portanto,lamatrizdetransformaciónT esdeorden(1x4)ytiene porvalor:
p
3. Determinacióndelamatrizderigidezexpandidadelmiembro.
Seobtienemediantelaaplicacióndirectadelaecuación(8-26).Esdecir,
Desarrollandoeltripleproductoseobtienefinalmente
(8-33)
v1
r3
v1
r4
almanperez@gmail.com 26 Mar 2017
VULNERABILIDAD SÍSMICA 8-37
INTRODUCCIÓN AL ANÁLISIS MATRICIAL DE ESTRUCTURAS
En la ecuación (8-33):
8.15 VIGASCONRIGIDEZAFLEXIÓN
Considérese ahora el elemento de viga de sección constante mostrado en la figura 8.31 en el que por
comodidad la dirección de los ejes coordenados locales del miembro coinciden con la de los ejes
coordenadosglobalesX,Y.
El elemento tiene un momento de inercia I, un módulo de elasticidad E y una longitud L. En la práctica, se
desprecia la deformación axial en vigas continuas. Por tanto, únicamente existirán dos posibles grados de
libertadencadaunodesusextremos:undesplazamientoverticalyunarotación.
La generación de la matriz expandida de rigidez del miembro de la viga mostrada envuelve los siguientes
pasos:
1. Definición de los sistemas coordenados global y local del
miembro.
La figura 8.32a muestra las coordenadas globales del
miembroylafigura8.32belsistemalocaldecoordenadas.
El hecho de haber despreciado la deformación axial
equivale a presumir que la rigidez axial del elemento es
infinita. Por esta razón, no existen componentes de
Y, y
X, x
A, I, E
L
Figura 8.31 Miembro unidireccional
de una viga.
desplazamiento en la dirección x del miembro así como tampoco deformaciones en ese eje. Los
vectoresR yr sondeorden(4x1)mientrasquelosvectoress y v sondeorden(2x1).
p p
(b) Sistema local s ; v
(a) Sistema global R ; r
p p
I II II
I
1
2
3
4
1
2
Figura 8.32 Sistemas coordenados global y local.
2. Evaluacióndelamatrizdetransformación T .
p
La matriz de transformación del miembro p, se encuentra por geometría, y vincula los spondientes
p p
almanperez@gmail.com 26 Mar 2017
8-38 VULNERABILIDAD SÍSMICA
INTRODUCCIÓN AL ANÁLISIS MATRICIAL DE ESTRUCTURAS
desplazamientos de los extremos del miembro con las deformaciones correspondientes mediante la
relación:
(2 x 1)
siendo v el vector deformación del miembro de orden , y r el vector desplazamiento de los
p p
(4x1) (2x4)
extremosdelmiembro,deorden .DeallíqueelordendelamatrizdetransformaciónT sea .
p
a) ExtremoIlibreyextremoIIfijo.
2
I II
r =1
L
L
1
1
L
1
I
'
I
r =1
L
II
L
L
1
1
'
II
II
I
3
r =1
L
4
I
II
r =1
L
b) ExtremoIfijoyextremoIIlibre.
Lamatrizdetransformacióndelelementopesportanto:
almanperez@gmail.com 26 Mar 2017
VULNERABILIDAD SÍSMICA 8-39
INTRODUCCIÓN AL ANÁLISIS MATRICIAL DE ESTRUCTURAS
3. Determinacióndelamatrizderigidezexpandidadelmiembro Kp
T
Seobtienemediantelarelación K =T k T ,ytieneporvalor:
p p p p
(8-34)
8.16 ENSAMBLAJEDELAMATRIZDERIGIDEZTOTAL
Recordemos que la matriz de rigidez total de la estructura K relaciona los desplazamientos de todas las
p
juntas del sistema estructural r con el vector de las fuerzas externas R aplicadas en la dirección de las
coordenadasglobalesr.Esdecir:
(8-10)
En esta ecuación, el vector desplazamiento r es de orden (N x 1) , el vector fuerza R es también de orden
(Nx 1), mientras que la matriz de rigidez total de la estructura K es de orden (Nx N), siendo N el número de
gradosdelibertaddelsistema.
Los coeficientes de rigidez de la matriz de rigidez K se obtienen superponiendo las contribuciones de
rigidezdecadaunodelosmiembrosqueconformanelsistemaestructuralalconjunto.
De esta manera, en un sistema de n miembros, la matriz de rigidez total de la estructura K se obtiene por
superposiciónmediantelarelación:
(8-35)
Acontinuaciónilustraremoselprocedimientodeensamblajemedianteejemplossencillos:
8.16.1 Ejemplo1
Encuentre mediante la aplicación del método de rigidez directa la matriz de rigidez total de la estructura
mostradaenlafigura8.33.
Solución:
Elprocesoinvolucralossiguientespasos:
almanperez@gmail.com 26 Mar 2017
8-40 VULNERABILIDAD SÍSMICA
INTRODUCCIÓN AL ANÁLISIS MATRICIAL DE ESTRUCTURAS
b
c
a
1
2
4
d
3
Figura 8.33 Numeración de las
juntas y de los miembros.
1
3
2
4
6
5
11
12
10
8
9 7
Figura 8.34 Sistema global R, r
1. Numeracióneidentificacióndelasjuntasdelosmiembros.
La numeración elegida para las juntas es arbitraria y es la
mostrada en la figura 8.33. De igual manera, en dicha figura se
hanidentificadolosmiembrosdelsistemaestructural.
2. Identificacióndelosgradosdelibertad.
La estructura tiene 4 juntas, y en cada una de ellas existen tres
posibles grados de libertad (r ,r y r ), tal y como se muestra en
x y q
lafigura8.34.Portanto,
siendo:
N elnúmerototaldegradosdelibertad.
NJ elnúmerodejuntas.
NGLr elnúmerodegradosdelibertadrestringidos.
NGL elnúmerodegradosdelibertadnorestringidos.
3. Determinacióndelamatrizderigideztotal delsistema K
Ya que el sistema está conformado por 4 juntas y a su vez los miembros están conectados entre sí por
juntas rígidas, en cada junta existen 3 posibles grados de libertad: un desplazamiento r según la
x
dirección del eje X, un desplazamiento r según la dirección del eje Y, y una rotación r alrededor de un
y q
ejeperpendicularalplano.Enconsecuencia,elnúmerototaldegradosdelibertadNesiguala12.
Delarelación R=Kr sedesprendequeelvectordesplazamientor esdeorden(12x1),elvectorfuerza
R externa estambiéndeorden(12x1) ylamatrizderigideztotalK esdeorden(12x12).
4. Contribucióndelosmiembros
Con el fin de evaluar la contribución de cada miembro a la matriz de rigidez total del sistema,
imaginemos que la matriz K, en su fase preliminar, es una matriz en donde todos sus coeficientes son
igualesacero,esdecir;
almanperez@gmail.com 26 Mar 2017
VULNERABILIDAD SÍSMICA 8-41
INTRODUCCIÓN AL ANÁLISIS MATRICIAL DE ESTRUCTURAS
Figura 8.35 Aporte de cada miembro a la
matriz de rigidez total de la estructura.
(8-36)
En la matriz K, cada submatriz 0 es de orden (3 x 3) y está asociada a los 3 grados de libertad de la
juntacorrespondiente.
Una vez definida la matriz K con todas sus casillas iguales a cero, se procede a evaluar la contribución
de cada miembro de la estructura en dicha matriz. Para ello, y con fines ilustrativos vamos a adoptar la
siguientenotacióngráfica:
Identificacióngráficadelosmiembros
Miembro
a
b
Junta I
1
2
Junta II
2
4
Distinción Miembro
c
d
Junta I
1
3
Junta II
3
4
Distinción
Miembro d
Miembro c
1
1
4
3
2
4
3
2 2 3 4
2
3
4
1
1
1 2 3 4
1
2
3
4
Miembro a Miembro b
1
1
4
3
2
4
3
2
A continuación se ilustra gráficamente la
contribucióndecadaunodelosmiembros.
almanperez@gmail.com 26 Mar 2017
8-42 VULNERABILIDAD SÍSMICA
INTRODUCCIÓN AL ANÁLISIS MATRICIAL DE ESTRUCTURAS
2 EI EI
L L L
Figura 8.37 Geometría de la viga.
Solución:
Elprocesodeensamblajeenvuelvelospasossiguientes:
Desplazamientos
en las juntas r
( =1, 2, 3, 4)
( =1, 2, 3, 4)
de las acciones R
Identificación
i
i
i
i
0
0
0
0
K =
1
1
4
3
2
4
3
2
Figura 8.36 Matriz de rigidez total de la estructura
5. Superposiciónderigidecesdemiembros
Superponiendo en una sola cuadrícula la contribución de los 4 miembros se obtiene la matriz de
rigideztotaldelaestructura,talycomoseilustraenlafigura8.36.
De esta discusión se desprende que: 1) la contribución de cada miembro está ligada únicamente a los
grados de libertad de los extremos de sus juntas; 2) la matriz de rigidez total de la estructura es una
matriz simétrica, y 3) la distribución espacial de estas contribuciones depende de la numeración
elegidadelasjuntas.
8.16.2 Ejemplo2
Ensamble la matriz de rigidez total de la viga mostrada en la figura 8.37 mediante el método de rigidez
directa.Considerelosgradosdelibertadrestringidosenlosapoyos.
almanperez@gmail.com 26 Mar 2017
VULNERABILIDAD SÍSMICA 8-43
INTRODUCCIÓN AL ANÁLISIS MATRICIAL DE ESTRUCTURAS
a
b c
1 3 4
2
1. Numeracióneidentificacióndelasjuntasydelosmiembros.
(b) Sistema local s ; v
1
2
5
3 4
6
6
1
4
3
2
5
8
7
(a) Sistema global R ; r
2. Identificacióndelossistemasdecoordenadasglobalylocal.
3. Ensamblajedelamatrizderigideztotal K
El siguiente esquema nemotécnico indica la contribución de cada elemento a la matriz de rigidez total
delaestructuraK.
4. La matriz de rigidez de cada miembro del sistema estructural mostrado se puede evaluar
directamente a partir de la ecuación de rigidez expandida de miembros de vigas en el plano indicada
enlaecuación(8-34).
Observandoquelarigidezdeltramoadelavigaesdosveceslarigidezdelostramosbyc,ybasándonos
almanperez@gmail.com 26 Mar 2017
3
8-44 VULNERABILIDAD SÍSMICA
INTRODUCCIÓN AL ANÁLISIS MATRICIAL DE ESTRUCTURAS
en la contribución de rigideces mostrada en el esquema mostrado, finalmente se obtiene la matriz de
rigideztotaldelaviga.
Es importante notar que la matriz de rigidez total K de la estructura es singular. Por tanto dicha matriz
debe modificarse con el fin de incorporar las condiciones de apoyo, (véase secciones 8.17 y 8.18). En el
ejemplo r =r =r =r =r =0. La matriz de rigidez total de la estructura es de orden (8 x 8) y es
1 2 5 7 8
simétrica.
8.16.3 Ejemplo3
Basados en la numeración de las juntas de los pórticos indicada en las figuras 8.38a y 8.38b, construya en
forma gráfica la matriz de rigidez total de la estructura K mediante el método de la rigidez directa. Llene
lascasillascorrespondientesalassubmatricesnonulas conunasequis.
Solución:
La matriz de rigidez total de la estructura puede obtenerse gráficamente haciendo una cuadrícula de
10x10 elementos, en las que cada casilla contiene las submatrices de rigidez de los extremos de los
miembrosqueconformanlaestructura.
almanperez@gmail.com 26 Mar 2017
VULNERABILIDAD SÍSMICA 8-45
INTRODUCCIÓN AL ANÁLISIS MATRICIAL DE ESTRUCTURAS
Figura 8.38
Caso (a)
Caso (b)
(a)
5
7
1
3
9 10
2
4
6
8
(b)
5 10
1
2
3
4 9
8
7
6
almanperez@gmail.com 26 Mar 2017
8-46 VULNERABILIDAD SÍSMICA
INTRODUCCIÓN AL ANÁLISIS MATRICIAL DE ESTRUCTURAS
8.17 RESTRICCIONESENLOSAPOYOS.FORMULACIÓNMATRICIAL
En las secciones anteriores se discutieron técnicas para la generación automática de la matriz de rigidez
total de la estructura. En el método de rigidez directa, la matriz de rigidez de la estructura se obtuvo
sumando la contribución de las matrices expandidas de rigidez de cada uno de los miembros al conjunto.
La matriz así obtenida relaciona los desplazamientos de todas las juntas del sistema con el vector de
fuerzaexternacorrespondientemedianteunarelacióndeltipo:
Sin embargo, este proceso no contempla, al menos en esta primera etapa, la incorporación de las
restricciones de desplazamiento de los apoyos. El objetivo de esta sección centra su atención en la
incorporacióndeestasrestricciones.
Hasta ahora hemos asumido que los apoyos restringen ciertos desplazamientos, haciéndolos, en la
práctica, iguales a cero. Si en la ecuación anterior agrupamos los desplazamientos conocidos iguales a
cero y los separamos de aquellos que no son cero, la misma puede rescribirse en forma particionada como
acontinuaciónseindica:
(8-37)
En la ecuación (8-37), r es el vector que agrupa los desplazamientos desconocidos asociados a los grados
i
de libertad no restringidos, mientras que el vector r contiene todos los grados de libertad restringidos en
j
las juntas (ceros). Análogamente, el vector R representa el vector de fuerza externa asociado a los
i
desplazamientos no restringidos, mientras que el vector R representa las reacciones desconocidas en los
j
apoyoscorrespondientesalosgradosdelibertadrestringidos.
Expandiendoelsistemadeecuacionesdelaecuación(8-37)seobtiene:
(8-38)
(8-39)
Delaecuación(8-38)seobtieneque:
(8-40)
Despejandoelvectordesplazamiento r delaecuación(8-40)setieneque:
i
(8-41)
almanperez@gmail.com 26 Mar 2017
VULNERABILIDAD SÍSMICA 8-47
INTRODUCCIÓN AL ANÁLISIS MATRICIAL DE ESTRUCTURAS
Sustituyendo el vector r en la ecuación (8-39) se obtienen directamente las reacciones en los apoyos R
i j
mediantelasiguienteoperaciónmatricial:
(8-42)
En general, es una práctica común y eficiente hallar únicamente la matriz K en lugar de la matriz de
ii
rigidez total de la estructura K . En efecto, conociendo la matriz K resulta posible evaluar el vector
ii
desplazamiento r de las juntas no restringidas sin necesidad de evaluar la matriz K . En programación,
ii ji
resulta muy conveniente formular únicamente la matriz K en lugar de toda la matriz K, ahorrando
ii
tiempo de ejecución y almacenamiento de memoria. Esto es especialmente útil cuando se analizan
sistemasestructuralesconmilesdegradosdelibertad.
8.18 CONDENSACIÓNESTÁTICA.CASOSÍSMICO
En la práctica no todos los grados de libertad no restringidos (libres) están asociados a cargas externas. El
vector R de hecho puede contener un gran número de fuerzas que son cero. Ejemplo típico de esta
i
situaciónsepresentaenedificiossujetosacargaslateralesproducidasporelvientooporunsismo.
El termino condensación se refiere al procedimiento mediante el cual se reduce o contrae el tamaño de un
sistemadeecuacionesaleliminarciertosgradosdelibertad.
Por ejemplo, considérese el pórtico plano de la figura 8.39a en el que se permiten únicamente
deformaciones axiales en columnas y se considera que la rigidez axial en las vigas es infinita. Bajo estas
hipótesis cada junta posee dos grados de libertad, mientras que todas las juntas de un mismo nivel
experimentanunmismodesplazamientohorizontal.
Enlafigura8.39bhemosincluidoatítuloilustrativoalgunasjuntasconsusrespectivosgradosdelibertad.
Paraefectosdeestadiscusiónnosetomaronencuentalosgradosdelibertadrestringidosenlosapoyos.
Enlafigura8.39seobservaque:
En el diseño de edificaciones sismorresistentes, se requiere que las estructuras se diseñen al menos para
resistir una distribución de fuerzas horizontales equivalentes que varían con la altura del edificio. En el
ejemplo, estas cargas externas están aplicadas en la dirección de las coordenadas o grados de libertad r ,
1
r , … r , mientras que en las 56 coordenadas restantes del sistema no existen cargas o fuerzas externas
2 7
almanperez@gmail.com 26 Mar 2017
8-48 VULNERABILIDAD SÍSMICA
INTRODUCCIÓN AL ANÁLISIS MATRICIAL DE ESTRUCTURAS
La relación R=K r puede escribirse convenientemente en forma particionada como a continuación se
indica:
(8-43)
En esta ecuación, R agrupa las cargas horizontales aplicadas en cada nivel del pórtico, R es el vector de
i j
cargas restantes (nulas en este caso), r contiene los desplazamientos horizontales asociados al vector de
i
cargashorizontales, R y r eselvectordesplazamientoasociadoalvectordecarganulo R .
i j j
Expandiendolaecuación(8-43)setieneque
(8-44)
(8-45)
aplicadas. Es decir, el vector fuerza externa R contiene elementos con cargas distintas a cero, (R , R , …R )
1 2 7
ycargasnulas(todaslasdemás).
A B C D
1
2
3
4
5
6
7
PB
Nivel
1
2
3
4
5
6
7
X
Y
(a) Geometría (b) Sistema global R , r
Figura 8.39 Geometría y grados de libertad del pórtico.
almanperez@gmail.com 26 Mar 2017
VULNERABILIDAD SÍSMICA 8-49
INTRODUCCIÓN AL ANÁLISIS MATRICIAL DE ESTRUCTURAS
Despejandoelvectordesplazamiento r delaecuación(8-45):
j
(8-46)
Sustituyendor enlaecuación(8-44),resultaentoncesposibleexpresarelvectordefuerzalateralconocido
j
R enfuncióndelvectordesplazamientocorrespondienter mediantelasiguienteexpresión:
i i
(8-47)
en donde:
(8-48)
Finalmente,podemoscalcularelvectordedesplazamientoslateralesr mediantelaexpresión:
i
(8-49)
En la práctica, resulta más conveniente obtener el vector desplazamiento r resolviendo el sistema de
i
ecuaciones (8-49) por el método de Gauss, o por cualquier otro procedimiento de álgebra lineal, en lugar
deinvertirlamatrizderigidezK.
La obtención del vector de desplazamientos laterales es de importancia capital en el diseño
sismorresistente de edificaciones, pues permite calcular y controlar la deriva o diferencia de los
desplazamientoslateralestotalesentredosnivelesopisosconsecutivos.
Unavezobtenidoelvectorr ,puedecalcularseelvectordedesplazamientosrestantesr sustituyendor en
i j i
laecuación(8-46).
Resulta importante resaltar que la matriz K del ejemplo es una matriz de orden (7 x 7) . Utilizando este
procedimiento de condensación no hace falta invertir la matriz de rigidez total de la estructura K, que en
nuestro ejemplo es de orden (63 x 63). En su lugar, basta con invertir dos matrices más pequeñas, K y K. La
jj
sumadelostamañosdeestasmatricesesigualaltamañodelamatrizderigidezK.
Para concluir, es evidente que este proceso de condensación permite ahorrar una gran cantidad de tiempo
deejecuciónconelcomputador.
8.19 CARGASAPLICADASENLOSMIEMBROS
En las secciones anteriores las cargas externas han sido consideradas como cargas aplicadas en la
dirección de los grados de libertad de las juntas. Estas cargas reciben el nombre de cargas nodales. Sin
embargo en la práctica las cargas no están aplicadas en las juntas sino más bien están aplicadas a lo largo
almanperez@gmail.com 26 Mar 2017
8-50 VULNERABILIDAD SÍSMICA
INTRODUCCIÓN AL ANÁLISIS MATRICIAL DE ESTRUCTURAS
del eje de los miembros, con la única excepción de las armaduras o cerchas en las que las cargas se aplican
enlasjuntas.
Las cargas aplicadas sobre los miembros estructurales son de dos tipos: cargas concentradas y cargas
distribuidas. Las cargas concentradas se caracterizan indicando su punto de aplicación así como también
su dirección y magnitud. Las cargas distribuidas se definen indicando el tramo o zona donde actúan y la
variacióndesumagnitudenesetramo.
En todos los casos el análisis de la estructura se realiza determinando primero las fuerzas nodales
equivalentes,aplicándolasluegosobrelasjuntascomofuerzasconcentradas.
En aquellos casos en los que no existen cargas distribuidas, los puntos de los miembros en los que están
aplicadas las cargas concentradas pueden considerarse juntas adicionales asignándoles números. El
análisis se realiza entonces como se había discutido en las secciones anteriores. La figura 8.40 muestra un
ejemplo en el que se adicionan y renumeran las juntas en los puntos de aplicación de las cargas
concentradas.
Figura 8.40 Geometría y grados de libertad del pórtico.
e
d
c
a
(d)
1
3
6
5
2
4
(c)
a
b
c
(b)
2
1 4
3
(a)
b
almanperez@gmail.com 26 Mar 2017
VULNERABILIDAD SÍSMICA 8-51
INTRODUCCIÓN AL ANÁLISIS MATRICIAL DE ESTRUCTURAS
La figura 8.40a muestra las cargas concentradas actuantes y la 8.40b la numeración de las juntas e
identificación de los miembros estructurales correspondientes. La figura 8.40c muestra la renumeración
delasjuntasylafigura8.40dlaidentificaciónfinaldelosmiembros.
Ahora bien, el procedimiento de incorporar juntas en los puntos de aplicación de las cargas concentradas,
si bien es viable, aumenta el número de grados de libertad y en consecuencia el tamaño de la matriz de
rigidez total K de la estructura. Este procedimiento es especialmente más desfavorable en el caso de
estructuras tridimensionales en las que se incrementa en 6 el número de grados de libertad cada vez que
seañadeunanuevajunta.
Un procedimiento comúnmente utilizado consiste en incorporar cargas nodales equivalentes. Para ello, es
precisodefinirdosestructurasauxiliares:laestructuraprimariaylaestructuracomplementaria.
8.19.1 EstructuraPrimaria.
La estructura primaria es una estructura auxiliar en la que sus desplazamientos han sido forzados a ser
cero. Las cargas que sobre ella actúan son las cargas externas (concentradas o distribuidas), los cambios de
temperatura y los asentamientos en los apoyos si los hubiera. Bajo este régimen de cargas, la estructura
primaria ofrece resistencia que se traduce en un sistema de fuerzas internas en la dirección de las
coordenadas locales de los miembros que denotaremos por s . Paralelamente, aparecen fuerzas nodales
0
en la dirección de las coordenadas globales que tratan de balancear las juntas. Denotaremos al vector de
fuerzasnodalesprimariocomoR .
0
8.19.2 EstructuraComplementaria
La estructura complementaria es una estructura auxiliar, libre de moverse, en cuyas juntas actúa en la
direccióndelascoordenadasglobalesunsistemaovectordefuerzasquedenotaremospor R talque:
C
(8-50)
En la estructura complementaria el vector desplazamiento de las juntas es el mismo vector de
desplazamientos r delaestructuraoriginal.
El vector de fuerzas internas generado en la estructura complementaria lo denotaremos por s y viene
C
dadoporlarelación:
(8-51)
En esta ecuación, k es la matriz de rigidez de los miembros de la estructura en coordenadas locales, y v el
vectordeformacióncorrespondiente.
almanperez@gmail.com 26 Mar 2017
8-52 VULNERABILIDAD SÍSMICA
INTRODUCCIÓN AL ANÁLISIS MATRICIAL DE ESTRUCTURAS
De esta forma, el vector definitivo de fuerza interna de la estructura s podrá hallarse por superposición
talycomoacontinuaciónseindica:
(8-52)
Ilustraremoselprocedimientomedianteunejemplo.
8.19.3 Ejemplo4
Encuentre la estructura primaria y complementaria de la viga continua mostrada en la figura 8.41.
Desprecieladeformaciónaxialenlaviga.
Figura 8.41 Viga continua.
L/2
L
L
a
L/2
P
w
a b c
A B C D
Solución:
El problema de las cargas aplicadas entre los miembros es un caso típico que se presenta en el análisis y
diseñodevigascontinuasdeedificios.Lafigura8.41muestraunavigaconcuatroapoyos,cargadaconuna
cargapuntualinclinadaenelpuntomediodeltramoAByconunacargadistribuidaentrelosapoyosByC.
El análisis de esta viga continua puede considerarse como la superposición de: a) el análisis de la viga
suponiendo que todas sus juntas están impedidas de moverse (empotradas) y está sometida a las cargas
puntuales y distribuidas externas, y b) el análisis de la estructura original sometida a la acción de un
sistemadecargasnodalescomplementario.
Elproblemaseresolveráporetapas
1. Definicióndelossistemascoordenadosglobalylocaldelaviga.
Lasfiguras8.42ay8.42bmuestrandichossistemas.Enelcasodevigas,sueledespreciarseladeformación
axial,(fuerzaaxialcero).Porestarazónsehaomitidoestasolicitaciónenelelementolocalbásico.
almanperez@gmail.com 26 Mar 2017
VULNERABILIDAD SÍSMICA 8-53
INTRODUCCIÓN AL ANÁLISIS MATRICIAL DE ESTRUCTURAS
Enelejemplo,hemosincluidoenlosapoyoslosgradosdedesplazabilidadrestringidos,(r ,r ,r yr =0).
1 3 5 7
2. Sistemaprimario
Encontramos primero las solicitaciones de empotramiento y luego por equilibrio, el sistema de
fuerzasprimarioR tomandoencuentalascargasexternasconcentradasydistribuidas.Así:
0
a) Solicitacionesdeempotramiento Psen
Pcos
a
a
a
a a
P
=
Figura 8.42a Sistema coordenado global R , r
Figura 8.42b Sistema coordenado local s, v
1 3 5 7
8
6
4
2
1
2
3
4
6
5
En el miembro a, las solicitaciones de empotramiento están ligadas únicamente al efecto de la
componente vertical de la carga concentrada P, que por comodidad la denotaremos como P . La
v
componente horizontal P no interviene ya que hemos despreciado la deformación axial en la viga.
h
Así,
Psen
a
Pcos
a
a
Pv L
8
Pv
2
Pv
2
w
b
2
wL
12
wL
2
wL
2
2
wL
12
almanperez@gmail.com 26 Mar 2017
0
= 0
8-54 VULNERABILIDAD SÍSMICA
INTRODUCCIÓN AL ANÁLISIS MATRICIAL DE ESTRUCTURAS
Pv
2
PvL
8
PvL
8
PvL
8
Pv
2
Pv
2
A
0
1
R
0
2
R
Junta A
b) Encontramoslasfuerzasprimarias
2
wL
12
PvL
8
Pv
2
wL
2
2
wL
12
2
wL
12
wL
2
wL
2
PvL
8
PvL
8
Pv
2
Pv
2
4
R0
3
R
B
0
Junta B
Junta C
2
wL
12
2
WL
12
2
wL
12
wL
2
wL
2 wL
2
5
R0
6
0
R
C
Elsistemaprimariopuedeentoncesrepresentarseesquemáticamentecomoseindicaenlafigura8.43
almanperez@gmail.com 26 Mar 2017
-
VULNERABILIDAD SÍSMICA 8-55
INTRODUCCIÓN AL ANÁLISIS MATRICIAL DE ESTRUCTURAS
Figura 8.43 Sistema primario.
3. Sistemacomplementario
El sistema complementario de cargas nodales equivalentes R se obtiene aplicando en las juntas, un
c
sistemadecargasnodalesigualesyensentidocontrarioalascargasdelsistemaprimariotalycomose
indicaenlafigura8.44.
Figura 8.44 Sistema complementario, R .
C
De esta manera, los vectores de fuerza complementarios R y fuerza interna s primarios tienen por
C 0
valorrespectivamente:
v
P
Ph
w
2
wL
12
WL
2
Pv L
8
Pv
2
-
Pv
2
+ wL
2
2
wL
12
PvL
8
Pv L
8
2
wL
12
- PvL
8
Pv
2
wL
2
Pv
2
+ wL
2
2
wL
12
almanperez@gmail.com 26 Mar 2017
8-56 VULNERABILIDAD SÍSMICA
INTRODUCCIÓN AL ANÁLISIS MATRICIAL DE ESTRUCTURAS
8.20 PROGRAMAGAUSS3
Con el fin de proveer al lector con una herramienta que le permita calcular en forma rápida y eficaz los
desplazamientos de la estructura a partir de la matriz de rigidez y del vector de fuerza externa
correspondiente, hemos desarrollado un programa en lenguaje QBASIC, especialmente orientado a la
resolucióndesistemasdeecuacioneslinealessimétricos.
Este programa puede fácilmente adaptarse a un lenguaje moderno en ambiente Windows, tal como el
VisualBasic6.0.EllistadodedichoprogramaseencuentraenelApéndiceA.
8.21 BIBLIOGRAFÍASELECCIONADA
8.21.1 BibliografíaRecomendada
Leet, K.M. y Uang, C.M., (2006), Fundamentos de Análisis Estructural, Segunda Edición, McGraw-Hill
Interamericana.
NelsonJ.K.andMcCormacJ.C.,(2003),StructuralAnalysis:UsingClassicalandMatrixMethods,ThirdEdition,
JohnWiley&Sons,Inc.
RajanS.D.,(2001),IntroductiontoStructuralAnalysis&Design,JohnWiley&Sons,Inc.
Felton L.P. and Nelson R.B., (1997), Matrix Structural Analysis, John Wiley & Sons, Inc., University of
California,LosAngeles.USA.
YangT.Y.,(1986),FiniteElementStructuralAnalysis.PrenticeHall,Inc.EnglewoodCliffs.N.J.07635,USA.
HibbelerR.C.,(1999),StructuralAnalysis,FourthEdition,PrenticeHall,NewJersey,USA.
KassimaliA.,(1999),StructuralAnalysis,SecondEdition,PWSPublishing,SeriesinCivilEngineering.
McGuire W., Gallagher R.H. and Ziemian R.D., (2000), MatrixStructuralAnalysis, Second Edition, John Wiley
&Sons,Inc.,USA.
Fortoul Celso, (1986-2002), Análisis Matricial de Estructuras, Curso de Especialización en Ingeniería
Estructural,DepartamentodeMecánica,UniversidadSimónBolívar,RepúblicaBolivarianadeVenezuela.
Uribe, J., (2000), Análisis de Estructuras, Segunda Edición, Editorial Escuela Colombiana de Ingeniería,
ECOEEdiciones,Colombia.
almanperez@gmail.com 26 Mar 2017
Lamar S. Fortoul P.C., (2007) Análisis Estático de Estructuras. Formulación Matricial, Ediciones CITESI.
RepúblicaBolivarianadeVenezuela.
8.21.1 BibliografíaConsultada
1
Laible,J.P,(1988),AnálisisEstructural,UniversityofVermont.McGraw-Hill.
2
Scordelis, A.C., (1969), Statically Indeterminate Structures, Graduate Course CE 220A, Fall 1969, University
ofCalifornia,Berkeley.
3
Nelson, J.K. and McCormac, J.C., (2003), Structural Analysis Using Classical and Matrix Methods, Third
Edition,JohnWiley&Sons.Inc.
4
Fortoul, C., (1986-2002), Análisis Matricial de Estructuras, Curso de Especialización en Ingeniería
Estructural,DepartamentodeMecánica,UniversidadSimónBolívar,RepúblicaBolivarianadeVenezuela.
VULNERABILIDAD SÍSMICA 8-57
INTRODUCCIÓN AL ANÁLISIS MATRICIAL DE ESTRUCTURAS
almanperez@gmail.com 26 Mar 2017
8-58 VULNERABILIDAD SÍSMICA
INTRODUCCIÓN AL ANÁLISIS MATRICIAL DE ESTRUCTURAS
almanperez@gmail.com 26 Mar 2017
9.1 Introducción
9.2 Edificios con Rigidez al Corte
9.3 Generación de la Matriz de Rigidez
9.4 Ejemplos
9.5 Método Sísmico Estático Equivalente
9.6 Pantallas de Corte
9.7 Bibliografía Seleccionada
9Edificios
con
Rigidez
al
Corte
almanperez@gmail.com 26 Mar 2017
9-2 VULNERABILIDAD SÍSMICA
Aspectos de la
Ciudad de
Caracas, 2006.
(Foto J.L. Alonso).
EDIFICIOS CON RIGIDEZ AL CORTE
almanperez@gmail.com 26 Mar 2017
VULNERABILIDAD SÍSMICA 9-3
9 EdificiosconRigidezalCorte
EDIFICIOS CON RIGIDEZ AL CORTE
9.1 INTRODUCCIÓN
En el Capítulo anterior se discutieron métodos matriciales orientados a la elaboración directa y
ensamblaje de la matriz de rigidez de estructuras de múltiples grados de libertad. Las estructuras son
sistemas continuos con un número infinito de grados de libertad, que desde el punto de vista práctico
puedendiscretizarseconvenientementeseleccionandojuntasygradosdelibertaddeinterés.
Muchas edificaciones están conformadas estructuralmente por un sistema de pórticos ortogonales de
geometría regular cuyos entrepisos están dispuestos en cadena, básicamente a lo largo de un eje vertical.
Desde el punto de vista del análisisdinámico, resulta a veces conveniente discretizar los grados de libertad
en forma tal que en la estructura únicamente se considere la desplazabilidad lateral. Esto se obtiene
mediante un proceso de condensación estática discutido en el Capítulo anterior, o alternativamente
impidiendo en el modelo la rotación de las juntas y la deformación axial en las vigas y en las columnas. A
estetipodeestructurasselasconocecomoestructurasconrigidezalcorteoedificiosdecorte.
9.2 EDIFICIOSCONRIGIDEZALCORTE
Un edificio con rigidez al corte (shear building en inglés) se define como un sistema estructural aporticado
1
conlassiguientescaracterísticas :
1. Larigidezaxialenlascolumnasesinfinita,esdecir,noseproducedeformaciónaxialenlascolumnas.
2. Larigidezaxialenlasvigasestambiéninfinita,esdecirnoseproducedeformaciónaxialdelasvigas.
3. Lascolumnassolotienenrigidezaflexión.
4. La rigidez a flexión en las vigas es infinita en comparación con la rigidez a flexión de las columnas, es
decirno existedeformaciónporflexiónenlasvigas.
almanperez@gmail.com 26 Mar 2017
9-4 VULNERABILIDAD SÍSMICA
Figura 9.1 Edificio con rigidez al corte.
5. Lasmasasdeledificioseconcentranalniveldelospisos.
6. Las juntas no rotan al nivel de los pisos. En este sentido, el edificio deformado se asemeja a la
deformada de una viga en volado que se deforma únicamente por fuerzas de corte. De allí la
denominacióndeedificiosdecorte.
7. La deformación de la estructura es independiente de las fuerzas axiales que se generan en las
columnas.
Un sistema estructural plano con estas características pasa de ser una estructura con tres grados de
libertad por junta a una estructura que únicamente posee tantos grados de libertad como masas
concentradas existen en sus niveles. Así,una estructura como la mostrada en la figura9.1 tiene solamente
cuatrogradosdelibertadlateral.
Enellasemuestradeizquierdaaderecha:
a) Geometríadelpórtico.
b) Idealizacióndemasasdiscretasyderigidecesdeentrepiso.
c) Gradosdelibertadlateral(sistema R,r deorden(4x1)).
d) Desplazamientoslateralescorrespondientes.
EDIFICIOS CON RIGIDEZ AL CORTE
En el ejemplo mostrado es posible relacionar los desplazamientos r con las fuerzas horizontales R
correspondientesmedianteunarelacióndeltipo:
(9-1)
2
1
4
3
Nivel
K4
3
K
2
K
1
K
m
m
m
m1
2
3
4
1
2
3
4
r
r
r
r1
2
3
4
(a) Geometría (b) Discretización (d) Desplazamientos
(c) Sistema R , r
almanperez@gmail.com 26 Mar 2017
Esta deformación unitaria origina momentos flectores y
fuerzas de corte en cada uno de sus extremos, tal y como se
indicaenlafigura9.3b.
El momento en cada uno de los extremos se obtiene
mediantelasrelaciones:
(9-3)
(9-4)
En las ecuaciones (9-3) y (9-4), las rotaciones en los
extremos q y q son iguales a cero, mientras que la
A B
rotacióndelacuerdaes v =v =y=1/L.Enconsecuencia;
1 2
VULNERABILIDAD SÍSMICA 9-5
La matriz de rigidez K es de orden (4x4) y está compuesta por coeficientes de rigidez k , de forma tal quek
ij ij
representa la fuerza de corte horizontal producida en la dirección de la coordenada i cuando se aplica un
desplazamiento unitario r =1, según la dirección de la coordenada j y el resto de los desplazamientos
j
permanecen iguales a cero. La ecuación (9-2) muestra los coeficientes de rigidez correspondientes a la
estructuradelejemplo.
(9-2)
Resulta importante señalar que cuando a una columna de un sistema aporticado con rigidez al corte se le
impone un desplazamiento unitario en uno de sus extremos, se producen momentos flectores en sus
extremos.Dichosmomentosseobtienenmediantelasecuacionesdeladeflexióndelapendiente.
La figura 9.2 muestra un sistema de un solo nivel con rigidez al corte. La masa del sistema está
concentrada en el tope, la masa de la columna es despreciable y la columna no se deforma axialmente sino
únicamenteaflexión.Enesafiguraseindicanademáslossistemasdecoordenadasglobalylocal.
Cuando al sistema se le imparte un desplazamiento unitario en la dirección de la coordenada global r , el
1
sistemasedeformacomoseindicaenlafigura9.3a.
EDIFICIOS CON RIGIDEZ AL CORTE
y
x
1
2
m
1
2
1
L
Columna
E, I
Sistema R ,r
(1x1)
Sistema s ,v
(2x1)
Figura 9.2 Péndulo con rigidez al corte.
almanperez@gmail.com 26 Mar 2017
9-6 VULNERABILIDAD SÍSMICA
EDIFICIOS CON RIGIDEZ AL CORTE
v
v
1
(a)
2
(b)
m
1
2
K
K
M
M
(fuerza
de corte)
(fuerza de
corte)
=1
r1
Figura 9.3 Sistema con rigidez al corte de 1
grado de libertad.
El signo menos de la fórmula no tiene ningún
significado práctico. Por tanto, la fuerza cortante K en
losextremosdelacolumnatieneporvalor:
Esdecir: (9-5)
En el caso de que el pórtico tenga varias columnas en
un mismo nivel, la fuerza cortante total, en ese nivel, se
obtienesumandoloscortesdecadacolumna.Esdecir:
(9-6)
En la ecuación (9-6), n es el número de columnas del
nivel j.
Sistema R , r
Geometría
3
2
1
4
3
2
1
m
m
m
K 1
K 2
4
m
4
K
K3
1
2
3
4
L
L
L
L
3
4
1
2
Figura 9.4 Sistema idealizado de rigidez al corte.
9.4 se obtienen columna a columna aplicando uno a
uno y de arriba hacia abajo desplazamientos unitarios
en la dirección de cada grado de libertad lateral del
sistema.
En esta figura, K representa la fuerza de corte del
i
entrepiso i (ecuación 9-6), m la masa discretizada del
i
nivel i,yL laalturadecadaentrepiso,(i=1,2,3,4).
i
Los gráficos de las figuras 9.5, 9.6, 9.7 y 9.8 muestran el
proceso de obtención de los coeficientes de la matriz de
rigidezdelejemplo.
El sentido positivo es el adoptado para el sistema de
coordenadas locales en la figura 9.2. Así, para la
primera columna, aplicamos un desplazamiento
unitario r =1; para la segunda un desplaza-miento
1
unitario r =1 yasísucesivamente.
2
9.3 GENERACIÓNDELAMATRIZDERIGIDEZ
Los coeficientes de rigidez k de la matriz de rigidez K
ij
del sistema discretizado de rigidez al corte de la figura
almanperez@gmail.com 26 Mar 2017
VULNERABILIDAD SÍSMICA 9-7
EDIFICIOS CON RIGIDEZ AL CORTE
Figura 9.5 Coeficientes de
influencia (r =1).
1
= 0
2
k42
32
22
k = K + K
k =-K
1
K2
k = K
12
K1
1
K
1 2
2
0
1
0
0
K
r =
22
32
42
k
k
k
12
k
columna 2 =1
r2
Figura 9.6 Coeficientes de
influencia (r =1).
2
Figura 9.7 Coeficientes de
influencia (r =1).
3
K
K
1
1
k
k = K
k41
31
21
k = K
11 1
1
= 0
= 0
1
r =1
0
0
r =
0
1
0
41
k
31
k
21
k
11
k
Columna 1
k = K
23
43
1
0
0
r =
0
2
13
k
3
3
K2
2
K
K
K
= 0
k = K + K
33 3
2
k = K3
k 43
k13
k
k
33
23
Columna 3
3
r =1
almanperez@gmail.com 26 Mar 2017
9-8 VULNERABILIDAD SÍSMICA
EDIFICIOS CON RIGIDEZ AL CORTE
La matriz de rigidez resultante total es la siguiente:
(9-7)
El ejemplo analizado (figura 9.1) el número de columnas de cada nivel N =2, por tanto:
c
Obsérvese que en la matriz de rigidez K es una matriz simétrica tridiagonal en banda.
k34
k44
k14
k24
columna 4 r =1
4
3
K4
34
0
r =
1
K4
44 3
0
0
14
k = 0
K
K
3
3
24
k = K +K
k = K
= 0
k
4
Figura 9.8 Coeficientes de
influencia (r =1).
4
almanperez@gmail.com 26 Mar 2017
VULNERABILIDAD SÍSMICA 9-9
9.4 EJEMPLOS
9.4.1 Ejemplo1
Encuentre la matriz de rigidez en el sentido X y en el sentido Z de la estructura metálica de 3 niveles
mostrada en la figura 9.9. Considere que es una estructura con rigidez al corte. Las propiedades de los 2
tipos de columnas utilizados, así como también su orientación, geometría de las plantas y de los pórticos
delaedificaciónsonlosindicadosendichafigura.
Figura 9.9 Edificio con estructura metálica.
Solución:
Conelfindeadoptarlamismaconvenciónutilizadaenlapráctica,lanumeracióndelosnivelesopisossehará
dearribahaciaabajocomenzandoenelnivelsuperior,talycomoseindicaenlospórticosdelafigura9.9.
Cada entrepiso está compuesto por una hilera de 3 columnas, y en cada hilera se identifican de izquierda a
EDIFICIOS CON RIGIDEZ AL CORTE
z
z
x
CUADRO DE COLUMNAS
UNIDAD: cm4
zz xx
TIPO
1 7160 2340
2 3510 1200
I I
Planta tipo. Disposición de perfiles de columnas
1 2 3
B
A
X
Z
4.00
4.00
4.00
2 2 2 2
2
2
1
1
1
1 1 1
A B B
A
2 2 2
2
1
1 1 1
1
1 2 3
Nivel
3
2
1
2.60
2.40
2.40
x
PÓRTICO 1 = 3 PÓRTICO 2
PÓRTICO A = B
Sentido Z Sentido X Sentido X
almanperez@gmail.com 26 Mar 2017
4 58
9-10 VULNERABILIDAD SÍSMICA
EDIFICIOS CON RIGIDEZ AL CORTE
derecha los tipos de columnas correspondientes. Así, las 3 columnas del nivel superior 3 en los pórticos A y
Bsondeltipo2.Lascolumnasdelnivel2sondeltipo1,2y1,yasísucesivamente.
La rigidez de cada columna se obtiene directamente a partir de la ecuación (9-5), y la rigidez total del
entrepisosumandolarigidezindividualdetodaslascolumnas,ecuación (9-6).
Con el fin de agilizar el proceso numérico, se elaboró el programa USB07C en lenguaje QBASIC cuyo listado
se encuentra en el Apéndice A del libro. Este programa evalúa la rigidez por piso en ambas direcciones
ortogonales,XyZ,deedificiosconrigidezalcorte.
Cabe destacar, que para los efectos del cálculo se expresan los momentos de inercia de las columnas, tanto
en sentido X como en el sentido Z en función de una inercia de referencia, que elegimos siempre como la
menor.
4
Así, comenzando primero con la dirección Z, el momento de inercia de referencia es I =I =1.200 cm ,
ref xx
4
mientras que el momento de inercia de referencia en la dirección X es I =I =3.510 cm , ambos
ref zz
correspondientes a la columna tipo 2. Los resultados numéricos del ejemplo se encuentran en el listado
anexo. Observe que los momentos de inercia I e I del perfil metálico están referidos a los ejes locales
xx zz
decadamiembro.
Lasrigidecesdepisoasíobtenidasexpresadasen t/m seresumenacontinuación:
Lasmatricesderigideztotalesdelaestructuradelejemplosonportanto,(ecuación(9-7)):
almanperez@gmail.com 26 Mar 2017
VULNERABILIDAD SÍSMICA 9-11
EDIFICIOS CON RIGIDEZ AL CORTE
Puede observarse que el edificio es más rígido en la dirección X que en la dirección Z debido a la
orientacióndelascolumnas.
9.4.2 Ejemplo2
Encuentre la rigidez de cada entrepiso en el sentido X y en el sentido Z de la estructura de concreto armado
mostrada en la figura 9.10. Considere que es una estructura con rigidez al corte. Las propiedades de los 2
tipos de columnas utilizados, así como también su orientación, geometría de las plantas y de los pórticos
de la edificación son los indicados en dicha figura. Suponga que la resistencia del concreto armado a la
2
compresiónes f´
=250kgf/cm :
c
Figura 9.10 Ejemplo 2. Edificación de concreto armado.
TIPO L L Forma
1 35 35
2 35 45
4.00
CUADRO DE COLUMNAS
Disposición de columnas
Planta tipo
A
1
B
3
2
C
UNIDAD: cm
Z
X
4.00
4.00
4.00
L
L x z
z
x
PÓRTICO 1 = 2
Sentido X
PÓRTICO 3
Sentido X
Sentido Z
PÓRTICO A = B PÓRTICO C
Sentido Z
1
1 3
2
1
1
1
1
1
1
1
1
B
2
2
2
1
2
2
2
2
Nivel
1
2
3
3.00
3.00
3.00
A
1
1
1
1
1
1
1
1
A
1
2
2
C
2
B
1
1
1
almanperez@gmail.com 26 Mar 2017
Propiedades de las columnas
4 4
Tipo L (cm) L (cm) I (m ) I (m )
x z zz xx
1 35 35 0,00125 0,00125
2 35 45 0,001608 0,00266
9-12 VULNERABILIDAD SÍSMICA
La tabla anexa muestra los resultados las rigideces de cada uno de los entrepisos según las direcciones Z y
X evaluadosmediantelaaplicacióndelprogramaUSB07C.Lasunidadesvienenexpresadasen t/m.
Las matrices de rigidez lateral K y K son del tipo indicado en la ecuación (9-7). El lector puede fácilmente
z y
armardichasmatrices.
EDIFICIOS CON RIGIDEZ AL CORTE
Los resultados obtenidos indican que la estructura es más rígida en la dirección Z que en la dirección X.
Estas diferencias son más evidentes si se comparan los períodos naturales de vibración de cada dirección.
En el Capítulo 10 se discuten técnicas para la obtención de las frecuencias y deformadas modales de
vibracióndeedificiosconrigidezalcorte.
9.5 MÉTODOSÍSMICOESTÁTICOEQUIVALENTE.
Con el fin de inicializar al lector en el proceso numérico del análisis sísmico estático equivalente,
supongamos que estamos interesados en determinar los desplazamientos en ambas direcciones
ortogonales de una edificación ubicada en la ciudad de Caracas sobre un depósito aluvional de 100 metros
deespesorconstituidoporarenasdensas.
Solución:
En el caso de estructuras de concreto armado, los momentos de inercia de las columnas en las direcciones
X y Z se obtienen directamente a partir de las dimensiones de las columnas. Así, en el ejemplo, los
4
momentosdeinerciadelascolumnasdelaedificaciónexpresadosenm sonlossiguientes:
almanperez@gmail.com 26 Mar 2017
Para efectos de esta discusión, hemos seleccionado la edificación de concreto armado, aporticada, de 8
nivelesmostradaenlafigura9.11.
El uso previsto para la edificación es de vivienda. La altura de los entrepisos, de piso acabado a piso
acabado es de 2,50 metros. La losa es maciza, y tiene un espesor e = 15 cm. El edificio está ubicado en una
3
zonasísmicanúmero5.Supongaque w =2.500 kfg/m yunniveldediseñoND3.
c
Solución:
Para simplificar el análisis con fines didácticos supondremos que el edificio es un edificio con rigidez al
corte, es decir, las juntas están impedidas de rotar y la rigidez axial, tanto en las vigas como en las
columnas es infinita. Bajo estas hipótesis, el número de grados de libertad de la edificación tridimensional
mostrada en la figura 9.11a se reduce a 16 desplazamientos: 8 según la dirección X y 8 según la dirección
ortogonalhorizontalZ.
(b) Planta tipo
(a) Isometría
Roca
(d) Depósito de fundación
H>50
CUADRO DE COLUMNAS
A =0,30 g
0
V > 400 m/s
Forma espectral S2
Factor = 0,90
sp
Suelos densos
(c) Cuadro de columnas
x z
Geometría Tipo L L
1 35 50
Unidad: cm
No. de pisos N=8
L
Lz
x
j
Z
X
Y
B
A
C
1 2 3
Z
X
5.00
.30
.30
10.30
5.00
5.00
5.00
10.47
VULNERABILIDAD SÍSMICA 9-13
Figura 9.11 Elevación y
planta de la edificación.
EDIFICIOS CON RIGIDEZ AL CORTE
almanperez@gmail.com 26 Mar 2017
9-14 VULNERABILIDAD SÍSMICA
En el ejemplo se hará uso de las recomendaciones de la Norma Venezolana para Edificaciones
2
Sismorresistentes . Para efectos del análisis utilizaremos el Método Estático Equivalente recomendado en
lasección7.4.1delCapítulo7dedichanorma(véasetambiénlasección7.4.1deestelibro).
1. CaracterísticasBásicas
Como la estructura es aporticada, la norma la cataloga como una edificación del Tipo I, (sección 6.3).
Para un nivel de diseño ND3, el factor de reducción de respuesta espectral (sección 6.5.1) es R=6. Como
laedificacióntieneunusoprevistodevivienda,elfactordeimportancianormativo(tabla6.1)es a=1.
2. AnálisisdeCargasdeServicio
Para la determinación de las cargas permanentes y variables haremos uso de las especificaciones
3
normativasvenezolanas .Así,
a) CargaPermanenteCP
Losamaciza,e=15cm
3 2
CP =0.15mx2500kgf/m CP =375kgf/m
1 1
2
Pisoacabado,(granitoe=5cm): CP =100kgf/m
2
2
Frisoenlucido: CP =25 kgf/m
3
2
Tabiquería: CP =150kgf/m
4
2
Sub-TotalCargaCP CP =650kgf/m
2
b) Elpesopropiodelasvigasesdespreciable,(0,124t/m ).
c) Elpesopropiodelascolumnaseselsiguiente:
niveles1al7:
nivel8(techo)
d) CargaVariableCV
2
Sobrecargavariabledevivienda: CV=175kgf/m
3. PeríodoFundamental
Para efectos de la aplicación del método estático equivalente, la norma venezolana (sección 9.3.2.2)
permitecalcularelperíodofundamentaldeedificacionesmediantelasiguienteecuación:
(9-8)
EDIFICIOS CON RIGIDEZ AL CORTE
almanperez@gmail.com 26 Mar 2017
VULNERABILIDAD SÍSMICA 9-15
EDIFICIOS CON RIGIDEZ AL CORTE
En esta ecuación, h es la altura total de la edificación, y C es un coeficiente que depende del tipo de
n t
sistemaestructural.
C =0,07 paraedificiosTipoI,aporticadosdeconcretoarmadoomixtosdeacero-concreto.
t
C =0,08 paraedificiosTipoI,aporticadosdeacero
t
C =0,05 paraedificiosTipoII,IIIyIV
t
Ennuestroejemplo,C =0,07 ylaalturadelaedificaciónh =8x2,50=20m.Portanto
t n
4. FormaEspectral
De acuerdo a las características litológicas del depósito de fundación (figura 9.11d) el suelo es arena
densa, con una forma espectral S2 y un factor de corrección del coeficiente de aceleración horizontal
j=0,90(tabla5.1dedichanorma).
La forma espectral normalizada correspondiente, es la indicada en la figura 9.12. De acuerdo a los
valores normativos (tabla 7.1), los valores espectrales correspondientes a la forma espectral S2 son los
siguientes:
1
2
3
An
b
b
0
T T*
p
T
A = T*/ T
n [ ]
A =b
n
En el ejemplo la ordenada de aceleración normalizada
asociada al período fundamental T =0,662 s de la
a
edificaciónesA =b=2,6.
n
5. AceleracióndeDiseño
Ya que en el ejemplo el período fundamental de la
edificación está en la zona horizontal del espectro, la
ordenada de aceleración de diseño A se obtiene de
d
acuerdoalasiguienterelación(sección7.3):
(9-9)
En esta expresión, A es el coeficiente de aceleración
0
horizontal. Así, para una zona de sismicidad número 5,
A =0,30 (tabla 4.1). De acuerdo a la norma venezolana,
0
esta expresión es válida para valores del período T
comprendidosenelsiguienterango:
Figura 9.12
almanperez@gmail.com 26 Mar 2017
9-16 VULNERABILIDAD SÍSMICA
EDIFICIOS CON RIGIDEZ AL CORTE
+
ElvalorT ³T representaelperíodocaracterísticodevariaciónderespuestadúctil.Así,
0
+
EnnuestroejemploR=6,porlotantoT =0.4<0,662<0,70s
Laaceleracióndediseño A seobtieneapartirdelaecuación(9-9).
d
6. PesodelEdificio
La variable W representa el peso total de la edificación por encima del nivel base (artículo 7.1). Para
efectos sísmicos el peso total W se determinará sumando a la totalidad de las cargas o acciones
permanentes los porcentajes de las cargas o acciones variables establecidas en el artículo 7.1 de la
norma.Así,enelcasodeedificacionesdestinadasavivienda,
(9-10)
2
En el ejemplo, la carga permanente total por nivel tiene por valor CP=650 kgf/m , y la carga variable
3 2
supuestaparaedificacionesdevivienda es CV=175kgf/m .
Para encontrar el peso de cada losa, bastará multiplicar las cargas CP y CV obtenidas anteriormente por
suáreamáselpesodelascolumnas.Así,
Niveles1al7
Nivel8(techo)
Igualentodoslosniveles
ElpesoWutilizadoenelanálisissísmicoseobtieneparacadanivelmediantelasiguientesumatoria:
Ennuestroejemploelpesosísmicoencadaniveltieneporvalor
nivel i=8
nivel i=1al7
almanperez@gmail.com 26 Mar 2017
VULNERABILIDAD SÍSMICA 9-17
ElpesosísmicoWdeledificiotieneentoncesporvalor
7. FuerzadeCorteBasal
LafuerzadecortebasalV sedeterminarádeacuerdoalasiguienteexpresión(artículo9.3.1):
0
(9-11)
Enestaexpresión,meselmayordelosvaloresdadospor:
Donde: N=númerodenivelesdelaedificación
T=Períodofundamental
T*=Períododadoenlatabla7.1
Paraelejemploanalizado
Sustituyendo los valores de m, A y W, el corte basal V tiene por valor:
d 0
8. CoeficientedeCorteBasal
Elcoeficientedecortebasal,tambiénconocidoconelnombredecoeficientesísmicotieneporvalor:
(9-12)
Es decir, el coeficiente de corte basal de diseño utilizado en la edificación del ejemplo es igual a 9,94%
del peso sísmico del edificio. El valor mínimo del coeficiente sísmico estipulado en las normas (artículo
7.1) debe ser mayor o igual a a A /R. Es decir C =1 x 0,30/6=0,05. Por tanto se cumple con este
0 0(min)
requisito.
9. DistribuciónVerticaldelasFuerzasdeDiseño
Las fuerzas laterales de diseño en cada nivel y para cada dirección de análisis se obtendrán al distribuir
EDIFICIOS CON RIGIDEZ AL CORTE
almanperez@gmail.com 26 Mar 2017
verticalmentelafuerzacortantebasalV determinadaapartirdelasiguienteexpresión(artículo9.3.3)
0
(9-13)
donde:
F =Fuerza lateral concentrada en el nivel superior de la edificación, calculada de acuerdo con la
t
siguienteexpresión:
(9-14)
yacotadaentreloslímitessiguientes:
F =Fuerzalateralcorrespondientealnivel i,calculadasegúnlasiguienteexpresión:
i
(9-15)
donde: W =pesodelnivel j delaedificación
j
h =Alturamedidadesdelabasehastaelnivel j delaedificación
j
LasfuerzasF yF seaplicaránenelcentrodemasasdelrespectivonivel.
i j
Enelejemplo,F tieneporvalor:
t
9-18 VULNERABILIDAD SÍSMICA
EDIFICIOS CON RIGIDEZ AL CORTE
Fuerzas laterales resultantes
Nivel (V - F ) W h W h (W h ) /å (W h ) F (kgf) F (t)
0 t j j j j i i j j i i
8 65.120 80.666 20 1.613.320 0,212153888 13.815,46 13,815
7 65.120 85.588 17,5 1.497.760 0,196961528 12.826,13 12,826
6 65.120 85.588 15 1.283.820 0,168824167 10.993,83 10,994
5 65.120 85.588 12,5 1.069.850 0,140686806 9.161,52 9,162
4 65.120 85.588 10 855.880 0,112549445 7.329,22 7,329
3 65.120 85.588 7,5 641.910 0,084412083 5.496,91 5,497
2 65.120 85.588 5 427.940 0,056274722 3.664,61 3,665
1 65.120 85.588 2,5 213.970 0,028137361 1.832,30 1,832
almanperez@gmail.com 26 Mar 2017
VULNERABILIDAD SÍSMICA 9-19
EDIFICIOS CON RIGIDEZ AL CORTE
La matriz de rigidez es de orden (8 x 8). Sus coeficientes se obtuvieron aplicando el procedimiento
descrito en la sección 9.3. La tabla anexa contiene los valores numéricos de estos coeficientes
expresadosent/m.
Coeficiente Sentido Z Sentido X
- a - 60.166 - 29.481
2 a 120.332 58.962
Rigidezlateral
La tabla anexa resumen las rigideces de pisos evaluados para cada una de las dos direcciones
ortogonalesZyX.Parasuevaluaciónsehizo usodelprogramaUSB07C.
Matrizderigidezdelaestructura
La matriz de rigidez en ambas direcciones X y Z es una matriz cuadrada simétrica, tridiagonal en
bandadelaformasiguiente,(verecuación(9-7):
almanperez@gmail.com 26 Mar 2017
9-20 VULNERABILIDAD SÍSMICA
10.Cálculodelosdesplazamientos
Losdesplazamientosencadanivelseobtienenresolviendolossiguientessistemasdeecuaciones:
Sentido X (9-16)
Sentido Z (9-17)
En estas ecuaciones el vector de fuerza lateral R es idéntico en ambas direcciones y está tabulado en la
tabla anexa. Los vectores desplazamiento correspondientes son r y r , ambos de orden (8x1). De esta
x z
manera,enformamatricialpuedeescribirseque
(9-18)
(9-19)
Para la obtención de los desplazamientos se resolvió el sistema de ecuaciones lineales expresado en las
ecuaciones (9-16) y (9-17) en lugar de invertir las matrices. Se utilizó para ello el método de Gauss, (ver
programaGauss3enelApéndiceA).
Losdesplazamientosresultantesexpresadosencentímetrosestántabuladosacontinuación:
EDIFICIOS CON RIGIDEZ AL CORTE
Nivel Fuerza (t) r (cm) r (cm) r /r
z x x z
8 13,815 0,610 1,245 2,041
7 12,826 0,587 1,198 2,041
6 10,994 0,514 1,108 2,156
5 9,162 0,480 0,980 2,042
4 7,329 0,403 0,821 2,037
3 5,497 0,313 0,638 2,038
2 3,665 0,213 0,436 2,047
1 1,832 0,108 0,221 2,046
Estos resultados claramente indican que el edificio analizado a pesar de tener una configuración
planta cuadrada es en promedio aproximadamente 2,06 veces más rígido en la dirección Z que en la
dirección X.
9.6 PANTALLASDECORTE
Durante el proceso de diseño de un edificio el ingeniero estructural en algunas ocasiones debe decidir si es
o no es conveniente incorporar pantallas de corte en el sistema estructural para resistir las fuerzas
laterales que se generan durante un sismo. El daño estructural está directamente relacionado con el
desplazamiento. De allí que una buena alternativa para reducir el daño sea reducir sus desplazamientos.
Las paredes de corte son elementos estructurales más difíciles de modelar que los pórticos. Son elementos
almanperez@gmail.com 26 Mar 2017
Inercia:
VULNERABILIDAD SÍSMICA 9-21
L
e
H
P
Figura 9.13
EDIFICIOS CON RIGIDEZ AL CORTE
estructurales rígidos con masa distribuida. Para su análisis es preciso dividirlas en un sistema equivalente
de pequeños cuerpos o elementos interconectados en un limitado números de puntos discretos capaces
de modelar en forma aproximada pero satisfactoria el medio continuo. Esta técnica se conoce en el argot
estructuralcomodiscretización.
4,5
Un procedimiento de esta naturaleza es conocido como el método de los elementos finitos . La base del
método radica en la representación de un cuerpo o de una estructura mediante el ensamblaje de un
número finito de pequeños elementos denominados elementos finitos. Estos elementos están
interconectadosenjuntasllamadasnodosopuntosnodales.
Con el fin de modelar la variación aproximada de los desplazamientos en cada elemento finito se eligen
funciones matemáticas conocidas como funciones de desplazamiento o modelos de desplazamientos.
Existen una gran cantidad de funciones tales como polinomios y funciones trigonométricas que se
utilizanparaestatarea.
Una discusión detallada del método de los elementos finitos escapa de los objetivos de este libro y puede
encontrarseenlabibliografíarecomendadaalfinaldelCapítulo.
Resulta sin embargo oportuno señalar que el método de los elementos finitos es una herramienta muy
poderosa utilizada en numerosas áreas de investigación, tales como la ingeniería estructural, ingeniería
mecánica y aeroespacial, mecánica de suelos, ingeniería de fundaciones, mecánica de rocas y conducción
decalor,porcitaralgunas.
Laincorporacióndelasparedesdecorte,tambiénconocidascomopantallas,enunsistemaestructural no
es un problema sencillo de resolver. Se las idealiza discretizándolas en elementos finitos. La exactitud de
estaidealizaciónestádirectamenterelacionadaconelgradodesubdivisiónelegido.
9.6.1 Ejemplo3
Conelfindeilustrarelmétododeloselementosfinitossehaelegidouna
pantalla de concreto armado de 6 metros de altura, con una sección
rectangular de 3 metros de base y 30 cm de espesor, empotrada en su
base y sometida a una carga horizontal en el tope de 6.800 toneladas. La
figura 9.13 muestra la pantalla seleccionada. Se pide calcular el
desplazamientoeneltopedelapantallacausadoporlacargaindicada.
almanperez@gmail.com 26 Mar 2017
Área:
Factor de forma ¦ = 1,2 es decir:
s
Tabla 9.1 Factores de forma7 fs
fs
Sección
Rectangular Circualar Tubular I o Cajón
6
5
10
9
2 A
Aalma
9-22 VULNERABILIDAD SÍSMICA
Solución
a) Soluciónexacta
El desplazamiento d en el tope de la pantalla en volado mostrada en la figura 9.13 viene dada por la
6,7
siguienterelación .
(9-20)
En esta ecuación, el primer término es la deformación a flexión mientras que el segundo término es la
deformacióndebidaalcorte.
El factor f es el factor de forma para cortante, que depende únicamente de las dimensiones de la sección
s
transversal del elemento y es un factor adimensional. En nuestro caso, una sección rectangular, f tiene
s
7
porvalor1,2.Latabla9.1muestralosfactoresdeformacorrespondientesavariasseccionestípicas.
Sustituyendoenlaecuación(9-20)losvalorescorrespondientes,setienequeeldesplazamientoeneltopedes:
EDIFICIOS CON RIGIDEZ AL CORTE
b) Soluciónmedianteelmétododeloselementosfinitos
En el método de los elementos finitos la solución es aproximada, siendo cada vez más exacta a medida que
se incrementa el número de elementos finitos en el modelo. Con el fin de comparar los resultados
obtenidos mediante la aplicación de este método con la solución numérica determinada en el inciso a,
(solución exacta), estudiamos la misma pantalla con varios modelos equivalentes, aumentando
paulatinamenteencadaunodeellos,elnúmerodeelementosenquesubdividimoslapantalla.
d = 0,30222 + 0,05893 = 0,36115 m
almanperez@gmail.com 26 Mar 2017
VULNERABILIDAD SÍSMICA 9-23
EDIFICIOS CON RIGIDEZ AL CORTE
Como puede observarse, a medida que aumentamos la cantidad de
elementos en que se divide la pantalla, los valores del
desplazamiento encontrados en el análisis del modelo se van
aproximando mucho más al desplazamiento obtenido mediante la
soluciónexactadereferencia.
De esta forma si hacemos un último ejercicio con un modelo de 8 x
16 elementos, tal y como se muestra en la figura 9.14 obtendríamos
unresultadoprácticamenteidénticoaldelasoluciónexacta.
Ahora bien, en un modelo matemático a medida que aumentamos
el número de elementos en que subdividimos el medio continuo, en
nuestro ejemplo una pantalla, aumentamos también el número de
grados de libertad del modelo. Por tal motivo y con fines prácticos
solo haría falta subdividir la pantalla de forma tal que los
resultados sean aceptables desde el punto de vista de la ingeniería.
Es decir, en ese aspecto el ingeniero debe decidir que porcentaje de
Figura 9.14
errorpuedeaceptarensumodelo.
9.7 BIBLIOGRAFÍASELECCIONADA
9.7.1 BibliografíaRecomendada
Chopra, A.K., (2001), Dynamics of Structures. Theory and applications to Earthquake Engineering. Second
Edition,UniversityofCalifornia,Berkeley,PrenticeHall,N.J.
Tabla de resultados
Discretización
Desplazamiento (cm)
Error
Rigidez (t/m)
1 x 1
13,711
62%
49.595,2
1 x 2
24,376
32,5%
27.896,3
2 x 2
24,98
30,8%
27.221,8
2 x 4
31,564
14,6%
21.543,5
4 x 8
34,965
3,2%
19.448,0
almanperez@gmail.com 26 Mar 2017
9.7.2 BibliografíaConsultada
1
Paz M.,(1991), StructuralDynamics,TheoryandComputation,ThirdEdition,Chapman&Hall,ITP
2
Norma Venezolana COVENIN 1756:2001, (2001), Edificaciones Sismorresistentes, República Bolivariana de
Venezuela.
3
Norma Venezolana COVENIN 2002:1988, (1988), Cargas y Acciones Mínimas Para el Proyecto de
Edificaciones,RepúblicaBolivarianadeVenezuela.
4
Clough R.W., (1960), The Finite element method in Plane Stress Analysis, Proceedings, 2nd ASCE Conference
onElectronicComputation,Pittsburg,Pa.
5
Felippa C.A. and Clough R.W., (1970), The Finite Element Method in Solid Mechanics. Numerical Solution of
Field Problems in Continuum Physics, SIAM-AMS Proceeding, Volume II, American Mathematical Society,
Providence,RhodeIsland.
6
Popov E.P., (1973), Introduction to Mechanics of Solids, Conversion From FPS to MKS Units, by Kapila I.P. and
AgnihotriS.N.,PrenticeHallofIndiaPrivateLimited,NewDelhi.
7
Gere J.M. y Timoshenko S.P., (1986), Mecánica de Materiales, Segunda Edición, Grupo Editorial
Iberoamérica,Méjico.
9-24 VULNERABILIDAD SÍSMICA
EDIFICIOS CON RIGIDEZ AL CORTE
almanperez@gmail.com 26 Mar 2017
10.1 Introducción
10.2 Análisis Estático - vs - Análisis
Dinámico
10.3 Métodos de Análisis Dinámico
de Estructuras
10.4 Sistemas de Masas
Concentradas
10.5 Desplazamientos
Generalizados
10.6 Sistemas Generalizados de 1
Grado de Libertad
10.7 Análisis Dinámico de Sistemas
de Múltiples Grados de
Libertad
10.8 Análisis de Frecuencias
10.9 Masa Efectiva Modal
10.10 El Método de Holzer
10.11 El Método de Transferencia
10.12 Programa USB103. Método de
Transferencia
10.13 Ejemplos de Aplicación
Mediante el Computador
10.14 Método Gráfico para la
Determinación de Períodos
10.15 Comentarios Adicionales
10.16 Respuesta Sísmica de Sistemas
de Múltiples Grados de
Libertad
10.17 Respuesta Modal
10.18 Análisis de Respuesta
Espectral
10.19 Aplicaciones Prácticas del
Método
10.20 Comentarios Finales
10.21 Bibliografía Seleccionada 10Introdución
al
Análisis
Dinámico
de
Edificios
almanperez@gmail.com 26 Mar 2017
INTRODUCIÓN AL ANÁLISIS DINÁMICO DE EDIFICIOS
Análisis dinámico: Deformada
asociada al modo 7.
10-2 VULNERABILIDAD SÍSMICA
almanperez@gmail.com 26 Mar 2017
10 IntroduciónalAnálisisDinámicodeEdificios
VULNERABILIDAD SÍSMICA 10-3
INTRODUCIÓN AL ANÁLISIS DINÁMICO DE EDIFICIOS
10.1 INTRODUCCIÓN
En este Capítulo se pretende familiarizar al lector con los conceptos básicos de la dinámica. Para ello se
hará uso de los métodos de análisis estructural así como también de los conceptos de análisis vibratorio
formulados en los Capítulos anteriores del libro, haciendo especial énfasis en la formulación matricial de
dichosprocedimientos.
El análisis estructural de edificaciones sometidas a sismos tiene como objetivo fundamental la
determinación de las fuerzas y deformaciones inducidas necesarias para llevar a cabo con éxito su diseño
sismorresistente. Es por tanto una pieza fundamental de dicho proceso. Para que esto sea posible es
necesario:1)modelarlaestructura,2)caracterizaracertadamenteelmovimientodelterrenoysusefectos,
y3)disponerdeunprocedimientoadecuadodeanálisisdinámico.
Desde el punto de vista del diseño sismorresistente es muy importante que el ingeniero estructural elija
un procedimiento de análisis sencillo, que le permita interpretar acertadamente el comportamiento
dinámico de las edificaciones que proyecta. Solo así podremos eficientemente contribuir a la reducción de
lavulnerabilidadsísmicadeedificacionesenzonasdealtoriesgosísmico.
10.2 ANÁLISISESTÁTICO-VS-ANÁLISISDINÁMICO
El análisis dinámico puede considerarse como una extensión de los métodos de análisis estructural que
suelen estar referidos únicamente al análisis de cargas estáticas. Para el análisis y diseño de edificaciones
ubicadas en zonas sísmicamente activas, resulta conveniente identificar claramente las componentes de
las cargas estáticas y dinámicas actuantes. En el caso sísmico, la excitación dinámica proviene del
movimiento de sus soportes en lugar de ser producida por cargas dinámicas externas aplicadas en sus
miembros.
almanperez@gmail.com 26 Mar 2017
INTRODUCIÓN AL ANÁLISIS DINÁMICO DE EDIFICIOS
10-4 VULNERABILIDAD SÍSMICA
Una carga dinámica puede definirse como una carga cualquiera cuya magnitud, dirección y posición varía
con el tiempo. En consecuencia, la respuesta estructural a cargas dinámicas, por ejemplo las
deformaciones y los esfuerzos resultantes, varían también con el tiempo. En general, una carga de larga
duración tal y como la que se origina durante la acción de un sismo puede tratarse únicamente mediante
procedimientosdeanálisisdinámico.
Un problema dinámico difiere de un problema estático en dos aspectos fundamentales. Primero, el
problema dinámico no tiene una solución única. En efecto, el proyectista puede analizar una sucesión de
respuestas estructurales que varían instante a instante con la carga, convirtiendo el proceso en uno
muchomástediosoycomplejoqueelanálisisestático.
La segunda diferencia fundamental radica en el hecho que cuando una estructura, por ejemplo la viga
mostrada en la figura 12-1b, se somete a una carga dinámica P(t), los desplazamientos resultantes no
dependen como en el caso estático (figura 10.1a) únicamente de la carga actuante P, sino también de las
1
fuerzasdeinerciaqueseoponenalasaceleracionesquelasproducen .
y
x
y
x
P P(t)
(a) Carga estática (b) Carga dinámica
fuerzas de
inercia
En el caso dinámico, las solicitaciones internas producidas en cualquier sección x de la viga, (momentos
flectores y fuerzas de corte), deben equilibrar no solo las cargas externas aplicadas, (P(t), en el ejemplo),
sinotambiénlasfuerzasdeinerciaasociadasalasaceleracionesgeneradasenlaviga.
Si el movimiento resultante al aplicar la fuerza P(t) es muy lento, las fuerzas de inercia resultantes también
serán muy pequeñas y por tanto despreciables. En este caso, el análisis de la respuesta de la viga en
cualquier instante de tiempo puede llevarse a cabo mediante procedimientos de análisis estático, aún y
cuandolacargaylarespuestadelsistemavaríenconeltiempo.
Los problemas de dinámica estructural varían en un rango que va desde modelos matemáticos muy
simplificados con pocos grados de libertad en los que apenas se requiere analizar uno o dos modos de
vibración, hasta modelos matemáticos muy sofisticados con cientos o miles de grados de libertad,
necesitándose en este último escenario la disponibilidad de computadores digitales de gran capacidad y
rapidezoperativa.
1
Figura 10.1 Diferencias básicas entre cargas estáticas y dinámicas (adaptado de Clough y Penzien )
almanperez@gmail.com 26 Mar 2017
VULNERABILIDAD SÍSMICA 10-5
INTRODUCIÓN AL ANÁLISIS DINÁMICO DE EDIFICIOS
10.3 MÉTODOSDEANÁLISISDINÁMICODEESTRUCTURAS
Una de las decisiones más importantes que el ingeniero estructural debe afrontar a la hora del diseño
sismorresistente es decidir si la relación entre las fuerzas inducidas durante un sismo y los
desplazamientogenerados,eslinealono-lineal.
El análisis lineal para cargas estáticas y dinámicas ha sido utilizado en el diseño estructural durante
décadas. De hecho, las normas venezolanas vigentes para edificaciones sismorresistentes contemplan
2
únicamenteestetipodeanálisis,(véaseelCapítulo9delanorma ).
En la actualidad, los métodos de análisis no-lineal se utilizan extensivamente, especialmente a raíz de la
3,4
crecientedemandadeprocedimientosbasadosenelanálisis sísmicopordesempeño.
Existen dos tipos de comportamiento no-lineal. El primero se basa en la relación no-lineal que existe entre la
fuerza y la deformación asociada al comportamiento del material utilizado (concreto, acero, etc.), tal como,
laductilidadcedente,larigidezyladegradación delaresistenciatambiénconocidacomofracturafrágil.
El segundo tipo de comportamiento no-lineal estudia las relaciones de compatibilidad desplazamiento-
deformacióncausadasporlaincorporaciónenelanálisisdegrandesdesplazamientos.
A continuación se resumen brevemente las características de algunos de los métodos utilizados para el
análisisdinámicodeedificaciones.
1. Análisis lineal: Utiliza acelerogramas (registros que muestran la variación de la aceleración del
terreno con el tiempo) como dato para la evaluación de la respuesta estructural instante a instante. En
este método de análisis se supone que durante todo el proceso las propiedades de los materiales
permanecenenelrangoelástico.
2. Análisis espectral: Se basa en la obtención de las frecuencias naturales y deformadas modales de
vibraciónenfuncióndelasamplitudesdeciertascoordenadasgeneralizadas.Larespuestaestructural
se obtiene utilizando como solicitación sísmica espectros de aceleración representativos de la
sismicidad y condiciones de suelo local. Los valores máximos de respuesta se evalúan mediante una
1,5
combinaciónapropiadadelasrespuestasmodales.
3. Análisis estático no-lineal: Utiliza acelerogramas como solicitación, permitiendo que las
deformaciones de los materiales sobrepasen su punto cedente, e incursionen en el rango no-lineal,
(pushover). Esta técnica se sustenta en el análisis no-lineal estático y permite evaluar la capacidad
sísmica resistente de las estructuras. Básicamente consiste en llevar al límite a una estructura
previamente diseñada en la que se conoce el acero de refuerzo. Esto se logra mediante la aplicación de
cargas laterales que se incrementan gradualmente hasta que la demanda supere la capacidad
resistentedelosmiembrosdelaestructura.
almanperez@gmail.com 26 Mar 2017
10-6 VULNERABILIDAD SÍSMICA
4. Análisissísmicopordesempeño:Elobjetivofundamentaldelmétodoconsisteenestablecer,mediante
la creación de distintos escenarios sísmicos de referencia, una metodología analítica que permita
3,4
evaluarundesempeñosísmicopredecibledelaedificación.
5. Método estático equivalente: Es un procedimiento muy difundido en la práctica profesional. Se
fundamenta en caracterizar el efecto sísmico en edificios mediante fuerzas estáticas equivalentes.
Para efectos del diseño se combina este método linealmente estático con coeficientes de modificación
derespuestaquesimulanlosefectosdelcomportamientodúctilno-linealdelasedificaciones.
Resulta oportuno señalar que los procedimientos de análisis estructural están en la mayoría de los casos
orientados a sistemas estructurales típicos de puentes y edificios conformados por pórticos y miembros
diagonales de arriostramiento. Las paredes de corte de concreto armado suelen a veces modelarse como
columnas a las que concurren vigas en su eje central y en las que se simula su rigidez mediante la
incorporacióndebrazosrígidosenlosnodos,apesardequeestaidealizaciónnotomaencuentaelposible
levantamientoovuelcoenla basequepuedeserimportanteenestetipodesistemasestructurales.
En este libro se hará uso únicamente del método de análisis dinámico espectral porque ofrece las
siguientesventajas:
1. El procedimiento tiene una gran aceptación entre los ingenieros estructurales ya que proporciona un
método aproximado, pero a su vez relativamente preciso, que es en esencia un método estático de
análisis.
2. El procedimiento centra su atención en la obtención de la máxima respuesta estructural sin retener la
variabletiempo.
3. Este método separa el modelo estructural y sus frecuencias naturales y deformadas modales
correspondientes del proceso que involucra la identificación, estimación y generación de la amenaza
sísmicaosismodediseñoquepretendecaracterizarlarespuestadeldepósitodefundacióndelsitio.
4. A pesar de que el proceso de cálculo involucrado en la determinación de las frecuencias naturales y de
las deformadas modales es tedioso, normalmente suele realizarse una sola vez, y sus resultados,
siempre que sean satisfactorios, podrán utilizarse tantas veces como se requiera para analizar
distintassolicitacionessísmicas.
5. Permite además identificar durante el proceso del proyecto estructural aquellas deformadas modales
que, por su mayor participación, describen más acertadamente y en forma gráfica las posibles
deficiencias o puntos débiles de la solución analizada. En edificaciones existentes que son
sísmicamente vulnerables, esta técnica facilita además la selección de la alternativa de adecuación o
reforzamiento estructural más conveniente. Por estas razones ha sido la técnica seleccionada en este
libro.
INTRODUCIÓN AL ANÁLISIS DINÁMICO DE EDIFICIOS
almanperez@gmail.com 26 Mar 2017
VULNERABILIDAD SÍSMICA 10-7
INTRODUCIÓN AL ANÁLISIS DINÁMICO DE EDIFICIOS
2
1
m
m
m
N
m
i
K
K
K
K
1
2
i
N
Figura 10.2 Idealización estructural mediante
masas concentradas.
Enelcasodeedificiosenlosquelamasadelaslosases
muy superior a la de las columnas que las soportan,
las masas pueden concentrarse convenientemente tal
y como se ilustra en la figura 10.2 en donde Ki
representalarigidezdelascolumnasdelentrepisoi.
En un sistema estructural espacial de masas
concentradas cada masa tiene 6 posibles grados de
libertad. En sistemas de dos dimensiones el número
degradosdelibertadsereducea3.
La figura 10.3 muestra un sistema idealizado de una
viga en la que su masa ha sido concentrada en tres
puntos.
10.4 SISTEMASDEMASASCONCENTRADAS
La idealización de sistemas estructurales mediante masas concentradas provee un método relativamente
simple de limitar el número de grados dinámicos de libertad en sistemas estructurales complejos y es
especialmente apropiado en aquellas estructuras en las que una gran porción del total de la masa se
concentraendeterminadaszonasalolargodeunejedelaestructura.
Si en dicho sistema de masas concentradas las masas estuvieran restringidas a moverse únicamente en la
direcciónvertical,elsistemasolotendría3gradosdelibertad.
Si las masas pudiesen tener además una inercia rotacional, es decir, pudiesen rotar, la viga (figura 10.4)
tendríaentonces2gradosdelibertadpormasa,esdeciruntotalde6gradosposiblesdelibertad.
m m m
P(t)
fi i
f i
f
1 2 3
1 2 3
5
3
1
4 6
2
Figura 10.3 Sistema equivalente de masas
concentradas.
Figura 10.4 Sistema plano de 2 grados de
libertad por masa.
En un sistema estructural tridimensional las masas pueden desplazarse según 6 componentes
independientes de desplazamientos referidos al sistema de coordenadas cartesiano global. Son estos: 3
desplazamientosy3rotaciones,(figura10.5).
almanperez@gmail.com 26 Mar 2017
10-8 VULNERABILIDAD SÍSMICA
INTRODUCIÓN AL ANÁLISIS DINÁMICO DE EDIFICIOS
Sin embargo, si en el sistema espacial las masas concentradas estuvieran impedidas de rotar, el número de
gradosdelibertadsereduciríaa3desplazamientospormasa.
q
A
A'
r
r
Y
X
Z
y
z
y
qx
q r
m
m
z x
Figura 10.5 Grados de libertad de una masa en el espacio.
10.5 DESPLAZAMIENTOSGENERALIZADOS
En aquelloscasos en losquela masadelsistemaestructuralse distribuye uniformemente, porejemploa lo
largodeunejevertical,losdesplazamientoslateralespuedenexpresarsemedianteunarelacióndeltipo:
(10-1)
En esta ecuación, X(t) es una coordenada generalizada que varía en función del tiempo, mientras que f(y)
es cualquier patrón espacial de deformación compatible con la geometría y con las condiciones de apoyo
delsistemaquerelacionalosgradosdelibertaddelsistema conlacoordenadageneralizada.
En general, el desplazamiento lateral total de un sistema estructural de este tipo puede encontrarse
mediantelasumatoriasiguiente:
(10-2)
De esta ecuación se desprende que para cualquier grupo de funciones de deformadas supuestas en el
análisis, el desplazamiento resultante dependerá de la amplitud de las coordenadas generalizadas X (t)
n
correspondientes,(n=1,2,3...).
El número de patrones de deformación (también llamadas deformadas) supuestos representa el número
degradosdelibertaddelsistemacuandoestetipodeidealizacióneselelegido.
almanperez@gmail.com 26 Mar 2017
VULNERABILIDAD SÍSMICA 10-9
INTRODUCIÓN AL ANÁLISIS DINÁMICO DE EDIFICIOS
La forma de la deformada suele expresarse en términos de una ecuación que define la posición de la curva
elástica en su posición deformada. Por esta razón, el análisis dinámico se sistemas continuos
unidireccionales puede llevarse a cabo únicamente mediante ecuaciones diferenciales, ya que tanto la
variable y que define la deformada a lo largo de su eje longitudinal, como la variable tiempo son variables
independientes.Enotraspalabras,lossistemascontinuostieneninfinitosgradosdelibertad.
En sistemas continuos, este procedimiento de análisis dinámico arroja resultados muy precisos, a
expensas,esosí,deuncálculomatemáticocomplejo.
Ahora bien, si pudiésemos representar la masa total distribuida del sistema mediante una serie de masas
concentradasendistintospuntosalolargodealgunodesusejescoordenados,deformatalquelasfuerzas
deinerciaseoriginaranúnicamenteenestospuntos,elproblemasesimplificaríaconsiderablemente.
10.6 SISTEMASGENERALIZADOSDE1GRADODELIBERTAD
Puede demostrarse que las ecuaciones del movimiento dinámico de cualquier sistema de 1 grado de
libertad,independientementedequetancomplejoseaelsistema,siempresereducenalaformamostrada
1
enlaecuación(10-3) .
(10-3)
siendo
X(t) = Lacoordenadageneralizada
*
M = Lamasageneralizadadelsistema
*
C = Elamortiguamientogeneralizado
*
K = Larigidezgeneralizada
*
P (t) = Lafuerzageneralizada
La mayoría de los edificios pueden idealizarse como un sistema estructural en voladizo, generalmente
empotrado en la base. De esta manera se reduce el número de funciones de deformadas posibles que
puedenutilizarsepararepresentareldesplazamientohorizontal.
Una vez que se selecciona la función que define dichos desplazamientos, la estructura está obligada a
desplazarse únicamente de esa forma. En consecuencia, si se desea obtener una buena aproximación,
tanto de las propiedades dinámicas del sistema así como de su respuesta, se debe tener particular cuidado
enlaseleccióndelafuncióndedesplazamiento.
Las variables generalizadas identificadas en la ecuación (10-3) con un asterisco, pueden determinarse,
bienseaapartirdelprincipiodeHamiltonomedianteelprincipiodelosdesplazamientosvirtuales.
Pueden identificarse dos tipos de sistemas generalizados de 1 grado de libertad: 1) Sistemas compuestos
por el ensamblaje de cuerpos rígidos en los que las deformaciones elásticas están asociadas a masas,
almanperez@gmail.com 26 Mar 2017
10-10 VULNERABILIDAD SÍSMICA
INTRODUCIÓN AL ANÁLISIS DINÁMICO DE EDIFICIOS
resortes y amortiguadores discretos, y 2) Sistemas distribuidos continuos elásticos en los que el
desplazamiento tiene lugar en forma continua. En ambos casos, la estructura es forzada a comportarse
como un sistema de 1 grado de libertad en el que los desplazamientos resultantes solo tendrán lugar
segúnlaformadeformadaasumida.
En este libro, la formulación de las ecuaciones del movimiento se limitará a sistemas estructurales
compuestos por un ensamblaje de masas concentradas interconectadas entre sí mediante elementos
discretos.
En un sistema estructural conformado por masas concentradas y elementos rectilíneos discretos, la
resistencia a los desplazamientos laterales es provista por las columnas. Las fuerzas elásticas de
recuperación son proporcionales a los desplazamientos relativos desarrollados entre sus extremos,
mientras que las fuerzas de amortiguamiento son proporcionales a las velocidades relativas
correspondientes.
Una discusión exhaustiva de la obtención de las cantidades generalizadas de la ecuación del movimiento
de sistemas generalizadosde 1 grado de libertadrepresentada por la ecuación (10-3),es descrita en detalle
1
porCloughyPenzien .
En sistemas de masas, resortes y amortiguadores discretos (puntuales), los valores de las cantidades
* * * *
generalizadasM ,K ,C yP ,seobtienendirectamenteapartirdelassiguientesecuaciones:
(10-4)
(10-5)
(10-6)
(10-7)
En estas ecuaciones, Df representa el desplazamiento relativo entre dos masas concentradas contiguas,
i
c los coeficientes de la matriz de amortiguamiento del sistema, p las cargas externas aplicadas en cada
i i
nivel,yK loscoeficientesderigidez.
i
Resulta conveniente expresar el amortiguamiento generalizado en función de la razón de
amortiguamientocríticox.Así,
(10-8)
En esta ecuación, w representa la frecuencia circular no amortiguada del sistema generalizado, y viene
dadapor
(10-9)
almanperez@gmail.com 26 Mar 2017
VULNERABILIDAD SÍSMICA 10-11
INTRODUCIÓN AL ANÁLISIS DINÁMICO DE EDIFICIOS
Sustituyendo el amortiguamiento generalizado dado en la ecuación (10-8) en la ecuación general del
movimiento(10-3),estaadoptafinalmentelaforma
(10-10)
10.6.1 CasoSísmico
Cuandoeldesplazamientolateralesocasionadoporunsismo,lafuerzageneralizada tieneporvalor:
(10-11)
··
siendor (t)laaceleracióndelterrenoyLel factorde excitacióndelterremotodefinidopor
g
(10-12)
En la ecuación (10-11), P (t) representa la carga sísmica efectiva. En el caso sísmico por tanto la ecuación
ef
generalizadadelmovimientovienedadapor:
(10-13)
El análisis de la respuesta sísmica espectral de sistemas generalizados de 1 grado de libertad, así como el
desistemasdemúltiplesgradosdelibertadserátratadoendetalleenlaspróximassecciones.
10.6.2 ResumendelMétodo
El objetivo básico de este método consiste en transformar un sistema de múltiples grados de libertad en
un sistema estructural equivalente de 1 grado de libertad que depende de una coordenada generalizada.
Esta transformación se ilustra esquemáticamente en la figura 10.6, en donde (a) representa la estructura,
(b) la discretización de las masas, (c) la forma deformada y (d) el sistema generalizado de 1 grado de
libertad.
R(y,t)=f(y)X(t)
≡ ≡
M*
K*
C*
X(t)
y
X(t)
(a) (b) (c) (d)
6
Figura 10.6 Sistema generalizado de 1 grado de libertad (adaptado de Anderson J.C.) .
almanperez@gmail.com 26 Mar 2017
10-12 VULNERABILIDAD SÍSMICA
INTRODUCIÓN AL ANÁLISIS DINÁMICO DE EDIFICIOS
El grado de precisión de respuesta obtenido mediante esta idealización estructural depende de la forma
deformada asumida. Esta deformada depende a su vez de la esbeltez geométrica de la estructura que se
definemediantelarelaciónH/D,siendoH laaltura delaedificaciónyDsuancho.
La figura 10.7 muestra algunas deformadas típicas comúnmente utilizadas en el análisis dinámico
simplificado de edificios con distintas relaciones geométricas de esbeltez en los que se han concentrado
las masas a lo largo de un eje vertical, y se los ha idealizado como sistemas generalizados de 1 solo grado
delibertad.
Es importante señalar que la mayoría de los códigos para edificaciones sismorresistentes adoptan como
curvalaecuacióndeunarecta,talycomosemuestraenelcaso(b)delafigura10.7.
10.6.3 Ejemplo1
La figura 10.8 muestra un edificio aporticado de 4 niveles de concreto armado. La distribución de los
pórticos y su geometría tanto en planta como en alzado es la indicada. Las columnas tienen una sección de
2
35x35cm.Laresistenciadelconcretoesf´ =250kgf/cm ysumódulodeelasticidadesaproximadamente
c
Figura 10.7 Deformadas basadas en la relación
6
altura/ancho (adaptado de J.C. Anderson ).
f(y)=sen
2H
(a) H/D £ 1.5
Y
D
X(t)
H
r(y,t)= (y) X(t)
f
y
p
X(t)
(b) 1.5 < H/D £ 3
H
D r(y,t)= (y) X(t)
f
f(y)=y/H
(c) H/D > 3
X(t)
H
D r(y,t)= (y) X(t)
f
f(y)=1-cos
2H
y
p
almanperez@gmail.com 26 Mar 2017
VULNERABILIDAD SÍSMICA 10-13
INTRODUCIÓN AL ANÁLISIS DINÁMICO DE EDIFICIOS
2
igual a 240.000 kgf/cm . Los pesos son los indicados. Para el análisis suponga que el edificio es de rigidez al
corte.
Paraelsistemaestructuralmostradosepideevaluar:
a) Lamasageneralizada.
b) Larigidezgeneralizada.
c) Elperíodofundamentaldevibración(sentidocorto).
Figura 10.8 Planta y Elevación. Ejemplo 1.
4.0
4.0
4.0
4.0
4.0
4.0
1
2
3
4
Base
Pórtico Tipo. Elevación
2.5
2.5
2.5
H
3.5
Tabla 10.1
Nivel Peso Wi
4
3
2
1
170 t
200 t
200 t
200 t
Solución:
a) RelaciónH/D
En la figura 10.8 se observa que H=11 m y D=8 m. En consecuencia H/D=1,375 < 1.5 (Caso a, figura 10.7).
Porlotantosupondremosqueladeformadaesf(y)=sen(py/2H).
b) Rigidezdepiso:Vienedadaporlaecuación(10-6)ytieneporvalor:
Enelejemploelmomentodeinerciadelascolumnasesconstanteytieneporvalor:
almanperez@gmail.com 26 Mar 2017
Nivel K M f
i i i
2 2
Df M f K Df
i i i i i
Nº (t/m) 2
(t.s /m)
4 17,33 1,000 17,33
34.560 0,063 137,169
3 20,39 0,937 17,902
34.560 0,181 1.132,22
2 20,39 0,756 11,654
34.560 0,277 2.651,754
1 20,39 0,479 4,678
12.595 0,479 2.889,81
* *
M =51,564 K =6.810,953
Larigidezdelospisosseobtieneportantocomoacontinuaciónseindica:
Niveles4,3y2:
Nivel1:
c) Masasdepiso
Nivel4:
Niveles 3,2y1:
d) Deformadaf(y)=sen(py/2H)
e) Cantidadesgeneralizadas:Latablaanexaresumelosresultadosdelprocesoanalíticoutilizado.
f) Frecuencianatural:
10-14 VULNERABILIDAD SÍSMICA
INTRODUCIÓN AL ANÁLISIS DINÁMICO DE EDIFICIOS
Nivel y( m ) f ( y ) Df( y )
4 11,00 1,000
0,063
3 8,50 0,937
0,181
2 6,00 0,756
0,277
1 3,50 0,479
0,479
almanperez@gmail.com 26 Mar 2017
VULNERABILIDAD SÍSMICA 10-15
INTRODUCIÓN AL ANÁLISIS DINÁMICO DE EDIFICIOS
g) Períodofundamental:
10.6.4 ComentariosAdicionales
Elprocedimientodescritoenestasecciónpresentalassiguientesventajasy/odesventajas:
Ventajas:
• Esunmétodoaproximadosencillo.
• Tomaencuentalarigidezdelascolumnasdelentrepisoenambossentidos.
• Permiteadoptardistintasfuncionesparaladeformada.
• El período fundamental puede variar en cada dirección ortogonal. En ese caso, la respuesta espectral
enambasdireccionesesdistinta.
• Requieremuypocoesfuerzodecálculo.
• Daunaideaaceptabledelarigidezdeledificio,especialmentedurantelaetapadelanteproyecto.
Desventajas:
• Elperíodofundamentaldependedeladeformadaelegida.
• Serequiereexperienciaparalaeleccióndelafuncióndeformada.
• El procedimiento supone que las juntas no rotan. Esta hipótesis implica que la estructura sea más
rígida,esdecir,elperíodofundamentalobtenido esmenorqueelperíodofundamentalreal.
10.7 ANÁLISISDINÁMICODESISTEMASDEMÚLTIPLESGRADOSDELIBERTAD
La ecuación del movimiento de un sistema de N grados de libertad puede formularse convenientemente a
partir del equilibrio de las fuerzas dinámicas que actúan según la dirección de cada uno de los grados de
libertad del sistema. En efecto, cuando una masa cualquiera del sistema estructural es sometida a la
acción de una carga dinámica externa aplicada, por ejemplo, en la dirección del grado de libertad i, se
involucran cuatro tipos de fuerzas: la carga aplicada p (t) y las fuerzas que se oponen al movimiento. Son
i
estas últimas: la fuerza de inercia f , la fuerza de amortiguamiento f y la fuerza elástica f . De esta
S
D
I i
i i
manera, para cada una de las N masas del sistema estructural la ecuación del equilibrio dinámico puede
expresarsecomosigue:
almanperez@gmail.com 26 Mar 2017
oloqueeslomismoexpresadoenformamatricial:
(10-14)
siendo,
F = Matrizdefuerzasdeinercia(Nx1)
I
F = Matrizdefuerzasdeamortiguamiento(Nx1)
D
F = Matrizdefuerzasdeelásticas(Nx1)
S
P(t) = Matrizdefuerzasdeexternas(Nx1)
Recordandoademásque:
(10-15)
(10-16)
(10-17)
la ecuación (10-14) puede reescribirse en la forma siguiente:
(10-18)
En la ecuación (10-18), M es la matriz de coeficientes de masa, C la matriz de coeficientes de
amortiguamiento y K la matriz de rigidez de la estructura, todas de orden N x N. En dicha ecuación, r es el
· ··
vectordesplazamientodelsistema,r eselvectorvelocidad, r elvectoraceleración,yP(t) elvectorfuerza
externa,todosdeordenNx1.
En la matriz M, el coeficiente m representa la fuerza de inercia en la dirección de la coordenada global de
ij
desplazamientoiproducidaporunaaceleraciónunitariaaplicadasegúnladireccióndelacoordenadaj.
Análogamente, en la matriz C, el coeficiente c representa la fuerza de amortiguamiento en la dirección i
ij
producida por una velocidad unitaria de la coordenada j. Finalmente, en la matriz K, el coeficiente kij
representa la fuerza generada en la dirección de la coordenada global de desplazamiento i producida
cuandoseaplicaundesplazamientounitarioenladireccióndelacoordenada j.
10.8 ANÁLISISDEFRECUENCIAS
A diferencia del caso estático, el proceso de modelar y concentrar las masas no siempre garantiza que el
análisis dinámico de la estructura converja a una solución. Esto se debe en parte a la naturaleza iterativa
del método de análisis dinámico utilizado, no ocurriendo así en el análisis estático, en donde siempre es
posible encontrar algún tipo de solución aceptable. El término análisis dinámico se refiere al proceso
matemático que resuelve el problema de vibración libre de la estructura en el que se espera encontrar
comosoluciónungrupodefrecuenciasdevibraciónysusdeformadascorrespondientes.
10-16 VULNERABILIDAD SÍSMICA
INTRODUCIÓN AL ANÁLISIS DINÁMICO DE EDIFICIOS
almanperez@gmail.com 26 Mar 2017
VULNERABILIDAD SÍSMICA 10-17
INTRODUCIÓN AL ANÁLISIS DINÁMICO DE EDIFICIOS
La ecuación que gobierna el movimiento no amortiguado libre de un sistema de N grados de libertad se
obtiene eliminando de la ecuación (10-18) la matriz de amortiguamiento C y el vector de cargas externas
aplicadasP(t);esdecir:
(10-19)
Enlaecuación(10-19),0 esunvectorcero,deordenNx1.
El análisis vibratorio consiste en determinar bajo que condiciones la ecuación del movimiento libre no-
amortiguado(10-19)tienelugar.
Por analogía con los sistemas de 1 grado de libertad, se supondrá que el movimiento de vibración libre es
armónicosimple.Extrapolandoasistemasdemúltiplesgradosdelibertad,podráentoncesescribirseque:
(10-20)
En esta ecuación, f representa la matriz de las deformadas posibles del sistema, y q un ángulo de fase. Es
importanteseñalarquelaformadelasdeformadasnovaríaconeltiempo.Únicamentevaríasuamplitud.
Derivandodosveceslaecuación(10-20)conrespectoaltiemposeobtieneelvectoraceleracióndelsistema
envibraciónlibre,ytieneporvalor:
(10-21)
··
Sustituyendo r(t) yr (t) enlaecuacióndelmovimientolibreno-amortiguado(10-19)seobtieneentonces:
(10-22)
Simplificando esta ecuación por el término sen ( w t + q ), la ecuación (10-22) finalmente adopta la forma
siguiente:
(10-23)
Puede demostrarse por la regla de Cramer, que el sistema vibra libremente con amplitudes finitas si se
cumplelasiguientecondición:
(10-24)
La ecuación (10-24) se conoce como ecuación de frecuencias. Expandiendo el determinante se obtiene una
2
ecuaciónalgebraicadegradoNquepermiteobtenerelvectordelasNfrecuencias w ,endonde:
Conocidas las N frecuencias de vibración del sistema pueden evaluarse las amplitudes del movimiento o
deformadas modales asociadas a cada una de las frecuencias del sistema. Así, f es el vector de la
n
w
deformada modal asociada a la frecuencia natural del modo n. De esta manera es posible encontrar la
n
matrizdedeformadasmodalesasociadasalasN frecuenciascorrespondientes.
almanperez@gmail.com 26 Mar 2017
10-18 VULNERABILIDAD SÍSMICA
INTRODUCIÓN AL ANÁLISIS DINÁMICO DE EDIFICIOS
(10-25)
Una vez conocidas las frecuencias de vibración, las ecuaciones del movimiento vibratorio asociadas a cada
modo pueden expresarse en función de su frecuencia y de su deformada modal. Así, para el modo de
vibraciónnsetieneque:
(10-26)
Resulta conveniente recordar que el análisis de vibración libre de un sistema estructural es un caso
particular del problema matricial de autovalores y autovectores, siendo las frecuencias elevadas al
cuadradolosautovaloresylasdeformadasmodaleslosautovectores.
El proceso es iterativo, existiendo varios procedimientos numéricos para su resolución. Entre los métodos
comúnmente utilizados para la resolución de este problema se citan: el método de Stodola, el método de
Holzer, el método de Householder y los algoritmos QL y QR. Estos métodos son recomendados para el caso
dematricessimétricas,(matrizK,porejemplo).
Una explicación exhaustiva de estos procedimientos numéricos escapa de los objetivos de este Capítulo y
7,8,9,10,11,12
puedeencontrarseenlostextosespecializadosdecálculonuméricoyálgebramatricial.
Resumiendo, si las condiciones iniciales son impuestas en forma correcta puede lograrse que la estructura
vibre en cualquiera de susmodosnaturales, también llamadosmodosnormales o modos principales. Así, en
un modo de vibración natural cualquiera, cada punto en la estructura se mueve armónicamente alrededor
de una posición de equilibrio, o lo que es lo mismo, la frecuencia de la oscilación es la misma para cada
punto de la estructura. Dicha frecuencia es la frecuencia natural de vibración de la estructura asociada al
mododevibracióninvolucrado.
En otras palabras, se puede entonces imaginar a un modo natural como a un estado deformado en el que
todoslospuntosdelaestructuravibrandeacuerdoaunafrecuencianaturalúnicaasociadaaesemodo.
Una estructura elástica puede vibrar en distintos modos naturales. De hecho, una estructura tiene en
teoría infinitos modos naturales de vibración. Cada modo es distinto de los otros modos, al igual que sus
frecuencias naturales, aunque en algunas ocasiones sus frecuencias naturales son tan próximas que
resultadifícilidentificarlosapropiadamente.
10.9 MASAEFECTIVAMODAL
Lamasaefectivamodalsedefineencadamodomediantelarelaciónsiguiente:
(10-27)
almanperez@gmail.com 26 Mar 2017
VULNERABILIDAD SÍSMICA 10-19
INTRODUCIÓN AL ANÁLISIS DINÁMICO DE EDIFICIOS
T
En esta ecuación, f es la transpuesta del vector de deformada modal f del modo n, M es la matriz de
n n
masadelsistemaestructural,yI esunvectorunitariodeorden(Nx1 ).
La masa efectiva tiene dimensiones de masa y se la puede interpretar como aquella parte de la masa total
del sistema que responde, por separado, en cada modo de vibración. Esta interpretación es
particularmente válida para estructuras en las que las masas de cada nivel se han concentrado a lo largo
deunejevertical,(versección10.17.4).
10.10 ELMÉTODODEHOLZER
Cuando un sistema no amortiguado vibra libremente en cualquiera de sus frecuencias, no se necesita la
intervencióndeningunafuerzaexterna,torqueomomentoparamantenerlavibración.
9,10
Basado en estos hechos, Holzer propuso originalmente un método para calcular las frecuencias y las
deformadas modales de sistemas torsionales, también aplicable a sistemas de masas concentradas cuyos
componentes estructurales se alinean a lo largo de un eje, un sistema estructural también conocido como
estructuratipocadena.
En esta sección centraremos la atención en la discusión del método de Holzer y en el método de
transferencia,orientadosambosalaobtencióndefrecuenciasydeformadasmodales.
El método de Holzer resulta particularmente útil para el análisis de frecuencias y deformadas modales de
edificios con rigidez al corte, en los que se supone que la rigidez de las losas es enorme con respecto a la de
las columnas, de forma tal que los desplazamientos laterales son el resultado de la flexión de las columnas
y en donde las juntas no rotan. En este tipo de sistema estructural la rigidez del entrepiso, es decir la
fuerzarequeridaparaproducirundesplazamientorelativounitarioentredosniveles,tieneporvalor
(10-28)
En la ecuación (10-28), I representa el momento de inercia de las N columnas del nivel i, y H la altura del
c
entrepiso. Se supone además que las masas están concentradas en las losas de piso y que el movimiento
delsistemaesúnicamentedetraslación.
El incremento dedesplazamientoen cualquiernivel i dependeúnicamente dela fuerzadecorte total V en
i
ese nivel, mientras que en vibración libre el incremento de la fuerza cortante depende únicamente del
desplazamiento total de dicho nivel ya que las fuerzas de inercia desarrolladas durante el movimiento
vibratoriosonproporcionalesalosdesplazamientostotales.
Esta propiedad hace posible calcular las fuerzas y los desplazamientos en toda la estructura mediante
aproximaciones sucesivas a partir del extremo libre de la cadena si suponemos en cada caso un valor de
unafrecuenciatalquesatisfagalascondicionesdeapoyodelextremoempotrado.
almanperez@gmail.com 26 Mar 2017
10-20 VULNERABILIDAD SÍSMICA
INTRODUCIÓN AL ANÁLISIS DINÁMICO DE EDIFICIOS
b c d e
a f
a=1
f
b
c
d e
w3
w2
w1 w
1.0 1.0 0
1. 1.0 1.0 .0
1
w=0
Figura 10.9 Variación del
desplazamiento en la base, r con
b
la frecuencia asumida (adaptado
10
de Clough et al ).
Normalmente se inicia el proceso suponiendo una frecuencia y un desplazamiento arbitrario en el
extremo libre, generalmente la unidad, ya que la forma de la deformada durante el proceso de vibración
libreessiemprelamisma.
Si la frecuencia asumida no es la correcta no se podrán entonces satisfacer las condiciones de apoyo en el
extremoempotradodelsistema.Esdecir,eldesplazamientoenlabasenoseríaentoncesigualacero.
La frecuencia correcta se obtiene mediante un proceso iterativo de error y tanteo. El procedimiento de
evaluación de las frecuencias puede visualizarse gráficamente mediante una curva cuyas abscisas y
ordenadas corresponden a las frecuencias de vibración y a los desplazamientos correspondientes obtenidos
en cada iteración en la base del sistema. Para cada frecuencia, la deformada modal es tal que su amplitud en
10
elextremolibreessiempreigualalaunidad.Lafigura10.9muestraungráficodeestanaturaleza .
La gran ventaja que ofrece el método de Holzer es poder evaluar cualquier modo de vibración
independientemente de los demás. En edificios con rigidez al corte el número de modos de vibración es igual
alnúmerodegradosdedesplazabilidadlateral,simplificándosedeestamaneraelesfuerzooperacional.
La figura 10.10 muestra los desplazamientos laterales de un edificio con rigidez al corte de 3 niveles
duranteelprocesodeevaluacióndeladeformadadelmodo1.
En dicha figura, K , K y K representan la rigidez de cada entrepiso; m , m y m las masas de cada nivel.
a b c a b c
Losdesplazamientosencadanivelsonr ,r yr ,mientrasquer representaeldesplazamientoresultante
a b c base
enlabase.Lafrecuenciadevibraciónasumidaes w paraelprimermodo.
1
almanperez@gmail.com 26 Mar 2017
(10-29)
(10-30)
(10-31)
Figura 10.10 Deformada resultante del primer modo
correspondiente a una frecuencia de vibración w .
1
VULNERABILIDAD SÍSMICA 10-21
INTRODUCIÓN AL ANÁLISIS DINÁMICO DE EDIFICIOS
b
a
r
r
r
r
c
=1.00
base
Kc
b
K
a
K
m
m
ma
b
c
base
a
c
b
a
b
r
r
D
b
a
ra
a
K
a
V
a
V
F
0
a
V
a
=1.00
I
r
r
D
a
V
c
b
b
c
b
K
b
V
b
V
b
V
F
rb
b
I
r
r
D
c
rc
b
V
c
K
V
c
V
c
V
F
b
c
I
base base
base
Figura 10.11 Proceso para la evaluación de las
deformadas del modo 1 en un edificio con rigidez al corte.
La figura 10.11 muestra los diagramas de
cuerpo libre de las masas y de las columnas
en los que se indican las fuerzas que se
generan en la estructura al suponer una
frecuencia w de vibración e impartir un
1
desplazamiento unitario r =1,00 en el tope
1
deledificioconrigidezalcorte.
almanperez@gmail.com 26 Mar 2017
10-22 VULNERABILIDAD SÍSMICA
INTRODUCIÓN AL ANÁLISIS DINÁMICO DE EDIFICIOS
De los bloques de ecuaciones (10-29), (10-30) y (10-31) se desprende algo muy interesante. En efecto,
cuandolafrecuencia w =0setieneque:
1
Es decir, cuando w =0 la estructura se desplaza como un cuerpo rígido (no vibra), siendo todos los
1
desplazamientos laterales iguales al desplazamiento unitario del nivel superior, tal y como se observa en
ladeformadasuperiorizquierdadelafigura10.9.
10.10.1 Ejemplo2
Con el fin de ilustrar el método mediante un ejemplo sencillo, considérese el edificio de tres plantas con
rigidez al corte mostrado en la figura 10.12 Las rigideces de las columnas de los entrepisos así como los
pesos de las losas son los indicados en la tabla 10.2. Se pide, utilizando el método de Holzer, evaluar la
frecuenciaydeformadamodaldelprimermododevibración
1
3
2
K3
2
K
1
K
base
W3
2
W
1
W
Tabla 10.2
2
i (kgf) (Kgf.s /cm) (Kgf/cm)
4
1 19.620,00 20 1 x 10
4
2 24.525,00 25 2 x 10
4
3 29.430,00 30 3 x 10
Nivel W m K
i i
Figura 10.12
Solución:
La masa en cada nivel se obtiene dividiendo el peso expresado en kgf entre la aceleración de la gravedad
2
g=981cm/s .Losvaloresdemasaasíobtenidosseencuentranenlatabla10.2.Elprocedimientoenvuelve
lospasossiguientes:
1. Se inicia el proceso de iteración suponiendo una frecuencia de vibración, w . Sea, por ejemplo
1
2
w =100,esdecir, w =100rad/s.
1
1
2. Utilizando en el primer tanteo esa frecuencia e impartiendo un desplazamiento unitario en el piso
superior, r =1cm,sedainicioalprocesonumérico.
1
almanperez@gmail.com 26 Mar 2017
VULNERABILIDAD SÍSMICA 10-23
INTRODUCIÓN AL ANÁLISIS DINÁMICO DE EDIFICIOS
Este resultado indica que un movimiento
armónico del terreno, de amplitud 0,4067 cm a
una frecuencia de 10 rad/s, producirá en el
edificio una vibración de amplitud 1 cm en el
topedelmismo.
La figura 10.13 indica que la deformada
obtenida suponiendo una frecuencia inicial
2
w =100, es decir w =10 rad/s, es menor que
1
1
la frecuencia natural verdadera del modo 1, es
2
decir(w ) >100:
1 real
4. Seleccionando una nueva frecuencia w se
1
repite nuevamente el proceso a partir del
paso 3 hasta que se logre obtener un valor
de r igual acero. Para efectos ilustrativos
base
suponga que se elige en el segundo tanteo
2
el valor w =300, es decir w =17,32 rad/s,
1
1
y nuevamente se le asigna un desplaza-
miento r =1cm eneltope.Así,
1
rb
1 0
.0
0.4067
w (rad/s)
1
w =10
w (real)
1
1.0 1.0
0
1. 0 4
. 067
Figura 10.13 Interpretación del
resultado del primer tanteo.
3. Comenzando de arriba hacia abajo, en cada nivel se procede a la evaluación de las ecuaciones (10-29),
(10-30)y(10-31).Así,paraeltanteo1setieneque:
Tanteo 1
Nivel 1
Nivel 3
Nivel 2
almanperez@gmail.com 26 Mar 2017
10-24 VULNERABILIDAD SÍSMICA
INTRODUCIÓN AL ANÁLISIS DINÁMICO DE EDIFICIOS
Figura 10.14
Interpretación del
resultado del segundo
tanteo.
Este nuevo resultado indica que un
movimiento armónico del terreno de una
amplitud de -0,335 cm, a una frecuencia de
2
17,32 rad/s, (w =300), producirá en el tope
1
deledificiounaamplitudde1cm.
En la figura 10.14 se aprecia que la deformada
obtenida si contiene un nodo con un
desplazamiento igual a cero, indicando este
hecho que la frecuencia w =17,32 rad/s es
1
mayor que la frecuencia natural del primer
modo,esdecir
En el ejemplo, la frecuencia verdadera del
modo 1 puede entonces encontrarse
graficando e interpolando las frecuencias así
encontradas. El punto en donde la curva corte
el ej w de partida en el tercer tanteo. El valor
1
definitivo será aquel que produzca en valor
absoluto el desplazamiento en la base más
próximoacero.
Nivel 1
Nivel 2
Nivel 3
Tanteo 2
w =10
(tanteo 1)
0.4067 0 35
.3
1.0
1.0 1.0 1.0
1.00
rb
w (rad/s)
1
w =17.32
(tanteo 2)
1
0.335
0 067
.4
w (real)
1
almanperez@gmail.com 26 Mar 2017
VULNERABILIDAD SÍSMICA 10-25
INTRODUCIÓN AL ANÁLISIS DINÁMICO DE EDIFICIOS
El lector puede repetir el proceso y fácilmente comprobar que para una frecuencia w =13,8 rad/s, es decir
1
2
para w =190,44, el valor absoluto del desplazamiento resultante en la base es virtualmente igual a cero,
1
indicandoestehechoqueesafrecuenciaeslacorrespondientealprimermodo.
10.11 ELMÉTODODETRANSFERENCIA
El análisis de edificios con rigidez al corte mediante el método de Holzer es muy sencillo ya que el sistema
en cadena solo tiene un grado de libertad por nivel. Este procedimiento puede formularse matricialmente
11
utilizandountipoespecialdematrizllamadamatrizdetransferencia .
Estas matrices relacionan los desplazamientos y fuerzas de corte en el extremo de cualquier elemento de
la cadena en función de los desplazamientos y fuerzas de corte en el otro extremo; de allí que el perfil
completo de fuerzas y desplazamientos de la cadena se pueda obtener mediante una secuencia de
multiplicacionesdematricesdetransferencia.
La figura 10.15 muestra las fuerzas de corte y los desplazamientos generados entre 2 masas contiguas
concentradas de la cadena del sistema, la masa i y la masa i+1, ambas conectadas entre sí por el tramo
idealizadodecolumnassinmasadelentrepisoquelasune.
Para la formulación del método se
requiere definir: 1) la matriz de punto, 2)
la matriz de campo y 3) el vector de
10
estado .
MatrizdePunto:
Relaciona la fuerza de corte y el despla-
zamiento generados en la parte inmedia-
tamente inferior de cualquiera de las
masas concentradas del sistema con el
corte y el desplazamiento de la parte
inmediatamentesuperiordelamisma.
Del diagrama de cuerpo libre de la masa i
mostrado en la figura 10.15 se desprende
que para una frecuencia de vibración wn
(modo n, por ejemplo) las fuerzas de
corte y los desplazamientos se
relacionan entre sí mediante las
siguientesecuaciones:
Ii Nivel i
Nivel i+1
F
R'i+1
V'i+1
Vi+1
r'i+1
Vi+1
V'i
V'i
Vi
Ii+1
F
ri
r'i
Ki
Figura 10.15 Fuerzas de
corte y desplazamientos en
el entrepiso de un edifico
con rigidez al corte.
i
i+1
'ri
almanperez@gmail.com 26 Mar 2017
10-26 VULNERABILIDAD SÍSMICA
INTRODUCIÓN AL ANÁLISIS DINÁMICO DE EDIFICIOS
(a)
(b)
esdecir,
(10-32)
oenformacompacta
(10-33)
VectordeEstado:
En la ecuación (10-33) P representa la matriz de punto del nivel i, mientras que Z y Z' representan los
i i i
vectoresdeestadodelosnivelesi e i'.
MatrizdeCampo:
Esta matriz realiza la transferencia de las fuerzas de corte y de los desplazamientos a través de los
elementos elásticos (columnas del entrepiso) que unen las masas de dos niveles consecutivos. Así, de la
figura10.15setieneque:
(c)
(d)
Enlaecuación(d)eldesplazamientorelativoentrelosnivelesi e i' vienedadoporlarelación:
(e)
siendo laflexibilidaddelniveliigualalainversadelarigidezcorrespondiente:
(f)
Lasecuaciones(c)y(d)portantopuedenreescribirsecomo
(c)
(g)
Utilizando notación matricial:
(10-34)
almanperez@gmail.com 26 Mar 2017
VULNERABILIDAD SÍSMICA 10-27
INTRODUCIÓN AL ANÁLISIS DINÁMICO DE EDIFICIOS
oenformacompacta
(10-35)
'
En la ecuación (10-35), Z representa la matriz de punto del nivel i' mientras que F representa la matriz de
i i
campodedichonivel.
'
Sustituyendoahora Z (ecuación10-33)enlaecuación(10-35)setieneque:
i
(10-36)
Denotandoconelsímbolo T alproducto
i
(10-37)
puedeentoncesescribirseque
(10-38)
En esta ecuación, T es la matriz de transferencia del nivel i. Efectuando el producto (ecuación 10-37), la
i
matrizT adoptafinalmentelaforma:
i
(10-39)
La figura 10.16 muestra en una estructura tipo cadena, las matrices de estado de un edificio con rigidez al
corteempotradoensubaseylibreenelextremosuperior.
1
2
3
N-1
N
Base
Z
Z
Z
Z
Z
1
2
3
N
base
Figura 10.16 Matrices de punto.
De esta figura se desprende que mediante una sucesión de
matrices de transferencia resulta posible expresar el vector de
estado de cualquier masa concentrada del sistema en función del
vector de estado de cualquier otro punto. Así, puede escribirse lo
siguiente:
(10-40)
(10-41)
Si en la ecuación (10-41) se denota al producto de todas las
matrices de transferencia como la matriz T , puede entonces
b
escribirseque:
almanperez@gmail.com 26 Mar 2017
(10-47)
INTRODUCIÓN AL ANÁLISIS DINÁMICO DE EDIFICIOS
10-28 VULNERABILIDAD SÍSMICA
(10-42)
siendo
(10-43)
La matriz T es una matriz de transferencia de orden (2 x 2). Reemplazando en ella los valores de las
b
matricesdeestadodeltope ydelabase,seobtiene
(10-44)
Efectuandoahoralamultiplicacióndematricespuedeentoncesescribirseque
(10-45)
(10-46)
Cuando las condiciones de borde se introducen en la ecuación (10-44) resulta entonces posible resolver,
para cada modo de vibración, el sistema de las N frecuencias de vibración asociadas a los N grados de
libertaddelsistema.
En un edificio con rigidez al corte, el extremo superior de la cadena está libre mientras que el extremo
inferior está empotrado. En consecuencia, en este caso los vectores de estado correspondientes adoptan
losvaloresindicadosacontinuación:
Cuando la frecuencia buscada es la correcta se cumplen entonces las condiciones de borde indicadas en las
ecuaciones(10-47)y(10-48).
Reemplazandoestascondicionesdebordeenlasecuaciones(10-45)y(10-46)setieneportantoque
(10-49)
(10-50)
De todo lo anterior se puede concluir que el desplazamiento en la base r será cero únicamente si se
b
cumplequeeltérminot esigualacero;encasocontrario,elprocesodeberepetirseconunnuevovalorde
22
frecuenciahastacumplirconlacondicióndebordeenlabase.
(10-48)
almanperez@gmail.com 26 Mar 2017
VULNERABILIDAD SÍSMICA 10-29
INTRODUCIÓN AL ANÁLISIS DINÁMICO DE EDIFICIOS
Inicio
Modo n=1
1. Suponga wn
2. Calcule las matrices de transferencia
T T T (Ec. 10-39)
, .....
1 2 n
3. Calcule las matrices de transferencia
T (Ec. 10-43)
b
¿ t = 0 ?
22
Suponer nuevo
valor wn
NO SI
NO
SI
Fin ¿ Otro Modo ?
n= n+1
4. Calcule
Z = T Z
2 1 1
Z = T Z
3 1 2
Z = T Z
base N N
Figura 10.17 Método de Transferencia. Diagrama de flujo.
La figura 10.17 resume en un diagrama de flujo los pasos numéricos del procedimiento del método de
transferencia.
almanperez@gmail.com 26 Mar 2017
10.11.1 Ejemplo3
Evalúemedianteelmétododetransferencialosperíodosasociadosalos2primerosmodosdevibraciónde
laestructuramostradaenelejemplo2.
Solución:Elprocesoenvuelvelossiguientespasos:
1. Supongamos que iniciamos el proceso iterativo asignándole a la frecuencia natural del modo 1 el valor
2
w =10rad/s,esdecir,w =100.
1 1
2. Calculemos ahora las matrices de transferencia de cada nivel, empezando siempre por el nivel superior
de la estructura y de arriba hacia abajo. Sustituyendo en la ecuación (10-39) los valores de la frecuencia
w , de la masa m y de la flexibilidad del entrepiso f , se obtienen para cada nivel las matrices de
1 i i
transferenciacorrespondientes.Así,
Niveles1,2y3
Nivelbase(ecuación10-41)
Al efectuar este triple producto debe cumplirse que el coeficiente t tiene que ser igual a cero para
22
satisfacer las condiciones de empotramiento en la base; sin embargo se observa que el coeficiente t ¹0.
22
Esdecir,
Este resultado (igual que el obtenido en el ejemplo 2 utilizando el método de Holzer), indica que no se
cumpleconlacondicióndeempotramiento;esdecir,nosecumplequelamatrizdeestadoenlabasesea
10-30 VULNERABILIDAD SÍSMICA
INTRODUCIÓN AL ANÁLISIS DINÁMICO DE EDIFICIOS
almanperez@gmail.com 26 Mar 2017
VULNERABILIDAD SÍSMICA 10-31
INTRODUCIÓN AL ANÁLISIS DINÁMICO DE EDIFICIOS
Tabla 10.3
2
Tanteo w w t T (s)
1 1 22
1 10 100 0,4067 0,628
2 12 144 0,1951 0,524
3 13,8 190,44 0,00256 0,455
4 13,9 193,21 -0,00796 0,452
Modo2
Unavezcalculadalafrecuenciadelmodo1,seprocedealaevaluacióndelafrecuenciadelmodo2.Paraello
deberecordarseque
Es decir, la frecuencia del modo 2 es mayor que la del modo 1. La frecuencia del modo 3 es mayor que la del
modo2,yasísucesivamente.
Para efectos ilustrativos del ejemplo, supóngase que después de varios tanteos la frecuencia elegida para
2
elmodo2seaw =27,39rad/s,esdecir,w =750,21
2 2
Con esta frecuencia se procede nuevamente al cálculo de las matrices de transferencia, como a continuación
seindica:
El proceso se repite en forma análoga para los niveles 2 y 1. La tabla 10.4 ilustra los resultados numéricos del
proceso.
Tabla 10.4
2
Tanteo w w t T (s)
1 1 22
129 27,39 750,21 -0,38254 0,229
150 29,49 869,66 -0,14906 0,213
160 30,49 929,64 -0,00983 0,206
161 30,59 935,75 -0,00499 0,205
En consecuencia, debemos elegir un nuevo valor de la frecuencia w . El lector puede comprobar
1
numéricamentelosvaloresindicadosenlatabla10.3.
En la tabla se observa que para una frecuencia
w =13,8 rad/s el término t es virtualmente
1 22
igual a cero. Por lo tanto, la frecuencia de
vibración del modo 1 es w =13,8 rad/s y el
1
períodoT =2p/w =0,455s.
1 1
De esta tabla se desprende que w =30,49 rad/s
2
es la frecuencia del modo 2, siendo el período
naturalcorrespondiente T =2p/w =0,206s.
2 2
almanperez@gmail.com 26 Mar 2017
10-32 VULNERABILIDAD SÍSMICA
INTRODUCIÓN AL ANÁLISIS DINÁMICO DE EDIFICIOS
10.12 PROGRAMAUSB103.MÉTODODETRANSFERENCIA
Resulta evidente que el método de transferencia es un procedimiento sistemático que requiere, al igual
que el método de Holzer, llevar a cabo un gran número de iteraciones y de operaciones matriciales, que
aunque simples, son tediosas de realizar manualmente, restándole atractivo a tan ingenioso método y
convirtiéndoloenotrométodoclásicoinoperante.
Conscientes de estas limitaciones, y conscientes además de la necesidad de disponer de una herramienta
simple que le permita al lector disfrutar de las bondades del método, especialmente en la etapa del
anteproyecto que es cuando más se requiere la toma de decisiones, se ha elaborado un programa para el
computadordigitalenlenguajeQBASICcuyolistadoseencuentraenelApéndiceAdellibro.
El programa permite encontrar las frecuencias y deformadas modales de un máximo de 5 modos de
vibración. Esta limitación obedece más bien a la falta de espacio en la salida de resultados por pantalla
quealaslimitacionesdelmétodo.Noobstante,paraefectosprácticos,esmásquesuficiente.
Su uso está limitado a estructuras aporticadas, de rigidez al corte, de acero o de concreto armado. La única
informaciónrequeridaestárelacionadaconlossiguientesaspectos:
• Identificacióndelproyecto
• Paracadanivel,ydearribahaciaabajosuministrelasiguienteinformación:
a. Alturadelentrepisoenmetros
b. Pesodelnivelentoneladasmétricas
c. Rigidezdelentrepisoent/m
LarigidezdecadaentrepisopuedeevaluarseconelauxiliodelprogramaUSB06C,(Capítulo9dellibro).
ElprogramaUSB103imprimeporpantallalasiguienteinformación:
• Identificacióndelproyecto
• Paracada unodelosmodosdevibración:
a. Período(s)
b. Frecuencia(rad/s)
c. Factordeparticipaciónmodalymasaefectiva
• Paracadaunodelosniveles(dearribahaciaabajo):
a. Nivel
b. Deformadasmodales
c. Peso(t)
d. Alturadelentrepiso(m)
e. Rigidezdelentrepiso(t/m)
almanperez@gmail.com 26 Mar 2017
VULNERABILIDAD SÍSMICA 10-33
INTRODUCIÓN AL ANÁLISIS DINÁMICO DE EDIFICIOS
10.13 EJEMPLOSDEAPLICACIÓNMEDIANTEELCOMPUTADOR
A continuación se muestran algunos ejemplos de aplicación real en la ingeniería llevados a cabo con el
programaUSB103.
10.13.1 Ejemplo4
3
1
2
K1
2
K
3
K
base
W1
2
W
3
W
Figura 10.18
Encuentrelasfrecuenciasydeformadasmodalesdelos3modos
devibracióndelaestructuramostradaenlafigura10.18.
Tabla 10.5
Nivel i W (t) K (t/m)
i
3 19,62 1000
2 24,525 2000
1 29,43 3000
Solución
Observe que la estructura de este ejemplo es idéntica a la de los ejemplos 2 y 3 analizados en las secciones
anteriores. Por conveniencia, las unidades adoptadas para el peso y la rigidez de los niveles están
expresadas en toneladas y en toneladas/metro, (tabla 10.5). Así mismo, la numeración de los niveles es la
comúnmenteadoptadaenlapráctica,esdecir,nivel base,nivel1,nivel2,ynivelsuperior3.
Los resultados del procesamiento de datos así como también los correspondientes a los 3 modos de
vibraciónrequeridosselistanacontinuación.
almanperez@gmail.com 26 Mar 2017
10-34 VULNERABILIDAD SÍSMICA
INTRODUCIÓN AL ANÁLISIS DINÁMICO DE EDIFICIOS
1
2
3
T =0.455 s T =0.206 s T =0.133 s
Modo 1 Modo 2 Modo 3
1 2 3
Figura 10.19 desformadas modales y períodos.
Lafigura10.19muestralasdeformadasmodalesresultantes.
10.13.2 Ejemplo5:PisoBlando
Con el fin de demostrar analíticamente la efectividad del método de transferencia en la detección de zonas
estructuralmente vulnerables, se ha elegido la edificación con rigidez al corte mostrada en la figura
10.20a.Enella,ladistribucióndelospesosydelasrigideces delospisosesconstante.
Con el fin de establecer una comparación de respuestas, se han analizado además 3 casos adicionales que
hemos identificadocomocasosb,c,yd.
Para simular la presencia de un piso blando o débil se ha supuesto en el ejemplo que la rigidez de los
entrepisos en esos niveles es igual a un décimo de la rigidez del resto de los niveles. En el ejemplo
K=30.000t/m y W=170t.
K
K
K
K
K
K
K
K
K
K
K
K
K
K
K
K
K
3
1
2
5
4
(a) (b) (c) (d)
K =
5
K
10
K =
3
K
10
K =
1
K
10
Figura 10.20 Casos analizados.
almanperez@gmail.com 26 Mar 2017
VULNERABILIDAD SÍSMICA 10-35
INTRODUCIÓN AL ANÁLISIS DINÁMICO DE EDIFICIOS
Este cambio de rigidez es una práctica usual dentro de la ingeniería y puede verse en múltiples edificios
construidos.Lasfiguras10.21y10.22muestranclaramentedosedificacionesconestacaracterística.
Figura 10.21 Piso débil intermedio,
(Foto J.L. Alonso).
Figura 10.22 Piso blando en el nivel Planta Baja,
(Foto J.L. Alonso).
Solución: A continuación se resume un listado de los resultados obtenidos para los 4 casos analizados
medianteelprogramaUSB103.
almanperez@gmail.com 26 Mar 2017
10-36 VULNERABILIDAD SÍSMICA
INTRODUCIÓN AL ANÁLISIS DINÁMICO DE EDIFICIOS
almanperez@gmail.com 26 Mar 2017
VULNERABILIDAD SÍSMICA 10-37
INTRODUCIÓN AL ANÁLISIS DINÁMICO DE EDIFICIOS
De los resultados obtenidos se observa que la masa efectiva modal del modo 1 o modo fundamental es la
más importante de los 5 modos analizados. Por esta razón, se ha elegido la deformada del modo 1 para
detectar las zonas más vulnerables de la edificación, es decir, aquellas zonas en las que el desplazamiento
relativoentre2nivelesconsecutivosesmayor.Lafigura10.23muestradichacomparación.
Las deformadas del modo 1 mostradas en la figura 10.23 claramente muestran que los máximos
desplazamientos relativos tienen lugar precisamente en aquellos niveles en los que existe una reducción
delarigidezdelascolumnasquelosunen.
1
2
3
4
5
(a) (b) (c) (d)
T =0.532 s T =0.628 s T =0.938 s T =1.142 s
1 1 1
1
K =
5
K
10
K =
3
K
10
K =
1
K
10
Figura 10.23 deformadas modales del modo 1.
Estos resultados sugieren la factibilidad de utilizar esta técnica para detectar, de una forma simple, las
zonasquesonmásvulnerablesenunaedificación.EnelCapítulo11secentrarálaatenciónenestatécnica.
10.14 MÉTODOGRÁFICOPARALADETERMINACIÓNDEPERÍODOS
En los ejemplos anteriores quedó implícitamente demostrado que el período de un edificio con rigidez al
cortedepende(encadadirecciónortogonal)delassiguientesvariables:
• Númerodepisos.
• Alturadelentrepiso.
• Rigidezdelascolumnas.
• Masaopesodelaslosas.
Así, para un edificio con un número N fijo de pisos, el período fundamental T aumenta cuando la rigidez
1
delascolumnasdisminuyey/ocuandolamasaopesodelaslosasaumenta.
almanperez@gmail.com 26 Mar 2017
10-38 VULNERABILIDAD SÍSMICA
INTRODUCIÓN AL ANÁLISIS DINÁMICO DE EDIFICIOS
Por el contrario, para un edificio con un número N fijo de pisos, el período fundamental T disminuye
1
cuandolarigidezdelascolumnasaumentay/ocuandolamasaopesodelaslosasdisminuye.
Enotraspalabras,paraunedificiodeNpisos,elperíodofundamental T varíaenfuncióndelarelación
1
(10-51)
– —
siendo K larigidezpromediodelosentrepisosdeledificioy W elpesopromediodelaslosas.Esdecir;
(10-52)
(10-53)
Lamasadecadanivelestárelacionadadirectamenteconelpesomediantelarelación
(10-54)
Lamasapromedio M tieneporvalor
(10-55)
Enconsecuencia,larelación(10-51)tomalaforma
(10-56)
Con el fin de agilizar el proceso de evaluación del período fundamental T de edificios con un número de
1
pisos variable (N= 3, 5, 8, 10, 15 y 20) se propone un método gráfico para evaluar dicho período en función
delarelaciónK/W.Lafigura10.24muestralascurvascorrespondientesdelmétodopropuesto.
De esta manera para un edifico con un número de pisos conocido N y con una relación K/W también
conocida,elperíodofundamentalT puedeevaluarsedirectamenteutilizandolascurvasdelafigura10.24.
1
Una vez evaluado el período fundamental T , resulta posible evaluar los períodos T y T mediante las
1 2 3
siguientesexpresiones:
(10-57)
(10-58)
Las unidades utilizadas son: tonelada/metro para la rigidez del entrepiso y toneladas para los pesos. La
aceleración de la gravedad g = 9,81 m/s. A continuación se ilustra el empleo de estas curvas mediante
almanperez@gmail.com 26 Mar 2017
VULNERABILIDAD SÍSMICA 10-39
INTRODUCIÓN AL ANÁLISIS DINÁMICO DE EDIFICIOS
algunosejemplos.
1
N
2
1
T = 0.335 T1
2
T = 0.205 T1
3
N
3 5 8 10 15 20
0
0.0 1.0 2.0 3.0
0.5 1.5 2.5
Período Fundamental T (s)
0
100
200
300
400
500
600
700
800
900
100
200
300
400
500
600
700
800
900
Relación
K/W
K: Rigidez promedio (t/m)
W: Peso promedio (t)
K= Kj
1
Nj
S
N
W= Wj
1
Nj
S
N
Figura 10.24 Evaluación del período fundamental T de edificios con rigidez al corte.
1
10.14.1 Ejemplo6
Encuentre, utilizando las curvas de la figura 10.24, los períodos de vibración y las frecuencias asociados a
los 3 primeros modos de vibración de los edificios con rigidez al corte cuyas características se indican en la
tabla10.6.
Caso N K (t/m) W (t)
a 5 30.000 170
b 5 20.000 170
c 10 35.000 120
d 14 45.000 120
Tabla 10.6
Solución:Utilizandolascurvasdelafigura10.24seobtienenlosresultadosmostradosenlatabla10.7.
almanperez@gmail.com 26 Mar 2017
10-40 VULNERABILIDAD SÍSMICA
INTRODUCIÓN AL ANÁLISIS DINÁMICO DE EDIFICIOS
Figura 10.25 Ejemplos de aplicación.
Enlatablaanterior,lafrecuencia w seobtienemediantelasiguienterelación:
i
(10-59)
Latabla10.8muestralosvalorescorrespondientesalosperíodosyalasfrecuenciascorrespondientesalos
3 primeros modos de vibración evaluados con el programa USB103. Observe el buen grado de similitud
obtenidoconelmétodográficopropuesto.
Método Gráfico (figura 10.24)
T w T w T w
1 1 2 2 3 3
a 5 176,47 0,53 0,178 35,299 0,109 57,644
11,855
b 5 117,65 0,65 9,666 0,218 28,822 47,242
0,133
c 10 291,67 0,79 7,953 0,265 0,162 38,785
23,710
d 14 375,00 0,96 6,545 0,322 19,513 0,197 31,894
Caso N K / W
Tabla 10.7
N
2
1
T = 0.335 T
2 1
T = 0.205 T
3 1
N
3 5 8 10 15 20
14
b
a
c
d
0.53
0.65
0.79
0.96
Relación
K/W
176.47
1.67
29
375.00
117.65
0
100
200
300
400
500
600
700
800
900
0.0 1.0 2.0 3.0
0.5 1.5 2.5
Período Fundamental T (s)
1
K: Rigidez promedio (t/m)
W: Peso promedio (t)
K= 1
Nj
Kj
S
N
W= 1
Nj
Wj
S
N
almanperez@gmail.com 26 Mar 2017
VULNERABILIDAD SÍSMICA 10-41
INTRODUCIÓN AL ANÁLISIS DINÁMICO DE EDIFICIOS
Caso N T w T w T w
1 1 2 2 3 3
a 0,532 11,80 0,182 34.490 0,115 54,414
5
b 5 0,654 9,60 0,223 28,180 0,141 44,489
c 0,795 7,90 0,264 23,795 0,161 38,985
10
d 14 0,967 6,50 0,322 19,525 0,194 32,401
Tabla 10.8
10.15 COMENTARIOSADICIONALES
En las secciones anteriores se han repasado los principios básicos del análisis dinámico de estructuras. Se
discutiólacaracterizacióndesistemasdemúltiplesgradosdelibertadcomosistemasgeneralizadosdeun
solo grado de libertad. Se formularon ecuaciones generales para el análisis de frecuencias y deformadas
modalesdesistemasestructuraleslinealmenteelásticos.
Con el fin de facilitar su entendimiento mediante ejemplos sencillos y sin por ello perder generalidad, en
este Capítulo se centró la atención en edificios con rigidez al corte. Se discutió el método de Holzer y el
método de transferencia. Se propuso además un método gráfico para la determinación de los períodos y
lasfrecuenciasasociadosalos3primerosmodosdevibración.
Se ilustró la teoría mediante ejemplos didácticos. Algunos de los resultados obtenidos sugieren la
factibilidad de utilizar las técnicas discutidas para detectar, de una forma sencilla, zonas potencialmente
vulnerables en una edificación ocasionadas, por ejemplo, por una reducción brusca de rigidez en algún
entrepisooporlapresenciadeunamasaexcesivaconcentradaenalgunodesusniveles.
En las próximas secciones se discuten los principios básicos del análisis espectral de sistemas de múltiples
grados de libertad. Se plantean las ecuaciones matriciales del equilibrio dinámico y se discuten ejemplos
simples de aplicación. Un tratamiento exhaustivo de estos temas pueden encontrarse en la bibliografía
seleccionadaalfinaldelCapítulo.
10.16 RESPUESTASÍSMICADESISTEMASDEMÚLTIPLESGRADOSDELIBERTAD
La ecuación que define el equilibrio dinámico de un sistema estructural linealmente elástico de N grados
delibertadsometidoaunaexcitaciónsísmicaesdelaforma:
(10-60)
Enestaecuación, P (t) eselvectordefuerzaefectivaequivalentedefinidomediantelarelación:
ef
(10-61)
almanperez@gmail.com 26 Mar 2017
××
La ecuación diferencial del movimiento (10-60) puede expresarse en función de un grupo de coordenadas
normalesgeneralizadassuponiendoqueelvectordesplazamientoadoptalaforma:
(10-63)
10-42 VULNERABILIDAD SÍSMICA
INTRODUCIÓN AL ANÁLISIS DINÁMICO DE EDIFICIOS
En la ecuación (10-61), I es un vector unitario que realiza la descomposición de la aceleración del terreno
r̈ (t)segúnlasdireccionesortogonalesX,Y,Z,(cosenosdirectores).
g
En la ecuación (10-60) el vector de fuerza es en cada piso igual al producto de la masa del nivel por la
aceleración de la gravedad con signo contrario. Así, para el nivel i la fuerza equivalente correspondiente
vienedadaporlasiguienteexpresión:
(10-62)
Esto equivale a decir que el vector desplazamiento relativo r(t) de la estructura obtenido al someterla a
una aceleración del terreno r (t) será idéntico al desplazamiento producido en la estructura, con su base
g
fija,enlaquelasfuerzashorizontalesencadanivelseanigualesalasexpresadasenlaecuación(10-62).
Lafigura10.26ilustragráficamenteestaanalogíaenunaestructuraconrigidezalcorte.
Figura 10.25 Sistema de fuerzas equivalentes.
g
r (t)
r (t)
N
1
r (t)
i
r (t)
-m r (t)
i g
i
2
1
N
=
mN
mi
m2
1
m
Excitación sísmica Base empotrada Desplazamiento
relativo
××
××
Posición
original
almanperez@gmail.com 26 Mar 2017
dondef eslamatrizdedeformadasmodaleseY(t) elvectordecoordenadasnormalesgeneralizadas.
Haciendo uso de las condiciones de ortogonalidad puede desacoplarse la ecuación del movimiento en N
ecuaciones generalizadas asociadas a cada uno de las N frecuencias naturales y de las razones de
T
amortiguamiento crítico correspondientes. En efecto, premultiplicando la ecuación (10-60) por f , y
n
recordandoqueparavaloresdemdistintosa n,secumpleque:
(10-64)
(10-65)
(10-66)
De acuerdo a lo anterior, la ecuación desacoplada del movimiento asociada al modo n adopta por tanto la
forma:
(10-67)
La ecuación del movimiento en coordenadas normales, puede convenientemente escribirse adoptando la
siguientesimbología:
Masa generalizada: (10-68)
Amortiguamiento generalizado: (10-69)
Rigidez generalizada (10-70)
Carga generalizada: (10-71)
Es decir:
(10-72)
*
Dividiendolostérminosdelaecuación(10-72)por M seobtiene:
n
(10-73)
siendo: (10-74)
y la frecuencia no amortiguada w elevada al cuadrado igual al cociente:
n
(10-75)
VULNERABILIDAD SÍSMICA 10-43
INTRODUCIÓN AL ANÁLISIS DINÁMICO DE EDIFICIOS
almanperez@gmail.com 26 Mar 2017
10-44 VULNERABILIDAD SÍSMICA
INTRODUCIÓN AL ANÁLISIS DINÁMICO DE EDIFICIOS
(t)
Finalmente, sustituyendo en la ecuación (10-73) el valor de la fuerza generalizada P* por su valor, la
n
ecuacióndelmovimientoenelmodondeunsistemadeNgradosdelibertad,tomafinalmentelaforma:
(10-76)
en donde: (10-77)
Ya que la ecuación (10-76) es virtualmente idéntica a la ecuación del movimiento de un sistema de un
grado de libertad, la solución de la ecuación diferencial generalizada en cualquier modo tiene también la
misma forma. La solución general de la ecuación diferencial (10-76) del movimiento en coordenadas
normales,Y (t),seobtieneparacadamodoaplicandolaintegraldeDuhamel,ytienelaforma:
n
(10-78)
En esta ecuación hemos deliberadamente omitido el signo negativo de la fuerza efectiva ya que dicho
signonoafectaennadaalregistrodeaceleraciones.
En la ecuación (10-78), w es la frecuencia del modo n y x la razón de amortiguamiento crítico
n n
correspondienteadichomodo.
Denotandoalaintegraldelaecuación(10-78)porlavariableV (t),puedeescribirse:
n
(10-79)
10.17 RESPUESTAMODAL
Una vez determinado el valor de la coordenada generalizada para cada modo, pueden obtenerse a partir
deellalosvaloresderespuestadelsistemaestructural.
10.17.1 VectorDesplazamientoRelativo
Seobtienedirectamente apartirdelaecuación
Expandiendoestaecuaciónseobtieneque:
(10-80)
Esta ecuación representa la superposición de las contribuciones de respuesta de cada modo. En general,
las mayores contribuciones modales son aquellas relacionadas a las frecuencias menores, observándose
una disminución de su contribución a medida que aumenta el valor de las frecuencias. En la ecuación (10-
almanperez@gmail.com 26 Mar 2017
80),f representaladeformadadelmododevibraciónn,(n=1,2,3…N).
n
10.17.2 VectordeFuerzasElásticas
El vector de fuerzas elásticas que resisten los desplazamientos así producidos en la estructura se obtiene
directamenteapartirdelaecuacióndeequilibrioestáticosiguiente:
(10-81)
Combinandolasecuaciones(10-80)y(10-81)puedeescribirse:
En esta ecuación, cada triple producto representa el vector fuerza lateral asociado a cada uno de los modos
devibración.Así,paraelmodon,setieneque
(10-82)
Recordando que la ecuación del movimiento vibratorio del modo n (ecuación 10-23) viene dada por la
relación:
puedeentoncesdespejarseelvalordelamatriz K talycomoacontinuaciónseindica:
(10-83)
Sustituyendoestevalorenlaecuación(10-82),elvector F (t) puedeescribirsecomo:
sn
(10-84)
2
En esta ecuación, w Y (t)representa la amplitud modal del modo n pre-multiplicada por el cuadrado de la
n n
frecuenciamodalcorrespondiente.
Finalmente, reemplazando en esta ecuación el valor Y (t) obtenido en la ecuación (10-79) se tiene entonces
n
queelvectordefuerzaselásticasasociadoalmodontomalaforma:
(10-85)
10.17.3 VectordeFuerzasdeCorte(Modon)
Se obtiene por sumatoria de las fuerzas elásticas de los N pisos. De esta forma, el vector de fuerzas de corte
v (t) asociadoalmodonvienedadoporlarelación:
n
VULNERABILIDAD SÍSMICA 10-45
INTRODUCIÓN AL ANÁLISIS DINÁMICO DE EDIFICIOS
almanperez@gmail.com 26 Mar 2017
10-46 VULNERABILIDAD SÍSMICA
INTRODUCIÓN AL ANÁLISIS DINÁMICO DE EDIFICIOS
(10-86)
siendo S unamatrizdeltipo
(10-87)
10.17.4 FuerzadeCorteBasal(Modon)
Lafuerzadecortebasalpuedeevaluarsesumandolasfuerzaslateralesdecadanivelmediantelasiguiente
relación:
(10-88)
T
Enestaecuación[1] representaunvectorfilacuyoscoeficientessontodosigualesa1.
Sustituyendo en la ecuación (10-88) el valor del vector de fuerza lateral F (t) obtenido en la ecuación (10-
s
85)setieneque:
(10-89)
T
Ya que el producto [1] M f es un escalar, puede reemplazarse su valor por la transpuesta de su producto.
n
Esdecir:
(10-90)
T
ComolamatrizMesdiagonal,secumpleque M =M.Porlotanto,
(10-91)
ReemplazandoestetripleproductoporL ,laecuación(10-89)adoptalaforma:
n
(10-92)
finalmente, sustituyendo en la ecuación (10-92) el valor de Y (t) dado en la ecuación (10-79), el corte basal
n
adoptalaforma(Neselnúmerodepisos):
(10-93)
almanperez@gmail.com 26 Mar 2017
VULNERABILIDAD SÍSMICA 10-47
INTRODUCIÓN AL ANÁLISIS DINÁMICO DE EDIFICIOS
2 *
ElcoeficienteL /M representalamasaefectivatotaldelmodon,(ecuación10-27).
n n
Puede fácilmente demostrarse que la suma de todas las masas efectivas modales es igual a la masa total del
10
sistema . De ahí que cada una de las contribuciones modales de corte basal (ecuación 10-93) pueda
interpretarsecomolareacciónqueofrecelamasamodalalaaceleraciónefectivamodaldelterreno w V (t).
n n
10.17.5 FactordeParticipaciónModal
Elfactordeparticipacióndelmodon,a ,sedefinemediantelarelación:
n
(10-94)
Silamasaesunamatrizdiagonal,elfactordeparticipaciónmodaladoptalaformasiguiente:
(10-95)
En esta ecuación, m representa la masa del nivel i, y f la deformada del modo n asociada a dicho nivel.
i in
Este factor representa la contribución del modo n a la respuesta total del sistema. Observe que este factor
puedeserpositivoonegativo.
10.18 ANÁLISISDERESPUESTAESPECTRAL
En el análisis dinámico se calculan los modos y frecuencias de vibración del modelo. Esto es un
prerrequisito para la evaluación del análisis de respuesta espectral. En este método se hace uso de esas
frecuenciasydeformadasmodalesparacalcularlasfuerzas,esfuerzosydesplazamientosdelmodelo.
En el método de análisis de respuesta espectral, cada uno de los modos del modelo se considera como un
sistema generalizado independiente de un grado de libertad en el que las máximas respuestas son
evaluadas por separado. Estas respuestas dependen de la dirección de aplicación del espectro
seleccionado. Finalmente, se combinan los valores de estas respuestas modales de una forma apropiada a
findeobtenerunarespuestaglobaldelaestructuracomoconjunto.
Lamasaefectivamodal(ecuación10-27)reflejaquétantoparticipacadamododevibraciónenlarespuesta
espectraldelmodelo.Notodoslosmodosdevibracióntienenlamismaparticipaciónmodal.
En un modelo tridimensional de la estructura, la participación modal depende de la dirección de
aplicación de la excitación de la base, representada en el análisis mediante los espectros de respuesta
almanperez@gmail.com 26 Mar 2017
10-48 VULNERABILIDAD SÍSMICA
INTRODUCIÓN AL ANÁLISIS DINÁMICO DE EDIFICIOS
(usualmente espectros de aceleración), y además del grado de acoplamiento existente entre los modos de
traslaciónylosmodostorsionales.
Debe tomarse en cuenta que el número de modos utilizados en el análisis espectral debe como mínimo
representarel90%delamasatotaldelaestructura.
Un modo será más importante a medida que su participación sea mayor. En un modelo tridimensional, el
primer modo de vibración no tiene por qué ser el más importante. Por ejemplo, si el primer modo refleja
un movimiento del modelo según la dirección global Y, su participación será casi nula si la dirección
escogidaparaelespectroesladirecciónglobalX,esdecir,sielsismoseconsideraenladirecciónX.
10.18.1 ValoresMáximosdeRespuestaEspectral
Los valores de respuesta alcanzan sus máximos valores cuando en cada modo la coordenada generalizada
Y (t) alcanzasuvalormáximo.Esdecir,(ecuación10-79):
n
(10-96)
Recordemosquelaseudovelocidad(ecuación2-56)sedefinecomo:
(10-97)
Recordemos además que la seudo velocidad y la seudo aceleración están relacionadas mediante la
expresión(ecuación2-59):
(10-98)
Sustituyendoenlaecuación(10-96)elvalordelaseudovelocidadasociadaalmodonsetieneque:
(10-99)
oloqueeslomismo
(10-100)
2
*
Recordando ahora que la relación L / M es el factor de participación modal a , puede finalmente
n n n
escribirseque:
(10-101)
De esta ecuación se desprende que la respuesta máxima del sistema estructural en cada modo de
vibración es proporcional a las ordenadas del espectro de seudo aceleraciones, y por lo tanto depende de
su forma. Así, en el modo n, las ordenadas del espectro de aceleración son las asociadas a la frecuencia
natural w , o lo que es lo mismo al período natural T , siendo T =2p/w . Depende además del factor de
n n n n
participaciónmodal.
almanperez@gmail.com 26 Mar 2017
VULNERABILIDAD SÍSMICA 10-49
INTRODUCIÓN AL ANÁLISIS DINÁMICO DE EDIFICIOS
Sustituyendo el valor de Y en las ecuaciones correspondientes se obtienen para cada modo los
n(máx)
siguientesvaloresmáximosderespuesta:
a) Vectordesplazamientomáximo
(10-102)
b) Vectorfuerzaelásticamáxima
(10-103)
c) Vectordefuerzasdecortemáximo
(10-104)
)
d) Vectormomentodevuelcomáximo
(10-105)
siendo: (10-106)
En la ecuación (10-106), h ,h , h ,… etc., son las alturas de cada uno delos niveles de la estructura
N N-1 N-2
medidashastaelnivelbase,ySunamatriztriangularinferiorunitariadeordenNxN.
10.18.2 CombinaciónModal
Los valores de respuesta utilizados en el diseño se determinan mediante una combinación de los
respectivosvaloresmáximosmodales.
Las respuestas máximas modales no pueden sumarse directamente, ya que éstas no ocurren al mismo
tiempo. Sumar estos valores en valor absoluto daría como resultado una respuesta muy conservadora y
antieconómica.
En la práctica se utilizan procedimientos estadísticos que permiten combinar de una forma más realista
lasmáximasrespuestasmodales.Entreellos:
1
1. Raízcuadradadelasumadeloscuadrados
Esta combinación conocida como SRSS (del inglés Square Root of the Sum of the Squares) evalúa la
máximarespuesta(desplazamientos,cortes,momentos,etc)medianteunarelacióndeltipo:
almanperez@gmail.com 26 Mar 2017
10-50 VULNERABILIDAD SÍSMICA
INTRODUCIÓN AL ANÁLISIS DINÁMICO DE EDIFICIOS
(10-107)
n
En esta ecuación, çX çrepresenta el valor absoluto de la respuesta máxima espectral en la dirección i
i
asociadaalmododevibraciónn.
Este método de combinación modal, también llamado el métododelarespuestaprobable, generalmente
da buenos resultados en sistemas estructurales con frecuencias naturales bien separadas.
Originalmente este método fue desarrollado para el análisis de estructuras en 2 dimensiones. En este
tipodemodeloestructurallasfrecuenciasestánbiendefinidasyseparadas.
Ahora bien, en el análisis de estructuras en 3 dimensiones puede ocurrir que algunas de las frecuencias
asociadas a los modos de vibración según distintas direcciones tengan frecuencias naturales similares.
Enestoscasos,elmétodoSRSSpuedeproducirresultadospococonservadores.
2. Combinacióncuadráticacompleta(CQC)
DelinglésCompleteQuadraticCombination,esunprocedimientoespecialmenteapropiadoparasistemas
13
confrecuenciasnaturalesmuypróximas.FuedesarrolladoporWilson,DerKiureghianyBayo .
Es un método más general de combinación de las máximas respuestas espectrales. En estos casos se
toma en cuenta la interacción modal introduciendo en la ecuación un término adicional afectado por
coeficientes de correlación entre los modos, los cuales varían de 0 a 1. De ahí que pueda decirse que el
método SRSS es un caso en particular de la combinación cuadrática completa cuando estos coeficientes
sonigualesacero.
3. Lacombinacióndedoblesuma(DSC)
14
Del inglés Double Sum Combination. Este procedimiento fue propuesto por Rosenblueth, y Elorduy , y
difieredelmétododeCQCenelvalorasignadoaloscoeficientesdecorrelación.
4. CombinaciónHumar
15
Fue propuesto por Humar y es particularmente apropiado para la evaluación de la respuesta
torsional sísmica de edificios asimétricos. Tiene cierta similitud con el método DSC pero difiere en la
duración S de la parte central del movimiento fuerte del acelerograma. Supone además que la razón de
amortiguamientocrítico x paracadamodoeslamisma.
16
Estudios recientes han demostrado que cuando dos frecuencias asociadas a dos modos de vibración,
presentanunadiferenciasuperioral20%,todoslosmétodosconvergenalacombinaciónSRRS.
almanperez@gmail.com 26 Mar 2017
VULNERABILIDAD SÍSMICA 10-51
INTRODUCIÓN AL ANÁLISIS DINÁMICO DE EDIFICIOS
Una explicación exhaustiva de los procedimientos citados puede encontrarse en las referencias
correspondientes.
2
La norma venezolana , plantea que el corte basal y la fuerza cortante en cada nivel se determinarán por
combinación de los respectivos valores modales utilizando para ello el método de la raíz cuadrada de la
sumadeloscuadradosdecadavalormodaloporlacombinacióncuadráticacompleta.
10.19 APLICACIONESPRÁCTICASDELMÉTODO
Con el fin de mostrarle al lector la efectividad de la técnica de análisis espectral en la determinación de la
mayor o menor vulnerabilidad sísmica de una edificación durante un evento sísmico, hemos elegido una
estructuraconlascaracterísticasindicadasenlafigura10.18delejemplo4,(sección10.13.1).
Supóngase que estamos interesados en evaluar los desplazamientos horizontales producidos en cada
nivel al someter esa estructura a un evento sísmico real utilizando para ello el método de combinación de
laraízcuadradadelasumadeloscuadrados.
Para efectos de este ejemplo, hemos elegido como solicitación sísmica los registros obtenidos
17
instrumentalmenteenelterremotodeSanFranciscode1957mostradosenelperfillitológicodelafigura10.27 .
A pesar de que la magnitud de ese sismo fue relativamente pequeña y los daños observados fueron de
pocaimportancia,eseeventoesquizásunodeloseventosmásdocumentadosenlaliteratura,tantodesde
el punto de vista de la disponibilidad de registros de aceleración como también de la disponibilidad de las
característicaslitológicasdelosdepósitosdesuelodondeseobtuvieronlosregistros.
Lascaracterísticaslitológicasdelosdepósitosseleccionadossonlassiguientes:
La distancia entre ambos depósitos es aproximadamente igual a 1,4 km. La distancia epicentral del evento
fuede11km.Larazóndeamortiguamientocríticoseleccionadaesx=5%.
Solución: Resolveremoselproblemaporetapas.
Etapa1:Matrizdemasa.
Loscoeficientesdelamatrizdemasaseobtienendividiendolospesosdecadanivelporlaaceleracióndela
gravedad.Así:
Depósito
1
2
Identificación
Mason and Pine Streets
State Building
Tipo de Suelo
Roca
Rígido
Ao
0,10g
0,10g
almanperez@gmail.com 26 Mar 2017
INTRODUCIÓN AL ANÁLISIS DINÁMICO DE EDIFICIOS
10-52 VULNERABILIDAD SÍSMICA
Arcilla arenosa
Arena
Roca
90
60
30
0
90
60
30
0
Profundidad
(m)
0.05
0.10
0.15
0.00
0.05
0.10
0.15
0.10g 0.10g
Building
Pine Streets
State
Mason and
0.00
Máx
Aceleración
(g)
0.1
0.2
0.3
0.4
Aceleración
espectral
(g) 0.0
0.5
Período (s)
0.5 1.0 1.5 2.0
0
Espectro suavizado
Espectro real
x = 5%
Espectro suavizado
Espectro real
x = 5%
0.1
0.2
0.3
0.4
Aceleración
espectral
(g)
0.0
0.5
Período (s)
0.5 1.0 1.5 2.0
0
Modo
3
Modo
2
Modo
1
Modo
3
Modo
2
Modo
1
17
Figura 10.27 condiciones del suelo y espectros de aceleración. Terremoto de San Francisco, 1957 .
almanperez@gmail.com 26 Mar 2017
m
m
m
VULNERABILIDAD SÍSMICA 10-53
INTRODUCIÓN AL ANÁLISIS DINÁMICO DE EDIFICIOS
ExpresandoestosresultadosenformamatricialseobtienelamatrizdemasaM.
Etapa2:
Las frecuencias y deformadas modales se calcularon en el ejemplo 4 de la sección 10.13.1, y tienen por
valor:
Losperíodoscorrespondientesseobtienenacontinuación:
Etapa3:Masasgeneralizadas(ecuación10-68).
almanperez@gmail.com 26 Mar 2017
3
1
1
1
10-54 VULNERABILIDAD SÍSMICA
INTRODUCIÓN AL ANÁLISIS DINÁMICO DE EDIFICIOS
Etapa4:Factordeparticipaciónmodal(ecuación10-95).
Etapa5:AceleraciónEspectral.
La tabla siguiente muestra los valores de aceleración espectral S asociados a los 3 modos de vibración de
a
la estructura para cada uno de los depósitos considerados en el ejemplo. Fueron obtenidos directamente a
partirdelosespectrosdeaceleracióncorrespondientesdelafigura10.27.
Aceleración espectral S (g )
a
Modo
1
2
3
T (s)
0,455
0,206
0,133
Depósito 1: Roca
0,075g
0,323g
0,265g
Depósito 2: S. Rígido
0,183g
0,35g
0,236g
Recordemos que para valores de la razón de amortiguamiento crítico x £ 20% la aceleración espectral
absoluta S es virtualmente igual a la seudo aceleración P , (véase ecuación (2-69) del libro). Por este
a sa
motivo,seutilizaráindistintamentecualquieradeestostérminos.
Etapa6:Coordenadasgeneralizadas.
Los valores máximos de las coordenadas generalizadas se obtienen, para cada modo, a partir de la
ecuación (10-101). En esta ecuación, los valores de la aceleración espectral son los mostrados en la etapa 5.
2
Expresandoahoralaaceleracióndelagravedadencm/s seobtienenfinalmentelosvaloressiguientes:
Coordenada Yn ( máx)
Modo
1
2
3
an
1,374
-0,440
0,066
wn
13,80
30,49
47,31
2
1/wn
-3
(5,25) (10 )
-3
(1,076) (10 )
-4
(4,47) (10 )
Roca
0,531 cm
-0,150 cm
0,0077 cm
S. Rígido
1,295 cm
-0,163 cm
0,007 cm
almanperez@gmail.com 26 Mar 2017
Nivel 3:
Nivel 3:
Nivel 2:
Nivel 1:
Etapa8:Desplazamientomáximoprobable.
Utilizando la combinación de la raíz cuadrada de la suma de los cuadrados pueden obtenerse los
desplazamientosmáximosprobablesencadanivel.Así,eneldepósito1(roca)setieneque:
Enformaanáloga,paraeldepósito2(suelorígido)setieneque:
VULNERABILIDAD SÍSMICA 10-55
INTRODUCIÓN AL ANÁLISIS DINÁMICO DE EDIFICIOS
Nivel
No.
fi n
n =1
Roca
(0,531) fi n
Suelo rígido
(1,295) fi n
3
2
1
1,000
0,649
0,281
0,531
0,329
0,149
1,295
0,802
0,364
Modo 1
Nivel
No.
fi n
n = 2
Roca
(-0,150) fi n
Suelo rígido
(-0,163) fi n
3
2
1
1,000
-0,859
-0,790
-0,150
0,129
0,119
-0,163
0,140
0,129
Modo 2
Nivel
No.
fi n
n = 3
Roca
(0,0077) fi n
Suelo rígido
(0,007) fi n
3
2
1
1,000
-3,477
4,015
0,0077
-0,0268
0,0309
0,007
-0,0243
0,0281
Modo 3
Etapa7:Máximosdesplazamientos(ecuación10-102).
almanperez@gmail.com 26 Mar 2017
Nivel 1:
Nivel 2:
10.19.1 ConclusionesdeInterés
Delejemploanteriorsepuedensacarconclusionesinteresantes:
• El desplazamiento lateral de la estructura obtenido sobre el depósito de suelo rígido (State Building)
fue más del doble que el desplazamiento que se obtuvo al estar fundada sobre un depósito rocoso,
(MasonandPineStreets).
• Este hecho ocurre a pesar de que la aceleración registrada en la superficie de ambos depósitos es la
misma,(A =0,10g).
0
• Ya que el daño estructural está directamente ligado al desplazamiento o deformación de la estructura,
puede concluirse que la estructura estudiada es potencialmente más vulnerable en el depósito rígido
queeneldepósitorocoso.
• En estructuras planas la influencia de los primeros modos es la más significativa. En el ejemplo, se
observa que la contribución del primer modo aporta virtualmente todo el desplazamiento (80,47% de
lamasa).
• El procedimiento, aunque simple, es muy tedioso, por lo cual es conveniente llevar a cabo este tipo de
análisisconprogramascomercialesespecializadosdesarrolladosparaestefin.
10.20 COMENTARIOSFINALES
En las secciones anteriores quedó claramente demostrado, mediante ejemplos reales, que la utilización de
la técnica del análisis modal es una herramienta gráfica muy eficiente para la simulación e identificación
de las deficiencias o puntos débiles de las edificaciones durante la acción de un sismo. Esta aplicación será
ampliadaenelCapítulo11dellibro.
Con el fin de familiarizar al lector con el análisis modal hemos seleccionado un método iterativo
relativamente sencillo que le permite evaluar con el auxilio de un computador personal las frecuencias y
deformadas modales de edificios con rigidez al corte mediante el método de transferencia. En el Apéndice
AseincluyeellistadodeunprogramaescritoenlenguajeQBASICelaboradoparaestefin.
10-56 VULNERABILIDAD SÍSMICA
INTRODUCIÓN AL ANÁLISIS DINÁMICO DE EDIFICIOS
almanperez@gmail.com 26 Mar 2017
10.21 BIBLIOGRAFÍASELECCIONADA
10.21.1 BibliografíaRecomendada
García, R. L.E, (1998), Dinámica Estructural Aplicada al Diseño Sísmico, Universidad de Los Andes, Facultad
deIngenieríaCivil,Bogotá,Colombia.
Ghosh,S.K.,(2003),SeismicDesignUsingStructuralAnalysis,(2000IBC),InternationalCodeCouncil,IBC.
Paz,M.,(1991),StructuralDynamics,TheoryandComputation,ThirdEdition,Chapman&Hall.
Chopra. A.K., (1980), Dynamics of Structures, A Primer, Earthquake Engineering Research Institute,
UniversityofCalifornia,Berkeley.
Filiatrault, A., (2002), Elements of Earthquake Engineering and Structural Dynamics, Second Edition,
PolytechnicInternationalPress,Canada.
10.21.2 BibliografíaConsultada
1
Clough R. and Penzien J., (2003) Dynamics of Structures, 2nd Edition (Revised), CSi, Computers and
Structures,Inc.Berkeley,California.
2
Norma Venezolana COVENIN 1756-1:2001-1, (2001), Edificaciones Sismorresistentes. Parte I. Articulado
RepúblicaBolivarianadeVenezuela.
3
Bertero R.D. and Bertero V.V., (2004), Performance-Based Seismic Engineering: Development and Application
of a Comprehensive Conceptual Approach to the Design of Buildings, Chapter 8, Earthquake Engineering,
From Seismology to Performance-Based Engineering, Edited by Yousef Bozorgnia and Vitelmo V. Bertero,
InternationalCodeCouncil,CRCPress.
4
Krawinkler, H. and Miranda E., (2004), Performance-Based Earthquake Engineering, Chapter 9, Earthquake
Engineering, From Seismology to Performance-Based Engineering, Edited by Yousef Bozorgnia and
VitelmoV.Bertero,InternationalCodeCouncil,CRCPress.
5
Chopra, A. K., (2001) Dynamics of Structures. Theory and Applications to Earthquake Engineering, Second
Edition,PrenticeHall,NewJersey.
6
Anderson J.M. (2001) Dynamics Response of Structures, The Seismic Design Handbook, Second Editions,
Farzad Naeim,Chapter4,InternationalCodeCouncil,KluwerAcademiaPublishers.
7
Jaluria, Y, (1988), Computer Methods for Engineering, University of Colorado, Allyn and Bacon Inc.,
Massachusetts.
8
Biggs,J.M.,(1964),IntroductiontoStructuralDynamics,McGraw-HillBookCompany.
VULNERABILIDAD SÍSMICA 10-57
INTRODUCIÓN AL ANÁLISIS DINÁMICO DE EDIFICIOS
almanperez@gmail.com 26 Mar 2017
9
Holzer,H.,(1921),DieBerechnungderDrehschwingungen,Berlin.Springer-Verlag
10
Clough,R.W.,andPenzien,J.,(1975),DynamicsofStructures,McGraw-HillBookCompany.
11
Pestel,E,C.,andLeckie,F.A.,(1963),MatrixMethodsinElastomechanics,McGraw-HillBookNewYork.
12
Martin, R., Peters, G., and Wilkinson, J., (1971). The QR Algorithm for Real Hessenberg Matrice, In
HandbookforAutomaticComputation,EditedbyBauEr,F,etal,Berlin:Springer-Verlag.
13
Wilson, E. L., Der Kiureghian, A., and Bayo, E.P., (1981), A Replacement for the SRSS Method in Seismic
Analisys,EarthquakeEngineeringandstructuralDynamics,9(2):187-94.
14
Rosenblueth, E., and Elorduy, J., (1969), Responses of Linear Systems to Certain Transient Disturbances,
Proceeding of the Fourth World Conference on Earthquake Engineering, Santiago de Chile, Vol I, A-1, pp.
185-96.
15
Humar,J.L.,(1984),DesignforSeismicTorsionalForces,CanadianJournalofCivilEngineering,11(2):150-63.
16
Carr, A.J. (1994), Dynamic Analysis of Structures, Bulletin of the New Zealand National Society for
EarthquakeEngineering,27(2):129-46.
17
Seed,H.B.,(1969),TheInfluenceofLocalSoilConditionsonEarthquakeDamage,StateoftheArtLecture,Soil
Dynamics,SpecialtyConference.MéxicoCity,August.
10-58 VULNERABILIDAD SÍSMICA
INTRODUCIÓN AL ANÁLISIS DINÁMICO DE EDIFICIOS
almanperez@gmail.com 26 Mar 2017
11.1 Introducción
11.2 Entrepiso Blando
11.3 Efecto de Planta Irregular. Torsión
11.4 Discontinuidad de Rigidez
11.5 Efecto de Columna Corta
11.6 Influencia de la Tabiquería
11.7 Aplicación a la Adecuación Estructural de Edificaciones
11.8 Adecuación Estructural de la Unidad Educativa las
Mercedes
11.9 Adecuación Estructural de la Aduana Inglesa
11.10 Técnicas de Adecuación Estructural Utilizadas
11.11 Materiales Utilizados en el Reforzamiento Estructural
11.12 Consideraciones Adicionales
11.13 Bibliografía Seleccionada
11Estimación
de
la
Vulnerabilidad
Sísmica
Mediante
el
Uso
del
Análisis
Modal
almanperez@gmail.com 26 Mar 2017
ESTIMACIÓN DE LA VULNERABILIDAD SÍSMICA MEDIANTE EL USO DEL ANÁLISIS MODAL
Reforzamiento
estructural de los
niveles 35, 36 y 37
del Centro Financiero
Provincial, BBVA,
(Foto J.L. Alonso).
11-2 VULNERABILIDAD SÍSMICA
almanperez@gmail.com 26 Mar 2017
11 EstimacióndelaVulnerabilidadSísmicaMedianteelUsodelAnálisisModal
VULNERABILIDAD SÍSMICA 11-3
ESTIMACIÓN DE LA VULNERABILIDAD SÍSMICA MEDIANTE EL USO DEL ANÁLISIS MODAL
11.1 INTRODUCCIÓN
El análisis dinámico de estructuras mediante la técnica del análisis modal elimina la variable tiempo del
proceso. En otras palabras este método separa el modelo estructural y sus frecuencias naturales y
deformadasmodalescorrespondientesdelaetapadelanálisisqueinvolucralaidentificaciónygeneración
delaamenazasísmicaosismodediseñoquepretendecaracterizarlarespuestadinámicadelsitio.
El análisis de frecuencias y deformadas modales no debe ser considerado únicamente como una técnica
matemática de resolución del problema de autovalores. Al contrario, ofrece muchas ventajas al ingeniero
proyectista, entre las que cabe destacar: a) permite identificar aquellas deformadas modales que por su
mayor participación, describen más acertadamente las posibles deficiencias o puntos débiles de la
configuración estructural analizada, y b) en edificaciones existentes que son sísmicamente vulnerables,
esta técnica facilita la selección de la alternativa de adecuación o reforzamiento estructural más
conveniente.
Haciendo uso de la técnica del análisis modal, en este Capítulo se analizan ejemplos que muestran
claramente la influencia de algunos de los factores que más negativamente inciden en la respuesta
dinámica estructural. En ellos se ha hecho hincapié fundamentalmente en la influencia que han ejercido
ciertas configuraciones estructurales, usualmente impuestas por requerimientos arquitectónicos, en el
pésimo desempeño de edificaciones que han sido severamente dañadas durante sismos recientes. Se
comprueba la efectividad del método analizando edificaciones que colapsaron en el sismo de Cariaco del 9
dejuliode1997.TodaslasfotografíasmostradasenesteCapítulofuerontomadasporelautor,exceptoque
seindiquelocontrario.
11.2 ENTREPISOBLANDO
En el Capítulo 6 del libro se mostraron ejemplos de edificaciones que habían sido seriamente afectadas
durante la acción de sismos cuando dos o más niveles consecutivos diferían notablemente en resistencia y
enrigidez.
almanperez@gmail.com 26 Mar 2017
Tabla 11.1 Características de los modelos analizados
ESTIMACIÓN DE LA VULNERABILIDAD SÍSMICA MEDIANTE EL USO DEL ANÁLISIS MODAL
11-4 VULNERABILIDAD SÍSMICA
Estructura Niveles Piso blando Nivel Ec
A
B
C
8
8
8
No
Si
Si
—
3-4
0-1
Ec
0,10 Ec
0,10 Ec
Con el fin de investigar cual es la influencia que ejerce en el comportamiento de una edificación de planta
regular la incorporación de un piso blando, se han analizado tres estructuras conformadas por pórticos de
concretoarmadoconlassiguientescaracterísticas,(verfigura11.1):
El objetivo básico es simular analíticamente el efecto que puede producir en una edificación la exclusión
de la tabiquería en esos niveles. Este tipo de práctica fue una de las causantes del gran daño estructural
queseobservóenedificiosduranteelterremotodeCaracasdel29dejuliode1967.
Para ello, se consideró hipotéticamente que el módulo de elasticidad del concreto de las columnas en los
entrepisosblandos esigualal10%delvalordelmódulodeelasticidaddelrestodelascolumnas.
En todos los casos analizados se utilizó el mismo modelo tridimensional y las mismas cargas, cambiando
únicamente la rigidez del piso en cuestión según la ubicación del piso blando que se quería analizar. Para
el análisis dinámico se consideró la combinación de la carga permanente más un por ciento de la carga
variable.Ennuestrocaso:
La tabla 11.2 contiene una comparación de los períodos de vibración y los factores de participación modal
correspondientesalos8primerosmodosdevibración.
Tabla 11.2 Períodos y Porcentaje de Participación Modal
A
B
C
T(s)
% SX
% SZ
T(s)
% SX
% SZ
T(s)
% SX
% SZ
Modos
1
0,901
81,57
0,03
1,325
69,77
1,7
1,913
93,42
3,97
2
0,901
0,03
81,57
1,325
1,7
69,77
1,913
3,97
93,42
3
0,696
---
---
1,012
---
---
1,41
4
0,286
9,99
0,20
0,323
2,91
11,97
0,499
2,29
0,01
5
0,286
0,20
9,99
0,323
11,97
2,91
1,499
0,01
2,29
6
0,223
---
---
0,258
5,04
3,15
1,311
7
0,157
3,67
0,02
0,258
3,15
5,04
0,27
8
0,157
0,02
3,67
0,235
---
---
0,196
0,03
0,03
Caso %
almanperez@gmail.com 26 Mar 2017
VULNERABILIDAD SÍSMICA 11-5
ESTIMACIÓN DE LA VULNERABILIDAD SÍSMICA MEDIANTE EL USO DEL ANÁLISIS MODAL
De los resultados de esta tabla se desprende que los primeros 2 modos de vibración son los que aportan
mayor participación modal, especialmente en la estructura tipo C, con un entrepiso blando entre los
niveles0y1.
En esta tabla se observa además que la incorporación de pisos blandos flexibiliza la estructura como era
lógico esperar. Pero lo más significativo se desprende al comparar las deformadas modales en cada uno de
lospórticosanalizados.
La figura 11.1 muestra a titulo ilustrativo, las deformadas modales de los 2 primeros modos de vibración
(enlasdireccionesortogonalesXyZ)correspondientesalasestructurasA,ByCanalizadas.
Figura 11.1 Deformadas modales de los modelos analizados.
Caso A
Mode Shape 1 (.901 Sec)
Caso B
Mode Shape 1 (1.325
Caso C
Mode Shape 2 (1.913
Mode Shape 2 (.901 Sec) Mode Shape 2 (1.325 Sec) Mode Shape 2 (1.913 Sec)
almanperez@gmail.com 26 Mar 2017
ESTIMACIÓN DE LA VULNERABILIDAD SÍSMICA MEDIANTE EL USO DEL ANÁLISIS MODAL
11-6 VULNERABILIDAD SÍSMICA
Deestasimplecomparaciónvisualsedesprendelosiguiente:
1. En la edificación tipo A, las deformadas de los dos modos de vibración mostrados son curvas suaves
que no presentan cambios bruscos en sus amplitudes, típicas de una estructura con una distribución
uniformederigideces,enlaqueladiferenciadeamplitudesentrelosnivelesconsecutivosesgradual.
2. En la edificación tipo B, por el contrario, se observa que la amplitud relativa máxima de las deformadas
entre dos niveles consecutivos tiene lugar precisamente en el entrepiso intermedio en el cual las
columnas son menos rígidas (niveles 3 y 4). Es decir, en esta zona se crea el efecto de un entrepiso
blando en el que la amplitud de la deformación relativa entre dichos niveles es aproximadamente igual
al60%deladeformaciónlateraltotaldeledificio.
3. En forma similar, en la edificación tipo C, se observa que la amplitud relativa máxima entre los niveles
de la estructura tiene lugar en el nivel planta baja, entre el nivel 1 y el empotramiento de las columnas,
enlazonadecolumnasmenosrígidas,propiciandolacondicióndeunentrepisoblandoenesenivel.
Este ejemplo demuestra claramente la efectividad de la técnica del análisis modal en la identificación de
las zonas más vulnerables del sistema estructural estudiado, sugiriendo estos resultados la factibilidad de
que dicha técnica pueda utilizarse con éxito en la localización de zonas potencialmente vulnerables de
sistemasestructuralesmáscomplejos.
11.3 EFECTODEPLANTAIRREGULAR.TORSIÓN
Figura 11.2 Colapso del primer piso.
Para ilustrar este efecto, la edificación seleccionada es la unidad
educativa Raimundo Martínez Centeno, ubicada en la población
deCariaco.
Dicha edificación tuvo un pésimo desempeño durante el sismo
que sacudió la zona en 1997. De hecho, el primer nivel colapsó
completamente durante ese terremoto, tal y como se puede
apreciar en las figuras 11.2, 11.3 y en varias fotografías del
1
Capítulo12dellibro .
La figura 11.3 muestra que el desplazamiento relativo de los dos
módulos en forma de U, en la junta estructural que los separa,
fueimpresionante,superiora1,50m.
El origen de este gran desplazamiento puede atribuirse
básicamente a la enorme torsión que se originó debido a la
formairregulardesusplantas.
Resulta importante señalar que si bien la torsión es típica en
almanperez@gmail.com 26 Mar 2017
VULNERABILIDAD SÍSMICA 11-7
ESTIMACIÓN DE LA VULNERABILIDAD SÍSMICA MEDIANTE EL USO DEL ANÁLISIS MODAL
Figura 11.3 Estructura real.
edificaciones en forma de U, las secciones de las columnas en esa
edificación eran insuficientes e incapaces de resistir los
esfuerzos generados por las altas aceleraciones verticales que se
generaron en la zona, contribuyendo también este hecho al
desplomedelaestructura.
Esta edificación forma parte de una serie de estructuras
escolares denominadas cajetones que han sido construidas a lo
largo y ancho del territorio nacional adaptándolas a los
diferentes tipos de suelo, pero manteniendo su configuración
estructural.
Con el fin de simular analíticamente la respuesta estructural de
dicha edificación escolar, se elaboró un modelo analítico
estructural tridimensional que tomó en cuenta la influencia que
las escaleras y la tabiquería contribuyente, (tanto interior como
2
defachadas),ejercieronenlarigideztotaldelaedificación .
Ya que no se dispuso de ningún recaudo relativo a las secciones y
al refuerzo de los elementos estructurales de esta unidad
educativa, planos, memoria descriptiva, etc. y con el fin de
interpretar lo más acertadamente posible las deficiencias de
tipo estructural que ocasionaron su desplome durante el
terremoto,fueprecisomodelarlaedificacióntomandocomo
Figura 11.4 Modelo tridimensional de la U.E. Las Mercedes, similar estructuralmente a la U.E. Raimundo
Junta
Estructural
Modulo A
Modulo B
Modulo B
Modulo A
Junta
Estructural
almanperez@gmail.com 26 Mar 2017
ESTIMACIÓN DE LA VULNERABILIDAD SÍSMICA MEDIANTE EL USO DEL ANÁLISIS MODAL
11-8 VULNERABILIDAD SÍSMICA
datos los correspondientes a otra edificación similar, la unidad educativa Las Mercedes, ubicada en Río
Chico,estadoMiranda,enunazonadealtasismicidadytambiénfundadasobreunsueloblando.
La edificación analizada estaba conformada por 2 módulos independientes en forma de U, de 3 niveles
estructurales cada uno y un muro perimetral delimitando toda el área de la azotea. En este último nivel,
habíaunaestructuraadicionalenelmóduloBquetechabalasalidadelasescaleras.
Los 2 módulos estaban separados entre sí por una junta estructural tal como se muestra en la figura 11.4,
en la que se aprecia una isometría del conjunto, los dos módulos por separado y la ubicación de la
tabiqueríaenlasfachadas.
La figura 11.5 muestra una vista en planta de la deformada torsional resultante obtenida a partir del
análisis dinámico. Obsérvese el enorme efecto de torsión y el desplazamiento relativo en la junta
estructuralasíobtenidosduranteelanálisis.
Figura 11.5 Torsión en planta.
La figura 11.6 muestra una isometría parcial del modelo en el que se observa claramente la torsión del
conjuntoyeldesplazamientorelativodelosmódulosenlajunta.
En dicha figura se aprecia que en el modelo se ha incluido la tabiquería contribuyente, es decir aquellos
tabiques de mampostería que están ubicados entre columnas y por tanto aportan rigidez a la edificación.
Seobservaademáslainclusióndelosvoladosenlasfachadas.
En las figuras 11.7 y 11.8 se puede nuevamente observar el enorme desplazamiento generado en la junta
estructural que separa los dos módulos estructurales de la edificación. Comparando estas dos figuras se
aprecialagransimilitudobtenidaentreelmodeloanalíticoutilizadoylaedificaciónreal.
De todo lo anterior se desprende que el comportamiento de la edificación pudo ser modelado con gran
acierto,indicandoestehechoquelametodologíadeanálisismodalutilizadapermitedetectarconunmargen
másqueaceptabledeprecisión,laszonasvulnerablesdeunaedificación,aúnantesdequeocurraunsismo.
almanperez@gmail.com 26 Mar 2017
VULNERABILIDAD SÍSMICA 11-9
ESTIMACIÓN DE LA VULNERABILIDAD SÍSMICA MEDIANTE EL USO DEL ANÁLISIS MODAL
Figura 11.6 Isometría parcial del conjunto.
Figura 11.7 Edificación real. Figura 11.8 Modelo analítico.
almanperez@gmail.com 26 Mar 2017
ESTIMACIÓN DE LA VULNERABILIDAD SÍSMICA MEDIANTE EL USO DEL ANÁLISIS MODAL
11-10 VULNERABILIDAD SÍSMICA
núcleodelaescalera,lasescalerasylaslosasdelentrepiso
fueron modeladas utilizando la técnica de elementos
finitos.
De los resultados del análisis dinámico se desprende que
las deformadas modales asociadas al modo de vibración
1, con una participación modal del 61,77% (figuras 11.11a
y 11.11b), al modo de vibración 3 con una participación
modal de 11,83% (figura 11.13) y al modo 4 con una
participación modal de 7,19% (figuras 11.14a y 11.14b),
son básicamente modos torsionales, mientras que el
modo de vibración 2 con una participación modal de
68,49%(figura11.12)esunmododetraslación.
La simple observación de la forma en abanico en que se
apilaron las losas colapsadas del edificio Miramar,
confirma que el mecanismo de colapso de esa edificación
estuvo muy influenciado por los efectos torsionales
similaresalosdelmodeloanalizado.
Figura 11.10 Modelo. Isometría de la
edificación.
11.4 DISCONTINUIDADDERIGIDEZ
La segunda edificación analizada es el edificio Miramar. Esta edificación estaba ubicada en la ciudad de
Cumaná y también aparece reseñada en el Capítulo 12 dedicado al terremoto de Cariaco de 1997. Su
colapsofuetotalcomosepuedeapreciarenlafigura11.9.
Figura 11.9 Colapso del edificio Miramar. Cumaná.
Ya que no se dispuso de información real,
y con el fin de interpretar lo sucedido, se
llevó a cabo un ejercicio mediante el cual
se modeló con el computador una
estructura con geometría y distribución
de rigidez parecidas a la del edificio
Miramar, cuya isometría es la mostrada
enlafigura11.10.
En el modelo se incorporó el núcleo
esquinero de circulación vertical
mediante pantallas de concreto armado,
y se suprimieron las vigas de amarre y las
losas correspondientes a dos tramos en la
esquina diametralmente opuesta al
núcleo rígido en el primer nivel. Las
paredes de corte de concreto armado del
almanperez@gmail.com 26 Mar 2017
VULNERABILIDAD SÍSMICA 11-11
ESTIMACIÓN DE LA VULNERABILIDAD SÍSMICA MEDIANTE EL USO DEL ANÁLISIS MODAL
Figura 11.12 Modo 2. Traslación. Figura 11.13 Modo 3. Torsión
Figura 11.11a Modo 1. Torsión. Figura 11.11b Modo 1. Torsión.
Figura 11.14b Modo 4. Torsión.
Figura 11.14a Modo 4. Torsión.
almanperez@gmail.com 26 Mar 2017
ESTIMACIÓN DE LA VULNERABILIDAD SÍSMICA MEDIANTE EL USO DEL ANÁLISIS MODAL
11-12 VULNERABILIDAD SÍSMICA
Figura 11.16 Colapso de la unidad educativa Valentín Valiente.
El conjunto escolar estaba conformado por
dos módulos o cuerpos independientes de
aulas, el A y el B, de dos niveles cada uno,
separados por una junta estructural de dos
centímetros, tal como se muestra en la
figura 11.17. El módulo de escaleras estaba
adosado estructuralmente al cuerpo de
aulasA.
Esta edificación era idéntica a la unidad
educativa Pedro Elías Marcano mostrada
en la figura 11.18 ubicada en la población
de Tunapuy, estado Sucre, y que
curiosamente no sufrió ningún daño
duranteelsismo,apesardeestar
Figura 11.15 Managua, 1972.
11.5 EFECTODECOLUMNACORTA
Esta condición suele propiciarse cuando las paredes de mampostería ubicadas entre columnas de un
mismo nivel no cubren toda su altura, por ejemplo para permitir la colocación de ventanas en la parte
superior,(véaselasección6.12dellibro).
Bajo estas condiciones, las columnas no pueden
deformarse en la zona confinada por la mampostería
y por ende, la deformación por corte ocasionada por
las fuerzas generadas al nivel de la losa superior no
puede tener lugar en tan corta longitud de columna
restante,ocasionandounainminentefallaporcorte.
La figura 11.15 ilustra este efecto, en una edificación
escolar dañada durante el terremoto de Managua de
1972.
En la figura 11.16 se aprecia el desplome estructural
de la unidad educativa Valentín Valiente en la
poblacióndeCariacoubicadaaescasos6kmalOestedelepicentrodelsismode1997.
En esa figura se muestra la fachada principal y los pasillos de circulación de uno de los módulos de aulas.
Se puede apreciar además el efecto desfavorable de columna cautiva originado en ambos niveles de la
edificación como consecuencia de la presencia de tabiques de mampostería confinados a 2/3 de la altura
de las columnas y puertas de acceso a las aulas, (ver también las figuras 12.61, 12.66 y 12.67 del Capítulo
12dellibro).
almanperez@gmail.com 26 Mar 2017
VULNERABILIDAD SÍSMICA 11-13
ESTIMACIÓN DE LA VULNERABILIDAD SÍSMICA MEDIANTE EL USO DEL ANÁLISIS MODAL
Figura 11.17 Fachadas principales del conjunto y módulo de escaleras adosado al cuerpo A.
construidaenlasproximi-dadesdelafallaElPilar-Casanaycausantededichosismo.
Con el fin de simular analíticamente mediante un modelo matemático el comportamiento estructural de
la edificación dañada, se llevó a cabo un análisis dinámico de la unidad educativa gemela Pedro Elías
Marcano.Enlafigura11.17semuestraunafachadalateraldelmodeloutilizado.
En la elaboración del modelo analítico se reprodujeron fielmente las medidas, secciones de los miembros,
ubicación de la tabiquería contribuyente, tipo de material de cerramiento y calidad del concreto obtenida
mediante ensayos de campo en el colegio Pedro Elías Marcano. Esto fue necesario ya que no se dispuso de
laMemoriaDescriptivadelaedificaciónValentínValiente.
Resulta importante señalar que edificaciones escolares con esta misma tipología estructural se
encuentran diseminadas en todo el territorio Nacional, hecho éste muy preocupante, pues dichas
edificacionessonmuyvulnerables.
Cada módulo, el A y el B, se compone de siete pórticos transversales separados entre sí a 4,50 m, con vigas
decargaaltasenunasoladirección(sentidocorto),conunaluzde6,10mentrecolumnasyvoladosde2,15
mencadaextremo.
En la otra dirección (sentido largo), existen dos pórticos sin ningún tipo de vigas de amarre, unidos entre sí
únicamentemediantelosnerviosdelalosanervada.
Como dijimos anteriormente, la escalera está adosada al cuerpo A, y se apoya directamente sobre los
voladizos de los niveles 1 y 2, lo cual hace que la planta de este módulo sea muy irregular. Obsérvese la
condición de columna cautiva generada en la parte inferior del módulo de escaleras, (figura 11.18). En el
caso del cuerpo B, la planta es regular y está separada mediante una junta estructural del módulo de
escalerasydelcuerpoA.
En los pórticos de las fachadas posteriores de ambos módulos, en los niveles 1 y 2, existe entre las
columnas un banquillo de concreto armado, con un tramo en volado, (viga de sección T), a una distancia de
Modulo de
escaleras
Junta
Cuerpo B
Cuerpo A
almanperez@gmail.com 26 Mar 2017
ESTIMACIÓN DE LA VULNERABILIDAD SÍSMICA MEDIANTE EL USO DEL ANÁLISIS MODAL
11-14 VULNERABILIDAD SÍSMICA
Figura 11.18 Unidad educativa gemela Pedro Elías M. Tunapuy.
Figura 11.19 Banquillo de concreto armado en forma de T.
40 cm del piso, concebido en el
proyecto de arquitectura como
banquilloauxiliarparalosalumnos.
La presencia de estas vigas T,
transformó las bases de esas
columnas, así interconectadas, en
columnas cortas que fallaron en su
totalidad en el centro escolar Valentín
Valiente. La figura 11.19 muestra tan
singular solución arquitectónica en la
unidad educativa gemela, Pedro Elías
Marcano.
En el análisis dinámico del modelo
mostrado en las figuras 11.17
(fachada principal) y 11.20 (fachada
posterior), se tomó en cuenta: la
tabiquería contribuyente en la
fachada principal, la ubicación de las
paredes divisorias de las aulas (altura
completa), la ubicación del módulo de
escaleras, de su tabiquería y la
presencia de los banquillos entre
columnas. Se despreció la influencia
de las fachadas conformadas por
bloques de ventilación ubicadas en
los extremos de los volados y la
influencia de las paredes de bloques
ubicadas en la planta baja no
interconectadas a las columnas de los
pórticos, por ser despreciable su
aportealarigidezdelconjunto.
Lasfiguras11.21y11.22muestran
dos vistas de la deformada del cuerpo A correspondiente al primer modo de vibración. En ellas claramente
se observa la formación de columnas cortas o cautivas, tanto en la fachada principal como en la unión de
losbanquillosylascolumnasenlafachadaposterior.
La figura 11.23 muestra una vista de la fachada posterior de los cuerpos A y B. En ella se observa la
deformada del cuerpo B asociada a su primer modo de vibración, similar al mecanismo de colapso
observadoenlaunidadeducativaValentínValiente.
almanperez@gmail.com 26 Mar 2017
VULNERABILIDAD SÍSMICA 11-15
ESTIMACIÓN DE LA VULNERABILIDAD SÍSMICA MEDIANTE EL USO DEL ANÁLISIS MODAL
Figura 11.23 Deformada del cuerpo B. Fachada posterior.
Figura 11.22 Deformada del modo 1. Fachada posterior. Cuerpo A.
Figura 11.21 Deformada del modo 1 mostrando la formación de las columnas cortas en la fachada principal.
Figura 11.20 Isometría del conjunto mostrando la ubicación de los banquillos entre columnas
Cuerpo A
Cuerpo B
Cuerpo A
Cuerpo B
almanperez@gmail.com 26 Mar 2017
ESTIMACIÓN DE LA VULNERABILIDAD SÍSMICA MEDIANTE EL USO DEL ANÁLISIS MODAL
11-16 VULNERABILIDAD SÍSMICA
La tabla 11.3 anexa muestra los resultados del análisis modal, correspondientes a 30 modos de vibración
deestemodeloanalizado.
Tabla 11.3 Datos de Respuesta Espectral. U.E. Pedro Elías Marcano (Con Tabiquería)
Modo
1
2
3
4
5
6
7
8
9
10
11
12
13
14
15
16
17
18
19
20
21
22
23
24
25
26
27
28
29
30
Frecuencia (Hz)
3,39351
8,04669
8,43231
8,85844
8,9856
9,16237
9,70883
9,96623
10,0215
10,1192
10,1493
10,2629
10,3617
10,4242
10,5313
10,6095
10,7445
10,9967
11,3891
11,501
11,7008
11,7549
11,7961
11,876
11,9065
11,9606
11,9838
12,1862
12,2808
12,2954
Total:
Período (s)
0,29468
0,124275
0,118591
0,112887
0,111289
0,109142
0,102999
0,100339
0,0997854
0,0988218
0,0985288
0,0974386
0,096509
0,0959304
0,0949547
0,094255
0,0930705
0,0909361
0,0878031
0,0869489
0,0854641
0,0850711
0,084774
0,0842032
0,0839879
0,0836075
0,0834459
0,08206
0,081428
0,0813314
X
79,864
7,115
0,004
0,002
0,273
1,436
0,023
0,017
0,037
0,038
0,006
0,005
0,018
0,18
0,003
0,025
0,006
0,002
0,001
0,012
0,004
0,029
0,008
0,001
0,001
89,111
Y
0,004
0,094
1,325
0,002
0,083
0,292
0,001
0,008
0,003
0,014
0,244
0,037
0,006
0,033
0,002
0,005
0,423
0,018
0,081
0,126
0,036
0,406
1,382
1,283
0,106
0,011
0,05
6,078
Z
0,001
0,008
0,016
0,005
0,003
0,003
0,111
0,003
0,014
0,001
0,007
0,009
0,086
0,001
0,104
0,442
0,418
0,221
0,08
0,014
0,013
0,048
0,106
1,719
X Direction Spectra : "UBC 97, Parametric Design Spectra, Ca = 0,46592; Cv = 1,1648"
Modal Combination Method : "CQC". Damping Ratio : "5 Percent"
Y Direction Spectra : "UBC 97, Parametric Design Spectra, Ca = 0,46592; Cv = 1,1648"
Modal Combination Method : "CQC". Damping Ratio : "5 Percent"
Z Direction Spectra : "UBC 97, Parametric Design Spectra, Ca = 0,46592; Cv = 1,1648"
Modal Combination Method : "CQC". Damping Ratio : "5 Percent”
almanperez@gmail.com 26 Mar 2017
VULNERABILIDAD SÍSMICA 11-17
ESTIMACIÓN DE LA VULNERABILIDAD SÍSMICA MEDIANTE EL USO DEL ANÁLISIS MODAL
Por otra parte, la figura 11.24 nos muestra una vista desde el interior de la estructura colapsada, en la cual
podemos apreciar el estado en que quedaron la columna, el banquillo auxiliar y la viga del techo después
del sismo. La falla de la columna mostrada se debió fundamentalmente a un efecto combinado de columna
cautivayaldesplazamientodelalosa.
De la comparación de las figuras 11.16 y de las figuras 11.21 a
la 11.24, se desprende que el mecanismo de colapso de la
edificación se debió fundamentalmente a la formación de
columnas cautivas causadas por la ubicación inapropiada de
la tabiquería en las fachadas principales de los módulos A y B,
y por la lamentable presencia de los bancos o vigas de sección
Tqueamarrabanlascolumnas.
Quedó también demostrado que la deformada asociada al
modo 1 fue la predominante, no habiéndose evidenciado
ninguna influencia de efectos torsionales, tal y como se
desprende de la fotografía aérea (figura 11.25) mostrada a
continuación. En dicha foto resulta notorio destacar que el
resto de los núcleos de aulas y administrativos vecinos, no
sufrieron virtualmente ningún daño, a pesar de ser la edad y
calidadconstructivadetodoelconjuntomuysimilar.
La tabiquería, las losas y las escaleras fueron modeladas
utilizando la técnica de elementos finitos, para lo cual fue
preciso subdividirlas en cuadrículas suficientemente Figura 11.24 Falla de columna interior.
U.E. Valentín Valiente.
pequeñas para lograr resultados
confiables.
Resulta además importante señalar que
las resistencias promedio del concreto
en los miembros estructurales de la
3
edificación escolar P.E. Marcano de los
niveles 1 y 2 del módulo A dieron como
2
resultado 114 y 101 kgf/cm respec-
tivamente. En el módulo B estos valores
2
fueron138y143kgf/cm .
La resistencia promedio en toda la
estructura, incluyendo las 45
2
mediciones sónicas, fue de 122 kgf/cm .
Laresistenciadelconcretoenelmódulo
Figura 11.25 Vista aérea del conjunto escolar Valentín Valiente,
mostrando el colapso de 2 de sus módulos de aulas.
almanperez@gmail.com 26 Mar 2017
ESTIMACIÓN DE LA VULNERABILIDAD SÍSMICA MEDIANTE EL USO DEL ANÁLISIS MODAL
11-18 VULNERABILIDAD SÍSMICA
2
deescalerasadosadoalmóduloAfuede84kgf/cm ,valoréstepordemásmuybajo.
Estos resultados parecen indicar que el concreto de esa edificación pudo estar fisurado a consecuencia de
los sismos que han ocurrido en esa zona, por demás muy próxima a la falla El Pilar Casanay, aunque
tampocosedescartaunacalidadconstructivadeficiente.
La resistencia del concreto en la edificación colapsada Valentín Valiente ha debido ser también bastante
baja. De hecho, se observaron cantos rodados de gran diámetro en algunos de los elementos estructurales
ubicadosentrelosescombros.
Las barras del acero de refuerzo de la edificación P.E. Marcano no presentaron evidencias de corrosión, con
excepción de las barras próximas a los extremos de las losas en volado, que evidenciaron gran deterioro
portenermuypocorecubrimiento,yalnoexistirgoteroperimetralestabanexpuestasalalluvia.
Debido a que ambas unidades educativas tenían una configuración estructural y una distribución de
tabiques muy similares, y tomando además en cuenta que fueron construidas muy probablemente en la
misma época, (como parte de un plan nacional de construcción masiva de estructuras típicas destinadas
al uso escolar), podemos concluir que los resultados del análisis dinámico llevado a cabo en la edificación
P.E. Marcano son similares a los que se hubieran obtenido en la U.E. Valentín Valiente antes de que ésta
hubiese colapsado. De hecho, las deformadas modales obtenidas, mostradas en las figuras de la 11.21 a la
11.23,asíloconfirman.
11.6 INFLUENCIADELATABIQUERÍA
Es probable que más de uno se pregunte ¿cuál es el objetivo de dedicar tanto esfuerzo al estudio del
comportamiento de una edificación tan pequeña? La respuesta es simple. Se pretende sacar lecciones
sencillas basadas en el comportamiento sísmico de una edificación real que puedan ser de utilidad
prácticaalingeniero.
Recordemos que en el proceso del análisis y diseño estructural, generalmente no se toma en cuenta la
influencia que la tabiquería ejerce en la rigidez de la edificación. Tan solo se la considera como una carga
2
permanente distribuida, usualmente expresada en kgf/m o en kgf/m (en el caso de paredes sobre las
vigas, cuya ubicación esté muy bien definida), que debe sumarse al peso propio de los elementos
estructurales y demás cargas permanentes presentes, (revestimientos, frisos, impermeabilizaciones,
etc.).
Estaprácticapuedetraererroresenlarespuestadinámicadelaedificaciónquefácilmentepuedensuperar
el 100%. Esto es particularmente notorio en edificaciones de pocos niveles conformadas por pórticos de
concreto armado con columnas de poca sección, siendo aún más crítico en el caso de estructuras
metálicas.Esdecir,esasedificacionesalasquenoselesprestamuchaatención.
Conelfindedemostrarmedianteunejemploestehechotansignificativo,sellevóacabounnuevoanálisis
almanperez@gmail.com 26 Mar 2017
VULNERABILIDAD SÍSMICA 11-19
ESTIMACIÓN DE LA VULNERABILIDAD SÍSMICA MEDIANTE EL USO DEL ANÁLISIS MODAL
dinámico de la unidad educativa P.E. Marcano en el cuál se suprimió del modelo la presencia de la
tabiquería.
La tabla 11.4 muestra un resumen de los períodos y porcentajes de participación modal obtenidos en el
modelosintabiquería.
Tabla 11.4 Datos de Respuesta Espectral. U.E. Pedro Elías Marcano (Sin Tabiquería)
X Direction Spectra : "UBC 97, Parametric Design Spectra, Ca = 0,46592; Cv = 1,1648"
Modal Combination Method : "CQC". Damping Ratio : "5 Percent"
Y Direction Spectra : "UBC 97, Parametric Design Spectra, Ca = 0,46592; Cv = 1,1648"
Modal Combination Method : "CQC". Damping Ratio : "5 Percent"
Z Direction Spectra : "UBC 97, Parametric Design Spectra, Ca = 0,46592; Cv = 1,1648"
Modal Combination Method : "CQC". Damping Ratio : "5 Percent”
Modo
1
2
3
4
5
6
7
8
9
10
11
12
13
14
15
16
17
18
19
20
21
22
23
24
25
1,35078
1,54197
2,78201
3,42485
3,94368
6,80179
7,02851
7,28872
7,37692
7,47819
7,54851
7,78103
7,82839
8,14768
8,17121
8,25898
8,31184
8,35524
8,42623
8,48854
8,51202
8,59012
8,70816
8,80192
8,86462
0,740311
0,648521
0,359452
0,291984
0,25357
0,14702
0,142278
0,137198
0,135558
0,133722
0,132476
0,128518
0,12774
0,122734
0,122381
0,12108
0,12031
0,119685
0,118677
0,117806
0,117481
0,116413
0,114835
0,113612
0,112808
75,744
2,147
0,049
15,462
0,5
0,305
0,002
0,004
0,018
0,001
1,898
64,898
14,859
0,099
4,842
5,924
0,045
0,003
0,006
0,008
0,010
0,004
0,01
0,01
0,002
0,005
0,01
0,017
0,005
0,001
0,002
0,009
0,007
0,001
0,015
0,002
0,038
0,003
0,091
0,111
0,329
1,801
0,192
1,626
0,233
0,008
0,109
0,025
0,01
0,037
0,044
0,267
0,089
0,002
Frecuencia (Hz) Período (s) X Y Z
Total: 94,234 5,041 92,659
almanperez@gmail.com 26 Mar 2017
Figura 11.26b Modo 2 Figura 11.26c Modo 3
Figura 11.26d Modo 4
Figura 11.26 Modelo sin tabiquería. Deformadas modales.
Figura 11.26a Modo 1
ESTIMACIÓN DE LA VULNERABILIDAD SÍSMICA MEDIANTE EL USO DEL ANÁLISIS MODAL
11-20 VULNERABILIDAD SÍSMICA
Las figuras 11.26 (a, b, c y d) muestran las deformadas modales del modelo sin tabiquería asociadas a los
modos de mayor participación modal (en este caso pertenecientes a los 4 primeros modos). En las figuras
11.26b (modo 2) y 11.25c (modo 3) se han omitido intencionalmente en el dibujo las losas de los niveles 1 y
2conelfindefacilitarlavisualizacióndelosmodostorsionales.
De la comparación de los resultados presentados en la tabla 11.4 y en las figuras 11.26 (a, b, c, y d) se
puedensacarconclusionesmuyinteresantes.
En efecto, como era de esperarse, este modelo es mucho más flexible que aquel en el que se incluye la
tabiquería en el análisis. Esto se puede apreciar fácilmente observando la tabla 11.5. Para efectos de esta
discusión en esa tabla se han incluido únicamente la influencia de los dos primeros modos de vibración:
segúnladirecciónX(sentidolargo)ysegúnladirecciónortogonalZ(sentidocorto).
almanperez@gmail.com 26 Mar 2017
VULNERABILIDAD SÍSMICA 11-21
ESTIMACIÓN DE LA VULNERABILIDAD SÍSMICA MEDIANTE EL USO DEL ANÁLISIS MODAL
Tabla 11.5 Comparación de Períodos y % de Participación Modal
Caso Tabiquería Respuesta T (s)
a % X % Z
Modo 1
Modo 2
Modo 1
Modo 2
0,740
0,649
0,295
0,124
75,74
2,147
79,864
7,115
1,90
64,90
---
0,001
a
b
NO
SI
Por ejemplo, considerando únicamente el modo fundamental según la dirección horizontal X se observa
que la relación de períodos es igual a 2,51. En otras palabras, la edificación sin tabiquería es dos veces y
media más flexible en la dirección X (sentido largo) que en el caso en el que la edificación incluye la
tabiquería. En ambos casos los porcentajes de participación modal resultantes fueron 75,74% y 79,86%
respectivamente,(figuras11.26y11.21).
Al comparar los resultados del modo 2 se observa algo mucho más interesante. La estructura sin tabiques
desarrolla, en ese modo, una deformada torsional con un porcentaje de participación modal muy alto
(64,90%). Según esta deformada, la edificación gira alrededor del núcleo de escaleras en forma muy
pronunciada. En el modelo con tabiquería, esto no sucede, siendo el valor de participación modal
despreciable(0,001%).
En el modelo sin tabiquería se desarrollan además otros modos de vibración con participaciones
significativas que se muestran en la figura 11.26, como son el modo 3 con una deformada torsional y el
modo4,conunadeformadadetraslaciónsegúnladireccióndelejeX.
En el modelo sin tabiquería se evidencia también la formación de columnas cortas en aquellas columnas
queestáninterconectadasconlosbanquillos.
Todo esto indica que el colapso de la edificación estudiada, hubiera tenido adicionalmente una fuerte
componente torsional a la ya existente componente de traslación horizontal, hecho éste que no se
corresponde con el mecanismo de colapso real que experimentó la edificación escolar Valentín Valiente
duranteelsismodeCariaco,mostradoenlafigura11.25.
Es indudable que la edificación, (aparentemente muy sencilla) reunía muchos factores que aumentaban su
vulnerabilidad de forma extrema. Muchos de ellos, podrían haberse corregido a tiempo. Por ejemplo, con
el fin de minimizar la participación que ejerce la tabiquería en la rigidez de una edificación aporticada es
recomendable: a) aislar constructivamente las columnas de las paredes, y/o b) rigidizar la edificación en
ambas direcciones mediante la incorporación estratégica de pantallas de concreto o cruces metálicas que
reduzcaneldesplazamientohorizontaldelaedificación.
almanperez@gmail.com 26 Mar 2017
ESTIMACIÓN DE LA VULNERABILIDAD SÍSMICA MEDIANTE EL USO DEL ANÁLISIS MODAL
11-22 VULNERABILIDAD SÍSMICA
11.7 APLICACIÓNALAADECUACIÓNESTRUCTURALDEEDIFICACIONES
En edificaciones que han sido sacudidas y dañadas recientemente por un terremoto, o cuando se teme que
algunas, bien por su antigüedad, por estar próximas a cumplir su vida útil, o por su importancia, puedan
sufrir daños importantes ante la acción de sismos futuros, se hace preciso emprender un proceso de
reforzamientoestructuralmejorconocidocomoadecuaciónestructural.
La primera interrogante que surge es determinar si una edificación debe o no ser reforzada. Una respuesta
fácil sería afirmar que cualquier edificación que haya sido diseñada y construida con normativas
anteriores a la norma actual vigente debe ser reforzada. Pero aún cuando una edificación cumpla con los
requisitos normativos vigentes no significa que no tenga deficiencias y por tanto que no sea vulnerable, y
esto solo podrá determinarse mediante una revisión exhaustiva del diseño estructural y de una
inspeccióndelamisma.
Independientemente de si la edificación que se piensa reforzar haya sido o no afectada previamente por
un sismo, la concepción y el diseño de la solución de reforzamiento debe intentar satisfacer, dentro de lo
posible, los requerimientos normativos vigentes. Estos requerimientos incluyen una revisión de las
acciones: cargas permanentes, variables y sísmicas; pero aún garantizando teóricamente la resistencia
requerida, pueden existir deficiencias en la construcción de la edificación original que deben también ser
corregidas y por tanto, formar parte del proyecto de reforzamiento integral, convirtiendo el proceso de
reforzamientoenunasuertedecienciayarte.
Convieneseñalarquenobastaconcumplirconlosrequerimientosnormativosdeprevenciónymitigación
del daño estructural como apuntábamos antes. Es igualmente importante prevenir y mitigar el daño de
los elementos no estructurales. Esto incluye la rotura de vidrios, daños a instalaciones eléctricas y
sanitarias, caída de techos falsos, paredes de mampostería interior y de fachadas, parapetos y elementos
ornamentales, daños a los elevadores, etc., así como también evitar el efecto de columna cautiva discutido
enseccionesanteriores.
Pueden distinguirse dos tipos de adecuación estructural: la adecuación preventiva y la adecuación
correctiva. La primera tiene lugar cuando se decide reforzar o adecuar estructuralmente una edificación
que se sospecha puede sufrir daños durante sismos futuros, bien sea porque ya cumplió su vida útil,
porque sus características o configuración estructural así lo sugieren o porque se piensa cambiar su uso.
Lasfiguras11.27y11.28ilustranestasituación.
La adecuación correctiva tiene lugar cuando una edificación ha sido afectada, bien sea por la acción de un
sismooporlaaccióndealgunaotraamenazadetiponatural,(deslaves,inundaciones,etc.).
Las figuras 11.29 y 11.30 muestran ejemplos de edificaciones que fueron sometidas a un proceso de
adecuación estructural al haberse visto afectadas, la primera por el terremoto de Caracas de 1967, y la
segundaporelterremotodeCariacode1997enelestadoSucre.
almanperez@gmail.com 26 Mar 2017
VULNERABILIDAD SÍSMICA 11-23
ESTIMACIÓN DE LA VULNERABILIDAD SÍSMICA MEDIANTE EL USO DEL ANÁLISIS MODAL
Figura 11.27 Adecuación preventiva
de una edificación escolar, (1999).
Figura 11.29 Adecuación
correctiva. Edif. Petunia I y II.
Figura 11.28 Adecuación preventiva
de un edificio de vivienda, (2007).
En las próximas secciones se presentan los lineamientos y filosofía de diseño utilizados en los proyectos
de adecuación estructural preventiva de las siguientes edificaciones: el edificio Aduana Inglesa,
perteneciente al patrimonio histórico cultural de la ciudad costera de la Guaira, estado Vargas, y la Unidad
EscolarLasMercedes,ubicadaenlapoblacióndeRíoChico,estadoMiranda,ambosenVenezuela.
En estos dos últimos ejemplos de adecuación se utilizó la técnica del análisis modal para la identificación
delaszonasmásvulnerablesdedichasedificaciones,facilitandodeestamaneralaseleccióndelasolución
deadecuacióncorrespondiente.
La metodología utilizada en la adecuación estructural de las edificaciones mencionadas contempló en su
fase preliminar las siguientes etapas: 1) revisión del proyecto original, o en su defecto levantamiento
estructural de la edificación; 2) estudio geotécnico de la parcela y revisión de la cimentación existente; 3)
determinación, mediante ensayos de ultrasonido y extracción de core-drills, de la resistencia del concreto
en los elementos estructurales de la edificación; 4) determinar el grado de corrosión existente; 5)
identificar mediante un análisis modal las posibles deficiencias de la estructura, y 6) elaboración de un
diagnósticodelaestructuraensuestadooriginal.
Basados en los resultados de la fase preliminar se llevaron a cabo las siguientes etapas: 1) análisis
estructural de respuesta espectral de varias alternativas de adecuación estructural; 2) selección de la
alternativa más favorable, teniendo en cuenta variables tales como la respuesta estructural, la dificultad
constructiva, tiempo de ejecución, costo, etc. y 3) proyecto de reforzamiento estructural seleccionado,
(infraestructura y superestructura), memoria descriptiva, planos, especificaciones, detalles
constructivos,análisisdecostos,etc.
almanperez@gmail.com 26 Mar 2017
ESTIMACIÓN DE LA VULNERABILIDAD SÍSMICA MEDIANTE EL USO DEL ANÁLISIS MODAL
11-24 VULNERABILIDAD SÍSMICA
Figura 11.30 Adecuación correctiva.
Edificio Toyota. Cumaná.
En cualquier proyecto de adecuación estructural
de edificaciones ubicadas en zonas sísmicamente
activas es preciso determinar la amenaza sísmica.
En los ejemplos aquí analizados el sistema de
fallas considerado en los proyectos fue el sistema
defallasSanSebastián-LaVictoria.
El sistema de fallas rumbo-deslizantes dextrales
de San Sebastián-La Victoria en el centro-norte
del país, es un sistema de orientación cercana a la
Este-Oeste, con una longitud aproximada de 400
km y un ancho de 70 km. Coexiste con una serie
de fallas subsidiarias rumbodeslizantes dextrales
deorientaciónNoroeste-Sureste.
La falla de San Sebastián (SF) generó un gran
terremoto en 1900, (magnitud Ms = 7.6), y el
terremoto de Caracas de 1967, (magnitud Ms =
6.3). Sobre la falla de La Victoria (VF) ocurrieron
terremotos destructores en 1641 y 1878. Ésta es
precisamente la región en la que el edificio Aduana
Inglesa y la unidad educativa Las Mercedes están
ubicados, en la zona costera del centro-norte del
4
país,(vercírculospequeñosenlafigura11.31) .
Figura 11.31 Ubicación y
longitud de las grandes
rupturas observadas en los
sistemas de fallas geológicas de
Boconó, San Sebastián, La
Victoria y El Pilar ocasionadas
durante la acción de grandes
4
sismos recientes .
almanperez@gmail.com 26 Mar 2017
VULNERABILIDAD SÍSMICA 11-25
ESTIMACIÓN DE LA VULNERABILIDAD SÍSMICA MEDIANTE EL USO DEL ANÁLISIS MODAL
11.8 ADECUACIÓNESTRUCTURALDELAUNIDADEDUCATIVALASMERCEDES
11.8.1 Antecedentes
Está ubicada en la población de Río Chico, estado Miranda. Es una edificación de concreto armado
construida en la década de los años 80 en la región costera norte central de Venezuela. Las figuras 11.32 y
11.33muestranvistasrecientesdeestaedificación.
Resulta interesante señalar que
tanto la geometría en planta y en
elevación, así como también la
tipología estructural, la disposición
de pórticos y dimensiones de los
miembros de esta edificación
educativasonmuysimilaresalasdel
liceo Raimundo M. Centeno que
colapsó en la población de Cariaco,
1
durante el terremoto de 1997 ,
recién mostrada en la sección 11.3.
Estas condiciones la convierten en
una edificación sísmicamente muy
vulnerable.
Figura 11.32 Vista exterior de la edificación Las Mercedes, (2004).
Figura 11.33 Vista interior de la edificación Las Mercedes, (2004).
Basados en estos hechos, la Fundación
de Edificaciones y Dotaciones Educa-
tivas, FEDE, contrató el proyecto de
adecuación estructural de dicha
5
unidad .
Para la realización de esta adecuación no
se dispuso de ninguna información
técnica relacionada con el proyecto y
construcción originales. Fue por tanto
preciso realizar previamente las
siguientes actividades de campo:
evaluación de la edificación existente
(levantamiento estructural, ubicación
de la tabiquería, etc.), evaluación de las
características geotécnicas del depósito
almanperez@gmail.com 26 Mar 2017
ESTIMACIÓN DE LA VULNERABILIDAD SÍSMICA MEDIANTE EL USO DEL ANÁLISIS MODAL
11-26 VULNERABILIDAD SÍSMICA
de fundación mediante la realización de un estudio de suelos, y finalmente evaluación de la resistencia de
los materiales de construcción de la edificación mediante extracciones de core-drills y ensayos de
ultrasonido.
Dellevantamientoestructuralyestudiodesuelosrealizado,sepudoconcluirbásicamentelosiguiente:
• Lasuperestructuraestáfundadadirectamentesobreunalosadefundacióncorrida.
• Está conformada por dos módulos estructurales asimétricos en forma de U, separados entre sí por una
juntaestructuralde2cm.
• La distribución de la tabiquería contribuyente (entre columnas) varía notablemente en los tres niveles
ytambiénenlasfachadas.
• Lasseccionesdelascolumnassonpequeñas,laslucesentrelasmismassonmuygrandes(7,20m)ysolo
existen vigas altas en una sola dirección. Las losas son nervadas y armadas también en una sola
dirección.
• Seconfirmólaexistenciadelajuntaestructuraldeseparaciónalniveldelalosadefundación.
6
• Elestudiogeotécnicoconfirmóqueeltipodesueloexistenteesblando .
6
• La resistencia promedio del concreto , obtenida mediante ensayos ultrasónicos y core-drills en los
2
miembrosestructurales,fuede180kgf/cm .
11.8.2 Análisis,DiseñoyConstruccióndelaSolucióndeReforzamiento
Con el fin de evaluar analíticamente la respuesta dinámica de la edificación se generó un modelo
estructural tridimensional que incluyó el efecto de las escaleras y de la tabiquería interior y de fachadas,
modeloésteyamostradoenlafigura11.4.
El análisis dinámico de este modelo permitió detectar claramente cuales eran las deficiencias más
notoriasdelaconfiguracióndeestaedificaciónescolar(verfiguras11.5ala11.8).
El comportamiento estructural de esa unidad educativa pudo ser modelado analíticamente con gran
acierto. De hecho, el mecanismo de colapso de una estructura virtualmente idéntica (la unidad educativa
R.M. Centeno, en Cariaco) coincidió plenamente con los resultados obtenidos. Este hecho nos permite
concluir que la metodología utilizada nos ayuda a detectar, con un margen aceptable de confiabilidad, la
vulnerabilidaddelasedificacionesaúnantesdequeocurraunsismo.
Basados en los resultados de las deformadas modales obtenidas en el modelo, y tomando además en
cuenta los resultados de las exploraciones geotécnicas y de los ensayos de materiales realizados, (core-
drills, mediciones ultrasónicas, etc.), se llevó a cabo un proyecto de reforzamiento estructural de la U.E.
LasMercedes.
Lascaracterísticasbásicasdedichaadecuaciónseresumenacontinuación:uniónestructuraldelosdos
almanperez@gmail.com 26 Mar 2017
VULNERABILIDAD SÍSMICA 11-27
ESTIMACIÓN DE LA VULNERABILIDAD SÍSMICA MEDIANTE EL USO DEL ANÁLISIS MODAL
módulos en forma de U en todos los niveles, incluyendo la losa de fundación; engrosamiento de todas las
columnas existentes en todos los niveles, de 40x40cm a columnas de 60x60cm; unión y reforzamiento de
las columnas existentes en la junta estructural de los módulos en forma de U, obteniendo columnas
monolíticas de 60x100cm. La figura 11.34 muestra en forma resumida la planta y pórticos tipo resultantes
5
delproyectodeadecuaciónestructuraldelaU.E.LasMercedes .
Además se propuso en el proyecto la incorporación de dos núcleos simétricos, conformados por pantallas
de concreto armado de 20 cm de espesor que se extienden verticalmente en los tres niveles de la
edificación, el arriostramiento de columnas por encima del nivel azotea mediante una pérgola estructural
ylademolicióndesucerramientoperimetral.
1 2 3 4 5 5' 6 7 8 9 10
1.30 7.20 7.20 7.20 7.20 7.20 7.20 7.20 7.20 7.20 1.30
3.05
3.05
3.05
ENVIGADO PISO 3 Y NIVEL 4
VIGA DE AMARRE
PANTALLA PANTALLA
.42
3.05
3.05
3.05
1.30
7.20
3.60
7.20
3.60
7.20
1.30
A
B
C
D
E
F
ELEVACION
PORTICOS
EJES
5,5'
Y
6
VIGA
DE
AMARRE
EN JUNTA ESTRUCTURAL
DETALLE DE UNIÓN DE COLUMNAS
LIG. #3/8" c/.125
8 #1" + 12 #3/4"
.60
EXISTENTES
COLUMNAS
1.00
4
#1"
4
#1"
ELEVACION PORTICOS EJES C Y D
1.30
7.20
7.20
7.20
7.20
7.20
7.20
1.30 7.20
7.20 7.20
10
9
8
5
4
3
1 7
5'
2 6
.42
VER DETALLE
3.60
3.60
3.60
3.60
3.60
3.60
3.60
3.60
A
B
C
D
E
F
1.30
7.20
3.60
7.20
3.60
7.20
1.30
5
Figura 11.34 Solución definitiva de adecuación estructural de la U.E. Las Mercedes .
almanperez@gmail.com 26 Mar 2017
ESTIMACIÓN DE LA VULNERABILIDAD SÍSMICA MEDIANTE EL USO DEL ANÁLISIS MODAL
11-28 VULNERABILIDAD SÍSMICA
En esa adecuación se incluyeron también detalles constructivos orientados a la separación de la
tabiquería de las columnas, tanto en las fachadas con ventanales como en los pasillos de aulas, a fin de
eliminarelefectodecolumnacorta.
Las figuras 11.35, 11.36 y 11.37 muestran vistas del proceso constructivo de adecuación estructural de la
edificación, que actualmente se está llevando a cabo de acuerdo a los lineamientos del proyecto de
adecuación.
La figura 11.35, por ejemplo, muestra la
fachada principal de la edificación en la que
puede apreciarse la eliminación de las paredes
de bloques para permitir el engrosamiento y
refuerzo de las columnas. Los bloques huecos
deventilaciónnofueroneliminadosporqueno
interfieren con el proceso de adecuación
estructural.
Figura 11.36 Refuerzo perimetral de columnas existentes en el
nivel Planta Baja, (Marzo, 2007).
Figura 11.37 Acero de refuerzo para la base de las columnas y
arranque de acero longitudinal, (Marzo, 2007)
Figura 11.35 Fachada actual de la
edificación. Proceso de adecuación,
almanperez@gmail.com 26 Mar 2017
VULNERABILIDAD SÍSMICA 11-29
ESTIMACIÓN DE LA VULNERABILIDAD SÍSMICA MEDIANTE EL USO DEL ANÁLISIS MODAL
Lafigura11.36muestraelrefuerzoperimetralparcialdelascolumnasenelnivelPlantaBaja,mientrasque
en la figura 11.37 se observa el nuevo acero de refuerzo previsto para las bases de las columnas (cesta
cuadrada de acero) y los estribos de las vigas de riostra. Posteriormente, se vaciará monolíticamente este
conjunto, y se unirá al concreto de la losa corrida de fundación existente. Se observan además los
arranques del acero adicional perimetral de refuerzo longitudinal de las columnas, que han sido
previamenteescarificadasparafacilitarlaunióndelnuevoconcretoconelviejo.
11.9 ADECUACIÓNESTRUCTURALDELAADUANAINGLESA
11.9.1 Antecedentes
La Aduana Inglesa es una edificación de origen colonial, construida posiblemente a fines del siglo XIX o a
comienzos delsigloXX.Forma partedelPatrimonio CulturalHistórico deVenezuela.Seencuentra ubicada
dentro de las instalaciones del Puerto de la Guaira, en el Litoral Central y, al igual que el valle de Caracas,
está enmarcada en una zona de alta sismicidad regional. Debido a su antigüedad, la edificación es
sísmicamente muy vulnerable y como es lógico pensar, no cumple con ninguna normativa constructiva
sismorresistente. Recientemente, fue severamente afectada durante los deslaves y lluvias torrenciales
quetuvieronlugarenellitoralcentraldurantelosdías15y16dediciembrede1999.
7
Para la realización del proyecto de reforzamiento estructural de la edificación , no se dispuso de ninguna
información referente al tipo de tipología estructural, infraestructura existente, información geotécnica,
planos arquitectónicos, ni calidad de los materiales utilizados en la construcción original. El mismo se
llevó a acabo gracias a la iniciativa de la empresa estatal Puertos del Litoral Central S.A., responsable del
mantenimientodelPuertodelaGuaira.
Losobjetivosbásicosperseguidoseneseproyectoseresumenacontinuación:
1. Realizar un proyecto de reforzamiento estructural de edificación existente con el fin de acondicionarla
para uso de oficinas o eventualmente para realizar alguna exposición fotográfica e histórica del Puerto
delaGuaira.
2. Restaurar la edificación reproduciendo en lo posible los acabados y detalles ornamentales originales:
balcones,cenefas,acabadosdepisoconlistonesdemadera,fachadas,etc.
3. Dotarladenuevasinstalacioneseléctricasysanitarias.
11.9.2 LevantamientoEstructuraldelaEdificaciónExistente
En la etapa inicial del proyecto se llevó a cabo un levantamiento estructural y arquitectónico de la
edificación en su estado actual. Esto dio como resultado la elaboración de 11 planos que muestran la
distribución de los muros portantes interiores y en fachadas, ubicación de columnas, terrazas, balcones y
sistema de techo original, así como también los tipos de materiales utilizados en su construcción. La
figura11.38muestraunaisometríadelaedificaciónyfotografíasdelestadoactualdelamisma.
almanperez@gmail.com 26 Mar 2017
ESTIMACIÓN DE LA VULNERABILIDAD SÍSMICA MEDIANTE EL USO DEL ANÁLISIS MODAL
11-30 VULNERABILIDAD SÍSMICA
Fachada principal Fachada noreste
Figura 11.38 Isometría y fotografías del estado actual del edificio de la Aduana Inglesa.
ISOMETRÍA
almanperez@gmail.com 26 Mar 2017
VULNERABILIDAD SÍSMICA 11-31
ESTIMACIÓN DE LA VULNERABILIDAD SÍSMICA MEDIANTE EL USO DEL ANÁLISIS MODAL
Losresultadosmásrelevantesobtenidosenesaetapaseresumena continuación:
1. La estructura está básicamente conformada por muros de carga portantes, de espesor variable, (50 cm
en los dos primeros niveles y 30 cm en el nivel superior), en las cuatro fachadas, entrelazadas entre si
perpendicularmente mediante 2 muros interiores, también de carga, que sirven de soporte para la
escalera interior que comunica el nivel Sótano con el nivel Terraza. Estos dos muros desaparecen en el
entrepiso comprendido entre el nivel Terraza y el nivel Techo, compuesto de cerchas de madera y
láminas de zinc. La falta de estos muros ortogonales en ese entrepiso la convierten en la zona más
flexible y vulnerable de la edificación, pudiendo colapsar sus paredes y la estructura de madera del
techoantelaaccióndealgúnsismodemedianamagnitud.
2. Las losas del nivel Avenida y del nivel Terraza están conformadas por un sistema estructural de pares
de madera empotrados en el nivel Avenida y simplemente apoyados en la parte cubierta del nivel
Terraza. Están orientados en la dirección Norte-Sur y recubiertas con listones de madera machi-
hembrada. Estas losas están semidestruidas y muy afectadas por los efectos de la humedad y por la
presenciadecoloniasdetermitas.
3. La cubierta de techo está conformada por un sistema de cerchas de madera a cuatro aguas
virtualmente destruido, simplemente apoyado en los muros de las fachadas y pobremente arriostrado
en el sentido paralelo a la fachada principal. Los balcones, también han colapsado en más de un 60% de
suextensiónporlaaccióndelaslluviasylafaltadeunmantenimientopreventivoalaedificación.
4. El estado del enlucido de las paredes es deplorable, evidenciando signos de humedad, sulfatación y
corrosión de algunos aceros de refuerzo distribuidos al azar en dinteles de puertas y ventanas o en
machonesembutidosenlosmurosportantes,evidenciándoseuntotalabandono.
5. Las columnas exteriores a doble altura, que sirven de base a la Terraza exterior descubierta, son de
concreto armado de muy mala calidad y presentan muy poco acero de refuerzo longitudinal en las
esquinas. Virtualmente no existen ligaduras, estando el acero y el recubrimiento del concreto
totalmenteafectadosporlacorrosión.
11.9.3 AnálisisEstructuraldelaEdificaciónExistente
Con el fin de detectar en forma precisa las bondades o debilidades de la edificación existente, se llevó a
cabounprocesodeanálisisdinámicodelamisma.Seevaluaronlosperíodosdevibraciónylasdeformadas
modales correspondientes a 25 modos de vibración. En el modelo se incluyeron todos los elementos
estructurales de la edificación (muros portantes, columnas de la terraza exterior, entrepisos de madera,
etc.), con excepción de los balcones y de la escalera, ya que por estar virtualmente destruidas, no aportan
ningunacontribuciónalarespuestaestructuraldeledificio.
Del resultado y observación de las deformadas del análisis dinámico de la edificación original se pudo
concluir lo siguiente: 1) el nivel Terraza y el sistema de cerchas del nivel Techo son totalmente inestables y
puedencolapsarbajolaaccióndeunsismomedianamentemoderado;2)losentrepisosdemaderadelos
almanperez@gmail.com 26 Mar 2017
(a) Modelo utilizado en el análisis.
(b) Deformada de envigado de madera.
ESTIMACIÓN DE LA VULNERABILIDAD SÍSMICA MEDIANTE EL USO DEL ANÁLISIS MODAL
11-32 VULNERABILIDAD SÍSMICA
(c) Deformada del nivel superior y cubierta. (d) Deformada parcial del conjunto.
niveles Avenida y Terraza son incapaces de transmitir las fuerzas horizontales de corte ocasionadas
durante un sismo; 3) las uniones de los muros portantes de las fachadas y de los muros internos portantes,
no son confiables, debido a la ausencia total de acero de refuerzo que las amarre; 4) el edificio Aduana
Inglesa,comoconjunto,esunaedificaciónsísmicamentemuyvulnerable.
11.9.4 AnálisisyDiseñoEstructuraldelaSolucióndeReforzamiento
Basadosenlosresultadosdellevantamientoestructuralydelanálisisdinámicodelaedificaciónexistente,
se procedió al proceso de selección, análisis y diseño estructural de la solución de adecuación estructural
del edificio de la Aduana Inglesa. Para ello, fue preciso realizar previamente un estudio geotécnico de la
parcela. Este estudio recomendó que el tipo de fundación más recomendable para la construcción del
8
sistemaestructuralprevistoparaelreforzamientofueralautilizacióndelosascorridasdefundación .
Los gráficos de la figura 11.39 identifican mediante algunas de sus deformadas modales las zonas más
vulnerablesdelaedificación.
Figura 11.39 Modelo utilizado y zonas vulnerables de la Aduana Inglesa
identificadas mediante sus deformadas modales.
almanperez@gmail.com 26 Mar 2017
VULNERABILIDAD SÍSMICA 11-33
ESTIMACIÓN DE LA VULNERABILIDAD SÍSMICA MEDIANTE EL USO DEL ANÁLISIS MODAL
El proyecto de adecuación estructural consistió básicamente en lo siguiente: estabilizar lateralmente los
enormes y esbeltos muros portantes existentes; suplir la discontinuidad de rigidez ocasionada en el
último nivel por la desaparición de los muros interiores; sustituir el sistema de losas de entrepiso de
madera existente por un sistema de losas macizas de concreto armado y reemplazar la estructura de
maderadeltechoporcerchasmetálicas.
Adicionalmente se procuró conservar, al menos en las fachadas exteriores, la apariencia original de la
edificación. Esto fue logrado mediante un sistema estructural interno aporticado de reforzamiento
conformado por vigas, columnas y losas macizas de concreto armado, debidamente arriostradas a las
paredes y muros portantes de la edificación existente. La losa de fundación del nuevo sistema aporticado
esunalosamaciza.
Las figuras 11.40 y 11.41 muestran cortes y detalles de la sujeción de los muros portantes existentes
utilizados en la solución de adecuación estructural definitiva de la Aduana Inglesa. Las losas de madera
fueronsustituidasporlosasmacizasdeconcretoarmado.
-0.20
COLUMNA
TIPO C-2
PEDESTAL .60x.60
NOTA 1
VER
-0.50
+2.10
+6.90
COLUMNA
COLUMNA
TIPO C-1 TIPO C-1
CONCRETO POBRE
e=10 cm
(NIVEL TERRAZA)
(NIVEL AVENIDA)
(NIVEL SOTANO)
+2.10
-0.50
±0.00
+4.50
+6.90
(NIVEL TERRAZA)
(NIVEL AVENIDA)
(NIVEL SOTANO)
COLUMNA
COLUMNA
COLUMNA
TIPO C-1 TIPO C-1 TIPO C-1
COLUMNA
TIPO C-1
CONCRETO POBRE
e=10 cm
NOTA 1
VER
MÉNSULA EN
VIGA EJE C1
+6.90
-0.20
+11.05
(TERRAZA EXTERIOR)
(NIVEL TECHO)
PEDESTAL .60x.60
COLUMNA
TIPO C-2
NOTA 1
VER
1 2 3 4 5 6 7 8
Figura 11.40 Pórtico longitudinal y amarre del mismo a los muros portantes interiores y de fachadas.
almanperez@gmail.com 26 Mar 2017
ESTIMACIÓN DE LA VULNERABILIDAD SÍSMICA MEDIANTE EL USO DEL ANÁLISIS MODAL
11-34 VULNERABILIDAD SÍSMICA
Las figuras 11.42 y 11.43 muestran respectivamente: a) el modelo del sistema estructural interno de
concreto armado de reforzamiento adoptado, y b) una isometría del edificio mostrando la deformada del
primermododevibracióndelaedificaciónyareforzada.
+6.90
+6.90
+11.05
100X8
D-5
(NIVEL TERRAZA)
(NIVEL TECHO)
COLUMNA
TIPO C-1
COLUMNA
TIPO C-1
COLUMNA
TIPO C-2
COLUMNA
TIPO C-1
COLUMNA
TIPO C-1
NOTA 6
VER
LAMINA
B1 A1
+0.00
-0.20
DESCANSO
ESCALERA PAVIMENTO
ACABADO FINAL
PROFUNDIDAD
DESCONOCIDA
CONCRETO POBRE
e=10 cm
NOTA 1
VER
TIPO F-2
FUNDACIÓN
PEDESTAL .60x.60
D1 C1
+2.10
ACERA
(NIVEL AVENIDA)
(NIVEL SOTANO)
COLUMNA
TIPO C-1
LOSA DE
FUNDACION CONCRETO POBRE
e=10 cm
-0.50
Figura 11.41 Pórtico
transversal y amarre
del mismo a los
muros portantes
interiores y de
fachadas.
Figura 11.42 Sistema estructural de reforzamiento
interno adoptado
Figura 11.43 Deformada del modo 1 de la
edificación ya reforzada.
almanperez@gmail.com 26 Mar 2017
VULNERABILIDAD SÍSMICA 11-35
ESTIMACIÓN DE LA VULNERABILIDAD SÍSMICA MEDIANTE EL USO DEL ANÁLISIS MODAL
11.10 TÉCNICASDEADECUACIÓNESTRUCTURALUTILIZADAS
Sea cual sea el tipo de edificación, la selección de la estrategia o esquema de adecuación estructural
elegida debe como mínimo garantizar que la demanda debe ser siempre menor o al menos igual a la
capacidadsismo-resistentedelaedificación.
El logro de esta meta podrá en principio alcanzarse mediante la aplicación de alguna de las estrategias
siguientes:disminuyendolademandasísmicaymejorandolacapacidadresistentedelaedificación.
La disminución de la demanda sísmica en edificaciones existentes no es tarea fácil. Puede lograrse
disipando energía mediante la incorporación en la estructura de elementos suplementarios de
amortiguamiento pasivo. Una discusión de este tipo de técnicas escapa de los objetivos y alcance de este
libro.EllectorpuedereferirsealabibliografíareseñadaalfinaldelCapítulo.
El aumento de la capacidad resistentede la edificación se puedelograrreduciendo el peso de la estructura,
disminuyendo los efectos de la torsión, proporcionando una distribución uniforme en las rigideces de los
elementos estructurales, regularizando mediante juntas estructurales las plantas de geometría irregular,
engrosandolasseccionesdelosmiembrosquelorequieranyproporcionandolaductilidadnecesaria.
A continuación se resumen algunos de los procedimientos constructivos utilizados en el reforzamiento
estructuraldelasedificacionesestudiadasenlasseccionesanteriores.
Encamisado: Se utilizó para aumentar la resistencia axial, a flexión y al corte de elementos estructurales,
incrementando además la ductilidad y la rigidez de los mismos. Suele lograrse añadiendo acero de
refuerzo longitudinal y transversal; también colocando una malla electrosoldada alrededor del elemento
estructural, recubriéndolo posteriormente con concreto autocompactante vaciado en sitio o mediante la
aplicacióndeconcretoproyectado,(shotcrete).
Engrosamiento de columnas: La sección de una columna de concreto armado puede aumentarse
añadiendo concreto nuevo a una o a varias de las caras de la columna existente, dependiendo de la
accesibilidad disponible; sin embargo, el engrosamiento y encamisado de todas las caras es la solución
más efectiva. En todo caso es imprescindible anclar el nuevo acero de refuerzo al concreto existente
mediante la utilización de anclajes y ganchos debidamente conectados al acero longitudinal existente. La
fijación del anclaje al elemento estructural previamente perforado se obtiene secando, limpiando y
rellenandoelorificioconunadhesivoepóxico.Acontinuaciónseintroduceelpernoocabilladeanclaje.
Con el fin de aumentar la adherencia del concreto nuevo con el concreto existente es preciso repicar
previamente la superficie del concreto de la columna mediante el uso de la técnica abrasiva del chorro de
arena (Sandblasting) o mediante el uso de martillos percusores de baja revolución. La aplicación en las
superficies de contacto de algún imprimante o puente de adherencia no es una solución constructiva
recomendable.
almanperez@gmail.com 26 Mar 2017
ESTIMACIÓN DE LA VULNERABILIDAD SÍSMICA MEDIANTE EL USO DEL ANÁLISIS MODAL
11-36 VULNERABILIDAD SÍSMICA
11.11 MATERIALESUTILIZADOSENELREFORZAMIENTOESTRUCTURAL
Las técnicas de rehabilitación y reforzamiento de miembros estructurales dependen básicamente del tipo
de material constructivo existente, de los objetivos y metas perseguidos en la solución elegida y en gran
partedelaexperienciadelingenieroresponsabledelproyectodeadecuación.
Los materiales utilizados en el reforzamiento estructural deben cumplir los siguientes requisitos: deben
ser de buena calidad y duraderos; los aceros de refuerzo y la estructura metálica deben protegerse de la
corrosión, especialmente en ambientes marinos; deben ser dimensionalmente estables y resistentes a los
cambios de temperatura. Finalmente debe garantizarse una adherencia adecuada de contacto entre los
materialesexistentesylosnuevos,incluyendoladelaceroyelconcreto.
Enesteestudio,losmaterialesutilizadosenelreforzamientoestructuralfueronlossiguientes:
Resinas y adhesivos epóxicos: Su empleo se limitó a la reparación de grietas y fisuras en pequeñas áreas
de concreto dañado. También puede utilizarse como mortero de relleno para conectar anclajes, cabillas,
pernos, etc., en elementos de concreto armado existentes. El adhesivo epóxico facilita en ocaciones la
uniónentreelconcretofrescoyelyaendurecido.
Concreto: Se utilizó para reemplazar secciones de elementos dañados, aumentar la capacidad resistente
en fundaciones, o en la construcción de nuevas pantallas y contrafuertes destinados a resistir las fuerzas
laterales en la edificación reparada. En el proceso constructivo se tomaron las precauciones necesarias
para el logro eficiente de la adherencia entre las superficies de concreto nuevo y el viejo: martillar y
escarificarlassuperficiesdecontacto,limpiándolasconunchorrodeaireyhumedeciéndolaspreviamente
alvaciadodelconcretonuevo.
Concreto autocompactante: Es extremadamente fluido, muy cohesivo y no se segrega, permitiendo estas
propiedades su colocación sin la necesidad de ser vibrado. A pesar de tener una baja relación
agua/cemento presenta una gran cohesión interna y una excelente trabajabilidad. Puede ser colocado por
bombeo o vertido directamente con tolvas. Es ideal para su colocación en espacios confinados de
dimensionesreducidas,engrosamientodesecciones,etc.
Concreto proyectado: Puede utilizarse solo o mezclado con fibras especiales para reparar y reforzar
elementos que han sufrido daños en su capacidad resistente y que han sido previamente forrados con
mallas de acero, muros existentes de concreto armado con recubrimientos deficientes. Puede utilizarse
además como recubrimiento de acero de refuerzo expuesto a la vista en losas de techo. Presenta como
ventajas una buena adherencia, rapidez y la ausencia casi total de encofrados. Como desventajas puede
señalarse el enorme desperdicio (rebote del material), y la necesidad de equipos y de un personal
especializado.Noseutilizóestatécnicaenlosproyectosaquíanalizados.
Morteros y grout: Son mezclas de cemento, arena y agua, comúnmente utilizados para rellenar grietas en
elementosdeconcretoarmadooenparedesdemampostería.Seutilizótambiéncomomaterialde
almanperez@gmail.com 26 Mar 2017
VULNERABILIDAD SÍSMICA 11-37
ESTIMACIÓN DE LA VULNERABILIDAD SÍSMICA MEDIANTE EL USO DEL ANÁLISIS MODAL
nivelación de planchas en las bases de columnas metálicas que han sido colocadas y conectadas a la losa
deconcretodefundaciónconpasadoresopernosroscadosembutidospreviamenteenlalosa.
Acero de refuerzo: Fue empleado para reforzar secciones de concreto subreforzadas, con el fin de proveer
laductilidadnecesaria.
Perfiles metálicos: Se utilizan básicamente como elementos de arriostramiento con el fin de limitar los
desplazamientos laterales producidos, por ejemplo, durante la acción de un sismo. En el caso del edificio
de la aduana Inglesa, el sistema estructural adoptado para el cerramiento de techo a 4 aguas está
conformado cerchas espaciales metálicas, con perfiles UPN y perfiles angulares conectados entre sí
mediante planchas o cartelas metálicas. Este sistema de cobertura metálico sustituyó al sistema original
devigasdemaderaqueseencontrabamuydeteriorado.
Poliestireno expandido (EPS): Se utilizó en la separación de juntas estructurales, y en la U.E. Las Mercedes
para aislar los tabiques y marcos de ventanas de las columnas en las fachadas de las aulas, minimizando
asíelefectodecolumnacorta.
Láminas de fibra de Carbón: Se utilizan en aquellas situaciones en las que se requiere una adecuación
estructural liviana, que incremente la resistencia a flexión de los elementos estructurales y en las que se
pretenda corregir fallas causadas por la corrosión. Es una solución sumamente costosa. Entre sus
beneficios más sobresalientes se destacan: aumento de la resistencia a flexión y al corte, aumento de la
resistencia de confinamiento (ductilidad), resistencia a explosiones e impactos, adecuación sísmica,
rapidez de ejecución; sin embargo, este reforzamiento no resultó de aplicación práctica en las
edificacionesanalizadas.
Control de la corrosión: Con el fin de minimizar el efecto del salitre presente en el ambiente marino que
rodea al edificio Aduana Inglesa, se recomendó que los perfiles metálicos, planchas, pernos, anclajes, etc.,
fueran sometidos a un proceso de sandblasting previamente a su montaje y a una protección con pintura
epóxicadepoliamidadelargaduración.
11.12 CONSIDERACIONESADICIONALES
En este Capítulo pudo comprobarse mediante ejemplos reales que la metodología utilizada en la
adecuación estructural de las edificaciones aquí analizadas es simple y permite identificar con antelación,
mediantelatécnicadelanálisismodal,laszonasvulnerablesdelasmismas.
La selección de la estrategia y la escogencia de la alternativa estructural más conveniente utilizada en el
proceso de adecuación estructural de cualquier edificación es un proceso estrechamente vinculado a la
edificaciónenparticularydebeserabordadacomotal.
Dicha estrategia debe tomar en consideración los siguientes aspectos: la amenaza sísmica, evaluación y
almanperez@gmail.com 26 Mar 2017
ESTIMACIÓN DE LA VULNERABILIDAD SÍSMICA MEDIANTE EL USO DEL ANÁLISIS MODAL
caracterización geotécnica del suelo local, el tipo de fundación existente, el tipo de material utilizado en la
construcción (acero, concreto armado, etc.), la calidad y resistencia de los materiales, el uso, edad e
importancia de la edificación, la normativa utilizada, la geometría e irregularidades en planta y alzado, la
distribución de las masas y rigideces, los cambios bruscos de rigidez, los requerimientos y restricciones
arquitectónicas,elcostodeadecuaciónyladisponibilidaddeunequipoymanodeobraespecializados.
Las soluciones de adecuación estructural elegidas siempre deben satisfacer los objetivos perseguidos,
cumplir en lo posible con las recomendaciones normativas vigentes para edificaciones sismorresistentes,
ser conceptualmente sencillas y ser concebidas para facilitar su construcción, teniendo siempre en
cuenta,esosí,queningunaestructuraserefuerzadebilitándola.
Con el fin de minimizar el efecto negativo de columna corta se pueden adoptar las siguientes alternativas:
a) diseñar detalles constructivos para aislar adecuadamente la tabiquería de las columnas en aquellas
zonas en las que existe peligro potencial de que esto ocurra; b) rigidizarla estructura mediante diagonales
onúcleosdepantallasenlugaresestratégicosqueminimicenladesplazabilidadlateraldelaedificación,c)
evitar en lo posible la incorporación en la estructura de elementos que propicien esta situación, y d)
utilizar paredes divisorias conformadas por paneles livianos. En todo caso, la solución definitiva
dependerádelascaracterísticaspropiasdecadaedificaciónydelcriteriodelprofesionalinvolucrado.
Elprocedimientoaquídescritohasidoempleadoexitosamenteenvariosproyectosdeadecuación,36y37
9
(a) Proyecto original de arquitectura .
10
(b) Modelo utilizado en el análisis .
Figura 11.44 Edificio sede del IAFE. Etapas del proyecto.
estructural, entre los cuales
podemos citar el proyecto y la
construcción del reforzamiento
estructural de los niveles 35, 36
y 37 del Banco Provincial,
(BBVA), así como varias
unidades educativas y escuelas
básicas pertenecientes a la
Fundación de Edificaciones y
DotacionesEscolares,(FEDE).
Otras aplicaciones del método
ven su fruto durante las etapas
iniciales del proyecto. En efecto,
recientemente se llevó a cabo
un estudio analítico del
comportamiento dinámico de la
torre de 25 pisos del edificio
sede del Instituto Autónomo de
Ferrocarriles del Estado, IAFE,
cuya construcción está
actualmente en ejecución, (ver
9,10
figuras11.44ay11.44b) .
11-38 VULNERABILIDAD SÍSMICA
almanperez@gmail.com 26 Mar 2017
VULNERABILIDAD SÍSMICA 11-39
ESTIMACIÓN DE LA VULNERABILIDAD SÍSMICA MEDIANTE EL USO DEL ANÁLISIS MODAL
Como resultado del análisis realizado aplicando esta metodología, y gracias al trabajo en equipo llevado a
cabo entre los profesionales involucrados en el proyecto, se le hicieron varios cambios y mejoras a la
solución estructural originalmente concebida en el proyecto arquitectónico. Esto trajo como
consecuencia un mejoramiento sustancial del comportamiento estructural de la edificación bajo cargas
dinámicas.
11.13 BIBLIOGRAFÍASELECCIONADA
11.13.1 BibliografíaRecomendada
Bertero, V.V., (1992), Seismic Upgrading of Existing Structures, X World Conference on Earthquake
Engineering,Volume9,p.p.5101-5106,Madrid,Spain.
Aguilar, J., Breña, S., Del Valle, E., Iglesias, J., Picardo, M., Jara, M. y Jirsa, J., (1996), Rehabilitation of Existing
Reinforced Concrete Buildings in Mexico City. Case Studies, PMFSEL 96-3, Ferguson Structural Engineering
Laboratory,TheUniversityofTexasatAustin.
Naeim,F.andKelly,J.M.,(1999),DesignofSeismicIsolatedStructures,JohnWiley&Sons,Inc.
Sánchez De Guzmán, D., (2003), Durabilidad y Patología del Concreto, Asociación de Productores de
Concreto,Asocreto,InstitutodelConcreto,Bogotá,Colombia.
Bozzo, L.M. y Barbat, A.H., (2000), Diseño Sismorresistente de Edificios. Técnicas Convencionales y Avanzadas,
EditorialReverté,S.A.,Barcelona,España.
SIDETUR, Siderúrgica del Turbio S.A., (2005), Vulnerabilidad de Obras Civiles, Memorias Seminario Técnico
Internacional,(Noviembre),HotelGranMeliá,Caracas,RepúblicaBolivarianadeVenezuela.
SIDETUR, Siderúrgica del Turbio S.A., (2006), Vulnerabilidad de Obras Civiles, Memorias Seminario Técnico,
(Junio),HotelMorichalLargo,Maturín,RepúblicaBolivarianadeVenezuela.
Whittaker, A. and Constantinou, M., (2004), Seismic Energy Dissipation Systems for Buildings, Chapter 12,
Earthquake Engineering From Engineering Seismology to Performance-Based Engineering, Edited by
YousefBozorgniaandVitelmoV.Bertero,InternationalCodeCouncil,CRSPress.
HamburgerR.O.andCole,C.A.,(2001),Chapters12,SeismicUpgradingofExistingStructures,TheSeismicDesign
Book,SecondEdition,EditedbyFarzadNaeim,InternationalCodeCouncil,KluwerAcademicPublishers.
Carbonell De Masy, M., (1996), Protección y Reparación de Estructuras de Hormigón, Ediciones Omega, S.A.,
Barcelona,España.
Priestley,M.J.N.,Seible,F.andCalvi,G.M.,(1996),SeismicDesignandRetrofitofBridges,JohnWiley&Sons,Inc.
almanperez@gmail.com 26 Mar 2017
Tecnoconcret, (2004), Tecnología. Ideas y Soluciones en Concreto, 2da. Edición, Caracas, República
BolivarianadeVenezuela.
11.13.2 BibliografíaConsultada
1
Alonso, J.L. y Bermúdez, M., (1999), El Terremoto de Cariaco, Fundación Juan José Aguerrevere, Colegio de
IngenierosdeVenezuela,RevistaCIVNo.370,Caracas.RepúblicaBolivarianadeVenezuela.
2
RISA 3D, (2007), Rapid Interactive Structural Analysis - 3 Dimensional, Versión 6.02, RISA Technologies,
FoothillRanch,California,USA.
3
Alonso,J.L.,(1999),ProyectodeAdecuaciónEstructuraldelaU.E.PedroElíasMarcano,Tunapuy,estadoSucre,
FundacióndeEdificacionesyDotacionesEscolares,FEDE,Caracas,RepúblicaBolivarianadeVenezuela.
4
Pérez, O.J., Bilham, R., Bendice, Velandia, J.R., Hernández, N. Moncayo, C., Hoyer, M. and Kozuch, M.,
(2001), Velocity Field Across the Southern Caribbean Plate Boundary and Estimates Of Caribbean/South
American Plate Motion Using GPS Geodesy, 1994-2000, Geophysical Research Letters, Vol 28 No. 15, Pages
2987-2990.
5
Alonso, J.L., (2000), Proyecto de Adecuación Estructural de la Unidad Educativa Las Mercedes, Río Chico,
Estado Miranda, Proyecto realizado para la Fundación de Edificaciones y Dotaciones Educativas, FEDE,
Caracas.
6
De Santis, F., (2000), Estudio Geotécnico y Evaluación de la Resistencia en Miembros de Concreto Armado, U.E.
LasMercedes,IngenierosDeSantisC.A.
7
Alonso, J.L. Garrido, J.L., y Bermúdez, M., (2004), Proyecto de Reforzamiento Estructural del Edificio Aduana
Inglesa. Estudio solicitado por la Unidad de Mantenimiento de Puertos del Litoral Central S.A., La Guaira,
Venezuela.
8
De Santis, F., (2004), Estudio Geotécnico. Edifico Aduana Inglesa, Ingenieros De Santis C.A., La Guaira,
RepúblicaBolivarianadeVenezuela.
9
Manrique, J.M., (2006), Proyecto Arquitectónico del Edificio Sede del Instituto Autónomo de Ferrocarriles del
Estado,IAFE,Caracas,Febrero,RepúblicaBolivarianadeVenezuela.
10
Alonso, J.L., (2006), Comportamiento Dinámico de la Torre del Edificio Sede del Instituto Autónomo de
FerrocarrilesdelEstado,IAFE,IngenierosDeSantis,Caracas,Diciembre,RepúblicaBolivarianadeVenezuela.
ESTIMACIÓN DE LA VULNERABILIDAD SÍSMICA MEDIANTE EL USO DEL ANÁLISIS MODAL
11-40 VULNERABILIDAD SÍSMICA
almanperez@gmail.com 26 Mar 2017
12.1 Introducción
12.2 Sismicidad del Estado Sucre
12.3 Cariaco: Aspectos Geomorfológicos
y Sísmicos
12.4 Fallamiento Superficial
12.5 Influencia de la Amplitud de la
Aceleración en los Daños
12.6 Comentarios Adicionales
12.7 Hundimiento y Licuefacción
12.8 Respuesta Estructural
12.9 Perfiles Litológicos en Cariaco
12.10 Conclusiones más Relevantes
12.11 Bibliografía Seleccionada
12El
Terremoto
de
Cariaco
de
1997
almanperez@gmail.com 26 Mar 2017
EL TERREMOTO DE CARIACO DE 1997
12-2 VULNERABILIDAD SÍSMICA
Terremoto de Cariaco de 1997.
(Foto J.L. Alonso).
almanperez@gmail.com 26 Mar 2017
VULNERABILIDAD SÍSMICA 12-3
12 ElTerremotodeCariacode1997
EL TERREMOTO DE CARIACO DE 1997
12.1 INTRODUCCIÓN
El 9 de julio de 1997 tuvo lugar en la región norte oriental de Venezuela un fuerte terremoto con una
magnitud de onda superficial M =6.8, y una magnitud de momento M =6.8, con un epicentro ubicado
S W
1
entre las poblaciones de Cariaco y Casanay en el estado Sucre . Las coordenadas del epicentro fueron
10°43' N y 63°49' O, y la profundidad focal fue de 10 km de acuerdo a los datos suministrados por la USGS,
National Earthquake Information Center. El evento se originó a lo largo del sistema de falla El Pilar-
Casanay,enladirecciónE-OenlazonadecontactodelasplacasdelCaribeySudamericana.
Los terremotos de El Tocuyo en agosto de 1950, de Caracas en julio de 1967 y de Cariaco en julio de 1997
constituyen los eventos sísmicos más destructores que han afectado a Venezuela durante las últimas seis
décadas. En este Capítulo centraremos la atención en el más reciente de dichos eventos, el terremoto de
Cariacode1997.
El objetivo de este Capítulo es realizar una interpretación ocular de la distribución de los daños
ocasionados a edificaciones durante ese terremoto que permitan formular algunas conclusiones que
esperamos ayuden al mejor entendimiento del desempeño y vulnerabilidad sísmica de las mismas. Todas
las fotografías de este Capítulo relacionadas con este evento fueron tomadas por el autor, salvo que se
indiquelocontrario.
12.2 SISMICIDADDELESTADOSUCRE.
LasismicidadenelestadoSucre,esbásicamenteatribuiblealcomplejomovimientorelativodelaplacadel
2,3,4,5
Caribe con la placa Sudamericana , y tiene lugar en la zona de contacto de estas placas, en lo que se
denominalazonadefallaElPilar Casanay.
-
El terremoto del 9 de julio de 1997 tuvo su epicentro a 7 km al Este de Cariaco, en esa falla, observándose
una traza de ruptura visible en la superficie del terreno de unos 40 km en la dirección Este-Oeste, tal y
como se observa en la figura 12.1. La figura 12.2 muestra la distribución espacial de las zonas más
afectadasdelestadoSucreporesteterremoto.
almanperez@gmail.com 26 Mar 2017
EL TERREMOTO DE CARIACO DE 1997
12-4 VULNERABILIDAD SÍSMICA
El terremoto dejó un saldo de 730 inmuebles totalmente destruidos, 960 parcialmente afectados, 522
personas rescatadas, 78 fallecidas y 5 desaparecidas. Las poblaciones más afectadas fueron la ciudad de
CumanáylaspoblacionesdeCariaco,Chiguana,Campoma,Marigüitar,SanAntoniodelGolfoyCasanay.
Figura 12.1 Mapa mostrando la ubicación del epicentro (estrella negra), superficie de fallamiento
1
y after-shocks ocurridos en los primeros 5 días después del terremoto, (Pérez et al ).
La figura 12.3, muestra la rata
del movimiento de la placa del
Caribe con respecto a la placa de
Sudamérica. Este movimiento se
determinó recientemente
mediante observaciones
geodésicas y tecnología GPS
durante un intervalo de tiempo
comprendido entre los años
6
1994 y 2001 . En ella se indican
l o s s i s t e m a s d e f a l l a s
sísmicamente activas de la zona
de contacto de ambas placas en
las regiones nor-occidental y
Figura 12.2 Mapa del estado Sucre. Zonas más afectadas durante el sismo.
costera de Venezuela. Resulta importante señalar que la mayor rata de desplazamiento relativo entre esas
placasseobservaprecisamenteenelestadoSucre,enlasproximidadesdelafalladelPilar.
Desafortunadamente no se obtuvieron registros de aceleración en la superficie en las poblaciones vecinas
alazonaepicentral.Únicamenteseregistraron2acelerogramasenlaestaciónCorpo-Oriente,enla
almanperez@gmail.com 26 Mar 2017
VULNERABILIDAD SÍSMICA 12-5
EL TERREMOTO DE CARIACO DE 1997
ciudaddeCumaná,aunos80kmaloestedelepicentro.
La figura 12.4 muestra uno de esos acelerogramas (registro UDO11). En esa localidad, la duración acotada
del movimiento fuerte del terreno (entre +0,05g y - 0,05g) fue de tan solo 2 segundos. La información
sismológicamostradafuegentilmentesuministradaporlaingenieroGloriaRomerodelDepartamento
Figura 12.3 Movimiento relativo de la placa del Caribe con
respecto a la placa Sudamericana, obtenido a partir de
6
observaciones geodésicas y tecnología GPS, (Pérez et al ).
Sismológico de La Fundación
Venezolana de Investigaciones
Sismológicas,FUNVISIS.
La información sísmica disponible
(instrumental e histórica) para la
zona, y las evidencias geológicas
disponibles, hacen suponer que las
áreas urbanas del estado Sucre, serán
sacudidas nuevamente por sismos
destructores.
La sismicidad en las proximidades con
la isla de Trinidad es producida por un
proceso de subducción por medio del
cual la litosfera oceánica en esa zona
se sumerge en el manto a lo largo de
una zona convergente. En esa zona, la
profundidad de los focos es
intermedia, contrastando con la de la
zona continental de la falla El Pilar-
Casanay cuyo movimiento de borde
es del tipo transcurrente dextral, en el
cual las dos placas se deslizan una con
respectoalaotra.
La figura 12.5 da una idea fiel de los
daños ocasionados en la ciudad de
Cumaná en el sismo del 17 de enero de
7
1929. La referencia contiene una
excelente recopilación referente a la
evaluación de la amenaza sísmica en
Venezuela, tanto histórica como
instrumental.
TIEMPO (s)
5
0 10 15 20 25 30 35 40 50
ACELERACIÓN
(g)
0.05
- 0.15
- 0.1
- 0.05
0
0.1
0.15
Acelerograma de entrada UDO11
Figura 12.4 Terremoto de Cariaco de 1997. Registro UDO11,
Corpo-Oriente, Cumaná. Distancia epicentral: aproximadamente
80 km, (Cortesía de FUNVISIS).
almanperez@gmail.com 26 Mar 2017
EL TERREMOTO DE CARIACO DE 1997
12-6 VULNERABILIDAD SÍSMICA
De todo lo anterior, puede concluirse
que las probables rupturas de fallas
e s p e r a d a s e n l a s re g i o n e s
sísmicamente activas señaladas, están
engeneraldelimitadasespacialmente,
ya sea, por estructuras geológicas
transversales a ellas, o por cambios en
la geometría o rumbo de las fallas
donde dichas rupturas ocurrieron, o
por cambios en las condiciones
geológicas.
En otras palabras, el inicio y el final de
unarupturasísmicaestámecánica-
Figura 12.5 Teatro de Cumaná. Sismo del 17 de enero de 1929,
(Cortesía de la Sra. Carmen Pacanins).
mentecontroladaporbarrerasgeológicasdelostiposantesmencionados.
Esta segmentación natural del sistema de falla El Pilar-Casanay nos permite argumentar que a pesar de
que la magnitud del máximo sismo posible que teóricamente ella puede generar es del orden de 7.2 a 7.5
para períodos de retorno de 180 a 400 años, sismos menores de magnitud 6.1 £ M £ 6.6 podrían ocurrir
comoconsecuenciadelafracturadealgunodelossegmentosdelamismaenunfuturocercano.
12.3 CARIACO:ASPECTOSGEOMORFOLÓGICOSYSÍSMICOS
A continuación se presenta un breve recuento de los aspectos geomorfológicos y de los estudios sísmicos
instrumentalesrealizadosenlazonaaraízdedichoeventosísmico.
12.3.1 AspectosGeomorfológicos
La población de Cariaco está ubicada en la margen derecha del río Carinicuao, conocido también como río
Cariaco, en la intersección de tres ríos que drenaban, quizás hace unos miles de años atrás, dos de ellos
hacia la laguna Buena Vista y un tercero hacia el río Carinicuao. Basados en el trabajo realizado por el
8
geólogo Ortega , se resumen a continuación los aspectos geomorfológicos más relevantes del valle de
Cariaco:
a) Geomorfológicamente, el valle de Cariaco limita por el Norte con la Cordillera de la Costa Araya-Paria, y
porelSurconlaserraníadelInterior,separadasentresíporelsistemadefallasdeElPilar.
b) Se ubica en la planicie aluvial del río Carinicuao, caracterizada por zonas pantanosas fangosas y
arenosas, producto de la sedimentación producida por el depósito de materiales procedentes
fundamentalmentedelaerosiónydelarrastrededistintospaleocaucesquelamodelan.
almanperez@gmail.com 26 Mar 2017
VULNERABILIDAD SÍSMICA 12-7
EL TERREMOTO DE CARIACO DE 1997
c) Elespesordelaseccióncuaternariarecientesepodríaestimarentre50y150metros.
d) El nivel freático de las aguas subterráneas es alto, entre 0,5 y 2 metros. La recarga de los acuíferos se
hace por percolación y, o, infiltración de los cerros circundantes a través de un extenso fracturamiento
odiaclasamientodelasrocas.
e) La laguna Buena Vista, en plena zona epicentral, es una laguna intercontinental, probablemente
profunda pero totalmente colmatada de sedimentos recientes, tal vez de origen tectónico por el efecto
delchoquedelasplacasCaribeySudamericana.
12.3.2 ResultadosdeEstudiosSísmicos
9,10
Más recientemente, estudios sísmicos instrumentales realizados en Cariaco arrojaron los siguientes
resultados:
a) La saturación con agua de los sedimentos arenosos entre 3 y 5 metros de profundidad impidió la
identificacióndeinterfasesmásprofundasdelasondasP.
b) En las ondas de corte S se obtuvo una interfaz indicando sedimentos consolidados entre 60 y 100
metrosdeprofundidadalSurdeCariaco,hacialaserraníadelInterior,cercanoalbordedelacuenca.
c) El espesor de sedimentos con velocidades de onda S menores de 700 m/s supera los 100 metros en el
restodeCariaco.
d) Losperíodosfundamentalesobtenidosenlazonavaríanentre0,85y1,05s.
12.3.3 InterpretacióndeEstosEstudios
8,9,10
Basados en todo lo anterior y en la observación de daños a edificaciones en las zonas afectadas, todo
pareceindicarlosiguiente:
• El suelo de Cariaco en los primeros 10 metros es un suelo blando, con un índice de penetración muy
bajo (N° SPT < 20 golpes/pie), tal y como se deduce de los perfiles litológicos anexos, al final de este
13,14
Capítulo .
• LavelocidaddepropagacióndeondasdecorteSenesetramoesbaja.
• Elespesorpromediodelosdepósitosconsolidadososcilaentre60y100metrosdeprofundidad.
• El suelo está saturado de agua, y es propenso al fenómeno de licuefacción, especialmente hacia el
límiteSuroestedeCariacoenlascercaníasconelGolfodeCariaco.
• La presencia de períodos altos en los depósitos ( 0,85 £ T £ 1,05 s ) parece haber mitigado el daño
s
estructuralenlapoblacióndeCariaco,conformadabásicamenteporedificacionespequeñas,rígidas
almanperez@gmail.com 26 Mar 2017
PERFIL A
PERFIL B
PERFIL C
Período (s)
Período (s)
Período (s)
Acel.
Espectral
Acel.
Espectral
Acel.
Espectral
EL TERREMOTO DE CARIACO DE 1997
12-8 VULNERABILIDAD SÍSMICA
porefectodelatabiqueríaydecortoperíodo.Aestepuntovolveremosmásadelante.
• Un dato importante radica en observar que debido a las condiciones muy especiales de suelo blando,
10
especialmente en la superficie, los estudios dinámicos exhiben una desamplificación de la respuesta
espectral en la superficie (trazo grueso) con respecto a la roca (trazo fino), y un desplazamiento del
períodopredominanteespectraldeT »0,15s enlarocahastavaloresdeT quevaríanentre0,45y0,55s
p p
talycomoseobservaenlafigura12.6,(T eselperíodoasociadoalamáximaaceleraciónespectral).
p
10
Figura 12.6 Espectros de respuesta para 3 perfiles típicos en Cariaco .
almanperez@gmail.com 26 Mar 2017
VULNERABILIDAD SÍSMICA 12-9
EL TERREMOTO DE CARIACO DE 1997
• La caracterización dinámica obtenida a partir de las estructuras geotécnicas de los perfiles obtenidos
mediante el método de refracción sísmica utilizando como input en roca la componente horizontal del
sismo de Imperial Valley de 1979 (M=6.9 a 10,6 km) da como resultado amplificaciones espectrales que
oscilan entre 1,8 y 2 en la superficie de los depósitos, (línea de trazo grueso) en un rango de períodos
naturalescomprendidosentre0,4y0,7s.
• En la roca, por el contrario la amplificación espectral obtenida en los tres perfiles analizados (figura
12.6)esiguala5,yocurreparaunperíodonaturalaproximadamenteiguala0,15s,(líneadetrazofino).
• La forma de los espectros de aceleración obtenidos en la superficie (trazo grueso) en la figura 12.6,
corroboranqueelsueloenCariacoesunsueloblando.
• En los espectros de respuesta en la roca y en la superficie mostrados en la figura 12.6 se aprecian
aceleraciones máximas en la roca (trazo fino) del orden de 0.32g, mientras que en la superficie (trazo
grueso), las aceleraciones máximas correspondientes a los perfiles A, B y C son iguales a 0.26g, 0.20g y
0.25g respectivamente.
• El nivel de aceleraciones máximas del terreno obtenido en Cariaco mediante su caracterización
dinámica, a nuestro entender, es elevado, tanto en la roca como en la superficie, y no se corresponde
con el comportamiento de ciertas estructuras observado en el terreno, tal y como se discutirá en la
sección 12.5deesteCapítulo.
12.4 FALLAMIENTOSUPERFICIAL
En esta sección y en las próximas de este Capítulo se enfocará la atención en la discusión de algunos de los
tipos de amenaza geológica que se manifestaron en la zona como consecuencia del terremoto de Cariaco
de 1997. Son éstas, el fallamiento superficial, las amplitudes del movimiento del terreno, la licuefacción, y
elhundimientodelterrenoenáreascosteras.
Las investigaciones de campo que usualmente se llevan a cabo después de la ocurrencia de un sismo
permiten a menudo lograr una mejor interpretación del comportamiento de la falla. En el terremoto de
Cariaco se observaron desplazamientos superficiales dextrales transcurrentes entre las placas del Caribe
y la Sudamericana superiores a los 40 cm, tal y como se muestra en la figura 12.7, entre las poblaciones de
ChamariapayCariaco.
La traza de la franja de fallamiento en la superficie del terreno se observó por más de 40 km según la
dirección Este-Oeste de la falla El Pilar-Casanay, desapareciendo visualmente al entrar en las tranquilas
aguas del Golfo de Cariaco. La figura 12.8 muestra el fallamiento superficial producido en la cercanía de
los embalses de cría de camarones de la localidad de Campoma, aproximadamente a 14 km al Oeste del
epicentro.
almanperez@gmail.com 26 Mar 2017
EL TERREMOTO DE CARIACO DE 1997
12-10 VULNERABILIDAD SÍSMICA
Figura 12.8 Traza de la falla en Campoma a 14 km del epicentro.
Figura 12.7 Traza de la falla.
Figura 12.9 Hospital General y Escuela de Enfermeras, a escasos 150 m de la falla El Pilar. Cumaná.
El sistema de falla El Pilar-Casanay es el causante casi de toda la actividad sísmica en el estado Sucre y
atraviesa la ciudad de Cumaná, ubicada a unos 76 km al Oeste del epicentro. Considerando además que en
almanperez@gmail.com 26 Mar 2017
VULNERABILIDAD SÍSMICA 12-11
EL TERREMOTO DE CARIACO DE 1997
la ciudad de Cumaná a pocos metros del borde de este sistema de falla, y sobre un suelo rígido, se levantan
numerosas viviendas, el Hospital General, la Escuela de Enfermeras, y algunos otros edificios, resulta
evidente que esta proximidad a la falla aumenta exponencialmente la vulnerabilidad sísmica de esas
edificacioneseinstitucioneshospitalariastalycomoseobservaenlafigura12.9
A pesar de que durante este sismo, esas edificaciones tan solo sufrieron daños menores, y teniendo en
cuenta la necesidad de que estas instalaciones vitales permanezcan activas en caso de un siniestro, sería
aconsejable llevar acabo una rehubicación o adecuación estructural de las mismas en un futuro inmediato
comopartedeunplandeprevenciónymitigacióntempranaderiesgo.
12.5 INFLUENCIADELAAMPLITUDDELAACELERACIÓNENLOSDAÑOS
Una de las tareas más importantes, tanto de los sismólogos como de los ingenieros, radica en la medición
instrumental de registros del movimiento del terreno durante la acción de terremotos. Esto se logra
mediante la instalación de un arreglo de acelerógrafos en las áreas de alto potencial de riesgo sísmico.
Después del movimiento principal (mainshock), se procede a la instalación de acelerógrafos portátilesque
se colocan en la zona de réplicas (after-shocks), con el fin de ajustar y determinar parámetros y datos que
complementenlainformaciónregistradaenlaredmadreoredprincipal.
Ya que uno de los parámetros más importantes en el diseño sismorresistente de edificaciones es la
aceleración horizontal del movimiento del terreno, los mapas de riesgo sísmico suelen adoptar los valores
pico de aceleración como los más representativos de la amenaza sísmica. La figura 12.10 muestra el mapa
15
dezonificaciónsísmicadeVenezuela .
Por cierto, resulta interesante acotar que la norma venezolana para edificaciones sismorresistentes
vigente, basados quizás en el pobre desempeño de algunas edificaciones durante el terremoto de Cariaco
de 1997, incrementó la aceleración máxima horizontal de diseño en el estado Sucre de 0,30 a 0,40g. Esto
16
significaunaumentode33,33%conrespectoaloestipuladoenlanormaanterior .
Con el fin de establecer una correlación entre el daño observado en edificaciones con las amplitudes de
aceleración del movimiento del terreno, hemos creído conveniente abordar el tema por poblaciones,
empezandodesdelazonaepicentralyterminandoenlaciudaddeCumanáaunos76kmdelepicentro.
12.5.1 ZonaEpicentral:LasManoasyCariaco
LadistribuciónypatrónerráticodedañosobservadosenlasedificacionesdelazonaepicentraldeCariaco,
parece indicar que la aceleración vertical en esa zona ha debido ser muy alta. Por el contrario, las
aceleraciones pico máximas horizontales parecieran no tener una relación directa con el nivel y
distribución de daños observados en las zonas pobladas epicentrales, que probablemente se tradujeron
enpulsosaisladosdemedianaamplitudycortaduración.
almanperez@gmail.com 26 Mar 2017
EL TERREMOTO DE CARIACO DE 1997
12-12 VULNERABILIDAD SÍSMICA
ZONA 7
ZONA 6
ZONA 5
ZONA 4
ZONA 3
ZONA 2
ZONA 1
ZONA 0
0.10g
0.15g
0.20g
0.25g
0.30g
0.35g
0.40g
ZONA SÍSMICA A 0
COLOMBIA
BRASIL
1
0
2
3
4
5
4
3
3
6
7
RECLAMACIÓN
ZONA EN
5
5
4
2
2
MAR CARIBE
Figura 12.11 Tanque; Las Manoas. Figura 12.12 Silo elevado; Las Manoas.
Esto parece explicar el buen comportamiento atípico de algunas edificaciones de pobre material
constructivo (bajareque, bloques, barro, etc.), de otras edificaciones de concreto armado tales como
tanquesysilosdegranalturaydeestructurasdediversatipología,dedistintaedadycalidadconstructiva.
Lasfiguras12.11y12.12muestranelbuendesempeñodeuntanquedeconcretoarmadoydeunsilo
Figura 12.10 Mapa de zonificación
15
sísmica de Venezuela.
elevado, también de concreto armado ubicado en Las Manoas, a
escasos 4 km del epicentro, construidos ambos sobre un suelo
relativamenterígido.
almanperez@gmail.com 26 Mar 2017
VULNERABILIDAD SÍSMICA 12-13
EL TERREMOTO DE CARIACO DE 1997
Figura 12.13 Población de Cariaco.
La figura 12.13 muestra el buen desempeño de dos pequeñas edificaciones contiguas bastante rígidas, de
2 niveles, ubicadas a la entrada de Cariaco, en suelo blando, conformadas por paredes de bloques de arcilla
trabados por columnas de pequeña sección conocidas en Venezuela con el nombre de machones. En
ningunadeellasseapreciadañoalguno.
En la figura 12.14 se observa una vivienda de
un nivel, conformada por un sistema
estructural de vigas y columnas de concreto
ubicada en la población de Cariaco, a escasos
6 km del epicentro. Observe el poco efecto
que la aceleración horizontal ejerció sobre el
muro de bloques de concreto en
construcción, sin arriostrar, ubicado en el
segundo nivel de la vivienda en dirección
perpendicular al sistema de falla Este-Oeste
del Pilar, que permaneció en pie y en posición
vertical.
La figura 12.15 muestra un tanque elevado de
concreto armado, soportado por 4 columnas
muy esbeltas, en pleno centro de Cariaco, que
no presentó ningún daño por efectos de la
aceleraciónhorizontaldelterreno.
Figura 12.15 Población de Cariaco.
Otro ejemplo increíble es el mostrado en la figura 12.16. En
efecto, en esa fotografía se observa un tanque para
almacenamiento de agua, de fibra de vidrio, soportado por una
columnita de concreto en la azotea de una edificación rígida de 2
niveles que en teoría debía haberse caído por el efecto de látigo,
peroquepermanecióintacto.
Peroesonoestodo.Enefecto,lasfiguras12.17y 12.18
Figura 12.14 Población de Cariaco.
almanperez@gmail.com 26 Mar 2017
EL TERREMOTO DE CARIACO DE 1997
12-14 VULNERABILIDAD SÍSMICA
muestran la virtual ausencia de golpeteo o martilleo horizontal en la junta estructural de separación de
edificaciones contiguas ubicadas en la urbanización El Tigre, en la población de Cariaco, confirmando este
hecholapresenciadeunaaceleraciónhorizontaldelterrenorelativamentebajaenesazona.
Figura 12.16 Tanque elevado. Figura 12.18 Edificios colindantes.
Figura 12.17 Edificios colindantes.
Figura 12.19 Fachada lateral del liceo R. M. Centeno.
En efecto, las figuras 12.19 y 12.21 muestran la
unidad educativa Raimundo Martínez Centeno,
enlapoblacióndeCariaco.
Esta edificación escolar de concreto armado, de
construcción relativamente reciente, tenía
originalmente 3 niveles, y un muro perimetral
delimitando el área de la azotea. Como puede
apreciarse, sufrió el colapso total del primer
nivel, debido entre otros factores, al
aplastamiento de sus columnas. Resulta muy
significativoobservarlaverticalidaddelas
Sin embargo, la baja aceleración horizontal observada en Las Manoas y en la población de Cariaco no
parece justificar el pésimo comportamiento de otras edificaciones de concreto armado, ubicadas también
enCariaco,quecolapsaronparcialototalmenteduranteelsismo.
almanperez@gmail.com 26 Mar 2017
VULNERABILIDAD SÍSMICA 12-15
EL TERREMOTO DE CARIACO DE 1997
fachadasylapermanenciaenpiedelosbloquesdeventilaciónquelasconformaban.
En lafigura12.20seobserva eldesplomedelalosa dedeuna estructura aporticadadeconcreto armado de
1 solo nivel utilizada como comedor estudiantil del mismo liceo, del que estaba separado escasos metros.
El derrumbe fue vertical, causado por aplastamiento de sus columnas. De hecho se observa que una de las
columnas perforó la losa de techo y afloró por encima de ella. De todo lo anterior se desprende que la
amplituddelaaceleraciónverticalenesazonahadebidosermuygrande.
Figura 12.21 U.E.R.M. Centeno. Desplome
vertical de fachadas
Obsérvese que en la figura 12.21 puede ubicarse a
mano izquierda (véase el árbol de referencia) y a
solo pocos metros del liceo, la losa de techo del
comedor estudiantil del cual se hace referencia en
lafigura12.20.
Las figuras 12.22 a la 12.24 son ejemplos de columnas que han fallado, entre otras razones, por
compresiónaxial,todasenlosniveles2y3delliceoR.MartínezCenteno.
Figura 12.20 Desplome de la estructura del comedor.
almanperez@gmail.com 26 Mar 2017
EL TERREMOTO DE CARIACO DE 1997
12-16 VULNERABILIDAD SÍSMICA
Figura 12.22 Figura 12.24
Figura 12.23
En la figura 12.25, por ejemplo, se observa el punzonamiento en una loseta de piso de concreto pobre
ocasionado por unas columnas de concreto armado, virtualmente sin carga vertical que soportaban el
peso de un sistema metálico liviano de techo con láminas metálicas. Es curioso observar que las columnas
quedaronenposiciónvertical.
Resultaimportantedestacarqueenzonasepicentraleslasaceleracionesverticalespueden,enalgunas
ocasiones, alcanzar valores enormes. Así en el terremoto del Imperial
Valley, en California, en 1979, se registraron aceleraciones pico
verticales de gran amplitud, entre las fallas Imperial y Brawley. Esto
nos índica que no hay porqué extrañarse cuando afirmamos que en la
población de Cariaco y zonas aledañas la componente vertical de la
aceleración ha debido ser respetable y predominante como
claramenteloilustranlasfiguras12.19ala 12.25.
12.5.2 Campoma,SanAntoniodelGolfoyCumaná
A partir de cierta distancia epicentral, se empezó a notar una
amplificación de las amplitudes de aceleración horizontal del terreno
en suelos blandos que caracterizan la costa Sur del Golfo de Cariaco,
desde Cariaco hasta la ciudad de Cumaná. Este tipo de
comportamiento suele a veces relacionarse con el observado en
CiudaddeMéxico. Figura 12.25
almanperez@gmail.com 26 Mar 2017
VULNERABILIDAD SÍSMICA 12-17
EL TERREMOTO DE CARIACO DE 1997
Figura 12.27 Chiguana. Zona costera.
Figura 12.26 Campoma.
Esta amplificación ocasionó daños severos en los tanques metálicos e instalaciones de la camaronera en la
población de Campoma, o la destrucción casi total de la población de Chiguana (figuras 12.26 y 12.27) a 14
y18kmrespectivamentealOestedelepicentro.
Figura 12.28 Tanque elevado a tan solo 50 metros de la unidad
educativa Valentín Valiente. Cariaco.
Figura 12.29 Tanque elevado
a unos 30 km del epicentro.
Una comparación visual del tanque elevado mostrado en la figura 12.28 a unos escasos 50 metros del la unidad
educativa Valentín Valiente, (una de las 2 estructuras que colapsó totalmente en la población de Cariaco a unos
6 km del epicentro y la cual puede verse ligeramente en el extremo derecho de la foto), soportado por una
columna de sección pequeña, con otro tanque elevado, mostrado en la figura 12.29, soportado también por una
pequeña columna de concreto armado que fue construida en la orilla Sur del Golfo de Cariaco a unos 30 km del
epicentro, revela 2 hechos importantes: a) la aceleración horizontal en Cariaco fue muy pequeña, y b) las
condiciones del suelo local, tambien blando de fundación del segundo tanque amplificaron notablemente la
aceleraciónhorizontalenesesitio,dandocomoresultadolainclinaciónmostrada.
almanperez@gmail.com 26 Mar 2017
EL TERREMOTO DE CARIACO DE 1997
12-18 VULNERABILIDAD SÍSMICA
Otro ejemplo de interés no menos impactante se observa en las figuras 12.30 y 12.31. En efecto, la figura
12.30 muestra el derrumbe de la única casa tipo palafito situada en las orillas del Golfo de Cariaco, a unos
35 km del epicentro. Esto contrasta con la apacible fotografía de las Aquavillas del Complejo Turístico del
Morro de la figura 12.31, en la ciudad de Puerto la Cruz, a unos 170 km de distancia del epicentro, que no
sufrió en esta oportunidad ningún daño, pero que bien podría correr la misma suerte por ser sus depósitos
de fundación suelos blandos potencialmente licuables y estar ubicada a escasos kilómetros al Sur del
mismosistemadefallaElPilar-Casanayqueocasionóesteterremoto.
Figura 12.30 Palafito. Golfo de Cariaco. Figura 12.31 Aquavillas. Puerto La Cruz.
Las figuras 12.32, 12.33 y 12.34 muestran el efecto de latigazo que se observó en estructuras de distinta
tipología, una metálica y otras de concreto armado, ubicadas en depósitos de suelo blando, en la ciudad de
Cumaná.
La figura 12.32, por ejemplo, muestra la deformada de una torre metálica de iluminación, ubicada en el
extremo de un muelle de la zona portuaria. El suelo en esa zona costera es muy blando y está ubicado a
muy poca distancia de la desembocadura del río Manzanares en el Golfo de Cariaco (distancia epicentral
aproximada:75km)
El efecto de látigo es realmente espectacular, y se produjo por efecto de resonancia al coincidir el período
fundamental de la torre metálica (estructura muy flexible) con el período del depósito blando de
fundación.
Este hecho cobra particular relevancia si nos percatamos que en esa figura el faro contiguo a la torre
metálica,estructuramuyrígidadeconcretoarmado,nosufrióningunadeformación,nidañoalguno.
En la figura 12.33 se muestran varias edificaciones de 4 niveles. Son estructuras mixtas de concreto
almanperez@gmail.com 26 Mar 2017
VULNERABILIDAD SÍSMICA 12-19
EL TERREMOTO DE CARIACO DE 1997
armado, (tipo cajón y tabiquería de bloques), muy
rígidas, ubicadas sobre un suelo blando en la
ciudad de Cumaná. Sobre el nivel techo se
observan varios tanques para almacenamiento de
agua, sustentados cada uno por 3 columnas de
muypequeñaaltura.
Los dos tanques más cercanos, orientados
perpendicularmente a la dirección de la falla El
Pilar-Casanay, se volcaron aparatosamente por
efectos del latigazo en el nivel techo producido
por las altas aceleraciones generadas en ese nivel.
Mostramos un detalle de los mismos en la figura
12.34. Sin embargo, los otros dos tanques
orientados según la dirección de la falla, no se
volcaron. Ningún edificio de esa urbanización
sufriódaños.
Este hecho claramente indica tres cosas: 1) los
edificios rígidos en suelos blandos tuvieron un
comportamiento satisfactorio, 2) las aceleraciones
horizontales en esa zona han debido ser mayores
en la dirección Este-Oeste de la falla que en la
dirección perpendicular a la misma, 3) se
evidencióelefectodesfavorabledecolumnacorta.
Figura 12.33 Urbanización Bermúdez. Cumaná. Figura 12.34 Detalle del vuelco de los tanques.
Figura 12.32 Muelle costero. Cumaná.
almanperez@gmail.com 26 Mar 2017
EL TERREMOTO DE CARIACO DE 1997
12-20 VULNERABILIDAD SÍSMICA
12.6 COMENTARIOSADICIONALES
Pero,… ¿por qué la aceleración horizontal en la zona epicentral y en Cariaco fue tan baja? Hay quienes
podrían sorprenderse por el bajo nivel de daño observado en Cariaco y Las Manoas por el efecto de la
aceleraciónhorizontal.
Esta interrogante cobra aún más relevancia si recordamos que el 29 de mayo de 2006 un sismo con una
magnitud inferior, igual a 6.2 en la escala de Richter, tuvo lugar en la Isla de Java, en Indonesia, causando
Figura 12.35 Valle de la laguna Buena Vista.
Figura 12.36 Bloques de suelo y lodo desplazados por la
explosión.
más de 5800 muertes y pérdidas
materiales incalculables a viviendas de
calidad constructiva similares al grueso
delasexistentesenCariaco.
La respuesta a esta interrogante podría
quizás fundamentarse en las condiciones
litológicas de la extensa laguna Buena
Vista, caracterizada por zonas fangosas
colmatadas por sedimentos recientes. La
figura 12.35 muestra una vista aérea del
fértilvalledelalagunaBuenaVista.
Muy cerca de la carretera entre Cariaco y
Casanay, en el escarpe de la falla de El
Pilar, un sitio donde existían pozas de
aguas termales, tuvo lugar el epicentro,
muy superficial con una profundidad
focaldeunos10km.
En la figura 12.36, se observan bloques
de suelo y lodo desplazados por la
explosión sentida por los moradores de la
zona, causada por la repentina liberación
de energía durante el fracturamiento de
lafallaElPilar.
Estosbloquessemovieronsobrecapasde
suelo totalmente licuadas, a escasos 5 y 6
km al Este de Las Manoas y de la
poblacióndeCariaco.
almanperez@gmail.com 26 Mar 2017
VULNERABILIDAD SÍSMICA 12-21
EL TERREMOTO DE CARIACO DE 1997
Savarensky and
Kawasumi, (1951)
Ishimoto, (1932)
JMA (Okamoto, 1973)
Richter, (1958)
Medvedev and
Sponheuer, (1969)
(1975a)-vertical
Trifunac and Brady
(1975a)-horizontal
Trifunac and Brady
Hershberger, (1956)
Kirnos, (1955)
II VIII
VI
IV XII
X
Intensidad equivalente modificada de Mercalli
1
10
1000
100
0.1
2
Aceleración
(cm/s
)
Figura 12.38 Relación entre
la intensidad modificada de
Mercalli y la aceleración en
17
la superficie .
En la figura 12.37 se aprecia una vista aérea del asentamiento agrícola Las Manoas, ubicado a tan solo 5 km
al Oeste del epicentro. En ella, se observan, el silo elevado, el tanque de concreto circular y un gran número
de viviendas y galpones metálicos que no sufrieron virtualmente daño alguno. Los dos tanques se pueden
apreciarconmayordetalleenlasfiguras12.11y12.12yamostradasenlasección 12.5.1.
El tipo de suelo en Las Manoas es relativamente rígido en comparación con el suelo blando de la población
deCariaco.
Figura 12.37 Vista aérea.
Asentamiento agrícola Las
Manoas.
almanperez@gmail.com 26 Mar 2017
EL TERREMOTO DE CARIACO DE 1997
12-22 VULNERABILIDAD SÍSMICA
17
De la figura 12.38 se desprende que si suponemos que en Cariaco, el grado de destrucción o daño en la
escala de Mercalli modificada fue de VI a VII, la aceleración horizontal máxima del terreno ha debido ser
inferiora0,10g.
Este hecho podría atribuirse quizás al hecho de que la zona del Valle de Cariaco ha sido rellenada con
sedimento colmatado, al igual que las lagunas de origen tectónico de Campoma y Laguna de Buena Vista,
hecho éste que junto a la poca pendiente hidráulica del Valle, hacen que los drenajes no existan o sean
intermitentes.
Estas observaciones aunadas a la poca profundidad del epicentro parecieran haber influido en el hecho de
aminorar precisamente las amplitudes de las ondas S y ondas Love (de corte ambas), en el sismo del 9 de
julio, disminuyendo por tanto las amplitudes de las aceleraciones horizontales en la superficie de esos
depósitosaluvionales.
La asignación de valores VI o VII a la intensidad de Mercalli en la zona de Cariaco, no parece descabellada,
sobretodosisetieneencuentaqueelgruesodeldañoseobservóenconstruccionesdemuypobrecalidad,
talycomosemuestraenlasfiguras 12.39y 12.40.
Figura 12.39 Vivienda de bajareque. Cariaco. Figura 12.40 Vivienda de bajareque. Cariaco.
La unidad educativa Raimundo M. Centeno, colapsó parcialmente a pesar de exhibir una calidad
constructiva aceptable y de cumplir aparentemente con la norma vigente de su época. En ese caso, su
colapso podría atribuirse fundamentalmente a una desfavorable combinación de factores, tales como:
geometría en planta irregular, alta aceleración vertical, columnas muy solicitadas a esfuerzos torsionales
y de compresión, secciones insuficientes de columnas, luces de pórticos grandes, vigas altas en un solo
sentidoyefectospuntualesdecolumnacautiva,(véaselosCapítulos6y11).
almanperez@gmail.com 26 Mar 2017
VULNERABILIDAD SÍSMICA 12-23
EL TERREMOTO DE CARIACO DE 1997
12.7 HUNDIMIENTOYLICUEFACCIÓN
En este terremoto quedó una vez más demostrado que, aún en una misma localidad, las variaciones de las
características del suelo local ejercieron una enorme influencia en el patrón de distribución de daños de
edificaciones y viviendas, y en la amplitud y contenido de frecuencias de los movimientos del terreno
registradosenlasuperficiedelosdepósitosdesueloduranteeseterremoto.
En zonas en las que los depósitos estaban formados por materiales granulares sueltos saturados, su
tendencia a compactarse originó presiones hidrostáticas excesivas capaces de producir licuefacción del
suelo, dando como resultado grandes asentamientos y daños estructurales considerables. En general, en
elsismodeCariacoseobservaronlossiguientesfenómenos:
a) Desplazamientos de bloques de suelo que se movieron sobre capas de suelo totalmente licuadas en la
laguna Buena Vista, entre las poblaciones de Cariaco y Casanay, precisamente en la zona donde fue
ubicadoelepicentro(figuras12.35y12.36).
Figura 12.41 Planta de cría de camarones. Campoma.
Figura 12.42 Hundimiento parcial de carretera
costera. San Antonio del Golfo.
Figura 12.43 Planta de Alimentos Margarita.
b) La Iglesia San Felipe Apóstol, en Cariaco, fue
severamente afectada por el fenómeno de
licuefacción. Sufrió grandes asentamientos del
terreno que originaron grietas de importancia
enlasparedesdelasfachadas.
c) Agrietamiento y hundimiento de un dique de
contención de la planta de cría de camarones en
Campoma, a 14 km del epicentro. Hundimiento
almanperez@gmail.com 26 Mar 2017
EL TERREMOTO DE CARIACO DE 1997
12-24 VULNERABILIDAD SÍSMICA
parcial de carretera costera en la población de San Antonio del Golfo, a
orillas precisamente del golfo de Cariaco a 32 km del epicentro
(figuras 12.41y 12.42).
d) Hundimiento parcial y agrietamiento de la zona de enrocado (en
contacto con el mar), de un terraplén de relleno artificial en la
Planta de Alimentos Margarita, en la población de Marigüitar, a 46
km al oeste del epicentro, (figuras 12.43 y 12.44). En este terraplén
se produjo además licuefacción que se manifestó en la superficie
enformadeconosdearena.
Figura 12.45 Instalaciones de la Planta de Alimentos Margarita.
La licuefacción causó bastante daño
a las instalaciones de la Planta
(figura 12.45) y en las instalaciones
hoteleras de Maigualida, también
enlalocalidaddeMarigüitar.
e) Hundimiento vertical de zonas
costeras en la desembocadura del
Río Manzanares, en el puerto
pesquero y zonas aledañas de la
CiudaddeCumaná.
La figura 12.46 muestra un modelo
probable del hundimiento del fondo
marino en el litoral costero del Golfo de
Cariaco producido por una cuña de
deslizamiento que se originó a lo largo
del empinado talud marino de la costa
SurdelafosadelGolfodeCariaco.
Figura 12.46 Modelo probable del hundimiento
del talud en zonas costeras de Cumaná.
Figura 12.44 Agrietamiento del
enrocado.
almanperez@gmail.com 26 Mar 2017
VULNERABILIDAD SÍSMICA 12-25
EL TERREMOTO DE CARIACO DE 1997
Figura 12.51 Desplome del edificio Miramar.
De hecho, la profundidad del mar en las costas de la Ciudad de Cumaná es superior a los 200 metros a tan
solomediokilómetrodedistanciadeladesembocaduradelRíoManzanares.
Este comportamiento se observó con más
intensidad en la zona costera portuaria y
pesquera de la ciudad de Cumaná, tal y como se
observa en las figuras 12.47 a la 12.50. En esta
zona se presentó también el fenómeno de
licuefacción característico de este tipo de suelos.
En la figura 12.49 se observa 2 barcos atuneros
que encallaron por el cambio en la batimetría del
fondomarinoenelpuertopesquero.
Figura 12.47 Figura 12.48
Figura 12.49 Figura 12.50
almanperez@gmail.com 26 Mar 2017
EL TERREMOTO DE CARIACO DE 1997
12-26 VULNERABILIDAD SÍSMICA
Como dato interesante vale la
pena mencionar que el edificio
Miramar, único edificio que se
desplomó totalmente durante
ese terremoto en la Ciudad de
Cumaná, estaba fundado a unos
300 metros de la zona costera
(figuras 12.51y 12.52).
En esas figuras, se aprecia el
variado desempeño de edificios
de distinta tipología y rigidez
que no sufrieron daños
estructurales a pesar de estar
construidos en una zona con
Figura 12.52 Desplome del edificio Miramar. Cumaná.
condiciones de suelo presumi-blemente muy similares a las del edificio Miramar. Todo esto hace suponer
que el colapso de ese edificio pudo haber sido acelerado, entre otros factores, por efectos desfavorables de
interacciónsuelo-estructura.
12.8 RESPUESTAESTRUCTURAL
Las pérdidas materiales o humanas registradas durante la acción de terremotos (moderados o fuertes),
son causadas básicamente por el colapso total o parcial de obras de ingeniería, principalmente
edificaciones, que han sido diseñadas y construidas presumiblemente para proteger a sus ocupantes de la
acción de amenazas naturales, por ejemplo, terremotos. Las pérdidas económicas producidas en estos
eventos claramente indican que el nivel de daño observado (vulnerabilidad) varía, entre otros, en función
del tipo de estructuración y destino o uso que se le dé a la edificación, del tipo de fundación, de la
geometría de la planta, de los cambios bruscos de rigidez, de la edad de la construcción, de la calidad
constructiva,ydelainfluenciadelsuelolocal.
A continuación se analizan algunos de los factores que más influyeron en la vulnerabilidad y
comportamientoestructuraldeedificacionesduranteelsismodeCariaco.
12.8.1 EfectosdeInteracciónSuelo-Estructura
En las poblaciones rurales más afectadas por el sismo, ubicadas a lo largo de la falla El Pilar-Casanay, las
viviendas típicas de uso más popular son viviendas de bajareque, muy utilizadas por lo general en
AméricaCentral,Colombia,Ecuador,RepúblicaDominicanayVenezuela.
almanperez@gmail.com 26 Mar 2017
VULNERABILIDAD SÍSMICA 12-27
EL TERREMOTO DE CARIACO DE 1997
Figura 12.53 Vivienda de bajareque. Casanay. Figura 12.54 Vivienda de bajareque. Las Manoas.
Las viviendas mostradas en las figuras 12.39, 12.40 y 12.53 son viviendas de este tipo, que sufrieron
grandes daños. Son construcciones flexibles que estaban ubicadas, las dos primeras en el corazón de la
población de Cariaco sobre un suelo muy blando, y la tercera (figura 12.53) en la población de Casanay,
tambiénsobresueloblando,aescasos11kmalestedelepicentro,estaúltima.
Este comportamiento poco afortunado contrasta con el magnifico desempeño exhibido por una vivienda
debajareque,flexible,fundada sobre una colina desuelo rígidoen elasentamiento agrícoladeLas Manoas
mostradaenlafigura12.54,aescasos5kmdelepicentro.
Figura 12.55 Población de Cariaco. Urbanización El Tigre.
Lafigura12.55muestraunavistaaérea
de la urbanización El Tigre, al Oeste de
Cariaco, conformada básicamente por
edificiosmultifamiliaresde4plantas.
En esta urbanización, se pueden
distinguir 2 tipos de edificaciones con
tipología estructural diferente: unas
apantalladas con paredes monolíticas
de concreto armado, y otras
aporticadas de concreto armado
dotadas de tabiquería de bloques de
arcillahastaelnivelplantabaja.
Ninguna de estas edificaciones, muy
rígidas por cierto y fundadas sobre un
almanperez@gmail.com 26 Mar 2017
EL TERREMOTO DE CARIACO DE 1997
12-28 VULNERABILIDAD SÍSMICA
suelo blando, sufrió daños estructurales aparentes, a excepción de grietas y fisuras en los tabiques de
bloquesdearcilladelosedificiosaporticados.
12.8.2 ColindanciadeEdificaciones
Tienelugarcuandodosomásedificacionesvecinas contiguas,sinningunajuntadeseparaciónadecuada,
vibran en forma desfasada durante la acción de un terremoto, produciéndose un martilleo o golpeteo
entre ellas, que en ocasiones es tan severo que puede ocasionar el desplome y colapso de las mismas. Este
fenómenofuédocumentadoenelCapítulo6dellibro.
Las figuras 12.17 y 12.18 en la sección 12.5.1 de este Capítulo, muestran que no se evidenció dicho efecto
entre varias edificaciones de concreto armado contiguas, ubicadas en este caso en la Urbanización El
Figura 12.56 Efecto de golpeteo en vivienda a 18 km del
Tigre, en las afueras de Cariaco, a unos 7 km
del epicentro, evidenciándose el bajo nivel de
amplitudes de aceleración horizontal en la
zona.
Sin embargo, a 18 km al Oeste del epicentro la
aceleración horizontal se hizo sentir. En
efecto, la figura 12.56 muestra el efecto de
martilleo entre 2 viviendas colindantes, de
distinta altura, ambas de bajareque, ubicadas
en la población Villa Frontado (Muelle de
Cariaco). En ella se observa que el daño se
produce en la zona de contacto de la
cumbrera de la vivienda de 1 solo nivel con
las columnas de mangle que soportan la
pared del segundo piso de la vivienda de la
izquierda,provocandosuderrumbe.
12.8.3 DefectosConstructivos
Es evidente que la utilización de materiales
de construcción inadecuados en zonas de
alto riesgo sísmico, aunado a defectos
constructivos, tales como longitud de anclaje
de refuerzo insuficiente, mala calidad del
concreto, falta de ductilidad en los miembros,
falta de confinamiento en los nodos, mal
detallamiento y ejecución deficiente de las
almanperez@gmail.com 26 Mar 2017
EL TERREMOTO DE CARIACO DE 1997
VULNERABILIDAD SÍSMICA 12-29
conexiones metálicas, poco recubrimiento de las cabillas en zonas de alta corrosión, falta de
mantenimiento y en general una pobre inspección, dan como resultado un comportamiento estructural
deficiente,queenalgunasocasionessetraduceenelcolapsototaldelaedificación.
Las figuras 12.27, 12.57 y 12.58 muestran ejemplos típicos de edificaciones con una pésima calidad
constructiva.
En general, puede afirmarse que todas aquellas construcciones que tenían defectos constructivos
resultaronlasmásdañadas.
La figura 12.57 muestra un detalle de mala práctica constructiva. En efecto, las vigas fueron vaciadas con
anterioridad al vaciado de la losa nervada de techo que quedó simplemente apoyada sin ninguna
conexiónalasvigas,originándosesudesplometotal.
Figura 12.57 Detalle de mala práctica
constructiva. Cariaco.
Figura 12.58 Uniones deficientes en los nodos de una
estructura en construcción. Cariaco.
En los colegios y preescolares, especialmente aquellos conformados por un sistema estructural de perfiles
metálicos rellenos con paredes de bloques de concreto, se pudo observar que las paredes se separaban
totalmente de la estructura, derrumbándose en algunas ocasiones, debido básicamente a la falta de
previsión de un sistema apropiado de unión perfil-bloque, que garantice su comportamiento como
conjunto.
La figura 12.59 muestra el desprendimiento total de un panel de tabiquería producido por la falta de
adherencia entre el mortero de los bloques y la superficie lisa de las columnas en la unidad educativa
RaimundoMartínezCenteno.
En general, en Venezuela es frecuente encontrar este tipo de unión poco efectiva e inadecuada, entre los
almanperez@gmail.com 26 Mar 2017
EL TERREMOTO DE CARIACO DE 1997
12-30 VULNERABILIDAD SÍSMICA
Figura 12.59 Desprendimiento total de
panel de tabiquería.
elementos estructurales de concreto armado y la tabiquería,
aumentando este hecho la vulnerabilidad de la edificación y la
desusocupantes.
12.8.4 EfectosTorsionalesyCambiosdeRigidez
En este terremoto quedó muy claro la nefasta influencia que
factores tales como la configuración geométrica irregular de
la planta, la ubicación asimétrica de núcleos rígidos de
circulación vertical, la presencia de pisos blandos esquineros a
doble altura, así como también la formación de columnas
cautivas (efecto de columna corta) ocasionada por la
ubicación particular de tabiquería de mediana altura entre
columnas, ejercieron en el pésimo comportamiento de las
edificacionesdeconcretoarmado.
Fueron muy pocas las edificaciones de concreto armado que
colapsaron durante ese terremoto, tan solo 3, y esto sin duda
sedebióaunacombinacióndediversosfactores.
En 2 de estas estructuras se desarrolló una torsión en planta
apreciable, mientras que en la otra se evidenció el efecto letal
de la columna cautiva. En el Capítulo 11 presentamos un estas
estudio más detallado del comportamiento de estas edificaciones durante el sismo y de cómo estos factores,
nosoloinfluyeronnotablementeenlaformaenquecolapsaron,sinoquetambiénpudieronanticiparse.
Porejemplo,eledificioMiramaraparentementebienconstruido,figuras12.51y12.52,sedesplomó
Figura 12.60 U.E. Raimundo Martínez Centeno.
totalmente por efectos torsionales, en la Ciudad
de Cumaná, a unos 75 km de distancia del
epicentro, no habiéndose evidenciado daños en
ningunaedificaciónvecina.
En la población de Cariaco la unidad educativa
Raimundo Martínez Centeno sufrió el desplome
total del primer nivel, apreciándose grandes
efectos torsionales como consecuencia de la
geometría y configuración de su planta,
(módulos en forma de U). Esto puede apreciarse
ampliamente en las figuras 12.19, y 12.21 a la
12.24yenlafigura12.60mostrada.
almanperez@gmail.com 26 Mar 2017
EL TERREMOTO DE CARIACO DE 1997
VULNERABILIDAD SÍSMICA 12-31
Finalmente, las figuras 12.61 y 12.62 muestran aspectos de uno de los módulos de aulas de la unidad
educativa Valentín Valiente después del terremoto. Esta edificación, también en Cariaco, se derrumbó
completamente como consecuencia de una combinación desfavorable de mala calidad constructiva, edad de
laconstrucción,corrosión,altasaceleracionesverticalesyfundamentalmenteefectosdecolumnacautiva.
Figura 12.61 U.E. Valentín Valiente Figura 12.62 U.E. Valentín Valiente.
12.9 PERFILESLITOLÓGICOSENCARIACO
A continuación se incluyen 2 perfiles litológicos correspondientes a 2 de las innumerables perforaciones
13
que se llevaron a cabo en la población de Cariaco a escasas semanas de ocurrido el sismo . De ellos se
desprendequelacapacidaddesoportededichosdepósitosesmuybaja,(suelosblandos).
almanperez@gmail.com 26 Mar 2017
EL TERREMOTO DE CARIACO DE 1997
12-32 VULNERABILIDAD SÍSMICA
12.10 CONCLUSIONESMÁSRELEVANTES
1. El terremoto de Cariaco del 9 de julio de 1997 tuvo una magnitud M =6.8, una profundidad focal de 10
S
km.yfuelocalizadosobreelsistemadefallaElPilar-Casanay.
2. La longitud visible de fallamiento superficial fue del orden de 40 km y el desplazamiento relativo
medidoentrelasplacasdelCaribeySudamericanasuperóenalgunossitioslos40cm.
3. La información sísmica disponible hace suponer que las áreas urbanas del Estado Sucre serán
nuevamentesacudidasporsismosdestructores.
4. No se obtuvieron acelerogramas del terreno en zonas próximas al epicentro. Solamente se registraron
2 acelerogramas en la estación Corpo-Oriente, en la Ciudad de Cumaná a unos 80 km de distancia del
epicentro.
5. En la zona del epicentro todo parece indicar que la componente vertical de aceleración ha debido ser
muy alta. Las aceleraciones horizontales, por el contrario, parecieran no haber alcanzado valores
altos.Quizáspulsosaisladosdecortaduración.
6. Los efectos de la aceleración horizontal se hicieron notar a distancias superiores a los 15 km del
epicentro,amplificándoseenalgunasocasionescomoconsecuenciadelafrecuenteexistenciade
almanperez@gmail.com 26 Mar 2017
EL TERREMOTO DE CARIACO DE 1997
VULNERABILIDAD SÍSMICA 12-33
depósitosdesueloblandoalolargodelacosta.
7. Es probable que las bajas aceleraciones observadas en la población de Cariaco se deban,
fundamentalmente: 1) a unas condiciones muy particulares de suelo muy blando saturado, 2) a la
poca profundidad del hipocentro, 10 km, y 3) a un mecanismo de falla probablemente lento, aunado
quizás a la poca resistencia que ofrecieron los depósitos de suelo blando en el valle de la laguna Buena
VistaalmovimientohorizontalrelativodelasplacasdelCaribeySudamericana.
8. En este terremoto se evidenció en forma muy clara la enorme influencia que las condiciones de suelo
local ejercieron en el patrón de distribución de daños de edificaciones y viviendas y en la amplitud y
contenido de frecuencias de los movimientos del terreno registrados en la superficie. Se observó
hundimiento del terreno, licuefacción, inestabilidad del talud marino, fallamiento superficial y
efectos desfavorablesdeinteracciónsuelo-estructura.
9. En general, se observó que las estructuras flexibles tuvieron un mejor comportamiento en suelos
rígidosyviceversa.
10. La vulnerabilidad de las edificaciones se incrementó cuando la calidad constructiva, los materiales y/o
el sistema estructural constructivo era deficiente o inapropiado. En otras ocasiones se evidenció falta
de acero de refuerzo en los nodos, tal y como se ilustra en la figura 12.63. En ella se observa el colapso
parcial de la unidad educativa Pedro Arnal, ubicado en la ciudad de Cumaná, en un suelo blando, a
unos78kmalOestedelepicentro.
El cerramiento del patio central estaba conformado por cáscaras de doble curvatura (paraboloides
hiperbólicos) que se apoyaban en unas columnas cortas. Los nodos de unión entre las columnas y las
vigas de amarre no estaban confinados adecuadamente con ligaduras y estribos de refuerzo. La figura
12.64muestraotravistadelacubiertadecerramientodelpatio.
Figura 12.64 U.E. Pedro Arnal. Cumaná.
Figura 12.63 U.E. Pedro Arnal. Cumaná.
almanperez@gmail.com 26 Mar 2017
Figura 12.65 U.E. Raimundo M. Centeno.
Ejemplos de mala práctica constructiva hay muchos. En
la figura 12.65 se observan deficiencias en el refuerzo y
longitud de anclaje en los nodos de unión del machón
conlasvigasdecierredelaslosassuperioreinferior.
11. La corrosión observada en numerosas edificaciones jugó
un papel importante en el mal desempeño de las
mismas. La corrosión fué particularmente severa en la
ciudad de Cumaná y en el extremo oriental de la
Península de Araya, a unos 81 km del epicentro, zona
ésta última que sorpresivamente no sufrió daños a
consecuenciadeestesismo.
12. Se demostró fehacientemente que cuando las
edificaciones tenían irregularidades en planta, cambios
bruscos de rigidez, columnas cortas, concentración
inapropiada de núcleos rígidos o plantas bajas libres y
falta de refuerzo en los nodos, su comportamiento fue
pésimo, llegando en casos extremos a producirse el
colapso total o parcial de las mismas, aún y cuando
cumplieran con las normas vigentes de diseño
sismorresistente para la fecha de su construcción, (ver
figuras12.66y12.67).
Figura 12.66 U.E. Valentín Valiente. Efecto de
columna corta.
Figura 12.67 U.E. Valentín Valiente. Efecto
de columna corta.
EL TERREMOTO DE CARIACO DE 1997
12-34 VULNERABILIDAD SÍSMICA
almanperez@gmail.com 26 Mar 2017
12.11 BIBLIOGRAFÍASELECCIONADA
12.11.1 BibliografíaConsultada
1
Pérez, O.J., (1998), Seismological Report on the M =6.8 Strong Shock of July 9th 1997 in Cariaco, Northeastern
W
Venezuela,BulletinoftheSeismologicalSocietyofAmerica,88.
2
Molnar P. And Sykes L.R., (1969), Tectonics of the Caribbean and Middle America Regions From Focal
MechanismsandSeismicity,Geol.Soc.Am.Bull.80,1639-1684.
3
Pérez, O. y Mendoza, J., (1998), Sismicidad y Tectónica en Venezuela y Áreas Vecinas, Departamento de Física
delaTierra,No10:87-110.UniversidadSimónBolívar,RepúblicadeVenezuela.
4
Pérez O.J. and Aggarwal Y.P., (1981), Present-Day Tectonics of the Southeastern Caribbean and Northeastern
Venezuela,J.Geophysics.Res.86,10,791-10,804.
5
Russo, R.M., Speed R.C., Okal E.A., Shepherd J.B., and Rowley K.C., (1993), Seismicity and Tectonics of the
SoutheasternCaribbean,J.Geophysics.Res.,98,14,299-14,319.
6
Pérez, O.J., Bilham, R., Bendick, R., Velandia, J.R., Hernández, N., Moncayo, C., Hoyer, M. and Kozuch, M.,
(2001), Velocity Field Across the Southern Caribbean Plate Boundary and Estimates of Caribbean/South
American Plate Motion Using GPS Geodesy, 1994-2000, Geophysical Research Letters, Vol. 28. No. 15, Pages
2987-2990.
7
Grases, J., (2002), Introducción a la Evaluación de la Amenaza Sísmica en Venezuela. Acciones de Mitigación,
FundaciónPedroGrases,ConmemoracióndelTerremotoCuatricentenariodeCaracas.
8
Ortega, J.F. (1999), Cariaco, Publicación de la Fundación Juan José Aguerrevere del Colegio de Ingenieros
deVenezuela,Revista370delCIV,RepúblicaBolivarianadeVenezuela.
9
Alvarado, L., González, J., Schmitz, M., y Lüth, S., (2001), Investigaciones Sismológicas de Escala Micro y
Macro en Cariaco, Taller Internacional Estudios de Métodos y Acciones Para Contrarrestar los Efectos
ProducidosporTerremotosenCariaco,FUNVISIS,SerieTécnica1-2001.
10
González, J., (2001), Caracterización Sísmico-Geotécnica Basada en Métodos Geofísicos. Caso de Estudio la
Región de Cariaco. Estado Sucre, Tesis de Maestría en Ingeniería Estructural, Universidad Central de
Venezuela.
11
Alonso,J.L.yBermúdez,M.(1998),ElTerremotodeCariacodel9deJuliode1997.Observacióne
EL TERREMOTO DE CARIACO DE 1997
VULNERABILIDAD SÍSMICA 12-35
almanperez@gmail.com 26 Mar 2017
Interpretación de Daños. 2da.Edición. Departamento de Ciencias de la Tierra, Universidad Simón Bolívar,
RepúblicaBolivarianadeVenezuela.
12
Alonso, J.L. y Bermúdez, M., (1999), El Terremoto de Cariaco de 1997, Revista No. 370 de la Fundación Juan
JoséAguerreveredelColegiodeIngenierosdeVenezuela.
13
Herrera,C.,(1997),EstudiosdeSuelosVariosenlaPoblacióndeCariaco,Cumaná,estadoSucre.
14
Sanzonetti, E. y Ortega, J.F.. (1997), Informe Geológico Sobre la Parcela Campo Alegre, Para Nuevos
Desarrollos Habitacionales en Cariaco, Estado Sucre, Centro de Investigaciones Tecnológicas de Oriente,
CITO,RepúblicadeVenezuela.
15
Norma Venezolana COVENIN 1756:2001, (2001), Edificaciones Sismorresistentes, Caracas. República
BolivarianadeVenezuela.
16
Norma Venezolana COVENIN 1756-87, (1987), Edificaciones Antisísmicas, Ministerio del Desarrollo
Urbano,Caracas.RepúblicadeVenezuela.
17
Trifunac, M.D. and Brady, A.G. (1975), On The Correlation of Seismic Intensity With Peaks of Recorded Strong
GroundMotions,Bull.ofSeismologicalSocietyofAmerica,Vol.65,pp.129-162.
EL TERREMOTO DE CARIACO DE 1997
12-36 VULNERABILIDAD SÍSMICA
almanperez@gmail.com 26 Mar 2017
almanperez@gmail.com 26 Mar 2017
almanperez@gmail.com 26 Mar 2017
almanperez@gmail.com 26 Mar 2017
almanperez@gmail.com 26 Mar 2017
almanperez@gmail.com 26 Mar 2017
almanperez@gmail.com 26 Mar 2017
almanperez@gmail.com 26 Mar 2017
almanperez@gmail.com 26 Mar 2017
almanperez@gmail.com 26 Mar 2017
almanperez@gmail.com 26 Mar 2017
almanperez@gmail.com 26 Mar 2017
almanperez@gmail.com 26 Mar 2017
almanperez@gmail.com 26 Mar 2017
almanperez@gmail.com 26 Mar 2017
almanperez@gmail.com 26 Mar 2017
almanperez@gmail.com 26 Mar 2017
almanperez@gmail.com 26 Mar 2017
almanperez@gmail.com 26 Mar 2017
almanperez@gmail.com 26 Mar 2017
almanperez@gmail.com 26 Mar 2017
almanperez@gmail.com 26 Mar 2017
almanperez@gmail.com 26 Mar 2017
almanperez@gmail.com 26 Mar 2017

Vulnerabilidad_Sismica_de_Edificaciones_Ebook_2.pdf

  • 1.
    VULNERABILIDAD SÍSMICA DE EDIFICACIONES Ing.José Luis Alonso G. almanperez@gmail.com 26 Mar 2017
  • 2.
  • 3.
    VULNERABILIDAD SÍSMICA PAG MARKETINGSOLUCIONES C.A. Primera Edición Digital Caracas, Septiembre 2014 HECHO EL DEPÓSITO DE LEY Depósito legal Ifi2522014620726 ISBN 978-980-7658-04-1 Coordinación Miguel Ángel Álvarez Diseño y Producción Gráfica Diseño Guayaba Digital C.A. almanperez@gmail.com 26 Mar 2017
  • 4.
    VULNERABILIDAD SÍSMICA i-1 Prólogo “Laverdadnoesnuncasencilla,yraramenteespura… OSCARWILDE “…¿Cómplice? La naturaleza lasciva se deja perturbar con laceraciones disfrazadas de caricias. De rebato, enfurece. El suelo tiembla y abre fauces famélicas. El viento muerde y cocea. El agua arrasa. Devastación. Muerte. Por supuesto. En forma muy humana. La mayoría de los fallecidos son mansos, pobres, justos, puros,inocentes,pequeñitos…” C. F. P. El calificativo racional, otrora aplicado a la Mecánica Analítica, enfatizaba el hecho de que las especulaciones de ésta no se aplican inmediatamente sino a entes de razón que concibe nuestro espíritu, pero que no existen realmente en la naturaleza. Si debiéramos tener en cuenta todas las propiedades de los cuerpos, el problema más sencillo de la Mecánica presentaría una gran complicación, aun con la actual tecnología. Simplificase la proposición imaginando cuerpos ficticios que, sin diferir notablemente de las que presentan los cuerpos naturales, facilitan la solución de aquellos. A estos cuerpos hipotéticos bien definidos es a los que se aplica el cálculo; y aunque evidentemente no será la solución rigurosa del problema por resolver, podría constituir una aproximación. En diversas oportunidades hemos dicho: Supuesto existente el conocimiento necesario (recordar que la ignorancia da mucha tranquilidad), a veces es menos comprometedor dar clases de Ingeniería que ejercerla. En la cátedra, aun tratándose de un tema complicadoydifícil,seponenlasreglasdeljuego.Ydentrodeellas,lodichoesciertoycomprobable. La Mecánica aplicada a la Ingeniería Civil trata de predecir y/o describir el comportamiento o respuesta de un sistema estructural al ser solicitado. Parece sencillo. Sólo que todo es racionalizado: El sistema y las acciones son modelos matemáticos. Rigurosos dentro de su implementación, pero físicamente discutibles. El uso del computador digital obliga a la discretización: Las propiedades físicas de sus componentes son cantidades discretas y el comportamiento del sistema es descrito por ecuaciones diferenciales ordinarias o ecuaciones algebraicas. Un sistema estructural podría definirse como un sistema estable (durante su vida útil no debe sufrir cambios que perjudiquen el uso para el cual fue concebido y construido) formado por un conjunto de elementos o miembros (denominados subestructuras, cuando su forma es compleja), vinculados, entre sí y con el cuerpo tierra, por un conjunto CelsoFortoulPadrón almanperez@gmail.com 26 Mar 2017
  • 5.
    PRÓLOGO i-2 VULNERABILIDAD SÍSMICA dejuntas rígidas, en número arbitrario pero finito. Si añadimos que su configuración, en un instante dado, se considera suficientemente definida cuando se conoce la posición de las juntas, la idealización asegura la finitud de los grados de libertad de la estructura en consideración. Se formula el modelo lineal. Material elástico lineal de Hooke: Tipo Green, monoclínicos, ortotrópicos, tetragonales,…, cúbicos, isótropos. Usualmente se asume la isotropía, elástica y termodinámica. Deformaciones pequeñas y vibraciones de pequeña amplitud. Validez de la teoríadelosdesplazamientosinfinitésimos. Las ecuaciones de equilibrio, en un instante dado, pueden establecerse en la forma que tiene el sistema estructural antes de ser solicitado. Las relaciones de vínculos se expresan de una manera finita (sistemas holónomos) y con ecuaciones (vinculación bilateral) independientes del tiempo (sistemas esclerónomos). Se busca la regularidad estadística de la excitación aleatoria para posibilitar la estimación de valores promedios, posibles y probables. En las soluciones de los problemas no lineales se elude la naturaleza cualitativa que obliga al uso de métodos topológicos, cuantificándose, aproximadamente, con procedimientos iterativos equivalentesalasolucióndesucesivosproblemaslineales… Lo anterior es una elemental y resabida exposición (tal vez sin los cuestionables neologismos o barbarismos usados), efectuada para enfatizar en las muchas aproximaciones cotidianamente hechas en el ejercicio de nuestra profesión; y por otra parte, contribuir en algo con los propósitos del Autor: “… proveeraesagranfamiliadeamigosycolegasconherramientasdefácilmanejoyconunpuñadodeconceptosy lecciones básicas que faciliten el mejor entendimiento de la filosofía y metodología necesarios para detectar y mitigardeunaformaprácticaysencillalavulnerabilidadestructuraldeedificacionesubicadasenzonasdealto riesgo sísmico”. El profesor José Luís Alonso ha logrado el objetivo planteado. Su libro tiene una presentaciónrigurosa,densaeinteligentementeilustrada. Especialistas en la materia afirman que la predicción de sismos no es fiable, ni siquiera a largo plazo. Algunos han sorprendido a la comunidad científica de la región donde ocurren. Al acontecer un sismo importante los investigadores tratan de concurrir al sitio para observar y evaluar, y especialmente, aprender; conscientes, de que en las ciencias, algunas veces, “una verdad que no cambia es una mentira”. Aun en países de alto desarrollo tecnológico, las Normas referentes a la sismo resistencia de las edificaciones, han sido sustancialmente modificadas para cumplir con las conclusiones de los estudios efectuadosenlosdañosproducidosporalgunosterremotos. Al ocurrir sismos de gran intensidad probablemente pase lo que afirma Mercalli en su famosa escala: IX. Daño considerable en estructuras especialmente diseñadas… … XI. Quedan en pie muy pocas estructuras, si queda alguna… XII. Daño total… No obstante, el Ingeniero debe tratar de contribuir eficazmente en la reducción del riesgo bajo la acción de esta amenaza natural, especialmente en lo que atañe a la pérdida de vidas; siendo la vulnerabilidad estructural uno de los aspectos de su especial responsabilidad e incumbencia. Se ha observado en algunos terremotos que los edificios proyectados y construidos con adecuada tecnología, sufren daños severos en un porcentaje relativamente bajo. Si no se dispone de conocimientos y/o recursos adecuados, la prudencia aconseja disminuir la incertidumbre no usando configuraciones de comprometida forma, continuidad, relación de esbeltez, distribución de rigideces, cerramientos, etc. A manera de ejemplo, tenemos el trajinado “efecto de columna corta”, que ha producido (¿y producirá?) graves fallas en diversas edificaciones. Pareciera que el problema consiste en que el proyectista ignora su presencia; o que, inmediata o posteriormente, se construyen cerramientos, almanperez@gmail.com 26 Mar 2017
  • 6.
    considerados no estructurales¿?, pero en realidad con resistencia y rigidez de tales, que transforma una columna de longitud normal en corta. Aun siendo de conocimiento elemental, es procedente recalcar que la rigidez de un miembro estructural prismático rectilíneo, se evalúa (discretamente) con una matriz donde algunos de sus elementos son funciones del cubo de la longitud de la directriz. En síntesis, debemos de ser extremadamente cuidadosos al introducir suposiciones adicionales a las confiables hipótesis simplificativas necesarias para idealizar la realidad física con un modelo matemáticamente manejable. Preocupa pensar que, en determinados casos, hubiera sido posible atenuar o evitar los daños ocasionados porlossismos. Finalmente. Tus páginas, José Luís, tienen el aroma de Mercedes (tu compañera, mi alumna), y la sapiencia de tu padre, mi amigo, Don Vicente Alonso Fernández. Confidente de pavuras. Recuerdos. Facultad de Ciencias de nuestra querida U. C. V., Departamento de Computación bajo la batuta del inolvidable Profesor Carlos Domingo. Comenzábamos a descubrir el mundo de la computación digital electrónica. Época del lenguaje binario y las tarjetas perforadas… Gracias por conferirme el honor de prologar tu obra. Quizás mis palabras no tengan la rigurosidad de antes, pero tratan de conservar la sinceridaddesiempre. VULNERABILIDAD SÍSMICA i-3 PRÓLOGO almanperez@gmail.com 26 Mar 2017
  • 7.
  • 8.
    A la memoriade mis padres, a mi esposa Mercedes y a mis hijos… almanperez@gmail.com 26 Mar 2017
  • 9.
    ii-2 VULNERABILIDAD SÍSMICA Nuestroapacible planeta... (Foto J.L. Alonso). almanperez@gmail.com 26 Mar 2017
  • 10.
    VULNERABILIDAD SÍSMICA ii-3 Prefacio Nuestroplaneta Tierra no siempre presenta un aspecto tan apacible como el mostrado en la fotografía adjunta. En ocasiones, sin que podamos hacer algo para remediarlo, la Tierra se ve sacudida por cortos peromuydestructivoseventosnaturalesquellamamosterremotos. Un terremoto fuerte destructor es quizás uno de los eventos más aterradores y devastadores que un ser humanopuedeexperimentar. El 16 de enero de 1995, a las 5:46 a.m. hora local, un terremoto de magnitud 7.2 conocido como el terremoto de Hyogo-ken, fue particularmente implacable en la ciudad de Kobe, Japón, dejando un saldo de 5.100 muertos, más de 30.000 heridos y unas 300.000 personas sin hogar en una ciudad costera de 1.400.000 habitantes. El evento fue ocasionado por la inesperada ruptura de la falla geológica de Nojima, consideradaporloscientíficoscomounafallaquenoofrecíaningúnpeligroinminentederuptura. Ese terremoto ha sido catalogado como uno de los terremotos más destructores que hayan afectado una urbe moderna. Destruyó puentes, líneas de ferrocarril, viaductos, fábricas, comercios, edificios de vivienda, y lo peor de todo, se originaron miles de incendios, difíciles de sofocar por la ruptura de tuberías de gas, de agua y por la imposibilidad de sofocarlos a causa de la interrupción de las calles y avenidas causadasporlosescombros.Másde100.000edificacionesfuerontotalmenteconvertidasenruinas. Ya que los ingenieros y los arquitectos participan activamente en la concepción y diseño de todo tipo de obras civiles, deben durante el proceso asumir un gran número de decisiones técnicas que garanticen el buen desempeño de las estructuras ante este tipo de amenaza. Entre las decisiones relevantes cabe destacar; 1) seleccionar una forma estructural eficiente, económica y atractiva; 2) garantizar su seguridad, es decir, su resistencia y rigidez; 3) conocer en detalle las condiciones litológicas del sitio, 4) seleccionarcuidadosamentesuubicación,y5)planificar,diseñareinspeccionarsuconstrucción. En ingeniería no puede hablarse de edificaciones a prueba de terremotos como se las conoce en el argot popular,puesestoequivaldríaagarantizarquelaedificaciónnosufriráningúndañoindependientemente delamagnituddelsismoalaqueseaexpuestadurantesuvidaútil. En la práctica esto es casi imposible de lograr, básicamente porque: 1) normalmente las fuerzas internas que se generan en los miembros o elementos estructurales, causadas por las sacudidas del terreno durante almanperez@gmail.com 26 Mar 2017
  • 11.
    ii-4 VULNERABILIDAD SÍSMICA PREFACIO laacción de un terremoto fuerte sobrepasan con creces a las previstas en las normas; 2) pueden producirse inesperadamente deslizamientos y hundimientos del terreno, y en ocasiones pérdidas de la capacidad portantedel depósitodefundación,comoeselcasocuandoocurre elfenómenodelicuefacción, y 3)diseñar una edificación a prueba de terremotos, si bien es técnicamente posible, es una tarea que requiere una elevadísima inversión,que enlagranmayoría delos casos prácticos nosejustifica.Eldiseñoy construcción de centrales nucleares es uno de los pocos casos en los que se toman estas precauciones extremas. En general muchos códigos establecen que una estructura es sísmicamente aceptable cuando cumple con los siguientes requerimientos: 1) debe resistir un terremoto de pequeña magnitud sin presentar daño alguno; 2) debe resistir un terremoto moderado sin permitir daño estructural pero sí algunos daños a elementos no estructurales, y 3) debe ser capaz de resistir sin colapsar un terremoto fuerte, aun y cuando se presenten daños estructurales y daños en elementos no estructurales, garantizando, eso sí, la vida de sus ocupantes. Sin embargo, la realidad ha demostrado una y otra vez que satisfacer estos requerimientos no es tarea fácil y a veces imposible de lograr. La razón de esto radica en el hecho de que los niveles de daños así establecidos, o lo que es lo mismo, la posibilidad real de poder garantizar según un tabulador de daños preestablecido la capacidad de respuesta estructural y el desempeño o grado de reserva disponible de una edificación durante un sismo depende de un sinnúmero de variables, algunas muy difíciles de controlar, asociadas a factores de muy diversa índole, como son: la magnitud y duración del sismo, el tipo de amenazageológica,factoresdetipoestructural,arquitectónicos,constructivosysocioeconómicos. De allí que la evaluación de la vulnerabilidad sísmica de edificaciones sea un proceso complejo que varía de edificación a edificación, que incluye la tipificación, identificación, y evaluación de las áreas críticas o puntosdébilesdelasmismas. Con esto en mente, a lo largo de este libro se discuten en detalle muchos de los factores que aislada o conjuntamente contribuyen a incrementar la vulnerabilidad de las edificaciones durante la acción de un terremoto.Paraello,sehaincorporadounaseleccióndefotografíasyfigurasquepermitenenformavisual interpretartanerráticocomportamientodelasmismas. Se analizan ejemplos reales que muestran claramente la influencia negativa que han ejercido ciertas configuraciones estructurales en el pésimo desempeño de edificaciones que han sido severamente dañadas durante terremotos recientes, así como también la nefasta influencia que ejercen los cambios bruscos de rigidez, la distribución arbitraria y caprichosa de los tabiques de mampostería, la influencia de las condiciones de suelo local y la mala calidad constructiva, especialmente en áreas en las que la construcción masiva de la vivienda popular es llevada a cabo por los pobladores locales, los cuales en la mayoría de los casos no tienen el conocimiento mínimo necesario ni la supervisión técnica adecuada para realizarestetrabajoyutilizanmuchasvecesmaterialesinapropiados. Si nos basamos únicamente en el mal comportamiento sísmico que han experimentado las edificaciones en las últimas décadas parecería lógico recomendar que en zonas sísmicas las configuraciones almanperez@gmail.com 26 Mar 2017
  • 12.
    estructurales ideales debenser sencillas, regulares, continuas y simétricas, tanto en elevación como en planta. Los mismos principios deben regir en la selección de la naturaleza, configuración y ubicación de loselementosnoestructurales. Ahora bien, es un hecho real que la selección de la configuración de la edificación depende de una gran cantidad de variables adicionales que en muchos casos dominan la toma de decisiones, tales como la geología local, la topografía, las condiciones climáticas, la facilidad de acceso al sitio, los aspectos socioeconómicos, los requerimientos urbanísticos, el estilo arquitectónico de la zona, y el uso previsto paralaedificación. El progreso experimentado en las últimas décadas nos permite concluir que en aquellas zonas en las que las edificaciones han sido diseñadas, construidas y supervisadas de acuerdo a las recomendaciones normativas de los códigos, el daño ocasionado durante terremotos representa tan solo una pequeña fraccióndeldañoexperimentadoenzonasenlasquelasedificacionesnocumplenconestosrequisitos.No obstante, independientemente de los grandes avances tecnológicos alcanzados y tomando además en consideración la variedad y complejidad de las variables que entran en juego, resulta importante reconocer que, aún hoy día una gran parte del proceso del diseño de edificaciones sismorresistentes, se basaenelcriterio,experienciaysentidocomúndelprofesionalinvolucrado. Existen dos tendencias entre los ingenieros. La primera, básicamente académica, opina que la ingeniería es una rama de las matemáticas, que la convierte en un conjunto complejo de procesos matemáticos de difícil interpretación y aplicación práctica. La segunda agrupa a los ingenieros que pensamos en las matemáticas como una herramienta al servicio de la ingeniería, haciendo de ella una ciencia de aplicación práctica en la que el conocimiento, la observación, el criterio y el ingenio se combinan para construir obrasalservicioyalalcancedetodos. Este libro, no es un libro de diseño estructural. Refleja un enfoque personal y parte de la experiencia acumulada en varios años de ejercicio profesional de su autor sobre los temas relacionados con la vulnerabilidadsísmicadeedificaciones. El libro está dirigido a los profesionales de la ingeniería y de la arquitectura involucrados en el ejercicio cotidiano de la profesión no especialistas en el tema, y en especial a los estudiantes de los últimos años de la carrera universitaria con conocimientos sólidos de estática, resistencia de materiales y de álgebra matricial. Lametaportantoesproveeraesagranfamiliadeamigosycolegasconherramientasdefácilmanejo y con un puñado de conceptos y lecciones básicas que faciliten el mejor entendimiento de la filosofía y metodologíanecesariosparadetectarymitigardeunaformaprácticaysencillalavulnerabilidadestructuralde edificacionesubicadasenzonasoregionesdealtoriesgosísmico. Organizacióndellibro El libro está dividido en 12 Capítulos y 1 Apéndice. Su contenido y secuencia han sido programados partiendo de la base que el lector no está familiarizado con el tema, o en su defecto no es un especialista en VULNERABILIDAD SÍSMICA ii-5 PREFACIO almanperez@gmail.com 26 Mar 2017
  • 13.
    la materia. Sehan incluido todos aquellos temas básicos, que a juicio del autor debe conocer un ingeniero enunáreatanextensaycomplejacomolaingenieríasismorresistente. Por ejemplo, es imposible entender el comportamiento de una estructura bajo cargas sísmicas sino se tienen claros los conceptos básicos de la dinámica estructural; pero tampoco puede entenderse la dinámica estructural sino se tienen claros los conceptos básicos de grados de libertad, rigidez y del análisismatricial. Dependiendo del grado de conocimiento previo, parte del material incluido en el libro puede estudiarse en unasecuenciadiferentealaprogramadasinporelloperderlacontinuidad. Los primeros 3 capítulos cubren aspectos relacionados con ciencias de la tierra: el fenómeno sísmico, la caracterización del movimiento vibratorio, los espectros de respuesta y el efecto que las condiciones del suelolocalejercenenelcomportamientodeedificacionesdurantesismos. En el Capítulo 4 se analizan las etapas que intervienen en el proceso de análisis y diseño estructural de edificaciones.ElCapítulo5estudiaelcomportamientobásicodelosmaterialescomúnmenteutilizadosen laconstruccióndeedificaciones,talescomoelaceroyelconcretoarmado. En el Capítulo 6 se discuten aspectos estructurales relacionados con el comportamiento y diseño sismorresistente de edificaciones: tipos de sistemas estructurales, configuración, irregularidades geométricas,torsión,discontinuidadderigidez,efectodecolumnacorta,etc. El Capítulo 7 presenta tópicos relacionados con aspectos de tipo normativo. Se propone una metodología orientada al control del daño estructural relacionado con los efectos de interacción suelo-estructura. Se haceespecialénfasisenelterremotodeCaracasde1967. En el Capítulo 8 se discuten procedimientos matriciales relacionados con la evaluación de la matriz de rigidez de la estructura mediante el método de la rigidez directa. Se discute la técnica de condensación estáticaysuaplicaciónalarespuestasísmicadeedificaciones. El Capítulo 9 estudia el comportamiento de edificios con rigidez al corte. Este tipo de idealización estructural le permitirá al lector abordar en forma simplificada el tema relacionado con el análisis dinámicodeedificios,tratadoendetalleenelCapítulo10. En el Capítulo 11 se discute la aplicabilidad del método del análisis modal en la estimación de la vulnerabilidad sísmica de edificaciones y en el proceso de adecuación estructural de edificaciones sísmicamentevulnerables. ElCapítulo12estáenteramentededicadoalterremotodeCariacoocurridoel9dejuliode1997. Finalmente, el Apéndice A contiene: un listado en lenguaje QBASIC (de fácil conversión al lenguaje Visual Basic) de algunas subrutinas de soporte relacionadas con procedimientos numéricos de análisis discutidosenellibro. ii-6 VULNERABILIDAD SÍSMICA PREFACIO almanperez@gmail.com 26 Mar 2017
  • 14.
    Reconocimientos Son muy pocaslas personas que en la vida llegan a tener un Maestro. Yo he sido muy afortunado… tuve cuatro. El primero y más importante de todos mi adorado padre Vicente Alonso Fernández; luego, Celso Fortoul Padrón, ambos profesores de mi querida Universidad Central de Venezuela. Finalmente los profesores Harry Bolton Seed y Vitelmo V. Bertero de la Universidad de California, Berkeley, con quienes tuve el honor de trabajar durante mis estudios de postgrado. Todos ellos marcaron mi espíritu, me dieron suejemplo,sellaronmiformadeverlavida…mehicieronmejorpersona. Y por fin… le toca el turno a Mercedes, mi compañera del alma, también ingeniero civil, silencioso motor de esta obra. Es ella la que se llevó la peor parte: interpretar y dibujar todos los gráficos, transcribir todos los manuscritos, aguantar mi mal genio, pasar noches enteras sin dormir, y aún así, amar a este cascarrabiasenquemeheconvertido. Agradecimientos Quiero aprovechar la oportunidad para saludar y agradecer de una manera muy sincera a la Directiva de la Empresa PAG Marketing Soluciones C.A. por el continuo apoyo que me ha brindado para la realización de esta obra. Muy especialmente al ingeniero Miguel Ángel Álvarez, Jefe de Mercadeo de dicha empresa, y al ingenieroArnaldoGutiérrez. José Luis Alonso Garrido jlalonso45@gmail.com VULNERABILIDAD SÍSMICA ii-7 PREFACIO almanperez@gmail.com 26 Mar 2017
  • 15.
  • 16.
    VULNERABILIDAD SÍSMICA I PRÓLOGO PREFACIO Organizacióndellibro Reconocimientos Agradecimientos CAPÍTULO1ELEMENTOSDESIMOLOGÍAYTERREMOTOS 1.1 Introducción 1.2 DerivaContinental 1.3 EstructuraInternadelaTierra 1.4 TectónicadePlacas 1.4.1 LímitesdePlacas 1.5 Fallas 1.6 ReboteElástico 1.7 FocoyEpicentro.OndasSísmicas 1.8 Sismogramas 1.9 UbicacióndelEpicentro 1.10 ConsideracionesdeTipoPráctico 1.11 MagnitudeIntensidad 1.11.1 MagnitudLocalRichter, 1.11.2 MagnituddeOndasdeSuperficie, 1.11.3 MagnituddeOndasdeCuerpo, 1.11.4 MagnitudMomento, 1.11.5 EnergíaLiberada 1.11.6 Intensidad 1.12 PrediccióndeTerremotos 1.12.1 PredicciónaCortoPlazo 1.12.2 PrediccionesaLargoPlazo 1.13 MovimientoFuertedelTerreno 1.13.1 DuracióndelMovimientoFuerte 1.13.2 ParámetrosdeAmplituddeunAcelerograma 1.13.3 ContenidodeFrecuencias 1.14 EvaluacióndelaAmenazaydelRiesgo Contenido almanperez@gmail.com 26 Mar 2017
  • 17.
    II VULNERABILIDAD SÍSMICA 1.14.1EvaluacióndelaAmenaza 1.14.2 EvaluacióndelRiesgo 1.15 VulnerabilidadEstructural 1.16 Bibliografía Seleccionada 1.16.1 BibliografíaRecomendada 1.16.2 BibliografíaConsultada CAPÍTULO2 MOVIMIENTOVIBRATORIO.ESPECTROSELÁSTICOSDERESPUESTA 2.1 Introducción 2.2 TiposdeMovimientoVibratorio 2.3 VibraciónLibrenoAmortiguada 2.4 FrecuenciayPeríodo 2.4.1 Ejemplo 2.5 VibraciónLibreAmortiguada 2.5.1 AmortiguamientoCrítico 2.6 VibracionesForzadas 2.7 ElFenómenodeResonancia 2.8 EspectrosElásticosdeRespuesta 2.9 EspectrosNormalizadosdeAceleración 2.10 EspectroCombinadoTrilogaritmico 2.11 EjemplosdeAplicaciónEnIngeniería 2.11.1 Ejemplo1 2.11.2 Ejemplo2 2.12 BibliografíaSeleccionada 2.12.1 BibliografíaRecomendada 2.12.2 BibliografíaConsultada CAPÍTULO3 INFLUENCIADELSUELOLOCAL 3.1 Introducción 3.2 FallamientoSuperficial 3.3 DeslizamientodeTaludes 3.4 LicuefaccióndelSuelo 3.4.1 TiposdeFallasPorLicuefacción 3.5 TiposdeSuelos 3.5.1 ConsideracionesGenerales 3.5.2 TamañodelasPartículasdeSuelo 3.6 ClasificacióndeLosSuelosenZonasSísmicas 3.7 InfluenciadelasCondicionesdelSueloenelMovimientodelTerreno 3.7.1 AceleracionesPico 3.7.2 Ejemplo1 3.7.3 Ejemplo2 3.7.4 VelocidadPico 3.8 AnálisisDinámicodeDepósitos CONTENIDO almanperez@gmail.com 26 Mar 2017
  • 18.
    VULNERABILIDAD SÍSMICA III 3.9ElTerremotodeCaracas.EfectosdeInteracciónSuelo-Estructura 3.9.1 DistribucióndelDaño 3.9.2 CondicionesdelSueloLocal 3.9.3 RespuestaDinámicadelosDepósitos 3.9.4 ModelosdeInteracciónSuelo-Estructura 3.9.5 RespuestaEstructuralDuranteelTerremoto 3.9.6 ConclusionesRelevantes 3.10 InfluenciadelSueloLocalenlaFormadelEspectro 3.11 EspectrosNormalizadosPromedio 3.12 MétodoPropuestoparalaAnticipacióndeEspectrosNormalizados 3.12.1 Ejemplo3 3.12.2 Ejemplo4 3.12.3 Ejemplo5 3.13 PeríodoFundamentaldelDepósito.MétodoPropuesto 3.13.1 Ejemplo6 3.14 MicrozonificaciónSísmicadeÁreasUrbanas 3.15 CasodeInterés:ElValledeCaracas 3.16 ConsideracionesAdicionales 3.17 BibliografíaSeleccionada 3.17.1 BibliografíaRecomendada 3.17.2 BibliografíaConsultada CAPÍTULO4 FUNDAMENTOSDELANÁLISISYDISEÑOESTRUCTURAL 4.1 Introducción 4.2 ProcesodelAnálisisyDiseñoEstructural 4.3 IdentificacióndelasCargasoAcciones 4.3.1 CargasEstáticasyCargasDinámicas 4.4 ClasificacióndelasCargasenEdificaciones 4.4.1 CargasMuertasoAccionesPermanentesenEdificaciones 4.4.2 CargasoAccionesVariablesEnEdificaciones 4.4.3 CargasoAccionesAccidentales 4.4.4 AccionesExtraordinarias 4.5 MétodosdeDiseñoEstructural 4.5.1 DiseñoporEsfuerzosPermisibles 4.5.2 DiseñoporEstadosLímites 4.6 SolicitacionesparaelEstadoLímitedeAgotamientoResistente 4.6.1 EstructurasdeAcero 4.6.2 EstructurasdeConcretoArmado 4.7 FactoresdeMinoracióndelaResistencia 4.8 Ejemplo 4.9 LaSeguridad.AspectoFundamental 4.10 ComentariosAdicionales 4.11 Bibliografía Seleccionada CONTENIDO almanperez@gmail.com 26 Mar 2017
  • 19.
    IV VULNERABILIDAD SÍSMICA 4.11.1BibliografíaRecomendada 4.11.2 BibliografíaConsultada CAPÍTULO5 MATERIALES.COMPORTAMIENTOBÁSICO 5.1 Introducción 5.2 MaterialesElásticosynoLinealmenteElásticos 5.3 PropiedadesMecánicasdeLosMateriales 5.4 ComportamientodelAcero 5.5 DiagramasdeCargayDescarga 5.5.1 DiagramasIdealizadosdeEsfuerzo-Deformación 5.5.2 ComportamientoHisteréticodelAcero 5.6 AcerosEstructurales 5.7 PerfilesEstructuralesComerciales 5.8 ConexionesMetálicas.AspectosBásicos 5.8.1 TiposdeConexiones 5.9 DesempeñoSísmicodeConexionesMetálicas 5.10 PropiedadesdelConcreto 5.10.1 MódulodeElasticidad 5.10.2 MódulodeCorte 5.10.3 ResistenciaalaTracción 5.10.4 FluenciadelConcreto 5.10.5 Retracción 5.10.6 FibrasdeRefuerzo 5.11 ConcretoReforzado 5.11.1 VentajasdelConcretoReforzado 5.11.2 DesventajasdelConcretoReforzado 5.12 Hipótesis BásicasdelConcretoReforzado 5.13 ComportamientoAxialdeColumnas 5.13.1 Ejemplo 5.14 ModosdeFalladeVigasSometidasaFlexión 5.14.1 MododeFalla1:VigaSobrereforzada 5.14.2 MododeFalla2:VigaSubreforzada 5.14.3 AceroMínimo.ControldeFallaFrágil. 5.14.4 MododeFallaBalanceada 5.15 BibliografíaSeleccionada 5.15.1 BibliografíaRecomendada 5.15.2 BibliografíaConsultada CAPÍTULO6 CONSIDERACIONESESTRUCTURALESPARAELDISEÑOSISMORRESISTENTE 6.1 Introducción 6.2 IncertidumbreenelDesempeñoEstructural 6.2.1 IncertidumbredeTipoSísmico 6.2.2 IncertidumbredeTipoGeotécnico CONTENIDO almanperez@gmail.com 26 Mar 2017
  • 20.
    CONTENIDO VULNERABILIDAD SÍSMICA V 6.2.3IncertidumbredeTipoArquitectónico 6.3 SistemasEstructurales 6.3.1 SistemasparaResistirCargasVerticales 6.3.2 SistemasparaResistirFuerzasLaterales 6.4 RigidezRelativa 6.5 FactorCostoporMetroCuadrado 6.6 ConfiguracióndelEdificio 6.7 Torsión 6.8 IrregularidadTorsional 6.9 TorsiónAccidental 6.9.1 ComentariosAdicionalesSobrelaTorsión 6.10 IrregularidadenPlanta 6.10.1 EntrantesySalientes 6.10.2 DiscontinuidaddelDiafragma 6.10.3 EdificacionesconSistemasPortantesNo-Paralelos 6.11 IrregularidadVerticaldeResistenciayRigidez 6.11.1 DiscontinuidadenEjesdeColumnas 6.11.2 PisoBlando 6.11.3 IrregularidadVerticalenlaDistribucióndelasMasas 6.11.4 IrregularidadGeométricaVertical 6.12 EfectodeColumnaCorta 6.13 Colindancia 6.14 RecomendacionesdeTipoPráctico 6.15 ConsideracionesAdicionales 6.15.1 ArquitecturaeIngeniería 6.15.2 UtilizacióndePanelesLivianos 6.16 EstructurasPrefabricadas 6.17 EstabilidadEstructural 6.18 Bibliografá Seleccionada 6.18.1 BibliografíaRecomendada 6.18.2 BibliografíaConsultada CAPÍTULO7 CONSIDERACIONESNORMATIVASADICIONALES 7.1 Introducción 7.2 AnticipacióndeFormasEspectralesElásticasdeRespuesta 7.3 EspectrosdeDiseño 7.4 MétodosdeAnálisisDinámico 7.4.1 MétodoEstáticoEquivalente 7.4.2 AnálisisEspectral 7.5 FactordeModificacióndeRespuestaR 7.6 Deriva 7.6.1 EfectoP-delta 7.6.2 NecesidaddelControldelaDeriva almanperez@gmail.com 26 Mar 2017
  • 21.
    VI VULNERABILIDAD SÍSMICA 7.7CoeficientesdeCorteBasalNormativos 7.8 CasoEspecial:ElTerremotodeCaracasde1967 7.9 IntroducciónalConceptodeÍndicedeDaños 7.10 Metodología Propuesta para El Control de Daños Relacionados con los Efectos de InteracciónSuelo-Estructura 7.10.1 CasodeInterés 7.11 TheBigOne 7.11.1 LaCiudaddeCaracas 7.12 AceleraciónenlaSuperficiedelValledeCaracas 7.12.1 Ejemplo1 7.12.2 Ejemplo2 7.13 EspectrosdeAceleración.SuelosS1yS2 7.13.1 Ejemplo3 7.13.2 Ejemplo4 7.13.3 Ejemplo5 7.14 EspectrosdeAceleración.SuelosBlandos. 7.14.1 Ejemplo6 7.15 CoeficientesdeCorteBasalPropuestos 7.15.1 Ejemplo7 7.15.2 Ejemplo8 7.15.3 Ejemplo9 7.16 ConsideracionesAdicionales 7.16.1 ComentariosSobrelosSuelosBlandos 7.16.2 FachadasdeVidrio 7.17 Bibliografía Seleccionada 7.17.1 BibliografíaRecomendada 7.17.2 BibliografíaConsultada CAPÍTULO8 INTRODUCCIÓNALANÁLISISMATRICIALDEESTRUCTURAS 8.1 Introducción 8.2 PrincipiosBásicos 8.3 MétododeAnálisislaRígidez 8.4 GradosdeLibertad 8.5 ModeloAnalítico 8.6 SistemaCoordenadoGlobal 8.7 SistemaCoordenadoLocal 8.8 IntroducciónalCálculodeDeflexiones 8.8.1 Ejemplo1 8.8.2 Ejemplo2 8.9 ElementoEstructuralBásico 8.10 GeneracióndelaMatrizdeRigidezBásica 8.11 MatrizdeRigidezdelaEstructura 8.12 TransformacionesdeDesplazamiento.MétodoEstándar CONTENIDO almanperez@gmail.com 26 Mar 2017
  • 22.
    VULNERABILIDAD SÍSMICA VII 8.12.1Ejemplo 8.13 MétododelaRigidezDirecta 8.14 MiembrosdeArmadurasPlanas 8.15 VigasconRigidezaFlexión 8.16 EnsamblajedelaMatrizdeRigidezTotal 8.16.1 Ejemplo1 8.16.2 Ejemplo2 8.16.3 Ejemplo3 8.17 RestriccionesenlosApoyos.FormulaciónMatricial 8.18 CondensaciónEstática.CasoSísmico 8.19 CargasAplicadasenlosMiembros 8.19.1 EstructuraPrimaria 8.19.2 EstructuraComplementaria 8.19.3 Ejemplo4 8.20 ProgramaGauss3 8.21 BibliografíaSeleccionada 8.21.1 BibliografíaRecomendada 8.21.2 BibliografíaConsultada CAPÍTULO9 EDIFICIOSCONRIGIDEZALCORTE 9.1 Introducción 9.2 EdificiosconRigidezalCorte 9.3 GeneracióndelaMatrizdeRigidez 9.4 Ejemplos 9.4.1 Ejemplo1 9.4.2 Ejemplo2 9.5 MétodoSísmicoEstáticoEquivalente. 9.6 PantallasdeCorte 9.6.1 Ejemplo3 9.7 BibliografíaSeleccionada 9.7.1 BibliografíaRecomendada 9.7.2 BibliografíaConsultada CAPÍTULO10 INTRODUCCIÓNALANÁLISISDINÁMICODEEDIFICIOS 10.1 Introducción 10.2 AnálisisEstático-vs-AnálisisDinámico 10.3 MétodosdeAnálisisDinámicodeEstructuras 10.4 SistemasdeMasasConcentradas 10.5 DesplazamientosGeneralizados 10.6 SistemasGeneralizadosde1GradodeLibertad 10.6.1 CasoSísmico 10.6.2 ResumendelMétodo 10.6.3 Ejemplo1 CONTENIDO almanperez@gmail.com 26 Mar 2017
  • 23.
    VIII VULNERABILIDAD SÍSMICA 10.6.4ComentariosAdicionales 10.7 AnálisisDinámicodeSistemasdeMúltiplesGradosdeLibertad 10.8 AnálisisdeFrecuencias 10.9 MasaEfectivaModal 10.10 ElMétododeHolzer 10.10.1 Ejemplo2 10.11 ElMétododeTransferencia 10.11.1 Ejemplo3 10.12 ProgramaUSB103.MétododeTransferencia 10.13 EjemplosdeAplicaciónMedianteelComputador 10.13.1 Ejemplo4 10.13.2 Ejemplo5:PisoBlando 10.14 MétodoGráficoparalaDeterminacióndePeríodos 10.14.1 Ejemplo6 10.15 ComentariosAdicionales 10.16 RespuestaSísmicadeSistemasdeMúltiplesGradosdeLibertad 10.17 RespuestaModal 10.17.1 VectorDesplazamientoRelativo 10.17.2 VectordeFuerzasElásticas 10.17.3 VectordeFuerzasdeCorte 10.17.4 FuerzadeCorteBasal 10.17.5 FactordeParticipaciónModal 10.18 AnálisisdeRespuestaEspectral 10.18.1 ValoresMáximosdeRespuestaEspectral 10.18.2 CombinaciónModal 10.19 AplicacionesPrácticasdelMétodo 10.19.1 ConclusionesdeInterés 10.20 ComentariosFinales 10.21 BibliografíaSeleccionada 10.21.1 BibliografíaRecomendada 10.21.2 BibliografíaConsultada CAPÍTULO11 ESTIMACIÓNDELAVULNERABILIDADSÍSMICAMEDIANTEELUSODELANÁLISISMODAL 11.1 Introducción 11.2 EntrepisoBlando 11.3 EfectodePlantaIrregular.Torsión 11.4 DiscontinuidaddeRigidez 11.5 EfectodeColumnaCorta 11.6 InfluenciadelaTabiquería 11.7 AplicaciónalaAdecuaciónEstructuraldeEdificaciones 11.8 AdecuaciónEstructuraldelaUnidadEducativalasMercedes 11.8.1 Antecedentes 11.8.2 Análisis,DiseñoyConstruccióndelaSolucióndeReforzamiento CONTENIDO almanperez@gmail.com 26 Mar 2017
  • 24.
    VULNERABILIDAD SÍSMICA IX 11.9AdecuaciónEstructuraldelaAduanaInglesa 11.9.1 Antecedentes 11.9.2 LevantamientoEstructuraldelaEdificaciónExistente 11.9.3 AnálisisEstructuraldelaEdificaciónExistente 11.9.4 AnálisisyDiseñoEstructuraldelaSolucióndeReforzamiento 11.10 TécnicasdeAdecuaciónEstructuralUtilizadas 11.11 MaterialesUtilizadosenelReforzamientoEstructural 11.12 ConsideracionesAdicionales 11.13 BibliografíaSeleccionada 11.13.1 BibliografíaRecomendada 11.13.2 BibliografíaConsultada CAPÍTULO12 TERREMOTODECARIACODE1997 12.1 Introducción 12.2 SismicidaddelEstadoSucre. 12.3 Cariaco:AspectosGeomorfológicosySísmicos 12.3.1 AspectosGeomorfológicos 12.3.2 ResultadosdeEstudiosSísmicos 12.3.3 InterpretacióndeEstosEstudios 12.4 FallamientoSuperficial 12.5 InfluenciadelaAmplituddelaAceleraciónenLosDaños 12.5.1 ZonaEpicentral:lasManoasyCariaco 12.5.2 Campoma,SanAntoniodelGolfoyCumaná 12.6 ComentariosAdicionales 12.7 HundimientoyLicuefacción 12.8 RespuestaEstructural 12.8.1 EfectosdeInteracciónSuelo-Estructura 12.8.2 ColindanciadeEdificaciones 12.8.3 DefectosConstructivos 12.8.4 EfectosTorsionalesyCambiosdeRigidez 12.9 PerfilesLitológicosenCariaco 12.10 ConclusionesMásRelevantes 12.11 BibliografíaSeleccionada 12.11.1 BibliografíaConsultada APÉNDICEA LISTADODEPROGRAMAS A.1 ProgramaGAUSS3 ResolucióndeSistemasdeEcuacionesLinealesSimétricos A.2 ProgramaUSB07C CálculodelaRigidezdePisoenEdificiosconRigidezalCorte A.3 ProgramaUSB103 CálculodeAutovaloresMedianteelMétododeTransferencia CONTENIDO almanperez@gmail.com 26 Mar 2017
  • 25.
  • 26.
    Elementos de Sismología y Terremotos 1.1 Introducción 1.2 DerivaContinental 1.3 Estructura Interna de la Tierra 1.4 Tectónica de Placas 1.5 Fallas 1.6 Rebote Elástico 1.7 Foco y Epicentro. Ondas Sísmicas 1.8 Sismogramas 1.9 Ubicación del Epicentro 1.10 Consideraciones de Tipo Práctico 1.11 Magnitud e Intensidad 1.12 Predicción de Terremotos 1.13 Movimiento Fuerte del Terreno 1.14 Evaluación de la Amenaza y del Riesgo 1.15 Vulnerabilidad Estructural 1.16 Bibliografía Seleccionada 1 almanperez@gmail.com 26 Mar 2017
  • 27.
    ELEMENTOS DE SIMOLOGÍAY TERREMOTOS 1-2 VULNERABILIDAD SÍSMICA Campoma. Terremoto de Cariaco, 1997. Traza de la falla. (Foto J.L. Alonso). almanperez@gmail.com 26 Mar 2017
  • 28.
    VULNERABILIDAD SÍSMICA 1-3 1.1INTRODUCCIÓN Es bien sabido que un gran porcentaje de la población de nuestro planeta está ubicado en zonas sometidas a la acción de un diverso número de amenazas naturales, que aunadas al alto grado de vulnerabilidad de sus construcciones y al consiguiente elevado costo del daño ocasionado, las convierten en zonas o regionesdealtoriesgo. Entre las amenazas naturales que más afectan las edificaciones caben destacar los terremotos, las erupciones volcánicas, el deslizamiento de taludes, las avalanchas, las inundaciones y los deslaves. De todasestas,laamenazasísmicaeslaqueocupaelcentrodeinterésdeesteCapítulo. Reciben el nombre de amenaza sísmica, aquellas amenazas de tipo geológico que están directamente asociadas a la acción de terremotos. Entre las amenazas sísmicas podemos citar: la amplitud y duración de las sacudidas fuertes del terreno, la aceleración en la superficie, el fallamiento y ruptura superficial, la inestabilidad y deslizamiento de taludes, la licuefacción, los maremotos y cualquier otro fenómeno físico asociadoocausadoporlossismos. En este Capítulo se discuten temas básicos de la sismología relacionados con la deriva continental, tectónica de placas, tipos de fallas, tipos de ondas, sismogramas, ubicación de epicentros, magnitud, intensidad y acelerogramas, conceptos éstos fundamentales para el entendimiento del fenómeno sísmico ydesusefectosenedificaciones. 1 ElementosdeSimologíayTerremotos almanperez@gmail.com 26 Mar 2017
  • 29.
    1.2 DERIVACONTINENTAL Los continentes,al igual que los océanos, no son unidades estáticas de la superficie terrestre. Su ubicación havariadonotablementealolargodelahistoriageológicadelatierra. Hoy día, muchos geólogos parecen estar de acuerdo con la hipótesis que los continentes actuales proceden de una masa continental única existente en el período precámbrico a la que denominan Pangea cuya fragmentación produjo unidades menores que sufrieron grandes desplazamientos hasta alcanzar su posiciónactual,dandoorigenaloscontinentes,talycomosemuestraenlafigura1.1. 1-4 VULNERABILIDAD SÍSMICA Pangea hace 270 millones de años Hace 150 millones de años Hace 1 millón de años (b) (c) (a) 1,2 3 Figura 1.1 Deriva Continental según Wegener , (adaptado de Verney, 1979 ). ELEMENTOS DE SIMOLOGÍA Y TERREMOTOS almanperez@gmail.com 26 Mar 2017
  • 30.
    VULNERABILIDAD SÍSMICA 1-5 Laprimera teoría sobre la fragmentación y separación de los continentes que aportaba argumentos y 1 pruebasgeológicasfueenunciadaporelgeofísicoalemánA.Wegener . La teoría Wegener, denominada también de la teoríadeladerivacontinental, suscitó grandes controversias, pues si bien hoy puede afirmarse que, aunque correcta en su idea central, no explicaba de manera satisfactorialascausasdelafragmentacióndeloscontinentesysuposteriorseparación. En la década de los años cuarenta y principios de los cincuenta del siglo XX se desarrolló la técnica geofísica denominada paleomagnetismo. Mediante esta técnica fue posible establecer la posición relativa de los polos a través del tiempo, y en general se pudo demostrar que los polos han variado su posición con respectoalejederotacióndelatierrayademás,queloscontinentessehandesplazadoentresí. Conrespectoaladerivacontinental,elpaleomagnetismopermitiócomprobarlossiguienteseventos: • Pangea existió como una unidad desde el período Paleozoico hasta fines del Triásico. Durante este intervalo de tiempo geológico, el cual comprende aproximadamente 300 millones de años, el Polo Sur migróatravésdeÁfricadelSurylaAntártida,porunadistanciaangularde90°. • Pangea comenzó a desintegrarse a finales del Triásico, cuando América del Norte se separó del noroeste de África y la fase más intensa de dispersión de los continentes se efectuó durante el MesozoicoyelTerciario. 1.3 ESTRUCTURAINTERNADELATIERRA 4 La figura 1.2 muestra una visión de la estructura en capas de la Tierra . La corteza y el manto superior constituyen la capa externa de la Tierra y forman un nivel relativamente rígido y frío que exhibe un comportamiento frágil. Recibe el nombre de litosfera (esfera de roca). Su espesor medio es de unos 100 km pudiendoalcanzarenalgunoslugares250kmomás. ELEMENTOS DE SIMOLOGÍA Y TERREMOTOS Manto Inferior Manto Superior Núcleo interior Núcleo exterior Convección km Placa tectónica Zona divergente Borde en zona de subducción Manto sólido 6386 km 2900 km 2270 km 1216 Figura 1.2 Corte de la Tierra mostrando su división en capas, las corrientes de convección, la convergencia (subducción) y la divergencia de las placas continentales de la corteza 4 (adaptado de Noson et al) almanperez@gmail.com 26 Mar 2017
  • 31.
    1-6 VULNERABILIDAD SÍSMICA LacortezaeslacaparígidadelaTierra.Sedivideencortezaoceánicaconungrosorquevaríaentre3y15km (compuestabásicamente por rocas ígneas), y en corteza continental, debajo de algunos cinturones montañososcuyogrosorpuedealcanzarlos70km. Por debajo de la litosfera hasta una profundidad de unos 660 km se observa una capa blanda, relativamente plástica situada en el manto superior que se conoce como astenosfera (esfera débil). Esta zona,bastantedúctil,permiteelmovimientorelativodelalitosferaconrespectoalaastenosfera. El manto, con un espesor de unos 2900 km constituye más del 80% del volumen de la Tierra. Para efectos de la transmisión de las ondas sísmicas se comporta como un sólido. Sin embargo, las rocas que conforman el manto son capaces de fluir muy lentamente. Se divide en manto superior (e » 660 km) y en mantoinferioromesosfera(e» 2240km). El núcleo está compuesto fundamentalmente de hierro. Se divide en dos: el núcleo interno (roca) y el núcleo externo (líquido). La rotación de la Tierra origina dentro del núcleo externo una circulación de fluidoquegeneraelcampomagnéticoennuestroplaneta. 1.4 TECTÓNICADEPLACAS Durante las décadas de los años cincuenta y sesenta, los grandes avances tecnológicos permitieron cartografiar en detalle el suelo oceánico. Estos estudios pusieron en evidencia la existencia de dorsales oceánicas que se caracterizan por un intenso volcanismo y por la presencia de actividad tectónica a grandesprofundidades. La interpretación y síntesis de los datos obtenidos a partir de numerosos programas de investigación oceanográfica llevados a cabo durante las últimas décadas, ha permitido elaborar una teoría orogénica consistenteconocidaconelnombredetectónicadeplacasotectónicaglobal. La tectónica de placas permite explicar el movimiento observado en la litosfera terrestre por medio de los mecanismos de subducción y de expansión del fondo oceánico. Estos mecanismos generan los continentesylascuencasoceánicas. Recordemos que la litosfera es la capa externa rígida de la tierra. Está dividida en numerosos fragmentos denominados placas que están en constante movimiento, y cuyas formas y tamaño cambian continuamente. 5 Lacortezadelatierraestádivididaen7placascontinentalesyen14placasdetamañointermedio .Así,las placas Africana, Sudamericana, Norteamericana, Euroasiática, Indo-Australiana, la placa Antártica y la placa del Pacífico son las continentales. Las placas del Caribe, Nazca, Cocos, etc., son algunas de las placas detamañointermedio.Lafigura1.3muestraladistribuciónespacialdeestasplacas. ELEMENTOS DE SIMOLOGÍA Y TERREMOTOS almanperez@gmail.com 26 Mar 2017
  • 32.
    VULNERABILIDAD SÍSMICA 1-7 Lasdeformaciones relativas que tienen lugar en las zonas de contacto de las placas ocurren en franjas relativamente estrechas, cercanas a sus bordes, pudiendo ocurrir lentamente en forma continua o brusca- mente en forma de terremotos (deformación sísmica). Ya que la deformación ocurre predominantemente en los bordes o linderos entre las placas es de esperarse que la ubicación de los terremotos se concentre en las proximidadesdelosbordesdelasplacas,talycomoseilustraenlafigura1.4. ELEMENTOS DE SIMOLOGÍA Y TERREMOTOS Figura 4.2 Clasificación de las cargas según su tipo y duración. 6 7 Figura 1.3 Placas tectónicas en su configuración actual, (tomado de Keller E.A. ; basado en Chistopherson, R.W. ). Figura 1.4 Actividad sísmica global. Observe que la ubicación de los epicentros coincide en su gran mayoría con 6 8 los bordes entre placas, (tomado de Keller E.A. ; basado en Hamblin, W.K. ). (a) (b) almanperez@gmail.com 26 Mar 2017
  • 33.
    1.4.1 LímitesdePlacas Existen 3tipos de límites o bordes de placas plenamente identificados, cuyas características influyen directamenteenlanaturalezadelossismosqueocurrenensuszonasdecontacto.Sonellos: 1. LímitesDivergentes Este tipo de borde se produce fundamentalmente en las dorsales oceánicas. A medida que las placas se separan, fenómeno también conocido como expansión del fondo oceánico, las fracturas creadas se rellenan con roca fundida que sube desde la astenosfera inferior ocasionando el ascenso del fondo oceánico en 4,9 estaszonas.Lasfiguras1.2y1.5muestranestefenómeno . 2. LímitesdeFallasdeTransformación Estetipodefallatienelugarenelbordededosplacasquesedeslizanunaconrespectoalaotrasindestruir litosfera antigua ni crear litosfera nueva. La dirección de estas fallas es paralela al movimiento de las placas,(figura1.5). Una gran mayoría de las fallas de transformación se ubica a lo largo de las dorsales centro-oceánicas, mientras que algunas otras atraviesan los continentes. La falla de San Andrés en California (figura 1.6) así comolafalladeBoconóenLosAndesvenezolanossonejemplosdeestetipodefalla. La mayoría de los terremotos asociados a los límites divergentes y de transformación son terremotos poco profundos,yseindicanenlafigura1.5conunaequis. 1-8 VULNERABILIDAD SÍSMICA ELEMENTOS DE SIMOLOGÍA Y TERREMOTOS Figura 1.5 Fuentes de sismos asociados con dos tipos de límites o bordes de placa: a) divergentes y b) de transformación, 9 10 (tomado de Bolt, B.A. ; fuente: Press y Sievers ). Figura 1.6 Falla de San Andrés, 9 California. (Foto Shuterland ). almanperez@gmail.com 26 Mar 2017
  • 34.
    VULNERABILIDAD SÍSMICA 1-9 3.Límites de Subducción También llamado borde convergente, es un borde en el cual dos placas se juntan en forma tal que una de las placasdelalitosferaseconsumeenelmantoamedidaquedesciendepordebajodelaotra. Ya que el tamaño de la Tierra permanece constante, la creación de un nuevo material de placa que tiene lugar en los bordes de placas divergentes debe balancearse por la desaparición del material de placa que tiene lugar en las zonas de subducción. La figura 1.7 muestra este tipo de borde de placa y la ubicación de sismos superficiales (marcados con equis) y de sismos profundos (marcados con círculos) que tienen lugar enlasuperficieinclinadaqueseincrustapordebajodeunacordilleramontañosa. Figura 1.7 Ubicación de sismos superficiales (x) y profundos (círculos) en zonas de subducción, 9 10 (tomado de Bolt, B.A. ; fuente: Press y Sievers ). Este tipo de borde se observa en las costas occidentales de Chile, México, Centroamérica, y al Sur de la cadena de las Islas Aleutianas en Alaska. Los terremotos en los bordes de subducción se generan en el planoinclinadoconocidocomoZonadeBenioff. En algunas ocasiones, cuando dos placas continentales se mueven una con respecto a la otra, se produce una colisión continental que da origen a la formación de cordilleras montañosas. Así por ejemplo, la cordillera del Himalaya se formó en una serie de etapas al colisionar frontalmente la placa Indo- Australiana con la placa Euroasiática. Algo similar está ocurriendo en la colisión continental entre las placasdeÁfricayEuroasiática,dandocomoresultadolareducciónactualdelMarMediterráneo. ELEMENTOS DE SIMOLOGÍA Y TERREMOTOS almanperez@gmail.com 26 Mar 2017
  • 35.
    1-10 VULNERABILIDAD SÍSMICA 1.5FALLAS Así como la teoría de la tectónica de placas clasifica a escala continental los movimientos relativos entre ellas de acuerdo a uno de los tipos de límites o bordes de placa recién definidos, a menor escala el movimientoenunazonapuntualpuedesermuycomplicado. A nivel local, el movimiento entre dos porciones de la corteza de la Tierra suele ocurrir a lo largo de algún desplazamiento horizontal ya existente o quizás a lo largo de distintas estructuras geológicas de la cortezaconocidascomofallas. Unafallasedefinecomo elplanoderoturaenunamasarocosaalolargodelacualseproducemovimiento, (verfigura1.8). La longitud de las fallas puede variar desde unos pocos metros hasta varios cientos de kilómetros que se extiendenalolargodelasuperficiedelaTierrahastaprofundidadesquepuedenalcanzardecenasdekilómetros. El ancho en las zonas de falla puede tener varios kilómetros, siendo a menudo más fáciles de identificar a partirdefotografíasaéreasqueaniveldelsuelo. Su presencia en algunas ocasiones puede detectarse a simple vista y se refleja fácilmente en la topografía superficial,(geomorfología).Enotrasocasiones,supresenciaesmuydifícildedetectar. La presencia de una falla no necesariamente implica que la misma sea sísmicamente activa. Es decir, la falla puede tener lugar por infinidad de causas y ser sísmicamente inactiva. En otras ocasiones, la no presencia de la traza superficial de una falla no implica por ello que no pueda generar un sismo. De hecho, enlamayoríadeloseventossísmicos,larupturadelasfallasnosehacevisibleenlasuperficiedelaTierra. Los movimientos repentinos que tienen lugar a lo largo de las fallas son la causa de la mayoría de los terremotos. Dependiendo de su geometría y de la dirección de su movimiento relativo, los geólogos clasificanlasfallasen:fallasnormales,fallasinversasyfallasdedesplazamientohorizontal,(figura1.8). El buzamiento de una falla (en inglés dip) es el ángulo de inclinación de una capa de roca o de una superficie de falla medido desde la horizontal. El rumbo, (en inglés strike), es la dirección de la línea de falla en la superficierelativaalNorte,(verfigura1.8a). Una falla de desplazamiento horizontal o falla transcurrente (en inglés strike-slip fault) involucra desplazamientos laterales de roca en la dirección paralela a su rumbo. Las fallas transcurrentes pueden tenerunrumbolateralizquierdo(eninglésleft-lateralstrikeslipfault)mostradaenlafigura1.8d,otenerun rumbolateralderecho(eninglésright-lateralstrikeslipfault)nomostradaenlafigura1.8. La figura 1.8b muestra una falla normal (en inglés normal fault), en la cual la roca ubicada por encima del planodefallainclinadosedeslizahaciaabajoenrelaciónalarocasituadapordebajo,quelesirvedesoporte. ELEMENTOS DE SIMOLOGÍA Y TERREMOTOS almanperez@gmail.com 26 Mar 2017
  • 36.
    VULNERABILIDAD SÍSMICA 1-11 Lafigura 1.8c representa una falla inversa (en inglés reverse fault), en la cual el material situado encima del planodefallaobloquedetechoasciendeconrespectoalmaterialsituadodebajoobloquedemuro. Finalmente las figuras 1.8e y 1.8f representan fallas oblicuas, que son aquellas donde la falla experimenta movimiento vertical y horizontal combinados. En los ejemplos mostrados, todas las fallas son de rumbo lateralizquierdo. Los terremotos de San Francisco en 1971 y de Northridge en 1994 fueron ocasionados por fallas inversas (verfiguras1.8cy1.9)cuyatrazanoafloróalasuperficie(fallaciega).Enamboscasoselbloquedeltechose levantóbruscamenteenladirecciónverticalcausandofuertesmovimientosdelterrenoenesadirección. ELEMENTOS DE SIMOLOGÍA Y TERREMOTOS 11 Figura 1.8 Clasificación de las fallas de acuerdo a su geometría, (adaptado de Bolt, B.A. ). (b) Falla normal (c) Falla inversa (e) Falla normal lateral izquierda (d) Falla lateral izquierda Hastial (Muro) Bloque colgante (Techo) Traza de falla b = buzamiento (a) b (f) Falla inversa lateral izquierda almanperez@gmail.com 26 Mar 2017
  • 37.
    1-12 VULNERABILIDAD SÍSMICA Eldaño observado en el terremoto de Northridge fue superior al causado por el terremoto de San Fernando, a pesar de que ambos terremotos tuvieron una magnitud Richter igual a 6.7. En el caso de Northridge, el foco fue localizado debajo de la ciudad, mientras que en el sismo de San Fernando, el foco estuvomásalejadoyubicadopordebajodelbloquedemontañasvecino,(versección1.7). 1.6 REBOTE ELÁSTICO Las placas de la Tierra están en continuo movimiento. A medida que el movimiento relativo entre ellas tiene lugar, una gran cantidad de energía elástica de deformación se acumula en los materiales que conforman sus bordes, aumentando paulatinamente los esfuerzos de corte en los planos de falla que separanlasplacas. Cuando el esfuerzo de corte sobrepasa la capacidad de resistencia al corte de la roca en el plano de falla, la roca falla y la energía acumulada es entonces liberada. Los efectos de esta ruptura dependen de la naturalezaycaracterísticasdelasrocasqueconformanlasuperficiedefalla. Por ejemplo, si la roca es débil y dúctil la energía de deformación acumulada será liberada lentamente y no se traducirá su efecto en un terremoto. Por el contrario, si la roca es fuerte y frágil, la ruptura ocurrirá en forma brusca y la energía se liberará explosivamente en forma calórica o en forma de ondas vibratorias quedanorigenalosterremotos. Este deslizamiento repentino de los bloques de falla permite que la roca deformada vuelva a su forma 13 original. La teoría del rebote elástico describe este proceso sucesivo de creación y liberación de energía de deformaciónenlarocaadyacentealasfallas. La figura 1.10 ilustra gráficamente este fenómeno. En ella se muestra la similitud del fenómeno real con el 14 comportamientodeunabarrademaderadúctilyfrágil . El desplazamiento relativo total de las placas es igual a la suma de los desplazamientos parciales observados según el rumbo de la falla, más la de los desplazamientos ocasionados por el alabeo o comba producidosporladistorsióndelasmárgenesdelasplacasenlasproximidadesalafalla. ELEMENTOS DE SIMOLOGÍA Y TERREMOTOS Figura 1.9 Terremoto de Northridge del 17 de enero de 1994, (adaptado 12 de Strahler y Strahler ). NORTE SUR Northridge Foco Falla Compresión Aluvión Falla ciega Bloque de montañas almanperez@gmail.com 26 Mar 2017
  • 38.
    VULNERABILIDAD SÍSMICA 1-13 Enresumen, la gran mayoría de los terremotos se produce por la liberación repentina de energía elástica dedeformaciónacumuladaenlarocaquehasidosometidaagrandesesfuerzos. Conviene destacar que el fenómeno no es tan simple como el modelo parece indicar. Las fallas no son uniformes geométricamente así como tampoco lo son las propiedades de los materiales que las conforman,pudiendoexistirzonasfuertesyzonasdébilesenlasuperficiedelafalla. Esto trae como consecuencia que cada segmento de falla exhiba un comportamiento diferente al resto de los demás. Por ejemplo, algunos segmentos del sistema de fallas de San Andrés, en el estado de California, se desplazan en forma lenta y gradual dando como resultado un movimiento conocido como fallamiento cedente (en inglés fault creep) con poca actividad sísmica apreciable. Otros segmentos se deslizan de maneraregularocasionandosismosdemagnitudmoderada. Algunos segmentos permanecen bloqueados durante cientos de años almacenando una enorme energía de deformación elástica antes de liberarla y dar como resultado terremotos de gran magnitud. Este proceso ocurre en forma alternada ya que la falla exhibe largos períodos durante los cuales el desplazamientoestábloqueadoseguidosderupturasinstantáneas. No todo el movimiento que se produce a lo largo de las fallas es horizontal. También es común la presencia de desplazamientos verticales conocidos como escarpes. En algunas ocasiones los sismos tienen lugar a grandesprofundidades,noobservándosedesplazamientoalgunoenlasuperficie. La rata del movimiento relativo de los bloques que conforman las fallas en los bordes de placas no es uniforme, pudiendo variar desde escasos milímetros al año hasta varios centímetros al año. Por ejemplo, Deformación en roca frágil Deformación en roca dúctil Fractura en barra dúctil Fractura en barra frágil 14 Figura 1.10 Teoría del rebote elástico de terremotos, (adaptado de Foster, R.J., 1988) . ELEMENTOS DE SIMOLOGÍA Y TERREMOTOS almanperez@gmail.com 26 Mar 2017
  • 39.
    1-14 VULNERABILIDAD SÍSMICA undesplazamiento relativo es 2 centímetros al año se traduce en un desplazamiento de 2 metros cada 100 años.SumediciónsellevaacaboconmediciónláseromedianteobservaciónGPSsatelital. La figura 1.11 muestra el movimiento relativo de la placa del Caribe con respecto a la placa Sudamericana, 15 obtenido a partir de observaciones geodésicas y tecnología GPS . En esa figura se puede apreciar que la placa del Caribe es la que experimenta mayor desplazamiento, siendo el desplazamiento total relativo del ordende2centímetrosalaño. Figura 1.11 Movimiento relativo de las placas del Caribe y Sudamericana obtenido a partir de 15 observaciones geodésicas y tecnología GPS, (Pérez et al ) 1.7 FOCOYEPICENTRO. ONDASSÍSMICAS El punto en el plano de falla donde se origina la ruptura y se da inicio a la liberación de energía mediante la propagación de ondas sísmicas recibe el nombre de foco o hipocentro. Su ubicación se define mediante las coordenadasdelongitud,latitudyprofundidadfocal. El epicentro es el punto sobre la superficie terrestre ubicado directamente sobre el foco o hipocentro. También se lo define como la proyección vertical del foco sobre la superficie terrestre. La figura 1.12 claramenteilustralaubicacióndelfoco,delepicentroyladireccióndelasondassísmicasresultantes. Cuandounterremotoocurresegenerandostiposdeondas:ondascorpóreasyondassuperficiales.Lasondas corpóreas, que son las que pueden viajar a través del interior de la Tierra, son de dos tipos: ondas P y ondas S,(verfiguras1.13ay1.13b). ELEMENTOS DE SIMOLOGÍA Y TERREMOTOS almanperez@gmail.com 26 Mar 2017
  • 40.
    VULNERABILIDAD SÍSMICA 1-15 Lasondas P, también denominadas ondas primarias, ondas de compresión u ondas longitudinales, son ondas que comprimen y expanden las rocas en la dirección de la propagación de la onda. Este movimiento ondular es similar al generado por las cuerdas vocales humanas cuando mueven el aire para producir sonidos. Compresión Medio no alterado Dilatación Onda P a longitud de onda a: amplitud doble Medio no alterado Onda S (a) (b) 9 Figura 1.13 Deformaciones producidas por ondas corpóreas: (a) Ondas P, y (b) Ondas S. (tomado de Bolt, 1999) . ELEMENTOS DE SIMOLOGÍA Y TERREMOTOS Figura 1.12 Ubicación del foco, del epicentro y distribución de las ondas sísmicas generadas 6 durante un terremoto, (tomado de Keller, E.A. ). Foco Epicentro Onda de corte (S) Onda Love Falla Onda frontal Ondas Rayleigh Onda de compresión (P) almanperez@gmail.com 26 Mar 2017
  • 41.
    1-16 VULNERABILIDAD SÍSMICA Yaque los sólidos, los líquidos y los gases no experimentan un cambio de volumen cuando se los comprime, recuperan elásticamente su forma original cuando cesa la fuerza actuante. Esta propiedad permitealasondasPviajaratravésdeestosmateriales. Las ondas S, conocidas también como ondas secundarias, ondas de corte u ondas transversales, causan deformaciones por corte cuando viajan a través del material. Ya que los fluidos (aire y líquidos) no tienen rigidezalcorte,nopuedentransmitirlasondasS. Elmovimientodeuna partícula individualesperpendicular a ladirecciónenlaque viajanlas ondas S. Porlo tanto, la dirección del movimiento de las partículas permite dividir a las ondas S según dos componentes: lasondasSV(planodemovimientovertical)ylasondasSH(planodemovimientohorizontal). La velocidad a la que viajan las ondas corpóreas varía en función de la rigidez de los materiales que atraviesan. Ya que geológicamente hablando los materiales son más rígidos a compresión, las ondas P viajanamayorvelocidadqueelrestodelasondas,yporestarazónsonlasprimerasenllegar. Lasondassuperficiales son aquellas que viajan a través de la superficie de la Tierra. Estas ondas son las que causanelmayordañoaedificacionesyacualquiertipodeobrasciviles. Se producen como resultado de la interacción entre las ondas corpóreas, la superficie y las capas superficiales de la corteza de la Tierra. Su amplitud decrece exponencialmente con la profundidad de los depósitos, y su efecto es más significativo a distancias más alejadas del epicentro que en el propio epicentro.ElterremotodeCariacode1997confirmaesteúltimohecho,(verCapítulo12dellibro). Las ondas superficiales más importantes son las ondas Love y las ondas Rayleigh, mostradas en la figura 1.14. Las ondas Love exhiben un complejo patrón de movimiento horizontal del terreno. Las ondas Rayleighseasemejanalmovimientoderodamientoquecaracterizaalasolasdelmar. Medio no alterado Medio no alterado Onda Love Onda Rayleigh (a) (b) Figura 1.14 Deformaciones producidas por ondas superficiales: (a) Ondas Love, y (b) Ondas Rayleigh, (tomado 9 de Bolt, 1999) ELEMENTOS DE SIMOLOGÍA Y TERREMOTOS almanperez@gmail.com 26 Mar 2017
  • 42.
    De las dosondas superficiales, las ondas Love viajan más rápidamente que las ondas Rayleigh. Sin embargo,lasondassuperficialesviajanmáslentamentequelasondascorpóreas. 1.8 SISMOGRAMAS Los sismógrafos son instrumentos que registran las ondas sísmicas. Ya que los terremotos causan movimiento horizontal y vertical del terreno, es preciso utilizar sismógrafos de componente horizontal según dos direcciones ortogonales (Norte y Sur), y sismógrafos diseñados para medir el movimiento vertical.Losregistrosasíobtenidosrecibenelnombredesismogramas. Resulta importante señalarquela velocidad delas ondas S a través dematerialrocoso como por ejemplo el granito, es aproximadamente de 3 kilómetros por segundo. En general, en cualquier material sólido las ondas P viajan 1,7 veces más de prisa que las ondas S, mientras que las ondas superficiales viajan al 90 por cientodelavelocidaddelasondasS. Ya que las ondas superficiales están confinadas a una zona estrecha de la corteza terrestre, no se propagan por el interior de la Tierra como las ondas S y P, conservando su máxima amplitud durante más tiempo. Además en las ondas superficiales el intervalo de tiempo entre las crestas (período) es más largo, razón por lacualselasconocetambiéncomoondaslargasuondasL. La figura 1.15 muestra la componente vertical de un sismograma obtenido en la ciudad de Berkeley a partir de un terremoto de magnitud 5.3 que tuvo lugar en la localidad de Santa Ana a 88 km de distancia, el 9 27deJuniode1988 . VULNERABILIDAD SÍSMICA 1-17 Figura 1.15 Sismograma (componente vertical) correspondiente a un terremoto de magnitud 5.3 a 88 km, 9 (tomado de Bolt B.A., 1999 ). P S D st n a f kel = 8 km i a ci de la uente a Ber ey 8 10 segundos 8h4 m30 1 3 s 8 0 1 h44m3 s On a R yleig d s a h En esta figura se aprecian aspectos muy significativos. Con la llegada de la primera onda P (ver primera flecha vertical), el sismograma detecta un incremento repentino del movimiento del terreno que se prolonga por unos 12 segundos. A partir de este instante, las amplitudes del registro se incrementan sustancialmente durante unos 8 ó 9 segundos adicionales. El punto en el cual este cambio brusco de amplitudestienelugar,marcalallegadadelaprimeraondaS,(versegundaflechavertical). ELEMENTOS DE SIMOLOGÍA Y TERREMOTOS almanperez@gmail.com 26 Mar 2017
  • 43.
    1-18 VULNERABILIDAD SÍSMICA Despuésde este segundo tren de ondas, las ondas que viajan a través de la superficie de la Tierra desde el epicentro (Santa Ana) hasta la ciudad de Berkeley continúan llegando por un período adicional de unos 30 segundos. Estas últimas ondas son ondas superficiales que han tardado más tiempo en llegar a Berkeley que las ondas corpóreas. Ya que el sismograma mostrado en la figura 1.15 corresponde a la componente vertical, lasondassuperficialesmostradasenelregistrosonbásicamenteondasRayleigh. 1.9 UBICACIÓNDELEPICENTRO La distancia del epicentro de un terremoto a la estación sismológica puede obtenerse a partir de la diferencia en el tiempo de llegada de las ondas P y S. A medida que el intervalo de tiempo entre la llegada delaprimeraondaPylaprimeraondaSseamayor,mayorseráladistanciadelorigendelterremoto. Con el auxilio del gráfico distancia-tiempo mostrado en la figura 1.16 es posible determinar la distancia al epicentro. Para ello, basta con medir directamente en el sismograma la diferencia entre el tiempo de llegadadelaprimeraondaPydelaprimeraondaS. 0 1000 2000 3000 4000 5000 1 2 3 4 5 6 7 8 9 10 11 12 13 14 15 16 Primera onda P a e l a a C u r v d o n d S Curva de la onda P Primera onda S Distancia al epicentro (km) 4.85 min Tiempo de llegada (minutos) 0 Por ejemplo, si la diferencia del tiempo de llegada es de 4,85 minutos, puede concluirse a partir del gráfico de la figura 1.16 que la distancia al epicentro de ese terremoto medida desde la estación en donde se registróelsismogramafuede3.300kilómetros. La distancia epicentral recién evaluada no permite sin embargo ubicar con exactitud el epicentro. Éste, en teoría, podría estar ubicado en cualquier punto del círculo trazado alrededor de la estación sísmica utilizandocomoradioladistanciaepicentralobtenida. La figura 1.17 nos muestra que la localización precisa del epicentro puede únicamente lograrse cuando se conoce la distancia epicentral de tres o más estacionessismológicas. En esta figura, cada círculo representa la distancia del epicentro a la estación correspondiente. El epicentro queda ubicado en el punto donde los tres círculos se cruzan. Hoy día, la ubicación de epicentros se obtiene en tiempo real y con gran precisión gracias a la extensa red sismológica existenteanivelmundial. Figura 1.16 Gráfico distancia-tiempo utilizado para calcular la distancia epicentral a partir de un 5 sismograma conocido, (adaptado de Tarbuck y Lutgens ). ELEMENTOS DE SIMOLOGÍA Y TERREMOTOS almanperez@gmail.com 26 Mar 2017
  • 44.
    VULNERABILIDAD SÍSMICA 1-19 Figura1.17 El epicentro del sismo se localiza utilizando las distancias obtenidas a partir de 3 o más estaciones sismológicas. 1.10 CONSIDERACIONESDETIPOPRÁCTICO Desde el punto de vista de aplicación a la ingeniería sismorresistente es conveniente manejar una terminología y enfoque sencillos. Recordemos que el foco o hipocentro es el punto en el cual se inician la rupturadelafallaylaliberacióndeenergíaenformadeondas. A partir del foco, la ruptura se extiende a lo largo del plano de falla a velocidades de 2 a 3 kilómetros por segundo. El punto en la superficie del terreno ubicado directamente sobre el hipocentro se denomina epicentro. La distancia sobre la superficie del terreno medida desde el epicentro hasta el sitio de ubicación del observador,ciudad,ositiodereferenciadeinterés,recibeelnombrededistanciaepicentral. Sitio Epicentro Distancia hipocentral R Hipocentro Distancia epicentral Figura 1.18 Posiciones relativas del foco, epicentro y el sitio. ELEMENTOS DE SIMOLOGÍA Y TERREMOTOS Sismógrafo 1 Sismógrafo 3 Sismógrafo 2 km 0 20 0 4 0 0 k m 0 0 0 m 6 0 k Posición del epicentro en la intersección de las cuervas almanperez@gmail.com 26 Mar 2017
  • 45.
    1-20 VULNERABILIDAD SÍSMICA Finalmente,la distancia entre el observador y el foco recibe el nombre de distancia focal o distancia hipocentral,(verfigura1.18). En la práctica, conviene sin embargo distinguir dos escenarios posibles. Si la longitud de la ruptura de la falla es corta y el sitio o zona de interés está ubicado a una distancia considerable de la falla, la distancia real del sitio a la falla, Dr, puede considerarse para efectos prácticos igual a la distancia epicentral D, tal y comosemuestraenlafigura1.19a. Ahora bien, ya que el epicentro tan solo nos permite a manera de referencia ubicar en la superficie del terreno el punto en el que se inicia la ruptura de la falla, la distancia epicentral puede en ocasiones conllevaraerroresdeinterpretacióndedañosmuysignificativos. Enefecto,enlafigura1.19bsemuestrauncasoenelqueelsitiodeinterés(porejemplo,unapoblaciónque se haya visto afectada durante un sismo) se encuentra a una distancia considerable del epicentro donde se dio inicio a la ruptura de la falla, pero a una distancia muy corta de la zona de disipación de energía en sitiosenlosquelarupturadelafallaseaproximaallugarafectadodeinterés. En este segundo escenario, la distancia del sitio a la zona de disipación de energía está mucho mejor representadaporladistanciaDrexistenteentreelsitioylafalla,ynoporladistanciaepicentralD. Esta acotación resulta especialmente útil a la hora de interpretar los registros de aceleración y el daño observado en edificaciones que hayan sido afectadas durante la acción de un sismo reciente, o cuando se desea caracterizar en forma más realista la amenaza sísmica de zonas urbanas o de asentamientos industrialesubicadosenlasproximidadesdesistemasdefallassísmicamenteactivos. ELEMENTOS DE SIMOLOGÍA Y TERREMOTOS Figura 1.19 Posición relativa de sitios y fallas. Epicentro Sitio Ruptura de la falla Epicentro Ruptura de la falla Sitio Distancia a la falla, Dr Distancia a la zona de disipación de energía, Dr Distancia epicentral, D Distancia epicentral, D (a) (b) almanperez@gmail.com 26 Mar 2017
  • 46.
    VULNERABILIDAD SÍSMICA 1-21 1.11MAGNITUDEINTENSIDAD Debido a la enorme importancia que reviste tanto en la sismología como en la ingeniería sismorresistente la evaluación cuantitativa del tamaño de un terremoto, centraremos la atención en establecer las diferenciasconceptualesqueexistenentrelaintensidadylamagnituddeunsismo. El término intensidad es comúnmente empleado para denotar la severidad de un terremoto en un área determinada.Eltérminomagnitudesunamedidadelacantidaddeenergíaliberada. A pesar de que la intensidad y la magnitud son básicamente dos medidas distintas de un terremoto, son frecuentemente confundidas por el público. La magnitud se calcula directamente a partir del registro obtenido durante un terremoto en un sismómetro torsional calibrado. La intensidad se determina a partir de observaciones personales de los daños causados por un terremoto a personas, construcciones y a la topografía del terreno. La primera es una medida objetiva (instrumental) mientras que la segunda es una medidasubjetiva. 1.11.1 MagnitudLocalRichter,ML La idea de medir la magnitud de un terremoto a partir de un sismograma fue introducida por Charles 16 Richteren1935,sismólogodelInstitutoTecnológicodeCalifornia,Caltech . Para un terremoto, su magnitud se determina en cada estación midiendo en el sismograma correspondiente la amplitud máxima que alcanzan ciertas ondas sísmicas en sismómetros torsionales igualmentecalibrados,yrefiriendoestasamplitudesaunniveldereferenciaolíneacero. El nivel cero se construye para cada estación a partir de un terremoto estándar. Éste se define como aquél capaz de producir en el sismómetro torsional (del tipo desarrollado por H.O. Wood y J. Anderson) de una estación ubicada a 100 kilómetros de distancia de la fuente de disipación de energía, una amplitud máximade0,001milímetros.Aesteterremotoseleasignópormagnitudelvalorcero. La escala de magnitud local M (en inglés Richter local magnitude) así definida, viene expresada L matemáticamenteporlarelación: (1-1) siendo M la magnitud local, A el trazo de amplitud registrado instrumentalmente, y A la amplitud que L 0 produciríaenesaestaciónelterremotoestándarreciéndefinido. La escala de la magnitud local de Richter es la escala de magnitud más conocida a nivel mundial. Es particularmente útil en la determinación de la magnitud de terremotos poco profundos. El término local se refiere a que fue concebida únicamente para terremotos con distancias epicentrales no mayores a 600 km en el estado de California. De acuerdo a esta escala logarítmica, cada vez que la magnitud se incrementaenunaunidad,laamplituddelasondassísmicasseincrementa10veces. ELEMENTOS DE SIMOLOGÍA Y TERREMOTOS almanperez@gmail.com 26 Mar 2017
  • 47.
    1-22 VULNERABILIDAD SÍSMICA Lafigura 1.20 muestra un diagrama idealizado que permite evaluar la distancia epicentral y la magnitud local de un sismo a partir: a) de la diferencia del tiempo de llegada entre las ondas P y S obtenidas directamenteapartirdelsismograma,yb)delamáximaamplituddelsismograma. En el ejemplo mostrado en la figura 1.20, la magnitud local del sismo M y la distancia epicentral se L obtienen uniendo mediante una línea recta las ordenadas correspondientes a los valores de la amplitud máxima del sismograma (23 mm en el ejemplo) con la diferencia del tiempo de llegada de las primeras ondas P y S (t=24 segundos en el ejemplo). La magnitud resultante fue M =5 , y la distancia epicentral de L unos220kilómetros. Tiempo (s) Amplitud 23 mm Registro del sismógrafo 0 10 20 20 30 mm 10 24 s P S Distancia km S-P s Magnitud M Amplitud mm 0.5 2 20 40 60 100 200 300 400 500 4 6 8 10 20 30 40 50 0 1 2 3 4 5 6 100 50 20 10 5 2 1 0.5 0.2 0.1 L Figura 1.20 Diagrama para la evaluación de la magnitud local de Richter de un 9 terremoto local, (tomado de Bruce Bolt ). 1.11.2 MagnituddeOndasdeSuperficie,MS Una de las limitaciones de la magnitud local de Richter es que no hace ninguna distinción entre las distintas ondas sísmicas. Para grandes distancias epicentrales las ondas corpóreas tienden a atenuarse, siendoenestecasolasondassuperficialeslasquedominanelmovimiento. La magnitud de ondas de superficie M (en inglés surface wave magnitude) es una medida de magnitud S 17 aceptada mundialmente. Fue desarrollada por Gutenberg y Richter en 1936 . Mide la amplitud de las ondasRayleighdeperíodoaproximadamenteiguala20segundos,yvienedadaporlarelación: (1-2) ELEMENTOS DE SIMOLOGÍA Y TERREMOTOS almanperez@gmail.com 26 Mar 2017
  • 48.
    VULNERABILIDAD SÍSMICA 1-23 Enla ecuación (1-2), A es el desplazamiento máximo del terreno en micrones, y D es la distancia epicentral delsismómetro(sensordelsismógrafo)medidaengrados. La magnitud de onda superficial M es particularmente útil para describir el tamaño de sismos S superficiales (profundidad focal menor que 70 km), distantes (distancias superiores a 1000 km) asociados aterremotosmoderadosygrandes. 1.11.3 MagnituddeOndasdeCuerpo,mb Esta escala de magnitud (en inglés body wave magnitude) es ideal para determinar la magnitud de sismos 18 profundos.FueelaboradaporGutenbergen1945 ,yvienedadaporlarelación: (1-3) siendoAlamagnituddelaondaPenmicrones,yTelperíododelaondaP(aproximadamenteiguala1segundo). 1.11.4 MagnitudMomento,Mw Es una medida de la magnitud basada en el momento sísmico M de la fuente generadora del sismo. Fue 0 19,20 formuladaporKanamorien1977yporHanksyKanamorien1979 . Esta escala de magnitud (en inglés moment magnitude) no depende de los niveles de las sacudidas del terreno. Depende del momento sísmico cuyo valor únicamente depende de los factores que causan la rupturaalolargodelafalla.Vienedadapor: (1-4) Enestaecuación,elmomentosísmicovienedadoporlarelación: (1-5) 2 donde m es la resistencia a la fractura del material (roca) a lo largo de la falla en dinas/cm , A es el área del segmentodefallafracturada,yDeseldesplazamientopromedioenlafallaproducidoporelevento. Para sismos históricos, el momento sísmico puede evaluarse a partir de registros geológicos. Hoy día 21 puedeobtenersedirectamenteapartirdelascomponentesdelargoperíododeunsismograma . 1.11.5 EnergíaLiberada La energía total liberada durante un terremoto se puede evaluar a partir de la relación de Gutenberg y 22 Richter dadaporlarelación: (1-6) En esta ecuación, E viene dada en ergios. De ella se desprende que un aumento de 1 unidad en la magnitud ELEMENTOS DE SIMOLOGÍA Y TERREMOTOS almanperez@gmail.com 26 Mar 2017
  • 49.
    1-24 VULNERABILIDAD SÍSMICA 1,5 setraduceenunincrementode10deenergíaliberada. 23 Kanamori demostró recientemente que la relación (1-6) es también válida para la magnitud momento M . Sustituyendo en la ecuación (1-6) la magnitud M por la magnitud M , y combinándola con la ecuación W S W (1-4) se desprende que la cantidad de energía liberada durante un sismo es proporcional al momento sísmicoM . 0 1.11.6 Intensidad El concepto de intensidad de un terremoto se basa en la apreciación personal de los efectos producidos por unterremotosobreunáreadeterminada. La intensidad, a diferencia de la magnitud, puede tomar diferentes valores para un mismo terremoto. Varíadesdelomeramenteperceptiblehastalamáximadestrucciónenlaszonaspróximasalepicentro. La medida de la intensidad está afectada por muchos factores. Entre ellos, la distancia epicentral, la profundidad del foco, la magnitud del terremoto, la geología y condiciones del suelo local, la proximidad o noazonaspobladasyeltipodeconstrucciónexistente. Su aplicación ha facilitado el estudio de terremotos históricos que ocurrieron antes de la aparición de los instrumentos modernos de medición. Ha permitido además caracterizar con relativo acierto la rata de recurrencia de terremotos esperados en distintas localidades, contribuyendo así a la evaluación de la amenazasísmica. La escala de intensidad de Mercalli modificada (MMI) permite evaluar el daño ocasionado por un sismo en unáreaoregiónafectada.Latabla1.1contieneestainformación.Hasidotraducidaatodoslosidiomas. La escala de intensidad fueoriginalmente desarrollada porel sismólogo italianoMercalli y posteriormente modificada en 1931. La intensidad de un sismo se obtiene básicamente a partir de datos recogidos en encuestasrealizadasamoradoresdelaszonasafectadasporelsismo. I. Nosentido,exceptoporalgunaspersonasbajocircunstanciasespecialmentefavorables. II. Sentido sólo por unas pocas personas en reposo, especialmente en los pisos elevados de los edificios. III. Sentido con bastante nitidez en los interiores, especialmente en los pisos superiores de los edificios,peromuchaspersonasnoloreconocencomounterremoto. IV. Durante el día, sentido en interiores de edificios por muchas personas, en los exteriores pormuypocas.Sensacióndequeuncamiónpesadohayachocadocontraeledificio. Tabla 1.1 Escala de intensidad de Mercalli modificada ELEMENTOS DE SIMOLOGÍA Y TERREMOTOS almanperez@gmail.com 26 Mar 2017
  • 50.
    VULNERABILIDAD SÍSMICA 1-25 V.Sentido por casi todo el mundo; muchos se despiertan. A veces se observan cambios en los árboles,lospostesyotrosobjetosaltos. VI. Sentido por todos; muchos se asustan y salen a la calle. Algunos muebles pesados se mueven;pocoscasosdeparedescaídasochimeneasdañadas.Pocodaño. VII. Todo el mundo corre a la calle. Daño despreciable en los edificios de diseño y construcción buenos; de ligero a moderado en las estructuras de construcción ordinaria; considerable enlosedificiospobresoconestructurasmaldiseñadas. VIII. Daño ligero en estructuras especialmente diseñadas; considerables en edificios sustanciales ordinarios con derrumbamiento parcial; grande en estructuras mal construidas(caídadechimeneas,columnas,monumentos,muros). IX. Daño considerable en estructuras especialmente diseñadas. Los edificios son desplazados desuscimientos.Seabrengrietasenelsuelo. X. Se destruyen algunas estructuras de madera bien construidas. La mayoría de las estructuras de albañilería y madera se destruyen. Se abren muchísimas grietas en el terreno. XI. Quedan de pie muy pocas estructuras, si queda alguna. Se destruyen los puentes; grandes grietasenelterreno. XII. Dañototal.Sevenondasenelsuelo.Losobjetossonlanzadosalaire. Esta técnica permite además estimar valores de aceleración pico horizontal en la superficie de depósitos en función de los valores de intensidad, permitiendo anticipar los niveles probables de daño asociados a distintosterremotos,(versecciones1.13.2y12.6dellibro). Recibe el nombre de isosista el contorno que une los puntos de igual intensidad. Así, para un determinado terremoto se pueden dibujar mapas de contornos de líneas que unen sitios que han experimentado igual intensidad. Generalmente la intensidad es mayor en las zonas más próximas al epicentro. El término intensidad epicentral es una medida cruda que a menudo sirve para describir el tamaño y extensión geográfica del sismo. La figura 1.21 muestra la distribución espacial de isosistas estimadas para dos eventos históricos. Uno, en la costa occidental, del estado de California, correspondiente al terremoto de San Francisco del 18 de abril de 1906, y el otro correspondiente al terremoto de Nueva Madrid del 16 de diciembre de 1811. Las magnitudesmomentoasignadasfueron M =7.7 y M =7.5 respectivamente. W W ELEMENTOS DE SIMOLOGÍA Y TERREMOTOS almanperez@gmail.com 26 Mar 2017
  • 51.
    1-26 VULNERABILIDAD SÍSMICA Algointeresante se observa al comparar el área de afectación de ambos terremotos, siendo mucho mayor la del terremoto de Nueva Madrid que la del terremoto de san Francisco. Esto indica que la atenuación del movimientoenlasuperficiefuemuchomayorenlacostaoccidentalqueenlaregióncentro-oriental. 1.12 PREDICCIÓNDETERREMOTOS Muchos de los desastres naturales que han sacudido a la humanidad durante siglos han sido ocasionados por terremotos. No es por tanto ninguna sorpresa que un enorme esfuerzo investigativo esté enfocado a la predicciónsísmica.Básicamenteexistendostiposdepredicciónsísmica.Unaacortoplazoyotraalargoplazo. 1.12.1 PredicciónaCortoPlazo La predicción a corto plazo pretende, como su nombre lo indica, predecir la ocurrencia de sismos en espacios cortos de tiempo. Se basa en la observación de ciertas anomalías precursoras que ocurren en las proximidades de las fallas activas, tales como posibles levantamientos, subsidencia y deformación de las rocas,yenalgunoscasoscambiosbruscosenelmagnetismodelasrocas. Para ello se utilizan medidores de deslizamiento, inclinómetros y perforaciones. También es posible medir el movimiento a través de la falla mediante la utilización de la tecnología láser. En definitiva, el objetivo de la predicción de terremotos a corto plazo es tratar de anticipar con antelación la ubicación y magnitud de unterremotoenuncortolapsodetiempo. La predicción a corto plazo es una misión difícil y a veces imposible de lograr, ya que resulta bastante complicado estudiar y supervisar el comportamiento de los focos o hipocentros potenciales de sismos debido a su gran profundidad. Hasta hoy no existe ningún método fiable que permita la predicción de sismosacortoplazo. Figura 1.21 Isosistas asociadas a dos grandes eventos sísmicos históricos acaecidos en los Estados Unidos de Norte América, (tomado de Murck, Skinner y 24 Porter ; modificación basada en 25 estudios de Schell y Herd ). ELEMENTOS DE SIMOLOGÍA Y TERREMOTOS almanperez@gmail.com 26 Mar 2017
  • 52.
    VULNERABILIDAD SÍSMICA 1-27 1.12.2PrediccionesaLargoPlazo Las predicciones a largo plazo proporcionan información probabilística que intenta pronosticar la ocurrencia de un sismo con una magnitud o intensidad determinada en intervalos de tiempo variables de 30,50ómásaños,denominadosperíodosderetorno. Los pronósticos a largo plazo se basan en la suposición de que los terremotos, al igual que otros fenómenos de la naturaleza, son repetitivos o cíclicos. Con la ayuda de la información sísmica histórica e 26 instrumental,sehanestablecidopatronesprobabilísticosderecurrenciadelossismos . 27 Por ejemplo, la figura 1.22 muestra un mapa del estado de California en el que se indica en forma porcentual la probabilidad de ocurrencia de grandes sismos esperada entre los años 1988 y el 2018 a lo largodelsistemadefallasdeSanAndrés. Sin embargo, la información contenida en el gráfico de la figura 1.22 fue incapaz de predecir un terremoto de gran magnitud en Parkfield en las fechas previstas a pesar de la enorme evidencia e información disponible en ese tramo de falla que indicaba que la probabilidad de ocurrencia de un sismo de gran magnitud en esa localidad era del 90%. De hecho, aún se está esperando la llegada de ese gran sismo en esalocalidad. Otro sismo que no se pudo predecir fue el sismo de Northridge del 17 de enero de 1994, a escasos kilómetros de la ciudad de Los Ángeles. Ese sismo tuvo una magnitud moderada de 6.6, muy inferior a la de un gran sismo de magnitud 8 que puede ocurrir a lo largo del sistema de fallas de San Andrés. No obstante, ese sismo ha sido uno de los más destructores que han sacudido la región, causando unas 50 muertesydañosmaterialessuperioresalos30billonesdedólares,(verfiguras1.23y1.24). Figura 1.22 Probabilidad de ocurrencia de grandes sismos a lo largo de la falla de San Andrés en el período comprendido entre los años 1988 y el 2018, (tomado de 5,27 Tarbuck y Lutgens ). ELEMENTOS DE SIMOLOGÍA Y TERREMOTOS almanperez@gmail.com 26 Mar 2017
  • 53.
    1-28 VULNERABILIDAD SÍSMICA Cabepreguntarse entonces, ¿Podemos o no predecir terremotos utilizando este enfoque probabilístico? Al parecer, suponer que la ocurrencia de sismos pequeños o moderados en ciertos tramos de las fallas pueden ser sismos premonitores de uno más grande, puede no ser tan cierta. Suponer que una falla es un simple sistema que gradualmente almacena esfuerzos y súbitamente los libera al sobrepasar un cierto umbral tampoco parece obedecer a una ley predecible. De hecho, varios estudios sismológicos llevados a cabo modelando con el computador escenarios de acumulación y liberación de esfuerzos a través de sistemas de fallas han arrojado resultados tan dispersos que indican que la predicción certera a largo plazodeterremotosmedianteestastécnicaseshastalafechaimposible. El sismo de Kobe, Japón del 17 de enero de 1995, con una magnitud de 7.2 y una profundidad focal de 20 km dejó sin hogar a unas 300.000 personas, 5.500 murieron y se desataron más de 600 incendios. Las pérdidas materiales ascienden a unos 140 billones de dólares, convirtiéndolo en el sismo más devastador delahistoriaentérminosdedañosmateriales,(verfiguras1.25y1.26). Este sismo, ocurrió a lo largo de una zona de subducción en el que la placa de Filipinas se sumerge por debajo delaplacadeJapón.Comodatocurioso,estesismonoeraesperadoporlacomunidadcientíficadeJapón. Figura 1.24 Terremoto de Northridge. Colapso de edifico de 29 estacionamiento de vehículos, (EERI ). Figura 1.23 Terremoto de Northridge. Fallamiento 28 superficial del terreno, (EERI ). Figura 1.26 Terremoto de Kobe. Colapso de la autopista 28 elevada de Hanshin.(EERI ). 29 Figura 1.25 Terremoto de Kobe. Edificio colapsado, (EERI ). ELEMENTOS DE SIMOLOGÍA Y TERREMOTOS almanperez@gmail.com 26 Mar 2017
  • 54.
    VULNERABILIDAD SÍSMICA 1-29 Conscientesde estas limitaciones e incertidumbres, los geólogos y sismólogos están orientando sus esfuerzos hacia la predicción de terremotos con un enfoque más modesto, pero más realista. De hecho el objetivosecentraenanticiparcualessonlasáreasmássusceptiblesalaocurrenciadegrandessismos. Para ello, se han realizado estudios que explican los patrones de ocurrencia y distribución de sismos poco profundos (h £ 70 km) con magnitudes elevadas (M ³ 8) y rupturas de falla considerables, w del orden de varios centenares de 30,31,32 kilómetros, que han ocurrido en las regiones sísmicamente activas de la cuencadelPacífico. Los vacíos sísmicos se identifican como zonas en las que la ocurrencia de sismos importantes (M ³ 7) tiene lugar durante S muchas décadas antes de la ocurrencia 8.5 de un sismo realmente grande, (M ³ ). S La figura 1.27 ilustra las zonas estudiadas y la ubicación aproximada de algunos de los terremotos (Ms ≥ 8.5) ocurridos en las últimas décadas en el 32,43 CinturóndeFuegodelPacífico . 60° 0° 60° 90°E 180° 90°W 60°S 0° 60°N 90° 180° 90° 1952 KAMCHATKA ALEUTIANS (8.7;9.1) 1963 KURILES (8.5) 1965-1957 1964 ALASKA (9.2) 1960 CHILE (9.5) (9.0) Figura 1.27 Ubicación de algunos de los terremotos más significativos ocurridos en el Cinturón del Pacífico. 1.13 MOVIMIENTOFUERTEDELTERRENO En el diseño sismorresistente de edificaciones y de obras civiles en general, resulta muy conveniente expresar el movimiento del terreno en función de las aceleraciones que las ondas sísmicas producen en su superficie. Un acelerograma se define como un registro que mide, durante un sismo, la variación de la aceleración en función del tiempo en la superficie de una localidad conocida. El instrumento sismográfico quelosregistrarecibeelnombredeacelerógrafo. Los acelerogramas se definen mediante dos componentes ortogonales de traslación horizontal y según una componente vertical. Las amplitudes de aceleración asociadas a la componente vertical suelen ser menores que las correspondientes a las componentes horizontales. Sin embargo, en zonas muy próximas a la zona epicentral, la componente de aceleración vertical puede ser muy significativa, tal y como se observóenelterremotodeCariaco,Venezuelaen1997,(verCapítulo12dellibro). Desde el punto de vista práctico de la ingeniería resulta necesario definir e identificar en cada componente ELEMENTOS DE SIMOLOGÍA Y TERREMOTOS 2011 JAPAN (9.0) 2004 SUMATRA (9.1) 2010 CHILE (8.8) almanperez@gmail.com 26 Mar 2017
  • 55.
    1-30 VULNERABILIDAD SÍSMICA delregistro de aceleraciones tres parámetros fundamentales: la duración del movimiento fuerte del terreno, la amplitud máxima, y el contenido de frecuencias. Sin embargo, el conocimiento de cada parámetro por sí solo no resulta suficiente para evaluar con precisión el daño potencial que el movimiento delterrenopuedeocasionaraconstruccionesciviles. 1.13.1 DuracióndelMovimientoFuerte 33 La duración efectiva del movimiento fuerte más comúnmente adoptada es la propuesta por Bolt , conocida como la duración acotada. Se define como el lapso de tiempo transcurrido desde que la amplitud de la aceleración del terreno en el registro excede por vez primera un valor o umbral de ± 0.05g hasta el instanteenqueelregistrosobrepasaporúltimavezdichoumbral. La figura 1.28 muestra la duración acotada del movimiento fuerte correspondiente a las componentes Este-Oeste (E-W) de dos registros de aceleración obtenidos instrumentalmente en la localidad de Gilroy, 34 California,duranteelterremotodeLomaPrietade1989 ,conmagnitudesestimadasM ³7.1 yM =6.9. S W El primer registro identificado como Gilroy No.1, registrado en roca, tuvo una duración acotada de movimiento fuerte de 10,41 segundos, mientras que el segundo registro identificado como Gilroy No.2, registrado en la superficie de un depósito de suelo aluvional rígido de 165 m de espesor, tuvo una duración acotada de movimiento fuerte de 14,67 segundos. La distancia epicentral de ambas estaciones sismológicas fue muy similar,iguala21,8kmy22,8kmrespectivamente. Figura 1.28 Duración acotada de 2 registros de aceleración obtenidos instrumentalmente en la localidad de Gilroy, California, durante el terremoto de Loma Prieta de 1989, (adaptado de 34 Kramer ). TIEMPO (S) AMPLITUD DE FOURIER (g-s) Último pico excedente Primer pico excedente +0.05g -0.05g Gilroy No.1 E-W (Roca) D = 21.8 km Loma Prieta, 1989 t=10.41 s 0 5 -0.5 0 0.5 10 15 20 25 30 35 40 TIEMPO (S) AMPLITUD DE FOURIER (g-s) +0.05g Último pico excedente -0.05g Primer pico excedente Gilroy No.2 E-W (Aluvión) D = 22.8 km Loma Prieta, 1989 t=14.67 s 0 5 -0.5 0 0.5 10 15 20 25 30 35 40 En esos registros se observa que, aunque la aceleración pico del registro No.1 (roca) fue mayor a la del registro No.2 (aluvión), la duración del movimiento fuerte del terreno se extendió por más de 4 segundos en la superficie del depósito aluvional. ELEMENTOS DE SIMOLOGÍA Y TERREMOTOS almanperez@gmail.com 26 Mar 2017
  • 56.
    VULNERABILIDAD SÍSMICA 1-31 Figura1.29 Duración acotada vs magnitud y distancia epicentral esperada en roca, (tomado 35 de Chang y Krinitzsky ). Las figuras 1.29 y 1.30 muestran la variación de la duración acotada (umbral = 0,05g) con la magnitud y 35 ladistanciaepicentral:a)ensuelosrocososyb)ensuelosaluvionales . Delosgráficosdelasfiguras1.29y1.30,sedesprendelosiguiente: 1. Para una distancia epicentral fija, la duración del movimiento fuerte del terreno aumenta a medida que aumenta la magnitud del sismo. Es decir, el daño esperado aumenta al aumentar la magnitud del sismo. 2. Para una distancia epicentral fija, la duración del movimiento fuerte del terreno es mayor en la superficiededepósitosdesuelosaluvionalesqueensuelosmuyduros,oenafloramientosderoca. 3. Para cualquier magnitud (ejemplo M=7.0) la duración del movimiento fuerte del terreno disminuye a medida que aumenta la distancia epicentral. Ahora bien, el daño esperado en una localidad no necesariamente disminuye al aumentar la distancia epicentral. Ejemplo de esta situación se observa en el caso específico de Ciudad de México, en donde a pesar de estar ubicada a unos 350 kilómetros de la zona de subducción en la que la placa tectónica de Cocos se sumerge por debajo de la placa tectónica del Caribe, originando terremotos de gran magnitud, las amplitudes del terreno se amplifican como consecuencia de las condiciones de suelo blando existentes en una zona muy restringida de la ciudad 2 conunárearelativamentepequeñadeunos6km . M=8.0 M=7.5 M=7.0 M=6.5 M=6.0 M=5.5 DURACIÓN ACOTADA (s) DISTANCIA EPICENTRAL (km) 0 10 0 20 30 40 50 60 70 80 90 100 110 120 10 20 30 40 50 60 Este fenómeno se ve claramente reflejado en los registros de aceleración correspondientes al terremoto del 36 19 de septiembre de 1985 mostrados en forma esquemática en la figura 1.3 . La magnitud de ese 37 terremoto fue M =8.1, y la distancia a la zona de ruptura de la falla fue de unos 300 km , mientras que la S 38 distanciaepicentralconrespectoalaCiudadUniversitariafuede394km,ylaprofundidadfocalde16km . M=8.5 (a) Roca ELEMENTOS DE SIMOLOGÍA Y TERREMOTOS + _ almanperez@gmail.com 26 Mar 2017
  • 57.
    1-32 VULNERABILIDAD SÍSMICA Figura1.30 Duración acotada vs magnitud y distancia epicentral esperada sobre aluvión, 35 (tomado de Chang y Krinitzsky ). TIEMPO (s) ACELERACIÓN (g) 0 0 0 50 20 10 40 30 60 0 2 0 UNAM N-S SCT E-W cm/s2 Figura 1.31 Registros de aceleración en roca (UNAM) y en depósitos 35 muy blandos (SCT) en Ciudad de México. Terremoto de 1985 . El registro identificado como UNAM corresponde a la componente Norte- Sur. Fue obtenido en la Universidad Nacional de México, en depósitos de suelo rocoso muy duros con velocidades de propagación de ondas de corte comprendidas entre 450 y 600 m/s a profundidades entre 12 y 21 m. La aceleración máxima del registro fue aproximadamente iguala0,04g. El registro identificado como SCT corresponde a la componente Este- Oeste. Fue obtenido en el edifico SCT sobreunsueloaluvionalmuyblando de unos 38 metros de espesor, con una resistencia al corte que varía desde 0,25 hasta 0,8 kgf/cm2. La velocidad de ondas de corte promedio es del orden de 75 m/s. ELEMENTOS DE SIMOLOGÍA Y TERREMOTOS M=7.0 M=6.5 M=6.0 M=5.5 DURACIÓN ACOTADA (s) DISTANCIA EPICENTRAL (km) 0 10 0 20 30 40 50 60 70 80 90 100 110 120 10 20 30 40 50 60 70 80 90 (b) Aluvión M=8.0 M=8.5 M=7.5 almanperez@gmail.com 26 Mar 2017
  • 58.
    VULNERABILIDAD SÍSMICA 1-33 Laaceleración máxima del registro fue de 0,17g, es decir, 4,25 veces mayor que la máxima aceleración del registroenrocaobtenidaenlaUNAM.Laduracióndelsismoenestazonafuesuperioralos60segundos. La figura 1.32a muestra un ejemplo de los daños ocasionados a uno de los más de cien edificios que colapsaron en ese terremoto. Algo similar se pudo observar en el terremoto de Loma Prieta en 1989. En esa oportunidad se observó mucho daño estructural en edificaciones construidas en suelo blando en el Distrito de la Marina en la Ciudad de San Francisco y en el elevado de la autopista de doble piso de Nimitz (verfigura1.32b)enlaciudaddeOakland,California,ambasubicadasaunos125kmdelepicentro. Figura 1.32a Terremoto de Ciudad México, 39 1985, (Foto: Leyendecker, EERI , 1987). Figura 1.32b Terremoto de Loma Prieta, 1989. Oakland, 12 (tomado de Stahler ). 1.13.2 ParámetrosdeAmplituddeunAcelerograma Los parámetros comúnmente utilizados en la caracterización de las amplitudes de un acelerograma incluyen, la aceleración pico del registro, la velocidad pico y el desplazamiento pico. La aceleración pico da una buena indicación de la componente de alta frecuencia del movimiento. La velocidad pico y el desplazamiento pico por el contrario, describen con mejor precisión las componentes de frecuencia intermediaybajarespectivamente. De los tres parámetros mencionados el más utilizado para caracterizar el movimiento del terreno es el valorpicodelaaceleraciónhorizontalPHA(delinglésPeakHorizontalAcceleration). ELEMENTOS DE SIMOLOGÍA Y TERREMOTOS almanperez@gmail.com 26 Mar 2017
  • 59.
    1-34 VULNERABILIDAD SÍSMICA Paracualquier componente del movimiento del terreno, la aceleración horizontal pico (PHA) es el máximo valorabsolutodelaaceleraciónhorizontalobtenidadelacelerogramadeesacomponente. La aceleración horizontal es el parámetro de amplitud que describe en forma más conveniente el movimiento fuerte del terreno, básicamente por su estrecha relación con las fuerzas de inercia que se generanenlasestructurasdurantelaaccióndeunsismo,(verCapítulos2y10dellibro). La figura 1.33 muestra una correlación entre los valores pico de la aceleración horizontal y las intensidades de daño propuesta por varios autores. A pesar que esta correlación dista mucho de ser precisa, puede resultar de gran ayuda en la estimación del valor pico de la aceleración horizontal en áreas afectadas durante terremotos en las que no se dispuso de registros instrumentales. Tal fue el caso del terremotodeCariacode1997,(versección12.6delCapítulo12dellibro). Figura 1.33 Relaciones de aceleración horizontal pico (PHA) vs intensidad modificada de 34 Mercalli propuesta por distintos autores, (adaptado de Kramer ). 1.13.3 ContenidodeFrecuencias La figura 1.34 muestra varios registros de aceleración del movimiento del terreno obtenidos instrumentalmente en distintas localidades durante la acción de sismos de diferente magnitud. De ellos se desprende que el contenido de frecuencias y duración de los registros está íntimamente ligada a la magnitud del terremoto, a la distancia del sitio a la zona de disipación de energía o zona de falla y a las 40 característicasgeológicasygeotécnicasdelsitio . ELEMENTOS DE SIMOLOGÍA Y TERREMOTOS Savarensky and Kawasumi, (1951) Ishimoto, (1932) JMA (Okamoto, 1973) Richter, (1958) Medvedev and Sponheuer, (1969) (1975a)-vertical Trifunac and Brady (1975a)-horizontal Trifunac and Brady Hershberger, (1956) Kirnos, (1955) II VIII VI IV XII X Intensidad equivalente modificada de Mercalli 1 10 1000 100 0.1 2 Aceleración (cm/s ) almanperez@gmail.com 26 Mar 2017
  • 60.
    VULNERABILIDAD SÍSMICA 1-35 Figura1.34 Comparación de registros de acelerogramas del movimiento fuerte del terreno asociadas a 40 sismos de magnitud variable, (adaptado de Chopra ). El daño en estructuras durante la acción de sismos varía entre otras muchas variables, en función de la magnituddelsismoydesuduración,independientementedelvalordelamáximaaceleracióndelregistro. La figura 1.34 parece sugerir por ejemplo que la componente CHAN1:90 Deg, estación Corralitos, del sismo de Loma Prieta de 1989, es potencialmente más destructora que la componente N29W del sismo de Stone Canyon en Melendy Ranch de 1972, a pesar de que la aceleración pico en ambos registros es comparable, aún y cuando está fehacientemente demostrado que el daño en edificaciones depende de otrasmuchasvariablesnomenosimportantes. ELEMENTOS DE SIMOLOGÍA Y TERREMOTOS almanperez@gmail.com 26 Mar 2017
  • 61.
    1-36 VULNERABILIDAD SÍSMICA Puededemostrarse analíticamente que sea cual sea el registro de aceleraciones del movimiento fuerte del terreno, la influencia combinada de la amplitud de las aceleraciones, su contenido de frecuencias y la duración del movimiento fuerte del terreno durante la acción de sismos, pueden representase gráficamente en una forma muy conveniente mediante gráficos que reciben el nombre de espectros sísmicosderespuesta.EstetemaserátratadoendetalleenelCapítulo2dellibro. La caracterización de un acelerograma mediante espectros de respuesta constituye una herramienta muy útil para la determinación de las fuerzas laterales que actúan en una edificación durante un sismo, (ver Capítulo10dellibro). 1.14 EVALUACIÓNDELAAMENAZAYDELRIESGO Con el fin de incorporar el conocimiento adquirido de los desastres naturales pasados en la planificación de las actividades humanas, debemos evaluar las amenazas y riesgos con ellas relacionadas. A pesar de quelostérminosevaluacióndelaamenazayevaluacióndelriesgosonamenudoutilizadosindistintamente, nosontérminossinónimos. 1.14.1 EvaluacióndelaAmenaza La evaluación de la amenaza envuelve las siguientes interrogantes: ¿Qué tan a menudo se espera que ocurraeleventoolaamenaza?,ysiocurre,¿Cuálesseránsusefectos? Laevaluacióndecualquiertipodeamenazaenvuelvelassiguientesfases: 1. Determinarcuandoydondelaamenazaoeventohaocurridoenelpasado. 2. Determinar el grado de severidad que ha ocasionado un evento pasado con una magnitud o tamaño conocido. 3. Determinar qué tan frecuentemente pueden esperarse amenazas que sean capaces de producir dañosseveros. 4. Determinar cuál sería el daño esperado por un evento con una magnitud dada, si dicho evento tuvieralugarhoy. 5. Representargráficamente,enformaclaraysencillatodalainformaciónanteriormenterecabada. Los resultados de la evaluación de la amenaza son, o deberían ser, utilizados por las autoridades municipales, urbanistas e ingenieros con el fin de planificar en forma segura el uso de la tierra y de 41 incorporarlosresultadosencódigosyordenanzas . Entre las amenazas naturales que más afectan las edificaciones caben destacar las amenazas de origen geológico tales como terremotos, erupciones volcánicas y las avalanchas. De todas estas, la amenaza sísmicaeslaqueocupaelcentrodeinterésdeestelibro. ELEMENTOS DE SIMOLOGÍA Y TERREMOTOS almanperez@gmail.com 26 Mar 2017
  • 62.
    VULNERABILIDAD SÍSMICA 1-37 Recibenel nombre de amenaza sísmica aquellas que están vinculadas directamente a la acción de terremotos. Por ejemplo, el movimiento fuerte de la superficie del terreno, el fallamiento superficial, los deslizamientosdetaludes,lalicuefacciónylosmaremotosotsunamis. El proceso de identificar y cuantificar el peligro o amenaza sísmica en una región o país con el objetivo de delimitar en mapas zonas sujetas a un grado similar de amenaza se conoce como regionalización sísmica delaamenaza. Su evaluación supone un conocimiento exhaustivo de las fuentes sísmicas capaces de generar terremotos y de sus probabilidades de ocurrencia. Únicamente cuando se dispone de una cantidad significativa de registros del movimiento fuerte del terreno podrán definirse tendencias y de allí generarse pronósticos de la sismicidad. Esta información suele normalmente expresarse mediante relaciones empíricas de tipo probabilístico y mapas de zonificación sísmica regional que no necesariamente reflejan el nivel del daño potencialquepuedenexperimentarlasedificacionesdurantelaaccióndeunsismo. Figura 1.35 Mapa de riesgo sísmico que muestra los contornos de isoaceleraciones máxima esperadas en 24 un período de retorno de 50 años, con una probabilidad de excedencia de 10%, (Skinner, B.J. y Porter, S. ). La figura 1.35 por ejemplo, muestra un mapa de amenaza sísmica basado en la aceleración horizontal máxima esperada en los Estados Unidos de América, Alaska y Hawai para un período de retorno de 50 años.Laprobabilidaddeexcedenciadedichosmáximosesde1en10. ELEMENTOS DE SIMOLOGÍA Y TERREMOTOS almanperez@gmail.com 26 Mar 2017
  • 63.
    1-38 VULNERABILIDAD SÍSMICA Lafigura 1.36, muestra un mapa de peligrosidad sísmica de España basado en la aceleración máxima 42 esperada para un período de retorno de 500 años . Es evidente que la amenaza sísmica representada es apreciablemente menor que la mostrada en la figura 1.35 para los Estados Unidos de América, indicando estehechounaactividadsísmicamoderadaenesazonadelaPenínsulaIbérica. 0.04 0.06 0.07 . 0 09 11 0. 0.13 0.04 0.04 0 06 . .10 .08 0 6 .0 0. 3 1 5 0.1 0.11 6 0.0 0.08 0.25 0.17 0.07 0.05 0 4 .0 0 . 0 9 0 . 1 1 . 0 1 2 0 . 1 3 Líneas de igual aceleración sísmica A (g) 0 Figura 1.36 Mapa de peligrosidad sísmica de España de aceleraciones 42 pico esperadas, para un período de retorno de 500 años, (NCSE-1994 ). Conviene señalar que el período de retorno no representa el período o intervalo de tiempo entre dos eventos sucesivos, sino el intervalo de tiempo en años en el que, con una probabilidad de excedencia conocida, se producirá un movimiento del terreno de características dadas, por ejemplo una aceleración mayor a0.20g. Los mapas de riesgo sísmico pueden también expresar la intensidad máxima del daño esperado en una determinada región, anticipando de esta forma, zonas potencialmente más vulnerables que otras. Se basan en la sismicidad histórica oinstrumentaldisponible. Gran parte de la información relacionada con la amenaza sísmica en Venezuela puede encontrarse en una 26 recientepublicación reseñadaalfinaldeesteCapítulo. 1.14.2 EvaluacióndelRiesgo Laevaluacióndelriesgodifieredelaevaluacióndelaamenazaenvariosaspectosimportantes. El riesgo sísmico puede definirse como la probabilidad de que en un determinado sitio y durante la acción de alguna amenaza natural se produzcan perdidas de vidas, económicas y sociales que excedan ciertos valores o niveles prefijados de daño. Por ejemplo, daños ocasionados por las sacudidas fuertes del terreno duranteunterremoto. Para evaluar el riesgo es preciso establecer la probabilidad de que una amenaza cualquiera con una magnitud determinada ocurra dentro de un período de tiempo determinado. Toma en consideración los ELEMENTOS DE SIMOLOGÍA Y TERREMOTOS 0 . 0 6 0 . 0 8 almanperez@gmail.com 26 Mar 2017
  • 64.
    VULNERABILIDAD SÍSMICA 1-39 siguientesaspectos: 1.La ubicación de las edificaciones de vivienda y oficinas, hospitales, industrias, escuelas, sistemas de emergencia,líneasdevida,ferrocarriles,viaductos,etc.,deláreaenestudio. 2. Determinación del grado potencial de exposición a la amenaza o evento previstos, (inundaciones por ejemplo). 3. Vulnerabilidaddelasedificacionesydelapoblaciónalsersometidosalaamenaza. Enáreaspropensasalaocurrenciadeterremotos,resultaposibleevaluarelriesgosísmicodeedificaciones o de cualquier tipo de obra civil en función de la amenaza sísmica, de su vulnerabilidad y del costo e importancia de las mismas. La figura 1.37 muestra las variables involucradas en la evaluación del riesgo sísmico. El riesgo sísmico depende de: a) Amenaza sísmica b) Vulnerabilidad estructural c) Nivel de daño aceptado Figura 1.37 Variables que intervienen en el riesgo sísmico. De la figura 1.37 se desprende que el riesgo sísmico en edificaciones podrá reducirse únicamente si se reduce alguna de las variables involucradas. De estas variables, la reducción de la vulnerabilidad estructural es quizás la alternativa más eficaz de que disponen los ingenieros estructurales y arquitectos paraconseguirelobjetivoperseguido. 1.15 VULNERABILIDADESTRUCTURAL Las pérdidas materiales o de vidas registradas durante la acción de terremotos dependen en gran parte de la capacidad de respuesta de la edificación. La vulnerabilidad sísmica de una estructura puede definirse como el límite en el que se sobrepasa el grado de reserva o el nivel de capacidad de respuesta previsto disponibleanteunaamenazasísmicaconocida. Ya que el riesgo sísmico de una edificación depende de su vulnerabilidad, y cuando se teme que algunas edificacionesnuevasoalgunasexistentesque,bienporsuantigüedadoporsuimportancia,puedansufrir ELEMENTOS DE SIMOLOGÍA Y TERREMOTOS almanperez@gmail.com 26 Mar 2017
  • 65.
    1-40 VULNERABILIDAD SÍSMICA dañosimportantes ante la acción de sismos futuros, se hace preciso emprender un proceso de evaluación de su vulnerabilidad estructural, a fin de mantener el riesgo sísmico dentro de niveles mínimos de seguridadaceptables. El proceso de evaluación incluye dos aspectos fundamentales: la tipificación y evaluación de los daños potenciales, y la determinación de sus causas. En general los daños ocasionados en edificaciones durante la acción de terremotos se dividen en daños a elementos estructurales y daños a elementos no estructurales. Pero también, se producen graves daños en los sistemas electro-mecánicos e instalaciones sanitarias. En el caso de hospitales se pueden ver afectados los equipos médicos, laboratorios, salas de cirugía,etc.,ocasionandolainutilizacióndelosmismos. En general, los daños suelen ser causados por una combinación de variables asociadas comúnmente a los factoresmostradosenlafigura1.38. a) Factores geológicos b) Factores estructurales c) Factores arquitectónicos d) Factores constructivos e) Factores socio-económicos Vulnerabilidad Estructural depende de: Figura 1.38 Factores que influyen en la vulnerabilidad sísmica de edificaciones. Los diferentes factores que inciden en la vulnerabilidad de las edificaciones se reseñan en la tabla 1.2 que semuestraacontinuación. Tabla 1.2 Factores que inciden en la vulnerabilidad sísmica de edificaciones Factores Geológicos Sismicidad de la zona Distancia a la fuente sísmica. Mecanismos de falla. Magnitud del terremoto. Asentamientos del terreno. Licuefacción del suelo. Inestabilidad de taludes. Avalanchas. Tsunamis. Fallamiento superficial. Características geotécnicas locales. Interacción suelo-estructura. Amplitud y duración de las sacudidas fuertes del terreno. ELEMENTOS DE SIMOLOGÍA Y TERREMOTOS almanperez@gmail.com 26 Mar 2017
  • 66.
    VULNERABILIDAD SÍSMICA 1-41 FactoresEstructurales Problemas torsionales. Cambios bruscos de rigidez: Pisos blandos, columna corta, efecto de látigo. Deformación lateral excesiva entre niveles contiguos. Distribución asimétrica de rigideces y de masas. Geometría irregular de la planta. Tipología estructural. Tipo de material: acero, concreto armado, madera, mampostería, etc. Deficiencia en la estimación de las cargas. Deficiencia en el análisis y diseño estructural. Ductilidad disponible. Detalles de refuerzo estructural deficientes en las conexiones y armado de elementos estructurales. Golpeteo o colindancia de edificaciones contiguas. Normas utilizadas. Edad de la edificación. Apoyos de vigas o tramos en puentes de tamaño insuficiente. Factores Arquitectónicos Configuración geométrica irregular en la planta y en el alzado de la edificación. Ordenanzas: retiros, alturas, porcentaje de construcción, etc. Grandes luces y pocas columnas. Ubicación asimétrica del núcleo de escaleras y de ascensores. Sistema de escape deficiente o inexistente. Distribución errática de la tabiquería. Distribución asimétrica o impropia de elementos de fachada. Utilización indiscriminada de materiales inflamables. Uso excesivo de espacios abiertos. Factores Constructivos Encofrado deficiente. Mala calidad de los materiales utilizados en la construcción. Protección deficiente contra el fuego. Incompatibilidad de los materiales utilizados. Falta de inspección eficiente. Mano de obra defectuosa. Falta de recubrimiento propiciando la corrosión. Conexiones metálicas defectuosas. Anclajes deficientes de equipos médicos y hospitalarios. Remodelación y/o eliminación total o parcial de paredes internas, ejecutada generalmente por propietarios del inmueble en viviendas y locales comerciales. Uniones defectuosas de elementos prefabricados. Falta de unión apropiada entre los elementos estructurales y los tabiques de mampostería. Soldaduras defectuosas. Defectos del vaciado y del curado del concreto. Refuerzo inadecuado en las conexiones o juntas de los elementos de concreto armado. Factores Socio-Económicos Cambio del uso previsto en la edificación original. Utilización de materiales no aptos para resistir sismos. Falta de información y de sistema de alerta rápida. Ordenanzas vigentes. Falta de recursos económicos. Poca comunicación entre el ingeniero y el arquitecto. Falta de planes de contingencia durante desastres. Educación de la población. Remuneración deficiente a profesionales responsables del proyecto estructural. Viviendas de bajos recursos, no apropiadas para zonas sísmicas. ELEMENTOS DE SIMOLOGÍA Y TERREMOTOS almanperez@gmail.com 26 Mar 2017
  • 67.
    1-42 VULNERABILIDAD SÍSMICA Alo largo de los Capítulos del libro se discutirán aspectos relacionados con algunos de los factores mencionados, haciendo especial énfasis en aquellos que han demostrado tener mayor incidencia en el dañoobservadoenedificaciones. 1.16 BIBLIOGRAFÍASELECCIONADA 1.16.1 BibliografíaRecomendada Pérez, O.J., y Mendoza, J.S., (1998), Sismicidad y Tectónica en Venezuela y Áreas Vecinas. Física de la Tierra, 1998,No10:87-110,UniversidadSimónBolívar,Sartenejas,Caracas. Pérez, O.J., Jaimes, M.A., and Garciacaro, E., (1997), Microseismicity Evidence for Subduction of the Caribbean PlateBeneaththeSouthAmericanPlateinNorthwesternVenezuela,Journal of Geophysical Research, Vol. 102, No.B8,pp.17.875to17.882,August. Audemard, F.A., Machette, M.N., Cox, J.W., Dart, R.L., and Haller, K.M., (2000), Map and Database of Quaternary Fault in Venezuela and its Offshore Regions, Open-File Report 00-018 (Paper Edition), FUNVISIS (Venezuela),USGS,(Denver,Colorado),andUniversidadNacionaldeSanLuis,Argentina. 1.16.2 BibliografíaConsultada 1 Wegener,A.,(1912),DieEntstehungderContinente:GeologischeRundschan,V.3,p.276-292,Germany. 2 Wegener, A., (1929), Die Entstehung der Continente and Ozeane, Vieweg Verlag, Braunschweig, (cuarta Edición),94p.,Germany. 3 Verney,P.,(1979),TheEarthquakeHandbook,PaddingtonPress,NewYork. 4 Noson, L.L., Qamar, A., and Thorsen, G.W., (1988), Washington State Earthquake Hazards, Information Circular85,WashingtonDivisionofGeologyandEarthResources,Olympia,Washington. 5 Tarbuck, E.J. y Lutgens, F.K., (2003), CienciasdelaTierra.UnaintroducciónalaGeologíaFísica, Sexta Edición enEspañol,PrenticeHall. 6 Keller,E.A.,(1996),EnvironmentalGeology,SeventhEdition,PrenticeHall,NewJersey. 7 Christopherson, R.W., (1994), Geosystems, 2nd Edition, Englewood Cliffs, NJ: Macmillan College PublishingCompany,Inc. 8 Hamblin,W.K.,(1992),Earth'sDynamicSystems,6thEdition,NewYork:Macmillan. 9 Bolt,B.A.,(1999),Earthquakes,FourthEdition,W.H.FreemanandCompany,NewYork. ELEMENTOS DE SIMOLOGÍA Y TERREMOTOS almanperez@gmail.com 26 Mar 2017
  • 68.
    VULNERABILIDAD SÍSMICA 1-43 10 PressandSievers,(1998),UnderstandingEarth,Secondedition,NewYork:W.H.FreemanandCompany. 11 Bolt,B.A., (2001), The Nature of Earthquake Ground Motion, The Seismic Design Handbook, Chapter 1, SecondEdition,editedbyFarzadNaeim,KluwerAcademicPublishers. 12 Strahler,A.,andStrahler,A.,(2002),PhysicalGeology,SecondEdition,JohnWiley&Sons,Inc. 13 Reid, H.F., (1911), The Elastic Rebound Theory of Earthquakes, Bulletin of the Department of Geology, UniversityofBerkeley,Vol.6,pp.413-444. 14 Foster,R.J.,(1988),GeneralGeology,FifthEdition,PrenticeHall. 15 Pérez, O.J., Bilham, R., Bendick, R., Velandia, J.R., Hernández, N., Moncayo, C., Hoyer, M. and Kozuch, M., (2001), Velocity Field Across the Southern Caribbean Plate Boundary and Estimates of Caribbean/South American Plate Motion Using GPS Geodesy, 1994-2000, Geophysical Research Letters, Vol. 28. No. 15, Pages 2987-2990. 16 Richter, C.F., (1935), An Instrumental Earthquake Scale, Bulletin of the Seismological Society of America, Vol.25,pp.1-32. 17 Gutenberg, B., and Richter, C.F., (1936), OnSeismicWaves(ThirdPaper), Gerlands Bietraege Zur Geophysik, Vol.47,pp.73-131. 18 Gutenberg, B., (1945), Magnitude Determination for Deep-Focus Earthquakes, Bulletin of the Seismological SocietyofAmerica,Vol.35,pp.117-130. 19 Kanamori, H., (1977), The Energy Release in Great Earthquakes, Journal of Geophysical Research, Vol. 82, pp.2981-2987. 20 Hanks, T.C., and Kanamori, H., (1979), A Moment Magnitude Scale, Journal of Geophysical Research, Vol. 84,pp.2348-2350. 21 Bullen, K.E., and Bolt, B.A., (1985), An Introduction to the Theory of Seismology, Cambridge University press,Cambridge. 22 Gutenberg, B., and Richter, C.F., (1956), Earthquake Magnitude: Intensity, Energy and Acceleration, Bulletin oftheSeismologicalSocietyofAmerica,vol.46,pp.104-145. 23 Kanamori,H.,(1983),MagnitudeScaleandQuantificationofEarthquakes,Tectonophysics,Vol.93,pp.185-199. 24 Murck, B.W., Skinner, B.J., and Porter, S.C., (1997), Dangerous Earth. An Introduction to Geologic Hazards, JohnWilley&Sons,Inc. ELEMENTOS DE SIMOLOGÍA Y TERREMOTOS almanperez@gmail.com 26 Mar 2017
  • 69.
    1-44 VULNERABILIDAD SÍSMICA 25 Schell,M.L., and Herd, D.G., (1984), National Earthquake Hazards Reduction Program: Report to the United StateCongress,U.S.GeologicalSurvey,Circular918. 26 Grases, J., (2002), Introducción a la Evaluación de la Amenaza Sísmica en Venezuela. Acciones de Mitigación. Conmemoración del Terremoto Cuatricentenario de Caracas, Fundación Pedro Grases, Caracas, República BolivarianadeVenezuela. 27 U.S. Geological Survey, (1988), The Interior of the Earth, U.S. Government Printing Office, Washington, D.C. 28 EERI, (1994), The EERI Northridge Earthquake of January 1994, Collection, Slide Set, Created and Produced bytheEarthquakeEngineeringResearchInstitutewithSupportfromFEMAandNSF,Oakland,California. 29 EERI, (1994), The 1995 Hyogo-KenNambu(Kobe)EarthquakeReportandSlideSets, Created and Produced by the Earthquake Engineering Research Institute with Support from Federal Management Agency, Oakland, California. 30 Pérez, O.J., (1983), Spatial-Temporal-Energy Characteristics of Seismicity Occurring During the Seismic Cycle, Ph.D.Thesis,129pp.,ColumbiaUniversity,NewYork. 31 Pérez, O.J., and Scholz, C.H., (1984), Heterogeneities of the Instrumental Seismicity Catalog (1904-1980) for StrongShallowEarthquakes,Bull.Seismol.Soc.Ame.,74,669-686. 32 Pérez, O.J., and Scholz, C.H., (1997), Long-Term Seismic Behavior of the Focal and Adjacent Regions of Great Earthquakes During the Time Between Two Successive Shocks, Journal of Geophysical Research, Vol. 102, No. B4,pp.8203-8216,April. 33 Bolt, B.A., (1969), Duration of Strong Motion, Proceeding of the 4th World Conference on Earthquake Engineering,Santiago,Chile,pp.1304-1315. 34 Kramer,S.L.,(1996),GeotechnicalEarthquakeEngineering,PrenticeHall. 35 Chang,F.K.,andKrinitzsky,E.L.,(1977),Duration,SpectralContentandPredominantPeriodofStrongMotion Earthquake Records from Western United States, Miscellaneous Paper 5-73-1, U.S. Army Corps of Engineers WaterwaysExperimentStation,Vicksburg,Mississippi. 36 Stone, W.C., Yokel, F.Y., Celebi, M., Hanks, T., and Leyendecker, E.V., (1987), Engineering Aspects of the September 19, 1985 Mexico Earthquake, NBS Building Science Series 165, National Bureau of Standards, Washington,D.C.,207pp. 37 Singh, S.K., Mena, E., and Castro, R., (1988), Prediction of Peak, Horizontal Ground Motion Parameters in MexicoCityfromCoastalEarthquakes,GeofísicaInternacional,(México),27,pp.111-129. ELEMENTOS DE SIMOLOGÍA Y TERREMOTOS almanperez@gmail.com 26 Mar 2017
  • 70.
    38 Singh, S.K., Lermo,J., Domínguez, T., Ordaz, M., Espinosa, J.M., Mena, E., and Quass, R., (1988), TheMexico EarthquakeofSeptember19,1985.AStudyofAmplificationofSeismicWavesintheValleyofMexicowithRespect toaHillZoneSite.EarthquakeSpectra,Vol.4,No.4.PartB,pp.653-673. 39 EERI, (1987), Slide Set: Subcommittee to Create Slides on the 19 September 1985 Mexico Earthquake, EarthquakeEngineeringResearchInstitute,California,(photographedbyLeyendecker,E.V.). 40 Chopra, K.A., (2001), Dynamics of Structures. Theory and Applications to Earthquake Engineering, 2da Edition,PrenticeHall,NewJersey. 41 Alonso, J.L., (1996), Estudio Propuesto Para la Implementación de Ordenanzas Urbanísticas del Municipio ChacaoTomandoenCuentalasCondicionesLocalesdeSismicidad, (5 Vol.), Estudio Solicitado por la Oficina de PlaneamientoUrbanodelMunicipiodeChacao,Caracas,RepúblicadeVenezuela. 42 NCSE-94,(1994),NormadeConstrucciónSismorresistente,BOE8deFebrerode1995,(3.936-3.980),Madrid, España. 43 Pérez, O.J., Rodríguez, C. and Alonso, J.L., (2014) , Earthquakes, tsunamis, and the related vulnerability in South America and the Caribbean - an overview. Extreme Natural Hazards, Disaster Risks and Social Implications.CambridgeUniversityPress,PartIII.p145-151. VULNERABILIDAD SÍSMICA 1-45 ELEMENTOS DE SIMOLOGÍA Y TERREMOTOS almanperez@gmail.com 26 Mar 2017
  • 71.
  • 72.
    Movimiento Vibratorio. Espectros Elásticos de Respuesta 2.1 Introducción 2.2 Tiposde Movimiento Vibratorio 2.3 Vibración Libre no Amortiguada 2.4 Frecuencia y Período 2.5 Vibración Libre Amortiguada 2.6 Vibraciones Forzadas 2.7 El Fenómeno de Resonancia 2.8 Espectros Elásticos de Respuesta 2.9 Espectros Normalizados de Aceleración 2.10 Espectro Combinado Trilogaritmico 2.11 Ejemplos de Aplicación en Ingeniería 2.12 Bibliografía Seleccionada 2 almanperez@gmail.com 26 Mar 2017
  • 73.
    2-2 VULNERABILIDAD SÍSMICA Resonancia.Muelle costero, 4 Cumaná. Terremoto de Cariaco , 1997, (Foto J.L. Alonso). MOVIMIENTO VIBRATORIO. ESPECTROS ELÁSTICOS DE RESPUESTA almanperez@gmail.com 26 Mar 2017
  • 74.
    VULNERABILIDAD SÍSMICA 2-3 2MovimientoVibratorio.EspectrosElásticosdeRespuesta 2.1 INTRODUCCIÓN Un terremoto es un fenómeno natural caracterizado por vibraciones de la corteza terrestre causadas por una repentina liberación de energía. Esta energía se irradia en todas direcciones desde su origen o foco en formadeondasquesedisipanrápidamenteamedidaquesealejandelmismo. En el diseño sismorresistente de edificaciones y de obras civiles en general, resulta muy conveniente expresar las amplitudes de las vibraciones del terreno causadas durante la acción de terremotos en función de las aceleraciones que las ondas sísmicas producen en su superficie. Recordaremos que en cualquier terremoto los acelerogramas se definen mediante dos componentes ortogonales de traslación, yunaterceracomponentevertical. Ahora bien, sea cual sea el registro de aceleraciones del movimiento del terreno, la influencia combinada de la amplitud de las aceleraciones, su contenido de frecuencias y la duración del movimiento, pueden representarse gráficamente en una forma muy conveniente. Los valores de respuesta (aceleraciones absolutas, velocidades y desplazamientos relativos) de sistemas de un grado de libertad con distintas frecuencias o períodos naturales y con una razón de amortiguamiento crítico constante, pueden evaluarse en función del tiempo, y sus valores máximos dibujarse en gráficos que reciben el nombre de espectrossísmicosderespuesta. En este Capítulo se analizan conceptos relacionados con la amplitud, la frecuencia, el período, el amortiguamiento y la resonancia. Se discuten las bases teóricas del proceso de evaluación de los espectros elásticosderespuesta.Seincluyenademásejemplossencillosdeaplicaciónalaingeniería. almanperez@gmail.com 26 Mar 2017
  • 75.
    MOVIMIENTO VIBRATORIO. ESPECTROSELÁSTICOS DE RESPUESTA 2-4 VULNERABILIDAD SÍSMICA 2.2 TIPOSDEMOVIMIENTOVIBRATORIO Existen varios tipos de cargas dinámicas capaces de inducir movimientos vibratorios en suelos y en estructuras. Se pueden distinguir dos categorías de movimiento vibratorio: movimiento periódico y movimientono-periódico. Los movimientos periódicos son aquellos que se repiten a intervalos regulares de tiempo. Matemáticamente, un movimiento, u(t) , se dice que es periódico si existe algún período T, tal que se cumpla que u(t+T)=u(t) para todo valor de t. La forma más simple de movimiento periódico es un movimientoarmónicosimpleenelcualeldesplazamientou(t)varíasinusoidalmenteconelperíodo. Los movimientos vibratorios no-periódicos son aquellos que no se repiten a intervalos de tiempo constante. Se originan por la acción de cargas impulsivas, tales como explosiones, impactos producidos por la caída libre de un objeto, o por la acción de cargas transitorias de más larga duración producidos por la acción del tráfico de vehículos u originados por un sismo. La figura 2.1 muestra ejemplos típicos de movimientosvibratoriosperiódicosyno-periódicos t t t t (c) (d) (b) (a) u(t) u(t) u(t) u(t) Movimiento no períodico Movimiento períodico Figura 2.1 Tipos de movimiento vibratorio: (a) Armónico simple; (b) Periódico (Pulso rectangular); (c) Movimiento transitorio debido a cargas de impacto; (d) Movimiento transitorio (terremotos). A pesar de lo complejo que a simple vista pudieran parecer los movimientos periódicos y transitorios mostrados en la figura anterior, existen técnicas matemáticas que permiten expresar dichos movimientos almanperez@gmail.com 26 Mar 2017
  • 76.
    VULNERABILIDAD SÍSMICA 2-5 MOVIMIENTOVIBRATORIO. ESPECTROS ELÁSTICOS DE RESPUESTA comounasumatoriadeunaseriedemovimientosarmónicossimples,talescomolasseriesdeFourier. En muchas aplicaciones de la ingeniería geotécnica de terremotos, las amplitudes del movimiento del terreno (aceleración, velocidad y desplazamiento) pueden describirse satisfactoriamente por medio de un número finito de puntos (datos) en lugar de por una función analítica. En estos casos, los coeficientes de Fourier, se obtienen por sumatoria en vez de por integración. Esta técnica se conoce como la transformada discreta de Fourier, conocida en la literatura matemática por las siglas DFT, (del inglés Discrete Fourier Transform). El advenimiento de los computadores en la década de los años 60, hizo posible mejorar el algoritmo DFT, dando como resultado la transformada rápida de Fourier, conocida por las siglas FFT, (del inglés Fast 1,2 Fourier Transform) . Una explicación detallada de este algoritmo puede encontrarse en la bibliografía reseñada,yescapadelosobjetivosdeestelibro. 2.3 VIBRACIÓNLIBRENOAMORTIGUADA Una vibración es un movimiento periódico que se produce cuando a un cuerpo o sistema de cuerpos interconectados se lo desplaza de su posición de equilibrio. En general existen dos tipos de vibración: libre yforzada. La vibración libre ocurre cuando el movimiento se mantiene por la acción de fuerzas gravitacionales y fuerzas elásticas de recuperación, tal como el movimiento de un péndulo o la vibración de una cuerda elástica. La vibración forzada ocurre cuando al sistema se le aplica una fuerza externa periódica o intermitente.Ambasvibracionespuedenserdedostipos,amortiguadasynoamortiguadas. La forma más simple del movimiento vibratorio libre no amortiguado puede representarse mediante el modelo mostrado en la figura 2.2. En esa figura, el bloque tiene una masa m y está atado a un resorte con una rigidez k. El movimiento vibratorio tiene lugar cuando el bloque se desplaza una distancia y, a partir desuposicióndeequilibrioyluegoselepermitealresorterecuperarsuposiciónoriginal. La figura 2.2 muestra también el diagrama de cuerpo libre de la masa, donde F representa la fuerza S elástica de recuperación ejercida por el resorte, y F la fuerza de inercia que se opone a la dirección del I movimiento.AplicandoelprincipiodeD'Alambertdeequilibriodinámico,seobtieneque: La fuerza de inercia es proporcional a la masa m y a la aceleración ÿ, mientras que la fuerza del resorte es proporcionalasurigidezk,yasudesplazamientoy. Esdecir, almanperez@gmail.com 26 Mar 2017
  • 77.
    2-6 VULNERABILIDAD SÍSMICA MOVIMIENTOVIBRATORIO. ESPECTROS ELÁSTICOS DE RESPUESTA ecuación(2-3)conrespectoaltiempo,esdecir, (2-4) Las constantes de integración A y B se determinan para valores conocidos del desplazamiento y de la × velocidad en el instante de tiempo t =0. De esta manera sustituyendo los valores t = 0, y = y , e y = v en 0 0 lasecuaciones(2-3)y(2-4)seobtieneque (2-5) (2-6) Sustituyendo A y B en la ecuación (2-3) se obtiene finalmente una expresión que define el desplazamiento deunosciladorsimpleenfuncióndeltiempo,ytieneporvalor (2-7) 2.4 FRECUENCIAYPERÍODO La ecuación (2-7) revela que el movimiento es armónico y periódico, pudiendo ser expresado por un seno o por un coseno en función de la misma frecuencia w. La figura 2.3 muestra la curva que se obtiene al graficar dicha ecuación, siendo C la amplitud del movimiento y a el ángulo de fase que representa el desfasamientodelacurvamedidodesdeelorigencuandot=0. Mediante una simple transformación trigonométrica puede demostrarse que la amplitud del movimiento C vienedadaporlasiguienterelación: y Posición de equilibrio S I F F F = k y F = m y S I m m m k Figura 2.2 Vibración libre no amortiguada. Dividiendo esta ecuación por m, y denotando al cociente 2 k/m como la constante w , se obtiene finalmente la ecuación del movimiento del sistema, conocido también comomovimientoarmónicosimple.Así, (2-1) En la ecuación (2-1) la constante w es la frecuencia circularexpresadaenrad/sytieneporvalor (2-2) La ecuación (2-1) es una ecuación diferencial lineal homogénea de segundo orden cuya solución es del tipo (2-3) × La velocidad y se obtiene directamente diferenciando la almanperez@gmail.com 26 Mar 2017
  • 78.
    MOVIMIENTO VIBRATORIO. ESPECTROSELÁSTICOS DE RESPUESTA VULNERABILIDAD SÍSMICA 2-7 (2-8) siendo (2-9) En la figura 2.3 se observa que la ecuación (2-7) completa un ciclo cada tiempo T, de forma que wT=2p. DespejandoT,seobtieneque (2-10) Esta longitud de tiempo recibe el nombre de período, sus unidades se miden en segundos y puede también escribirsecomo: (2-11) Finalmente, la frecuencia f se define como el inverso del período, o lo que es lo mismo como el número de cicloscompletadosenlaunidaddetiempo. (2-12) v y a/w C 0 0 y t T=2p/w Figura 2.3 Vibración armónica no amortiguada. En forma alternativa f toma la forma (2-13) 1 T w 2 p k m f= % 1 2 p 0 almanperez@gmail.com 26 Mar 2017
  • 79.
    MOVIMIENTO VIBRATORIO. ESPECTROSELÁSTICOS DE RESPUESTA 2-8 VULNERABILIDAD SÍSMICA La frecuencia f se expresa en ciclos por segundo o lo que es lo mismo en hertz (Hz), siendo 1Hz=1ciclo/s=2π rad/s. 2.4.1 Ejemplo Determineelperíododevibracióndelpéndulomostradoenlafigura2.4.Supongaquelamasadelpéndulo mestáconcentradaenelextremodelabarracuyalongitudesigualaL. Solución: a) Diagramadecuerpolibre. Lafigura2.5muestraeldiagramadecuerpolibredelamasadelpéndulo. b) Ecuacióndelmovimiento. Aplicandolasecuacionesdelequilibriosegúnladireccióntangencialdelmovimientoseobtieneque: (1) EnestaecuaciónF representalafuerzatangencialdeinerciaquetieneporvalor it (2) Paravalorespequeñosdelarcorecorridosesposibleestablecerlasiguienterelación: Figura 2.4 Figura 2.5 q s L m q W=mg in F Fit Líneas discontinuas de las fuerzas dentro del cuerpo almanperez@gmail.com 26 Mar 2017
  • 80.
    MOVIMIENTO VIBRATORIO. ESPECTROSELÁSTICOS DE RESPUESTA VULNERABILIDAD SÍSMICA 2-9 De donde s=qL. Derivando entonces s dos veces con respecto al tiempo obtendremos la aceleración tangencialdelamasam,ytieneporvalor Sustituyendo en la ecuación (2) se obtiene entonces quelafuerzadeinerciatangencialtieneporvalor (3) Sustituyendoestevalorenlaecuación(1)podráentoncesescribirseque: (4) Observando además que para valores pequeños de q, se cumple que sen q » q, puede finalmente escribirse quelaecuacióndelequilibriodinámicodelmovimientovienedadaporlasiguienterelación: (5) 2 Comparando esta ecuación con la ecuación (2-1) se observa que ambas son idénticas, en donde w =g/L. De aquíquelafrecuenciacircularw,enesteejemplo,tengaporvalor FinalmenteelperíodoTseobtieneaplicandodirectamentelaecuación(2-10).Así, (Respuesta) 2.5 VIBRACIÓNLIBREAMORTIGUADA Todos los sistemas mecánicos poseen un grado de rozamiento o de amortiguamiento que causa que la vibracióndesaparezcaeneltiempo.Porestarazónesprecisoincluirsuefectoenelanálisis. El amortiguamiento se atribuye a fuerzas que resisten el movimiento y que se originan en el medio a través del cual el sistema vibra, por ejemplo aire, agua o aceite. Si garantizamos que el cuerpo o sistema se mueve lentamente a través del medio, entonces la resistencia al movimiento es directamente proporcionalalavelocidaddelcuerpo. El tipo de fuerza desarrollado bajo estas circunstancias es conocido como amortiguamiento viscoso. La magnituddeestafuerzadeamortiguamientoquedenotaremosF puedeportantoexpresarsecomo: D (2-14) almanperez@gmail.com 26 Mar 2017
  • 81.
    MOVIMIENTO VIBRATORIO. ESPECTROSELÁSTICOS DE RESPUESTA 2-10 VULNERABILIDAD SÍSMICA Enlaecuación(2-14), c recibeelnombredecoeficientedeamortiguamientoviscoso. El movimiento vibratorio de un cuerpo o sistema con amortiguamiento viscoso puede caracterizarse mediante el bloque, el resorte y el pistón o émbolo mostrados en la figura 2.6a. Si el bloque se desplaza a una distancia x desde su posición de equilibrio, el diagrama de cuerpo libre de las fuerzas actuantes es el mostradoenlafigura2.6b.EndichodiagramaF ,F yF representan: S I D F : Fuerzaderecuperaciónelástica, S F : Fuerzadeamortiguamiento, D F : Fuerzadeinercia, I Deestamaneraelequilibriodinámicoseobtieneporsumatoriadelasfuerzasactuantes.Así, esdecir: (2-15) (a) (b) Figura 2.6 Sistema de un grado de libertad con amortiguamiento viscoso. La ecuación (2-15) es una ecuación diferencial lineal homogénea de segundo orden. Sus soluciones son del tipo (2-16) En esta ecuación e es la base del logaritmo natural y z es una constante. El valor de z se obtiene sustituyendoestasoluciónenlaecuación(2-15).Deestaforma,laecuacióncaracterísticaesportanto: Posición de equilibrio x m FS FI D F m k c almanperez@gmail.com 26 Mar 2017
  • 82.
    MOVIMIENTO VIBRATORIO. ESPECTROSELÁSTICOS DE RESPUESTA VULNERABILIDAD SÍSMICA 2-11 a b c x t Figura 2.7: Tipos de oscilación: (a) Sub-amortiguado, (b) Críticamente amortiguado, (c) Sobre-amortiguado. esdecir, Lassolucionesdeestaecuacióncuadráticasonentonces: (2-17a) (2-17b) La solución de la ecuación (2-15) es por tanto una combinación lineal de exponenciales que envuelve ambasraíces. 2.5.1 AmortiguamientoCrítico El coeficiente de amortiguamiento crítico c se define como el valor del coeficiente de amortiguamiento c c queserequiereparaqueelradicaldelasecuaciones(2-17a)y(2-17b)sehagaigualacero,esdecir: dedonde: (2-18) siendolafrecuenciacircular Distinguiremostrescasos: a) Sistemasobre-amortiguado Ocurre cuando c > c . En este caso, las raíces z y z c 2 1 son ambas reales y el sistema no vibra ya que el amortiguamiento es tan grande que cuando el bloque se desplaza y se deja luego en libertad, el bloque simplemente se arrastra y retrocede hasta recuperar suposiciónoriginal,(casocdelafigura2.7). almanperez@gmail.com 26 Mar 2017
  • 83.
    MOVIMIENTO VIBRATORIO. ESPECTROSELÁSTICOS DE RESPUESTA 2-12 VULNERABILIDAD SÍSMICA b) Sistemacríticamenteamortiguado / = - c 2m Ocurre cuando c = c . En este caso z = z = - w. Bajo estas condiciones, el bloque regresa a su c c 1 2 posicióndeequilibriosiguiendounacurvaexponencialeneltiempodelaforma (2-19) talycomoseindicaenelcasobdelafigura2.7. c) Sistemasub-amortiguado Ocurre cuando c < c . En este caso, la fuerza resistiva es relativamente pequeña, el carácter oscilatorio del c movimiento se conserva, pero la amplitud de la vibración disminuye en el tiempo y el movimiento finalmentecesa,(caso a delafigura2.7). Este es el caso más frecuente. Aquí, las raíces z y z son números complejos y la solución de la ecuación 1 2 (2-15)sedemuestraqueesdeltipo (2-20) En esta ecuación D y f son constantes que se determinan a partir de las condiciones iniciales del problema.Laconstantew recibeelnombredefrecuenciacircularamortiguadaytieneporvalor: d (2-21) Definiendo como razón de amortiguamiento crítico al cociente c/c , la ecuación (2-21) puede escribirse c como: (2-22) Endonde (2-23) En la figura 2.8 se observa que la amplitud no es constante y decrece sucesivamente en cada ciclo. Sin embargo, las oscilaciones ocurren a iguales intervalos de tiempo. Este intervalo se conoce como el período amortiguadodevibraciónyseobtieneapartirdelaecuación(2-22)mediantelarelación (2-24) En edificaciones, normalmente el valor de la razón de amortiguamiento crítico es muy pequeña y oscila entreun2%yun10%. almanperez@gmail.com 26 Mar 2017
  • 84.
    MOVIMIENTO VIBRATORIO. ESPECTROSELÁSTICOS DE RESPUESTA VULNERABILIDAD SÍSMICA 2-13 Figura 2.8 Representación gráfica de un sistema sub-amortiguado. En estos casos, puede suponerse que la frecuencia w » w. Por ejemplo, si suponemos que x = 0,10; la d frecuenciacircularamortiguadatendráporvalor 2.6 VIBRACIONESFORZADAS El caso más general de vibración de un sistema de 1 grado de libertad se presenta cuando el sistema incluye los efectos de amortiguamiento y de un movimiento forzado ocasionado por la acción de una fuerzaexternaP(t),talycomosemuestraenlafigura2.9a. Suponiendo por ejemplo que P(t)=F sen w t, entonces la ecuación diferencial que describe el movimiento 0 0 se obtiene a partir del equilibrio dinámico de las fuerzas actuantes en el diagrama de cuerpo libre de la figura2.9b.Así, (2-25) La resolución de esta ecuación diferencial es bastante laboriosa y puede obtenerse en la literatura seleccionadaalfinaldelcapítulo. D x x x x T D t 0 d 1 2 3 4 t1 2 t 3 t 4 t De 2m -( )t ( ) c x=D [e sen (w t + f)] d -De 2m -( )t ( ) c 2m -( )t ( ) c x almanperez@gmail.com 26 Mar 2017
  • 85.
    MOVIMIENTO VIBRATORIO. ESPECTROSELÁSTICOS DE RESPUESTA 2-14 VULNERABILIDAD SÍSMICA Figura 2.9 Vibración forzada no amortiguada y diagrama de cuerpo libre. Una vez que la fuerza aplicada sobre el sistema en reposo mostrado en la figura 2.9a comienza a actuar, la amplitud de la oscilación aumenta. Sin embargo, después de un tiempo lo suficientemente largo se alcanza una situación de estado estacionario en la que las oscilaciones se producen con una amplitud constante.Cuandoestosucede,lasolucióndelaecuación(2-25)esdeltipo: (2-26) En esta ecuación, w representa la frecuencia de la fuerza periódica actuante en rad/s. Las constantes C y f 0 seobtienenmediantelasrelaciones: (2-27) (2-28) El ángulo f representa la diferencia de fase que existe entre la carga aplicada y la vibración estacionaria resultantedelsistemaamortiguado. (a) (b) D x Posición de equilibrio m FS FI F P(t) P(t) m k c tan almanperez@gmail.com 26 Mar 2017
  • 86.
    MOVIMIENTO VIBRATORIO. ESPECTROSELÁSTICOS DE RESPUESTA VULNERABILIDAD SÍSMICA 2-15 Figura 2.10 Amplificación dinámica. 0 1 2 3 4 5 1 2 3 0 F /k w /w x = 1.0 x = 0.5 x = 0.2 x = 0.0 Resulta posible graficar la variación de la amplitud dinámica F / k en función de la razón de frecuencias 0 w / w. La figura 2.10 muestra el resultado obtenido. La amplificación dinámica se define en función del 0 desplazamiento producido bajo la aplicación estática de la fuerza F que se origina si la fuerza F se aplica 0 0 muylentamente. 2.7 ELFENÓMENODERESONANCIA La ecuación (2-27) describe un fenómeno conocido como resonancia. Así, cuando la razón de amortiguamiento crítico x es igual a cero y la razón de frecuencias w / w es igual a la unidad, el 0 denominadordelaecuación(2-27)esceroyenconsecuencialaamplificación F /ksehaceigualainfinito. 0 Dicho en otras palabras, un sistema oscilante alcanza su máxima respuesta cuando la frecuencia de la fuerza actuante o impulsora coincide con la frecuencia natural del oscilador. La figura 2.10 ilustra claramenteestasituación. Este fenómeno alcanza particular relevancia en el caso de respuesta sísmica de edificaciones. En efecto, puede considerarse que una edificación es un oscilador con un conjunto de frecuencias naturales que dependen de su masa, de su rigidez, de las irregularidades en planta y altura, y del tipo de material utilizadoensuconstrucción.Lafuerzaimpulsoraperiódicaesproporcionadaporlassacudidasdelterreno generadasduranteunsismo. Se puede producir un resultado desastroso cuando la frecuencia natural de la edificación coincide con una delasfrecuenciascontenidasenlassacudidasdelterreno.Cuandoestosucede,lasamplitudesdevibración 3,4 de la edificación , pueden magnificarse hasta alcanzar un valor de amplitud muy grande, lo suficientementegrandecomoparadañarestructuralmenteeledificioyenalgunasocasionesdestruirlo. almanperez@gmail.com 26 Mar 2017
  • 87.
    MOVIMIENTO VIBRATORIO. ESPECTROSELÁSTICOS DE RESPUESTA 2-16 VULNERABILIDAD SÍSMICA En el terremoto de Caracas de 1967 pudo demostrarse que las condiciones del suelo local del Valle de Caracas ejercieron, entre otras, una enorme influencia en la distribución y magnitud del daño observado en edificios, produciéndose fuertes amplificaciones de respuesta estructural cuando el período fundamentaldelaedificaciónerasimilaralperíodofundamentaldeldepósitodefundación. En efecto, se pudo observar que edificios cuya calidad constructiva y configuración estructural eran similares se comportaron de manera diferente dependiendo del espesor del depósito de suelo sobre el cual estaban fundados. Por ejemplo, en depósitos de suelo muy rígido, las estructuras flexibles o de período largo experimentaron fuerzas sustancialmente menores a las que experimentaron en ese mismo tipo de suelos los edificios rígidos de corto período. Por el contrario, los edificios rígidos, tuvieron una mejor respuesta en un aluvión profundo (depósito flexible) que la que experimentaron en ese mismo tipo de 3 suelolosedificiosaltosoflexibles ,(véanselosCapítulos3y7dellibro). Este fenómeno de resonancia se pudo observar también en un muelle costero de la ciudad de Cumaná, 4 ubicada a 75 km del epicentro del terremoto de Cariaco de 1997 que sacudió la región Nor-Oriental de ,(verCapítulo12dellibro) Venezuela,talycomosepuedeobservarenlaportadadeesteCapítulo . Las figuras 2.11 y 2.12 muestran parte de las instalaciones del complejo portuario de Kandla, en la India, destinadoalsuministrodeagua. El complejo está situado a unos 50 km del epicentro del terremoto de magnitud M = 7.7 que el 26 de w enero de 2001 tuvo lugar en la localidad de Bhuj. Ese complejo, al igual que otras instalaciones industriales vecinas (planta fertilizadora, y numerosos tanques de almacena-miento), fueron construidos sobre rellenos altamente licuables fundados sobre un antiguo riachuelo 5 con accesoalmar . En general, todas esas instalaciones industriales sufrieron daños signifi- cativosdedistintaíndole. En ese muelle en particular, no se observó daño alguno en las tuberías de suministro de agua que estaban muy bien arriostradas en el tablero del muelle fundado sobre pilotes en el lecho marino. Sin embargo, la torre de observación, una estructura de concreto armado tal y como puede verse más detalladamente en la figura 2.12, sufrió un efecto de latigazo ocasionado muy probablemente por la Figura 2.11 Instalaciones del complejo portuario de Kandla. 5 Terremoto Bhuj, India 2001, (EERI, Foto Praveen K. Malhotra) . almanperez@gmail.com 26 Mar 2017
  • 88.
    MOVIMIENTO VIBRATORIO. ESPECTROSELÁSTICOS DE RESPUESTA VULNERABILIDAD SÍSMICA 2-17 amplificación de su respuesta, producida cuando su período fundamental coincidió con el período fundamental o predominante del depósitodefundación(sueloblando). Cabe destacar que esa torre de observación fue la única estructura elevada de concreto armado que sufrió este tipo de daño extremo en los muelles del puerto; eso sí, no todas las tuberías corrieron con la misma suerte debido básicamente a su pobre sistema de sujeción al tablero del muelle. Pero, …¿Cómo evitar o reducir la vulnerabilidad sísmica en edifi- caciones propensas a sufrir el fenómenoderesonancia? Se puede intentar de dos maneras: la primera consiste en diseñar estructuras de forma tal que sus frecuencias naturales estén fuera del intervalo de frecuencias de vibración del depósito de fundación durante la acción de un terremoto. La segunda opción podría lograrse aumentando la amortiguación del edificio, tal y como se observa al aumentar la razón de amortiguamiento crítico en las curvasdelafigura2.10. Resulta importante señalar que el fenómeno de resonancia estructural no necesariamente se produce durantelaaccióndeunsismo. En efecto, en 1940, el puente de Tacoma Narrows, en el estado de Washington, se derrumbó como consecuencia de las vibraciones que se Figura 2.12 Torre de observación en el complejo portuario de Kandla. 5 Terremoto Bhuj, India 2001, (EERI, Foto Praveen K. Malhotra) . Figura 2.13 Puente de Tacoma Narrows, Washington 1940, oscilando con una frecuencia natural próxima a la frecuencia con la 6 que tuvo lugar la turbulencia del viento, (Foto de Farquharson) . almanperez@gmail.com 26 Mar 2017
  • 89.
    MOVIMIENTO VIBRATORIO. ESPECTROSELÁSTICOS DE RESPUESTA 2-18 VULNERABILIDAD SÍSMICA originaron en el tablero cuando la frecuencia asociada a los vórtices o turbulencias generados por el viento quesoplabaatravésdelpuentecoincidióconalgunadelasfrecuenciasnaturalesdeoscilacióndelpuente. La figura 2.13 muestra una foto del puente oscilando en forma desmesurada instantes antes de que se 6 produjerasuderrumbe . 2.8 ESPECTROSELÁSTICOSDERESPUESTA La figura 2.14 muestra dos registros de aceleración del movimiento del terreno obtenidos instrumentalmentedurantedossismosdedistintamagnitud. DESPLAZAMIENTO VELOCIDAD ACELERACIÓN cm/s cm/s cm -1200 0 1200 -100 0 100 -40 0 40 TIEMPO (s) TIEMPO (s) 0 5 10 15 0 5 10 15 CIG. 90° 1971 TERREMOTO DE SAN FERNANDO M =6.4 PACOIMA DAM. S16E M =5.4 1986 TERREMOTO DE SAN SALVADOR 2 L S -1200 0 1200 -100 0 100 -40 0 40 Figura 2.14 Comparación de registros de aceleración, velocidad y desplazamiento correspondientes a los sismos 7,8 de San Fernando (1971) y San Salvador, (1986) . almanperez@gmail.com 26 Mar 2017
  • 90.
    MOVIMIENTO VIBRATORIO. ESPECTROSELÁSTICOS DE RESPUESTA VULNERABILIDAD SÍSMICA 2-19 Figura 2.15 Sistema de 1 grado de libertad sometido a un movimiento del terreno, r (t). g El primero, de magnitud local M =6.4, correspondiente a la componente S16E del terremoto de 1971 L 7 registrado en la presa Pacoima, en el valle de San Fernando, California . El segundo, de magnitud M =5.4, S correspondiente a la componente CHN-3 90° registrada en el Centro de Investigación Geotécnica (CIG) 8 duranteelterremotodel10deoctubrede1986,enSanSalvador . Las aceleraciones máximas registradas fueron de 1,1g y 0,705g respectivamente, valores éstos 13,75 y 8,81 veces mayores que la máxima aceleración estimada analíticamente en la superficie de los depósitos de Los Palos Grandes, en la ciudad de Caracas durante el terremoto del 29 de julio de 1967, (ver Capítulo 7 dellibro). A cada acelerograma le corresponde un espectro elástico de respuesta único. De aquí que una forma efectiva de comparar acelerogramas se obtenga mediante una comparación de sus espectros de respuesta correspondientes.Estacomparaciónresultamásefectivacuandosecomparanlosespectrosnormalizados de aceleración, es decir, aquellos espectros adimensionales que resultan de dividir todas las ordenadas del r (t) g t r(t) r ) (t r (t) T g k, w T, x m espectrodeaceleraciónporlaaceleraciónmáximadelterreno. Las bases teóricas del proceso de evaluación de espectros 9 sísmicosderespuestasediscutenacontinuación . Supóngase que el sistema estructural mostrado en la figura 2.15 se somete en su base a una serie de desplazamientos que varían en el tiempo durante la acción de un sismo. Supóngase además que la masa m del sistema está concentrada en el tope de una columna de masa despreciable, con una rigidez axial infinita y una rigidez a flexión k. Sean w, T y x la frecuencia natural, el período natural y la razón de amortiguamiento crítico del sistema. Un sistema así idealizado en el plano X, Y, posee 1 solo grado de libertad lateral, que varía también con el tiempo y que en este caso representa el desplazamiento relativodelamasarespectoalabase. Sea r (t) el desplazamiento de la base del sistema, o lo que es lo g mismo, el desplazamiento del terreno asociado al instante de tiempo t. Bajo esta acción desequilibrante, el sistema adopta la posición deformada indicada. En dicha deformada, el desplazamiento total de la masa del sistema, r (t), en cualquier T instante de tiempo t, tiene por valor la sumatoria de ambos, el desplazamiento del terreno r (t) y el desplazamiento relativo g r(t),esdecir: (2-29) almanperez@gmail.com 26 Mar 2017
  • 91.
    MOVIMIENTO VIBRATORIO. ESPECTROSELÁSTICOS DE RESPUESTA 2-20 VULNERABILIDAD SÍSMICA La figura 2.16 muestra el diagrama de cuerpo libre de equilibrio dinámico de las fuerzas que actúan sobre la masa m en el instante de tiempo t. Son éstas: la fuerza de inercia F , la fuerza de amortiguamiento F y la I D fuerzaelásticaF .ObsérvesequenoexisteningunafuerzaexternaP(t)aplicadaalamasa. S Laecuacióndelequilibriodinámicodelasfuerzasactuantesvieneportantodadoporlaecuación: (2-30) donde: (2-31a) (2-31b) (2-31c) Es importante observar que en el caso sísmico analizado la fuerza de inercia depende de la aceleración total de la masa r̈ (t) , que incluye la componente de la aceleración relativa de la masa r̈(t) respecto a la T basedelaestructura,máslacomponentedeaceleracióndelterreno r̈ (t)enelinstantedetiempot. g En la ecuación (2-31b) la fuerza de amortiguamiento es proporcional a la velocidad relativa de la masa del sistema,siendo c elcoeficientedeamortiguamientoviscosodelsistema. Derivandolaecuación(2-29)dosvecesconrespectoaltiemposecumpleque: (2-32) Portanto,lafuerzadeinerciatieneporvalor: (2-33) Combinandolasecuaciones(2-30),(2-31)y(2-33),puedeescribirse: Reagrupandotérminos,laecuacióndeequilibriodinámicoadoptalaforma: (2-34) donde (2-35) F F F P(t)=0 D S I m Figura 2.16 Diagrama de cuerpo libre almanperez@gmail.com 26 Mar 2017
  • 92.
    MOVIMIENTO VIBRATORIO. ESPECTROSELÁSTICOS DE RESPUESTA VULNERABILIDAD SÍSMICA 2-21 r(t) r (t) r(t) r ) (t P (t) º T g k k m m ef Figura 2.17 Sistema equivalente. Dividiendo todos los elementos de la ecuación (2-34) por la masa m, la ecuación diferencial del movimientodelsistemaestructuralequivalenteadoptaportantolaformasiguiente: (2-36) × En la ecuación (2-36), r(t), r(t) y r̈(t) representan el desplazamiento relativo, la velocidad relativa y la aceleración relativa de la masa m del sistema en el instante de tiempo t, siendo r̈ (t) la aceleración del g terreno correspondiente. En dicha ecuación x es la razón de amortiguamiento crítico del sistema, (normalmentex=5%),quetieneporvalorx=c/2mw ,siendo w lafrecuenciacircularamortiguada. d d La frecuencia circular amortiguada w puede expresarse en función de la frecuencia circular no d amortiguadamediantelasiguienterelación: Obsérvese que la ecuación diferencial del equilibrio dinámico así obtenida, es del mismo tipo que la ecuación (2-25)delmovimientovibratorioforzadodeunsistemade1gradodelibertaddiscutidaenlasección2.6. En la ecuación (2-35), P (t) representa la fuerza efectiva asociada a la aceleración del terreno en el instante ef de tiempo t medida directamente del acelerograma. El signo negativo simplemente indica que la carga efectivaseoponealadireccióndelaaceleracióndelterreno. El efecto de la carga efectiva sobre el sistema estructural analizado es por lo tanto equivalente al efecto que sobre dicho sistema ejercería una carga P(t) = P (t) sin estar sometido a ninguna excitación en su ef base. En otras palabras, en el sistema equivalente la base permanece inmóvil, pero se le imparte a la masa unacargaefectivaquetieneporvalor P (t)= m r̈ (t),talycomoseindicaenlafigura2.17. ef g almanperez@gmail.com 26 Mar 2017
  • 93.
    MOVIMIENTO VIBRATORIO. ESPECTROSELÁSTICOS DE RESPUESTA 2-22 VULNERABILIDAD SÍSMICA (2-37) En la práctica, para valores de la razón de amortiguamiento crítico x pequeños (x £ 20%) similares a los comúnmenteencontradosenedificaciones,secumpleque: (2-38) Porejemplo,para x=0,10(10%): Reemplazandoentonces w por w ,laecuación(2-36)tomafinalmentelaforma: d (2-39) donde: (2-40) ElperíodonaturalT vienedadopor: (2-41) La solución de la ecuación diferencial (2-39) permite evaluar, en cada instante, el desplazamiento relativo enfuncióndelaaceleracióndelterrenocorrespondiente,ytieneporvalor: (2-42) En la ecuación (2-42) hemos deliberadamente omitido el signo negativo de la fuerza efectiva ya que dicho signo no representa ninguna modificación real del registro de aceleraciones. En otras palabras, únicamentenosocuparemosdelvalorabsolutodelarespuesta,instanteainstante. Denotando a la integral de la ecuación (2-42) por la variable V(t), el desplazamiento relativo adopta entonceslaforma: (2-43) La velocidad relativa se obtiene derivando con respecto al tiempo la ecuación (2-42) del desplazamiento relativo,esdecir: (2-44) Finalmente la aceleración total de la masa del sistema puede obtenerse reagrupando términos directamenteapartirdelaecuación(2-39)talycomoacontinuaciónseindica: (2-45) w 1 almanperez@gmail.com 26 Mar 2017
  • 94.
    MOVIMIENTO VIBRATORIO. ESPECTROSELÁSTICOS DE RESPUESTA VULNERABILIDAD SÍSMICA 2-23 × Reemplazando en la ecuación (2-45) los valores de r(t) y r(t) obtenidos en las ecuaciones (2-42) y (2-44), se tienequelaaceleracióntotaloabsoluta r̈ (t) vienedadapor: T (2-46) Repitiendo el proceso para cada una de las aceleraciones del registro, se obtienen histogramas que representan respectivamente la variación con el tiempo del desplazamiento relativo, de la velocidad relativa y de la aceleración total de la masa m del sistema de 1 grado de libertad con una frecuencia natural w y una razón de amortiguamiento crítico x conocidas. De los histogramas de respuesta así obtenidos se puedenseleccionarlosvaloresmáximosenvalorabsolutoeintroducirlassiguientesdefiniciones: Desplazamientoespectralrelativo (2-47) Velocidadespectralrelativa (2-48) Aceleraciónespectralabsoluta (2-49) Los valores espectrales así definidos dependen de la frecuencia natural no amortiguada del sistema y de la razóndeamortiguamientocrítico. Con el fin de simplificar la notación de estas variables, en este libro de ahora en adelante se denotará a los valoresespectralescomoacontinuaciónseindica: Desplazamiento espectral relativo: S (2-50) d Velocidad espectral relativa: S (2-51) v Aceleración espectral absoluta: S (2-52) a Recordando además que en la ecuación (2-43) el desplazamiento relativo de la masa podía expresarse en forma más compacta denotando a la integral de la ecuación (2-42) por la variable V(t), el desplazamiento espectralpuedealternativamenteescribirsecomo: (2-53) La figura 2.18 muestra en forma esquemática el proceso matemático utilizado para la construcción de espectroselásticosderespuesta. Los valores espectrales asociados a un sistema con una frecuencia natural w conocida, y con un j amortiguamiento crítico x fijo, corresponden a los valores máximos en valor absoluto de los histogramas de respuesta indicados. Obsérvese que los máximos de respuesta en cada histograma no ocurren en el mismoinstantedetiempo. almanperez@gmail.com 26 Mar 2017
  • 95.
    MOVIMIENTO VIBRATORIO. ESPECTROSELÁSTICOS DE RESPUESTA 2-24 VULNERABILIDAD SÍSMICA Repitiendo el proceso para sistemas de un grado de libertad con igual masa y con una razón de amortiguamiento crítico idéntica, pero con períodos naturales que varían dentro de un rango establecido, digamos 0 £ T £ 3 segundos, y utilizando como excitación sísmica el mismo acelerograma, se pueden obtener mediante esta técnica gráficos que muestran la variación de cada uno de los valores espectrales derespuestaconelperíodo.Estosgráficosrecibenelnombredeespectroselásticosderespuesta. La figura 2.19 muestra los espectros de aceleración absoluta o total, de velocidad relativa y de desplazamiento relativo correspondientes a la componente E-W del registro medido en la superficie de un depósito aluvional de 165 m compuesto por suelo rígido en la localidad de Gilroy California, durante el 10 terremotodeLomaPrietade1989 . El período correspondiente a la máxima aceleración espectral del espectro de aceleraciones recibe el nombre de período predominante, T . Así, el período predominante del espectro de aceleraciones del p registroGilroymostradoenlafigura2.19esaproximadamenteiguala0,27segundos. El proceso puede repetirse para distintos valores de la razón de amortiguamiento crítico. El resultado obtenido es una familia de espectros. Así, las figuras 2.20 y 2.21 muestran los espectros de aceleración 11 absoluta y de velocidad relativa de la componente N-S del terremoto del Centro , California del 18 de mayode1940evaluadospararazonesdeamortiguamientocrítico x=1%, 5% y 20%. (t) rT m ) r (t T (t r ) T máx máx rg t Sa Saj Tj T r(t) r (t)máx t Sv Svj Tj T Sd Sdj Tj T r máx r (t) máx r(t) r (t) g Registro fuente Histogramas de respuestas Valores espectrales t t r (t) g k, wj T , x j g Figura 2.18 Construcción de espectros elásticos de respuesta. Esquema ilustrativo. ) r(t almanperez@gmail.com 26 Mar 2017
  • 96.
    MOVIMIENTO VIBRATORIO. ESPECTROSELÁSTICOS DE RESPUESTA VULNERABILIDAD SÍSMICA 2-25 Figura 2.19 Espectros elásticos de respuesta. Componente E-W Gilroy, Terremoto de Loma Prieta, 10 California, 1989, (adaptado de la referencia ). Figura 2.20 Espectros de aceleración. El Centro, N-S, 1940 0.5 1.0 0.5 0 0 3.0 2.5 2.0 1.5 2.0 1.5 1.0 a Aceleración espectral S (g) Período (s) x = 20% x = 5% x = 1% 2.0 0 0 0.5 1.0 1.5 2.5 3.0 5 4 3 2 1 Velocidad relativa (ft/s) Período (s) x = 20% x = 1% x = 5% Figura 2.21 Espectros de velocidad. El Centro, N-S, 1940 Aceleración (g) S (cm) 3 2 1 0 1 0 3 2 Período (s) Período (s) T =0.27 Tiempo (s) 0 10 20 d S (g) 1 0 p 0 10 20 a S (cm/s) v Período (s) 1 2 3 x = 5% 0.5 Gilroy E-W -0.5 0 10 0 20 40 30 0.5 0 1.5 Suelo rígido x = 5% x = 5% almanperez@gmail.com 26 Mar 2017
  • 97.
    MOVIMIENTO VIBRATORIO. ESPECTROSELÁSTICOS DE RESPUESTA 2-26 VULNERABILIDAD SÍSMICA Figura 2.22 Efecto del aumento de rigidez del pórtico en su desplazamiento lateral. Se demuestra que la ordenada del espectro de aceleraciones correspondiente a una estructura infinitamente rígida, es decir, con un período natural T=0 segundos, es la aceleración máxima del registrodeaceleracionesanalizado. En efecto, considérese que el pórtico mostrado en la figura 2.22 (caso a) es un sistema estructural con rigidez al corte, es decir, un sistema con rigidez axial infinita en las vigas y columnas (no hay deformación axial), y con rigidez a flexión también infinita en la viga (no experimenta deformación a flexión), es decir lasjuntasnorotan. en el instante de tiempo t masa m del sistema : Aceleración relativa de la : Aceleración del registro Aceleración total de la masa del sistema en el instante de tiempo t Acelerograma en la base t t ( j ) (c) (b) r(t) r (t) T (a) (t) rT (t) r ) r(t r(t) ) r(t ) r(t ) r (t T (t) rg (t) r (t) rT ) r (t g (t) r (t) rg (t) rg t) r ( g t) r ( g r(t) (t) rT almanperez@gmail.com 26 Mar 2017
  • 98.
    ¨ VULNERABILIDAD SÍSMICA 2-27 MOVIMIENTOVIBRATORIO. ESPECTROS ELÁSTICOS DE RESPUESTA Un sistema con estas características en el que solamente se permiten las deformaciones por flexión en las columnas, es un sistema plano de rigidez al corte de un solo grado de libertad lateral, r(t), (véase Capítulo 9 de este libro). Supongamos ahora, que dicho sistema se somete a un acelerograma en su base. Bajo estas condiciones en cualquier instante de tiempo t la aceleración total de la masa m viene dada por la ecuación (2-32),esdecir: Supóngase además que incrementamos sucesivamente la rigidez de las columnas, (casos b, c,…j). A medida que esto sucede, es evidente que el desplazamiento relativo de la masa r(t) con respecto a la base de la columna se hace cada vez más pequeño, hasta llegar un momento (caso j, en la figura) en el que r(t) es virtualmente igual a cero, y por lo tanto la aceleración relativa correspondiente r̈(t) también es igual a cero. (2-54) Cuando esto sucede, la rigidez a flexión de las columnas tiende a infinito y por tanto la frecuencia circular noamortiguada tambiéntiendeainfinito.YaqueelperíodonaturaldelsistemaTvienedado porlarelaciónT=2p/w,cuandow=¥elperíodoTesigualacero. Esta ecuación nos indica claramente que cuando el sistema estructural tiene un período T=0 el sistema se mueve como un cuerpo infinitamente rígido y la aceleración de su masa es en todo instante igual a la aceleracióndelregistrodelabase. Recordandoquelaaceleraciónespectraldelsistemasedefineenlaecuación(2-49)como puede escribirse entonces, que cuando T=0 , la aceleración espectral correspondiente se obtiene sustituyendoenlaecuación(2-49)elvalorde r (t),dadoenlaecuación(2-54),esdecir: T (2-55) que es precisamente la aceleración máxima del registro de aceleraciones, designada en algunas normas , como A . Dicha aceleración, al igual que el resto del acelerograma suele expresarse como un porcentaje de 0 laaceleracióndelagravedad. 2.9 ESPECTROS NORMALIZADOS DE ACELERACIÓN A cada acelerograma le corresponde un espectro de respuesta único. De aquí que una forma efectiva de comparar acelerogramas, se obtenga mediante una comparación de sus espectros de respuesta correspondientes.Estacomparaciónresultamásefectivacuandosecomparanlosespectrosnormalizados almanperez@gmail.com 26 Mar 2017
  • 99.
    MOVIMIENTO VIBRATORIO. ESPECTROSELÁSTICOS DE RESPUESTA 2-28 VULNERABILIDAD SÍSMICA de aceleración, es decir, aquellos espectros adimensionales que resultan de dividir todas las ordenadas del espectrodeaceleraciónporlaaceleraciónmáximadelterreno. La figura 2.23a muestra el espectro de aceleraciones obtenido a partir de la componente N-S del acelerograma 12 registrado en el edificio de La Prefectura en la ciudad de Akita , el 16 de junio de 1964. La magnitud del terremotofue7.5,ladistanciaepicentral165kmylaaceleraciónmáximadelregistro, A =0,095 g. 0 La figura 2.23b muestra el espectro normalizado correspondiente, siendo en ambos espectros el período predominanteT =0.75segundoselperíodoasociadoalamáximaaceleraciónespectral. p 4 3 2 a Aceleración Espectral S (g) 0 0.1 0 3 Período T (s) 2 1 0.2 0.3 0.4 4 T =0.75s Dist. Epic.=165km T =0.75 s A = r N-S Akita 1964 Magnitud=7.5 . Ao=0 095g p 0 0 g máx p (a) (b) 0 1 0 3 2 1 4 T =0.75s p Dist. Epic.=165km T =0.75 s N-S Akita 1964 Magnitud=7.5 p Período T (s) S = S /A an a o Figura 2.23 Espectro de aceleración absoluta (a) y espectro normalizado (b). Componente N-S, edificio de La Prefectura de Akita, terremoto de Niigata, Japón, 1964, (adaptado de la referencia 11). 2.10 ESPECTROCOMBINADOTRILOGARITMICO Otras dos funciones comúnmente utilizadas en la ingeniería estructural sismorresistente son la seudo- velocidadespectralylaseudo-aceleraciónespectral. Sedefinecomoseudo-velocidadespectralalvalormáximoabsolutodelavariableV(t),esdecir: (2-56) almanperez@gmail.com 26 Mar 2017
  • 100.
    VULNERABILIDAD SÍSMICA 2-29 MOVIMIENTOVIBRATORIO. ESPECTROS ELÁSTICOS DE RESPUESTA Período T (s) 0.1 20 10 5 2 0 in s Seudo-Velocidad ( ) 1 0.0 i D e s p l a z a m e n t o ( i n ) 0.02 0.5 0.2 1 0 . 0 0.001 0.2 0.5 0.1 0.05 1 50 20 10 5 2 5 0 1 0 1 0 0 5 0 1 . 5 0 1 1 . 0 50 100 10 20 1 2 5 u d - c e r ó n S e o A l e a c i ( g ) Figura 2.24 Espectro combinado trilogarítmico N-S del terremoto del Centro, 1940. Ahorabien,segúnlaecuación(2-43)eldesplazamientorelativor(t)vienedadopor: porlotanto,despejandoV(t)seobtieneque: De esta ecuación se desprende que el valor máximo de la variable V(t) en valor absoluto tiene lugar cuando eldesplazamientorelativor(t)alcanzasumáximovalorabsoluto,esdecir: (2-57) Combinando la ecuación (2-57) con las ecuaciones (2-53) y (2-56), es posible expresar la seudo-velocidad espectralP coneldesplazamientoespectral S mediantelasiguienteexpresión: sv d (2-58) Sedefineademáscomoseudo-aceleraciónespectrallasiguienterelación: (2-59) Combinandolasecuaciones(2-58)y(2-59)puedefinalmenteescribirse: (2-60) La ecuación (2-60) indica que la seudo-aceleración espectral y la seudo-velocidad espectral pueden evaluarse directamente a partir del desplazamiento espectral. Esta ecuación permite graficar 13 solo convenientementelostresvaloresespectralesenun gráficotrilogarítmico . La figura 2.24 muestra el espectro combinado trilogarítmico correspondiente a la componente Norte-Sur del terremoto del Centro de 1940, evaluado para razones de amortiguamiento crítico x = 0%, 2%, 5%, 10%, 20% . Desde el punto de vista práctico, sin embargo, resulta bastante engorroso lidiar con escalas logarítmicas. almanperez@gmail.com 26 Mar 2017
  • 101.
    2-30 VULNERABILIDAD SÍSMICA MOVIMIENTOVIBRATORIO. ESPECTROS ELÁSTICOS DE RESPUESTA El advenimiento de los computadores personales permite en forma rápida el cálculo de los espectros verdaderos (ecuaciones 3-47, 3-48, y 3-49), razón por la cual en este libro se recomienda utilizar en el análisisydiseñolosespectrosreferidosaunaescalanologarítmica. Puede demostrarse que la aceleración espectral absoluta es igual a la seudo-aceleración espectral únicamentecuandolarazóndeamortiguamientocríticoxesigualacero.Enefecto,enelcasoespecialque xseacero,laecuación(2-45)tomalaforma: (2-61) Nótese que en la ecuación (2-61) el valor máximo de la aceleración total absoluta y el desplazamiento máximorelativoocurrenenelmismoinstantedetiempo.Portanto,seobtieneque: (2-62) Una simple inspección de la ecuación (2-46) sugiere que las diferencias entre la aceleración total absoluta realylaseudo-aceleraciónaumentanamedidaqueaumentalarazóndeamortiguamientocríticox. Esta diferencia se hace aún más notoria para sistemas estructurales con períodos naturales muy largos. Sin embargo, para valores bajos de la razón de amortiguamiento crítico ( x £ 10% ), y para valores de períodos naturales menores a 6 segundos, las diferencias son virtualmente despreciables, pudiendo por tanto, para la gran mayoría de los sistemas estructurales construidos en la práctica, aceptarse como válidalasiguienterelación: (2-63) Otra forma de interpretar físicamente el significado de la seudo-aceleración es recordando que en un sistemaestructuraldemasamyrigidezk,lafuerzaelásticaF (t)vienedadaporlarelación: s (2-64) Recordandoademásque ,laecuación(2-64)puedeentoncesescribirsecomosigue: (2-65) El valor máximo de la fuerza elástica se obtendrá cuando el desplazamiento relativo r(t) alcance su valor máximo,esdecir: (2-66) YaquepordefinicióneldesplazamientoespectralrelativoS tieneporvalor d almanperez@gmail.com 26 Mar 2017
  • 102.
    MOVIMIENTO VIBRATORIO. ESPECTROSELÁSTICOS DE RESPUESTA VULNERABILIDAD SÍSMICA 2-31 lafuerzaelásticapuedeentoncesescribirsecomoacontinuaciónseindica: (2-67) Por otra parte, de acuerdo a la ecuación (2-60) la seudo aceleración espectral está relacionada con el desplazamientoespectralmediantelarelación En consecuencia, sustituyendo en la ecuación (2-67) la seudo aceleración espectral, se obtiene en definitivaquelafuerzalateralmáximatieneporvalor: (2-68) La ecuación (2-68) simplemente indica que la máxima fuerza elástica resistente generada en el sistema es igual al producto de la masa por la seudo-aceleración. En contraste, el producto m r̈ (t), o lo que es lo T mismo, el producto de la masa m del sistema estructural por la aceleración total absoluta r̈ (t), es igual al T valormáximodelasumacombinadadelasfuerzaselásticasydeamortiguamiento. 9 D. E. Hudson demostró que en la práctica, para valores de x £ 20% la aceleración espectral es virtualmenteidénticaalaseudoaceleración,esdecir: (2-69) Porestarazón,enestelibroseutilizaráindistintamentecualquieradelasdosaceleracionesespectrales. La velocidad espectral S y la seudo velocidad espectral P no son iguales, pudiendo apreciarse grandes v sv diferenciasamedidaqueaumentaelperíodoT. La figura 2.25 muestra las diferencias existentes entre los espectros de velocidad relativa, seudo- velocidad, aceleración espectral absoluta o total, y seudo-aceleración, evaluadas a partir de la componenteN24EdelregistrodeaceleracionesdeChicoutimiNorthenelterremotodeSaguenay,Québec, 14 del25denoviembrede1988 . En las figuras 2.26 y 2.27 se observa la marcada diferencia que existe entre las formas y amplitudes de los espectros de aceleración absoluta y velocidad relativa correspondientes a 6 acelerogramas registrados en la superficie de depósitos con características litológicas diferentes. En las gráficas se utilizaron sismos de magnitud y distancia epicentral distintas y los espectros mostrados fueron calculados mediante la técnica descritaanteriormenteparaunarazóndeamortiguamientocríticox=5%. almanperez@gmail.com 26 Mar 2017
  • 103.
    MOVIMIENTO VIBRATORIO. ESPECTROSELÁSTICOS DE RESPUESTA 2-32 VULNERABILIDAD SÍSMICA 0.0 0.2 0.4 0.0 3.0 2.0 1.0 5.0 4.0 1.2 1.4 0.6 0.8 1.0 El Centro Período T (s) Castaic Corralitos México Miyagi-Ken-Oki Viña del Mar d S (m) x =5% S (m) a 0.5 0.0 2.5 2.0 1.5 1.0 Méjico Período T (s) Miyagi-Ken-Oki El Centro Viña del Mar Castaic Corralitos x =5% 2.0 1.0 0.0 5.0 4.0 3.0 Figura 2.26 Espectros de desplazamiento relativo, 15 (adaptado de Garcia L.E. ). Figura 2.27 Espectros de aceleración absoluta, 15 (adaptado de Garcia L.E. ). Velocidad espectral (cm/s) 0.4 0.2 0 0 1 2 3 4 5 6 7 8 1.6 S P v sv Período (s) 0.6 0.8 1 1.2 1.4 1.8 2 x = 5% Aceleración espectral (g) 0,35 0 0,05 0,1 0,15 0,2 0,25 0,3 0,4 x = 5% Período (s) sa a S P 2 1 0 0.8 0.6 0.4 0.2 1.8 1.6 1.4 1.2 Figura 2.25 Comparación de espectros calculados para x=5% según el método exacto y el método de 14 seudo respuesta espectral, (adaptado de Filiatrault A ). almanperez@gmail.com 26 Mar 2017
  • 104.
    MOVIMIENTO VIBRATORIO. ESPECTROSELÁSTICOS DE RESPUESTA VULNERABILIDAD SÍSMICA 2-33 En efecto, considérese por ejemplo que el sistema estructural mostrado en la figura 2.28a es un tanque elevado de masa m, sustentado por una columna tubular hueca metálica de altura H, inercia I, rigidez a flexión k, y diámetro exterior d, cuya masa es despreciable en comparación con la masa del tanque que soportaeneltope. Supóngase además que la rigidez axial del tubo es infinita, (no se deforma axialmente), y que el sistema no rota en la junta de unión del tanque con el tubo, es decir, el sistema solo puede desplazarse horizontalmenteyportantotieneunsologradodelibertadlateral,(sistemaconrigidezalcorte). Bajo estas condiciones el desplazamiento máximo de la masa m del sistema estructural mostrado tiene lugarcuandoeldesplazamientorelativor(t)alcanzasuvalormáximoenvalorabsoluto,esdecir: Yaqueeldesplazamientoespectralsedefinecomo: (2-70) 15 Latabla2.1muestraunacomparacióndelascaracterísticasmásrelevantesdedichosregistros . 15 Tabla2.1Característicasdelosregistrosseleccionados Registro No. 1 2 3 4 5 6 Sismo, (Año) Imperial Valley (1940) San Fernando, (1971) Loma Prieta, (1989) Chile, (1985) Miyagi-Ken-Oki, (Japón) Ciudad de México; (1985) Localidad registro El Centro Castaic Corralitos Viña del Mar Sendai SCT-1 Componente N-S N21-E N-S N-S N-S E-W A0 (g) 0.348 0.316 0.629 0.363 0.263 0.171 Duración (seg.) 53.80 61.8 42.0 56.4 40.0 180.0 De todo lo anterior se desprende que ya que no es usualmente posible describir un acelerograma mediante una función continua, es preciso entonces utilizar técnicas de integración numérica para su 16 resoluciónanalítica . 2.11 EJEMPLOSDEAPLICACIÓNENINGENIERÍA Los valores máximos del desplazamiento y de las fuerzas internas generadas en un sistema estructural bidimensional de 1 grado de libertad sometido en su base a un movimiento del terreno cuyos espectros de respuesta son conocidos pueden evaluarse fácilmente a partir de los conceptos discutidos en las secciones anteriores. almanperez@gmail.com 26 Mar 2017
  • 105.
    MOVIMIENTO VIBRATORIO. ESPECTROSELÁSTICOS DE RESPUESTA 2-34 VULNERABILIDAD SÍSMICA puede entonces concluirse que el desplazamiento máximo de la masa m es precisamente el desplazamientoespectralcorrespondiente.Porlotanto, (2-71) H d m k r(t) máx máx Fso s Fso F (t) = (a) (b) Fso Vbo = Vbo Mbo Mbo (a) Fuerza actuante (b) Diagrama de cuerpo libre T,w,x Figura 2.28 Tanque elevado: fuerza actuante y diagrama de cuerpo libre de las solicitaciones resultantes. Recordando además que el desplazamiento espectral S está relacionado con la seudo velocidad P y con la d sv seudo-aceleraciónP mediantelarelación: sa 2 P = w P = w S sa sv d puede finalmente evaluarse el desplazamiento máximo de la masa m del sistema despejando S de la d ecuación(2-60)ysustituyendosuvalorenlaecuación(2-71).Así, (2-72) La fuerza elástica máxima que actúa en la masa del sistema analizado puede evaluarse directamente a partirdelaecuación(2-68), siendolaseudo-aceleraciónespectral laordenadadel espectro correspondiente almanperez@gmail.com 26 Mar 2017
  • 106.
    MOVIMIENTO VIBRATORIO. ESPECTROSELÁSTICOS DE RESPUESTA VULNERABILIDAD SÍSMICA 2-35 alperíodonaturalTdelsistemaestructural,ym,lamasaconcentradaeneltopedelacolumna. Denotando a la fuerza máxima por la variable F , es posible entonces encontrar a partir del diagrama de so cuerpolibremostradoenlafigura2.28blossiguientesvaloresderespuestamáxima: Desplazamiento máximo: (2-72) Fuerza lateral máxima: (2-68) Corte basal máximo: (2-73) Momento de vuelco basal: (2-74) Coeficiente de corte basal: (2-75) Enelcasodelsistemaestructuralestudiado,esposibleademáscalcularlatensiónmáximabasalmediante lasiguienterelación: (2-76) En el diseño sismorresistente de estructuras se utilizan espectros reducidos de aceleración que toman en cuenta, dependiendo de la normativa de cada país, factores de reducción que varían en función de las siguientes variables: tipología estructural, material constructivo, ductilidad disponible, importancia de la edificación y el tipo de suelo. Dependiendo de las normas de cada país, las ordenadas de los espectros reducidos de diseño, A , se obtienen para valores del período T ¹ 0 a partir de las ordenadas del espectro d 17 normalizadodeaceleraciónoseudoaceleraciónmedianteunarelacióndeltipo : (2-77) En la ecuación (2-77), representa la aceleración máxima del registro de aceleraciones, a es el factor de importancia, j un factor que depende del tipo de suelo (j £ 1) , y R un factor de reducción que depende de la tipología estructural y de la ductilidad disponible. En los ejemplos numéricos se hará uso del concepto delespectroreducidodediseño.ElvalordeA esiguala A cuandoelperíodoT=0. d 0 2.11.1 Ejemplo1 Con el fin de ilustrar mediante un ejemplo sencillo la enorme influencia que ejerce la forma del espectro de aceleración absoluta o de seudo-aceleración en la respuesta de un sistema estructural de 1 grado de libertad, consideramosapropiadoelegirparaestadiscusiónelsistemaestructuralmostradoenlafigura2.29a. El tanque elevado está conformado por una columna metálica tubular de 6 metros de altura, un diámetro 4 igual a 16,8 cm y un momento de inercia I = 1.694 cm . Dicha columna soporta en el tope un peso de 5.000 kgf. Encuentre el máximo desplazamiento en el tope y la tensión máxima a flexión producida en la base empotradadelperfiltubular. A0 almanperez@gmail.com 26 Mar 2017
  • 107.
    Solución: El espectro reducidode aceleración absoluta o de seudo aceleración de diseño A mostrado en la figura d 2.29b se obtiene las ordenadas del espectro elástico de aceleración,S , de la componente N-S, dividiendo a Akita, delterremotode Niigata, porlosfactores de reducción indicadosen la ecuación (2-77): Los valores de a, j y R para efectos de este ejemplo fueron tomados directamente de las recomendaciones 17 normativasvenezolanas ,ytienenporvalor: a=1 Factordeimportanciadelaestructura j=0,8 Sueloblando,espesor, h>15m R=2 EstructuradeacerotipoIV,niveldediseñoND3 La aceleración máxima del terreno, A = 0.095 g, fue tomada directamente del registro de aceleraciones d obtenido en el edificio de la Prefectura de Akita, Japón. En cualquier caso, los factores de reducción serán losestipuladosenlasnormasdecadapaís. Lospasosutilizadosenlaresolucióndelejemplosonlossiguientes: MOVIMIENTO VIBRATORIO. ESPECTROS ELÁSTICOS DE RESPUESTA 2-36 VULNERABILIDAD SÍSMICA Utilizando como solicitación sísmica el espectro de aceleración reducido de diseño A correspondiente a la d componente Norte-Sur, Akita, del terremoto de Niigata, Japón, de 1964 mostrado en la figura 2.29b. Se pideevaluarlarespuestadelsistema. Figura 2.29 Tanque elevado y espectro de aceleración utilizado. (a) H H= 6 m Ejemplo 1 d=16.8 cm d=27.3 cm Ejemplo 2 W= 5000 kgf E= 2.1X10 kgf/cm 6 2 4 I=10600 cm 4 I=1690 cm d W Ao=0.095g Espectro elástico Dist. Epic.=165km Tp = 0.75 s N-S Akita 1964 Magnitud=7.5 0.0204 x=5% Espectro reducido de diseño (a=1 j=0.8 R=2) (b) Período T (s) 0.807 2.02 1 0 2 3 4 Aceleración Espectral Sa (g) 0.121 0 0.4 0.3 0.2 0.1 A = r 0 g máx almanperez@gmail.com 26 Mar 2017
  • 108.
    MOVIMIENTO VIBRATORIO. ESPECTROSELÁSTICOS DE RESPUESTA VULNERABILIDAD SÍSMICA 2-37 1. Cálculodelarigidezdelsistema: 2. Cálculodelamasadelsistema: 3. Cálculodelafrecuencianaturaldelsistema: 4. Cálculodelperíodonatural: 5. Cálculodelaaceleraciónespectralreducidadediseño Sad Se obtiene directamente del espectro de aceleraciones reducido de diseño mostrado en la figura 2.29b.Así,paraunperíodoT=2,02segundos,laaceleraciónespectralS =0,0204g ad 6. Cálculodeldesplazamientomáximo: Se obtiene despejando S de la ecuación (2-72), en la que hemos reemplazado la seudo-aceleración d P porlaaceleraciónespectralreducidaS ,esdecir: sa ad 7. Cálculodelafuerzalateralmáxima,(ecuación2-68) 8. Cálculodelcortebasalmáximo,(ecuación2-73) 9. Cálculodelcoeficientedecortebasal,(ecuación2-75) almanperez@gmail.com 26 Mar 2017
  • 109.
    MOVIMIENTO VIBRATORIO. ESPECTROSELÁSTICOS DE RESPUESTA 2-38 VULNERABILIDAD SÍSMICA 10. Cálculodelmomentodevuelcomáximo,(ecuación2-74) M =HF =6x102=612kgf-m bo so 11. Cálculodelatensiónaflexiónmáxima,(ecuación2-76) 2.11.2 Ejemplo2 Supóngase ahora que intuitivamente se pretende rigidizar el perfil tubular de soporte del tanque elevado utilizado en el ejemplo anterior con el fin de obtener un sistema estructural más seguro y resistente ante la misma solicitación sísmica. Sea el nuevo elemento de soporte seleccionado para el logro de ese objetivo, 4 unperfiltubularconundiámetrode27,3cmyunmomentodeinercia I=10.600cm . Solución: Para el cálculo de las solicitaciones máximas se utilizó el mismo procedimiento utilizado en el ejemplo 1. Latabla2.2contieneunacomparacióndelosresultadosobtenidos. Tabla 2.2 Comparación de resultados Peso del tanque, W (kgf) 2 Masa, m (kg.s /m) Perfil tubular No. Diámetro exterior del perfil tubular, (cm) 4 Momento de Inercia I, (cm ) Altura del tubo H, (m) Período natural T, (s) Frecuencia natural w , (rad/s) Aceleración máxima del terreno A , (g) 0 Aceleración espectral P @ Sa sa Aceleración espectral reducida de diseño Ad Desplazamiento máximo relativo, (cm) Fuerza lateral máxima, (kgf) Corte basal máximo, (kgf) Coeficiente de corte basal, Cbo Momento máximo de vuelco, (kgf-m) 2 Esfuerzo Máximo a flexión, (kgf/cm ) Descripción 5.000 509,70 1 16,80 1.690 6,00 2,02 3,11 0,095 g 0,051 g 0,0204 g 2,07 102 102 0,0204 612 304,19 5.000 509,70 2 27,30 10.600 6,00 0,807 7,786 0,095 g 0,284 g 0,121 g 1,95 603 603 0,121 3.620 466,29 Ejemplo 1 Ejemplo 2 almanperez@gmail.com 26 Mar 2017
  • 110.
    MOVIMIENTO VIBRATORIO. ESPECTROSELÁSTICOS DE RESPUESTA VULNERABILIDAD SÍSMICA 2-39 Delacomparaciónderesultadosdelatabla2.2sedesprendelosiguiente: • LainerciadelperfiltubularNo.2es6,27vecesmayorqueladelperfilNo.1. • El período natural del sistema estructural del ejemplo 2 es 39,95% menor que el correspondiente al sistemaestructuraldelejemplo1.EstoequivaleadecirqueelsistemaestructuralNo.2es40%másrígido. • A pesar del aumento notable de rigidez del sistema estructural del ejemplo 2, el desplazamiento máximodelamasaeneltopedelperfiltubularesvirtualmenteidénticoenambossistemas. • El corte basal en el sistema estructural del ejemplo 2 es 5,93 veces mayor que el correspondiente al sistemaestructuralNo.1. • El esfuerzo máximo a flexión actuante en la base del sistema estructural No.2 es 1,53 veces mayor al actuanteenlabasedelsistemaestructuraldelejemplo1. Estos resultados demuestran la gran diferencia de respuesta estructural que se observa, aún durante un mismoterremoto,alcambiarlarigidezdelsistema,sugiriendoestehechoquelaintuiciónnosiempreesel mejoraliadoenlaprediccióndelcomportamientoestructural. 2.12 BIBLIOGRAFÍASELECCIONADA 2.12.1 BibliografíaRecomendada HibbelerRusselC.,(1995),EngineeringMechanics.Dynamics.SeventhEdition,PrenticeHall. ThomsonW.T.andDaleM.D.,(1998),TheoryofVibrationwithApplications.5th.Edition,PrenticeHall. Clough R. and Penzien J., (2003), Dynamic of Structures, 2nd Edition (Revised), CSi, Computers and Structures,Inc.Berkeley,California. PazMario,(1991),StructuralDynamics.TheoryandComputation,ThirdEdition,Chapman&Hall,N.Y. Chopra, K.A., (2001), Dynamics of Structures. Theory and Applications to Earthquake Engineering. 2nd Edition,PrenticeHall. WeigelR.L.,(1970),EarthquakeEngineering.PrenticeHall,INC.,N.J. 2.12.2 BibliografíaConsultada 1 Cooley P.M., and Tukey J.W., (1965), An Algorithm for the Machine Computation of Complex Fourier Series, MathematicsofComputation,Vol19,No.4,pp.297-301. 2 BrighamE.O.,(1974),TheFastFourierTransform,PrenticeHall,EnglewoodCliffs,NewJersey. almanperez@gmail.com 26 Mar 2017
  • 111.
    3 Seed H.B. yAlonso J.L., (1974), Efectos de Interacción Suelo-Estructura en el Terremoto de Caracas de 1967, I CongresoVenezolanodeSismologíaeIngenieríaSísmica,Caracas. 4 Alonso J.L. y Bermúdez M., (1999), El Terremoto de Cariaco de 1997, Revista No. 370 de la Fundación Juan JoséAguerreveredelColegiodeIngenierosdeVenezuela. 5 EERI, Earthquake Engineering Research Institute , (2002), 2001 Bhuj, India, Earthquake Reconnaissance Report,Oakland,CA. 6 Biblioteca de la Universidad de Washington, División de Colecciones Especiales. Fotografía original de Farquharson. 7 Seed, H.B., Murarka, R., Lysmer, J., and Idriss, I.M., (1976), Relationships of Maximum Acceleration, Maximum Velocity, Distance from Source and Local Site Conditions for Moderately Strong Earthquakes, Bulletin oftheSeismologicalSocietyofAmerica,Vol66,No.4,pp.1323-1342. 8 Shakal, A.F., Huang, M.J., and Linares, R., (1987), The Salvador Earthquake of October 10, 1986. Processed StrongMotionData,EarthquakeSpectra,Vol.No.3,1987. 9 Hudson D.E., (1956), ResponseSpectrumTechniques EngineeringSeismology, Proceedings of the First World , ConferenceinEarthquakeEngineering,Berkeley,California,pp.4-1to4-12. 10 Kramer, S.L., (1996), Geotechnical Earthquake Engineering, Prentice Hall International Series in Civil EngineeringMechanics. 11 Hudson D.E., (1965), Ground Motion Measurements in Earthquake Engineering, Proceedings of the SymposiumonEarthquakeEngineering,Vancouver,B.C.,TheUniversityofBritishColumbia,Canada. 12 Seed H.B., (1969), The Influence of Local Soil Conditions on Earthquake Damage, Preprint of State of the Art Lecture, seventh International Conference on Soil Mechanics and Foundation Engineering, Mexico City, August. 13 Atomic Energy Commission, (1963), Nuclear Reactors and Earthquakes, TID-7024, Washington, D.C. Office ofTechnicalServices. 14 Filiatrault André, (2002), Elements of Earthquake Engineering and Structural Dynamics, Second Edition, PolytechnicInternationalPress,Montreal,Canada. 15 García R., Luis E., (1998), Dinámica Estructural Aplicada al Diseño Sísmico, Universidad de Los Andes, FacultaddeIngeniería,departamentodeIngenieríaCivil,Bogotá,Colombia. MOVIMIENTO VIBRATORIO. ESPECTROS ELÁSTICOS DE RESPUESTA 2-40 VULNERABILIDAD SÍSMICA almanperez@gmail.com 26 Mar 2017
  • 112.
  • 113.
    2-42 VULNERABILIDAD SÍSMICA MOVIMIENTOVIBRATORIO. ESPECTROS ELÁSTICOS DE RESPUESTA almanperez@gmail.com 26 Mar 2017
  • 114.
    Influencia del Suelo Local 3.1 Introducción 3.2 FallamientoSuperficial 3.3 Deslizamiento de Taludes 3.4 Licuefacción del Suelo 3.5 Tipos de Suelos 3.6 Clasificación de los Suelos en Zonas Sísmicas 3.7 Influencia de las Condiciones del Suelo en el Movimiento del Terreno 3.8 AnáLisis Dinámico de Depósitos 3.9 El Terremoto de Caracas. Efectos de Interacción Suelo-Estructura 3.10 Influencia del Suelo Local en La Forma del Espectro 3.11 Espectros Normalizados Promedio 3.12 Método Propuesto para la Anticipación de Espectros Normalizados 3.13 Período Fundamental del Depósito. Método Propuesto 3.14 Microzonificación Sísmica de Áreas Urbanas 3.15 Caso de Interés: El Valle de Caracas 3.16 Consideraciones Adicionales 3.17 Bibliografía Seleccionada 3 almanperez@gmail.com 26 Mar 2017
  • 115.
    INFLUENCIA DEL SUELOLOCAL 3-2 VULNERABILIDAD SÍSMICA Falla de la pared de un muro de contención debido a la presión del material de suelo inestable. El Morro de Lecherías. (Foto J.L. Alonso). almanperez@gmail.com 26 Mar 2017
  • 116.
    VULNERABILIDAD SÍSMICA 3-3 3InfluenciadelSueloLocal 3.1 INTRODUCCIÓN En el Capítulo 1 comentábamos que la corteza de la Tierra está conformada por placas que se mueven relativamenteentresí,dandocomoresultadolarupturadefallasqueoriginanlosterremotos. Reciben el nombre de amenaza sísmica aquellas amenazas asociadas directamente con la ocurrencia de terremotos. Las amenazas sísmicas varían de zona a zona, dependiendo el nivel de la amenaza de las condicionesgeológicasydeltipoyusodadoalterreno. Los terremotos originan amenazas geológicas que en muchas ocasiones causan daño severo a edificaciones y muerte a sus ocupantes, tales como fallamiento superficial, sacudidas fuertes del terreno, rupturadelterreno,deformacióntectónica,yenáreascosteras,tsunamisomaremotos. Numerosas investigaciones han demostrado que aún en una misma localidad las variaciones de las propiedades del suelo local ejercen una enorme influencia en la forma de los espectros y en el patrón de distribución de daños observados durante terremotos. En este Capítulo se analizan estos factores. Se propone un método para la anticipación de espectros tomando en cuenta la distancia a la zona de disipación de energía y el período fundamental del depósito. Todos estos aspectos encuentran directa aplicación en la microzonificación sísmica de áreas urbanas, y están enmarcados dentro de lo que se conocecomoIngenieríaGeotécnica. La Ingeniería Geotécnica es una de las ramas de la Ingeniería Civil más importante. Abarca tópicos de mecánica de suelos y de diseño de fundaciones. Sienta las bases para evaluar la interacción entre la geología ambiental y las obras construidas por el hombre, tales como muros de contención, presas y fundacionesparaedificaciones(zapatasaisladas,fundacionescorridas,losasdefundación,pilotes,etc.). almanperez@gmail.com 26 Mar 2017
  • 117.
    INFLUENCIA DEL SUELOLOCAL 3-4 VULNERABILIDAD SÍSMICA 3.2 FALLAMIENTOSUPERFICIAL Los geólogos estudian las fallas, la rata de su actividad sísmica, el proceso de ruptura, y los intervalos de recurrencia de terremotos. Estiman además la magnitud máxima esperada. Para ello, toman en cuenta el contextotectónicoregionalylosdatossismológicosdisponibles,(sismicidadhistóricaeinstrumental). Desde el punto de vista de la ingeniería, definir qué es una falla activa depende de la importancia de la estructura o del uso previsto para la tierra, (zonas urbanas, industriales, turísticas, etc.). En general, se cataloga una falla como activa cuando existe evidencia geológica de su movimiento durante un período históricoqueindicaquevolveráamoversedurantelavidaútilprevistaparaunadeterminadaobracivil. Ya que en muchas ocasiones la evidencia geológica del movimiento no es muy clara, o no existe, se hace preciso llevar a cabo estudios geológicos a nivel regional que tomen en cuenta la actividad sísmica a lo largodelatrazadelasfallasylosfactoresgeomorfológicosqueindiquenlapresenciadeactividadsísmica, tales como escarpas, charcas empozadas, lagunas, hundimientos, cambios repentinos en el alineamiento ocursoderíosyarroyos,odeestructurashechasporelhombre,talescomocercas,brocales,aceras,etc. Cualquier movimiento de falla que tenga lugar debajo de una edificación con una amplitud de tan solo pocos centímetros puede traducirse en daños severos a la estructura. La figura 3.1 muestra un aspecto del daño causado a una vivienda por el fallamiento superficial del terreno durante el terremoto de Kocaeli, 1 Turquía del 17 de agosto de 1999 . La figura 3.2 muestra el daño a una vía férrea causado por el fallamiento 2 superficialdelterrenoocurridoduranteelterremotodeChi-Chi,Taiwán,del21deseptiembrede1999 . Figura 3.1 Fallamiento superficial. Terremoto de 1 Kocaeli, Turquía, 1999 . Figura 3.2 Fallamiento superficial. Terremoto de Chi-Chi. 2 Taiwán, 1999 . almanperez@gmail.com 26 Mar 2017
  • 118.
    VULNERABILIDAD SÍSMICA 3-5 INFLUENCIADEL SUELO LOCAL 3.3 DESLIZAMIENTODETALUDES Un talud es básicamente cualquier masa de tierra, natural o construida por el hombre, desprovista de soporte lateral, cuya superficie forma un ángulo con la horizontal. Las colinas y montañas, terraplenes de losríos,presasdetierra,cortesenlasladerasdelascarreteras,zanjas,etc.sonejemplostípicosdetaludes. Los taludes están sujetos a cargas gravitacionales. En ocasiones pueden estar sujetos a terremotos, y comúnmente a la acción del agua, (erosión superficial y filtraciones). Estos fenómenos originan muy a menudo,fallasdetaludespordeslizamiento. En general, los planos de deslizamiento son de forma más circular que rectos. Las fuerzas resistentes que se generan dependen de las fuerzas normales que actúan sobre el plano de deslizamiento, así como tambiéndelaspropiedadesdesuelo,talescomolacohesiónyelánguloderozamientointerno. Los materiales de la tierra en su estado natural tienden a alcanzar su equilibrio. Este proceso tiene lugar durante muy largos períodos geológicos de tiempo. En áreas que son geológicamente jóvenes, los materialesdelaTierranohanalcanzadoaúnsuestadonaturaldeestabilidad. Figura 3.3 Deslizamiento del talud en el Morro de Lecherías, estado Anzoátegui, (Foto J.L. Alonso). Figura 3.4 Deslaves de Vargas, 1999 (Foto J.L. Alonso). Así por ejemplo, la mayoría de los valles, márgenes de bahías y zonas costeras están conformados en sus bases inferiores por material suelto reciente que no ha sido compactado y endurecido por procesos de largaduración. Losdeslizamientosdetierrasoncomunesenlamayoríadelascolinasymontañas.Lafigura3.3muestrael deslizamiento ocurrido en julio de 1993 en la cumbre de una formación geológica inestable ubicada en el MorrodeLecherías,estadoAnzoátegui,enelorientevenezolano. A veces, durante la acción de una fuerte y continua precipitación en zonas montañosas, se produce el almanperez@gmail.com 26 Mar 2017
  • 119.
    3-6 VULNERABILIDAD SÍSMICA INFLUENCIADEL SUELO LOCAL desprendimiento y arrastre de grandes masas de tierra, vegetación, rocas y sedimentos que son transportados aguas abajo por gravedad y finalmente depositados en zonas geográficas de menor pendiente en las que el flujo pierde velocidad, formándose lo que en geología seconocecomoconosdedeyección. Los flujos torrenciales acaecidos en el estado Vargas y en algunas zonas del área metropolitana de la ciudad de Caracas en diciembre de 1999, generaron lo que algunos califican como el mayor flujo torrencial de origen pluvial a nivel mundial. Las figuras 3.4 y 3.5 muestran Figura 3.5 Deslaves de Vargas, 1999 (Foto J.L. Alonso). Figura 3.6 Conjunto de viviendas sin planificación urbanística, (Foto J.L. Alonso). Figura 3.7 Inestabilidad del talud causada por el hombre, (Foto J.L. Alonso). algunos de los daños causados por ese catastrófico evento natural. En el primer caso (figura 3.4) se observan las viviendas afectadas en la población Carmen de Uria, mientras que la figura 3.5 muestra el dañoenlaUrbanizaciónLosCorales. En muchas ocasiones, la inestabilidad geológica es causada por el hombre. Las laderas montañosas que circundan muchas ciudades han sido ocupadas por miles de viviendas sin ningún tipo de planificación urbana. En estas zonas, la deforestación, los cortes de taludes y una pésima o inexistente disposición de las aguas servidas, han acelerado y contribuido a la fragilidad y deterioro de los suelos. Esta condición origina muy frecuentemente grandes deslizamientos e inestabilidad geológica. Las figuras 3.6 y 3.7 muestranejemplosdeestasituación. almanperez@gmail.com 26 Mar 2017
  • 120.
    INFLUENCIA DEL SUELOLOCAL VULNERABILIDAD SÍSMICA 3-7 Figura 3.8 Viaducto de la autopista Caracas-La Guaira, días antes del colapso (Foto J.L. Alonso). Figura 3.9 Viaducto de la autopista Caracas-La Guaira, después del colapso (Foto J.L. Alonso). El efecto combinado de la presencia de asentamientos urbanos mal planificados en laderas montañosas vecinas a sistemas de fallas geológicas sísmicamente activas, ha dado como resultado deslizamientos de enormesproporciones. Las figuras 3.8 y 3.9 muestran etapas del derrumbamiento del Viaducto No. 1 de la autopista que une las ciudades de Caracas y la Guaira en el Litoral Central venezolano. En esa ocasión, y a pesar de los enormes esfuerzos llevados a cabo para controlar el fenómeno, el colapso de esa importante obra vial fue imposible 4,5 deevitar . almanperez@gmail.com 26 Mar 2017
  • 121.
    INFLUENCIA DEL SUELOLOCAL 3-8 VULNERABILIDAD SÍSMICA Es muy importante señalar que la vulnerabilidad estructural de las edificaciones y obras civiles ubicadas en las áreas afectadas recién mostradas, (figuras de la 3.3 a la 3.9), se ve acrecentada por partida doble por estar ubicadas en zonas sísmicamente activas en el borde de contacto de las placas tectónicas del Caribe y Sudamericana,enlaregiónnorte-centraldeVenezuela. Como podemos ver, no hace falta que ocurra un terremoto para que se produzcan deslizamientos de tierras. La figura 3.10 muestra el deslizamiento típico de un talud de una carretera ocasionado durante el terremotodeKocaeli,Turquía,en1999. 3.4 LICUEFACCIÓNDELSUELO Una sacudida abrupta, tal como una explosión, un terremoto, una tormenta eléctrica, o incluso el paso de un camión cargado, puede incrementar los esfuerzos de corteycontribuiralafalladeuntalud. Enciertasocasiones,duranteunsismopuededesarrollarse Figura 3.10 Deslizamiento de talud. 1 Terremoto de Kocaeli, Turquía, 1999 , (EERI). un tipo especial de flujo de tierra en capas de sedimentos húmedos conformados por materiales granulares sueltossaturados. Este tipo de material tiende a debilitarse durante la acción de las sacudidas y a compactarse, originándose presiones hidrostáticas excesivas capaces de producir un incremento en la presión de agua en los poros, dando como resultado una disminución de su capacidad portante. Esto trae como consecuencia que el materialfluya,unprocesoconocidocomolicuefacción. Cualquier tipo de edificación construida sobre un suelo potencialmente licuable puede sufrir daños irreparablesdurantelaaccióndeunsismo. La figura 3.11 muestra daños en las instalaciones portuarias, ocasionados por licuefacción durante el terremoto de Kocaeli, Turquía, en agosto de 1999. La figura 3.12 muestra el deslizamiento y hundimiento de un enorme terraplén causado por la licuefacción repentina generada durante el fuerte terremoto de la 6 ciudaddeAnchorage,Alaska,del17demarzode1964 . Son incontables los ejemplos en los cuales se han producido daños severos en obras civiles causados por los efectos de licuefacción: Niigata, Japón, (terremoto del 16 de junio de 1964); Ciudad de México, (terremoto de México del 19 de septiembre de 1985); Distrito de la Marina, (terremoto de Loma Prieta del 17 de octubre de 1989); Ciudad de Kobe, (terremoto de Kobe del 16 de enero de 1995); Cariaco y Cumaná, almanperez@gmail.com 26 Mar 2017
  • 122.
    INFLUENCIA DEL SUELOLOCAL VULNERABILIDAD SÍSMICA 3-9 Es importante observar que en la planificación urbana debe tomarse muy en cuenta el peligro potencial que supone construir en la vecindad de zonas geológicamente inestables, o en terrazas propensas a deslizamientos,aunqueaprimeravistanolosean. 3.4.1 TiposdeFallasporLicuefacción 7,8,9 La licuefacción es uno de los fenómenos que causan mayor daño durante terremotos tanto es así que su estudiohoypuedeconsiderarsecomounaramaindependientedentrodelaIngenieríaGeotécnica. Estaramadelaingenieríaenvuelveactualmentelossiguientesobjetivos: 1. Evaluacióndelpotencialdelicuefaccióndelsitioenestudio. 2. Evaluación de la capacidad resistente y de la estabilidad del área afectada después de ocurrir el fenómeno. 3. Cuantificacióndelosefectosproducidosporestasdeformacionesydesplazamientos. 4. Evaluacióndelasdeformacionesydesplazamientosesperadosporefectosdelalicuefacción. Figura 3.11 Instalaciones portuarias afectadas durante el 1 terremoto de Kocaeli, Turquía, 1999 , (EERI). Figura 3.12 Deslizamiento y hundimiento de un terraplén por licuefacción. Terremoto de 6 Anchorage, 1964. (Foto: tomada de Murk ). (terremoto de Cariaco del 9 de julio de 1997-ver Capítulo 12 del libro), por citar solo algunos. Con la única excepción de Ciudad de México en 1985 (fundada sobre un antiguo lago), el resto de los eventos citados ocurrióenpoblacionescosteras. almanperez@gmail.com 26 Mar 2017
  • 123.
    INFLUENCIA DEL SUELOLOCAL 3-10 VULNERABILIDAD SÍSMICA 5. Implementaciónyevaluacióndetécnicasdemitigacióndelriesgodelicuefacción. 9,10 Lafigura3.13muestraalgunostiposdefallasdelterrenoocasionadasporlicuefacción . Enlafigura3.13semuestranesquemáticamentelossiguientestiposdefallas: (a) Terrapléncosteroconbordelibrepotencialmentelicuable. 9 (b) Falladebordeydesplazamientolateral . 10 (c) Fallapotencialdeflujoalolargodeunapendiente ,(antes). 10 (d) Falladeflujoalolargodeunapendiente ,(después). (e) Hundimiento vertical del terreno causado por densificación cíclica y/o reconsolidación 9 volumétrica . 10 (f) Oscilaciónhorizontaldelterrenoenbloquessobremateriallicuado . 10 (g) Fallaenedificacióncausadaporpérdidadecapacidadportantedelsuelo . 9 (h) Fallaenedificacióncausadaporpérdidalimitadalocaldecapacidadportante . Material Licuable Material Licuado (b) (a) (d) (c) Material Licuado Cono Cono (f) (e) almanperez@gmail.com 26 Mar 2017
  • 124.
    Flujo de agua (h) (g) 910 Figura 3.13 Ejemplos típicos de fallamiento por licuefacción (adaptado de Seed, R.B. et al y EERI ) INFLUENCIA DEL SUELO LOCAL VULNERABILIDAD SÍSMICA 3-11 3.5 TIPOSDESUELOS 3.5.1 ConsideracionesGenerales Desde el punto de vista de la ingeniería, un suelo se define como un conjunto de partículas sólidas compuestas de agregados no cementados de granos de minerales y materia orgánica descompuesta, con líquido y gas ocupando los espacios vacíos existentes entre las partículas sólidas. Esta combinación se conocecomolamasadesuelo. Dependiendo de su consistencia, la masa de suelo puede variar ampliamente desde sedimentos blandos (limo, fango, barro), arcillas y material orgánico altamente compresibles, hasta formaciones firmes de arena,gravayroca. En su fase sólida, el suelo puede adoptar formas que pueden variar en tamaño desde grandes piezas de rocadura,densaocantosrodados,hastapequeñísimaspartículasinvisiblesalojohumano. La fase líquida está conformada de agua que contiene cantidades variables de electrolitos disueltos. La fase gaseosa está compuesta esencialmente de aire, aunque pueden existir gases orgánicos en depósitos biológicos. Todos estos materiales pueden coexistir en una gran variedad de composiciones, densidades, humedad y contenidosdeaire. Recordemos que las capas de la Tierra se dividen en 4: la corteza, el manto, el núcleo exterior y el núcleo interior (figura 1.2 del Capítulo 1). De ellas, solamente la capa exterior conocida también como regolita es laquerevistemayorinterésparalosingenieros. LasrocasylosmineralesdelasuperficiedelaTierrafueronlosmaterialesquedieronorigenalaformación almanperez@gmail.com 26 Mar 2017
  • 125.
    INFLUENCIA DEL SUELOLOCAL 3-12 VULNERABILIDAD SÍSMICA de los suelos. Los granos de mineral que conforman la fase sólida de un agregado de suelo son el producto de la meteorización de las rocas. El tamaño de los granos es muy variable. Muchas de las propiedades físicasdelossuelosestándictaminadasporeltamaño,formaycomposiciónquímicadelosgranos. La meteorización es el proceso mediante el cual la acción de la atmósfera desintegra y descompone lentamente las rocas ígneas en pedazos más pequeños. Se lleva a cabo mediante procesos mecánicos y químicos. Losprocesosmecánicossuelensercausadosporlaexpansiónycontraccióndelasrocasocasionadasporel continuo aumento y pérdida de calor. Durante estos cambios, el agua penetra en los poros y grietas existentesdelasrocas,dandolugarasuestallidocuandoelaguasecongela. Otros agentes mecánicos de desintegración y meteorización de las rocas son atribuibles al viento, al agua quecorreporlosríosyarroyosyalasolasdelmar. En los procesos químicos, los minerales de las rocas se transforman en otros minerales producto de reaccionesquímicas. Los materiales resultantes de la meteorización pueden desplazarse pendiente abajo por gravedad, pudiendo también desplazarse a otros lugares por la acción de otros agentes erosivos como las aguas superficiales, los glaciares, el viento y las olas del mar. Dependiendo de su modo de transporte y deposición,lossuelosseclasificanen: 1. SuelosGlaciales:transportadosydepositadosporglaciares. 2. SuelosAluviales:transportadosporelaguaydepositadosenlasriberasporlacorriente. 3. SuelosLacustres:formadospordeposición enlagostranquilos. 4. SuelosMarinos:formadospordeposiciónenlosmares. 5. SuelosEólicos:transportadosydepositadosporelviento. 6. Suelos Coluviales: son suelos que se mueven por gravedad desde el sitio de su origen y caen ladera abajodurantelosdeslizamientosdetierra,avalanchasdepiedrasydeslaves. Los depósitos de gravas, arena, limo (barro, fango) y arcilla que se formaron por meteorización de las rocas pueden compactarse y cementarse por la acción de agentes como el óxido de hierro, la calcita, la dolorita y el cuarzo. Este mortero de cementación es transportado en forma de solución por el agua, y llena los espaciosexistentesentrelaspartículasygranos.Elresultadofinalrecibeelnombrederocasedimentaria. Las rocas sedimentarias pueden a su vez meteorizarse y formar sedimentos. La mayoría de los sedimentos son depositados en los océanos. Sin embargo, se acumulan también en las llanuras de inundación de los ríos, en los desiertos y en los pantanos. También pueden sufrir un proceso de metamorfismo, dando como resultadolasrocasmetamórficas. almanperez@gmail.com 26 Mar 2017
  • 126.
    INFLUENCIA DEL SUELOLOCAL VULNERABILIDAD SÍSMICA 3-13 AlfinaldelCapítuloselistanalgunasreferenciasquepuedenorientarallectorinteresadoenestostemas. 3.5.2 TamañodelasPartículasdeSuelo Dependiendo del tamaño predominante de las partículas, los suelos se clasifican en gravas, arenas, limos o arcillas. La tabla 3.1 muestra la clasificación de los suelos de acuerdo al tamaño de sus partículas propuestaspordistintasinstituciones. Tabla 3.1 Tamaño de las partículas Tamaño del gramo (mm) Arcilla Limo Arena Grava Entidad < 0,002 < 0,002 < 0,002 0,06 a 0,002 0,05 a 0,002 0,075 a 0,002 2 a 0,06 2 a 0,05 2 a 0,075 4,75 a 0,075 Instituto Tecnológico de Massachussets (MIT) U.S. Department of Agriculture (USDA) American Association of State Highway and Transportation Officials (AASHTO) Clasificación unificada (ASTM) > 2 > 2 76,2 a 2 76,2 a 4,75 Finos, (limos y arcillas) < 0,075 3.6 CLASIFICACIÓNDELOSSUELOSENZONASSÍSMICAS El suelo se utiliza como material de construcción y como soporte de fundación de estructuras. De allí que el ingeniero civil deba estudiar y evaluar las propiedades del suelo, tales como su origen, la gradación de sus granos, su capacidad de drenaje, su compresibilidad, su resistencia al corte y su capacidad portante de carga. En zonas sísmicamente activas, el estudio geotécnico debe contemplar además el comportamiento dinámico del depósito bajo la acción de cargas sísmicas con el fin de determinar y predecir el impacto que estosmovimientospuedanejercersobrelasedificaciones. Dependiendo de la importancia de la edificación el estudio geotécnico debe abarcar áreas de exploración más extensas que permitan detectar variaciones del nivel freático, variaciones de tipo geológico, posibilidad de licuefacción, aspectos topográficos etc. Para ello es preciso llevar a cabo perforaciones y estudios geofísicos de refracción sísmica que permitan detectar la variación de la velocidad de propagación de ondas de corte con la profundidad y fijar así la profundidad a la que se encuentra el lecho rocoso. Ya que las condiciones del suelo local ejercen una enorme influencia en la respuesta estructural de edificaciones durante terremotos, es imprescindible llevar a cabo en cada localidad estudios geotécnicos que permitan clasificar correctamente el tipo de suelo en función de sus características estáticas y dinámicas. almanperez@gmail.com 26 Mar 2017
  • 127.
    INFLUENCIA DEL SUELOLOCAL 3-14 VULNERABILIDAD SÍSMICA Lostiposdesueloquerequierenespecialatención(suelosS )sonlossiguientes: F 1. Suelos propensos a sufrir algún deslizamiento, fallamiento potencial o colapso durante la acción sísmica,talescomosueloslicuables,arcillasaltamentesensibles,osuelosmalcementados. 2. Turbay/oarcillascongrancantidaddemateriaorgánica,(H>3m). 3. Arcillasdealtaplasticidad(H>7,5m)conuníndicedeplasticidadmayorque75. 4. Depósitosdegranespesor(H>36m)compuestosdearcillasblandasomedianamenteblandas. La clasificación de suelos propuesta en el Uniform Building UBC 97 es más fácil de interpretar que la 12 propuesta en las normas venezolanas COVENIN para edificaciones sismorresistentes (véase la tabla 7.2, sección7.3dellibro). Esto se debe básicamente a las siguientes razones: 1) la norma COVENIN mezcla en una misma tabla los tipos de suelos, las formas espectrales y el factor de reducción de la aceleración j; y 2) es algo engorrosa ensuconcepción. En la tabla 3.2 se distinguen cinco tipos de perfiles se suelo, designados como el S hasta el S . Se incluye un A E sexto tipo de perfil S que requiere una evaluación más cuidadosa. Una cosa es el tipo de suelo y otra es la F posibilidaddequeelmismoseainestableduranteunsismo. 11 Por ejemplo, el Uniform Building Code del año 1997 clasifica el perfil de los suelos en función de las propiedades dinámicas promedio de los primeros 100 pies (33 metros) del depósito. La tabla 3.2 contiene esainformación. 11 Tabla 3.2 Tipos de perfiles de suelo según el 1997 UBC Velocidad promedio de ondas de corte en m/s de los primeros 33 m de suelo Perfil de suelo Descripción SA SB Roca dura >1.500 Roca 760 a 1.500 SC Suelos muy densos y roca blanda 360 a 760 SD Suelos rígidos 180 a 360 SE Suelos blandos <180 SF Este tipo de suelos requieren un estudio de campo especial almanperez@gmail.com 26 Mar 2017
  • 128.
    INFLUENCIA DEL SUELOLOCAL VULNERABILIDAD SÍSMICA 3-15 3.7 INFLUENCIADELASCONDICIONESDELSUELOENELMOVIMIENTODELTERRENO Las características del contenido de frecuencias de los registros sísmicos de aceleración del terreno en 7,8 cualquierlocalidaddependendevariosfactores.Entreelloscabedestacar : 1. Lamagnitudyduracióndelsismo. 2. Ladistanciaalazonadedisipacióndeenergía. 3. Lascaracterísticasgeológicasdelasrocasatravésdelascualessetransmitenlasondassísmicas. 4. Tipoyvelocidaddelfallamiento. 5. Condicionesdelsuelolocal. En el Capítulo 1 del libro habíamos someramente discutido algunos de estos factores. En esta sección centraremos la atención en la influencia de las condiciones del suelo local en las características del movimientodelterreno. 3.7.1 AceleracionesPico En la sección 1.13.2 del libro comentábamos que la variable más comúnmente utilizada para describir la amplitud de cualquier movimiento del terreno es la aceleración máxima horizontal, denominada por algunoslaaceleraciónpicohorizontal,PHA,(delinglésPeakHorizontalAcceleration). Para cualquier componente del movimiento, simplemente representa la mayor aceleración horizontal en valorabsolutoobtenidadirectamenteapartirdelacelerogramacorrespondiente. Ya que los registros de aceleración horizontal del terreno se obtienen según dos componentes ortogonales, resulta posible obtener la máxima aceleración pico resultante sumando vectorialmente las dos componentes ortogonales. Sin embargo, la dirección resultante usualmente no coincide con ninguna delascomponentesmedidasinstrumentalmente. Uno de los motivos por los cuales se utilizan tan frecuentemente las aceleraciones horizontales para describir el movimiento del terreno durante un terremoto está relacionado con las fuerzas de inercia desarrolladasenunaestructura,hechoésteespecialmenterelevanteenestructurasrígidas. También comentábamos que existe una correlación entre la aceleración horizontal pico y la intensidad de dañosequivalentesenlaescalamodificadadeMercalli,(verfigura1.33). Las aceleraciones verticales han recibido menos atención que las horizontales, básicamente por la gran reserva que tienen las edificaciones a resistir cargas gravitacionales y fuerzas dinámicas verticales inducidasporlasaceleracionesverticalesdurantelaaccióndeunsismo. Desde el punto de vista de la ingeniería sismorresistente, es una práctica habitual considerar la máxima almanperez@gmail.com 26 Mar 2017
  • 129.
    INFLUENCIA DEL SUELOLOCAL 3-16 VULNERABILIDAD SÍSMICA aceleración verticalo aceleraciónpicovertical, PVA, (delinglésPeakVerticalAcceleration) igual a dos terciosde la aceleración pico horizontal, PHA. La norma venezolana (artículo 4.2) estipula un valor igual a 0,7 A , 0 siendoA elvalormáximodelcoeficientedeaceleraciónhorizontaldelazonasísmicaenestudio. 0 La influencia que las condiciones de suelo local y la distancia a la zona de disipación de energía ejercen en la atenuación de las aceleraciones pico promedio del terreno se pueden observar claramente en el gráfico delafigura3.14. Mímina Distancia Horizontal a la Zona de Disipación de Energía (millas) Terremoto: Imperial Valley M ≈6.8 (1979) Suelo: Aluvión profundo s Valores promedio en roca M ≈6.6 s Aceleración Horizontal Pico (g) 0 2 5 10 20 50 0.1 0.2 0.3 0.4 0.5 0.6 0.7 0 En esa figura se aprecia que para dos sismos con magnitudes comparables, las aceleraciones pico registradas en roca son algo mayores que aquellas que fueron registradas en depósitos de aluvión profundo. Esto es particularmente cierto para aceleraciones mayores de 0,1g. Por el contrario, para valores menores de aceleración, las aceleraciones sobre depósitos aluvionales profundos parecen ser mayores que aquellas medidas en la roca, tal y como se pudo constatar analíticamente en el terremoto de Caracas 13 de1967 . Figura 3.14 Comparación de las curvas de atenuación de la aceleración pico en la roca y en la superficie. Terremoto de Imperial 8 Valleyde1979,(tomadodeSeed,Idriss ) Mímina Distancia Horizontal a la Zona de Disipación de Energía (millas) 0 2 0 0.2 5 10 20 50 100 0.4 0.6 0.8 M = 8.5 M = .6 7 = 6 M . 6 .1 M = 6 = .6 M 5 = .0 M 5 Aceleración Horizontal Pico (g) Basado en registros Valores Figura 3.15 Valores promedio de la aceleración pico en roca, (tomado de 14 ShnabelySeed,1972 ) almanperez@gmail.com 26 Mar 2017
  • 130.
    INFLUENCIA DEL SUELOLOCAL VULNERABILIDAD SÍSMICA 3-17 8 La figura 3.15 muestra curvas promedio de atenuación de aceleración en roca para sismos con distinta magnitud. Estas familias de curvas pueden utilizarse para estimar las aceleraciones pico esperadas en rocadurantesismosdedistintamagnitudadistanciasvariablesdelazonadedisipacióndeenergía. Algunas de estas curvas fueron evaluadas basadas en registros reales de terremotos y otras fueron obtenidasapartirdeestudiosanalíticos. En esa figura se aprecia que para distancias muy próximas a las zonas de disipación de energía (campo cercano), las aceleraciones pico son virtualmente independientes de la magnitud del sismo, para sismos conmagnitudesM >6.5. S Conviene destacar que las curvas de atenuación en la figura 3.15 son valores promedio representativos de la actividad sísmica del Oeste de los Estados Unidos, y están asociadas a sismos superficiales, es decir, sismosconprofundidadesfocalessomeras(H<70km). Estas curvas de atenuación difieren notablemente de las curvas de atenuación representativas de la zona 15 Este de los Estados Unidos , sugiriendo este hecho que en cada región deben llevarse estudios sismológicos que permitan representar en forma más o menos precisa las leyes de atenuación de la zona o regiónenestudio. Esta discusión trae a colación un sabio comentario del Profesor Harry Bolton Seed quien en una oportunidad me dijo, (palabras más, palabras menos) lo siguiente: …Mister Alonso: hasta ahora estábamos un 500% errados. Ahora podemos afirmar con gran satisfacción que estamos tan solo un 100% errados,… ¡una verdaddeltamañodeunacasa! Existen docenas de leyes de atenuación disponibles a nivel mundial, ¿Cuál usar? En Venezuela se han llevado a cabo varios intentos orientados a la obtención de leyes de atenuación regional. De ellos, cabe destacar el estudio llevado a cabo por miembros del staff técnico de la Fundación Venezolana de 16 InvestigacionesSismológicas,FUNVISIS . En Venezuela un 80% de la sismicidad es en general somera (< 70km). Sin embargo, estudios sismológicos recienteshanpuestoenevidenciaquehayunaactividadmicrosísmicaamenorescalaquetienelugarenla zona noroccidental de Los Andes venezolanos, no solamente en la zona continental sino también en ciertas áreas del Caribe. Parte de esta actividad tiene lugar a profundidades de unos 150 km. Esta subducciónocurrealnoroestedelasislasdeArubayCurazao. 8 Las curvas mostradas en las figuras 3.16 y 3.17, fueron obtenidas para distintos tipos de suelos . En ellas se puede observar que a excepción de los suelos blandos, los valores pico de la aceleración (figura 3.16) no difierennotablementeentresí;comomáximoun25%. Esto nos permite concluir que para efectos prácticos y para valores de la aceleración en roca A ≤ 0,15g, las 0 aceleracionestantoenlarocacomoenlasuperficiedeestostiposdesuelospuedenconsiderarseiguales. almanperez@gmail.com 26 Mar 2017
  • 131.
    INFLUENCIA DEL SUELOLOCAL 3-18 VULNERABILIDAD SÍSMICA Suelos no-cohesivos profundos Roca Suelos rigidos Superficie Roca Máxima Aceleración en la Superficie (g) Máxima Aceleración en la Roca (g) 0.4 0.5 0.6 0.6 0.5 0.4 0.3 0 0.1 0.2 0 0.146 0.1 0.2 0.3 0.7 Figura 3.16 Relación aproximada entre las máximas aceleraciones en roca, suelos rígidos y suelos no cohesivos 8 degranespesor,(adaptadodeSeed,Idriss,1982 ) En el caso de suelos blandos se observa una marcada amplificación de aceleraciones en la superficie de los depósitos con relación a la aceleración en roca, para valores de A en roca < 0,3g, y debe ser por 0 tantotomadaencuenta. De todo lo anterior se puede concluir que a medida que se disponga de más información se podrán ajustar las curvas presentadas en las figuras 3.16y3.17. 0.164 0.4 0.1 0.0 0.3 0.2 0.6 0.5 Máxima Aceleración en la Roca (g) Relación empírica recomendada para el análisis (Idriss) 0.6 0.5 0.3 0.2 0.1 0.4 0.0 0.29 Máxima Aceleración en la Superficie (g) 18 Figura 3.17 Variación de la aceleración en la superficie de depósitos de suelos blandos (adaptado de Idriss ) 0.164 Roca almanperez@gmail.com 26 Mar 2017
  • 132.
    INFLUENCIA DEL SUELOLOCAL VULNERABILIDAD SÍSMICA 3-19 3.7.2 Ejemplo1 Encuentre cuál es la aceleración esperada en la superficie de un depósito de suelo blando correspondiente un sismo de magnitud M = 6.6 a una distancia de la zona de disipación de energía igual s a20millas,(20x1,606=32,18km). Solución: a) Aceleraciónmáximaenlaroca Se obtiene directamente a partir de la figura 3.15. Así, para D = 20 millas y una magnitud M = 6.6 se s obtiene que la aceleración promedio esperada en roca para el sismo y distancia señalados es aproximadamenteiguala0,164g. b) Aceleraciónmáximaenlasuperficie Conocido el valor de la aceleración en el lecho rocoso del depósito se obtiene, del gráfico de la figura 3.17 (suelos blandos), que la aceleración en al superficie del depósito blando, A , es aproximadamente igual a 0 0,29g. La aceleración en el ejemplo sufrió una amplificación notable, siendo la relación de aceleraciones resultanteiguala0,29/0,164=1,768. 3.7.3 Ejemplo2 Repitaelejemploanteriorparaundepósitoconformadoporunsuelono-cohesivodegranespesor. Solución: a) Aceleraciónmáximaenlaroca Esigualqueenelejemplo1;A =0,164g. roca b) Aceleraciónmáximaenlasuperficie Conocido el valor de la aceleración en el lecho rocoso del depósito, la aceleración en al superficie se encuentra utilizando la curva correspondiente de la figura 3.16, siendo la aceleración resultante en la superficieiguala0,146g. La aceleración en la superficie, en este caso, sufrió una ligera reducción, siendo la relación de aceleracionesresultanteiguala0,146/0,164=0,89. almanperez@gmail.com 26 Mar 2017
  • 133.
    INFLUENCIA DEL SUELOLOCAL 3-20 VULNERABILIDAD SÍSMICA 3.7.4 VelocidadPico La velocidad horizontal pico, PHV, (del inglés Peak Horizontal Velocity), es otro parámetro utilizado para caracterizar el movimiento del terreno. Para estructuras altas o flexibles, el valor PHV provee un mejor 7 índice del potencial de daños que el obtenido con la aceleración horizontal pico, PHA , (ver secciones 7.9 y 7.10dellibro). 3.8 ANÁLISISDINÁMICODEDEPÓSITOS Los movimientos sísmicos son producidos por ondas que se trasmiten más rápidamente y con menos pérdidadeenergíaatravésdellechorocosoqueatravésdelossuelossuprayacentes. Cuandoellechorocosopresentaunasuperficiehorizontaldegranextensiónylascapasdelsueloubicadas porencimasontambiénhorizontales,sepuedesuponerqueelmovimientosísmicoenelinteriordelsuelo es producido esencialmente por ondas de corte que se propagan verticalmente a través del depósito, desde la roca hasta la superficie del mismo. Esta hipótesis simplifica el análisis ya que el problema queda reducido al de una onda de corte unidimensional. Ya que las componentes verticales del movimiento sísmico están siempre presentes, el problema de transmisión de la onda es normalmente más complejo queelsimuladoenunmodelounidimensional. Cuando el lecho rocoso y/o los estratos del suelo son inclinados, suponer que la onda de corte es unidimensional no es una hipótesis correcta. En este caso, un modelo bidimensional es más representativo para considerar el movimiento de la onda y la geometría irregular del depósito, debiendo emplearsetécnicascomoladeloselementosfinitos,bastantemáscomplejas. Los resultados que se obtienen de un modelo matemático en el cual se suponen capas semi-infinitas horizontales, pueden diferir de los resultados de un análisis bidimensional con elementos finitos en el cual toman en cuenta los contornos irregulares del depósito. Sin embargo, tan importante como seleccionaradecuadamentelosmétodosdeanálisissonlasconsideracionessiguientes: a. La incertidumbre que existe en la cuantificación de las propiedades del suelo que caracterizan una zonadentrodeundepósitodado. b. Las limitaciones en la predicción de las características del terremoto más probable al cual una estructuraserásometidadurantesuvidaútil. En vista de las numerosas incertidumbres y limitaciones involucradas en el problema, la solución unidimensional generalmente satisface el objetivo de determinar las características y la magnitud aproximada del movimiento del terreno, permitiendo comparar respuestas de depósitos naturales de suelodedistintacomposiciónlitológica. almanperez@gmail.com 26 Mar 2017
  • 134.
    INFLUENCIA DEL SUELOLOCAL VULNERABILIDAD SÍSMICA 3-21 Dos de los modelos unidimensionales más versátiles utilizados en la actualidad para analizar la respuesta deperfileshorizontalesdesuelosson: 19 a. Lasolucióndeanálisismodaldeunsistemademasasdiscretas . 20 b. Lasolucióncontinuadelaecuacióndelaondadecorte . Para las mismas condiciones de borde los dos modelos analíticos dan básicamente los mismos resultados; sin embargo, en el caso de depósitos con estratos horizontales, la técnica de la propagación de ondas presentalasventajassiguientes: 1. Lascaracterísticaselásticasdellechorocosopuedenserconsideradasenelanálisis. 2. Sepuedenusardiferentesamortiguamientosparaestratosdesuelosignificativamentediferentes. Sea cual sea el método analítico seleccionado, todos toman en cuenta que la relación esfuerzo- deformación de suelos sometidos a cargas cíclicas (terremotos por ejemplo) no es lineal. La relación esfuerzo-deformación de los suelos tiene la forma histerética mostrada en la figura 3.18a, pudiéndose parafinesanalíticosserrepresentadamedianteelmodelobi-linealmostradoenlafigura3.18b. Figura 3.18 Relaciones histerética y bi-lineal equivalentes de esfuerzos. Deformación Esfuerzo Deformación Esfuerzo (a) Curva Esfuerzo-Deformación (b) Idealización Bi-Lateral a) b) 2 2 Área del Ciclo G eq. D 0 e C C' (l ) = 4 p (Area OCD) eq. 1 1 A B A' e 0 G eq. 1 Área del Ciclo (l ) = 4 p (Area OAB) eq. 2 Figura 3.19 Determinación de parámetros linealmente equivalentes para suelos con características histeréticas no lineales. almanperez@gmail.com 26 Mar 2017
  • 135.
    INFLUENCIA DEL SUELOLOCAL 3-22 VULNERABILIDAD SÍSMICA En la práctica, la respuesta de un depósito con características no-lineales puede determinarse satisfactoriamente considerando que posee propiedades linealmente equivalentes que varían en función delasdeformacionesinducidasduranteunsismo,talycomoseilustraenlafigura3.19. El grado de relativa similitud encontrado entre los resultados analíticos y los observados instrumentalmente parecen indicar que estos análisis, en la mayoría de los casos, proveen al ingeniero conresultadosquelespuedenserdeguíaútilparaefectosdeldiseñoestructural. Con el fin de llevar a cabo estudios analíticos de la respuesta dinámica de cualquier tipo de depósito, es necesariodisponerde lasiguienteinformación: a) La topografía superficial, la configuración y geometría del depósito y cualquier irregularidad entre los estratosqueloconforman. b) El tipo de suelo del depósito (caracterización geotécnica) y evaluación de la variación de la velocidad de ondasdecorte(estudiosgeofísicos). c) Las características de los movimientos inducidos en el lecho rocoso de depósitos durante un sismo con unamagnitudydistanciaalafallaconocidas. Para ello, es preciso determinar previamente en la roca la variación de la aceleración con el tiempo 21 (acelerogramas)delmovimientoesperadoeneseestrato .Estoimplicadeterminar: a) Lamagnituddelsismoesperado. b) Ladistanciaalazonade disipacióndeenergía. c) Lamáximaamplituddelaaceleraciónesperadaenlaroca,(figura3.15). d) ElperíodopredominanteT deestosmovimientos,y p e) Laduracióndelsismo. Resulta importante señalar que para que los resultados del análisis dinámico del depósito arrojen resultados confiables es recomendable realizar dichos análisis utilizando como registro fuente en la roca registros diferentes obtenidos a partir de acelerogramas reales y/o sintéticos, requiriéndose para ello tenermuchocriterioyexperienciaeneltema. 3.9 ELTERREMOTODECARACAS. EFECTOSDEINTERACCIÓNSUELO-ESTRUCTURA El 29 de Julio de 1967, un terremoto moderado de magnitud M =6.3 y con un epicentro ubicado a unos 62 S km de la Ciudad de Caracas (figuras 3.20 y 3.21) causó sorpresivamente la destrucción total de cuatro edificios de apartamentos (10 a 12 pisos) en el valle de Caracas y daños estructurales de consideración a otros doscientos sesenta. En el Litoral Caraqueño, la única concentración de fuerte daño estructural fue localizada en la Urbanización Caraballeda que descansa también sobre depósitos aluvionales y coluviales almanperez@gmail.com 26 Mar 2017
  • 136.
    INFLUENCIA DEL SUELOLOCAL VULNERABILIDAD SÍSMICA 3-23 que en algunas partes (Hotel Macuto Sheraton por ejemplo) alcanzan 100 metros de espesor. En esa 13 urbanización tuvo lugar el colapso de los 5 pisos superiores del edificio Mansión Charaima . El saldo total devidasenesesismoseestimafuesuperiora300. 22,23 EstasecciónsebasaenlosresultadosobtenidosporelprofesorH.B.Seedyelautor . A pesar de que desafortunadamente no fue posible obtener instrumentalmente ningún registro del 24 terremoto, se pudo estimar que las aceleraciones máximas probables de la superficie del terreno en la zona este de Caracas debieron ser del orden de 0.06 a 0.08g. Observaciones de registros de terremotos similares parecen indicar que la aceleración máxima en la roca ha debido tener una amplitud aproximadamenteigualalamitaddeesosvalores. 0 20 160 0 0 45 90 120 230 120 90 0 45 45 45 45 45 90 0 0 0 0 0 0 0 0 45 0 Falla Tacagüa-El Ávila Falla Tacagüa-El Ávila Las Adjuntas Cota Mil Cota Mil Falla CARABALLEDA MAR CARIBE EPICENTRO 10 km DE LA COSTA NORTE CORDILLERA A A 22,23 Figura 3.20 Ubicación relativa de Caracas con respecto al epicentro (Red mundial) . Valle de Caracas Sierra del Ávila Costa Mar Caribe NORTE SUR Figura 3.21 Corte de Caracas, Sección A-A (Distorsión vertical 2:1) almanperez@gmail.com 26 Mar 2017
  • 137.
    INFLUENCIA DEL SUELOLOCAL 3-24 VULNERABILIDAD SÍSMICA 3.9.1 DistribucióndelDaño A raíz del terremoto, y gracias a la iniciativa de la Comisión Presidencial para el Estudio del Sismo, se realizaron estudios geofísicos que determinaron la profundidad de los depósitos de aluvión en el valle de Caracas, tal y como se muestra en la figura 3.22. Al mismo tiempo, se realizaron estudios de suelos y se llevó a cabo un estudio detallado de la ubicación de los edificios dañados y no dañados a lo largo de toda la ciudad. Ya que las características dinámicas de los suelos que componen el valle de Caracas son relativamente uniformes en toda su extensión, la profundidad del aluvión se constituyó en la única variable significativa capaz de afectar la respuesta dinámica de los depósitos y en consecuencia de las estructurassobreellosfundadas. Roca 0.18 20 0.32 30 0.38 45 0.51 60 0.66 75 0.77 100 0.89 130 1.03 180 1.19 230 1.39 280 1.53 300 1.655 H T VALLE DE CARACAS H T s s Falla Tacagüa - El Ávila Falla Tacagüa-El Ávila Falla Las Adjuntas Cota Mil Cota Mil 0 45 90 120 230 0 0 45 0 0 20 120 90 0 45 45 45 45 45 90 0 0 0 0 0 0 0 160 Figura 3.22 Mapa de Caracas mostrando el espesor del aluvión a la roca, según Weston 25 Geophysical Engineers International, Inc. U.S.A. , 1969. Con la ayuda de esta información se pudo investigar la relación existente entre la intensidad de daño estructural (definidacomo el cociente de dividirel número total de edificios dañados entre el número total de edificios existentes en cualquiera de las zonas estudiadas), y la profundidad aluvional de los depósitos 26 en diferentes zonas de la ciudad de Caracas. Los resultados de esta investigación son los mostrados en la figura3.23. almanperez@gmail.com 26 Mar 2017
  • 138.
    INFLUENCIA DEL SUELOLOCAL VULNERABILIDAD SÍSMICA 3-25 De la figura 3.23 claramente se desprende que para depósitos aluvionales con espesores inferiores a los 100 metros, la intensidad de daños (arriba definida) fue mayor para edificios comprendidos en el rango de 3 a 9 pisos, mientras que para profundidades aluvionales mayores a los 150 metros, la intensidad de daño estructural observada en edificios de más de 10 pisos fue mucho mayor que la observada en la misma zona para edificiosde3a9pisosdealtura. Estos resultados, que entre paréntesis están basados únicamente en la observación ocular de daños ocasionados por el terremoto de 1967, indicaban que las condiciones del suelo del Valle de Caracas ejercieron, entre otras, una enorme influencia en la distribución y magnitud de daños observadaenedificios. Por ejemplo, este tipo de comporta- miento se observó en el edificio Resi- dencias Mijagual, ubicado en la urba- nización Los Palos Grandes, sobre un depósito aluvional de unos 250 metros deespesor. Las figuras 3.24a y 3.24b muestran un aspecto del edificio antes y después del terremotode1967. El edificio tenía 12 niveles, planta libre en el nivel Planta Baja, gran cantidad de bloques de arcilla en las fachadas en los niveles superiores, y la tabiquería interior estaba conformada por bloques de arcilla frisados. Fue diseñado de acuerdo a las normas vigentesdelMinisteriodeObras 0 100 50 150 200 250 300 0 350 40 30 20 10 90 100 80 60 50 70 N > 14 N = 10 a 14 N = 5 a 9 N = 3 a 5 N = No. DE PISOS Intensidad del Daño Estructural Espesor del Aluvión (metros) Figura 3.23 Variación de la intensidad de daño estructural con el espesor del aluvión. Figura 3.24 Aspecto de las Residencias Mijagual. Caracas, (Colección FUNVISIS). (a) Edificio Mijagual, año 1965 (b) Edificio Mijagual, año 1967 almanperez@gmail.com 26 Mar 2017
  • 139.
    INFLUENCIA DEL SUELOLOCAL 3-26 VULNERABILIDAD SÍSMICA Públicas de 1955. La esbeltez en la dirección Norte-Sur era igual a 3,88 mientras que la relación de esbeltez enladirecciónlarga,Este-Oeste,eraiguala1,51. Alaluzdeestosresultados,seinvestigólaposibilidaddequeesosefectospudieranhabersidoanticipados analíticamentecomoresultadodelosefectosdeinteracciónsuelo-estructura. Profundidad del Aluvión (metros) V =210 m/s V =450 m/s V =540 m/s V =720 m/s Arena y grava algo arcillosa sp 0 sp sp sp Roca sp 20 70 120 180 V =750 m/s Figura 3.25 Características promedio del 13 suelo de Caracas . 3.9.2 CondicionesdelSueloLocal La figura 3.25 muestra las características promedio del suelo de Caracas determinadas a partir de los estudios geofísicos correspondientes. En general, los suelos consisten de arena y grava con un aglomerado arcilloso haciéndose cada vez más densos a medida que aumenta la profundidad. La figura 3.25 también muestra la variación de los valores promedio de la velocidad de ondas de corte con la profundidad de los depósitos, constituyendo estos resultados la base para la determinación del módulo de corte del suelo para deformaciones unitarias de muy pequeñaamplitud. Para la evaluación de la respuesta sísmica de depósitos de suelos, es necesario reconocer y tomar en cuenta el hecho de que la relación esfuerzo-deformación de los suelos no es lineal, es decir, el módulo de corte decrece y el amortiguamientoaumentaconelaumentodeladeformacióninducida. Para la caracterización del suelo, se utilizaron las curvas promedio de la variación del módulo de corte y de la razón de amortiguamiento con las deformaciones unitarias obtenidas mediante ensayos realizados con 13 innumerablesmuestrasdesuelosno-cohesivos . Estas curvas se utilizaron conjuntamente con los resultados mostrados en la figura 3.25 con el fin de determinar, para cualquier nivel de deformación unitaria de corte, los valores del módulo de corte y razón deamortiguamientocorrespondientesalsuelodeCaracas. 3.9.3 RespuestaDinámicadelosDepósitos Yaqueduranteelterremotode1967noseregistróinstrumentalmenteningúnacelerograma,nienlaroca, ni en la superficie de los depósitos, fue preciso evaluar analíticamente un acelerograma en roca con fines de realizar los análisis dinámicos de los depósitos del valle de Caracas. El registro así obtenido se obtuvo escalando apropiadamente el obtenido instrumentalmente en la localidad de Taft durante el terremoto almanperez@gmail.com 26 Mar 2017
  • 140.
    VULNERABILIDAD SÍSMICA 3-27 INFLUENCIADEL SUELO LOCAL que en 1952 afectó el Condado de Kern, en California. La aceleración máxima estimada en roca para el terremotodeCaracasfuede0.03g. 19 La respuesta dinámica de los depósitos se determinó con la ayuda de análisis apropiados , tomando como excitación el acelerograma así generado. La figura 3.26 muestra la variación de los espectros de aceleración y del período fundamental del suelo T con la profundidad de los depósitos aluvionales del S valledeCaracas,calculadaanalíticamenteparaelterremotode1967.Larazóndeamortiguamientocrítico adoptadaenelanálisisfuedel5%. Figura 3.26 Terremoto de Caracas de 1967. Espectros de aceleración y períodos fundamentales de 13 los depósitos evaluados analíticamente . T = 1.19 s T = 1.655 s T = 1.03 s T = 1.39 s 0 0 0 300 230 180 0 50 100 150 200 250 300 350 130 s s s s A = 0.062g A = 0.067g A = 0.06g A = 0.063g 0 0 0 0 0 0.5 1.0 1.3 2 0 .1 .2 .3 .4 0 0.5 1.0 1.3 2 0 .1 .2 .3 .4 0 0.5 1.0 1.3 2 0 .1 .2 .3 .4 0 0.5 1.0 1.3 2 0 .1 .2 .3 .4 PERÍODO (s) PERÍODO (s) ACELERACIÓN (g) PERÍODO (s) PERÍODO (s) T = 0.38 s T = 0.77 s T = 0.89 s T = 0.18 s s s s s A = 0.03g A = 0.074g A = 0.077g A = 0.071g 0 0 0 0 0 0.5 1.0 1.3 2 0 0.1 0.2 0.3 0.4 0 0.5 1.0 1.3 2 0 .1 .2 .3 .4 0 0.5 1.0 1.3 2 0 .1 .2 .3 .4 0 0.5 1.0 1.3 2 0 .1 .2 .3 .4 PERÍODO (s) ACELERACIÓN (g) PERÍODO (s) PERÍODO (s) PERÍODO (s) 0 0 0 100 75 30 0 50 100 almanperez@gmail.com 26 Mar 2017
  • 141.
    INFLUENCIA DEL SUELOLOCAL 3-28 VULNERABILIDAD SÍSMICA 3.9.4 ModelosdeInteracciónSuelo-Estructura En general, los efectos de interacción suelo-estructura son de dos tipos: a) efectos físicos de contacto que cuantifican las diferencias en la respuesta de la superficie del terreno en zonas adyacentes al edificio debido a la presencia de éste, o cuantifican los cambios que se introducen en la respuesta de la estructura como resultado de la deformabilidad del suelo del depósito, y b) cambios en la respuesta estructural del edificio inducidos al variar las condiciones del suelo local, y en consecuencia, variando las características delosmovimientosgeneradosenlasuperficiedelosdepósitos,aúnparaunmismoterremoto. Con el fin de estudiar los efectos de la interacción suelo-estructura han sido desarrollados varios modelos analíticos que comprenden desde sistemas de masas discretas interconectadas con resortes y amortiguadores, hasta modelos más complejos que permiten estudiar el problema en dos y tres dimensionesmedianteelusodeelementosfinitos. Estudios recientes han demostrado que en sistemas acoplados suelo estructura, la influencia de la deformabilidad del terreno en el período, corte basal y desplazamientos laterales de edificios, rara vez sobrepasan el 15% de los valores que se hubiesen encontrado para la respuesta dinámica de los mismos si estos no hubiesen estado acoplados directamente al depósito, es decir, si se les hubiese analizado dinámicamente empleando como acelerograma el obtenido en la superficie del depósito al someter las basesrocosasdelmismoaunacelerogramadeterminado. Por otra parte, también ha sido demostrado que la variación del contenido de frecuencias de los acelerogramas obtenidos en la superficie de depósitos como consecuencia de variar las condiciones del suelo local, aún para un mismo terremoto, se traducen en variaciones de la respuesta estructural que algunasvecespuedenllegaraun500%. 22,23 En efecto, en esa investigación , y con el fin de estudiar la influencia que las variaciones de las condiciones del suelo local ejercen en la respuesta estructural de un sistema suelo estructura desacoplado, se estudió el comportamiento dinámico de un edificio aporticado flexible (similar a los comúnmente construidos en Caracas), sometiéndolo en su base a los acelerogramas generados en la superficiedelosdepósitosaluvionalesdeCaracas. La figura 3.27 muestra la variación del máximo corte basal y del máximo momento de vuelco basal resultante. Nótese que la respuesta máxima de la estructura ocurre cuando el período fundamental de la misma (en este caso T = 1,65 segundos) coincide con el período fundamental del deposito (T = 1,655 1 s segundosparaundepósitoconunaprofundidadde300metrosdealuvión). A la luz de estos resultados, parece lógico concluir que para la mayoría de las construcciones civiles (edificios altos y flexibles en general), los efectos de la interacción física entre el suelo y la estructura son pequeños, y por tanto despreciables, especialmente si los comparamos con los efectos que se pueden inducir en la respuesta dinámica de la estructura si se alteran las condiciones del suelo local (espesor del aluvión en el caso del valle de Caracas), aún para un mismo terremoto. Resulta importante señalar que este tipo de 27 comportamientohasidoobservadomásrecientementeenelterremotodeCiudaddeMéxicode1985 . almanperez@gmail.com 26 Mar 2017
  • 142.
    VULNERABILIDAD SÍSMICA 3-29 INFLUENCIADEL SUELO LOCAL Período Fundamental del Depósito T (s) s máx M W=15072 kip C=0.026 (MOP 55) T =1.65 s V 0.030g V = Máximo corte basal M = Máximo momento basal máx máx máx 1 100 0 200 300 400 500 600 0 200 400 800 1000 1200 1400 0.00 0.04 0.08 100 200 300 400 500 Corte Basal y Momento de Vuelco (kips-ft) Aceleración en la superficie (g) 1.3 1.2 1.4 1.5 1.0 0.9 0.8 0.4 1.1 1.8 1.6 0.0 Espesor del Aluvión (metros) 100 0 va i le r ab Figura 3.27 Variación del máximo corte basal y del máximo momento de vuelco con la profundidad del aluvión. Terremoto de Caracas, 1967 3.9.5 RespuestaEstructuralduranteelTerremoto Con el fin de evaluar analíticamente para el terremoto de Caracas de 1967 la variación de la respuesta estructural de edificios de distintos períodos fundamentales con la profundidad de los depósitos, se adoptóelmodelodesacopladodesuelo-estructura. De la figura 3.27 se desprende que, aunque la variación de la aceleración máxima en la superficie de los depósitos no varía sustancialmente con la profundidad de aluvión de los mismos, sin embargo, se observa un incremento muy pronunciado en los valores del máximo corte basal y del máximo momento de vuelco en el edificio estudiado cuando el espesor de los depósitos es mayor de 150 metros. Nótese también, que para ese edificio, la forma de las distribuciones de los máximos cortes básales y de los máximos momentos devuelco,sonmuysimilaresalaformadeladistribucióndeintensidaddedañosmostradaenlafigura3.23. A la luz de estos resultados, se evaluó analíticamente la distribución promedio del índice de potencial de daños, F (ecuación 3-1), para grupos de estructuras con períodos fundamentales comprendidos entre 0,29 r y 0,65 segundos, 0,75 y 1,20 segundos, y 1,25 y 1,70 segundos respectivamente, y para depósitos aluvionalesdedistintoespesor. (3-1) almanperez@gmail.com 26 Mar 2017
  • 143.
    3-30 VULNERABILIDAD SÍSMICA INFLUENCIADEL SUELO LOCAL siendo V =Cortebasalmáximo max T=Períodofundamentaldelaestructura W=Pesodeledificio C = Coeficiente de corte basal de diseño, (MOP1955), (ver figura 7.14 de la sección 7.7dellibro) Basados en mediciones in-situ de periodos fundamentales de edificios en Caracas realizados bajo la direccióndelaComisiónPresidencialparaelEstudiodelSismo,seestableciólasiguientecorrelación: Grupo T (s) 1 No. de Pisos 1 0,29 a 0,65 3 a 9 2 0,75 a 1,20 10 a 14 3 1,25 a 1,70 15 a 19 3 0 1 2 0 máx 7 8 4 5 6 N = No. DE PISOS N=3 a 9 N=10 a 14 N=15 a 19 100 50 150 200 250 300 350 Espesor del Aluvión (metros) V T WC Índice Figura 3.28 Anticipación del patrón de intensidad 22, 23 de daños obtenido analíticamente . La figura 3.28 muestra la variación del índice F con r la profundidad de los depósitos evaluados para los tres grupos de estructuras en cuestión. En esa figura puede observarse que el patrón general del índice de daños F evaluado analíticamente es r similar en forma al patrón de intensidad de daños observado en Caracas para estructuras enmarcadas dentro del rango de períodos seleccionados (ver figuras 3.23 y 3.28), hecho éste bastante significativo, por cuanto los resultados analíticos mostrados solo reflejan la influencia del suelo local en la respuesta dinámica de las estructuras estudiadas y no incluyen la influencia de otros factores no menos desfavorables que contribuyeron a la incidencia de daño estructural, tales como la mala estructuración distribución inadecuada de la tabiquería, cambios bruscos de rigidez, falta de ductilidad, defectos constructivos, yenalgunoscasosdeficienciaseneldiseño. 3.9.6 ConclusionesRelevantes Quedó demostrado analíticamente, que los efectos de interacción suelo-estructura ejercieron una enorme influencia en la distribución observada de la intensidad de daño estructural durante el terremoto de Caracas de 1967, y estos efectos se debieron fundamentalmente a la variación de la amplitud y del contenido de frecuencias de los movimientos del terreno inducidos en la superficie de los depósitos como consecuencia de variar las condiciones del suelo local (en este caso, variando el espesor de los depósitos). almanperez@gmail.com 26 Mar 2017
  • 144.
    INFLUENCIA DEL SUELOLOCAL VULNERABILIDAD SÍSMICA 3-31 También se pudo concluir que “la respuesta estructural es máxima cuando su período fundamental coincide o espróximoenmagnitud,alperíodofundamentaldelosdepósitos.” De particular importancia es el hecho de que índices tales como F pudieron simular analíticamente y con r un grado aceptable de precisión la distribución de la intensidad de daño estructural a todo lo largo de la ciudad, indicando así la factibilidad de que los procedimientos analíticos aquí empleados puedan aplicarseenlaestimacióndelpatróndeintensidaddedañosesperadoantelaaccióndesismosfuturos. 3.10 INFLUENCIADELSUELOLOCALENLAFORMADELESPECTRO En la sección 2.8 del Capítulo 2 habíamos definido el período predominante como el período asociado a la máxima aceleración espectral, siendo éste uno de los parámetros más representativos del espectro de aceleraciones. La influencia que las condiciones del suelo local ejercen en las formas de respuesta se ilustra claramente en la figura3.29. Tp Figura 3.29 Influencia de las condiciones de suelo local en la forma de los espectros 7 normalizados de aceleración absoluta . En efecto, en dicha figura se muestran los espectros normalizados de aceleración absoluta generados a partir de los acelerogramas registrados durante un terremoto de magnitud M =6.9 a distancias similares de 132 s km y 125 km respectivamente en la superficie de depósitos de distinta composición litológica: el primero, 7 (sitioA),unsuelomuyrígidoyelsegundo,(sitioB),compuestoporcapasintermediasdearcillablanda . Magnitud=6.9 Dist. Epic=132 km Magnitud=6.9 Dist. Epic=125 km SITIO A T =0.3 s p 14 22 24 31 SITIO B 54 53 51 47 40 34 31 26 22 19 14 T =1.3 s p Profundidad (m) 0 Profundidad (m) 0 1 7 11 1 0 0 1 2 3 5 4 2 3 4 1 0 0 1 2 3 5 4 2 3 4 N>50 N=20-45 N=3-18 N=40-120 N=50 N=7-20 N>100 N=15-20 N>100 N=30-40 N=25-30 N=15-20 N=20-30 N=70-100 N=80 a 100 Período T (s) Período T (s) Arena Grava Arcilla Limo a 0 S A a 0 S A almanperez@gmail.com 26 Mar 2017
  • 145.
    INFLUENCIA DEL SUELOLOCAL 3-32 VULNERABILIDAD SÍSMICA En el sitio A el período predominante es igual a 0,3 segundos, mientras que en el sitio B el período predominante es igual a 1,30 segundos. El drástico corrimiento del período predominante hacia la derechaesindicativodequeelsueloenelsitioBesunsueloblando. La figura 3.30 muestra 2 espectros de aceleración obtenidos durante el sismo de San Francisco, California, del 22 de marzo de 1957. El primero (a), fue obtenido en roca en la localidad del Golden Gate Park, y el segundo(b),enlasuperficiedeundepósitodesueloblando.Laaceleraciónenroca fuede0,105g,mientras queenlasuperficiedeldepósitodesueloblandolaaceleraciónregistradafuede0,048g. Tp Tp Figura 3.30 Espectros de aceleración en depósitos con distinta composición litológica. Terremoto 7 de San Francisco del 22 de marzo de 1957 . rocoso Lecho rocoso Lecho 300 200 0 100 42 24 5 3 55 10 90 21 Arena Arena y grava Arcilla dura Arcilla dura Arcilla media Arcilla blanda Relleno de arena Golden Gate Park Southern Pacif. Co. Building M=5.25 D=18 km N45E Southern Pacific San Francisco, 1957 A =0.048g Suelo Blando Co. Building 0 (a) .0 g 0 2 Aceleración Espectral, (g) 0.2 0.0 0.1 0.3 0.4 0.4 0.048 (b) . g 0 06 Período Natural, T (s) 0 2 1 3 Período Natural, T (s) 1 2 0 3 Aceleración Espectral, (g) 0.0 0.2 0.1 0.4 0.3 Roca A =0.105g 0 San Francisco, 1957 S80E Golden Gate Park M=5.25 D=11 km almanperez@gmail.com 26 Mar 2017
  • 146.
    INFLUENCIA DEL SUELOLOCAL VULNERABILIDAD SÍSMICA 3-33 18 Este hecho contradice los resultados propuestos por Idriss mostrados en la figura 3.17. Esta incongruencia quizás se deba a la pequeña magnitud de este sismo, a pesar de que ocasionó daños algo 28 severosenlaslocalidadesdeWestlakeyDalyCity,enlasproximidadesdeSanFrancisco . Resulta importante observar que para una edificación, por ejemplo con un período fundamental de 1 segundo, la ordenada de la aceleración espectral en el depósito (b) de suelo blando es 3 veces mayor que la ordenada correspondiente al mismo período en la superficie del depósito (a) de suelo rocoso, indicando un peor desempeño de las edificaciones flexibles en el depósito de suelo blando, aún y cuando la aceleración en la superficie del depósito blando fue 54,29% menor que la registrada en roca, (ver también ejemplos de lasección2.12delCapítulo2dellibro). Otro ejemplo interesante se observa comparando los acelerogramas y espectros de aceleración mostrados enlafigura3.31. Figura 3.31 Espectros Acelerogramas y espectros de aceleración de dos movimientos del terreno con aceleraciones pico comparables, (tomado de 8 Seed e Idriss ). (b) (a) 5 0 10 20 15 5 0 10 Tiempo (s) 20 15 Aceleración, (g) Aceleración, (g) 0.06 0.04 0.06 0.04 0.02 0.00 0.02 0.06 0.02 0.00 0.02 0.04 0.06 0.04 0.049g 0.008g = T 0.2s p T =0.64s p Aceleración Espectral, (g) Período Natural, T (s) 0.2 0 0.0 0.1 1 2 3 0.3 0 Período Natural, T (s) 2 1 3 0.2 0.0 0.1 0.3 Aceleración Espectral, (g) (b) (a) M=7.6 D=127 km A =0.053g E-W, Cal Tech Atheneum Kern county, 1952 Suelo no cohesivo 0 0 Co. Building Suelo Blando A =0.048g San Francisco, 1957 N45E Southern Pacific M=5.25 D=18 km almanperez@gmail.com 26 Mar 2017
  • 147.
    INFLUENCIA DEL SUELOLOCAL 3-34 VULNERABILIDAD SÍSMICA En esa ocasión, dos eventos muy disímiles en magnitud, tipo de suelo y distancias epicentrales, una cercana de18km, ylaotra lejana de127 km, alcanzaronenlasuperficiedelos depósitoscorrespondientes aceleraciones pico comparables, una igual a 0,048g y la otra igual a 0.053g con una diferencia del orden del11%. Es evidente que el período predominante del espectro en el sismo de Kern County está desplazado hacia la derecha, debido fundamentalmente a la influencia de la gran distancia epicentral y a las marcadas diferenciasenelcontenidodefrecuenciasqueseobservanenlosacelerogramasmostrados. Por ejemplo para una edificación con un período fundamental de 2 segundos la aceleración espectral en el sismo de Kern County es 6,125 veces mayor que la aceleración espectral correspondiente, para el mismo períodoenelsismodeSanFrancisco,siendoportantomásvulnerable. 3.11 ESPECTROSNORMALIZADOSPROMEDIO Hasta la fecha se han llevado a cabo numerosas investigaciones con el fin de anticipar formas espectrales normalizadas típicas promedio representativas de la respuesta de depósitos de distinta composición litológica. Las formas espectrales normalizadas comúnmente se obtienen promediando, para cada tipo de suelo, los espectros de aceleración correspondientes disponibles obtenidos directamente de los registros de terremotospasados. De esta manera, multiplicando las ordenadas de los espectros normalizados promedio, bien sea por factores representativos de la intensidad del espectro, o bien, por la aceleración máxima estimada, se pueden obtener, para cada grupo de suelos, espectros elásticos de respuesta en la superficie de los depósitos. x = 5 % Roca (28 registros) Arcilla blanda a semidura y arena (15 registros) Suelos profundos no-cohesivos (>75 metros-30 registros) Suelos rígidos (<50 metros) (31 registros) NÚMERO TOTAL DE REGISTROS ANALIZADOS: 104 Aceleración Normalizada 0 1 2 3 4 Período T (s) 0 . 1 0 . 2 0 3.0 . 0 5 1.5 . 2 5 Figura 3.32 Espectros promedios de aceleración para diferentes 29 condiciones de suelo . almanperez@gmail.com 26 Mar 2017
  • 148.
    INFLUENCIA DEL SUELOLOCAL VULNERABILIDAD SÍSMICA 3-35 Quizás, uno de los estudios más divulgados en la literatura reciente corresponde a la familia de formas 29 espectrales propuestas para los 4 tipos de suelos más usuales por Seed, Ugas y Lymer . La figura 3.32 ilustra dichos resultados. Este procedimiento es muy sencillo y de fácil aplicación. No obstante se requiere experienciayjuicioparalaseleccióndelasaceleracionesesperadas. La figura 3.33, muestra las diferencias obtenidas al comparar los espectros normalizados obtenidos a partir de los registros instrumentales en la superficie de 3 depósitos con características litológicas distintas asociados a 3 eventos sísmicos recientes y los anticipados mediante las curvas propuestas por Seed, Ugas y Lysmer. De esta simple comparación resulta evidente que las formas espectrales no siempre pueden anticiparse en forma satisfactoria simplemente escalando formas espectrales normalizadas promedio. 0 0 1 1 2 3 2 3 4 5 Período T (s) Registro SUELO: BLANDO (GRUPO I) Seed, Ugas, Lysmer (valores promedio) MÉJICO, 19/05/1962 M =7.1 DIST. EPICENTRAL: 260km x = 5% s Registro Seed, Ugas, Lysmer (valores promedio) SUELO: ALUVIÓN PROFUNDO (GRUPO II) BUCAREST,RUMANIA, 4/03/1977 M =7.2 DIST. EPICENTRAL:165km (ICCPDC-INCERC.) x = 5% s . 2 0 . 2 5 0 0 0.2 . 0 5 1.0 1.5 0.4 0.6 0.8 1.0 0.1 0.3 0.5 0.7 0.9 Período T (s) SAN FRANCISCO, 9/02/1971 M =6.6 DIST. EPICENTRAL: 37km (CALTECH SEISMOLOGICAL LAB.) s 0 1 2 3 Período T (s) Registro Seed, Ugas, Lysmer (valores promedio) SUELO: ROCA (GRUPO II) COMPONENTE A NS 0.089g EW 0.192g 0 0 1 2 3 4 5 Aceleración Espectral Figura 3.33 Espectros reales-vs-método de Seed, Ugas y Lymer. 3.12 MÉTODOPROPUESTOPARALAANTICIPACIÓNDEESPECTROSNORMALIZADOS En realidad, anticipar formas espectrales es un problema complejo puesto que la forma de los espectros varia no solamente en función de las características del perfil de suelo del depósito, sino también en función de otros parámetros importantes, como son: la distancia a la zona de disipación de energía y la rigidezdeldepósitoenelsitiodelaestacióndelregistro. En este libro se han clasificado los suelos en función de su forma espectral en 2 grandes grupos: el grupo I correspondientealossuelosblandos,yelgrupoIIqueabarcatodoslosdemás. almanperez@gmail.com 26 Mar 2017
  • 149.
    INFLUENCIA DEL SUELOLOCAL 3-36 VULNERABILIDAD SÍSMICA Basados en las variaciones observadas de las formas espectrales de los 104 registros instrumentales utilizados por Seed, Ugas, Lysmer, y en los resultados obtenidos analíticamente de la respuesta no-lineal 29,30,31,32,33 de depósitos ubicados en distintas regiones de Venezuela ,se ha visualizado un método analítico sencillo que permite, mediante el auxilio del gráfico de la figura 3.34, resolver el siguiente problema: conocidos la distancia a la falla, la forma del espectro de aceleraciones, y en consecuencia, el periodo predominante espectral T , determinar, para el tipo de suelo del depósito en donde se obtuvo el registro, el p espectro normalizado suavizado de aceleraciones. El método propuesto para la evaluación del período fundamentaldeldepósitoseráexplicadoenlasección3.13. La forma de los espectros y la ubicación relativa del periodo predominante espectral T , depende p básicamentedelossiguientesparámetros: 1. Periododinámicolocaldeldepósito,T (s). s 2. Distanciaalazonadedisipacióndeenergía,D(km). Figura 3.34 Espectro de aceleración normalizada propuesto para distintos tipos de suelo. La forma del espectro normalizado base An de aceleraciones propuesto es la indicada en la figura 3.34. En esta figura se distinguenlassiguientesvariables: A =aceleraciónespectralnormalizada. n b=amplificaciónespectral,(vertabla3.4). T=períodoensegundos. T =períodopredominante. p A =aceleración espectral normalizada nmin mínima,(vertabla3.4). p = exponente (rama descendente entre losperíodosT yT ;verecuación3-2). 3 4 Tabla3.3 T1 T2 T3 T4 T5 F T S 1 F T S 2 Tp F T S p 1,5T3 2,5T4 Los períodos T , T , T , T , T y T indicados en dicha figura son períodos notables del espectro normalizado 1 2 p 3 4 5 deaceleracióncuyosvaloresseobtienencomoacontinuaciónseindica: Período T (s) Aceleración Normalizada A x = 5 % T T T T T T 0 1 0.55 b b 2 3 4 5 A n 1.5 T 1 2 3 4 5 0 n ín m p A = b (T /T) 3 n p - - - Los valores de las variables T , T y T son períodos equivalentes cuyos valores para los dos grupos de 1 2 p sueloaquíconsideradossonlosmostradosenlatabla3.4. 2T T p 2 almanperez@gmail.com 26 Mar 2017
  • 150.
    En la tabla3.4 se observa que la amplificación espectral b varía en función de la distancia D (en kilómetros)ala zona de disipación de energía. El exponentepvienedado porla ecuación: (3-2) Resulta sin embargo importante señalar que la posición relativa de los puntos notables del espectro base de la figura 3.34 no es estática. Los períodos T ,T y T , y en consecuencia el periodo predominante T , son 1 2 3 p - - - variablesquedependen de un factor de corrimientoF ,y de unos valores fijos de referencia T , T , y T , S 1 2 p mostradosen la tabla3.4. INFLUENCIA DEL SUELO LOCAL VULNERABILIDAD SÍSMICA 3-37 Tabla3.4 - T 1 - T 2 b Anmin 0,22 0,18 0,18 0,18 - T p Grupo I Suelo Blando 0,33 0,30 0,30 0,30 0,38 0,38 0,38 0,38 2,8+ 0,005 D 3+ 0,005 D 3+ 0,005 D 3+ 0,005 D 0,6 0,3 0,35 0,45 Roca Rígido No cohesivos (gran espesor) II ElvalordelavariableF puedeencontrarseparacadatipodesuelomediantelasiguienterelación: S (3-3) En esta ecuación T es el período predominante del espectro de aceleración registrado instrumentalmente p - (oeventualmenteel T deseado) y T elperíodopredominanteequivalentedadoenlatabla3.4. p p El factordecorrimiento F es una variable, que dependiendo de su valor, desplaza el periodo predominante del S espectro base , hacia la izquierda o hacia la derecha. Así, de la ecuación (3-3), se desprende que cuando < 1 T F p S - se tiene que T < T , y en consecuencia el espectro base se desplaza hacia la izquierda. Por el contrario, p p - cuando 1,setieneque > p > F T T ,yenconsecuenciaelespectrobasesedesplazahacialaderecha. S p - Finalmente, cuando el factor de corrimiento F =1, se cumple que T =T es decir, T toma el valor S p p p - asignadopara T (vertablaanexa),enelespectrobase. p Acontinuaciónseilustraelmétodopropuestomediantealgunosejemplossencillos. 3.12.1 Ejemplo3 Utilizando el método propuesto, encuentre el espectro normalizado de aceleraciones correspondiente a la componente E-W del terremoto de Loma Prieta del 17 de octubre de 1989 registrado en la localidad de almanperez@gmail.com 26 Mar 2017
  • 151.
    INFLUENCIA DEL SUELOLOCAL 3-38 VULNERABILIDAD SÍSMICA Foster City, California, cuyo espectro es el mostrado en la figura 3.35. Compare luego la forma del espectro resultante con la del acelerograma registrado en dicho evento. La magnitud fue M =7.0 mientras que la s 18 distanciaepicentralfueiguala48km.Eltipodesueloesblando . 140-345 260 360 365 . . . 730 1056 s 200 0 100 50 150 Roca p s Loma Prieta 17/10/1989 Foster City M =7.0 D = 48 km Componente E-W (Idriss) T =0.66 s x = 5 % 0 1.0 0.0 0.2 0.4 0.6 0.8 1.0 1.2 1.4 2.0 3.0 0.5 1.5 2.5 a . 9 0 2 Período T (s) Aceleración Espectral S (g) V (m/s) Foster City 17 31 58 183 H (m) Arcilla muy dura Arcilla muy dura Arcilla dura Arena, barro y arcilla Figura 3.35 Espectro de aceleraciones y condiciones del suelo local. Foster City, terremoto de Loma Prieta 18 del 17/10/1989 (adaptado de Idriss ). Solución: Delafigura3.35seobservaque: T =0,66s A =0,29g D =48 km p 0 Lasolucióndelproblemainvolucralospasossiguientes: ;GrupoI a) Amplificaciónespectral(tabla3.4 ) - ;GrupoI b) Períodopredominanteequivalente T (tabla3.4 ) p Parasuelosblandos, c) Factordecorrimiento (ecuación3-3) =3,04 almanperez@gmail.com 26 Mar 2017
  • 152.
    INFLUENCIA DEL SUELOLOCAL VULNERABILIDAD SÍSMICA 3-39 d) Períodosnotablesdelespectro (tabla3.3) e) Exponentep(ecuación3-2) f) Puntosnotablesdelespectronormalizado (figura3.34) g) Ordenadasdelespectrodeaceleración Se obtienen multiplicando las ordenadas normalizadas recién evaluadas por la aceleración máxima A del 0 registrodeaceleraciones.Enelejemplo, A =0,29g. Así, 0 h) TramocomprendidoentrelosperíodosT yT 3 4 Para efectos ilustrativos calcularemos un solo valor. Sea por ejemplo el valor de aceleración espectral asociadoalperíodoT=0,85segundos. Delafigura3.34sedesprendequeenestetramolaaceleraciónnormalizadavienedadaporlaecuación: (3-4) Portanto,paraT=0,85s; b=3,205;T =0,747s; p=1,744,setieneque: 3 La aceleración espectral correspondiente se obtiene entonces multiplicando esta ordenada normalizada porlaaceleraciónmáximadelregistroA .Esdecir, 0 3,04 1,744 3,04 3,04 3,04 2,427 1,744 almanperez@gmail.com 26 Mar 2017
  • 153.
    INFLUENCIA DEL SUELOLOCAL 3-40 VULNERABILIDAD SÍSMICA A=A x A n 0 A=2,427x0,29g A=0,704g yasísucesivamente. La figura 3.36, muestra el espectro suavizado de aceleraciones resultante, (líneasdiscontinuas). 3.12.2 Ejemplo4 Encuentre, utilizando el método propuesto en la sección 3.12, el espectro de aceleraciones correspondiente a la componente E-W del registro de instrumental l Figura 3.36 Anticipación del espectro de aceleraciones según el método propuesto. obtenidoenlaestaciónSCTdelterremotodeCiudaddeMéxicodel19deseptiembrede1985cuyoespectro de aceleraciones es el mostrado en la figura 3.37. Compare luego la forma del espectro suavizado resultante con la del acelerograma registrado en dicho evento. La magnitud fue M =8.1 a una distancia s epicentralalafallade300km.Elsueloesblando. Aceleración Espectral S (g) a . 0 0 . 0 2 . 0 4 . 0 6 . 0 8 . 1 0 . 1 2 . 1 4 0.29 0 3 .4 5 0 8 .8 2 p s s Loma Prieta 17/10/1989 Foster City M =7.0 D = 48 km Componente E-W (Idriss) Método propuesto T =0.84 s T =0.66 s 0 1 4 . 7 x = 5 % 0.485 0 1.0 0.382 0.573 0.747 1.121 2.0 3.0 1.5 2.5 2.8 Período T (s) Ciudad de Méjico 19/09/1985 Estación SCT M = 8.1 D = 300 km Figura 3.37 Espectro de aceleraciones y perfil del depósito. Estación SCT, Ciudad de 27 México, (adaptado de Seed and Romo ). s 0.0 1.0 0.0 0.1 2.0 3.0 0.2 0.3 0.4 0.5 0.6 0.7 0.8 0.9 1.0 4.0 p a T =2 s Registro E-W D : Distancia a la falla 0.17 x = 5 % Período T (s) Aceleración Espectral S (g) 50 0 10 70 75 110 900 110 20 30 40 38 34 31 4 Arena densa limosa Arcilla Arena Estrato duro Arcilla s H (m) Ciudad de Méjico V (m/s) almanperez@gmail.com 26 Mar 2017
  • 154.
    INFLUENCIA DEL SUELOLOCAL VULNERABILIDAD SÍSMICA 3-41 Solución Delespectrodeaceleracionesmostradoseobservaque: T =2s A =0,17 g D =300km p 0 a) Amplificaciónespectral(tabla3.4) - b) Períodopredominanteequivalente T (tabla3.4) p Parasuelosblandos, c) Factordecorrimiento (ecuación3-3) Siguiendo las mismas etapas del ejemplo 3 se obtiene finalmente el espectro mostrado en la figura 3.38. Observeelbuengradodesimilitudencontrado. s p s T =2 s Ciudad de Méjico 19/09/1985 Estación SCT M = 8.1 D = 300 km Registro E-W Método propuesto T =2 s D : Distancia a la falla 0 8 . 0 9 . 1 0 . x = 5 % 02 0.1 a 0.0 1.0 0 0 . 0 1 . 2.0 3.0 0 2 . 0 3 . 0 4 . 0 5 . 0 6 . 0 7 . 4.0 1.737 2.263 1.158 0.17 0.7 1 3 Período T (s) Aceleración Espectral S (g) Figura 3.38 Anticipación del espectro de aceleración según el método propuesto. almanperez@gmail.com 26 Mar 2017
  • 155.
    INFLUENCIA DEL SUELOLOCAL 3-42 VULNERABILIDAD SÍSMICA 3.12.3 Ejemplo5 Encuentre mediante el método propuesto el espectro normalizado de aceleraciones correspondiente a la componente E-W del registro instrumental obtenido en el Ateneo de Caltech, California, durante el terremoto de Kern County del 21 de julio de 1952. El espectro normalizado correspondiente así como el perfil de suelo (aluvión profundo no-cohesivo) son los mostrados en la figura 3.39. La magnitud M del s sismofueiguala7.6yladistanciaepicentralfuede127km. 0 10 20 30 100 110 90 Grava Arcilla arenosa Roca Arena y grava s 0 p Período T (s) 0 1 2 3 Aceleración Normalizada A n 0 1 2 3 4 KERN COUNTY, 21/07/1952 E-W M =7.6 D=127km A = 0.053g Caltech Athenaeum ALUVIÓN NO-COHESIVO PROFUNDO GRUPO II T =0.77 s x = 5 % H (m) 3.3 16.5 105 Figura 3.39 Espectro normalizado de aceleración 34 y perfil del depósito . Solución: Delafigura3.39sedesprendeque: T = 0,77 s A = 0,053 g (no indicada) D = 127 km p 0 Lasolucióndelproblemainvolucralospasossiguientes: ;GrupoII a) Amplificaciónespectral (tabla3.4 ) - b) Períodopredominanteequivalente T (tabla3.4) p almanperez@gmail.com 26 Mar 2017
  • 156.
    INFLUENCIA DEL SUELOLOCAL VULNERABILIDAD SÍSMICA 3-43 Período T (s) 0 1 2 3 0.365 0.608 0.932 1.4 Registro real Método propuesto Aceleración Normalizada A n 0 1 2 3 4 1.5 3 6 5 . 3 x = 5 % s KERN COUNTY, 21/07/1952 E-W M =7.6 D=127 km A = 0.053g Caltech Athenaeum 0 Figura 3.40 Anticipación del espectro de aceleraciones según el método propuesto. Parasuelosaluvionalesno-cohesivosdegranespesor, c) Factordecorrimiento (ecuación3-3) d) Períodosnotablesdelespectro (tabla3.3) e) Exponentep (ecuación3-2) f) Puntosnotablesdelespectronormalizado (figura3.34) (tabla3.4) g) Tramocomprendidoentrelosperíodos T y T (ecuación3-4) 3 4 Calcularemostresordenadas.Así, para T=1,1 para T=1,2 para T=1,3 La figura 3.40 muestra el espectro normalizado suavizado de aceleración resultante. Obsérvese el excelentegradodesimilitudobtenidoconelespectroreal. El espectro de aceleraciones de obtiene multiplicando las ordenadas del espectro normalizado de aceleraciones(figura3.40)porlaaceleraciónpicodelterreno,(A =0,053g). 0 , , , almanperez@gmail.com 26 Mar 2017
  • 157.
    INFLUENCIA DEL SUELOLOCAL 3-44 VULNERABILIDAD SÍSMICA 3.13 PERÍODOFUNDAMENTALDELDEPÓSITO. MÉTODOPROPUESTO Numerosas observaciones llevadas a cabo después de la ocurrencia de sismos destructivos han mostrado que existe una marcada correlación entre el daño ocasionado en edificaciones y las condiciones geotécnicas locales, siendo en general mayor el daño en depósitos aluvionales de gran espesor o en depósitosdesueloblandoqueelobservadoendepósitosdesuelodurorígidooenroca. A pesar que gran parte del daño observado es atribuible a asentamientos excesivos del terreno, deslizamientos y licuefacción, existe también evidencia de que las condiciones del suelo local afectan directamente las características de los movimientos del terreno: amplitudes, contenido de frecuencias, y la forma del espectro. La figura 3.29 muestra claramente que existe un desplazamiento de la forma espectral hacia la zona de períodos más largos a medida que disminuye la rigidez del depósito. En la sección3.10yahabíamosdiscutidoalgoalrespecto. Comentábamos en las secciones anteriores que las condiciones del suelo local ejercen una enorme influencia en la forma del espectro de aceleraciones. En esta sección se propone un método analítico Distancia a la Falla (km) 0 50 100 150 200 250 T : Período fund. depósito (s) T : Período fund. depósito (s) T 0.6 0.8 1.0 1.2 1.4 1.6 1.8 2.0 2.25 2.5 0.4 0.6 1.0 1.2 1.4 1.6 1.8 2.0 2.5 0.1 0.2 s s s Período Predominante T (s) 0.5 1.0 1.5 0.0 2.0 p Distancia a la Falla (km) 0 50 100 150 300 350 Período Predominante T (s) 0.5 1.0 1.5 2.0 2.5 3.0 0.0 p GRUPO II: Roca, suelos rígidos y no cohesivos de gran espesor GRUPO I: Suelos blandos Figura 3.41 Variación propuesta del período predominante en función del período fundamental del depósito y de la distancia a la falla. almanperez@gmail.com 26 Mar 2017
  • 158.
    INFLUENCIA DEL SUELOLOCAL VULNERABILIDAD SÍSMICA 3-45 T : sencillo que permite evaluar el período fundamental del depósito a partir de la distancia a la falla D, la s forma del espectro de aceleraciones asociado a algún registro instrumental, el período predominante del espectro T yeltipodesuelodondeseobtuvoelregistro. p La ubicación relativa del período predominante espectral T depende básicamente de los siguientes p factores:a)delperíodofundamentaldeldepósitoT ,yb)deladistanciaalazonadedisipacióndeenergía,D. s Dependiendo del tipo de suelo (grupos I y II), el período fundamental del depósito puede hallarse directamente a partir de las curvas mostradas en la figura 3.41. En suelos blandos (grupo I), el período fundamental del depósito T es igual al período predominante del espectro de aceleraciones T para s p distanciasalafallamayoresa140km. 3.13.1 Ejemplo6 Obtener mediante el método propuesto el período fundamental de los depósitos de suelo en donde se obtuvieronlosregistrosdeaceleracióndelossiguientestreseventossísmicos: a) FosterCity(figura3.35);terremotodeLomaPrietadel17deoctubrede1989. b) CiudaddeMéxico(estaciónSCT;figura3.37);terremotodeMéxicodel19deseptiembrede1985. c) CaltechAtheneaum(figura3.39);terremotodeKernCountydel21dejuliode1952. Solución: Casoa: 18 Tipodesuelo:blando(GrupoI) 18 DistanciaepicentralD=48km Períodopredominante T =0,66s,(figura3.35). p Con esta información y con el auxilio de las curvas correspondientes al grupo I mostradas en la figura 3.42 seobtiene,queelperíodofundamentaldeldepósitoesiguala0,84segundos. Casob: 27 Tipodesuelo:blando(GrupoI) 27 DistanciaalafallaD=300km Períodopredominante T =2s(figura3.37). p Con esta información y con el auxilio de las curvas correspondientes al grupo I mostradas en la figura 3.42 seobtiene,queelperíodofundamentaldeldepósitoesiguala2segundos. Casoc: 34 Tipodesuelo:No-cohesivodegranespesor (GrupoII) 29 DistanciaepicentralD=127km PeríodopredominanteT =0,77s p ConestainformaciónyconelauxiliodelascurvascorrespondientesalgrupoIImostradasenlafigura3.42 seobtiene,queelperíodofundamentaldeldepósitoesiguala1,47segundos. almanperez@gmail.com 26 Mar 2017
  • 159.
    INFLUENCIA DEL SUELOLOCAL 3-46 VULNERABILIDAD SÍSMICA Distancia a la Falla (km) Distancia a la Falla (km) 0.6 0.8 1.0 1.2 1.4 1.6 1.8 2.0 2.25 2.5 T : Período dinámico del sitio (s) T GRUPO II 0.4 0.6 1.0 1.2 1.4 1.6 1.8 2.0 2.5 0.1 0.2 s (a) (b) (c) Período Predominante T (s) 0.5 1.0 1.5 0.0 0 50 100 150 200 250 2.0 p 127 0.77 0 50 100 150 300 350 48 Período Predominante T (s) 0.5 1.0 1.5 2.0 2.5 3.0 0.0 p 0.66 T : Período dinámico del sitio (s) GRUPO I s s Figura 3.42 Utilización de las curvas propuestas para la evaluación del período fundamental del depósito. En las primeras etapas de un proceso de microzonificación sísmica, por ejemplo, la evaluación del período fundamental de un depósito de suelo por medio de esta técnica puede ser particularmente útil en una ciudaddondeexisteunareddeacelerógrafosinstaladosyseproduceunsismo. En efecto, conocidas las formas de los espectros de aceleración obtenidos a partir de los registros de aceleraciones en la superficie del terreno (acelerogramas), puede obtenerse el período fundamental (también llamado período dinámico) de los depósitos directamente a partir de los gráficos de la figura 3.41 sieltipoogrupodesueloyladistanciaalafallaenlaestaciónsismológicasonconocidos. De esta forma podrían detectarse, en una primera etapa de interpretación de daños, cambios en la geometría, espesor, rigidez e identificación del tipo de suelo que conforman los depósitos en áreas determinadas de una ciudad sin necesidad de llevar a cabo perforaciones profundas o costosos estudios geotécnicosygeofísicosdelterreno. 3.14 MICROZONIFICACIÓNSÍSMICADEÁREASURBANAS La microzonificación sísmica de una ciudad envuelve el manejo de una gran cantidad de información referente a la evaluación del riesgo sísmico, amenaza geológica, clasificación de las propiedades del suelo local, análisis delarespuestadinámicadelosdepósitos,yevaluacióndelosefectosdeinteracciónsuelo-estructura. Implica además la creación de códigos, normas y reglamentos para el diseño, planificación urbana, ordenanzas municipales, cobertura de seguros, planes de defensa civil, clasificación de las edificaciones almanperez@gmail.com 26 Mar 2017
  • 160.
    INFLUENCIA DEL SUELOLOCAL VULNERABILIDAD SÍSMICA 3-47 Figura 3.43 Distribución probable de aceleraciones 35 máximas esperadas en la ciudad de Tokio, Japón . segúnsuusoeimportancia,segúnsutipología estructural y edad, especialmente aquellas de uso vital tales como hospitales, núcleos escolares, universidades, iglesias, cuerpos de bomberos,clínicasambulatoriasetc. Cuando esta información se maneja con acertado criterio ingenieríl, tomando en cuenta las lecciones aprendidas del comportamiento estructural de edificaciones observado durante terremotos pasados, se hace entonces posible el logro del objetivo básico de la ingeniería sismorresistente: “reducir la vulnerabilidad sísmicadeunáreaurbana”. Con el fin de ilustrar al lector, se incluyen a continuación algunos resultados de estudios de microzonificación sísmica de ciudades propensasalaacciónsísmica. Las figuras 3.43 y 3.44 muestran los resultados de un estudio orientado a evaluar cuales serían las áreas mas afectadas en la ciudad de Tokio, Japón, en el caso de que un sismo hipotético (pero posible) de gran magnitud tuviera lugar 35 enlasproximidadesdeesaenormeciudad . La figura 3.43 por ejemplo, muestra la distribución de aceleraciones máximas esperadas en la superficie de los depósitos durante un evento de esa naturaleza, mientras que la figura 3.44 muestra cual sería la distribución de áreas propensas a mayor o menorlicuefacción. 3.15 CASODEINTERÉS:ELVALLEDECARACAS La figura 3.45 muestra un mapa indicando la vulnerabilidad sísmica de edificaciones ubicadas en el valle de Caracas evaluada tomando en cuenta las condiciones del suelo y geología local, el tipo de estructura y 36 suvariaciónconlaprofundidaddelosdepósitosdealuvión . Las figuras 3.46 y 3.47 muestran que la ubicación de edificaciones en el valle de Caracas en las zonas de los cerrosymontañas(zonaRenlafigura3.45)yenlaszonasdelosPalosGrandes,Altamira,SantaEduvigisySan Bernardino(zonasAyBenlafigura3.45)sondiametralmenteopuestasalasrecomendadasenlafigura3.45. Figura3.44 Distribución probable de zonas licuables en 35 la ciudad de Tokio, Japón . almanperez@gmail.com 26 Mar 2017
  • 161.
    INFLUENCIA DEL SUELOLOCAL 3-48 VULNERABILIDAD SÍSMICA ZONAS A y B: Vulnerables para edificios altos y/o flexibles, T ³1.0 s. Aptas para edificios rígidos. 1 ZONA C: Aptas para cualquier tipo de edificación racional. ZONA R: Inadecuada para edificios rígidos con pantallas o estructuras bajas aporticadas con exceso de tabiquería, quintas y viviendas de escasos recursos, T £ 0,3 s. 1 ZONA DE FALLA: 1) Tacagüa-El Avila: Prohibitiva para cualquier tipo de edificación, (Deslaves, Cota Mil). 2) Las Adjuntas: Construcción no recomendable. R E C O M E N D A C I O N E S VULNERABILIDAD SÍSMICA DEL VALLE DE CARACAS 0 1000 2000 3000 4000 metros 0 45 90 120 230 160 120 90 0 45 45 45 45 45 90 0 0 0 0 0 0 0 0 0 45 0 0 20 R R C R R A B R R C C Falla Tacagüa - El Ávila Las Mercedes Petare El Valle El Paraiso San Martín Catia San Bernardino Plaza Venezuela Los Palos Grandes EL Marques Falla Las Adjuntas t Co a Mil ot i C a M l o C ta Mil Figura 3.45 Mapa esquemático de microzonificación 36 sísmica de la ciudad de Caracas . Figura 3.46 Asentamiento de viviendas en cerros perimetrales al valle de Caracas, (Foto J.L. Alonso). Figura 3.47 Concentración de edificios altos en la zona de Los Palos Grandes, (Foto J.L. Alonso). almanperez@gmail.com 26 Mar 2017
  • 162.
    INFLUENCIA DEL SUELOLOCAL VULNERABILIDAD SÍSMICA 3-49 3.16 CONSIDERACIONESADICIONALES El rápido, creciente, desorganizado y continuo desplazamiento de la población rural hacia las grandes ciudades como en el caso de la ciudad de Caracas reviste características alarmantes, causando por un lado la ubicación indiscriminada de viviendas marginales o de escasos recursos en terrenos inapropiados y de altísima peligrosidad (ver figuras 3.4 a la 3.7, 3.46 y 3.48), y por el otro, el congestionamiento del tráfico vial, de hospitales, colegios, edificios de vivienda, industrias, etc., aumentando en forma exponencial la densidad humana por unidad de área, y por ende, su vulnerabilidad ante la ocurrencia de amenazas naturales. Esta situación, aunada a un anárquico crecimiento urbanístico experimentado en las zonas periféricas de las grandes ciudades ubicadas en zonas sísmicamente activas, aumenta la posibilidad de que un terremotopuedadiezmarestaszonas. Basadosenlasconsideracionesanteriores,serecomienda: 1. Evaluación de la amenaza en aquellas zonas que son sísmicamente activas: a nivel regional (macro- regionalización)yanivellocal(microzonificación). 2. Incorporación de los efectos de interacción suelo-estructura en los proyectos de zonificación 37,38 urbanística . 3. Deben evitarse las concentraciones de edificaciones de vivienda, industriales, escolares, hospitalarias, etc., en aquellas zonas de demostrado alto riesgo geológico (derrumbes, deslaves, quebradas deslizamientos, licuefacción). Por el contrario, deben reservarse estas áreas para zonas verdes, parques, estacionamiento de vehículos al aire libre, o cualquier otro fin que no represente riesgo para susocupantes. 4. Deben destinarse los emplazamientos mas favorables desde el punto de vista sísmico para la construcción de hospitales, centros de defensa civil, bomberos, instalaciones escolares, universidades, edificiosdeviviendaydemásdependenciasgubernamentales. 5. En el caso de instalaciones industriales de envergadura (refinerías, plantas eléctricas, presas, estaciones ferroviarias)porcitaralgunas,sedebetambiéntomarencuentalasconsideracionesseñaladas. 6. Debe llevarse un control estricto de la densidad de población, de la altura de los edificios y de la calidad constructiva. La inclusión de los lineamientos contemplados en los estudios de microzonificación sísmica en definitiva pueden servir para dos propósitos: a) indicar la magnitud del riesgo en las zonas ya construidas, y b) planificarenformasegurafuturosdesarrollosenáreasdeactualbajadensidad. En los últimos años se ha observado la iniciativa por parte de organismos gubernamentales de descentralizar los núcleos urbanos de viviendas populares que se ubican en zonas montañosas de alto riesgo geológico, como son algunos de los cerros que rodean la ciudad de Caracas, (figuras 3.46 y 3.48). Para ello, se están construyendo nuevas viviendas con el fin de reubicar estas comunidades en almanperez@gmail.com 26 Mar 2017
  • 163.
    asentamientos de menorriesgo. Tal es el caso de los innumerables complejos habitacionales construidos en los Valles del Tuy por el Instituto de Vivienda y Hábitat del Estado Miranda, INVIHAMI, (verfigura3.49). Estos nuevos asentamientos urbanos están ubicados en áreas geológicamente más apropiadas, a la vez que cumplen con otros requisitos de planificación urbanística, diseño y construcción queayudanadisminuirsuvulnerabilidad. Finalmente, conviene nuevamente resaltar que desde el punto de vista de la ingeniería geotécnica debe tenerse especial cuidado en la selección Figura 3.48 Etapa inicial de asentamiento de viviendas de escasos recursos, (Foto J.L. Alonso). apropiada de las zonas destinadas a la construcción de viviendas. Pero esta recomendación no solo es válida para la construcción de viviendas de escasos recursos en zonas montañosas geológicamente inestables como es el caso que recién apuntábamos. También es válida para todo tipo de construcción de edificaciones en zonas potencialmente licuables tales como las mostradas en el Complejo Turístico El Morro,ubicadoenlaregiónnororientaldeVenezuela,(verfigura3.50). Figura 3.49 Asentamiento piloto de viviendas de bajos recursos económicos, (Foto J.L. Alonso). Figura 3.50 Complejo Turístico El Morro, diciembre de 2006, (Foto J.L. Alonso). INFLUENCIA DEL SUELO LOCAL 3-50 VULNERABILIDAD SÍSMICA 3.17 BIBLIOGRAFÍASELECCIONADA 3.17.1 BibliografíaRecomendada De Santis, F., Singer, A., y Audemard, (1989), Manifestaciones de Lateral Spread en el Delta Lacustre de Güigüe, Costa Sur del Lago de Valencia Durante el Terremoto de Caracas del 29-07-67, VII Congreso Geológico Venezolano,Barquisimeto,TomoIII,pp.1124-1136,Venezuela. almanperez@gmail.com 26 Mar 2017
  • 164.
    Audemard, F., andDe Santis, F., (1991), Survey of Liquefaction Structures Induced by Recent Moderated Earthquakes,Bull.ofIntern.Assoc.ofEng.Geolo.,No.44,pp5-16. González de Vallejo, L.I., Ferrer, M., Ortuño, L. y Oteo, C., (2004), Ingeniería Geológica, Pearson Educación, PrenticeHall,Madrid.CoordinadorGonzálezdeVallejo,L.I. Kramer,S.L.,(1996),GeotechnicalEarthquakeEngineering,PrenticeHall,UpperSaddleRiver,NewJersey. Tarbuck,E.J.,yLutgens,F.K.,(2000),CienciasdelaTierra.UnaIntroducciónalaGeologíaFísica. Sexta Edición, PrenticeHall. Cernica,J.N.,(1995),GeotechnicalEngineering:FoundationDesign.JohnWiley&Sons,Inc. Das,B.M.,(1994),PrinciplesofGeotechnicalEngineering,ThirdEdition,EWSPublishingCompany,Boston. Valcarce A.G., González, P., Hernández, R.J., Pascual, R., Sánchez, A., e Irigoyen, D., (2003), Manual de Edificación.MecánicadelosTerrenosyCimientos,CIEInversionesEditorialesDossat2000,España. DíazR.A.,(2005),DinámicadeSuelos,Limusa,NoriegaEditores.México. González, A.G., (2000), El Fenómeno de Licuefacción en Suelos, Ocurrencia y Evaluación en Venezuela, Trabajo FinaldeGradoParaOptaralTítulodeEspecialistaenGeotécnia,UniversidadsimónBolívar,Caracas. FUNVISIS, (2000), Estudios de Métodos y Acciones Para Contrarrestar los Efectos Producidos por Terremotos en Caracas, Memorias del Taller Internacional, Fundación Venezolana de Investigaciones Sismológicas, Serie TécnicaNo.1-2001. FUNVISIS, (2002), III Coloquio Sobre Microzonificación Sísmica, Memorias, Fundación Venezolana de InvestigacionesSismológicas,SerieTécnicaNo.1-2002. 3.17.2 BibliografíaConsultada 1 Earthquake Engineering Research Institute, EERI, (1999), 1999 Kocaeli, Turkey, Earthquake Reconnaissance Report,Oakland,California. 2 Earthquake Engineering Research Institute, EERI, 1999 Chi-Chi, Taiwan, Earthquake Reconnaissance Report, Oakland,California. 3 Rangel, A.S., (2006), Desalojo Preventivo por Deslizamientos. Caso Barrio Santa Ana, Antímano, Caracas, Capítulo XII. IngenieríaForense y Estudios de Sitio. Guía Para la Prevención y Gestión de Riesgos, BANESCO Seguros,EditorJoséGrases. INFLUENCIA DEL SUELO LOCAL VULNERABILIDAD SÍSMICA 3-51 almanperez@gmail.com 26 Mar 2017
  • 165.
    4 Salcedo, D, (2006),ElDeslizamientodelaLaderaSurdelViaductoNo.1,AutopistaCaracas-LaGuaira,Capítulo XIII, Ingeniería Forense y Estudios de Sitio. Guía Para la Prevención y Gestión de Riesgos, BANESCO Seguros,EditorJoséGrases. 5 Camargo, R.M., (2006), Reforzamiento del Viaducto No. 1, Autopista Caracas-La Guaira, Capítulo XIV, Ingeniería Forense y Estudios de Sitio. Guía Para la Prevención y gestión de Riesgos, BANESCO Seguros, EditorJoséGrases. 6 Murck,B.W.,Skinner,B.J.,andPorter,S.C.,(1996),EnvironmentalGeology,JohnWiley&Sons,INC. 7 Seed, H.B., (1969), The Influence of Local Soil Conditions on Earthquake Damage, Soil Dynamics, Specialty Conference,MexicoCity,August. 8 Seed, H.B. and Idriss, I.M., (1982), Ground Motions and Soil Liquefaction During Earthquakes, Earthquake EngineeringResearchInstitute,EERI,Berkeley,California. 9 Seed, R.B., Cetin, K.O., Moss, R.E.S., Kammerer, A.M., Wu, J., Pestana, J.M., Riemer, M.F., Sancio, R.B., Bray, J.D., Kayen, R.E., and Faris, A., (2003), Recent Advances in Soil Liquefaction Engineering: A Unified and ConsistentFramework,ReportNo.EERC2003-06,CollegeofEngineering,UniversityofCalifornia,Berkeley. 10 Earthquake Engineering Research Institute, (EERI), (1994), Earthquake Basics Brief No. 1: Liquefaction, WhatitisandWhattoDoAboutit,Oakland,California. 11 International Conference of Building Officials, (1997), Uniform Building Code, 1997 Edition, Whittier, California,UBC,1997. 12 Normas Venezolanas COVENIN 1756-1:2001, (2001), Edificaciones Sismorresistentes, República BolivarianadeVenezuela. 13 Seed, H.B., Idriss, I.M., and Dezfulian, H., (1970), Relationships Between Soil Conditions and Building Damage in the Caracas Earthquake of July 29, 1967, Report No. EERC 70-2, College of Engineering, University ofCalifornia,Berkeley. 14 Shnabel, P.B., and Seed, H.B., (1972), Acceleration in Rock for Earthquakes in the Western United States, Report No. EERC 72-2, Earthquake Engineering Research Center, College of Engineering, University of California,Berkeley. 15 Nuttli, O.W., and Herrmann, R.B., (1981), Consequences of Earthquakes in the Mississippi Valley, ASCE Reprint81-519,ASCENacionalConvention,St.Louis. INFLUENCIA DEL SUELO LOCAL 3-52 VULNERABILIDAD SÍSMICA almanperez@gmail.com 26 Mar 2017
  • 166.
    16 Molina, A., Granado,C., Mebarki, A., y Sánchez, J., (2002), Estudio de Amenaza Sísmica de Venezuela con FinesdeZonificación,IIIColoquioSobreMicrozonificaciónSísmica,SerieTécnicaNo.1-2002,FUNVISIS. 17 Pérez, O.J., Jaimes, M.A., and Garciacaro, E., (1997), Microseismicity Evidence for Subducción of the Caribbean Plate Beneath the South American Plate in Northwestern Venezuela, Journal of the Geophysical Research,Vol.102,NoB8,pp.17,875-17882,August10. 18 Idriss, I.M., (1990), Response of Soil Sites During Earthquakes, A memorial Symposium to Honor Harry BoltonSeed,Berkeley,California,Vol.2BitechPublishers,Ltd. 19 Idriss, I.M., Dezfulian, H., and Seed, H.B., (1969), Computer Programs for Evaluating the Seismic Response of Soil Deposits with Non-Linear Characteristics Using Equivalent Linear Procedures, Geotechnical Engineering, Department of Civil Engineering, Institute of Transportation and Traffic Engineering, University of California,Berkeley. 20 Schnabel, P.B., Lysmer, J., and Seed, H.B., (1972), A Computer Program for Earthquake Response Analysis of Horizontally Layered Sites, Earthquake Engineering Research Center, Report No. EERC 72-12, College of Engineering,UniversityofCalifornia,Berkeley. 21 Seed, H.B., Idriss, I.M., and Kieffer, F.W., (1968), Characteristics of Rock Motions During Earthquakes, Earthquake Engineering Research Center, Report No. EERC 68-5, College of Engineering, University of California,Berkeley. 22 Seed, H.B., and Alonso, J.L., (1973), Soil-Structures Interaction Effects in the Caracas Earthquake of 1967. Earthquake Engineering Research at Berkeley-1973. Report No. EERC 73-33, College of Engineering, University of California, Berkeley, (Papers Presented at the Fifth World Conference on Earthquake Engineering,Rome,1973). 23 Seed, H.B., y Alonso, J.L., (1974), Efectos de Interacción Suelo-Estructura en el Terremoto de Caracas de 1967, Memorias del I Congreso Venezolano de Sismología e Ingeniería Sísmica, Caracas, Octubre, República de Venezuela. 24 Sozen, M.A., Jennings, P.C. Matthieson, R.B., Housner, G.W, and Newmark, N.M., (1968), Engineering ReportontheCaracasEarthquakeof29July1967,NationalAcademyofSciences,Washington,D.C. 25 Weston Geophysical Engineers Int. Inc., (1968), Investigaciones Sísmicas del Subsuelo en el Valle de Caracas yenelLitoralCentral, Estudio realizado bajo la planificación y supervisión de la Comisión Presidencial para elEstudiodelSismo,SegundaFase,Caracas,RepúblicadeVenezuela. 26 Seed, H.B., Whitman, R.V., Dezfulian, H., Dobry, R., and Idriss, I.M., (1972), Soil Conditions and Building Damage in 1967 Caracas Earthquake, Journal of the Soil Mechanics and Foundations Division, ASCE, Vol. 98, No.SM8,Proc.Paper9108,August,pp.787-806. VULNERABILIDAD SÍSMICA 3-53 INFLUENCIA DEL SUELO LOCAL almanperez@gmail.com 26 Mar 2017
  • 167.
    27 Seed, H.B., andRomo, 1987, M.P., (1987), Analytical Modeling of Dynamic Soil Response in the Mexico Earthquake of September 19, 1985, Strong Ground Motion Seismic Analysis, Design and Code Issues, A Two- DayCoursefromEERI,LosAngeles,April10-11. 28 Bolt,B.A.,(1999),Earthquakes,FourthEdition,W.H.FreemanandCompany,NewYork. 29 Seed, H.B., Ugas, C., and Lysmer, J., (1974), Site-Dependent Spectra for Earthquake-Resistant Design, Report No.EERC74-12,Berkeley. 30 Alonso, J.L., and Larotta, J., (1977), Seismic Risk and Seismic Zoning of the Caracas Valley, VI World ConferenceonEarthquakeEngineering,NewDelhi,India. 31 Alonso, J.L., and Urbina, L., (1978), A New Microzonation Technique for Design Purposes, 2nd. World ConferenceonMicrozonation,SanFrancisco,USA. 32 Alonso, J.L., (1987), Microzonation in Seismic Areas, II International Earthquake Conference, Los Angeles, California,USA. 33 Alonso, J.L., (1992), Spectral Curves-versus-Distance and Dynamic Site-Periods: A simplified Technique, X WorldConferenceonEarthquakeEngineering,Madrid,Spain. 34 Duke C.M., and Leeds, D.J., (1962), Site Characteristics of Southern California Strong-Motion Earthquake Stations, Report No. 65-55, University of California, Dept. of Engineering, Los Angeles, California, November. 35 Kikuchi, T., Okuda, S., and Yamada, M., (2001), An Earthquake Disaster Action Program of a Private Japanese Construction Company. The Concept of the Program and a Damage Estimation System, FUNVISIS, Memorias delTallerInternacional,SerieTécnicaNo.1,105-110,Caracas. 36 Alonso, J.L., (1976), La Zonificación Sísmica Como Elemento Imprescindible en el Planeamiento Urbano, RevistaNo.304delColegiodeIngenierosdeVenezuela,AñoLIII,Caracas,RepúblicadeVenezuela. 37 Alonso, J.L., (1977), Espectros Sísmicos, Coeficientes de Corte Basal de Diseño y Recomendaciones Finales, Micro-zonificación Sísmica de Mérida, 2da Edición, Tomo III, Ministerio del Desarrollo Urbano, Oficina TécnicaespecialdelSismo,Caracas,RepúblicadeVenezuela. 38 Alonso, J.L., (1996), Estudio Propuesto Para la Implementación de Ordenanzas Urbanísticas del Municipio Chacao, Tomando en Cuenta las Condiciones Locales de Sismicidad, Estudio Solicitado por la Alcaldía de Chacao,OficinaLocaldePlaneamientoUrbano,Caracas,RepúblicadeVenezuela. INFLUENCIA DEL SUELO LOCAL 3-54 VULNERABILIDAD SÍSMICA almanperez@gmail.com 26 Mar 2017
  • 168.
    Fundamentos del Análisis y Diseño Estructural 4.1 Introducción 4.2 Procesodel Análisis y Diseño Estructural 4.3 Identificación de las Cargas o Acciones 4.4 Clasificación de las Cargas en Edificaciones 4.5 Métodos de Diseño Estructural 4.6 Solicitaciones para el Estado Límite de Agotamiento Resistente 4.7 Factores de Minoración de la Resistencia 4.8 Ejemplo 4.9 La Seguridad. Aspecto Fundamental 4.10 Comentarios Adicionales 4.11 Bibliografía Seleccionada 4 almanperez@gmail.com 26 Mar 2017
  • 169.
    FUNDAMENTOS DEL ANÁLISISY DISEÑO ESTRUCTURAL 4-2 VULNERABILIDAD SÍSMICA Torre Corp-Banca, Caracas. (Foto J.L. Alonso). almanperez@gmail.com 26 Mar 2017
  • 170.
    VULNERABILIDAD SÍSMICA 4-3 4.1INTRODUCCIÓN Durante siglos el hombre ha dedicado enormes esfuerzos en la construcción de sus viviendas, acueductos, puentes, viaductos, túneles, ferrocarriles, tanques, torres de transmisión eléctrica, edificios industriales, aeropuertos, hangares, refinerías, presas, etc. Para ello, ha hecho uso de los principios del análisis y diseño estructural. Su diseño ha estado motivado por la necesidad del uso de dichas obras de ingeniería. En este Capítulo se analizan las etapas que intervienen en el proceso del análisis y diseño estructural de edificaciones,especialmenteaquellasubicadasenzonasdealtoriesgosísmico. 4.2 PROCESODELANÁLISISYDISEÑOESTRUCTURAL Para el análisis y diseño de cualquier obra civil es preciso definir su uso, identificando y cuantificando las acciones o cargas que pueden actuar sobre la estructura durante su vida útil. Para ello debemos tomar en cuentalosfactoresfísicosambientalesqueintervienenparaproducirdichascargas. Una vez que las cargas han sido estimadas, el siguiente problema radica en seleccionar las combinaciones más desfavorables de cargas que pudieran simultáneamente actuar sobre la estructura. Por ejemplo, puede darse el caso que las pilas de un puente que atraviesa una quebrada sean golpeadas por un flujo torrencial de agua y piedras, y al mismo tiempo originarse en su plataforma de rodamiento un atascamiento de camiones y vehículos de carga en ambos sentidos. Pero también pudiese ocurrir que las 4 FundamentosdelAnálisisyDiseñoEstructural almanperez@gmail.com 26 Mar 2017
  • 171.
    FUNDAMENTOS DEL ANÁLISISY DISEÑO ESTRUCTURAL pilas del puente o sus estribos se hundieran por efectos de licuefacción producidos durante un terremoto. El ingeniero estructural debe por tanto considerar distintas combinaciones de posibles escenarios y elegir paraeldiseñoelmásdesfavorable. En zonas de alto riesgo sísmico, el proceso de la concepción de una edificación sismorresistente obliga a losprofesionalesinvolucradoseneldiseñoaladifíciltareadeseleccionaracertadamentedesdesuiniciola configuraciónyubicacióndelossistemasresistentesdelconjunto.Esteprocesodebeincluirlanaturaleza, tamañoyubicacióntantodeloselementosestructuralescomoladeloselementosnoestructurales. Si la configuración inicial de la edificación es deficiente, también lo será el resultado final. Por el contrario, si la concepción de la configuración y del esquema inicial es satisfactoria, el resultado final será más que aceptable. De ahí la enorme importancia de una buena concepción inicial de la configuración, forma, simetríayplanificaciónconstructivadeunaedificación. El advenimiento y refinamiento de los métodos matriciales de análisis estructural, aunado al enorme avance tecnológico experimentado en las décadas recientes en el campo de los computadores personales, han permitido que problemas que hace apenas 20 años eran virtualmente imposibles de resolver sin el auxiliodeenormescomputadorasseanhoyrutinariamenteresueltosconextremafacilidad.Estehechoha flexibilizado la tarea de modelar la estructura, proceso en el que pueden claramente identificarse dos aspectosfundamentales: 1. Lograr una mayor precisión en el cálculo estructural, minimizando los errores de redondeo de los métodosdecálculonuméricoinvolucradosenelproceso. 2. Evaluación de las cargas o acciones que actúan sobre el modelo estructural tomando en cuenta el carácteraleatoriodelasmismas. El primer aspecto del proceso del análisis y diseño estructural involucra la solución numérica de sistemas de ecuaciones basados en los principios de la mecánica estructural, incorporando en el modelo las propiedades de los materiales constructivos seleccionados. Durante este proceso se relacionan las acciones o cargas externas impuestas al modelo estructural con su respuesta (esfuerzos y deformaciones resultantes),permitiendocomoobjetivoprimordialeldiseñoenformasegurayeconómica. Para que el diseño sea exitoso el ingeniero estructural debe poseer un conocimiento exhaustivo de las propiedades de los materiales constructivos seleccionados, así como también conocer y aplicar los requerimientos normativos correspondientes. Una vez que se ha llevado a cabo un diseño preliminar en el quesedefinenlageometría,proporcionesydimensionesdelasseccionesdeloselementosqueconforman el sistema estructural, éste debe satisfacer los requerimientos de rigidez y resistencia, así como también losrequisitosrelacionadosconeluso,seguridad,eficiencia,estéticayeconomíadelaedificación. El diagrama de flujo de la figura 4.1 sintetiza conceptualmente las etapas del proceso del análisis y del diseñoestructuraldeedificacionescomúnmenteconstruidasporelhombre. 4-4 VULNERABILIDAD SÍSMICA almanperez@gmail.com 26 Mar 2017
  • 172.
    VULNERABILIDAD SÍSMICA 4-5 FUNDAMENTOSDEL ANÁLISIS Y DISEÑO ESTRUCTURAL Inicio Defina los requerimientos de uso del sistema estructural Seleccione el sistema estructural, geometría, y el material de construcción a) Determine las cargas actuantes previstas, (Normas) b) Determine los requerimientos de servicio: control de las deformaciones, etc. (Normas) Cumple ≤ Análisis estructural y evaluación de las solicitaciones en puntos de interés Estados Límites: (Normas) Requerimientos de resistencia. ¿Demanda ≤ Capacidad? Verifique el cumplimiento de los requerimientos de servicio: control de deflexiones, vibraciones, etc. (Normas) Rediseñe hasta alcanzar la capacidad resistente necesaria > No cumple Cumple No cumple ¿Desea analizar otra alternativa de diseño? Rediseñar hasta satisfacer los requerimientos de servicio Repita el proceso Repita el proceso SI NO Seleccione la alternativa más conveniente: (economía, facilidad constructiva, eficiencia) Memoria descriptiva: especificaciones constructivas, planos, cómputos métricos, análisis de precios unitarios, etc. Diseño estructural preliminar Construcción Fin α α Figura 4.1 Etapas del proceso del análisis y diseño estructural. almanperez@gmail.com 26 Mar 2017
  • 173.
    4-6 VULNERABILIDAD SÍSMICA FUNDAMENTOSDEL ANÁLISIS Y DISEÑO ESTRUCTURAL 4.3 IDENTIFICACIÓN DE LAS CARGAS O ACCIONES Quizás la tarea más difícil que un ingeniero estructural encara durante el proceso del diseño es la identificación y estimación acertada de las cargas o acciones que pueden actuar sobre la estructura durante su vida útil. Debe además ser capaz de distinguir con claridad la diferencia que existe entre cargas estáticas y cargas dinámicas. Para ello es preciso recordar que la mecánica es una rama de la física que estudia el estado de reposo o de movimiento de cuerpos sometidos a la acción de fuerzas, así como tambiénsusefectos. A continuación se analizan los distintos tipos de cargas o acciones con las que un ingeniero estructural debeestarfamiliarizadoduranteelprocesodelanálisisydiseño. 4.3.1 Cargas Estáticas y Cargas Dinámicas Las cargas estáticas son aquellas cargas que se aplican muy lentamente a la estructura y por ende pueden considerarse invariables en el tiempo. Las deformaciones resultantes también ocurren muy lentamente y alcanzansumáximovalorcuandolafuerzaestáticaaplicadaalcanzatambiénsuvalormáximo. Las cargas dinámicas son aquellas que actúan sobre la estructura, normalmente caracterizadas por cambios rápidos en magnitud y en dirección. En consecuencia, las deformaciones correspondientes también varían bruscamente, observándose que las deformaciones máximas no necesariamente tienen lugar cuando las fuerzas aplicadas alcanzan sus valores máximos. Este es el caso asociado a la acción sísmica. Lafigura4.2muestraunaclasificacióngeneraldeacuerdoaltipoyduracióndelascargas. Entre los tipos de carga o acciones dinámicas que actúan sobre las estructuras pueden distinguirse las originadas por la acción de equipos o maquinarias rotativas, impacto en puentes producidos por el frenado de vehículos de carga, choque de barcos en muelles, explosiones, la acción del viento y el movimiento sísmico. Elcomportamientodinámicodeunsistemaestructuralbajocargasdinámicasdifieredelcomportamiento bajocargasestáticasenlossiguientesaspectos: 1. En el problema dinámico, tanto las cargas aplicadas como todo lo relacionado con la respuesta estructural del elemento (deformaciones, fuerzas internas, esfuerzos, etc.) varían en el tiempo. En consecuencia existirán tantas respuestas distintas como variaciones con el tiempo experimente la carga aplicada. En el caso estático, por el contrario la carga aplicada permanece invariable en el tiempo,yenconsecuencialarespuestaestructuralosoluciónesunasola. 2. El segundo y quizás más importante aspecto que distingue el problema dinámico del estático radica en el hecho de que en el caso dinámico los desplazamientos de las juntas, así como también las almanperez@gmail.com 26 Mar 2017
  • 174.
    FUNDAMENTOS DEL ANÁLISISY DISEÑO ESTRUCTURAL VULNERABILIDAD SÍSMICA 4-7 Figura 4.2 Clasificación de las cargas según su tipo y duración. Cargas Estáticas Dinámicas Cargas permanentes fijas Cargas variables móviles Asentamientos, cambios de temperatura, etc. Oscilatorias a) Uniformes b) irregulares Impactos, explosiones Fuerzas de Inercia: terremotos Viento, oleaje. La figura 4.3 muestra la diferencia de respuesta del diagrama de momentos de una viga simplemente 1 apoyada,sometidaalaacción,a)deunacargaestáticaP,yb)deunacargadinámica,P(t) . Figura 4.3 Diferencia básica entre carga estática y carga dinámica. y x y x P P(t) (a) Caso estático (b) Caso dinámico fuerzas de inercia Diagrama de momentos solicitaciones y deformaciones resultantes en los elementos de la estructura también varían en el tiempo al variar la carga externa aplicada. Esto origina aceleraciones de la masa o masas del sistema quesetraducenenfuerzasdeinerciaqueseoponenadichosdesplazamientos. almanperez@gmail.com 26 Mar 2017
  • 175.
    DESCRIPCIÓN Losa nervada e=20cm armada en una dirección Losa nervada e=25 cm armada en dos direcciones Tejas curvas de arcilla con mortero de asiento Arena Cemento Bloque de concreto 15x20x40 cm sin frisar Cielo raso colgante de paneles livianos Revestimiento de porcelana con base de 1,5 cm Concreto armado de agregados ordinarios PESO 270,00 375,00 100,00 1.600,00 1.200,00 210,00 20,00 40,00 2.500,00 UNIDAD 2 Kgf/m 2 Kgf/m 2 Kgf/m 3 Kgf/m 3 Kgf/m 2 Kgf/m 2 Kgf/m 2 Kgf/m 3 Kgf/m 3 Tabla 4.1 Pesos de algunos materiales usados en la construcción FUNDAMENTOS DEL ANÁLISIS Y DISEÑO ESTRUCTURAL 4-8 VULNERABILIDAD SÍSMICA 4.4 CLASIFICACIÓNDELASCARGASENEDIFICACIONES 2,3 En las normas venezolanas , se define como acciones a aquellos fenómenos que producen cambios en el estado de tensiones y deformaciones en los elementos de una edificación. Las acciones se clasifican en permanentes, variables, accidentales y extraordinarias. Se establecen además los criterios y requisitos mínimos de las cargas o acciones que deben ser consideradas en el proyecto y construcción de edificaciones. Debido a su importancia y complejidad, las acciones correspondientes a los sismos y al viento son 4,5 analizadasennormasseparadaselaboradasparaesefin. 4.4.1 Cargas Muertas o Acciones Permanentes en Edificaciones Las acciones permanentes son aquellas que actúan continuamente sobre la edificación y cuya magnitud puede considerarse invariable en el tiempo, como por ejemplo, las cargas debidas al peso propio, rellenos, paredes, tabiques, frisos, instalaciones fijas, etc. Igualmente el empuje estático de líquidos y tierras que tengan un carácter permanente, las deformaciones y los desplazamientos impuestos por el efecto de pretensión, los debidos a movimientos diferenciales permanentes de los apoyos, las acciones reológicas y detemperaturapermanentes,etc. La norma incluye los pesos unitarios probables de materiales comúnmente utilizados en la construcción, tales como: piedras naturales, piedras artificiales, componentes de morteros y concretos, morteros, maderas para uso estructural y no estructural, metales procesados y materiales varios. Incluye además los pesos unitarios probables de los siguientes elementos constructivos: tabiques y paredes de mampostería, tabiques y paredes de otros materiales, losas de piso y techos, revestimientos de techos, impermeabilizantes,pavimentosyfrisos(enlucido,revoque)yrevestimientodeparedes. La tabla 4.1 contiene una lista parcial de los pesos aproximados de algunos de los materiales comúnmente utilizadosenpisos,paredes,techos,etc.,quehemosseleccionadoatítuloilustrativo. almanperez@gmail.com 26 Mar 2017
  • 176.
    FUNDAMENTOS DEL ANÁLISISY DISEÑO ESTRUCTURAL VULNERABILIDAD SÍSMICA 4-9 4.4.2 CargasoAccionesVariablesenEdificaciones Las acciones variables son aquellas que actúan sobre la edificación con una magnitud variable en el tiempo y que se deben a su ocupación y uso habitual, como cargas de personas, objetos, vehículos, ascensores, maquinarias, grúas móviles, sus efectos de impacto, así como las acciones variables de temperaturas y reológicas, y los empujes de líquidos y tierras que tengan un carácter variable, (reológicas: son aquellas debidas a las deformaciones que experimentan los materiales en el tiempo por efectos de retracción,fluencia,etc.). Entre las acciones variables horizontales se encuentran: las cargas en tribunas de estadios, gimnasios, hipódromos y otras estructuras similares, evaluadas según cualquier dirección como un 5% de las cargas verticales correspondientes. Al mismo tiempo se considera el efecto de soportes temporales como son: apuntalamientos y encofrados, expresándolos también como un porcentaje de su peso vertical. Finalmente se consideran las acciones debidas a los empujes variables de tierras, materiales granulares y líquidos. Las cargas variables sobre entrepisos incluyen provisiones causadas por vibraciones y fuerzas de impacto importantes originadas por ascensores, montacargas, maquinarias, grúas móviles, etc., basándose en los datostécnicosdelfabricantedelosequipos. La tabla 4.2 mostrada a continuación contiene un resumen de algunas de las cargas mínimas distribuidas 2 variablessobreentrepisos,expresadasenkgf/m . USO DE LA EDIFICACIÓN Viviendas unifamiliares y multifamiliares Edificaciones Comerciales: almacenes, tiendas, oficinas, supermercados, y bancos Edificaciones educacionales, escuelas, liceos, universidades AMBIENTE Áreas públicas: pasillos, comedores, vestíbulos Salones de fiesta Escaleras y escaleras de escape Azoteas y terrazas Áreas públicas Áreas con asientos fijos Balcones con L > 1,20 m CARGA 2 kgf/m 300 500 500 100 400 400 300 3 Tabla 4.2 Ejemplos típicos de cargas mínimas distribuidas variables normativas almanperez@gmail.com 26 Mar 2017
  • 177.
    FUNDAMENTOS DEL ANÁLISISY DISEÑO ESTRUCTURAL 4-10 VULNERABILIDAD SÍSMICA 4.4.3 CargasoAccionesAccidentales Son las acciones que en la vida útil de la edificación tienen una pequeña probabilidad de ocurrencia solo durante lapsos breves de tiempo. Este tipo de cargas, también conocidas en otros países como cargas ambientales, son causadas por el medio ambiente del lugar en el que está ubicada la edificación. En los edificiossoncausadasbásicamenteporlalluvia,lanieve,elviento,cambiosbruscosdetemperaturaysismos. 3 Las acciones accidentales son definidas en la norma venezolana como aquellas que en la vida útil de la edificación tienen una probabilidad de ocurrir solo durante lapsos breves de tiempo, como las acciones 6 debidas al viento o al sismo. En la norma americana ASCE , se incluye además dentro de este tipo de acciones,lanieve,ylalluvia. a. Viento: Son muchas las fallas estructurales causadas por la acción del viento en edificaciones, especialmente en aquellas regiones que son periódicamente afectadas por huracanes y tornados. La magnitud y la duración de las cargas de viento varían en función de la ubicación geográfica, la altura de las edificaciones sobre la superficie del terreno, la proximidad a edificaciones vecinas, y en función de las características e intensidaddelfenómeno. 4 Lasaccionesdeservicioporefectodelvientosedeterminanmediantelasiguienterelación : (4-1) En esta ecuación, W representa la magnitud estimada del empuje o succión que el viento produce sobre la superficie tributaria afectada A. Su valor varía en función de la altura de la edificación sobre el terreno y 2 con la ubicación geográfica de la misma. La variable q, es la presión dinámica en kgf/m ejercida por el viento que sopla en el plano normal a su dirección; G es el factor de respuesta ante ráfagas, que toma en cuenta la naturaleza fluctuante del viento y su interacción con las construcciones; finalmente, la variable C, es el coeficiente de empuje o succión que varía en función de la forma y orientación de la edificación con respectoaladireccióndesdedondesoplaelviento(Barlovento). b. Nieve: En aquellas latitudes en las que se registran muy bajas temperaturas durante la estación de invierno, las cargas del hielo y la nieve son muy importantes. Para el diseño de techos se utilizan cargas que oscilan 2 entre 50 y 200 kgf/m , dependiendo su magnitud primordialmente de la pendiente del techo y en menor gradodeltipoytexturadesusuperficie. Los valores de carga de diseño más altos se utilizan en el diseño de techos planos, disminuyendo su magnitud en techos inclinados. Resulta importante señalar que en algunos casos extremos se han 2 registradocargaspornievequesuperanlos400kgf/m . almanperez@gmail.com 26 Mar 2017
  • 178.
    FUNDAMENTOS DEL ANÁLISISY DISEÑO ESTRUCTURAL VULNERABILIDAD SÍSMICA 4-11 La nieve es una variable. Puede cubrir completamente un techo, o solo parte de él. Puede amontonarse contra paredes o contra parapetos, e incluso puede deslizarse de un techo a otro techo con cota más baja. El viento puede a veces soplar y limpiar los techos de la nieve, pero en ocasiones puede permanecer en su posición aún durante la acción de vientos muy fuertes. La norma venezolana no contempla este tipo de acciones. c. Lluvia A pesar de que las cargas en edificaciones asociadas a la nieve suelen ser más desfavorables que las producidas por las lluvias, esta situación puede tornarse crítica en techos planos y terrazas de edificaciones con acceso en las que su perímetro está cerrado por muros de mampostería. La precipitación esunfenómenoatmosféricoqueesparticularmenteseveroenregionespróximasalEcuador. Si el agua en un techo plano se acumula más rápidamente de la que sale a través de los bajantes de agua de lluvia, se produce un encharcamiento o empozamiento, que en casos extremos (bajantes pluviales inoperantes)setraduceenunincrementosignificativodelacargamuerta. d. Sismo Las fuerzas que una edificación debe resistir durante la acción de un sismo se originan de las sacudidas del terreno, sobre el cual está fundada. La respuesta estructural, es decir, la magnitud y distribución de las fuerzas y desplazamientos resultantes así inducidos varía en función de las características y propiedades tanto de la estructura como de su fundación, así como también de las características, contenido de frecuenciasyduracióndelsismoactuante. 7 La figura 4.4 muestra en forma esquemática el comportamiento de un edificio durante un sismo . A medida que las ondas sísmicas viajan a través de la superficie del terreno la base del edificio se desplaza repetidamente de su posición original a la derecha y a la izquierda. Estos desplazamientos originan fuerzas de inercia que se oponen a estos movimientos, dando como resultado desplazamientos laterales y Figura 4.4 Comportamiento esquemático de un edificio durante un 7 terremoto, (adaptado de Ghosh et al ). verticales del edificio que empieza a vibrar como una viga en volado según unaseriedeoscilacionescomplejas. Ondas Sísmicas Ondas Sísmicas almanperez@gmail.com 26 Mar 2017
  • 179.
    FUNDAMENTOS DEL ANÁLISISY DISEÑO ESTRUCTURAL 4-12 VULNERABILIDAD SÍSMICA Resulta importante diferenciar la naturaleza de las fuerzas causadas por la acción del viento de las producidas por un sismo. Las fuerzas del viento son fuerzas externas aplicadas a la edificación y su magnitud varía proporcionalmente en función de la superficie expuesta de la misma, mientras que las fuerzas ocasionadas durante la acción de un sismo son fundamentalmente fuerzas de inercia, cuyas magnitudes varían en función de las masas de la estructura y no en función del área expuesta, (véase el Capítulo10dellibro). En el caso del viento, las fuerzas generadas pueden ser consideradas como cargas estáticas, contrastando estetratamientoconelcarácterdinámicodelarespuestadeunaedificaciónduranteelsismo. Se puede lograr que una estructura resista mejor el viento al hacerla más rígida, y por tanto más segura. En el caso sísmico, hacer una estructura más rígida no necesariamente la hace menos vulnerable, (ver ejemplo2,delasección2.12.2delCapítulo2dellibro). En los Capítulos 6 y 7 se tratarán en detalle las previsiones necesarias para el análisis y diseño de edificacionessismorresistentes. 4.4.4 AccionesExtraordinarias Son las que normalmente no se consideran entre las que actúan en la vida útil de una edificación y que, sin embargo, pueden presentarse en casos excepcionales y causar catástrofes, como las acciones debidas a 8,9,10 explosiones,incendios,etc . 4.5 MÉTODOSDEDISEÑOESTRUCTURAL El diseño de un miembro estructural implica la selección de una sección transversal que sea capaz de resistir con seguridad y económicamente todas las cargas previsibles que puedan actuar sobre aquel durantelavidaútildelaestructura. Básicamentepodemosdistinguirdostiposdediseño: a) Diseño por esfuerzos permisibles, WSD, (del Inglés Working Stress Design), también conocido por ASD (del 11 inglésAllowableStressDesign). b) Diseñoporresistenciaoestadoslímites, también conocido como diseño por factores de carga y resistencia 12 LRDF ,(delinglésLoadandResistanceFactorDesign). 4.5.1 DiseñoporEsfuerzosPermisibles Desde comienzos del siglo XX hasta el comienzo de los años 60 la gran mayoría de las estructuras existentesdeaceroydeconcretoarmadosediseñabanconmétodoselásticos. En este método, el proyectista debe primero estimar las cargas de trabajo o servicio, es decir, las cargas almanperez@gmail.com 26 Mar 2017
  • 180.
    que probabilísticamente seespera ocurran durante la vida útil de la edificación debidas a su ocupación y usohabitual. Una vez conocidas las cargas, se procede a la selección de las propiedades transversales del miembro, como área y momento de inercia, de forma que sean lo suficientemente grandes como para prevenir que el esfuerzo máximo exceda al esfuerzo permisible. En el caso del acero, por ejemplo, un valor típico del esfuerzopermisiblepuededefinirsecomounafraccióndelesfuerzocedenteF ,porejemplo0,6F . y y En el diseño de miembros de concreto armado para cargas de servicio se supone que los esfuerzos son proporcionales a las deformaciones unitarias tanto para el concreto como para el acero. Este enfoque de diseñoseconocetambiéncomodiseñoporteoríaelástica,clásicaodiseñoporesfuerzosdetrabajo. La teoría elástica o método de los estados límites de servicio estudia el comportamiento de las estructuras bajo la acción de las cargas normales de servicio, garantizando su buen funcionamiento bajo este régimen de cargas. Por ejemplo, trata de asegurar que las grietas asociadas con la flexión en vigas de concreto armado se mantengan limitadas, y al mismo tiempo controlar que las deflexiones o vibraciones a corto y a largo plazo bajo dichas cargas no sean excesivamente grandes, con el fin de garantizar el confort y el buen funcionamientodelaedificación. Las vibraciones verticales originadas en el tablero de un puente o en los pisos de un edificio, así como también las vibraciones laterales y torsionales que se producen en un edificio alto originan sensaciones muydesagradablesenlosusuarios.Deallíqueseprestegranatenciónalcontroldelasmismas. 4.5.2 DiseñoporEstadosLímites Apartirdelaño1963,otroenfoquedediseñoconocidocomoeldiseñoporresistenciaoporestadoslímites ganó popularidad entre los proyectistas porque es un enfoque más racional que el método ASD, permite unmejorcontroldelaseguridaddelaestructurayademásconllevaadiseñosmáseconómicos. Básicamente consiste en dimensionar los elementos o miembros de la estructura de manera que su capacidad resistente nominal (teórica) sea la adecuada para resistir las solicitaciones resultantes (momentos, cortes y fuerzas axiales) producidas por la acción de ciertos estados hipotéticos de sobrecarga (combinacióndeacciones),utilizandocargasconsiderablementemayoresquelascargasdeservicioquese esperaqueactúenenlarealidaddurantelavidaútildelaedificación. El método de los estados límites o de diseño por resistencia se basa en los conceptos de los estados límites. Se define como estado límite la situación más allá del cual una estructura, miembro o componente estructural queda inútil para su uso previsto, sea por su falla resistente, deformaciones y vibraciones excesivas,inestabilidad,deterioro,colapsoocualquierotracausa. Existen dos tipos de estados límites: los de resistencia y los de servicio. Los estados límites de resistencia se basan en la capacidad de carga o seguridad de las estructuras. Están relacionados con las resistencias de pandeo,plásticas,defatiga,defractura,etc. FUNDAMENTOS DEL ANÁLISIS Y DISEÑO ESTRUCTURAL VULNERABILIDAD SÍSMICA 4-13 almanperez@gmail.com 26 Mar 2017
  • 181.
    Los estados límitesde servicio tienen que ver con el comportamiento de las estructuras bajo cargas normales de servicio y están asociados con aspectos de uso y ocupación, tales como deflexiones excesivas, vibracionesyaparicióndefisurasogrietasenloselementosestructurales. El estadolímitedeagotamiento se alcanza cuando se agota la resistencia de la estructura o de alguno de sus miembros. El estado límite de servicio se alcanza cuando las deformaciones, vibraciones, agrietamiento o deterioro de la estructura afectan el funcionamiento previsto de la misma, pero no su capacidad resistente. 12 En el método de diseño por estados límites o diseño por factores de carga y resistencia LRFD , las cargas estimadas de servicio se multiplican por ciertos factores de cargas, casi siempre mayores de 1,00 (también llamados factores de mayoración) y las cargas resultantes últimas o factorizadas son utilizadas para el diseño de la estructura. Ésta debe dimensionarse para tener una resistencia de diseño última o nominal capazderesistirlascargasúltimasocargasfactorizadas. En otras palabras, la resistencia de diseño o capacidad de un elemento debe ser por lo menos igual a la resistencia requerida, también llamada demanda, calculada a partir de las cargas de servicio factorizadas (mayoradas).Esdecir,debecumplirseque: ∑ (carga x factores de carga) £ (Resistencia nominal) x FMR En esta relación, FMR representa el factor de minoración de resistencia. En otras palabras, debe siempre cumplirseque: Resistencia requerida (Demanda) £ Resistencia de diseño (Capacidad) Expresando esta relación matemáticamente, debe por tanto cumplirse que: (4-2) En la ecuación (4-2), R representa la resistencia nominal o teórica calculada mediante los métodos e n hipótesis de diseño correspondientes. La resistencia requerida o la demanda U se calcula aplicando factores de carga apropiados a las cargas de servicio. Finalmente, el factor , es un factor de resistencia, menor que la unidad, (llamado también factor de minoración de resistencia) empleado para reducir la resistencia teórica o nominal y obtener la resistencia de diseño. Toma en cuenta la importancia probable de un elemento en particular en la respuesta global de la estructura y el control de calidad probable alcanzado.Porestasrazones,seutilizaunvalorde menorparacolumnasqueparavigas. Paraunelementoestructuralsometidoporejemploamomento,corteyfuerzaaxial,debecumplirseporlo tantoque: (4-3a) FUNDAMENTOS DEL ANÁLISIS Y DISEÑO ESTRUCTURAL 4-14 VULNERABILIDAD SÍSMICA almanperez@gmail.com 26 Mar 2017
  • 182.
    (4-3b) (4-3c) En estas ecuacioneslos subíndices n indican las resistencias nominales a flexión, cortante y axial respectivamente, mientras que los subíndices u indican los efectos (solicitaciones) mayorados de momento,cortanteyaxial. Los factores de mayoración de las cargas pueden aplicarse directamente a las cargas de servicio o a los efectosinternos(solicitaciones)producidosporlascargas,calculadosapartirdelascargasdeservicio. 4.6 SOLICITACIONESPARAELESTADOLÍMITEDEAGOTAMIENTORESISTENTE Para el diseño de estructuras de acero o de concreto armado por el método de los estados límites utilizaremoslosfactoresdemayoracióndelassolicitaciones,losfactoresdeminoracióndelasresistencias teóricas, así como las combinaciones tanto de servicio como de agotamiento resistente recomendadas en 13,14 lasnormas. Como solicitaciones nos referiremos al conjunto de fuerzas axiales, fuerzas cortantes, momentos flectores y momentos torsores que permiten el diseño de las secciones de los elementos y miembros estructurales. Distinguiremosdostiposdesolicitaciones: 1. Solicitaciones de Servicio: Solicitaciones producidas por las acciones de servicio no mayoradas. Las accionesseclasificanenpermanentes,accidentales(sismos)yextraordinarias. 2. Solicitaciones Mayoradas: Conjunto de solicitaciones simultáneas combinadas de servicio, multiplicadas por los factores de mayoración fijados en las normas aplicables al material utilizado, necesario para diseñar las secciones de los elementos y miembros estructurales en el estado límite de agotamientoexistente. Enlareferencia3indicadaalfinaldelCapítulo,seidentificanlassiguientesacciones: CP: Accionespermanentes. CV: Accionesvariables. CVt: Accionesvariablesentechosycubiertas. W: Accionesaccidentalesdebidasalviento. S: Accionesaccidentalesdebidasalsismo. Cuando se diseñen estructuras para usos específicos de resistir empujes de tierra, contención de líquidos o la estructura pueda estar sometida a cambios bruscos de temperatura, asentamientos diferenciales u otros regimenes de servicio, deberán también considerarse las acciones debidas a los mismos. Es decir deberánconsiderarse: FUNDAMENTOS DEL ANÁLISIS Y DISEÑO ESTRUCTURAL VULNERABILIDAD SÍSMICA 4-15 almanperez@gmail.com 26 Mar 2017
  • 183.
    FUNDAMENTOS DEL ANÁLISISY DISEÑO ESTRUCTURAL 4-16 VULNERABILIDAD SÍSMICA Tabla 4.3 Combinaciones de solicitaciones para el Estado Límite de Agotamiento Resistente U = 1,4 CP U = 1,2 CP + 1,6 CV + 0,5 CVt U = 1,2 CP + 1,6 CV + (0,5 CV ó 0,8 W) t U = 1,2 CP + 1,3 W + 0,5 CV + 0,5 CVt U = 0.9 CP ± 1,3W U = 1,2 CP +  CV ± S U = 0,9 CP ± S (4-4) (4-5) (4-6) (4-7) (4-8) (4-9) (4-10) Combinaciones Ecuación Cuando los efectos estructurales de otras acciones sean importantes para el diseño, sus solicitaciones se incorporaranmediantelasiguientecombinación: 1,2 (CP + CF + CT) + 1,6 (CV + CE) + 0, 5 Cv (4-11) t Enlaecuación(4-9)elfactordecargavariablevaríaenfuncióndelossiguientesescenarios,(tabla4.4): CE: Accionesdebidasaempujesdetierras. CF: Accionesdebidasalaaccióndefluidos. CT: Acciones reológicas o térmicas, asentamientos diferenciales o combinación de estas acciones. 4.6.1 EstructurasdeAcero Las solicitaciones sobre la estructura, sus miembros y juntas para el estado límite de agotamiento resistente, U, se determinarán basados en las hipótesis de solicitaciones que produzcan el efecto más desfavorable.Lascombinacionessonlasindicadasenlatabla4.3mostradaacontinuación. a b c d e f Recipientes de líquidos con el recipiente lleno Almacenes y depósitos en general (bibliotecas o archivos) Edificaciones con concentraciones de más de 200 personas (educacionales, comerciales, cines, industrias, escaleras y vías de escape) Estacionamientos públicos Entrepisos de edificaciones no incluidos en el grupo c, tales como viviendas y estacionamientos distintos al grupo d Techos y terrazas no accesibles 100% 100% 50% 50% 25% 0% 1,00 1,00 0,50 0,50 0,25 0,00 Tabla 4.4 Valores normativos del factor de carga variable  Grupo Escenario Porcentaje Factor  almanperez@gmail.com 26 Mar 2017
  • 184.
    4.6.2 EstructurasdeConcretoArmado En elcaso de estructuras de concreto armado, se estipulan las combinaciones de cargas mayoradas indicadas en las ecuaciones (4-12) a la (4-19). Al igual que en el caso de las estructuras de acero, se elegirá para el diseño la combinación que produzca el efecto más desfavorable. Las combinaciones son las indicadasenlatabla4.5. FUNDAMENTOS DEL ANÁLISIS Y DISEÑO ESTRUCTURAL VULNERABILIDAD SÍSMICA 4-17 Tabla 4.5 Combinaciones de solicitaciones para el Estado Límite de Agotamiento Resistente Combinaciones Ecuación U = 1,4 (CP + CF) U = 1,2 (CP + CF + CT) + 1,6 (CV+ CE) + 0,5 CVt U = 1,2 CP + 1,6 CV + (  CV ó ± 0,8 W) t U = 1,2 CP ± 1,6 W +  CV + 0,5 CVt U = 1,2 CP +  CV ± W U = 0,9 CP ± 1,6 S U = 0,9 CP ± S U = 0,9 CP ± 1,6 CE (4-12) (4-13) (4-14) (4-15) (4-16) (4-17) (4-18) (4-19) En las ecuaciones (4-14), (4-15) y (4-16) el factor  de la carga variable será igual a 1,00 excepto en pisos y terrazasdeedificacionesdestinadasaviviendadondesuvalorseráiguala0,50. 4.7 FACTORESDEMINORACIÓNDELARESISTENCIA Las etapas del proyecto, diseño y construcción de una estructura están a menudo plagadas de incertidumbres que afectan directamente a la resistencia nominal o teórica de los miembros que la conforman. En efecto, la resistencia de los materiales cambia con el tiempo y disminuye debido a la fatiga y a la corrosión. Por otra parte, las fuerzas internas que se generan en los miembros estructurales causadas durante la ocurrencia de fenómenos naturales como huracanes, sismos, etc., pueden a menudo sobrepasar las supuestas en el proceso del análisis y diseño. Por ejemplo, durante la acción de un sismo, pueden inesperadamente producirse deslizamientos y hundimientos del terreno, y en ocasiones pérdida delacapacidadportantedelmismo,difícilesdepredecir. Losesfuerzosproducidosdurantelasetapasdefabricaciónymontajedeestructurasmetálicassonaveces de consideración, especialmente los causados por el descuido y mal trato dado a los perfiles que son golpeados y forzados en forma violenta a tomar su posición correcta con el fin de alinear los agujeros con losconectores. almanperez@gmail.com 26 Mar 2017
  • 185.
    FUNDAMENTOS DEL ANÁLISISY DISEÑO ESTRUCTURAL 4-18 VULNERABILIDAD SÍSMICA Durante la construcción de un edificio es una práctica común apilar materiales de construcción tales como bloques de arcilla, sacos de cemento y arena en los pisos, generando cargas a veces muy superiores a lascargasdediseñoprevistasenelproyecto. En lo que respecta a la carga viva, los errores en su estimación pueden ser del 100 % y aún mayores. La carga viva se especifica en los reglamentos de construcción o en las normas como cargas equivalentes uniformemente repartidas, pudiendo a menudo ser sus efectos muy diferentes a los efectos de las cargas reales. De hecho, se producen a diario cambios en las cargas de tránsito en los puentes debidas a la marcha no controlada de camiones de carga con exceso de peso, llegando en ocasiones a producirse el colapso total de la estructura del puente. En zonas propensas a huracanes y sismos, la estimación de las cargas lateralesestásujetaaúnamayorincertidumbre. Por todas estas razones, las resistencias nominales o teóricas se multiplican conservadoramente por factoresdeminoración,quesonlosquetomanencuentaestasincertidumbres. Las tablas 4.6 y 4.7 resumen algunos de los factores de minoración de resistencia utilizados en el diseño porestadoslímitesdeestructurasmetálicasydeconcretoarmado. Tabla 4.6 Factores de minoración de la resistencia en estructuras metálicas CASOS Aplastamiento de pasadores, fluencia del alma bajo cargas concentradas, cortante en tornillos Vigas sometidas a flexión y corte, filetes de soldadura con esfuerzos paralelos al eje de soldadura Columnas, aplastamiento del alma, distancias al borde y aplastamiento en agujeros Cortante en área efectiva de soldaduras con penetración completa, tensión normal al área efectiva de soldadura de ranura con penetración parcial Tornillos o pernos a tensión, soldaduras de muesca Aplastamiento de tornillos (tipo distinto al A307) Aplastamiento de tornillos A307, aplastamiento de cimentaciones de concreto FACTOR  1,00 0,90 0,85 0,80 0,75 0,65 0,60 almanperez@gmail.com 26 Mar 2017
  • 186.
    FUNDAMENTOS DEL ANÁLISISY DISEÑO ESTRUCTURAL VULNERABILIDAD SÍSMICA 4-19 Tabla 4.7 Factores de minoración de la resistencia en estructuras de concreto armado Flexión o flexo-compresión  Columnas zunchadas helicoidalmente  Columnas con ligaduras cerradas  Vigas y losas controladas por tracción del acero  Flexión en ménsulas, consolas y soportes similares Corte y torsión  En vigas  En los nodos y en las vigas de acoplamiento Muros estructurales, nivel de diseño ND1 Muros estructurales, nivel de diseño ND3 Contacto sobre el concreto 1753:2003 0,70 0,65 0,90 0,75 0,75 0,85 0,75 0,60 0,65 ACI-2008 0,75 0,65 0,90 --- 0,75 0,85 --- --- 0,65 FACTOR  CASOS 4.8 EJEMPLO Una columna de acero ubicada en el piso superior de un edificio destinado a vivienda está sometida a las siguientesacciones(cargas)deservicio: CargaPermanente,CP=40t Cargavariabledetecho,CVt=8t CargaVariable,CV=20t Sismo,S=17t Sepidedeterminar: a) Combinacióndecargasfactorizadasmásdesfavorableyelvalordelacargacorrespondiente. b) Sielfactordeminoración esde0,85;¿cuáleslaresistencianominalaxialrequerida? Solución: a) Para evaluar la combinación más desfavorable de solicitaciones para el estado límite de agotamiento resistente utilizaremos las combinaciones de la tabla 4.3. Así, sustituyendo en esa tabla la variable U por P ,setieneque: u (4-4) (4-5) (4-6) Enelejemplo,elvientow=0.Portanto,lacombinacióndecarga0,5CVeslaquegobierna.Así, almanperez@gmail.com 26 Mar 2017
  • 187.
    FUNDAMENTOS DEL ANÁLISISY DISEÑO ESTRUCTURAL 4-20 VULNERABILIDAD SÍSMICA (4-7) (4-8) (4-9) Yaqueeledificioestádestinadoaviviendag=0,25,(tabla4.4). Entonces: (4-9a) (4-9b) (4-10a) (4-10b) Respuesta: La combinación que gobierna el diseño es la combinación (4-5), siendo la carga factorizada correspondiente,P =84t. u b) Reemplazando el valor de la carga P recién hallada en la ecuación (4-3c), se obtiene, para  = 0,85 el u valor de la resistencia axial nominal requerida. Es decir, despejando P de la ecuación P ≤  P , se tiene n u n que: Esdecir,lacolumnadebetenerunacapacidadresistentenominalrequeridadealmenos98,82t. 4.9 LASEGURIDAD. ASPECTOFUNDAMENTAL En los capítulos anteriores ha quedado demostrado que los daños ocasionados en edificaciones son de diversa índole y van desde fisuras y daños menores en la mampostería solamente objetables desde el punto de vista estético hasta el colapso parcial o total de las mismas con pérdidas en muchas ocasiones de vidashumanas. Uno de los objetivos fundamentales que el ingeniero estructural debe procurar en el diseño es garantizar la seguridad del equilibrio estático de la edificación que se espera será sometida durante su vida útil a la acciónsísmicaoacualquierotrotipodeamenazanatural. u almanperez@gmail.com 26 Mar 2017
  • 188.
    FUNDAMENTOS DEL ANÁLISISY DISEÑO ESTRUCTURAL VULNERABILIDAD SÍSMICA 4-21 Uno de los aspectos que más influye en la seguridad de las edificaciones es el relacionado con la tipología estructural. En efecto, elementos estructurales isostáticos tales como una viga simplemente apoyada o una viga en voladizo fallan totalmente al producirse la falla en alguna de sus secciones. El mecanismo de falladeloselementosisostáticosesportantototal. En cambio, en una viga continua, el colapso de algunos de sus tramos intermedios se producirá cuando se produzcan tres rótulas plásticas o fallos que lo transformen en un mecanismo cinemático. En otras palabras, las estructuras son mucho más seguras a medida que aumenta su hiperestaticidad, ya que éstas poseen mecanismos alternativos que impiden, o al menos retrasan el colapso. Claro está, esta seguridad essoloposiblecuandoloselementosqueconformanelsistemaestructuralsecomportanenformadúctil. Ilustraremos esta discusión con dos ejemplos reales, que permiten establecer una comparación de la respuesta estructural de 2 edificaciones de tipología estructural diferente ante dos amenazas no relacionadasconuneventosísmico,peroquepermitenentenderclaramenteesteconcepto. En la mañana del 16 de mayo de 1968, el ocupante de un apartamento en el piso 18 de la torre de apartamentos de 22 pisos Ronan Point, en Londres, encendió un fósforo en la cocina con el fin de preparar una taza de té. El resultado fue una explosión producto de un escape de gas. Esta explosión dio origen a un colapso progresivo de las losas de una esquina de la edificación en el que 4 15 personas resultaron muertas y otras 17 heridas . La figura 4.5 ilustra un aspecto de la edificación a escasosminutosdelaexplosión. Una investigación llevada a cabo demostró que el edificio en cuestión estaba plagado de fallas de diseño y construcción. El edificio estaba conformado por paneles prefabricados unidos entre sí sin ningún pórtico que los uniera. Las conexiones se sostenían virtualmente por fricción, yestabanprácticamentearticuladasentresí. La torre de apartamentos obviamente no ofrecía ninguna seguridad para sus ocupantes, pues no disponía de líneas de resistencia redundantes apropiadas que hubiesen permitido la redistribución de esfuerzos durante el evento. El edificiofueposteriormentedemolido. 15 Figura 4.5 Edificio Ronan Point. Londres almanperez@gmail.com 26 Mar 2017
  • 189.
    FUNDAMENTOS DEL ANÁLISISY DISEÑO ESTRUCTURAL 4-22 VULNERABILIDAD SÍSMICA Otro ejemplo más reciente, igualmente espectacular, es el mostrado en las figuras 4.6 y 4.7. En ellas se aprecia el daño ocasionado a 2 edificaciones de concreto armado, bien construidas, con suficientes líneas de resistencia (hiperestaticidad) que sufrieron el embate de una avalancha de lodo y enormes peñones durantes los deslaves que tuvieron lugar en la urbanización Los Corales, en el estado Vargas, en el litoral central de Venezuela. Los deslaves se originaron por la acción de las lluvias torrenciales de los días 15 y 16 dediciembrede1999ylacondicióndeinestabilidadgeológicageneradaenlazonaporestacausa. Esta catástrofe, conocida como el Desastre de Vargas, es considerada el peor desastre natural ocurrido en Venezuela y Sudamérica durante el siglo XX. El número de fallecidos aunque sin carácter oficial se calcula en miles y varía de acuerdo a la fuente de información, mientras que la cifra de los damnificados tampoco confirmada oficialmente se cuenta en decenas de miles. Las pérdidas materiales se estiman en casi 2 billonesdedólares. Figura 4.6 Edificio 1. Derrumbe parcial causado por el deslave en el estado Vargas. Venezuela. (Foto J.L. Alonso). Figura 4.7 Edificio 2. Derrumbe parcial causado por el deslave en el estado Vargas. Venezuela. (Foto J.L. Alonso). almanperez@gmail.com 26 Mar 2017
  • 190.
    FUNDAMENTOS DEL ANÁLISISY DISEÑO ESTRUCTURAL VULNERABILIDAD SÍSMICA 4-23 La colisión del alud fue de tal magnitud, que los 2 edificios, separados entre sí unos 70 m, perdieron las columnas del nivel planta baja del pórtico extremo, originando este impacto el colapso de los elementos estructurales que se apoyaban en dichos pórticos. En la figura 4.6 pueden apreciarse en una misma foto, lasdosedificacionesalasquehacemosreferencia. También se puede apreciar que las losas quedaron colgando del resto de la edificación, demostrando este hecho sin precedentes la enorme reserva que tenían esas edificaciones de resistir tan impresionante impactoparaelqueobviamentenohabíansidodiseñadas. Conviene resaltar el hecho de que las 2 edificaciones mostradas estaban construidas en una zona de alto riesgosísmico. 4.10 COMENTARIOSADICIONALES En este Capítulo hemos revisado los requerimientos normativos básicos necesarios para la estimación de las solicitaciones de diseño. Sin embargo, en el caso sísmico la cuantificación acertada de estas solicitacionesnoesunproblemasencillo,talycomosepudoconstatarenlosCapítulosanteriores. En efecto, el daño observado en edificaciones durante sismos está íntimamente relacionado con un sinnúmero de variables, algunas muy difíciles de controlar, asociadas a factores de muy diversa índole como son: riesgos geológicos y factores de tipo estructural, arquitectónico, constructivo y socioeconómico. Ahora bien, es importante señalar que el ingeniero estructural debe tomar decisiones que afectan la seguridad de la edificación, tanto en las etapas del diseño como durante su construcción. Esto está íntimamenteligadoconelconceptodecoeficientedeseguridad. El coeficiente de seguridad es el cociente entre una solicitación límite y la solicitación correspondiente obtenida bajo las cargas de servicio. En otras palabras, el coeficiente de seguridad fija la distancia entre la acción que conduce a un estado límite a la edificación y la solicitación máxima prevista durante su vida útil.Varíasegúnlaimportanciadelelementoestructural. Convienerecordarqueunasolicitaciónlímiteesaquellaqueinutilizalaobraolaponefueradeservicio.Por ejemplo,unaroturadeunacolumnaporfaltaderesistencia;deformacionesexcesivasquecomprometenel buen funcionamiento vial de un puente; el pandeo y fisuración de las juntas de unión de los elementos metálicos que ponen en peligro la estabilidad del conjunto; o bien la presencia de fisuras que reducen la funcionalidaddeunacueducto,etc. En consecuencia, si las solicitaciones de servicio igualan o superan a la solicitación límite real de la edificaciónseproduceentonceslafallalocal,oencasosextremos,elcolapsototal. almanperez@gmail.com 26 Mar 2017
  • 191.
    FUNDAMENTOS DEL ANÁLISISY DISEÑO ESTRUCTURAL 4-24 VULNERABILIDAD SÍSMICA Adicionalmente se cometen errores durante la etapa de la construcción, bien sea porque la resistencia de los materiales (concreto por ejemplo) no es constante en toda la edificación, porque hay errores de replanteo, o bien porque la longitud de anclaje de las barras de refuerzo es insuficiente, o porque hay grietas en el concreto que al permitir la corrosión del refuerzo de acero disminuyen la vida útil de la estructura,porcitaralgunosejemplos. Finalmente,esimportantedestacarquelaestructuradeunaedificaciónsecomportarátanbiencomohaya sido proyectada pero no mejor de como se la haya construido, recordándonos este hecho la necesidad de quelafaseconstructivaserealicebajounaestrictaycompetentesupervisiónprofesional. Basados en lo anterior, a lo largo de los Capítulos siguientes se discuten en detalle muchos de los factores que inciden en la vulnerabilidad sísmica de edificaciones con el fin de guiar al ingeniero en la difícil tarea deminimizarlosdañosestructuralesdurantelaaccióndesismosfuturos. 4.11 BIBLIOGRAFÍASELECCIONADA 4.11.1 BibliografíaRecomendada López, J.L., (2006), Los Deslaves de Vargas de 1999 y sus Medidas de Prevención, Capítulo II, Ingeniería Forense yEstudiosdeSitio,BANESCOSegurosC.A.,EditorJoséGrases. Bolívar, J., (2006), Metacálculo Estructural. Casos. Capítulo XVII, Ingeniería Forense y Estudios de Sitio, BANESCOSegurosC.A.,EditorJoséGrases. Gutiérrez, A., (2006), Tormentas Tropicales y Vientos Huracanados en Venezuela, Capítulo I, Ingeniería ForenseyEstudiodeSitio,BANESCOSegurosC.A.,EditorJoséGrases. 4.11.2 BibliografíaConsultada 1 Clough, R. and Penzien, J., (2003), Dynamic of Structures, Second Edition (Revised), CSi, Computers and Structures,Inc.,Berkeley,California,USA. 2 Grases, J, y Gutiérrez, A., (2004), Normas y Especificaciones Para el Análisis, Diseño y Ejecución de Obras Civiles,Tomo1,AcademiadeCienciasFísicas,MatemáticasyNaturales,VolumenXL,Caracas. 3 Norma Venezolana COVENIN-MINDUR (Provisional) 2002-88 (1988), Criterios y Acciones Mínimas para el ProyectodeEdificaciones 4 Norma Venezolana COVENIN-MINDUR (Provisional) 2003-86, (1986), Acciones del Viento Sobre las Construcciones. 5 NormaVenezolanaCOVENIN1756:2001-1,(2001),EdificacionesSismorresistentes,1ra.Revisión. almanperez@gmail.com 26 Mar 2017
  • 192.
    6 American Society ofCivil Engineers, (2002), Minimum Design Loads for Buildings and Other Structures, ASCE7-02 7 Ghosh, S.K., and Fanella, D.A., (2003), Seismic and Wind Design of Concrete Buildings, Portland Cement Association,InternationalCodeCouncil,Inc. 8 SFPE, (2002), Handbook of Fire Protection Engineering, 3rd Edition, DiNenno, P.J. Editor, National Fire ProtectionAssociation,QuincyMA,USA. 9 ECCS, (2001), Model Code on Fire Engineering, 1st Edition, European Convention for Constructional Steelwork,TechnicalCommittee3,Brussels,Belgium. 10 AISC,(2004),FireResistanceofStructuralSteelFraming,DesignGuide19,Chicago,Illinois,USA. 11 American Institute of Steel Construction, AISC, (1989a), Manual of Steel Construction: Allowable Stress Design,ASD,9thEditionChicago,USA 12 American Institute of Steel Construction, AISC, (1993), Load and Resistance Factor Design Specifications for StructuralSteelBuilding,LRDF.Chicago,USA. 13 Norma Venezolana COVENIN 1618:1998, (1998), Estructuras de Acero Para Edificaciones. Método de Los EstadosLímites,(PrimeraRevisión). 14 Norma Venezolana FONDONORMA 1753:2006, (2006), Proyecto y Construcción de Obras en Concreto Estructural,(1raRevisión). 15 ASCE, (2005), Ronan Point Apartment Tower Collapse and its Effects on Building Codes, J. Perf. Constr. Fac., Volume19,Issue2,pp172-177. FUNDAMENTOS DEL ANÁLISIS Y DISEÑO ESTRUCTURAL VULNERABILIDAD SÍSMICA 4-25 almanperez@gmail.com 26 Mar 2017
  • 193.
    FUNDAMENTOS DEL ANÁLISISY DISEÑO ESTRUCTURAL 4-26 VULNERABILIDAD SÍSMICA almanperez@gmail.com 26 Mar 2017
  • 194.
    Materiales. Comportamiento Básico 5.1 Introducción 5.2 MaterialesElásticos y no Linealmente Elásticos 5.3 Propiedades Mecánicas de los Materiales 5.4 Comportamiento del Acero 5.5 Diagramas de Carga y Descarga 5.6 Aceros Estructurales 5.7 Perfiles Estructurales Comerciales 5.8 Conexiones Metálicas. Aspectos Básicos 5.9 Desempeño Sísmico de Conexiones Metálicas 5.10 Propiedades del Concreto 5.11 Concreto Reforzado 5.12 Hipótesis Básicas del Concreto Reforzado 5.13 Comportamiento Axial de Columnas 5.14 Modos de Falla de Vigas Sometidas a Flexión 5.15 Bibliografía Seleccionada 5 almanperez@gmail.com 26 Mar 2017
  • 195.
    MATERIALES. COMPORTAMIENTO BÁSICO 5-2VULNERABILIDAD SÍSMICA Estación Caracas. Red ferroviaria Ezequiel Zamora, 2006 (Foto J.L. Alonso). almanperez@gmail.com 26 Mar 2017
  • 196.
    VULNERABILIDAD SÍSMICA 5-3 5Materiales.ComportamientoBásico 5.1 INTRODUCCIÓN La ciencia de la resistencia de materiales abarca básicamente dos áreas de estudio. El análisis y el diseño. En el análisis se pretende determinar cual es la carga máxima que puede aplicarse a un cuerpo sin que se exceda algún límite preestablecido de esfuerzo y deformación. En el proceso del diseño se busca determinar el tamaño y forma del miembro para que soporte las cargas previstas sin que se excedan los límitesestablecidosdeesfuerzoy/odeformación. El acero, el concreto armado, la madera y la mampostería de bloques de concreto con refuerzo metálico son quizás los materiales de construcción formal más utilizados a nivel mundial. Todos se adaptan a una enorme cantidad de aplicaciones, y han demostrado tener un comportamiento adecuado en zonas sísmicamente activas siempre y cuando se los utilice acatando los requerimientos normativos referentes alanálisis,diseñoyconstrucción. La gran mayoría de las edificaciones construidas con madera y mampostería se limitan a estructuras que varían de uno a tres niveles de altura y se diseñan sísmicamente utilizando el método de fuerzas estáticas equivalentes. Por el contrario, la utilización del acero y del concreto en la construcción ha permitido la ejecución de todo tipo de obras de ingeniería, grandes o pequeñas, tales como edificios, puentes, pavimentos, presas, muros de contención, túneles, diques, etc. por citar algunas. Así, la figura 5.1 muestra un aspecto del proceso constructivo de la estructura metálica del Complejo Habitacional Árbol Para Vivir ubicado en Lecherías, estado Anzoátegui, obra del Arquitecto Fruto Vivas. La figura 5.2 muestra la Torre Phelps, una edificación deconcretoarmadoubicadaenlaCiudaddeCaracas. Es por esta razón que en este libro el acero y el concreto armado serán los materiales de construcción elegidos para el diseño de estructuras en zonas sísmicamente activas. En Norte América, al igual que en almanperez@gmail.com 26 Mar 2017
  • 197.
    MATERIALES. COMPORTAMIENTO BÁSICO 5-4VULNERABILIDAD SÍSMICA muchos países europeos y asiáticos, la madera y sus derivados se utilizan masivamente y su empleo está altamente tecnificado. Sin embargo, en Venezuela su uso es muy limitado y básicamente se la utiliza en la construccióncomomaterialdeencofrado,acabados,revestimientoycerramiento.Porejemplo,lospareso viguetasdemaderaseutilizanamenudoenlostechosdeviviendasfamiliares. Figura 5.1 Árbol Para Vivir. (Foto J.L. Alonso). Figura 5.2 Torre Phelps. Caracas. (Foto J.L. Alonso). Ya que no existe en Venezuela una cultura constructiva generalizada de la madera, hemos decidido no incluirla en este libro como material estructural de construcción en regiones sísmicamente activas. Por esta razón, en este Capítulo centraremos la atención únicamente en el estudio del comportamiento básico delaceroydelconcreto. 5.2 MATERIALESELÁSTICOSYNOLINEALMENTEELÁSTICOS Se define como material elástico aquel material que es capaz de recuperar completamente sus dimensiones originales una vez removidas las fuerzas que sobre él actúan. Esto implica la ausencia de deformacionespermanentes.Estapropiedadrecibeelnombredeelasticidad. En estos materiales se observa una relación general entre el esfuerzo y la deformación que fue almanperez@gmail.com 26 Mar 2017
  • 198.
    VULNERABILIDAD SÍSMICA 5-5 MATERIALES.COMPORTAMIENTO BÁSICO originalmente postulada por Robert Hooke (1635-1703) y que se conoce como la ley de Hooke. Esta ley establece que en todo cuerpo elástico se cumple que el cociente que existe entre el esfuerzo presente y la deformaciónproducidaesunaconstanteparaesematerial.Esdecir, La magnitud de la constante es una propiedad inherente del material involucrado, y se la conoce usualmente como módulo de elasticidad. Las unidades de esta constante son iguales que las unidades del esfuerzo (fuerza por unidad de área) ya que la deformación es una cantidad adimensional. La relación existente entre el esfuerzo y la deformación implica que la deformación en un miembro depende linealmentedelniveldeesfuerzopresente.Elmódulodeelasticidadsedeterminaexperimentalmente. Porejemplo,cuandounmiembroessometidoaunasimplefuerzadetensión,sealargaciertacantidad.SiL es la longitud original del miembro y D L es el cambio de longitud, la deformación, e, presente en el miembrosedefinecomo: (5-1) En la expresión (5-1), la deformación es una cantidad adimensional. Sin embargo, resulta conveniente referirla como cantidad de deformación por unidad de longitud. De esta forma, las dimensiones de la deformación pueden expresarse en milímetros/milímetros o en pulgadas/pulgadas, dependiendo del sistemadeunidadesqueseadopte. 1 Sepuedendiferenciardostiposdematerialeselásticos : a) MaterialeslinealmenteelásticosqueexhibenunarelaciónlinealesfuerzoF,deformacióne,(figura5.3a). b) Materialesnolinealmenteelásticosqueexhibenunaciertacurvaturaensudiagramaesfuerzo 0 0 S S e eS S (a) (b) r a C a g F C a r a g F D e s c a r g a s r D e c a g a Figura 5.3 Tipos de materiales elásticos, (adaptado de 1 Popov ). deformación,(figura5.3b). En las figuras 5.3a y 5.3b el módulo de elasticidad representa la pendiente a la curva esfuerzo- deformación en el rango elástico, y viene dado por larelación: (5-2) En esta ecuación, F representa el esfuerzo, 2 expresadoenkgf/cm ,(sistemaMKS). Resumiendo, podemos decir que la Elasticidad es la propiedad del material que le permite recuperar sus dimensiones originales después de retirar la carga quelodeformó. almanperez@gmail.com 26 Mar 2017
  • 199.
    5-6 VULNERABILIDAD SÍSMICA MATERIALES.COMPORTAMIENTO BÁSICO No existe ningún material conocido cuyo comportamiento sea completamente elástico para todos los rangos posibles de esfuerzo. Sin embargo, la mayoría de los materiales empleados en la ingeniería son elásticos,ocasielásticosduranteunrangoapreciabledeesfuerzos. 5.3 PROPIEDADESMECÁNICASDELOSMATERIALES Adicionalmente a las propiedades mecánicas definidas mediante ensayos, existen otras propiedades mecánicas que describen como un material responde a la carga y a la deformación. Estas propiedades se definenacontinuación: 1. Rigidez: Es la propiedad que permite a un material resistir grandes esfuerzos sin permitir deformaciones apreciables. En otras palabras, es la capacidad de resistir cualquier tipo de deformación. La rigidez de un material depende directamente del módulo de elasticidad. Por ejemplo 6 2 el acero estructural con un módulo de elasticidad E =2,1 x 10 kgf/cm se deformará menos bajo el s 2 efectodeunacargaqueunmaterialtalcomolamadera,dondeEesigualomenora70.330kgf/cm . 2. Resistencia: Es una propiedad que se determina en función del mayor esfuerzo que el material es capaz de resistir antes de romperse. Puede indistintamente definirse en función del punto cedente o de la resistencia última. Así, la resistencia cedente se define como la tensión o esfuerzo para la cual un material exhibe una deformación límite de la proporcionalidad entre tensiones y deformaciones. Por otra parte, la resistencia última o resistencia de agotamiento es la máxima resistencia posible de una sección. En realidad ninguno de estos valores es realmente el adecuado para definir la resistencia del material ya que el comportamiento del mismo bajo carga difiere con el tipo de esfuerzo y con la naturalezadelprocesodecarga. 3. Elasticidad: es la propiedad del material que le permite recuperar sus dimensiones originales después de retirar la carga que lo deformó. No existe ningún material conocido completamente elástico para todos los rangos posibles de esfuerzo. Sin embargo, la mayoría de los materiales empleados en la ingenieríasonelásticos,ocasielásticosduranteunrangoapreciabledeesfuerzos. 4. Ductilidad: Es la propiedad que le permite a un material deformarse considerablemente en el rango plástico antes de alcanzar su rotura. La ductilidad puede ser medida en forma porcentual por el alargamientodelaprobeta,talycomoacontinuaciónseindica: (5-3) donde e representa el alargamiento de la probeta, L es la longitud de la probeta y L la longitud inicial i f delamisma. La ductilidad también se expresa por el porcentaje de reducción del área de la sección de la probeta en elplanodefractura.Esdecir; almanperez@gmail.com 26 Mar 2017
  • 200.
    MATERIALES. COMPORTAMIENTO BÁSICO VULNERABILIDADSÍSMICA 5-7 (5-4) En esta ecuación, r es la reducción del área de la sección, A el área inicial de la sección de la probeta y i A eláreadelaseccióndelaprobetaenelplanodefractura. f También puede definirse ductilidad como la capacidad que poseen los componentes de un sistema estructural de hacer incursiones alternantes en el dominio inelástico, sin pérdida apreciable de su capacidadresistente.Unporcentajealtodeelongaciónindicaqueelmaterialesdúctil. 5. Fragilidad: Se dice que un material es frágil cuando experimenta una fractura abrupta sin experimentar ninguna deformación plástica antes de fracturarse. Un material frágil no es un material dúctil ni tampoco maleable, y falla repentinamente sin previo aviso. Un material frágil no exhibe punto cedente, y su resistencia a la ruptura es aproximadamente igual a su resistencia última. Ejemplo de materiales frágiles son el hierro fundido, el concreto y la piedra. Estos materiales son comparativamentepocoresistentesalatracción.Porestasrazonesselessueleensayaracompresión. 6. Maleable: Se dice que un material metálico es maleable cuando puede extenderse en planchas muy delgadas, como el cobre. Se aplica este término a los materiales que pueden trabajarse fácilmente, comolaarcilla.Lamayoríadelosmaterialesquesonmuydúctilessontambiénmuymaleables. 7. Tenacidad: Se dice que un material es tenaz cuando es capaz de disipar energía manteniendo un comportamiento histerético estable. La tenacidad es igual al área comprendida debajo de la curva esfuerzo-deformación medida desde el origen hasta el punto de ruptura. Un cuerpo se dice que es tenaz cuando es capaz simultáneamente de soportar grandes esfuerzos y grandes deformaciones sin romperse. En estructuras de concreto armado, el término tenacidad describe la habilidad de la estructura de incursionar sostenidamente en el rango no lineal de respuesta sin exhibir una disminución en rigidez. Un comportamiento de esta naturaleza solamente es posible si el acero de refuerzo está dispuesto en forma tal que se evite la falla frágil, permitiendo de esta manera que tanto el concreto como el acero experimenten grandes deformaciones sin que se produzca la falla por rotura. La figura 5.4 muestra gráficamente el comportamiento esfuerzo-deformación de una viga de concreto armado en volado 2 condiferentesgradosdetenacidad . 8. Resilente: Se dice que un material es resilente cuando es capaz de soportar cargas de gran impacto sin generar esfuerzos que sobrepasen el límite elástico. La resilencia se mide por el área contenida debajo delazonaelásticaenlacurvaesfuerzo-deformación. En general podemos decir que existen en la actualidad variedad de materiales creados por el hombre con la finalidad de satisfacer una enorme demanda de aplicaciones en la ingeniería. Las propiedades mecánicas de los mismos varían en gran medida como resultado de la diversidad de composiciones químicasutilizadasduranteelprocesodeelaboracióndecadamaterial. almanperez@gmail.com 26 Mar 2017
  • 201.
    MATERIALES. COMPORTAMIENTO BÁSICO 5-8VULNERABILIDAD SÍSMICA 3 2 S 1 S Fuerza Fuerza Deformación Deformación Fuerza Deformación S Figura 5.4 Curvas fuerza-deformación de un miembro de concreto armado con diferentes grados de 2 tenacidad (adaptado de García y Sozen ). 5.4 COMPORTAMIENTODELACERO Probablemente el más simple y completo ensayo existente para determinar las propiedades mecánicas de ungrannúmerodematerialesutilizadoseningenieríaeselensayoatracción.Losmetalesylosmateriales plásticos son usualmente sometidos a ensayos de tracción, mientras que un material tal como el concreto seensayaacompresióndebidoasupocaresistenciaatracciónysuenormefragilidad. Las propiedades mecánicas del acero se obtienen directamente de los diagramas de esfuerzo-deformación obtenidos a partir de ensayos a tracción de las muestras o probetas. Las propiedades así obtenidas dependenbásicamentedesucomposiciónquímica,delosprocesosdelaminadoydeltratamientotérmico de los aceros ensayados. También varían en función de la rapidez de carga del ensayo, de las condiciones y geometría de la muestra y de la temperatura ambiente existente durante la prueba, pudiendo obtenerse unagranvariedadderesultados,aúnparaunmismotipodeacero. La figura 5.5 muestra en un diagrama no a escala, una versión idealizada de la curva esfuerzo- deformacióndeunacerodúctilconpococontenidodecarbono. Endichafigurasedistinguenclaramentelassiguienteszonasorangos: almanperez@gmail.com 26 Mar 2017
  • 202.
    MATERIALES. COMPORTAMIENTO BÁSICO VULNERABILIDADSÍSMICA 5-9 a) Rangoelástico Abarca la recta comprendida entre el origen y el punto A. En esta zona, el esfuerzo o tensión es proporcional a la deformación. En otras palabras, el acero está en el rango elástico y por tanto su comportamiento en esta zona es elástico. Se define como limite de proporcionalidad el esfuerzo o tensión máximaparaelcualesválidalaleydeHooke. Módulo de elasticidad: Se define como módulo de elasticidad a la relación que resulta al dividir el esfuerzo que se aplica entre la deformación elástica resultante en la región elástica de la curva esfuerzo- deformación. Se determina este valor por medio de la pendiente de dicha porción elástica del diagrama. 6 2 Paratodoslosacerosestructuraleselmódulodeelasticidadtieneporvalor E =2,1x10 kgf/cm . s b) Rangoplástico Una vez que el acero sobrepasa su límite elástico, también conocido para fines prácticos como el límite de proporcionalidadopuntodecedencia, (punto A), el acero incursiona en el rango plástico, (rango AB). En este rango se dice que el acero se comporta plásticamente. Esto implica que la deformación unitaria del acero no es reversible. En otras palabras, si se suprime súbitamente la tracción del acero, éste no recuperará su longitudoriginalsinomásbienretendráunadeformaciónpermanente. A partir del punto A se observa que la deformación sigue aumentando sin que se produzca ningún incremento en la tensión o esfuerzo de la muestra que se está ensayando. El punto en el cual este comportamiento se inicia recibe el nombre de punto cedente y el esfuerzo o tensión correspondiente recibe el nombre de esfuerzo o tensión cedente, F . La deformación unitaria correspondiente es la y deformacióncedente,e . y c) Rangodeendurecimiento En la figura 5.5 se observa que a partir de un cierto instante (punto B de la curva) aumenta nuevamente la Rango Rango Estricción Endurecimiento por deformación elástico plástico B D C 1 s p y u s e e e e Punto cedente E A 0 u y s F F F Figura 5.5 Curva idealizada de esfuerzo-deformación de un acero dúctil. almanperez@gmail.com 26 Mar 2017
  • 203.
    MATERIALES. COMPORTAMIENTO BÁSICO 5-10VULNERABILIDAD SÍSMICA capacidad resistente del acero, incrementándose en forma continua hasta alcanzar una ordenada máxima en el punto C, en donde la tangente a la curva se hace horizontal. Este punto representa el esfuerzo o tensión última F . Este valor máximo del esfuerzo o tensión se conoce también como resistencia a la u tracción.Estecomportamientorecibeelnombredeendurecimiento(eninglésstrain-hardening). En los aceros de tipo A36, la deformación unitaria plástica, e , que precede a la fase de endurecimiento por p deformación es de diez a veinte veces mayor que la deformación unitaria cedente, e . A partir de este y punto, la deformación se incrementa rápidamente hasta llegar un momento en el que se produce la falla, bien por una deformación excesiva, o bien por la ruptura del material de la muestra. El punto D muestra estaúltimacondición. En los aceros de alta resistencia tratados térmicamente no se observa un flujo plástico o zona de cedencia bien definida, sino que por el contrario el diagrama esfuerzo-deformación muestra una curva ascendente continuahastallegaralpuntodemáximaresistenciaalatensiónF . u En estos aceros, su resistencia cedente,F se define arbitrariamente como el punto que se obtiene al cortar y la curva esfuerzo-deformación con una línea recta hipotética paralela a la parte inicial elástica de la curva que tiene como origen de abscisas una deformación unitaria e=0.2% llamada también corrimiento, tal y comoseindicaenlafigura5.6. En la actualidad existen en el mercado más de 200 aceros con esfuerzos o tensiones cedentes mayores a 2 36.000lb/plg ,talescomolosdelaceroASTM36. La ASTM es la asociación americana para pruebas y materiales (American Society for Testing and Materials). Las curvas esfuerzo-deformación mostradas en la figura 5.7 muestran algunos ejemplos de aceros disponiblesexpresadasenunidadesdelSistemaInglésUSCG(U.S.CustomarySystem). ES 1 0 0.2% corrimiento e F F F S S y u Figura 5.6 Definición del punto cedente en aceros de alta resistencia. almanperez@gmail.com 26 Mar 2017
  • 204.
    F F S e d E E S S e s r g D c a a R e c a r g a S 2 1 E B G F D C A 1 1 1 0 Energía disipada E C a r g a 1 Figura 5.8Efecto de carga y descarga (adaptado de Popov ). MATERIALES. COMPORTAMIENTO BÁSICO VULNERABILIDAD SÍSMICA 5-11 5.5 DIAGRAMASDECARGAYDESCARGA Los materiales inelásticos y plásticos muestran un comportamiento interesante si la carga no se incrementa monotónicamente duranteelprocesodecargaydescarga. Durante el proceso de descarga (línea AB en la figura 5.8), la respuesta del material es linealmente elástica, conservando la misma pendiente del material original, es decir el mismo módulo de elasticidad , observándose una deformación unitaria permanente d en el puntodecerocarga,(líneaOBenlafigura5.8). 0 Aceros al carbono, de alta resistencia y baja aleación; A441, A572 Resistencia a la tensión, Fu Aceros aleados térmicamente Acero A514, aleado y revenido Aceros al carbono; A36 20 40 60 0.05 0.00 0.15 0.10 0.20 0.25 Resistencia mínima a la fluencia 2 Fy=100 klb/plg 80 100 2 0.35 0.30 0.40 Deformación, plg/plg Esfuerzo klb/plg (c) (a) (b) 2 Fy=36 klb/plg 2 Fy=50 klb/plg Figura 5.7 Curvas esfuerzo-deformación para tres aceros con denominación ASTM. almanperez@gmail.com 26 Mar 2017
  • 205.
    MATERIALES. COMPORTAMIENTO BÁSICO 5-12VULNERABILIDAD SÍSMICA Una vez reiniciado en B el proceso de recarga, el material se deforma siguiendo prácticamente la misma trayectoria de descarga anterior exhibiendo un comportamiento linealmente elástico hasta alcanzar el punto C. A partir de aquí, si el material sigue cargándose, éste sigue deformándose conservando la trayectoriaoriginal(pendiente)hastaalcanzarelpuntoD. Una vez iniciado en D nuevamente el proceso de descarga, el material sigue la trayectoria DE hasta alcanzarelpuntoE(cerocarga)enelejedelasabscisas. Si por ejemplo en el punto E se revierte la dirección y sentido de aplicación de la carga, la trayectoria del materialsiguehastaalcanzarelpuntoG. Obsérvese que el valor absoluto de la ordenada del esfuerzo F en el punto D, es mayor que el esfuerzo F 1 2 correspondiente al punto G. Este fenómeno físico fue observado por vez primera por Bauschinger y se lo conoceconsunombre. Cuando un material es cargado cíclicamente de forma tal que entra en el rango inelástico, la energía disipada en cada ciclo está dada por el área encerrada bajo el bucle o curva cerrada así formada, llamado tambiénbuclehisterético,(cicloOABOenlafigura5.8). La figura 5.9 muestra un ciclo histerético de un material inelástico conocido como modelo Ramberg- Osgood. S S e Energía disipada por ciclo F Figura 5.9 Ciclo histerético típico de un material inelástico. Modelo Ramberg-Osgood. almanperez@gmail.com 26 Mar 2017
  • 206.
    MATERIALES. COMPORTAMIENTO BÁSICO VULNERABILIDADSÍSMICA 5-13 5.5.1 DiagramasIdealizadosdeEsfuerzo-Deformación Para efectos del análisis resulta a veces conveniente representar en forma simplificada los diagramas esfuerzo-deformación obtenidos a través de ensayos de muestras en el laboratorio. En la figura 5.10 se muestranidealizacionestípicasdelcomportamientodelacero,comúnmenteutilizadasenelanálisis. plástico S s e (c) Elástico, perfectamente plástico F E perfectamente 1 S s e no lineal (b) Elástico, no-linealmente plástico F 1 E Descarga S S s s (a) Linealmente elástico S s e E = F 1 F e S 2 2 1 (e) Elástico, con endurecimiento lineal S 1 e 1 F E E < E E 1 S S e (d) Rígido, perfectamente plástico F S S e (f) Modelo tipo Baushinger F S Figura 5.10 Idealizaciones del diagrama esfuerzo-deformación. 5.5.2 ComportamientoHisteréticodelAcero Cuando el acero se somete a una carga repetitiva, el diagrama esfuerzo-deformación toma la forma indicadaenlafigura5.11a.EnlasramasdedescargaseobservamarcadamenteelefectoBaushinger. En la figura 5.11, (a) representa el comportamiento histerético real del acero, (b) el modelo elasto-plástico, (c)elmodelobilinealy(d)elmodeloBaushinger. En las próximas secciones se revisarán aspectos relacionados con el comportamiento sísmico de miembrosdeaceroydeconcretoarmado. almanperez@gmail.com 26 Mar 2017
  • 207.
    MATERIALES. COMPORTAMIENTO BÁSICO 5-14VULNERABILIDAD SÍSMICA S S e F E O F G D C B A S S e O D F E C B A S S e O E D C F A B S S e F (a) (c) (b) (d) 3 Figura 5.11 Comportamiento histerético del acero . 5.6 ACEROSESTRUCTURALES Selosclasificasegúneltipoyresistenciaenlossiguientesgrupos: • Acerosestructuralesalcarbono. • Acerosdealtaresistenciaybajaaleación. • Acerosalcarbonotratadosytemplados. • Acerosdealeaciónparalaconstrucción. Los aceros estructurales al carbono dependen de la cantidad de carbono utilizada para desarrollar su resistencia a través de un amplio rango de espesores. A comienzos de la década de los sesenta, apareció en el mercado norteamericano el acero ASTM A36 (del inglés American Society For Testing Materials) con un punto de cedencia más elevado y un contenido de carbono que lo hacía más apto para el proceso de soldadura. Los especímenes de prueba utilizados en los ensayos a tensión de los perfiles laminados se tomandelalmadelasección. Los aceros de alta resistencia comprenden varios niveles de resistencia y composiciones químicas que varían en función de los requisitos de construcción: remachada, empernada, soldada o con protección a la corrosión. Las altas resistencias obtenidas dependen de las proporciones de los elementos de aleación utilizados. Se venden en el mercado bajo varias denominaciones: ASTM A514 grados F y B, ASTM A572 grado 42, ASTM A588 grado 46, etc. Los aceros de alta resistencia exhiben un alto punto de cedencia a expensasdeunanotablepérdidadeductilidad. almanperez@gmail.com 26 Mar 2017
  • 208.
    MATERIALES. COMPORTAMIENTO BÁSICO VULNERABILIDADSÍSMICA 5-15 Existen otros tipos de aceros que no necesariamente son aptos para su aplicación en la ingeniería estructural, tales como los utilizados en los casos de submarinos, proyectiles, equipos espaciales o rieles deferrocarriles. Dependiendo del país de origen, existen distintas denominaciones que identifican las propiedades mecánicas de los aceros. La tabla 5.1 contiene un cuadro comparativo de las propiedades mecánicas de algunosdelostiposdeaceroestructuralcomúnmenteutilizadosenlaconstrucciónenVenezuela. Tabla 5.1 Tensiones Cedentes y Últimas del Acero DESIGNACIÓN Y GRADO DEL ACERO TENSIÓN O ESFUERZO CEDENTE, Fy TENSIÓN O ESFUERZO ÚLTIMO, Fsu USO ESTRUCTURAL COVENIN 316, S-40 2 2.800 kgf/cm > 1,25 Fy 2 3.500 kgf/cm Cabillas ASTM A-615, grado 40 40 ksi 70 ksi Cabillas COVENIN 316, S-60 2 4.200-5.500 kgf/cm >1,25 F , y Cabillas 2 6.300 kgf/cm ASTM A-615 60 ksi 90 ksi Cabillas NTC 2289, W-60 2 4.200 kgf/cm , (60 ksi) 2 5.600 kgf/cm , (80 ksi) COVENIN AE-25 2 2.500 kgf/cm 2 4.000-5.600 kgf/cm Perfiles IPN, UPL, pletinas, barras lisas redondas ASTM A-36 36 ksi 58-80 ksi Perfiles IPN, UPL, pletinas, barras lisas redondas COVENIN AE-35 2 3.500 kgf/cm 2 5.200-7.000 kgf/cm Perfiles IPN, UPL ASTM A-529, grado 50 50 ksi 70-100 ksi Perfiles IPN, UPL COVENIN AE-35A 2 3.500 kgf./cm 2 4.600 kgf./cm Perfiles angulares ASTM A-572, grado 50 50 ksi 65 ksi Perfiles angulares DIN ST 37 DIN ST 42 DIN ST 52 2 2.400 kgf/cm 2 2.600 kgf/cm 2 3.600 kgf/cm 2 3.700 kgf/cm 2 4.200 kgf/cm 2 5.200 kgf/cm 5.7 PERFILESESTRUCTURALESCOMERCIALES En el proceso de diseño uno de los objetivos fundamentales radica en la selección apropiada de las secciones transversales de los miembros que conforman la estructura. La selección de un perfil comercial suele siempre ser la más económica. En aquellos casos en que las dimensiones de los elementos son muy Cabillas almanperez@gmail.com 26 Mar 2017
  • 209.
    MATERIALES. COMPORTAMIENTO BÁSICO 5-16VULNERABILIDAD SÍSMICA grandes, se realiza su fabricación por encargo en talleres de metalurgia calificados, por ejemplo en el caso devigasdeacerodegranperalteutilizadasenviaductos. La figura 5.12 muestra algunas de las secciones transversales típicas de acero obtenidas mediante un procesodelaminadoencaliente. doble CL doble OL doble TL doble XL Ángulo Ángulo Ángulo Ángulo Perfil [ ] Perfil ][ Ángulo Perfil HEB Perfil IPE Perfil IPN Perfil UPL Sección "Z" Sección "T" Figura 5.12 Secciones típicas de acero laminado en caliente. La figura 5.13, muestra las secciones de planchas y otros perfiles comúnmente utilizados. Por ejemplo, las barraspuedentenerseccionestransversalescirculares,cuadradasorectangulares. Cuando una sección rectangular tiene un ancho igual o menor a 8 pulgadas, esta se cataloga también como una barra. Así una barra de 8 x 3/8 tiene un ancho de 8 pulgadas y un espesor de 3/8 pulgadas. Si el anchoesmayorde8pulgadaslasecciónsellamaplancha. Barras Plancha > 8" < 8" Perfiles tubulares Tubo Figura 5.13 Secciones tubulares, barras y planchas de acero. Las barras y las planchas se elaboran por laminación en caliente. En la figura se muestran además perfiles con secciones tubulares huecas doblando el material de las planchas a la forma deseada con o sin costura. Existen otros perfiles conformados por secciones compuestas, generalmente planchas soldadas a perfiles, o soldadas entre sí que aumentan el área y su momento de inercia. Son comúnmente almanperez@gmail.com 26 Mar 2017
  • 210.
    MATERIALES. COMPORTAMIENTO BÁSICO VULNERABILIDADSÍSMICA 5-17 Soldadura Remachados o atornillados Soldados Soldadura típica típica Figura 5.12 Secciones típicas de acero laminado en caliente. utilizadasenvigasquecubrengrandesluces,lafigura5.14muestraalgunosdeestosperfilescompuestos. En aquellos casos en que los elementos estructurales están sometidos a esfuerzos de compresión o flexo- compresión suelen utilizarse básicamente piezas simples o piezas compuestas. Se denominan piezas simples a las constituidas mediante la unión de dos perfiles del mismo tipo unidos entre sí mediante cordones intermitentes de soldadura dispuestos a separaciones predeterminadas. Se denominan piezas compuestas a las que están constituidas por dos o más piezas simples enlazadas entre sí mediante presillas soldadas o mediante barras de celosía. La figura 5.15 muestra ejemplos típicos de elementos estructuralesconformadosporpiezassimplesycompuestas. S S S S S 4 Figura 5.15 Tipos de elementos conformados por piezas simples y compuestas . almanperez@gmail.com 26 Mar 2017
  • 211.
    MATERIALES. COMPORTAMIENTO BÁSICO 5-18VULNERABILIDAD SÍSMICA En estructuras metálicas es muy frecuente la utilización de perfiles metálicos dispuestos por parejas. Las figuras 5.16, 5.17 y 5.18 muestran casos típicos del uso de perfiles así dispuestos. Las dimensiones y propiedades de los elementos metálicos utilizados en los detalles constructivos de las figuras anteriores, así como también las correspondientes a los perfiles I, IPN, pueden encontrarse en los cuadernos SIDETUR 5 delManualdeEstructurasdeAcero . En cada país se elaboran manuales para el diseño y construcción de acero que incluyen perfiles con las especificaciones y tolerancias estipuladas por distintos fabricantes que se ciñen a las normativas 5,6,7,8,9 vigentes. Finalmente, existe otra categoría de productos de acero para uso estructural menor, formada por perfiles laminadosenfríoquesonfabricadosdoblandoláminasdeaceroenlaformadeseada. 5 Figura 5.16 Aplicación en columnas . 5 Figura 5.17 Aplicación en columnas . 5 Figura 5.18 Aplicación en vigas de celosías . almanperez@gmail.com 26 Mar 2017
  • 212.
    MATERIALES. COMPORTAMIENTO BÁSICO VULNERABILIDADSÍSMICA 5-19 5.8 CONEXIONESMETÁLICAS.ASPECTOSBÁSICOS Una estructura está constituida por el ensamblaje de sus miembros estructurales. Para ello es preciso conectarlos entre sí de forma tal que las cargas que actúan sobre la estructura sigan su camino en forma continua y ordenada hasta las fundaciones de la edificación. Para que esto sea posible es preciso diseñar las conexiones o juntas en forma tal que la unión de los elementos estructurales sea segura, económica y fácildeconstruir. El comportamiento de una conexión es tan complejo que resulta bastante difícil realizar su diseño a partir de un enfoque puramente teórico. Su comportamiento no puede ser descrito únicamente por simples fórmulas. El diseño de las conexiones se sustenta en fórmulas empíricas que se basan a menudo en una sólidainterpretaciónderesultadosobtenidosdelaobservacióndesucomportamientodurantelavidaútil delasedificacionesyenestudiosexperimentalesdeinvestigación. Los tipos de conexiones utilizados en la unión de elementos metálicos en edificaciones se clasifican en remachadas, empernadas (atornilladas) y soldadas. Por muchos años las conexiones remachadas fueron las más utilizadas. Posteriormente la práctica constructiva se ha orientado cada vez más al uso de la soldadurayalempleodepernosdealtaresistencia. Cada método tiene sus ventajas y desventajas. Así, en comparación con los remaches o con los pernos, las principales ventajas de la soldadura son la economía, que se obtiene ahorrando el material (ausencia de huecos), rigidez de la conexión y una limpia apariencia de la misma. El proceso de soldadura reduce ademáselruidoocasionadoduranteelprocesoderemachadoyapriete(ajuste)delospernos. La soldadura resulta muy efectiva cuando se desea obtener juntas continuas, rígidas y resistentes a momentos. Entre sus desventajas más significativas está la necesidad de contar con personal especializado y el alto costodelainspección.Sufallaesfrágil. Entre las ventajas obtenidas con el proceso de colocación de pernos cabe destacar el empleo de mano de obra menos especializada, menos costosa y menos numerosa, y equipos más simples. Esto se traduce en un rápido proceso de erección, y en caso necesario, permite la simple remoción y reparación de pernos fatigados o defectuosos. Además, ensayos realizados en el laboratorio demuestran que las conexiones empernadas exhiben una mayor resistencia a la fatiga. Sin embargo, el costo de los pernos o tornillos de altaresistenciaesrelativamentealto. 5.8.1 TiposdeConexiones Lasconexionesseclasificansegúnlossiguientesaspectosoconsideraciones: • Tipodesujeción • Tipodesolicitación • Lugardefabricación • Rigidezdelaconexión • Geometríadelasección • Resistenciadelajunta almanperez@gmail.com 26 Mar 2017
  • 213.
    MATERIALES. COMPORTAMIENTO BÁSICO 5-20VULNERABILIDAD SÍSMICA Lafigura5.19resumeenformaesquemáticalorelativoaltemadelasconexionesmetálicas. La selección del tipo de conexión que se utilizará en una edificación depende del tipo de construcción (simple, rígida o semirígida), del tipo de acciones previstas (estáticas o dinámicas), de la economía, de la disponibilidaddelmaterialydeladisponibilidaddemanodeobraespecializada. Todas las conexiones ofrecen algún tipo de restricción al movimiento. Dependiendo del tipo de restricción las conexiones se clasifican en totalmente rígidas, del tipo FR, (del inglés fully restricted) y en parcialmente rígidas,deltipoPR(delingléspartiallyrestricted). TIPO DE CONEXIÓN • Remachada • Empernada • Soldada RIGIDEZ DE LA CONEXIÓN • Simple • Rígida • Semirígida TIPO DE SOLICITACIÓN • Fuerza de corte • Momento • Corte y momento • Compresión • Tensión GEOMETRÍA • Angulares • Planchas • Planchas y angulares • Atiesadores LUGAR DE FABRICACIÓN • Conexión de taller • Conexión de campo RESISTENCIA • Fricción • Aplastamiento CONEXIONES Dependen de: Figura 5.19 Clasificación de las conexiones metálicas. almanperez@gmail.com 26 Mar 2017
  • 214.
    MATERIALES. COMPORTAMIENTO BÁSICO VULNERABILIDADSÍSMICA 5-21 Las del tipo FR son conexiones rígidas o continuas típicas de los marcos o pórticos cuyas uniones permanecen prácticamente sin cambio bajo la acción de las cargas actuantes (juntas rígidas). Las conexiones del tipo PR permiten una modificación geométrica de los elementos de conexión durante la accióndelascargasactuantes.Seclasificanenlasconexionessimplesysemirígidas. ConexionesSimples SonconexionesdeltipoPRenlascualessepermitelarotacióndelosextremosdelaviga.Seasumeademás que el momento en el extremo es despreciable y se las supone capaces de resistir únicamente la fuerza cortante. La tabla 5.2 muestra algunas conexiones simples empernadas típicas, (figuras 5.20a, b, c y d). Las figuras 5.21y5.22muestranunaisometríadedosconexionesacortesimplesempernadasentrevigaycolumna. Tabla 5.2 Conexiones simples empernadas típicas DETALLES DE LA UNIÓN COMENTARIOS (a) Caso (a) Conexión simple entre vigas mediante ángulos en el alma. Los ángulos están previamente conectados al alma de la viga de carga mediante una soldadura. Figura 5.20a Caso (b) Cuando se requiere que las alas superiores de las vigas conectadas estén al mismo nivel es necesario recortar el ala de la viga que se apoya. Figura 5.20b (b) almanperez@gmail.com 26 Mar 2017
  • 215.
    MATERIALES. COMPORTAMIENTO BÁSICO 5-22VULNERABILIDAD SÍSMICA Caso (c) Conexión simple de viga y columna con asiento inferior de montaje. Figura 5.20c (c) Caso (d) Conexión simple viga-columna con ángulos superior e inferior de asiento. Figura 5.20d (d) Figura 5.21 Conexiones a corte simples empernadas entre viga y columna. Figura 5.22 Conexiones a corte simples empernadas entre viga y columna. almanperez@gmail.com 26 Mar 2017
  • 216.
    MATERIALES. COMPORTAMIENTO BÁSICO VULNERABILIDADSÍSMICA 5-23 Figura 5.23 Conexión semirígida empernada de una viga y una columna. Figura 5.24 Conexión rígida. Figura 5.25 Conexión rígida. ConexionesSemirígidas Son conexiones del tipo PR que ofrecen una resistencia considerable a la rotación en los extremos de la viga. Son capacesportantoderesistirmomento. La figura 5.23 muestra una isometría de una conexión semirígidaempernadadeunavigayunacolumna. Dependiendo del grado de rigidez obtenido en la conexión de la viga con la columna se las puede diseñar para absorber un momento flector que varía entre un 50% a un 75% del momento máximo flector resultante en los extremos de una viga empotrada en sus extremos. Es decir, 2 2 el momento de diseño oscila entre M=wL /24 y M=wL /16 siendowlacargauniformepormetrolinealdelaviga. ConexionesRígidas Son conexiones del tipo FR. En teoría, este tipo de conexiones no permite la rotación en el extremo de la viga y transfiere el 100% del momento al empotramiento. Suelen utilizarse en edificios en los que tanto la resistencia al viento (edificios altos) como la resistencia al sismo se obtienen dotando de continuidad a los miembrosestructuralesdelaedificación. Con el fin de rigidizar el nodo o zona de unión entre la viga y la columna, se colocan planchas rigidizadoras oatiesadores.Lasfiguras5.24y5.25muestranlosatiesadores. almanperez@gmail.com 26 Mar 2017
  • 217.
    MATERIALES. COMPORTAMIENTO BÁSICO 5-24VULNERABILIDAD SÍSMICA Una conexión bastante usual de viga a columna por momento se obtiene mediante una plancha previamente soldada en taller en el extremo de la viga que se atornilla luego al alma o al ala de la columna. Lafigura5.24muestraestetipodeconexión. En dicha figura se aprecia también la solución adoptada de doble plancha: una soldada en taller en el extremo de la viga y la otra soldada a dos planchas rigidizadoras o atiesadores en el alma de la columna soldadaasusalas. Las figuras 5.27 y 5.28 ilustran este tipo de conexión realizada en la edificación industrial mostrada en la figura 5.26. La utilización de la doble plancha facilita en obra la instalación y apriete (o ajuste) de los pernos. Figura 5.27 Conexiones tipo FR, (Foto J.L. Alonso). Figura 5.28 Conexiones tipo FR, (Foto J.L. Alonso). Figura 5.26 Edificación de estructura metálica, (Foto J.L. Alonso). almanperez@gmail.com 26 Mar 2017
  • 218.
    MATERIALES. COMPORTAMIENTO BÁSICO VULNERABILIDADSÍSMICA 5-25 En algunas ocasiones resolver satisfactoriamente una conexión se convierte en un arte más que en una ciencia. Esto ocurre cuando la geometría de la edificación es espacialmente compleja, o cuando el número de miembros que concurren a una junta estructural es muy numeroso. Ejemplos de estos casos se observanenlasfiguras5.29,5.30y5.31. Figura 5.29. Estructura metálica de una vivienda, (Foto J.L. Alonso). Figura 5.30. Conexión de un nodo en la vivienda (Foto J.L. Alonso). Figura 5.31. Conexión en estructura metálica de uso industrial, (Foto J.L. Alonso). almanperez@gmail.com 26 Mar 2017
  • 219.
    MATERIALES. COMPORTAMIENTO BÁSICO 5-26VULNERABILIDAD SÍSMICA 5.9 DESEMPEÑOSÍSMICODECONEXIONESMETÁLICAS El empleo de conexiones soldadas resistentes a momento WSMF (del inglés weldedsteelmomentframes) ha sidounprocedimientouniversalmenteaceptadoenlaconstruccióndeedificios. Su uso tomó particular relevancia al final de la década de los años 60, años en los que la resistencia de edificios para cargas laterales era básicamente absorbida por pórticos de acero resistentes a momento o mediante un sistema mixto en el que los núcleos de ascensores eran de concreto armado y el perímetro de laedificacióndeacero. En un principio, todas las conexiones entre vigas y columnas eran conexiones soldadas resistentes a momento.Sinembargo,conelseguirdelosaños,variablesdetipoeconómicomotivaronalosingenierosa limitar el uso de estas conexiones en algunos de los pórticos ubicados normalmente en el perímetro y conectar mediante conexiones simples las vigas con el resto de las columnas interiores de la edificación. Estofueposiblegraciasaladisponibilidaddeperfilesmásgrandesyalaparentebuendesempeñoqueeste tipodesoluciónestructuralofrecía. A comienzos de los años 70, algunas investigaciones llevadas a cabo sobre el comportamiento cíclico de conexiones a escala natural, demostraron que conexiones con alas soldadas y almas conectadas a columna mediante pernos de alta resistencia permitían algún grado de rotación inelástica (dúctil) antes Figura 5.32 Falla en soldadura. 11 Terremoto de Northridge (EERI, 1994) de que se produjera la fractura de las soldaduras de las alas. Ya que la fabricación de este tipo de conexión era más económica de fabricar y más rápida de ensamblar en obra, se convirtió rápidamente en la metodología estándar, a tal punto que fue codificadaenelcódigoUBC1988(UniformBuildingCode). En general, este tipo de conexiones (totalmente soldadas o mixtas) al parecer exhibieron un comportamiento satisfactorio durante la acción de varios terremotos: Alaska en 1964, San Fernandoen1971,Managuaen1972yLomaPrietaen1989.Sin embargo, a raíz del terremoto de Northridge de 1994 se pudo constatar que esta práctica, desde el punto de vista sísmico, no era la más recomendable. Las figuras 5.32 y 5.33 muestran fallas observadas en este tipo de conexiones durante el 11 terremotodeNorthridge . Quizás una de las enseñanzas más aterradoras de este terremoto fue descubrir que un número significativo de conexiones soldadas resistentes a momento WSMF de vigas y columnasenedificacionessufrieronunaroturafrágil. Este tipo de daño fue generalizado, observándose tanto en edificios viejos como en edificaciones nuevas, altos o almanperez@gmail.com 26 Mar 2017
  • 220.
    VULNERABILIDAD SÍSMICA 5-27 MATERIALES.COMPORTAMIENTO BÁSICO Figura 5.33 Rotura del ala, falla en soldadura y agrietamiento en alma de columna. Terremoto de 11 Northridge (EERI, 1994) . pequeños,edificiosdeviviendas,comerciales,deoficinas,hospitalesyenedificacionesgubernamentales. La severidad de los daños varió desde pequeñas grietas hasta conexiones severamente dañadas. Lo más interesante es que este tipo de falla se observó en sitios en los que el nivel de las sacudidas fue moderado, (aceleracionesdelterrenoinferioresa0,3g). En aquellos lugares en los que la severidad de las sacudidas fue mayor, se observaron fracturas en todas las conexiones resistentes a momento en uno o más niveles de la edificación. En algunos casos, el daño estructuralocasionado porestasfracturasprodujo deformacioneslateralespermanentesenedificaciones queposteriormentetuvieronqueserdemolidas. Pero aún hay más. Investigaciones recientes han descubierto daños que no habían sido previamente detectados en edificaciones con conexiones a momento WSMF que fueron sacudidas durante el terremoto deLomaPrieta,Californiaen1989. 12 Bertero et al ha documentado exhaustivamente eldaño observado en conexiones resistentesa momento durante terremotos recientes. En el terremoto de Kobe de 1995, las estructuras metálicas con este tipo de 13 conexionessufrieronalaparecermásdañoqueelobservadoenCalifornia . La figura 5.34 muestra gráficamente un resumen de las fallas típicas observadas en conexiones viga- 12,13 columna soldadas resistentes a momento WSMF, durante la acción de terremotos recientes , la figura 5.25muestraestetipodeconexión. Recientemente en el diseño sismorresistente de edificaciones se han logrado numerosos avances en esta área,orientadosareducirlavulnerabilidadsísmicaenestructurasdeedificiosconconexionesamomento. almanperez@gmail.com 26 Mar 2017
  • 221.
    5-28 VULNERABILIDAD SÍSMICA MATERIALES.COMPORTAMIENTO BÁSICO Pandeo del atiesador Fractura en soldadura Fractura del alma Pandeo del alma Fractura en atiesador I H E A (a) D F G A C G H E B (b) COLUMNAS VIGAS A: Pandeo del alma B: Fractura del ala C: Laminación del ala D: Pandeo del ala E: Fractura de soldadura F: Pandeo del ala G: Pandeo del alma H: Fractura del alma I : Fractura del ala E: Fractura de soldadura 12,13 Figura 5.34 Fallas típicas observadas en conexiones rígidas soldadas durante terremotos recientes . (a) Unión viga-columna sin atiesadores, (b) Nodo en columnas con atiesadores en el alma. 5.10 PROPIEDADESDELCONCRETO El concreto u hormigón es un material artificial que se obtiene a partir de una mezcla de arena, grava, piedra triturada, cemento, agua y en algunas ocasiones aditivos que se mezclan entre sí en forma cuidadosa y en proporciones debidamente preestablecidas que da como resultado un material pétreo de 14 granresistencia .Elaguayelcementointeractúanquímicamentepermitiendolaunióndelagregadofino ygrueso. Con el fin de darle a la mezcla la trabajabilidad necesaria que facilite el llenado de moldes o encofrados y de esa manera garantice el cubrimiento del acero de refuerzo existente se puede agregar a la mezcla en formacontroladaaguaadicional,yenocasiones,aditivosplastificantes. Para garantizar la buena calidad del concreto y la resistencia requerida es preciso controlar las condiciones de humedad y temperatura, desde el instante que se coloca la mezcla en los encofrados hasta el momento en quelamismafragüeyseendurezca.Elprocesoquecontrolaestascondicionesrecibeelnombredecurado. 14 El Manual del Concreto Estructural , reseñado en la bibliografía consultada al final de este Capítulo, almanperez@gmail.com 26 Mar 2017
  • 222.
    VULNERABILIDAD SÍSMICA 5-29 MATERIALES.COMPORTAMIENTO BÁSICO ofreceunexcelentetratadodetodolorelacionadoconlatecnologíadelconcretoestructural,obraéstaque nopuedefaltarenlabibliotecadelosingenierosestructuralesinvolucradoseneldiseñoyconstrucciónde edificacionesdeconcretoarmado. Las curvas esfuerzo-deformación se obtienen a partir del ensayo a compresión de cilindros, prismas o probetas sujetos a carga axial uniformemente repartida de acuerdo a ciertos procedimientos normativos 15 preestablecidos . Figura 5.35 Diagrama típico esfuerzo-deformación del concreto. La figura 5.35 muestra un diagrama típico esfuerzo-deformación obtenido a partir de un ensayo a compresión de corta duración de una probeta cilíndrica. Este ensayo se realizó a los 28 días de haber obtenidolamuestra. En esta figura, a representa el acortamiento del cilindro en el instante de tiempo t, e la deformación unitaria correspondiente y f es el esfuerzo a compresión. En ella, se observa que la resistencia máxima a c 2 compresiónf´ esaproximadamenteiguala300kgf/cm . c La figura 5.36 muestra los diagramas esfuerzo-deformación, obtenidos a los 28 días de tomadas las muestrasencilindrosconconcretosderesistenciaalacompresiónvariable. Laobservacióndeesascurvasrevelalossiguientesaspectos: 1. Las curvas permanecen virtualmente rectas desde el inicio del ensayo hasta alcanzar el esfuerzo a la compresión que oscila entre0,3 f´ y 0,5 f´ .Durante este rango de esfuerzos, el comportamiento del c c concretoeslineal. L 15 cm 30 cm P P P P Área=A Falla típica a 100 200 300 400 0 0.003 0.004 0.001 0.002 Deformación unitaria e=a/L 2 f =P/A (kgf/cm) c almanperez@gmail.com 26 Mar 2017
  • 223.
    5-30 VULNERABILIDAD SÍSMICA MATERIALES.COMPORTAMIENTO BÁSICO 140 70 210 490 350 420 280 2 f ( kgf/cm ) c 0 0.003 e orma ión e D f c c 0.001 0.002 0.004 420 350 280 210 140 100 Figura 5.36 Diagramas esfuerzo-deformación de concretos con resistencias variables. 2. Másalládeesterango,elcomportamientodelconcretoesno-lineal. 3. Independientemente de las resistencias de las muestras de concreto ensayadas, todos los concretos alcanzansusmáximosesfuerzosoresistenciasmáximasaunadeformación =0,002. 4. A pesar de que la rotura de las muestras ocurre para deformaciones unitarias que varían entre 0,003 y 0,004, para efectos del diseño se asumirá que el esfuerzo correspondiente a la rotura es =0,003. Este valor es conservador para la mayoría de los concretos de resistencia normal utilizados en la práctica. 2 Sin embargo, cuando la resistencia excede valores superiores, digamos a 400 kgf/cm , esta hipótesis es pococonservadora. 5. Finalmente, se observa que los concretos de baja resistencia son menos frágiles que el resto. En otras palabras,soportandeformacionesunitariasúltimasmayoresantesderomperse. En la figura 5.37 se agrupan rangos de resistencias a la compresión del concreto de acuerdo a sus 14 denominacionesyalusoprevisto . La dosificación del concreto suele llevarse a cabo mediante métodos y reglas básicamente orientativos. Las proporciones definitivas de sus componentes deben establecerse mediante ensayos de laboratorio que permitirán después en la obra introducir las correcciones que resulten necesarias o convenientes. ec ec almanperez@gmail.com 26 Mar 2017
  • 224.
    VULNERABILIDAD SÍSMICA 5-31 MATERIALES.COMPORTAMIENTO BÁSICO Celular Concreto Zonas Sísmicas Concretos Normales Concreto Liviano Pobre Concreto Resistencia Ultra alta De acero Concreto C/ fibras Alta Resistencia 1300 100 1100 1000 900 800 700 1200 300 200 400 600 500 160 140 80 350 210 180 350 380 350 1200 800 850 800 350 20 60 2 (kgf/cm ) fć Para la dosificación deben tenerse en cuenta la resistencia, la consistencia y el tamaño máximo del agregadogruesoquesepiensautilizar. Quizás, uno de los factores que más influye en la resistencia del concreto es la relación agua/cemento de la mezcla. Se puede comprobar en el laboratorio mediante ensayos que a medida que la relación agua/cemento aumenta, la resistencia máxima del concreto disminuye. La tabla 5.3 muestra la relación agua/cemento y la resistencia f´ a los 28 días de concretos preparados en obra, sin aire incorporado, c 16 cuandonoexistendatosdeensayosderesistencia,(Norma1753,Artículo5.5,tabla5.5 ). 14 Figura 5.37 Rangos de resistencias a la compresión de diferentes tipos de concreto (adaptado de Porrero et al ). Tabla 5.3 Valores máximos de la relación agua/cemento Relación Agua/Cemento 2 Resistencia f´ (kgf/cm ) c (1753: Artículo 5.4) 0,37 0,44 0,52 0,62 350 300 250 210 150 almanperez@gmail.com 26 Mar 2017
  • 225.
    5-32 VULNERABILIDAD SÍSMICA MATERIALES.COMPORTAMIENTO BÁSICO 5.10.1 MódulodeElasticidad El módulo de Elasticidad del concreto no tiene como en el caso del acero un valor único. Su valor varía con la resistencia del concreto, con la edad del concreto, con el tipo y velocidad de carga, y con las proporciones ycaracterísticasdelcementoydelagregado. Existendistintasdefinicionesdelmódulodeelasticidad,(véasefigura5.38): 1. Móduloinicial:Sedefineporlapendientealacurvadeesfuerzo-deformaciónenelorigendelacurva. 2. Módulo tangente: Se define como la pendiente de una tangente a la curva medida en cualquier punto delamisma.Porejemploa60%delaresistenciamáximadelconcreto. c c c 0 Esfuerzo, f c form c n De a ió ec E tangente E inicial E secante Figura 5.38 Módulos de elasticidad del concreto. 3. Módulo secante: se define como la pendiente de una línea recta trazada desde el origen hasta un punto delacurvacomprendidoentreun25yun50%desuresistenciaúltimaacompresión f´. c Para la determinación del módulo de elasticidad E empleado en los cálculos de deformaciones y períodos c 16 devibración,enlaNormaCOVENIN1753(Artículo8.3) serecomiendanlassiguientesexpresiones: 2 (kgf/cm ) (5-5) Esta expresión es válida para valores del peso unitario del concreto w comprendidos entre 1.440 y 2.500 c 3 kgf/m . 3 Cuandoenlaecuación(5-5)sehacew =2.300kgf/m ,E adoptaentonceslaexpresión: c c almanperez@gmail.com 26 Mar 2017
  • 226.
    VULNERABILIDAD SÍSMICA 5-33 MATERIALES.COMPORTAMIENTO BÁSICO 2 (Kgf/cm ) (5-6) 3 La ecuación (5-6) sobreestima el módulo de elasticidad E cuandow =2.300 kgf/m , dando como resultado c c estructuras más rígidas con períodos de vibración más cortos. Esto puede ocurrir en concretos con elevados porcentajes de porosidad. En general, para concretos de peso normal puede utilizarse la 15 ecuación(5-6),(sección8.5delaNorma ). 5.10.2 MódulodeCorte El módulo de Corte, también conocido como módulo de rigidez, se denomina a la resistencia que oponen los materiales a ser deformados por corte puro. En el caso de materiales isotrópicos, existe una relación entreelmódulodeelasticidad E yelmódulodecorte Gdadaporlarelación: (5-7) donde m es el coeficiente de Poisson, y mide la relación entre la deformación longitudinal y la deformación transversal de un cuerpo. En el concreto, m toma valores entre 0,15 y 0,20. La norma COVENIN 1753 recomiendaseadopteparaelconcretounvalordem=0,20amenosquesedetermineexperimentalmente. 5.10.3 ResistenciaalaTracción La resistencia del concreto a la tracción varía entre un 8 y un 15% de su resistencia máxima a la compresión. Desde el punto de vista práctico, se suele despreciar esta resistencia. Cuando un elemento de concreto es sometido a esfuerzos de tracción, el concreto empieza a fisurarse. En ese instante el concreto noofreceresistenciaadicionalalatracción. 5.10.4 FluenciadelConcreto Se define como la propiedad que exhibe el concreto de continuar deformándose durante largos períodos de tiempo bajo la acción de cargas permanentes o sostenidas. Una vez que la deformación inicial elástica tiene lugar, la deformación adicional que se produce bajo estas condiciones de carga recibe el nombre de fluencia, (conocido como creep en la lengua inglesa) deslizamiento, movimiento horizontal o deformación plástica. Si la carga permanece constante durante un período largo de tiempo, el acortamiento continuará durante un período de varios años, siendo la deformación final observada de dos a tres veces la deformación inicial. La fluencia está directamente relacionada con la duración y magnitud de la carga aplicada. Si el esfuerzo sostenido durante el período de aplicación de la carga permanece por debajo de 0,5 f´, la deformación es c directamente proporcional al esfuerzo. Por el contrario, para valores superiores a 0,5 f´, la deformación c plásticaaumentarápidamente. almanperez@gmail.com 26 Mar 2017
  • 227.
    5-34 VULNERABILIDAD SÍSMICA MATERIALES.COMPORTAMIENTO BÁSICO Resulta importante señalar que la aplicación sostenida de cargas durante largos períodos de tiempo no solamentecausafluenciaenelconcreto,sinotambiénreducelacapacidadresistentedelmismo. Lafluenciaodeformacióndelconcretobajocargassostenidasdependedevariosfactores: a) Un buen curado del concreto previo a la aplicación de las cargas reduce notablemente las deformacionesporfluencia. b) Engenerallafluenciadisminuyeamedidaqueaumentalaresistenciadelconcreto. c) La fluencia aumenta con el aumento de la temperatura. Alcanza sus valores máximos para temperaturasdelconcretode65°a70°C. d) Lafluenciadisminuyeconelaumentodelahumedad. e) La presencia de acero de refuerzo en zonas del concreto sometidas a compresión reduce notablemente lafluenciadelconcreto. 5.10.5 Retracción Con el fin de producir una mezcla trabajable que permita durante el vaciado que el concreto fluya libremente entre las barras de refuerzo y llene todos los espacios y oquedades, de forma tal que la mezcla se compacte y no se produzcan espacios vacíos, debe adicionarse a la mezcla casi el doble de la cantidad de aguaqueenteoríaserequiereparahidratarelcemento. Una vez que el concreto ha sido curado y comienza a secarse, el exceso de agua que no ha reaccionado con el cemento empieza migrar desde el interior de la masa de concreto hacia la superficie. A medida que la humedadseevapora,elvolumendeconcretodisminuye. La pérdida de humedad del concreto varía en función de su distancia a la superficie. En efecto, el secado ocurre más rápidamente cerca de la superficie de los elementos estructurales, (vigas y losas) ya que la distancia que el agua tiene que recorrer para escapar es más corta. Por el contrario, este proceso de secado esmáslentoenelinteriordelelementoyaqueladistanciaarecorreresmayor. Se define como retracción el acortamiento por unidad de longitud, o lo que es lo mismo, la pérdida de volumen que sufre el concreto con el tiempo como consecuencia de la pérdida de agua, principalmente, en lasetapasinicialesdelfraguado. La magnitud de los esfuerzos por retracción depende fundamentalmente del contenido inicial de agua en lamezcladeconcretoydelahumedadrelativadelambiente.Silahumedadrelativaaumenta,laretracción del concreto disminuye. De hecho, si el concreto es expuesto a una humedad relativa del 100% o se sumerge en agua, el concreto aumentará su volumen ligeramente gracias a las condiciones ideales de hidratación. Ya que el proceso de secado ocurre más rápidamente en las superficies expuestas al exterior que en el interior de los elementos estructurales, los esfuerzos causados por la retracción son inicialmente mayores almanperez@gmail.com 26 Mar 2017
  • 228.
    VULNERABILIDAD SÍSMICA 5-35 MATERIALES.COMPORTAMIENTO BÁSICO cerca de la superficie que en el interior. En consecuencia, se desarrollan unas fuerzas internas que se equilibran entre sí: fuerzas a compresión en el interior, y fuerzas a tracción o tensión en el exterior. Adicionalmente, la retracción crea esfuerzos en los miembros en los que su movimiento está restringido en sus extremos, que se traduce en la creación de fisuras y grietas que aparecen en la superficie de los miembroscuandolosesfuerzosporretracciónsuperanlaresistenciaatraccióndelconcreto. La retracción debe controlarse ya que la creación de fisuras o grietas permite el paso de agua hacia el interior del miembro estructural, afea su apariencia, reduce la resistencia al corte y expone el acero de refuerzo a la atmósfera, propiciando la corrosión y el estallido del concreto en la superficie. En dos palabras,aumentanotablementelavulnerabilidaddelaestructura. Conelfindeminimizarelfisuramiento,elingenieroestructuraldebetomarlassiguientesprecauciones: a) Minimizarelcontenidodeagua. b) Utilizarenlamezclaagregadosnoporosos. c) Controlarexhaustivamenteelprocesodecurado. d) Limitareláreaolalongituddelosvaciados,vaciandolaslosaspreferiblementeporpañospequeños. e) Utilizar juntas de expansión para controlar la ubicación de las grietas, especialmente en losas o en paredesdeconcretoarmado. f) Adicionarrefuerzoparalimitarelanchodelasgrietas.Porejemplo,lautilizacióndemallasderefuerzo electrosoldadas en las losas reduce las grietas y las convierte en pequeñas fisuras, a veces imperceptiblesalavista. g) Utilizacióndeaditivosplastificantesreductoresdeagua,(entreun6aun12%). 5.10.6 FibrasdeRefuerzo La incorporación en cantidades volumétricas controladas (0,5 a 12% del volumen) de fibras en el concreto ha dado como resultado una mejora apreciable en sus características mecánicas. Las fibras comúnmente utilizadasestánhechasdeacero,aceroinoxidable,vidrio,asbesto,plásticoyvegetales. La presencia de estas fibras en el concreto, si bien no se traduce en un aumento de su resistencia, da como resultado un concreto con más tenacidad que exhibe mayor resistencia al fisuramiento y al impacto, reduciendoalmismotiemposufragilidad. Así como la resistencia del concreto se incrementa en la dirección de las barras de refuerzo, la presencia de fibrascolocadasenformaaleatoriaydispersaproveeresistenciaadicionalentodasdirecciones. Los esfuerzos a tracción inducidos en el concreto proyectado son transferidos a las fibras de acero gracias a la buena y duradera unión que se desarrolla entre ambos materiales. Ven su principal aplicación en la estabilizacióndetaludesrocososyenelrevestimientoprimariodetúnelesmineros. almanperez@gmail.com 26 Mar 2017
  • 229.
    5-36 VULNERABILIDAD SÍSMICA MATERIALES.COMPORTAMIENTO BÁSICO A pesar de las ventajas de su aplicación, los costos son usualmente bastante elevados, razones por las cuales su utilización se ha visto reducida a aplicaciones tales como pavimentos de autopistas y en entradas de garajes en viviendas en las que se sustituye las barras de acero de refuerzo por fibras de refuerzo. También se las utiliza como refuerzo adicional en tanques de concreto de almacenamiento de agua subterráneos en los que se temen filtraciones o contaminaciones de aguas servidas de los terrenos vecinos. Las fibras sintéticas se utilizan como refuerzo del concreto convencional y del concreto proyectado, incrementandolaresistenciaaflexiónylaductilidad.Estetipodefibrasustituyealafibradeacero. 5.11 CONCRETOREFORZADO El concreto tiene alta capacidad resistente a la compresión y muy baja resistencia a la tracción; de ahí que se combine el concreto con un refuerzo de acero para lograr un mejor desempeño del material resultante: el concreto armado. En esta combinación es el acero el encargado de proveer la resistencia a tensión de la que adolece el concreto. El refuerzo de acero también es capaz de resistir fuerzas a compresión en columnasyvigas. Con el fin de garantizar la adherencia entre el acero y el concreto, especialmente en zonas sísmicas, las barras de acero (llamadas en Venezuela cabillas) deben tener protuberancias o estrías en su superficie. Se las suele denominar barras estriadas o corrugadas. También existen barras lisas, no recomendables como refuerzoenelementosdeconcretoarmado. La designación de las barras de refuerzo corresponde al diámetro nominal, pudiendo ser expresada en octavosdepulgada(tabla5.4)oenmilímetros,(tabla5.5). La denominación de las barras o cabillas de refuerzo expresadas en el sistema de unidades métrico MKS se lasconoceenlanomenclaturainglesacomobarrasblandas(softmetricbars). Para su identificación, las barras de refuerzo se distinguen mediante corrugaciones en su superficie ejecutadas en planta normalmente de acuerdo con las especificaciones de la ASTM A616-76. Con la excepción del alambre que se utiliza en el refuerzo en espiral en columnas, únicamente las barras corrugadas y los alambres corrugados o mallas de alambre hechos de alambres lisos o corrugados, pueden utilizarseenelconcretoreforzado. 5.11.1 VentajasdelConcretoReforzado El concreto reforzado también llamado concreto armado es quizás el material de construcción más utilizado.Estápresenteencasicualquiertipodeobracivil:viaductos,edificios,túnelescanalesdedrenaje, muros de sostenimiento, chimeneas, silos, muelles, etc., por citar algunos, (las figuras 5.39 y 5.40 representan2deestosejemplos). almanperez@gmail.com 26 Mar 2017
  • 230.
    VULNERABILIDAD SÍSMICA 5-37 MATERIALES.COMPORTAMIENTO BÁSICO Tabla 5.4 Designación de cabillas en pulgadas (COVENIN 316) Barra No. 3 4 5 6 7 8 11 14 18 Ø (pulg) Diámetro (mm) Peso unit. (kgf/m) Área 2 (cm ) d 2 e : f 1 1d 9,53 12,70 15,88 19,05 22,22 25,40 35,81 43,00 57,33 0,71 1,27 1,98 2,85 3,88 5,07 10,07 14,52 25,81 0,557 0,997 1,554 2,237 3,045 3,979 7,904 11,40 20,26 Tabla 5.5 Designación de cabillas en milímetros (COVENIN 316) Barra No. 10M 12M 14M 16M 20M 25M 32M 36M 40M Diámetro (mm) Peso unit. (kgf/m) Área 2 (cm ) 10,00 12,00 14,00 16,00 20,00 25,00 32,00 36,00 40,00 0,785 1,130 1,539 2,011 3,140 4,910 8,040 10,180 12,570 0,616 0,887 1,208 1,578 2,465 3,854 6,311 7,990 9,866 Entre las numerosas ventajas que ofrece el concreto armado como material de construcción cabe destacar lassiguientes: a) Poseeunaenormecapacidadresistentealacompresión. b) Ofreceunaexcelentecapacidadresistentealasaccionesdelfuegoydelagua. c) Sumantenimientoesrelativamentebajo. d) Gran rigidez. Esto trae como consecuencia una reducción notable de los desplazamientos de la edificaciónbajolaaccióndecargaslaterales. e) No presenta una reducción de su resistencia con el pasar de los años, aumentando, bajo condiciones apropiadas,lavidaútildelaedificación. f) Es quizás el único material económico disponible para la construcción de zapatas de fundación, losas corridas,muroscolados,murosatirantados,pilotes,vigasderiostraetc. g) Noserequieredeunamanodeobraaltamenteespecializada. almanperez@gmail.com 26 Mar 2017
  • 231.
    5-38 VULNERABILIDAD SÍSMICA MATERIALES.COMPORTAMIENTO BÁSICO Figura 5.39 Estación Caracas durante su construcción. Sistema Ferroviario Ezequiel Zamora. (Foto J.L. Alonso). Figura 5.40 Viaducto del Sistema Ferroviario Ezequiel Zamora. (Foto J.L. Alonso). h) Es también un material muy apropiado para la construcción de tanques subterráneos, piscinas, silos dealmacenamiento,etc. i) Los materiales necesarios para la fabricación del concreto suelen estar normalmente disponibles en la cercaníadelasobras. j) Ya que el concreto durante el proceso del vaciado es un material pastoso y fluido permite adoptar infinidaddeformasdependiendodelageometríadelosencofradosomoldes.Lafigura5.41porejemplo, muestraelprocesodecolocacióndevigasprefabricadaspretensadasdeconcretoarmadoenformadeT. almanperez@gmail.com 26 Mar 2017
  • 232.
    VULNERABILIDAD SÍSMICA 5-39 MATERIALES.COMPORTAMIENTO BÁSICO Figura 5.41 Montaje de vigas de concreto pretensado. (Foto J.L. Alonso). 5.11.2 DesventajasdelConcretoReforzado No existe un material perfecto para la construcción, y lamentablemente el concreto armado no es la excepción.Entrelasdesventajasmássignificativassedistinguenlassiguientes: a) Elconcretotienemuypocacapacidadresistentealatracción. b) En ambientes expuestos al ataque de la corrosión, éste puede ser un problema capital si no se adoptan los recubrimientos normativos necesarios, pudiendo convertirse en un verdadero cáncer de la edificaciónsinoestomadaencuentaseriamente. c) El costo de los encofrados es en algunos casos prohibitivo, especialmente los encofrados de madera en losqueelnúmerodeusosesmuypequeño(quizás5usoscomomáximo). d) La utilización de encofrados metálicos es también muy costosa y solo se justifica cuando la edificación está formada por elementos repetitivos de igual dimensión, o cuando por ejemplo el número de apartamentos en una edificación tipo túnel es grande. En general, el costo de los encofrados representa un 50% del costo total de la estructura de concreto. De allí que una manera de reducir costosestribaenlautilizaciónracionaldelosencofrados. e) Otro aspecto negativo radica en el hecho de que los encofrados no pueden reutilizarse hasta que el concretoenellosvaciadohallaalcanzadoladurezasuficiente. f) Ya que el peso específico del concreto es muy grande, el peso de los elementos estructurales que componen la edificación también es considerable. Además, esta condición es muy desfavorable en el casodelosenormesesfuerzosaflexiónqueseproducenporelpesopropioenvigasdegrandesluces. almanperez@gmail.com 26 Mar 2017
  • 233.
    5-40 VULNERABILIDAD SÍSMICA MATERIALES.COMPORTAMIENTO BÁSICO g) En el caso de estructuras altas de concreto armado, el tamaño de las columnas al nivel de los estacionamientos de los sótanos o de los pisos inferiores dificulta el paso de los vehículos y/o disminuye el número de puestos de automóviles, lo cuál a veces hace poco atractivo, desde el punto de vistadelpromotor,laconstruccióndegrandestorresdeconcretoarmado. h) El proceso del curado del concreto no es siempre bien controlado, y algunas veces no se lleva a cabo, trayendocomoconsecuenciaundeterioroenlaresistenciadelconcreto. i) La construcción de estructuras de concreto armado requiere de un control exhaustivo de la mezcla. Estoimplicalatomadeungrannúmerodecilindrosoprobetasysuensayorespectivo. A pesar de todas estas desventajas, el concreto armado sigue siendo uno de los materiales de construcción universalmente más utilizado. Por ejemplo, la figura 5.42a muestra la estructura de un edificio de concretoarmadoensuetapaconstructiva.Lafigura5.42bmuestralaedificacióntotalmenteconstruida. (a): Edifico en etapa constructiva. (b): Edificio totalmente terminado. Figura 5.42 Edificio Caracas Hotel Palace. Caracas (Fotos J.L. Alonso). almanperez@gmail.com 26 Mar 2017
  • 234.
    VULNERABILIDAD SÍSMICA 5-41 MATERIALES.COMPORTAMIENTO BÁSICO 5.12 HIPÓTESISBÁSICASDELCONCRETOREFORZADO Elcomportamientodelasestructurasdeconcretoarmadosebasaenlassiguienteshipótesis: 1. Las solicitaciones internas desarrolladas en cualquier sección de un elemento (fuerzas de corte, fuerzas axiales y momentos flectores) como consecuencia de someter a la estructura a la acción de las cargasexternasestánsiempreenequilibrio. 2. En miembros sometidos únicamente a compresión se considera que la deformación unitaria del concreto es siempre igual a la deformación unitaria correspondiente al acero de refuerzo circundante. Es decir, debe siempre cumplirse que e =e . Esto ocurre gracias a la adherencia entre los dos c s materiales. Se considerará además que no ocurre deslizamiento entre el acero de refuerzo y el concreto. 3. En miembros sometidos a flexión, las secciones transversales planas antes de la aplicación de las cargas permanecen planas aún y cuando el elemento cargado se deforme. De ahí que los esfuerzos varíenlinealmenteapartirdelejeneutro. Paraefectosdeldiseñosesupondráqueelconcretonoresisteesfuerzosatracción. 4. Se supondrá para el concreto el diagrama idealizado esfuerzo-deformación mostrado en la figura 5.43 propuesto originalmente por Hognestad y ligeramente modificado en el ACI 318-05. Este diagrama está basado en ensayos experimentales que demuestran que la resistencia a compresión última confiabledelconcretoesiguala0,85f´. c Rango elástico 0.15 c f' Ec u e c e » 0.0006 0 0.001 0.003 0.002 c e c c ' f » 0.5 f' c f 17,18 Figura 5.43 Diagrama esfuerzo-deformación del concreto utilizado en el diseño. almanperez@gmail.com 26 Mar 2017
  • 235.
    5-42 VULNERABILIDAD SÍSMICA MATERIALES.COMPORTAMIENTO BÁSICO 5.13 COMPORTAMIENTOAXIALDECOLUMNAS En la práctica no existen columnas cargadas con una carga axial pura. Sin embargo, su discusión permite ilustrar en forma simple las distintas fases del comportamiento del concreto y del acero bajo diversos 19 escenariosdeesfuerzoydeformación . La figura 5.44 muestra dos columnas típicas de concreto reforzado. Una es una columna cuadrada con 4 barras de refuerzo longitudinal confinadas mediante ligaduras dispuestas a separación constante. La otra, es una columna de sección circular armada con 8 barras de refuerzo longitudinal confinadas medianteunaespiral. longitudinales longitudinales y espiral y ligaduras Barras Barras Cuando una columna de concreto armado se somete a una carga axial P una porción de la misma es resistida por el concreto y el resto es absorbida por el acero. Llamando Pc a la carga axial resistida por el concreto y P a la carga s resistidaporelacero,setieneque: (5-8) Expresando las cargas P y P en función de los esfuerzos a c s compresión respectivos, la expresión (5-8) toma la forma generalsiguiente: (5-9) donde A es el área de concreto de la sección, A es el área c s del acero de refuerzo, f el esfuerzo a compresión del c concretoyf elesfuerzoacompresióndelacero. s Dependiendo de la magnitud de la carga P pueden distinguirse tres escenarios: comportamiento elástico del concreto,comportamientoinelásticoyresistenciaúltima. Figura 5.44 Columnas típicas de concreto 19 armado, (Adaptado de Nilson ). La figura 5.45 muestra los diagramas esfuerzo-deformación del acero y del concreto seleccionados para esta breve discusión, en los que por comodidad se han dibujado los gráficos utilizando la misma escala horizontalparalasdeformacionesunitariasdelaceroydelconcreto(hipótesisNo.2),perosehanutilizado 2 dosescalasdistintasverticalesparaindicarlosesfuerzosenambosmateriales,expresadosenkgf/cm . EndichafiguraseidentificanlosescenariosconlosnúmerosromanosI,IIyIIIrespectivamente. EscenarioI:Comportamientoelástico Este escenario ocurre cuando una columna, cuyas dimensiones y área de acero se conocen, es sometida a almanperez@gmail.com 26 Mar 2017
  • 236.
    Concreto Acero III 2 c f =400 kgf/cm ' I III II II c f ' 0,85 0.000350.0013 0.001 0 0.003 0.002 e Rango elástico (concreto) 0 300 100 200 600 500 400 356 127 2730 0.00 2100 700 1400 2800 3500 4200 762 0 s f fc 2 Esfuerzos (kgf/cm ) e » 0.0006 c VULNERABILIDAD SÍSMICA 5-43 MATERIALES. COMPORTAMIENTO BÁSICO cargas axiales de servicio. Normalmente bajo estas condiciones los esfuerzos a compresión tanto en el concreto como en el acero permanecen en el rango elástico. En este caso la deformación unitaria del concreto,ydelacero,vienendadasporlassiguientesrelaciones: (5-10) Ya que de acuerdo a la hipótesis No. 2 las deformaciones unitarias del concreto y del acero son iguales, igualandolasecuacionesanterioresseobtieneque: (5-11) Enestaecuación n eslarelaciónmodular. Figura 5.45 Curvas esfuerzo-deformación del concreto y del acero, utilizados en el ejemplo. almanperez@gmail.com 26 Mar 2017
  • 237.
    5-44 VULNERABILIDAD SÍSMICA MATERIALES.COMPORTAMIENTO BÁSICO Sustituyendo el valor de f dado en la ecuación (5-11) en la ecuación general (5-9), y observando además c que el área de concreto puede expresarse en función del área total gruesa de la sección A , se obtiene g finalmente: (5-12) Es importante recalcar que esta expresión es válida únicamente en el rango de esfuerzos en el que el comportamiento del concreto es elástico. La zona sombreada en la figura 5.45 indica aproximadamente el rango de esfuerzos en el que el concreto se comporta elásticamente, es decir, hasta un valor del esfuerzo aproximadamenteiguala0,4 f´. c EscenarioII:Comportamientoinelásticodelconcreto Para valores de la deformación unitaria del concreto superiores a 0,0005 ó 0,0006 el comportamiento del concretodejadeserlineal.Esdecir,yanoesválidaenelconcretolarelación e =f /E c c c. En este caso, la deformación unitaria del concreto así como también los esfuerzos correspondientes f y f c s deben obtenerse directamente a partir de las curvas esfuerzo-deformación de los materiales, similares a las mostradas en la figura 5.45. En este escenario, la carga axial resistente de la columna se encuentra aplicandodirectamentelaecuacióngeneral(5-9). Figura 5.46 Falla de columna, (Foto J.L. Alonso). EscenarioIII:Resistenciaúltima El caso más importante desde el punto de vista del diseño sismorresistente es aquél que ocurre cuando el concreto alcanza sumáximacapacidad resistente y elacero alcanza su resistencia cedente. El concreto falla por aplastamiento para deformaciones unitarias de 0,003 mientras que el acero alcanza su resistencia última para valores de deformación unitariamuysuperioresa0,003delordende0,08. Recordando que las deformaciones unitarias de ambos materiales es siempre la misma para miembros sometidos a compresión axial pura, se puede calcular la carga axial a partir de la cual el acero empieza a fluir sustituyendo en la ecuacióngeneral(5-9) f por 0,85 f´ y f por f .Esdecir, c c s y (5-13) En la ecuación (5-13), P representa la carga última n resistentenominaldelacolumna. La figura 5.46 muestra una columna del Liceo Raimundo ical almanperez@gmail.com 26 Mar 2017
  • 238.
    VULNERABILIDAD SÍSMICA 5-45 MATERIALES.COMPORTAMIENTO BÁSICO 20 Martínez Centeno que falló, básicamente a compresión axial durante el terremoto de cariaco de 1997 . Obsérvese el estallido del núcleo de concreto y la curvatura en la dirección vertical de las barras de refuerzo,producidasenparteporlafaltadeconfinamientoprovistoporlasligaduras. 5.13.1 Ejemplo Una columna de concreto armado cuyas curvas esfuerzo-deformación son las mostradas en la figura 5.45 tiene una sección de 30x40cm y está reforzada con 8 barras No. 25M. El esfuerzo cedente del acero es 4.200 2 3 kgf/cm yelpesounitariodelconcretow =2.500kgf/m .Sepide: c a) Calcular la magnitud de la carga axial necesaria para producir en el concreto un esfuerzo a compresión 2 iguala127kgf/cm . b) Calcularlamagnituddelacarganecesariaparaproducirenlacolumna unacortamientounitarioigual a0,0013. c) Calcularlacargaúltimanominalresistente P delacolumna. n d) Calcularladeformaciónunitariacedentedelacero. e) Calcularlafuerzaaxialresistenterequerida P (demanda). u Solución: 2 a) De la figura 5.45 se desprende que para un esfuerzo en el concreto f =127kgf/cm la deformación c unitaria de la columna es igual a 0,00035. Ya que la deformación así obtenida es menor que 0,0006 se concluyequeelconcretoenesteescenariodecargasecomportaelásticamente. La carga actuante P puede entonces calcularse directamente a partir de la ecuación (5-12). En efecto, enlacolumnadelejemplosetieneque: Área de acero: (tabla 5.5) Áreagruesadelasección: Resistencia: (directamente del gráfico) Módulodeelasticidad: Módulodeelasticidad: Relaciónmodular: Sustituyendoestosvaloresenlaecuación(5-12)seobtieneentoncesquelacargaaxialPactuantetiene porvalor: almanperez@gmail.com 26 Mar 2017
  • 239.
    5-46 VULNERABILIDAD SÍSMICA MATERIALES.COMPORTAMIENTO BÁSICO 2 El esfuerzo en el acero f se obtiene de la ecuación (5-11), y tiene por valor f =n x f = 762 kgf/cm . s s c Alternativamente,elvalordelesfuerzo f puedeobtenersedirectamenteapartirdelacurvaesfuerzo- s deformacióndelaceromostradaenlafigura5.45. b) De la curva esfuerzo-deformación del concreto mostrada en la figura 5.45 se observa que cuando la columna experimenta un acortamiento unitario de 0,0013 el concreto ya no se encuentra en el rango 2 elástico (0,0013>0,0006). El esfuerzo en el concreto correspondiente es f = 356 kgf/cm tomado c directamentedelgráfico. Para esa misma deformación unitaria se obtiene que el esfuerzo en el acero (aún en el rango elástico) tieneporvalor: Sustituyendo estos valores en la ecuación general (5-9) se obtiene que la carga axial P necesaria para producirelacortamientoe =0,0013tieneporvalor: c c) Lacargaúltimanominalresistente P vienedadaporlaecuación(5-13),ytieneporvalor n 2 La resistencia máxima del concreto f´ es igual a 400 kgf/cm y fue tomada directamente de la curva c esfuerzo-deformacióndelconcreto. d) Ladeformaciónunitariacedente e secalculamediantelarelación: y Obsérvesequesehadespreciadolapequeñacurvaturaexistenteantesdelafluenciadelacero.Esdecir, sehasupuestouncomportamientodelaceroelástico,perfectamenteplástico(véaselafigura5.10c). e) La fuerza axial resistente requerida, P , o lo que es lo mismo la demanda requerida se obtiene a partir u delasiguienterelación;(ecuación4-3c,Capítulo4dellibro): Reemplazando en esta ecuación el valor de P y recordando que en la Norma Venezolana COVENIN n 16 1753:2003 el factor de minoración f es igual a 0,65 para columnas de concreto armado con ligaduras cerradas,seobtienefinalmenteque: » almanperez@gmail.com 26 Mar 2017
  • 240.
    VULNERABILIDAD SÍSMICA 5-47 MATERIALES.COMPORTAMIENTO BÁSICO Esdecir,lacolumnadebesercapazderesistirunacargaaxialdealmenos363,75toneladas. 18 ElACI2008(sección10.3.5) recomiendaunfactordeminoracióniguala0,65. 5.14 MODOSDEFALLADEVIGASSOMETIDASAFLEXIÓN En una viga cargada se pueden distinguir tres modos de falla a flexión. Cada modo de falla tendrá lugar dependiendodelporcentajedeaceroubicadoenlazonadelavigasometidaatensión.Deestostresmodos defalla,dossondeltipofrágil,mientrasqueunoesdúctil. Ya que el objetivo básico del ingeniero estructural es diseñar vigas que exhiban un comportamiento dúctil que dispongan de alta capacidad de disipación de energía, las vigas deben ser diseñadas de forma tal que sufallaseadúctil. 5.14.1 MododeFalla1:VigaSobrereforzada Ocurre cuando la viga está sobrereforzada, es decir, cuando el área de acero a tensión es excesiva. En este caso, cuando la viga se carga hasta producirse la falla, ésta se inicia por aplastamiento del concreto en la zona de compresión que produce su desintegración en forma repentina y frágil. Esto se produce mucho antesdequelosesfuerzosenelaceroatensiónalcancensuesfuerzocedente. La figura 5.47 muestra una viga sobrereforzada sometida a una carga que aumenta paulatinamente su valor hasta que se produce la falla en la viga. En este instante, la carga de falla P , produce el diagrama de u momentos M indicadoenlafigura5.47a. u La figura 5.47b muestra las distribuciones de deformaciones y esfuerzos generados en una sección AA ubicada en el punto medio de la viga, en donde se observa que la posición del eje neutro EN está muy próximaalbaricentrodelasbarrasdeaceroatensión,deáreaA . S La figura 5.47c muestra los diagramas esfuerzo-deformación denotando con círculos los esfuerzos en el aceroyenelconcretoenelmomentodeproducirselafalla. 5.14.2 MododeFalla2:VigaSubreforzada 18 Con el fin de evitar la falla frágil que se origina en vigas sobrereforzadas a tensión, el código ACI estableceunlímitealamáximacantidaddeaceroquedebecolocarseenlaviga. Al limitar el porcentaje de acero a tensión, o lo que es lo mismo la cuantía de acero, r, se logra que el eje almanperez@gmail.com 26 Mar 2017
  • 241.
    5-48 VULNERABILIDAD SÍSMICA MATERIALES.COMPORTAMIENTO BÁSICO E.N. Compresión (b) d b e = 0.003 c f = E e s s s e <e s y As Aplastamiento u A u A A (a) M P fs fy Fs fc fc (c) Deformación Acero Concreto falla 0 0 es 0.003 ey 21 Figura 5.47 Falla a Flexión en una viga sobrereforzada . neutro suba de posición hacia la zona comprimida de la viga, dando como resultado un incremento en el esfuerzo de acero a tensión más rápido que el incremento producido en el esfuerzo a compresión del concreto. Esto significa que la viga fallará en forma dúctil al ceder el acero antes de que el concreto empieceaaplastarse. La figura 5.48 muestra una comparación del comportamiento de una viga sobreforzada (a) con una viga subrereforzada (b), ambas de iguales dimensiones. La figura 5.48c muestra el diagrama carga- desplazamientoresultante. La figura 5.49 muestra el efecto que una carga, P, que se incrementa paulatinamente, ejerce en las deformaciones unitarias del concreto y del acero y en los esfuerzos correspondientes de una viga subreforzada,esdecir,conpocoaceroatensión. La figura 5.49a muestra la viga simplemente apoyada y el diagrama de momentos que se produce bajo la accióndeunacargaPaplicadaenelpuntomediodelaviga. almanperez@gmail.com 26 Mar 2017
  • 242.
    VULNERABILIDAD SÍSMICA 5-49 MATERIALES.COMPORTAMIENTO BÁSICO d d 1 2 0 Subreforzada Sobrereforzada Deformación Rotura repentina Carga Rotura (c) 2 u (b) Viga subreforzada P d u 1 (a) Viga sobrereforzada P d Figura 5.48 Comparación del comportamiento de una viga subreforzada con una viga sobrereforzada 21 (Adaptado de Leet ). Los gráficos de las figuras 5.49b y 5.49c muestran la sección de la viga y las distribuciones de las deformaciones y de los esfuerzos correspondientes que se producen en el concreto y en el acero al incrementarpaulatinamentelacargaactuante. La figura 5.49d muestra los diagramas esfuerzo-deformación asociados a los casos de carga 1, 2 y 3. Los círculosdenotanlosesfuerzoscorrespondientesgeneradosenelconcretoyenelacero. De todo lo anterior se desprende que el aumento de la carga P produce un incremento en el esfuerzo del concreto en las fibras más alejadas del eje neutro haciendo que el concreto incursione en el rango no- lineal. Sin embargo, este aumento de esfuerzo en el concreto no produce ningún aumento en el esfuerzo f del acero ya que éste fluye (e >e ) en línea recta bajo un esfuerzo cedente constante. Por lo tanto, la s y y f A fuerzadetensiónenelaceroT= permanececonstanteenesterango. y s Ya que en todo momento debe cumplirse que C=T, siendo C=ab 0,85 f´ (bloque rectangular equiva- , c 22 lente ) la única forma posible para que esto ocurra a medida que aumenta el esfuerzo a compresión en el concreto es que suba el eje neutro. En otras palabras, la distancia c debe disminuir y por tanto disminuir la altura a delbloquerectangulardecompresiónequivalente. almanperez@gmail.com 26 Mar 2017
  • 243.
    5-50 VULNERABILIDAD SÍSMICA MATERIALES.COMPORTAMIENTO BÁSICO y e e e s s1 1 2 3 2 1 y s1 3 s3 f Deformación Concreto Acero f f 0 (d) 0.003 (a) P M= PL 4 s inicial E.N. E.N. final (b) A d b c1 c3 c2 e e = 0.003 e y s1 s3 y s2 y e > e e < e e =e a c E.N. inicial E.N. final C ( -a 2 d / ) s A (c) s s1 y s s1 s3 y y s2 s y y f A (f < f ) f A (f = f ) T = f A (f = f ) ' c 0.85 f c1 c2 f f 21 Figura 5.49 Proceso de falla de una viga subreforzada, (Adaptado de leet ). almanperez@gmail.com 26 Mar 2017
  • 244.
    En el sistemaSI, b debe tomarse igual a 0,85 para resistencias del concreto ≤ 30MPa inclusive. Para 1 resistenciasmayoresa30MPa, sepuededeterminarconlasiguienteexpresión: (5-14) Finalmente, la falla total tiene lugar cuando el concreto alcanza una deformación unitaria igual a 0,003 en lafibrasuperiordelasección.Enesteinstanteelconcretoenlavigaestallayseproducesucolapso. La figura 5.50 muestra el comportamiento dúctil de una viga subreforzada de un edificio de oficinas durante el terremoto de Managua de 1972. En ella se aprecia la tremenda deformación que experimentó la vigaduranteesesismo. Este comportamiento dúctil de la viga impidió el colapso total de la losa nervada que estaba simplemente apoyadasobrelavigaensutramointermedio. Obsérvese además que la viga del fondo no sufrió daños de importancia por haber sido impedido su movimientoporunapareddivisoriaquelesirviódeapoyo. b1 donde: VULNERABILIDAD SÍSMICA 5-51 MATERIALES. COMPORTAMIENTO BÁSICO Figura 5.50 Falla dúctil de una viga subreforzada. Terremoto de Managua de 1972. (Foto, J:L: Alonso). almanperez@gmail.com 26 Mar 2017
  • 245.
    5.14.3 AceroMínimo.ControldeFallaFrágil. En lamayoría de las vigas el momento de agrietamiento es considerablemente menor que el momento máximo producido bajo la acción de cargas de servicio. Su valor oscila entre un 10 a un 15% del momento nominalresistentedelaviga. (5-15) Al producirse las grietas, el esfuerzo en el acero de refuerzo a tensión se incrementa porque disminuye la seccióndelconcretoacompresión)yportantoelacerodebeahoraadicionalmenteabsorberlatensiónque anteseraabsorbidaporelconcretonofisurado. En ocasiones, las dimensiones de las vigas son mucho más grandes que las realmente necesarias para resistir los esfuerzos a flexión. Esto se traduce en una altura útil d de la viga muy grande, pudiendo sucederqueeldiseñadorpienseerróneamentequenoesnecesariodotaralavigaconmuchaáreadeacero a tensión. Cuando esto sucede, el momento resistente nominal resultante puede ser menor que el momentodeagrietamientodelasección. Si por alguna eventualidad el momento de agrietamiento de la viga llega a incrementarse, digamos por la presencia de una carga accidental no prevista originalmente (acopio de materiales, cambio de uso de la edificación,etc.),lavigafallaráabruptamenteporroturadelaceroatensión,produciéndoseunafallafrágil. Elmomentodeagrietamientoenunasecciónrectangularvienedadoporlaexpresión: (5-16) donde h eslaaltura,b eselanchodelalmadelaviga,y f eselesfuerzomáximoatraccióndelconcreto. w r Con el fin de evitar que se produzca una falla frágil por falta de acero a tensión, las normas establecen 16,18 cuantías mínimas de acero a tensión . Así, en el Capítulo 10 (sección 10.3.1.1) de la Norma COVENIN 16 1753:2003 se establece que en cualquier sección rectangular de un miembro a flexión, el área As suministradacumplirálossiguientesrequerimientos: para (5-17) Para (5-18) Se estipula además que para miembros de sección T con alas a tracción, el área mínima de acero será obtenida sustituyendo en la ecuación (5-18), el valor b por el menor de los siguientes valores: a)b , b) la w w anchuradelala. 5-52 VULNERABILIDAD SÍSMICA MATERIALES. COMPORTAMIENTO BÁSICO almanperez@gmail.com 26 Mar 2017
  • 246.
    5.14.4 MododeFallaBalanceada Con elfin de garantizar un comportamiento dúctil y un control adecuado de falla en miembros sometidos a flexión, los códigos permiten únicamente el diseño de vigas subreforzadas. Esto es particularmente un requisitoimprescindibleenregionessísmicamenteactivas. 16 La ductilidad se define como la capacidad que poseen los componentes de un sistema estructural de hacerincursionesalternanteseneldominioinelástico,sinpérdidaapreciabledesucapacidadresistente. La ductilidad depende básicamente de la magnitud del máximo esfuerzo alcanzado en el concreto en el instante en el que el acero a tensión alcanza su esfuerzo cedente. Así, si el esfuerzo en el concreto de una viga subreforzada es pequeño en el instante en el que el acero a tensión empieza a ceder, la viga podrá entonces experimentar una deformación a flexión apreciable antes de que el concreto alcance el esfuerzo derotura. Esto trae como consecuencia que el eje neutro suba hacia la zona a compresión y por tanto el esfuerzo a compresión en el concreto aumente más lentamente, mientras que el esfuerzo a tensión en el acero lo hacemásrápidamente,garantizandodeestamanerauncomportamientodúctildelaviga. Lacuantíadelaceroatensióndeunavigarectangularsedefinemediantelarelaciónsiguiente: (5-19) esta ecuación r representa el área de acero a tensión por unidad de área de concreto. Un valor elevado de r esseñaldequelavigaestámuyreforzada. A medida que la cuantía de acero en una viga subreforzada aumenta, el eje neutro se desplaza hacia el centroide de las barras de acero a tensión (hacia abajo en nuestra discusión), alejándose de la zona de máximacompresióndelconcretoyaumentandoporendeelesfuerzoacompresióndelconcreto. Puede llegar un momento tal en el que el área de acero a tensión suministrada a la viga sea tal que propicie que el concreto alcance el esfuerzo máximo 0,003 en el mismo instante en el que la deformación del acero alcanza su deformación cedente e . En ese instante, se destruye la capacidad resistente del concreto y y estalla súbitamente en forma frágil. En otras palabras, bajo este escenario desaparece la ductilidad. Este tipodefallaseconocecomofallabalanceada. A Denotando el área de acero a tensión existente al producirse la falla balanceada por , y sustituyendo s b dichaáreaenlaecuación(5-19)seobtienelacuantíadeacerobalanceada. (5-20) VULNERABILIDAD SÍSMICA 5-53 MATERIALES. COMPORTAMIENTO BÁSICO almanperez@gmail.com 26 Mar 2017
  • 247.
    Puedefácilmentedemostrarseque(SistemaMKS): (5-21) En la ecuación(5-21), = a /c siendo a la profundidad del bloque equivalente a compresión cuando 1 b b b ocurrelafallabalanceada,yc laprofundidaddelejeneutrocorrespondiente. b Con el fin de garantizar que el concreto en vigas sometidas a flexión falle de una manera dúctil, el código 18 8 ACI 318-0 especifica que en cualquier sección de la viga, el acero de refuerzo asociado al momento flector positivo (tramo) o negativo (apoyo) no exceda nunca el valor r=0,025 para aceros con resistencia 2 fy=4.200kgf/cm , : esdecir (5-22) 5.15 BIBLIOGRAFÍASELECCIONADA 5.15.1 BibliografíaRecomendada Jiménez, P., García, A., y Morán, F., (1994), Hormigón Armado, 13a Edición, Editorial Gustavo Gili, S.A., Barcelona,España. Tamboli, Akbar R., (1999), Handbook of Structural Steel Connection Design and Details, MgGraw-Hill, P.E. FASCEEditor. Arnal, E. y Gutiérrez, A., (2002), Edificaciones Sismorresistentes de Concreto Armado, Editado por Siderúrgica delTurbio,S.A.,SIDETUR,RepúblicaBolivarianadeVenezuela. Malley, J., Yu, Qi-Song and Moore, K., (2004), Seismic Design of Steel Moment Frames, Earthquake Engineering From Engineering Seismology to Performance-Based Engineering, Chapter 15, Edited by YousefBozorgniaandVitelmoV.Bertero,ICC. González Cuevas, O.M. y Robles F. (2005), Aspectos Fundamentales del Concreto Reforzado, Cuarta Edición, Limusa,NoriegaEditores. Vandewalle,M.I.,(2005),TunnelingisanArt,Dramix,SteelFibresforConcreteReinforcement,BEKAERT. 5.15.2 BibliografíaConsultada 1 PopovE.P.,(1968),EngineeringMechanicsofSolids,PrenticeHall,EnglewoodCliffs,NJ.USA.  5-54 VULNERABILIDAD SÍSMICA MATERIALES. COMPORTAMIENTO BÁSICO almanperez@gmail.com 26 Mar 2017
  • 248.
    2 García, L. E.and Sozen, M.A., (2004) Earthquake Resistant Design of Reinforced Concrete Buildings, Earthquake From Engineering Seismology to Performance- Based Engineering. Edited by Yousef BozorgniaandVitelmoV:Bertero,ICC,CRSPress,pages14-1to14-85. 3 Wakabayashi,M.,(1986),DesignofEarthquakeResistantBuildings,McGraw-HillBookCompany. 4 Garcimartín, M.A., (1998), EdificaciónAgroindustrial:EstructurasMetálicas, 2da. Edición, Ediciones Mundi- Prensa,Madrid. 5 SIDETUR, Siderúrgica del Turbio S.A., (2002-2004), Manual de Estructuras de Acero. Cuadernos de Perfiles I, L yU,RepúblicaBolivarianadeVenezuela. 6 American Institute of Steel Construction, AICS, (1989b), Specifications for Structural Steel Buildings: AllowableStressDesignandPlasticDesign. 7 American Institute of Steel Construction, AICS, (1999a) Load and Resistance Factor Design, (LRFD) Specification,3rdEditionAISC,Chicago,IL. 8 SIDOR, (1990),ManualdeProyectos.EstructurasdeAcero, Tomo II, Tercera Edición, República Bolivariana de Venezuela. 9 PERFILES PROPERCA, Maploca, (1997), Manual de Estructuras de Acero. Tomo 1, Primera Edición, República BolivarianadeVenezuela. 10 PopovE.P.andStephen,R.M.,(1972),CyclicLoadingofFull-SizeSteelConnections,BulletinNo.21,American IronandSteelInstitute,Washington.DC. 11 Earthquake Engineering Research Institute, EERI, (1994), TheEERINorthridgeEarthquakeofJanuary,1994, Collection,(SlideSet). 12 Bertero, V.V., Anderson J.C. and Krawinkler, H., (1994), Performance of Steel Building Structures During the NorthridgeEarthquake,U.C.Berkeley,EERCReport94-09,Berkeley,CA. 13 Federal Emergency Management Agency (2000j), State of the Art Report on Past Performance of Steel- Moment Frame Buildings in Earthquakes, FEMA 355E, D. Bonowitz and R. Evans, (Team Leader), FEMA, Washington,DC. 14 Porrero J., Ramos C., Grases J. y Velazco G., (2004), Manual del Concreto Estructural, Siderúrgica del Turbio S.A.,SIDETUR,Caracas. 15 Norma Venezolana COVENIN 338, (2002), Concreto. Método Para la Elaboración, Curado y Ensayo a CompresióndeCilindrosdeConcreto,(ASTMC31,C39yC192). 16 Norma Venezolana FONDONORMA 1753:2006 (2006), Proyecto y Construcción de Obras en Concreto Estructural,(1raRevisión). VULNERABILIDAD SÍSMICA 5-55 MATERIALES. COMPORTAMIENTO BÁSICO almanperez@gmail.com 26 Mar 2017
  • 249.
    17 Hognestad, E., (1952),Ineslestic Behavior in Test of Eccentrically Loaded Short Reinforced Concrete Columns, JournaloftheAmericanConcreteInst. 18 ACI 318 (200 ), Requisitos de Reglamento Para Concreto Estructural y Comentario, (Versión en español y en sistema métrico). Es un Estándar del ACI Producido por el Comité 318. American Concrete Institute, FarmingtonHills,Michigan. 19 Nilson A.,H., (1999), Diseño de Estructuras de Concreto, Duodécima Edición, McGraw-Hill Interamericana, S.A.Colombia. 20 Alonso J.,L. y Bermúdez M., (1999), El terremoto de Cariaco, Revista 370 de la Fundación Juan José AguerreveredelColegiodeIngenierosdeVenezuela,Caracas. 21 Leet,K.,(1982),ReinforcedConcreteDesign,McGraw-HillBookCompany. 22 Whitney,C.S.,(1942),PlasticTheoryofReinforcedTransactionsoftheASCA,Vol107,pp251-326. , 8 5-56 VULNERABILIDAD SÍSMICA MATERIALES. COMPORTAMIENTO BÁSICO almanperez@gmail.com 26 Mar 2017
  • 250.
    Consideraciones Estructurales para el Diseño Sismorresistente 6.1 Introducción 6.2 Incertidumbreen el Desempeño Estructural 6.3 Sistemas Estructurales 6.4 Rigidez Relativa 6.5 Factor Costo por Metro Cuadrado 6.6 Configuración del Edificio 6.7 Torsión 6.8 Irregularidad Torsional 6.9 Torsión Accidental 6.10 Irregularidad en Planta 6.11 Irregularidad Vertical de Resistencia y Rigidez 6.12 Efecto de Columna Corta 6.13 Colindancia 6.14 Recomendaciones de Tipo Práctico 6.15 Consideraciones Adicionales 6.16 Estructuras Prefabricadas 6.17 Estabilidad Estructural 6.18 Bibliografía Seleccionada 6 almanperez@gmail.com 26 Mar 2017
  • 251.
    CONSIDERACIONES ESTRUCTURALES PARAEL DISEÑO SISMORRESISTENTE 6-2 VULNERABILIDAD SÍSMICA Colapso de las columnas del primer nivel y desplazamiento relativo de módulos en forma de U en la unidad educativa Raimundo Martínez Centeno, Terremoto 11 de Cariaco , 1997. (Foto J.L. Alonso). almanperez@gmail.com 26 Mar 2017
  • 252.
    VULNERABILIDAD SÍSMICA 6-3 6ConsideracionesEstructuralesparaelDiseñoSismorresistente 6.1 INTRODUCCIÓN La evaluación de la vulnerabilidad sísmica de edificaciones es un proceso complejo que varía de edificación a edificación que incluye la tipificación, identificación y evaluación de las áreas críticas o puntosdébilesdelasmismas. La vulnerabilidad de edificaciones depende de un sinnúmero de variables, algunas de ellas muy difíciles decontrolar,asociadasafactoresdemuydiversaíndole,como son:lasismicidaddelazona,lamagnitud y duración del sismo, las condiciones geotécnicas del sitio, la configuración del edificio, el tipo de sistema estructural, las condiciones climáticas, los requerimientos urbanísticos, el estilo arquitectónico de la zona yfactoresdetiposocioeconómicos. Este Capítulo centra su atención en los aspectos relacionados con la configuración arquitectónica de edificios (forma, tamaño, distribución de rigideces, etc.) así como también en los aspectos de tipo estructural,aspectosambosíntimamenteligadosalcomportamientosísmicodelaedificación. almanperez@gmail.com 26 Mar 2017
  • 253.
    6-4 VULNERABILIDAD SÍSMICA CONSIDERACIONESESTRUCTURALES PARA EL DISEÑO SISMORRESISTENTE Se incluyen ejemplos que muestran la enorme influencia que han ejercido ciertas configuraciones arquitectónicas y estructurales en el pésimo desempeño de edificaciones que han sido severamente dañadas durante terremotos recientes, tales como los cambios bruscos de rigidez, la distribución y ubicación de la tabiquería, la geometría irregular en planta, etc. Finalmente se incluyen recomendaciones de tipo estructural y constructivo orientadas a minimizar la vulnerabilidad sísmica en las etapas preliminaresdeldiseño. Al igual que en muchas áreas de investigación y del conocimiento, a medida que se disponga de más información referente al comportamiento de edificaciones durante terremotos, mejor y más acertado será eldiseño. 6.2 INCERTIDUMBREENELDESEMPEÑOESTRUCTURAL El objetivo del diseño sismorresistente de edificaciones es diseñar estructuras con una capacidad resistentequesuperelademandasísmicaactuante. Es evidente que para cumplir con estos requisitos se requiere estimar previamente cual es la demanda sísmica, y a partir de allí, la capacidad resistente. El logro de estos requisitos solo es posible con el concurso multidisciplinario de muy diversas especialidades, tales como la ingeniería estructural y geotécnica, la arquitectura, ciencias de la tierra (sismología y geología), así como también la participación deurbanistasyalcaldíasmunicipales. Conviene diferenciar la investigación académica de la realidad. En efecto, las investigaciones académicas se llevan a cabo en un escenario controlado, muy sofisticado que muchas veces no permite predecir con aciertoeldesempeñosísmicorealdelasedificaciones. Esto se debe a que en el desempeño sísmico de una edificación intervienen en forma combinada numerosos factores muy difíciles de modelar simultáneamente en el laboratorio; por ejemplo: la licuefacción, los asentamientos repentinos de alguno de los cimientos, la distribución errática de la tabiquería, defectos constructivos, el nivel de las sacudidas del terreno, el agrietamiento, la capacidad real de disipación de energía, la topografía del terreno, las condiciones geotécnicas del sitio, la geometría de losdepósitos,etc. Sepuedendistinguirtrestiposdeincertidumbrerelacionadasconeldesempeñoestructural: • Incertidumbresísmica. • Incertidumbregeotécnica. • Incertidumbrearquitectónica. almanperez@gmail.com 26 Mar 2017
  • 254.
    VULNERABILIDAD SÍSMICA 6-5 CONSIDERACIONESESTRUCTURALES PARA EL DISEÑO SISMORRESISTENTE Los resultadosobtenidossonsorprendentes.Indicanquedeuntotalde530edificiosubicadosenlaszonas donde se registróel movimiento más fuertedelterreno, (Vallede San Fernando, Santa Mónica, y el oeste de LosÁngeles),únicamente10edificaciones(menosdel2%)mostrarondañosgraves,78edificaciones(15%) sufrierondañomoderadoy340(64%)tansolodañoinsignificante. Estos índices de daños resultaron ser muy inferiores a los que se hubiesen podido anticipar basándonos únicamenteenlosresultadosdelanálisisydiseñoestructuralestipuladosenlasnormas. Otro resultado sorprendente es el enorme rango de variación observado en las aceleraciones pico máximas obtenidas de los registros y su poca o casi nula influencia en el daño observado en edificaciones duranteeseterremoto. Este hecho corrobora lo que afirmábamos en el Capítulo 3 de este libro: la aceleración pico no es la variable sismológica que más influye en el daño de obras civiles durante un terremoto. Todo parece indicar que la duración del evento, el contenido de frecuencias de las sacudidas, las condiciones litológicas, y la velocidad espectralsonvariablesmásinfluyentes. Otra fuente de incertidumbre radica en la falta de registros del movimiento fuerte del terreno en zonas o regiones en donde más se los necesita. A pesar del enorme incremento de registros de terremotos obtenidos durante las últimas décadas, el número de registros asociados a terremotos de magnitud M > 8 selimitantansoloalosobtenidosduranteelterremotodeMéxicode1985yeldeShrilankaen2005. La figura 6.1 muestra la distribución espacial de registros obtenida al graficar el número de eventos asociados a terremotos con magnitud superior a 5.5 y a distancias epicentrales variables ocurridos en 2 NorteyCentroaméricadurantelosaños1934y1994eneventosconaceleracionespicosuperioresa0.05g . 1 Tabla 6.1 Daños Observados. Terremoto de Northridge Tipo de daño % de edificaciones afectadas Muy grave Moderado Insignificante Ninguno 2 % 15 % 64 % 19 % 6.2.1 IncertidumbredeTipoSísmico 1 En 1997, King y Rojhan realizaron un estudio tendiente a cuantificar e identificar en forma porcentual el daño ocasionado en edificaciones durante el terremoto de Northridge, California, de 1994. Para ello se tomó una muestra de 530 edificaciones ubicadas a menos de 300 metros de estaciones de medición de registrosdeacelerogramas. Las estaciones de captación de registros estaban ubicadas en un radio de unos 15 km del epicentro. Las aceleraciones máximas registradas en la superficie oscilaron entre 0,15g y 1,78g. Los resultados de esta investigaciónseresumenenlatabla6.1. almanperez@gmail.com 26 Mar 2017
  • 255.
    6-6 VULNERABILIDAD SÍSMICA CONSIDERACIONESESTRUCTURALES PARA EL DISEÑO SISMORRESISTENTE En ese gráfico se observa que la mayoría de los eventos disponibles corresponden a terremotos de magnitud5.5a7.5quetuvieronlugaradistanciasepicentralescomprendidasentre0y100km. 2 Figura 6.1 Distribución espacial de registros de Norte y Centroamérica, 2934-1994, (adaptado de Naeim ). Dista ia Epi entral (k ) nc c m Regi tros s d Magnitu ( .5,6] 5 (6, 6.5] (6 5, ] . 7 (7,7.5] 5 (7. ,8] >8 Esta información, si bien no completa, permite llevar a cabo estimaciones “aceptables” del desempeño estructural ante una variedad de sismos típicos de magnitud inferior a M=7.5. Pero, ¿qué hacer en regiones como el Norte de Sudamérica en donde la información de registros asociada a terremotos con magnitudes superiores a M=6 es virtualmente inexistente?... ¿qué hacer en regiones donde las leyes de atenuación y los mecanismos de falla pueden no ser los mismos? Uno se pregunta... ¿podemos importar la informaciónobtenidaeimplantarlasennuestroscódigos? 6.2.2 IncertidumbredeTipoGeotécnico Las estructuras vienen en todas las formas y tamaños. Pueden ser metálicas, de concreto armado, de madera, de mampostería, de fibra de vidrio, etc. Pero, todas tienen por lo menos algo en común: todas necesitan cimientos o fundaciones. Una fundación es el medio mediante el cual la superestructura interactúaconelsuelodefundación. 6 33 8 28 0 24 2 19 4 14 6 9 8 4 > 00 3 (200, 00] 3 ( 0 2 ] 10 , 00 5 0 ( 0,1 0] 2 ( 0,50] 0 2 (1 , 0] (0,10] almanperez@gmail.com 26 Mar 2017
  • 256.
    VULNERABILIDAD SÍSMICA 6-7 Bajocondiciones estáticas, las cargas verticales son transferidas a la fundación y de allí al suelo que las soporta. Durantelaaccióndeunterremotolascargasquesetransmitenalafundaciónpuedenexcedernotablementela magnituddelascargasverticalesyenalgunoscasosproducirunlevantamientodeloscimientos. Durante un terremoto puede producirse fallamiento del suelo. Por ejemplo, puede producirse el fenómeno de licuefacción en suelos saturados conformados por arenas sueltas, dando como resultado una pérdida momentánea de la capacidad portante del suelo. De más está decir el daño que va a sufrir una edificación bajoestascircunstancias. Paraqueunafundaciónseacapazderesistirenformaadecuadayeconómicalascargastransmitidasporla edificación es preciso realizar previamente una investigación geotécnica exhaustiva. Esta investigación permitirá obtener información relacionada con el tipo de suelo, (resistencia, compresibilidad, permeabilidad, etc.), así como también debe proveer al ingeniero estructural con alternativas económicas y eficientes para transmitir las solicitaciones resultantes en forma segura (pilotes, pilas, zapatas aisladas, corridas,etc.). En zonas sísmicamente activas el estudio geotécnico debe contemplar además el comportamiento dinámico del depósito bajo la acción de cargas sísmicas con el fin de determinar y predecir el impacto que estosmovimientospuedan ejercersobrelaestructura. El estudio geotécnico no debe limitarse como sucede en el 90% de los casos a la realización de alguna que otraperforaciónenla quesellevauncontroldelnúmerodegolpes.¡No! Dependiendo de la importancia de la edificación el estudio geotécnico debe abarcar áreas de exploración más extensas que permitan detectar variaciones del nivel freático, variaciones de tipo geológico, posibilidad de licuefacción, aspectos topográficos etc. Para ello es preciso llevar a cabo estudios geofísicos de refracción sísmica que permitan detectar la variación de la propagación de ondas de corte con la profundidadyfijarasílaprofundidadalaqueseencuentraellechorocoso. Ya que las condiciones del suelo local ejercen una enorme influencia en la respuesta estructural de edificaciones durante terremotos, es imprescindible llevar a cabo en cada localidad estudios geotécnicos 3,4 quepermitanclasificareltipodesueloenfuncióndesuscaracterísticasestáticasydinámicas. 5 Por ejemplo, el Uniform Building Code del año 1997 clasifica el perfil de los suelos en función de las propiedades dinámicas promedio de los primeros 100 pies (33 metros) del depósito. La tabla 6.2 contiene esainformación. Lostiposdesueloquerequierenespecialatención(suelosS )sonlossiguientes: F 1. Suelos propensos a sufrir algún deslizamiento, fallamiento potencial o colapso durante la acción sísmica,talescomosueloslicuables,arcillasaltamentesensibles,osuelosmalcementados. 2. Turbay/oarcillascongrancantidaddemateriaorgánica,(H>3m). CONSIDERACIONES ESTRUCTURALES PARA EL DISEÑO SISMORRESISTENTE almanperez@gmail.com 26 Mar 2017
  • 257.
    6-8 VULNERABILIDAD SÍSMICA CONSIDERACIONESESTRUCTURALES PARA EL DISEÑO SISMORRESISTENTE 3. Arcillasdealtaplasticidad(H>7,5m) conuníndicedeplasticidadmayorque75. 4. Depósitos degranespesor(H>36m)compuestosdearcillasblandasomedianamenteblandas. 5 Tabla 6.2 Tipos de perfiles de suelo según el 1997 UBC Perfil de suelo Velocidad promedio de ondas de corte en m/s de los primeros 33 m de profundidad SA SB SC SD SE SF > 1.500 760 a 1.500 360 a 760 180 a 360 < 180 Descripción Roca dura Roca Suelos muy densos y roca blanda Suelos rígidos Suelos blandos Este tipo de suelos requieren un estudio de campo especial Una simple comparación de la clasificación de los suelos y de las características litológicas recomendadas 6 en el UBC1997 con las recomendaciones en la sección 5.1 de la norma venezolana COVENIN pone de manifiesto la falta de uniformidad de criterios existente. Esto sin duda alguna aumenta el nivel de incertidumbrealahoradetomardecisiones. 6.2.3 IncertidumbredeTipoArquitectónico Las variables de diseño arquitectónico que influyen en el comportamiento sísmico de edificaciones se agrupanentrescategorías: • Configuracióndeledificio. • Discontinuidadhorizontalyverticalderigidezyresistencia. • Presenciadeelementosno-estructuralesvulnerables. La configuración del edificio es el resultado de un proceso que envuelve consideraciones de tipo urbano, imagen, uso y estilo. Este proceso está directamente relacionado con la forma, el tamaño, naturaleza y ubicacióndeloselementosresistentesyno-estructuralesdeledificio. En general, un edificio no es un conjunto uniforme. Está formado por un conjunto de partes o volúmenes interconectados o separados entre sí que exhiben un comportamiento poco uniforme durante un sismo. Cada una de las partes tiene distinta rigidez y resistencia causada por la interacción de elementos no- estructurales con la estructura o bien por su configuración geométrica en planta o en altura. En cierta forma, la configuración de la edificación es la responsable de la distribución de las fuerzas sísmicas así comotambiéndelvalorrelativodelasmismas. La relación de esbeltez (altura/ancho) de una edificación influye notablemente en su desempeño sísmico. Así, cuanto más esbelto sea un edificio peores serán los efectos de volcamiento y mayores los esfuerzos producidos durante un sismo en las columnas exteriores, especialmente los esfuerzos de compresión almanperez@gmail.com 26 Mar 2017
  • 258.
    VULNERABILIDAD SÍSMICA 6-9 CONSIDERACIONESESTRUCTURALES PARA EL DISEÑO SISMORRESISTENTE Figura 6.2. Edificio Caromay. Estado actual (Fotos J.L. Alonso). originadosporelefectodevuelco.TalfueelcasodeledificioCaromaymostradoenlafigura6.2. El edificio Caromay, de 19 niveles y un sótano, es un edificio aporticado de concreto armado muy esbelto, de planta curva que sufrió considerable daño estructural en casi todas las columnas del nivel sótano durante el terremoto de Caracas de 1967. Las secciones de las columnas que fallaron a compresión variabande25x80cma40x90cm. 7 Lafigura6.3muestralaconfiguraciónenplantayenelevacióndeledificioCaromay .Enellaseindican: a. Envigadoycolumnasdelaplantatipo(niveles2al19). b. DistribuciónenplantadelatabiqueríainternayenlasfachadasNorteySur. c. EnvigadoycolumnasdelnivelLobbyylageometríadelnivelsótano. d. Corteenelevación.SecciónA-A. De las dimensiones indicadas en el corte A-A de la figura 6.3 se desprende que la esbeltez altura / ancho = 48,60/9,75=4,98»5 esenorme. almanperez@gmail.com 26 Mar 2017
  • 259.
    6-10 VULNERABILIDAD SÍSMICA CONSIDERACIONESESTRUCTURALES PARA EL DISEÑO SISMORRESISTENTE (a) ENVIGADO Y COLUMNAS (PLANTA TIPO) 3 .5 7 m m 6 .7 0 3 5 m 6 . A A 1 2 3 4 5 6 7 8 9 D C B (c) ENVIGADO Y COLUMNAS (N. SÓTANO Y LOBBY) Muro de concreto Muro de concreto A A 1 2 3 4 5 6 7 8 9 D C B (d) CORTE: SECCIÓN A-A (b) DISTRIBUCIÓN DE TABIQUERÍA 1 2 3 4 5 6 7 8 9 D C B 3 .5 7 m 6 .0 m 7 3 m 6 .5 B A C D P-2 Lobby P-3 P-4 P-5 P-6 P-7 P-8 P-9 P-10 P-11 P-12 P-13 P-14 P-15 P-16 P-17 P-18 Techo 2.70m 2.70m 2.70m 2.70m 2.70m 2.70m 2.70m 2.70m 2.70m 2.70m 2.70m 2.70m 2.70m 2.70m 2.70m 2.70m 2.70m 2.70m 7.60m 4.35m 4.70m Rampa 7 Figura 6.3 Edificio Caromay. Ubicación de vigas, columnas y distribución de la tabiquería . almanperez@gmail.com 26 Mar 2017
  • 260.
    VULNERABILIDAD SÍSMICA 6-11 CONSIDERACIONESESTRUCTURALES PARA EL DISEÑO SISMORRESISTENTE Estudios llevados a cabo después del terremoto demostraron que la disposición radial de los ejes de columnas y de la tabiquería así como su enorme esbeltez convirtió a la estructura aporticada en una viga envoladosometidaaflexión. El corte basal resultante resultó ser aproximadamente igual al 20% del peso del edificio; es decir, 8 veces mayor que el corte basal previsto en el diseño original suponiendo que la estructura se comportaría como unaestructuraaporticadasinhaberprevistolacontribucióndelatabiqueríaalarigidezdelconjunto. Este hecho demuestra el tremendo grado de incertidumbre del desempeño estructural que existe cuando intervienen en la ecuación variables arquitectónicas no contempladas en el análisis, relacionadas en este ejemplo con la configuración, forma y distribución de elementos no-estructurales en fachadas y en el interiordelaedificación. 6.3 SISTEMASESTRUCTURALES Un sistema estructural puede definirse como un sistema tridimensional interconectado por miembros estructurales planos y unidireccionales. Generalmente, pero no siempre, estos elementos planos y linealesestándispuestosenplanosverticalesyhorizontales. Independientemente de los requerimientos arquitectónicos de funcionalidad, de estética y de servicio, el sistema como conjunto debe estar interconectado en forma tal que sea capaz de absorber con éxito tanto lascargasimpuestascomolasdeformacionesresultantes. Los sistemas estructurales deben estar diseñados para resistir las cargas gravitacionales y además las cargaslaterales(viento,sismoopresióndeterreno). 6.3.1 SistemasparaResistirCargasVerticales 1. Diafragmashorizontales En la mayoría de las edificaciones las cargas gravitacionales son transmitidas a las columnas y a las pantallas mediante sistemas estructurales horizontales planos que forman las cubiertas de techo y de piso. Cuando estos sistemas tienen suficiente rigidez y resistencia para funcionar como un plano rígido,selosdenominadiafragmahorizontal. Son de distinto tipo. Entre ellos se distinguen: las losas macizas; las losas nervadas con nervios en una o en dos direcciones, y las losas conformadas por un sistema de vigas altas y losas de cualquiera de los tipos antes mencionados. En el caso de las losas nervadas, los espacios entre nervios se logran utilizando encofrados recuperables metálicos, de madera, de fibra de vidrio, o también utilizando bloquesdearcilla,concretoaligeradoyenocasionesbloquesdepoliestirenoexpandido(anime). almanperez@gmail.com 26 Mar 2017
  • 261.
    6-12 VULNERABILIDAD SÍSMICA CONSIDERACIONESESTRUCTURALES PARA EL DISEÑO SISMORRESISTENTE Cadaunodeellosofrecesusventajasydesventajas,ysueleccióndependedefactoresarquitectónicosy estructurales tales como: la luz entre apoyos, la intensidad de la carga, el uso destinado a la edificación (vivienda,oficinas,hospitales,etc.). Existe además un sistema de piso conformado por paredes de carga y losas macizas de concreto armado de relativo poco espesor, vaciadas monolíticamente. Se los conoce como sistemas tipo cajón. Las luces entre las paredes son variables y dependen en general del costo y tolerancia de los moldes metálicosutilizadoscomoencofrado. 2. Sistemasdeentramadovertical. Están conformados básicamente por columnas, paredes o pantallas, vigas de transferencia y soportes colgantes. a) Columnas. Son elementos o miembros estructurales unidireccionales de sección compacta, distribuidos según ejes verticales para soportar las cargas transmitidas por las losas hacia la fundación. El área de la sección se determina en función del espaciamiento entre columnas y del número de pisos de la edificación.Suformaesvariada:cuadrada,rectangular,circular,enH,enL,trapezoidal,encruz,etc. En edificios muy altos de concreto armado la sección transversal de las columnas impone serias limitaciones de espacio en los niveles inferiores, especialmente en el área destinada al estacionamientodevehículos. b) ParedesdeCarga. Son elementos estructurales planos, dispuestos en planos verticales que se distinguen por su gran esbeltez.Puedenposeeronoalgunasaberturas.Sonresistentesalacompresiónyenmuchasocasiones su cuantía de acero es la mínima. Dependiendo de la magnitud de la carga vertical que soportan, a vecesesprecisoreforzarlasconligadurasespaciadasverticalmente,alestilodelascolumnas. c) VigasdeTransferencia Es un sistema conformado por elementos horizontales de gran peralte que se encarga de transferir las cargas provenientes de las columnas de los pisos superiores a las columnas de los pisos inferiores. Un ejemplo de este sistema podemos encontrarlo en la estructura de las torres del Parque Central construidasenlaciudaddeCaracasaprincipiosdeladécadadelosaños70,(verfiguras6.4y6.5) La figura 6.4 muestra las 2 torres gemelas y parte del conjunto habitacional del Parque Central. Cada torre de 58 niveles, alcanza una altura total de 225m. Está conformada por una estructura tubular de 5 volúmenes prismáticos inscritos dentro de una estructura piramidal truncada. La figura 6.5 muestra un corteesquemáticodelaestructuradelastorres. almanperez@gmail.com 26 Mar 2017
  • 262.
    VULNERABILIDAD SÍSMICA 6-13 CONSIDERACIONESESTRUCTURALES PARA EL DISEÑO SISMORRESISTENTE Se puede observar que en el sistema estructural adoptado, las columnas perimetrales de concreto armado estánunidasentresímediantevigasdearriostreenlasfachadas. Existen además 5 macrolosas reticulares de transferencia de gran altura, de concreto armado, que transfieren las cargas verticales de las estructuras metálicas internas a las columnas perimetrales del edificio.Ensuépocafueronconsideradaslastorresdeconcretoarmadomásaltasdelmundo. Figura 6.4 Torre Este Parque Central, Caracas, (Foto J.L. Alonso). Figura 6.5 Corte de la estructura por un plano de 8 simetría (adaptado de Paparoni y Holoma ). almanperez@gmail.com 26 Mar 2017
  • 263.
    6-14 VULNERABILIDAD SÍSMICA CONSIDERACIONESESTRUCTURALES PARA EL DISEÑO SISMORRESISTENTE 6.3.2 SistemasParaResistirFuerzasLaterales El diseño sismorresistente de edificaciones debe tomar en cuenta los siguientes principios básicos: 1) visualizar cual será la deformación real de la estructura durante un terremoto; 2) entender como se transmiten las fuerzas laterales desde el nivel techo hasta la fundación del edificio, y 3) garantizar la estabilidadlateraldelaedificación,(versección6.17). Resulta oportuno señalar que si bien en el diseño las fuerzas sísmicas se consideran actuando desde la parte superior de la edificación hacia abajo, en realidad las fuerzas sísmicas se transmiten desde el suelo haciaarriba. El tipo de deformación en una estructura se produce por la acción combinada de deformaciones y desplazamientos de los elementos estructurales, tanto en la dirección horizontal como en la dirección vertical. El tipo de arriostramiento vertical de los elementos estructurales que resisten las fuerzas sísmicas depende del tipo y configuración de la estructura. Pueden ser paredes de corte, pórticos arriostrados con diagonales,pórticosresistentesamomentosounacombinacióndelasanteriores. La figura 6.6 resume en forma esquemática los sistemas estructurales típicos utilizados para resistir fuerzas sísmicas laterales. Las características más relevantes de estos sistemas estructurales se resumen a continuación. a) Sistemadepórticosresistentesamomento Es un sistema espacial conformado por marcos rígidos capaces de resistir las cargas gravitacionales y los momentos a flexión causados por la acción de las cargas laterales. Un aspecto muy importante de este tipo de sistema radica en la necesidad de dotarlo con suficientes líneas de resistencia o líneas redundantes. Las estructuras con esta tipología pueden ser de concreto, acero y/o estructuras compuestasdeelementosmetálicosydeconcreto,(figura6.6a). b) Sistemadeparedesportantes(Bearingwallsystem) En este tipo de sistemas las cargas gravitacionales y las cargas laterales son resistidas por paredes verticales que actúan como paredes de corte. Las paredes de corte pueden ser de concreto armado, de mampostería armada o estructuras metálicas constituidas por paneles verticales con diagonales. Las estructurastipocajóndeconcretoarmado pertenecen aestegrupo,(figura6.6b). c) Sistemamixto(Buildingframesystem) A este grupo pertenecen aquellos sistemas estructurales conformados por un sistema aporticado espacial encargado de soportar las cargas gravitacionales y por paredes de corte encargadas de absorber el 100% de las cargas laterales. Las paredes de corte pueden ser de concreto armado o estar constituidasporelementosmetálicosarriostradosdiagonalmente,(figura6.6c). almanperez@gmail.com 26 Mar 2017
  • 264.
    VULNERABILIDAD SÍSMICA 6-15 CONSIDERACIONESESTRUCTURALES PARA EL DISEÑO SISMORRESISTENTE 9 Figura 6.6 Sistemas estructurales para resistir fuerzas laterales (adaptado parcialmente de Ghosh y Fanella ). (d) Sistema dual concreto (d') Sistema dual con arriostramiento metálico en X (d'') Sistema dual con arriostramiento metálico en V invertida (e) Péndulo invertido (f) Sistema estructural no definido (b) Sistema con paredes (a) Sistema con pórticos (c) Sistema mixto almanperez@gmail.com 26 Mar 2017
  • 265.
    6-16 VULNERABILIDAD SÍSMICA CONSIDERACIONESESTRUCTURALES PARA EL DISEÑO SISMORRESISTENTE d) Sistemadual Un sistema dual es un sistema que reúne en un bloque espacial dos sistemas estructurales que comparten las mismas tareas: resistir conjuntamente las cargas gravitacionales y las cargas laterales. La resistencia a cargas laterales se reparte en forma tal que el 25% de las mismas debe ser resistida por los marcos o pórticos resistentes a momentos, mientras que el resto son resistidos por las paredes de corte. Los dos sistemas deben diseñarse en forma tal que el corte basal resultante sea resistido proporcionalmentealarigidezdelossistemas,(figuras6.6d,6.6d¢y6.6d²). e) Pénduloinvertido Son estructuras en las que una gran porción de su masa se concentra en el tope de la columna de soporte. Estos sistemas deben tratarse como sistemas generalizados de 1 grado de libertad de traslaciónhorizontal,(figura6.6e). c) Sistemaestructuralnodefinido Sonsistemasestructuralesnoidentificadosdentrodelgrupodesistemasestructuralesreciéndefinidos. Además de los sistemas estructurales recién discutidos cuyos esquemas han sido mostrados en la figura 6.6, existen otros sistemas estructurales cuyas características conviene comentar. Son estos: el sistema tubo en tubo, y un sistema híbrido de concreto armado y/o de acero conformado por pórticos y paredes de mampostería. g) Sistematuboentubo En edificios muy altos o muy esbeltos se hace necesario proveer a la estructura con la mayor rigidez y resistencia posible. En edificios altos de oficinas por ejemplo, este requerimiento ha dado origen a la creación de un sistema estructural conformado por un núcleo rígido central de pantallas que interactúa con un sistema perimetral de pórticos resistentes a momento. Este sistema es conocido con elnombredetuboentubo. Entre sus ventajas están la excelente capacidad de las columnas y pórticos que conforman las fachadas a resistir el volcamiento, aunada a la enorme capacidad de las pantallas de concreto armado a resistir fuerzaslaterales. h) Sistemahíbridopórticosmásparedesdearcilla Estehíbridoestructuralestáconformadoporunsistemadepórticosdeconcretoarmadoodeaceroresistentes a momento, y en ocasiones, por un sistema dual (pórticos más pantallas), en los que se han rellenado total o parcialmentelospórticostantointeriorescomoenfachadasconparedesdebloquesdearcilla. En ningún caso, el ingeniero estructural toma en cuenta en el análisis la influencia que estas paredes ejercenenlarigidezdelaedificación.Tansolosetomaencuentasupeso. almanperez@gmail.com 26 Mar 2017
  • 266.
    VULNERABILIDAD SÍSMICA 6-17 CONSIDERACIONESESTRUCTURALES PARA EL DISEÑO SISMORRESISTENTE En Venezuela, al igual que en muchos otros países, este tipo de práctica constructiva es utilizada indistintamente en edificios de concreto armado destinados a vivienda, hospitales, colegios, etc. Más recientemente,sehaextendidosuusoenelcerramientodeestructurasmetálicas. De todos es conocida, la nefasta influencia que han exhibido edificaciones en las que la ubicación indiscriminada de la tabiquería ha propiciado enorme daño estructural y en ocasiones el colapso de la edificación. Este efecto es mucho más significativo en el caso de mezclar las estructuras metálicas con las paredesdebloquesdearcilla.¿Porqué? Bueno, sencillamente porque la rigidez de los perfiles metálicos es pequeña en comparación con la rigidez que aportan al conjunto las paredes de arcilla que se mezclan entre ellos. El comportamiento estructural de este tipo de híbrido (metal más bloques) es totalmente impredecible, debiendo por tanto ser tratado con mucho cuidado. A este punto volveremos más adelante. La tabla 6.3 resume los sistemas estructurales mostradosenlasfiguras6.7ala6.18. Figura 6.7 (*) Figura 6.8 (*) Figura 6.9 (*) almanperez@gmail.com 26 Mar 2017
  • 267.
    6-18 VULNERABILIDAD SÍSMICA CONSIDERACIONESESTRUCTURALES PARA EL DISEÑO SISMORRESISTENTE Tabla 6.3 Sistemas estructurales, (*) (Fotos J.L. Alonso) Figura Tipo Sistema 6.7 6.8 6.9 6.10 6.11 6.12 6.13 6.14 6.15 6.16 6.17 6.18 Pórticos resistentes a momento Híbrido: pórticos de concreto armado y tabiques de arcilla Sistema Dual: pórticos más pantallas. Sistema Mixto: pórticos más pantallas Tubo en tubo Sistema no definido Paredes portantes de concreto armado. Tipo Cajón Péndulo invertido Pórticos metálicos resistentes a momento Pórticos metálicos resistentes a momento con tabiques de arcilla Sistema no definido. Estructura metálica Sistema no definido. Estructura metálica con tabiques de arcilla (a) (h) (d) (c) (g) (f) (b) (e) (a) (h) (f) (f) Figura 6.10 (*) Figura 6.11 (*) Figura 6.12 (*) almanperez@gmail.com 26 Mar 2017
  • 268.
    VULNERABILIDAD SÍSMICA 6-19 CONSIDERACIONESESTRUCTURALES PARA EL DISEÑO SISMORRESISTENTE Figura 6.13 (*) Figura 6.14 (*) Figura 6.15 (*) Figura 6.16 (*) Figura 6.17 (*) Figura 6.18 (*) (*) (Fotos J.L. Alonso) almanperez@gmail.com 26 Mar 2017
  • 269.
    6-20 VULNERABILIDAD SÍSMICA CONSIDERACIONESESTRUCTURALES PARA EL DISEÑO SISMORRESISTENTE 6.4 RIGIDEZRELATIVA El concepto de rigidez relativa es quizás uno de los aspectos más importantes del diseño sismorresistente de estructuras. La regla básica consiste en considerar que cuando dos o más elementos estructurales se combinan para resistir una fuerza, cada uno de los elementos absorbe una fracción de esa fuerza proporcionalmenteasurigidezrelativa. Por ejemplo, si en la pantalla de concreto armado mostrada en la figura 6.19 se aplica una fuerza horizontal F en la parte superior de la misma, esta fuerza será resistida por los 3 pilares de poca altura mostrados. Denotando por R , R y R a las reacciones horizontales ejercidas por los tramos de columnas 1 2 3 indicados,lafuerzaFseráigualalasumatoriadeestasreacciones. (a) Fuerzas actuantes (b) Deformaciones F R R R1 2 3 L1 L2 L3 10 Figura 6.19 Concepto de rigidez relativa (adaptado de Stratta ). R R R La suma de las reacciones , y es igual a la fuerza actuante F, pero la magnitud de cada reacción 1 2 3 depende de la rigidez relativa de los pilares, de forma que cuanto menos se deforma horizontalmente un pilar,mayoreslafuerzaqueresiste. La rigidez de un elemento se define como la fuerza que hay que aplicar en su extremo libre (manteniendo el otro fijo) para que se produzca una deformación unitaria (1cm, 1mm, 1 pulgada, etc.). Este principio es siempreválidoindependientementedelmaterialconstructivoutilizado. Una simple observación del ancho de los pilares de la figura 6.19 revela que el pilar 2 es más rígido que el pilar1,ycasidosvecesmásrígidoqueelpilar3. Ya que los 3 pilares están interconectados entre sí en la parte superior por una viga de transferencia monolítica que forma parte de la pantalla, para que la fuerza aplicada F produzca un desplazamiento uniforme d en el tope se requiere que la fuerza R en el pilar 2 sea mucho mayor que las fuerzas que se 2 necesitan para que los pilares 1 y 3 se desplacen la misma cantidad. En otras palabras, cuando la estructura se deforma lateralmente una cantidad bajo la aplicación de la carga horizontal sísmica F, el pilar2absorberámásfuerzaqueelpilar3,yelpilar3menosfuerzaqueelpilar1. a a almanperez@gmail.com 26 Mar 2017
  • 270.
    VULNERABILIDAD SÍSMICA 6-21 CONSIDERACIONESESTRUCTURALES PARA EL DISEÑO SISMORRESISTENTE Figura 6.20 Relación de esbeltez. 6.5 FACTORCOSTOPORMETROCUADRADO Eneldiseñosismorresistentedeedificios,debetomarseencuentaelincrementorelativoqueexperimenta elcostopormetrocuadradodelosaconlaalturaonúmerodepisos. En edificaciones de poca a mediana altura, el diseño de edificaciones para cargas laterales está dominado por el efecto de las cargas verticales, verificándose en el proceso la capacidad del sistema para resistir las cargashorizontales. En edificios de gran altura el sistema estructural puede o no ser capaz de resistir las cargas laterales, siendo por tanto necesario reforzar el sistema estructural a expensas de incrementar notablemente el costodelaedificación. 6.6 CONFIGURACIÓNDELEDIFICIO Numerosos estudios han puesto en evidencia el pésimo desempeño observado en edificaciones que han sido severamente dañadas durante terremotos como consecuencia directa de poseer una configuración irregular, tanto en planta como en elevación, en contraposición con el mejor desempeño exhibido por edificacionesdeconfiguraciónregular. Obsérvese que en edificaciones de configuración regular decimos mejor desempeño y no un excelente desempeño. El motivo de esta aclaratoria radica en que una estructura puede ser regular geométricamente en planta y en elevación y ser también vulnerable. Esto depende de dos relaciones muy importantes:larelacióndeesbeltez(altura/ancho)ylarelaciónenplantalargo/ancho. Estas relaciones varían de acuerdo a la dirección cartesiana en que se midan. La figura 6.20 muestra 2 edificacionesdelamismaalturaconlassiguientesdimensionesdelargoyancho:Largo =23m,Ancho = 1 1 8m,Largo =8m,Ancho =23m,Altura=40m. 2 2 n A cho2 Y X Z n A cho Y X Z Al ura t Largo2 La o rg 1 1 Al ura t almanperez@gmail.com 26 Mar 2017
  • 271.
    6-22 VULNERABILIDAD SÍSMICA CONSIDERACIONESESTRUCTURALES PARA EL DISEÑO SISMORRESISTENTE Caso Altura Ancho Relación de Esbeltez 1 2 40 40 8 23 5 1,74 La tabla siguiente muestra los cambios de esbeltez obtenidos Este ejemplo claramente indica que a pesar de que la configuración vertical y en planta es regular y simétrica, la edificación es casi 3 veces más esbelta en una dirección que en la otra, propiciando ésta condiciónunincrementoenlafuerzaaxialdelascolumnasenladireccióncortadelaplanta. En estructuras cuya configuración es regular, la demanda inelástica producida durante un terremoto fuerte tiende a distribuirse a lo largo de toda la estructura dando como resultado una dispersión de la energíaydeldaño. Sin embargo, en estructuras cuya configuración es irregular, el comportamiento inelástico tiende a concentrarse en zonas puntuales dando como resultado un rápido deterioro de los miembros estructurales en esas áreas. Además, dependiendo del tipo de irregularidad, se puede producir un aumento en los esfuerzos en áreas no previstas en el diseño (efecto de columna corta, por ejemplo) que puedeenocasionescausarelcolapsodelaedificación. Un ejemplo reciente de este comportamiento estructural se observó en la ciudad de Cumaná durante el 11 terremoto de Cariaco de 1997 que afectó la región nor-oriental de Venezuela . En efecto, la figura 6.21 muestra en una misma fotografía el colapso del edificio Miramar (en primer plano de la foto) y dos edificios vecinos que no sufrieron virtualmente ningún daño a pesar de estar ubicados a tan solo 100 m dedistanciayendepósitosdesuelosconcaracterísticasmuysimilares,(figura6.22). Figura 6.21 Comportamiento de edificios de distinta tipología estructural. Cumaná. Terremoto de Cariaco, 1997. (Foto J.L. Alonso). almanperez@gmail.com 26 Mar 2017
  • 272.
    VULNERABILIDAD SÍSMICA 6-23 CONSIDERACIONESESTRUCTURALES PARA EL DISEÑO SISMORRESISTENTE El edificio Miramar, presentaba una distribución irregular geométrica de áreas en la primera planta con respecto a las restantes y un cambio brusco de rigidez en las columnas a doble altura de la esquina diametralmenteopuestaalnúcleodeescalerasconformadoporpantallasdeconcretoarmado. Esta notable irregularidad produjo una torsión enorme en la planta del nivel inferior que dio como resultadoelcolapsocasiinmediato(segúntestigosoculares)delaedificación,(véaseCapítulo11dellibro). Las edificaciones vecinas no dañadas tenían una distribución relativamente uniforme de rigideces tanto enplantacomoenelevación. Basados en las consideraciones discutidas en esta y en las secciones anteriores puede concluirse que la forma y configuración de un edificio están directamente relacionadas con su mejor o peor desempeño sísmico. Con el fin de orientar al lector en el proceso de identificación de los efectos que la forma y configuración del edificio ejercen en su comportamiento sísmico, hemos agrupado estos efectos en el cuadro mostrado enlafigura6.23. En las próximas secciones se incluyen algunas recomendaciones contenidas en los comentarios del 12 National Earthquake Hazard Reduction Program y en las normas venezolanas para edificaciones 6 sismorresistentes . Se incluyen para ello numerosos gráficos y fotografías que ilustran los efectos de la configuracióndeledificio. Figura 6.22 Vista de edificios no afectados ubicados a escasos 100m del edificio Miramar. Cumaná, Terremoto de Cariaco de 1997, (Foto J.L. Alonso). almanperez@gmail.com 26 Mar 2017
  • 273.
    6-24 VULNERABILIDAD SÍSMICA CONSIDERACIONESESTRUCTURALES PARA EL DISEÑO SISMORRESISTENTE 6.7 TORSIÓN Las fuerzas de inercia producidas durante un sismo actúan a través del centro de masa, cm, de la estructura. Si la estructura no es uniforme el centro de masas y el centro de rigidez cr, no coinciden y en consecuenciaseproducenmomentosdetorsión.Lafigura6.24ilustraestasituación. Dicha figura muestra un diafragma rígido de una losa de planta cuadrada de un edifico de concreto armado soportada perimetralmente por 2 pantallas contiguas, y el resto por 3 columnas también 13 cuadradas . La magnitud del momento torsional M (indicado en la figura para fines ilustrativos únicamente) t desarrollado en la planta del edificio varía en función de la dirección y del sentido de la carga aplicada. En cualquiercasoM vienedadoporelproductodelafuerzaaplicadaporsuexcentricidad.Así, t ESBELTEZ TORSIÓN IRREGULARIDAD TORSIONAL TORSIÓN ACCIDENTAL IRREGULARIDAD EN PLANTA ENTRANTES Y SALIENTES DISCONTINUIDAD DEL DIAFRAGMA SISTEMAS PORTANTES NO PARALELOS DISCONTINUIDAD DE COLUMNAS IRREGULARIDAD VERTICAL DE RESISTENCIA Y RIGIDEZ PISO BLANDO DISTRIBUCIÓN VERTICAL DE MASAS IRREGULARIDAD GEOMÉTRICA VERTICAL EFECTO DE COLUMNA CORTA COLINDANCIA ENTRE EDIFICIOS CONFIGURACIÓN Figura 6.23 Efectos de la configuración y forma del edificio. almanperez@gmail.com 26 Mar 2017
  • 274.
    VULNERABILIDAD SÍSMICA 6-25 CONSIDERACIONESESTRUCTURALES PARA EL DISEÑO SISMORRESISTENTE (6-1) (6-2) e cm cr Fx cm cr F e y cm cr e Fx cm cr ex Fy cm cr x y y Figura 6.24 Torsión en planta causada por una distribución descompensada de rigidez de 13 los elementos portantes, (adaptado de Reitherman ). Para poder calcular los momentos torsionales es preciso conocer de antemano la posición del centro de masas, cm, y del centro de rigidez, cr. La posición del centro de masas es muy fácil de calcular. La posición delcentroderigidezesharinadeotrocostal. La posición del centro de rigidez es un problema de difícil solución, especialmente en edificios de varios pisos.Parasuevaluaciónexistenvarioscriterios,queacontinuaciónselistan: 14 a) Criterioderigidezrelativa : De acuerdo a este criterio, la posición del centro de rigidez, cr, puede evaluarse en forma similar a la utilizada para la evaluación del centro de gravedad de una sección. Esta interpretación implica que, al almanperez@gmail.com 26 Mar 2017
  • 275.
    6-26 VULNERABILIDAD SÍSMICA CONSIDERACIONESESTRUCTURALES PARA EL DISEÑO SISMORRESISTENTE menosenteoría,elcentroderigidezpermanececonstantealolargodetodalaedificación. 15 b) Criteriodeno-rotacióndeunpiso : En este criterio se plantea que la posición del centro de rigidez en un piso cualquiera es la que se obtiene cuando la carga horizontal aplicada en ese nivel no causa rotación del mismo mientras que el resto de los pisos o niveles pueden rotar. Esta técnica requiere que la estructura sea analizada tridimensionalmente. 16 c) Criteriodeno-rotacióndelospisos : Este criterio establece que la posición del centro de rigidez de cada piso es la posición en la cual las cargas laterales aplicadas impiden o previenen la rotación de la estructura como conjunto. Esta técnica dependedeladistribuciónverticaldelascargaslaterales. 17 d) Criteriodelcentrodecorte : Cuando las fuerzas de corte son conocidas en cada nivel, la ubicación del centro de corte, sc, (del inglés shear center), se obtiene en el lugar de aplicación de la resultante de todas estas fuerzas. La ubicación delcentrodecorte,sc,nocoincideconladelcentroderigidezcr. Detodoestosedesprendelosiguiente: • Todaslasdefinicionesdeexcentricidadsonidénticasparaedificios conunsolopiso. • La extrapolación a edificios con varios pisos da como resultado diferencias apreciables entre los criteriosseñalados. • Si el centro de rigidez, cr, no está ubicado aproximadamente a lo largo de una misma línea vertical, es precisoanalizarlaestructuratridimensionalmente. Conviene señalar que durante un sismo la torsión en planta se produce aún y cuando el centro de masa y el centroderigidezcoincidan. La explicación de esto se debe al hecho de que la dirección de las ondas sísmicas, o lo que es lo mismo, el movimiento horizontal del terreno no tiene por qué ocurrir a lo largo de los ejes principales de la planta deledificio,yconigualintensidad. Otra causa de torsión es que el agrietamiento o la plastificación de los miembros que tiene lugar durante unterremotofuertenoocurresegúnunpatróndefinidosimétrico. El deterioro de la rigidez de los elementos estructurales depende de muchos factores difíciles de predecir almanperez@gmail.com 26 Mar 2017
  • 276.
    VULNERABILIDAD SÍSMICA 6-27 CONSIDERACIONESESTRUCTURALES PARA EL DISEÑO SISMORRESISTENTE teóricamente, tales como: los defectos constructivos ocultos, la magnitud, duración y distancia epicentral del terremoto, los efectos de interacción suelo-estructura, y la errática ubicación de la carga viva en el momentodelsismo,porcitaralgunos. La figura 6.25 muestra esta situación en una edificación de planta rectangular, aparentemente regular, duranteelterremotode2001enBhuj,India. 18 Figura 6.25 Efectos torsionales en edificación aparentemente regular. Bhuj, India. (EERI ). 6.8 IRREGULARIDADTORSIONAL En general, aquellos edificios en los que la excentricidad entre el centro estático de masas y el centro estático de rigidez excede el 10% de la dimensión del edificio en la dirección perpendicular a la dirección deaplicacióndelafuerzasísmica,seclasificancomoedificiosirregularesenplanta. El sistema de miembros verticales resistentes a las fuerzas laterales (columnas, pantallas, etc.) puede disponerse o ubicarse en forma tal que las excentricidades antes mencionadas permanezcan dentro del límitedel10%establecido. Sin embargo, aún así la reubicación de dichos elementos puede ser asimétrica dando como resultado una distribución variable de las fuerzas torsionales a lo largo de dichos elementos. La figura 6.26 muestra una irregularidadtorsionalenplantadeltipoIayIb. almanperez@gmail.com 26 Mar 2017
  • 277.
    6-28 VULNERABILIDAD SÍSMICA CONSIDERACIONESESTRUCTURALES PARA EL DISEÑO SISMORRESISTENTE 6.9 TORSIÓNACCIDENTAL Aún en el caso que el centro de masas y el centro de rigidez coincidan, hay que considerar en el análisis el efectodeunatorsiónaccidental.Esterequisitoesobligatorioenelcasodediafragmasrígidos. La torsión accidental M toma en cuenta el hecho de que la distribución de la masa del diafragma no es tan ta uniformecomosesupone.Suvalor,encadadirecciónortogonalseobtienemultiplicandolafuerzasísmica aplicada en el piso,F o F por un porcentaje de la dimensión de la estructura perpendicular a la dirección x y 12 enlaqueactúalafuerzasísmica . Así, en la figura 6.27 el momento torsor adicional (no indicado en la figura), resultante de la aplicación de unafuerzasísmicaenladirección mostrada,tieneporvalor: (6-3) Cuando las fuerzas laterales se aplican en forma concurrente según dos direcciones ortogonales, la torsión accidental debe tomarse en cuenta únicamente en la dirección en la que se produce el efecto más desfavorable. 1 2 Figura 6.26 Irregularidad torsional en planta, 12 tipo I y I (adaptado del NEHRP ). a b Irregularidad tipo Ia: • La irregularidad torsional del tipo Ia existecuando: • Válido únicamente para diafragmas no flexibles. Irregularidad tipo Ib: • La irregularidad torsional extrema del tipoIbseproducecuando: • Válido únicamente para diafragmas no flexibles. almanperez@gmail.com 26 Mar 2017
  • 278.
    VULNERABILIDAD SÍSMICA 6-29 CONSIDERACIONESESTRUCTURALES PARA EL DISEÑO SISMORRESISTENTE Debe recordarse que los efectos torsionales son críticos solamente en el caso de que el diafragma tenga la rigidez suficientecomoparatransmitirensuplanoestasfuerzas. En algunos ocasiones cuando existen irregularidades torsionales en planta, el momento torsional accidental debe afectarse por un factor de amplificación torsional, A , i 19 obtenidomediantelarelación : (6-4) donde d :eseldesplazamientomáximodelniveli. max d :eseldesplazamientolateralpromedioenlospun- prom B A cm cr e Fx y Figura 6.27 Momento torsor adicional M =F e x y t tosextremosdelaestructuraenelniveli. 6 El artículo 9.6.2.2 de la norma venezolana COVENIN aborda el tema de la torsión adicional empleando en lugar de un 5%, un valor de 6% de la mayor dimensión horizontal de la edificación en cada dirección ortogonalencadaunodelosnivelesanalizados. En dicha sección de la norma se especifica que los efectos de la componente rotacional del terreno y de las incertidumbres en la ubicación de centros de masa y rigidez, se incluyen en el diseño añadiendo a los resultados del análisis dinámico, las solicitaciones más desfavorables que resulten de aplicar estáticamentesobrelaedificaciónlosmomentostorsoresallíindicados. 6.9.1 ComentariosAdicionalessobrelaTorsión Resulta importante señalar que existen ciertas incongruencias en el tratamiento de los efectos torsionales.Enefecto,lafilosofíadeldiseñosismorresistentesebasaenelconceptodeductilidad.Esdecir, considera que la estructura incursiona en el rango inelástico y que las deformaciones son posibles suponiendoqueexisteelrefuerzoolasprevisionesnecesariasparaquelaestructuranocolapse. Sin embargo, la distribución de las fuerzas torsionales de corte en cada uno de los miembros producidas durante un terremoto se basa en considerar que el centro de rigidez en cada nivel permanece en una posición fija. Esto equivale a suponer que la rigidez de los miembros de la estructura permanece siempre enelrangoelástico. En realidad, cuando alguno de los miembros incursiona en el rango inelástico, la rigidez relativa de los miembros cambia, dando como resultado que la posición del centro de rigidez en cada nivel varíe de posiciónyenconsecuenciasealtereladistribucióndelasfuerzastorsionalesdecorte. almanperez@gmail.com 26 Mar 2017
  • 279.
    6-30 VULNERABILIDAD SÍSMICA CONSIDERACIONESESTRUCTURALES PARA EL DISEÑO SISMORRESISTENTE La única posibilidad de contemplar “acertadamente” en el análisis el cambio de posición del centro de rigidez a lo largo del tiempo (duración del sismo) es mediante un análisis tridimensional no-lineal de la estructura,tareapordemásmuycompleja. En nuestra opinión, la mejor forma de controlar los efectos torsionales es tratando de minimizar los factoresdeconfiguraciónquelaoriginan. Las figuras 6.28 y 6.29 muestran dos ejemplos de edificaciones que colapsaron parcialmente por efectos 20 desfavorablesdetorsiónenelterremotodeKocaeli,Turquíade1999 . Figuras 6.28 Influencia de los efectos de torsión. 20 Kocaeli, Turquía en 1999, (EERI ). Figuras 6.29 Influencia de los efectos de torsión. 20 Kocaeli, Turquía 1999, (EERI ). 6.10 IRREGULARIDADENPLANTA Desde el punto de vista del diseño sismorresistente las edificaciones se clasifican en dos grupos estructurales:estructurasregularesyestructurasirregulares. 12 Dentrodelasestructurasirregularesdistinguiremostrestipos : • Irregularidadgeométrica:entrantesysalientes,(tipoII). • Irregularidadeneldiafragma:huecos,(tipoIII). • Sistemasportantesnoparalelos. 6.10.1 EntrantesySalientes Un edificio con una configuración geométrica regular de la planta puede ser una planta cuadrada, rectangular o circular. Una configuración rectangular o cuadrada con pequeños entrantes o salientes puede seguir siendo considerada como una configuración regular, dependiendo eso sí, del tamaño de esos salientesoentrantes. almanperez@gmail.com 26 Mar 2017
  • 280.
    VULNERABILIDAD SÍSMICA 6-31 MATERIALES.COMPORTAMIENTO BÁSICO Así por ejemplo, la figura 6.30 muestra 6 casos de plantas con distintas configuraciones geométricas. Dependiendo del tamaño de los entrantes podrían ser considerados como configuraciones regulares (figuras6.30a,6.30cy6.30e)ocomoconfiguracionesirregulares(figuras6.30b,6.30dy6.30f). Es evidente que la determinación de cuando una forma de la planta es regular es un tanto subjetiva. Conscientes de esta situación, las normas sísmicas de muchos países dan indicaciones más objetivas, que facilitanalingenieroestructuralestaselección. (a) Parecida a una H (b) Forma en H (c) Parecida a una U (d) Forma en U (e) Parecida a una L (f) Forma en L Figura 6.30 Influencia de los entrantes y salientes en la definición de irregularidad en planta. Una configuración en forma de cruz, o en forma de L, o en forma de U se caracteriza por una respuesta de sus alas que puede llegar a ser independiente del comportamiento del edifico en su conjunto. Las formas geométricas en forma de H, aunque posiblemente simétricas, también se clasifican como irregulares debidoalarespuestadesusalas.Lafigura6.31muestraunairregularidadenplantatipoII. b c a d Entrante Figura 6.31 Irregularidad en planta tipo II 12 (adaptado del NEHRP ). Irregularidad tipo II: El entrante esquinero tiene lugar cuando: b > 0,15 a y d > 0,15 c almanperez@gmail.com 26 Mar 2017
  • 281.
    6-32 VULNERABILIDAD SÍSMICA MATERIALES.COMPORTAMIENTO BÁSICO La figura 6.32 ilustra algunas deformadas modales típicas de edificaciones que presentan irregularidades enplantadeltipo. Conviene señalar que un edificio puede tener una configuración geométrica simétrica en planta sin entrantes ni salientes y sin embargo ser catalogada como irregular en planta, bien sea por tener una distribución irregular de la masa o por tener una distribución vertical irregular de rigideces en el sistema estructuraldecolumnasoparedesdecortedestinadasaresistirlasfuerzaslaterales. En las figuras 6.33a y 6.33b se muestra una edificación con planta regular y una configuración sencilla. Sin embargo, el sistema estructural mostrado es asimétrico, y sísmicamente vulnerable. Esto se debe a la distribución asimétrica de los núcleos rígidos de circulación vertical y a la ubicación aleatoria de pantallas interioresentrecolumnasy/oenlasfachadas. Figura 6.32 Deformadas modales típicas de edificaciones con irregularidades severas en la forma de la planta del tipo II. (b) (a) Figura 6.33 Falsa simetría de forma causada por distribución arbitraría de aberturas y pantallas de concreto. almanperez@gmail.com 26 Mar 2017
  • 282.
    VULNERABILIDAD SÍSMICA 6-33 MATERIALES.COMPORTAMIENTO BÁSICO 6.10.2 DiscontinuidaddelDiafragma Cuando en el diafragma se observan diferencias notables de rigidez en alguno o en varios de los niveles de la edificación se producen cambios en la distribución de las fuerzas laterales a lo largo del sistema vertical resistente de dichas fuerzas, dando como resultado la creación de fuerzas torsionales no previstas al consideraralaedificacióncomoregular.Lafigura6.34muestraestetipodeirregularidad. b a hueco Irregularidad en planta tipo III La discontinuidad del diafragma existe cuando: • Área del hueco > 0,5 a x b • La rigidez del diafragma cambia más de 50% de un piso al próximo. 12 Figura 6.34 Discontinuidad del diafragma. Irregularidad en planta tipo III (adaptado del NEHRP ). Este tipo de discontinuidad se presenta por la presencia del hueco de escaleras de ascensores o por algún patiointeriordeventilaciónvertical.Tambiénesmuycomúnencontrarloenedificacionesescolares. 6.10.3 EdificacionesconSistemasPortantesNo-Paralelos Cuando los sistemas estructurales que resisten las fuerzas laterales no son paralelos a los ejes principales, los métodos convencionales de distribución de fuerzas laterales recomendados en el método estático equivalente no son aplicables. En estos casos, la estructura es irregular en planta. La figura 6.35 muestra estetipodeirregularidad. Comentarios • En este caso, o en algunos similares, la estructura se considerairregularenplanta. Figura 6.35 La figura 6.36 muestra (para fines ilustrativos únicamente) un sistema estructural de 12 niveles de planta triangular simétrica, conformado por columnas esquineras circulares de concreto armado de gran diámetro interconectadas entre sí por vigas de gran peralte. Las figuras 6.37 y 6.38 muestran claramente latorsióndesarrolladaenelmodelo. almanperez@gmail.com 26 Mar 2017
  • 283.
    CONSIDERACIONES ESTRUCTURALES PARAEL DISEÑO SISMORRESISTENTE 6-34 VULNERABILIDAD SÍSMICA Figura 6.36 Figura 6.37 Figura 6.38 Torsión en planta. Debido a la perfecta simetría del modelo el centro de masa y el centro de rigidez en todos los niveles coinciden, observándose una torsión casi perfecta alrededor del eje vertical de la planta que pasa por su centro de gravedad. Sin embargo, en la realidad difícilmente encontraremos una edificación triangular aisladasimilaralareciénmostrada,anoserqueobedezcaaalgúnrequerimientoarquitectónico. La figura 6.39 muestra los daños ocasionados durante el terremoto de México de 1985 a una edificación de concretoarmadodeformatriangularubicadaenunaesquina. 21 Figura 6.39 Edificio en Ciudad de México. Terremoto de 1985, (EERI ). En esta edificación dos de sus fachadas eran de vidrio, mientras que la tercera era una fachada divisoria colindante con otros edificios rellena con mampostería, que separaba la edificación delos edificios contiguos. El daño observado fue producido básicamente por la torsión generada por esa distribución atípica de rigideces, que desplazó el centro de rigidez hacia la pared divisoria. En la figura 6.40 puede observarse una deformada de un modelo de configuración similar a dicho edificio que muestra claramente la torsión desarrollada. almanperez@gmail.com 26 Mar 2017
  • 284.
    VULNERABILIDAD SÍSMICA 6-35 CONSIDERACIONESESTRUCTURALES PARA EL DISEÑO SISMORRESISTENTE Figura 6.40 Torsión del modelo analítico. 6.11 IRREGULARIDADVERTICALDERESISTENCIAYRIGIDEZ Puedenagruparseenvariascategorías: 1. Discontinuidadenejesdecolumnas. 2. Irregularidadverticalderigideces. a. PisoBlando. b. Pisoextremadamenteblando. 3. Irregularidadenladistribuciónverticaldemasas. 4. Irregularidadgeométricavertical. Este tipo de irregularidades en la configuración vertical de una edificación afecta la respuesta sísmica de los entrepisos generando fuerzas cuya distribución dista mucho de la distribución supuesta en un análisis estático equivalente. Deben ser tratadas utilizando métodos sofisticados de análisis dinámico, y en lo posibledebenevitarse. 6.11.1 DiscontinuidadenEjesdeColumnas Lasfiguras6.41y6.42muestranestairregularidad.Estetipodediscontinuidad,especialmentelaindicada en la esquina inferior derecha de la figura (eje desalineado) debe evitarse. La NEHRP identifica a estas irregularidadescomotipoIV. Lafigura6.42muestraunejemploinusualdeéstairregularidad.Obsérvesequelascolumnasdelafachada del palafito mostrado, aún en construcción, no están alineadas con los pilotes y simplemente descansan sobreunalosaelevadaa1metrodelniveldelagua.Obsérveseademáseldébilsistemaestructuraldevigas ycolumnasutilizadoylapobrecalidadconstructiva. almanperez@gmail.com 26 Mar 2017
  • 285.
    6-36 VULNERABILIDAD SÍSMICA CONSIDERACIONESESTRUCTURALES PARA EL DISEÑO SISMORRESISTENTE Eje desalineado de columna Figura 6.41 Esquema de discontinuidades en elementos verticales del sistema resistente de fuerzas laterales. Figura 6.42 Palafito con discontinuidad de ejes de columnas y pilotes, (Foto J.L. Alonso). 6.11.2 PisoBlando Este tipo de irregularidad vertical se presenta cuando la rigidez lateral de dos pisos consecutivos varía o difierenotablemente.Lasfiguras6.43y6.44muestranestetipodediscontinuidadvertical. Piso Blando Figura 6.43 Piso blando. Irregularidad 12 vertical tipo Ia, (adaptado del NEHRP ). Piso extremadamente blando Figura 6.44 Piso extremadamente blando. 12 Irregularidad vertical tipo Ib, (NEHRP ). Irregularidad: Piso blando. (Tipo Ia) Un piso es blando cuando: • Su rigidez es < 70% de la rigidez del piso inmediato superior • Su rigidez es < 80% de la rigidez promedio de los 3 pisos inmediatamente superiores. Irregularidad: Piso extremadamente blando. Un piso es extremadamente blando cuando: • Su rigidez es < 60% de la rigidez del piso inmediato superior. • Su rigidez es < 70% de la rigidez promedio de los 3 pisos inmediatamente superiores. almanperez@gmail.com 26 Mar 2017
  • 286.
    VULNERABILIDAD SÍSMICA 6-37 CONSIDERACIONESESTRUCTURALES PARA EL DISEÑO SISMORRESISTENTE Son innumerables los casos de edificaciones que han sido severamente dañadas durante terremotos recientes por una desafortunada y difundida exigencia arquitectónica a incorporar una planta abierta libre (piso blando) y de concentrar la tabiquería de las fachadas y divisiones internas en el resto de los nivelesdelaedificación. Edificios como el Palace Corvin que sufrió el colapso total de uno de sus módulos estructurales durante el terremoto de Caracas de 1967 y el Hotel New Society dañado durante el terremoto de Mindanao en Filipinas en 1976, son apenas algunos de los cientos de edificios cuya vulnerabilidad sísmica se desbordó porestamalaydifundidapráctica. Las figuras 6.45 y 6.46 muestran dos ejemplos interesantes de piso blando. La figura 6.45 corresponde a un piso libre entre los niveles 2 y 3 de un edificio de concreto armado ubicado en la ciudad de Caracas. En la figura 6.44 observamos el colapso total de las columnas del primer piso causado por la presencia de un piso blando en la planta baja de una edificación, ocurrido durante el terremoto de Bhuj, en la India en el año2001. Figura 6.45 Piso blando. Edificio en la ciudad de Caracas, 2006 (Foto J.L. Alonso). Figura 6.46 Colapso del nivel Planta Baja. 18 Bhuj, India, 2001. (EERI ). almanperez@gmail.com 26 Mar 2017
  • 287.
    6-38 VULNERABILIDAD SÍSMICA CONSIDERACIONESESTRUCTURALES PARA EL DISEÑO SISMORRESISTENTE Figura 6.47 Hotel Macuto Sheraton. Fachada Sur, (Foto J.L. Alonso). Figura 6.48 Columna nivel Mezanina H. Macuto Sheraton, (Foto A. Ruiz). Casos aún más graves se presentan cuando los muros de corte de concreto armado, diseñados para absorber y resistir las fuerzas sísmicas laterales del edificio, son repentinamente eliminados en alguno de los entrepisos antes de llegar a la cimentación y son reemplazados por una hilera de columnas que deben absorber súbitamente el enorme cortante y momento de vuelco que se produce en la zona de transición y laconsiguientedeformaciónalcorte.Estasituacióntambiénsetraduceenlaformacióndeunpisoblando. Enelterremoto deCaracas de1967las columnascircularesdel nivel Mezzanine del Hotel MacutoSheraton, ubicado en el litoral central cercano a la ciudad de Caracas, fallaron por esta circunstancia a pesar de tener undiámetrode1,10metrosydeestarfuertementezunchadas,(véaselasfiguras6.47y6.48). La figura 6.49 muestra en corte la configuración vertical de un pórtico típico del edificio Macuto Sheraton. En ese corte se puede apreciar la tremenda discontinuidad de rigideces existentes en el entrepiso que une elnivelmezaninaconelprimerpiso. Las dos pantallas de concreto ubicadas entre los ejes D y C y los ejes B y A desaparecen por debajo del primer piso a través de un tubo o cajón de transición de concreto armado hasta transformarse en 4 hileras decolumnascircularesqueconectanelcajónconlascimentaciones. ParticularmentefueronseveramentedañadaslascolumnascircularesdelosejesB y C delnivel Mezzanina. El tipo de daño indica que estas fracturas fueron causadas por una combinación muy desfavorable de solicitaciones.Seincrementónotablementelafuerzaaxialenesashilerasdecolumnas,(pordemáslasmás cargadas estáticamente) como consecuencia del momento de vuelco, y probablemente también la deformaciónporcorteenlazonadecontactodeltopedeesascolumnasconelcajóndetransición. almanperez@gmail.com 26 Mar 2017
  • 288.
    VULNERABILIDAD SÍSMICA 6-39 CONSIDERACIONESESTRUCTURALES PARA EL DISEÑO SISMORRESISTENTE SECCIÓN TÍPICA TRANSVERSAL HOTEL MACUTO SHERATON A B C D E F Piso 1 Piso 2 Piso 3 Piso 4 Piso 5 Piso 6 Techo Piso 7 Mezzanine Salón de Entrada Nivel Playa Auditorium Junta de expansión 7 Figura 6.49 Sistema estructural. Corte Típico. Hotel Macuto Sheraton UncasomuysimilarloconstituyeelHospitalOliveView,ubicadoenelValledeSanFernandoenCalifornia, que experimentó deformaciones relativas permanentes de más de 30 cm en las columnas del nivel planta baja en el terremoto de San Fernando de 1971, (figuras 6.50 y 6.51). Dicho complejo hospitalario tuvo que serdemolido. Figura 6.50 Hospital Olive View. Terremoto de San Fernando, Los 22 Ángeles, 1971 . almanperez@gmail.com 26 Mar 2017
  • 289.
    6-40 VULNERABILIDAD SÍSMICA CONSIDERACIONESESTRUCTURALES PARA EL DISEÑO SISMORRESISTENTE 6.11.3 IrregularidadVerticalenlaDistribucióndelasMasas Una edificación se clasifica en esta categoría cuando las masas de pisos adjuntos son significativamente diferentes. Esto puede ocurrir cuando en algún nivel existe alguna masa pesada, tal y como una piscina, o undepósitodelibros,(figura6.52). Nivel Planta Baja E G H K M S Piso 1 Piso 2 Piso 3 Piso 4 Piso 5 Techo PLANTA ELEVACIÓN DEL ALA D (SECCIÓN A-A) Ala D Ala C Ala B Ala A Patio Volcamiento de la torre de escaleras Estacionamiento colapsado Niveles 1-5 Volcamiento de la torre de escaleras Volcamiento de la torre de escaleras Volcamiento de la torre de escaleras A A 23 Figura 6.51 Esquema del Hospital Olive View, (adaptado de Mahin y Bertero ). Masa pesada Masa pesada Figura 6.52 Irregularidad vertical de masas. Irregularidad vertical Una edificación se clasifica con este tipo de irregularidad cuando: • La masa de un nivel es > 150% de la masa del piso contiguo. • En este caso debe llevarse a cabo un análisis dinámico de la edificación. almanperez@gmail.com 26 Mar 2017
  • 290.
    VULNERABILIDAD SÍSMICA 6-41 CONSIDERACIONESESTRUCTURALES PARA EL DISEÑO SISMORRESISTENTE 6.11.4 IrregularidadGeométricaVertical Este tipo de irregularidad vertical tiene lugar cuando existe algún escalón a lo largo del eje vertical de la edificación. Se considera importante cuando la dimensión horizontal de la planta de un nivel es mayor al 130% de la dimensión del piso contiguo. En estos casos se requiere la realización de un análisis dinámico delaedificación.Lafigura6.53muestraalgunasirregularidadesvolumétricasdeestetipo. Figura 6.53 Ejemplos de irregularidad geométrica vertical. El edificio La Protectora, figura 6.54, es un ejemplo interesante del pésimo desempeño de una edificación duranteelterremotodeManaguade1972. 5.3 5.3 5.3 3.5 3.5 5.5 11.6 3.8 9.9 5.3 Edificio La Protectora PLA TA N Figura 6.54 Edificio La Protectora. (Foto J.L. Alonso). Figura 6.55 Planta del edificio La Protectora. almanperez@gmail.com 26 Mar 2017
  • 291.
    6-42 VULNERABILIDAD SÍSMICA CONSIDERACIONESESTRUCTURALES PARA EL DISEÑO SISMORRESISTENTE Dicha edificación poseía una planta de geometría irregular y discontinuidades geométricas, entrantes y salientes, tanto en planta como en elevación. La figura 6.55 muestra una planta tipo de los 3 primeros niveles de la edificación. En ella se observan grandes luces entre columnas y una distribución irregular de tabiques de mampostería y ventanales de gran tamaño en las fachadas, así como también la ubicación asimétricadelnúcleodeescaleras.Resultado:laedificacióntuvoqueserdemolida. Lasfiguras6.56,6.57y6.58muestranedificacionesconirregularidadgeométricaverticalsevera. Figura 6.56 Estructura piramidal invertida (Foto J.L. Alonso). Figura 6.57 Estructura con irregularidad geométrica vertical (Foto J.L. Alonso). Figura 6.58 Estructura metálica con irregularidad geométrica total (Foto J.L. Alonso). almanperez@gmail.com 26 Mar 2017
  • 292.
    Figura 6.62 Figura6.63 VULNERABILIDAD SÍSMICA 6-43 CONSIDERACIONES ESTRUCTURALES PARA EL DISEÑO SISMORRESISTENTE Resulta importante destacar que hoy día existe una marcada tendencia arquitectónica de proyectar edificios con columnas esquineras, o con columnas a doble, triple y hasta más altura. Esta condición, desdeelpuntodevistasísmico,lasconvierteenedificacionesmuyvulnerables,(figuras6.59,6.60y6.61). Figura 6.59 Edificio con 2 columnas libres de gran altura, (Foto J.L. Alonso). Figura 6.60 Edificio con cambios bruscos de rigidez. (Foto J.L. Alonso). Figura 6.61 Edificio con columnas esquineras de gran altura, (Foto J.L. Alonso). almanperez@gmail.com 26 Mar 2017
  • 293.
    6-44 VULNERABILIDAD SÍSMICA CONSIDERACIONESESTRUCTURALES PARA EL DISEÑO SISMORRESISTENTE Utilizando un modelo tridimensional con estas características para analizar el comportamiento de estructuras de este tipo, se puede fácilmente demostrar la vulnerabilidad potencial de las mismas, (ver figuras6.62y6.63). Lapreguntaes:¿Quélepasaríaaesaedificaciónsilacolumnaesquinerafallara? 6.12 EFECTODECOLUMNACORTA Una situación muy particular se presenta cuando las paredes de mampostería ubicadas entre columnas de un mismo nivel no cubren toda su altura, por ejemplo para permitir la colocación de ventanas en la parte superior.Lafigura6.64ilustraenformaesquemáticaelproblema. h1 h' 1 h2 h' 2 1 F 2 F Paredes de bloques Ventanas Figura 6.64 Esquema de columna corta. Bajo estas condiciones, las columnas no pueden deformarse en la zona confinada por la presencia de la tabiquería que se lo impide, y por ende, la deformación ocasionada por las fuerzas de corte generadas al nivel de la losa superior no puede tener lugar en tan corta longitud de columna restante, ocasionando una eminentefallaporcorte. Este fenómeno se suele presentar en estructuras metálicas o de concreto armado en las que se confinan sus miembros con elementos de mampostería, rígidos y frágiles que interactúan entre sí causando generalmentelafalladelelementoestructuralverticalquelasune. Las figuras 6.65, 6.66 y 6.67 muestran algunos ejemplos de estructuras donde los miembros que presentaban estas características fallaron de forma más que evidente durante la acción de sismos recientes. almanperez@gmail.com 26 Mar 2017
  • 294.
    VULNERABILIDAD SÍSMICA 6-45 CONSIDERACIONESESTRUCTURALES PARA EL DISEÑO SISMORRESISTENTE Porejemplo,lafigura6.65muestra,elefectodecolumnacortaresultante,yenlafigura6.66seapreciauna fractura de la columna en la zona de unión del machón con el muro de mampostería que claramente ilustraésteefecto. En la figura 6.67 se observan los daños de una edificación industrial en la que muchas de sus columnas fallaronporestacausaduranteelrecienteterremotodeBhuj,India,en2001. Figura 6.66 Efecto de columna corta. Managua. (Foto J.L. Alonso). Figura 6.65 Efecto de columna corta. Managua. (Foto J.L. Alonso). Lamentablemente encontramos con frecuencia edificios cuya vulnerabilidad estructural es alta por tener columnas con estas características. Así, las figuras 6.68 y 6.69, por ejemplo, muestran un grupo de columnas susceptibles al efecto de columna corta. En un caso en un edificio de aulas de la Universidad Simón Bolívar, y en el otro, en un edificio de oficinas de construcción reciente, ambos en la ciudaddeCaracas. Para los escépticos, la figura 6.70 corrobora la vulnerabilidad sísmica de edificaciones con plantas libres y columnas cortas. La figura muestra los daños ocasionados en una edificación durante el terremoto de Bhuj, 18 Indiade2001(EERI ). Los daños en esta edificación se concentraron precisamente en la columna corta confinada parcialmente entre el muro de mampostería de la fachada, así como también en las columnas libres vecinas muy solicitadas por elefectodepisoblando. Podríamos citar muchísimos más casos en que se repite esta caracte- rística, porque como hemos dicho antesesunaprácticamuyusual. 18 Figura 6.67 Efecto de columna corta. Terremoto de Bhuj, India. (EERI ). almanperez@gmail.com 26 Mar 2017
  • 295.
    6-46 VULNERABILIDAD SÍSMICA CONSIDERACIONESESTRUCTURALES PARA EL DISEÑO SISMORRESISTENTE Figura 6.69 Edificio de aulas de la Universidad Simón Bolívar, (Foto J.L. Alonso). Figura 6.68 Columnas cortas en fachada de edificio de oficinas. Caracas. (Foto J.L. Alonso). La figura 6.71 muestra un ejemplo de una combinación desafortunada de factores que incrementan la vulnerabilidad sísmica de la edificación: 1) planta libre en el nivel Planta Baja (piso blando), y 2) efecto de columna corta causado por la inclusión del muro divisorio a media alturaenlascolumnasdelafachada. Figura 6.71 Edificio con planta libre y columnas cortas. (Foto J.L. Alonso). 18 Figura 6.70 Terremoto de Bhuj, India, 2001, (EERI ). almanperez@gmail.com 26 Mar 2017
  • 296.
    VULNERABILIDAD SÍSMICA 6-47 CONSIDERACIONESESTRUCTURALES PARA EL DISEÑO SISMORRESISTENTE 6.13 COLINDANCIA El Golpeteo entre edificaciones colindantes tiene lugar cuando dos o más edificaciones vecinas contiguas, sinningunajuntadeseparaciónadecuada,vibranenformadesfasadadurantelaaccióndeunterremoto. Las figuras 6.72 y 6.73 muestran edificios que sufrieron este efecto durante el terremoto de Managua de 1972. En la 6.72 podemos observar el colapso de un edificio de concreto armado como consecuencia de la fractura de sus columnas en la zona de contacto con las cumbreras de los techos de las dos viviendas colindantes de baja altura. En la figura 6.73 claramente se ve también el efecto de golpeteo entre dos edificaciones, una de un solo nivel y techo de tejas (la de la izquierda) y la otra un edificio de concreto armadode6niveles. Figura 6.73 Daño en un edificio por efecto de golpeteo, Managua, 1972, (Foto J.L. Alonso). Figura 6.72 Colapso total de una edificación en la ciudad de Managua, 1972, (Foto J.L. Alonso). Managua no fue un caso aislado. También durante el terremoto de México en 1985 muchas edificaciones colindantes resultaron seriamente dañadas y en algunos casos total o parcialmente destruidas, y esto ha sucedido en cada uno de los eventos sísmicos documentados. La figura 6.74 muestra ejemplos muy significativosdeldañoquehansufridoalgunasestructurasconestascaracterísticas. Las figuras 6.75 y 6.76 ilustran ahora la colindancia existente entre edificaciones ubicadas en algunos sectoresdelaciudaddeCaracas. Se puede corroborar analíticamente con relativa facilidad el comportamiento desfavorable de las estructurascolindantes.Enefecto,enlasfiguras6.77y6.78 semuestrandosdelasdeformadasmodaleso almanperez@gmail.com 26 Mar 2017
  • 297.
    6-48 VULNERABILIDAD SÍSMICA CONSIDERACIONESESTRUCTURALES PARA EL DISEÑO SISMORRESISTENTE 21 Figura 6.74 Colapso de edificios colindantes en Ciudad de México, durante el terremoto de 1985. (EERI ). Figura 6.75 Colindancia entre edificios. (Foto J.L. Alonso). Figura 6.76 Colindancia entre edificios. (Foto J.L. Alonso). almanperez@gmail.com 26 Mar 2017
  • 298.
    Figura 6.77 Figura6.78 VULNERABILIDAD SÍSMICA 6-49 CONSIDERACIONES ESTRUCTURALES PARA EL DISEÑO SISMORRESISTENTE correspondientes a un conjunto de tres edificaciones contiguas adosadas entre sí, con alturas de entrepisosdistintas,modeladosconunprogramatridimensionaldeanálisisestructural. En nuestra ciudad vemos diariamente muchas construcciones que reúnen ésta u otras de las características antes mencionadas. Incluso, algunas suman más de un factor y por supuesto que esto aumenta su vulnerabilidad. Muchas veces no nos percatamos de ello hasta que ya es demasiado tarde. Las figuras6.79y6.80muestranunaanalogíaentrelosdañossufridosenunosedificioscontiguosenlaciudad deMéxico,yungrupodeedificiosconcaracterísticassimilaresperoenestaoportunidadenCaracas. 21 Figura 6.79 Ciudad de México. 1985. (EERI ). Figura 6.80 Caracas. 2006. (Foto J.L. Alonso). almanperez@gmail.com 26 Mar 2017
  • 299.
    6-50 VULNERABILIDAD SÍSMICA CONSIDERACIONESESTRUCTURALES PARA EL DISEÑO SISMORRESISTENTE 6.14 RECOMENDACIONESDETIPOPRÁCTICO Con el fin de orientar al ingeniero y al arquitecto en la toma de decisiones que permitan empezar con el pie derecho en las etapas preliminares del anteproyecto de una edificación en zonas sísmicamente activas, se incluyen una serie de configuraciones estructurales que han demostrado ser muy vulnerables o inadecuadas,y al mismo tiempo algunas propuestas demejoras conceptuales orientadas a la reducción de estavulnerabilidad.Parasumejorinterpretaciónlashemosagrupadoen3bloques: Formas Estructurales CASO 1 CASO 2 CASO 3 BLOQUE I. Figura 6.81 Configuración Original Forma en L Forma en U Forma en H Mejora Propuesta A 1-A 2-A 3-A Mejora Propuesta B 1-B 2-B 3-B Formas Estructurales CASO 4 CASO 5 CASO 6 BLOQUE II. Figura 6.82 Configuración Original Forma en T Forma Doble U Irregular Mejora Propuesta A 4-A 5-A 6-A CASO 1 CASO 2 CASO 3 1A 2A 2B 3A 3B 1B Figura 6.81 Bloque I. Propuesta para algunas configuraciones estructurales. almanperez@gmail.com 26 Mar 2017
  • 300.
    VULNERABILIDAD SÍSMICA 6-51 CONSIDERACIONESESTRUCTURALES PARA EL DISEÑO SISMORRESISTENTE CASO 4 CASO 5 CASO 6 4A 5A 6A Figura 6.82 Bloque II. Propuesta para algunas configuraciones estructurales. Formas Estructurales CASO 7 CASO 8 BLOQUE III. Figura 6.83 Configuración Original Forma mostrada Forma mostrada Mejora Propuesta A 7-A 8-A CASO 7 7A CASO 8 8A Figura 6.83 Bloque III. Propuesta para algunas configuraciones estructurales. almanperez@gmail.com 26 Mar 2017
  • 301.
    6-52 VULNERABILIDAD SÍSMICA CONSIDERACIONESESTRUCTURALES PARA EL DISEÑO SISMORRESISTENTE Figura 6.84 Edificación con forma de H conformada por módulos independientes, (Foto J.L. Alonso). Figura 6.85 Junta entre módulos en edificio en forma de H. (Foto J.L. Alonso). Conviene aclarar que si bien las soluciones propuestas mejoran el comportamiento sísmico de la configuración original de la edificación, no necesariamente son las únicas alternativas existentes. En algunas de ellas se introduce un problema de tipo constructivo relacionado con la solución de lasjuntasestructurales,quehayqueresolveradecuadamente. En las figuras 6.84 y 6.85 se puede observar la solución propuesta 3A, adoptada en una edificación en forma de H. Obsérvese que en apariencia se conserva la forma en H de la estructura, pero se han incorporado 2 juntas estructurales en el núcleo central (destinado a escaleras) que la transforma en módulosindependientes. En ocasiones se pretende evitar la torsión en planta de las edificaciones con forma de U o con forma de H incorporando a laestructuravigasdeamarreenlosextremosdelasalas. Esta práctica, bastante difundida en Venezuela, no siempre es la mejor de las alternativas porque las alas en este tipo de edificaciones pueden moverse en forma independiente, lo cual puede observarse en la figura 6.86, que muestra el pobre desempeño de esta alternativa en una edificación en forma de UduranteelterremotodeManaguaen1972. almanperez@gmail.com 26 Mar 2017
  • 302.
    VULNERABILIDAD SÍSMICA 6-53 CONSIDERACIONESESTRUCTURALES PARA EL DISEÑO SISMORRESISTENTE Figura 6.86 Daños estructurales. Terremoto de Managua, 1972. (Foto J.L. Alonso). En las propuestas 2B y 3B, se sugiere la colocación de paredes de corte de concreto armado o de diagonales metálicas en las zonas indicadas. Sin embargo, la selección de cual es la solución más conveniente dependerá de cada edificación en particular, y en definitiva del criterio del ingeniero estructural responsabledelproyecto. Con el fin de ilustrar algunas irregularidades de rigidez vertical que son sísmicamente vulnerables, se incluyen a continuación algunas de estas configuraciones. La figura 6.87 muestra ejemplos poco recomendables. En algunas ocasiones en las que los pórticos resistentes a cargas laterales están conformados por pantallas de concreto que interactúan con marcos de vigas y columnas, pueden presentarse algunos puntos débiles, o articulaciones en las uniones de las vigas con los muros. En estos casos esta situación puede solventarse mediante la incorporación de losas de amarre corridas en el nivel de la cimentación y/o incorporando además una viga de amarre de gran peralte en el nivel superior. La figura 6.88 ilustra esta situación. Finalmente, se muestran algunas configuraciones estructurales conformadas por marcos resistentes a momento en las que las columnas de los niveles superiores se apoyan en alguna viga de transferencia en el primer nivel. Esta situación, si no es tratada adecuadamente, conlleva a la formación de un piso blando y probablementealcolapsodelaedificación,(verfigura6.89). almanperez@gmail.com 26 Mar 2017
  • 303.
    6-54 VULNERABILIDAD SÍSMICA CONSIDERACIONESESTRUCTURALES PARA EL DISEÑO SISMORRESISTENTE Sistema 6.89 Algunas propuestas para evitar la formación de un piso blando. (a) Prohibitiva (b) Inapropiado (c) Inapropiado Figura 6-87 Configuraciones poco recomendables. 24 Figura 6.88 Algunas propuestas para mejorar la conexión adecuada de marcos y muros . (b) Fundación corrida. Mejor Solución (a) Fundaciones aisladas. Articulaciones en vigas © Fundación corrida y viga de amarre. Solución Óptima Losa de amarre Losa de amarre Viga de amarre Piso Blando (a) Inaceptable (b) Mejora (c) Sistema Ideal almanperez@gmail.com 26 Mar 2017
  • 304.
    VULNERABILIDAD SÍSMICA 6-55 CONSIDERACIONESESTRUCTURALES PARA EL DISEÑO SISMORRESISTENTE 6.15 CONSIDERACIONESADICIONALES A lo largo de este Capítulo se han incluido numerosos gráficos y fotografías de edificaciones que nos han permitido ilustrar aquellos aspectos relacionados con la configuración estructural que de una manera u otraincrementanlavulnerabilidadestructuraldurantelaocurrenciadeunsismo. El hecho de señalar que una edificación de las mostradas es sísmicamente vulnerable no significa que vaya a colapsar durante un evento futuro. En la gran mayoría de los casos presentados se han tomado en cuenta estas irregularidades geométricas tanto en el análisis como en su diseño. Es recomendable, eso sí, que cuando nos enfrentemos a un proyecto estructural de estas características estemos conscientes de la importanciadetomarencuentaestosfactoresquehemosmencionadoparalograrundiseñoadecuado. Enlasseccionesanterioressecomentaronaspectosrelacionadosconlostemassiguientes: 1. Configuración arquitectónica del edificio y aspectos de tipo estructural, aspectos ambos íntimamente ligadosalcomportamientosísmicodelaedificación. 2. Se incluyeron ejemplos que muestran la influencia que han ejercido ciertas configuraciones arquitectónicas y estructurales en el pésimo desempeño de edificaciones que han sido severamente dañadas durante terremotos recientes, tales como los cambios bruscos de rigidez, la distribución y ubicacióndelatabiquería,lageometríairregularenplanta,etc. 3. Sediscutióendetallelaincidenciadepisosblandosycolumnascortas. 4. Se mostró el efecto devastador producido por el golpeteo entre edificaciones contiguas en las que no existeningunaseparaciónentreellasolamismaesinsuficiente. 5. Sedefinieronaquellosaspectosdelaconfiguraciónasociadosalatorsión. 6. Se definieron los tipos de sistemas estructurales resistentes comúnmente empleados en la práctica pararesistirlasfuerzaslateralesoriginadasdurantelaaccióndeterremotos. 7. Se discutieron aspectos normativos relacionados con los temas de torsión, irregularidad geométrica. Se recomienda además que cuando las irregularidades son extremas debe llevarse a cabo un análisis dinámicotridimensionaldelaestructura. Cabe ahora preguntarse, ¿estamos realmente seguros que los problemas se resuelven utilizando un software sofisticado, algunas veces una versión pirata adquirida en los pasillos de nuestras universidades a muy bajo precio? ¿Qué opina el amigo lector? ¿Quién le garantiza al ingeniero estructural que ese software funciona adecuadamente? ¿Creen ustedes que un software original en el que se han invertido milesdehorashombre,conmanualesysoportetécnicovale3dólares? Conviene alertar a los profesionales de la ingeniería que aún y cuando estos programas nos arrojen aparentemente buenos resultados, es necesario conocer las limitaciones y fundamentos teóricos que los respaldan, y no solo eso, es imprescindible saber interpretar los resultados obtenidos de cualquier software, ya sea este original o no, porque muchas veces se comete el error de diseñar con resultados que puedensertotalmenteincompatiblesconlarealidad. almanperez@gmail.com 26 Mar 2017
  • 305.
    6-56 VULNERABILIDAD SÍSMICA CONSIDERACIONESESTRUCTURALES PARA EL DISEÑO SISMORRESISTENTE Independientemente de los grandes avances tecnológicos alcanzados y tomando además en consideración la variedad y complejidad de las variables que entran en juego, resulta importante reconocer que aún hoy día una gran parte del proceso del diseño de edificaciones sismorresistentes se basaenelcriterio,experienciaysentidocomúndelprofesionalinvolucrado. 6.15.1 ArquitecturaeIngeniería El arquitecto proyectista de edificios, limita normalmente su dedicación y responsabilidad a los aspectos arquitectónicos:estética,relacionesespaciales,formasydistribucióndelaplanta,ubicacióndecolumnas, altura de entrepisos, tabiquería, fachadas, etc. El arquitecto urbanista va más allá de lo particular y concentra su atención al estudio de edificios, que como conjunto, conforman una calle, una urbanización, o una ciudad. El ingeniero estructural, por su parte, concentra sus esfuerzos en el diseño estructural sismorresistente de cada edificio en particular, compartiendo solo en contadas oportunidades esta responsabilidadconelarquitecto. Esta desafortunada y común práctica de divorcio de responsabilidades reinante, ha traído como consecuencia un distanciamiento y estancamiento enorme en el logro de los objetivos primordiales del diseño sísmico del edificio. En efecto, el arquitecto delega la total responsabilidad del diseño sísmico al ingeniero estructural ignorando a veces que una gran cantidad de decisiones de tipo arquitectónico comprometennotablementelaefectividaddelasoluciónestructuraladoptada. Si bien es cierto que en los últimos años se han llevado a cabo valiosas iniciativas (publicaciones, congresos y seminarios) tendientes a crear conciencia de la necesidad de compartir la responsabilidad del diseño sismorresistente, aún falta mucho por hacer en este campo. Es importante que los profesionales involucrados trabajen en conjunto desde que se inicia un nuevo proyecto, con el fin de lograr soluciones que minimicen el riesgopotencialdelaestructuraaltiempoquegaranticenlaconcepciónarquitectónicadelmismo. 6.15.2 Utilizacióndepaneleslivianos Un aspecto que merece la pena resaltar es el relacionado con la inclusión de tabiques con bloques de arcilla, o de concreto aligerado como cerramiento interior y/o en fachadas, entre elementos estructurales metálicos,(figuras6.16y6.18) Las estructuras metálicas se calculan, por lo general, sin tomar en cuenta la gran rigidez que le confiere a la estructura la presencia de estos tabiques. Este problema puede sin embargo solventarse fácilmente mediante la utilización de paneles ligeros hechos a la medida, no portantes de poca rigidez. Éstos se colocan entre los elementos metálicos de la estructura para proporcionar el revestimiento y la separación deambientes. Estos paneles deben entre otros cumplir los siguientes requisitos: proporcionar el aislamiento térmico y acústico requerido; ser resistentes al fuego; permitir la colocación de marcos de puertas y ventanas; tener la suficiente holgura para permitir los movimientos o desplazamientos entre los paneles y el esqueleto metálicodelaestructura. almanperez@gmail.com 26 Mar 2017
  • 306.
    VULNERABILIDAD SÍSMICA 6-57 CONSIDERACIONESESTRUCTURALES PARA EL DISEÑO SISMORRESISTENTE Pueden ser prefabricados e instalados en obra como un mecano de acuerdo a detalles adecuados de construcción que garanticen su estabilidad durante sismos. Los paneles ligeros pueden construirse utilizando una gran combinación de materiales, tales como madera, metal y plástico. Pueden ser tipo sándwich en los que se utiliza por ejemplo como material aislante el poliestireno expandido, conocido en Figura 6.90 Edificios prefabricados en las cercanías de la ciudad de Los Teques. Venezuela, (Foto J.L Alonso). Venezuelaconelnombredeanime. Este tipo de panel ligero puede también utilizarse en las fachadas de edificaciones de concreto armado, especialmente en las destinadas al uso escolar, evitando así el efecto de columna corta o columna cautiva que tan nefastos resultados ocasiona a la estructura durante la acción de un sismo, (ver tambiénlosCapítulos11y12). 6.16 ESTRUCTURASPREFABRICADAS Muchas edificaciones destinadas al uso de viviendas, oficinas o a instalaciones industriales se construyen utilizando elementos prefabricados de concreto armado: vigas, columnas, sistemas de piso y paredes. También se pueden utilizar piezas curvas de concreto pretensado en la construcción de túneles, puentes, sistemas de drenajes y alcantarillado,etc. La eficiencia del uso de elementos prefabricados de concreto es el resultado de la estandarización de estos componentes y de su producción en masa en modernas plantas mecanizadas concebidasparaestefin. En las figuras 6.90, y 6.91 se muestran Figura 6.91 Edificio prefabricado, Bucarest. (Foto J.L Alonso). dos conjuntos de edificaciones multifamiliares de varios pisos construidos con un sistema estructural de elementos prefabricados. Uno en la cercanía de la ciudad de Los Teques, Venezuela, y el otro en la ciudad de Bucarest en Rumania. En la figura 6.92 se observan algunos de los paneles utilizados en la construcción de losedificiosenBucarest. almanperez@gmail.com 26 Mar 2017
  • 307.
    6-58 VULNERABILIDAD SÍSMICA CONSIDERACIONESESTRUCTURALES PARA EL DISEÑO SISMORRESISTENTE Figura 6.92 Elementos prefabricados, Bucarest. (Foto J.L Alonso). Figura 6.93 Etapa constructiva de una edificación conformada por elementos estructurales prefabricados. (Foto J.L. Alonso). Resulta interesante comentar que las edificaciones mostradas en la figura 6.91 presentaron un desempeñosatisfactorioduranteelterremotodemagnitud7.2deRumaniadel4demarzode1977. En algunas ocasiones, para reducir su peso las losetas prefabricadas pueden estar conformadas por panelesaligerados. En sistemas industriales el sistema puede estar compuesto por losetas acanaladas en forma de U, de longitud variable que se apoyan a su vez sobre las vigas principales de la estructura. Una vez que las losetas están colocadas en su sitio, las juntas entre todos estos elementos son rellenadas con una mezcla decemento,dandocomoresultadoundiafragmarígido. En regiones sísmicamente activas, las conexiones entre las losetas individuales se refuerzan con acero debidamente confeccionado que a su vez se suelda o se entrelaza con conectores de acero embutidos en la carasuperiordelasvigasquelesirvendeapoyo.Luegosonrellenadoslosespaciosconconcreto. Las columnas y las vigas pueden haber sido previamente vaciadas mono-líticamente “in situ”. En otros casos, las columnas, las vigas y las paredes son a su vez elementos prefabricados en los que sus uniones se realizan mediante conectores, anclajes y planchas, debidamente detallados que son posteriormente reforzadosañadiendounamezcladeconcretoquegaranticesuunión. Actualmente existen cientos de patentes de detalles de uniones de elementos prefabricados que han demostradounbuenfuncionamiento,almenosbajounrégimendecargasdeservicio. La figura 6.93 muestra un ejemplo de unión de elementos prefabricados viga-columna-losa. La figura 6.94 muestra un grupo de piezas curvas prefabricadas destinadas al revestimiento de los túneles del Metro que actualmenteseconstruyeenlaciudaddeValencia,Venezuela. almanperez@gmail.com 26 Mar 2017
  • 308.
    VULNERABILIDAD SÍSMICA 6-59 CONSIDERACIONESESTRUCTURALES PARA EL DISEÑO SISMORRESISTENTE Figura 6.94 Elementos curvos prefabricados. Metro de Valencia. (Foto J.L. Alonso). Ahora bien, los refuerzos y conexiones deben estar avalados por ensayos controlados de laboratorio que certifiquen su buen desempeño sísmico, así como también por los estudios analíticos correspondientes. Es un hecho conocido el pobre desempeño que han experimentado algunas edificaciones prefabricadas destinadas a vivienda o a instalaciones industriales, causado en la mayoría de los casos, por detalles de lasunionesmaldiseñadosy/omalconstruidos. Las figuras 6.95, 6.96 y 6.97 muestran ejemplos de este pésimo desempeño. Las dos primeras durante el terremoto de Managua de 1972, y la última, en el terremotodeKocaeli,Turquíaen1999. Las conexiones entre elementos prefabricados deben diseñarse en forma tal que sean capaces de resistir las cargas mayoradas verticales y horizontales previstas sin que se produzca el colapso, ni deformaciones o rotaciones excesivas, siendo recomendable que la resistencia de las conexiones exceda la de los miembrosqueenellaseconectan. Las conexiones deben diseñarse previendo el espacio necesario para la erección y fácil colocación de los elementos prefabricados, así como también permitir la curvatura de las barras de refuerzo y la posibilidad deefectuarelpostensadodeloscablessiestofueranecesario. Figura 6.96 Managua, 1972. (Foto J.L. Alonso). Figura 6.95 Managua, 1972. (Foto J.L. Alonso). almanperez@gmail.com 26 Mar 2017
  • 309.
    6-60 VULNERABILIDAD SÍSMICA CONSIDERACIONESESTRUCTURALES PARA EL DISEÑO SISMORRESISTENTE Las conexiones además deben ser simples con el fin de facilitar y agilizar el proceso de desconexión de los equiposutilizadosparasumontaje,ypermitirasísuposteriorinspección. Los detalles en las uniones deben contemplar tolerancias que cubran no solo variaciones en la longitud y elevación sino también provean una suficiente superficie de apoyo que garantice la capacidad de soporte. Esto es especialmente crítico en los apoyos de vigas pretensadas de los puentes o viaductos en los que durante la acción de un sismo el desplazamiento horizontal de los pilares supere la dimensión prevista paraelapoyodelasmismas,causandoeldesplomerepentinodeltablero. En algunasocasiones, apesardequelasuperficiedeapoyo delasvigasprefabricadashasidosatisfactoria, la excesiva proximidad o poca holgura existente entre las vigas contiguas de un puente se ha traducido en unefectodemartilleoocolindanciaentrelasmismas. 25 El trabajo presentado por William Lobo plantea recomendaciones para el diseño y la rehabilitación de puentesenáreassísmicamenteactivas. Ya que la norma venezolana para edificaciones sismorresistentes no cubre el comportamiento de estructuras prefabricadas, los ingenieros se ven a veces tentados a implantar en nuestro país sistemas constructivos prefabricados no debidamente certificados para zonas sísmicas, debiendo por tanto ser muycautelososenestamateria. 20 Figura 6.97 Kocaeli, Turquía, 1999 (Foto EERI ). almanperez@gmail.com 26 Mar 2017
  • 310.
    6.17 ESTABILIDADESTRUCTURAL Uno delos aspectos fundamentales del diseño estructural es el relacionado con la estabilidad del sistema elegido.Estoesparticularmentecríticoenedificiosdegranaltura. En la sección 6.3.2 habíamos comentado que la estabilidad lateral puede lograrse mediante la incorporación de sistemas estructurales conformados por pantallas, diagonales, pórticos resistentes a momento (juntas rígidas), o mediante una combinación de los anteriores que actúan como planos rígidos decortecapacesderesistirlascargaslateralesproducidasporunsismooporlaaccióndelviento. En algunas edificaciones la incorporación de estos planos de rigidez resulta una tarea simple. En muchas otras, sin embargo, la circulación se ve obstruida por la presencia de paredes de corte o diagonales que creanproblemasdefuncionamientoquelimitansuubicación. En edificaciones de baja o mediana altura, por ejemplo, se puede utilizar un sistema de pórticos básico aumentando su rigidez mediante la incorporación de paredes de corte o diagonales metálicas en algunas desusfachadasoennúcleosdecirculaciónvertical,(ascensores,escaleras,etc.). En edificaciones rectangulares el tratamiento de las cargas horizontales es más crítico en la dirección corta del edificio, aunque la estabilidad estructural debe garantizarse en ambas direcciones. En la práctica puede utilizarse un sistema estructural para resistir las fuerzas laterales en un sentido de la edificación y otro distinto en la otra dirección. Por ejemplo, paredes de corte o diagonales en el sentido corto y pórticos conjuntasrígidasenladirecciónlarga. Cadavezqueunaestructuraserigidizamediantelaincorporacióndesistemasdepantallasy/odiagonales debe tenerse especial cuidado en ubicarlos simétricamente. Cuando esto no se cumple el resultado se traduce en fuertes efectos indeseables de torsión que tienen lugar cuando el centro de rigidez del edificio nocoincideconelcentroidedeaplicacióndelacargahorizontal,(versecciones11.3y11.4dellibro). La mayoría de las edificaciones de mediana a gran altura tienden a ser relativamente esbeltas. Bajo la acción de cargas laterales su comportamiento se asemeja al de un volado vertical, produciéndose momentosdevuelcoquedebenequilibrarseyserresistidosporlaestructura,(versección6.3). El momento resistente desarrollado es generalmente provisto por pares de fuerzas que se generan a lo largodeloselementosverticalesdelaestructura,talycomoseindicaenlasfiguras6.98ay6.98b. En la figura 6.98 se observa que en una edificación sometida a la acción de fuerzas laterales, la magnitud de las fuerzas verticales resistentes desarrolladas en las columnas son generalmente proporcionales al brazo del par que las separa, siendo mucho menores en edificios con menor esbeltez (más anchos, figura 6.98b)queenedificiosconmayoresbeltez,(másestrechos,figura6.98a). Las figuras 6.99 y 6.100 muestran ejemplos de dos edificaciones con pórticos de concreto armado. La primeramuyesbelta.Lasegundamenosesbelta. VULNERABILIDAD SÍSMICA 6-61 CONSIDERACIONES ESTRUCTURALES PARA EL DISEÑO SISMORRESISTENTE almanperez@gmail.com 26 Mar 2017
  • 311.
    6-62 VULNERABILIDAD SÍSMICA Momento devuelco Momento de vuelco Momento resistente Momento resistente (a) (b) b1 b > b 2 1 Figura 6.98 Efecto de la esbeltez en la magnitud de las fuerzas verticales (pares resistentes) desarrolladas bajo la acción de cargas horizontales. Para finalizar conviene resaltar que aquellas edificaciones que p o s e e n u n a l t o g r a d o redundante de elementos estructurales con múltiples caminos o posibilidades de trasmitir las fuerzas sísmicas a la fundación, tienen un mejor comportamiento sísmico que aquellas edificaciones con menos redundantes. En otras palabras, las estructuras con mayor hiperestaticidad se comportanmejor. CONSIDERACIONES ESTRUCTURALES PARA EL DISEÑO SISMORRESISTENTE Figura 6.99 Edificio alto y esbelto, (Foto J.L. Alonso). Figura 6.100 Edificio alto, menos esbelto, (Foto J.L. Alonso). almanperez@gmail.com 26 Mar 2017
  • 312.
    6.18 BIBLIOGRAFÍASELECCIONADA 6.18.1 BibliografíaRecomendada Dowrick,D.J.,(1977),EarthquakeResistantDesign,JohnWiley&Sons,Ltd.,ThePitmanPress,GreatBritain. Lin,T.Y. and Stotesbury, S.D., (1981), StructuralConceptsandSystemsforArchitectsandEngineers, John Wiley &Sons,Inc. IMCYC, Instituto Mexicano del Cemento y del Concreto A.C., (1981), Diseño de Conexiones de Elementos PrefabricadosdeConcreto,NoriegaLimusa,SegundaReimpresión,México. Dembo, N. y Peña U., J.A., (1981), Sistemas Constructivos Industrializados Para Edificios de Vivienda, Experiencia Venezolana sobre Prefabricación y Racionalización de la Construcción, Tomo 1, Capítulo 5, InstitutoNacionaldelaVivienda,INAVI. McGavin, G.L., (1981), Earthquake Protection of Essential Building Equipment, Design Engineering Installation,JohnWiley&Sons,Inc. Arnal, H. y Epelboim, S., (1985), Manual Para el Proyecto de Estructuras de Concreto Armado Para edificaciones,MinisteriodelDesarrolloUrbano,RepúblicadeVenezuela. Lagorio,H.J.,(1990),Earthquakes.AnArchitect'sGuidetoNonstructuralSeismicHazards,JohnWiley&Sons,Inc. Arnold, C., (2001), Architectural Considerations, The Seismic Design Handbook, Second Edition, Chapter 6, EditedbyFarzadNaeim. Grases, J., (1987), Concreto Armado en Zonas Sísmicas, DIVISIDER, División Siderúrgica de Empresas SIVENSA,Caracas,RepúblicadeVenezuela. Stratta, J.L., (1987), Manual of Seismic Design, Prentice Hall Inc., International Series in Civil Engineering andEngineeringMechanics. 6.18.2 BibliografíaConsultada 1 King, S.A. and Rojhan, C. (1997) ATC-38 Database on the performance of Building Near Strong-Motion Recording,ProceedingofNorthridgeResearchConference,CUREe,LosAngeles. 2 Naeim, F., (1998), Earthquake Ground Motions and Performance Based Design, Performance based seismic EngineeringInvitationalWorkshop,EERI,SanDiego,California.15-7pag792. 3 Seed, H.B. y Alonso, J.L., (1974), Effects of Soil Structure Interaction in the Caracas Earthquake of 1967, Proc FirstVenezuelanConf.onSeismologyandEarthquakeEngineering,October. VULNERABILIDAD SÍSMICA 6-63 CONSIDERACIONES ESTRUCTURALES PARA EL DISEÑO SISMORRESISTENTE almanperez@gmail.com 26 Mar 2017
  • 313.
    4 Seed, H.B. andIdriss, I.M., (1970), Soil Moduli and Damping Factors for Dynamic Response Analysis, Report No.EERI70-10,UniversityofCalifornia,Berkeley,California. 5 InternationalConferenceofBuildingOfficials,(1997),UniformBuildingCode,1997Edition,Whittier,California. 6 Norma venezolana COVENIN 1756-1:2001, (2001), Edificaciones Sismorresistentes, Parte 1: Articulado, Caracas,RepúblicaBolivarianadeVenezuela. 7 Hanson R.D. and Degenkolb, H.j., (1969), The Venezuela Earthquake, July 29, 1967, American Iron and Steel Institute,NewYork,NewYork. 8 Paparoni, M. y Holoma, S., (1973), Memoria Descriptiva. Torres de Oficinas del Parque Central, Caracas. RepúblicaBolivarianadeVenezuela. 9 Ghosh, S.K. and Fanella, D.A., (2003), Seismic and Wind Design of Concrete Buildings, (2000 IBC, ASCE 7-98 andACI318-99).InternationalCodeCouncil,ICC. 10 Stratta, J.L., (1987), Manual of Seismic Design, Prentice Hall, International Series in Civil Engineering and EngineeringMechanics. 11 Alonso, J.L. y Bermúdez, M., (1999), El Terremoto de Cariaco, Publicación de la Fundación Juan José Aguerrevere del Colegio de Ingenieros de Venezuela, Revista 370, Caracas, República Bolivariana de Venezuela. 12 Building Seismic Safety Council, (1997), NEHRP (National Earthquake Hazards Reduction Program). Recommended Provisions for the Development of Seismic Regulations for New Building and Other Structures, WashingtonD.C. 13 Reitherman, A., (1995), Configuración y Diseño Sísmico de Edificios. Editorial Limusa, S.A: de C.V. Grupo Noriegaeditores,Méjico. 14 Blume, J., Newmark, N.M., and Corning, L.H., (1961), Design of Multi-Story reinforced concrete Building for EarthquakeMotions,Chicago,IL:PortlandCementAssociation. 15 Humar, J.L. and Award, A.m., (1984), Dynamic Response of Building to Ground Rotational Motion, Canadian JournalofCivilEngineering,11(1):48-56. 16 Stafford-Smith, B. and Vézina. S., (1985), Evaluation of Center of Resistance in Multi-Story Building Structures,ProceedingoftheInstitutionofCivilEngineering,Vol79,pt2.pp.623-35. 17 TSO, W.K., (1990) Static Eccentricity Concept for Torsional Moment Equations, ASCE, Journal of Strcutural Engineering,116(5):1199-1212. 18 Earthquake Engineering Research Institute (EERI), (2001), Bhuj, India Republic Day January 26, 2001 6-64 VULNERABILIDAD SÍSMICA CONSIDERACIONES ESTRUCTURALES PARA EL DISEÑO SISMORRESISTENTE almanperez@gmail.com 26 Mar 2017
  • 314.
    Earthquake.ReconnaissanceReport,SupplementAtoEarthquakeSpectra,Volume18,Oakland,California. 19 FEMA, (2001), NEHRPRecommended Provisions for the Development of Seismic Regulations for New Building, 2000ED.,andCommentary,WashingtonD.C. 20 Earthquake Spectra, EERI, (1999), 1999 Kocaeli, Turkey, Earthquake Reconnaissance Report, Earthquake Spectra,Volume16,Oakland,California. 21 Earthquake Engineering Research Institute (EERI), (1987), Subcommittee to Create Slide Sets on the 19 September1985Mexico,Earthquake. 22 Lew, H.S., Dikkers, R.D., Leyendecker, E.V., Pfrang, E.O. and Kramer, S., (1971),TheSanFernando,California Earthquake of February 9, 1971, U.S. Department of Commerce, National Bureau of Standards, NBS Report 10556,PreparedfortheOfficeofEmergencyPreparedness,ExecutiveOfficeofthePresident. 23 Mahin, S.A. and Bertero, V. (1975), An Evaluation of Some Methods for Predicting Seismic Behavior of Reinforced Concrete Buildings, Earth Engineering Research Center; EERI report No. 75-5, University of California,Berkeley. 24 Alonso, J.L., (1970), Elastic Behavior of Buildings Subjected to Seismic Loads, Graduate Student Report, Supervised by E. Wilson, University of California, Berkeley, Structural Engineers and Structural Mechanics. 25 Lobo, W.Q., (2002) Recomendaciones Para el Diseño y Rehabilitación Sismorresistente de Puentes. Memorias del2doSeminarioTécnico,LospuentesenVenezuela,patrocinadoporSIDETUR,Mérida. VULNERABILIDAD SÍSMICA 6-65 CONSIDERACIONES ESTRUCTURALES PARA EL DISEÑO SISMORRESISTENTE almanperez@gmail.com 26 Mar 2017
  • 315.
    6-66 VULNERABILIDAD SÍSMICA CONSIDERACIONESESTRUCTURALES PARA EL DISEÑO SISMORRESISTENTE almanperez@gmail.com 26 Mar 2017
  • 316.
    7.1 Introducción 7.2 Anticipaciónde Formas Espectrales Elásticas de Respuesta 7.3 Espectros de Diseño 7.4 Métodos de Análisis Dinámico 7.5 Factor de Modificación de Respuesta R 7.6 Deriva 7.7 Coeficientes de Corte Basal Normativos 7.8 Caso Especial: El Terremoto de Caracas de 1967 7.9 Introducción al Concepto de índice de Daños 7.10 Metodología Propuesta para el Control de Daños Relacionados con los Efectos de Interacción Suelo-Estructura 7.11 The Big One 7.12 Aceleración en la Superficie del Valle de Caracas 7.13 Espectros de Aceleración. Suelos S1 y S2 7.14 Espectros de Aceleración. Suelos Blandos 7.15 Coeficientes Mínimas de Corte Basal de Diseño 7.16 Consideraciones Adicionales 7.17 Bibliografía Seleccionada 7Consideraciones Normativas Adicionales almanperez@gmail.com 26 Mar 2017
  • 317.
    CONSIDERACIONES NORMATIVAS ADICIONALES 7-2VULNERABILIDAD SÍSMICA Municipio Chacao. Diciembre 2006. Ciudad de Caracas, (Foto J.L. Alonso). almanperez@gmail.com 26 Mar 2017
  • 318.
    VULNERABILIDAD SÍSMICA 7-3 7ConsideracionesNormativasAdicionales 7.1 INTRODUCCIÓN Uno de los objetivos fundamentales del diseño sismorresistente de edificaciones radica en anticipar con acierto el nivel y la magnitud de las fuerzas y de los desplazamientos a los que va a ser sometida una edificación durante la acción de un terremoto. En otras palabras, se necesita conocer cual es la demanda con el fin de proveer la capacidad resistente requerida. Sin embargo, ya que la magnitud de estas fuerzas no puede determinarse con exactitud, deben estimarse en forma tal que el producto final sea económicamenteviableyseguro. Las fuerzas sísmicas en una estructura dependen de muchos factores, entre los que cabe destacar la magnitud del terremoto, su duración, distancia a la falla, las características geotécnicas del sitio y el tipo de sistema estructural para resistirlas. El tipo de material constructivo, y la importancia y uso de la edificaciónsontambiénvariablesqueintervienenenlaecuación. La determinación de las fuerzas sísmicas puede llevarse a cabo mediante dos tipos de análisis: el método estático equivalente y el análisis dinámico. El primero de ellos es apropiado para estructuras que son regulares,esdecir,aquellascuyadistribuciónderigidecesymasasesrazonablementeuniforme. Las estructuras que no calzan dentro de esta categoría son denominadas estructuras irregulares. Estas irregularidades incluyen variaciones significativas entre los varios niveles de la edificación, tanto de masa como de rigidez. Las estructuras con estas características violan las hipótesis en las que se basan las fórmulas empíricas utilizadas en el método estático equivalente. En consecuencia, su utilización puede conducir a resultados erróneos. En estos casos deben utilizarse métodos de análisis dinámico tridimensional que permitan tomar en cuenta las irregularidades de la estructura así como también el amortiguamiento,lasfrecuenciasylasdeformadasmodalescorrespondientes. CONSIDERACIONES NORMATIVAS ADICIONALES almanperez@gmail.com 26 Mar 2017
  • 319.
    7-4 VULNERABILIDAD SÍSMICA CONSIDERACIONESNORMATIVAS ADICIONALES Otro aspecto fundamental que debe tomarse en cuenta es la deriva y la inestabilidad lateral que se produceenunaedificacióndurantelaaccióndeunterremotofuerte.Enmuchoscasos,yespecialmenteen estructuras en las que la torsión puede influir notablemente en la respuesta, el control de la deriva puede convertirseenelfactorquegobiernalaseleccióndelsistemaestructuralapropiado. En este Capítulo se discuten aspectos normativos de interés relacionados con el análisis y con el diseño sismorresistente de edificios. Se propone además una metodología para la determinación de espectros de aceleración y coeficientes de corte basal para distintos tipo de suelo. Se introduce el concepto del nivel de dañoconaplicacionesdirectasalvalledeCaracasyalaciudaddeMérida. 7.2 ANTICIPACIÓNDEFORMASESPECTRALESELÁSTICASDERESPUESTA En el Capítulo 3 comentábamos que hasta la fecha se han llevado a cabo varios estudios tendientes a anticipar formas espectrales de aceleración normalizadas típicas promedio, representativas de la 1,2,3,4,5 respuestasísmicadedepósitosdedistintacomposiciónlitológica Las formas espectrales normalizadas comúnmente se obtienen promediando, para cada tipo de suelo, los espectros de aceleraciones normalizados obtenidos, bien a partir de registros de terremotos reales o bien a partir de registros de terremotos artificiales. De esta manera, multiplicando las ordenadas de los espectros promedio por la aceleración máxima esperada del terreno en una localidad determinada, se puedenobtenerparacadatipodesuelolosespectroselásticosderespuestacorrespondientes. La figura 7.1 por ejemplo, muestra una familia de 9 espectros de aceleración calculados a partir de 9 acelerogramas generados artificialmente con el fin de anticipar cual sería la respuesta esperada en la 6 localidad de Woodland Hills, California, si el terremoto de Northridge de 1995 volviera a repetirse . En todosloscasoslarazóndeamortiguamientocríticaadoptadafue x=5%. 0.5 0.0 0.0 1.0 1.5 2.0 2.5 0.5 1.0 1.5 2.0 Período (s) Aceleración Espectral (g) 6 Figura 7.1 Familia de espectros de aceleración ,x=5%. almanperez@gmail.com 26 Mar 2017
  • 320.
    VULNERABILIDAD SÍSMICA 7-5 CONSIDERACIONESNORMATIVAS ADICIONALES Lafigura7.2muestralaformadelespectroresultantealpromediarlas9formasespectralesdelafigura7.1 y además las formas espectrales correspondientes a las envolventes superior e inferior. Lo importante en esta discusión es darse cuenta que ninguno de los 3 espectros mostrados en la figura 7.2 es un espectro realsinounarepresentaciónsuavizadadeellos. 6 Figura 7.2 Espectro promedio y envolventes superior e inferior ,x=5%. Figura 7.3 Espectro típico de Aceleración normalizada. Existen en la actualidad regulaciones y normativas que proponen para el diseño estructural de edificaciones sismorresistentes, formas espectrales suavizadas promedio de aceleración normalizada similares a la mostrada enlafigura7.3. En esta figura, b representa la amplificación espectral, T y T el 1 2 rango de períodos en los que la aceleración espectral normalizada permanece constante e igual a b, y p unexponente(ramadescendente). Los valores de estas variables cambian en función de las condiciones de suelo local, y de las normativas imperantes encadapaís. 0.5 0.0 0.0 0.5 1.0 1.5 2.0 1.5 2.0 2.5 1.0 Aceleración Espectral (g) Período (s) Envolvente inferior Promedio Envolvente superior n A mín A = Acel. Espectral Normalizada = Amplificacion Espectral A = Acel. Max. Terreno -g- T = Período Fundamental Depósito (s) p = Exponente 0 s n A = 2 1 0.00 1.00 Período T (s) i T T T Aceleración Espectral Normalizada i n x = 5% b b 2 1 b T2 Ti p Roca TS H A (g) 0 i almanperez@gmail.com 26 Mar 2017
  • 321.
    7-6 VULNERABILIDAD SÍSMICA 7.3ESPECTROSDEDISEÑO 7 La norma venezolana para edificaciones sismo-rresistentes recomienda formas espectrales norma- lizadas de respuesta elástica de aceleración asociadas a perfiles de suelo de distinta composición litológica, identificados como S1, S2, S3 y S4. La tabla 7.1 muestra los valores espectrales correspondientes. En esa tabla, el valor del período T* corresponde al período T de la figura 7.3, mientras que el valor T es en 2 1 todosloscasosiguala0,25T*. CONSIDERACIONES NORMATIVAS ADICIONALES En la sección 7.2 de esa norma se especifica que las ordenadas de la aceleración de diseño se obtienen directamente a partir de las formas espectrales normalizadas de aceleración correspondientes en función delperíodoT,mediantelassiguientesrelaciones: (7-1) (7-2) (7-3) donde: A =Ordenadadelespectrodediseño,expresadacomounafraccióndelaaceleracióndelagravedad. d a =Factordeimportancia,(COVENIN:tabla6.1). A =Coeficientedeaceleraciónhorizontal,(COVENIN:tabla4.1).Dependedelasismicidaddelaregión. 0 Tabla 7.1 Valores espectrales (COVENIN: Tabla 7.1) Forma espectral T*(s) b p S1 0,4 2,4 1,0 S2 0,7 2,6 1,0 S3 1,0 2,8 1,0 S4 1,3 3,0 0,8 almanperez@gmail.com 26 Mar 2017
  • 322.
    0,25 VULNERABILIDAD SÍSMICA 7-7 CONSIDERACIONESNORMATIVAS ADICIONALES j=Factordecorreccióndelcoeficientedeaceleración,(COVENIN:tabla5.1). b=Factordeamplitudespectral,(COVENIN:tabla7.1). T =0,25 T* Período a partir del cual los espectros normalizados de aceleración tienen un valor constante, 0 (COVENIN:tabla7.1). T*= Máximo período en el intervalo donde los espectros de aceleración normalizada tienen un valor constante,(COVENIN:tabla7.1). + T ³T Períodocaracterísticodevariaciónderespuestadúctil,(COVENIN:tabla7.2). 0 R=Factordereducciónderespuesta(COVENIN:tabla6.4). p=Exponentequedefinelaramadescendentedelespectrodeaceleraciónnormalizada,(COVENIN:tabla7.1). El factor de reducción de respuesta R, depende del tipo de estructura, del material de construcción (acero oconcretoarmado)ydelniveldediseñocorrespondiente,(versección7.5dellibro). Lafigura7.4muestralaformaespectraldediseñotipificadaenlanormavenezolana. 7 Figura 7.4 Forma espectral elástica (R =1) y de diseño (R >1) tipificadas en la norma COVENIN . La figura 7.5 muestra el mapa de zonificación 7 sísmica de Venezuela . En él se indican los coeficientesdeaceleraciónhorizontalA . 0 Las tablas 7.2, 7.3, 7.4, 7.5, 7.6 y 7.7 muestran respectivamente los valores j, a, nivel de diseño, tipos estructurales, factores de reducción R y + 7 períodoT adoptadosenlasnormasvenezolanas . Ad Aceleración Espectral R =1 R >1 Ec. (7-1) Ec. (7-2) Ec. (7-3) T T T* T Período T (s) 0 + a j b A0 T* T p T T0 + (B-1) a j b A0 a j A0 a j A0 almanperez@gmail.com 26 Mar 2017
  • 323.
    7-8 VULNERABILIDAD SÍSMICA CONSIDERACIONESNORMATIVAS ADICIONALES Tabla 7.2 Forma espectral y factor de corrección j (COVENIN: Tabla 5.1) Material Vsp (m/s) H (m) Forma Espectral j Forma Espectral j Zona sísmica 1 a 4 Zona sísmica 5 a 7 Roca sana/ fracturada >500 - S1 0,85 S1 1,00 a) Si A £ 0,15 úsese S4. 0 b) El espesor de los estratos blandos o sueltos (V <170 m/s) s debe ser mayor que 0.1H. c) Si H ³ 0,25 y A £ 1 0 0.20 úsese S4 H Roca blanda o meteorizada y suelos muy duros o muy densos >400 <30 S1 0,85 S1 1,00 30-50 S2 0,80 S2 0,90 >50 S2 0,70 S3 0,90 250-400 <15 S1 0,80 S1 1,00 15-50 S2 0,80 S2 0,90 >50 S3 0,75 S2 0,90 Suelos duros o densos 170-250 £50 S3 0,70 S2 0,95 >50 (a) S3 0,70 S3 0,75 Suelos firmes/ medio <170 £15 S3 0,70 S2 0,90 >15 (a) S3 S3 0,80 Suelos blandos/ sueltos 0,70 Suelos blandos o sueltos intercalados con suelos rígidos (b) H1 (c) S3 S2 0,70 H = profundidad a la cual se consigue material cuya velocidad de ondas de corte V es s mayor que 500 m/s. H = profundidad 1 desde la superficie hasta el tope del estrato blando. V = Velocidad sp promedio de las ondas de corte en el perfil geológico en m/s. 7 Figura 7.5 Mapa de zonificación sísmica de Venezuela 0,65 almanperez@gmail.com 26 Mar 2017
  • 324.
    VULNERABILIDAD SÍSMICA 7-9 CONSIDERACIONESNORMATIVAS ADICIONALES Estructuras que no poseen diafragmas con la rigidez y resistencia necesarias para distribuir eficazmente las fuerzas sísmicas entre los miembros verticales. Estructuras sustentadas en una sola columna.Edificacionesconlosassinvigas. Tipo IV Tabla 7.6 Factor de reducción R (COVENIN: Tabla 6.4) ESTRUCTURAS MIXTAS ACERO-CONCRETO Tipos de estructuras IV I I´y II III IIIa Nivel de diseño 2,00 6,00 5,00 4,00 (1) 6,00 1,50 4,00 4,00 --- --- ND3 ND2 1,00 2,25 2,50 2,25 --- ND1 (1) Usar 0,75xR para sistemas con columnas articuladasenlabase. (2) Usar 5 en edificios hasta 30 m de altura y pórticos convigasdecelosía. (3) Usar 5 en donde la conexión viga colectora- columna sea del Tipo PR, según Norma COVENIN 1618-98. (4) Usar 5 en muros estructurales reforzados con planchas de acero y miembros de borde de sección mixtaacero-concreto. ESTRUCTURAS DE CONCRETO ARMADO Tipos de estructuras(*) IV I I´y II III IIIa Nivel de diseño 2,00 6,00 5,00 4,50 5,00 1,50 4,00 3,50 3,00 3,50 ND3 ND2 1,25 2,00 1,75 1,50 2,00 ND1 (*) Estructura Tipo I: Estructura clasificada Tipo I ó III más tabiquería (propuesto en este libro). ESTRUCTURAS DE ACERO Tipos de estructuras IV (1) I I´y II III IIIa Nivel de diseño 2,00 (2) 6,00 5,00 4,50 (3) 6,00 1,50 4,50 4,00 --- --- ND3 ND2 1,25 2,50 2,25 2,00 --- ND1 Tabla 7.3 Factor de importancia (COVENIN: Tabla 6.1) Grupo a A 1,30 B1 1,15 B2 1,00 Tabla 7.4 Nivel de diseño (COVENIN: Tabla 6.2) Grupo A; B1 B2 Zona sísmica 1 y 2 3 y 4 5, 6 y 7 ND2 ND3 ND3 ND3 ND1(*) ND2 ND3 ND2(*) ND3 ND3 ND2(**) (*) Para edificios de hasta 10 pisos ó 30 m de altura (**) Para edificios de hasta 2 pisos ó 8 m de altura Tabla 7.5 Clasificación según los tipos de estructuras (COVENIN: Artículo 6.3) Sistemasestructuralesconstituidosporpórticos.Ejesdecolumnascontinuoshastalasfundaciones. Tipo I Sistemas estructurales constituidos por pórticos más tabiquería. (Propuesto en este libro). Tipo I´ Estructuras constituidas por combinación del Tipo I y III. Ambos con el mismo nivel de diseño. Los pórticosdebenresistirporlomenosel25%delafuerzasísmica. Tipo II Pórticos diagonalizados, muros de concreto armado, estructuras mixtas acero-concreto y los del TipoIIcuyospórticosnoresistenporlomenosel25%delafuerzasísmica. Tipo III Muros de concreto armado acoplados con dinteles o vigas dúctiles, así como pórticos de acero con diagonalesexcéntricasacopladasconeslabonesdúctiles. Tipo IIIa almanperez@gmail.com 26 Mar 2017
  • 325.
    7-10 VULNERABILIDAD SÍSMICA CONSIDERACIONESNORMATIVAS ADICIONALES + El valor T utilizado en la figura 7.4 se obtiene directamente de la tabla 7.7. Debe siempre cumplirse que + T <T y T =T*/4. 0 0 + Tabla 7.7 Valores de T (COVENIN: Tabla 7.2) R + T R < 5 0,10 (R-1) R ³ 5 0,40 7.4 MÉTODOSDEANÁLISISDINÁMICO Las regulaciones normativas en países con actividad sísmica se basan en consideraciones provenientes de la teoría de la dinámica de estructuras. Básicamente, los códigos contemplan al menos dos métodos para elanálisisdinámicodeestructuras:elmétodoestáticoequivalenteyelmétododerespuestaespectral. 7.4.1 MétodoEstáticoEquivalente Enlamayoríadeloscódigosserequierequelasestructurassediseñenalmenospararesistirunadistribución de fuerzas laterales estáticas equivalentes preestablecidas, siendo pocos los códigos que incluyen recomendacionesdediseñopararesistirlasfuerzasverticalesproducidasdurantelaaccióndeterremotos. 7 En la norma venezolana , la fuerza cortante basal V , en cada dirección del análisis, se determinará de 0 acuerdoconlaexpresión: donde: (7-4) A =Ordenadadelespectrodediseño. d W=Pesototaldelaedificaciónporencimadelniveldebase. m=Mayordelosvaloresdadosporlasexpresionessiguientes: (7-5) (7-6) siendo: N=Númerodenivelesdelaedificación. T=Períodofundamentalexpresadoensegundos. T*=Períododadoenlatabla7.1delanorma,(vertabla7.1dellibro). almanperez@gmail.com 26 Mar 2017
  • 326.
    Las fuerzas lateralesde diseño en cada nivel y para cada dirección ortogonal considerada en el análisis se obtendrán al distribuir verticalmente la fuerza cortante basal V de acuerdo a la siguiente expresión, 0 (figura7.6): (7-9) Donde F es la fuerza lateral concentrada en el nivel N, t calculadadeacuerdoconlasiguienteexpresión: (7-10) VULNERABILIDAD SÍSMICA 7-11 CONSIDERACIONES NORMATIVAS ADICIONALES Elcoeficientedecortebasal C sedefineporlarelación 0 (7-7) En dicha norma se especifica además que el coeficiente de corte basal debe ser siempre mayor al dado por larelaciónaA /R,esdecir: 0 (7-8) Para la determinación del peso total de la edificación, W, a las acciones permanentes deberán sumarse los 8 porcentajes de las acciones variables establecidas en las normas de acciones mínimas , según se indica a continuación: a) Recipientesdelíquidos:cienporciento(100%)delacargadeservicio,conelrecipientelleno. b) Almacenes y depósitos en general, donde la carga tenga el carácter de permanente, tales como bibliotecasoarchivos:(cienporciento(100%)delacargadeservicio). c) Estacionamientos públicos: en ningún caso el valor que se adopte será menor que el cincuenta por ciento (50%) de la carga variable de servicio establecida en las normas respectivas, considerando el estacionamientolleno. d) Edificaciones donde pueda haber concentración de público, más de unas 200 personas, tales como educacionales, comerciales, cines e industrias, así como escaleras y vías de escape: cincuenta por ciento(50%)delacargavariabledeservicio. e) Entrepisos de edificaciones, no incluidos en (d) tales como viviendas y estacionamientos distintos de (c):veinticincoporciento(25%)delacargavariabledeservicio. f) Techosyterrazasnoaccesibles:ceroporciento(0%)delacargavariable. h + 1 2 0 V 1 2 W W W F F F 1 2 N N N t W F F j j j j Figura 7.6 Distribución de fuerzas laterales normativas. almanperez@gmail.com 26 Mar 2017
  • 327.
    7-12 VULNERABILIDAD SÍSMICA CONSIDERACIONESNORMATIVAS ADICIONALES Elvalor F estaráacotadoentreloslímitessiguientes: t (7-11) Finalmente,lafuerzalateralenelnivelj,seobtienecomoacontinuaciónseindica (7-12) En la ecuación (7-10), T es el período fundamental de la estructura. Para el diseño sismorresistente de edificaciones en las que se utiliza el método de análisis estático equivalente, conocer o estimar de antemano el valor del período fundamental de la estructura o primer modo de vibración le permite al ingenieroestructuralmanejarlossiguientesaspectos: a. Elgradoderigidezoflexibilidaddelaedificación. b. Decidirsidebeonorigidizarladependiendodeltipodesuelo:roca,aluvión,sueloblando,etc. c. Conocer si el período fundamental de la estructura es similar o cercano al período fundamental del depósitodefundación,(resonancia). d. Determinarlafuerzadecortebasaldediseño. En edificios de altura intermedia, el corte basal de diseño V depende del período fundamental T 0 (ecuaciones 7-9 y 7-10). Ahora bien, ya que el período fundamental en una edificación varía en función de la masa y de la rigidez de la estructura, el período únicamente podrá evaluarse cuando la estructura haya sido diseñada, ya que es en ese momento cuando la rigidez y la masa podrán ser evaluadas. En otras palabras, el diseño sismorresistente no puede llevarse a cabo si no se conoce el período, pero al mismo tiempo el período no puede evaluarse hasta que el diseño sísmico haya sido realizado. Parece un círculo viciososinaparentesolución. Conscientes de esta situación los códigos y normas sísmicas proponen fórmulas aproximadas empíricas paralaevaluacióndelperíodofundamental T conelfindepoderiniciarelprocesodediseño. Así por ejemplo, en la sección 9.3.2.2 de la norma venezolana para edificaciones sismorresistentes, se proponen relaciones empíricas que permiten evaluar en función de la tipología estructural de la La tabla Tabla 7.8 Período fundamental Estructura Tipo Período T (s) a T =C h a t n 0.75 I T =0.05 h a n 0.75 II, III, IV edificación su período fundamental. La tabla 7.8 resume esta información.Endichatabla, C =0,07 para edificios de concreto armado o mixtos de acero- t concreto. C =0,08paraedificiosdeacero,(estructurasmásflexibles). t almanperez@gmail.com 26 Mar 2017
  • 328.
    VULNERABILIDAD SÍSMICA 7-13 CONSIDERACIONESNORMATIVAS ADICIONALES h = Altura de la edificación medida desde el último nivel hasta el primer nivel cuyos desplazamientos n esténrestringidos,totaloparcialmente. T =Períodofundamentaldelaedificaciónestimadoenbasearelacionesempíricas,(dadoensegundos).El a período T así evaluado puede utilizarse directamente en la ecuación (7-10) para el cálculo de la fuerza de a topeF . t Los períodos fundamentales así calculados deliberadamente dan como resultado períodos más cortos que los períodos “reales” de las estructuras verdaderas. Es decir, el período así evaluado se desplaza hacia la izquierda en el eje de las abscisas del espectro de aceleración (figura 7.4), dando como resultado mayores valoresdeaceleraciónespectral,yenconsecuencia,mayoresfuerzasdecortebasal. 9 10 El UBC-97 y el IBC-2000 proponen expresiones similares a las mostradas en la tabla 7.8. En efecto, proponenqueelperíodofundamentalTdelaedificaciónvengadadoporlarelación: (7-13) donde: C =0,035 paraedificios aporticadosconmarcosrígidosdeacero. t C =0,030paraedificios aporticadosconmarcosrígidosdeconcreto. t C =0,030paraedificios aporticadosconarriostramientosexcéntricos. t C =0,020paraelrestodelasedificaciones. t h eslaalturadeledificioenpies. n ElIBC-2000proponealternativamentelasiguienterelación: (7-14) La última ecuación se aplica únicamente en edificios con un número de pisos menor o igual a 12, conformados estructuralmente por pórticos con marcos rígidos de concreto armado y/o de acero con alturasdeentrepisosmayoresoigualesa3metros. En la sección 9.5 del Capítulo 9 del libro se ilustra mediante un ejemplo de aplicación práctica, el método estáticoequivalente. 7.4.2 AnálisisEspectral Un espectro de respuesta sísmica constituye una herramienta muy eficiente para la evaluación de las fuerzas laterales (acciones) inducidas en edificaciones sometidas a una excitación sísmica conocida, (véaseelCapítulo2dellibro). Así, si la estructura es un sistema de un solo grado de libertad, el desplazamiento y la fuerza lateral máxima inducidos pueden determinarse directamente a partir del espectro de aceleraciones si la aceleraciónmáximadelterreno,A ,yelperiododelaestructuraTsonconocidos. 0 almanperez@gmail.com 26 Mar 2017
  • 329.
    7-14 VULNERABILIDAD SÍSMICA CONSIDERACIONESNORMATIVAS ADICIONALES Por otra parte si la estructura tiene múltiples grados de libertad, la respuesta máxima del sistema (fuerzas laterales, desplazamientos de las juntas, fuerzas de corte basal, etc.) puede evaluarse en dos direcciones ortogonalesapartirdedichoespectroparaunnúmeropredeterminadodemodosdevibración. El UBC-97 por ejemplo, estipula que si la fuerza de corte basal obtenida del análisis dinámico modal al incluir en la forma espectral las condiciones del suelo del sitio resulta menor que la fuerza cortante basal obtenida a partir del análisis estático equivalente, dicha fuerza debe escalarse hasta igualar el valor obtenido del análisis estático equivalente. En caso contrario, la fuerza de corte basal obtenida a partir del análisis dinámico puede disminuirse en forma escalada hasta alcanzar el valor de la fuerza de corte basal obtenidaenelmétodoestáticoequivalente. De esta manera las características dinámicas de la estructura se conservan intactas (deformadas y frecuencias)manteniéndosealmismotiempolosnivelesmínimosnormativos. Finalmente, las solicitaciones internas en los extremos de los miembros o en cualquier otro punto de interés (momentos flectores, cortes y fuerzas axiales) pueden evaluarse mediante alguna combinación apropiadadelosefectosmodales,(véaseCapítulo10dellibro). Sea cual sea el método de análisis utilizado, el coeficiente de corte basal viene dado por la siguiente relación (7-7) 7.5 FACTORDEMODIFICACIÓNDERESPUESTAR El nivel relativamente bajo de las fuerzas laterales recomendadas en las normas para el diseño sismorresistente de edificaciones se sustenta en la hipótesis de que los miembros puedan deformarse inelásticamente. Para ello es preciso dotarlos con la ductilidad necesaria para garantizar que la estructura sobrevivasincolapsarfrentealtrendecargascíclicasquesobreellaactúanduranteunsismo. Es decir, se trata por todos los medios de evitar cualquier tipo de falla frágil y permitir que los miembros se deformen inelásticamente al ser sometidos a solicitaciones por flexión, corte o fuerza axial. Esta es la razón por la cual existen recomendaciones normativas para el detallamiento adecuado de los miembros 11,12 enzonassísmicas . El factor de modificación de respuesta R, conocido en las normas venezolanas como factor de reducción de respuesta, puede interpretarse como el factor por el que hay que dividir las ordenadas del espectro de 7 respuestaelásticaparaobtenerelespectrodediseño,(verfigura7.4ytablaCOVENIN6.4 ). En otras palabras, el factor R representa el cociente de dividir la fuerza elástica que se desarrollaría en la estructura al utilizar en el análisis el espectro elástico de diseño V¢ , entre la fuerza de diseño V que se E almanperez@gmail.com 26 Mar 2017
  • 330.
    VULNERABILIDAD SÍSMICA 7-15 CONSIDERACIONESNORMATIVAS ADICIONALES produce al utilizar en el análisis el espectro reducido de diseño. La figura 7.7 muestra gráficamente la 13 relaciónentrelafuerzasísmicalateralyladerivaodesplazamientolateralresultante . En la figura 7.7, la fuerza V (eje de ordenadas) representa la fuerza de corte basal de diseño. Esta fuerza debedistribuirseverticalmentealolargodelaalturadeledificiodeacuerdoaloestipuladoenlasnormas. En esa figura, d representa el desplazamiento lateral en los distintos niveles de la estructura obtenidos a xe partir del análisis, o lo que es lo mismo, producidos por la aplicación de las fuerzas laterales obtenidas a partir de la fuerza de corte basal de diseño V, siendo Q las solicitaciones resultantes en los miembros E (momentos,fuerzasdecorte,fuerzasaxiales,etc.). V W0 d d d d x xe ' dxe VY VE ' Fuerza Lateral Sísmica V Desplazamiento Lateral (Deriva) Rótulas progresivas Respuesta elástica de la estructura Resistencia cedente total Nivel de fuerza de diseño Deriva de diseño Deriva bajo cargas de diseño C R R 13 Figura 7.7 Relación inelástica fuerza-desplazamiento . almanperez@gmail.com 26 Mar 2017
  • 331.
    7-16 VULNERABILIDAD SÍSMICA CONSIDERACIONESNORMATIVAS ADICIONALES A medida que la estructura responde inelásticamente, los desplazamientos elásticos en los niveles de la estructura se incrementan desde d hasta una cantidad d = C d , mientras que las fuerzas o solicitacio- xe x d xe nes en los miembros se incrementan desde Q hasta un valor W Q . Ambos coeficientes, el coeficiente de E 0 E amplificación del desplazamiento C y el factor de sobre-resistencia W dependen del tipo de sistema d 0 estructural,(vertabla7.9). Los valores V¢ y d¢ representan el corte basal y el desplazamiento lateral en los distintos niveles E xe correspondientes a una respuesta hipotética elástica de la estructura utilizando como solicitación el espectroelásticoderespuesta. La estructura debe ser diseñada de forma tal que el nivel de cedencia límite disponible, o lo que es lo mismo, la fuerza máxima cedente, V , sobrepase el nivel de fuerza de diseño V. Obsérvese que el cociente R dado Y porlarelación: (7-15) es siempre mayor que la unidad, es decir, R > 1 . De esta manera, todas las estructuras se diseñan para fuerzas menores a las que se producirían utilizando el espectro elástico (R =1) en una estructura cuyo comportamientofueselinealmenteelástico. La reducción de respuesta es posible por varias razones: 1) a medida que la estructura entra en el rango inelástico, comienza a ceder, y el período fundamental efectivo de la estructura aumenta, hecho éste que en muchos casos se traduce en una reducción de la demanda (las ordenadas del espectro se reducen al aumentar el período, especialmente en estructuras flexibles), y 2) se produce un incremento en la capacidad de disipación de energía al incrementarse ciclo a ciclo la deformación inelástica. Este fenómeno seconocetambiéncomoamortiguamientohisteréticoquesesumaalamortiguamientoviscoso. La energía de disipación resultante del comportamiento histerético puede cuantificarse por el área bajo la curvafuerza-desplazamientoobtenidadespuésdevariosciclosdeexcitación. Enlafigura7.7,R representaelfactordereduccióndeductilidad,ysedefineporelcociente: d (7-16) De dicha figura se desprende que el coeficiente de modificación de respuesta R viene dado por la siguiente relación: (7-17) 14 En esta ecuación W es el factor de sobre-resistencia . Este factor toma en cuenta el aumento de resistencia 0 que tiene lugar en la estructura cuando el resto de los miembros remanentes y redundantes empiezan a incursionarenelrangoinelásticoamedidaqueseincrementan lasdeformaciones,(pushover). almanperez@gmail.com 26 Mar 2017
  • 332.
    VULNERABILIDAD SÍSMICA 7-17 CONSIDERACIONESNORMATIVAS ADICIONALES La filosofía del buen diseño sismorresistente se basa por tanto en concebir estructuras con el mayor número de redundantes y grados de hiperestaticidad posibles, de forma que pueda obtenerse un alto nivel de sobre- resistencia una vez que empiece el proceso de plastificación en el resto de la estructura que la convierta en unmecanismoinestable. Se define como nivel de cedencia (en inglés significant yield level) al nivel en el cual tiene lugar la completa plastificación de la zona más crítica de la estructura. En la figura 7.7 ese nivel es el correspondiente al valorV deldiagramalateral-deformaciónmostrado. Y A medida que aumenta la carga actuante, tiene lugar la formación de rótulas plásticas adicionales, y por ende aumenta la capacidad resistente (curva gruesa) hasta alcanzar un valor máximo. La capacidad adicional de resistencia o sobre-resistencia asociada a dicho máximo constituye la resistencia de reserva necesaria que debe poseer una estructura para resistir las fuerzas sísmicas que pueden generarse a partir delterremoto(espectro)dediseño. Conviene recalcar que la sobre-resistencia recién discutida únicamente es posible a partir de la formación secuencial de rótulas plásticas en estructuras bien diseñadas y con suficientes elementos redundantes provistos con el refuerzo necesario para garantizar su deformabilidad (ductilidad). Cuando estas condiciones se cumplen, la máxima sobre-resistencia cedente W tiene lugar para niveles de carga que 0 sondedosacuatrovecesmayoresqueelniveldecargaespecificadoparaeldiseño. En general, los factores de reducción o modificación de respuesta R contemplados en los códigos para el diseñosismorresistentedeedificacionessebasanenlaconsideracióndelosaspectossiguientes: • Comportamientodeestructurasduranteterremotospasados. • Niveldecapacidadderespuestainelásticadelsistema. • Posibilidaddefallaestructuraldelsistemaresistenteacargavertical. • Redundanciaehiperestaticidadestructuraldelsistemadestinadoaresistircargaslaterales. • Disponibilidaddelíneasestructuralesderespaldo. Las referencias 9 y 10 presentan tablas que contienen valores de R, W y C correspondientes a sistemas 0 d de distinta tipología estructural de concreto, acero, y mampostería. En la tabla 7.9 se muestran a título 15 informativo valores de estas variables utilizadas en el diseño de estructuras de concreto armado . Véase también sección 9.3.1 de la Norma Venezolana FONDONORMA 1753:2006 citada en la bibliografía recomendadaenlasección7.17.1dellibro. almanperez@gmail.com 26 Mar 2017
  • 333.
    7-18 VULNERABILIDAD SÍSMICA CONSIDERACIONESNORMATIVAS ADICIONALES 2,5 5 EDIFICIOS CON PANTALLAS Y PÓRTICOS Las cargas horizontales son resistidas por las pantallas o diagonales. La carga vertical es resistida por ambos. Pantallas con refuerzo especial Pantallas con refuerzo básico 4,5 2,5 6 5 3 3 EDIFICIOS APORTICADOS Los pórticos soportan las fuerzas verticales y las fuerzas laterales. Pórticos con refuerzo especial Pórticos con refuerzo intermedio Pórticos con refuerzo básico 2,5 3 5 4,5 3 8 5,5 2,5 7 EDIFICIOS MIXTOS ESPECIALES Los pórticos soportan el 25% de las fuerzas laterales. Las pantallas resisten el resto Pantallas con refuerzo especial Pantallas con refuerzo básico 6 2,5 8 6,5 PÉNDULO INVERTIDO O VOLADOS Refuerzo especial 2 2,5 1,25 15 Tabla 7.9 Coeficientes de Diseño R, W , C . Estructuras de concreto armado (SEI/ASCE 7-02) 0 d Cd W0 R TIPO DE SISTEMA ESTRUCTURAL RESISTENTE A FUERZAS LATERALES 2,5 4 EDIFICIOS TIPO CAJÓN: Los muros resisten las cargas verticales y horizontales. Muros con refuerzo especial Muros con refuerzo básico 4 2,5 5 5 7.6 DERIVA La deriva D del nivel x se define como la diferencia de los desplazamientos laterales totales d y d entre x x x-1 dosnivelesopisosconsecutivos,yvienedadaporlarelación: (7-18) Enlafigura 7.8sedistinguenlassiguientesderivas: Deriva total (7-19) Deriva entre niveles (7-20) Índice de deriva total (7-21) Índice de deriva entre niveles (7-22) almanperez@gmail.com 26 Mar 2017
  • 334.
    VULNERABILIDAD SÍSMICA 7-19 CONSIDERACIONESNORMATIVAS ADICIONALES 1 2 3 4 5 F F F F F5 4 3 2 1 Base D = d 1 1 D = d - d 2 1 2 D = d - d 3 2 3 D = d - d 4 3 4 D = d - d 5 4 5 5 4 3 1 2 5 4 3 2 d d d d D D D h h h h h Figura 7.8 Cálculo de la deriva de piso. El análisis de la deriva se lleva a cabo suponiendo que la estructura se comporta elásticamente bajo la acción de las fuerzas laterales de diseño. Ya que en la realidad la estructura incursiona en el rango no- lineal, su rigidez disminuye (se degrada), siendo menor que la utilizada en el análisis. El coeficiente de amplificación del desplazamiento , toma en cuenta esta diferencia de rigidez amplificando por tanto los desplazamientos laterales hasta alcanzar aquellos que se hubieren obtenido si la rigidez reducida hubiese sidoutilizadaenelanálisis. 7.6.1 EfectoP-Delta El efecto P-Delta en un piso determinado se produce debido al desfase horizontal o excentricidad de la cargagravitacionalactuanteporencimadeesenivel. En estructuras de concreto armado, el desplazamiento lateral d del centro de la masa del nivel x debe x calcularsemediantelaecuación: (7-23) donde: C Factordeamplificacióndeldesplazamientolateraldadoenlatabla7.9. d d Desplazamiento lateral del nivel x calculado para las fuerzas de diseño utilizando el espectro xe ,(fuerzaspreviamentedivididasporelcoeficienteR). reducidodediseño I Factordeimportancia(factoraenlanormaCOVENIN). = = = almanperez@gmail.com 26 Mar 2017
  • 335.
    7-20 VULNERABILIDAD SÍSMICA CONSIDERACIONESNORMATIVAS ADICIONALES Por ejemplo, si en la figura 7.9 la deriva de diseño del nivel x es D , el momento flector de vuelco en ese x nivel se incrementaría por una cantidad igual al producto de la cantidad D por el valor de la carga x gravitacionalqueactúasobreella. Enesafiguraseidentificanlassiguientesvariables: D = Derivadediseñodelnivel x. x V =Fuerzadecortedediseñoqueactúaentrelosniveles x y x-1. x h =Alturadelpisopordebajodelnivel x. x Carga gravitacional total de diseño en el nivel x y por encima de él, siendo CP la cargapermanenteyCV lacargavariable, nomayoradas. D h x x Vx Px Nivel x-1 Nivel x Nivel x+1 Deformada del eje vertical de la estructura causada por efecto de las fuerzas sísmicas laterales de diseño Figura 7.9 Efecto P-Delta. Recibe el nombre de coeficiente de estabilidad q la relación: (7-24) En el caso que el coeficiente de estabilidad no exceda el valor 0,10 en ninguno de los niveles de la edificación, el efecto P-Delta puede ignorarse. Por el contrario, cuando el valor del coeficiente q exceda en algún nivel ese valor, los efectos P-Delta deben 16,17 serconsideradosenelanálisis . El coeficiente de estabilidad q no podrá exceder un valor máximo superior dado por la relación siguiente: (7-25) En esta ecuación b es el cociente de dividir el corte (demanda) entre el corte (capacidad) para un nivel comprendido entre los niveles x y x-1 . Si el valor de b no se calcula, debe suponerse entonces un valor de b=1. Cuando el valor de q es mayor que q la estructura es potencialmente inestable y debe por ende max rediseñarse. 7.6.2 NecesidaddelControldelaDeriva Controlar la deriva producida en una edificación durante la acción de fuertes vientos o de un sismo es una tarea prioritaria del diseño, básicamente porque: 1) garantiza la estabilidad estructural; 2) minimiza el dañopotencialdeloscomponentesno-estructurales,y3)previenelapérdidadevidas. almanperez@gmail.com 26 Mar 2017
  • 336.
    VULNERABILIDAD SÍSMICA 7-21 CONSIDERACIONESNORMATIVAS ADICIONALES Se ha podido comprobar que el daño en edificaciones ocasionado durante un sismo está directamente relacionado con la magnitud del desplazamiento relativo entre los distintos niveles. De allí que una forma eficazdereducirlosdañosseobtengareduciendoladeriva. La distribución e intensidad del daño relacionado con la deriva es muy variable. Depende del grado de detallamiento incorporado en el diseño tanto de los elementos estructurales como de los no- estructurales.Lasfiguras7.10y7.11muestrandañosocasionadosporunaderivaexcesiva. Tabla 7.10 Índice de Deriva TIPO DE DAÑO ESPERADO 0,002 Daño no-estructural: mínimo. 0,007 Daño no-estructural: casi seguro. Daño estructural: algo probable. 0,015 Daño no-estructural: presente. Daño estructural: muy probable. Estudios recientes han propuesto índices que relacionan los daños con la deriva producida entre dos 18 nivelesconsecutivos ,(vertabla7.10). Figura 7.10 Daños en tabiquería, ocasionados por una deriva excesiva, Managua 1972. (Foto J.L. Alonso). Figura 7.11. Daños en fachadas. Managua, 1972, (Foto J.L. Alonso). almanperez@gmail.com 26 Mar 2017
  • 337.
    7-22 VULNERABILIDAD SÍSMICA CONSIDERACIONESNORMATIVAS ADICIONALES Figura 7.12 Edificio calculado antes de 1967 (Foto J.L. Alonso). Figura 7.13 Edificio calculado después de 1967. (Foto J.L. Alonso). Resulta importante señalar que en general las recomendaciones normativas no especifican en forma clara cuales son las hipótesis o suposiciones que deben incorporarse en el análisis para la evaluación de la deriva. Sin embargo, e independientemente de cuan complicado sea incorporar analíticamente en el modelo el efecto de la deriva, su control es probablemente la forma más efectiva y simple de minimizar los dañosenedificacionesduranteunsismo,yportantodereducirsuvulnerabilidad. La mayoría de los códigos incluyen requerimientos que controlan la deriva. La norma venezolana establecelossiguientesvaloreslímitesdelíndicedederivaentreniveles: No susceptibles de sufrir daños por deformación de la estructura 0,016 0,020 0,024 Tabla 7.11 (COVENIN: Tabla 10.1) Edificaciones Grupo A Grupo B1 Grupo B2 Tipo y Disposición de Elementos No-estructurales Susceptibles de sufrir daños por deformaciones de la estructura 0,012 0,015 0,018 almanperez@gmail.com 26 Mar 2017
  • 338.
    VULNERABILIDAD SÍSMICA 7-23 CONSIDERACIONESNORMATIVAS ADICIONALES Para demostrar el beneficio que el control de la deriva ejerce en la rigidez de las edificaciones, basta con observar ocularmente la diferencia entre dos edificaciones con pórticos de concreto armado, con la misma tipología estructural (tipo I') y un número de pisos comparable, ubicadas ambas en la ciudad de Caracas. La torre de apartamentos de vivienda mostrada en la figura 7.12 fue diseñada antes del año 1967 cuando no existía ninguna restricción normativa acerca de la deriva, mientras que la edificación mostrada en la 19 figura7.13fuediseñadadespuésdelterremotode1967utilizandolasNormasProvisionalesMOP1967 . En el Artículo 11 de esa última, norma se estipulaba en una corta frase lo siguiente: el desplazamiento relativo máximo entre dos puntos consecutivos medidos a partir de un eje vertical de la edificación no puede ser superior que el 0,2% de la distancia que los separa. Este requerimiento era conocido en el argot ingenieril como el 2 por mil, y fue la primera vez que en las normas venezolanas se incluyó una limitación de la deriva. Comoconsecuenciadeestenuevorequerimiento,lascolumnasdelaedificaciónde15nivelesmostradaen la figura 7.13 aumentaron considerablemente de sección. Esto contrasta con las dimensiones de las columnas y vigas de la edificación mostrada en la figura 7.12. Ambas edificaciones están construidas en parcelas contiguas, tienen geometría en forma de H y están separadas unos 30 m. Resulta evidente que la edificación diseñada tomando en cuenta el control de la deriva es definitivamente menos vulnerable sísmicamentequeaquellaenlaquenosetomóencuentaesterequerimiento. 7.7 COEFICIENTESDECORTEBASALNORMATIVOS En las secciones anteriores de este Capítulo se revisaron aspectos generales normativos relacionados con: a) la sismicidad regional, b) formas espectrales; c) factores de reducción de respuesta espectral; d) el método estático equivalente; e) la deriva, y f) el control de la deriva. En esta y en las siguientes secciones se proponeunametodologíaorientadaalcontroldedañosdeedificacionesenzonassísmicas. Se proponen además parámetros fundamentales para el diseño sismorresistente de edificaciones ubicadas en áreas urbanas sísmicamente activas del territorio nacional: El valle de Caracas y la meseta de Mérida,porcitaralgunaszonas. Paraello,comenzaremosrecordandoqueelcoeficientedecortebasalCsedefineporlarelación: (7-7) En esta ecuación V es la fuerza de corte basal, y W es el peso del edifico incluidas las cargas permanentes y 0 variablesnormativas. Recordemos además que en el método estático equivalente, el corte basal puede evaluarse mediante la relación: almanperez@gmail.com 26 Mar 2017
  • 339.
    7-24 VULNERABILIDAD SÍSMICA CONSIDERACIONESNORMATIVAS ADICIONALES (7-4) endonde A Ordenadadelespectrodediseñoasociadaalperíodo fundamental. d m Coeficiente que depende del número de pisos de la edificación o de su período fundamental,(ecuaciones(7-5)ó(7-6). Conceptualmente, la ordenada de la aceleración espectral de diseño, o aceleración reducida A asociada a d cualquier período de vibración de la estructura T, se obtiene dividiendo la ordenada correspondiente del 7 espectro de respuesta elástico A entre el factor de reducción de respuesta R. En la norma COVENIN el proceso es algo engorroso y envuelve la resolución de las ecuaciones (7-1), (7-2) y (7-3) así como también la + evaluacióndelasvariablesT y c discutidasenlasección7.3deesteCapítulo. Sustituyendoenlaecuación(7-7)elvalordelafuerzadecortebasal V (ecuación7-4)seobtieneque: 0 (7-26) De la ecuación (7-26) se desprende que el coeficiente de corte basal depende de la aceleración espectral de diseño A . Enconsecuenciadependedelaformadelespectroelásticoderespuesta. d Ya que la forma del espectro de aceleraciones depende a su vez de las características del sismo, de las condiciones del suelo local y de la distancia epicentral, resulta evidente que el coeficiente de corte basal noesunvalorconstante,aúnparaunamismaedificaciónyparaunamismasolicitaciónsísmica. La figura 7.14, muestra la variación del coeficiente basal con el número de pisos adoptada por la norma 20 venezolanadelMinisteriodeObrasPúblicas(MOP)de1955 . En la parte inferior de dicha figura se ha incluido a manera de referencia el período fundamental de la estructura evaluado en forma empírica según las relaciones T=N/10 y T=N/12, siendo N el número de pisos. Es importante observar que en dicha norma no se tomaba en cuenta el período fundamental de la estructuraytampocolascondicionesdelsuelolocal,omisiónéstapordemásjustificadapuesparalafecha noseteníamuyclaralainfluenciadeesosparámetrosenlarespuestadeedificiosduranteterremotos. A raíz del terremoto de Caracas de 1967 se modificó la norma del año 1955, incluyéndose por vez primera la influencia de las condiciones del suelo local, los efectos torsionales y el control de la deriva. La figura 7.15 muestra los coeficientes de corte basal propuestos en la Norma Provisional del MOP para 19 Construcciones Antisísmicas de 1967 y su variación con el tipo de estructura, el uso de la edificación y el tipodesuelos. Sin embargo en esa nueva norma no se tomó en cuenta la influencia del período fundamental del edificio, asignándole a todas las estructuras de un mismo tipo, un coeficiente de corte basal constante, = = almanperez@gmail.com 26 Mar 2017
  • 340.
    VULNERABILIDAD SÍSMICA 7-25 CONSIDERACIONESNORMATIVAS ADICIONALES independientemente del número de pisos. En otras palabras, esto equivale a decir que la forma del espectro de aceleraciones es una línearecta. El coeficiente de corte basal aumentó considerablemente con respecto a la versión de 1955, favoreciendo especialmente las estructuras flexibles de alto período, de paso las más afectadas durante el terremoto de 1967. Esto se tradujo en un incremento notable de la capacidad resistente de las edificaciones ubicadas en las zonas de mayor espesoraluvional. En la norma provisional del año 1967 se definenlossiguientestiposdeestructuras: I. Estructuras cuyas deformaciones ante las fuerzas sísmicas, en la dirección que se considera, sean esencialmente debidas a flexión de sus miembros estructurales, o sea, que poseen la ductilidad adecuada para prevenir fallas de tipo frágil, tales C= å C=å Coeficiente de Corte Basal C 4 0 8 12 16 20 24 28 0 0.01 0.02 0.03 0.04 0.05 0.06 0.07 0.08 0.09 0.5 2.0 1.0 1.5 2.5 0.5 2.0 1.0 1.5 PERÍODO T= NÚMERO DE PISOS T (s) T (s) PERÍODO T= Interpretación Oficial: Interpretación No Oficial: INTERPRETACIÓN OFICIAL INTERPRETACIÓN NO OFICIAL N=Número De Pisos N 10 N 12 N 1 (N-1)+4.5 0.30 (N-1)+4.5 0.30 Figura 7.14 Relación del coeficiente de corte basal con el 21 número de pisos y el período fundamental . comolossistemasresistentesafuerzaslateralesconstituidospreponderantementeporpórticos. II. Estructuras cuya capacidad para resistir las fuerzas sísmicas, en la dirección que se considera, sea esencialmente debida a corte o a fuerza axial y que por lo tanto no poseen la ductilidad necesaria para prevenir fallas de tipo frágil. Entre otros, forman parte de este grupo, todos los sistemas resistentes a fuerzas horizontales constituidos preponderantemente por muros de concreto o de ladrillos. Tanto el tipo I como el II deberán poseer, en la dirección que se considera, dos o más líneas de resistencia constituidas por muros, pórticos, etc., y en los cuales los elementos horizontales que constituyen los entrepisos y cubiertas serán lo suficientemente rígidos y resistentes como para distribuir eficazmente lasfuerzassísmicasentreloselementosverticales. III. Estructuras sustentadas por una sola columna o que posean solamente una línea de resistencia normal a la dirección que se considera, o aquellas cuyos entrepisos y cubiertas sean elementos sin la rigidez y resistencia necesarias para distribuir eficazmente las fuerzas sísmicas entre los diversos elementos verticales. almanperez@gmail.com 26 Mar 2017
  • 341.
    7-26 VULNERABILIDAD SÍSMICA CONSIDERACIONESNORMATIVAS ADICIONALES LADERA CONO PLANO ALUVIONAL CONO LADERA PLANO DE INUNDACIÓN TERRAZA TERRAZA LECHO DEL RÍO ALUVIONES ROCA TIPO DE ESTRUCTURA USO DEL EDIFICIO USO DEL EDIFICIO 0.075 0.09 0.15 0.06 0.07 0.12 0.06 0.11 0.13 0.045 0.085 0.10 I II III VALORES DE C GRUPO 2 GRUPO 1 GRUPO 2 GRUPO 1 DEPÓSITOS ALUVIONALES (I) ROCA (2) 19 Figura 7.15 Coeficientes de corte basal normativos, MOP 1967 . Posteriormente, en el año 1987, la Comisión Venezolana de Normas Industriales (COVENIN), aprobó una nueva norma para el diseño de edificaciones antisísmicas. En dicha norma se incorporaron entre otros por vez primera los siguientes aspectos: perfiles típicos del subsuelo; formas espectrales; niveles de diseño; factores de reducción de respuesta; irregularidad estructural; método estático equivalente; efectos torsionales; el método de superposición modal; control del desplazamiento; efectos P-Delta y colindancia entreedificaciones. 7 La norma actual para edificaciones sismorresistentes no difiere mucho de la filosofía y alcance de la 22 norma COVENIN del año 1987 . Ha incorporado, eso sí, modificaciones y mejoras que el lector puede fácilmenterevisar. 7.8 CASOESPECIAL:ELTERREMOTODECARACASDE1967 En el Capítulo 3 del libro se discutieron en detalle los efectos de interacción suelo-estructura observados 23,24 en el terremoto de Caracas de 1967 , demostrándose que el patrón de distribución de daños en edificaciones estuvo directamente relacionado con los patrones de distribución del corte basal a lo largo 21 delvalledeCaracas.Lafigura7.16muestralascaracterísticaspromediodelossuelosdelvalledeCaracas . almanperez@gmail.com 26 Mar 2017
  • 342.
    Profundidad del Aluvión en metros V =700 fps V=1500 fps V =1900 fps V =2400 fps V =2500 fps Arena y grava algo arcillosa sp 0 sp sp sp 456 m/s 577 m/s 730 m/s 760 m/s Roca sp 20 70 120 180 Figura 7.16 Características promedio de los suelos. Valle de Caracas. Más recientemente, se realizó un proyecto orientado a la implementación de ordenanzas urbanísticas del municipio Chacao ubicado en el valle de Caracas, en la zona que precisamente sufrieron mayor daño las edificaciones durante 25 eseterremoto . En ese terremoto, un edificio con pórticos de concreto armado, de 11 pisos, ubicado en la urbanización Caraballeda en el Litoral Central, muy próxima a la ciudad de Caracas, sufrió el colapso total de sus últimos 5 niveles, permaneciendo el resto de sus niveles inferiores en pie. El nombre de esa edificación eraMansiónCharaima,(figura7.17). Este tipo de derrumbamiento llamó poderosamente la atención de algunos investigadores que llevaron a cabo estudios orientados a determinar las causas de tan singular 26 comportamiento . Con el fin de investigar cual hubiera sido el comportamiento de dicha edificación si hubiese estado hipotéticamente construida en el municipio Chacao, se escogió la sección 4-4 que atraviesa dicho municipioenladirecciónSuroeste-Norestemostradaenlafigura7.18. Para ello fue preciso incorporar como datos los resultados del estudio de la evaluación de los efectos de 21 interacciónsuelo-estructuraobservadosenelvalledeCaracasduranteeseeventosísmico . CONSIDERACIONES NORMATIVAS ADICIONALES En la figura 7.18 se indican las curvas de isoprofundidades del aluvión medidas desde la superficie de los depósitos hasta el 27 lecho rocoso , así como también los valores de los períodos 21,25 dinámicosdelosdepósitos . Recientemente se llevaron a cabo estudios de campo orientados 28 a la evaluación de espesores de los sedimentos y de períodos fundamentales y amplificación del suelo en la ciudad de Caracas 29 utilizandolatécnicadeNakamura . Figura 7.17 Mansión Charaima. Terremoto de Caracas de 1967, (Foto A. Ruiz). VULNERABILIDAD SÍSMICA 7-27 almanperez@gmail.com 26 Mar 2017
  • 343.
    CONSIDERACIONES NORMATIVAS ADICIONALES Falla Tacagüa- El Ávila Falla Tacagüa-El Ávila Falla Las Adjuntas Cota Mil Cota Mil 160 4 4 0 45 90 120 230 120 90 0 45 45 45 45 45 90 0 0 0 0 0 0 0 0 0 45 0 0 20 230 - 300 1.95 £ T £ 2.20 s 160 - 230 1.75 £ T £ 1.95 s 120 -160 1.50 £ T £ 1.75 s 90 -120 1.30 £ T £ 1.50 s 45 - 90 0.80 £ T £ 1.30 s 0 - 45 0.18 £ T £ 0.80 s Roca » 0.18 H T VALLE DE CARACAS s 27 Figura 7.18 Mapa de isoprofundidades del valle de Caracas . Estos resultados corroboraron en buena medida el rango de valores de los períodos obtenidos 21,30 analíticamenteenlosestudiosrealizadosporSeeden1970yAlonsoyLarottaen1974 . En la figura 7.19, se distinguen los siguientes aspectos: 1) la topografía irregular y atípica de los depósitos aluvionales del valle de Caracas; 2) todos los espesores de depósitos de aluvión existentes, y 3) una correlación precisa de la variación de la respuesta estructural de la edificación estudiada con el espesor de losdepósitos. En la Sección 4-4 de la figura 7.19 se observa que en el municipio Chacao la variación del corte basal máximo y del coeficiente de corte basal correspondiente, obtenidos mediante el análisis dinámico de esa edificación en depósitos de suelo de distinto espesor, se traduce en variaciones que algunas veces alcanzanun500%. En dicha figura, se observa además, que los valores máximos de respuesta de la edificación estudiada tienen lugar cuando el período fundamental de la misma (T =1,65s) alcanza un valor próximo al período 1 fundamentaldeldepósito(1.58£ T £1,70 para H³280m),produciéndoseunfenómenoderesonancia. s 7-28 VULNERABILIDAD SÍSMICA almanperez@gmail.com 26 Mar 2017
  • 344.
    CONSIDERACIONES NORMATIVAS ADICIONALES Figura7.19 Distribución del corte basal y del coeficiente de corte basal del edificio Mansión Charaima a lo largo 25 de la sección 4-4 del municipio Chacao en el valle de Caracas . 20 40 60 80 100 120 140 160 180 200 220 240 260 280 300 300 280 260 240 200 180 160 140 100 80 40 20 325 ROCA NORTE 520 560 600 640 680 720 760 800 840 880 920 960 1000 1000 960 920 880 840 800 760 720 680 640 600 560 520 ALTAMIRA LOS PALOS LIMITE MUNICIPIO EL ROSAL CAMPO POB. CHACAO BELLO LA CASTELLANA CHACAO GRANDES POB. LIMITE MUNICIPIO CHACAO CHACAO ZONA DE EDIFICIOS SEVERAMEMTE DAÑADOS SECCIÓN 4-4 Espesor del Depósito H (m) MUNICIPIO CHACAO A B B 0.00 0.16 0.08 0.08 0.16 0.00 SISMO DE CARACAS DE 1967 (SEED, et al. 1970) Aceleración (g) 0.1 0.2 0.0 0.0 0.2 0.1 ESTE ESTUDIO C=0.037 VERSIÓN OFICIAL C=0.0207 VERSIÓN NO-OFICIAL Coef. C H 0 100 200 300 400 500 600 700 100 0 700 600 500 400 300 200 MANSIÓN CHARAIMA T =1.65 s N=11 pisos 1 W=6843 t SEED y ALONSO, 1974 Vmax (t) Ts=0.15 Ts=0.30 Ts=0.52 Ts=0.66 Ts=0.80 Ts=0.89 Ts=1.15 Ts=1.20 Ts=1.27 Ts=1.40 Ts=1.53 Ts=1.58 Ts=1.70 Ts=1.58 Ts=0.15 Período Ts (s) A El coeficiente de corte basal utilizado en el diseño de edificios antes del terremoto de Caracas de 1967 era el recomendado en las normas del MOP de 1955, y su valor dependía únicamente del número de pisos del edificio,talycomosemuestraenlafigura7.14. Es muy probable que el coeficiente de corte basal utilizado en el diseño del edificio Mansión Charaima, al igual que en el diseño de la inmensa mayoría del resto de las edificaciones de aquella época, se haya erse VULNERABILIDAD SÍSMICA 7-29 almanperez@gmail.com 26 Mar 2017
  • 345.
    CONSIDERACIONES NORMATIVAS ADICIONALES obtenidoutilizando la versión no oficial. En ese caso, el coeficiente de corte basal tendría por valor C = 0.0207.Encasodehaberseutilizadolaversiónoficial,elvalordeCseríaC=0.037. Independientemente del valor utilizado para el coeficiente de corte basal en el diseño de la edificación, y considerado además que para esa época no existía la práctica de confinar las columnas apropiadamente con las ligaduras y separación requeridas y por tanto su ductilidad era casi nula (factor de reducción R=1), puede concluirse que el edificio Mansión Charaima también habría experimentado graves daños estructurales y probablemente el colapso en distintas zonas del municipio Chacao, al igual que sucedió en laurbanizaciónCaraballedaenelLitoralCentral. 7.9 INTRODUCCIÓNALCONCEPTODEÍNDICEDEDAÑOS De las secciones anteriores puede concluirse que, aún en una misma localidad y para un mismo terremoto, las condiciones del suelo local ejercen una enorme influencia en el contenido de frecuencias de los registros generados en la superficie de los depósitos, así como también en la distribución del daño estructural. Desde el punto de vista del diseño estructural, los efectos que un terremoto puede ocasionar a edificios pueden expresarse en función de las fuerzas laterales y de las deformaciones que dichas fuerzas pueden inducirenlosmismos. Sin embargo, así como los valores de la aceleración espectral proporcionan un buen índice para la evaluación de las fuerzas laterales máximas en edificios ante la acción de un terremoto determinado, no necesariamentesonelmejoríndiceparalaevaluacióndeldañoquedichasfuerzaspuedenocasionar. Para una gran variedad de estructuras civiles (edificios altos, aporticados rellenos parcialmente con tabiques de mampostería, y flexibles en general), la velocidad espectral, S , representa un mejor índice v 31 para la evaluación del daño esperado durante un terremoto . Esto se evidenció claramente en el terremotodeCaracasde1967. Ya que no se dispuso de ningún registro instrumental de ese terremoto, fue preciso generar un registro en la roca a partir de registros reales de terremotos que fueron escalados convenientemente a fin de reproducir lascaracterísticasdelterremoto deCaracas de1967.La respuestadinámica delos depósitos del valle de Caracas permitió con un grado de confiabilidad “aceptable” evaluar los espectros elásticos de aceleración y velocidad relativa correspondientes en la superficie de depósitos aluvionales de distintos 21 espesor ,(Capítulo3,figura3.26). 31 Sedefinecomoíndicededañopotencial alarelación: (7-27) 7-30 VULNERABILIDAD SÍSMICA almanperez@gmail.com 26 Mar 2017
  • 346.
    CONSIDERACIONES NORMATIVAS ADICIONALES Enesta relación, S representa el valor de la ordenada del espectro elástico de velocidad relativa asociada V alperíodofundamentaldelaedificación,yCelcoeficientedecortebasalestipuladoenlasnormas. Con el fin de investigar la relación de este índice con la distribución del daño observado en edificios en el valle de Caracas durante el terremoto de 1967, se utilizaron los espectros de velocidad relativa obtenidos enlasuperficiedecadaunodelosdepósitos. La figura 7.20 muestra la relación existente entre los valores promedio del índice de daños S /C , calculados V analíticamente para edificios con un período fundamental expresado por las relaciones N/10 y N/12 21 respectivamente, y la intensidad de daño estructural observada en el terremoto de Caracas de 1967 , siendo S la velocidad espectral correspondiente (expresada en pies por segundo), y C el coeficiente de V 20 cortebasalestipuladoenlasnormasdelMOPde1955 . V S /C (ft/sec) 10 20 30 40 50 60 0 20 40 60 80 100 Intensidad del Daño Estructural T » N /10 T » N /12 x = 5% N=NÚMERO DE PISOS T: PERÍODO FUNDAMENTAL DE LA ESTRUCTURA TERREMOTO DE CARACAS DE 1967 Figura 7.20 Relación entre la intensidad de daño estructural y el índice de daño potencial 21 observado en el terremoto de Caracas . VULNERABILIDAD SÍSMICA 7-31 Lafigura7.21muestraunafamiliadecurvasdeladistribucióndelíndicededaños S /C obtenidaalolargo V de una sección transversal del municipio Chacao utilizando como solicitación sísmica el terremoto de 25 Caracasylosespectrossuavizadosdevelocidadevaluadosenlasuperficiedelosdepósitos . 21 Conviene señalar que aunque la forma de estas curvas difiere ligeramente de las encontradas por Seed , su correlación con el patrón de daños observado en el terremoto de Caracas de 1967 es desde el punto de vistaprácticolamisma. almanperez@gmail.com 26 Mar 2017
  • 347.
    CONSIDERACIONES NORMATIVAS ADICIONALES Endicha figura se observa que el índice de potencial de daños S /C asociado a edificios con períodos V fundamentales comprendidos entre 1 y 2 segundos (N » 9 a 18 pisos), alcanza sus valores máximos precisamente en la zona de La Castellana, Altamira y Los Palos Grandes, zonas por demás, las más afectadas durante el terremoto de Caracas (4 edificios evidenciaron colapso total en Altamira y Los Palos Grandes y muchos otros sufrieron daños de distinta índole). En la Castellana no se registró daño en edificios altos simple y llanamente porque para esa época no existían edificios altos en esa urbanización. Hoy día sin embargo es otra la situación. Resulta interesante apuntar que en esas urbanizaciones los edificios que sufrieron mayor daño estructural fueron precisamente los edificios comprendidos entre los 9 y18pisos. 0.00 0.16 0.08 SISMO DE CARACAS DE 1967 Aceleración (g) 2.00 Índice de daños S /C v 0 10 20 30 40 50 60 0 10 20 30 40 50 60 Sv: Velocidad Espectral (pies/seg) C : Coeficiente de Corte Basal de Diseño T : Período fundamental de la estructura (s) T=2.00 T=1.80 T=1.40 T=0.80 T=0.50 T=0.20 1.80 0.2 0.5 1.40 0.8 0.50 0.20 0.80 1.40 1.80 2.00 ROCA NORTE SECCIÓN 4-4 CHACAO MUNICIPIO 20 40 60 80 100 120 140 160 180 200 220 240 260 280 300 300 280 260 240 200 180 160 140 100 80 40 20 325 1000 960 920 880 840 800 760 720 680 640 600 560 520 520 560 600 640 680 720 760 800 840 880 920 960 1000 ALTAMIRA LOS PALOS LÍMITE MUNICIPIO EL ROSAL CAMPO POB. CHACAO BELLO BELLO CAMPO LA CASTELLANA CHACAO GRANDES POB. LÍMITE MUNICIPIO CHACAO CHACAO ZONA DE EDIFICIOS SEVERAMEMTE DAÑADOS A B 4 1 5 1 2 3 5 4 3 2 A B N Figura 7.21 Variación del índice de daños a lo largo de una sección transversal del municipio Chacao. Terremoto de Caracas de 1967. 7-32 VULNERABILIDAD SÍSMICA almanperez@gmail.com 26 Mar 2017
  • 348.
    CONSIDERACIONES NORMATIVAS ADICIONALES Deesa figura también se desprende que el índice de potencial de daños asociado a estructuras con un rango de períodos fundamentales comprendido entre los 0,2 y 0,5 segundos (edificios bajos y viviendas unifamiliares en general), es substancialmente menor para ese terremoto, tal y como lo demuestra la observacióndelpocodañoestructuralquedichasestructurassufrieronenelMunicipioChacao. Algo realmente interesante se observa en la figura 7.22. En ella se han dibujado los espectros de velocidad relativa obtenidos analíticamente mediante análisis dinámicos en la superficie de depósitos de gran espesor del valle de Caracas. Para su determinación se utilizó como registro en la base el registro generado 21 porSeed,IdrissyDezfulianparaelterremotode1967 . x = 5% Velocidad Relativa S (ft/sec) v Período T (s) 5 10 15 20 6 12 18 24 (T= N/10) (T= N/12) N N T = Período fundamental del depósito s H (m) T (s) A (g) 100 0.89 0.07 130 1.03 0.062 180 1.19 0.065 230 1.39 0.06 s 0 TERREMOTO DE CARACAS DE 1967 0.00 0.50 0.5 1.0 1.5 2.0 2.5 1.00 1.50 180 230 130 100 3.0 21 Figura 7.22 Espectros de velocidad en la superficie de depósitos de gran espesor . Los valores de velocidad relativa seleccionados corresponden a depósitos con espesores de aluvión que oscilan desde 100 m hasta 230 m, precisamente en las áreas del valle de Caracas en las que se evidenció mayordañoestructuralenedificacionesde8a18pisos. En dichas curvas se observa que las ordenadas de los espectros de velocidad relativa S son mayores a 0,5 V ft/sec (0,1524 m/s) en un rango de períodos comprendidos entre 0,7 y 2 segundos, coincidiendo este rango de períodos con el rango de períodos de edificaciones tipo I' (aporticadas más tabiquería), o lo que es lo mismo,estructurascuyosperíodosfundamentaleserandelordendeN/12,siendoNelnúmerodepisos. VULNERABILIDAD SÍSMICA 7-33 almanperez@gmail.com 26 Mar 2017
  • 349.
    CONSIDERACIONES NORMATIVAS ADICIONALES 7.10METODOLOGÍA PROPUESTA PARA EL CONTROL DE DAÑOS RELACIONADOS CON LOS EFECTOS DE INTERACCIÓNSUELO-ESTRUCTURA Si observamos la variación del índice de daños mostrado en la figura 7.21 podríamos pensar en la posibilidad de diseño de limitar el daño estructural asociado a sismos futuros a niveles, digamos aceptables o tolerables. Es más, podríamos permitir para una estructura determinada un nivel de daño mayor si la fuente sísmica corresponde, por ejemplo, a un terremoto de gran magnitud, y uno menor si la magnitud del sismo esperado durante la vida útil de la estructura es menor. Hay que tomar en cuenta además que para un sismo con una magnitud conocida el nivel del daño disminuye a medida que aumenta ladistanciaalafalla. Basados en la distribución del daño observado en edificaciones durante el terremoto de 1967, y tomando en consideración que el daño estructural en el municipio Chacao se debió, en gran medida, a los efectos desfavorables de interacción suelo-estructural, se propone en este libro una escala de daños que va desde el valor cero correspondiente a daño mínimo hasta el valor que corresponde al derrumbamiento o colapso delaedificación. Definiremoselniveldedañomediantelasiguienteexpresión: (7-28) En esta ecuación M es la magnitud local Richter y D la distancia a la falla en kilómetros. La figura 7.23 muestralascurvasresultantesdeaplicardichaecuación. Lafilosofíadelmétodosebasaenlossiguientesaspectos: 1. El nivel de daño máximo permitido es un valor que se elige en función de la sismicidad local. Por ejemplo, en zonas como el valle de Caracas donde la ocurrencia de sismos de gran magnitud es más improbable que en Centroamérica y en la costa occidental de Norteamérica, el nivel de daño esperado esmenor. Así, para el diseño de edificios en el valle de Caracas, puede considerarse como una amenaza sísmica razonablelaproducidaporunsismodemagnitud6.8aunadistanciaepicentralDiguala35km.Eneste caso, el nivel de daño permitido correspondiente se obtiene a partir de la ecuación (7-28) como a continuaciónseindica: Obsérvese que para un nivel de daño igual a 2,80, el índice de daño potencial S /C esperado es igual a V 30 ft/sec, o lo que es lo mismo, igual a 9,144 m/s. Este valor puede considerarse como un nivel de daño máximo de referencia por debajo del cual la edificación puede sobrevivir en forma exitosa desde el punto de vista de los efectos de interacción suelo-estructura, (véase la franja gris clara en la figura 7.23). 7-34 VULNERABILIDAD SÍSMICA almanperez@gmail.com 26 Mar 2017
  • 350.
    , 2. Para unamisma edificación, y para una distancia epicentral constante, el nivel de daño esperado aumentaamedidaqueaumentalamagnituddelsismo. 3. Para una misma edificación, y para sismos de igual magnitud, el nivel de daño esperado disminuye a medidaqueaumentaladistanciaalafalla. CONSIDERACIONES NORMATIVAS ADICIONALES Figura 7.23 Variación del nivel de daño propuesto. Daño Mínimo: grietas en Frisos Daño en Tabiquería y Vidrios Daño Estructural Severo Daño en Tabiquería y/o Fallas Daño Estructural en Miembros Locales en Miembros Posible Colapso Posibles Fisuras en Miembros B A C D F E Distancia a la Falla D (km) ESCALA DE DAÑOS 15 150 225 25 50 100 125 175 200 75 EFECTOS DE INTERACCIÓN SUELO-ESTRUCTURA ÚNICAMENTE M : Magnitud del Sismo D : Distancia a la Falla (km) N : Nivel de Daño daño Ndaño v S /C M=8.0 M=7.5 M=7.0 M=6.5 M=6.0 M=5.5 N =0.5 (M-4) (15/D) daño 0.4 2 10 20 30 40 50 60 70 80 90 0 1 2 3 4 5 6 7 8 2.8 9 2 3 4 5 6 7 8 1 0 30 60 45 75 Nivel de Daño N daño A C B D E F VULNERABILIDAD SÍSMICA 7-35 4. Para una misma edificación es posible obtener un nivel de daño constante a medida que aumenta la magnitud del sismo y su distancia epicentral. Por ejemplo, para un sismo de magnitud M =7.5 a una L distanciaDdeunos100kmelniveldedañoesperadoes: almanperez@gmail.com 26 Mar 2017
  • 351.
    CONSIDERACIONES NORMATIVAS ADICIONALES Estevalor es muy parecido al obtenido para un sismo de magnitud M =6.8 a una distancia epicentral L de 35 km. Este resultado tiene lógica pues el daño no solo depende de la magnitud y cercanía del sismo sinodeladuracióndelassacudidas. Como quiera que el concepto de la escala de daños así definido se basó fundamentalmente en el comportamiento de estructuras aporticadas con tabiquería durante el terremoto de Caracas de 1967, y 7 tomando en cuenta además que las normas COVENIN no contemplan este tipo de híbrido estructural tan comúnmente extendido en nuestras ciudades, hemos creído conveniente sugerir la inclusión en la norma de este híbrido estructural, que designaremos como tipo I´. Para cada nivel de diseño, los factores de reducción de respuesta R correspondientes al nuevo tipo estructural se encuentran tabulados en la tabla 7.6(sección7.3dellibro). En la parte superior izquierda de la figura 7.23 se ha identificado el tipo probable de daño esperado con la escala de niveles de daño recién definida. Esta escala únicamente refleja los daños de estructuras tipo I´ relacionados con los efectos de interacción suelo-estructura. Esta observación es importante pues el daño estructural observado en los edificios de ese municipio no se debió únicamente a estos efectos, sino a una combinación de factores igualmente importantes, tales como: geometría irregular de las plantas, cambios bruscos de rigidez, distribución de la tabiquería, escasa ductilidad en las columnas y en ocasiones defectosconstructivos. Esta información nos permite sugerir que una metodología similar a la aquí propuesta puede servirnos de guía para limitar el nivel de daño relacionado con los efectos de interacción suelo-estructura ¿cómo? controlando los valores del coeficiente de corte basal en forma tal que no se sobrepase el nivel máximo de dañopermitidoelegido(véasesección7.15). 7.10.1 CasodeInterés La figura 7.24 muestra la variación normalizada del cociente de dividir las ordenadas de la velocidad espectral S asociada a estructuras con períodos fundamentales variables (0 £ T £ 5 s) obtenidas v analíticamente en la superficie de un depósito aluvional de 70 m de espesor en el valle de Caracas para las solicitaciones sísmicas siguientes: a) un sismo de magnitud M =6.5 a una distancia epicentral de 56 km, y L b)unsismodemagnitudM =7.7aunadistanciaepicentralde150km. L Los registros de aceleraciones utilizados en la roca fueron generados artificialmente a partir de registros existentes. En ambos casos se llevó a cabo un análisis dinámico no-lineal a paso a paso del depósito de suelo seleccionado utilizando la variación del módulo de corte con la profundidad y las variaciones del amortiguamientoydelarigidezdeldepósitoconlasdeformacionesdisponiblesparaelvalledeCaracas. Losresultadosdeeseanálisisseresumenenlatabla7.12mostradaacontinuación. 7-36 VULNERABILIDAD SÍSMICA almanperez@gmail.com 26 Mar 2017
  • 352.
    CONSIDERACIONES NORMATIVAS ADICIONALES Delos resultados obtenidos en el análisis y de las curvas mostradas en la figura 7.24 se desprende lo siguiente: 1. En ambos eventos, la aceleración máxima en la roca es igual a 0,04g. La aceleración máxima de los registros obtenidos en la superficie es comparable en ambos eventos, no excediendo su diferencia el 11%. 2. Las velocidades espectrales correspondientes al sismo de magnitud 7.7 a 150 km son mucho mayores quelasobtenidasenesedepósitoparaelsismodemagnitud6.5a56km. Tabla 7.12 Sismo Magnitud Distancia Epicentral A (roca) 0 A (superficie) 0 T (suelo) s Duración acotada 1 6.5 56 km 0.04 g 0,091 g 0,7 s 8 s 2 7.7 150 km 0.04 g 0,098 g 1,0 s 14 s S / S v v máx M=7.7: D=150 km M=6.5: D=56 km 1 0.5 1.5 2 2.5 3 3.5 4 4.5 5 0 0 0.2 0.4 0.6 0.8 1.0 1.2 VALLE DE CARACAS Período T (s) x = 5% S = 0.465 m/s vmáx VULNERABILIDAD SÍSMICA 7-37 Figura 7.24 Variación normalizada de espectros de velocidad relativa asociados a sismos de magnitud y distancia epicentrales variables. Valle de Caracas. T =0.7s 70 m S M=6.5; D=56 km Aceleración máxima=0.04 g M=7.7; D=150 km Aceleración máxima=0.04 g Acel. Máx.=0.091g Acel. Máx.=0.098g T =1.0 s 70 m S almanperez@gmail.com 26 Mar 2017
  • 353.
    CONSIDERACIONES NORMATIVAS ADICIONALES 3.Esto nos indica que para una misma estructura ubicada en ese depósito, la velocidad espectral varía considerablemente dependiendo de la magnitud y de la duración del sismo, observándose diferencias queenalgunoscasossuperanel300%. 4. Todo esto parece indicar que a pesar de la escasa diferencia de la aceleración máxima obtenida en la superficie, las estructuras con períodos superiores a 0,8 segundos serán mucho más solicitadas en el eventodemagnitud7.7a150km. 7.11 THE BIG ONE El 18 de abril de 1906, aproximadamente a las 5:12 a.m. hora local, tuvo lugar en California un fuerte terremoto de magnitud M =8.25 como consecuencia de la liberación de energía causada por la repentina s y brusca ruptura de las zonas de contacto de la placa del Pacífico y la placa de Norte América. Esa ruptura tuvounaextensiónvisiblede430km. El desplazamiento horizontal relativo entre las zonas de contacto de las placas alcanzó los 6 metros en el condado de Marín, justamente al Norte de la ciudad de San Francisco, moviéndose la zona Oeste de la falla en dirección Norte con respecto a la zona Este de la misma. El desplazamiento vertical máximo observado 32 alolargodelafallafueinferiora1metro . El terremoto fue sentido en un área de un millón de kilómetros cuadrados. Como dato curioso, el daño se concentró más en ciudades ubicadas en la zona Oeste de la falla, (San Francisco, y San José), que en las ciudadesubicadasenlamargenEstedelafalla(Berkeleyatansólo25kmdelafalladeSanAndreas). De todas, la ciudad de San Francisco fue la más afectada, produciéndose un saldo de 2.500 muertes y un daño severo en edificaciones que resultaron paradójicamente más afectadas por los incendios que tuvieronlugaraconsecuenciadelsismoqueporlassacudidasdelterrenoensí. A partir de ese mismo día empezó la cuenta regresiva de lo que en California se conoce como TheBigOne. El estado de California alberga millones de habitantes que se distribuyen en su zona costera de Norte a Sur enlasproximidadesdelsistemadefalladeSanAndreas. Ya que ésta es una falla geológicamente activa, y ya que ambas márgenes de la falla siguen moviéndose, es de esperarse que algún día vuelva a ocurrir un evento sísmico, The Big One, con características similares a lasdelterremotode1906. Sin embargo no se necesita la ocurrencia de otro evento sísmico de esas proporciones para que se produzcan daños a lo largo de las zonas urbanas ubicadas en la zona de falla de San Andreas. De hecho, durante estos últimos 101 años han ocurrido en California una serie de terremotos muy destructores de magnitud inferior a la del terremoto de 1906. Por citar algunos: el terremoto de Long Beach del 10 de marzo de 1933; el terremoto del Centro, Imperial Valley del 18 de mayo de 1940; el terremoto de San Fernando del 9 de febrero de 1971; el terremoto de Santa Cruz del 17 de octubre de 1989 también conocido 7-38 VULNERABILIDAD SÍSMICA almanperez@gmail.com 26 Mar 2017
  • 354.
    CONSIDERACIONES NORMATIVAS ADICIONALES comoel terremoto de Loma Prieta; y más recientemente, el terremoto de Northridge del 17 de enero de 1994. De estos terremotos, los de San Fernando (1971), Loma Prieta (1989) y Northridge (1994) produjeron los 32 siguientesdaños : Fecha Región Maginitud (M ) s Daños Muertes 09/02/1971 Valle de San Fernando 6.5 $ 550 millones 65 17/10/1989 Montañas de Santa Cruz 7.0 3757 heridos $ 5,6 billones 63 17/01/1994 Northridge 6.9 $ 15 billones 56 7.11.1 LaCiudaddeCaracas Recordemos que en el Capítulo 1 comentábamos que las regiones Noroccidental y Nor-costera de Venezuela están situadas en las zonas de contacto de dos placas tectónicas: la placa del Caribe y la placa Sudamericana, siendo los sistemas de fallas geológicas activos más importantes el sistema de fallas de Boconó,SanSebastián,LaVictoriayCasanay-ElPilar. Existe una gran diferencia entre la situación de preocupación colectiva que se vive en el estado de California en relación al tan esperado The Big One y la que se observa en Venezuela en relación a la posible repetición de alguno de los 3 grandes sismos históricos que tuvieron lugar en nuestro país: los terremotos del21deoctubrede1766,del26demarzode1812ydel29deoctubrede1900. Lamagnitudasignadaaesossismoseslasiguiente: Fecha Ubicación del epicentro Maginitud Ms Fuente 21/10/1766 Oriente 7.5 a 7.9 26/03/1812 San Felipe, Caracas 7.8 29/10/1900 Litoral Central 7.6 33 34 Fiedler, (1961) , Grases, (1979) 33 35 Fiedler, (1961) , Grases, (1979) 36 Jakubowicz y Larota, (1974) 37 Pacheco y Sykes, (1992) VULNERABILIDAD SÍSMICA 7-39 De estos tres sismos, los dos últimos (1812 y 1900) podrían considerarse los sismos que más han afectado directamente a la ciudad de Caracas. Puede observarse que en los 3 casos seleccionados la magnitud M es s mayor a 7.5. De ocurrir nuevamente un evento como el de 1900, las edificaciones en el valle de Caracas y en general en el Litoral Central se verían seriamente afectadas, evidenciándose una posibilidad real de 38 producirselicuefacciónennumerosaslocalidades . Ahora bien, resulta importante señalar que aunque el terremoto de Caracas de 1967 fue un sismo de magnitud moderada, M =6.3, a una distancia epicentral intermedia, D=62 km , fue lo suficientemente L almanperez@gmail.com 26 Mar 2017
  • 355.
    CONSIDERACIONES NORMATIVAS ADICIONALES severocomo para producir el derrumbamiento de 4 edificios de 10 a 12 pisos en Caracas, uno en la urbanización Caraballeda en el Litoral Central, y daños estructurales y no estructurales a otras 540 edificaciones.Almenos400personasresultaronmuertas. Suponiendo que la relación espesor del depósito - versus - velocidad espectral relativa S que se observa en v la figura 7.22 es un 50% verdadera y un 50% especulación, lo que se observa en la figura 7.25 es motivo de preocupación. En efecto, en esa figura se han superpuesto los espectros de velocidad relativa, evaluados analíticamente en depósitos de gran espesor en el valle de Caracas para un sismo de magnitud similar a la del terremoto de Caracas pero a una distancia epicentral de 35 km producido en la falla de San Sebastián en el Litoral Central. Período T (s) N N 5 10 15 20 6 12 18 24 (T= N/10) (T= N/12) x = 5% VALLE DE CARACAS (M=7; D=25km)*≈ (M=6.3; D=35km)** H(m) T (s) s A (g) o 100 1.30 0.12 180 1.61 0.145 230 1.80 0.155 130 1.38 0.135 0.0 0.5 0.5 1.0 1.5 2.0 2.5 1.0 1.5 3.0 2.0 2.5 130 100 230 180 0.0 T = Período fundamental del depósito * Seed, Idriss y Dezfulian ** Recalculado en este estudio s Velocidad Relativa Sv (ft/s) Figura 7.25 Espectros de velocidad relativa en la superficie de depósitos de gran espesor. 7-40 VULNERABILIDAD SÍSMICA almanperez@gmail.com 26 Mar 2017
  • 356.
    CONSIDERACIONES NORMATIVAS ADICIONALES Losvalores de los espectros de velocidad relativa mostrados en la figura 7.25 fueron evaluados 21 originalmente suponiendo un sismo de magnitud M =7 a una distancia epicentral de D=25 km . En esa L investigación realizada a fines de la década de los años 60 y publicada en febrero de 1970, se supuso que la aceleración esperada en la roca para un terremoto con esas características era igual a 0,12g. Sin embargo, 39 las curvas de atenuación de aceleración en la roca, publicadas por Seed e Idriss a finales de 1982, claramente indican una incongruencia con estos valores. En consecuencia, y a fin de utilizar los resultados de los análisis dinámicos llevados a cabo en Caracas en 1970, hemos recalculado la magnitud y las distancia epicentrales de ese evento. La magnitud resultante es M =6.3, (magnitud local Richter similar a L laasignadaalterremotodeCaracasde1967)ylanuevadistanciaepicentralresultanteesD=35km. Una simple comparación de los espectros de velocidad relativa S mostrados en la figura 7.25 con los v correspondientes al terremoto de Caracas de 1967 mostrados en la figura 7.22 pone de manifiesto lo siguiente: 1.Las velocidades espectrales en el caso del sismo cercano, de magnitud M =6.3 a 35 km, se amplifican L notablemente con respecto a las obtenidas para el terremoto de Caracas de 1967. Esta amplificación se observanosoloparalosvalorespicodevelocidadsinotambiénentodoelrangodeperíodos mostrado. 2.Este hecho indica que el índice de daños S /C es como mínimo 2,5 veces mayor en el caso de un evento de v esta naturaleza que el obtenido durante el terremoto de 1967. Esto sería particularmente nefasto para aquellos edificios que fueron diseñados y construidos antes del año 1967, especialmente aquellos con un número de pisos comprendido entre los 8 y 20 pisos ubicados en depósitos de gran espesor aluvional similaresalosdeLaCastellana,Altamira,LosPalosGrandes,SantaEduvigisySanBernardino. 3.Una suerte similar correrían las edificaciones en la urbanización Caraballeda del Litoral Central, ubicadasenlascercaníasdelHotelMacutoSheraton,diseñadasantesde1967. 4.Losedificiosaltos(tipoIyII)diseñadosutilizandoloscoeficientesdecortebasalestipuladosenlanorma provisional del MOP de 1967, son mucho más seguros que los diseñados de acuerdo a la norma del MOP del1955,particularmenteaquellosconstruidosendepósitosaluvionalesdegranespesor. 5.Para depósitos de gran espesor aluvional los coeficientes mínimos de corte basal de diseño para edificaciones del tipo I y del tipo II recomendados en las normas provisionales del MOP de 1967 son más conservadoresquelosvaloresmínimosrecomendadosporlanormaCOVENINvigente. 7 En efecto, la norma COVENIN estipula que en ningún caso el coeficiente de corte basal sea menor que el obtenidomediantelarelación: Esto puede fácilmente comprobarse con un ejemplo muy sencillo. Supóngase que queremos evaluar el coeficiente mínimo de corte basal de una edificación de 15 pisos destinada a vivienda, conformada por pórticos de concreto armado, y fundada sobre un depósito aluvional de 230 m de espesor en la urbanizaciónLosPalosGrandesdelaciudaddeCaracas. VULNERABILIDAD SÍSMICA 7-41 almanperez@gmail.com 26 Mar 2017
  • 357.
    CONSIDERACIONES NORMATIVAS ADICIONALES 19 a)NormaprovisionalMOP1967 Usodeledificio: Grupo2 Tipodeestructura: TipoI Tipodesuelo: Aluvión Coeficientedecortebasal: C=0,06 7 b) NormaCOVENIN Factordeimportancia: a=1 FactordeReducción: R=6 TipodeSuelo: S2 Coeficientedeaceleración: A =0,3 0 Tipodeestructura: TipoI Coeficientedecortebasal: 7.12 ACELERACIÓNENLASUPERFICIEDELVALLEDECARACAS LanormavenezolanaparaedificacionessismorresistentesvigentecatalogaalvalledeCaracas,alaRegión Capital, y en general a todo el Distrito Federal y al estado Vargas como zona sísmica 5, siendo la aceleraciónmáximaenlasuperficieA =0,30g. 0 Esta recomendación normativa equivale a suponer que la aceleración en el lecho rocoso así como en la superficie de todos los depósitos que conforman tan extensas y diferentes zonas, es la misma, aseveración éstaquenoesdeltodocierta,sibienpudieraserconservadora.Estaincoherencianormativaserepitepara todaslaszonassísmicasdelterritorionacional. 21,25,30 Con el fin de incorporar en el diseño de edificaciones en el valle de Caracas la información existente hemos incorporado en esta sección los resultados analíticos de la respuesta dinámica de los depósitos del valle de Caracas asociados a seis posibles terremotos de distinta magnitud y distancias epicentrales variables que consideramos como una muestra factible de la enorme gama de terremotos capaces de afectarlasregionesmencionadas.Latabla7.13resumeestainformación. Laseleccióndeestoseventossehizodeacuerdoalossiguientescriterios: a) Estudiar el comportamiento dinámico de los depósitos del valle de Caracas acotando la respuesta en la superficiedentrodeunrangodeeventossísmicosposibles. b) Estudiar el efecto que produciría en la superficie de los depósitos el hecho de considerar sismos cercanos,intermediosylejanos. c) Estimarlavariacióndelperíodofundamentaldelosdepósitosparadistintasexcitacionessísmicas. d) Aprovechar los resultados de los análisis dinámicos disponibles del valle de Caracas efectuados para solicitacionessísmicassimilares. e) Proponer con los resultados obtenidos, parámetros de tipo práctico orientados al diseño sismo- resistentedeestructurascivilesenelvalledeCaracas. Para cada una de las 6 solicitaciones sísmicas mencionadas se obtuvieron, mediante métodos de análisis 7-42 VULNERABILIDAD SÍSMICA almanperez@gmail.com 26 Mar 2017
  • 358.
    CONSIDERACIONES NORMATIVAS ADICIONALES Tabla7.13 Aceleraciones máximas probables en la roca en el valle de Caracas. EVENTO MAGNITUD DISTANCIA (km) A (g) 0 1 2 3 4 5 6 5.6 6.6 7.0 6.5 7.2 7.7 6,4 18 50 56 70 150 0,35 g 0,32 g 0,13 g 0,04 g 0,10 g 0,04 g no-lineal, valores de la aceleración máxima en la superficie de depósitos rocosos, rígidos y aluvionales del valledeCaracas,quedenotaremoscomoA (g). 0 H 50 100 0.00 0.10 0.20 0.30 0.40 0.50 200 150 250 300 0 0 Espesor del Depósito H (m) VALLE DE CARACAS Aceleración en la Superficie A (g) SISMOS INTERMEDIOS SISMOS CERCANOS SISMOS LEJANOS (30 £ D < 80km) (80 £ D £ 160 km) (D < 30 km) 0 Roca A (g) Figura 7.26 Valores ponderados de aceleración propuestos para el diseño de edificaciones en el valle de Caracas. VULNERABILIDAD SÍSMICA 7-43 Se agruparon los eventos en 3 categorías dependiendo de la menor o mayor cercanía del depósito de fundación respecto a las posibles fuentes de actividad sísmica. Son estas: sismos cercanos (5 £ D < 30 km), sismosintermedios(30£D<80km)ysismoslejanos(80£D£160km). Para fines prácticos, se promediaron en forma ponderada los valores de las aceleraciones de la superficie obtenidas analíticamente modificándolas por un factor de mayoración o minoración que varía en función deladuracióndelevento,oloqueeslomismo,enfuncióndelamagnitud. La figura 7.26 muestra las aceleraciones ponderadas resultantes en la superficie de depósitos correspon- dientes a la acción de terremotos lejanos, terremotos inter- medios, y terremotos cercanos, solicitaciones estas dos últimas las más importantes desde el punto de vista sísmico, en especial la correspondiente a los sismoscercanos. almanperez@gmail.com 26 Mar 2017
  • 359.
    CONSIDERACIONES NORMATIVAS ADICIONALES Dedicha figura se desprende claramente que la aceleración máxima en la superficie se mantiene virtualmente constante para profundidades superiores a los 60 metros. En otras palabras, la aceleración no varía significativamente con el espesor de los depósitos comprendidos entre H = 60 m y H = 300 m, independientementedeladistanciadelafuentesísmica. Es más, con la única excepción de los sismos lejanos, se observa que el nivel de aceleración es mayor en la superficie de los depósitos de suelo rígido tipo S1 (0 £ H £ 30 m) y V > 500 m/s que en la de depósitos de sp suelos de gran espesor aluvional tipo S2. En efecto, se produce una des-amplificación de la aceleración en la superficie en los depósitos con profundidades aluvionales superiores a los 25 m (sismos cercanos) y 40 m(sismosintermedios). En esta sección se propone un procedimiento simple que permite estimar, para fines del diseño, el nivel de las aceleraciones máximas probables esperadas en la superficie de los depósitos del valle de Caracas para los tres tipos de solicitaciones sísmicas consideradas. La figura 7.27 y el cuadro I correspondiente permitenevaluaranalíticamentelaaceleraciónenlasuperficiededepósitosdelvalledeCaracas. Figura 7.27 Método propuesto para la evaluación de la aceleración en el valle de Caracas. n roca 0 A = Aceleración en la roca (g) A = Aceleración en la superficie (g) p = Exponente VALLE DE CARACAS A =Aceleración normalizada H = Espesor del depósito (m) n 0.7 n 2 2.20 1.20 0.80 H SISMOS CERCANOS SISMOS INTERMEDIOS (30 £ D < 80 km) (D < 30 km) A =1.3 (30/H) Roca A 0.5 n 1 2 1 2 A =1.6 (40/H) SISMOS LEJANOS (80 £ D £ 160 km) n Aceleración Máxima Normalizada A 0.00 1.00 0.50 1.50 2.50 2.00 1.20 1.30 1.60 2.20 0.8 200 150 250 300 Espesor del Depósito H (m) 50 100 40 30 20 15 60 70 roca máx 1 n 2 VALLE DE CARACAS SOLICITACIÓN SÍSMICA CERCANA INTERMEDIA LEJANA A 0.28g 0.12g 0.05g A 1.30 1.60 2.20 H 15m 20m 40m H 30m 40m 300m p 0.70 0.50 — CUADRO I n 0 roca A = A x A 1 7-44 VULNERABILIDAD SÍSMICA almanperez@gmail.com 26 Mar 2017
  • 360.
    CONSIDERACIONES NORMATIVAS ADICIONALES VULNERABILIDADSÍSMICA 7-45 7.12.1 Ejemplo1 Supóngase que estamos interesados en evaluar en el valle de Caracas la aceleración en la superficie de un depósito aluvional de espesor igual a 35 m utilizando como solicitación sísmica: a) sismos lejanos; b) sismosintermediosyc)sismoscercanos.UtilicelosgráficosylainformacióndelcuadroIdelafigura7.27. Solución: a) Sismoslejanos: Para H=35m (cuadroI) (ramaascendente) b) Sismosintermedios: Para H=35m (cuadroI) c) Sismoscercanos: Para H=35m (cuadroI) (ramadescendente) 7.12.2 Ejemplo2 Repetir elproblemaanteriorparaundepósitoaluvionalde200mdeespesor. Solución: a) Sismoslejanos: Para H=200m A =0,05g (cuadroI) roca A =A =2,2 n nmax A =A x A =2,2x 0,05g=0,11g 0 n roca b) Sismosintermedios: Para H=200m A =0,12g (cuadroI) roca (H <35 <H ) 1 2 almanperez@gmail.com 26 Mar 2017
  • 361.
    CONSIDERACIONES NORMATIVAS ADICIONALES A=1,20 (H>H ) n 2 c) Sismoscercanos: Para H=200m A =0,28g roca A =0,80 (H>H ) n 2 7.13 ESPECTROSDEACELERACIÓN.SUELOSS1YS2 En los capítulos 2 y 3 del libro quedó claro que el contenido de frecuencias de los registros de aceleración obtenidos en localidades de distinta composición litológica, así como también la forma de sus espectros de respuesta correspondientes, varían en función de la rigidez y dureza de los depósitos de suelos sobre los cuales se obtuvieron los registros, así como también en función de la magnitud y de la distancia a la falla. Se propuso además una metodología que permite anticipar la forma del espectro de aceleración en funcióndelasvariablesseñaladas. En la sección 3.12 del Capítulo 3 se clasificaron los suelos en función de su forma espectral en 2 grupos: el grupoIcorrespondientealossuelosblandosyelgrupoIIqueagrupaatodoslosdemás. Con el fin de establecer una correlación aproximada entre las formas espectrales propuestas (grupos I y II) 7 y las formas espectrales tipificadas en la sección 5.1 de la norma venezolana COVENIN , el lector puede referirsealatabla7.14mostradaacontinuación. Tabla 7.14 Correlación aproximada. Grupo Descripción del suelo 9 V (m/s) sp 7 COVENIN I Suelos blandos/sueltos < 180 S2 (H £ 15 m) S3 (H >15 m) I Suelos blandos (A £ 0,15) 0 < 180 S4 (H1 ³ H) II Suelos rígidos, firmes, medio densos 180 a 360 S1 (H £ 15 m) S2 (H >15 m) II Suelos muy densos y roca blanda o meteorizada 360 a 760 S1 (H £ 30 m) S2 (H >30 m) II Roca fracturada 760 a 1.500 S1 II Roca sana > 1.500 S1 7-46 VULNERABILIDAD SÍSMICA almanperez@gmail.com 26 Mar 2017
  • 362.
    CONSIDERACIONES NORMATIVAS ADICIONALES 9 Enla tabla 7.14, V representa la velocidad promedio de las ondas de corte, (UBC-97 ). En la norma sp 7 COVENIN , la variable H es la profundidad a la cual se consigue material cuya velocidad de las ondas de corte, V , es mayor que 500 m/s, A es el coeficiente de aceleración horizontal y H es la profundidad s 0 1 medidadesdelasuperficiehastaeltopedelestratoblando. En esta sección, se propone un procedimiento aún más simplificado para la obtención de espectros normalizados de aceleración válidos para una gran variedad de tipo de suelos, similares a los que conforman el valle de Caracas, y la ciudad de Mérida en Los Andes venezolanos, (véase suelos blandos; sección7.14). Lafigura7.28muestralaformatipodelespectronormalizadodeaceleraciónpropuesto. Figura 7.28 Espectro normalizado de aceleración propuesto. VULNERABILIDAD SÍSMICA 7-47 0 x = 5% H ROCA A (g) 2 1 s T b A = Acel. Espectral Normalizada = Amplificacion Espectral A = Acel. Max. Terreno -g- T = Período Fundamental Depósito (s) p = Exponente 0 s n Aceleración Espectral Normalizada Período T (s) b p ni i A = T T 2 i T T T2 1 b 0.00 1.00 La tabla 7.15 resume las variables notables del espectro normalizado de aceleraciones propuesto para este tipodesuelos,(S1yS2;grupoII). almanperez@gmail.com 26 Mar 2017
  • 363.
    CONSIDERACIONES NORMATIVAS ADICIONALES Parasuelos tipo S1, (roca y suelos rígidos) y tipo S2 (aluviones de gran espesor) la variación propuesta del período fundamental del depósito T con su espesor H es la mostrada en la figura 7.29. En el caso del valle s deCaracasporejemplo,losvaloresdelaaceleraciónA enlasuperficiesonlosindicadosenelcuadroIdela 0 figura7.27.EnaquelloscasosenlosquesedesconozcaelvalorA ,debenutilizarselosvaloresindicadosen 0 los mapas de amenaza sísmica correspondientes. En Venezuela se utilizarán los valores recomendados en 7 laNormaCOVENIN . Figura 7.29 Variación propuesta del período fundamental del depósito con su espesor. H Roca Espesor del Depósito H (m) SUELOS S1 SUELOS S2 A (g) 0 Ts: Período fund. depósito (s) H : Espesor del depósito (m) S1: Roca y suelos duros S2: Arena y grava arcillosa de gran espesor 30 50 100 150 200 250 300 0 0.00 0.50 1.00 1.50 2.00 2.50 3.00 0.75 1.25 0.75 2.25 2.75 0.25 Período Fundamental del Depósito (s) 0.67 0.00 0.50 1.00 1.50 2.00 2.50 3.00 0.75 1.25 1.75 2.25 2.75 0.25 ROCA T =0.18 s s 7.13.1 Ejemplo3 EvalúeparaelvalledeCaracaslosespectroselásticosdeaceleraciónenlasuperficiededosdepósitos Tabla 7.15 Suelos S1 y S2, (Grupo II) H (m) T (s) 2 b P T (s) 1 0 £ 30 > 30 0,25 0,35 0,5 TS 2,8 + 0,005D 2,8 + 0,005D 3,0 + 0,005D 1,2 1,2 1,2 0,07 0,09 0,15 TS Suelo Roca Rígido No-cohesivo de gran espesor Tipo S1 S1 S2 T (s) S 0,15 < T £ 0,2 S 0,20 < T £ 0,65 S 0,65 < T £ 2,00 S 7-48 VULNERABILIDAD SÍSMICA almanperez@gmail.com 26 Mar 2017
  • 364.
    2. Períodosfundamentalesdeldepósito.Seobtienendirectamentedelafigura7.29. 3. Puntosnotablesdelespectronormalizado(tabla7.15). esdecir: 4.Ordenadasdelespectroelásticodeaceleración. a) Para H=35m H T2 b P T1 35 m 250 m 0,375 1,00 3,1 3,1 1,2 1,2 0,1125 0,30 H T2 b P T1 35 m 250 m (0,5) (0,75) (0,5) (2) 3 + 0,005(20) 3 + 0,005(20) 1,2 1,2 (0,15) (0,75) (0,15) (2) Tipo S2 S2 H Ts 35 m 250 m 0,75 s 2,00 s CONSIDERACIONES NORMATIVAS ADICIONALES aluvionales de espesor H igual a 35 y 250 metros respectivamente. Utilice como aceleración del terreno la aceleración correspondiente a un sismo cercano con una distancia a la falla D = 20 km. Suponga un factor deimportancia a=1. Solución: 1. AceleracióndelterrenoA : Seobtieneapartirdelosgráficosdelafigura7.27,yelcuadroI. 0 Así, para H = 35 m, la aceleración normalizada se obtiene a partir de la siguiente relación (rama descendente;figura7.27): dedonde: Para H = 250 m, la aceleración normalizada es constante y tiene por valor A = 0,8 . La aceleración en n lasuperficieesportantoA =A xA =0,8x0,28g=0,224g. 0 n roca H An A x A n roca Aroca 35 m 250 m 1,167 0,80 0,327 g 0,224 g 0,28 g 0,28 g VULNERABILIDAD SÍSMICA 7-49 almanperez@gmail.com 26 Mar 2017
  • 365.
    CONSIDERACIONES NORMATIVAS ADICIONALES A=0,327 g; b=3,1 (tabla7.15) 0 A =b aA =3,1 x1,00x0,327g=1,014g 1 0 paraT =0,5s i paraT =1,00s i yasísucesivamente. b) Para H=250m A =0,224 g; b=3,1 (tabla7.15) 0 T =2,00 s (Figura7.29) s paraT =1,25 s (ramadescendente:figura7.28) i paraT =1,50 s (ramadescendente:figura7.28) i yasísucesivamente. Figura 7.30 Espectros elásticos de aceleración evaluados mediante el método propuesto. Período T (s) Aceleración Espectral A (g) s s s H ROCA A x=5% VALLE DE CARACAS: SISMOS CERCANOS T 0 0 0 H = 35 m A =0.327 g T =0.75 s H = 250 m A =0.224 g T =2.00 s 0.1125 0.30 0.3750 0.5 1.0 1.5 2.0 2.5 3.0 0.0 0.224 0.327 1.014 0.6944 0.00 0.10 0.20 0.30 0.40 0.50 0.60 0.70 0.80 0.90 1.00 1.10 1.20 1.30 1.40 7-50 VULNERABILIDAD SÍSMICA almanperez@gmail.com 26 Mar 2017
  • 366.
    CONSIDERACIONES NORMATIVAS ADICIONALES Lafigura7.30muestralosespectrosdeaceleraciónresultantes. Estosresultados claramente indican que, para una solicitación sísmica cercana, una edificación con un período fundamental de 2 segundos estará 2,22 veces más solicitada en un depósito aluvional de 250mqueenunode35m. En forma análoga, una edificación rígida, con un período fundamental de 0,15 segundos, estará 2.21 vecesmássolicitadaenundepósitode35mquesobreundepósitode250m. 7.13.2 Ejemplo4 Evalúe mediante el método propuesto el espectro elástico de aceleraciones en la superficie de un depósito de 230 m de espesor ubicado en la urbanización Los Palos Grandes del valle de Caracas. Utilice como aceleración en la superficie la mostrada en el gráfico de la figura 7.21 correspondiente al terremoto de 21 Caracas de 1967 (D=62km). Utilice como período fundamental del depósito T = 1,39 s. Suponga además s queelfactordeimportancia a=1. Solución: En lugar de utilizar los gráficos de las figuras 7.27 y 7.29, en este ejemplo utilizaremos los valores de 21 respuesta obtenidos analíticamente por Seed, Idriss y Dezfulian para un depósito de 230 m de espesor. Así,delafigura7.21setienequeparaH=230mlaaceleraciónenlasuperficiedeldepósitoesA =0,06g. 0 1. Puntosnotablesdelespectro(GrupoII,TipoS2) T =0,15 T =(0,15)(1,39)=0,2085 s (Tabla7.15;H>30m) 1 s T =0,50 T =(0,50)(1,39)=0,695 s (Tabla7.15;H>30m) 2 s b=3+0,005(62)=3,31 1,2 Enlaramadescendente: A=A a(0,695/T) n Losresultadosnuméricossonlosindicadosenlatabla7.16. Tabla 7.16 Períodos A=A A 0 n An 0,00 0,2085 0,695 0,80 1,00 1,20 0,060 0,199 0,199 0,168 0,128 0,103 1,000 3,31 3,31 2,796 2,139 1,719 Períodos A=A A 0 n An 1,40 1,60 1,80 2,00 2,50 3,00 0,086 0,073 0,0634 0,056 0,043 0,034 1,428 1,217 1,057 0,931 0,712 0,572 VULNERABILIDAD SÍSMICA 7-51 almanperez@gmail.com 26 Mar 2017
  • 367.
    CONSIDERACIONES NORMATIVAS ADICIONALES Figura7.31 Espectros elásticos de aceleración obtenidos en la superficie de un depósito de 230 m. Período T (s) x=5% VALLE DE CARACAS. TERREMOTO DE 1967 M=6.3 D=62 km Aceleración Espectral A (g) 0 s Método propuesto Seed, Idriss y Dezfulian (obtenido analíticamente) H = 230 m T =1.39 s A =0.06g 0.2085 0.695 0.06 0.0 0.1 0.2 0.3 0.5 1.0 1.5 2.0 2.5 3.0 0.0 2. Dibujarelespectroobtenido En la tabla 7.16 los valores de la aceleración espectral normalizada fueron hallados con el auxilio de la figura7.28ydelatabla7.15. La figura 7.31 muestra una comparación de los resultados obtenidos analíticamente con los resultadosobtenidosconelmétodoaquípropuesto. De esta comparación se desprende que existe un grado “aceptable” de similitud entre el espectro obtenido analíticamente utilizando un registro fuente artificial y el obtenido utilizando el método simplificado propuesto, sugiriendo este resultado la factibilidad de utilizar este procedimiento para la evaluación de espectros elásticos de aceleración en la superficie del valle de Caracas para sismos cercanos,intermediosolejanosdemagnitudesydistanciasepicentralesvariables. 7.13.3 Ejemplo5 Evalúe mediante el método propuesto el espectro elástico de aceleraciones en la superficie de un depósito aluvional de 10 metros de espesor (suelo rígido, H < 30 m, tipo S1) en la ciudad de Mérida para un período de retorno de 35 años. Utilice para ello los resultados analíticos y de campo mostrados en la figura 7.32. Suponga que la edificación que se pretende proyectar es un hospital (a=1,3) y que la distancia a la falla es D=25km. 7-52 VULNERABILIDAD SÍSMICA almanperez@gmail.com 26 Mar 2017
  • 368.
    CONSIDERACIONES NORMATIVAS ADICIONALES AceleraciónMáxima del Terreno (g) ? ? Amplificación de aceleraciones ≈1,70 (promedio) Período de retorno = 55 años (6.3 £ M £ 7; 8 £ D £ 12 km - Falla Boconó) Período de retorno = 35 años (5.6 £ M £ 6; 8 £ D £ 12 km - Falla Boconó) 0.30 0.40 0.50 0.60 0.70 Roca Superficie A =0.46 g A =0.68 g A =0.40 g A =0.27 g 0 0 0 0 0.80 0.00 0.10 0.20 0.30 0.40 0.50 0.60 0.70 0.80 Solución: 1. Respuestadeldepósito Para un período de retorno de 35 años los valores de aceleración del terreno A y del período 0 fundamental del depósito T se obtienen directamente de la figura 7.32, y tienen por valor: A = 0,46g, S 0 T =0,35s. S 2. Puntosnotablesdelespectronormalizado Se obtienen a partir de la figura 7.28 y de la tabla 7.15. Ya que el tipo de suelo en la ciudad de Mérida es muy rígido (suelo S1), los valores de T y T del espectro tienen por valor (H < 30m): T =0,09s; 1 2 1 T =0,35s; y p=1,2. 2 3. Ordenadasdelespectroelásticodeaceleración A =0,46 g 0 (2,8 +0,005 x 25) x 1,30x0,46=1,749 A =b aA = g 0 1 A =A =1,749g 2 1 p 1,2 Para T =0,5 s A =A (T /T ) =1,749g x (0,35/0,5) =1,14g i i 2 2 1 p 1,2 Para T =0,8 s A =A (T /T ) =1,749 gx(0,35/0,8) =0,649 g i i 2 2 1 p 1,2 ParaT =1,00 s A =A (T /T ) =1,749 gx(0,35/1,00) =0,496 g i i 2 2 1 yasísucesivamente. Ellectorpuedeterminarelprocesonuméricoydibujarelespectrodeaceleraciónresultante. VULNERABILIDAD SÍSMICA 7-53 0.00 0.10 0.20 almanperez@gmail.com 26 Mar 2017
  • 369.
    CONSIDERACIONES NORMATIVAS ADICIONALES Figura7.32 Valores máximos probables de respuesta del terreno esperados en la ciudad de 40 Mérida. (Períodos de retorno de 35 y 55 años ). MESETA DE MÉRIDA sección transversal típica 1400 1500 1600 1700 1400 1500 1600 1700 Mat r m r e ial uy ígido Río Albarregas Roca Roca Río Chama ? ? Roca Superficie T = 0.40 s T = 0.30 s T = 0.25 s T = 0.35 s S S S S 0.00 0.10 0.20 0.30 0.40 0.50 0.60 0.00 0.10 0.20 0.30 0.40 0.50 0.60 Período de retorno = 55 años (6.3 £ M £ 7; 8 £ D £ 12 km - Falla Boconó) Período de retorno = 35 años (5.6 £ M £ 6; 8 £ D £ 12 km - Falla Boconó) Período Fundamental del Suelo (s) 7.14 ESPECTROSDEACELERACIÓN.SUELOSBLANDOSS3yS4. En esta sección se propone un procedimiento algo más simple que el discutido en el Capítulo 3. En suelos blandos, la forma del espectro de aceleración depende básicamente del período fundamental del depósito T ydeladistanciaalafallaD. S Al igual que en los suelos tipo S1 (roca y rígidos) y S2 (depósitos aluvionales de suelos no-cohesivos profundos), en suelos blandos la forma del espectro de aceleración normalizada es similar a la mostrada enlafigura7.28. 7-54 VULNERABILIDAD SÍSMICA almanperez@gmail.com 26 Mar 2017
  • 370.
    CONSIDERACIONES NORMATIVAS ADICIONALES 0.4 0.1 0.6 0.5 0.3 0.2 0.1 0.4 0.0 0.00.3 0.2 0.6 0.5 Máxima Aceleración en la Roca (g) Máxima Aceleración en la Superficie (g) 1989, Loma Prieta 1985, Ciudad de México Basada en cálculos Relación empírica recomendada para el análisis (Idriss) 41 Figura 7.33 Variación de la aceleración en la superficie de depósitos de suelos blandos (adaptado de Idriss ). Ensuelosblandos(tipoS3ytipoS4;grupoI)seproponenlosvaloresqueseindicanacontinuación: (7-29) Lasordenadasdelespectroelásticodeaceleraciónseobtienenmediantelasiguienterelación: (7-30) Enlasecuaciones(7-29)y(7-30): A=Ordenadadelespectroelásticodeaceleración(g). a=Factordeimportanciadelaedificación. b=Factordeamplificaciónespectral. A =Coeficientedeaceleraciónhorizontalenlasuperficiedeldepósito. 0 A = Aceleración normalizada obtenida a partir del espectro normalizado de aceleración propuesto en la n figura7.28. En Venezuela, los valores del coeficiente de la aceleración en la superficie del depósito A pueden 0 7 obtenerse de acuerdo a lo estipulado en la tabla 4.1 de la norma COVENIN . En cualquier otro país, a partir delosmapasdeamenaza sísmicadisponiblescorrespondientes. En aquellos casos en los que la aceleración máxima en la roca de los depósitos de suelo blando es conocida (análisis de riesgo sísmico por ejemplo), la aceleración en la superficie de los mismos puede alternativamenteevaluarseconelauxiliodelafigura7.33mostradaacontinuación. VULNERABILIDAD SÍSMICA 7-55 almanperez@gmail.com 26 Mar 2017
  • 371.
    CONSIDERACIONES NORMATIVAS ADICIONALES 7.14.1Ejemplo6 Encuentre el espectro normalizado de aceleraciones en la superficie de un depósito de suelo blando en el que se espera un terremoto de magnitud 7.5 a una distancia epicentral de 165 km. El período fundamental del depósito es conocido, y tiene por valor T = 0,78 s. Compare el S espectro así obtenido con los espectros mostrados enlafigura7.34. 1. Puntosnotablesdelespectro (Período predominante) 2. Ordenadas del espectro normalizado de aceleración Para una distancia epicentral D = 165 km la amplificación espectral b tiene por valor (ecuación 7.29): b=2,8+(0,005) D b=2,8+0,005 x 165=3,625 x = 5% Método propuesto Akita, Niigata 16/06/64 M =7.5 D=165 km (Seed, 1969). Componente N-S A =0.095g T =0.78 s s s 0 0.975 0.39 Período T (s) 1.0 2.0 3.0 0.0 3.625 Aceleración Normalizada 0 1 2 3 4 Figura 7.34 Comparación de espectros normalizados de aceleración. En dicha figura, la curva de trazos discontinuos mostrada es el resultado de una exhaustiva investigación 41 realizada por Idriss a partir de un gran número de registros de terremotos recientes reales, y otros obtenidosmedianteprocedimientosanalíticosenlasuperficiededepósitosdesueloblando. Por ejemplo, si la aceleración máxima esperada en la base rocosa de un depósito de suelo blando es 0,30g, laaceleraciónesperadaenlasuperficieseríaiguala0,36g. En general, el rango de períodos fundamentales del suelo en depósitos de suelo blando oscila entre 0,7 £ TS £ 1,2 s, con excepción de Ciudad de México, donde debido a la enorme distancia epicentral (D»400 km) y a la gran magnitud de los terremotos que afectan la costa del Pacífico, los períodos son iguales o mayores a 2 segundos. Cuando el período fundamental del depósito no es conocido puede suponerse para efectos prácticosunvalordelperíodoT =1segundo. S 7 Enestelibro,lossuelostipoS4 sonsuelosblandosenlosqueladistanciaepicentraloladistanciaalazona 42 dedisipacióndeenergíaessuperioralos140km . 7-56 VULNERABILIDAD SÍSMICA almanperez@gmail.com 26 Mar 2017
  • 372.
    CONSIDERACIONES NORMATIVAS ADICIONALES ParaT=0; A =1,00 n ParaT=T ; A = b= 3,625 1 n ParaT=T ; A =b =3,625 2 n 1,8 ParaT=1,2 ; A =b (T /T) n 2 1,8 A =3,625x (0,975/1,2) =2,495 n 1,8 ParaT=1,5 ; A =b (T /T) n 2 1,8 A =3,625x (0,975/1,5) =1,669 n 1,8 ParaT=2 s ; A =b (T /T) n 2 1,8 A =3,625x (0,975/2) =0,995,yasísucesivamente. n 3. Dibujarelespectronormalizadodeaceleración Para demostrar la efectividad del método propuesto, superpondremos el espectro obtenido con el espectro normalizado de aceleración de la componente NS del terremoto de Akita, Niigata del 16 de juniode1964mostradoenlafigura7.34.Elresultadoobtenidoesmuysatisfactorio. 7.15 COEFICIENTESMÍNIMOSDECORTEBASALDEDISEÑO Basados en las consideraciones discutidas a lo largo de las secciones anteriores se propone un procedimiento que permite evaluar los coeficientes mínimos de corte basal de diseño en edificaciones fundadassobredepósitosdesuelotipoS1,S2,S3yS4(gruposIyII;sección3.12dellibro). Las figuras 7.35, 7.36 y 7.37 muestran la variación propuesta de los coeficientes de corte basal con el período fundamental de la estructura. En ellas, el factor de vida útil F se define mediante la siguiente u relación: (7-31) En esta ecuación, V representa la vida útil de la edificación en estudio. Así, para una estructura con una u vidaútilde40años,elfactordevidaútiltieneporvalor: (7-31) Para cada tipo de suelo se propone una distribución distinta, pero en todas, el coeficiente mínimo de corte basal de diseño está relacionado directamente con: 1) el factor importancia de la edificación, 2) el tipo de estructura,3)lavidaútildelaedificación,y4)laaceleraciónenlasuperficie. En el caso de suelos aluvionales profundos (tipo S2), y de suelos blandos (tipo S3 y S4), el coeficiente de cortebasalvaríaademásenfuncióndelperíodofundamentaldeldepósito,T . S VULNERABILIDAD SÍSMICA 7-57 almanperez@gmail.com 26 Mar 2017
  • 373.
    T CONSIDERACIONES NORMATIVAS ADICIONALES Coeficiente de Corte basal C Mínimo Rocay suelos densos H Período T (s) 1.0 0.8 2.0 3.0 0.0 C C 0.5 1 2 SUELOS TIPO S1 (GRUPO II) 0 s u u u s 0 V = Vida útil de la edificación (años) A = Coeficiente de aceleración T = Período fundamental depósito (s) T Roca A (g) = Factor de importancia a F =1.15+0.2(V -25)/50 Figura 7.35 Distribución del coeficiente de corte basal propuesta para roca y suelos rígidos tipo S1. (7-32a) (7-32b) (7-32c) Arena y grava arcillosa de gran espesor H Coeficiente M de Corte basal C ínimo Período T (s) 0.4 T T 0 C C s 0 S 1 2 T Roca A (g) SUELOS TIPO S2 (GRUPO II) 0 s u u u V = Vida útil de la edificación (años) A = Coeficiente de aceleración T = Período fundamental depósito (s) = Factor de importancia a F =1.15+0.2(V -25)/50 Figura 7.36 Distribución del coeficiente de corte basal propuesta para depósitos de suelos tipo S2. (7-33a) (7-33b) (7-33c) (7-33d) 7-58 VULNERABILIDAD SÍSMICA C = 3,3 f C 2 0 almanperez@gmail.com 26 Mar 2017
  • 374.
    CONSIDERACIONES NORMATIVAS ADICIONALES Enningún caso, el factor de vida útil F será menor que 1. Este factor toma en consideración la posibilidad u de que una estructura experimente un mayor número de sismos a medida que su vida útil aumente. También, en ningún caso el coeficiente de corte basal resultante será menor al valor C obtenido mediante 1 estas ecuaciones las ecuaciones (7-32b), (7-33c) y (7-34b). En , R representa el factor de reducción de 7 respuesta,(COVENIN ,tabla6.4).Seilustraráelprocedimientomedianteejemplossencillos. 7.15.1 Ejemplo7 Encuentre la variación del coeficiente de corte basal en el valle de Caracas para edificaciones de pórticos de concreto armado con tabiquería (tipo I') construidas sobre depósitos con espesores H=0m (roca) y H=28m.Utiliceparaelloladistribucióndeaceleracionesenlasuperficiedelosdepósitoscorrespondiente a sismos cercanos mostrada en la figura 7.27. Obtenga el período fundamental del depósito a partir de la figura7.29.Supongaunfactordeimportancia a=1,unavidaútilde35añosyunniveldediseñoND3. Solución: Los depósitos de suelo son del tipo S1 (grupo II). En consecuencia, utilizaremos la distribución del coeficientedecortebasal,indicadaenlafigura7.35. 1.ParaH=0m(roca) A =A =0,28 (CuadroI;figura7.27:sismoscercanos). 0 roca R=5 (Tabla7.6:sección7.3dellibro;tipoI';ND3) Ts H SUELOS BLANDOS TIPO S3 y TIPO S4 (GRUPO I) Roca A (g) 1 2 S S S 0 0 T C C 0.4 T 1.4 T 2.4 T Período T (s) Coeficiente de Corte basal C Mínimo 0 s u u u V = Vida útil de la edificación (años) A = Coeficiente de aceleración T = Período fundamental depósito (s) = Factor de importancia a F =1.15+0.2(V -25)/50 Figura 7.37 Distribución del coeficiente de corte basal propuesta para suelos blandos tipo S3 y S4. (7-34a) (7-34b) (7-34c) VULNERABILIDAD SÍSMICA 7-59 almanperez@gmail.com 26 Mar 2017
  • 375.
    CONSIDERACIONES NORMATIVAS ADICIONALES (ecuación7-31) (ecuación7-32a) (ecuación7-32b) (Ecuación7-32c) 2.ParaH=28m A =A xA 0 n roca A =1,3x 0,28 = 0,364 (CuadroI;figura7.27:sismoscercanos). 0 R=5 (Tabla7.6:sección7.3dellibro;tipoI';ND3) F =1,19 u f =0,238 C = f A (ecuación7-32b) 1 0 C =0,238 x 0,364 = 0,0866 1 C =1,3 C (ecuación 7-32c) 2 1 C =1,3x0,0866 =0,1126 2 Lafigura7.38muestraladistribucióndelcoeficientedecortebasalresultante. TIPO I´ V =35 años R = 5 a =1.00 u VALLE DE CARACAS SUELOS TIPO S1 SISMOS CERCANOS Período T (s) 1.0 2.0 0.8 3.0 0.0 0.5 H = 28 m H = 0 m . 66 0 0 6 0 0866 . 1 2 0. 1 6 Coeficiente Mínimo de Corte basal C 0.05 0.10 0.15 Figura 7.38 Distribución del coeficiente de corte basal resultante. 7-60 VULNERABILIDAD SÍSMICA almanperez@gmail.com 26 Mar 2017
  • 376.
    CONSIDERACIONES NORMATIVAS ADICIONALES Lafigura 7.39 muestra la distribución de coeficientesdecortebasalresultante. De esta figura se desprende por ejemplo, que una edificación con un período fundamental de 1,5 segundos conformada por pórticos de concreto armado y tabiquería (tipo I'), ubicada en Los Palos Grandes (H=275m), debe diseñarse con un coeficiente de corte basal 1,87 veces mayor que el coeficiente de corte basal que dicha edificación requeriría si estuviese fundada sobre un depósito aluvionalde70mdeespesor. 7.15.3 Ejemplo9 Encuentre la distribución del coeficiente de corte basal para edificaciones aporticadas de acero sin tabiquería (tipo I), y chimeneas de concreto armado (tipo IV), ubicadas sobre un depósito de suelo en el área de la central VALLE DE CARACAS SUELOS TIPO S2 0.452 0.668 0.844 Período T (s) 1.0 2.0 3.0 0.0 1.5 2.5 Coeficiente Mínimo de Corte basal C 0.0533 . 0 0795 0.0538 0.05 0.10 0.15 SISMOS CERCANOS H = 275 m H = 150 m H = 70 m TIPO I´ V =35 años R = 5 a=1.00 u Figura 7.39 Distribución del coeficiente mínimo de corte basal resultante. 7.15.2 Ejemplo8 Repita el problema anterior para edificaciones tipo I', (R=5) ubicadas sobre depósitos aluvionales del valle deCaracasdeespesoresigualesa70,150y275mysismoscercanos. Solución: Los depósitos de suelo asociados a esos espesores de aluvión en el valle de Caracas son del tipo S2, (grupo II). En este caso se utilizará la distribución de corte basal indicada en la figura 7.36. Los valores de C y C se 2 1 encuentrantabuladosacontinuación. Variable T (s) S 0,4 TS A0 C =0,06 T 0 S f = a F /R u C = f A 1 0 C = 3,3 f C 2 0 H = 70 m 1,13 0,452 0,224 0,0678 0,238 0,0533 0,0533 H = 150 m 1,67 0,668 0,224 0,1002 0,238 0,0533 0,079 H = 275 m 2,11 0,844 0,224 0,1266 0,238 0,0533 0,10 Fuente Figura 7.29 Figura 7.36 Figura 7.27 (7-33a) (7-33b) (7-33c) (7-33d) VULNERABILIDAD SÍSMICA 7-61 almanperez@gmail.com 26 Mar 2017
  • 377.
    CONSIDERACIONES NORMATIVAS ADICIONALES Lafigura 7.40 muestra la distribución del coeficientedecortebasalresultante. De este gráfico de desprende que una chimenea de poca altura (0,4 £ T £ 1,4) va a ser fuertemente solicitada en ese depósito, mientras que una chimenea de gran altura (T ³ 2,4), más flexible, necesitará ser diseñada con un coeficiente de corte basal significativamentemenor. 7.16 CONSIDERACIONESADICIONALES En las secciones anteriores se estableció que en el método estático equivalente la fuerza de corte basal V , y por lo tanto el 0 V =50 años a=1.30 T = 1.00 s A =0,21 u 0 s PLANTA CENTRO MORÓN SUELOS TIPO S3 Tipo IV Tipo I Período T (s) 1.0 2.0 3.0 0.0 0.4 1.4 2.4 0.0569 0.2560 . 54 0 08 0.1706 Coeficiente de Corte basal C 0.15 0.30 0.10 0.20 0.25 0.05 Figura 7.40 Distribución del coeficiente de corte basal resultante. hidroeléctrica Planta Centro Morón, en el estado Falcón. Los depósitos de suelo en esa localidad son blandos (tipo S3; grupo I). El espesor del aluvión es de 50 metros y el período fundamental promedio del 43,44 depósito T es aproximadamente igual a 1 segundo . Considere las estructuras como edificaciones S esenciales (a=1,3). Considere como vida útil de la edificación 50 años y el coeficiente de aceleración A = 0 0,21. AsumacomoniveldediseñoND3. Solución: 1.Puntosnotables (figura7.37) 0,4 T =0,4x1=0,4s 2,4 T =2,4x1=2,4s S S 1,4 T =1,4 x 1= 1,4s F =1,15 +0,2 (50-25)/50=1,25 S u 2.CálculodeC y C 1 2 C = f A 1 0 C =1,5 C 2 1 2,4 TS 0,0569 0,0854 2,4 0,1706 0,256 2,4 Ec. (7-34b) Ec. (7-34c) Figura 7.37 Variable a ND R Vu Fu f = a F /R u A0 Tipo I 1,3 ND3 6 50 1,25 0,2708 0,21 Tipo IV 1,3 ND3 2 50 1,25 0,8125 0,21 Fuente Dato Dato Tabla 7-6 Dato Ec. (7-31) Ec. (7-34a) Dato 7-62 VULNERABILIDAD SÍSMICA almanperez@gmail.com 26 Mar 2017
  • 378.
    CONSIDERACIONES NORMATIVAS ADICIONALES = Puedeconcluirse que la ecuación V m A 0 d W, al perecer muy simple, implícitamente toma en consideración una gran parte de las variables sísmicas que intervienen en el diseño sismorresistente de edificaciones. Decimos una gran parte y no la totalidad porque no están incluidas en esa ecuación otras variables de tipo constructivo, no menos importantes, como son: a) calidad de los materiales, b) distribución de la tabiquería, c) defectos constructivos, y d) falta de inspección adecuada durante la etapaconstructiva. Conviene resaltar que la omisión o subestimación en el diseño de las variables de tipo constructivo pueden echar por tierra todas las consideraciones analíticas y los resultados del software utilizado, por muy sofisticado que éste sea, aumentando exponencialmente la vulnerabilidad de la edificación, tal y como se ilustra en las figuras7.41y7.42. Debe además tenerse presente que el movimiento sísmico actúa sobre la edificación ya construida y no sobre la idealización elaborada por el proyectista y representada en los cálculos y planos estructurales. Figura 7.41 Colapso parcial de módulo estructural durante la etapa constructiva, (Foto J.L. Alonso). Figura 7.42 Colapso de losa de concreto armado durante el proceso de vaciado. Fallas del encofrado, (Foto J.L. Alonso). coeficiente de corte basal C, dependen directamente de la forma del espectro de aceleraciones reducido de diseño.LaordenadaA dependeasuvezdelperíodofundamentaldelaestructuraT. d Enotraspalabras,V y C dependendelassiguientesvariables: 0 • Variablesgeológicas:Sismicidaddelazona;aceleracióndelterrenoytipodesuelo. • Variables estructurales: Tipo de estructura; período de la edificación; distribución de rigideces y masas; importancia de la edificación; uso de la edificación; nivel de diseño seleccionado; material de construcción yfactordereducciónderespuestaR. VULNERABILIDAD SÍSMICA 7-63 almanperez@gmail.com 26 Mar 2017
  • 379.
    CONSIDERACIONES NORMATIVAS ADICIONALES Hacemosestos comentarios pues más de un ingeniero se inclinaría a pensar que con la disponibilidad de formas espectrales (tipo S3 y S4) y/o de coeficientes de corte basal se resuelve el problema de los suelos blandos. Nadamáslejanoalarealidad. En ingeniería de cimentaciones existen soluciones técnicas al problema. Por ejemplo, el empleo de pilotes profundos de longitudes superioresalos24ó30metros. Esta solución puede ser económicamente viable en el caso de edificios de 8 ó más pisos, en los que el costo de este tipo de cimientos se compensa con el número de apartamentos de vivienda, oficinas, locales comerciales o Figura 7.43 Edificios afectados por el efecto de licuefacción. 45 Terremoto de Kocaeli, Turquía, 1999 (Foto: EERI ) simplementeporlaimportanciadelaedificación. Sin embargo, en el caso de construcciones de viviendas livianas (casas de uno o dos niveles), galpones industriales,etc.,lasoluciónconpilotesprofundosesdefinitivamentemuycostosa. Existen otras alternativas, como son el empleo de losas de cimentación de gran peralte, que en el caso de viviendasresultaríantambiénmuycostosas. Es en estos casos cuando se hace necesario emprender técnicas de mejora de terrenos con estas características orientadas a aumentar su capacidad portante y de esta manera estabilizar los suelos de tipogranular,reduciendoasísudeformabilidad. En la actualidad existen varios procedimientos de mejora de terrenos, entre los que cabe destacar los 46,47 siguientes : 7.16.1 ComentariossobrelosSuelosBlandos En el Capítulo 3 se hizo referencia al fenómeno de licuefacción que suele ocurrir durante la acción de un sismoensuelosno-cohesivossaturados,generalmentearenasylimoslibresdepartículasdearcilla. Durante este proceso, conocido también como licuación, se produce una pérdida de capacidad de soporte de algunos estratos sumergidos que se traduce en el hundimiento parcial de algunos estratos del depósito.Suefectoenedificacionesnopuedesermásdesastroso,(figura7.43). Suelepresentarseenzonas costeras,lagosyriberasdelosríos.Afectaatodo tipodeobrasciviles:puentes, edificaciones,carreteras,taludes,etc. 7-64 VULNERABILIDAD SÍSMICA almanperez@gmail.com 26 Mar 2017
  • 380.
    CONSIDERACIONES NORMATIVAS ADICIONALES Lafigura 7.44 muestra un ejemplo de edificaciones con este tipodefachadas. A pesar de tantas y valiosas funciones quedan todavía, sin embargo, varias incógnitas e incertidumbres en cuanto a la predicción del comportamiento de tantos y diferentes tipos de vidrios como elementos de fachada, ante la magnitud y característicasdelasaccionessísmicas. Tal comportamiento, de ser inadecuado, podría traducirse en la fragmentación y/o estallido de tales elementos, con la consecuente producción de daños a personas o bienes que, de algunaforma,tendríanqueserlegalmentereparados. A los fines prácticos de las ordenanzas y de la norma para edificaciones sismorresistentes, y dadas las incertidumbres anotadas, las autoridades municipales encargadas de conformar y fiscalizar las construcciones nuevas o en proceso de reparación o mantenimiento deben establecer disposiciones constructivas de aplicación obligatoria a los productores y proveedores de los diferentes tipos de elementos de vidrio utilizados en el tratamiento de fachadas quegaranticensubuencomportamientoduranteterremotos. Figura 7.44 Edificio con fachadas de vidrio. • Sustituciónyvibrocompactación • Vibroflotaciónyvibrosustitución • Métododeprecarga • JetGrouting • Compactacióndinámica • Inyecciones La selección de cuál es el procedimiento de mejora más apropiado depende entre otras causas del costo de suejecuciónydelaimportanciadelaedificación. 7.16.2 FachadasdeVidrio Es evidente que con el uso de los vidrios reflejantes (curtain walls) en edificios de oficina que proliferan en el ámbito de las ciudades modernas se ha intentado cumplir con cuatro funciones que se manifiestan comomodificadores. De este modo actúan: a) como un modificador climatológico, que mejora el comportamiento térmico y proporciona un microclima para los usuarios; b) como un modificador económico, mediante la manera en que por su presencia se abarata el costo; c) como un modificador estético, ya que permiten que la pureza geométrica de la forma se exprese con mayor abstracción; y d) como un modificador simbólico, en virtud dequelaimagendeledificioinfluyeenlospropietarios,usuariosyobservadoresdelmismo. VULNERABILIDAD SÍSMICA 7-65 almanperez@gmail.com 26 Mar 2017
  • 381.
    CONSIDERACIONES NORMATIVAS ADICIONALES 7.17BIBLIOGRAFÍA SELECCIONADA 7.17.1 BibliografíaRecomendada Sanabria, J., Lamberti, B., Pardo S.E., Sucre, A., Azpúrua, P.P., Pérez La Salvia, H., Olivares, A.E., Briceño, F., Castellanos, S., Lustgarten, P. y Planchart M.A., (1968), El Sismo de Caracas de 1967, Primera Fase, Comisión PresidencialParaelEstudiodelSismo,MinisteriodeObrasPúblicas,Caracas,RepúblicadeVenezuela. Grases, J., (1968), El Sismo de Caracas de 1967. Estudios Orientados Hacia su Interpretación a Partir del ComportamientodeEstructuras.BoletínTécnicoIMME,VI(23-24):3-125,Caracas,RepúblicadeVenezuela. Comisión Presidencial, EstudiodelSismoOcurridoenCaracasel29deJuliode1967.SegundaFase.VolúmenesA y B, Ministerio de Obras públicas, Editado por la Fundación Venezolana de Investigaciones Sismológicas, FUNVISIS,(1978),Caracas,RepúblicadeVenezuela. Bozzo, L.M. y Barbat, A.H., (2000), Diseño Sismorresistente de Edificios. Técnicas Convencionales y Avanzadas, EditorialReverté,S.A.,Barcelona,España. Uang, Chia-Ming, Bruneau, M., Whittaker, A.S., and Tsai Key-Chyuan, (2001), Seismic Design of Steel Structures, Chapter 9, The Seismic Design Handbook, Second Edition, Edited by Farzad Naeim, Kluwer AcademicPublishers. Derecho, A.T., and Kianoush, M.R., (2001), Seismic Design of Reinforced Concrete Structures, Chapter 10, The SeismicDesignHandbook,SecondEdition,EditedbyFarzadNaeim,KluwerAcademicPublishers. Grases, J., (2002), Introducción a la Evaluación de la Amenaza Sísmica en Venezuela. Acciones de Mitigación, Conmemoración del Terremoto Cuatricentenario de Caracas, Fundación Pedro Grases, República BolivarianadeVenezuela. Bertero, R.D. and Bertero, V.V., (2004), Performance-Based Seismic Engineering: Development and Application ofaComprehensiveConceptualApproachtotheDesignofBuildings, Chapter8, Earthquake EngineeringFrom Engineering Seismology to Performance-Based Engineering, Edited by Yousef Bozorgnia and Viltelmo V. Bertero,ICC,CRCPress. Krawinkler, H. and Miranda, E., (2004), Performance-Based Earthquake Engineering, Chapter 9, Earthquake Engineering from Engineering Seismology to Performance-Based Engineering, Edited by Yousef BozorgniaandViltelmoV.Bertero,ICC,CRCPress. Norma Venezolana FONDONORMA 1753:2006, (2006), Proyecto y Construcción de Obras de Concreto Estructural,(1raRevisión) 7-66 VULNERABILIDAD SÍSMICA almanperez@gmail.com 26 Mar 2017
  • 382.
    7.17.2 BibliografíaConsultada 1 Seed, H.B.,Ugas, C. and Lysmer, J., (1974), Site-Dependent Spectra for Earthquake Resistant Design, Report No.EERI74-12,November,CollegeofEngineering,UniversityofCalifornia,Berkeley. 2 Mohraz, B., (1976), A Study of Earthquake Response Spectra for Different Geological Conditions, Bull. Seism. Am.,Vol.6,No.3,915-935. 3 Alonso, J.L. and Urbina, L., (1978), A New Microzonation Technique for Design Purposes, Proceedings of the SecondConferenceonMicrozonation,VolumeII,pag.523-534,SanFrancisco,California,U.S.A. 4 Borcherdt, R.D., (1994), Estimates of Site-Dependent Response Spectra for Design,(Methodology and Justification),EarthquakeSpectra,Vol.10,No.4,617-653. 5 Alonso, J.L., (1992), Spectral Curves -Versus - Distance and Dynamic Site-Periods. Proceedings of the Tenth WorldConferenceonEarthquakeEngineering,Madrid,Vol2,pp793-798. 6 Hart,G.C.andWong,K.,(2000),StructuralDynamicsforStructuralEngineers,JohnWiley&Sons,Inc. 7 Norma Venezolana COVENIN 1756-1:2001, (2001), Edificaciones Sismorresistentes. Parte I. Articulado, RepúblicaBolivarianadeVenezuela. 8 Norma Venezolana COVENIN MINDUR (Provisional) 2002-88, (1988) Criterios y Acciones Mínimas Para el ProyectodeEdificaciones,Caracas,RepúblicadeVenezuela. 9 The Uniform Building Code (1997), Volume 2, Structural Engineering Design Provisions, International ConferenceofBuildingOfficials,UBC-97. 10 IBC-2000,(2000),InternationalBuildingCode,StructuralProvisions. 11 ACI 318S-05, (2005), Requisitos de Reglamento para Concreto Estructural (ACI 318S-05) y Comentario, VersiónenEspañol.AmericanConcreteInstitute. 12 TamboliA.R.,(1999),HandbookofStructuralSteelConnectionDesignandDetails,McGrawHill. 13 NEHRP, (National Earthquake Hazards Reduction Program), (1997), Recommended Provisions for the DevelopmentofSeismicRegulationsforNewBuildingsandOthersStructures,Washington,D.C.,USA. 14 Uang, C.M., (1991), Establishing R (or R ) and Cd Factors for Building Seismic Provisions, Journal of N StructuralEngineering,ASCE,Vo.117,No.1pp19-28. CONSIDERACIONES NORMATIVAS ADICIONALES VULNERABILIDAD SÍSMICA 7-67 almanperez@gmail.com 26 Mar 2017
  • 383.
    15 SEI/ASCE (2003), MinimumDesign Loads for Building and Other Structures, (SEI/ASCE 7-02), Structural EngineeringInstitute,AmericanSocietyofCivilEngineers,Reston,VA.,376p. 16 Wilson, E.L., and Habibullah, A., (1987), A Static and Dynamic Analysis of Multi-story Buildings P-Delta Effects,EarthquakeSpectra,EarthquakeEngineeringResearchInstitute,Oakland,California,Vol.3,No.2. 17 Naeim, F., (2001), Design for Drift and Lateral Stability, Chapter 7, The Seismic Design Handbook, Second Edition,EditedbyFarzadNaeim,KluwerAcademicPublishers. 18 Scholl, R.E., (1984) Brace Dampers: An Alternative Structural System for Improving the Earthquake Performance of Buildings, Proceedings of the 8th World Conference on Earthquake Engineering, San Francisco,Vol5,PrenticeHall. 19 MOP, (1967), Norma Provisional Para Construcciones Antisísmicas, Ministerio de Obras Públicas, Dirección deEdificios,Caracas,RepúblicadeVenezuela. 20 MOP, (1955), Normas Para el Cálculo de Edificios, Artículo 7, Ministerio de Obras Públicas, Dirección de Edificios,Caracas,RepúblicadeVenezuela. 21 Seed, H.B., Idriss, I.M., and Dezfulian H., (1970), Relationships Between Soil Conditions and Buildings Damage in the Caracas Earthquqke of July 29, 1967, Report No. EERC 70-2, College of Engineering, University ofCalifornia,Berkeley. 22 Norma Venezolana COVENIN 1756-82-87, (1987) Edificaciones Antisísmicas. Ministerio del Desarrollo Urbano,DireccióndeGeneralSectorialdeEquipamientoUrbano,Caracas,RepúblicadeVenezuela. 23 Seed, H.B., and Alonso, J.L., (1973), Soil-Structure Interaction Effects in the Caracas Earthquake of 1967, Fifth WorldConferenceonEarthquakeEngineering,Rome,Italy,June. 24 Seed, H.B., y Alonso, J.L., (1974), Efectos de Interacción Suelo-Estructura en el Terremoto de Caracas de 1967, Versión Ampliada, I Congreso Venezolano de Sismología e Ingeniería Sísmica, Caracas, Octubre. República deVenezuela. 25 Alonso, J.L., (1996), Estudio Propuesto Para la Implementación de Ordenanzas Urbanísticas del Municipio Chacao Tomando en Cuenta Las Condiciones Locales de Sismicidad, Estudio realizado para la Alcaldía de Chacao,OficinaLocaldePlaneamientoUrbano.Caracas,RepúblicadeVenezuela. 26 Bertero , V.V., Fratessa, P.F., Mahim, S.A., Sexton, J.H., Scordelis, A.C., Wilson, E.L., Wyllie, L.A., Seed, H.B., and Penzien, J., (1970), Seismic Analysis of the Charaima Building, Caraballeda, Venezuela, Report No. EERC 70-4,CollegeofEngineering,UniversityofCalifornia,Berkeley. CONSIDERACIONES NORMATIVAS ADICIONALES 7-68 VULNERABILIDAD SÍSMICA almanperez@gmail.com 26 Mar 2017
  • 384.
    27 Weston Geophysical EngineersInt. Inc., (1968), Investigaciones Sísmicas del Subsuelo en el Valle de Caracas y en el Litoral Central, Estudio realizado bajo la planificación y supervisión de la Comisión Presidencial Para elEstudiodelSismo,Segundafase,Caracas,RepúblicadeVenezuela. 28 Kantak, P., (2000), Espesores de los Sedimentos y Principales Unidades Geológicas del Valle de Caracas, Taller Internacional, FUNVISIS, Serie Técnica No. 1-2001, pp. 99-104, Caracas, República Bolivariana de Venezuela. 29 Rocabado, V., Schmitz, M., Malavé, G, y Enomoto, T., (2000), Períodos Fundamentales y Amplificación del Suelo de la Ciudad de Caracas Utilizando la Técnica de Nakamura, Taller Internacional, FUNVISIS, Serie TécnicaNo.1-2001,pp.135-144,Caracas,RepúblicaBolivarianadeVenezuela. 30 Alonso, J.L., y Larotta, J., (1977), Seismic Risk and Seismic Zoning of the Caracas Valley, Proc, 6th World ConferenceonEarthquakeEngineering,NewDelhi,India,Vol.2,pp.419-424. 31 Seed, H.B:, (1969), The Influence of Local Soil Conditions on Earthquake Damage, Reprint of the State of the ArtLectureonSoilDynamics,MexicoCity,August. 32 Bolt,B.A.,(1999),Earthquakes,FourthEdition,W.H.FreemanandCompany,NewYork. 33 Fiedler, G., (1961), Áreas Afectadas por Terremotos en Venezuela, Memorias III Congreso Geol. Venezolano, TomoIV,pp.1791-1810,Caracas,RepúblicadeVenezuela. 34 Grases, J., (1979), Investigación Sobre los Sismos Destructores que han Afectado el Oriente de Venezuela, Delta delOrinocoyRegionesAdyacentes,ProyectoINTEVEP,2Vol.,ElTambor,RepúblicadeVenezuela. 35 Grases, J., (1970), El Terremoto de 1812 y sus Efectos, Boletín Técnico IMME, VIII (29-30):103-123, Caracas, RepúblicadeVenezuela. 36 Jacubowicz, E., y Larotta, S.J., (1974), Terremoto del 29 de Octubre de 1900, Mem. I Congreso Venezolano de Sismología e Ingeniería Sísmica, Caracas/Véase también, Boletín Técnico IMME, XI (47):23-78, Caracas, repúblicadeVenezuela. 37 Pacheco, J., y Sykes, L.R., (1992), Seismic Moment Catalog of Large Shallow Earthquakes, 1900 to 1989, Bull Seism,Soc.Am.,1306-1349. 38 Acosta, L., y De Santis, F., (1997), Mapa Inventario de Licuación de Suelos en Venezuela, FUNVISIS, III ConferenciaLatinoamericanadeIngenieríaGeotécnica,Jóvenes,Caracas,RepúblicadeVenezuela. 39 Seed, H.B., and Idriss, I.M., (1982), Ground Motions and Soil Liquefaction During Earthquakes, Engineering Monographs on Earthquake Criteria, Structural Design and Strong Motions Records, Earthquake CONSIDERACIONES NORMATIVAS ADICIONALES VULNERABILIDAD SÍSMICA 7-69 almanperez@gmail.com 26 Mar 2017
  • 385.
    EngineeringResearchInstitute,Berkeley,California. 40 Alonso, J.L., (1977)Microzonificación Sísmica de Mérida. Espectros Sísmicos, Coeficientes de Corte Basal de Diseño y Recomendaciones Finales, Tomo III, Segunda Edición, Ministerio de Desarrollo Urbano y de Energía yMinas,Caracas,RepúblicadeVenezuela. 41 Idriss, I.M., (1990), Response of Soft Soil Sites During Earthquakes, A Memorial Symposium to Honor ProfessorHarryBoltonSeed,Berkeley,California,Vol.2,BitechPublishers,Ltd. 42 Alonso, J.L., (1992), Spectral Curves - versus - Distance and Dynamic Site-Periods, Proceedings, Tenth World ConferenceonEarthquakeEngineering,Vol.2,pp793-798,Madrid,Spain. 43 Alonso, J.L., (1976), Estudio de la Respuesta de los Depósitos de Suelo de Planta Centro Morón Durante Terremotos, Central Hidroeléctrica Planta Centro Morón, CADAFE, (Junio), Caracas, República de Venezuela. 44 Alonso, J.L., (1977), Estudio Sísmico de las Unidades 3 y 4 de la Central Hidroeléctrica Planta Centro Morón DuranteTerremotos,CADAFE,(Diciembre),Caracas,RepúblicadeVenezuela. 45 EERI, Earthquake Spectra, (1999), 1999Kocaeli,Turkey,EarthquakeReconnaissanceReport, Editors: T. Leslie Youd,Jean-PierreBardetandJonathanD.Bray,Oakland,California. 46 García, A., Sacristán, J.A., Ortega, F., González, P., Hernández, R.J., Pascual, R., Sánchez-Ostiz, A., E Irigoyen, D., (2003), Manual de Edificación. Mecánica de los Terrenos y Cimientos, Departamento de Edificación,E.T.S.A.,UniversidaddeNavarra,CIE,Dossat2000,España. 47 Amundaray, J.I., (2006), Suelos Potencialmente Licuables y Medidas de Remediación, Ingeniería Forense y EstudiosdeSitio,BANESCOSegurosC.A.,EditorJoséGrases,RepúblicaBolivarianadeVenezuela. CONSIDERACIONES NORMATIVAS ADICIONALES 7-70 VULNERABILIDAD SÍSMICA almanperez@gmail.com 26 Mar 2017
  • 386.
    8.1 Introducción 8.2 PrincipiosBásicos 8.3 Métodos de Análisis 8.4 Grados de Libertad 8.5 Método de la Rigidez 8.6 Sistema Coordenado Global 8.7 Sistema Coordenado Local 8.8 Introducción al Cálculo de Deflexiones 8.9 Elemento Estructural Básico 8.10 Generación de la Matriz de Rigidez Básica 8.11 Matriz de Rigidez de la Estructura 8.12 Transformaciones de Desplazamiento. Método Estándar 8.13 Método de la Rigidez Directa 8.14 Miembros de Armaduras Planas 8.15 Vigas con Rigidez a Flexión 8.16 Ensamblaje de la Matriz de Rigidez Total 8.17 Restricciones en los Apoyos. Formulación Matricial 8.18 Condensación Estática. Caso Sísmico 8.19 Cargas Aplicadas en los Miembros 8.20 Programa Gauss3 8.21 Bibliografía Seleccionada 8Introducción al Análisis Matricial de Estructuras almanperez@gmail.com 26 Mar 2017
  • 387.
    INTRODUCCIÓN AL ANÁLISISMATRICIAL DE ESTRUCTURAS 8-2 VULNERABILIDAD SÍSMICA Modelo analítico de una estructura de 25 pisos. almanperez@gmail.com 26 Mar 2017
  • 388.
    VULNERABILIDAD SÍSMICA 8-3 8IntroducciónalAnálisisMatricialdeEstructuras 8.1 INTRODUCCIÓN Durante muchos años los ingenieros se vieron obligados a resolver problemas estructurales mediante la aplicación de métodos matemáticos clásicos de álgebra lineal. Este trabajo resultó siempre ser tedioso, y enalgunasocasionesimposiblederealizar. El advenimiento y desarrollo de las computadoras ha tenido un impacto muy significativo en el campo del análisis estructural. Gracias a ello, hoy en día es posible resolver problemas de ingeniería que involucran la resolución de sistemas de miles de ecuaciones, siendo este logro posible no solo gracias a la tecnología alcanzada en el área de la informática, sino también gracias al desarrollo de software especializado basado en técnicas de análisis matricial y de cálculo numérico orientadas a la resolución de sistemas estructurales complejos. Estas técnicas resultan especialmente útiles en el análisis dinámico de estructuras en las que se involucra la variable tiempo y en la evaluación de las frecuencias y deformadas modales. Conelfindeorientaralosestudiantesyprofesionalesnofamiliarizadosconelanálisisestáticoydinámico de estructuras, en este Capítulo se discuten procedimientos matriciales relacionados con los siguientes aspectos: evaluación de la matriz de rigidez de la estructura mediante el método de la rigidez; incorporación de las condiciones de apoyo en la matriz de rigidez de la estructura; técnica de la condensaciónestáticaysuaplicaciónalcasosísmicoycargasaplicadasenlosmiembros. almanperez@gmail.com 26 Mar 2017
  • 389.
    8-4 VULNERABILIDAD SÍSMICA 8.2PRINCIPIOSBÁSICOS Los métodos de análisis estructural se dividen en dos grupos: aquellos que consideran a la estructura como un medio continúo, y aquellos que la consideran como un sistema formado por el ensamblaje de un númerofinitodeelementosdiscretosinterconectadosaunnúmerofinitodepuntosdenominadosjuntas. En este libro, consideraremos a la estructura como un conjunto discreto de elementos en el que las juntas se ubican en la intersección de los ejes longitudinales de los miembros, que a su vez están en equilibrio estable bajo la acción de las cargas externas. Esta concepción de la estructura es muy ventajosa, pues permite su representación matemática en forma matricial, sentando las bases para un proceso sistemáticoycomputarizado. Las fuerzas y parejas de momentos que actúan sobre una estructura se clasifican en dos tipos: fuerzas externasyfuerzasinternas. Lasfuerzasexternasseclasificanasuvezenfuerzasexternasaplicadasyenfuerzasdereaccióngeneradas en los soportes. Las fuerzas aplicadas, usualmente denominadas acciones o cargas, tienden a ocasionar desplazamientosenlaestructuraysonnormalmentevaloresconocidos. Las fuerzas de reacción o reacciones, son fuerzas ejercidas por los soportes de la estructura que tratan de impedir el movimiento del conjunto y de mantener el equilibrio. Las reacciones son normalmente incógnitasydebendeterminarseanalíticamente. Las fuerzas internas son fuerzas y momentos que se generan en los miembros bajo la acción de las fuerzas externas. Tienen igual magnitud pero de signo contrario. No aparecen en las ecuaciones de equilibrio de la estructurayaqueseanulanentresí. Las fuerzas internas se determinan aplicando las ecuaciones de equilibrio estático en cada miembro de la estructura. Consideremos, por ejemplo, que el sistema estructural de la figura 8.1 está formado por elementos arbitrarios de cualquier geometría, a, b, c, …p, etc., unidos entre sí en las juntas A, B, C, D y E. Supongamos ... además,quesobredichosistemaactúan enlasjuntasungrupodefuerzasexternasR ,R , R ,etc. 1 2 n Bajo la acción de este grupo de cargas o fuerzas externas, la estructura experimenta desplazamientos según la dirección de las cargas actuantes. Así, r es el desplazamiento medido según la dirección de la carga externa 1 R ;r eslarotacióndelajuntaBmedidasegúnladireccióndelafuerzaexternaR ,yasísucesivamente. 1 3 3 Aislemos ahora el elemento p del sistema, tal y como se muestra en la figura 8.2. Bajo la acción de las cargas y desplazamientos externos, el elemento p se deforma, produciéndose a su vez fuerzas internas en ladireccióndedichasdeformaciones. INTRODUCCIÓN AL ANÁLISIS MATRICIAL DE ESTRUCTURAS almanperez@gmail.com 26 Mar 2017
  • 390.
    VULNERABILIDAD SÍSMICA 8-5 v B'' B C C'' vi v i s s s p p k p p k p p j j p E Figura8.2 Sistema de fuerzas y deformaciones internas del elemento p. INTRODUCCIÓN AL ANÁLISIS MATRICIAL DE ESTRUCTURAS r A A' B' B C C' 3 b a c p Rn n r 3 R 1 r r2 D E R2 R1 i En la figura 8.2, S representa la fuerza interna del miembro p generada según la dirección i, mientras que p i i V esladeformaciónresultantemedidasegúnladireccióndelafuerzainternaactuante S . p p Es evidente que cuando un sistema estructural tal como el mostrado en la figura 8.1 es sometido a un conjunto de fuerzas externas aplicadas en las juntas, el sistema se desplaza en la dirección de dichas fuerzas. Como consecuencia de los desplazamientos de las juntas, los elementos que en ellas concurren también se deforman y ofrecen resistencia a dichas deformaciones, originándose fuerzas internas que estánenequilibrioconlasfuerzasexternas. Figura 8.1 Sistema estructural de carga R y desplazamiento r. almanperez@gmail.com 26 Mar 2017
  • 391.
    8-6 VULNERABILIDAD SÍSMICA INTRODUCCIÓNAL ANÁLISIS MATRICIAL DE ESTRUCTURAS 8.3 MÉTODOSDEANÁLISIS Las ecuaciones básicas del análisis estructural se derivan directamente a partir del equilibrio de las fuerzas,delacompatibilidaddelosdesplazamientosydelasrelacionesfuerza-desplazamiento. La compatibilidad se obtiene por geometría relacionando los desplazamientos de las juntas con las deformaciones generadas en los extremos de los miembros. Las relaciones fuerza-desplazamiento se establecen entre las fuerzas y deformaciones de los extremos de los miembros y entre las fuerzas nodales aplicadas en las juntas y los desplazamientos de las mismas. Finalmente, el equilibrio en cada nodo o junta de la estructura requiere que todas las fuerzas nodales expresadas en función de los desplazamientos no conocidos deben ser iguales a las cargas externas aplicadas. De esta manera, si las fuerzasenlasjuntassonconocidas,podremosevaluarlosdesplazamientos. Básicamente existen dos métodos de análisis estructural: el método de las fuerzas y el método de los desplazamientos también conocido como el método de la rigidez. La tabla 8.1 muestra las diferencias fundamentalesexistentesentreambosmétodos. Tabla 8.1 Comparación de métodos de análisis estructral Método de las Fuerzas Método de los Desplazamientos (1) Incógnitas: fuerzas en los miembros. (2) Establece la matriz de transformación de fuerzas. (3) Evalúa las matrices de flexibilidad de los miembros. (4) Obtiene la matriz de flexibilidad total de la estructura. (5) Expresa los desplazamientos de las juntas en función de las fuerzas en ellas aplicadas. (1) Incógnitas: desplazamientos de las juntas. (2) Establece la matriz de transformación desplazamiento-deformación. (3) Evalúa las matrices de rigidez de los miembros. (4) Obtiene la matriz de rigidez total de la estructura. (5) Expresa las fuerzas de las juntas en función de los desplazamientos de las mismas. La figura 8.3 resume esquemáticamente las transformaciones matriciales posibles que relacionan los elementosestructuralesconelconjuntodecargasydesplazamientosdelsistemaensamblado. Enellaseidentificanlassiguientesmatricesdetransformación: k = Matrizderigidez deloselementosencoordenadaslocales. f = Matrizdeflexibilidaddeloselementosencoordenadaslocales. b = Matrizfuerzaexterna-fuerzainterna. e = Matrizfuerzainterna-fuerzaexterna. h = Matrizdeformación-desplazamiento. a = Matrizdesplazamiento-deformacióninterna. almanperez@gmail.com 26 Mar 2017
  • 392.
    VULNERABILIDAD SÍSMICA 8-7 INTRODUCCIÓNAL ANÁLISIS MATRICIAL DE ESTRUCTURAS R = Vectorfuerzaexterna. s = Vectorfuerzainterna(deloselementos). r = Vectordesplazamientodelasjuntas. v = Vectordeformacióninterna(deloselementos). K = Matrizderigideztotaldelaestructura. F = Matrizdeflexibilidadtotaldelaestructura. F R K a k e s v r h f b x x = = x = x = = x = x = x = x Figura 8.3 Matrices de transformación asociadas a cada método de análisis. Método de los Desplazamientos Método de las Fuerzas En este libro se ha elegido el método de los desplazamientos como método de análisis. En las próximas secciones se discutirán los fundamentos teóricos básicos del método estándar de los desplazamientos y delmétododerigidezdirecta. 8.4 GRADOSDELIBERTAD Los grados de libertad de una estructura se definen como el número mínimo de parámetros necesarios para describir de manera única la configuración deformada de la estructura. Estos parámetros pueden ser ciertos desplazamientos y rotaciones en diversos puntos preseleccionados de la estructura, denominados juntas o nodos, que tienen lugar alrededor y según la dirección de los ejes cartesianos X, Y, Z, y en los que almanperez@gmail.com 26 Mar 2017
  • 393.
    8-8 VULNERABILIDAD SÍSMICA 1 Figura8.4 Grados de libertad de sistemas estructurales planos y espaciales típicos, (Adaptado de Laible J.P ). INTRODUCCIÓN AL ANÁLISIS MATRICIAL DE ESTRUCTURAS se han discretizado o concentrado las masas del sistema estructural en las juntas. En un sistema así idealizado, cada masa tiene 6 posibles grados de libertad. En el caso de sistemas planos cada junta posee 3 grados de libertad: una rotación alrededor del eje Z normal al plano, y dos desplazamientos según las direccionescartesianasX,Y. La figura 8.4 muestra los grados de libertad de sistemas estructurales planos y espaciales en los que los elementos se interconectan en sus extremos. En esta figura, N representa el número total de grados de libertad de las juntas incluyendo los grados de libertad restringidos NGLr de los apoyos, siendo NJ el númerodejuntas. En la figura 8.4c no se han indicado, por razones de espacio, los grados de libertad restringidos en las juntas de los apoyo según las direcciones cartesianas correspondientes. Los desplazamientos asociados a los grados de libertad restringidos son conocidos, cero en los ejemplos mostrados, pudiendo eventualmente corresponder a asentamientos estimados del terreno. Están indicados en la figuras 8.4a, 8.4b,y8.4dmediantelíneasdiscontinuas. NJ=12 N=12x2=24 NJ=12 N=12x6=72 NGLr=6x3=18 NGL=54 NGLr=3 NGL=24-3=21 (b) NGLr=6 NGL=18-6=12 NJ=6 N=6x3=18 NJ=5 N=5x3=15 (d) (a) (c) NGLr=6 NGL=9 almanperez@gmail.com 26 Mar 2017
  • 394.
    VULNERABILIDAD SÍSMICA 8-9 INTRODUCCIÓNAL ANÁLISIS MATRICIAL DE ESTRUCTURAS Alternativamente, la forma desplazada de un miembro estructural puede expresarse en términos de una ecuación, por lo general un polinomio, cuyos coeficientes definen la posición de la curva elástica y en consecuenciasudeformada. De esta manera resulta posible tratar cualquier estructura de múltiples grados de libertad como una estructura de un solo grado de libertad si se supone que sus desplazamientos están definidos por un patrón de deformación o forma deformada conocida, cuyas amplitudes, en el caso dinámico, dependen de unacoordenadageneralizadapreseleccionadaquevaríaenfuncióndeltiempo. La figura 8.5 muestra un sistema generalizado típico de un grado de libertad. En dicha figura, por ejemplo, el desplazamiento en cualquier punto del eje de la columna empotrada sometida a la acción del sistema de cargas P(y, t) mostrado puede expresarse en función de la deformada f(y), y de la coordenada generalizada X(t),talycomoseindicaacontinuación: El valor máximo del desplazamiento en el tope ocurrirá cuando la coordenada generalizada alcance su valormáximo.Así,para y=L,seobtiene: Figura 8.5 Sistema generalizado de 1 grado de libertad m(y): Masa por unidad de longitud EI(y): Rigidez a flexión f (y): Deformada X(t): Coordenada generalizada X(t) Y P(y,t) r(y,t) = f(y) X(t) almanperez@gmail.com 26 Mar 2017
  • 395.
    8.5 MÉTODODELARIGIDEZ El métodode la rigidez considera a la estructura como un ensamblaje de elementos, vigas y columnas interconectadas en sus extremos. Si los desplazamientos en los extremos de los miembros son conocidos es posible entonces determinar las fuerzas y momentos en sus extremos mediante relaciones fuerza- desplazamiento. En este Capítulo se centrará la atención en el análisis de estructuras compuestas por miembrosunidireccionales,rectosyprismáticos. En un sistema estructural de este tipo, las juntas se consideran ubicadas en los puntos de intersección de los ejes de gravedad o centroide de las secciones de los miembros. Las juntas también pueden estar ubicadas en aquellos puntos en donde se observa un cambio en la dirección de los ejes de los miembros o en donde se observa un cambio brusco de sección de los mismos. También se consideran como juntas los puntos de apoyo de la estructura e incluso el extremo libre de un miembro en volado, o aquellos puntos en dondeexistanfuertescargasconcentradas. La figura 8.6 muestra algunos ejemplos típicos de estructuras en el plano. En ellas se indican las juntas dentro de círculos y los miembros dentro de cuadrados para su identificación, siendo NJ el número de juntasyNMelnúmerodemiembros. La identificación de los miembros o elementos estructurales, así como también la numeración de sus juntasesarbitraria. 8-10 VULNERABILIDAD SÍSMICA Figura 8.6 Identificación de juntas y miembros en sistemas estructurales planos. INTRODUCCIÓN AL ANÁLISIS MATRICIAL DE ESTRUCTURAS 1 2 4 3 5 1 6 7 2 4 5 3 1 3 7 8 4 5 6 2 1 4 2 5 3 8 6 7 1 2 3 2 1 NM=7 NJ=5 NJ=8 NM=8 NM=2 NJ=3 almanperez@gmail.com 26 Mar 2017
  • 396.
    VULNERABILIDAD SÍSMICA 8-11 INTRODUCCIÓNAL ANÁLISIS MATRICIAL DE ESTRUCTURAS Figura 8.8 Sistema coordenado global adoptado. 8.6 SISTEMACOORDENADOGLOBAL Entodosistemaestructural,existeunarelaciónfuerza-desplazamiento.Estarelacióndebeestarreferidaa un sistema coordenado que por conveniencia será el sistema coordenado cartesiano dextral. Las rotaciones se consideran positivas cuando están orientadas en el sentido contrario a las agujas del reloj. Estesistemasedenotaráconelnombredesistemacoordenadoglobal. La figura 8.7 muestra las direcciones de los ejes de un sistema cartesiano tridimensional dextral. La figura 8.7a muestra una isometría espacial de un bloque rectangular referido a dicho sistema. En ella se indican el origen, el largo, el ancho y la altura del cuerpo. La figura 8.7b muestra la planta del bloque y la dirección positivadelosejescartesianoscorrespondientes.Enlafigura8.7cseindicalaelevación(plano XY). En la práctica resulta más conveniente rotar el sistema de coordenadas mostrado en la figura 8.7a alrededor del eje Y en el sentido contrario a las agujas del reloj, tal y como se muestra en la figura 8.8a. En este caso, la ordenada positiva del eje de las X en la planta del bloque está dirigida hacia arriba, tal y como seindicaenlafigura8.8b.Enlafigura 8.8c seindicalaelevación(planoXY). (a) Isometría (b) Planta (Plano XZ) (c) Elevación (Plano XY) Y Origen Z 0 ltu a ra c an ho la g r o altura a c o n h X Y Z 0 Origen ancho largo Origen X Z Y 0 Z 0 Y X 0 Origen Z ancho largo altura nc a ho Origen Z X altura 0 largo Y X Y an ho c (a) Isometría (b) Planta (Plano XZ) (c) Elevación (Plano XY) Origen Figura 8.7 Sistema dextral coordenado global. x almanperez@gmail.com 26 Mar 2017
  • 397.
    8-12 VULNERABILIDAD SÍSMICA Obsérveseque en ambas figuras el ancho y la altura de cuerpo, es decir, su proyección en el plano cartesiano XY es la misma, siendo esta proyección la que normalmente se utiliza en la representación cartesiana de sistemas bidimensionales planos. En este libro se adoptará el sistema de coordenadas globalesmostradoenlafigura8.8. En la figura 8.4c de la sección 8.4, se indican los grados de libertad de una estructura aporticada espacial apoyada en 6 articulaciones. Obsérvese que el sistema cartesiano global de coordenadas utilizado es el sistema dextral indicado en la figura 8.8a. La dirección positiva de los grados de libertad rotacionales es la indicada,ysiguelaleydeltirabuzóndelamanoderecha. El vector desplazamiento asociado a los grados de libertad en el sistema coordenado global, se denotará porlaletra r, yelvectordefuerzaexternaasociadoconelvector r sedenotaráporlaletra R. Las figuras 8.9a y 8.9b muestran ejemplos de una armadura plana y de un marco rígido plano. En ambas se han numerado las juntas y los grados de libertad correspondientes. Se han representado con líneas discontinuas aquellos grados de libertad restringidos por las condiciones de apoyo cuyos desplazamientos son conocidos, cero en los ejemplos. Así, la armadura tiene 3 grados de libertad restringidos, mientras que el marco plano tiene 5. Para efectos del análisis conviene particionar el vector dedesplazamientosr separandolascomponentesdedesplazamientonorestringidasdelasrestringidas. 1 2 6 3 4 5 3 4 2 5 8 1 7 9 6 NJ=6; NM=9 11 12 2 1 3 4 9 10 7 8 5 6 N=NJ x 2=12 NGLr=3 X X Y Y X NM=3 NJ=4 Z 1 2 4 3 1 2 3 (a) Modelo estructural 7 10 11 12 2 3 4 5 6 8 9 1 N=NJ x 3=12 NGLr=5 (b) Sistema R , r Figura 8.9 Sistema coordenado global. INTRODUCCIÓN AL ANÁLISIS MATRICIAL DE ESTRUCTURAS almanperez@gmail.com 26 Mar 2017
  • 398.
    VULNERABILIDAD SÍSMICA 8-13 INTRODUCCIÓNAL ANÁLISIS MATRICIAL DE ESTRUCTURAS 8.7 SISTEMACOORDENADOLOCAL Usualmente, las deformaciones internas de un miembro son calculadas refiriendo sus componentes según los ejes principales de inercia de la sección. Por esta razón, resulta conveniente definir un sistema coordenado tal, que para cada sección del miembro, el eje x corresponda al eje longitudinal del miembro y los ejes y, z, coincidan con los ejes principales de inercia de la sección. El sistema coordenado así definido recibe el nombre de sistema coordenado local. La rotación es positiva en el sentido contrario a las agujas delreloj. El vector deformación interna del miembro referido al sistema coordenado local se denotará por la letra v. Elvectorfuerzainternacorrespondientesedenotaráporlaletra s. Las figuras 8.10a, b, d y e, muestran la dirección de las coordenadas globales y locales en los extremos de miembros unidireccionales de armaduras y marcos planos. En las figuras 8.10c y 8.10f, se indican las Figura 8.10 Sistemas global y local en miembros de armaduras y marcos planos. (a) Sistema global a i 1 j 2 p y (b) Sistema local x s ; v p p i j P p 1 2 P (c) Fuerzas axiales a S = p S1 S2 = P1 P2 ; v = p v1 v2 i 2 1 j 5 4 3 6 p (d) Sistema Global a 1 i 4 j y x 5 2 6 3 p (e) Sistema local a s ; v p p Vi j V j M i i M Pj j p i P (f) Solicitaciones a s = p Mi ; v = p v1 v2 Vi Pi Mj Vj Pj v3 a X Y 3 4 j i 1 2 p R ; r p p v4 v5 v6 R ; r p p almanperez@gmail.com 26 Mar 2017
  • 399.
    8-14 VULNERABILIDAD SÍSMICA INTRODUCCIÓNAL ANÁLISIS MATRICIAL DE ESTRUCTURAS fuerzas y deformaciones internas en los extremos del miembro referidas al sistema de coordenadas local. Sonestaslafuerzaaxial,lafuerzadecorteyelmomentoflector. La elección de cual es la junta de origen del miembro se selecciona arbitrariamente. Nótese que las coordenadas locales del elemento están orientadas paralela y perpendicularmente al eje longitudinal del miembro. Esta convención establece la dirección positiva de las coordenadas del elemento y la dirección enquesemideelángulo a. 8.8 INTRODUCCIÓNALCÁLCULODEDEFLEXIONES Las deformaciones en las estructuras son causadas por la acción individual o combinada de momentos flectores, fuerzas axiales y fuerzas de corte. En vigas y estructuras aporticadas con marcos rígidos, las deformaciones más importantes se producen por la acción de los momentos flectores, mientras que en el casodearmaduraslasdeformacionesdominantesestánrelacionadasconlascargasaxiales. En vigas continuas, las deformaciones axiales son mucho más pequeñas que las ocasionadas por los momentos flectores y por las fuerzas de corte, pudiendo por tanto despreciarse en el modelo el efecto de lasfuerzasaxialesenestoselementos. Uno de los objetivos fundamentales del análisis estructural es determinar como se deforma la estructura bajo la acción de cualquier régimen de cargas externo. Esto puede lograrse mediante métodos convencionalesdeanálisisestructural. Sin embargo, antes de adentrarnos en la discusión de alguno de los procedimientos analíticos disponibles, conviene repasar algunas reglas sencillas que permitan al ingeniero estructural anticipar la forma 2,3 deformadadelaestructuramedianteunbocetootrazadopreliminardelamisma . Con el fin de construir un croquis cualitativo de la deformada de una estructura rígida o de una viga continuabajolaaccióndecargasexternas,debentomarseencuentalassiguienteshipótesisoreglas: • Unmiembrosedeformaenladireccióndelacargaquesobreélactúa. • Sedesprecianlasdeformacionesocasionadasporcorteyporcargaaxial. • Las juntas de la estructura se consideran rígidas. Pueden desplazarse y rotar como cuerpo rígido, siendo la orientación relativa de los extremos de los miembros conectados a una junta la misma, antes ydespuésdequelajuntasehayadesplazado. • El desplazamiento de las juntas depende del tipo de apoyo. Así por ejemplo, una junta empotrada no puede rotar ni desplazarse; una junta en una articulación puede rotar pero no puede desplazarse horizontal ni verticalmente; una junta sobre un rodillo puede rotar y trasladarse paralelamente a su superficiedeapoyoperoestáimpedidaadesplazarseperpendicularmenteadichasuperficie. almanperez@gmail.com 26 Mar 2017
  • 400.
    H L A D C B P VULNERABILIDAD SÍSMICA8-15 a) Comenzaremos dibujando primero la deformada de la columna de la izquierda tomando en cuenta que la junta B es el punto de aplicación de la carga horizontal P. Para ello se tomará en cuenta además que las juntas son rígidas y que en los empotramientos las juntas no pueden rotar. La figura 8.11a muestraladeformadapreliminar. b) A continuación dibuje la deformada de la columna de la derecha. Ya que la deformación axial en la viga no tiene lugar, el desplazamiento horizontal de la junta C es igual al de la junta B,talycomoseilustraenlafigura8.11b. Figura 8.11 INTRODUCCIÓN AL ANÁLISIS MATRICIAL DE ESTRUCTURAS Paradibujarladeformada,sigaelrazonamientosiguiente: 1. Comience dibujando un croquis de la deformada de los miembros cargados, indicando la rotación de lasjuntas. 2. Dibuje ahora la deformada de los miembros no cargados tomando en cuenta las rotaciones de las juntasdelosmiembroscargados. 3. Al menos que exista una articulación entre el miembro y la junta, el desplazamiento en el extremo del miembroylajuntaalacualestáconectadosedesplazandeigualmanera. 4. Los miembros más flexibles tienden a deformarse más que aquellos que son más rígidos. La rigidez de losmiembrosdependedelarelaciónEI/L. 5. Tantolasvigascomolascolumnasconservansulongitudoriginalensuposicióndeformada. La aplicación de estas reglas permite obtener indicadores razonablemente representativos de las deformadas de vigas y marcos rígidos, teniendo presente, eso sí, que la cuantificación de las deformadas reales únicamente podrá lograrse aplicando procedimientos analíticos similares a los que se discutirán en ésteyenlospróximoscapítulos. Acontinuaciónseilustraelmétodomedianteunpardeejemplossencillos. 8.8.1 Ejemplo1 Dibuje la deformada del marco rígido mostrado en la figura 8.11. Desprecie las deformaciones axiales en vigasycolumnas. Solución: Resolveremoselproblemaporetapas. almanperez@gmail.com 26 Mar 2017
  • 401.
    8-16 VULNERABILIDAD SÍSMICA INTRODUCCIÓNAL ANÁLISIS MATRICIAL DE ESTRUCTURAS (a) (b) (c) L L c) Finalmente dibuje la forma deformada de la junta tomando en cuenta que las juntas B y C rotaron en el mismosentidohorario,peronosedeforman,esdecirconservanelángulorecto,(figura8.11c). Figura 8.11a Figura 8.11b Figura 8.11c Es evidente que la rotación de las juntas B y C en los extremos de las columnas dependerá de la rigidez relativa de la viga respecto a la de las columnas. Así, sí la rigidez de la viga es significativamente mayor queladelascolumnas,larotacióndelasjuntasByC disminuirá,yviceversa. 8.8.2 Ejemplo2 Dibuje la deformada de los miembros del marco plano mostrado en la figura 8.12. Desprecie las deformacionesaxialesenvigasyencolumnas. Solución: H L H H L Al igual que en el ejemplo anterior resolveremos el problema por etapas. a) Comenzaremos dibujando primero las deformadas de las vigas cargadasdelmarco,(figura8.12a). b) Dibuje ahora las deformadas del resto de las vigas tomando en cuenta los desplazamientos (rotaciones en el ejemplo) de las juntasalasqueestánconectadas,(figura8.12b). c) Finalmente dibuje las deformaciones de las columnas tomando encuentalascondicionesdeapoyodelconjunto,(figura8.12.c). Figura 8.12 almanperez@gmail.com 26 Mar 2017
  • 402.
    VULNERABILIDAD SÍSMICA 8-17 INTRODUCCIÓNAL ANÁLISIS MATRICIAL DE ESTRUCTURAS p B A A A A N M V B B B N M V x yp p 8.9 ELEMENTOESTRUCTURALBÁSICO Cuando en un sistema estructural plano se aisla cualquiera de sus miembros, los esfuerzos en cada uno de sus extremos pueden expresarse en función de una fuerza axial, una fuerza de corte y un momento a flexión. Pueden además desarrollarse momentos torsionales en cada extremo. Sin embargo, para efectos de esta discusiónnoserántomadosencuenta. Supóngase por ejemplo que aislamos el elemento horizontal p que une las juntas A y B en el marco plano mostrado en la figura 8.13. La figura 8.14 muestra la orientación positiva de las solicitaciones internasdesarrolladasenlosextremosdedichoelemento. Figura 8.14 Solicitaciones posibles en los extremos del miembro p Figura 8.12b Figura 8.12a Figura 8.12c p A B C D p 2p p w(x) Figura 8.13 Para determinar los esfuerzos en cualquier sección del elemento basta con conocer al menos 3 de las 6 solicitaciones de los extremos del miembro mostradas en la figura 8.14. Aplicando las ecuaciones del equilibrioestáticosepuedencalcularlassolicitacionesinternasencualquierseccióndelmiembro. (a) (b) (c) almanperez@gmail.com 26 Mar 2017
  • 403.
    En esa figura,los vectores fuerza interna, s y deformación interna v del miembro básico en coordenadas p p localessonlosindicadosacontinuación: (8-1) Así, por ejemplo, v representa la rotación del extremo B del miembro en la dirección del momento M , j j positiva en sentido contrario a las agujas del reloj. La deformación v representa la deformación axial del k elemento,positivasegúnladireccióndelejelocalxdelmiembro,yasísucesivamente. El resto de las solicitaciones, los cortes V , V y la fuerza axial en el extremo A, N , se determinan por A B A estática.Así, (8-2a) (8-2b) 8-18 VULNERABILIDAD SÍSMICA INTRODUCCIÓN AL ANÁLISIS MATRICIAL DE ESTRUCTURAS L p B A A M B B N M Figura 8.15 Solicitaciones básicas en los extremos del miembro p Paramayorcomodidadenelprocesoanalíticoidentificaremoslassolicitacionesylasdeformacionesenlos extremosdelelementobásicodelsistemadecoordenadaslocaltalcomoseindicaenlafigura8.16. v v L v p B A M k N M k x y i j i j Figura 8.16 Solicitaciones y deformaciones en los extremos del elemento básico, medidos en el sistema coordenado local. Enlafigura8.15seseleccionaroncomosolicitacionesbásicaslosmomentosflectoresenlosextremosAyB ylafuerzaaxialenelextremoB,esdecir, M ,M yN . A B B almanperez@gmail.com 26 Mar 2017
  • 404.
    De todo loanterior se desprende que existe una relación muy definida entre las solicitaciones básicas generadas en los extremos del miembro necesarias para mantener el elemento en su configuración deformadaylasdeformacionesbásicascorrespondientes.Esdecir, (8-3) Laecuación(8-3)puedetambiénescribirsecomo: (8-4) En esta ecuación s representa el vector fuerza interna del elemento básico; v el vector deformación p p correspondiente y k es la matriz de rigidez del elemento básico en coordenadas locales. En la sección 8.10 p semostraráunprocedimientoparalaevaluacióndeloscoeficientesderigidezdelamatrizk . p La figura 8.18 muestra un miembro horizontal cualquiera en su posición deformada. Los desplazamientos en sus extremos están expresados en coordenadas globales. En esa figura también se indican las deformaciones internas v ,v y v correspondientes al elemento estructural básico encoordenadas locales. i j k Comoelelementoeshorizontal,ladireccióndelascoordenadasglobalesylocalescoincide. En la figura 8.18 se han numerado las coordenadas globales a fin de facilitar su aplicabilidad a la programación. Así, R corresponde a la fuerza horizontal del extremo A aplicada en la dirección de la 1 coordenada global del desplazamiento horizontal r ; R corresponde al momento flector del extremo B del 1 6 miembro aplicado en la dirección de la rotación r , etc. Los signos positivos son los indicados en dicha 6 figura. VULNERABILIDAD SÍSMICA 8-19 INTRODUCCIÓN AL ANÁLISIS MATRICIAL DE ESTRUCTURAS (8-2c) La figura 8.17 muestra las 6 solicitaciones posibles en los extremos del miembro definidas en función de lasdeformacionesdelosextremosdelelementobásico. Figura 8.17 v v L v p M k N M k x y k N M +M L M +M L I j j j i i i j almanperez@gmail.com 26 Mar 2017
  • 405.
    8-20 VULNERABILIDAD SÍSMICA INTRODUCCIÓNAL ANÁLISIS MATRICIAL DE ESTRUCTURAS Figura 8.18 Sistema de coordenadas globales del miembro, r y deformaciones locales correspondientes. Enlafigura8.18seidentificanlossiguientesparámetros: v Rotación en coordenadas locales del extremo A del miembro, medida desde la cuerda que une los i extremos A y B hasta la tangente a la curva deformada en el extremo A, positiva en el sentido contrarioalasagujasdelreloj. v Rotación en coordenadas locales del extremo B del miembro, medida desde la cuerda que une los j extremos A y B hasta la tangente a la curva deformada en el extremo B, positiva en el sentido contrarioalasagujasdelreloj. v Deformación del miembro en la dirección de la coordenada local x del mismo a lo largo de su eje k longitudinal.Vienedadapor: v =r - r k 4 1 D Desplazamiento relativo en coordenadas globales del extremo B respecto al extremo A medido perpendicularmentealejedelmiembronodeformado.Vienedadopor: D=r - r 5 2 y Rotación de la cuerda que une los extremos A y B del miembro en su posición deformada medida desde la horizontal o posición no-deformada del elemento hasta la cuerda, positiva en la direccióncontrariaalasagujasdelreloj.Tieneporvalor: y=D/L r =q Rotación en coordenadas globales del extremo A medida desde la posición original no- 3 A deformada del miembro hasta la tangente a la curva deformada en el extremo A, positiva en el sentidocontrarioalasagujasdelreloj. r =q Rotación en coordenadas globales del extremo B medida desde la posición original no-deformada 6 B r D posición original 5 L r r L+v p B A 3 A B 4 1 k v v r r r i j 6 2 6 4 2 1 3 y y y almanperez@gmail.com 26 Mar 2017
  • 406.
    VULNERABILIDAD SÍSMICA 8-21 INTRODUCCIÓNAL ANÁLISIS MATRICIAL DE ESTRUCTURAS del miembro hasta la tangente a la curva deformada en el extremo B, positiva en el sentido contrarioalasagujasdelreloj. Puede demostrarse que las ecuaciones que relacionan los momentos o solicitaciones a flexión en los extremos de las juntas de un elemento unidireccional plano cargado entre sus apoyos, vienen dadas por lassiguientesexpresiones: (8-5) (8-6) E E Estas ecuaciones representan las ecuaciones de la deflexión de la pendiente en las que M y M son los AB BA momentos de empotramiento en los extremos A y B del miembro originados por la aplicación de las cargas externas.Susentidopositivoeselsentidocontrarioaldelasagujasdelreloj. Las ecuaciones (8-5) y (8-6) serán utilizadas para la determinación de los coeficientes de rigidez del miembrobásicoenlapróximasección. La figura 8.19 muestra los sistemas coordenados global y local de un pórtico plano, en los que se ha adoptadocomosistemalocalelcorrespondientealelementoestructuralbásico. El marco plano mostrado en la figura 8.19a tiene 12 grados de libertad de los cuales, 5 están restringidos, (r =r =r =r =r =0). 8 9 10 11 12 3 (a) 1 4 2 3 2 1 Sistema global R , r 6 5 2 3 12 11 10 1 4 9 8 7 (b) S , v p Sistema local básico x y x y (c) 1 2 3 9 8 7 p y x 4 5 6 Figura 8.19 Sistemas coordenados: global y local básico. almanperez@gmail.com 26 Mar 2017
  • 407.
    8-22 VULNERABILIDAD SÍSMICA INTRODUCCIÓNAL ANÁLISIS MATRICIAL DE ESTRUCTURAS Obsérveseque laeleccióndecualeslajunta inicial y cuallafinal delos miembrosesarbitraria. Porejemplo, en los miembros 1 y 2 la junta inicial elegida fue siempre la junta de la izquierda, pero en el miembro verticalseeligiócomoorigenlajuntaarticuladaenelextremoinferior(vercoordenadaslocales x,y). La figura 8.20 muestra la deformada del marco plano analizado así como también los desplazamientos de susjuntas referidosalsistemadecoordenadasglobal. 5 r =r =0 8 9 r =r =r =0 10 11 12 r r r r r r r 1 2 3 4 6 7 Figura 8.20 Deformada y desplazamiento de las juntas, (sistema global). 8.10 GENERACIÓNDELAMATRIZDERIGIDEZBÁSICA La determinación de la matriz de rigidez básica de un miembro prismático en el plano se obtiene a partir delasiguienterelación: (8-7) En esta ecuación v es el vector básico de deformación del miembro p, s es el vector básico de fuerzas p p internas y k es la matriz de rigidez local del miembro. La figura 8.21 muestra el miembro básico indicando p susdeformacionesysolicitacionesinternascorrespondientes. En la figura 8.21a, v y v son las deformaciones (rotaciones) de los extremos i y j, siendo v la deformación i j k axial del miembro. En la figura 8.21b, M y M son los momentos flectores en los extremos del miembro y i j N eslafuerzaaxial. k almanperez@gmail.com 26 Mar 2017
  • 408.
    VULNERABILIDAD SÍSMICA 8-23 Porconveniencia resulta más práctico denotar numéricamente las deformaciones y las solicitaciones tal y comoseindicaenlafigura8.22. Lamatrizderigidezdelmiembrop,k esdeorden(3x3)yseobtieneasignandounoauno,desplazamientos p unitariosenladireccióndelascoordenadasdelelementobásicomostradoenlafigura8.22. INTRODUCCIÓN AL ANÁLISIS MATRICIAL DE ESTRUCTURAS j x i v y p 2 3 1 s , s1 s3 s2 p s = v = v v v 2 3 1 p p p Figura 8.22 Numeración de las solicitaciones y deformaciones del miembro básico, (coordenadas locales). La figura 8.23 muestra en forma gráfica las componentes de fuerza k (también llamados coeficientes de ij rigidez) que se generan en los extremos del miembro en la dirección de las coordenadas básicas de desplazamiento como consecuencia de aplicar uno a uno desplazamientos unitarios en la dirección de dichosdesplazamientos.Loscoeficientesderigidez k delamatriz k seobtienenmediantelasecuaciones ij p dedeflexióndelapendiente. Así, de la figura 8.23a se tiene que para una rotación unitaria en la dirección de la coordenada local del miembro v =1, los coeficientes de rigidez respectivos se obtienen como a continuación se indica 1 (ecuaciones8-5y8-6): (b) Solicitaciones (a) Deformaciones i j i Mi j M p Nk p y x vi vj k v v = p vi vj vk s = p Mi Mj Nk j Figura 8.21 Deformaciones y solicitaciones del miembro básico. almanperez@gmail.com 26 Mar 2017
  • 409.
    8-24 VULNERABILIDAD SÍSMICA INTRODUCCIÓNAL ANÁLISIS MATRICIAL DE ESTRUCTURAS v3=1 v = v = p v = 1 0 0 0 1 0 1 0 0 v 32 k k22 =1 2 33 k23 k v 21 1=1 k k31 11 k 12 k 13 k (a) (b) (c) p p Figura 8.23 Generación de los coeficientes de rigidez k . Miembro básico. ij Enformaanálogapara v =1 seobtiene: 2 Finalmenteparav =1puedefácilmentedemostrarseque: 3 almanperez@gmail.com 26 Mar 2017
  • 410.
    1 1 2 1 3 2 Tabla 8.2 Matrizde rigidez k del elemento p Tipo Coordenadas locales básicas Matriz kp En marcos (3 solicitaciones) En vigas continuas (despreciando la fuerza axial) Armadura plana (solo fuerza axial) VULNERABILIDAD SÍSMICA 8-25 INTRODUCCIÓN AL ANÁLISIS MATRICIAL DE ESTRUCTURAS Las solicitaciones en los extremos del miembro se obtienen en función de las deformaciones de sus extremosaplicandoelprincipiodesuperposición.Así; Expresandolaecuaciónanteriorenformamatricialsepuedeescribir: (8-8) Sustituyendo en la ecuación (8-7) los coeficientes de rigidez recién obtenidos, puede escribirse finalmente que: (8-9) En esta ecuación, k representa la matriz de rigidez del miembro básico en coordenadas locales. La tabla p 8.2muestralamatrizrigidezbásicademiembrosplanosdemarcos,vigasyarmaduras. almanperez@gmail.com 26 Mar 2017
  • 411.
    8-26 VULNERABILIDAD SÍSMICA INTRODUCCIÓNAL ANÁLISIS MATRICIAL DE ESTRUCTURAS 8.11 MATRIZDERIGIDEZDELAESTRUCTURA En las próximas secciones se discutirán técnicas de análisis orientadas a la generación de la matriz de rigidez total dela estructuramedianteelusodelcomputador,técnicas éstasbasadasenelmétododelosdesplazamientos. En el método matricial de los desplazamientos, también conocido como método de la rigidez, los desplazamientos o grados de libertad del sistema se relacionan con las fuerzas externas correspondientes mediantelasiguienterelación: (8-10) En esta ecuación, K representa la matriz de rigidez total de la estructura, r es el vector desplazamiento o degradosdelibertadreferidoalsistemadecoordenadasglobales,yReselvectordecargaofuerzaexterna queactúaenladireccióndelvectordedesplazamientor. La matriz de rigidez total de la estructura es una matriz de orden (N x N), siendo N el número total de grados de libertad de la estructura. En ella, el coeficiente k representa la fuerza generada según la ij dirección de la coordenada generalizada i cuando se le imparte al sistema un desplazamiento unitario según la dirección de la coordenada generalizada o grado de libertad j y el resto de los desplazamientos esigualacero. El tamaño de la matriz de rigidez depende de las limitaciones de desplazabilidad del sistema. Así, por ejemplo, elpórticoplano mostradoenlafigura8.24a tiene 3 gradosdelibertadencadajunta.Sinembargo, si suponemos que las rigideces axiales de las vigas y de las columnas es infinita, es decir, no se deforman axialmente,elnúmerodegradosdelibertaddelaestructurasereducealosmostradosenlafigura8.24b. En el caso de la figura 8.24a, la matriz K es de orden ( 18 x 18 ), mientras que en el caso de la figura 8.24b la matrizKesdeorden(8x8). (a) Sistema global R, r (b) Sistema R; r con rigidez axial infinita en vigas y columnas 10 7 1 4 12 9 3 6 8 5 11 2 13 15 14 16 17 18 7 3 4 8 6 5 2 1 Figura 8.24 Grados de libertad de un pórtico plano según diferentes hipótesis. almanperez@gmail.com 26 Mar 2017
  • 412.
    VULNERABILIDAD SÍSMICA 8-27 INTRODUCCIÓNAL ANÁLISIS MATRICIAL DE ESTRUCTURAS Figura 8.25 Evaluación de los coeficientes de influencia de la matriz de rigidez total de la estructura. Para evaluar los coeficientes de influencia de rigidez de la matriz de rigidez total de la estructura K, se imponen desplazamientos unitarios en la dirección de cada uno de los grados de libertad, dejando en cada caso los demás iguales a cero. Repitiendo el proceso para cada grado de libertad, se obtiene el resto de los coeficientesderigidezdelamatrizderigideztotaldelaestructura K. La figura 8.25 muestra los coeficientes de influencia de rigidez evaluados para el modelo estructural de la figura8.24b,a)cuando r =1 y b)cuandor =1. 1 6 De esta manera resulta posible expresar las fuerzas externas en función de los desplazamientos del sistema aplicando el principio de superposición. Así, la fuerza R evaluada según la dirección de la i coordenadageneralizadaogradodelibertad i vendrádadaporlasiguienterelación: (8-11) Repitiendo el proceso para cada uno de los N-1 grados de libertad restantes (N= 8 en el ejemplo mostrado), seobtieneunsistemadeNecuacionesconNincógnitas,queexpresadoenformamatricialesdelaforma: (8-12) LamatrizderigideztotaldelaestructuraKesunamatrizdeorden(NxN),yessimétrica. r 36 76 k k 46 k k 66 56 86 k k k16 26 k =1 6 r = 0 0 1 0 0 0 0 0 (b) r1=1 21 k k11 51 k k61 k81 k71 k31 k41 (a) 0 1 0 r = 0 0 0 0 0 almanperez@gmail.com 26 Mar 2017
  • 413.
    8-28 VULNERABILIDAD SÍSMICA INTRODUCCIÓNAL ANÁLISIS MATRICIAL DE ESTRUCTURAS 8.12 TRANSFORMACIONESDEDESPLAZAMIENTO.MÉTODOESTÁNDAR En esta sección se evaluará la matriz de rigidez total de la estructura mediante el método estándar de los desplazamientos. Laoperaciónbásicavienedadaporlarelación: (8-13) endonde: (8-14) (8-15) En estas ecuaciones, r es el vector de grados de desplazabilidad de la estructura referido al sistema de coordenadas global; R el vector de carga externa correspondiente; v es el vector de deformación interna de los miembros referido al sistema de coordenadas local; k es la matriz de rigidez total de los miembros referida al sistema de coordenadas local y a la matriz que transforma los desplazamientos en deformacionesinternasv,(véaseelcuadroesquemáticodelafigura8.3). La matriz a se obtiene por geometría imponiendo desplazamientos unitarios en la dirección de los grados dedesplazabilidad r yencontrandolasdeformacionesinternascorrespondientes. Lamatrizaestáintegradaporcoeficientesdeinfluenciadedesplazamientoqueexpresanlasdeformaciones de los miembros (medidas en la dirección de las coordenadas locales del miembro) en función de desplazamientos nodales (medidas en la dirección de los grados de libertad o sistema global), siendo estos coeficientesgeneradosporgeometría. En general, para una estructura plana con n miembros, con m=3n deformaciones locales y con N grados delibertadpuedenescribirselassiguientesrelaciones: (8-16) Finalmente, la matriz de rigidez total de la estructura K será de orden (N x N) tal y como se indica a continuación: almanperez@gmail.com 26 Mar 2017
  • 414.
    Figura 8.26 Ejemplo.Datos del sistema estructural. VULNERABILIDAD SÍSMICA 8-29 INTRODUCCIÓN AL ANÁLISIS MATRICIAL DE ESTRUCTURAS (8-17) siendok lamatrizderigideztotaldelosmiembrosencoordenadaslocales. (8-18) 8.12.1 Ejemplo Generar la matriz de rigidez total de la estructura, mostrada en la figura 8.26 mediante el método estándardelosdesplazamientos.Despreciardeformacionesporcargaaxialyporcorte. Miembro EI L (m) CD 2.5 EI L/2 AB EI L BC 2.5 EI L 0 0 0 A c a D b C B Sistema R; r Sistema s; v 2 1 3 2 3 4 5 6 1 Solución: Lasoluciónenvuelvelossiguientespasos: 1. Numeracióndelasjuntas. 2. Definir los sistemas de coordenadas globales R, r y local s, v. Para efectos ilustrativos únicamente, en el ejemplo no se han incluido los grados de libertadrestringidosenlosapoyos. 3. Formación de la matriz de rigidez total de los miembros. La matriz de rigidez de miembros prismáticosreferidaalsistemacoordenadolocalesdeltipo,(vertabla8.2): almanperez@gmail.com 26 Mar 2017
  • 415.
    8-30 VULNERABILIDAD SÍSMICA INTRODUCCIÓNAL ANÁLISIS MATRICIAL DE ESTRUCTURAS Lamatrizderigideztotaldelosmiembrostendrálaforma: 4. Formación de la matriz a. Se obtiene por geometría mediante la relación v=ar, asignando uno a uno losdesplazamientosunitariosenladireccióndecadaunodelosgradosdelibertaddelsistema.Así, r 1 = a = 0 0 1 r = 0 1/L 1/L 0 2/L 2/L 1 0 0 0 1 0 0 1 1 0 0 0 3 r =1 2 0 0 1 0 r = r = 0 1 r =1 1 1 almanperez@gmail.com 26 Mar 2017
  • 416.
    VULNERABILIDAD SÍSMICA 8-31 INTRODUCCIÓNAL ANÁLISIS MATRICIAL DE ESTRUCTURAS Observe que la matriz de rigidez total de la estructura K es una matriz cuadrada y simétrica de orden (NxN),siendoNelnúmerodegradosdelibertaddelsistema,(enesteejemploN=3). 8.13 MÉTODODELARIGIDEZDIRECTA Una mejora notable del método estándar de los desplazamientos puede lograrse si la matriz de rigidez de los miembros en vez de ser referida al sistema de coordenadas local s, v se expande y se refiere al sistema global de coordenadas R, r. En este caso, las filas de la matriz a (p es un miembro cualquiera) contienen p coeficientesnonulosasociadosconlosgradosdedesplazabilidadaloscualeselmiembroestáconectado. T Esto implica que en vez de multiplicar todos los términos del triple producto a k a para obtener K, los coeficientes de rigidez de los miembros puedan ser sumados directamente K. En otras palabras, si p es un miembrocualquierayneselnúmerodemiembros,hallaremos Kdelasiguienteforma: (8-19) Supóngase por ejemplo que se desea encontrar mediante el método generalizado de los desplazamientos I II II I II I II I a d c b 1 2 4 3 Figura 8.27 Identificación de las juntas y de los miembros. Miembro a b c d Junta I 1 1 2 3 Junta II 2 3 4 4 lamatrizderigideztotaldelaestructuramostradaenlafigura8.27. La elección de cuál será la junta inicial I y cuál la junta final II es arbitraria. Lo mismo ocurre con la numeración de las juntas. No obstante, conviene llamar I a la junta del miembro de menor número y IIalajuntadelmiembrodenúmeromayor. T 5. Formacióndelamatrizderigideztotal K delaestructura.Seobtieneefectuandoeltripleproducto: a ka 6. Relación R=K r almanperez@gmail.com 26 Mar 2017
  • 417.
    8-32 VULNERABILIDAD SÍSMICA INTRODUCCIÓNAL ANÁLISIS MATRICIAL DE ESTRUCTURAS El vector deformación (en coordenadas locales) de cada miembro puede expresarse en función de los grados de libertad de las juntas a las cuales está conectado. En el ejemplo hay 4 juntas y por consiguiente 4 vectoresdesplazamiento, r ,r ,r y r respectivamente,de3gradosdelibertadcadauno,talesque: 1 2 3 4 Para efectos de esta discusión se han incluido todos los grados de libertad de las juntas; es decir, no se han consideradolasrestriccionesimpuestasporlosapoyos,(véaselasección8.17). Lossistemascoordenadosglobal R,r ylocals,vsonlosmostrados enlafigura8.28. La obtención de la matriz de rigidez expandida de miembros planos unidireccionales mediante el método derigidezdirectaenvuelvelossiguientespasos: Sistema R , r rx 1 i r y 1 r x 2 r 2 r y 2 r y 4 r x 4 r 4 r y 3 r 3 r x 3 r q q q q Sistema local s , v a c d b 2 1 3 7 8 9 12 11 10 6 5 4 Figura 8.28 Sistemas coordenados global y local básico. Sistema R ; r Sistema básico s ; v p p a II I x I r y I r q I r II y r II q r x II r Y X p a II I y x vj k v i v L p Figura 8.29 Sistemas coordenados del miembro p. 1. Definir los sistemas coordenados globalylocaldelmiembro. almanperez@gmail.com 26 Mar 2017
  • 418.
    2. Encontrar lasdeformaciones del miembro cuando se deja libre la junta I y se impide el desplazamiento enelextremoII,esdecir: (8-20) oenformacompacta: (8-21) En la ecuación anterior T es la matriz de transformación desplazamiento-deformación resultante. Los I coeficientesdelamatrizdetransformación T seobtienenporgeometría,(véasesecciones8.14y8.15). I 3. EncontrarlasdeformacionesdelmiembrocuandoseliberalajuntaIIyseimpideeldesplazamientoen elextremoI (8-22) oenformacompacta: (8-23) Enlaecuaciónanterior T eslamatrizdetransformacióndesplazamiento-deformaciónresultante. II Reagrupando las ecuaciones (8-21) y (8-23) en una sola ecuación, se obtiene en forma particionada la siguienterelación: (8-24) Las matrices T y T son matrices de transformación que relacionan el vector deformación del I II miembro(pen nuestrocaso)conlosdesplazamientosde la juntaI yde la juntaII respectivamente. Efectuandolamultiplicacióndematrices,laecuación(8-24)puedealternativamenteescribirsecomo: (8-25) 4. Para cada miembro, generar la matriz de rigidez del miembro expandida (en coordenadas locales) mediantelarelación: (8-26) En la ecuación (8-26), k es la matriz de rigidez del miembro en coordenadas locales. Expandiendo la p ecuación(8-26)seobtiene: VULNERABILIDAD SÍSMICA 8-33 INTRODUCCIÓN AL ANÁLISIS MATRICIAL DE ESTRUCTURAS almanperez@gmail.com 26 Mar 2017
  • 419.
    8-34 VULNERABILIDAD SÍSMICA INTRODUCCIÓNAL ANÁLISIS MATRICIAL DE ESTRUCTURAS (8-27) Los coeficientes de la matriz de rigidez expandida del miembro se obtienen efectuando los siguientes productosmatriciales: (8-28) siendo (8-29) (8-30) (8-31) (8-32) De estas ecuaciones se desprende que la matriz de rigidez expandida del miembro puede evaluarse directamente a partir de las ecuaciones (8-29) a la (8-32). El tamaño de la matriz de rigidez expandida del miembro depende: 1) del tipo de elemento (marcos, vigas continuas, armaduras, etc.), y 2) varía dependiendodesilaestructuraestáenelplanooesunaestructuratridimensional. 8.14 MIEMBROSDEARMADURASPLANAS Ilustraremos el método de la rigidez directa en la obtención de la matriz de rigidez expandida de miembros de armaduras planas. La generación de los coeficientes de rigidez de la matriz de rigidez expandidadelmiembroenvuelvelossiguientespasos: 1. Definición de los sistemas coordenados global y local del miembro básico. Para ello hay que recordar que en miembros de una armadura plana solo existen dos grados de libertad posibles en cada uno de los extremos: un desplazamiento según la dirección global X y un desplazamiento según la dirección globalY. Por otra parte, los miembros de una armadura solo pueden deformarse axialmente (al menos en teoría), y por tanto la única solicitación interna es la fuerza axial. Según estas hipótesis, el vector desplazamiento de las juntas del miembro, r es de orden (4 x 1), mientras que el vector deformación p v esdeorden(1x1). p almanperez@gmail.com 26 Mar 2017
  • 420.
    VULNERABILIDAD SÍSMICA 8-35 INTRODUCCIÓNAL ANÁLISIS MATRICIAL DE ESTRUCTURAS a a 2 I I 1 II =1 r v ' p 0 0 1 0 r = X p =1 1 a I I II 1 r v ' 0 1 r = 0 0 Y X El miembro se acorta El miembro se acorta Y v1 r1 v1 r2 2. Evaluacióndelamatrizdetransformación Tp LoscoeficientesdelamatrizT seencuentranporgeometría. p a) ExtremoIlibreyextremoIIfijo Cuando r =1 se tiene que cos a= ; como el miembro se acorta entonces v =-cos a. Igualmente 1 1 cuandor =1setiene que sena= ;comoelmiembroseacortaentoncesv =-sena. 1 2 Figura 8.30 Identificación de los sistemas coordenados. a a II II I I 3 4 x p y X Y 2 1 1 Sistema local s ; v Sistema global R ; r p p p almanperez@gmail.com 26 Mar 2017
  • 421.
    8-36 VULNERABILIDAD SÍSMICA INTRODUCCIÓNAL ANÁLISIS MATRICIAL DE ESTRUCTURAS b) ExtremoIfijoyextremoIIlibre a a v II 3 I II =1 r 1 p ' r = 0 X Y 0 0 1 a I II II 4=1 r 1 v p ' r = 0 0 1 0 X Y El miembro se alarga El miembro se acorta Cuando r =1 se tiene que cos a= ; como el miembro se alarga por lo tanto se tiene que v =cos a, 3 1 porque va en la dirección positiva del sistema de coordenadas locales. Cuando r =1 el miembro se 4 alarga;porlotantodelarelaciónsena= setieneque v =sena. 1 Portanto,lamatrizdetransformaciónT esdeorden(1x4)ytiene porvalor: p 3. Determinacióndelamatrizderigidezexpandidadelmiembro. Seobtienemediantelaaplicacióndirectadelaecuación(8-26).Esdecir, Desarrollandoeltripleproductoseobtienefinalmente (8-33) v1 r3 v1 r4 almanperez@gmail.com 26 Mar 2017
  • 422.
    VULNERABILIDAD SÍSMICA 8-37 INTRODUCCIÓNAL ANÁLISIS MATRICIAL DE ESTRUCTURAS En la ecuación (8-33): 8.15 VIGASCONRIGIDEZAFLEXIÓN Considérese ahora el elemento de viga de sección constante mostrado en la figura 8.31 en el que por comodidad la dirección de los ejes coordenados locales del miembro coinciden con la de los ejes coordenadosglobalesX,Y. El elemento tiene un momento de inercia I, un módulo de elasticidad E y una longitud L. En la práctica, se desprecia la deformación axial en vigas continuas. Por tanto, únicamente existirán dos posibles grados de libertadencadaunodesusextremos:undesplazamientoverticalyunarotación. La generación de la matriz expandida de rigidez del miembro de la viga mostrada envuelve los siguientes pasos: 1. Definición de los sistemas coordenados global y local del miembro. La figura 8.32a muestra las coordenadas globales del miembroylafigura8.32belsistemalocaldecoordenadas. El hecho de haber despreciado la deformación axial equivale a presumir que la rigidez axial del elemento es infinita. Por esta razón, no existen componentes de Y, y X, x A, I, E L Figura 8.31 Miembro unidireccional de una viga. desplazamiento en la dirección x del miembro así como tampoco deformaciones en ese eje. Los vectoresR yr sondeorden(4x1)mientrasquelosvectoress y v sondeorden(2x1). p p (b) Sistema local s ; v (a) Sistema global R ; r p p I II II I 1 2 3 4 1 2 Figura 8.32 Sistemas coordenados global y local. 2. Evaluacióndelamatrizdetransformación T . p La matriz de transformación del miembro p, se encuentra por geometría, y vincula los spondientes p p almanperez@gmail.com 26 Mar 2017
  • 423.
    8-38 VULNERABILIDAD SÍSMICA INTRODUCCIÓNAL ANÁLISIS MATRICIAL DE ESTRUCTURAS desplazamientos de los extremos del miembro con las deformaciones correspondientes mediante la relación: (2 x 1) siendo v el vector deformación del miembro de orden , y r el vector desplazamiento de los p p (4x1) (2x4) extremosdelmiembro,deorden .DeallíqueelordendelamatrizdetransformaciónT sea . p a) ExtremoIlibreyextremoIIfijo. 2 I II r =1 L L 1 1 L 1 I ' I r =1 L II L L 1 1 ' II II I 3 r =1 L 4 I II r =1 L b) ExtremoIfijoyextremoIIlibre. Lamatrizdetransformacióndelelementopesportanto: almanperez@gmail.com 26 Mar 2017
  • 424.
    VULNERABILIDAD SÍSMICA 8-39 INTRODUCCIÓNAL ANÁLISIS MATRICIAL DE ESTRUCTURAS 3. Determinacióndelamatrizderigidezexpandidadelmiembro Kp T Seobtienemediantelarelación K =T k T ,ytieneporvalor: p p p p (8-34) 8.16 ENSAMBLAJEDELAMATRIZDERIGIDEZTOTAL Recordemos que la matriz de rigidez total de la estructura K relaciona los desplazamientos de todas las p juntas del sistema estructural r con el vector de las fuerzas externas R aplicadas en la dirección de las coordenadasglobalesr.Esdecir: (8-10) En esta ecuación, el vector desplazamiento r es de orden (N x 1) , el vector fuerza R es también de orden (Nx 1), mientras que la matriz de rigidez total de la estructura K es de orden (Nx N), siendo N el número de gradosdelibertaddelsistema. Los coeficientes de rigidez de la matriz de rigidez K se obtienen superponiendo las contribuciones de rigidezdecadaunodelosmiembrosqueconformanelsistemaestructuralalconjunto. De esta manera, en un sistema de n miembros, la matriz de rigidez total de la estructura K se obtiene por superposiciónmediantelarelación: (8-35) Acontinuaciónilustraremoselprocedimientodeensamblajemedianteejemplossencillos: 8.16.1 Ejemplo1 Encuentre mediante la aplicación del método de rigidez directa la matriz de rigidez total de la estructura mostradaenlafigura8.33. Solución: Elprocesoinvolucralossiguientespasos: almanperez@gmail.com 26 Mar 2017
  • 425.
    8-40 VULNERABILIDAD SÍSMICA INTRODUCCIÓNAL ANÁLISIS MATRICIAL DE ESTRUCTURAS b c a 1 2 4 d 3 Figura 8.33 Numeración de las juntas y de los miembros. 1 3 2 4 6 5 11 12 10 8 9 7 Figura 8.34 Sistema global R, r 1. Numeracióneidentificacióndelasjuntasdelosmiembros. La numeración elegida para las juntas es arbitraria y es la mostrada en la figura 8.33. De igual manera, en dicha figura se hanidentificadolosmiembrosdelsistemaestructural. 2. Identificacióndelosgradosdelibertad. La estructura tiene 4 juntas, y en cada una de ellas existen tres posibles grados de libertad (r ,r y r ), tal y como se muestra en x y q lafigura8.34.Portanto, siendo: N elnúmerototaldegradosdelibertad. NJ elnúmerodejuntas. NGLr elnúmerodegradosdelibertadrestringidos. NGL elnúmerodegradosdelibertadnorestringidos. 3. Determinacióndelamatrizderigideztotal delsistema K Ya que el sistema está conformado por 4 juntas y a su vez los miembros están conectados entre sí por juntas rígidas, en cada junta existen 3 posibles grados de libertad: un desplazamiento r según la x dirección del eje X, un desplazamiento r según la dirección del eje Y, y una rotación r alrededor de un y q ejeperpendicularalplano.Enconsecuencia,elnúmerototaldegradosdelibertadNesiguala12. Delarelación R=Kr sedesprendequeelvectordesplazamientor esdeorden(12x1),elvectorfuerza R externa estambiéndeorden(12x1) ylamatrizderigideztotalK esdeorden(12x12). 4. Contribucióndelosmiembros Con el fin de evaluar la contribución de cada miembro a la matriz de rigidez total del sistema, imaginemos que la matriz K, en su fase preliminar, es una matriz en donde todos sus coeficientes son igualesacero,esdecir; almanperez@gmail.com 26 Mar 2017
  • 426.
    VULNERABILIDAD SÍSMICA 8-41 INTRODUCCIÓNAL ANÁLISIS MATRICIAL DE ESTRUCTURAS Figura 8.35 Aporte de cada miembro a la matriz de rigidez total de la estructura. (8-36) En la matriz K, cada submatriz 0 es de orden (3 x 3) y está asociada a los 3 grados de libertad de la juntacorrespondiente. Una vez definida la matriz K con todas sus casillas iguales a cero, se procede a evaluar la contribución de cada miembro de la estructura en dicha matriz. Para ello, y con fines ilustrativos vamos a adoptar la siguientenotacióngráfica: Identificacióngráficadelosmiembros Miembro a b Junta I 1 2 Junta II 2 4 Distinción Miembro c d Junta I 1 3 Junta II 3 4 Distinción Miembro d Miembro c 1 1 4 3 2 4 3 2 2 3 4 2 3 4 1 1 1 2 3 4 1 2 3 4 Miembro a Miembro b 1 1 4 3 2 4 3 2 A continuación se ilustra gráficamente la contribucióndecadaunodelosmiembros. almanperez@gmail.com 26 Mar 2017
  • 427.
    8-42 VULNERABILIDAD SÍSMICA INTRODUCCIÓNAL ANÁLISIS MATRICIAL DE ESTRUCTURAS 2 EI EI L L L Figura 8.37 Geometría de la viga. Solución: Elprocesodeensamblajeenvuelvelospasossiguientes: Desplazamientos en las juntas r ( =1, 2, 3, 4) ( =1, 2, 3, 4) de las acciones R Identificación i i i i 0 0 0 0 K = 1 1 4 3 2 4 3 2 Figura 8.36 Matriz de rigidez total de la estructura 5. Superposiciónderigidecesdemiembros Superponiendo en una sola cuadrícula la contribución de los 4 miembros se obtiene la matriz de rigideztotaldelaestructura,talycomoseilustraenlafigura8.36. De esta discusión se desprende que: 1) la contribución de cada miembro está ligada únicamente a los grados de libertad de los extremos de sus juntas; 2) la matriz de rigidez total de la estructura es una matriz simétrica, y 3) la distribución espacial de estas contribuciones depende de la numeración elegidadelasjuntas. 8.16.2 Ejemplo2 Ensamble la matriz de rigidez total de la viga mostrada en la figura 8.37 mediante el método de rigidez directa.Considerelosgradosdelibertadrestringidosenlosapoyos. almanperez@gmail.com 26 Mar 2017
  • 428.
    VULNERABILIDAD SÍSMICA 8-43 INTRODUCCIÓNAL ANÁLISIS MATRICIAL DE ESTRUCTURAS a b c 1 3 4 2 1. Numeracióneidentificacióndelasjuntasydelosmiembros. (b) Sistema local s ; v 1 2 5 3 4 6 6 1 4 3 2 5 8 7 (a) Sistema global R ; r 2. Identificacióndelossistemasdecoordenadasglobalylocal. 3. Ensamblajedelamatrizderigideztotal K El siguiente esquema nemotécnico indica la contribución de cada elemento a la matriz de rigidez total delaestructuraK. 4. La matriz de rigidez de cada miembro del sistema estructural mostrado se puede evaluar directamente a partir de la ecuación de rigidez expandida de miembros de vigas en el plano indicada enlaecuación(8-34). Observandoquelarigidezdeltramoadelavigaesdosveceslarigidezdelostramosbyc,ybasándonos almanperez@gmail.com 26 Mar 2017
  • 429.
    3 8-44 VULNERABILIDAD SÍSMICA INTRODUCCIÓNAL ANÁLISIS MATRICIAL DE ESTRUCTURAS en la contribución de rigideces mostrada en el esquema mostrado, finalmente se obtiene la matriz de rigideztotaldelaviga. Es importante notar que la matriz de rigidez total K de la estructura es singular. Por tanto dicha matriz debe modificarse con el fin de incorporar las condiciones de apoyo, (véase secciones 8.17 y 8.18). En el ejemplo r =r =r =r =r =0. La matriz de rigidez total de la estructura es de orden (8 x 8) y es 1 2 5 7 8 simétrica. 8.16.3 Ejemplo3 Basados en la numeración de las juntas de los pórticos indicada en las figuras 8.38a y 8.38b, construya en forma gráfica la matriz de rigidez total de la estructura K mediante el método de la rigidez directa. Llene lascasillascorrespondientesalassubmatricesnonulas conunasequis. Solución: La matriz de rigidez total de la estructura puede obtenerse gráficamente haciendo una cuadrícula de 10x10 elementos, en las que cada casilla contiene las submatrices de rigidez de los extremos de los miembrosqueconformanlaestructura. almanperez@gmail.com 26 Mar 2017
  • 430.
    VULNERABILIDAD SÍSMICA 8-45 INTRODUCCIÓNAL ANÁLISIS MATRICIAL DE ESTRUCTURAS Figura 8.38 Caso (a) Caso (b) (a) 5 7 1 3 9 10 2 4 6 8 (b) 5 10 1 2 3 4 9 8 7 6 almanperez@gmail.com 26 Mar 2017
  • 431.
    8-46 VULNERABILIDAD SÍSMICA INTRODUCCIÓNAL ANÁLISIS MATRICIAL DE ESTRUCTURAS 8.17 RESTRICCIONESENLOSAPOYOS.FORMULACIÓNMATRICIAL En las secciones anteriores se discutieron técnicas para la generación automática de la matriz de rigidez total de la estructura. En el método de rigidez directa, la matriz de rigidez de la estructura se obtuvo sumando la contribución de las matrices expandidas de rigidez de cada uno de los miembros al conjunto. La matriz así obtenida relaciona los desplazamientos de todas las juntas del sistema con el vector de fuerzaexternacorrespondientemedianteunarelacióndeltipo: Sin embargo, este proceso no contempla, al menos en esta primera etapa, la incorporación de las restricciones de desplazamiento de los apoyos. El objetivo de esta sección centra su atención en la incorporacióndeestasrestricciones. Hasta ahora hemos asumido que los apoyos restringen ciertos desplazamientos, haciéndolos, en la práctica, iguales a cero. Si en la ecuación anterior agrupamos los desplazamientos conocidos iguales a cero y los separamos de aquellos que no son cero, la misma puede rescribirse en forma particionada como acontinuaciónseindica: (8-37) En la ecuación (8-37), r es el vector que agrupa los desplazamientos desconocidos asociados a los grados i de libertad no restringidos, mientras que el vector r contiene todos los grados de libertad restringidos en j las juntas (ceros). Análogamente, el vector R representa el vector de fuerza externa asociado a los i desplazamientos no restringidos, mientras que el vector R representa las reacciones desconocidas en los j apoyoscorrespondientesalosgradosdelibertadrestringidos. Expandiendoelsistemadeecuacionesdelaecuación(8-37)seobtiene: (8-38) (8-39) Delaecuación(8-38)seobtieneque: (8-40) Despejandoelvectordesplazamiento r delaecuación(8-40)setieneque: i (8-41) almanperez@gmail.com 26 Mar 2017
  • 432.
    VULNERABILIDAD SÍSMICA 8-47 INTRODUCCIÓNAL ANÁLISIS MATRICIAL DE ESTRUCTURAS Sustituyendo el vector r en la ecuación (8-39) se obtienen directamente las reacciones en los apoyos R i j mediantelasiguienteoperaciónmatricial: (8-42) En general, es una práctica común y eficiente hallar únicamente la matriz K en lugar de la matriz de ii rigidez total de la estructura K . En efecto, conociendo la matriz K resulta posible evaluar el vector ii desplazamiento r de las juntas no restringidas sin necesidad de evaluar la matriz K . En programación, ii ji resulta muy conveniente formular únicamente la matriz K en lugar de toda la matriz K, ahorrando ii tiempo de ejecución y almacenamiento de memoria. Esto es especialmente útil cuando se analizan sistemasestructuralesconmilesdegradosdelibertad. 8.18 CONDENSACIÓNESTÁTICA.CASOSÍSMICO En la práctica no todos los grados de libertad no restringidos (libres) están asociados a cargas externas. El vector R de hecho puede contener un gran número de fuerzas que son cero. Ejemplo típico de esta i situaciónsepresentaenedificiossujetosacargaslateralesproducidasporelvientooporunsismo. El termino condensación se refiere al procedimiento mediante el cual se reduce o contrae el tamaño de un sistemadeecuacionesaleliminarciertosgradosdelibertad. Por ejemplo, considérese el pórtico plano de la figura 8.39a en el que se permiten únicamente deformaciones axiales en columnas y se considera que la rigidez axial en las vigas es infinita. Bajo estas hipótesis cada junta posee dos grados de libertad, mientras que todas las juntas de un mismo nivel experimentanunmismodesplazamientohorizontal. Enlafigura8.39bhemosincluidoatítuloilustrativoalgunasjuntasconsusrespectivosgradosdelibertad. Paraefectosdeestadiscusiónnosetomaronencuentalosgradosdelibertadrestringidosenlosapoyos. Enlafigura8.39seobservaque: En el diseño de edificaciones sismorresistentes, se requiere que las estructuras se diseñen al menos para resistir una distribución de fuerzas horizontales equivalentes que varían con la altura del edificio. En el ejemplo, estas cargas externas están aplicadas en la dirección de las coordenadas o grados de libertad r , 1 r , … r , mientras que en las 56 coordenadas restantes del sistema no existen cargas o fuerzas externas 2 7 almanperez@gmail.com 26 Mar 2017
  • 433.
    8-48 VULNERABILIDAD SÍSMICA INTRODUCCIÓNAL ANÁLISIS MATRICIAL DE ESTRUCTURAS La relación R=K r puede escribirse convenientemente en forma particionada como a continuación se indica: (8-43) En esta ecuación, R agrupa las cargas horizontales aplicadas en cada nivel del pórtico, R es el vector de i j cargas restantes (nulas en este caso), r contiene los desplazamientos horizontales asociados al vector de i cargashorizontales, R y r eselvectordesplazamientoasociadoalvectordecarganulo R . i j j Expandiendolaecuación(8-43)setieneque (8-44) (8-45) aplicadas. Es decir, el vector fuerza externa R contiene elementos con cargas distintas a cero, (R , R , …R ) 1 2 7 ycargasnulas(todaslasdemás). A B C D 1 2 3 4 5 6 7 PB Nivel 1 2 3 4 5 6 7 X Y (a) Geometría (b) Sistema global R , r Figura 8.39 Geometría y grados de libertad del pórtico. almanperez@gmail.com 26 Mar 2017
  • 434.
    VULNERABILIDAD SÍSMICA 8-49 INTRODUCCIÓNAL ANÁLISIS MATRICIAL DE ESTRUCTURAS Despejandoelvectordesplazamiento r delaecuación(8-45): j (8-46) Sustituyendor enlaecuación(8-44),resultaentoncesposibleexpresarelvectordefuerzalateralconocido j R enfuncióndelvectordesplazamientocorrespondienter mediantelasiguienteexpresión: i i (8-47) en donde: (8-48) Finalmente,podemoscalcularelvectordedesplazamientoslateralesr mediantelaexpresión: i (8-49) En la práctica, resulta más conveniente obtener el vector desplazamiento r resolviendo el sistema de i ecuaciones (8-49) por el método de Gauss, o por cualquier otro procedimiento de álgebra lineal, en lugar deinvertirlamatrizderigidezK. La obtención del vector de desplazamientos laterales es de importancia capital en el diseño sismorresistente de edificaciones, pues permite calcular y controlar la deriva o diferencia de los desplazamientoslateralestotalesentredosnivelesopisosconsecutivos. Unavezobtenidoelvectorr ,puedecalcularseelvectordedesplazamientosrestantesr sustituyendor en i j i laecuación(8-46). Resulta importante resaltar que la matriz K del ejemplo es una matriz de orden (7 x 7) . Utilizando este procedimiento de condensación no hace falta invertir la matriz de rigidez total de la estructura K, que en nuestro ejemplo es de orden (63 x 63). En su lugar, basta con invertir dos matrices más pequeñas, K y K. La jj sumadelostamañosdeestasmatricesesigualaltamañodelamatrizderigidezK. Para concluir, es evidente que este proceso de condensación permite ahorrar una gran cantidad de tiempo deejecuciónconelcomputador. 8.19 CARGASAPLICADASENLOSMIEMBROS En las secciones anteriores las cargas externas han sido consideradas como cargas aplicadas en la dirección de los grados de libertad de las juntas. Estas cargas reciben el nombre de cargas nodales. Sin embargo en la práctica las cargas no están aplicadas en las juntas sino más bien están aplicadas a lo largo almanperez@gmail.com 26 Mar 2017
  • 435.
    8-50 VULNERABILIDAD SÍSMICA INTRODUCCIÓNAL ANÁLISIS MATRICIAL DE ESTRUCTURAS del eje de los miembros, con la única excepción de las armaduras o cerchas en las que las cargas se aplican enlasjuntas. Las cargas aplicadas sobre los miembros estructurales son de dos tipos: cargas concentradas y cargas distribuidas. Las cargas concentradas se caracterizan indicando su punto de aplicación así como también su dirección y magnitud. Las cargas distribuidas se definen indicando el tramo o zona donde actúan y la variacióndesumagnitudenesetramo. En todos los casos el análisis de la estructura se realiza determinando primero las fuerzas nodales equivalentes,aplicándolasluegosobrelasjuntascomofuerzasconcentradas. En aquellos casos en los que no existen cargas distribuidas, los puntos de los miembros en los que están aplicadas las cargas concentradas pueden considerarse juntas adicionales asignándoles números. El análisis se realiza entonces como se había discutido en las secciones anteriores. La figura 8.40 muestra un ejemplo en el que se adicionan y renumeran las juntas en los puntos de aplicación de las cargas concentradas. Figura 8.40 Geometría y grados de libertad del pórtico. e d c a (d) 1 3 6 5 2 4 (c) a b c (b) 2 1 4 3 (a) b almanperez@gmail.com 26 Mar 2017
  • 436.
    VULNERABILIDAD SÍSMICA 8-51 INTRODUCCIÓNAL ANÁLISIS MATRICIAL DE ESTRUCTURAS La figura 8.40a muestra las cargas concentradas actuantes y la 8.40b la numeración de las juntas e identificación de los miembros estructurales correspondientes. La figura 8.40c muestra la renumeración delasjuntasylafigura8.40dlaidentificaciónfinaldelosmiembros. Ahora bien, el procedimiento de incorporar juntas en los puntos de aplicación de las cargas concentradas, si bien es viable, aumenta el número de grados de libertad y en consecuencia el tamaño de la matriz de rigidez total K de la estructura. Este procedimiento es especialmente más desfavorable en el caso de estructuras tridimensionales en las que se incrementa en 6 el número de grados de libertad cada vez que seañadeunanuevajunta. Un procedimiento comúnmente utilizado consiste en incorporar cargas nodales equivalentes. Para ello, es precisodefinirdosestructurasauxiliares:laestructuraprimariaylaestructuracomplementaria. 8.19.1 EstructuraPrimaria. La estructura primaria es una estructura auxiliar en la que sus desplazamientos han sido forzados a ser cero. Las cargas que sobre ella actúan son las cargas externas (concentradas o distribuidas), los cambios de temperatura y los asentamientos en los apoyos si los hubiera. Bajo este régimen de cargas, la estructura primaria ofrece resistencia que se traduce en un sistema de fuerzas internas en la dirección de las coordenadas locales de los miembros que denotaremos por s . Paralelamente, aparecen fuerzas nodales 0 en la dirección de las coordenadas globales que tratan de balancear las juntas. Denotaremos al vector de fuerzasnodalesprimariocomoR . 0 8.19.2 EstructuraComplementaria La estructura complementaria es una estructura auxiliar, libre de moverse, en cuyas juntas actúa en la direccióndelascoordenadasglobalesunsistemaovectordefuerzasquedenotaremospor R talque: C (8-50) En la estructura complementaria el vector desplazamiento de las juntas es el mismo vector de desplazamientos r delaestructuraoriginal. El vector de fuerzas internas generado en la estructura complementaria lo denotaremos por s y viene C dadoporlarelación: (8-51) En esta ecuación, k es la matriz de rigidez de los miembros de la estructura en coordenadas locales, y v el vectordeformacióncorrespondiente. almanperez@gmail.com 26 Mar 2017
  • 437.
    8-52 VULNERABILIDAD SÍSMICA INTRODUCCIÓNAL ANÁLISIS MATRICIAL DE ESTRUCTURAS De esta forma, el vector definitivo de fuerza interna de la estructura s podrá hallarse por superposición talycomoacontinuaciónseindica: (8-52) Ilustraremoselprocedimientomedianteunejemplo. 8.19.3 Ejemplo4 Encuentre la estructura primaria y complementaria de la viga continua mostrada en la figura 8.41. Desprecieladeformaciónaxialenlaviga. Figura 8.41 Viga continua. L/2 L L a L/2 P w a b c A B C D Solución: El problema de las cargas aplicadas entre los miembros es un caso típico que se presenta en el análisis y diseñodevigascontinuasdeedificios.Lafigura8.41muestraunavigaconcuatroapoyos,cargadaconuna cargapuntualinclinadaenelpuntomediodeltramoAByconunacargadistribuidaentrelosapoyosByC. El análisis de esta viga continua puede considerarse como la superposición de: a) el análisis de la viga suponiendo que todas sus juntas están impedidas de moverse (empotradas) y está sometida a las cargas puntuales y distribuidas externas, y b) el análisis de la estructura original sometida a la acción de un sistemadecargasnodalescomplementario. Elproblemaseresolveráporetapas 1. Definicióndelossistemascoordenadosglobalylocaldelaviga. Lasfiguras8.42ay8.42bmuestrandichossistemas.Enelcasodevigas,sueledespreciarseladeformación axial,(fuerzaaxialcero).Porestarazónsehaomitidoestasolicitaciónenelelementolocalbásico. almanperez@gmail.com 26 Mar 2017
  • 438.
    VULNERABILIDAD SÍSMICA 8-53 INTRODUCCIÓNAL ANÁLISIS MATRICIAL DE ESTRUCTURAS Enelejemplo,hemosincluidoenlosapoyoslosgradosdedesplazabilidadrestringidos,(r ,r ,r yr =0). 1 3 5 7 2. Sistemaprimario Encontramos primero las solicitaciones de empotramiento y luego por equilibrio, el sistema de fuerzasprimarioR tomandoencuentalascargasexternasconcentradasydistribuidas.Así: 0 a) Solicitacionesdeempotramiento Psen Pcos a a a a a P = Figura 8.42a Sistema coordenado global R , r Figura 8.42b Sistema coordenado local s, v 1 3 5 7 8 6 4 2 1 2 3 4 6 5 En el miembro a, las solicitaciones de empotramiento están ligadas únicamente al efecto de la componente vertical de la carga concentrada P, que por comodidad la denotaremos como P . La v componente horizontal P no interviene ya que hemos despreciado la deformación axial en la viga. h Así, Psen a Pcos a a Pv L 8 Pv 2 Pv 2 w b 2 wL 12 wL 2 wL 2 2 wL 12 almanperez@gmail.com 26 Mar 2017
  • 439.
    0 = 0 8-54 VULNERABILIDADSÍSMICA INTRODUCCIÓN AL ANÁLISIS MATRICIAL DE ESTRUCTURAS Pv 2 PvL 8 PvL 8 PvL 8 Pv 2 Pv 2 A 0 1 R 0 2 R Junta A b) Encontramoslasfuerzasprimarias 2 wL 12 PvL 8 Pv 2 wL 2 2 wL 12 2 wL 12 wL 2 wL 2 PvL 8 PvL 8 Pv 2 Pv 2 4 R0 3 R B 0 Junta B Junta C 2 wL 12 2 WL 12 2 wL 12 wL 2 wL 2 wL 2 5 R0 6 0 R C Elsistemaprimariopuedeentoncesrepresentarseesquemáticamentecomoseindicaenlafigura8.43 almanperez@gmail.com 26 Mar 2017
  • 440.
    - VULNERABILIDAD SÍSMICA 8-55 INTRODUCCIÓNAL ANÁLISIS MATRICIAL DE ESTRUCTURAS Figura 8.43 Sistema primario. 3. Sistemacomplementario El sistema complementario de cargas nodales equivalentes R se obtiene aplicando en las juntas, un c sistemadecargasnodalesigualesyensentidocontrarioalascargasdelsistemaprimariotalycomose indicaenlafigura8.44. Figura 8.44 Sistema complementario, R . C De esta manera, los vectores de fuerza complementarios R y fuerza interna s primarios tienen por C 0 valorrespectivamente: v P Ph w 2 wL 12 WL 2 Pv L 8 Pv 2 - Pv 2 + wL 2 2 wL 12 PvL 8 Pv L 8 2 wL 12 - PvL 8 Pv 2 wL 2 Pv 2 + wL 2 2 wL 12 almanperez@gmail.com 26 Mar 2017
  • 441.
    8-56 VULNERABILIDAD SÍSMICA INTRODUCCIÓNAL ANÁLISIS MATRICIAL DE ESTRUCTURAS 8.20 PROGRAMAGAUSS3 Con el fin de proveer al lector con una herramienta que le permita calcular en forma rápida y eficaz los desplazamientos de la estructura a partir de la matriz de rigidez y del vector de fuerza externa correspondiente, hemos desarrollado un programa en lenguaje QBASIC, especialmente orientado a la resolucióndesistemasdeecuacioneslinealessimétricos. Este programa puede fácilmente adaptarse a un lenguaje moderno en ambiente Windows, tal como el VisualBasic6.0.EllistadodedichoprogramaseencuentraenelApéndiceA. 8.21 BIBLIOGRAFÍASELECCIONADA 8.21.1 BibliografíaRecomendada Leet, K.M. y Uang, C.M., (2006), Fundamentos de Análisis Estructural, Segunda Edición, McGraw-Hill Interamericana. NelsonJ.K.andMcCormacJ.C.,(2003),StructuralAnalysis:UsingClassicalandMatrixMethods,ThirdEdition, JohnWiley&Sons,Inc. RajanS.D.,(2001),IntroductiontoStructuralAnalysis&Design,JohnWiley&Sons,Inc. Felton L.P. and Nelson R.B., (1997), Matrix Structural Analysis, John Wiley & Sons, Inc., University of California,LosAngeles.USA. YangT.Y.,(1986),FiniteElementStructuralAnalysis.PrenticeHall,Inc.EnglewoodCliffs.N.J.07635,USA. HibbelerR.C.,(1999),StructuralAnalysis,FourthEdition,PrenticeHall,NewJersey,USA. KassimaliA.,(1999),StructuralAnalysis,SecondEdition,PWSPublishing,SeriesinCivilEngineering. McGuire W., Gallagher R.H. and Ziemian R.D., (2000), MatrixStructuralAnalysis, Second Edition, John Wiley &Sons,Inc.,USA. Fortoul Celso, (1986-2002), Análisis Matricial de Estructuras, Curso de Especialización en Ingeniería Estructural,DepartamentodeMecánica,UniversidadSimónBolívar,RepúblicaBolivarianadeVenezuela. Uribe, J., (2000), Análisis de Estructuras, Segunda Edición, Editorial Escuela Colombiana de Ingeniería, ECOEEdiciones,Colombia. almanperez@gmail.com 26 Mar 2017
  • 442.
    Lamar S. FortoulP.C., (2007) Análisis Estático de Estructuras. Formulación Matricial, Ediciones CITESI. RepúblicaBolivarianadeVenezuela. 8.21.1 BibliografíaConsultada 1 Laible,J.P,(1988),AnálisisEstructural,UniversityofVermont.McGraw-Hill. 2 Scordelis, A.C., (1969), Statically Indeterminate Structures, Graduate Course CE 220A, Fall 1969, University ofCalifornia,Berkeley. 3 Nelson, J.K. and McCormac, J.C., (2003), Structural Analysis Using Classical and Matrix Methods, Third Edition,JohnWiley&Sons.Inc. 4 Fortoul, C., (1986-2002), Análisis Matricial de Estructuras, Curso de Especialización en Ingeniería Estructural,DepartamentodeMecánica,UniversidadSimónBolívar,RepúblicaBolivarianadeVenezuela. VULNERABILIDAD SÍSMICA 8-57 INTRODUCCIÓN AL ANÁLISIS MATRICIAL DE ESTRUCTURAS almanperez@gmail.com 26 Mar 2017
  • 443.
    8-58 VULNERABILIDAD SÍSMICA INTRODUCCIÓNAL ANÁLISIS MATRICIAL DE ESTRUCTURAS almanperez@gmail.com 26 Mar 2017
  • 444.
    9.1 Introducción 9.2 Edificioscon Rigidez al Corte 9.3 Generación de la Matriz de Rigidez 9.4 Ejemplos 9.5 Método Sísmico Estático Equivalente 9.6 Pantallas de Corte 9.7 Bibliografía Seleccionada 9Edificios con Rigidez al Corte almanperez@gmail.com 26 Mar 2017
  • 445.
    9-2 VULNERABILIDAD SÍSMICA Aspectosde la Ciudad de Caracas, 2006. (Foto J.L. Alonso). EDIFICIOS CON RIGIDEZ AL CORTE almanperez@gmail.com 26 Mar 2017
  • 446.
    VULNERABILIDAD SÍSMICA 9-3 9EdificiosconRigidezalCorte EDIFICIOS CON RIGIDEZ AL CORTE 9.1 INTRODUCCIÓN En el Capítulo anterior se discutieron métodos matriciales orientados a la elaboración directa y ensamblaje de la matriz de rigidez de estructuras de múltiples grados de libertad. Las estructuras son sistemas continuos con un número infinito de grados de libertad, que desde el punto de vista práctico puedendiscretizarseconvenientementeseleccionandojuntasygradosdelibertaddeinterés. Muchas edificaciones están conformadas estructuralmente por un sistema de pórticos ortogonales de geometría regular cuyos entrepisos están dispuestos en cadena, básicamente a lo largo de un eje vertical. Desde el punto de vista del análisisdinámico, resulta a veces conveniente discretizar los grados de libertad en forma tal que en la estructura únicamente se considere la desplazabilidad lateral. Esto se obtiene mediante un proceso de condensación estática discutido en el Capítulo anterior, o alternativamente impidiendo en el modelo la rotación de las juntas y la deformación axial en las vigas y en las columnas. A estetipodeestructurasselasconocecomoestructurasconrigidezalcorteoedificiosdecorte. 9.2 EDIFICIOSCONRIGIDEZALCORTE Un edificio con rigidez al corte (shear building en inglés) se define como un sistema estructural aporticado 1 conlassiguientescaracterísticas : 1. Larigidezaxialenlascolumnasesinfinita,esdecir,noseproducedeformaciónaxialenlascolumnas. 2. Larigidezaxialenlasvigasestambiéninfinita,esdecirnoseproducedeformaciónaxialdelasvigas. 3. Lascolumnassolotienenrigidezaflexión. 4. La rigidez a flexión en las vigas es infinita en comparación con la rigidez a flexión de las columnas, es decirno existedeformaciónporflexiónenlasvigas. almanperez@gmail.com 26 Mar 2017
  • 447.
    9-4 VULNERABILIDAD SÍSMICA Figura9.1 Edificio con rigidez al corte. 5. Lasmasasdeledificioseconcentranalniveldelospisos. 6. Las juntas no rotan al nivel de los pisos. En este sentido, el edificio deformado se asemeja a la deformada de una viga en volado que se deforma únicamente por fuerzas de corte. De allí la denominacióndeedificiosdecorte. 7. La deformación de la estructura es independiente de las fuerzas axiales que se generan en las columnas. Un sistema estructural plano con estas características pasa de ser una estructura con tres grados de libertad por junta a una estructura que únicamente posee tantos grados de libertad como masas concentradas existen en sus niveles. Así,una estructura como la mostrada en la figura9.1 tiene solamente cuatrogradosdelibertadlateral. Enellasemuestradeizquierdaaderecha: a) Geometríadelpórtico. b) Idealizacióndemasasdiscretasyderigidecesdeentrepiso. c) Gradosdelibertadlateral(sistema R,r deorden(4x1)). d) Desplazamientoslateralescorrespondientes. EDIFICIOS CON RIGIDEZ AL CORTE En el ejemplo mostrado es posible relacionar los desplazamientos r con las fuerzas horizontales R correspondientesmedianteunarelacióndeltipo: (9-1) 2 1 4 3 Nivel K4 3 K 2 K 1 K m m m m1 2 3 4 1 2 3 4 r r r r1 2 3 4 (a) Geometría (b) Discretización (d) Desplazamientos (c) Sistema R , r almanperez@gmail.com 26 Mar 2017
  • 448.
    Esta deformación unitariaorigina momentos flectores y fuerzas de corte en cada uno de sus extremos, tal y como se indicaenlafigura9.3b. El momento en cada uno de los extremos se obtiene mediantelasrelaciones: (9-3) (9-4) En las ecuaciones (9-3) y (9-4), las rotaciones en los extremos q y q son iguales a cero, mientras que la A B rotacióndelacuerdaes v =v =y=1/L.Enconsecuencia; 1 2 VULNERABILIDAD SÍSMICA 9-5 La matriz de rigidez K es de orden (4x4) y está compuesta por coeficientes de rigidez k , de forma tal quek ij ij representa la fuerza de corte horizontal producida en la dirección de la coordenada i cuando se aplica un desplazamiento unitario r =1, según la dirección de la coordenada j y el resto de los desplazamientos j permanecen iguales a cero. La ecuación (9-2) muestra los coeficientes de rigidez correspondientes a la estructuradelejemplo. (9-2) Resulta importante señalar que cuando a una columna de un sistema aporticado con rigidez al corte se le impone un desplazamiento unitario en uno de sus extremos, se producen momentos flectores en sus extremos.Dichosmomentosseobtienenmediantelasecuacionesdeladeflexióndelapendiente. La figura 9.2 muestra un sistema de un solo nivel con rigidez al corte. La masa del sistema está concentrada en el tope, la masa de la columna es despreciable y la columna no se deforma axialmente sino únicamenteaflexión.Enesafiguraseindicanademáslossistemasdecoordenadasglobalylocal. Cuando al sistema se le imparte un desplazamiento unitario en la dirección de la coordenada global r , el 1 sistemasedeformacomoseindicaenlafigura9.3a. EDIFICIOS CON RIGIDEZ AL CORTE y x 1 2 m 1 2 1 L Columna E, I Sistema R ,r (1x1) Sistema s ,v (2x1) Figura 9.2 Péndulo con rigidez al corte. almanperez@gmail.com 26 Mar 2017
  • 449.
    9-6 VULNERABILIDAD SÍSMICA EDIFICIOSCON RIGIDEZ AL CORTE v v 1 (a) 2 (b) m 1 2 K K M M (fuerza de corte) (fuerza de corte) =1 r1 Figura 9.3 Sistema con rigidez al corte de 1 grado de libertad. El signo menos de la fórmula no tiene ningún significado práctico. Por tanto, la fuerza cortante K en losextremosdelacolumnatieneporvalor: Esdecir: (9-5) En el caso de que el pórtico tenga varias columnas en un mismo nivel, la fuerza cortante total, en ese nivel, se obtienesumandoloscortesdecadacolumna.Esdecir: (9-6) En la ecuación (9-6), n es el número de columnas del nivel j. Sistema R , r Geometría 3 2 1 4 3 2 1 m m m K 1 K 2 4 m 4 K K3 1 2 3 4 L L L L 3 4 1 2 Figura 9.4 Sistema idealizado de rigidez al corte. 9.4 se obtienen columna a columna aplicando uno a uno y de arriba hacia abajo desplazamientos unitarios en la dirección de cada grado de libertad lateral del sistema. En esta figura, K representa la fuerza de corte del i entrepiso i (ecuación 9-6), m la masa discretizada del i nivel i,yL laalturadecadaentrepiso,(i=1,2,3,4). i Los gráficos de las figuras 9.5, 9.6, 9.7 y 9.8 muestran el proceso de obtención de los coeficientes de la matriz de rigidezdelejemplo. El sentido positivo es el adoptado para el sistema de coordenadas locales en la figura 9.2. Así, para la primera columna, aplicamos un desplazamiento unitario r =1; para la segunda un desplaza-miento 1 unitario r =1 yasísucesivamente. 2 9.3 GENERACIÓNDELAMATRIZDERIGIDEZ Los coeficientes de rigidez k de la matriz de rigidez K ij del sistema discretizado de rigidez al corte de la figura almanperez@gmail.com 26 Mar 2017
  • 450.
    VULNERABILIDAD SÍSMICA 9-7 EDIFICIOSCON RIGIDEZ AL CORTE Figura 9.5 Coeficientes de influencia (r =1). 1 = 0 2 k42 32 22 k = K + K k =-K 1 K2 k = K 12 K1 1 K 1 2 2 0 1 0 0 K r = 22 32 42 k k k 12 k columna 2 =1 r2 Figura 9.6 Coeficientes de influencia (r =1). 2 Figura 9.7 Coeficientes de influencia (r =1). 3 K K 1 1 k k = K k41 31 21 k = K 11 1 1 = 0 = 0 1 r =1 0 0 r = 0 1 0 41 k 31 k 21 k 11 k Columna 1 k = K 23 43 1 0 0 r = 0 2 13 k 3 3 K2 2 K K K = 0 k = K + K 33 3 2 k = K3 k 43 k13 k k 33 23 Columna 3 3 r =1 almanperez@gmail.com 26 Mar 2017
  • 451.
    9-8 VULNERABILIDAD SÍSMICA EDIFICIOSCON RIGIDEZ AL CORTE La matriz de rigidez resultante total es la siguiente: (9-7) El ejemplo analizado (figura 9.1) el número de columnas de cada nivel N =2, por tanto: c Obsérvese que en la matriz de rigidez K es una matriz simétrica tridiagonal en banda. k34 k44 k14 k24 columna 4 r =1 4 3 K4 34 0 r = 1 K4 44 3 0 0 14 k = 0 K K 3 3 24 k = K +K k = K = 0 k 4 Figura 9.8 Coeficientes de influencia (r =1). 4 almanperez@gmail.com 26 Mar 2017
  • 452.
    VULNERABILIDAD SÍSMICA 9-9 9.4EJEMPLOS 9.4.1 Ejemplo1 Encuentre la matriz de rigidez en el sentido X y en el sentido Z de la estructura metálica de 3 niveles mostrada en la figura 9.9. Considere que es una estructura con rigidez al corte. Las propiedades de los 2 tipos de columnas utilizados, así como también su orientación, geometría de las plantas y de los pórticos delaedificaciónsonlosindicadosendichafigura. Figura 9.9 Edificio con estructura metálica. Solución: Conelfindeadoptarlamismaconvenciónutilizadaenlapráctica,lanumeracióndelosnivelesopisossehará dearribahaciaabajocomenzandoenelnivelsuperior,talycomoseindicaenlospórticosdelafigura9.9. Cada entrepiso está compuesto por una hilera de 3 columnas, y en cada hilera se identifican de izquierda a EDIFICIOS CON RIGIDEZ AL CORTE z z x CUADRO DE COLUMNAS UNIDAD: cm4 zz xx TIPO 1 7160 2340 2 3510 1200 I I Planta tipo. Disposición de perfiles de columnas 1 2 3 B A X Z 4.00 4.00 4.00 2 2 2 2 2 2 1 1 1 1 1 1 A B B A 2 2 2 2 1 1 1 1 1 1 2 3 Nivel 3 2 1 2.60 2.40 2.40 x PÓRTICO 1 = 3 PÓRTICO 2 PÓRTICO A = B Sentido Z Sentido X Sentido X almanperez@gmail.com 26 Mar 2017
  • 453.
    4 58 9-10 VULNERABILIDADSÍSMICA EDIFICIOS CON RIGIDEZ AL CORTE derecha los tipos de columnas correspondientes. Así, las 3 columnas del nivel superior 3 en los pórticos A y Bsondeltipo2.Lascolumnasdelnivel2sondeltipo1,2y1,yasísucesivamente. La rigidez de cada columna se obtiene directamente a partir de la ecuación (9-5), y la rigidez total del entrepisosumandolarigidezindividualdetodaslascolumnas,ecuación (9-6). Con el fin de agilizar el proceso numérico, se elaboró el programa USB07C en lenguaje QBASIC cuyo listado se encuentra en el Apéndice A del libro. Este programa evalúa la rigidez por piso en ambas direcciones ortogonales,XyZ,deedificiosconrigidezalcorte. Cabe destacar, que para los efectos del cálculo se expresan los momentos de inercia de las columnas, tanto en sentido X como en el sentido Z en función de una inercia de referencia, que elegimos siempre como la menor. 4 Así, comenzando primero con la dirección Z, el momento de inercia de referencia es I =I =1.200 cm , ref xx 4 mientras que el momento de inercia de referencia en la dirección X es I =I =3.510 cm , ambos ref zz correspondientes a la columna tipo 2. Los resultados numéricos del ejemplo se encuentran en el listado anexo. Observe que los momentos de inercia I e I del perfil metálico están referidos a los ejes locales xx zz decadamiembro. Lasrigidecesdepisoasíobtenidasexpresadasen t/m seresumenacontinuación: Lasmatricesderigideztotalesdelaestructuradelejemplosonportanto,(ecuación(9-7)): almanperez@gmail.com 26 Mar 2017
  • 454.
    VULNERABILIDAD SÍSMICA 9-11 EDIFICIOSCON RIGIDEZ AL CORTE Puede observarse que el edificio es más rígido en la dirección X que en la dirección Z debido a la orientacióndelascolumnas. 9.4.2 Ejemplo2 Encuentre la rigidez de cada entrepiso en el sentido X y en el sentido Z de la estructura de concreto armado mostrada en la figura 9.10. Considere que es una estructura con rigidez al corte. Las propiedades de los 2 tipos de columnas utilizados, así como también su orientación, geometría de las plantas y de los pórticos de la edificación son los indicados en dicha figura. Suponga que la resistencia del concreto armado a la 2 compresiónes f´ =250kgf/cm : c Figura 9.10 Ejemplo 2. Edificación de concreto armado. TIPO L L Forma 1 35 35 2 35 45 4.00 CUADRO DE COLUMNAS Disposición de columnas Planta tipo A 1 B 3 2 C UNIDAD: cm Z X 4.00 4.00 4.00 L L x z z x PÓRTICO 1 = 2 Sentido X PÓRTICO 3 Sentido X Sentido Z PÓRTICO A = B PÓRTICO C Sentido Z 1 1 3 2 1 1 1 1 1 1 1 1 B 2 2 2 1 2 2 2 2 Nivel 1 2 3 3.00 3.00 3.00 A 1 1 1 1 1 1 1 1 A 1 2 2 C 2 B 1 1 1 almanperez@gmail.com 26 Mar 2017
  • 455.
    Propiedades de lascolumnas 4 4 Tipo L (cm) L (cm) I (m ) I (m ) x z zz xx 1 35 35 0,00125 0,00125 2 35 45 0,001608 0,00266 9-12 VULNERABILIDAD SÍSMICA La tabla anexa muestra los resultados las rigideces de cada uno de los entrepisos según las direcciones Z y X evaluadosmediantelaaplicacióndelprogramaUSB07C.Lasunidadesvienenexpresadasen t/m. Las matrices de rigidez lateral K y K son del tipo indicado en la ecuación (9-7). El lector puede fácilmente z y armardichasmatrices. EDIFICIOS CON RIGIDEZ AL CORTE Los resultados obtenidos indican que la estructura es más rígida en la dirección Z que en la dirección X. Estas diferencias son más evidentes si se comparan los períodos naturales de vibración de cada dirección. En el Capítulo 10 se discuten técnicas para la obtención de las frecuencias y deformadas modales de vibracióndeedificiosconrigidezalcorte. 9.5 MÉTODOSÍSMICOESTÁTICOEQUIVALENTE. Con el fin de inicializar al lector en el proceso numérico del análisis sísmico estático equivalente, supongamos que estamos interesados en determinar los desplazamientos en ambas direcciones ortogonales de una edificación ubicada en la ciudad de Caracas sobre un depósito aluvional de 100 metros deespesorconstituidoporarenasdensas. Solución: En el caso de estructuras de concreto armado, los momentos de inercia de las columnas en las direcciones X y Z se obtienen directamente a partir de las dimensiones de las columnas. Así, en el ejemplo, los 4 momentosdeinerciadelascolumnasdelaedificaciónexpresadosenm sonlossiguientes: almanperez@gmail.com 26 Mar 2017
  • 456.
    Para efectos deesta discusión, hemos seleccionado la edificación de concreto armado, aporticada, de 8 nivelesmostradaenlafigura9.11. El uso previsto para la edificación es de vivienda. La altura de los entrepisos, de piso acabado a piso acabado es de 2,50 metros. La losa es maciza, y tiene un espesor e = 15 cm. El edificio está ubicado en una 3 zonasísmicanúmero5.Supongaque w =2.500 kfg/m yunniveldediseñoND3. c Solución: Para simplificar el análisis con fines didácticos supondremos que el edificio es un edificio con rigidez al corte, es decir, las juntas están impedidas de rotar y la rigidez axial, tanto en las vigas como en las columnas es infinita. Bajo estas hipótesis, el número de grados de libertad de la edificación tridimensional mostrada en la figura 9.11a se reduce a 16 desplazamientos: 8 según la dirección X y 8 según la dirección ortogonalhorizontalZ. (b) Planta tipo (a) Isometría Roca (d) Depósito de fundación H>50 CUADRO DE COLUMNAS A =0,30 g 0 V > 400 m/s Forma espectral S2 Factor = 0,90 sp Suelos densos (c) Cuadro de columnas x z Geometría Tipo L L 1 35 50 Unidad: cm No. de pisos N=8 L Lz x j Z X Y B A C 1 2 3 Z X 5.00 .30 .30 10.30 5.00 5.00 5.00 10.47 VULNERABILIDAD SÍSMICA 9-13 Figura 9.11 Elevación y planta de la edificación. EDIFICIOS CON RIGIDEZ AL CORTE almanperez@gmail.com 26 Mar 2017
  • 457.
    9-14 VULNERABILIDAD SÍSMICA Enel ejemplo se hará uso de las recomendaciones de la Norma Venezolana para Edificaciones 2 Sismorresistentes . Para efectos del análisis utilizaremos el Método Estático Equivalente recomendado en lasección7.4.1delCapítulo7dedichanorma(véasetambiénlasección7.4.1deestelibro). 1. CaracterísticasBásicas Como la estructura es aporticada, la norma la cataloga como una edificación del Tipo I, (sección 6.3). Para un nivel de diseño ND3, el factor de reducción de respuesta espectral (sección 6.5.1) es R=6. Como laedificacióntieneunusoprevistodevivienda,elfactordeimportancianormativo(tabla6.1)es a=1. 2. AnálisisdeCargasdeServicio Para la determinación de las cargas permanentes y variables haremos uso de las especificaciones 3 normativasvenezolanas .Así, a) CargaPermanenteCP Losamaciza,e=15cm 3 2 CP =0.15mx2500kgf/m CP =375kgf/m 1 1 2 Pisoacabado,(granitoe=5cm): CP =100kgf/m 2 2 Frisoenlucido: CP =25 kgf/m 3 2 Tabiquería: CP =150kgf/m 4 2 Sub-TotalCargaCP CP =650kgf/m 2 b) Elpesopropiodelasvigasesdespreciable,(0,124t/m ). c) Elpesopropiodelascolumnaseselsiguiente: niveles1al7: nivel8(techo) d) CargaVariableCV 2 Sobrecargavariabledevivienda: CV=175kgf/m 3. PeríodoFundamental Para efectos de la aplicación del método estático equivalente, la norma venezolana (sección 9.3.2.2) permitecalcularelperíodofundamentaldeedificacionesmediantelasiguienteecuación: (9-8) EDIFICIOS CON RIGIDEZ AL CORTE almanperez@gmail.com 26 Mar 2017
  • 458.
    VULNERABILIDAD SÍSMICA 9-15 EDIFICIOSCON RIGIDEZ AL CORTE En esta ecuación, h es la altura total de la edificación, y C es un coeficiente que depende del tipo de n t sistemaestructural. C =0,07 paraedificiosTipoI,aporticadosdeconcretoarmadoomixtosdeacero-concreto. t C =0,08 paraedificiosTipoI,aporticadosdeacero t C =0,05 paraedificiosTipoII,IIIyIV t Ennuestroejemplo,C =0,07 ylaalturadelaedificaciónh =8x2,50=20m.Portanto t n 4. FormaEspectral De acuerdo a las características litológicas del depósito de fundación (figura 9.11d) el suelo es arena densa, con una forma espectral S2 y un factor de corrección del coeficiente de aceleración horizontal j=0,90(tabla5.1dedichanorma). La forma espectral normalizada correspondiente, es la indicada en la figura 9.12. De acuerdo a los valores normativos (tabla 7.1), los valores espectrales correspondientes a la forma espectral S2 son los siguientes: 1 2 3 An b b 0 T T* p T A = T*/ T n [ ] A =b n En el ejemplo la ordenada de aceleración normalizada asociada al período fundamental T =0,662 s de la a edificaciónesA =b=2,6. n 5. AceleracióndeDiseño Ya que en el ejemplo el período fundamental de la edificación está en la zona horizontal del espectro, la ordenada de aceleración de diseño A se obtiene de d acuerdoalasiguienterelación(sección7.3): (9-9) En esta expresión, A es el coeficiente de aceleración 0 horizontal. Así, para una zona de sismicidad número 5, A =0,30 (tabla 4.1). De acuerdo a la norma venezolana, 0 esta expresión es válida para valores del período T comprendidosenelsiguienterango: Figura 9.12 almanperez@gmail.com 26 Mar 2017
  • 459.
    9-16 VULNERABILIDAD SÍSMICA EDIFICIOSCON RIGIDEZ AL CORTE + ElvalorT ³T representaelperíodocaracterísticodevariaciónderespuestadúctil.Así, 0 + EnnuestroejemploR=6,porlotantoT =0.4<0,662<0,70s Laaceleracióndediseño A seobtieneapartirdelaecuación(9-9). d 6. PesodelEdificio La variable W representa el peso total de la edificación por encima del nivel base (artículo 7.1). Para efectos sísmicos el peso total W se determinará sumando a la totalidad de las cargas o acciones permanentes los porcentajes de las cargas o acciones variables establecidas en el artículo 7.1 de la norma.Así,enelcasodeedificacionesdestinadasavivienda, (9-10) 2 En el ejemplo, la carga permanente total por nivel tiene por valor CP=650 kgf/m , y la carga variable 3 2 supuestaparaedificacionesdevivienda es CV=175kgf/m . Para encontrar el peso de cada losa, bastará multiplicar las cargas CP y CV obtenidas anteriormente por suáreamáselpesodelascolumnas.Así, Niveles1al7 Nivel8(techo) Igualentodoslosniveles ElpesoWutilizadoenelanálisissísmicoseobtieneparacadanivelmediantelasiguientesumatoria: Ennuestroejemploelpesosísmicoencadaniveltieneporvalor nivel i=8 nivel i=1al7 almanperez@gmail.com 26 Mar 2017
  • 460.
    VULNERABILIDAD SÍSMICA 9-17 ElpesosísmicoWdeledificiotieneentoncesporvalor 7.FuerzadeCorteBasal LafuerzadecortebasalV sedeterminarádeacuerdoalasiguienteexpresión(artículo9.3.1): 0 (9-11) Enestaexpresión,meselmayordelosvaloresdadospor: Donde: N=númerodenivelesdelaedificación T=Períodofundamental T*=Períododadoenlatabla7.1 Paraelejemploanalizado Sustituyendo los valores de m, A y W, el corte basal V tiene por valor: d 0 8. CoeficientedeCorteBasal Elcoeficientedecortebasal,tambiénconocidoconelnombredecoeficientesísmicotieneporvalor: (9-12) Es decir, el coeficiente de corte basal de diseño utilizado en la edificación del ejemplo es igual a 9,94% del peso sísmico del edificio. El valor mínimo del coeficiente sísmico estipulado en las normas (artículo 7.1) debe ser mayor o igual a a A /R. Es decir C =1 x 0,30/6=0,05. Por tanto se cumple con este 0 0(min) requisito. 9. DistribuciónVerticaldelasFuerzasdeDiseño Las fuerzas laterales de diseño en cada nivel y para cada dirección de análisis se obtendrán al distribuir EDIFICIOS CON RIGIDEZ AL CORTE almanperez@gmail.com 26 Mar 2017
  • 461.
    verticalmentelafuerzacortantebasalV determinadaapartirdelasiguienteexpresión(artículo9.3.3) 0 (9-13) donde: F =Fuerzalateral concentrada en el nivel superior de la edificación, calculada de acuerdo con la t siguienteexpresión: (9-14) yacotadaentreloslímitessiguientes: F =Fuerzalateralcorrespondientealnivel i,calculadasegúnlasiguienteexpresión: i (9-15) donde: W =pesodelnivel j delaedificación j h =Alturamedidadesdelabasehastaelnivel j delaedificación j LasfuerzasF yF seaplicaránenelcentrodemasasdelrespectivonivel. i j Enelejemplo,F tieneporvalor: t 9-18 VULNERABILIDAD SÍSMICA EDIFICIOS CON RIGIDEZ AL CORTE Fuerzas laterales resultantes Nivel (V - F ) W h W h (W h ) /å (W h ) F (kgf) F (t) 0 t j j j j i i j j i i 8 65.120 80.666 20 1.613.320 0,212153888 13.815,46 13,815 7 65.120 85.588 17,5 1.497.760 0,196961528 12.826,13 12,826 6 65.120 85.588 15 1.283.820 0,168824167 10.993,83 10,994 5 65.120 85.588 12,5 1.069.850 0,140686806 9.161,52 9,162 4 65.120 85.588 10 855.880 0,112549445 7.329,22 7,329 3 65.120 85.588 7,5 641.910 0,084412083 5.496,91 5,497 2 65.120 85.588 5 427.940 0,056274722 3.664,61 3,665 1 65.120 85.588 2,5 213.970 0,028137361 1.832,30 1,832 almanperez@gmail.com 26 Mar 2017
  • 462.
    VULNERABILIDAD SÍSMICA 9-19 EDIFICIOSCON RIGIDEZ AL CORTE La matriz de rigidez es de orden (8 x 8). Sus coeficientes se obtuvieron aplicando el procedimiento descrito en la sección 9.3. La tabla anexa contiene los valores numéricos de estos coeficientes expresadosent/m. Coeficiente Sentido Z Sentido X - a - 60.166 - 29.481 2 a 120.332 58.962 Rigidezlateral La tabla anexa resumen las rigideces de pisos evaluados para cada una de las dos direcciones ortogonalesZyX.Parasuevaluaciónsehizo usodelprogramaUSB07C. Matrizderigidezdelaestructura La matriz de rigidez en ambas direcciones X y Z es una matriz cuadrada simétrica, tridiagonal en bandadelaformasiguiente,(verecuación(9-7): almanperez@gmail.com 26 Mar 2017
  • 463.
    9-20 VULNERABILIDAD SÍSMICA 10.Cálculodelosdesplazamientos Losdesplazamientosencadanivelseobtienenresolviendolossiguientessistemasdeecuaciones: SentidoX (9-16) Sentido Z (9-17) En estas ecuaciones el vector de fuerza lateral R es idéntico en ambas direcciones y está tabulado en la tabla anexa. Los vectores desplazamiento correspondientes son r y r , ambos de orden (8x1). De esta x z manera,enformamatricialpuedeescribirseque (9-18) (9-19) Para la obtención de los desplazamientos se resolvió el sistema de ecuaciones lineales expresado en las ecuaciones (9-16) y (9-17) en lugar de invertir las matrices. Se utilizó para ello el método de Gauss, (ver programaGauss3enelApéndiceA). Losdesplazamientosresultantesexpresadosencentímetrosestántabuladosacontinuación: EDIFICIOS CON RIGIDEZ AL CORTE Nivel Fuerza (t) r (cm) r (cm) r /r z x x z 8 13,815 0,610 1,245 2,041 7 12,826 0,587 1,198 2,041 6 10,994 0,514 1,108 2,156 5 9,162 0,480 0,980 2,042 4 7,329 0,403 0,821 2,037 3 5,497 0,313 0,638 2,038 2 3,665 0,213 0,436 2,047 1 1,832 0,108 0,221 2,046 Estos resultados claramente indican que el edificio analizado a pesar de tener una configuración planta cuadrada es en promedio aproximadamente 2,06 veces más rígido en la dirección Z que en la dirección X. 9.6 PANTALLASDECORTE Durante el proceso de diseño de un edificio el ingeniero estructural en algunas ocasiones debe decidir si es o no es conveniente incorporar pantallas de corte en el sistema estructural para resistir las fuerzas laterales que se generan durante un sismo. El daño estructural está directamente relacionado con el desplazamiento. De allí que una buena alternativa para reducir el daño sea reducir sus desplazamientos. Las paredes de corte son elementos estructurales más difíciles de modelar que los pórticos. Son elementos almanperez@gmail.com 26 Mar 2017
  • 464.
    Inercia: VULNERABILIDAD SÍSMICA 9-21 L e H P Figura9.13 EDIFICIOS CON RIGIDEZ AL CORTE estructurales rígidos con masa distribuida. Para su análisis es preciso dividirlas en un sistema equivalente de pequeños cuerpos o elementos interconectados en un limitado números de puntos discretos capaces de modelar en forma aproximada pero satisfactoria el medio continuo. Esta técnica se conoce en el argot estructuralcomodiscretización. 4,5 Un procedimiento de esta naturaleza es conocido como el método de los elementos finitos . La base del método radica en la representación de un cuerpo o de una estructura mediante el ensamblaje de un número finito de pequeños elementos denominados elementos finitos. Estos elementos están interconectadosenjuntasllamadasnodosopuntosnodales. Con el fin de modelar la variación aproximada de los desplazamientos en cada elemento finito se eligen funciones matemáticas conocidas como funciones de desplazamiento o modelos de desplazamientos. Existen una gran cantidad de funciones tales como polinomios y funciones trigonométricas que se utilizanparaestatarea. Una discusión detallada del método de los elementos finitos escapa de los objetivos de este libro y puede encontrarseenlabibliografíarecomendadaalfinaldelCapítulo. Resulta sin embargo oportuno señalar que el método de los elementos finitos es una herramienta muy poderosa utilizada en numerosas áreas de investigación, tales como la ingeniería estructural, ingeniería mecánica y aeroespacial, mecánica de suelos, ingeniería de fundaciones, mecánica de rocas y conducción decalor,porcitaralgunas. Laincorporacióndelasparedesdecorte,tambiénconocidascomopantallas,enunsistemaestructural no es un problema sencillo de resolver. Se las idealiza discretizándolas en elementos finitos. La exactitud de estaidealizaciónestádirectamenterelacionadaconelgradodesubdivisiónelegido. 9.6.1 Ejemplo3 Conelfindeilustrarelmétododeloselementosfinitossehaelegidouna pantalla de concreto armado de 6 metros de altura, con una sección rectangular de 3 metros de base y 30 cm de espesor, empotrada en su base y sometida a una carga horizontal en el tope de 6.800 toneladas. La figura 9.13 muestra la pantalla seleccionada. Se pide calcular el desplazamientoeneltopedelapantallacausadoporlacargaindicada. almanperez@gmail.com 26 Mar 2017
  • 465.
    Área: Factor de forma¦ = 1,2 es decir: s Tabla 9.1 Factores de forma7 fs fs Sección Rectangular Circualar Tubular I o Cajón 6 5 10 9 2 A Aalma 9-22 VULNERABILIDAD SÍSMICA Solución a) Soluciónexacta El desplazamiento d en el tope de la pantalla en volado mostrada en la figura 9.13 viene dada por la 6,7 siguienterelación . (9-20) En esta ecuación, el primer término es la deformación a flexión mientras que el segundo término es la deformacióndebidaalcorte. El factor f es el factor de forma para cortante, que depende únicamente de las dimensiones de la sección s transversal del elemento y es un factor adimensional. En nuestro caso, una sección rectangular, f tiene s 7 porvalor1,2.Latabla9.1muestralosfactoresdeformacorrespondientesavariasseccionestípicas. Sustituyendoenlaecuación(9-20)losvalorescorrespondientes,setienequeeldesplazamientoeneltopedes: EDIFICIOS CON RIGIDEZ AL CORTE b) Soluciónmedianteelmétododeloselementosfinitos En el método de los elementos finitos la solución es aproximada, siendo cada vez más exacta a medida que se incrementa el número de elementos finitos en el modelo. Con el fin de comparar los resultados obtenidos mediante la aplicación de este método con la solución numérica determinada en el inciso a, (solución exacta), estudiamos la misma pantalla con varios modelos equivalentes, aumentando paulatinamenteencadaunodeellos,elnúmerodeelementosenquesubdividimoslapantalla. d = 0,30222 + 0,05893 = 0,36115 m almanperez@gmail.com 26 Mar 2017
  • 466.
    VULNERABILIDAD SÍSMICA 9-23 EDIFICIOSCON RIGIDEZ AL CORTE Como puede observarse, a medida que aumentamos la cantidad de elementos en que se divide la pantalla, los valores del desplazamiento encontrados en el análisis del modelo se van aproximando mucho más al desplazamiento obtenido mediante la soluciónexactadereferencia. De esta forma si hacemos un último ejercicio con un modelo de 8 x 16 elementos, tal y como se muestra en la figura 9.14 obtendríamos unresultadoprácticamenteidénticoaldelasoluciónexacta. Ahora bien, en un modelo matemático a medida que aumentamos el número de elementos en que subdividimos el medio continuo, en nuestro ejemplo una pantalla, aumentamos también el número de grados de libertad del modelo. Por tal motivo y con fines prácticos solo haría falta subdividir la pantalla de forma tal que los resultados sean aceptables desde el punto de vista de la ingeniería. Es decir, en ese aspecto el ingeniero debe decidir que porcentaje de Figura 9.14 errorpuedeaceptarensumodelo. 9.7 BIBLIOGRAFÍASELECCIONADA 9.7.1 BibliografíaRecomendada Chopra, A.K., (2001), Dynamics of Structures. Theory and applications to Earthquake Engineering. Second Edition,UniversityofCalifornia,Berkeley,PrenticeHall,N.J. Tabla de resultados Discretización Desplazamiento (cm) Error Rigidez (t/m) 1 x 1 13,711 62% 49.595,2 1 x 2 24,376 32,5% 27.896,3 2 x 2 24,98 30,8% 27.221,8 2 x 4 31,564 14,6% 21.543,5 4 x 8 34,965 3,2% 19.448,0 almanperez@gmail.com 26 Mar 2017
  • 467.
    9.7.2 BibliografíaConsultada 1 Paz M.,(1991),StructuralDynamics,TheoryandComputation,ThirdEdition,Chapman&Hall,ITP 2 Norma Venezolana COVENIN 1756:2001, (2001), Edificaciones Sismorresistentes, República Bolivariana de Venezuela. 3 Norma Venezolana COVENIN 2002:1988, (1988), Cargas y Acciones Mínimas Para el Proyecto de Edificaciones,RepúblicaBolivarianadeVenezuela. 4 Clough R.W., (1960), The Finite element method in Plane Stress Analysis, Proceedings, 2nd ASCE Conference onElectronicComputation,Pittsburg,Pa. 5 Felippa C.A. and Clough R.W., (1970), The Finite Element Method in Solid Mechanics. Numerical Solution of Field Problems in Continuum Physics, SIAM-AMS Proceeding, Volume II, American Mathematical Society, Providence,RhodeIsland. 6 Popov E.P., (1973), Introduction to Mechanics of Solids, Conversion From FPS to MKS Units, by Kapila I.P. and AgnihotriS.N.,PrenticeHallofIndiaPrivateLimited,NewDelhi. 7 Gere J.M. y Timoshenko S.P., (1986), Mecánica de Materiales, Segunda Edición, Grupo Editorial Iberoamérica,Méjico. 9-24 VULNERABILIDAD SÍSMICA EDIFICIOS CON RIGIDEZ AL CORTE almanperez@gmail.com 26 Mar 2017
  • 468.
    10.1 Introducción 10.2 AnálisisEstático - vs - Análisis Dinámico 10.3 Métodos de Análisis Dinámico de Estructuras 10.4 Sistemas de Masas Concentradas 10.5 Desplazamientos Generalizados 10.6 Sistemas Generalizados de 1 Grado de Libertad 10.7 Análisis Dinámico de Sistemas de Múltiples Grados de Libertad 10.8 Análisis de Frecuencias 10.9 Masa Efectiva Modal 10.10 El Método de Holzer 10.11 El Método de Transferencia 10.12 Programa USB103. Método de Transferencia 10.13 Ejemplos de Aplicación Mediante el Computador 10.14 Método Gráfico para la Determinación de Períodos 10.15 Comentarios Adicionales 10.16 Respuesta Sísmica de Sistemas de Múltiples Grados de Libertad 10.17 Respuesta Modal 10.18 Análisis de Respuesta Espectral 10.19 Aplicaciones Prácticas del Método 10.20 Comentarios Finales 10.21 Bibliografía Seleccionada 10Introdución al Análisis Dinámico de Edificios almanperez@gmail.com 26 Mar 2017
  • 469.
    INTRODUCIÓN AL ANÁLISISDINÁMICO DE EDIFICIOS Análisis dinámico: Deformada asociada al modo 7. 10-2 VULNERABILIDAD SÍSMICA almanperez@gmail.com 26 Mar 2017
  • 470.
    10 IntroduciónalAnálisisDinámicodeEdificios VULNERABILIDAD SÍSMICA10-3 INTRODUCIÓN AL ANÁLISIS DINÁMICO DE EDIFICIOS 10.1 INTRODUCCIÓN En este Capítulo se pretende familiarizar al lector con los conceptos básicos de la dinámica. Para ello se hará uso de los métodos de análisis estructural así como también de los conceptos de análisis vibratorio formulados en los Capítulos anteriores del libro, haciendo especial énfasis en la formulación matricial de dichosprocedimientos. El análisis estructural de edificaciones sometidas a sismos tiene como objetivo fundamental la determinación de las fuerzas y deformaciones inducidas necesarias para llevar a cabo con éxito su diseño sismorresistente. Es por tanto una pieza fundamental de dicho proceso. Para que esto sea posible es necesario:1)modelarlaestructura,2)caracterizaracertadamenteelmovimientodelterrenoysusefectos, y3)disponerdeunprocedimientoadecuadodeanálisisdinámico. Desde el punto de vista del diseño sismorresistente es muy importante que el ingeniero estructural elija un procedimiento de análisis sencillo, que le permita interpretar acertadamente el comportamiento dinámico de las edificaciones que proyecta. Solo así podremos eficientemente contribuir a la reducción de lavulnerabilidadsísmicadeedificacionesenzonasdealtoriesgosísmico. 10.2 ANÁLISISESTÁTICO-VS-ANÁLISISDINÁMICO El análisis dinámico puede considerarse como una extensión de los métodos de análisis estructural que suelen estar referidos únicamente al análisis de cargas estáticas. Para el análisis y diseño de edificaciones ubicadas en zonas sísmicamente activas, resulta conveniente identificar claramente las componentes de las cargas estáticas y dinámicas actuantes. En el caso sísmico, la excitación dinámica proviene del movimiento de sus soportes en lugar de ser producida por cargas dinámicas externas aplicadas en sus miembros. almanperez@gmail.com 26 Mar 2017
  • 471.
    INTRODUCIÓN AL ANÁLISISDINÁMICO DE EDIFICIOS 10-4 VULNERABILIDAD SÍSMICA Una carga dinámica puede definirse como una carga cualquiera cuya magnitud, dirección y posición varía con el tiempo. En consecuencia, la respuesta estructural a cargas dinámicas, por ejemplo las deformaciones y los esfuerzos resultantes, varían también con el tiempo. En general, una carga de larga duración tal y como la que se origina durante la acción de un sismo puede tratarse únicamente mediante procedimientosdeanálisisdinámico. Un problema dinámico difiere de un problema estático en dos aspectos fundamentales. Primero, el problema dinámico no tiene una solución única. En efecto, el proyectista puede analizar una sucesión de respuestas estructurales que varían instante a instante con la carga, convirtiendo el proceso en uno muchomástediosoycomplejoqueelanálisisestático. La segunda diferencia fundamental radica en el hecho que cuando una estructura, por ejemplo la viga mostrada en la figura 12-1b, se somete a una carga dinámica P(t), los desplazamientos resultantes no dependen como en el caso estático (figura 10.1a) únicamente de la carga actuante P, sino también de las 1 fuerzasdeinerciaqueseoponenalasaceleracionesquelasproducen . y x y x P P(t) (a) Carga estática (b) Carga dinámica fuerzas de inercia En el caso dinámico, las solicitaciones internas producidas en cualquier sección x de la viga, (momentos flectores y fuerzas de corte), deben equilibrar no solo las cargas externas aplicadas, (P(t), en el ejemplo), sinotambiénlasfuerzasdeinerciaasociadasalasaceleracionesgeneradasenlaviga. Si el movimiento resultante al aplicar la fuerza P(t) es muy lento, las fuerzas de inercia resultantes también serán muy pequeñas y por tanto despreciables. En este caso, el análisis de la respuesta de la viga en cualquier instante de tiempo puede llevarse a cabo mediante procedimientos de análisis estático, aún y cuandolacargaylarespuestadelsistemavaríenconeltiempo. Los problemas de dinámica estructural varían en un rango que va desde modelos matemáticos muy simplificados con pocos grados de libertad en los que apenas se requiere analizar uno o dos modos de vibración, hasta modelos matemáticos muy sofisticados con cientos o miles de grados de libertad, necesitándose en este último escenario la disponibilidad de computadores digitales de gran capacidad y rapidezoperativa. 1 Figura 10.1 Diferencias básicas entre cargas estáticas y dinámicas (adaptado de Clough y Penzien ) almanperez@gmail.com 26 Mar 2017
  • 472.
    VULNERABILIDAD SÍSMICA 10-5 INTRODUCIÓNAL ANÁLISIS DINÁMICO DE EDIFICIOS 10.3 MÉTODOSDEANÁLISISDINÁMICODEESTRUCTURAS Una de las decisiones más importantes que el ingeniero estructural debe afrontar a la hora del diseño sismorresistente es decidir si la relación entre las fuerzas inducidas durante un sismo y los desplazamientogenerados,eslinealono-lineal. El análisis lineal para cargas estáticas y dinámicas ha sido utilizado en el diseño estructural durante décadas. De hecho, las normas venezolanas vigentes para edificaciones sismorresistentes contemplan 2 únicamenteestetipodeanálisis,(véaseelCapítulo9delanorma ). En la actualidad, los métodos de análisis no-lineal se utilizan extensivamente, especialmente a raíz de la 3,4 crecientedemandadeprocedimientosbasadosenelanálisis sísmicopordesempeño. Existen dos tipos de comportamiento no-lineal. El primero se basa en la relación no-lineal que existe entre la fuerza y la deformación asociada al comportamiento del material utilizado (concreto, acero, etc.), tal como, laductilidadcedente,larigidezyladegradación delaresistenciatambiénconocidacomofracturafrágil. El segundo tipo de comportamiento no-lineal estudia las relaciones de compatibilidad desplazamiento- deformacióncausadasporlaincorporaciónenelanálisisdegrandesdesplazamientos. A continuación se resumen brevemente las características de algunos de los métodos utilizados para el análisisdinámicodeedificaciones. 1. Análisis lineal: Utiliza acelerogramas (registros que muestran la variación de la aceleración del terreno con el tiempo) como dato para la evaluación de la respuesta estructural instante a instante. En este método de análisis se supone que durante todo el proceso las propiedades de los materiales permanecenenelrangoelástico. 2. Análisis espectral: Se basa en la obtención de las frecuencias naturales y deformadas modales de vibraciónenfuncióndelasamplitudesdeciertascoordenadasgeneralizadas.Larespuestaestructural se obtiene utilizando como solicitación sísmica espectros de aceleración representativos de la sismicidad y condiciones de suelo local. Los valores máximos de respuesta se evalúan mediante una 1,5 combinaciónapropiadadelasrespuestasmodales. 3. Análisis estático no-lineal: Utiliza acelerogramas como solicitación, permitiendo que las deformaciones de los materiales sobrepasen su punto cedente, e incursionen en el rango no-lineal, (pushover). Esta técnica se sustenta en el análisis no-lineal estático y permite evaluar la capacidad sísmica resistente de las estructuras. Básicamente consiste en llevar al límite a una estructura previamente diseñada en la que se conoce el acero de refuerzo. Esto se logra mediante la aplicación de cargas laterales que se incrementan gradualmente hasta que la demanda supere la capacidad resistentedelosmiembrosdelaestructura. almanperez@gmail.com 26 Mar 2017
  • 473.
    10-6 VULNERABILIDAD SÍSMICA 4.Análisissísmicopordesempeño:Elobjetivofundamentaldelmétodoconsisteenestablecer,mediante la creación de distintos escenarios sísmicos de referencia, una metodología analítica que permita 3,4 evaluarundesempeñosísmicopredecibledelaedificación. 5. Método estático equivalente: Es un procedimiento muy difundido en la práctica profesional. Se fundamenta en caracterizar el efecto sísmico en edificios mediante fuerzas estáticas equivalentes. Para efectos del diseño se combina este método linealmente estático con coeficientes de modificación derespuestaquesimulanlosefectosdelcomportamientodúctilno-linealdelasedificaciones. Resulta oportuno señalar que los procedimientos de análisis estructural están en la mayoría de los casos orientados a sistemas estructurales típicos de puentes y edificios conformados por pórticos y miembros diagonales de arriostramiento. Las paredes de corte de concreto armado suelen a veces modelarse como columnas a las que concurren vigas en su eje central y en las que se simula su rigidez mediante la incorporacióndebrazosrígidosenlosnodos,apesardequeestaidealizaciónnotomaencuentaelposible levantamientoovuelcoenla basequepuedeserimportanteenestetipodesistemasestructurales. En este libro se hará uso únicamente del método de análisis dinámico espectral porque ofrece las siguientesventajas: 1. El procedimiento tiene una gran aceptación entre los ingenieros estructurales ya que proporciona un método aproximado, pero a su vez relativamente preciso, que es en esencia un método estático de análisis. 2. El procedimiento centra su atención en la obtención de la máxima respuesta estructural sin retener la variabletiempo. 3. Este método separa el modelo estructural y sus frecuencias naturales y deformadas modales correspondientes del proceso que involucra la identificación, estimación y generación de la amenaza sísmicaosismodediseñoquepretendecaracterizarlarespuestadeldepósitodefundacióndelsitio. 4. A pesar de que el proceso de cálculo involucrado en la determinación de las frecuencias naturales y de las deformadas modales es tedioso, normalmente suele realizarse una sola vez, y sus resultados, siempre que sean satisfactorios, podrán utilizarse tantas veces como se requiera para analizar distintassolicitacionessísmicas. 5. Permite además identificar durante el proceso del proyecto estructural aquellas deformadas modales que, por su mayor participación, describen más acertadamente y en forma gráfica las posibles deficiencias o puntos débiles de la solución analizada. En edificaciones existentes que son sísmicamente vulnerables, esta técnica facilita además la selección de la alternativa de adecuación o reforzamiento estructural más conveniente. Por estas razones ha sido la técnica seleccionada en este libro. INTRODUCIÓN AL ANÁLISIS DINÁMICO DE EDIFICIOS almanperez@gmail.com 26 Mar 2017
  • 474.
    VULNERABILIDAD SÍSMICA 10-7 INTRODUCIÓNAL ANÁLISIS DINÁMICO DE EDIFICIOS 2 1 m m m N m i K K K K 1 2 i N Figura 10.2 Idealización estructural mediante masas concentradas. Enelcasodeedificiosenlosquelamasadelaslosases muy superior a la de las columnas que las soportan, las masas pueden concentrarse convenientemente tal y como se ilustra en la figura 10.2 en donde Ki representalarigidezdelascolumnasdelentrepisoi. En un sistema estructural espacial de masas concentradas cada masa tiene 6 posibles grados de libertad. En sistemas de dos dimensiones el número degradosdelibertadsereducea3. La figura 10.3 muestra un sistema idealizado de una viga en la que su masa ha sido concentrada en tres puntos. 10.4 SISTEMASDEMASASCONCENTRADAS La idealización de sistemas estructurales mediante masas concentradas provee un método relativamente simple de limitar el número de grados dinámicos de libertad en sistemas estructurales complejos y es especialmente apropiado en aquellas estructuras en las que una gran porción del total de la masa se concentraendeterminadaszonasalolargodeunejedelaestructura. Si en dicho sistema de masas concentradas las masas estuvieran restringidas a moverse únicamente en la direcciónvertical,elsistemasolotendría3gradosdelibertad. Si las masas pudiesen tener además una inercia rotacional, es decir, pudiesen rotar, la viga (figura 10.4) tendríaentonces2gradosdelibertadpormasa,esdeciruntotalde6gradosposiblesdelibertad. m m m P(t) fi i f i f 1 2 3 1 2 3 5 3 1 4 6 2 Figura 10.3 Sistema equivalente de masas concentradas. Figura 10.4 Sistema plano de 2 grados de libertad por masa. En un sistema estructural tridimensional las masas pueden desplazarse según 6 componentes independientes de desplazamientos referidos al sistema de coordenadas cartesiano global. Son estos: 3 desplazamientosy3rotaciones,(figura10.5). almanperez@gmail.com 26 Mar 2017
  • 475.
    10-8 VULNERABILIDAD SÍSMICA INTRODUCIÓNAL ANÁLISIS DINÁMICO DE EDIFICIOS Sin embargo, si en el sistema espacial las masas concentradas estuvieran impedidas de rotar, el número de gradosdelibertadsereduciríaa3desplazamientospormasa. q A A' r r Y X Z y z y qx q r m m z x Figura 10.5 Grados de libertad de una masa en el espacio. 10.5 DESPLAZAMIENTOSGENERALIZADOS En aquelloscasos en losquela masadelsistemaestructuralse distribuye uniformemente, porejemploa lo largodeunejevertical,losdesplazamientoslateralespuedenexpresarsemedianteunarelacióndeltipo: (10-1) En esta ecuación, X(t) es una coordenada generalizada que varía en función del tiempo, mientras que f(y) es cualquier patrón espacial de deformación compatible con la geometría y con las condiciones de apoyo delsistemaquerelacionalosgradosdelibertaddelsistema conlacoordenadageneralizada. En general, el desplazamiento lateral total de un sistema estructural de este tipo puede encontrarse mediantelasumatoriasiguiente: (10-2) De esta ecuación se desprende que para cualquier grupo de funciones de deformadas supuestas en el análisis, el desplazamiento resultante dependerá de la amplitud de las coordenadas generalizadas X (t) n correspondientes,(n=1,2,3...). El número de patrones de deformación (también llamadas deformadas) supuestos representa el número degradosdelibertaddelsistemacuandoestetipodeidealizacióneselelegido. almanperez@gmail.com 26 Mar 2017
  • 476.
    VULNERABILIDAD SÍSMICA 10-9 INTRODUCIÓNAL ANÁLISIS DINÁMICO DE EDIFICIOS La forma de la deformada suele expresarse en términos de una ecuación que define la posición de la curva elástica en su posición deformada. Por esta razón, el análisis dinámico se sistemas continuos unidireccionales puede llevarse a cabo únicamente mediante ecuaciones diferenciales, ya que tanto la variable y que define la deformada a lo largo de su eje longitudinal, como la variable tiempo son variables independientes.Enotraspalabras,lossistemascontinuostieneninfinitosgradosdelibertad. En sistemas continuos, este procedimiento de análisis dinámico arroja resultados muy precisos, a expensas,esosí,deuncálculomatemáticocomplejo. Ahora bien, si pudiésemos representar la masa total distribuida del sistema mediante una serie de masas concentradasendistintospuntosalolargodealgunodesusejescoordenados,deformatalquelasfuerzas deinerciaseoriginaranúnicamenteenestospuntos,elproblemasesimplificaríaconsiderablemente. 10.6 SISTEMASGENERALIZADOSDE1GRADODELIBERTAD Puede demostrarse que las ecuaciones del movimiento dinámico de cualquier sistema de 1 grado de libertad,independientementedequetancomplejoseaelsistema,siempresereducenalaformamostrada 1 enlaecuación(10-3) . (10-3) siendo X(t) = Lacoordenadageneralizada * M = Lamasageneralizadadelsistema * C = Elamortiguamientogeneralizado * K = Larigidezgeneralizada * P (t) = Lafuerzageneralizada La mayoría de los edificios pueden idealizarse como un sistema estructural en voladizo, generalmente empotrado en la base. De esta manera se reduce el número de funciones de deformadas posibles que puedenutilizarsepararepresentareldesplazamientohorizontal. Una vez que se selecciona la función que define dichos desplazamientos, la estructura está obligada a desplazarse únicamente de esa forma. En consecuencia, si se desea obtener una buena aproximación, tanto de las propiedades dinámicas del sistema así como de su respuesta, se debe tener particular cuidado enlaseleccióndelafuncióndedesplazamiento. Las variables generalizadas identificadas en la ecuación (10-3) con un asterisco, pueden determinarse, bienseaapartirdelprincipiodeHamiltonomedianteelprincipiodelosdesplazamientosvirtuales. Pueden identificarse dos tipos de sistemas generalizados de 1 grado de libertad: 1) Sistemas compuestos por el ensamblaje de cuerpos rígidos en los que las deformaciones elásticas están asociadas a masas, almanperez@gmail.com 26 Mar 2017
  • 477.
    10-10 VULNERABILIDAD SÍSMICA INTRODUCIÓNAL ANÁLISIS DINÁMICO DE EDIFICIOS resortes y amortiguadores discretos, y 2) Sistemas distribuidos continuos elásticos en los que el desplazamiento tiene lugar en forma continua. En ambos casos, la estructura es forzada a comportarse como un sistema de 1 grado de libertad en el que los desplazamientos resultantes solo tendrán lugar segúnlaformadeformadaasumida. En este libro, la formulación de las ecuaciones del movimiento se limitará a sistemas estructurales compuestos por un ensamblaje de masas concentradas interconectadas entre sí mediante elementos discretos. En un sistema estructural conformado por masas concentradas y elementos rectilíneos discretos, la resistencia a los desplazamientos laterales es provista por las columnas. Las fuerzas elásticas de recuperación son proporcionales a los desplazamientos relativos desarrollados entre sus extremos, mientras que las fuerzas de amortiguamiento son proporcionales a las velocidades relativas correspondientes. Una discusión exhaustiva de la obtención de las cantidades generalizadas de la ecuación del movimiento de sistemas generalizadosde 1 grado de libertadrepresentada por la ecuación (10-3),es descrita en detalle 1 porCloughyPenzien . En sistemas de masas, resortes y amortiguadores discretos (puntuales), los valores de las cantidades * * * * generalizadasM ,K ,C yP ,seobtienendirectamenteapartirdelassiguientesecuaciones: (10-4) (10-5) (10-6) (10-7) En estas ecuaciones, Df representa el desplazamiento relativo entre dos masas concentradas contiguas, i c los coeficientes de la matriz de amortiguamiento del sistema, p las cargas externas aplicadas en cada i i nivel,yK loscoeficientesderigidez. i Resulta conveniente expresar el amortiguamiento generalizado en función de la razón de amortiguamientocríticox.Así, (10-8) En esta ecuación, w representa la frecuencia circular no amortiguada del sistema generalizado, y viene dadapor (10-9) almanperez@gmail.com 26 Mar 2017
  • 478.
    VULNERABILIDAD SÍSMICA 10-11 INTRODUCIÓNAL ANÁLISIS DINÁMICO DE EDIFICIOS Sustituyendo el amortiguamiento generalizado dado en la ecuación (10-8) en la ecuación general del movimiento(10-3),estaadoptafinalmentelaforma (10-10) 10.6.1 CasoSísmico Cuandoeldesplazamientolateralesocasionadoporunsismo,lafuerzageneralizada tieneporvalor: (10-11) ·· siendor (t)laaceleracióndelterrenoyLel factorde excitacióndelterremotodefinidopor g (10-12) En la ecuación (10-11), P (t) representa la carga sísmica efectiva. En el caso sísmico por tanto la ecuación ef generalizadadelmovimientovienedadapor: (10-13) El análisis de la respuesta sísmica espectral de sistemas generalizados de 1 grado de libertad, así como el desistemasdemúltiplesgradosdelibertadserátratadoendetalleenlaspróximassecciones. 10.6.2 ResumendelMétodo El objetivo básico de este método consiste en transformar un sistema de múltiples grados de libertad en un sistema estructural equivalente de 1 grado de libertad que depende de una coordenada generalizada. Esta transformación se ilustra esquemáticamente en la figura 10.6, en donde (a) representa la estructura, (b) la discretización de las masas, (c) la forma deformada y (d) el sistema generalizado de 1 grado de libertad. R(y,t)=f(y)X(t) ≡ ≡ M* K* C* X(t) y X(t) (a) (b) (c) (d) 6 Figura 10.6 Sistema generalizado de 1 grado de libertad (adaptado de Anderson J.C.) . almanperez@gmail.com 26 Mar 2017
  • 479.
    10-12 VULNERABILIDAD SÍSMICA INTRODUCIÓNAL ANÁLISIS DINÁMICO DE EDIFICIOS El grado de precisión de respuesta obtenido mediante esta idealización estructural depende de la forma deformada asumida. Esta deformada depende a su vez de la esbeltez geométrica de la estructura que se definemediantelarelaciónH/D,siendoH laaltura delaedificaciónyDsuancho. La figura 10.7 muestra algunas deformadas típicas comúnmente utilizadas en el análisis dinámico simplificado de edificios con distintas relaciones geométricas de esbeltez en los que se han concentrado las masas a lo largo de un eje vertical, y se los ha idealizado como sistemas generalizados de 1 solo grado delibertad. Es importante señalar que la mayoría de los códigos para edificaciones sismorresistentes adoptan como curvalaecuacióndeunarecta,talycomosemuestraenelcaso(b)delafigura10.7. 10.6.3 Ejemplo1 La figura 10.8 muestra un edificio aporticado de 4 niveles de concreto armado. La distribución de los pórticos y su geometría tanto en planta como en alzado es la indicada. Las columnas tienen una sección de 2 35x35cm.Laresistenciadelconcretoesf´ =250kgf/cm ysumódulodeelasticidadesaproximadamente c Figura 10.7 Deformadas basadas en la relación 6 altura/ancho (adaptado de J.C. Anderson ). f(y)=sen 2H (a) H/D £ 1.5 Y D X(t) H r(y,t)= (y) X(t) f y p X(t) (b) 1.5 < H/D £ 3 H D r(y,t)= (y) X(t) f f(y)=y/H (c) H/D > 3 X(t) H D r(y,t)= (y) X(t) f f(y)=1-cos 2H y p almanperez@gmail.com 26 Mar 2017
  • 480.
    VULNERABILIDAD SÍSMICA 10-13 INTRODUCIÓNAL ANÁLISIS DINÁMICO DE EDIFICIOS 2 igual a 240.000 kgf/cm . Los pesos son los indicados. Para el análisis suponga que el edificio es de rigidez al corte. Paraelsistemaestructuralmostradosepideevaluar: a) Lamasageneralizada. b) Larigidezgeneralizada. c) Elperíodofundamentaldevibración(sentidocorto). Figura 10.8 Planta y Elevación. Ejemplo 1. 4.0 4.0 4.0 4.0 4.0 4.0 1 2 3 4 Base Pórtico Tipo. Elevación 2.5 2.5 2.5 H 3.5 Tabla 10.1 Nivel Peso Wi 4 3 2 1 170 t 200 t 200 t 200 t Solución: a) RelaciónH/D En la figura 10.8 se observa que H=11 m y D=8 m. En consecuencia H/D=1,375 < 1.5 (Caso a, figura 10.7). Porlotantosupondremosqueladeformadaesf(y)=sen(py/2H). b) Rigidezdepiso:Vienedadaporlaecuación(10-6)ytieneporvalor: Enelejemploelmomentodeinerciadelascolumnasesconstanteytieneporvalor: almanperez@gmail.com 26 Mar 2017
  • 481.
    Nivel K Mf i i i 2 2 Df M f K Df i i i i i Nº (t/m) 2 (t.s /m) 4 17,33 1,000 17,33 34.560 0,063 137,169 3 20,39 0,937 17,902 34.560 0,181 1.132,22 2 20,39 0,756 11,654 34.560 0,277 2.651,754 1 20,39 0,479 4,678 12.595 0,479 2.889,81 * * M =51,564 K =6.810,953 Larigidezdelospisosseobtieneportantocomoacontinuaciónseindica: Niveles4,3y2: Nivel1: c) Masasdepiso Nivel4: Niveles 3,2y1: d) Deformadaf(y)=sen(py/2H) e) Cantidadesgeneralizadas:Latablaanexaresumelosresultadosdelprocesoanalíticoutilizado. f) Frecuencianatural: 10-14 VULNERABILIDAD SÍSMICA INTRODUCIÓN AL ANÁLISIS DINÁMICO DE EDIFICIOS Nivel y( m ) f ( y ) Df( y ) 4 11,00 1,000 0,063 3 8,50 0,937 0,181 2 6,00 0,756 0,277 1 3,50 0,479 0,479 almanperez@gmail.com 26 Mar 2017
  • 482.
    VULNERABILIDAD SÍSMICA 10-15 INTRODUCIÓNAL ANÁLISIS DINÁMICO DE EDIFICIOS g) Períodofundamental: 10.6.4 ComentariosAdicionales Elprocedimientodescritoenestasecciónpresentalassiguientesventajasy/odesventajas: Ventajas: • Esunmétodoaproximadosencillo. • Tomaencuentalarigidezdelascolumnasdelentrepisoenambossentidos. • Permiteadoptardistintasfuncionesparaladeformada. • El período fundamental puede variar en cada dirección ortogonal. En ese caso, la respuesta espectral enambasdireccionesesdistinta. • Requieremuypocoesfuerzodecálculo. • Daunaideaaceptabledelarigidezdeledificio,especialmentedurantelaetapadelanteproyecto. Desventajas: • Elperíodofundamentaldependedeladeformadaelegida. • Serequiereexperienciaparalaeleccióndelafuncióndeformada. • El procedimiento supone que las juntas no rotan. Esta hipótesis implica que la estructura sea más rígida,esdecir,elperíodofundamentalobtenido esmenorqueelperíodofundamentalreal. 10.7 ANÁLISISDINÁMICODESISTEMASDEMÚLTIPLESGRADOSDELIBERTAD La ecuación del movimiento de un sistema de N grados de libertad puede formularse convenientemente a partir del equilibrio de las fuerzas dinámicas que actúan según la dirección de cada uno de los grados de libertad del sistema. En efecto, cuando una masa cualquiera del sistema estructural es sometida a la acción de una carga dinámica externa aplicada, por ejemplo, en la dirección del grado de libertad i, se involucran cuatro tipos de fuerzas: la carga aplicada p (t) y las fuerzas que se oponen al movimiento. Son i estas últimas: la fuerza de inercia f , la fuerza de amortiguamiento f y la fuerza elástica f . De esta S D I i i i manera, para cada una de las N masas del sistema estructural la ecuación del equilibrio dinámico puede expresarsecomosigue: almanperez@gmail.com 26 Mar 2017
  • 483.
    oloqueeslomismoexpresadoenformamatricial: (10-14) siendo, F = Matrizdefuerzasdeinercia(Nx1) I F= Matrizdefuerzasdeamortiguamiento(Nx1) D F = Matrizdefuerzasdeelásticas(Nx1) S P(t) = Matrizdefuerzasdeexternas(Nx1) Recordandoademásque: (10-15) (10-16) (10-17) la ecuación (10-14) puede reescribirse en la forma siguiente: (10-18) En la ecuación (10-18), M es la matriz de coeficientes de masa, C la matriz de coeficientes de amortiguamiento y K la matriz de rigidez de la estructura, todas de orden N x N. En dicha ecuación, r es el · ·· vectordesplazamientodelsistema,r eselvectorvelocidad, r elvectoraceleración,yP(t) elvectorfuerza externa,todosdeordenNx1. En la matriz M, el coeficiente m representa la fuerza de inercia en la dirección de la coordenada global de ij desplazamientoiproducidaporunaaceleraciónunitariaaplicadasegúnladireccióndelacoordenadaj. Análogamente, en la matriz C, el coeficiente c representa la fuerza de amortiguamiento en la dirección i ij producida por una velocidad unitaria de la coordenada j. Finalmente, en la matriz K, el coeficiente kij representa la fuerza generada en la dirección de la coordenada global de desplazamiento i producida cuandoseaplicaundesplazamientounitarioenladireccióndelacoordenada j. 10.8 ANÁLISISDEFRECUENCIAS A diferencia del caso estático, el proceso de modelar y concentrar las masas no siempre garantiza que el análisis dinámico de la estructura converja a una solución. Esto se debe en parte a la naturaleza iterativa del método de análisis dinámico utilizado, no ocurriendo así en el análisis estático, en donde siempre es posible encontrar algún tipo de solución aceptable. El término análisis dinámico se refiere al proceso matemático que resuelve el problema de vibración libre de la estructura en el que se espera encontrar comosoluciónungrupodefrecuenciasdevibraciónysusdeformadascorrespondientes. 10-16 VULNERABILIDAD SÍSMICA INTRODUCIÓN AL ANÁLISIS DINÁMICO DE EDIFICIOS almanperez@gmail.com 26 Mar 2017
  • 484.
    VULNERABILIDAD SÍSMICA 10-17 INTRODUCIÓNAL ANÁLISIS DINÁMICO DE EDIFICIOS La ecuación que gobierna el movimiento no amortiguado libre de un sistema de N grados de libertad se obtiene eliminando de la ecuación (10-18) la matriz de amortiguamiento C y el vector de cargas externas aplicadasP(t);esdecir: (10-19) Enlaecuación(10-19),0 esunvectorcero,deordenNx1. El análisis vibratorio consiste en determinar bajo que condiciones la ecuación del movimiento libre no- amortiguado(10-19)tienelugar. Por analogía con los sistemas de 1 grado de libertad, se supondrá que el movimiento de vibración libre es armónicosimple.Extrapolandoasistemasdemúltiplesgradosdelibertad,podráentoncesescribirseque: (10-20) En esta ecuación, f representa la matriz de las deformadas posibles del sistema, y q un ángulo de fase. Es importanteseñalarquelaformadelasdeformadasnovaríaconeltiempo.Únicamentevaríasuamplitud. Derivandodosveceslaecuación(10-20)conrespectoaltiemposeobtieneelvectoraceleracióndelsistema envibraciónlibre,ytieneporvalor: (10-21) ·· Sustituyendo r(t) yr (t) enlaecuacióndelmovimientolibreno-amortiguado(10-19)seobtieneentonces: (10-22) Simplificando esta ecuación por el término sen ( w t + q ), la ecuación (10-22) finalmente adopta la forma siguiente: (10-23) Puede demostrarse por la regla de Cramer, que el sistema vibra libremente con amplitudes finitas si se cumplelasiguientecondición: (10-24) La ecuación (10-24) se conoce como ecuación de frecuencias. Expandiendo el determinante se obtiene una 2 ecuaciónalgebraicadegradoNquepermiteobtenerelvectordelasNfrecuencias w ,endonde: Conocidas las N frecuencias de vibración del sistema pueden evaluarse las amplitudes del movimiento o deformadas modales asociadas a cada una de las frecuencias del sistema. Así, f es el vector de la n w deformada modal asociada a la frecuencia natural del modo n. De esta manera es posible encontrar la n matrizdedeformadasmodalesasociadasalasN frecuenciascorrespondientes. almanperez@gmail.com 26 Mar 2017
  • 485.
    10-18 VULNERABILIDAD SÍSMICA INTRODUCIÓNAL ANÁLISIS DINÁMICO DE EDIFICIOS (10-25) Una vez conocidas las frecuencias de vibración, las ecuaciones del movimiento vibratorio asociadas a cada modo pueden expresarse en función de su frecuencia y de su deformada modal. Así, para el modo de vibraciónnsetieneque: (10-26) Resulta conveniente recordar que el análisis de vibración libre de un sistema estructural es un caso particular del problema matricial de autovalores y autovectores, siendo las frecuencias elevadas al cuadradolosautovaloresylasdeformadasmodaleslosautovectores. El proceso es iterativo, existiendo varios procedimientos numéricos para su resolución. Entre los métodos comúnmente utilizados para la resolución de este problema se citan: el método de Stodola, el método de Holzer, el método de Householder y los algoritmos QL y QR. Estos métodos son recomendados para el caso dematricessimétricas,(matrizK,porejemplo). Una explicación exhaustiva de estos procedimientos numéricos escapa de los objetivos de este Capítulo y 7,8,9,10,11,12 puedeencontrarseenlostextosespecializadosdecálculonuméricoyálgebramatricial. Resumiendo, si las condiciones iniciales son impuestas en forma correcta puede lograrse que la estructura vibre en cualquiera de susmodosnaturales, también llamadosmodosnormales o modos principales. Así, en un modo de vibración natural cualquiera, cada punto en la estructura se mueve armónicamente alrededor de una posición de equilibrio, o lo que es lo mismo, la frecuencia de la oscilación es la misma para cada punto de la estructura. Dicha frecuencia es la frecuencia natural de vibración de la estructura asociada al mododevibracióninvolucrado. En otras palabras, se puede entonces imaginar a un modo natural como a un estado deformado en el que todoslospuntosdelaestructuravibrandeacuerdoaunafrecuencianaturalúnicaasociadaaesemodo. Una estructura elástica puede vibrar en distintos modos naturales. De hecho, una estructura tiene en teoría infinitos modos naturales de vibración. Cada modo es distinto de los otros modos, al igual que sus frecuencias naturales, aunque en algunas ocasiones sus frecuencias naturales son tan próximas que resultadifícilidentificarlosapropiadamente. 10.9 MASAEFECTIVAMODAL Lamasaefectivamodalsedefineencadamodomediantelarelaciónsiguiente: (10-27) almanperez@gmail.com 26 Mar 2017
  • 486.
    VULNERABILIDAD SÍSMICA 10-19 INTRODUCIÓNAL ANÁLISIS DINÁMICO DE EDIFICIOS T En esta ecuación, f es la transpuesta del vector de deformada modal f del modo n, M es la matriz de n n masadelsistemaestructural,yI esunvectorunitariodeorden(Nx1 ). La masa efectiva tiene dimensiones de masa y se la puede interpretar como aquella parte de la masa total del sistema que responde, por separado, en cada modo de vibración. Esta interpretación es particularmente válida para estructuras en las que las masas de cada nivel se han concentrado a lo largo deunejevertical,(versección10.17.4). 10.10 ELMÉTODODEHOLZER Cuando un sistema no amortiguado vibra libremente en cualquiera de sus frecuencias, no se necesita la intervencióndeningunafuerzaexterna,torqueomomentoparamantenerlavibración. 9,10 Basado en estos hechos, Holzer propuso originalmente un método para calcular las frecuencias y las deformadas modales de sistemas torsionales, también aplicable a sistemas de masas concentradas cuyos componentes estructurales se alinean a lo largo de un eje, un sistema estructural también conocido como estructuratipocadena. En esta sección centraremos la atención en la discusión del método de Holzer y en el método de transferencia,orientadosambosalaobtencióndefrecuenciasydeformadasmodales. El método de Holzer resulta particularmente útil para el análisis de frecuencias y deformadas modales de edificios con rigidez al corte, en los que se supone que la rigidez de las losas es enorme con respecto a la de las columnas, de forma tal que los desplazamientos laterales son el resultado de la flexión de las columnas y en donde las juntas no rotan. En este tipo de sistema estructural la rigidez del entrepiso, es decir la fuerzarequeridaparaproducirundesplazamientorelativounitarioentredosniveles,tieneporvalor (10-28) En la ecuación (10-28), I representa el momento de inercia de las N columnas del nivel i, y H la altura del c entrepiso. Se supone además que las masas están concentradas en las losas de piso y que el movimiento delsistemaesúnicamentedetraslación. El incremento dedesplazamientoen cualquiernivel i dependeúnicamente dela fuerzadecorte total V en i ese nivel, mientras que en vibración libre el incremento de la fuerza cortante depende únicamente del desplazamiento total de dicho nivel ya que las fuerzas de inercia desarrolladas durante el movimiento vibratoriosonproporcionalesalosdesplazamientostotales. Esta propiedad hace posible calcular las fuerzas y los desplazamientos en toda la estructura mediante aproximaciones sucesivas a partir del extremo libre de la cadena si suponemos en cada caso un valor de unafrecuenciatalquesatisfagalascondicionesdeapoyodelextremoempotrado. almanperez@gmail.com 26 Mar 2017
  • 487.
    10-20 VULNERABILIDAD SÍSMICA INTRODUCIÓNAL ANÁLISIS DINÁMICO DE EDIFICIOS b c d e a f a=1 f b c d e w3 w2 w1 w 1.0 1.0 0 1. 1.0 1.0 .0 1 w=0 Figura 10.9 Variación del desplazamiento en la base, r con b la frecuencia asumida (adaptado 10 de Clough et al ). Normalmente se inicia el proceso suponiendo una frecuencia y un desplazamiento arbitrario en el extremo libre, generalmente la unidad, ya que la forma de la deformada durante el proceso de vibración libreessiemprelamisma. Si la frecuencia asumida no es la correcta no se podrán entonces satisfacer las condiciones de apoyo en el extremoempotradodelsistema.Esdecir,eldesplazamientoenlabasenoseríaentoncesigualacero. La frecuencia correcta se obtiene mediante un proceso iterativo de error y tanteo. El procedimiento de evaluación de las frecuencias puede visualizarse gráficamente mediante una curva cuyas abscisas y ordenadas corresponden a las frecuencias de vibración y a los desplazamientos correspondientes obtenidos en cada iteración en la base del sistema. Para cada frecuencia, la deformada modal es tal que su amplitud en 10 elextremolibreessiempreigualalaunidad.Lafigura10.9muestraungráficodeestanaturaleza . La gran ventaja que ofrece el método de Holzer es poder evaluar cualquier modo de vibración independientemente de los demás. En edificios con rigidez al corte el número de modos de vibración es igual alnúmerodegradosdedesplazabilidadlateral,simplificándosedeestamaneraelesfuerzooperacional. La figura 10.10 muestra los desplazamientos laterales de un edificio con rigidez al corte de 3 niveles duranteelprocesodeevaluacióndeladeformadadelmodo1. En dicha figura, K , K y K representan la rigidez de cada entrepiso; m , m y m las masas de cada nivel. a b c a b c Losdesplazamientosencadanivelsonr ,r yr ,mientrasquer representaeldesplazamientoresultante a b c base enlabase.Lafrecuenciadevibraciónasumidaes w paraelprimermodo. 1 almanperez@gmail.com 26 Mar 2017
  • 488.
    (10-29) (10-30) (10-31) Figura 10.10 Deformadaresultante del primer modo correspondiente a una frecuencia de vibración w . 1 VULNERABILIDAD SÍSMICA 10-21 INTRODUCIÓN AL ANÁLISIS DINÁMICO DE EDIFICIOS b a r r r r c =1.00 base Kc b K a K m m ma b c base a c b a b r r D b a ra a K a V a V F 0 a V a =1.00 I r r D a V c b b c b K b V b V b V F rb b I r r D c rc b V c K V c V c V F b c I base base base Figura 10.11 Proceso para la evaluación de las deformadas del modo 1 en un edificio con rigidez al corte. La figura 10.11 muestra los diagramas de cuerpo libre de las masas y de las columnas en los que se indican las fuerzas que se generan en la estructura al suponer una frecuencia w de vibración e impartir un 1 desplazamiento unitario r =1,00 en el tope 1 deledificioconrigidezalcorte. almanperez@gmail.com 26 Mar 2017
  • 489.
    10-22 VULNERABILIDAD SÍSMICA INTRODUCIÓNAL ANÁLISIS DINÁMICO DE EDIFICIOS De los bloques de ecuaciones (10-29), (10-30) y (10-31) se desprende algo muy interesante. En efecto, cuandolafrecuencia w =0setieneque: 1 Es decir, cuando w =0 la estructura se desplaza como un cuerpo rígido (no vibra), siendo todos los 1 desplazamientos laterales iguales al desplazamiento unitario del nivel superior, tal y como se observa en ladeformadasuperiorizquierdadelafigura10.9. 10.10.1 Ejemplo2 Con el fin de ilustrar el método mediante un ejemplo sencillo, considérese el edificio de tres plantas con rigidez al corte mostrado en la figura 10.12 Las rigideces de las columnas de los entrepisos así como los pesos de las losas son los indicados en la tabla 10.2. Se pide, utilizando el método de Holzer, evaluar la frecuenciaydeformadamodaldelprimermododevibración 1 3 2 K3 2 K 1 K base W3 2 W 1 W Tabla 10.2 2 i (kgf) (Kgf.s /cm) (Kgf/cm) 4 1 19.620,00 20 1 x 10 4 2 24.525,00 25 2 x 10 4 3 29.430,00 30 3 x 10 Nivel W m K i i Figura 10.12 Solución: La masa en cada nivel se obtiene dividiendo el peso expresado en kgf entre la aceleración de la gravedad 2 g=981cm/s .Losvaloresdemasaasíobtenidosseencuentranenlatabla10.2.Elprocedimientoenvuelve lospasossiguientes: 1. Se inicia el proceso de iteración suponiendo una frecuencia de vibración, w . Sea, por ejemplo 1 2 w =100,esdecir, w =100rad/s. 1 1 2. Utilizando en el primer tanteo esa frecuencia e impartiendo un desplazamiento unitario en el piso superior, r =1cm,sedainicioalprocesonumérico. 1 almanperez@gmail.com 26 Mar 2017
  • 490.
    VULNERABILIDAD SÍSMICA 10-23 INTRODUCIÓNAL ANÁLISIS DINÁMICO DE EDIFICIOS Este resultado indica que un movimiento armónico del terreno, de amplitud 0,4067 cm a una frecuencia de 10 rad/s, producirá en el edificio una vibración de amplitud 1 cm en el topedelmismo. La figura 10.13 indica que la deformada obtenida suponiendo una frecuencia inicial 2 w =100, es decir w =10 rad/s, es menor que 1 1 la frecuencia natural verdadera del modo 1, es 2 decir(w ) >100: 1 real 4. Seleccionando una nueva frecuencia w se 1 repite nuevamente el proceso a partir del paso 3 hasta que se logre obtener un valor de r igual acero. Para efectos ilustrativos base suponga que se elige en el segundo tanteo 2 el valor w =300, es decir w =17,32 rad/s, 1 1 y nuevamente se le asigna un desplaza- miento r =1cm eneltope.Así, 1 rb 1 0 .0 0.4067 w (rad/s) 1 w =10 w (real) 1 1.0 1.0 0 1. 0 4 . 067 Figura 10.13 Interpretación del resultado del primer tanteo. 3. Comenzando de arriba hacia abajo, en cada nivel se procede a la evaluación de las ecuaciones (10-29), (10-30)y(10-31).Así,paraeltanteo1setieneque: Tanteo 1 Nivel 1 Nivel 3 Nivel 2 almanperez@gmail.com 26 Mar 2017
  • 491.
    10-24 VULNERABILIDAD SÍSMICA INTRODUCIÓNAL ANÁLISIS DINÁMICO DE EDIFICIOS Figura 10.14 Interpretación del resultado del segundo tanteo. Este nuevo resultado indica que un movimiento armónico del terreno de una amplitud de -0,335 cm, a una frecuencia de 2 17,32 rad/s, (w =300), producirá en el tope 1 deledificiounaamplitudde1cm. En la figura 10.14 se aprecia que la deformada obtenida si contiene un nodo con un desplazamiento igual a cero, indicando este hecho que la frecuencia w =17,32 rad/s es 1 mayor que la frecuencia natural del primer modo,esdecir En el ejemplo, la frecuencia verdadera del modo 1 puede entonces encontrarse graficando e interpolando las frecuencias así encontradas. El punto en donde la curva corte el ej w de partida en el tercer tanteo. El valor 1 definitivo será aquel que produzca en valor absoluto el desplazamiento en la base más próximoacero. Nivel 1 Nivel 2 Nivel 3 Tanteo 2 w =10 (tanteo 1) 0.4067 0 35 .3 1.0 1.0 1.0 1.0 1.00 rb w (rad/s) 1 w =17.32 (tanteo 2) 1 0.335 0 067 .4 w (real) 1 almanperez@gmail.com 26 Mar 2017
  • 492.
    VULNERABILIDAD SÍSMICA 10-25 INTRODUCIÓNAL ANÁLISIS DINÁMICO DE EDIFICIOS El lector puede repetir el proceso y fácilmente comprobar que para una frecuencia w =13,8 rad/s, es decir 1 2 para w =190,44, el valor absoluto del desplazamiento resultante en la base es virtualmente igual a cero, 1 indicandoestehechoqueesafrecuenciaeslacorrespondientealprimermodo. 10.11 ELMÉTODODETRANSFERENCIA El análisis de edificios con rigidez al corte mediante el método de Holzer es muy sencillo ya que el sistema en cadena solo tiene un grado de libertad por nivel. Este procedimiento puede formularse matricialmente 11 utilizandountipoespecialdematrizllamadamatrizdetransferencia . Estas matrices relacionan los desplazamientos y fuerzas de corte en el extremo de cualquier elemento de la cadena en función de los desplazamientos y fuerzas de corte en el otro extremo; de allí que el perfil completo de fuerzas y desplazamientos de la cadena se pueda obtener mediante una secuencia de multiplicacionesdematricesdetransferencia. La figura 10.15 muestra las fuerzas de corte y los desplazamientos generados entre 2 masas contiguas concentradas de la cadena del sistema, la masa i y la masa i+1, ambas conectadas entre sí por el tramo idealizadodecolumnassinmasadelentrepisoquelasune. Para la formulación del método se requiere definir: 1) la matriz de punto, 2) la matriz de campo y 3) el vector de 10 estado . MatrizdePunto: Relaciona la fuerza de corte y el despla- zamiento generados en la parte inmedia- tamente inferior de cualquiera de las masas concentradas del sistema con el corte y el desplazamiento de la parte inmediatamentesuperiordelamisma. Del diagrama de cuerpo libre de la masa i mostrado en la figura 10.15 se desprende que para una frecuencia de vibración wn (modo n, por ejemplo) las fuerzas de corte y los desplazamientos se relacionan entre sí mediante las siguientesecuaciones: Ii Nivel i Nivel i+1 F R'i+1 V'i+1 Vi+1 r'i+1 Vi+1 V'i V'i Vi Ii+1 F ri r'i Ki Figura 10.15 Fuerzas de corte y desplazamientos en el entrepiso de un edifico con rigidez al corte. i i+1 'ri almanperez@gmail.com 26 Mar 2017
  • 493.
    10-26 VULNERABILIDAD SÍSMICA INTRODUCIÓNAL ANÁLISIS DINÁMICO DE EDIFICIOS (a) (b) esdecir, (10-32) oenformacompacta (10-33) VectordeEstado: En la ecuación (10-33) P representa la matriz de punto del nivel i, mientras que Z y Z' representan los i i i vectoresdeestadodelosnivelesi e i'. MatrizdeCampo: Esta matriz realiza la transferencia de las fuerzas de corte y de los desplazamientos a través de los elementos elásticos (columnas del entrepiso) que unen las masas de dos niveles consecutivos. Así, de la figura10.15setieneque: (c) (d) Enlaecuación(d)eldesplazamientorelativoentrelosnivelesi e i' vienedadoporlarelación: (e) siendo laflexibilidaddelniveliigualalainversadelarigidezcorrespondiente: (f) Lasecuaciones(c)y(d)portantopuedenreescribirsecomo (c) (g) Utilizando notación matricial: (10-34) almanperez@gmail.com 26 Mar 2017
  • 494.
    VULNERABILIDAD SÍSMICA 10-27 INTRODUCIÓNAL ANÁLISIS DINÁMICO DE EDIFICIOS oenformacompacta (10-35) ' En la ecuación (10-35), Z representa la matriz de punto del nivel i' mientras que F representa la matriz de i i campodedichonivel. ' Sustituyendoahora Z (ecuación10-33)enlaecuación(10-35)setieneque: i (10-36) Denotandoconelsímbolo T alproducto i (10-37) puedeentoncesescribirseque (10-38) En esta ecuación, T es la matriz de transferencia del nivel i. Efectuando el producto (ecuación 10-37), la i matrizT adoptafinalmentelaforma: i (10-39) La figura 10.16 muestra en una estructura tipo cadena, las matrices de estado de un edificio con rigidez al corteempotradoensubaseylibreenelextremosuperior. 1 2 3 N-1 N Base Z Z Z Z Z 1 2 3 N base Figura 10.16 Matrices de punto. De esta figura se desprende que mediante una sucesión de matrices de transferencia resulta posible expresar el vector de estado de cualquier masa concentrada del sistema en función del vector de estado de cualquier otro punto. Así, puede escribirse lo siguiente: (10-40) (10-41) Si en la ecuación (10-41) se denota al producto de todas las matrices de transferencia como la matriz T , puede entonces b escribirseque: almanperez@gmail.com 26 Mar 2017
  • 495.
    (10-47) INTRODUCIÓN AL ANÁLISISDINÁMICO DE EDIFICIOS 10-28 VULNERABILIDAD SÍSMICA (10-42) siendo (10-43) La matriz T es una matriz de transferencia de orden (2 x 2). Reemplazando en ella los valores de las b matricesdeestadodeltope ydelabase,seobtiene (10-44) Efectuandoahoralamultiplicacióndematricespuedeentoncesescribirseque (10-45) (10-46) Cuando las condiciones de borde se introducen en la ecuación (10-44) resulta entonces posible resolver, para cada modo de vibración, el sistema de las N frecuencias de vibración asociadas a los N grados de libertaddelsistema. En un edificio con rigidez al corte, el extremo superior de la cadena está libre mientras que el extremo inferior está empotrado. En consecuencia, en este caso los vectores de estado correspondientes adoptan losvaloresindicadosacontinuación: Cuando la frecuencia buscada es la correcta se cumplen entonces las condiciones de borde indicadas en las ecuaciones(10-47)y(10-48). Reemplazandoestascondicionesdebordeenlasecuaciones(10-45)y(10-46)setieneportantoque (10-49) (10-50) De todo lo anterior se puede concluir que el desplazamiento en la base r será cero únicamente si se b cumplequeeltérminot esigualacero;encasocontrario,elprocesodeberepetirseconunnuevovalorde 22 frecuenciahastacumplirconlacondicióndebordeenlabase. (10-48) almanperez@gmail.com 26 Mar 2017
  • 496.
    VULNERABILIDAD SÍSMICA 10-29 INTRODUCIÓNAL ANÁLISIS DINÁMICO DE EDIFICIOS Inicio Modo n=1 1. Suponga wn 2. Calcule las matrices de transferencia T T T (Ec. 10-39) , ..... 1 2 n 3. Calcule las matrices de transferencia T (Ec. 10-43) b ¿ t = 0 ? 22 Suponer nuevo valor wn NO SI NO SI Fin ¿ Otro Modo ? n= n+1 4. Calcule Z = T Z 2 1 1 Z = T Z 3 1 2 Z = T Z base N N Figura 10.17 Método de Transferencia. Diagrama de flujo. La figura 10.17 resume en un diagrama de flujo los pasos numéricos del procedimiento del método de transferencia. almanperez@gmail.com 26 Mar 2017
  • 497.
    10.11.1 Ejemplo3 Evalúemedianteelmétododetransferencialosperíodosasociadosalos2primerosmodosdevibraciónde laestructuramostradaenelejemplo2. Solución:Elprocesoenvuelvelossiguientespasos: 1. Supongamosque iniciamos el proceso iterativo asignándole a la frecuencia natural del modo 1 el valor 2 w =10rad/s,esdecir,w =100. 1 1 2. Calculemos ahora las matrices de transferencia de cada nivel, empezando siempre por el nivel superior de la estructura y de arriba hacia abajo. Sustituyendo en la ecuación (10-39) los valores de la frecuencia w , de la masa m y de la flexibilidad del entrepiso f , se obtienen para cada nivel las matrices de 1 i i transferenciacorrespondientes.Así, Niveles1,2y3 Nivelbase(ecuación10-41) Al efectuar este triple producto debe cumplirse que el coeficiente t tiene que ser igual a cero para 22 satisfacer las condiciones de empotramiento en la base; sin embargo se observa que el coeficiente t ¹0. 22 Esdecir, Este resultado (igual que el obtenido en el ejemplo 2 utilizando el método de Holzer), indica que no se cumpleconlacondicióndeempotramiento;esdecir,nosecumplequelamatrizdeestadoenlabasesea 10-30 VULNERABILIDAD SÍSMICA INTRODUCIÓN AL ANÁLISIS DINÁMICO DE EDIFICIOS almanperez@gmail.com 26 Mar 2017
  • 498.
    VULNERABILIDAD SÍSMICA 10-31 INTRODUCIÓNAL ANÁLISIS DINÁMICO DE EDIFICIOS Tabla 10.3 2 Tanteo w w t T (s) 1 1 22 1 10 100 0,4067 0,628 2 12 144 0,1951 0,524 3 13,8 190,44 0,00256 0,455 4 13,9 193,21 -0,00796 0,452 Modo2 Unavezcalculadalafrecuenciadelmodo1,seprocedealaevaluacióndelafrecuenciadelmodo2.Paraello deberecordarseque Es decir, la frecuencia del modo 2 es mayor que la del modo 1. La frecuencia del modo 3 es mayor que la del modo2,yasísucesivamente. Para efectos ilustrativos del ejemplo, supóngase que después de varios tanteos la frecuencia elegida para 2 elmodo2seaw =27,39rad/s,esdecir,w =750,21 2 2 Con esta frecuencia se procede nuevamente al cálculo de las matrices de transferencia, como a continuación seindica: El proceso se repite en forma análoga para los niveles 2 y 1. La tabla 10.4 ilustra los resultados numéricos del proceso. Tabla 10.4 2 Tanteo w w t T (s) 1 1 22 129 27,39 750,21 -0,38254 0,229 150 29,49 869,66 -0,14906 0,213 160 30,49 929,64 -0,00983 0,206 161 30,59 935,75 -0,00499 0,205 En consecuencia, debemos elegir un nuevo valor de la frecuencia w . El lector puede comprobar 1 numéricamentelosvaloresindicadosenlatabla10.3. En la tabla se observa que para una frecuencia w =13,8 rad/s el término t es virtualmente 1 22 igual a cero. Por lo tanto, la frecuencia de vibración del modo 1 es w =13,8 rad/s y el 1 períodoT =2p/w =0,455s. 1 1 De esta tabla se desprende que w =30,49 rad/s 2 es la frecuencia del modo 2, siendo el período naturalcorrespondiente T =2p/w =0,206s. 2 2 almanperez@gmail.com 26 Mar 2017
  • 499.
    10-32 VULNERABILIDAD SÍSMICA INTRODUCIÓNAL ANÁLISIS DINÁMICO DE EDIFICIOS 10.12 PROGRAMAUSB103.MÉTODODETRANSFERENCIA Resulta evidente que el método de transferencia es un procedimiento sistemático que requiere, al igual que el método de Holzer, llevar a cabo un gran número de iteraciones y de operaciones matriciales, que aunque simples, son tediosas de realizar manualmente, restándole atractivo a tan ingenioso método y convirtiéndoloenotrométodoclásicoinoperante. Conscientes de estas limitaciones, y conscientes además de la necesidad de disponer de una herramienta simple que le permita al lector disfrutar de las bondades del método, especialmente en la etapa del anteproyecto que es cuando más se requiere la toma de decisiones, se ha elaborado un programa para el computadordigitalenlenguajeQBASICcuyolistadoseencuentraenelApéndiceAdellibro. El programa permite encontrar las frecuencias y deformadas modales de un máximo de 5 modos de vibración. Esta limitación obedece más bien a la falta de espacio en la salida de resultados por pantalla quealaslimitacionesdelmétodo.Noobstante,paraefectosprácticos,esmásquesuficiente. Su uso está limitado a estructuras aporticadas, de rigidez al corte, de acero o de concreto armado. La única informaciónrequeridaestárelacionadaconlossiguientesaspectos: • Identificacióndelproyecto • Paracadanivel,ydearribahaciaabajosuministrelasiguienteinformación: a. Alturadelentrepisoenmetros b. Pesodelnivelentoneladasmétricas c. Rigidezdelentrepisoent/m LarigidezdecadaentrepisopuedeevaluarseconelauxiliodelprogramaUSB06C,(Capítulo9dellibro). ElprogramaUSB103imprimeporpantallalasiguienteinformación: • Identificacióndelproyecto • Paracada unodelosmodosdevibración: a. Período(s) b. Frecuencia(rad/s) c. Factordeparticipaciónmodalymasaefectiva • Paracadaunodelosniveles(dearribahaciaabajo): a. Nivel b. Deformadasmodales c. Peso(t) d. Alturadelentrepiso(m) e. Rigidezdelentrepiso(t/m) almanperez@gmail.com 26 Mar 2017
  • 500.
    VULNERABILIDAD SÍSMICA 10-33 INTRODUCIÓNAL ANÁLISIS DINÁMICO DE EDIFICIOS 10.13 EJEMPLOSDEAPLICACIÓNMEDIANTEELCOMPUTADOR A continuación se muestran algunos ejemplos de aplicación real en la ingeniería llevados a cabo con el programaUSB103. 10.13.1 Ejemplo4 3 1 2 K1 2 K 3 K base W1 2 W 3 W Figura 10.18 Encuentrelasfrecuenciasydeformadasmodalesdelos3modos devibracióndelaestructuramostradaenlafigura10.18. Tabla 10.5 Nivel i W (t) K (t/m) i 3 19,62 1000 2 24,525 2000 1 29,43 3000 Solución Observe que la estructura de este ejemplo es idéntica a la de los ejemplos 2 y 3 analizados en las secciones anteriores. Por conveniencia, las unidades adoptadas para el peso y la rigidez de los niveles están expresadas en toneladas y en toneladas/metro, (tabla 10.5). Así mismo, la numeración de los niveles es la comúnmenteadoptadaenlapráctica,esdecir,nivel base,nivel1,nivel2,ynivelsuperior3. Los resultados del procesamiento de datos así como también los correspondientes a los 3 modos de vibraciónrequeridosselistanacontinuación. almanperez@gmail.com 26 Mar 2017
  • 501.
    10-34 VULNERABILIDAD SÍSMICA INTRODUCIÓNAL ANÁLISIS DINÁMICO DE EDIFICIOS 1 2 3 T =0.455 s T =0.206 s T =0.133 s Modo 1 Modo 2 Modo 3 1 2 3 Figura 10.19 desformadas modales y períodos. Lafigura10.19muestralasdeformadasmodalesresultantes. 10.13.2 Ejemplo5:PisoBlando Con el fin de demostrar analíticamente la efectividad del método de transferencia en la detección de zonas estructuralmente vulnerables, se ha elegido la edificación con rigidez al corte mostrada en la figura 10.20a.Enella,ladistribucióndelospesosydelasrigideces delospisosesconstante. Con el fin de establecer una comparación de respuestas, se han analizado además 3 casos adicionales que hemos identificadocomocasosb,c,yd. Para simular la presencia de un piso blando o débil se ha supuesto en el ejemplo que la rigidez de los entrepisos en esos niveles es igual a un décimo de la rigidez del resto de los niveles. En el ejemplo K=30.000t/m y W=170t. K K K K K K K K K K K K K K K K K 3 1 2 5 4 (a) (b) (c) (d) K = 5 K 10 K = 3 K 10 K = 1 K 10 Figura 10.20 Casos analizados. almanperez@gmail.com 26 Mar 2017
  • 502.
    VULNERABILIDAD SÍSMICA 10-35 INTRODUCIÓNAL ANÁLISIS DINÁMICO DE EDIFICIOS Este cambio de rigidez es una práctica usual dentro de la ingeniería y puede verse en múltiples edificios construidos.Lasfiguras10.21y10.22muestranclaramentedosedificacionesconestacaracterística. Figura 10.21 Piso débil intermedio, (Foto J.L. Alonso). Figura 10.22 Piso blando en el nivel Planta Baja, (Foto J.L. Alonso). Solución: A continuación se resume un listado de los resultados obtenidos para los 4 casos analizados medianteelprogramaUSB103. almanperez@gmail.com 26 Mar 2017
  • 503.
    10-36 VULNERABILIDAD SÍSMICA INTRODUCIÓNAL ANÁLISIS DINÁMICO DE EDIFICIOS almanperez@gmail.com 26 Mar 2017
  • 504.
    VULNERABILIDAD SÍSMICA 10-37 INTRODUCIÓNAL ANÁLISIS DINÁMICO DE EDIFICIOS De los resultados obtenidos se observa que la masa efectiva modal del modo 1 o modo fundamental es la más importante de los 5 modos analizados. Por esta razón, se ha elegido la deformada del modo 1 para detectar las zonas más vulnerables de la edificación, es decir, aquellas zonas en las que el desplazamiento relativoentre2nivelesconsecutivosesmayor.Lafigura10.23muestradichacomparación. Las deformadas del modo 1 mostradas en la figura 10.23 claramente muestran que los máximos desplazamientos relativos tienen lugar precisamente en aquellos niveles en los que existe una reducción delarigidezdelascolumnasquelosunen. 1 2 3 4 5 (a) (b) (c) (d) T =0.532 s T =0.628 s T =0.938 s T =1.142 s 1 1 1 1 K = 5 K 10 K = 3 K 10 K = 1 K 10 Figura 10.23 deformadas modales del modo 1. Estos resultados sugieren la factibilidad de utilizar esta técnica para detectar, de una forma simple, las zonasquesonmásvulnerablesenunaedificación.EnelCapítulo11secentrarálaatenciónenestatécnica. 10.14 MÉTODOGRÁFICOPARALADETERMINACIÓNDEPERÍODOS En los ejemplos anteriores quedó implícitamente demostrado que el período de un edificio con rigidez al cortedepende(encadadirecciónortogonal)delassiguientesvariables: • Númerodepisos. • Alturadelentrepiso. • Rigidezdelascolumnas. • Masaopesodelaslosas. Así, para un edificio con un número N fijo de pisos, el período fundamental T aumenta cuando la rigidez 1 delascolumnasdisminuyey/ocuandolamasaopesodelaslosasaumenta. almanperez@gmail.com 26 Mar 2017
  • 505.
    10-38 VULNERABILIDAD SÍSMICA INTRODUCIÓNAL ANÁLISIS DINÁMICO DE EDIFICIOS Por el contrario, para un edificio con un número N fijo de pisos, el período fundamental T disminuye 1 cuandolarigidezdelascolumnasaumentay/ocuandolamasaopesodelaslosasdisminuye. Enotraspalabras,paraunedificiodeNpisos,elperíodofundamental T varíaenfuncióndelarelación 1 (10-51) – — siendo K larigidezpromediodelosentrepisosdeledificioy W elpesopromediodelaslosas.Esdecir; (10-52) (10-53) Lamasadecadanivelestárelacionadadirectamenteconelpesomediantelarelación (10-54) Lamasapromedio M tieneporvalor (10-55) Enconsecuencia,larelación(10-51)tomalaforma (10-56) Con el fin de agilizar el proceso de evaluación del período fundamental T de edificios con un número de 1 pisos variable (N= 3, 5, 8, 10, 15 y 20) se propone un método gráfico para evaluar dicho período en función delarelaciónK/W.Lafigura10.24muestralascurvascorrespondientesdelmétodopropuesto. De esta manera para un edifico con un número de pisos conocido N y con una relación K/W también conocida,elperíodofundamentalT puedeevaluarsedirectamenteutilizandolascurvasdelafigura10.24. 1 Una vez evaluado el período fundamental T , resulta posible evaluar los períodos T y T mediante las 1 2 3 siguientesexpresiones: (10-57) (10-58) Las unidades utilizadas son: tonelada/metro para la rigidez del entrepiso y toneladas para los pesos. La aceleración de la gravedad g = 9,81 m/s. A continuación se ilustra el empleo de estas curvas mediante almanperez@gmail.com 26 Mar 2017
  • 506.
    VULNERABILIDAD SÍSMICA 10-39 INTRODUCIÓNAL ANÁLISIS DINÁMICO DE EDIFICIOS algunosejemplos. 1 N 2 1 T = 0.335 T1 2 T = 0.205 T1 3 N 3 5 8 10 15 20 0 0.0 1.0 2.0 3.0 0.5 1.5 2.5 Período Fundamental T (s) 0 100 200 300 400 500 600 700 800 900 100 200 300 400 500 600 700 800 900 Relación K/W K: Rigidez promedio (t/m) W: Peso promedio (t) K= Kj 1 Nj S N W= Wj 1 Nj S N Figura 10.24 Evaluación del período fundamental T de edificios con rigidez al corte. 1 10.14.1 Ejemplo6 Encuentre, utilizando las curvas de la figura 10.24, los períodos de vibración y las frecuencias asociados a los 3 primeros modos de vibración de los edificios con rigidez al corte cuyas características se indican en la tabla10.6. Caso N K (t/m) W (t) a 5 30.000 170 b 5 20.000 170 c 10 35.000 120 d 14 45.000 120 Tabla 10.6 Solución:Utilizandolascurvasdelafigura10.24seobtienenlosresultadosmostradosenlatabla10.7. almanperez@gmail.com 26 Mar 2017
  • 507.
    10-40 VULNERABILIDAD SÍSMICA INTRODUCIÓNAL ANÁLISIS DINÁMICO DE EDIFICIOS Figura 10.25 Ejemplos de aplicación. Enlatablaanterior,lafrecuencia w seobtienemediantelasiguienterelación: i (10-59) Latabla10.8muestralosvalorescorrespondientesalosperíodosyalasfrecuenciascorrespondientesalos 3 primeros modos de vibración evaluados con el programa USB103. Observe el buen grado de similitud obtenidoconelmétodográficopropuesto. Método Gráfico (figura 10.24) T w T w T w 1 1 2 2 3 3 a 5 176,47 0,53 0,178 35,299 0,109 57,644 11,855 b 5 117,65 0,65 9,666 0,218 28,822 47,242 0,133 c 10 291,67 0,79 7,953 0,265 0,162 38,785 23,710 d 14 375,00 0,96 6,545 0,322 19,513 0,197 31,894 Caso N K / W Tabla 10.7 N 2 1 T = 0.335 T 2 1 T = 0.205 T 3 1 N 3 5 8 10 15 20 14 b a c d 0.53 0.65 0.79 0.96 Relación K/W 176.47 1.67 29 375.00 117.65 0 100 200 300 400 500 600 700 800 900 0.0 1.0 2.0 3.0 0.5 1.5 2.5 Período Fundamental T (s) 1 K: Rigidez promedio (t/m) W: Peso promedio (t) K= 1 Nj Kj S N W= 1 Nj Wj S N almanperez@gmail.com 26 Mar 2017
  • 508.
    VULNERABILIDAD SÍSMICA 10-41 INTRODUCIÓNAL ANÁLISIS DINÁMICO DE EDIFICIOS Caso N T w T w T w 1 1 2 2 3 3 a 0,532 11,80 0,182 34.490 0,115 54,414 5 b 5 0,654 9,60 0,223 28,180 0,141 44,489 c 0,795 7,90 0,264 23,795 0,161 38,985 10 d 14 0,967 6,50 0,322 19,525 0,194 32,401 Tabla 10.8 10.15 COMENTARIOSADICIONALES En las secciones anteriores se han repasado los principios básicos del análisis dinámico de estructuras. Se discutiólacaracterizacióndesistemasdemúltiplesgradosdelibertadcomosistemasgeneralizadosdeun solo grado de libertad. Se formularon ecuaciones generales para el análisis de frecuencias y deformadas modalesdesistemasestructuraleslinealmenteelásticos. Con el fin de facilitar su entendimiento mediante ejemplos sencillos y sin por ello perder generalidad, en este Capítulo se centró la atención en edificios con rigidez al corte. Se discutió el método de Holzer y el método de transferencia. Se propuso además un método gráfico para la determinación de los períodos y lasfrecuenciasasociadosalos3primerosmodosdevibración. Se ilustró la teoría mediante ejemplos didácticos. Algunos de los resultados obtenidos sugieren la factibilidad de utilizar las técnicas discutidas para detectar, de una forma sencilla, zonas potencialmente vulnerables en una edificación ocasionadas, por ejemplo, por una reducción brusca de rigidez en algún entrepisooporlapresenciadeunamasaexcesivaconcentradaenalgunodesusniveles. En las próximas secciones se discuten los principios básicos del análisis espectral de sistemas de múltiples grados de libertad. Se plantean las ecuaciones matriciales del equilibrio dinámico y se discuten ejemplos simples de aplicación. Un tratamiento exhaustivo de estos temas pueden encontrarse en la bibliografía seleccionadaalfinaldelCapítulo. 10.16 RESPUESTASÍSMICADESISTEMASDEMÚLTIPLESGRADOSDELIBERTAD La ecuación que define el equilibrio dinámico de un sistema estructural linealmente elástico de N grados delibertadsometidoaunaexcitaciónsísmicaesdelaforma: (10-60) Enestaecuación, P (t) eselvectordefuerzaefectivaequivalentedefinidomediantelarelación: ef (10-61) almanperez@gmail.com 26 Mar 2017
  • 509.
    ×× La ecuación diferencialdel movimiento (10-60) puede expresarse en función de un grupo de coordenadas normalesgeneralizadassuponiendoqueelvectordesplazamientoadoptalaforma: (10-63) 10-42 VULNERABILIDAD SÍSMICA INTRODUCIÓN AL ANÁLISIS DINÁMICO DE EDIFICIOS En la ecuación (10-61), I es un vector unitario que realiza la descomposición de la aceleración del terreno r̈ (t)segúnlasdireccionesortogonalesX,Y,Z,(cosenosdirectores). g En la ecuación (10-60) el vector de fuerza es en cada piso igual al producto de la masa del nivel por la aceleración de la gravedad con signo contrario. Así, para el nivel i la fuerza equivalente correspondiente vienedadaporlasiguienteexpresión: (10-62) Esto equivale a decir que el vector desplazamiento relativo r(t) de la estructura obtenido al someterla a una aceleración del terreno r (t) será idéntico al desplazamiento producido en la estructura, con su base g fija,enlaquelasfuerzashorizontalesencadanivelseanigualesalasexpresadasenlaecuación(10-62). Lafigura10.26ilustragráficamenteestaanalogíaenunaestructuraconrigidezalcorte. Figura 10.25 Sistema de fuerzas equivalentes. g r (t) r (t) N 1 r (t) i r (t) -m r (t) i g i 2 1 N = mN mi m2 1 m Excitación sísmica Base empotrada Desplazamiento relativo ×× ×× Posición original almanperez@gmail.com 26 Mar 2017
  • 510.
    dondef eslamatrizdedeformadasmodaleseY(t) elvectordecoordenadasnormalesgeneralizadas. Haciendouso de las condiciones de ortogonalidad puede desacoplarse la ecuación del movimiento en N ecuaciones generalizadas asociadas a cada uno de las N frecuencias naturales y de las razones de T amortiguamiento crítico correspondientes. En efecto, premultiplicando la ecuación (10-60) por f , y n recordandoqueparavaloresdemdistintosa n,secumpleque: (10-64) (10-65) (10-66) De acuerdo a lo anterior, la ecuación desacoplada del movimiento asociada al modo n adopta por tanto la forma: (10-67) La ecuación del movimiento en coordenadas normales, puede convenientemente escribirse adoptando la siguientesimbología: Masa generalizada: (10-68) Amortiguamiento generalizado: (10-69) Rigidez generalizada (10-70) Carga generalizada: (10-71) Es decir: (10-72) * Dividiendolostérminosdelaecuación(10-72)por M seobtiene: n (10-73) siendo: (10-74) y la frecuencia no amortiguada w elevada al cuadrado igual al cociente: n (10-75) VULNERABILIDAD SÍSMICA 10-43 INTRODUCIÓN AL ANÁLISIS DINÁMICO DE EDIFICIOS almanperez@gmail.com 26 Mar 2017
  • 511.
    10-44 VULNERABILIDAD SÍSMICA INTRODUCIÓNAL ANÁLISIS DINÁMICO DE EDIFICIOS (t) Finalmente, sustituyendo en la ecuación (10-73) el valor de la fuerza generalizada P* por su valor, la n ecuacióndelmovimientoenelmodondeunsistemadeNgradosdelibertad,tomafinalmentelaforma: (10-76) en donde: (10-77) Ya que la ecuación (10-76) es virtualmente idéntica a la ecuación del movimiento de un sistema de un grado de libertad, la solución de la ecuación diferencial generalizada en cualquier modo tiene también la misma forma. La solución general de la ecuación diferencial (10-76) del movimiento en coordenadas normales,Y (t),seobtieneparacadamodoaplicandolaintegraldeDuhamel,ytienelaforma: n (10-78) En esta ecuación hemos deliberadamente omitido el signo negativo de la fuerza efectiva ya que dicho signonoafectaennadaalregistrodeaceleraciones. En la ecuación (10-78), w es la frecuencia del modo n y x la razón de amortiguamiento crítico n n correspondienteadichomodo. Denotandoalaintegraldelaecuación(10-78)porlavariableV (t),puedeescribirse: n (10-79) 10.17 RESPUESTAMODAL Una vez determinado el valor de la coordenada generalizada para cada modo, pueden obtenerse a partir deellalosvaloresderespuestadelsistemaestructural. 10.17.1 VectorDesplazamientoRelativo Seobtienedirectamente apartirdelaecuación Expandiendoestaecuaciónseobtieneque: (10-80) Esta ecuación representa la superposición de las contribuciones de respuesta de cada modo. En general, las mayores contribuciones modales son aquellas relacionadas a las frecuencias menores, observándose una disminución de su contribución a medida que aumenta el valor de las frecuencias. En la ecuación (10- almanperez@gmail.com 26 Mar 2017
  • 512.
    80),f representaladeformadadelmododevibraciónn,(n=1,2,3…N). n 10.17.2 VectordeFuerzasElásticas Elvector de fuerzas elásticas que resisten los desplazamientos así producidos en la estructura se obtiene directamenteapartirdelaecuacióndeequilibrioestáticosiguiente: (10-81) Combinandolasecuaciones(10-80)y(10-81)puedeescribirse: En esta ecuación, cada triple producto representa el vector fuerza lateral asociado a cada uno de los modos devibración.Así,paraelmodon,setieneque (10-82) Recordando que la ecuación del movimiento vibratorio del modo n (ecuación 10-23) viene dada por la relación: puedeentoncesdespejarseelvalordelamatriz K talycomoacontinuaciónseindica: (10-83) Sustituyendoestevalorenlaecuación(10-82),elvector F (t) puedeescribirsecomo: sn (10-84) 2 En esta ecuación, w Y (t)representa la amplitud modal del modo n pre-multiplicada por el cuadrado de la n n frecuenciamodalcorrespondiente. Finalmente, reemplazando en esta ecuación el valor Y (t) obtenido en la ecuación (10-79) se tiene entonces n queelvectordefuerzaselásticasasociadoalmodontomalaforma: (10-85) 10.17.3 VectordeFuerzasdeCorte(Modon) Se obtiene por sumatoria de las fuerzas elásticas de los N pisos. De esta forma, el vector de fuerzas de corte v (t) asociadoalmodonvienedadoporlarelación: n VULNERABILIDAD SÍSMICA 10-45 INTRODUCIÓN AL ANÁLISIS DINÁMICO DE EDIFICIOS almanperez@gmail.com 26 Mar 2017
  • 513.
    10-46 VULNERABILIDAD SÍSMICA INTRODUCIÓNAL ANÁLISIS DINÁMICO DE EDIFICIOS (10-86) siendo S unamatrizdeltipo (10-87) 10.17.4 FuerzadeCorteBasal(Modon) Lafuerzadecortebasalpuedeevaluarsesumandolasfuerzaslateralesdecadanivelmediantelasiguiente relación: (10-88) T Enestaecuación[1] representaunvectorfilacuyoscoeficientessontodosigualesa1. Sustituyendo en la ecuación (10-88) el valor del vector de fuerza lateral F (t) obtenido en la ecuación (10- s 85)setieneque: (10-89) T Ya que el producto [1] M f es un escalar, puede reemplazarse su valor por la transpuesta de su producto. n Esdecir: (10-90) T ComolamatrizMesdiagonal,secumpleque M =M.Porlotanto, (10-91) ReemplazandoestetripleproductoporL ,laecuación(10-89)adoptalaforma: n (10-92) finalmente, sustituyendo en la ecuación (10-92) el valor de Y (t) dado en la ecuación (10-79), el corte basal n adoptalaforma(Neselnúmerodepisos): (10-93) almanperez@gmail.com 26 Mar 2017
  • 514.
    VULNERABILIDAD SÍSMICA 10-47 INTRODUCIÓNAL ANÁLISIS DINÁMICO DE EDIFICIOS 2 * ElcoeficienteL /M representalamasaefectivatotaldelmodon,(ecuación10-27). n n Puede fácilmente demostrarse que la suma de todas las masas efectivas modales es igual a la masa total del 10 sistema . De ahí que cada una de las contribuciones modales de corte basal (ecuación 10-93) pueda interpretarsecomolareacciónqueofrecelamasamodalalaaceleraciónefectivamodaldelterreno w V (t). n n 10.17.5 FactordeParticipaciónModal Elfactordeparticipacióndelmodon,a ,sedefinemediantelarelación: n (10-94) Silamasaesunamatrizdiagonal,elfactordeparticipaciónmodaladoptalaformasiguiente: (10-95) En esta ecuación, m representa la masa del nivel i, y f la deformada del modo n asociada a dicho nivel. i in Este factor representa la contribución del modo n a la respuesta total del sistema. Observe que este factor puedeserpositivoonegativo. 10.18 ANÁLISISDERESPUESTAESPECTRAL En el análisis dinámico se calculan los modos y frecuencias de vibración del modelo. Esto es un prerrequisito para la evaluación del análisis de respuesta espectral. En este método se hace uso de esas frecuenciasydeformadasmodalesparacalcularlasfuerzas,esfuerzosydesplazamientosdelmodelo. En el método de análisis de respuesta espectral, cada uno de los modos del modelo se considera como un sistema generalizado independiente de un grado de libertad en el que las máximas respuestas son evaluadas por separado. Estas respuestas dependen de la dirección de aplicación del espectro seleccionado. Finalmente, se combinan los valores de estas respuestas modales de una forma apropiada a findeobtenerunarespuestaglobaldelaestructuracomoconjunto. Lamasaefectivamodal(ecuación10-27)reflejaquétantoparticipacadamododevibraciónenlarespuesta espectraldelmodelo.Notodoslosmodosdevibracióntienenlamismaparticipaciónmodal. En un modelo tridimensional de la estructura, la participación modal depende de la dirección de aplicación de la excitación de la base, representada en el análisis mediante los espectros de respuesta almanperez@gmail.com 26 Mar 2017
  • 515.
    10-48 VULNERABILIDAD SÍSMICA INTRODUCIÓNAL ANÁLISIS DINÁMICO DE EDIFICIOS (usualmente espectros de aceleración), y además del grado de acoplamiento existente entre los modos de traslaciónylosmodostorsionales. Debe tomarse en cuenta que el número de modos utilizados en el análisis espectral debe como mínimo representarel90%delamasatotaldelaestructura. Un modo será más importante a medida que su participación sea mayor. En un modelo tridimensional, el primer modo de vibración no tiene por qué ser el más importante. Por ejemplo, si el primer modo refleja un movimiento del modelo según la dirección global Y, su participación será casi nula si la dirección escogidaparaelespectroesladirecciónglobalX,esdecir,sielsismoseconsideraenladirecciónX. 10.18.1 ValoresMáximosdeRespuestaEspectral Los valores de respuesta alcanzan sus máximos valores cuando en cada modo la coordenada generalizada Y (t) alcanzasuvalormáximo.Esdecir,(ecuación10-79): n (10-96) Recordemosquelaseudovelocidad(ecuación2-56)sedefinecomo: (10-97) Recordemos además que la seudo velocidad y la seudo aceleración están relacionadas mediante la expresión(ecuación2-59): (10-98) Sustituyendoenlaecuación(10-96)elvalordelaseudovelocidadasociadaalmodonsetieneque: (10-99) oloqueeslomismo (10-100) 2 * Recordando ahora que la relación L / M es el factor de participación modal a , puede finalmente n n n escribirseque: (10-101) De esta ecuación se desprende que la respuesta máxima del sistema estructural en cada modo de vibración es proporcional a las ordenadas del espectro de seudo aceleraciones, y por lo tanto depende de su forma. Así, en el modo n, las ordenadas del espectro de aceleración son las asociadas a la frecuencia natural w , o lo que es lo mismo al período natural T , siendo T =2p/w . Depende además del factor de n n n n participaciónmodal. almanperez@gmail.com 26 Mar 2017
  • 516.
    VULNERABILIDAD SÍSMICA 10-49 INTRODUCIÓNAL ANÁLISIS DINÁMICO DE EDIFICIOS Sustituyendo el valor de Y en las ecuaciones correspondientes se obtienen para cada modo los n(máx) siguientesvaloresmáximosderespuesta: a) Vectordesplazamientomáximo (10-102) b) Vectorfuerzaelásticamáxima (10-103) c) Vectordefuerzasdecortemáximo (10-104) ) d) Vectormomentodevuelcomáximo (10-105) siendo: (10-106) En la ecuación (10-106), h ,h , h ,… etc., son las alturas de cada uno delos niveles de la estructura N N-1 N-2 medidashastaelnivelbase,ySunamatriztriangularinferiorunitariadeordenNxN. 10.18.2 CombinaciónModal Los valores de respuesta utilizados en el diseño se determinan mediante una combinación de los respectivosvaloresmáximosmodales. Las respuestas máximas modales no pueden sumarse directamente, ya que éstas no ocurren al mismo tiempo. Sumar estos valores en valor absoluto daría como resultado una respuesta muy conservadora y antieconómica. En la práctica se utilizan procedimientos estadísticos que permiten combinar de una forma más realista lasmáximasrespuestasmodales.Entreellos: 1 1. Raízcuadradadelasumadeloscuadrados Esta combinación conocida como SRSS (del inglés Square Root of the Sum of the Squares) evalúa la máximarespuesta(desplazamientos,cortes,momentos,etc)medianteunarelacióndeltipo: almanperez@gmail.com 26 Mar 2017
  • 517.
    10-50 VULNERABILIDAD SÍSMICA INTRODUCIÓNAL ANÁLISIS DINÁMICO DE EDIFICIOS (10-107) n En esta ecuación, çX çrepresenta el valor absoluto de la respuesta máxima espectral en la dirección i i asociadaalmododevibraciónn. Este método de combinación modal, también llamado el métododelarespuestaprobable, generalmente da buenos resultados en sistemas estructurales con frecuencias naturales bien separadas. Originalmente este método fue desarrollado para el análisis de estructuras en 2 dimensiones. En este tipodemodeloestructurallasfrecuenciasestánbiendefinidasyseparadas. Ahora bien, en el análisis de estructuras en 3 dimensiones puede ocurrir que algunas de las frecuencias asociadas a los modos de vibración según distintas direcciones tengan frecuencias naturales similares. Enestoscasos,elmétodoSRSSpuedeproducirresultadospococonservadores. 2. Combinacióncuadráticacompleta(CQC) DelinglésCompleteQuadraticCombination,esunprocedimientoespecialmenteapropiadoparasistemas 13 confrecuenciasnaturalesmuypróximas.FuedesarrolladoporWilson,DerKiureghianyBayo . Es un método más general de combinación de las máximas respuestas espectrales. En estos casos se toma en cuenta la interacción modal introduciendo en la ecuación un término adicional afectado por coeficientes de correlación entre los modos, los cuales varían de 0 a 1. De ahí que pueda decirse que el método SRSS es un caso en particular de la combinación cuadrática completa cuando estos coeficientes sonigualesacero. 3. Lacombinacióndedoblesuma(DSC) 14 Del inglés Double Sum Combination. Este procedimiento fue propuesto por Rosenblueth, y Elorduy , y difieredelmétododeCQCenelvalorasignadoaloscoeficientesdecorrelación. 4. CombinaciónHumar 15 Fue propuesto por Humar y es particularmente apropiado para la evaluación de la respuesta torsional sísmica de edificios asimétricos. Tiene cierta similitud con el método DSC pero difiere en la duración S de la parte central del movimiento fuerte del acelerograma. Supone además que la razón de amortiguamientocrítico x paracadamodoeslamisma. 16 Estudios recientes han demostrado que cuando dos frecuencias asociadas a dos modos de vibración, presentanunadiferenciasuperioral20%,todoslosmétodosconvergenalacombinaciónSRRS. almanperez@gmail.com 26 Mar 2017
  • 518.
    VULNERABILIDAD SÍSMICA 10-51 INTRODUCIÓNAL ANÁLISIS DINÁMICO DE EDIFICIOS Una explicación exhaustiva de los procedimientos citados puede encontrarse en las referencias correspondientes. 2 La norma venezolana , plantea que el corte basal y la fuerza cortante en cada nivel se determinarán por combinación de los respectivos valores modales utilizando para ello el método de la raíz cuadrada de la sumadeloscuadradosdecadavalormodaloporlacombinacióncuadráticacompleta. 10.19 APLICACIONESPRÁCTICASDELMÉTODO Con el fin de mostrarle al lector la efectividad de la técnica de análisis espectral en la determinación de la mayor o menor vulnerabilidad sísmica de una edificación durante un evento sísmico, hemos elegido una estructuraconlascaracterísticasindicadasenlafigura10.18delejemplo4,(sección10.13.1). Supóngase que estamos interesados en evaluar los desplazamientos horizontales producidos en cada nivel al someter esa estructura a un evento sísmico real utilizando para ello el método de combinación de laraízcuadradadelasumadeloscuadrados. Para efectos de este ejemplo, hemos elegido como solicitación sísmica los registros obtenidos 17 instrumentalmenteenelterremotodeSanFranciscode1957mostradosenelperfillitológicodelafigura10.27 . A pesar de que la magnitud de ese sismo fue relativamente pequeña y los daños observados fueron de pocaimportancia,eseeventoesquizásunodeloseventosmásdocumentadosenlaliteratura,tantodesde el punto de vista de la disponibilidad de registros de aceleración como también de la disponibilidad de las característicaslitológicasdelosdepósitosdesuelodondeseobtuvieronlosregistros. Lascaracterísticaslitológicasdelosdepósitosseleccionadossonlassiguientes: La distancia entre ambos depósitos es aproximadamente igual a 1,4 km. La distancia epicentral del evento fuede11km.Larazóndeamortiguamientocríticoseleccionadaesx=5%. Solución: Resolveremoselproblemaporetapas. Etapa1:Matrizdemasa. Loscoeficientesdelamatrizdemasaseobtienendividiendolospesosdecadanivelporlaaceleracióndela gravedad.Así: Depósito 1 2 Identificación Mason and Pine Streets State Building Tipo de Suelo Roca Rígido Ao 0,10g 0,10g almanperez@gmail.com 26 Mar 2017
  • 519.
    INTRODUCIÓN AL ANÁLISISDINÁMICO DE EDIFICIOS 10-52 VULNERABILIDAD SÍSMICA Arcilla arenosa Arena Roca 90 60 30 0 90 60 30 0 Profundidad (m) 0.05 0.10 0.15 0.00 0.05 0.10 0.15 0.10g 0.10g Building Pine Streets State Mason and 0.00 Máx Aceleración (g) 0.1 0.2 0.3 0.4 Aceleración espectral (g) 0.0 0.5 Período (s) 0.5 1.0 1.5 2.0 0 Espectro suavizado Espectro real x = 5% Espectro suavizado Espectro real x = 5% 0.1 0.2 0.3 0.4 Aceleración espectral (g) 0.0 0.5 Período (s) 0.5 1.0 1.5 2.0 0 Modo 3 Modo 2 Modo 1 Modo 3 Modo 2 Modo 1 17 Figura 10.27 condiciones del suelo y espectros de aceleración. Terremoto de San Francisco, 1957 . almanperez@gmail.com 26 Mar 2017
  • 520.
    m m m VULNERABILIDAD SÍSMICA 10-53 INTRODUCIÓNAL ANÁLISIS DINÁMICO DE EDIFICIOS ExpresandoestosresultadosenformamatricialseobtienelamatrizdemasaM. Etapa2: Las frecuencias y deformadas modales se calcularon en el ejemplo 4 de la sección 10.13.1, y tienen por valor: Losperíodoscorrespondientesseobtienenacontinuación: Etapa3:Masasgeneralizadas(ecuación10-68). almanperez@gmail.com 26 Mar 2017
  • 521.
    3 1 1 1 10-54 VULNERABILIDAD SÍSMICA INTRODUCIÓNAL ANÁLISIS DINÁMICO DE EDIFICIOS Etapa4:Factordeparticipaciónmodal(ecuación10-95). Etapa5:AceleraciónEspectral. La tabla siguiente muestra los valores de aceleración espectral S asociados a los 3 modos de vibración de a la estructura para cada uno de los depósitos considerados en el ejemplo. Fueron obtenidos directamente a partirdelosespectrosdeaceleracióncorrespondientesdelafigura10.27. Aceleración espectral S (g ) a Modo 1 2 3 T (s) 0,455 0,206 0,133 Depósito 1: Roca 0,075g 0,323g 0,265g Depósito 2: S. Rígido 0,183g 0,35g 0,236g Recordemos que para valores de la razón de amortiguamiento crítico x £ 20% la aceleración espectral absoluta S es virtualmente igual a la seudo aceleración P , (véase ecuación (2-69) del libro). Por este a sa motivo,seutilizaráindistintamentecualquieradeestostérminos. Etapa6:Coordenadasgeneralizadas. Los valores máximos de las coordenadas generalizadas se obtienen, para cada modo, a partir de la ecuación (10-101). En esta ecuación, los valores de la aceleración espectral son los mostrados en la etapa 5. 2 Expresandoahoralaaceleracióndelagravedadencm/s seobtienenfinalmentelosvaloressiguientes: Coordenada Yn ( máx) Modo 1 2 3 an 1,374 -0,440 0,066 wn 13,80 30,49 47,31 2 1/wn -3 (5,25) (10 ) -3 (1,076) (10 ) -4 (4,47) (10 ) Roca 0,531 cm -0,150 cm 0,0077 cm S. Rígido 1,295 cm -0,163 cm 0,007 cm almanperez@gmail.com 26 Mar 2017
  • 522.
    Nivel 3: Nivel 3: Nivel2: Nivel 1: Etapa8:Desplazamientomáximoprobable. Utilizando la combinación de la raíz cuadrada de la suma de los cuadrados pueden obtenerse los desplazamientosmáximosprobablesencadanivel.Así,eneldepósito1(roca)setieneque: Enformaanáloga,paraeldepósito2(suelorígido)setieneque: VULNERABILIDAD SÍSMICA 10-55 INTRODUCIÓN AL ANÁLISIS DINÁMICO DE EDIFICIOS Nivel No. fi n n =1 Roca (0,531) fi n Suelo rígido (1,295) fi n 3 2 1 1,000 0,649 0,281 0,531 0,329 0,149 1,295 0,802 0,364 Modo 1 Nivel No. fi n n = 2 Roca (-0,150) fi n Suelo rígido (-0,163) fi n 3 2 1 1,000 -0,859 -0,790 -0,150 0,129 0,119 -0,163 0,140 0,129 Modo 2 Nivel No. fi n n = 3 Roca (0,0077) fi n Suelo rígido (0,007) fi n 3 2 1 1,000 -3,477 4,015 0,0077 -0,0268 0,0309 0,007 -0,0243 0,0281 Modo 3 Etapa7:Máximosdesplazamientos(ecuación10-102). almanperez@gmail.com 26 Mar 2017
  • 523.
    Nivel 1: Nivel 2: 10.19.1ConclusionesdeInterés Delejemploanteriorsepuedensacarconclusionesinteresantes: • El desplazamiento lateral de la estructura obtenido sobre el depósito de suelo rígido (State Building) fue más del doble que el desplazamiento que se obtuvo al estar fundada sobre un depósito rocoso, (MasonandPineStreets). • Este hecho ocurre a pesar de que la aceleración registrada en la superficie de ambos depósitos es la misma,(A =0,10g). 0 • Ya que el daño estructural está directamente ligado al desplazamiento o deformación de la estructura, puede concluirse que la estructura estudiada es potencialmente más vulnerable en el depósito rígido queeneldepósitorocoso. • En estructuras planas la influencia de los primeros modos es la más significativa. En el ejemplo, se observa que la contribución del primer modo aporta virtualmente todo el desplazamiento (80,47% de lamasa). • El procedimiento, aunque simple, es muy tedioso, por lo cual es conveniente llevar a cabo este tipo de análisisconprogramascomercialesespecializadosdesarrolladosparaestefin. 10.20 COMENTARIOSFINALES En las secciones anteriores quedó claramente demostrado, mediante ejemplos reales, que la utilización de la técnica del análisis modal es una herramienta gráfica muy eficiente para la simulación e identificación de las deficiencias o puntos débiles de las edificaciones durante la acción de un sismo. Esta aplicación será ampliadaenelCapítulo11dellibro. Con el fin de familiarizar al lector con el análisis modal hemos seleccionado un método iterativo relativamente sencillo que le permite evaluar con el auxilio de un computador personal las frecuencias y deformadas modales de edificios con rigidez al corte mediante el método de transferencia. En el Apéndice AseincluyeellistadodeunprogramaescritoenlenguajeQBASICelaboradoparaestefin. 10-56 VULNERABILIDAD SÍSMICA INTRODUCIÓN AL ANÁLISIS DINÁMICO DE EDIFICIOS almanperez@gmail.com 26 Mar 2017
  • 524.
    10.21 BIBLIOGRAFÍASELECCIONADA 10.21.1 BibliografíaRecomendada García,R. L.E, (1998), Dinámica Estructural Aplicada al Diseño Sísmico, Universidad de Los Andes, Facultad deIngenieríaCivil,Bogotá,Colombia. Ghosh,S.K.,(2003),SeismicDesignUsingStructuralAnalysis,(2000IBC),InternationalCodeCouncil,IBC. Paz,M.,(1991),StructuralDynamics,TheoryandComputation,ThirdEdition,Chapman&Hall. Chopra. A.K., (1980), Dynamics of Structures, A Primer, Earthquake Engineering Research Institute, UniversityofCalifornia,Berkeley. Filiatrault, A., (2002), Elements of Earthquake Engineering and Structural Dynamics, Second Edition, PolytechnicInternationalPress,Canada. 10.21.2 BibliografíaConsultada 1 Clough R. and Penzien J., (2003) Dynamics of Structures, 2nd Edition (Revised), CSi, Computers and Structures,Inc.Berkeley,California. 2 Norma Venezolana COVENIN 1756-1:2001-1, (2001), Edificaciones Sismorresistentes. Parte I. Articulado RepúblicaBolivarianadeVenezuela. 3 Bertero R.D. and Bertero V.V., (2004), Performance-Based Seismic Engineering: Development and Application of a Comprehensive Conceptual Approach to the Design of Buildings, Chapter 8, Earthquake Engineering, From Seismology to Performance-Based Engineering, Edited by Yousef Bozorgnia and Vitelmo V. Bertero, InternationalCodeCouncil,CRCPress. 4 Krawinkler, H. and Miranda E., (2004), Performance-Based Earthquake Engineering, Chapter 9, Earthquake Engineering, From Seismology to Performance-Based Engineering, Edited by Yousef Bozorgnia and VitelmoV.Bertero,InternationalCodeCouncil,CRCPress. 5 Chopra, A. K., (2001) Dynamics of Structures. Theory and Applications to Earthquake Engineering, Second Edition,PrenticeHall,NewJersey. 6 Anderson J.M. (2001) Dynamics Response of Structures, The Seismic Design Handbook, Second Editions, Farzad Naeim,Chapter4,InternationalCodeCouncil,KluwerAcademiaPublishers. 7 Jaluria, Y, (1988), Computer Methods for Engineering, University of Colorado, Allyn and Bacon Inc., Massachusetts. 8 Biggs,J.M.,(1964),IntroductiontoStructuralDynamics,McGraw-HillBookCompany. VULNERABILIDAD SÍSMICA 10-57 INTRODUCIÓN AL ANÁLISIS DINÁMICO DE EDIFICIOS almanperez@gmail.com 26 Mar 2017
  • 525.
    9 Holzer,H.,(1921),DieBerechnungderDrehschwingungen,Berlin.Springer-Verlag 10 Clough,R.W.,andPenzien,J.,(1975),DynamicsofStructures,McGraw-HillBookCompany. 11 Pestel,E,C.,andLeckie,F.A.,(1963),MatrixMethodsinElastomechanics,McGraw-HillBookNewYork. 12 Martin, R., Peters,G., and Wilkinson, J., (1971). The QR Algorithm for Real Hessenberg Matrice, In HandbookforAutomaticComputation,EditedbyBauEr,F,etal,Berlin:Springer-Verlag. 13 Wilson, E. L., Der Kiureghian, A., and Bayo, E.P., (1981), A Replacement for the SRSS Method in Seismic Analisys,EarthquakeEngineeringandstructuralDynamics,9(2):187-94. 14 Rosenblueth, E., and Elorduy, J., (1969), Responses of Linear Systems to Certain Transient Disturbances, Proceeding of the Fourth World Conference on Earthquake Engineering, Santiago de Chile, Vol I, A-1, pp. 185-96. 15 Humar,J.L.,(1984),DesignforSeismicTorsionalForces,CanadianJournalofCivilEngineering,11(2):150-63. 16 Carr, A.J. (1994), Dynamic Analysis of Structures, Bulletin of the New Zealand National Society for EarthquakeEngineering,27(2):129-46. 17 Seed,H.B.,(1969),TheInfluenceofLocalSoilConditionsonEarthquakeDamage,StateoftheArtLecture,Soil Dynamics,SpecialtyConference.MéxicoCity,August. 10-58 VULNERABILIDAD SÍSMICA INTRODUCIÓN AL ANÁLISIS DINÁMICO DE EDIFICIOS almanperez@gmail.com 26 Mar 2017
  • 526.
    11.1 Introducción 11.2 EntrepisoBlando 11.3 Efecto de Planta Irregular. Torsión 11.4 Discontinuidad de Rigidez 11.5 Efecto de Columna Corta 11.6 Influencia de la Tabiquería 11.7 Aplicación a la Adecuación Estructural de Edificaciones 11.8 Adecuación Estructural de la Unidad Educativa las Mercedes 11.9 Adecuación Estructural de la Aduana Inglesa 11.10 Técnicas de Adecuación Estructural Utilizadas 11.11 Materiales Utilizados en el Reforzamiento Estructural 11.12 Consideraciones Adicionales 11.13 Bibliografía Seleccionada 11Estimación de la Vulnerabilidad Sísmica Mediante el Uso del Análisis Modal almanperez@gmail.com 26 Mar 2017
  • 527.
    ESTIMACIÓN DE LAVULNERABILIDAD SÍSMICA MEDIANTE EL USO DEL ANÁLISIS MODAL Reforzamiento estructural de los niveles 35, 36 y 37 del Centro Financiero Provincial, BBVA, (Foto J.L. Alonso). 11-2 VULNERABILIDAD SÍSMICA almanperez@gmail.com 26 Mar 2017
  • 528.
    11 EstimacióndelaVulnerabilidadSísmicaMedianteelUsodelAnálisisModal VULNERABILIDAD SÍSMICA11-3 ESTIMACIÓN DE LA VULNERABILIDAD SÍSMICA MEDIANTE EL USO DEL ANÁLISIS MODAL 11.1 INTRODUCCIÓN El análisis dinámico de estructuras mediante la técnica del análisis modal elimina la variable tiempo del proceso. En otras palabras este método separa el modelo estructural y sus frecuencias naturales y deformadasmodalescorrespondientesdelaetapadelanálisisqueinvolucralaidentificaciónygeneración delaamenazasísmicaosismodediseñoquepretendecaracterizarlarespuestadinámicadelsitio. El análisis de frecuencias y deformadas modales no debe ser considerado únicamente como una técnica matemática de resolución del problema de autovalores. Al contrario, ofrece muchas ventajas al ingeniero proyectista, entre las que cabe destacar: a) permite identificar aquellas deformadas modales que por su mayor participación, describen más acertadamente las posibles deficiencias o puntos débiles de la configuración estructural analizada, y b) en edificaciones existentes que son sísmicamente vulnerables, esta técnica facilita la selección de la alternativa de adecuación o reforzamiento estructural más conveniente. Haciendo uso de la técnica del análisis modal, en este Capítulo se analizan ejemplos que muestran claramente la influencia de algunos de los factores que más negativamente inciden en la respuesta dinámica estructural. En ellos se ha hecho hincapié fundamentalmente en la influencia que han ejercido ciertas configuraciones estructurales, usualmente impuestas por requerimientos arquitectónicos, en el pésimo desempeño de edificaciones que han sido severamente dañadas durante sismos recientes. Se comprueba la efectividad del método analizando edificaciones que colapsaron en el sismo de Cariaco del 9 dejuliode1997.TodaslasfotografíasmostradasenesteCapítulofuerontomadasporelautor,exceptoque seindiquelocontrario. 11.2 ENTREPISOBLANDO En el Capítulo 6 del libro se mostraron ejemplos de edificaciones que habían sido seriamente afectadas durante la acción de sismos cuando dos o más niveles consecutivos diferían notablemente en resistencia y enrigidez. almanperez@gmail.com 26 Mar 2017
  • 529.
    Tabla 11.1 Característicasde los modelos analizados ESTIMACIÓN DE LA VULNERABILIDAD SÍSMICA MEDIANTE EL USO DEL ANÁLISIS MODAL 11-4 VULNERABILIDAD SÍSMICA Estructura Niveles Piso blando Nivel Ec A B C 8 8 8 No Si Si — 3-4 0-1 Ec 0,10 Ec 0,10 Ec Con el fin de investigar cual es la influencia que ejerce en el comportamiento de una edificación de planta regular la incorporación de un piso blando, se han analizado tres estructuras conformadas por pórticos de concretoarmadoconlassiguientescaracterísticas,(verfigura11.1): El objetivo básico es simular analíticamente el efecto que puede producir en una edificación la exclusión de la tabiquería en esos niveles. Este tipo de práctica fue una de las causantes del gran daño estructural queseobservóenedificiosduranteelterremotodeCaracasdel29dejuliode1967. Para ello, se consideró hipotéticamente que el módulo de elasticidad del concreto de las columnas en los entrepisosblandos esigualal10%delvalordelmódulodeelasticidaddelrestodelascolumnas. En todos los casos analizados se utilizó el mismo modelo tridimensional y las mismas cargas, cambiando únicamente la rigidez del piso en cuestión según la ubicación del piso blando que se quería analizar. Para el análisis dinámico se consideró la combinación de la carga permanente más un por ciento de la carga variable.Ennuestrocaso: La tabla 11.2 contiene una comparación de los períodos de vibración y los factores de participación modal correspondientesalos8primerosmodosdevibración. Tabla 11.2 Períodos y Porcentaje de Participación Modal A B C T(s) % SX % SZ T(s) % SX % SZ T(s) % SX % SZ Modos 1 0,901 81,57 0,03 1,325 69,77 1,7 1,913 93,42 3,97 2 0,901 0,03 81,57 1,325 1,7 69,77 1,913 3,97 93,42 3 0,696 --- --- 1,012 --- --- 1,41 4 0,286 9,99 0,20 0,323 2,91 11,97 0,499 2,29 0,01 5 0,286 0,20 9,99 0,323 11,97 2,91 1,499 0,01 2,29 6 0,223 --- --- 0,258 5,04 3,15 1,311 7 0,157 3,67 0,02 0,258 3,15 5,04 0,27 8 0,157 0,02 3,67 0,235 --- --- 0,196 0,03 0,03 Caso % almanperez@gmail.com 26 Mar 2017
  • 530.
    VULNERABILIDAD SÍSMICA 11-5 ESTIMACIÓNDE LA VULNERABILIDAD SÍSMICA MEDIANTE EL USO DEL ANÁLISIS MODAL De los resultados de esta tabla se desprende que los primeros 2 modos de vibración son los que aportan mayor participación modal, especialmente en la estructura tipo C, con un entrepiso blando entre los niveles0y1. En esta tabla se observa además que la incorporación de pisos blandos flexibiliza la estructura como era lógico esperar. Pero lo más significativo se desprende al comparar las deformadas modales en cada uno de lospórticosanalizados. La figura 11.1 muestra a titulo ilustrativo, las deformadas modales de los 2 primeros modos de vibración (enlasdireccionesortogonalesXyZ)correspondientesalasestructurasA,ByCanalizadas. Figura 11.1 Deformadas modales de los modelos analizados. Caso A Mode Shape 1 (.901 Sec) Caso B Mode Shape 1 (1.325 Caso C Mode Shape 2 (1.913 Mode Shape 2 (.901 Sec) Mode Shape 2 (1.325 Sec) Mode Shape 2 (1.913 Sec) almanperez@gmail.com 26 Mar 2017
  • 531.
    ESTIMACIÓN DE LAVULNERABILIDAD SÍSMICA MEDIANTE EL USO DEL ANÁLISIS MODAL 11-6 VULNERABILIDAD SÍSMICA Deestasimplecomparaciónvisualsedesprendelosiguiente: 1. En la edificación tipo A, las deformadas de los dos modos de vibración mostrados son curvas suaves que no presentan cambios bruscos en sus amplitudes, típicas de una estructura con una distribución uniformederigideces,enlaqueladiferenciadeamplitudesentrelosnivelesconsecutivosesgradual. 2. En la edificación tipo B, por el contrario, se observa que la amplitud relativa máxima de las deformadas entre dos niveles consecutivos tiene lugar precisamente en el entrepiso intermedio en el cual las columnas son menos rígidas (niveles 3 y 4). Es decir, en esta zona se crea el efecto de un entrepiso blando en el que la amplitud de la deformación relativa entre dichos niveles es aproximadamente igual al60%deladeformaciónlateraltotaldeledificio. 3. En forma similar, en la edificación tipo C, se observa que la amplitud relativa máxima entre los niveles de la estructura tiene lugar en el nivel planta baja, entre el nivel 1 y el empotramiento de las columnas, enlazonadecolumnasmenosrígidas,propiciandolacondicióndeunentrepisoblandoenesenivel. Este ejemplo demuestra claramente la efectividad de la técnica del análisis modal en la identificación de las zonas más vulnerables del sistema estructural estudiado, sugiriendo estos resultados la factibilidad de que dicha técnica pueda utilizarse con éxito en la localización de zonas potencialmente vulnerables de sistemasestructuralesmáscomplejos. 11.3 EFECTODEPLANTAIRREGULAR.TORSIÓN Figura 11.2 Colapso del primer piso. Para ilustrar este efecto, la edificación seleccionada es la unidad educativa Raimundo Martínez Centeno, ubicada en la población deCariaco. Dicha edificación tuvo un pésimo desempeño durante el sismo que sacudió la zona en 1997. De hecho, el primer nivel colapsó completamente durante ese terremoto, tal y como se puede apreciar en las figuras 11.2, 11.3 y en varias fotografías del 1 Capítulo12dellibro . La figura 11.3 muestra que el desplazamiento relativo de los dos módulos en forma de U, en la junta estructural que los separa, fueimpresionante,superiora1,50m. El origen de este gran desplazamiento puede atribuirse básicamente a la enorme torsión que se originó debido a la formairregulardesusplantas. Resulta importante señalar que si bien la torsión es típica en almanperez@gmail.com 26 Mar 2017
  • 532.
    VULNERABILIDAD SÍSMICA 11-7 ESTIMACIÓNDE LA VULNERABILIDAD SÍSMICA MEDIANTE EL USO DEL ANÁLISIS MODAL Figura 11.3 Estructura real. edificaciones en forma de U, las secciones de las columnas en esa edificación eran insuficientes e incapaces de resistir los esfuerzos generados por las altas aceleraciones verticales que se generaron en la zona, contribuyendo también este hecho al desplomedelaestructura. Esta edificación forma parte de una serie de estructuras escolares denominadas cajetones que han sido construidas a lo largo y ancho del territorio nacional adaptándolas a los diferentes tipos de suelo, pero manteniendo su configuración estructural. Con el fin de simular analíticamente la respuesta estructural de dicha edificación escolar, se elaboró un modelo analítico estructural tridimensional que tomó en cuenta la influencia que las escaleras y la tabiquería contribuyente, (tanto interior como 2 defachadas),ejercieronenlarigideztotaldelaedificación . Ya que no se dispuso de ningún recaudo relativo a las secciones y al refuerzo de los elementos estructurales de esta unidad educativa, planos, memoria descriptiva, etc. y con el fin de interpretar lo más acertadamente posible las deficiencias de tipo estructural que ocasionaron su desplome durante el terremoto,fueprecisomodelarlaedificacióntomandocomo Figura 11.4 Modelo tridimensional de la U.E. Las Mercedes, similar estructuralmente a la U.E. Raimundo Junta Estructural Modulo A Modulo B Modulo B Modulo A Junta Estructural almanperez@gmail.com 26 Mar 2017
  • 533.
    ESTIMACIÓN DE LAVULNERABILIDAD SÍSMICA MEDIANTE EL USO DEL ANÁLISIS MODAL 11-8 VULNERABILIDAD SÍSMICA datos los correspondientes a otra edificación similar, la unidad educativa Las Mercedes, ubicada en Río Chico,estadoMiranda,enunazonadealtasismicidadytambiénfundadasobreunsueloblando. La edificación analizada estaba conformada por 2 módulos independientes en forma de U, de 3 niveles estructurales cada uno y un muro perimetral delimitando toda el área de la azotea. En este último nivel, habíaunaestructuraadicionalenelmóduloBquetechabalasalidadelasescaleras. Los 2 módulos estaban separados entre sí por una junta estructural tal como se muestra en la figura 11.4, en la que se aprecia una isometría del conjunto, los dos módulos por separado y la ubicación de la tabiqueríaenlasfachadas. La figura 11.5 muestra una vista en planta de la deformada torsional resultante obtenida a partir del análisis dinámico. Obsérvese el enorme efecto de torsión y el desplazamiento relativo en la junta estructuralasíobtenidosduranteelanálisis. Figura 11.5 Torsión en planta. La figura 11.6 muestra una isometría parcial del modelo en el que se observa claramente la torsión del conjuntoyeldesplazamientorelativodelosmódulosenlajunta. En dicha figura se aprecia que en el modelo se ha incluido la tabiquería contribuyente, es decir aquellos tabiques de mampostería que están ubicados entre columnas y por tanto aportan rigidez a la edificación. Seobservaademáslainclusióndelosvoladosenlasfachadas. En las figuras 11.7 y 11.8 se puede nuevamente observar el enorme desplazamiento generado en la junta estructural que separa los dos módulos estructurales de la edificación. Comparando estas dos figuras se aprecialagransimilitudobtenidaentreelmodeloanalíticoutilizadoylaedificaciónreal. De todo lo anterior se desprende que el comportamiento de la edificación pudo ser modelado con gran acierto,indicandoestehechoquelametodologíadeanálisismodalutilizadapermitedetectarconunmargen másqueaceptabledeprecisión,laszonasvulnerablesdeunaedificación,aúnantesdequeocurraunsismo. almanperez@gmail.com 26 Mar 2017
  • 534.
    VULNERABILIDAD SÍSMICA 11-9 ESTIMACIÓNDE LA VULNERABILIDAD SÍSMICA MEDIANTE EL USO DEL ANÁLISIS MODAL Figura 11.6 Isometría parcial del conjunto. Figura 11.7 Edificación real. Figura 11.8 Modelo analítico. almanperez@gmail.com 26 Mar 2017
  • 535.
    ESTIMACIÓN DE LAVULNERABILIDAD SÍSMICA MEDIANTE EL USO DEL ANÁLISIS MODAL 11-10 VULNERABILIDAD SÍSMICA núcleodelaescalera,lasescalerasylaslosasdelentrepiso fueron modeladas utilizando la técnica de elementos finitos. De los resultados del análisis dinámico se desprende que las deformadas modales asociadas al modo de vibración 1, con una participación modal del 61,77% (figuras 11.11a y 11.11b), al modo de vibración 3 con una participación modal de 11,83% (figura 11.13) y al modo 4 con una participación modal de 7,19% (figuras 11.14a y 11.14b), son básicamente modos torsionales, mientras que el modo de vibración 2 con una participación modal de 68,49%(figura11.12)esunmododetraslación. La simple observación de la forma en abanico en que se apilaron las losas colapsadas del edificio Miramar, confirma que el mecanismo de colapso de esa edificación estuvo muy influenciado por los efectos torsionales similaresalosdelmodeloanalizado. Figura 11.10 Modelo. Isometría de la edificación. 11.4 DISCONTINUIDADDERIGIDEZ La segunda edificación analizada es el edificio Miramar. Esta edificación estaba ubicada en la ciudad de Cumaná y también aparece reseñada en el Capítulo 12 dedicado al terremoto de Cariaco de 1997. Su colapsofuetotalcomosepuedeapreciarenlafigura11.9. Figura 11.9 Colapso del edificio Miramar. Cumaná. Ya que no se dispuso de información real, y con el fin de interpretar lo sucedido, se llevó a cabo un ejercicio mediante el cual se modeló con el computador una estructura con geometría y distribución de rigidez parecidas a la del edificio Miramar, cuya isometría es la mostrada enlafigura11.10. En el modelo se incorporó el núcleo esquinero de circulación vertical mediante pantallas de concreto armado, y se suprimieron las vigas de amarre y las losas correspondientes a dos tramos en la esquina diametralmente opuesta al núcleo rígido en el primer nivel. Las paredes de corte de concreto armado del almanperez@gmail.com 26 Mar 2017
  • 536.
    VULNERABILIDAD SÍSMICA 11-11 ESTIMACIÓNDE LA VULNERABILIDAD SÍSMICA MEDIANTE EL USO DEL ANÁLISIS MODAL Figura 11.12 Modo 2. Traslación. Figura 11.13 Modo 3. Torsión Figura 11.11a Modo 1. Torsión. Figura 11.11b Modo 1. Torsión. Figura 11.14b Modo 4. Torsión. Figura 11.14a Modo 4. Torsión. almanperez@gmail.com 26 Mar 2017
  • 537.
    ESTIMACIÓN DE LAVULNERABILIDAD SÍSMICA MEDIANTE EL USO DEL ANÁLISIS MODAL 11-12 VULNERABILIDAD SÍSMICA Figura 11.16 Colapso de la unidad educativa Valentín Valiente. El conjunto escolar estaba conformado por dos módulos o cuerpos independientes de aulas, el A y el B, de dos niveles cada uno, separados por una junta estructural de dos centímetros, tal como se muestra en la figura 11.17. El módulo de escaleras estaba adosado estructuralmente al cuerpo de aulasA. Esta edificación era idéntica a la unidad educativa Pedro Elías Marcano mostrada en la figura 11.18 ubicada en la población de Tunapuy, estado Sucre, y que curiosamente no sufrió ningún daño duranteelsismo,apesardeestar Figura 11.15 Managua, 1972. 11.5 EFECTODECOLUMNACORTA Esta condición suele propiciarse cuando las paredes de mampostería ubicadas entre columnas de un mismo nivel no cubren toda su altura, por ejemplo para permitir la colocación de ventanas en la parte superior,(véaselasección6.12dellibro). Bajo estas condiciones, las columnas no pueden deformarse en la zona confinada por la mampostería y por ende, la deformación por corte ocasionada por las fuerzas generadas al nivel de la losa superior no puede tener lugar en tan corta longitud de columna restante,ocasionandounainminentefallaporcorte. La figura 11.15 ilustra este efecto, en una edificación escolar dañada durante el terremoto de Managua de 1972. En la figura 11.16 se aprecia el desplome estructural de la unidad educativa Valentín Valiente en la poblacióndeCariacoubicadaaescasos6kmalOestedelepicentrodelsismode1997. En esa figura se muestra la fachada principal y los pasillos de circulación de uno de los módulos de aulas. Se puede apreciar además el efecto desfavorable de columna cautiva originado en ambos niveles de la edificación como consecuencia de la presencia de tabiques de mampostería confinados a 2/3 de la altura de las columnas y puertas de acceso a las aulas, (ver también las figuras 12.61, 12.66 y 12.67 del Capítulo 12dellibro). almanperez@gmail.com 26 Mar 2017
  • 538.
    VULNERABILIDAD SÍSMICA 11-13 ESTIMACIÓNDE LA VULNERABILIDAD SÍSMICA MEDIANTE EL USO DEL ANÁLISIS MODAL Figura 11.17 Fachadas principales del conjunto y módulo de escaleras adosado al cuerpo A. construidaenlasproximi-dadesdelafallaElPilar-Casanaycausantededichosismo. Con el fin de simular analíticamente mediante un modelo matemático el comportamiento estructural de la edificación dañada, se llevó a cabo un análisis dinámico de la unidad educativa gemela Pedro Elías Marcano.Enlafigura11.17semuestraunafachadalateraldelmodeloutilizado. En la elaboración del modelo analítico se reprodujeron fielmente las medidas, secciones de los miembros, ubicación de la tabiquería contribuyente, tipo de material de cerramiento y calidad del concreto obtenida mediante ensayos de campo en el colegio Pedro Elías Marcano. Esto fue necesario ya que no se dispuso de laMemoriaDescriptivadelaedificaciónValentínValiente. Resulta importante señalar que edificaciones escolares con esta misma tipología estructural se encuentran diseminadas en todo el territorio Nacional, hecho éste muy preocupante, pues dichas edificacionessonmuyvulnerables. Cada módulo, el A y el B, se compone de siete pórticos transversales separados entre sí a 4,50 m, con vigas decargaaltasenunasoladirección(sentidocorto),conunaluzde6,10mentrecolumnasyvoladosde2,15 mencadaextremo. En la otra dirección (sentido largo), existen dos pórticos sin ningún tipo de vigas de amarre, unidos entre sí únicamentemediantelosnerviosdelalosanervada. Como dijimos anteriormente, la escalera está adosada al cuerpo A, y se apoya directamente sobre los voladizos de los niveles 1 y 2, lo cual hace que la planta de este módulo sea muy irregular. Obsérvese la condición de columna cautiva generada en la parte inferior del módulo de escaleras, (figura 11.18). En el caso del cuerpo B, la planta es regular y está separada mediante una junta estructural del módulo de escalerasydelcuerpoA. En los pórticos de las fachadas posteriores de ambos módulos, en los niveles 1 y 2, existe entre las columnas un banquillo de concreto armado, con un tramo en volado, (viga de sección T), a una distancia de Modulo de escaleras Junta Cuerpo B Cuerpo A almanperez@gmail.com 26 Mar 2017
  • 539.
    ESTIMACIÓN DE LAVULNERABILIDAD SÍSMICA MEDIANTE EL USO DEL ANÁLISIS MODAL 11-14 VULNERABILIDAD SÍSMICA Figura 11.18 Unidad educativa gemela Pedro Elías M. Tunapuy. Figura 11.19 Banquillo de concreto armado en forma de T. 40 cm del piso, concebido en el proyecto de arquitectura como banquilloauxiliarparalosalumnos. La presencia de estas vigas T, transformó las bases de esas columnas, así interconectadas, en columnas cortas que fallaron en su totalidad en el centro escolar Valentín Valiente. La figura 11.19 muestra tan singular solución arquitectónica en la unidad educativa gemela, Pedro Elías Marcano. En el análisis dinámico del modelo mostrado en las figuras 11.17 (fachada principal) y 11.20 (fachada posterior), se tomó en cuenta: la tabiquería contribuyente en la fachada principal, la ubicación de las paredes divisorias de las aulas (altura completa), la ubicación del módulo de escaleras, de su tabiquería y la presencia de los banquillos entre columnas. Se despreció la influencia de las fachadas conformadas por bloques de ventilación ubicadas en los extremos de los volados y la influencia de las paredes de bloques ubicadas en la planta baja no interconectadas a las columnas de los pórticos, por ser despreciable su aportealarigidezdelconjunto. Lasfiguras11.21y11.22muestran dos vistas de la deformada del cuerpo A correspondiente al primer modo de vibración. En ellas claramente se observa la formación de columnas cortas o cautivas, tanto en la fachada principal como en la unión de losbanquillosylascolumnasenlafachadaposterior. La figura 11.23 muestra una vista de la fachada posterior de los cuerpos A y B. En ella se observa la deformada del cuerpo B asociada a su primer modo de vibración, similar al mecanismo de colapso observadoenlaunidadeducativaValentínValiente. almanperez@gmail.com 26 Mar 2017
  • 540.
    VULNERABILIDAD SÍSMICA 11-15 ESTIMACIÓNDE LA VULNERABILIDAD SÍSMICA MEDIANTE EL USO DEL ANÁLISIS MODAL Figura 11.23 Deformada del cuerpo B. Fachada posterior. Figura 11.22 Deformada del modo 1. Fachada posterior. Cuerpo A. Figura 11.21 Deformada del modo 1 mostrando la formación de las columnas cortas en la fachada principal. Figura 11.20 Isometría del conjunto mostrando la ubicación de los banquillos entre columnas Cuerpo A Cuerpo B Cuerpo A Cuerpo B almanperez@gmail.com 26 Mar 2017
  • 541.
    ESTIMACIÓN DE LAVULNERABILIDAD SÍSMICA MEDIANTE EL USO DEL ANÁLISIS MODAL 11-16 VULNERABILIDAD SÍSMICA La tabla 11.3 anexa muestra los resultados del análisis modal, correspondientes a 30 modos de vibración deestemodeloanalizado. Tabla 11.3 Datos de Respuesta Espectral. U.E. Pedro Elías Marcano (Con Tabiquería) Modo 1 2 3 4 5 6 7 8 9 10 11 12 13 14 15 16 17 18 19 20 21 22 23 24 25 26 27 28 29 30 Frecuencia (Hz) 3,39351 8,04669 8,43231 8,85844 8,9856 9,16237 9,70883 9,96623 10,0215 10,1192 10,1493 10,2629 10,3617 10,4242 10,5313 10,6095 10,7445 10,9967 11,3891 11,501 11,7008 11,7549 11,7961 11,876 11,9065 11,9606 11,9838 12,1862 12,2808 12,2954 Total: Período (s) 0,29468 0,124275 0,118591 0,112887 0,111289 0,109142 0,102999 0,100339 0,0997854 0,0988218 0,0985288 0,0974386 0,096509 0,0959304 0,0949547 0,094255 0,0930705 0,0909361 0,0878031 0,0869489 0,0854641 0,0850711 0,084774 0,0842032 0,0839879 0,0836075 0,0834459 0,08206 0,081428 0,0813314 X 79,864 7,115 0,004 0,002 0,273 1,436 0,023 0,017 0,037 0,038 0,006 0,005 0,018 0,18 0,003 0,025 0,006 0,002 0,001 0,012 0,004 0,029 0,008 0,001 0,001 89,111 Y 0,004 0,094 1,325 0,002 0,083 0,292 0,001 0,008 0,003 0,014 0,244 0,037 0,006 0,033 0,002 0,005 0,423 0,018 0,081 0,126 0,036 0,406 1,382 1,283 0,106 0,011 0,05 6,078 Z 0,001 0,008 0,016 0,005 0,003 0,003 0,111 0,003 0,014 0,001 0,007 0,009 0,086 0,001 0,104 0,442 0,418 0,221 0,08 0,014 0,013 0,048 0,106 1,719 X Direction Spectra : "UBC 97, Parametric Design Spectra, Ca = 0,46592; Cv = 1,1648" Modal Combination Method : "CQC". Damping Ratio : "5 Percent" Y Direction Spectra : "UBC 97, Parametric Design Spectra, Ca = 0,46592; Cv = 1,1648" Modal Combination Method : "CQC". Damping Ratio : "5 Percent" Z Direction Spectra : "UBC 97, Parametric Design Spectra, Ca = 0,46592; Cv = 1,1648" Modal Combination Method : "CQC". Damping Ratio : "5 Percent” almanperez@gmail.com 26 Mar 2017
  • 542.
    VULNERABILIDAD SÍSMICA 11-17 ESTIMACIÓNDE LA VULNERABILIDAD SÍSMICA MEDIANTE EL USO DEL ANÁLISIS MODAL Por otra parte, la figura 11.24 nos muestra una vista desde el interior de la estructura colapsada, en la cual podemos apreciar el estado en que quedaron la columna, el banquillo auxiliar y la viga del techo después del sismo. La falla de la columna mostrada se debió fundamentalmente a un efecto combinado de columna cautivayaldesplazamientodelalosa. De la comparación de las figuras 11.16 y de las figuras 11.21 a la 11.24, se desprende que el mecanismo de colapso de la edificación se debió fundamentalmente a la formación de columnas cautivas causadas por la ubicación inapropiada de la tabiquería en las fachadas principales de los módulos A y B, y por la lamentable presencia de los bancos o vigas de sección Tqueamarrabanlascolumnas. Quedó también demostrado que la deformada asociada al modo 1 fue la predominante, no habiéndose evidenciado ninguna influencia de efectos torsionales, tal y como se desprende de la fotografía aérea (figura 11.25) mostrada a continuación. En dicha foto resulta notorio destacar que el resto de los núcleos de aulas y administrativos vecinos, no sufrieron virtualmente ningún daño, a pesar de ser la edad y calidadconstructivadetodoelconjuntomuysimilar. La tabiquería, las losas y las escaleras fueron modeladas utilizando la técnica de elementos finitos, para lo cual fue preciso subdividirlas en cuadrículas suficientemente Figura 11.24 Falla de columna interior. U.E. Valentín Valiente. pequeñas para lograr resultados confiables. Resulta además importante señalar que las resistencias promedio del concreto en los miembros estructurales de la 3 edificación escolar P.E. Marcano de los niveles 1 y 2 del módulo A dieron como 2 resultado 114 y 101 kgf/cm respec- tivamente. En el módulo B estos valores 2 fueron138y143kgf/cm . La resistencia promedio en toda la estructura, incluyendo las 45 2 mediciones sónicas, fue de 122 kgf/cm . Laresistenciadelconcretoenelmódulo Figura 11.25 Vista aérea del conjunto escolar Valentín Valiente, mostrando el colapso de 2 de sus módulos de aulas. almanperez@gmail.com 26 Mar 2017
  • 543.
    ESTIMACIÓN DE LAVULNERABILIDAD SÍSMICA MEDIANTE EL USO DEL ANÁLISIS MODAL 11-18 VULNERABILIDAD SÍSMICA 2 deescalerasadosadoalmóduloAfuede84kgf/cm ,valoréstepordemásmuybajo. Estos resultados parecen indicar que el concreto de esa edificación pudo estar fisurado a consecuencia de los sismos que han ocurrido en esa zona, por demás muy próxima a la falla El Pilar Casanay, aunque tampocosedescartaunacalidadconstructivadeficiente. La resistencia del concreto en la edificación colapsada Valentín Valiente ha debido ser también bastante baja. De hecho, se observaron cantos rodados de gran diámetro en algunos de los elementos estructurales ubicadosentrelosescombros. Las barras del acero de refuerzo de la edificación P.E. Marcano no presentaron evidencias de corrosión, con excepción de las barras próximas a los extremos de las losas en volado, que evidenciaron gran deterioro portenermuypocorecubrimiento,yalnoexistirgoteroperimetralestabanexpuestasalalluvia. Debido a que ambas unidades educativas tenían una configuración estructural y una distribución de tabiques muy similares, y tomando además en cuenta que fueron construidas muy probablemente en la misma época, (como parte de un plan nacional de construcción masiva de estructuras típicas destinadas al uso escolar), podemos concluir que los resultados del análisis dinámico llevado a cabo en la edificación P.E. Marcano son similares a los que se hubieran obtenido en la U.E. Valentín Valiente antes de que ésta hubiese colapsado. De hecho, las deformadas modales obtenidas, mostradas en las figuras de la 11.21 a la 11.23,asíloconfirman. 11.6 INFLUENCIADELATABIQUERÍA Es probable que más de uno se pregunte ¿cuál es el objetivo de dedicar tanto esfuerzo al estudio del comportamiento de una edificación tan pequeña? La respuesta es simple. Se pretende sacar lecciones sencillas basadas en el comportamiento sísmico de una edificación real que puedan ser de utilidad prácticaalingeniero. Recordemos que en el proceso del análisis y diseño estructural, generalmente no se toma en cuenta la influencia que la tabiquería ejerce en la rigidez de la edificación. Tan solo se la considera como una carga 2 permanente distribuida, usualmente expresada en kgf/m o en kgf/m (en el caso de paredes sobre las vigas, cuya ubicación esté muy bien definida), que debe sumarse al peso propio de los elementos estructurales y demás cargas permanentes presentes, (revestimientos, frisos, impermeabilizaciones, etc.). Estaprácticapuedetraererroresenlarespuestadinámicadelaedificaciónquefácilmentepuedensuperar el 100%. Esto es particularmente notorio en edificaciones de pocos niveles conformadas por pórticos de concreto armado con columnas de poca sección, siendo aún más crítico en el caso de estructuras metálicas.Esdecir,esasedificacionesalasquenoselesprestamuchaatención. Conelfindedemostrarmedianteunejemploestehechotansignificativo,sellevóacabounnuevoanálisis almanperez@gmail.com 26 Mar 2017
  • 544.
    VULNERABILIDAD SÍSMICA 11-19 ESTIMACIÓNDE LA VULNERABILIDAD SÍSMICA MEDIANTE EL USO DEL ANÁLISIS MODAL dinámico de la unidad educativa P.E. Marcano en el cuál se suprimió del modelo la presencia de la tabiquería. La tabla 11.4 muestra un resumen de los períodos y porcentajes de participación modal obtenidos en el modelosintabiquería. Tabla 11.4 Datos de Respuesta Espectral. U.E. Pedro Elías Marcano (Sin Tabiquería) X Direction Spectra : "UBC 97, Parametric Design Spectra, Ca = 0,46592; Cv = 1,1648" Modal Combination Method : "CQC". Damping Ratio : "5 Percent" Y Direction Spectra : "UBC 97, Parametric Design Spectra, Ca = 0,46592; Cv = 1,1648" Modal Combination Method : "CQC". Damping Ratio : "5 Percent" Z Direction Spectra : "UBC 97, Parametric Design Spectra, Ca = 0,46592; Cv = 1,1648" Modal Combination Method : "CQC". Damping Ratio : "5 Percent” Modo 1 2 3 4 5 6 7 8 9 10 11 12 13 14 15 16 17 18 19 20 21 22 23 24 25 1,35078 1,54197 2,78201 3,42485 3,94368 6,80179 7,02851 7,28872 7,37692 7,47819 7,54851 7,78103 7,82839 8,14768 8,17121 8,25898 8,31184 8,35524 8,42623 8,48854 8,51202 8,59012 8,70816 8,80192 8,86462 0,740311 0,648521 0,359452 0,291984 0,25357 0,14702 0,142278 0,137198 0,135558 0,133722 0,132476 0,128518 0,12774 0,122734 0,122381 0,12108 0,12031 0,119685 0,118677 0,117806 0,117481 0,116413 0,114835 0,113612 0,112808 75,744 2,147 0,049 15,462 0,5 0,305 0,002 0,004 0,018 0,001 1,898 64,898 14,859 0,099 4,842 5,924 0,045 0,003 0,006 0,008 0,010 0,004 0,01 0,01 0,002 0,005 0,01 0,017 0,005 0,001 0,002 0,009 0,007 0,001 0,015 0,002 0,038 0,003 0,091 0,111 0,329 1,801 0,192 1,626 0,233 0,008 0,109 0,025 0,01 0,037 0,044 0,267 0,089 0,002 Frecuencia (Hz) Período (s) X Y Z Total: 94,234 5,041 92,659 almanperez@gmail.com 26 Mar 2017
  • 545.
    Figura 11.26b Modo2 Figura 11.26c Modo 3 Figura 11.26d Modo 4 Figura 11.26 Modelo sin tabiquería. Deformadas modales. Figura 11.26a Modo 1 ESTIMACIÓN DE LA VULNERABILIDAD SÍSMICA MEDIANTE EL USO DEL ANÁLISIS MODAL 11-20 VULNERABILIDAD SÍSMICA Las figuras 11.26 (a, b, c y d) muestran las deformadas modales del modelo sin tabiquería asociadas a los modos de mayor participación modal (en este caso pertenecientes a los 4 primeros modos). En las figuras 11.26b (modo 2) y 11.25c (modo 3) se han omitido intencionalmente en el dibujo las losas de los niveles 1 y 2conelfindefacilitarlavisualizacióndelosmodostorsionales. De la comparación de los resultados presentados en la tabla 11.4 y en las figuras 11.26 (a, b, c, y d) se puedensacarconclusionesmuyinteresantes. En efecto, como era de esperarse, este modelo es mucho más flexible que aquel en el que se incluye la tabiquería en el análisis. Esto se puede apreciar fácilmente observando la tabla 11.5. Para efectos de esta discusión en esa tabla se han incluido únicamente la influencia de los dos primeros modos de vibración: segúnladirecciónX(sentidolargo)ysegúnladirecciónortogonalZ(sentidocorto). almanperez@gmail.com 26 Mar 2017
  • 546.
    VULNERABILIDAD SÍSMICA 11-21 ESTIMACIÓNDE LA VULNERABILIDAD SÍSMICA MEDIANTE EL USO DEL ANÁLISIS MODAL Tabla 11.5 Comparación de Períodos y % de Participación Modal Caso Tabiquería Respuesta T (s) a % X % Z Modo 1 Modo 2 Modo 1 Modo 2 0,740 0,649 0,295 0,124 75,74 2,147 79,864 7,115 1,90 64,90 --- 0,001 a b NO SI Por ejemplo, considerando únicamente el modo fundamental según la dirección horizontal X se observa que la relación de períodos es igual a 2,51. En otras palabras, la edificación sin tabiquería es dos veces y media más flexible en la dirección X (sentido largo) que en el caso en el que la edificación incluye la tabiquería. En ambos casos los porcentajes de participación modal resultantes fueron 75,74% y 79,86% respectivamente,(figuras11.26y11.21). Al comparar los resultados del modo 2 se observa algo mucho más interesante. La estructura sin tabiques desarrolla, en ese modo, una deformada torsional con un porcentaje de participación modal muy alto (64,90%). Según esta deformada, la edificación gira alrededor del núcleo de escaleras en forma muy pronunciada. En el modelo con tabiquería, esto no sucede, siendo el valor de participación modal despreciable(0,001%). En el modelo sin tabiquería se desarrollan además otros modos de vibración con participaciones significativas que se muestran en la figura 11.26, como son el modo 3 con una deformada torsional y el modo4,conunadeformadadetraslaciónsegúnladireccióndelejeX. En el modelo sin tabiquería se evidencia también la formación de columnas cortas en aquellas columnas queestáninterconectadasconlosbanquillos. Todo esto indica que el colapso de la edificación estudiada, hubiera tenido adicionalmente una fuerte componente torsional a la ya existente componente de traslación horizontal, hecho éste que no se corresponde con el mecanismo de colapso real que experimentó la edificación escolar Valentín Valiente duranteelsismodeCariaco,mostradoenlafigura11.25. Es indudable que la edificación, (aparentemente muy sencilla) reunía muchos factores que aumentaban su vulnerabilidad de forma extrema. Muchos de ellos, podrían haberse corregido a tiempo. Por ejemplo, con el fin de minimizar la participación que ejerce la tabiquería en la rigidez de una edificación aporticada es recomendable: a) aislar constructivamente las columnas de las paredes, y/o b) rigidizar la edificación en ambas direcciones mediante la incorporación estratégica de pantallas de concreto o cruces metálicas que reduzcaneldesplazamientohorizontaldelaedificación. almanperez@gmail.com 26 Mar 2017
  • 547.
    ESTIMACIÓN DE LAVULNERABILIDAD SÍSMICA MEDIANTE EL USO DEL ANÁLISIS MODAL 11-22 VULNERABILIDAD SÍSMICA 11.7 APLICACIÓNALAADECUACIÓNESTRUCTURALDEEDIFICACIONES En edificaciones que han sido sacudidas y dañadas recientemente por un terremoto, o cuando se teme que algunas, bien por su antigüedad, por estar próximas a cumplir su vida útil, o por su importancia, puedan sufrir daños importantes ante la acción de sismos futuros, se hace preciso emprender un proceso de reforzamientoestructuralmejorconocidocomoadecuaciónestructural. La primera interrogante que surge es determinar si una edificación debe o no ser reforzada. Una respuesta fácil sería afirmar que cualquier edificación que haya sido diseñada y construida con normativas anteriores a la norma actual vigente debe ser reforzada. Pero aún cuando una edificación cumpla con los requisitos normativos vigentes no significa que no tenga deficiencias y por tanto que no sea vulnerable, y esto solo podrá determinarse mediante una revisión exhaustiva del diseño estructural y de una inspeccióndelamisma. Independientemente de si la edificación que se piensa reforzar haya sido o no afectada previamente por un sismo, la concepción y el diseño de la solución de reforzamiento debe intentar satisfacer, dentro de lo posible, los requerimientos normativos vigentes. Estos requerimientos incluyen una revisión de las acciones: cargas permanentes, variables y sísmicas; pero aún garantizando teóricamente la resistencia requerida, pueden existir deficiencias en la construcción de la edificación original que deben también ser corregidas y por tanto, formar parte del proyecto de reforzamiento integral, convirtiendo el proceso de reforzamientoenunasuertedecienciayarte. Convieneseñalarquenobastaconcumplirconlosrequerimientosnormativosdeprevenciónymitigación del daño estructural como apuntábamos antes. Es igualmente importante prevenir y mitigar el daño de los elementos no estructurales. Esto incluye la rotura de vidrios, daños a instalaciones eléctricas y sanitarias, caída de techos falsos, paredes de mampostería interior y de fachadas, parapetos y elementos ornamentales, daños a los elevadores, etc., así como también evitar el efecto de columna cautiva discutido enseccionesanteriores. Pueden distinguirse dos tipos de adecuación estructural: la adecuación preventiva y la adecuación correctiva. La primera tiene lugar cuando se decide reforzar o adecuar estructuralmente una edificación que se sospecha puede sufrir daños durante sismos futuros, bien sea porque ya cumplió su vida útil, porque sus características o configuración estructural así lo sugieren o porque se piensa cambiar su uso. Lasfiguras11.27y11.28ilustranestasituación. La adecuación correctiva tiene lugar cuando una edificación ha sido afectada, bien sea por la acción de un sismooporlaaccióndealgunaotraamenazadetiponatural,(deslaves,inundaciones,etc.). Las figuras 11.29 y 11.30 muestran ejemplos de edificaciones que fueron sometidas a un proceso de adecuación estructural al haberse visto afectadas, la primera por el terremoto de Caracas de 1967, y la segundaporelterremotodeCariacode1997enelestadoSucre. almanperez@gmail.com 26 Mar 2017
  • 548.
    VULNERABILIDAD SÍSMICA 11-23 ESTIMACIÓNDE LA VULNERABILIDAD SÍSMICA MEDIANTE EL USO DEL ANÁLISIS MODAL Figura 11.27 Adecuación preventiva de una edificación escolar, (1999). Figura 11.29 Adecuación correctiva. Edif. Petunia I y II. Figura 11.28 Adecuación preventiva de un edificio de vivienda, (2007). En las próximas secciones se presentan los lineamientos y filosofía de diseño utilizados en los proyectos de adecuación estructural preventiva de las siguientes edificaciones: el edificio Aduana Inglesa, perteneciente al patrimonio histórico cultural de la ciudad costera de la Guaira, estado Vargas, y la Unidad EscolarLasMercedes,ubicadaenlapoblacióndeRíoChico,estadoMiranda,ambosenVenezuela. En estos dos últimos ejemplos de adecuación se utilizó la técnica del análisis modal para la identificación delaszonasmásvulnerablesdedichasedificaciones,facilitandodeestamaneralaseleccióndelasolución deadecuacióncorrespondiente. La metodología utilizada en la adecuación estructural de las edificaciones mencionadas contempló en su fase preliminar las siguientes etapas: 1) revisión del proyecto original, o en su defecto levantamiento estructural de la edificación; 2) estudio geotécnico de la parcela y revisión de la cimentación existente; 3) determinación, mediante ensayos de ultrasonido y extracción de core-drills, de la resistencia del concreto en los elementos estructurales de la edificación; 4) determinar el grado de corrosión existente; 5) identificar mediante un análisis modal las posibles deficiencias de la estructura, y 6) elaboración de un diagnósticodelaestructuraensuestadooriginal. Basados en los resultados de la fase preliminar se llevaron a cabo las siguientes etapas: 1) análisis estructural de respuesta espectral de varias alternativas de adecuación estructural; 2) selección de la alternativa más favorable, teniendo en cuenta variables tales como la respuesta estructural, la dificultad constructiva, tiempo de ejecución, costo, etc. y 3) proyecto de reforzamiento estructural seleccionado, (infraestructura y superestructura), memoria descriptiva, planos, especificaciones, detalles constructivos,análisisdecostos,etc. almanperez@gmail.com 26 Mar 2017
  • 549.
    ESTIMACIÓN DE LAVULNERABILIDAD SÍSMICA MEDIANTE EL USO DEL ANÁLISIS MODAL 11-24 VULNERABILIDAD SÍSMICA Figura 11.30 Adecuación correctiva. Edificio Toyota. Cumaná. En cualquier proyecto de adecuación estructural de edificaciones ubicadas en zonas sísmicamente activas es preciso determinar la amenaza sísmica. En los ejemplos aquí analizados el sistema de fallas considerado en los proyectos fue el sistema defallasSanSebastián-LaVictoria. El sistema de fallas rumbo-deslizantes dextrales de San Sebastián-La Victoria en el centro-norte del país, es un sistema de orientación cercana a la Este-Oeste, con una longitud aproximada de 400 km y un ancho de 70 km. Coexiste con una serie de fallas subsidiarias rumbodeslizantes dextrales deorientaciónNoroeste-Sureste. La falla de San Sebastián (SF) generó un gran terremoto en 1900, (magnitud Ms = 7.6), y el terremoto de Caracas de 1967, (magnitud Ms = 6.3). Sobre la falla de La Victoria (VF) ocurrieron terremotos destructores en 1641 y 1878. Ésta es precisamente la región en la que el edificio Aduana Inglesa y la unidad educativa Las Mercedes están ubicados, en la zona costera del centro-norte del 4 país,(vercírculospequeñosenlafigura11.31) . Figura 11.31 Ubicación y longitud de las grandes rupturas observadas en los sistemas de fallas geológicas de Boconó, San Sebastián, La Victoria y El Pilar ocasionadas durante la acción de grandes 4 sismos recientes . almanperez@gmail.com 26 Mar 2017
  • 550.
    VULNERABILIDAD SÍSMICA 11-25 ESTIMACIÓNDE LA VULNERABILIDAD SÍSMICA MEDIANTE EL USO DEL ANÁLISIS MODAL 11.8 ADECUACIÓNESTRUCTURALDELAUNIDADEDUCATIVALASMERCEDES 11.8.1 Antecedentes Está ubicada en la población de Río Chico, estado Miranda. Es una edificación de concreto armado construida en la década de los años 80 en la región costera norte central de Venezuela. Las figuras 11.32 y 11.33muestranvistasrecientesdeestaedificación. Resulta interesante señalar que tanto la geometría en planta y en elevación, así como también la tipología estructural, la disposición de pórticos y dimensiones de los miembros de esta edificación educativasonmuysimilaresalasdel liceo Raimundo M. Centeno que colapsó en la población de Cariaco, 1 durante el terremoto de 1997 , recién mostrada en la sección 11.3. Estas condiciones la convierten en una edificación sísmicamente muy vulnerable. Figura 11.32 Vista exterior de la edificación Las Mercedes, (2004). Figura 11.33 Vista interior de la edificación Las Mercedes, (2004). Basados en estos hechos, la Fundación de Edificaciones y Dotaciones Educa- tivas, FEDE, contrató el proyecto de adecuación estructural de dicha 5 unidad . Para la realización de esta adecuación no se dispuso de ninguna información técnica relacionada con el proyecto y construcción originales. Fue por tanto preciso realizar previamente las siguientes actividades de campo: evaluación de la edificación existente (levantamiento estructural, ubicación de la tabiquería, etc.), evaluación de las características geotécnicas del depósito almanperez@gmail.com 26 Mar 2017
  • 551.
    ESTIMACIÓN DE LAVULNERABILIDAD SÍSMICA MEDIANTE EL USO DEL ANÁLISIS MODAL 11-26 VULNERABILIDAD SÍSMICA de fundación mediante la realización de un estudio de suelos, y finalmente evaluación de la resistencia de los materiales de construcción de la edificación mediante extracciones de core-drills y ensayos de ultrasonido. Dellevantamientoestructuralyestudiodesuelosrealizado,sepudoconcluirbásicamentelosiguiente: • Lasuperestructuraestáfundadadirectamentesobreunalosadefundacióncorrida. • Está conformada por dos módulos estructurales asimétricos en forma de U, separados entre sí por una juntaestructuralde2cm. • La distribución de la tabiquería contribuyente (entre columnas) varía notablemente en los tres niveles ytambiénenlasfachadas. • Lasseccionesdelascolumnassonpequeñas,laslucesentrelasmismassonmuygrandes(7,20m)ysolo existen vigas altas en una sola dirección. Las losas son nervadas y armadas también en una sola dirección. • Seconfirmólaexistenciadelajuntaestructuraldeseparaciónalniveldelalosadefundación. 6 • Elestudiogeotécnicoconfirmóqueeltipodesueloexistenteesblando . 6 • La resistencia promedio del concreto , obtenida mediante ensayos ultrasónicos y core-drills en los 2 miembrosestructurales,fuede180kgf/cm . 11.8.2 Análisis,DiseñoyConstruccióndelaSolucióndeReforzamiento Con el fin de evaluar analíticamente la respuesta dinámica de la edificación se generó un modelo estructural tridimensional que incluyó el efecto de las escaleras y de la tabiquería interior y de fachadas, modeloésteyamostradoenlafigura11.4. El análisis dinámico de este modelo permitió detectar claramente cuales eran las deficiencias más notoriasdelaconfiguracióndeestaedificaciónescolar(verfiguras11.5ala11.8). El comportamiento estructural de esa unidad educativa pudo ser modelado analíticamente con gran acierto. De hecho, el mecanismo de colapso de una estructura virtualmente idéntica (la unidad educativa R.M. Centeno, en Cariaco) coincidió plenamente con los resultados obtenidos. Este hecho nos permite concluir que la metodología utilizada nos ayuda a detectar, con un margen aceptable de confiabilidad, la vulnerabilidaddelasedificacionesaúnantesdequeocurraunsismo. Basados en los resultados de las deformadas modales obtenidas en el modelo, y tomando además en cuenta los resultados de las exploraciones geotécnicas y de los ensayos de materiales realizados, (core- drills, mediciones ultrasónicas, etc.), se llevó a cabo un proyecto de reforzamiento estructural de la U.E. LasMercedes. Lascaracterísticasbásicasdedichaadecuaciónseresumenacontinuación:uniónestructuraldelosdos almanperez@gmail.com 26 Mar 2017
  • 552.
    VULNERABILIDAD SÍSMICA 11-27 ESTIMACIÓNDE LA VULNERABILIDAD SÍSMICA MEDIANTE EL USO DEL ANÁLISIS MODAL módulos en forma de U en todos los niveles, incluyendo la losa de fundación; engrosamiento de todas las columnas existentes en todos los niveles, de 40x40cm a columnas de 60x60cm; unión y reforzamiento de las columnas existentes en la junta estructural de los módulos en forma de U, obteniendo columnas monolíticas de 60x100cm. La figura 11.34 muestra en forma resumida la planta y pórticos tipo resultantes 5 delproyectodeadecuaciónestructuraldelaU.E.LasMercedes . Además se propuso en el proyecto la incorporación de dos núcleos simétricos, conformados por pantallas de concreto armado de 20 cm de espesor que se extienden verticalmente en los tres niveles de la edificación, el arriostramiento de columnas por encima del nivel azotea mediante una pérgola estructural ylademolicióndesucerramientoperimetral. 1 2 3 4 5 5' 6 7 8 9 10 1.30 7.20 7.20 7.20 7.20 7.20 7.20 7.20 7.20 7.20 1.30 3.05 3.05 3.05 ENVIGADO PISO 3 Y NIVEL 4 VIGA DE AMARRE PANTALLA PANTALLA .42 3.05 3.05 3.05 1.30 7.20 3.60 7.20 3.60 7.20 1.30 A B C D E F ELEVACION PORTICOS EJES 5,5' Y 6 VIGA DE AMARRE EN JUNTA ESTRUCTURAL DETALLE DE UNIÓN DE COLUMNAS LIG. #3/8" c/.125 8 #1" + 12 #3/4" .60 EXISTENTES COLUMNAS 1.00 4 #1" 4 #1" ELEVACION PORTICOS EJES C Y D 1.30 7.20 7.20 7.20 7.20 7.20 7.20 1.30 7.20 7.20 7.20 10 9 8 5 4 3 1 7 5' 2 6 .42 VER DETALLE 3.60 3.60 3.60 3.60 3.60 3.60 3.60 3.60 A B C D E F 1.30 7.20 3.60 7.20 3.60 7.20 1.30 5 Figura 11.34 Solución definitiva de adecuación estructural de la U.E. Las Mercedes . almanperez@gmail.com 26 Mar 2017
  • 553.
    ESTIMACIÓN DE LAVULNERABILIDAD SÍSMICA MEDIANTE EL USO DEL ANÁLISIS MODAL 11-28 VULNERABILIDAD SÍSMICA En esa adecuación se incluyeron también detalles constructivos orientados a la separación de la tabiquería de las columnas, tanto en las fachadas con ventanales como en los pasillos de aulas, a fin de eliminarelefectodecolumnacorta. Las figuras 11.35, 11.36 y 11.37 muestran vistas del proceso constructivo de adecuación estructural de la edificación, que actualmente se está llevando a cabo de acuerdo a los lineamientos del proyecto de adecuación. La figura 11.35, por ejemplo, muestra la fachada principal de la edificación en la que puede apreciarse la eliminación de las paredes de bloques para permitir el engrosamiento y refuerzo de las columnas. Los bloques huecos deventilaciónnofueroneliminadosporqueno interfieren con el proceso de adecuación estructural. Figura 11.36 Refuerzo perimetral de columnas existentes en el nivel Planta Baja, (Marzo, 2007). Figura 11.37 Acero de refuerzo para la base de las columnas y arranque de acero longitudinal, (Marzo, 2007) Figura 11.35 Fachada actual de la edificación. Proceso de adecuación, almanperez@gmail.com 26 Mar 2017
  • 554.
    VULNERABILIDAD SÍSMICA 11-29 ESTIMACIÓNDE LA VULNERABILIDAD SÍSMICA MEDIANTE EL USO DEL ANÁLISIS MODAL Lafigura11.36muestraelrefuerzoperimetralparcialdelascolumnasenelnivelPlantaBaja,mientrasque en la figura 11.37 se observa el nuevo acero de refuerzo previsto para las bases de las columnas (cesta cuadrada de acero) y los estribos de las vigas de riostra. Posteriormente, se vaciará monolíticamente este conjunto, y se unirá al concreto de la losa corrida de fundación existente. Se observan además los arranques del acero adicional perimetral de refuerzo longitudinal de las columnas, que han sido previamenteescarificadasparafacilitarlaunióndelnuevoconcretoconelviejo. 11.9 ADECUACIÓNESTRUCTURALDELAADUANAINGLESA 11.9.1 Antecedentes La Aduana Inglesa es una edificación de origen colonial, construida posiblemente a fines del siglo XIX o a comienzos delsigloXX.Forma partedelPatrimonio CulturalHistórico deVenezuela.Seencuentra ubicada dentro de las instalaciones del Puerto de la Guaira, en el Litoral Central y, al igual que el valle de Caracas, está enmarcada en una zona de alta sismicidad regional. Debido a su antigüedad, la edificación es sísmicamente muy vulnerable y como es lógico pensar, no cumple con ninguna normativa constructiva sismorresistente. Recientemente, fue severamente afectada durante los deslaves y lluvias torrenciales quetuvieronlugarenellitoralcentraldurantelosdías15y16dediciembrede1999. 7 Para la realización del proyecto de reforzamiento estructural de la edificación , no se dispuso de ninguna información referente al tipo de tipología estructural, infraestructura existente, información geotécnica, planos arquitectónicos, ni calidad de los materiales utilizados en la construcción original. El mismo se llevó a acabo gracias a la iniciativa de la empresa estatal Puertos del Litoral Central S.A., responsable del mantenimientodelPuertodelaGuaira. Losobjetivosbásicosperseguidoseneseproyectoseresumenacontinuación: 1. Realizar un proyecto de reforzamiento estructural de edificación existente con el fin de acondicionarla para uso de oficinas o eventualmente para realizar alguna exposición fotográfica e histórica del Puerto delaGuaira. 2. Restaurar la edificación reproduciendo en lo posible los acabados y detalles ornamentales originales: balcones,cenefas,acabadosdepisoconlistonesdemadera,fachadas,etc. 3. Dotarladenuevasinstalacioneseléctricasysanitarias. 11.9.2 LevantamientoEstructuraldelaEdificaciónExistente En la etapa inicial del proyecto se llevó a cabo un levantamiento estructural y arquitectónico de la edificación en su estado actual. Esto dio como resultado la elaboración de 11 planos que muestran la distribución de los muros portantes interiores y en fachadas, ubicación de columnas, terrazas, balcones y sistema de techo original, así como también los tipos de materiales utilizados en su construcción. La figura11.38muestraunaisometríadelaedificaciónyfotografíasdelestadoactualdelamisma. almanperez@gmail.com 26 Mar 2017
  • 555.
    ESTIMACIÓN DE LAVULNERABILIDAD SÍSMICA MEDIANTE EL USO DEL ANÁLISIS MODAL 11-30 VULNERABILIDAD SÍSMICA Fachada principal Fachada noreste Figura 11.38 Isometría y fotografías del estado actual del edificio de la Aduana Inglesa. ISOMETRÍA almanperez@gmail.com 26 Mar 2017
  • 556.
    VULNERABILIDAD SÍSMICA 11-31 ESTIMACIÓNDE LA VULNERABILIDAD SÍSMICA MEDIANTE EL USO DEL ANÁLISIS MODAL Losresultadosmásrelevantesobtenidosenesaetapaseresumena continuación: 1. La estructura está básicamente conformada por muros de carga portantes, de espesor variable, (50 cm en los dos primeros niveles y 30 cm en el nivel superior), en las cuatro fachadas, entrelazadas entre si perpendicularmente mediante 2 muros interiores, también de carga, que sirven de soporte para la escalera interior que comunica el nivel Sótano con el nivel Terraza. Estos dos muros desaparecen en el entrepiso comprendido entre el nivel Terraza y el nivel Techo, compuesto de cerchas de madera y láminas de zinc. La falta de estos muros ortogonales en ese entrepiso la convierten en la zona más flexible y vulnerable de la edificación, pudiendo colapsar sus paredes y la estructura de madera del techoantelaaccióndealgúnsismodemedianamagnitud. 2. Las losas del nivel Avenida y del nivel Terraza están conformadas por un sistema estructural de pares de madera empotrados en el nivel Avenida y simplemente apoyados en la parte cubierta del nivel Terraza. Están orientados en la dirección Norte-Sur y recubiertas con listones de madera machi- hembrada. Estas losas están semidestruidas y muy afectadas por los efectos de la humedad y por la presenciadecoloniasdetermitas. 3. La cubierta de techo está conformada por un sistema de cerchas de madera a cuatro aguas virtualmente destruido, simplemente apoyado en los muros de las fachadas y pobremente arriostrado en el sentido paralelo a la fachada principal. Los balcones, también han colapsado en más de un 60% de suextensiónporlaaccióndelaslluviasylafaltadeunmantenimientopreventivoalaedificación. 4. El estado del enlucido de las paredes es deplorable, evidenciando signos de humedad, sulfatación y corrosión de algunos aceros de refuerzo distribuidos al azar en dinteles de puertas y ventanas o en machonesembutidosenlosmurosportantes,evidenciándoseuntotalabandono. 5. Las columnas exteriores a doble altura, que sirven de base a la Terraza exterior descubierta, son de concreto armado de muy mala calidad y presentan muy poco acero de refuerzo longitudinal en las esquinas. Virtualmente no existen ligaduras, estando el acero y el recubrimiento del concreto totalmenteafectadosporlacorrosión. 11.9.3 AnálisisEstructuraldelaEdificaciónExistente Con el fin de detectar en forma precisa las bondades o debilidades de la edificación existente, se llevó a cabounprocesodeanálisisdinámicodelamisma.Seevaluaronlosperíodosdevibraciónylasdeformadas modales correspondientes a 25 modos de vibración. En el modelo se incluyeron todos los elementos estructurales de la edificación (muros portantes, columnas de la terraza exterior, entrepisos de madera, etc.), con excepción de los balcones y de la escalera, ya que por estar virtualmente destruidas, no aportan ningunacontribuciónalarespuestaestructuraldeledificio. Del resultado y observación de las deformadas del análisis dinámico de la edificación original se pudo concluir lo siguiente: 1) el nivel Terraza y el sistema de cerchas del nivel Techo son totalmente inestables y puedencolapsarbajolaaccióndeunsismomedianamentemoderado;2)losentrepisosdemaderadelos almanperez@gmail.com 26 Mar 2017
  • 557.
    (a) Modelo utilizadoen el análisis. (b) Deformada de envigado de madera. ESTIMACIÓN DE LA VULNERABILIDAD SÍSMICA MEDIANTE EL USO DEL ANÁLISIS MODAL 11-32 VULNERABILIDAD SÍSMICA (c) Deformada del nivel superior y cubierta. (d) Deformada parcial del conjunto. niveles Avenida y Terraza son incapaces de transmitir las fuerzas horizontales de corte ocasionadas durante un sismo; 3) las uniones de los muros portantes de las fachadas y de los muros internos portantes, no son confiables, debido a la ausencia total de acero de refuerzo que las amarre; 4) el edificio Aduana Inglesa,comoconjunto,esunaedificaciónsísmicamentemuyvulnerable. 11.9.4 AnálisisyDiseñoEstructuraldelaSolucióndeReforzamiento Basadosenlosresultadosdellevantamientoestructuralydelanálisisdinámicodelaedificaciónexistente, se procedió al proceso de selección, análisis y diseño estructural de la solución de adecuación estructural del edificio de la Aduana Inglesa. Para ello, fue preciso realizar previamente un estudio geotécnico de la parcela. Este estudio recomendó que el tipo de fundación más recomendable para la construcción del 8 sistemaestructuralprevistoparaelreforzamientofueralautilizacióndelosascorridasdefundación . Los gráficos de la figura 11.39 identifican mediante algunas de sus deformadas modales las zonas más vulnerablesdelaedificación. Figura 11.39 Modelo utilizado y zonas vulnerables de la Aduana Inglesa identificadas mediante sus deformadas modales. almanperez@gmail.com 26 Mar 2017
  • 558.
    VULNERABILIDAD SÍSMICA 11-33 ESTIMACIÓNDE LA VULNERABILIDAD SÍSMICA MEDIANTE EL USO DEL ANÁLISIS MODAL El proyecto de adecuación estructural consistió básicamente en lo siguiente: estabilizar lateralmente los enormes y esbeltos muros portantes existentes; suplir la discontinuidad de rigidez ocasionada en el último nivel por la desaparición de los muros interiores; sustituir el sistema de losas de entrepiso de madera existente por un sistema de losas macizas de concreto armado y reemplazar la estructura de maderadeltechoporcerchasmetálicas. Adicionalmente se procuró conservar, al menos en las fachadas exteriores, la apariencia original de la edificación. Esto fue logrado mediante un sistema estructural interno aporticado de reforzamiento conformado por vigas, columnas y losas macizas de concreto armado, debidamente arriostradas a las paredes y muros portantes de la edificación existente. La losa de fundación del nuevo sistema aporticado esunalosamaciza. Las figuras 11.40 y 11.41 muestran cortes y detalles de la sujeción de los muros portantes existentes utilizados en la solución de adecuación estructural definitiva de la Aduana Inglesa. Las losas de madera fueronsustituidasporlosasmacizasdeconcretoarmado. -0.20 COLUMNA TIPO C-2 PEDESTAL .60x.60 NOTA 1 VER -0.50 +2.10 +6.90 COLUMNA COLUMNA TIPO C-1 TIPO C-1 CONCRETO POBRE e=10 cm (NIVEL TERRAZA) (NIVEL AVENIDA) (NIVEL SOTANO) +2.10 -0.50 ±0.00 +4.50 +6.90 (NIVEL TERRAZA) (NIVEL AVENIDA) (NIVEL SOTANO) COLUMNA COLUMNA COLUMNA TIPO C-1 TIPO C-1 TIPO C-1 COLUMNA TIPO C-1 CONCRETO POBRE e=10 cm NOTA 1 VER MÉNSULA EN VIGA EJE C1 +6.90 -0.20 +11.05 (TERRAZA EXTERIOR) (NIVEL TECHO) PEDESTAL .60x.60 COLUMNA TIPO C-2 NOTA 1 VER 1 2 3 4 5 6 7 8 Figura 11.40 Pórtico longitudinal y amarre del mismo a los muros portantes interiores y de fachadas. almanperez@gmail.com 26 Mar 2017
  • 559.
    ESTIMACIÓN DE LAVULNERABILIDAD SÍSMICA MEDIANTE EL USO DEL ANÁLISIS MODAL 11-34 VULNERABILIDAD SÍSMICA Las figuras 11.42 y 11.43 muestran respectivamente: a) el modelo del sistema estructural interno de concreto armado de reforzamiento adoptado, y b) una isometría del edificio mostrando la deformada del primermododevibracióndelaedificaciónyareforzada. +6.90 +6.90 +11.05 100X8 D-5 (NIVEL TERRAZA) (NIVEL TECHO) COLUMNA TIPO C-1 COLUMNA TIPO C-1 COLUMNA TIPO C-2 COLUMNA TIPO C-1 COLUMNA TIPO C-1 NOTA 6 VER LAMINA B1 A1 +0.00 -0.20 DESCANSO ESCALERA PAVIMENTO ACABADO FINAL PROFUNDIDAD DESCONOCIDA CONCRETO POBRE e=10 cm NOTA 1 VER TIPO F-2 FUNDACIÓN PEDESTAL .60x.60 D1 C1 +2.10 ACERA (NIVEL AVENIDA) (NIVEL SOTANO) COLUMNA TIPO C-1 LOSA DE FUNDACION CONCRETO POBRE e=10 cm -0.50 Figura 11.41 Pórtico transversal y amarre del mismo a los muros portantes interiores y de fachadas. Figura 11.42 Sistema estructural de reforzamiento interno adoptado Figura 11.43 Deformada del modo 1 de la edificación ya reforzada. almanperez@gmail.com 26 Mar 2017
  • 560.
    VULNERABILIDAD SÍSMICA 11-35 ESTIMACIÓNDE LA VULNERABILIDAD SÍSMICA MEDIANTE EL USO DEL ANÁLISIS MODAL 11.10 TÉCNICASDEADECUACIÓNESTRUCTURALUTILIZADAS Sea cual sea el tipo de edificación, la selección de la estrategia o esquema de adecuación estructural elegida debe como mínimo garantizar que la demanda debe ser siempre menor o al menos igual a la capacidadsismo-resistentedelaedificación. El logro de esta meta podrá en principio alcanzarse mediante la aplicación de alguna de las estrategias siguientes:disminuyendolademandasísmicaymejorandolacapacidadresistentedelaedificación. La disminución de la demanda sísmica en edificaciones existentes no es tarea fácil. Puede lograrse disipando energía mediante la incorporación en la estructura de elementos suplementarios de amortiguamiento pasivo. Una discusión de este tipo de técnicas escapa de los objetivos y alcance de este libro.EllectorpuedereferirsealabibliografíareseñadaalfinaldelCapítulo. El aumento de la capacidad resistentede la edificación se puedelograrreduciendo el peso de la estructura, disminuyendo los efectos de la torsión, proporcionando una distribución uniforme en las rigideces de los elementos estructurales, regularizando mediante juntas estructurales las plantas de geometría irregular, engrosandolasseccionesdelosmiembrosquelorequieranyproporcionandolaductilidadnecesaria. A continuación se resumen algunos de los procedimientos constructivos utilizados en el reforzamiento estructuraldelasedificacionesestudiadasenlasseccionesanteriores. Encamisado: Se utilizó para aumentar la resistencia axial, a flexión y al corte de elementos estructurales, incrementando además la ductilidad y la rigidez de los mismos. Suele lograrse añadiendo acero de refuerzo longitudinal y transversal; también colocando una malla electrosoldada alrededor del elemento estructural, recubriéndolo posteriormente con concreto autocompactante vaciado en sitio o mediante la aplicacióndeconcretoproyectado,(shotcrete). Engrosamiento de columnas: La sección de una columna de concreto armado puede aumentarse añadiendo concreto nuevo a una o a varias de las caras de la columna existente, dependiendo de la accesibilidad disponible; sin embargo, el engrosamiento y encamisado de todas las caras es la solución más efectiva. En todo caso es imprescindible anclar el nuevo acero de refuerzo al concreto existente mediante la utilización de anclajes y ganchos debidamente conectados al acero longitudinal existente. La fijación del anclaje al elemento estructural previamente perforado se obtiene secando, limpiando y rellenandoelorificioconunadhesivoepóxico.Acontinuaciónseintroduceelpernoocabilladeanclaje. Con el fin de aumentar la adherencia del concreto nuevo con el concreto existente es preciso repicar previamente la superficie del concreto de la columna mediante el uso de la técnica abrasiva del chorro de arena (Sandblasting) o mediante el uso de martillos percusores de baja revolución. La aplicación en las superficies de contacto de algún imprimante o puente de adherencia no es una solución constructiva recomendable. almanperez@gmail.com 26 Mar 2017
  • 561.
    ESTIMACIÓN DE LAVULNERABILIDAD SÍSMICA MEDIANTE EL USO DEL ANÁLISIS MODAL 11-36 VULNERABILIDAD SÍSMICA 11.11 MATERIALESUTILIZADOSENELREFORZAMIENTOESTRUCTURAL Las técnicas de rehabilitación y reforzamiento de miembros estructurales dependen básicamente del tipo de material constructivo existente, de los objetivos y metas perseguidos en la solución elegida y en gran partedelaexperienciadelingenieroresponsabledelproyectodeadecuación. Los materiales utilizados en el reforzamiento estructural deben cumplir los siguientes requisitos: deben ser de buena calidad y duraderos; los aceros de refuerzo y la estructura metálica deben protegerse de la corrosión, especialmente en ambientes marinos; deben ser dimensionalmente estables y resistentes a los cambios de temperatura. Finalmente debe garantizarse una adherencia adecuada de contacto entre los materialesexistentesylosnuevos,incluyendoladelaceroyelconcreto. Enesteestudio,losmaterialesutilizadosenelreforzamientoestructuralfueronlossiguientes: Resinas y adhesivos epóxicos: Su empleo se limitó a la reparación de grietas y fisuras en pequeñas áreas de concreto dañado. También puede utilizarse como mortero de relleno para conectar anclajes, cabillas, pernos, etc., en elementos de concreto armado existentes. El adhesivo epóxico facilita en ocaciones la uniónentreelconcretofrescoyelyaendurecido. Concreto: Se utilizó para reemplazar secciones de elementos dañados, aumentar la capacidad resistente en fundaciones, o en la construcción de nuevas pantallas y contrafuertes destinados a resistir las fuerzas laterales en la edificación reparada. En el proceso constructivo se tomaron las precauciones necesarias para el logro eficiente de la adherencia entre las superficies de concreto nuevo y el viejo: martillar y escarificarlassuperficiesdecontacto,limpiándolasconunchorrodeaireyhumedeciéndolaspreviamente alvaciadodelconcretonuevo. Concreto autocompactante: Es extremadamente fluido, muy cohesivo y no se segrega, permitiendo estas propiedades su colocación sin la necesidad de ser vibrado. A pesar de tener una baja relación agua/cemento presenta una gran cohesión interna y una excelente trabajabilidad. Puede ser colocado por bombeo o vertido directamente con tolvas. Es ideal para su colocación en espacios confinados de dimensionesreducidas,engrosamientodesecciones,etc. Concreto proyectado: Puede utilizarse solo o mezclado con fibras especiales para reparar y reforzar elementos que han sufrido daños en su capacidad resistente y que han sido previamente forrados con mallas de acero, muros existentes de concreto armado con recubrimientos deficientes. Puede utilizarse además como recubrimiento de acero de refuerzo expuesto a la vista en losas de techo. Presenta como ventajas una buena adherencia, rapidez y la ausencia casi total de encofrados. Como desventajas puede señalarse el enorme desperdicio (rebote del material), y la necesidad de equipos y de un personal especializado.Noseutilizóestatécnicaenlosproyectosaquíanalizados. Morteros y grout: Son mezclas de cemento, arena y agua, comúnmente utilizados para rellenar grietas en elementosdeconcretoarmadooenparedesdemampostería.Seutilizótambiéncomomaterialde almanperez@gmail.com 26 Mar 2017
  • 562.
    VULNERABILIDAD SÍSMICA 11-37 ESTIMACIÓNDE LA VULNERABILIDAD SÍSMICA MEDIANTE EL USO DEL ANÁLISIS MODAL nivelación de planchas en las bases de columnas metálicas que han sido colocadas y conectadas a la losa deconcretodefundaciónconpasadoresopernosroscadosembutidospreviamenteenlalosa. Acero de refuerzo: Fue empleado para reforzar secciones de concreto subreforzadas, con el fin de proveer laductilidadnecesaria. Perfiles metálicos: Se utilizan básicamente como elementos de arriostramiento con el fin de limitar los desplazamientos laterales producidos, por ejemplo, durante la acción de un sismo. En el caso del edificio de la aduana Inglesa, el sistema estructural adoptado para el cerramiento de techo a 4 aguas está conformado cerchas espaciales metálicas, con perfiles UPN y perfiles angulares conectados entre sí mediante planchas o cartelas metálicas. Este sistema de cobertura metálico sustituyó al sistema original devigasdemaderaqueseencontrabamuydeteriorado. Poliestireno expandido (EPS): Se utilizó en la separación de juntas estructurales, y en la U.E. Las Mercedes para aislar los tabiques y marcos de ventanas de las columnas en las fachadas de las aulas, minimizando asíelefectodecolumnacorta. Láminas de fibra de Carbón: Se utilizan en aquellas situaciones en las que se requiere una adecuación estructural liviana, que incremente la resistencia a flexión de los elementos estructurales y en las que se pretenda corregir fallas causadas por la corrosión. Es una solución sumamente costosa. Entre sus beneficios más sobresalientes se destacan: aumento de la resistencia a flexión y al corte, aumento de la resistencia de confinamiento (ductilidad), resistencia a explosiones e impactos, adecuación sísmica, rapidez de ejecución; sin embargo, este reforzamiento no resultó de aplicación práctica en las edificacionesanalizadas. Control de la corrosión: Con el fin de minimizar el efecto del salitre presente en el ambiente marino que rodea al edificio Aduana Inglesa, se recomendó que los perfiles metálicos, planchas, pernos, anclajes, etc., fueran sometidos a un proceso de sandblasting previamente a su montaje y a una protección con pintura epóxicadepoliamidadelargaduración. 11.12 CONSIDERACIONESADICIONALES En este Capítulo pudo comprobarse mediante ejemplos reales que la metodología utilizada en la adecuación estructural de las edificaciones aquí analizadas es simple y permite identificar con antelación, mediantelatécnicadelanálisismodal,laszonasvulnerablesdelasmismas. La selección de la estrategia y la escogencia de la alternativa estructural más conveniente utilizada en el proceso de adecuación estructural de cualquier edificación es un proceso estrechamente vinculado a la edificaciónenparticularydebeserabordadacomotal. Dicha estrategia debe tomar en consideración los siguientes aspectos: la amenaza sísmica, evaluación y almanperez@gmail.com 26 Mar 2017
  • 563.
    ESTIMACIÓN DE LAVULNERABILIDAD SÍSMICA MEDIANTE EL USO DEL ANÁLISIS MODAL caracterización geotécnica del suelo local, el tipo de fundación existente, el tipo de material utilizado en la construcción (acero, concreto armado, etc.), la calidad y resistencia de los materiales, el uso, edad e importancia de la edificación, la normativa utilizada, la geometría e irregularidades en planta y alzado, la distribución de las masas y rigideces, los cambios bruscos de rigidez, los requerimientos y restricciones arquitectónicas,elcostodeadecuaciónyladisponibilidaddeunequipoymanodeobraespecializados. Las soluciones de adecuación estructural elegidas siempre deben satisfacer los objetivos perseguidos, cumplir en lo posible con las recomendaciones normativas vigentes para edificaciones sismorresistentes, ser conceptualmente sencillas y ser concebidas para facilitar su construcción, teniendo siempre en cuenta,esosí,queningunaestructuraserefuerzadebilitándola. Con el fin de minimizar el efecto negativo de columna corta se pueden adoptar las siguientes alternativas: a) diseñar detalles constructivos para aislar adecuadamente la tabiquería de las columnas en aquellas zonas en las que existe peligro potencial de que esto ocurra; b) rigidizarla estructura mediante diagonales onúcleosdepantallasenlugaresestratégicosqueminimicenladesplazabilidadlateraldelaedificación,c) evitar en lo posible la incorporación en la estructura de elementos que propicien esta situación, y d) utilizar paredes divisorias conformadas por paneles livianos. En todo caso, la solución definitiva dependerádelascaracterísticaspropiasdecadaedificaciónydelcriteriodelprofesionalinvolucrado. Elprocedimientoaquídescritohasidoempleadoexitosamenteenvariosproyectosdeadecuación,36y37 9 (a) Proyecto original de arquitectura . 10 (b) Modelo utilizado en el análisis . Figura 11.44 Edificio sede del IAFE. Etapas del proyecto. estructural, entre los cuales podemos citar el proyecto y la construcción del reforzamiento estructural de los niveles 35, 36 y 37 del Banco Provincial, (BBVA), así como varias unidades educativas y escuelas básicas pertenecientes a la Fundación de Edificaciones y DotacionesEscolares,(FEDE). Otras aplicaciones del método ven su fruto durante las etapas iniciales del proyecto. En efecto, recientemente se llevó a cabo un estudio analítico del comportamiento dinámico de la torre de 25 pisos del edificio sede del Instituto Autónomo de Ferrocarriles del Estado, IAFE, cuya construcción está actualmente en ejecución, (ver 9,10 figuras11.44ay11.44b) . 11-38 VULNERABILIDAD SÍSMICA almanperez@gmail.com 26 Mar 2017
  • 564.
    VULNERABILIDAD SÍSMICA 11-39 ESTIMACIÓNDE LA VULNERABILIDAD SÍSMICA MEDIANTE EL USO DEL ANÁLISIS MODAL Como resultado del análisis realizado aplicando esta metodología, y gracias al trabajo en equipo llevado a cabo entre los profesionales involucrados en el proyecto, se le hicieron varios cambios y mejoras a la solución estructural originalmente concebida en el proyecto arquitectónico. Esto trajo como consecuencia un mejoramiento sustancial del comportamiento estructural de la edificación bajo cargas dinámicas. 11.13 BIBLIOGRAFÍASELECCIONADA 11.13.1 BibliografíaRecomendada Bertero, V.V., (1992), Seismic Upgrading of Existing Structures, X World Conference on Earthquake Engineering,Volume9,p.p.5101-5106,Madrid,Spain. Aguilar, J., Breña, S., Del Valle, E., Iglesias, J., Picardo, M., Jara, M. y Jirsa, J., (1996), Rehabilitation of Existing Reinforced Concrete Buildings in Mexico City. Case Studies, PMFSEL 96-3, Ferguson Structural Engineering Laboratory,TheUniversityofTexasatAustin. Naeim,F.andKelly,J.M.,(1999),DesignofSeismicIsolatedStructures,JohnWiley&Sons,Inc. Sánchez De Guzmán, D., (2003), Durabilidad y Patología del Concreto, Asociación de Productores de Concreto,Asocreto,InstitutodelConcreto,Bogotá,Colombia. Bozzo, L.M. y Barbat, A.H., (2000), Diseño Sismorresistente de Edificios. Técnicas Convencionales y Avanzadas, EditorialReverté,S.A.,Barcelona,España. SIDETUR, Siderúrgica del Turbio S.A., (2005), Vulnerabilidad de Obras Civiles, Memorias Seminario Técnico Internacional,(Noviembre),HotelGranMeliá,Caracas,RepúblicaBolivarianadeVenezuela. SIDETUR, Siderúrgica del Turbio S.A., (2006), Vulnerabilidad de Obras Civiles, Memorias Seminario Técnico, (Junio),HotelMorichalLargo,Maturín,RepúblicaBolivarianadeVenezuela. Whittaker, A. and Constantinou, M., (2004), Seismic Energy Dissipation Systems for Buildings, Chapter 12, Earthquake Engineering From Engineering Seismology to Performance-Based Engineering, Edited by YousefBozorgniaandVitelmoV.Bertero,InternationalCodeCouncil,CRSPress. HamburgerR.O.andCole,C.A.,(2001),Chapters12,SeismicUpgradingofExistingStructures,TheSeismicDesign Book,SecondEdition,EditedbyFarzadNaeim,InternationalCodeCouncil,KluwerAcademicPublishers. Carbonell De Masy, M., (1996), Protección y Reparación de Estructuras de Hormigón, Ediciones Omega, S.A., Barcelona,España. Priestley,M.J.N.,Seible,F.andCalvi,G.M.,(1996),SeismicDesignandRetrofitofBridges,JohnWiley&Sons,Inc. almanperez@gmail.com 26 Mar 2017
  • 565.
    Tecnoconcret, (2004), Tecnología.Ideas y Soluciones en Concreto, 2da. Edición, Caracas, República BolivarianadeVenezuela. 11.13.2 BibliografíaConsultada 1 Alonso, J.L. y Bermúdez, M., (1999), El Terremoto de Cariaco, Fundación Juan José Aguerrevere, Colegio de IngenierosdeVenezuela,RevistaCIVNo.370,Caracas.RepúblicaBolivarianadeVenezuela. 2 RISA 3D, (2007), Rapid Interactive Structural Analysis - 3 Dimensional, Versión 6.02, RISA Technologies, FoothillRanch,California,USA. 3 Alonso,J.L.,(1999),ProyectodeAdecuaciónEstructuraldelaU.E.PedroElíasMarcano,Tunapuy,estadoSucre, FundacióndeEdificacionesyDotacionesEscolares,FEDE,Caracas,RepúblicaBolivarianadeVenezuela. 4 Pérez, O.J., Bilham, R., Bendice, Velandia, J.R., Hernández, N. Moncayo, C., Hoyer, M. and Kozuch, M., (2001), Velocity Field Across the Southern Caribbean Plate Boundary and Estimates Of Caribbean/South American Plate Motion Using GPS Geodesy, 1994-2000, Geophysical Research Letters, Vol 28 No. 15, Pages 2987-2990. 5 Alonso, J.L., (2000), Proyecto de Adecuación Estructural de la Unidad Educativa Las Mercedes, Río Chico, Estado Miranda, Proyecto realizado para la Fundación de Edificaciones y Dotaciones Educativas, FEDE, Caracas. 6 De Santis, F., (2000), Estudio Geotécnico y Evaluación de la Resistencia en Miembros de Concreto Armado, U.E. LasMercedes,IngenierosDeSantisC.A. 7 Alonso, J.L. Garrido, J.L., y Bermúdez, M., (2004), Proyecto de Reforzamiento Estructural del Edificio Aduana Inglesa. Estudio solicitado por la Unidad de Mantenimiento de Puertos del Litoral Central S.A., La Guaira, Venezuela. 8 De Santis, F., (2004), Estudio Geotécnico. Edifico Aduana Inglesa, Ingenieros De Santis C.A., La Guaira, RepúblicaBolivarianadeVenezuela. 9 Manrique, J.M., (2006), Proyecto Arquitectónico del Edificio Sede del Instituto Autónomo de Ferrocarriles del Estado,IAFE,Caracas,Febrero,RepúblicaBolivarianadeVenezuela. 10 Alonso, J.L., (2006), Comportamiento Dinámico de la Torre del Edificio Sede del Instituto Autónomo de FerrocarrilesdelEstado,IAFE,IngenierosDeSantis,Caracas,Diciembre,RepúblicaBolivarianadeVenezuela. ESTIMACIÓN DE LA VULNERABILIDAD SÍSMICA MEDIANTE EL USO DEL ANÁLISIS MODAL 11-40 VULNERABILIDAD SÍSMICA almanperez@gmail.com 26 Mar 2017
  • 566.
    12.1 Introducción 12.2 Sismicidaddel Estado Sucre 12.3 Cariaco: Aspectos Geomorfológicos y Sísmicos 12.4 Fallamiento Superficial 12.5 Influencia de la Amplitud de la Aceleración en los Daños 12.6 Comentarios Adicionales 12.7 Hundimiento y Licuefacción 12.8 Respuesta Estructural 12.9 Perfiles Litológicos en Cariaco 12.10 Conclusiones más Relevantes 12.11 Bibliografía Seleccionada 12El Terremoto de Cariaco de 1997 almanperez@gmail.com 26 Mar 2017
  • 567.
    EL TERREMOTO DECARIACO DE 1997 12-2 VULNERABILIDAD SÍSMICA Terremoto de Cariaco de 1997. (Foto J.L. Alonso). almanperez@gmail.com 26 Mar 2017
  • 568.
    VULNERABILIDAD SÍSMICA 12-3 12ElTerremotodeCariacode1997 EL TERREMOTO DE CARIACO DE 1997 12.1 INTRODUCCIÓN El 9 de julio de 1997 tuvo lugar en la región norte oriental de Venezuela un fuerte terremoto con una magnitud de onda superficial M =6.8, y una magnitud de momento M =6.8, con un epicentro ubicado S W 1 entre las poblaciones de Cariaco y Casanay en el estado Sucre . Las coordenadas del epicentro fueron 10°43' N y 63°49' O, y la profundidad focal fue de 10 km de acuerdo a los datos suministrados por la USGS, National Earthquake Information Center. El evento se originó a lo largo del sistema de falla El Pilar- Casanay,enladirecciónE-OenlazonadecontactodelasplacasdelCaribeySudamericana. Los terremotos de El Tocuyo en agosto de 1950, de Caracas en julio de 1967 y de Cariaco en julio de 1997 constituyen los eventos sísmicos más destructores que han afectado a Venezuela durante las últimas seis décadas. En este Capítulo centraremos la atención en el más reciente de dichos eventos, el terremoto de Cariacode1997. El objetivo de este Capítulo es realizar una interpretación ocular de la distribución de los daños ocasionados a edificaciones durante ese terremoto que permitan formular algunas conclusiones que esperamos ayuden al mejor entendimiento del desempeño y vulnerabilidad sísmica de las mismas. Todas las fotografías de este Capítulo relacionadas con este evento fueron tomadas por el autor, salvo que se indiquelocontrario. 12.2 SISMICIDADDELESTADOSUCRE. LasismicidadenelestadoSucre,esbásicamenteatribuiblealcomplejomovimientorelativodelaplacadel 2,3,4,5 Caribe con la placa Sudamericana , y tiene lugar en la zona de contacto de estas placas, en lo que se denominalazonadefallaElPilar Casanay. - El terremoto del 9 de julio de 1997 tuvo su epicentro a 7 km al Este de Cariaco, en esa falla, observándose una traza de ruptura visible en la superficie del terreno de unos 40 km en la dirección Este-Oeste, tal y como se observa en la figura 12.1. La figura 12.2 muestra la distribución espacial de las zonas más afectadasdelestadoSucreporesteterremoto. almanperez@gmail.com 26 Mar 2017
  • 569.
    EL TERREMOTO DECARIACO DE 1997 12-4 VULNERABILIDAD SÍSMICA El terremoto dejó un saldo de 730 inmuebles totalmente destruidos, 960 parcialmente afectados, 522 personas rescatadas, 78 fallecidas y 5 desaparecidas. Las poblaciones más afectadas fueron la ciudad de CumanáylaspoblacionesdeCariaco,Chiguana,Campoma,Marigüitar,SanAntoniodelGolfoyCasanay. Figura 12.1 Mapa mostrando la ubicación del epicentro (estrella negra), superficie de fallamiento 1 y after-shocks ocurridos en los primeros 5 días después del terremoto, (Pérez et al ). La figura 12.3, muestra la rata del movimiento de la placa del Caribe con respecto a la placa de Sudamérica. Este movimiento se determinó recientemente mediante observaciones geodésicas y tecnología GPS durante un intervalo de tiempo comprendido entre los años 6 1994 y 2001 . En ella se indican l o s s i s t e m a s d e f a l l a s sísmicamente activas de la zona de contacto de ambas placas en las regiones nor-occidental y Figura 12.2 Mapa del estado Sucre. Zonas más afectadas durante el sismo. costera de Venezuela. Resulta importante señalar que la mayor rata de desplazamiento relativo entre esas placasseobservaprecisamenteenelestadoSucre,enlasproximidadesdelafalladelPilar. Desafortunadamente no se obtuvieron registros de aceleración en la superficie en las poblaciones vecinas alazonaepicentral.Únicamenteseregistraron2acelerogramasenlaestaciónCorpo-Oriente,enla almanperez@gmail.com 26 Mar 2017
  • 570.
    VULNERABILIDAD SÍSMICA 12-5 ELTERREMOTO DE CARIACO DE 1997 ciudaddeCumaná,aunos80kmaloestedelepicentro. La figura 12.4 muestra uno de esos acelerogramas (registro UDO11). En esa localidad, la duración acotada del movimiento fuerte del terreno (entre +0,05g y - 0,05g) fue de tan solo 2 segundos. La información sismológicamostradafuegentilmentesuministradaporlaingenieroGloriaRomerodelDepartamento Figura 12.3 Movimiento relativo de la placa del Caribe con respecto a la placa Sudamericana, obtenido a partir de 6 observaciones geodésicas y tecnología GPS, (Pérez et al ). Sismológico de La Fundación Venezolana de Investigaciones Sismológicas,FUNVISIS. La información sísmica disponible (instrumental e histórica) para la zona, y las evidencias geológicas disponibles, hacen suponer que las áreas urbanas del estado Sucre, serán sacudidas nuevamente por sismos destructores. La sismicidad en las proximidades con la isla de Trinidad es producida por un proceso de subducción por medio del cual la litosfera oceánica en esa zona se sumerge en el manto a lo largo de una zona convergente. En esa zona, la profundidad de los focos es intermedia, contrastando con la de la zona continental de la falla El Pilar- Casanay cuyo movimiento de borde es del tipo transcurrente dextral, en el cual las dos placas se deslizan una con respectoalaotra. La figura 12.5 da una idea fiel de los daños ocasionados en la ciudad de Cumaná en el sismo del 17 de enero de 7 1929. La referencia contiene una excelente recopilación referente a la evaluación de la amenaza sísmica en Venezuela, tanto histórica como instrumental. TIEMPO (s) 5 0 10 15 20 25 30 35 40 50 ACELERACIÓN (g) 0.05 - 0.15 - 0.1 - 0.05 0 0.1 0.15 Acelerograma de entrada UDO11 Figura 12.4 Terremoto de Cariaco de 1997. Registro UDO11, Corpo-Oriente, Cumaná. Distancia epicentral: aproximadamente 80 km, (Cortesía de FUNVISIS). almanperez@gmail.com 26 Mar 2017
  • 571.
    EL TERREMOTO DECARIACO DE 1997 12-6 VULNERABILIDAD SÍSMICA De todo lo anterior, puede concluirse que las probables rupturas de fallas e s p e r a d a s e n l a s re g i o n e s sísmicamente activas señaladas, están engeneraldelimitadasespacialmente, ya sea, por estructuras geológicas transversales a ellas, o por cambios en la geometría o rumbo de las fallas donde dichas rupturas ocurrieron, o por cambios en las condiciones geológicas. En otras palabras, el inicio y el final de unarupturasísmicaestámecánica- Figura 12.5 Teatro de Cumaná. Sismo del 17 de enero de 1929, (Cortesía de la Sra. Carmen Pacanins). mentecontroladaporbarrerasgeológicasdelostiposantesmencionados. Esta segmentación natural del sistema de falla El Pilar-Casanay nos permite argumentar que a pesar de que la magnitud del máximo sismo posible que teóricamente ella puede generar es del orden de 7.2 a 7.5 para períodos de retorno de 180 a 400 años, sismos menores de magnitud 6.1 £ M £ 6.6 podrían ocurrir comoconsecuenciadelafracturadealgunodelossegmentosdelamismaenunfuturocercano. 12.3 CARIACO:ASPECTOSGEOMORFOLÓGICOSYSÍSMICOS A continuación se presenta un breve recuento de los aspectos geomorfológicos y de los estudios sísmicos instrumentalesrealizadosenlazonaaraízdedichoeventosísmico. 12.3.1 AspectosGeomorfológicos La población de Cariaco está ubicada en la margen derecha del río Carinicuao, conocido también como río Cariaco, en la intersección de tres ríos que drenaban, quizás hace unos miles de años atrás, dos de ellos hacia la laguna Buena Vista y un tercero hacia el río Carinicuao. Basados en el trabajo realizado por el 8 geólogo Ortega , se resumen a continuación los aspectos geomorfológicos más relevantes del valle de Cariaco: a) Geomorfológicamente, el valle de Cariaco limita por el Norte con la Cordillera de la Costa Araya-Paria, y porelSurconlaserraníadelInterior,separadasentresíporelsistemadefallasdeElPilar. b) Se ubica en la planicie aluvial del río Carinicuao, caracterizada por zonas pantanosas fangosas y arenosas, producto de la sedimentación producida por el depósito de materiales procedentes fundamentalmentedelaerosiónydelarrastrededistintospaleocaucesquelamodelan. almanperez@gmail.com 26 Mar 2017
  • 572.
    VULNERABILIDAD SÍSMICA 12-7 ELTERREMOTO DE CARIACO DE 1997 c) Elespesordelaseccióncuaternariarecientesepodríaestimarentre50y150metros. d) El nivel freático de las aguas subterráneas es alto, entre 0,5 y 2 metros. La recarga de los acuíferos se hace por percolación y, o, infiltración de los cerros circundantes a través de un extenso fracturamiento odiaclasamientodelasrocas. e) La laguna Buena Vista, en plena zona epicentral, es una laguna intercontinental, probablemente profunda pero totalmente colmatada de sedimentos recientes, tal vez de origen tectónico por el efecto delchoquedelasplacasCaribeySudamericana. 12.3.2 ResultadosdeEstudiosSísmicos 9,10 Más recientemente, estudios sísmicos instrumentales realizados en Cariaco arrojaron los siguientes resultados: a) La saturación con agua de los sedimentos arenosos entre 3 y 5 metros de profundidad impidió la identificacióndeinterfasesmásprofundasdelasondasP. b) En las ondas de corte S se obtuvo una interfaz indicando sedimentos consolidados entre 60 y 100 metrosdeprofundidadalSurdeCariaco,hacialaserraníadelInterior,cercanoalbordedelacuenca. c) El espesor de sedimentos con velocidades de onda S menores de 700 m/s supera los 100 metros en el restodeCariaco. d) Losperíodosfundamentalesobtenidosenlazonavaríanentre0,85y1,05s. 12.3.3 InterpretacióndeEstosEstudios 8,9,10 Basados en todo lo anterior y en la observación de daños a edificaciones en las zonas afectadas, todo pareceindicarlosiguiente: • El suelo de Cariaco en los primeros 10 metros es un suelo blando, con un índice de penetración muy bajo (N° SPT < 20 golpes/pie), tal y como se deduce de los perfiles litológicos anexos, al final de este 13,14 Capítulo . • LavelocidaddepropagacióndeondasdecorteSenesetramoesbaja. • Elespesorpromediodelosdepósitosconsolidadososcilaentre60y100metrosdeprofundidad. • El suelo está saturado de agua, y es propenso al fenómeno de licuefacción, especialmente hacia el límiteSuroestedeCariacoenlascercaníasconelGolfodeCariaco. • La presencia de períodos altos en los depósitos ( 0,85 £ T £ 1,05 s ) parece haber mitigado el daño s estructuralenlapoblacióndeCariaco,conformadabásicamenteporedificacionespequeñas,rígidas almanperez@gmail.com 26 Mar 2017
  • 573.
    PERFIL A PERFIL B PERFILC Período (s) Período (s) Período (s) Acel. Espectral Acel. Espectral Acel. Espectral EL TERREMOTO DE CARIACO DE 1997 12-8 VULNERABILIDAD SÍSMICA porefectodelatabiqueríaydecortoperíodo.Aestepuntovolveremosmásadelante. • Un dato importante radica en observar que debido a las condiciones muy especiales de suelo blando, 10 especialmente en la superficie, los estudios dinámicos exhiben una desamplificación de la respuesta espectral en la superficie (trazo grueso) con respecto a la roca (trazo fino), y un desplazamiento del períodopredominanteespectraldeT »0,15s enlarocahastavaloresdeT quevaríanentre0,45y0,55s p p talycomoseobservaenlafigura12.6,(T eselperíodoasociadoalamáximaaceleraciónespectral). p 10 Figura 12.6 Espectros de respuesta para 3 perfiles típicos en Cariaco . almanperez@gmail.com 26 Mar 2017
  • 574.
    VULNERABILIDAD SÍSMICA 12-9 ELTERREMOTO DE CARIACO DE 1997 • La caracterización dinámica obtenida a partir de las estructuras geotécnicas de los perfiles obtenidos mediante el método de refracción sísmica utilizando como input en roca la componente horizontal del sismo de Imperial Valley de 1979 (M=6.9 a 10,6 km) da como resultado amplificaciones espectrales que oscilan entre 1,8 y 2 en la superficie de los depósitos, (línea de trazo grueso) en un rango de períodos naturalescomprendidosentre0,4y0,7s. • En la roca, por el contrario la amplificación espectral obtenida en los tres perfiles analizados (figura 12.6)esiguala5,yocurreparaunperíodonaturalaproximadamenteiguala0,15s,(líneadetrazofino). • La forma de los espectros de aceleración obtenidos en la superficie (trazo grueso) en la figura 12.6, corroboranqueelsueloenCariacoesunsueloblando. • En los espectros de respuesta en la roca y en la superficie mostrados en la figura 12.6 se aprecian aceleraciones máximas en la roca (trazo fino) del orden de 0.32g, mientras que en la superficie (trazo grueso), las aceleraciones máximas correspondientes a los perfiles A, B y C son iguales a 0.26g, 0.20g y 0.25g respectivamente. • El nivel de aceleraciones máximas del terreno obtenido en Cariaco mediante su caracterización dinámica, a nuestro entender, es elevado, tanto en la roca como en la superficie, y no se corresponde con el comportamiento de ciertas estructuras observado en el terreno, tal y como se discutirá en la sección 12.5deesteCapítulo. 12.4 FALLAMIENTOSUPERFICIAL En esta sección y en las próximas de este Capítulo se enfocará la atención en la discusión de algunos de los tipos de amenaza geológica que se manifestaron en la zona como consecuencia del terremoto de Cariaco de 1997. Son éstas, el fallamiento superficial, las amplitudes del movimiento del terreno, la licuefacción, y elhundimientodelterrenoenáreascosteras. Las investigaciones de campo que usualmente se llevan a cabo después de la ocurrencia de un sismo permiten a menudo lograr una mejor interpretación del comportamiento de la falla. En el terremoto de Cariaco se observaron desplazamientos superficiales dextrales transcurrentes entre las placas del Caribe y la Sudamericana superiores a los 40 cm, tal y como se muestra en la figura 12.7, entre las poblaciones de ChamariapayCariaco. La traza de la franja de fallamiento en la superficie del terreno se observó por más de 40 km según la dirección Este-Oeste de la falla El Pilar-Casanay, desapareciendo visualmente al entrar en las tranquilas aguas del Golfo de Cariaco. La figura 12.8 muestra el fallamiento superficial producido en la cercanía de los embalses de cría de camarones de la localidad de Campoma, aproximadamente a 14 km al Oeste del epicentro. almanperez@gmail.com 26 Mar 2017
  • 575.
    EL TERREMOTO DECARIACO DE 1997 12-10 VULNERABILIDAD SÍSMICA Figura 12.8 Traza de la falla en Campoma a 14 km del epicentro. Figura 12.7 Traza de la falla. Figura 12.9 Hospital General y Escuela de Enfermeras, a escasos 150 m de la falla El Pilar. Cumaná. El sistema de falla El Pilar-Casanay es el causante casi de toda la actividad sísmica en el estado Sucre y atraviesa la ciudad de Cumaná, ubicada a unos 76 km al Oeste del epicentro. Considerando además que en almanperez@gmail.com 26 Mar 2017
  • 576.
    VULNERABILIDAD SÍSMICA 12-11 ELTERREMOTO DE CARIACO DE 1997 la ciudad de Cumaná a pocos metros del borde de este sistema de falla, y sobre un suelo rígido, se levantan numerosas viviendas, el Hospital General, la Escuela de Enfermeras, y algunos otros edificios, resulta evidente que esta proximidad a la falla aumenta exponencialmente la vulnerabilidad sísmica de esas edificacioneseinstitucioneshospitalariastalycomoseobservaenlafigura12.9 A pesar de que durante este sismo, esas edificaciones tan solo sufrieron daños menores, y teniendo en cuenta la necesidad de que estas instalaciones vitales permanezcan activas en caso de un siniestro, sería aconsejable llevar acabo una rehubicación o adecuación estructural de las mismas en un futuro inmediato comopartedeunplandeprevenciónymitigacióntempranaderiesgo. 12.5 INFLUENCIADELAAMPLITUDDELAACELERACIÓNENLOSDAÑOS Una de las tareas más importantes, tanto de los sismólogos como de los ingenieros, radica en la medición instrumental de registros del movimiento del terreno durante la acción de terremotos. Esto se logra mediante la instalación de un arreglo de acelerógrafos en las áreas de alto potencial de riesgo sísmico. Después del movimiento principal (mainshock), se procede a la instalación de acelerógrafos portátilesque se colocan en la zona de réplicas (after-shocks), con el fin de ajustar y determinar parámetros y datos que complementenlainformaciónregistradaenlaredmadreoredprincipal. Ya que uno de los parámetros más importantes en el diseño sismorresistente de edificaciones es la aceleración horizontal del movimiento del terreno, los mapas de riesgo sísmico suelen adoptar los valores pico de aceleración como los más representativos de la amenaza sísmica. La figura 12.10 muestra el mapa 15 dezonificaciónsísmicadeVenezuela . Por cierto, resulta interesante acotar que la norma venezolana para edificaciones sismorresistentes vigente, basados quizás en el pobre desempeño de algunas edificaciones durante el terremoto de Cariaco de 1997, incrementó la aceleración máxima horizontal de diseño en el estado Sucre de 0,30 a 0,40g. Esto 16 significaunaumentode33,33%conrespectoaloestipuladoenlanormaanterior . Con el fin de establecer una correlación entre el daño observado en edificaciones con las amplitudes de aceleración del movimiento del terreno, hemos creído conveniente abordar el tema por poblaciones, empezandodesdelazonaepicentralyterminandoenlaciudaddeCumanáaunos76kmdelepicentro. 12.5.1 ZonaEpicentral:LasManoasyCariaco LadistribuciónypatrónerráticodedañosobservadosenlasedificacionesdelazonaepicentraldeCariaco, parece indicar que la aceleración vertical en esa zona ha debido ser muy alta. Por el contrario, las aceleraciones pico máximas horizontales parecieran no tener una relación directa con el nivel y distribución de daños observados en las zonas pobladas epicentrales, que probablemente se tradujeron enpulsosaisladosdemedianaamplitudycortaduración. almanperez@gmail.com 26 Mar 2017
  • 577.
    EL TERREMOTO DECARIACO DE 1997 12-12 VULNERABILIDAD SÍSMICA ZONA 7 ZONA 6 ZONA 5 ZONA 4 ZONA 3 ZONA 2 ZONA 1 ZONA 0 0.10g 0.15g 0.20g 0.25g 0.30g 0.35g 0.40g ZONA SÍSMICA A 0 COLOMBIA BRASIL 1 0 2 3 4 5 4 3 3 6 7 RECLAMACIÓN ZONA EN 5 5 4 2 2 MAR CARIBE Figura 12.11 Tanque; Las Manoas. Figura 12.12 Silo elevado; Las Manoas. Esto parece explicar el buen comportamiento atípico de algunas edificaciones de pobre material constructivo (bajareque, bloques, barro, etc.), de otras edificaciones de concreto armado tales como tanquesysilosdegranalturaydeestructurasdediversatipología,dedistintaedadycalidadconstructiva. Lasfiguras12.11y12.12muestranelbuendesempeñodeuntanquedeconcretoarmadoydeunsilo Figura 12.10 Mapa de zonificación 15 sísmica de Venezuela. elevado, también de concreto armado ubicado en Las Manoas, a escasos 4 km del epicentro, construidos ambos sobre un suelo relativamenterígido. almanperez@gmail.com 26 Mar 2017
  • 578.
    VULNERABILIDAD SÍSMICA 12-13 ELTERREMOTO DE CARIACO DE 1997 Figura 12.13 Población de Cariaco. La figura 12.13 muestra el buen desempeño de dos pequeñas edificaciones contiguas bastante rígidas, de 2 niveles, ubicadas a la entrada de Cariaco, en suelo blando, conformadas por paredes de bloques de arcilla trabados por columnas de pequeña sección conocidas en Venezuela con el nombre de machones. En ningunadeellasseapreciadañoalguno. En la figura 12.14 se observa una vivienda de un nivel, conformada por un sistema estructural de vigas y columnas de concreto ubicada en la población de Cariaco, a escasos 6 km del epicentro. Observe el poco efecto que la aceleración horizontal ejerció sobre el muro de bloques de concreto en construcción, sin arriostrar, ubicado en el segundo nivel de la vivienda en dirección perpendicular al sistema de falla Este-Oeste del Pilar, que permaneció en pie y en posición vertical. La figura 12.15 muestra un tanque elevado de concreto armado, soportado por 4 columnas muy esbeltas, en pleno centro de Cariaco, que no presentó ningún daño por efectos de la aceleraciónhorizontaldelterreno. Figura 12.15 Población de Cariaco. Otro ejemplo increíble es el mostrado en la figura 12.16. En efecto, en esa fotografía se observa un tanque para almacenamiento de agua, de fibra de vidrio, soportado por una columnita de concreto en la azotea de una edificación rígida de 2 niveles que en teoría debía haberse caído por el efecto de látigo, peroquepermanecióintacto. Peroesonoestodo.Enefecto,lasfiguras12.17y 12.18 Figura 12.14 Población de Cariaco. almanperez@gmail.com 26 Mar 2017
  • 579.
    EL TERREMOTO DECARIACO DE 1997 12-14 VULNERABILIDAD SÍSMICA muestran la virtual ausencia de golpeteo o martilleo horizontal en la junta estructural de separación de edificaciones contiguas ubicadas en la urbanización El Tigre, en la población de Cariaco, confirmando este hecholapresenciadeunaaceleraciónhorizontaldelterrenorelativamentebajaenesazona. Figura 12.16 Tanque elevado. Figura 12.18 Edificios colindantes. Figura 12.17 Edificios colindantes. Figura 12.19 Fachada lateral del liceo R. M. Centeno. En efecto, las figuras 12.19 y 12.21 muestran la unidad educativa Raimundo Martínez Centeno, enlapoblacióndeCariaco. Esta edificación escolar de concreto armado, de construcción relativamente reciente, tenía originalmente 3 niveles, y un muro perimetral delimitando el área de la azotea. Como puede apreciarse, sufrió el colapso total del primer nivel, debido entre otros factores, al aplastamiento de sus columnas. Resulta muy significativoobservarlaverticalidaddelas Sin embargo, la baja aceleración horizontal observada en Las Manoas y en la población de Cariaco no parece justificar el pésimo comportamiento de otras edificaciones de concreto armado, ubicadas también enCariaco,quecolapsaronparcialototalmenteduranteelsismo. almanperez@gmail.com 26 Mar 2017
  • 580.
    VULNERABILIDAD SÍSMICA 12-15 ELTERREMOTO DE CARIACO DE 1997 fachadasylapermanenciaenpiedelosbloquesdeventilaciónquelasconformaban. En lafigura12.20seobserva eldesplomedelalosa dedeuna estructura aporticadadeconcreto armado de 1 solo nivel utilizada como comedor estudiantil del mismo liceo, del que estaba separado escasos metros. El derrumbe fue vertical, causado por aplastamiento de sus columnas. De hecho se observa que una de las columnas perforó la losa de techo y afloró por encima de ella. De todo lo anterior se desprende que la amplituddelaaceleraciónverticalenesazonahadebidosermuygrande. Figura 12.21 U.E.R.M. Centeno. Desplome vertical de fachadas Obsérvese que en la figura 12.21 puede ubicarse a mano izquierda (véase el árbol de referencia) y a solo pocos metros del liceo, la losa de techo del comedor estudiantil del cual se hace referencia en lafigura12.20. Las figuras 12.22 a la 12.24 son ejemplos de columnas que han fallado, entre otras razones, por compresiónaxial,todasenlosniveles2y3delliceoR.MartínezCenteno. Figura 12.20 Desplome de la estructura del comedor. almanperez@gmail.com 26 Mar 2017
  • 581.
    EL TERREMOTO DECARIACO DE 1997 12-16 VULNERABILIDAD SÍSMICA Figura 12.22 Figura 12.24 Figura 12.23 En la figura 12.25, por ejemplo, se observa el punzonamiento en una loseta de piso de concreto pobre ocasionado por unas columnas de concreto armado, virtualmente sin carga vertical que soportaban el peso de un sistema metálico liviano de techo con láminas metálicas. Es curioso observar que las columnas quedaronenposiciónvertical. Resultaimportantedestacarqueenzonasepicentraleslasaceleracionesverticalespueden,enalgunas ocasiones, alcanzar valores enormes. Así en el terremoto del Imperial Valley, en California, en 1979, se registraron aceleraciones pico verticales de gran amplitud, entre las fallas Imperial y Brawley. Esto nos índica que no hay porqué extrañarse cuando afirmamos que en la población de Cariaco y zonas aledañas la componente vertical de la aceleración ha debido ser respetable y predominante como claramenteloilustranlasfiguras12.19ala 12.25. 12.5.2 Campoma,SanAntoniodelGolfoyCumaná A partir de cierta distancia epicentral, se empezó a notar una amplificación de las amplitudes de aceleración horizontal del terreno en suelos blandos que caracterizan la costa Sur del Golfo de Cariaco, desde Cariaco hasta la ciudad de Cumaná. Este tipo de comportamiento suele a veces relacionarse con el observado en CiudaddeMéxico. Figura 12.25 almanperez@gmail.com 26 Mar 2017
  • 582.
    VULNERABILIDAD SÍSMICA 12-17 ELTERREMOTO DE CARIACO DE 1997 Figura 12.27 Chiguana. Zona costera. Figura 12.26 Campoma. Esta amplificación ocasionó daños severos en los tanques metálicos e instalaciones de la camaronera en la población de Campoma, o la destrucción casi total de la población de Chiguana (figuras 12.26 y 12.27) a 14 y18kmrespectivamentealOestedelepicentro. Figura 12.28 Tanque elevado a tan solo 50 metros de la unidad educativa Valentín Valiente. Cariaco. Figura 12.29 Tanque elevado a unos 30 km del epicentro. Una comparación visual del tanque elevado mostrado en la figura 12.28 a unos escasos 50 metros del la unidad educativa Valentín Valiente, (una de las 2 estructuras que colapsó totalmente en la población de Cariaco a unos 6 km del epicentro y la cual puede verse ligeramente en el extremo derecho de la foto), soportado por una columna de sección pequeña, con otro tanque elevado, mostrado en la figura 12.29, soportado también por una pequeña columna de concreto armado que fue construida en la orilla Sur del Golfo de Cariaco a unos 30 km del epicentro, revela 2 hechos importantes: a) la aceleración horizontal en Cariaco fue muy pequeña, y b) las condiciones del suelo local, tambien blando de fundación del segundo tanque amplificaron notablemente la aceleraciónhorizontalenesesitio,dandocomoresultadolainclinaciónmostrada. almanperez@gmail.com 26 Mar 2017
  • 583.
    EL TERREMOTO DECARIACO DE 1997 12-18 VULNERABILIDAD SÍSMICA Otro ejemplo de interés no menos impactante se observa en las figuras 12.30 y 12.31. En efecto, la figura 12.30 muestra el derrumbe de la única casa tipo palafito situada en las orillas del Golfo de Cariaco, a unos 35 km del epicentro. Esto contrasta con la apacible fotografía de las Aquavillas del Complejo Turístico del Morro de la figura 12.31, en la ciudad de Puerto la Cruz, a unos 170 km de distancia del epicentro, que no sufrió en esta oportunidad ningún daño, pero que bien podría correr la misma suerte por ser sus depósitos de fundación suelos blandos potencialmente licuables y estar ubicada a escasos kilómetros al Sur del mismosistemadefallaElPilar-Casanayqueocasionóesteterremoto. Figura 12.30 Palafito. Golfo de Cariaco. Figura 12.31 Aquavillas. Puerto La Cruz. Las figuras 12.32, 12.33 y 12.34 muestran el efecto de latigazo que se observó en estructuras de distinta tipología, una metálica y otras de concreto armado, ubicadas en depósitos de suelo blando, en la ciudad de Cumaná. La figura 12.32, por ejemplo, muestra la deformada de una torre metálica de iluminación, ubicada en el extremo de un muelle de la zona portuaria. El suelo en esa zona costera es muy blando y está ubicado a muy poca distancia de la desembocadura del río Manzanares en el Golfo de Cariaco (distancia epicentral aproximada:75km) El efecto de látigo es realmente espectacular, y se produjo por efecto de resonancia al coincidir el período fundamental de la torre metálica (estructura muy flexible) con el período del depósito blando de fundación. Este hecho cobra particular relevancia si nos percatamos que en esa figura el faro contiguo a la torre metálica,estructuramuyrígidadeconcretoarmado,nosufrióningunadeformación,nidañoalguno. En la figura 12.33 se muestran varias edificaciones de 4 niveles. Son estructuras mixtas de concreto almanperez@gmail.com 26 Mar 2017
  • 584.
    VULNERABILIDAD SÍSMICA 12-19 ELTERREMOTO DE CARIACO DE 1997 armado, (tipo cajón y tabiquería de bloques), muy rígidas, ubicadas sobre un suelo blando en la ciudad de Cumaná. Sobre el nivel techo se observan varios tanques para almacenamiento de agua, sustentados cada uno por 3 columnas de muypequeñaaltura. Los dos tanques más cercanos, orientados perpendicularmente a la dirección de la falla El Pilar-Casanay, se volcaron aparatosamente por efectos del latigazo en el nivel techo producido por las altas aceleraciones generadas en ese nivel. Mostramos un detalle de los mismos en la figura 12.34. Sin embargo, los otros dos tanques orientados según la dirección de la falla, no se volcaron. Ningún edificio de esa urbanización sufriódaños. Este hecho claramente indica tres cosas: 1) los edificios rígidos en suelos blandos tuvieron un comportamiento satisfactorio, 2) las aceleraciones horizontales en esa zona han debido ser mayores en la dirección Este-Oeste de la falla que en la dirección perpendicular a la misma, 3) se evidencióelefectodesfavorabledecolumnacorta. Figura 12.33 Urbanización Bermúdez. Cumaná. Figura 12.34 Detalle del vuelco de los tanques. Figura 12.32 Muelle costero. Cumaná. almanperez@gmail.com 26 Mar 2017
  • 585.
    EL TERREMOTO DECARIACO DE 1997 12-20 VULNERABILIDAD SÍSMICA 12.6 COMENTARIOSADICIONALES Pero,… ¿por qué la aceleración horizontal en la zona epicentral y en Cariaco fue tan baja? Hay quienes podrían sorprenderse por el bajo nivel de daño observado en Cariaco y Las Manoas por el efecto de la aceleraciónhorizontal. Esta interrogante cobra aún más relevancia si recordamos que el 29 de mayo de 2006 un sismo con una magnitud inferior, igual a 6.2 en la escala de Richter, tuvo lugar en la Isla de Java, en Indonesia, causando Figura 12.35 Valle de la laguna Buena Vista. Figura 12.36 Bloques de suelo y lodo desplazados por la explosión. más de 5800 muertes y pérdidas materiales incalculables a viviendas de calidad constructiva similares al grueso delasexistentesenCariaco. La respuesta a esta interrogante podría quizás fundamentarse en las condiciones litológicas de la extensa laguna Buena Vista, caracterizada por zonas fangosas colmatadas por sedimentos recientes. La figura 12.35 muestra una vista aérea del fértilvalledelalagunaBuenaVista. Muy cerca de la carretera entre Cariaco y Casanay, en el escarpe de la falla de El Pilar, un sitio donde existían pozas de aguas termales, tuvo lugar el epicentro, muy superficial con una profundidad focaldeunos10km. En la figura 12.36, se observan bloques de suelo y lodo desplazados por la explosión sentida por los moradores de la zona, causada por la repentina liberación de energía durante el fracturamiento de lafallaElPilar. Estosbloquessemovieronsobrecapasde suelo totalmente licuadas, a escasos 5 y 6 km al Este de Las Manoas y de la poblacióndeCariaco. almanperez@gmail.com 26 Mar 2017
  • 586.
    VULNERABILIDAD SÍSMICA 12-21 ELTERREMOTO DE CARIACO DE 1997 Savarensky and Kawasumi, (1951) Ishimoto, (1932) JMA (Okamoto, 1973) Richter, (1958) Medvedev and Sponheuer, (1969) (1975a)-vertical Trifunac and Brady (1975a)-horizontal Trifunac and Brady Hershberger, (1956) Kirnos, (1955) II VIII VI IV XII X Intensidad equivalente modificada de Mercalli 1 10 1000 100 0.1 2 Aceleración (cm/s ) Figura 12.38 Relación entre la intensidad modificada de Mercalli y la aceleración en 17 la superficie . En la figura 12.37 se aprecia una vista aérea del asentamiento agrícola Las Manoas, ubicado a tan solo 5 km al Oeste del epicentro. En ella, se observan, el silo elevado, el tanque de concreto circular y un gran número de viviendas y galpones metálicos que no sufrieron virtualmente daño alguno. Los dos tanques se pueden apreciarconmayordetalleenlasfiguras12.11y12.12yamostradasenlasección 12.5.1. El tipo de suelo en Las Manoas es relativamente rígido en comparación con el suelo blando de la población deCariaco. Figura 12.37 Vista aérea. Asentamiento agrícola Las Manoas. almanperez@gmail.com 26 Mar 2017
  • 587.
    EL TERREMOTO DECARIACO DE 1997 12-22 VULNERABILIDAD SÍSMICA 17 De la figura 12.38 se desprende que si suponemos que en Cariaco, el grado de destrucción o daño en la escala de Mercalli modificada fue de VI a VII, la aceleración horizontal máxima del terreno ha debido ser inferiora0,10g. Este hecho podría atribuirse quizás al hecho de que la zona del Valle de Cariaco ha sido rellenada con sedimento colmatado, al igual que las lagunas de origen tectónico de Campoma y Laguna de Buena Vista, hecho éste que junto a la poca pendiente hidráulica del Valle, hacen que los drenajes no existan o sean intermitentes. Estas observaciones aunadas a la poca profundidad del epicentro parecieran haber influido en el hecho de aminorar precisamente las amplitudes de las ondas S y ondas Love (de corte ambas), en el sismo del 9 de julio, disminuyendo por tanto las amplitudes de las aceleraciones horizontales en la superficie de esos depósitosaluvionales. La asignación de valores VI o VII a la intensidad de Mercalli en la zona de Cariaco, no parece descabellada, sobretodosisetieneencuentaqueelgruesodeldañoseobservóenconstruccionesdemuypobrecalidad, talycomosemuestraenlasfiguras 12.39y 12.40. Figura 12.39 Vivienda de bajareque. Cariaco. Figura 12.40 Vivienda de bajareque. Cariaco. La unidad educativa Raimundo M. Centeno, colapsó parcialmente a pesar de exhibir una calidad constructiva aceptable y de cumplir aparentemente con la norma vigente de su época. En ese caso, su colapso podría atribuirse fundamentalmente a una desfavorable combinación de factores, tales como: geometría en planta irregular, alta aceleración vertical, columnas muy solicitadas a esfuerzos torsionales y de compresión, secciones insuficientes de columnas, luces de pórticos grandes, vigas altas en un solo sentidoyefectospuntualesdecolumnacautiva,(véaselosCapítulos6y11). almanperez@gmail.com 26 Mar 2017
  • 588.
    VULNERABILIDAD SÍSMICA 12-23 ELTERREMOTO DE CARIACO DE 1997 12.7 HUNDIMIENTOYLICUEFACCIÓN En este terremoto quedó una vez más demostrado que, aún en una misma localidad, las variaciones de las características del suelo local ejercieron una enorme influencia en el patrón de distribución de daños de edificaciones y viviendas, y en la amplitud y contenido de frecuencias de los movimientos del terreno registradosenlasuperficiedelosdepósitosdesueloduranteeseterremoto. En zonas en las que los depósitos estaban formados por materiales granulares sueltos saturados, su tendencia a compactarse originó presiones hidrostáticas excesivas capaces de producir licuefacción del suelo, dando como resultado grandes asentamientos y daños estructurales considerables. En general, en elsismodeCariacoseobservaronlossiguientesfenómenos: a) Desplazamientos de bloques de suelo que se movieron sobre capas de suelo totalmente licuadas en la laguna Buena Vista, entre las poblaciones de Cariaco y Casanay, precisamente en la zona donde fue ubicadoelepicentro(figuras12.35y12.36). Figura 12.41 Planta de cría de camarones. Campoma. Figura 12.42 Hundimiento parcial de carretera costera. San Antonio del Golfo. Figura 12.43 Planta de Alimentos Margarita. b) La Iglesia San Felipe Apóstol, en Cariaco, fue severamente afectada por el fenómeno de licuefacción. Sufrió grandes asentamientos del terreno que originaron grietas de importancia enlasparedesdelasfachadas. c) Agrietamiento y hundimiento de un dique de contención de la planta de cría de camarones en Campoma, a 14 km del epicentro. Hundimiento almanperez@gmail.com 26 Mar 2017
  • 589.
    EL TERREMOTO DECARIACO DE 1997 12-24 VULNERABILIDAD SÍSMICA parcial de carretera costera en la población de San Antonio del Golfo, a orillas precisamente del golfo de Cariaco a 32 km del epicentro (figuras 12.41y 12.42). d) Hundimiento parcial y agrietamiento de la zona de enrocado (en contacto con el mar), de un terraplén de relleno artificial en la Planta de Alimentos Margarita, en la población de Marigüitar, a 46 km al oeste del epicentro, (figuras 12.43 y 12.44). En este terraplén se produjo además licuefacción que se manifestó en la superficie enformadeconosdearena. Figura 12.45 Instalaciones de la Planta de Alimentos Margarita. La licuefacción causó bastante daño a las instalaciones de la Planta (figura 12.45) y en las instalaciones hoteleras de Maigualida, también enlalocalidaddeMarigüitar. e) Hundimiento vertical de zonas costeras en la desembocadura del Río Manzanares, en el puerto pesquero y zonas aledañas de la CiudaddeCumaná. La figura 12.46 muestra un modelo probable del hundimiento del fondo marino en el litoral costero del Golfo de Cariaco producido por una cuña de deslizamiento que se originó a lo largo del empinado talud marino de la costa SurdelafosadelGolfodeCariaco. Figura 12.46 Modelo probable del hundimiento del talud en zonas costeras de Cumaná. Figura 12.44 Agrietamiento del enrocado. almanperez@gmail.com 26 Mar 2017
  • 590.
    VULNERABILIDAD SÍSMICA 12-25 ELTERREMOTO DE CARIACO DE 1997 Figura 12.51 Desplome del edificio Miramar. De hecho, la profundidad del mar en las costas de la Ciudad de Cumaná es superior a los 200 metros a tan solomediokilómetrodedistanciadeladesembocaduradelRíoManzanares. Este comportamiento se observó con más intensidad en la zona costera portuaria y pesquera de la ciudad de Cumaná, tal y como se observa en las figuras 12.47 a la 12.50. En esta zona se presentó también el fenómeno de licuefacción característico de este tipo de suelos. En la figura 12.49 se observa 2 barcos atuneros que encallaron por el cambio en la batimetría del fondomarinoenelpuertopesquero. Figura 12.47 Figura 12.48 Figura 12.49 Figura 12.50 almanperez@gmail.com 26 Mar 2017
  • 591.
    EL TERREMOTO DECARIACO DE 1997 12-26 VULNERABILIDAD SÍSMICA Como dato interesante vale la pena mencionar que el edificio Miramar, único edificio que se desplomó totalmente durante ese terremoto en la Ciudad de Cumaná, estaba fundado a unos 300 metros de la zona costera (figuras 12.51y 12.52). En esas figuras, se aprecia el variado desempeño de edificios de distinta tipología y rigidez que no sufrieron daños estructurales a pesar de estar construidos en una zona con Figura 12.52 Desplome del edificio Miramar. Cumaná. condiciones de suelo presumi-blemente muy similares a las del edificio Miramar. Todo esto hace suponer que el colapso de ese edificio pudo haber sido acelerado, entre otros factores, por efectos desfavorables de interacciónsuelo-estructura. 12.8 RESPUESTAESTRUCTURAL Las pérdidas materiales o humanas registradas durante la acción de terremotos (moderados o fuertes), son causadas básicamente por el colapso total o parcial de obras de ingeniería, principalmente edificaciones, que han sido diseñadas y construidas presumiblemente para proteger a sus ocupantes de la acción de amenazas naturales, por ejemplo, terremotos. Las pérdidas económicas producidas en estos eventos claramente indican que el nivel de daño observado (vulnerabilidad) varía, entre otros, en función del tipo de estructuración y destino o uso que se le dé a la edificación, del tipo de fundación, de la geometría de la planta, de los cambios bruscos de rigidez, de la edad de la construcción, de la calidad constructiva,ydelainfluenciadelsuelolocal. A continuación se analizan algunos de los factores que más influyeron en la vulnerabilidad y comportamientoestructuraldeedificacionesduranteelsismodeCariaco. 12.8.1 EfectosdeInteracciónSuelo-Estructura En las poblaciones rurales más afectadas por el sismo, ubicadas a lo largo de la falla El Pilar-Casanay, las viviendas típicas de uso más popular son viviendas de bajareque, muy utilizadas por lo general en AméricaCentral,Colombia,Ecuador,RepúblicaDominicanayVenezuela. almanperez@gmail.com 26 Mar 2017
  • 592.
    VULNERABILIDAD SÍSMICA 12-27 ELTERREMOTO DE CARIACO DE 1997 Figura 12.53 Vivienda de bajareque. Casanay. Figura 12.54 Vivienda de bajareque. Las Manoas. Las viviendas mostradas en las figuras 12.39, 12.40 y 12.53 son viviendas de este tipo, que sufrieron grandes daños. Son construcciones flexibles que estaban ubicadas, las dos primeras en el corazón de la población de Cariaco sobre un suelo muy blando, y la tercera (figura 12.53) en la población de Casanay, tambiénsobresueloblando,aescasos11kmalestedelepicentro,estaúltima. Este comportamiento poco afortunado contrasta con el magnifico desempeño exhibido por una vivienda debajareque,flexible,fundada sobre una colina desuelo rígidoen elasentamiento agrícoladeLas Manoas mostradaenlafigura12.54,aescasos5kmdelepicentro. Figura 12.55 Población de Cariaco. Urbanización El Tigre. Lafigura12.55muestraunavistaaérea de la urbanización El Tigre, al Oeste de Cariaco, conformada básicamente por edificiosmultifamiliaresde4plantas. En esta urbanización, se pueden distinguir 2 tipos de edificaciones con tipología estructural diferente: unas apantalladas con paredes monolíticas de concreto armado, y otras aporticadas de concreto armado dotadas de tabiquería de bloques de arcillahastaelnivelplantabaja. Ninguna de estas edificaciones, muy rígidas por cierto y fundadas sobre un almanperez@gmail.com 26 Mar 2017
  • 593.
    EL TERREMOTO DECARIACO DE 1997 12-28 VULNERABILIDAD SÍSMICA suelo blando, sufrió daños estructurales aparentes, a excepción de grietas y fisuras en los tabiques de bloquesdearcilladelosedificiosaporticados. 12.8.2 ColindanciadeEdificaciones Tienelugarcuandodosomásedificacionesvecinas contiguas,sinningunajuntadeseparaciónadecuada, vibran en forma desfasada durante la acción de un terremoto, produciéndose un martilleo o golpeteo entre ellas, que en ocasiones es tan severo que puede ocasionar el desplome y colapso de las mismas. Este fenómenofuédocumentadoenelCapítulo6dellibro. Las figuras 12.17 y 12.18 en la sección 12.5.1 de este Capítulo, muestran que no se evidenció dicho efecto entre varias edificaciones de concreto armado contiguas, ubicadas en este caso en la Urbanización El Figura 12.56 Efecto de golpeteo en vivienda a 18 km del Tigre, en las afueras de Cariaco, a unos 7 km del epicentro, evidenciándose el bajo nivel de amplitudes de aceleración horizontal en la zona. Sin embargo, a 18 km al Oeste del epicentro la aceleración horizontal se hizo sentir. En efecto, la figura 12.56 muestra el efecto de martilleo entre 2 viviendas colindantes, de distinta altura, ambas de bajareque, ubicadas en la población Villa Frontado (Muelle de Cariaco). En ella se observa que el daño se produce en la zona de contacto de la cumbrera de la vivienda de 1 solo nivel con las columnas de mangle que soportan la pared del segundo piso de la vivienda de la izquierda,provocandosuderrumbe. 12.8.3 DefectosConstructivos Es evidente que la utilización de materiales de construcción inadecuados en zonas de alto riesgo sísmico, aunado a defectos constructivos, tales como longitud de anclaje de refuerzo insuficiente, mala calidad del concreto, falta de ductilidad en los miembros, falta de confinamiento en los nodos, mal detallamiento y ejecución deficiente de las almanperez@gmail.com 26 Mar 2017
  • 594.
    EL TERREMOTO DECARIACO DE 1997 VULNERABILIDAD SÍSMICA 12-29 conexiones metálicas, poco recubrimiento de las cabillas en zonas de alta corrosión, falta de mantenimiento y en general una pobre inspección, dan como resultado un comportamiento estructural deficiente,queenalgunasocasionessetraduceenelcolapsototaldelaedificación. Las figuras 12.27, 12.57 y 12.58 muestran ejemplos típicos de edificaciones con una pésima calidad constructiva. En general, puede afirmarse que todas aquellas construcciones que tenían defectos constructivos resultaronlasmásdañadas. La figura 12.57 muestra un detalle de mala práctica constructiva. En efecto, las vigas fueron vaciadas con anterioridad al vaciado de la losa nervada de techo que quedó simplemente apoyada sin ninguna conexiónalasvigas,originándosesudesplometotal. Figura 12.57 Detalle de mala práctica constructiva. Cariaco. Figura 12.58 Uniones deficientes en los nodos de una estructura en construcción. Cariaco. En los colegios y preescolares, especialmente aquellos conformados por un sistema estructural de perfiles metálicos rellenos con paredes de bloques de concreto, se pudo observar que las paredes se separaban totalmente de la estructura, derrumbándose en algunas ocasiones, debido básicamente a la falta de previsión de un sistema apropiado de unión perfil-bloque, que garantice su comportamiento como conjunto. La figura 12.59 muestra el desprendimiento total de un panel de tabiquería producido por la falta de adherencia entre el mortero de los bloques y la superficie lisa de las columnas en la unidad educativa RaimundoMartínezCenteno. En general, en Venezuela es frecuente encontrar este tipo de unión poco efectiva e inadecuada, entre los almanperez@gmail.com 26 Mar 2017
  • 595.
    EL TERREMOTO DECARIACO DE 1997 12-30 VULNERABILIDAD SÍSMICA Figura 12.59 Desprendimiento total de panel de tabiquería. elementos estructurales de concreto armado y la tabiquería, aumentando este hecho la vulnerabilidad de la edificación y la desusocupantes. 12.8.4 EfectosTorsionalesyCambiosdeRigidez En este terremoto quedó muy claro la nefasta influencia que factores tales como la configuración geométrica irregular de la planta, la ubicación asimétrica de núcleos rígidos de circulación vertical, la presencia de pisos blandos esquineros a doble altura, así como también la formación de columnas cautivas (efecto de columna corta) ocasionada por la ubicación particular de tabiquería de mediana altura entre columnas, ejercieron en el pésimo comportamiento de las edificacionesdeconcretoarmado. Fueron muy pocas las edificaciones de concreto armado que colapsaron durante ese terremoto, tan solo 3, y esto sin duda sedebióaunacombinacióndediversosfactores. En 2 de estas estructuras se desarrolló una torsión en planta apreciable, mientras que en la otra se evidenció el efecto letal de la columna cautiva. En el Capítulo 11 presentamos un estas estudio más detallado del comportamiento de estas edificaciones durante el sismo y de cómo estos factores, nosoloinfluyeronnotablementeenlaformaenquecolapsaron,sinoquetambiénpudieronanticiparse. Porejemplo,eledificioMiramaraparentementebienconstruido,figuras12.51y12.52,sedesplomó Figura 12.60 U.E. Raimundo Martínez Centeno. totalmente por efectos torsionales, en la Ciudad de Cumaná, a unos 75 km de distancia del epicentro, no habiéndose evidenciado daños en ningunaedificaciónvecina. En la población de Cariaco la unidad educativa Raimundo Martínez Centeno sufrió el desplome total del primer nivel, apreciándose grandes efectos torsionales como consecuencia de la geometría y configuración de su planta, (módulos en forma de U). Esto puede apreciarse ampliamente en las figuras 12.19, y 12.21 a la 12.24yenlafigura12.60mostrada. almanperez@gmail.com 26 Mar 2017
  • 596.
    EL TERREMOTO DECARIACO DE 1997 VULNERABILIDAD SÍSMICA 12-31 Finalmente, las figuras 12.61 y 12.62 muestran aspectos de uno de los módulos de aulas de la unidad educativa Valentín Valiente después del terremoto. Esta edificación, también en Cariaco, se derrumbó completamente como consecuencia de una combinación desfavorable de mala calidad constructiva, edad de laconstrucción,corrosión,altasaceleracionesverticalesyfundamentalmenteefectosdecolumnacautiva. Figura 12.61 U.E. Valentín Valiente Figura 12.62 U.E. Valentín Valiente. 12.9 PERFILESLITOLÓGICOSENCARIACO A continuación se incluyen 2 perfiles litológicos correspondientes a 2 de las innumerables perforaciones 13 que se llevaron a cabo en la población de Cariaco a escasas semanas de ocurrido el sismo . De ellos se desprendequelacapacidaddesoportededichosdepósitosesmuybaja,(suelosblandos). almanperez@gmail.com 26 Mar 2017
  • 597.
    EL TERREMOTO DECARIACO DE 1997 12-32 VULNERABILIDAD SÍSMICA 12.10 CONCLUSIONESMÁSRELEVANTES 1. El terremoto de Cariaco del 9 de julio de 1997 tuvo una magnitud M =6.8, una profundidad focal de 10 S km.yfuelocalizadosobreelsistemadefallaElPilar-Casanay. 2. La longitud visible de fallamiento superficial fue del orden de 40 km y el desplazamiento relativo medidoentrelasplacasdelCaribeySudamericanasuperóenalgunossitioslos40cm. 3. La información sísmica disponible hace suponer que las áreas urbanas del Estado Sucre serán nuevamentesacudidasporsismosdestructores. 4. No se obtuvieron acelerogramas del terreno en zonas próximas al epicentro. Solamente se registraron 2 acelerogramas en la estación Corpo-Oriente, en la Ciudad de Cumaná a unos 80 km de distancia del epicentro. 5. En la zona del epicentro todo parece indicar que la componente vertical de aceleración ha debido ser muy alta. Las aceleraciones horizontales, por el contrario, parecieran no haber alcanzado valores altos.Quizáspulsosaisladosdecortaduración. 6. Los efectos de la aceleración horizontal se hicieron notar a distancias superiores a los 15 km del epicentro,amplificándoseenalgunasocasionescomoconsecuenciadelafrecuenteexistenciade almanperez@gmail.com 26 Mar 2017
  • 598.
    EL TERREMOTO DECARIACO DE 1997 VULNERABILIDAD SÍSMICA 12-33 depósitosdesueloblandoalolargodelacosta. 7. Es probable que las bajas aceleraciones observadas en la población de Cariaco se deban, fundamentalmente: 1) a unas condiciones muy particulares de suelo muy blando saturado, 2) a la poca profundidad del hipocentro, 10 km, y 3) a un mecanismo de falla probablemente lento, aunado quizás a la poca resistencia que ofrecieron los depósitos de suelo blando en el valle de la laguna Buena VistaalmovimientohorizontalrelativodelasplacasdelCaribeySudamericana. 8. En este terremoto se evidenció en forma muy clara la enorme influencia que las condiciones de suelo local ejercieron en el patrón de distribución de daños de edificaciones y viviendas y en la amplitud y contenido de frecuencias de los movimientos del terreno registrados en la superficie. Se observó hundimiento del terreno, licuefacción, inestabilidad del talud marino, fallamiento superficial y efectos desfavorablesdeinteracciónsuelo-estructura. 9. En general, se observó que las estructuras flexibles tuvieron un mejor comportamiento en suelos rígidosyviceversa. 10. La vulnerabilidad de las edificaciones se incrementó cuando la calidad constructiva, los materiales y/o el sistema estructural constructivo era deficiente o inapropiado. En otras ocasiones se evidenció falta de acero de refuerzo en los nodos, tal y como se ilustra en la figura 12.63. En ella se observa el colapso parcial de la unidad educativa Pedro Arnal, ubicado en la ciudad de Cumaná, en un suelo blando, a unos78kmalOestedelepicentro. El cerramiento del patio central estaba conformado por cáscaras de doble curvatura (paraboloides hiperbólicos) que se apoyaban en unas columnas cortas. Los nodos de unión entre las columnas y las vigas de amarre no estaban confinados adecuadamente con ligaduras y estribos de refuerzo. La figura 12.64muestraotravistadelacubiertadecerramientodelpatio. Figura 12.64 U.E. Pedro Arnal. Cumaná. Figura 12.63 U.E. Pedro Arnal. Cumaná. almanperez@gmail.com 26 Mar 2017
  • 599.
    Figura 12.65 U.E.Raimundo M. Centeno. Ejemplos de mala práctica constructiva hay muchos. En la figura 12.65 se observan deficiencias en el refuerzo y longitud de anclaje en los nodos de unión del machón conlasvigasdecierredelaslosassuperioreinferior. 11. La corrosión observada en numerosas edificaciones jugó un papel importante en el mal desempeño de las mismas. La corrosión fué particularmente severa en la ciudad de Cumaná y en el extremo oriental de la Península de Araya, a unos 81 km del epicentro, zona ésta última que sorpresivamente no sufrió daños a consecuenciadeestesismo. 12. Se demostró fehacientemente que cuando las edificaciones tenían irregularidades en planta, cambios bruscos de rigidez, columnas cortas, concentración inapropiada de núcleos rígidos o plantas bajas libres y falta de refuerzo en los nodos, su comportamiento fue pésimo, llegando en casos extremos a producirse el colapso total o parcial de las mismas, aún y cuando cumplieran con las normas vigentes de diseño sismorresistente para la fecha de su construcción, (ver figuras12.66y12.67). Figura 12.66 U.E. Valentín Valiente. Efecto de columna corta. Figura 12.67 U.E. Valentín Valiente. Efecto de columna corta. EL TERREMOTO DE CARIACO DE 1997 12-34 VULNERABILIDAD SÍSMICA almanperez@gmail.com 26 Mar 2017
  • 600.
    12.11 BIBLIOGRAFÍASELECCIONADA 12.11.1 BibliografíaConsultada 1 Pérez,O.J., (1998), Seismological Report on the M =6.8 Strong Shock of July 9th 1997 in Cariaco, Northeastern W Venezuela,BulletinoftheSeismologicalSocietyofAmerica,88. 2 Molnar P. And Sykes L.R., (1969), Tectonics of the Caribbean and Middle America Regions From Focal MechanismsandSeismicity,Geol.Soc.Am.Bull.80,1639-1684. 3 Pérez, O. y Mendoza, J., (1998), Sismicidad y Tectónica en Venezuela y Áreas Vecinas, Departamento de Física delaTierra,No10:87-110.UniversidadSimónBolívar,RepúblicadeVenezuela. 4 Pérez O.J. and Aggarwal Y.P., (1981), Present-Day Tectonics of the Southeastern Caribbean and Northeastern Venezuela,J.Geophysics.Res.86,10,791-10,804. 5 Russo, R.M., Speed R.C., Okal E.A., Shepherd J.B., and Rowley K.C., (1993), Seismicity and Tectonics of the SoutheasternCaribbean,J.Geophysics.Res.,98,14,299-14,319. 6 Pérez, O.J., Bilham, R., Bendick, R., Velandia, J.R., Hernández, N., Moncayo, C., Hoyer, M. and Kozuch, M., (2001), Velocity Field Across the Southern Caribbean Plate Boundary and Estimates of Caribbean/South American Plate Motion Using GPS Geodesy, 1994-2000, Geophysical Research Letters, Vol. 28. No. 15, Pages 2987-2990. 7 Grases, J., (2002), Introducción a la Evaluación de la Amenaza Sísmica en Venezuela. Acciones de Mitigación, FundaciónPedroGrases,ConmemoracióndelTerremotoCuatricentenariodeCaracas. 8 Ortega, J.F. (1999), Cariaco, Publicación de la Fundación Juan José Aguerrevere del Colegio de Ingenieros deVenezuela,Revista370delCIV,RepúblicaBolivarianadeVenezuela. 9 Alvarado, L., González, J., Schmitz, M., y Lüth, S., (2001), Investigaciones Sismológicas de Escala Micro y Macro en Cariaco, Taller Internacional Estudios de Métodos y Acciones Para Contrarrestar los Efectos ProducidosporTerremotosenCariaco,FUNVISIS,SerieTécnica1-2001. 10 González, J., (2001), Caracterización Sísmico-Geotécnica Basada en Métodos Geofísicos. Caso de Estudio la Región de Cariaco. Estado Sucre, Tesis de Maestría en Ingeniería Estructural, Universidad Central de Venezuela. 11 Alonso,J.L.yBermúdez,M.(1998),ElTerremotodeCariacodel9deJuliode1997.Observacióne EL TERREMOTO DE CARIACO DE 1997 VULNERABILIDAD SÍSMICA 12-35 almanperez@gmail.com 26 Mar 2017
  • 601.
    Interpretación de Daños.2da.Edición. Departamento de Ciencias de la Tierra, Universidad Simón Bolívar, RepúblicaBolivarianadeVenezuela. 12 Alonso, J.L. y Bermúdez, M., (1999), El Terremoto de Cariaco de 1997, Revista No. 370 de la Fundación Juan JoséAguerreveredelColegiodeIngenierosdeVenezuela. 13 Herrera,C.,(1997),EstudiosdeSuelosVariosenlaPoblacióndeCariaco,Cumaná,estadoSucre. 14 Sanzonetti, E. y Ortega, J.F.. (1997), Informe Geológico Sobre la Parcela Campo Alegre, Para Nuevos Desarrollos Habitacionales en Cariaco, Estado Sucre, Centro de Investigaciones Tecnológicas de Oriente, CITO,RepúblicadeVenezuela. 15 Norma Venezolana COVENIN 1756:2001, (2001), Edificaciones Sismorresistentes, Caracas. República BolivarianadeVenezuela. 16 Norma Venezolana COVENIN 1756-87, (1987), Edificaciones Antisísmicas, Ministerio del Desarrollo Urbano,Caracas.RepúblicadeVenezuela. 17 Trifunac, M.D. and Brady, A.G. (1975), On The Correlation of Seismic Intensity With Peaks of Recorded Strong GroundMotions,Bull.ofSeismologicalSocietyofAmerica,Vol.65,pp.129-162. EL TERREMOTO DE CARIACO DE 1997 12-36 VULNERABILIDAD SÍSMICA almanperez@gmail.com 26 Mar 2017
  • 602.
  • 603.
  • 604.
  • 605.
  • 606.
  • 607.
  • 608.
  • 609.
  • 610.
  • 611.
  • 612.
  • 613.
  • 614.
  • 615.
  • 616.
  • 617.
  • 618.
  • 619.
  • 620.
  • 621.
  • 622.
  • 623.
  • 624.