Descarga gratis durante 30 días
Iniciar sesión
Cargar
Idioma (ES)
Atención al cliente
Empresariales
Móvil
Redes sociales
Marketing
Tecnología
Arte y fotografía
Empleo
Diseño
Educación
Presentaciones y charlas públicas
Gobierno y org. sin ánimo de lucro
Atención sanitaria
Internet
Derecho
Liderazgo y gestión
Motor
Ingeniería
Software
Reclutamiento y RR. HH.
Venta al por menor
Ventas
Servicios
Ciencias
PYMES y liderazgo
Alimentación
Medio ambiente
Economía y finanzas
Datos y análisis
Relaciones con inversores
Deportes
Meditación
Noticias y política
Viajes
Desarrollo personal
Sector inmobiliario
Entretenimiento y humor
Salud y medicina
Dispositivos y hardware
Estilo de vida
Cambiar idioma
Idioma
English
Español
Português
Français
Deutsche
Cancelar
Guardar
Enviar búsqueda
ES
Frank049
24
Slideshow
Acerca de
Presentaciones
Infografías
Documentos
Recomendaciones
Acerca de
Sort by
Más recientes
Populares
GRAMÁTICA LIBRE DE CONTEXTO
por
Frank049
Estructuras algebraicas Matematica Discreta
por
Frank049
Proyecciones Financieras
por
Frank049
Proyecciones financieras by Frak049
por
Frank049
Francisco Del Rosario Sanchez
por
Frank049
Modelo OSI
por
Frank049
Componertes de Redes Informaticas
por
Frank049
El reportaje y el documental
por
Frank049
Mapas de Karnaugh Sistemas Digitales
por
Frank049
No hay ninguna infografía aún
Sort by
Más recientes
Populares
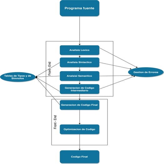
Capitulo 1 Diagrama
por
Frank049
Gobierno de Jorge Blanco
por
Frank049
Tremendismo Jovenes en Republica Dominicana
por
Frank049
Cantar de Mio Cid
por
Frank049
Maria
por
Frank049
Libro de Buen Amor
por
Frank049
La Vida Es Sueño
por
Frank049
La Celestina
por
Frank049
Fuente Ovejuna
por
Frank049
El Principe - Maquiavelo
por
Frank049
Don dosco vida y obra
por
Frank049
Cronicas de una Muerte Aunciada
por
Frank049
Over Ramon Marrero Aristy (Analisis)
por
Frank049
Don bosco parroquia y carisma salesiano
por
Frank049
El español en Santo Domingo
por
Frank049
Aún no hay me gusta
Información personal
Organización/Lugar de trabajo
Frank049
Ubicación
Santo Domingo Dominican Republic
Ocupación
Student
Sector
Education
Sitio web
frk049.blogspot.com/
Datos de contacto