UNIVERSIDAD TÉCNICA DE AMBATO
Facultad de Ciencias Administrativas.

ASIGNATURA: NTIC’S
TEMA: Portafolio de Trabajos en MindManager y Visio.
DOCENTE: ING. Alba de los Cielos Miranda.
NOMBRE:

JUAN CARLOS FLORES

SEMESTRE: Primero Marketing
PARALELO: “A”
FECHA: AMBATO, 03 de diciembre del 2014
¿Qué es MindManager?
Es el software más moderno, potente y avanzado para visualizar, capturar, organizar, compartir ideas e información. Se integra con todos los
programas de Office. MindManager proporciona a los profesionales una mejor forma de dominar la sobrecarga de información, conceptualizar
tormentas de ideas, desarrollar estrategias y simplificar la planeación de proyectos y comunicar sus resultados. Los mapas en MindManager
proveen un marco visual intuitivo para organizar y priorizar el trabajo.
TRABAJO N° 1.
MAPA MENTAL SOBRE LOS COMPONENTES DEL COMPUTADOR.
TRABAJO N° 2
MAPA CONCEPTUAL SOBRE LA DIVISIÓN DE REGIONES DEL ECUADOR
¿Qué es Microsoft Visio?
Programa vectorial que permite la creación de dibujos y diagramas que ayuda a facilitar a los
profesionales IT y empresariales para visualizar, explorar y comunicar información compleja de un
vistazo.
TRABAJO N° 3
DIAGRAMA DE FLUJO QUE PERMITA VIALIZAR LOS PASOS PARA LLEGAR A LA UNIVERSIDAD.
TRABAJO N° 4
DIAGRAMA DE FLUJO QUE PERMITA VISUALIZAR LA SUMA DE DOS NOTAS DE UNA MATERIA,
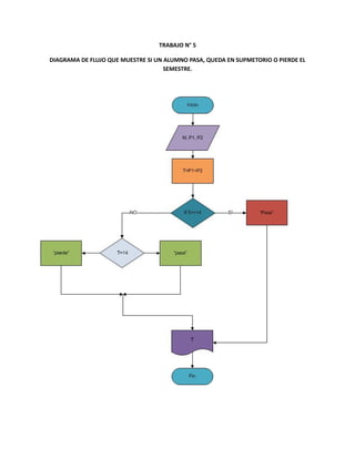
TRABAJO N° 5
DIAGRAMA DE FLUJO QUE MUESTRE SI UN ALUMNO PASA, QUEDA EN SUPMETORIO O PIERDE EL
SEMESTRE.
TRABAJO N° 6
REALIZAR UN ORGANIGRAMA ESTRUCTURAL DE LA “FACULTAD DE CIENCIAS ADMINISTRATIVAS”
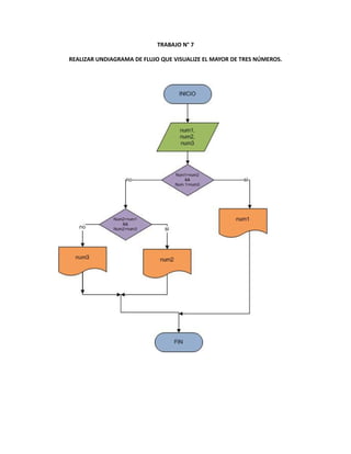
TRABAJO N° 7
REALIZAR UNDIAGRAMA DE FLUJO QUE VISUALIZE EL MAYOR DE TRES NÚMEROS.
10 RECOMEDACIONES PARA UNA CORRECTA PRESENTACIÓN DE DIAPOSITIVAS EN POWERPOINT.

1. Solo las diapositivas necesarias: Debemos realizar diapositivas solo utilizando la cantidad
concreta de información.
2. No lo decores demasiado con viñetas: Presentar la información clara y concisa, no
preocuparnos solamente por una buena presentación; es poco profesional realizar
diapositivas que nos estén claras.
3. Agrega el efecto de transición correcto: No realizar las diapositivas con efectos que
puedan perjudicar a la misma.
4. Utiliza las plantillas pre diseñadas: Es la mejor opción si no tienes mucha experiencia ya
que tendrás una base por donde comenzar.
5. Agrega solo imágenes de claridad y que ilustren lo redactado: Al insertar imágenes, estas
deben ser claras y entendibles para el lector, no imágenes que sean pixeleadas.
6. No elijas fuentes de texto que sean difícil de leer: Al momento de realizar diapositivas con
información útil, esta no debe ser de gran dificultad para el expositor al momento de
leerlas, debe insertar información que sea de apoyo visual y que el expositor pueda
aplicarlas de la mejor forma.
7. No uses colores llamativos: Las diapositivas deben ser claras de fondo, mas no con colores
fuertes que dañen la presentación.
8. Ordena bien las diapositivas: De manera que la información se entienda según su orden.
9. Agrega archivos multimedia si es necesario: En caso de que sea necesario y aporta al
contenido, no solo por decorar.
10. Compruebe que no haya errores: Revisar minuciosamente las diapositivas al momento de
terminarlas con el fin de detectar errores y así poder arreglarlas.

(174966998) ntic's

  • 1.
    UNIVERSIDAD TÉCNICA DEAMBATO Facultad de Ciencias Administrativas. ASIGNATURA: NTIC’S TEMA: Portafolio de Trabajos en MindManager y Visio. DOCENTE: ING. Alba de los Cielos Miranda. NOMBRE: JUAN CARLOS FLORES SEMESTRE: Primero Marketing PARALELO: “A” FECHA: AMBATO, 03 de diciembre del 2014
  • 2.
    ¿Qué es MindManager? Esel software más moderno, potente y avanzado para visualizar, capturar, organizar, compartir ideas e información. Se integra con todos los programas de Office. MindManager proporciona a los profesionales una mejor forma de dominar la sobrecarga de información, conceptualizar tormentas de ideas, desarrollar estrategias y simplificar la planeación de proyectos y comunicar sus resultados. Los mapas en MindManager proveen un marco visual intuitivo para organizar y priorizar el trabajo. TRABAJO N° 1. MAPA MENTAL SOBRE LOS COMPONENTES DEL COMPUTADOR.
  • 3.
    TRABAJO N° 2 MAPACONCEPTUAL SOBRE LA DIVISIÓN DE REGIONES DEL ECUADOR
  • 4.
    ¿Qué es MicrosoftVisio? Programa vectorial que permite la creación de dibujos y diagramas que ayuda a facilitar a los profesionales IT y empresariales para visualizar, explorar y comunicar información compleja de un vistazo. TRABAJO N° 3 DIAGRAMA DE FLUJO QUE PERMITA VIALIZAR LOS PASOS PARA LLEGAR A LA UNIVERSIDAD.
  • 5.
    TRABAJO N° 4 DIAGRAMADE FLUJO QUE PERMITA VISUALIZAR LA SUMA DE DOS NOTAS DE UNA MATERIA,
  • 6.
    TRABAJO N° 5 DIAGRAMADE FLUJO QUE MUESTRE SI UN ALUMNO PASA, QUEDA EN SUPMETORIO O PIERDE EL SEMESTRE.
  • 7.
    TRABAJO N° 6 REALIZARUN ORGANIGRAMA ESTRUCTURAL DE LA “FACULTAD DE CIENCIAS ADMINISTRATIVAS”
  • 8.
    TRABAJO N° 7 REALIZARUNDIAGRAMA DE FLUJO QUE VISUALIZE EL MAYOR DE TRES NÚMEROS.
  • 9.
    10 RECOMEDACIONES PARAUNA CORRECTA PRESENTACIÓN DE DIAPOSITIVAS EN POWERPOINT. 1. Solo las diapositivas necesarias: Debemos realizar diapositivas solo utilizando la cantidad concreta de información. 2. No lo decores demasiado con viñetas: Presentar la información clara y concisa, no preocuparnos solamente por una buena presentación; es poco profesional realizar diapositivas que nos estén claras. 3. Agrega el efecto de transición correcto: No realizar las diapositivas con efectos que puedan perjudicar a la misma. 4. Utiliza las plantillas pre diseñadas: Es la mejor opción si no tienes mucha experiencia ya que tendrás una base por donde comenzar. 5. Agrega solo imágenes de claridad y que ilustren lo redactado: Al insertar imágenes, estas deben ser claras y entendibles para el lector, no imágenes que sean pixeleadas. 6. No elijas fuentes de texto que sean difícil de leer: Al momento de realizar diapositivas con información útil, esta no debe ser de gran dificultad para el expositor al momento de leerlas, debe insertar información que sea de apoyo visual y que el expositor pueda aplicarlas de la mejor forma. 7. No uses colores llamativos: Las diapositivas deben ser claras de fondo, mas no con colores fuertes que dañen la presentación. 8. Ordena bien las diapositivas: De manera que la información se entienda según su orden. 9. Agrega archivos multimedia si es necesario: En caso de que sea necesario y aporta al contenido, no solo por decorar. 10. Compruebe que no haya errores: Revisar minuciosamente las diapositivas al momento de terminarlas con el fin de detectar errores y así poder arreglarlas.