El tornillo sin fin
Natalia Guerrero Molina
Isabella Enriquez Londoño
Ana sofia Jimenez
Alexa valencia
Todo sobre el tornillo sinfín
Tecnología
9-2
Santiago de Cali, 16 de Junio
2020
1
Título Página
¿Que es un tornillo sinfín? 3
Función del tornillo sinfín 3
¿quien invento el tornillo sin
fin?
3
partes del tornillo sin fin 4
tipos del tornillo sin fin 4
características del tornillo
sin fin
7
evidencias
2
¿Que es un tornillo sin fin?
R: Elemento roscado que nunca va acompañado por una
tuerca, y sí engranando con una rueda dentada, con la
que forma un mecanismo que permite una gran reducción
de velocidades. Tornillo sin fin. Se utiliza para transmitir la
potencia entre ejes que se cruzan, casi siempre
perpendicularmente entre sí.
Función del tornillo sinfín:
El | tornillo sinfín, acompañado de un piñón (mecanismo
sinfín-piñón), se emplea para transmitir un movimiento
giratorio entre ejes perpendiculares que se cruzan,
obteniendo una gran reducción de velocidad. Puede ser
encontrado en limpiaparabrisas, clavijas de guitarra,
reductores de velocidad para motores, manivelas para
andamios colgante
¿Quien invento el tornillo sin fin?
3
Arquímedes de Siracusa fue un físico, ingeniero, inventor,
astrónomo y matemático griego. Aunque se conocen
pocos detalles de su vida, es considerado uno de los
científicos más importantes de la Antigüedad clásica.
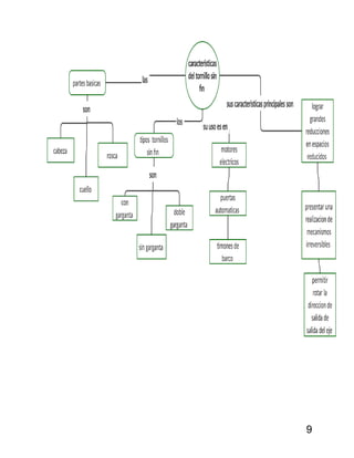
¿Partes del tornillo sin fin?
En él se distinguen tres partes básicas:
cabeza, cuello y rosca.
La cabeza permite sujetar el tornillo o imprimirle un
movimiento giratorio con la ayuda de útiles adecuados.
El cuello es la parte del cilindro que ha quedado sin
roscar, en algunos tornillos la parte del cuello que está
más cercana a la cabeza puede tomar otras formas,
siendo las comunes la cuadrada y la nervada y la rosca es
la parte que tiene tallado el surco.
además cada elemento de la rosca tiene su propio
nombre; se denomina filete o hilo a la parte saliente del
surco, fondo o raíz a la parte baja y cresta a la más
saliente.
Tipos de tornillos sin fin
4
● Sin garganta​. Es el tipo de tornillo más sencillo.
las caras exteriores de los dientes coinciden con
las superficies iniciales en las que se mecanizan: la
del cilindro en el que se inscribe el tornillo, y la de
la banda exterior del disco en el que se talla el
engranaje. Es decir, son superficies regladas, con
sección recta según la dirección de las generatrices
del cilindro y del disco.
● Con una garganta​. se talla un surco de perfil
circular en la cara exterior de los dientes del
engranaje . Con esta disposición, los dientes del
engranaje se hacen encajar en el diámetro interior
de la hélice tallada en el tornillo, mejorando el
contacto entre las dos piezas.
● De doble garganta​. se dispone una garganta en
los dientes del engranaje, y además se adapta el
contorno del tornillo al del engranaje con el que
encaja, adoptando la característica forma de reloj
de arena (el diámetro del tornillo y el tamaño de
sus dientes aumenta desde el centro a los
extremos), de forma que se incrementa
notablemente la superficie de contacto entre las
dos piezas dentadas. Este tipo de mecanismo es
de fabricación más compleja, aunque tiene la
ventaja de poder soportar cargas mecánicas más
altas.​ también se denominan tornillos globulares o
envolventes.
5
​Usos del tornillo sin fin
a continuación se mencionaran algunos de los usos
del tornillo sin fin
● cadenas de montaje
● minería
● en timones de barco
● sierras, principalmente circulares
● fresadoras
● prensas
● ascensores y mecanismos de escaleras
mecánicas
● motores eléctricos
● puertas automáticas
6
● cajas de música e instrumentos musicales (sí,
son los que tensan las cuerdas
de una guitarra, por ejemplo)
​ características
● Se pueden conseguir grandes
reducciones en espacios
reducidos, ya que su relación de transmisión es
muy baja.
● Se puede conseguir realizar mecanismos
irreversibles, es decir, no permiten el giro forzado
en uno de los sentidos.
● Permiten rotar la dirección de salida del eje.
● Como punto negativo, los mecanismos con
tornillo sinfín tienen una gran pérdida de
rendimiento, ya que generan bastantes pérdidas
de energía por calor.
● mapas conceptuales :
7
8
9
evidencias:
10
11
12
13
14
links: Ana sofia Jimenez
https://www.blogger.com/u/3/blogger.g?blogID=85914684
36503493960#allpages
15

9 2 el tornillo sin fin

  • 1.
    El tornillo sinfin Natalia Guerrero Molina Isabella Enriquez Londoño Ana sofia Jimenez Alexa valencia Todo sobre el tornillo sinfín Tecnología 9-2 Santiago de Cali, 16 de Junio 2020 1
  • 2.
    Título Página ¿Que esun tornillo sinfín? 3 Función del tornillo sinfín 3 ¿quien invento el tornillo sin fin? 3 partes del tornillo sin fin 4 tipos del tornillo sin fin 4 características del tornillo sin fin 7 evidencias 2
  • 3.
    ¿Que es untornillo sin fin? R: Elemento roscado que nunca va acompañado por una tuerca, y sí engranando con una rueda dentada, con la que forma un mecanismo que permite una gran reducción de velocidades. Tornillo sin fin. Se utiliza para transmitir la potencia entre ejes que se cruzan, casi siempre perpendicularmente entre sí. Función del tornillo sinfín: El | tornillo sinfín, acompañado de un piñón (mecanismo sinfín-piñón), se emplea para transmitir un movimiento giratorio entre ejes perpendiculares que se cruzan, obteniendo una gran reducción de velocidad. Puede ser encontrado en limpiaparabrisas, clavijas de guitarra, reductores de velocidad para motores, manivelas para andamios colgante ¿Quien invento el tornillo sin fin? 3
  • 4.
    Arquímedes de Siracusafue un físico, ingeniero, inventor, astrónomo y matemático griego. Aunque se conocen pocos detalles de su vida, es considerado uno de los científicos más importantes de la Antigüedad clásica. ¿Partes del tornillo sin fin? En él se distinguen tres partes básicas: cabeza, cuello y rosca. La cabeza permite sujetar el tornillo o imprimirle un movimiento giratorio con la ayuda de útiles adecuados. El cuello es la parte del cilindro que ha quedado sin roscar, en algunos tornillos la parte del cuello que está más cercana a la cabeza puede tomar otras formas, siendo las comunes la cuadrada y la nervada y la rosca es la parte que tiene tallado el surco. además cada elemento de la rosca tiene su propio nombre; se denomina filete o hilo a la parte saliente del surco, fondo o raíz a la parte baja y cresta a la más saliente. Tipos de tornillos sin fin 4
  • 5.
    ● Sin garganta​.Es el tipo de tornillo más sencillo. las caras exteriores de los dientes coinciden con las superficies iniciales en las que se mecanizan: la del cilindro en el que se inscribe el tornillo, y la de la banda exterior del disco en el que se talla el engranaje. Es decir, son superficies regladas, con sección recta según la dirección de las generatrices del cilindro y del disco. ● Con una garganta​. se talla un surco de perfil circular en la cara exterior de los dientes del engranaje . Con esta disposición, los dientes del engranaje se hacen encajar en el diámetro interior de la hélice tallada en el tornillo, mejorando el contacto entre las dos piezas. ● De doble garganta​. se dispone una garganta en los dientes del engranaje, y además se adapta el contorno del tornillo al del engranaje con el que encaja, adoptando la característica forma de reloj de arena (el diámetro del tornillo y el tamaño de sus dientes aumenta desde el centro a los extremos), de forma que se incrementa notablemente la superficie de contacto entre las dos piezas dentadas. Este tipo de mecanismo es de fabricación más compleja, aunque tiene la ventaja de poder soportar cargas mecánicas más altas.​ también se denominan tornillos globulares o envolventes. 5
  • 6.
    ​Usos del tornillosin fin a continuación se mencionaran algunos de los usos del tornillo sin fin ● cadenas de montaje ● minería ● en timones de barco ● sierras, principalmente circulares ● fresadoras ● prensas ● ascensores y mecanismos de escaleras mecánicas ● motores eléctricos ● puertas automáticas 6
  • 7.
    ● cajas demúsica e instrumentos musicales (sí, son los que tensan las cuerdas de una guitarra, por ejemplo) ​ características ● Se pueden conseguir grandes reducciones en espacios reducidos, ya que su relación de transmisión es muy baja. ● Se puede conseguir realizar mecanismos irreversibles, es decir, no permiten el giro forzado en uno de los sentidos. ● Permiten rotar la dirección de salida del eje. ● Como punto negativo, los mecanismos con tornillo sinfín tienen una gran pérdida de rendimiento, ya que generan bastantes pérdidas de energía por calor. ● mapas conceptuales : 7
  • 8.
  • 9.
  • 10.
  • 11.
  • 12.
  • 13.
  • 14.
  • 15.
    links: Ana sofiaJimenez https://www.blogger.com/u/3/blogger.g?blogID=85914684 36503493960#allpages 15