i
Copyright© 1990-2016 Edusoft Ltd. All rights reserved.
COPYRIGHT NOTICE
This document and all related materials are copyrighted. All rights are reserved. No part of these materials
may be reproduced, photocopied, transmitted or translated into any other computer or foreign language
without the express prior permission of Edusoft Ltd. All requests for permission must be submitted in writing.
English Discoveries Online-Offline
Guía para Sincronización
Ver. 2.2, Marzo 2016
Copyright© 1990-2016 Edusoft Ltd. All rights reserved.
Índice
Proceso de sincronización constante .............................................................................................. 3
Información general.................................................................................................................... 3
Proceso de sincronización constante - Ciclo............................................................................... 4
Los detalles del proceso: ............................................................................................................ 4
Paso 1: Sincronización Offline .................................................................................................... 5
Paso 2: Sincronización Online .................................................................................................... 9
Paso 3: Repetición de la sincronización Offline......................................................................... 11
Apéndice A - Resolución de situaciones (TROUBLESHOOTING)................................................. 15
3
Proceso de sincronización constante
Información general
Una vez que se ha realizado la configuración inicial y los cursos comenzaron, será necesario
realizar el Proceso de Sincronización cada dos semanas para actualizar el Progreso de los
estudiantes en la base de datos del Programa en el Minedu.
Esta sincronización consta de los tres siguientes pasos principales. Cada uno de ellos se
describirá en detalle en las próximas páginas de este manual:
Paso 1. Con el USB de sincronización que contiene el último archivo de sincronización se
accederá a cada una de las computadoras sin conexión a Internet (Offline) y se recolectarán los
datos del progreso de cada estudiante.
Paso 2. Con la información recogida de las computadoras sin acceso a Internet (Offline) y
guardada en el dispositivo USB será necesario acceder a una computadora con conexión a
Internet en el punto de internet más cercano. Y allí entrando al programa EDO online del Minedu
se accederá a la Base de Datos del programa del Ministerio de Educación (English Discoveries
Online "EDOnline"), a la cual se transferirán los datos del progreso realizado por los estudiantes,
en forma automática.
De esta manera los datos de cada estudiante correspondientes a cada una de las instituciones del
proyecto se actualizarán constantemente hasta finales del año escolar.
Paso 3: Repita el Paso 1 en todas las computadoras Offline.
USB
Computadora
Offline
Computadora
Offline
Computadora
Offline
USB
Plataforma EDO Online del Ministerio de
Educación del Perú
4
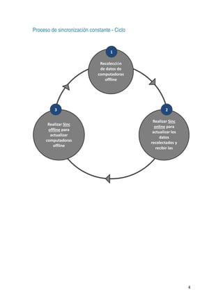
Proceso de sincronización constante - Ciclo
Recolección
de datos de
computadoras
offline
Realizar Sinc
online para
actualizar los
datos
recolectados y
recibir las
actualizaciones
Realizar Sinc
offline para
actualizar
computadoras
offline
1
23
5
Los detalles del proceso:
Paso 1: Sincronización Offline
1. Inserte la unidad USB de sincronización que contiene el último archivo de sincronización
en una computadora en la cual se esté usando English Discoveries Offline.
2. Haga doble clic en el icono "Upload EDO Users" del escritorio.
3. Se abrirá la aplicación, que le pedirá el archivo de sincronización creado durante la
Sincronización online. Haga clic en "Examinar"
6
4. Seleccione el archivo "edo_offline_sync.zip" en la unidad USB y haga clic en "Abrir".
5. Haga clic en "Sincronizar". La computadora y el archivo de sincronización serán
actualizados con la información más reciente.
7
6. Inicio del proceso de sincronización.
7. El proceso de sincronización puede tardar unos minutos:
8. La barra de progreso desplegará según va avanzando los siguientes mensajes:
1. Descomprimiendo archivo.
2. Corriendo archivo ejecutable
3. Actualizando progreso de estudiantes
8
9. Cuando se completa el proceso, aparece un mensaje indicando que el proceso de recolección
de los datos ha tenido éxito; haga clic en 'Cerrar' para finalizar el proceso.
10. Repita este proceso para todas las computadoras en las cuales se usa English
Discoveries Offline.
9
Paso 2: Sincronización Online
Ahora, después de recopilado todo el progreso de las computadoras portátiles, estará listo para
cargar los datos en el servidor ONLINE. El servidor ONLINE analizará esos datos y generará un
nuevo archivo Zip para ser descargado mediante la compleción de los siguientes pasos:
1. Inserte la unidad USB en una computadora que esté conectada a Internet.
2. Abra Internet Explorer.
3. Escriba la dirección URL que sigue en la barra de direcciones:
a. http://mineduperu.engdis.com/<Codigo Modular>
4. Ingrese como su usuario técnico utilizando el nombre de usuario y la contraseña que se le
asignaron.
5. Haga clic en el vínculo "Teacher's Corner" de la barra de navegación.
10
6. En la ventana que se abre, haga clic en "Start" bajo el banner "Online-Offline
Synchronization".
7. Haga clic en el botón "Browse" (Examinar) y seleccione el archivo "edo_offline_sync.zip"
en la unidad USB; luego haga clic en "Synchronize". Se creará su archivo de
sincronización.
8. Ahora, haga clic en el vínculo "edo_offline_sync.zip" para bajar el archivo.
9. Guarde el archivo de sincronización en la unidad USB usando la opción "Save As". No
modifique el nombre del archivo.
11
Paso 3: Repetición de la sincronización Offline
1. Inserte la unidad USB de sincronización que contiene el último archivo de sincronización
en una computadora en la cual se esté usando English Discoveries Offline.
2. Haga doble clic en el icono "Upload EDO Users" del escritorio.
3. Se abrirá la aplicación, que le pedirá el archivo de sincronización creado durante la
Sincronización online. Haga clic en "Examinar"
12
4. Seleccione el archivo "edo_offline_sync.zip" en la unidad USB y haga clic en "Abrir".
5. Haga clic en "Sincronizar". La computadora y el archivo de sincronización serán
actualizados con la información más reciente.
13
6. Inicio del proceso de sincronización.
7. El proceso de sincronización puede tardar unos minutos:
8. La barra de progreso desplegará según va avanzando los siguientes mensajes:
1. Descomprimiendo archivo.
2. Corriendo archivo ejecutable
3. Actualizando progreso de estudiantes
14
9. Cuando se completa el proceso, aparece un mensaje indicando que el proceso de sincronización
de los datos ha tenido éxito; haga clic en 'Cerrar' para finalizar el proceso.
10. Para comprobar que la fecha de sincronización se actualizó al día corriente, haga doble
clic en el icono "Upload EDO Users" del escritorio y en la ventana que se abre deberá
estar registrada la fecha y hora del momento en que se llevó a cabo esta operación.
Repita el PASO1, PASO2 y PASO3 para todas las computadoras en las cuales se usa
English Discoveries Offline.
15
Apéndice A - Resolución de situaciones (TROUBLESHOOTING).
EDO ha sido diseñado para funcionar de acuerdo a lo estipulado por el manual instructivo. Para
asistirles con el diario funcionamiento de EDO y en caso de situaciones que se puedan dar a
causa del manejo del mismo, la versión 2.7. de EDO incluye una serie de mensajes que están
diseñados para orientarles sobre cómo proceder en dichas situaciones.
Algunos ejemplos de este tipo de mensajes son los siguientes:
En otros casos, cuando la situación podría estar relacionada con el funcionamiento del sistema, el
usuario recibirá un mensaje de error que incluye un código. Si usted experimenta dicho tipo de
16
mensaje por favor contacte al soporte técnico e informe del mismo. Nuestro equipo técnico estará
tratando la situación para su resolución.
Un ejemplo de este tipo de mensajes a continuación:

9.guia de sincronización edo

  • 1.
    i Copyright© 1990-2016 EdusoftLtd. All rights reserved. COPYRIGHT NOTICE This document and all related materials are copyrighted. All rights are reserved. No part of these materials may be reproduced, photocopied, transmitted or translated into any other computer or foreign language without the express prior permission of Edusoft Ltd. All requests for permission must be submitted in writing. English Discoveries Online-Offline Guía para Sincronización Ver. 2.2, Marzo 2016
  • 2.
    Copyright© 1990-2016 EdusoftLtd. All rights reserved. Índice Proceso de sincronización constante .............................................................................................. 3 Información general.................................................................................................................... 3 Proceso de sincronización constante - Ciclo............................................................................... 4 Los detalles del proceso: ............................................................................................................ 4 Paso 1: Sincronización Offline .................................................................................................... 5 Paso 2: Sincronización Online .................................................................................................... 9 Paso 3: Repetición de la sincronización Offline......................................................................... 11 Apéndice A - Resolución de situaciones (TROUBLESHOOTING)................................................. 15
  • 3.
    3 Proceso de sincronizaciónconstante Información general Una vez que se ha realizado la configuración inicial y los cursos comenzaron, será necesario realizar el Proceso de Sincronización cada dos semanas para actualizar el Progreso de los estudiantes en la base de datos del Programa en el Minedu. Esta sincronización consta de los tres siguientes pasos principales. Cada uno de ellos se describirá en detalle en las próximas páginas de este manual: Paso 1. Con el USB de sincronización que contiene el último archivo de sincronización se accederá a cada una de las computadoras sin conexión a Internet (Offline) y se recolectarán los datos del progreso de cada estudiante. Paso 2. Con la información recogida de las computadoras sin acceso a Internet (Offline) y guardada en el dispositivo USB será necesario acceder a una computadora con conexión a Internet en el punto de internet más cercano. Y allí entrando al programa EDO online del Minedu se accederá a la Base de Datos del programa del Ministerio de Educación (English Discoveries Online "EDOnline"), a la cual se transferirán los datos del progreso realizado por los estudiantes, en forma automática. De esta manera los datos de cada estudiante correspondientes a cada una de las instituciones del proyecto se actualizarán constantemente hasta finales del año escolar. Paso 3: Repita el Paso 1 en todas las computadoras Offline. USB Computadora Offline Computadora Offline Computadora Offline USB Plataforma EDO Online del Ministerio de Educación del Perú
  • 4.
    4 Proceso de sincronizaciónconstante - Ciclo Recolección de datos de computadoras offline Realizar Sinc online para actualizar los datos recolectados y recibir las actualizaciones Realizar Sinc offline para actualizar computadoras offline 1 23
  • 5.
    5 Los detalles delproceso: Paso 1: Sincronización Offline 1. Inserte la unidad USB de sincronización que contiene el último archivo de sincronización en una computadora en la cual se esté usando English Discoveries Offline. 2. Haga doble clic en el icono "Upload EDO Users" del escritorio. 3. Se abrirá la aplicación, que le pedirá el archivo de sincronización creado durante la Sincronización online. Haga clic en "Examinar"
  • 6.
    6 4. Seleccione elarchivo "edo_offline_sync.zip" en la unidad USB y haga clic en "Abrir". 5. Haga clic en "Sincronizar". La computadora y el archivo de sincronización serán actualizados con la información más reciente.
  • 7.
    7 6. Inicio delproceso de sincronización. 7. El proceso de sincronización puede tardar unos minutos: 8. La barra de progreso desplegará según va avanzando los siguientes mensajes: 1. Descomprimiendo archivo. 2. Corriendo archivo ejecutable 3. Actualizando progreso de estudiantes
  • 8.
    8 9. Cuando secompleta el proceso, aparece un mensaje indicando que el proceso de recolección de los datos ha tenido éxito; haga clic en 'Cerrar' para finalizar el proceso. 10. Repita este proceso para todas las computadoras en las cuales se usa English Discoveries Offline.
  • 9.
    9 Paso 2: SincronizaciónOnline Ahora, después de recopilado todo el progreso de las computadoras portátiles, estará listo para cargar los datos en el servidor ONLINE. El servidor ONLINE analizará esos datos y generará un nuevo archivo Zip para ser descargado mediante la compleción de los siguientes pasos: 1. Inserte la unidad USB en una computadora que esté conectada a Internet. 2. Abra Internet Explorer. 3. Escriba la dirección URL que sigue en la barra de direcciones: a. http://mineduperu.engdis.com/<Codigo Modular> 4. Ingrese como su usuario técnico utilizando el nombre de usuario y la contraseña que se le asignaron. 5. Haga clic en el vínculo "Teacher's Corner" de la barra de navegación.
  • 10.
    10 6. En laventana que se abre, haga clic en "Start" bajo el banner "Online-Offline Synchronization". 7. Haga clic en el botón "Browse" (Examinar) y seleccione el archivo "edo_offline_sync.zip" en la unidad USB; luego haga clic en "Synchronize". Se creará su archivo de sincronización. 8. Ahora, haga clic en el vínculo "edo_offline_sync.zip" para bajar el archivo. 9. Guarde el archivo de sincronización en la unidad USB usando la opción "Save As". No modifique el nombre del archivo.
  • 11.
    11 Paso 3: Repeticiónde la sincronización Offline 1. Inserte la unidad USB de sincronización que contiene el último archivo de sincronización en una computadora en la cual se esté usando English Discoveries Offline. 2. Haga doble clic en el icono "Upload EDO Users" del escritorio. 3. Se abrirá la aplicación, que le pedirá el archivo de sincronización creado durante la Sincronización online. Haga clic en "Examinar"
  • 12.
    12 4. Seleccione elarchivo "edo_offline_sync.zip" en la unidad USB y haga clic en "Abrir". 5. Haga clic en "Sincronizar". La computadora y el archivo de sincronización serán actualizados con la información más reciente.
  • 13.
    13 6. Inicio delproceso de sincronización. 7. El proceso de sincronización puede tardar unos minutos: 8. La barra de progreso desplegará según va avanzando los siguientes mensajes: 1. Descomprimiendo archivo. 2. Corriendo archivo ejecutable 3. Actualizando progreso de estudiantes
  • 14.
    14 9. Cuando secompleta el proceso, aparece un mensaje indicando que el proceso de sincronización de los datos ha tenido éxito; haga clic en 'Cerrar' para finalizar el proceso. 10. Para comprobar que la fecha de sincronización se actualizó al día corriente, haga doble clic en el icono "Upload EDO Users" del escritorio y en la ventana que se abre deberá estar registrada la fecha y hora del momento en que se llevó a cabo esta operación. Repita el PASO1, PASO2 y PASO3 para todas las computadoras en las cuales se usa English Discoveries Offline.
  • 15.
    15 Apéndice A -Resolución de situaciones (TROUBLESHOOTING). EDO ha sido diseñado para funcionar de acuerdo a lo estipulado por el manual instructivo. Para asistirles con el diario funcionamiento de EDO y en caso de situaciones que se puedan dar a causa del manejo del mismo, la versión 2.7. de EDO incluye una serie de mensajes que están diseñados para orientarles sobre cómo proceder en dichas situaciones. Algunos ejemplos de este tipo de mensajes son los siguientes: En otros casos, cuando la situación podría estar relacionada con el funcionamiento del sistema, el usuario recibirá un mensaje de error que incluye un código. Si usted experimenta dicho tipo de
  • 16.
    16 mensaje por favorcontacte al soporte técnico e informe del mismo. Nuestro equipo técnico estará tratando la situación para su resolución. Un ejemplo de este tipo de mensajes a continuación: