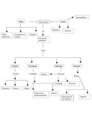
Las humanidades incluyen el estudio de las áreas naturales y sociales con el fin de lograr el pleno desarrollo de las personas y la formación en valores a través de la educación formal e informal en diferentes niveles, desde la educación prescolar hasta la educación superior.