AKIM.COM



PROBLEMA


La falta centros de computo en la ciudad de Tulcán barrio Ejido Sur de no tener un

laboratorio que de servicios de tecnología adecuado a la demanda que se suscita en la

comunidad, no permite tener un acceso efectivo y capacitado al cliente en cuanto a la

investigación que necesita y la atención que requiere el mismo, se creara un centro de

computo denominado AKIM.COM




FORMULACION DEL PROBLEMA


En la provincia del Carchi sector Sur de la ciudad de Tulcán en el barrio Ejido Sur se

investigo que por la gran demanda de usuarios de centros de computo se ha visto la

necesidad de crear más centros en su afán de mejorar el acceso y contar con una mayor

obtenciónde los servicios que se encuentra dentro de un laboratorio de computo como es

la investigación de la ciencia a través de la tecnología de internet.


Dentro de los proyectos que se ha elaborado dentro de la ciudad de Tulcán; determino

que uno de los ejes de desarrollo seria la creación de laboratorios debido a la gran

acogida de la comunidad de este servicio.

Fue a principios del año 2000 que después de la aparición de las computadoras en el

Ecuador, y con sus debidas aplicaciones y de un punto de vista que se obtiene de estos

productos de calidad para la facilidad de acceso al internet y comunicación con el

extranjeroy solución en la investigación. Se concluyó que, de la necesidad que presenta

la comunidad del barrio ejido Sur,se ha determinado que la implementación de un
laboratorio de computo que se denominará AKIM.COM; se ha explícito el desarrollo de

un proyecto de esta naturaleza que contribuiría a la comunidad que va ser el cliente

primordial del proyecto enfocado en la creación del centrode computo AKIM.COM, y

así el incremento y desarrollo en el sector.



PLANTEAMIENTO

" La falta de centros de computo en la ciudad de Tulcán barrio Ejido Sur y la gran

demanda que se suscita, se creara un centro de computo para satisfacer las necesidades

del usuario que es el cliente”
AKIM.COM




                          INTRODUCCIÒN




EL   PRESENTE   TRABAJO   ESTA   DISEÑADO   CON   LA   DESTREZA
DEAUTOMATIZAR     ACADÉMICAMENTE     Y   EVOLUCIONARÍA    PARA
ELBENEFICIO DE LA ORGANIZACIÓN Y EL CLIENTE QUE ES EL CENTRO
DEATENCIÓN LO CUAL EN FORMA SENCILLA COADYUVAMOS A
LAINVESTIGACIÓN QUE REQUIERE PARA COMENZAR A CONOCER UN
POCODE LO QUE ES PARA EL RECONOCIMIENTO DE LOS CONCEPTOS
YCARACTERÍSTICAS DE HARDWARE Y SOFTWARE, INTERNET, USOY
RECURSOS, NAVEGADORES Y BUSCADORES DEFINICIÓN Y PROPIAS,TODO
LO REFERENTE A SOFTWARE EDUCATIVO. Y DANDO UNABREVE
ASESORÍA AL CLIENTE QUE LO REQUIERE.ES POR ESO QUE SE PUEDE
DECIR QUE EN MANO DE LA CIENCIA NOSENCARGAREMOS DE LA
AUTOMATIZACIÓN DEL MANEJO DELA INFORMACIÓN.EL CENTRO DE
COMPUTO AKIM.COM, ESTE ES RECONOCIDO POR SURAPIDEZ Y ÓPTIMA
SEGURIDAD DE CRECIMIENTO Y EXPANSIÓN, PARAASÍ ADECUAR LOS
LABORATORIOS DE ACUERDO A LOSREQUERIMIENTOS DEL CLIENTE Y
DE LA ORGANIZACIÓN. ASÍESTABLECER UN ÁREA PROPICIA PARA LA
NECESIDAD DE LACOMUNIDAD QUE ES EL CLIENTE Y LA EMPRESA
MISMA, TAMBIÉN PARAPODER TENER UNA ESTRUCTURA CONFIABLE
EFICAZ Y EFICIENTE QUEPRETENDE LA ORGANIZACIÓN.
INTRODUCCIÒN



THE PRESENT WORK INTRODUCCIÒN IS DESIGNED WITH THE SKILL
OFAUTOMATE ACADÉMICAMENTE EVOLUCIONARÍA AND FOR THE
BENEFITOF THE ORGANIZATION AND THE CUSTOMER THAT IT IS THE
CENTER OFATTENTION WHICH IN SIMPLE WAY COADYUVAMOS
RESEARCH THATREQUIRES TO BEGIN TO KNOW A LITTLE ABOUT WHAT
IT MEANS TO THERECOGNITION OF THE CONCEPTS AND
CHARACTERISTICS OF HARDWAREAND SOFTWARE, THE INTERNET, AND
USE RESOURCES, BROWSERS ANDSEARCH ENGINES DEFINITION AND
OWN, EVERYTHING RELATED TOEDUCATIONAL SOFTWARE. AND GIVING
A BRIEF CONSULTING THECLIENT REQUIRES. THAT IS WHY WE CAN SAY
THAT IN THE HANDS OFSCIENCE WE WILL TAKE CARE OF THE
AUTOMATION OF THEMANAGEMENT OF THE INFORMATION. THE
TALLYING CENTERAKIM.COM, THIS IS RECOGNIZED BY ITS SPEED AND
BEST SECURITYOF GROWTH AND EXPANSION, AND SO IT ADAPT
LABORATORIES INACCORDANCE WITH THE REQUIREMENTS OF THE
CUSTOMER AND THEORGANIZATION.
MARCO TEÓRICO



LINEO- FUNCIONAL

Es una combinación de Organización Lineal y Funcional

LINEAL: la responsabilidad y autoridad se transmite a través de un sólo jefe para cada
función especial.

FUNCIONAL: La especialización de cada actividad en una función, es mas aplicable
en las empresas.

En ésta se combinan los tipos de organización lineal y funcional, aprovechando las
ventajas y evitando las desventajas inherentes a cada una, conservándose de la funcional
la especialización de cada actividad en una función, y de la lineal la autoridad y
responsabilidad que se transmite a través de un sólo jefe por cada función en especial.




CARGOS QUE CONCURREN EN LA ORGANIZACIÓN

Dirección de Gerencia
La gerencia es un cargo que ocupa el director de una empresa lo cual tiene dentro de sus
múltiples funciones, representar a la Institución y coordinar todos los procesos
de planeamiento, organización dirección y control a fin de lograr objetivos.


Secretaria
Está orientada a realizar actividades elementales en centros privados o públicos.
Sus funciones principales están relacionadas con el trabajo de oficina, como pueden ser:
   Recepción de documentos.
   Atender llamadas telefónicas.
   Atender visitas.
   Archivo de documentos.
   Cálculos elementales.
   Informar sobre todo lo referente al departamento del que depende.
   Poseer conocimiento del departamento.
   Amplios conocimientos en protocolo institucional y empresarial.
En definitiva, la figura de la persona profesional del secretariado es como gestora del
tiempo del directivo con el que colabora, para que éste no deba preocuparse más que en
la toma de decisiones que beneficien el progreso de la organización.



Dirección de Tecnologías

Es la responsable de toda la plataforma tecnológica de la Institución, en ella operan las
distintas dependencias, que en cada área, promueven el desarrollo tecnológico.



Laboratorio de cómputo

Es una oficina o departamento que se encarga del procesamiento de datos
e información de forma sistematizada. El procesamiento se lleva a cabo con la
utilización de computadoras que están equipadas con el hardware y el software
necesario para cumplir con dicha tarea. Por lo general, estas computadoras se
encuentran interconectadas en red y cuentan con conexión.



Soporte técnico

ES el servicio que sirve para ayudar a resolver los problemas que pueden presentarse al
centro de cómputo y al usuario o cliente sobre los servicios, programas o dispositivos.



Asesoría al cliente

Es el conjunto de actividades interrelacionadas que ofrece un suministrador con el fin de
que el cliente obtenga el producto en el momento y lugar adecuado y se asegure un uso
correcto del mismo.

El servicio al cliente es una potente herramienta de marketing.
EL PROCESO ADMINISTRATIVO

Planeación

Proceso por el cual se obtiene una visión del futuro, en donde es posible determinar y
lograr los objetivos, mediante la elección de un curso de acción

Hay 6 niveles de planeación que se presentan a continuación:



Planeación estratégica

En todo centro de computo existen variables para su planeación estratégica y es que en
todo centro de computo debe haber áreas de trabajo para cada una de las funciones que
se realizan de entre las cuales podemos mencionar:

Área de análisis: Aquí se analizan los problemas de la empresa para dale una solución
sistematizada.

Área de programación: Recibe información del área de análisis para codificar los
programas que se van a suministrar al sistema de computo.

Área de captura: Lugar en el cual se almacena la información en la computadora para su
procesamiento.

Operadores de cómputo: es donde se encuentra el responsable de administrar la consola
de sistemas.



Planeación de recursos

En esta etapa de la planeación el jefe, encargado ó administrador del centro de computo,
organiza los recursos económicos con que se cuenta, es decir, destina la cantidad de
recursos necesarios para la subsistencia de cada departamento.



Planeación operativa

En esta etapa de la planeación, el administrador de centros de computo debe seleccionar
al personal que se requiere para la operación del centro de sistemas de acuerdo con su
perfil profesional, su preparación y su experiencia en el ámbito laboral.
Planeación de personal

Planeación de instalaciones físicas

Esta etapa de la planeación se refiere a todo lo que tiene que ver con el equipo que se
debe de utilizar y debe de estar contenido en el centro de cómputo



Ubicación física

El lugar donde debe estar ubicado el centro de cómputo debe de cumplir una serie de
requisitos como:

Estar situado en un lugar donde no pueda acceder personal no autorizado.

Que no entre mucha luz natural.

Debe haber aire acondicionado.

No debe haber entradas de aire natural.

Extinguidores.

Ruta de evacuación

Otros.
MARCO OPERACIONAL




                           AKIM.COM




MISIÓN

Brindar una variedad de servicios de manera que esta satisfaga las necesidades de los
diferentes clientes como son: estudiantes y adultos en cuanto se refiere a la información
requerida por ellos, con una gran gama de funciones ofrecidas para formar así una
automatización académica y organización administrativa firme y eficiente cumpliendo
el objetivo de la institución.




VISIÔN




Apoyar a través del Centro de informática en el desarrollo de mayor éxito en distintas
unidades de la comunidad con una sucursal en el cual ayude en forma automatizada
todos los procesos de comunicación tecnológica con los respectivos procesos y fases
académicos y administrativos en el espacio de trabajo cumpliendo las metas de la
organización.
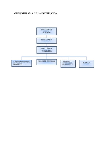
ORGANIGRAMA DE LA INSTITUCIÓN




                   DIRECCION DE
                     GERENCIA



                   SECRETARÌA



                   DIRECCIÒN DE
                   TECNOLOGIA




LABORATORIO DE   SOPORTE TECNICO   ASESORIA
                                                BODEGA
COMPUTO                            AL CLIENTE
CARGOS Y FUNCIONES EN EL CENTRO DE COMPUTO AKIM.COM

 Cargos
Dirección de gerencia:
Secretaria:
Dirección de Tecnologías:
Laboratorio de Computo:
Soporte Técnico:
Asesoría al cliente:

 Funciones
Dirección General:
Es en la cual se va ha desempeñar lo que respecta a la funcionalidad del centro de
computo AKIM.COM, coordinando las obligaciones con las distintas funciones
siguientes de la institución.

Secretaria: Es la encargada de ser un medio de apoyo tanto a la dirección de gerencia
como también a la dirección de tecnologías.

Dirección de Tecnologías:
Es donde se va a crear, promover y mantener los ambientes necesarias para el progreso
el cliente y en sí de la institución por medio de la investigación en cuanto se refiere a
tecnología, dando servicio a la comunidad y a la vez a la empresa.

Laboratorio de Computo:
Esta función tiene la finalidad de facilitar a los clientes o usuarios todo ejemplar de
aplicaciones o software que ellos requieran como es la investigación en si y programas
de estudio requeridos por los mismos.

 Soporte Técnico:
Esta orientado a la supervisión constante del adecuado y eficiente uso de las
computadoras y equipos existentes en el centro de computo AKIM.COM en las áreas
requeridas del mismo.

 Asesoría al cliente:
Este campo se encarga de emplear la ayuda necesaria al cliente que demande para así él
tenga la posibilidad de poder desempeñarse fácilmente en su investigación.

Bodega:
Este departamento se administrara todo lo que ingresa en esta Centro es decir lo que se
adquiere por los diferentes proveedores para así realizar un meticuloso conteo de la
entrada de mercadería que se requiere de la empresa.
PLANEACIÓN DE CENTRO DE COMPUTO AKIM.COM

ESTRATEGIA:

¿Donde?

-En vista de la necesidad de la construcción de un centro de computo el Ejido sur de la
ciudad de Tulcán se a concluido que se debe planear minuciosamente la construcción
detallando y realizando un estudio respectivo del lugar para la construcción del centro.

¿Porque?

-Así los departamentos se acoplen a los requerimientos de cada departamento que se va
cimentar estos.

¿Como?

-Realizando planos minucioso para que sean efectivos en la edificación del lugar.

RECURSOS:

¿Donde?

-Se invertirá un porcentaje necesario de dinero en la construcción del edificio

¿Como?

-Realizando un presupuesto en el cual se detallara cada uno de los ingresos y gastos

¿Que?

-El dinero que se invertirá por los accionistas de este proyecto de la creación del
Centro de Cómputo.

OPERACIONAL:

¿Dónde y Porque?

-En cada departamento se adecuará los equipos necesarios como son computadoras
es decir realizar un estudio para la adecuada operación del personal.

¿Como?

-Adecuando la capacidad de estos departamentos a la demanda existente en la
comunidad.

¿Cuando?

-Al momento de Adecuar la infraestructura se empezará a la atención.
PERSONAL:

¿Como?

-El personal se adecuará respectivamente sus talentos como se detalla en el
organigrama y sus respectivas funciones.

¿Porque?

Ya que cada departamento será un espacio en donde depende la organización se
pondrá el personal adecuado para el desarrollo de la compañía.

EDIFICIO-LUGAR-Y ESPACIO:

¿Por què?

-Realizar un estudio de la zona a fin de desviar cualquier peligro que se expone por
fenómenos naturales que se presentan

-Seleccionar una parte segura para el centro de computo AKIM.COM como también
contar con facilidades de conexión, aire acondicionado y una salida de emergencia.

¿Como?

-Cuando el acceso al centro de computo AKIM.COM, será necesario anticipar un paso
adecuado para el diferente tipo de equipoen caso de desplazamiento.

-También definir claramente el paso peatonal dentro del edificio

LUGAR Y ESPACIO

¿Donde?

-Se recomienda que en el área o lugar del centro de cómputo sean separados con
aluminio y cristal con espacios separados para cada departamento.

¿Que?

   -    La configuración del sistema a instalar

¿Porque?

-Para hacer una distribución adecuada y tener semblantes claros acerca de los planos
del Centro, y tener la ventilación adecuada. Para no ocurra recalentamientos y se
produzcan desgracias o perdidas fatales para la empresa.

¿Cómo?-Planteando la secuencia de conexión de los equipos y respetando los espacios
respectivos.
Para la comprensión del grafico se especificara a continuación

Cada número representa a cada uno de los departamentos que funcionaran en el
Centro de Cómputo:

Primero el 1 representa el departamento de administración en donde operara la
Dirección de Gerencia, Secretaria.

El numero 2 representa al departamento de información

El 3representa el departamento de Soporte Técnico.

La bodega se encuentra representada con el numero 4

La dirección de Tecnología se desempeñara en l departamento designado con el
numero 5

El lugar de laboratorio de computo se lo denota con el numero 6

En el departamento con el numero 7 será un exclusivo para la asesoría del cliente en
cuanto el usuario solicite.

AKIM.COM

  • 1.
    AKIM.COM PROBLEMA La falta centrosde computo en la ciudad de Tulcán barrio Ejido Sur de no tener un laboratorio que de servicios de tecnología adecuado a la demanda que se suscita en la comunidad, no permite tener un acceso efectivo y capacitado al cliente en cuanto a la investigación que necesita y la atención que requiere el mismo, se creara un centro de computo denominado AKIM.COM FORMULACION DEL PROBLEMA En la provincia del Carchi sector Sur de la ciudad de Tulcán en el barrio Ejido Sur se investigo que por la gran demanda de usuarios de centros de computo se ha visto la necesidad de crear más centros en su afán de mejorar el acceso y contar con una mayor obtenciónde los servicios que se encuentra dentro de un laboratorio de computo como es la investigación de la ciencia a través de la tecnología de internet. Dentro de los proyectos que se ha elaborado dentro de la ciudad de Tulcán; determino que uno de los ejes de desarrollo seria la creación de laboratorios debido a la gran acogida de la comunidad de este servicio. Fue a principios del año 2000 que después de la aparición de las computadoras en el Ecuador, y con sus debidas aplicaciones y de un punto de vista que se obtiene de estos productos de calidad para la facilidad de acceso al internet y comunicación con el extranjeroy solución en la investigación. Se concluyó que, de la necesidad que presenta la comunidad del barrio ejido Sur,se ha determinado que la implementación de un
  • 2.
    laboratorio de computoque se denominará AKIM.COM; se ha explícito el desarrollo de un proyecto de esta naturaleza que contribuiría a la comunidad que va ser el cliente primordial del proyecto enfocado en la creación del centrode computo AKIM.COM, y así el incremento y desarrollo en el sector. PLANTEAMIENTO " La falta de centros de computo en la ciudad de Tulcán barrio Ejido Sur y la gran demanda que se suscita, se creara un centro de computo para satisfacer las necesidades del usuario que es el cliente”
  • 3.
    AKIM.COM INTRODUCCIÒN EL PRESENTE TRABAJO ESTA DISEÑADO CON LA DESTREZA DEAUTOMATIZAR ACADÉMICAMENTE Y EVOLUCIONARÍA PARA ELBENEFICIO DE LA ORGANIZACIÓN Y EL CLIENTE QUE ES EL CENTRO DEATENCIÓN LO CUAL EN FORMA SENCILLA COADYUVAMOS A LAINVESTIGACIÓN QUE REQUIERE PARA COMENZAR A CONOCER UN POCODE LO QUE ES PARA EL RECONOCIMIENTO DE LOS CONCEPTOS YCARACTERÍSTICAS DE HARDWARE Y SOFTWARE, INTERNET, USOY RECURSOS, NAVEGADORES Y BUSCADORES DEFINICIÓN Y PROPIAS,TODO LO REFERENTE A SOFTWARE EDUCATIVO. Y DANDO UNABREVE ASESORÍA AL CLIENTE QUE LO REQUIERE.ES POR ESO QUE SE PUEDE DECIR QUE EN MANO DE LA CIENCIA NOSENCARGAREMOS DE LA AUTOMATIZACIÓN DEL MANEJO DELA INFORMACIÓN.EL CENTRO DE COMPUTO AKIM.COM, ESTE ES RECONOCIDO POR SURAPIDEZ Y ÓPTIMA SEGURIDAD DE CRECIMIENTO Y EXPANSIÓN, PARAASÍ ADECUAR LOS LABORATORIOS DE ACUERDO A LOSREQUERIMIENTOS DEL CLIENTE Y DE LA ORGANIZACIÓN. ASÍESTABLECER UN ÁREA PROPICIA PARA LA NECESIDAD DE LACOMUNIDAD QUE ES EL CLIENTE Y LA EMPRESA MISMA, TAMBIÉN PARAPODER TENER UNA ESTRUCTURA CONFIABLE EFICAZ Y EFICIENTE QUEPRETENDE LA ORGANIZACIÓN.
  • 4.
    INTRODUCCIÒN THE PRESENT WORKINTRODUCCIÒN IS DESIGNED WITH THE SKILL OFAUTOMATE ACADÉMICAMENTE EVOLUCIONARÍA AND FOR THE BENEFITOF THE ORGANIZATION AND THE CUSTOMER THAT IT IS THE CENTER OFATTENTION WHICH IN SIMPLE WAY COADYUVAMOS RESEARCH THATREQUIRES TO BEGIN TO KNOW A LITTLE ABOUT WHAT IT MEANS TO THERECOGNITION OF THE CONCEPTS AND CHARACTERISTICS OF HARDWAREAND SOFTWARE, THE INTERNET, AND USE RESOURCES, BROWSERS ANDSEARCH ENGINES DEFINITION AND OWN, EVERYTHING RELATED TOEDUCATIONAL SOFTWARE. AND GIVING A BRIEF CONSULTING THECLIENT REQUIRES. THAT IS WHY WE CAN SAY THAT IN THE HANDS OFSCIENCE WE WILL TAKE CARE OF THE AUTOMATION OF THEMANAGEMENT OF THE INFORMATION. THE TALLYING CENTERAKIM.COM, THIS IS RECOGNIZED BY ITS SPEED AND BEST SECURITYOF GROWTH AND EXPANSION, AND SO IT ADAPT LABORATORIES INACCORDANCE WITH THE REQUIREMENTS OF THE CUSTOMER AND THEORGANIZATION.
  • 5.
    MARCO TEÓRICO LINEO- FUNCIONAL Esuna combinación de Organización Lineal y Funcional LINEAL: la responsabilidad y autoridad se transmite a través de un sólo jefe para cada función especial. FUNCIONAL: La especialización de cada actividad en una función, es mas aplicable en las empresas. En ésta se combinan los tipos de organización lineal y funcional, aprovechando las ventajas y evitando las desventajas inherentes a cada una, conservándose de la funcional la especialización de cada actividad en una función, y de la lineal la autoridad y responsabilidad que se transmite a través de un sólo jefe por cada función en especial. CARGOS QUE CONCURREN EN LA ORGANIZACIÓN Dirección de Gerencia La gerencia es un cargo que ocupa el director de una empresa lo cual tiene dentro de sus múltiples funciones, representar a la Institución y coordinar todos los procesos de planeamiento, organización dirección y control a fin de lograr objetivos. Secretaria Está orientada a realizar actividades elementales en centros privados o públicos. Sus funciones principales están relacionadas con el trabajo de oficina, como pueden ser:
  • 6.
    Recepción de documentos.  Atender llamadas telefónicas.  Atender visitas.  Archivo de documentos.  Cálculos elementales.  Informar sobre todo lo referente al departamento del que depende.  Poseer conocimiento del departamento.  Amplios conocimientos en protocolo institucional y empresarial. En definitiva, la figura de la persona profesional del secretariado es como gestora del tiempo del directivo con el que colabora, para que éste no deba preocuparse más que en la toma de decisiones que beneficien el progreso de la organización. Dirección de Tecnologías Es la responsable de toda la plataforma tecnológica de la Institución, en ella operan las distintas dependencias, que en cada área, promueven el desarrollo tecnológico. Laboratorio de cómputo Es una oficina o departamento que se encarga del procesamiento de datos e información de forma sistematizada. El procesamiento se lleva a cabo con la utilización de computadoras que están equipadas con el hardware y el software necesario para cumplir con dicha tarea. Por lo general, estas computadoras se encuentran interconectadas en red y cuentan con conexión. Soporte técnico ES el servicio que sirve para ayudar a resolver los problemas que pueden presentarse al centro de cómputo y al usuario o cliente sobre los servicios, programas o dispositivos. Asesoría al cliente Es el conjunto de actividades interrelacionadas que ofrece un suministrador con el fin de que el cliente obtenga el producto en el momento y lugar adecuado y se asegure un uso correcto del mismo. El servicio al cliente es una potente herramienta de marketing.
  • 7.
    EL PROCESO ADMINISTRATIVO Planeación Procesopor el cual se obtiene una visión del futuro, en donde es posible determinar y lograr los objetivos, mediante la elección de un curso de acción Hay 6 niveles de planeación que se presentan a continuación: Planeación estratégica En todo centro de computo existen variables para su planeación estratégica y es que en todo centro de computo debe haber áreas de trabajo para cada una de las funciones que se realizan de entre las cuales podemos mencionar: Área de análisis: Aquí se analizan los problemas de la empresa para dale una solución sistematizada. Área de programación: Recibe información del área de análisis para codificar los programas que se van a suministrar al sistema de computo. Área de captura: Lugar en el cual se almacena la información en la computadora para su procesamiento. Operadores de cómputo: es donde se encuentra el responsable de administrar la consola de sistemas. Planeación de recursos En esta etapa de la planeación el jefe, encargado ó administrador del centro de computo, organiza los recursos económicos con que se cuenta, es decir, destina la cantidad de recursos necesarios para la subsistencia de cada departamento. Planeación operativa En esta etapa de la planeación, el administrador de centros de computo debe seleccionar al personal que se requiere para la operación del centro de sistemas de acuerdo con su perfil profesional, su preparación y su experiencia en el ámbito laboral.
  • 8.
    Planeación de personal Planeaciónde instalaciones físicas Esta etapa de la planeación se refiere a todo lo que tiene que ver con el equipo que se debe de utilizar y debe de estar contenido en el centro de cómputo Ubicación física El lugar donde debe estar ubicado el centro de cómputo debe de cumplir una serie de requisitos como: Estar situado en un lugar donde no pueda acceder personal no autorizado. Que no entre mucha luz natural. Debe haber aire acondicionado. No debe haber entradas de aire natural. Extinguidores. Ruta de evacuación Otros.
  • 9.
    MARCO OPERACIONAL AKIM.COM MISIÓN Brindar una variedad de servicios de manera que esta satisfaga las necesidades de los diferentes clientes como son: estudiantes y adultos en cuanto se refiere a la información requerida por ellos, con una gran gama de funciones ofrecidas para formar así una automatización académica y organización administrativa firme y eficiente cumpliendo el objetivo de la institución. VISIÔN Apoyar a través del Centro de informática en el desarrollo de mayor éxito en distintas unidades de la comunidad con una sucursal en el cual ayude en forma automatizada todos los procesos de comunicación tecnológica con los respectivos procesos y fases académicos y administrativos en el espacio de trabajo cumpliendo las metas de la organización.
  • 10.
    ORGANIGRAMA DE LAINSTITUCIÓN DIRECCION DE GERENCIA SECRETARÌA DIRECCIÒN DE TECNOLOGIA LABORATORIO DE SOPORTE TECNICO ASESORIA BODEGA COMPUTO AL CLIENTE
  • 11.
    CARGOS Y FUNCIONESEN EL CENTRO DE COMPUTO AKIM.COM  Cargos Dirección de gerencia: Secretaria: Dirección de Tecnologías: Laboratorio de Computo: Soporte Técnico: Asesoría al cliente:  Funciones Dirección General: Es en la cual se va ha desempeñar lo que respecta a la funcionalidad del centro de computo AKIM.COM, coordinando las obligaciones con las distintas funciones siguientes de la institución. Secretaria: Es la encargada de ser un medio de apoyo tanto a la dirección de gerencia como también a la dirección de tecnologías. Dirección de Tecnologías: Es donde se va a crear, promover y mantener los ambientes necesarias para el progreso el cliente y en sí de la institución por medio de la investigación en cuanto se refiere a tecnología, dando servicio a la comunidad y a la vez a la empresa. Laboratorio de Computo: Esta función tiene la finalidad de facilitar a los clientes o usuarios todo ejemplar de aplicaciones o software que ellos requieran como es la investigación en si y programas de estudio requeridos por los mismos.  Soporte Técnico: Esta orientado a la supervisión constante del adecuado y eficiente uso de las computadoras y equipos existentes en el centro de computo AKIM.COM en las áreas requeridas del mismo.  Asesoría al cliente: Este campo se encarga de emplear la ayuda necesaria al cliente que demande para así él tenga la posibilidad de poder desempeñarse fácilmente en su investigación. Bodega: Este departamento se administrara todo lo que ingresa en esta Centro es decir lo que se adquiere por los diferentes proveedores para así realizar un meticuloso conteo de la entrada de mercadería que se requiere de la empresa.
  • 12.
    PLANEACIÓN DE CENTRODE COMPUTO AKIM.COM ESTRATEGIA: ¿Donde? -En vista de la necesidad de la construcción de un centro de computo el Ejido sur de la ciudad de Tulcán se a concluido que se debe planear minuciosamente la construcción detallando y realizando un estudio respectivo del lugar para la construcción del centro. ¿Porque? -Así los departamentos se acoplen a los requerimientos de cada departamento que se va cimentar estos. ¿Como? -Realizando planos minucioso para que sean efectivos en la edificación del lugar. RECURSOS: ¿Donde? -Se invertirá un porcentaje necesario de dinero en la construcción del edificio ¿Como? -Realizando un presupuesto en el cual se detallara cada uno de los ingresos y gastos ¿Que? -El dinero que se invertirá por los accionistas de este proyecto de la creación del Centro de Cómputo. OPERACIONAL: ¿Dónde y Porque? -En cada departamento se adecuará los equipos necesarios como son computadoras es decir realizar un estudio para la adecuada operación del personal. ¿Como? -Adecuando la capacidad de estos departamentos a la demanda existente en la comunidad. ¿Cuando? -Al momento de Adecuar la infraestructura se empezará a la atención.
  • 13.
    PERSONAL: ¿Como? -El personal seadecuará respectivamente sus talentos como se detalla en el organigrama y sus respectivas funciones. ¿Porque? Ya que cada departamento será un espacio en donde depende la organización se pondrá el personal adecuado para el desarrollo de la compañía. EDIFICIO-LUGAR-Y ESPACIO: ¿Por què? -Realizar un estudio de la zona a fin de desviar cualquier peligro que se expone por fenómenos naturales que se presentan -Seleccionar una parte segura para el centro de computo AKIM.COM como también contar con facilidades de conexión, aire acondicionado y una salida de emergencia. ¿Como? -Cuando el acceso al centro de computo AKIM.COM, será necesario anticipar un paso adecuado para el diferente tipo de equipoen caso de desplazamiento. -También definir claramente el paso peatonal dentro del edificio LUGAR Y ESPACIO ¿Donde? -Se recomienda que en el área o lugar del centro de cómputo sean separados con aluminio y cristal con espacios separados para cada departamento. ¿Que? - La configuración del sistema a instalar ¿Porque? -Para hacer una distribución adecuada y tener semblantes claros acerca de los planos del Centro, y tener la ventilación adecuada. Para no ocurra recalentamientos y se produzcan desgracias o perdidas fatales para la empresa. ¿Cómo?-Planteando la secuencia de conexión de los equipos y respetando los espacios respectivos.
  • 15.
    Para la comprensióndel grafico se especificara a continuación Cada número representa a cada uno de los departamentos que funcionaran en el Centro de Cómputo: Primero el 1 representa el departamento de administración en donde operara la Dirección de Gerencia, Secretaria. El numero 2 representa al departamento de información El 3representa el departamento de Soporte Técnico. La bodega se encuentra representada con el numero 4 La dirección de Tecnología se desempeñara en l departamento designado con el numero 5 El lugar de laboratorio de computo se lo denota con el numero 6 En el departamento con el numero 7 será un exclusivo para la asesoría del cliente en cuanto el usuario solicite.