NOMBRE: Yael Alexander Zamora Mendieta GRUPO: 205
INFORMATICA II
Luz Del Carmen Ramirez Velazquez
MANUAL I
1
INFORMATICA 2
Propósito General de la Asignatura: Que el estudiante, como ciudadano digital, valore las Tecnologías de
la Información y Comunicación, a través de la solución de problemas del contexto, de forma ética y
responsable con herramientas básicas que permiten potenciar su desempeño en las actividades cotidianas,
escolares o sociales.
Temario
• Bloque I. Algoritmos y diagramas de
flujo o Conceptos básicos o
Elementos o Manejo de software
2
INFORMATICA 2
• Bloque II. Herramientas avanzadas de
Software de Aplicación o
Procesadores de texto
 Combinación de correspondencia o Presentadores
electrónicos o Hojas de cálculo
 Funciones avanzadas
• Bloque III. Software Educativo o
Conceptos básicos o Clasificación
o Uso de software libre y comercial de forma responsable
o Descargas
EXAMENES PARCIALES
Fecha propuestas por la
dirección
Criterios
de
Evaluación
Fecha para Informática 2, Luz del Carmen
Ramírez
Primer Parcial Del 13 al 17 de Marzo
24 entrega a control
escolar 30 marzo entrega
de boletas a padres de
familia
50% Examen
25% T,T y P
25% Trabajo
de Algoritmos
Miércoles 1
Marzo
Jueves 2 Marzo
Segundo Parcial Del 8 al 12 de Mayo
19 entrega a control
escolar
24 de Mayo entrega de
boletas a padres de familia
45% Examen
20% T, T y P
35% Manual
de Practicas
Miércoles 3 de
Mayo
Miércoles 3 de Mayo
Tercer Parcial Del 5 al 9 de Junio
12 entrega a control escolar
14 de Junio entrega de
boletas a padres de familia
40% Examen
60% apuntes
de Informática
2 y Manual de
Practicas
Lunes 5 Junio Martes 6 Junio
Examen Final 15 al 21 de Junio
23 de junio termino del
Semestre
Entrega de
Apuntes y
Practicas del
3
INFORMATICA 2
Semestre
Días inhábiles 6 de Febrero, 20 de Marzo,
Periodo Vacacional 3 al 18
de Abril, 28 de Abril, 1, 5
y 15 de Mayo, 10 Mayo
para Mamás.
Grupo 24 Grupo 25
Derecho a Examen Parcial sin excepción alguna
80% de tareas, trabajos y prácticas.
80% de Asistencia. Apegada al reglamente vigente.
Derecho a Examen Final
Entregar el proyecto final.
80% de tareas, trabajos y prácticas.
80% de Asistencia.
Autoevaluación Diagnóstica
¿Cómo te sientes con tu situación escolar?
Los resultados que obtendrás son un indicativo de situaciones mejorables con relación a situaciones
emocionales relacionadas con vivencias de contexto escolar.
Indicaciones:
1. Se honesto contigo mismo.
2. Contesta verdadero o falso, según lo que corresponda a tu realidad.
3. Analiza tu resultado.
Pregunta Verdadero Falso
1. ¿Encuentras difícil dejar de preocuparte por tus trabajos escolares, aunque lo has
intentado?
*
2. ¿Has modificado tus horas de dormir por cumplir con tus trabajos escolares? *
4
INFORMATICA 2
3. ¿Tardas en quedarte dormido, te despiertas varias veces durante la noche, o
despiertas antes de lo previsto?
*
4. ¿Es complicado hablar de la situación escolar con tus padres por temor a los
resultados académicos?
*
5. ¿Interfiere el sentimiento de preocupación o ansiedad por las actividades
escolares en tus actividades cotidianas de casa?
*
6. ¿Has notado que buscas comer más cosas dulces cuando realizas actividades
escolares?
*
7. ¿Te cuesta trabajo concentrarte para resolver tareas escolares? *
8. ¿Te has sentido nervioso o estresado al estar presente durante las clases virtuales?
*
9. ¿Has dejado de convivir con tu familia o hecho a un lado algún pasatiempo por
cumplir con tus actividades escolares?
*
10. ¿Te has sentido en general irritable, molesto o incómodo? *
11. Cuando se menciona el tema de escuela o tareas ¿te incomodas y prefieres
evadirlo?
*
12. ¿Has presentado dolor de cabeza, estómago, cansancio en extremidades o dolor
de espalda los últimos días?
*
13. ¿Te has sentido desganado al realizar tus actividades académicas? *
14. ¿Has tenido conflicto con tus padres o familia por la realización de las
actividades escolares?
*
15. ¿Sientes que te hace falta tiempo para poder terminar y cumplir con tus
actividades?
*
16. ¿Te identificas como una persona ansiosa? *
17. ¿Te identificas como una persona estresada? *
18. ¿Tienes computadora en tu casa? *
19. Las personas más cercanas a ti y que dependes económicamente de ellos,
¿Tienen trabajo actual?
*
20. ¿Cuántos hermanos tienes? 0,1,2,3,4,5,6,7,8,9,10,11,12 *
Lectura
Un algoritmo nos permite llevar a cabo una tarea o encontrar la solución a un determinado problema
a través de una serie de instrucciones bien definidas y estructuradas, que además deben estar en orden, es
decir una tras otra, y ser finitas, es decir tener una solución posible. De este modo, definidos un estado inicial
5
INFORMATICA 2
y una entrada, si seguimos las instrucciones formuladas llegaremos al estado final y encontraremos la solución
al problema o alcanzaremos el objetivo definido.
El consenso general es que los algoritmos se usan sólo en cuestiones relacionadas con las matemáticas. Si
bien el término algoritmo está muy presente en esta área y en todos los otros ámbitos en los cuales se utilice
estructuración de datos, como por ejemplo la computación, la lógica y demás áreas relacionadas con los
números, lo cierto es que los algoritmos se usan mucho más de lo que creemos, y en todos los aspectos de
nuestra vida diaria.
Historia de los algoritmos
Si bien la mayoría de nosotros piensa que la implementación de algoritmos es un hecho más relacionado
con la aparición de las computadoras modernas, lo cierto es que ya en tiempos muy antiguos se utilizaban
para resolver problemas matemáticos como por ejemplo raíces cuadradas y multiplicaciones.
En este sentido, los egipcios y babilonios ya usaban algoritmos, aun cuando no existían todavía ni la base
teórica ni el concepto de algoritmo como tal, siendo los primeros quienes los usaban algoritmos muy
parecidos a los de expansión binaria.
La palabra algoritmo tiene su origen en el término árabe Al-Khwārizmī, derivado de Quitab Al Jabr Al
Mugabala, el cual es el nombre con que se conocía a un importante astrónomo y matemático quien en el siglo
IX dejara como legado numerosos tratados acerca de conceptos acerca del cero y de la numeración hindú, y
en los que también trataba temas como el desarrollo y resolución de ecuaciones de primer y segundo grado
con un número limitado de procesos. Estos tratados fueron de mucha ayuda para desarrollar enunciados
para sumas, restas, multiplicaciones y divisiones de números decimales.
Si bien Al-Khwārizmī no fue el creador del primer algoritmo, ya que como mencionábamos ya los egipcios
y babilonios los utilizaban, aunque sin saberlo, se considera que el matemático árabe fue en el primero en
utilizarlos con un orden. Pero los algoritmos del modo en que los conocemos y empleamos hoy, no se
utilizaron hasta bien entrado el siglo VXIII.
El salto más importante de los algoritmos y su relación con la computación ocurrió en el año 1842, de la
mano de Charles Babbage, con su máquina analítica y de Ada Lovelace, creadora del primer algoritmo
destinado a ser procesado por una máquina.
Lamentablemente, Charles Babbage no pudo terminar su máquina analítica, por lo tanto, el algoritmo creado
por Ada Lovelace no pudo llegar a implementarse nunca. Pero el trabajo llevado a cabo por ambos fue de
gran inspiración para todos los investigadores que llegaron después.
El otro gran salto de los algoritmos aplicados a las ciencias computacionales ocurrió unos cuantos años
más tarde, precisamente en el año 1900, cuando el matemático David Hilbert declaró algunas consideraciones
fundamentales acerca de la ciencia de las matemáticas, que llevaron a nuevos puntos de vista que más tarde
serían de mucha importancia para el desarrollo de nuevas tecnologías, como por ejemplo los trabajos llevados
a cabo por científicos como Alonzo Church, Alan Turing, Stephen Kleene o Emil Post.
6
INFORMATICA 2
Finalmente, las décadas de 1950 y 1960 fueron testigo del
nacimiento de muchos lenguajes de programación,
compiladores y sistemas operativos, que nos llevaron a
donde estamos hoy, todo gracias al trabajo realizado
durante siglos por matemáticos y científicos en torno a los
algoritmos.
Que es un algoritmo
El término algoritmo proviene del idioma árabe clásico
“ḥisābu lḡubār”, luego trasformada al latín
“Alborarismus”, que según los expertos podría
traducirse como “cálculo mediante cifras arábigas”. El
origen del vocablo se remonta a la Edad Media, más
precisamente de la mano del matemático Al_ Khwarizmi,
en una zona de Asia Central hoy conocida como
Uzbekistán, en el Asia Central.
Básicamente, el algoritmo es una serie ordenada de
procesos o pasos que deben llevarse a cabo para alcanzar
la solución a un problema específico. Los algoritmos pueden ser
de distintos tipos, los de la vida diaria como seguir las instrucciones para lavarse los dientes, poner en
funcionamiento un lavarropas y los algoritmos utilizados para resolver o llevar a cabo procesos más
complicados como el funcionamiento de un programa de computación.
Una de las características de los algoritmos es que nos permiten definir una serie de pasos a seguir que se
deben realizar para alcanzar el resultado que deseamos, es decir un resultado previsible. En este punto cabe
destacar un ejemplo de uso de algoritmos: el software de computadoras, el cual consta de instrucciones
precisas para llevar a cabo un procedimiento de manera siempre igual, pero escritas en un lenguaje de
programación.
Sin embargo, el uso de los algoritmos no se limita a las computadoras o a los sistemas automatizados, ya que
también en la naturaleza y en nuestra vida los algoritmos están bien presentes. Básicamente podría
considerarse como un algoritmo cualquier tarea que deba ser llevada a cabo mediante instrucciones y
reglas definidas para ellos. Un ejemplo de ello sería lavarse las manos y tareas similares, como podremos
ver más abajo en este mismo post.
Tipos de algoritmos
En términos sencillos de entender, existen dos tipos de algoritmos. Los primeros son los llamados “algoritmos
convencionales”, los cuales son aquellos que las personas realizan todos los días en su acontecer diario, con
el fin de llegar a cumplir un determinado objetivo, como por ejemplo hacerse el desayuno, o para solucionar
problemas en su jornada laboral, como por ejemplo programar lo que almorzará en base al tiempo que tiene
disponible.
7
INFORMATICA 2
Aunque pueda parecer demasiado simple, lo cierto es que si nos llevamos del significado de algoritmo, el cual
básicamente dicta que se trata de “secuencia lógica y finita de pasos que permite solucionar una
problemática o cumplir con un determinado objetivo” cualquier de los ejemplos citados se ajustan a la
perfección al significado de algoritmo.
El otro tipo de algoritmos son los llamados “algoritmos computacionales”, los cuales son aquellos que
utilizan las aplicaciones y el software de
computadoras para realizar las tareas que les
pedimos o las acciones automáticas que realizan
los dispositivos sin que lo solicitemos.
Nuevamente si tomamos la definición de
algoritmo, vamos que se cumplen todas las
condiciones requeridas.
Cabe destacar en este punto que todas las
operaciones aritméticas y algebraicas relacionadas
con los algoritmos se engloba en una ciencia
llamada Algoritmia. Si queremos saber más
acerca de los algoritmos computacionales, te
invitamos a seguir leyendo el resto del post, en donde encontrarás importantes definiciones acerca del tema.
Algoritmo computacional
Todos hemos escuchado la palabra “Algoritmo” relacionada con las ciencias de la computación, como por
ejemplo cuando se habla del “algoritmo de Google” o del “algoritmo de Facebook”. Esto es porque nada
sucede en computación sin una serie de pasos, los que definitivamente conforman un algoritmo.
En este sentido, el algoritmo es el elemento fundamental de cualquier programa de computación, y no
está relacionado con el lenguaje de programación utilizado para desarrollarlo, sino en los pasos que deben
realizarse para alcanzar el objetivo, es decir el conjunto de instrucciones y pasos desarrollados para llevar a
cabo la tarea encomendada al software.
Esto en pocas palabras significa que primero el desarrollador de software debe de escribir el algoritmo y luego
plasmarlo en el lenguaje de programación que más se adecue a sus propias necesidades y a los
requerimientos de los clientes. Con el ello, el ingeniero en informática se asegura tener una base sólida desde
la cual comenzar a crear una metodología con escenarios bien definidos y finitos, es decir que deben finalizar
en algún momento de su recorrido.
Básicamente el uso de un algoritmo en computación nos ofrece la posibilidad de hallar una solución
genérica a un determinado problema, y nos va a permitir reutilizarlo cada vez que sea necesario para lograr
el objetivo deseado.
Características de un algoritmo
Hasta este punto hemos hablado de los diferentes tipos de algoritmos y sus orígenes, pero nos falta conocer
un punto más que importante, cuáles son las características fundamentales que debe cumplir todo algoritmo.
8
INFORMATICA 2
Es por ello que debajo de estas líneas encontraremos los puntos fundamentales que debe cumplir un proceso
para ser considerado un verdadero algoritmo.
• Lo primero que debemos considerar es que un algoritmo debe ser preciso: es por ello que se debe indicar el
orden exacto de ejecución de cada paso implicado en el proceso.
• Otro punto más que importante a considerar es que un algoritmo debe estar perfectamente definido. Esto
significa que en el caso de ejecutarse el mismo más de dos veces, siempre se debe obtener el mismo resultado
independientemente de la cantidad de veces que se siga.
• También es necesario saber que un algoritmo debe ser finito, es decir que el algoritmo debe culminar en
algún momento de su ejecución, expresado en otras palabras, debe tener un número de pasos bien
determinados hasta concluir con su tarea.
• Asimismo, un algoritmo tiene que ser legible. Esto significa que el texto que describe debe ser claro y
conciso, de una manera tal que permita su comprensión inmediata, es decir sin procedimientos rebuscados o
poco claros.
• Por último, un algoritmo debe estar definido en tres partes fundamentales, las cuales son: Entrada,
Proceso y
Salida. Si quieres saber más sobre este tema, más adelante en este mismo post encontrarás información al
respecto.
Características de los algoritmos computacionales
Originariamente, la idea de llevar este concepto del ámbito de las
matemáticas al campo de la incipiente informática fue propuesto por el
matemático inglés Alan Turing, quien sentó las bases para definir los
elementos básicos de un algoritmo aplicado a las ciencias de la
computación, los cuales debían ser los siguientes:
• Una secuencia de pasos limitada, que deben estar definidas
claramente. Asimismo estos pasos deben ser independientes el uno del
otro.
• Un agente, que puede ser en algunos casos un operador humano y en otros casos parte del propio programa
es el actor que tiene como tarea aplicar cada una de las etapas del proceso en un punto específico del recorrido.
• Este agente debe tener la capacidad de interpretar las instrucciones operacionales y simultáneamente
tener la posibilidad de almacenar la información suministrada por el propio programa.
• El resultado obtenido cuando se realizan las determinadas operaciones del programa siempre ha de
comportarse igual, en cada paso de la operatoria, teniendo en cuenta por supuesto la configuración de los
datos iniciales de entrada.
• La operación siempre debe finalizar con un resultado conciso.
En este punto cabe destacar que existen casos en los cuales el procedimiento requiere que se ofrezca un
resultado concreto, y otros casos en los cuales no es necesario. Es por ello que los algoritmos repetitivos o
irregulares que no culminan son tan habituales en la programación de aplicaciones para computadoras.
El mejor ejemplo de esto son los sistemas operativos modernos como Windows, Linux o el SO de las
computadoras Mac, los cuales deben seguir en ejecución para permitir que las demás aplicaciones y procesos
de la computadora puedan seguir cumpliendo con su función o tarea.
Partes de un algoritmo
A partir de este punto, conoceremos las reglas básicas de las partes que deben conformar un algoritmo
para ser considerado como tal. Básicamente, los algoritmos deben estar compuestos por tres partes
9
INFORMATICA 2
principales que son entrada, proceso y salida, independientemente de tratarse de algoritmos
computacionales, algoritmos no computacionales, algoritmos cualitativos o algoritmos cuantitativos.
Aquí abajo encontraremos las características que debe tener cada fase de un algoritmo.
Entrada
Esta fase del algoritmo se corresponde con la data de entrada con que se
debe alimentar al mismo. Básicamente se trata de la información que
se entrega al algoritmo, es decir, los valores de datos con los que tendrá
que ofrecer un determinado resultado.
Proceso
La segunda fase de un algoritmo ocupa los cálculos necesarios para
procesar los datos con los que hemos alimentado al algoritmo, es decir
que en este punto se procesará la información entrega a la entrada
del algoritmo, y con la cual se debe llegar al resultado esperado.
Salida
La tercera y última fase de un algoritmo es donde se obtiene el resultado
de la operación, es decir la transformación de los datos que fueron
proporcionados en la fase de entrada y desarrollados en la fase de
proceso.
Como hacer un algoritmo
En el caso que necesitemos realizar nuestro propio algoritmo para poder resolver problemas o mejorar
algún proceso en nuestra actividad, lo podemos llevar a cabo de manera bastante sencilla, ya que lo único
que tenemos que hacer es poner claro que necesitamos y como lo podemos resolver.
Para ello debemos realizar la serie de pasos necesarios y sus derivaciones para poder llegar al resultado
esperado del problema que tenemos entre manos. Los pasos para definir y concretar nuestro algoritmo son
los siguientes:
• Primer paso: Análisis previo del problema o necesidad. Lo primero que tenemos que hacer, antes de
comenzar con el desarrollo de cualquier algoritmo es llevar a cabo un análisis pormenorizado de la situación
o problema.
• Segundo paso: Definir los requerimientos. En este paso se debe definir exactamente el problema que
tenemos que solucionar y desglosarlo, incluyendo todas las derivaciones que puedan surgir.
• Tercer paso: La identificación de los módulos. En este paso, identificar claramente los módulos es tan
importante como la identificación de los requerimientos. Esto es así debido a que identificar correctamente
los módulos nos va servir para simplificar considerablemente la puesta en marcha de los pasos del
algoritmo correcto para nuestro problema, y que hemos identificado en el paso anterior.
• Cuarto paso: La creación del algoritmo. En este punto debemos asegurarnos que el algoritmo cumpla con
todos los requerimientos adecuados para llevar a cabo la función encomendad. Esto es similar tanto para los
10
INFORMATICA 2
algoritmos no computacionales como para los algoritmos computacionales. En el caso de tratarse de un
algoritmo computacional, además deberá cumplir con ciertas características para poder luego implementarse
en cualquier lenguaje de programación.
• Quinto paso: La implementación del algoritmo. En el caos de los algoritmos computacionales, la
implementación de los mismos se debe llevar a cabo traduciendo el mismo a un lenguaje de programación
con el propósito de que cualquier computadora pueda interpretar sus instrucciones y enviar a su hardware la
información necesaria para poder completar los pasos correspondientes y de esta manera obtener el resultado
esperado.
• Sexto paso: Creación de las herramientas para llevar a cabo el algoritmo. En este último, y si pudimos
cumplimentar correctamente con todos los pasos anteriores, ya estaremos en posición para poder crear las
herramientas necesarias para poder ejecutar el algoritmo desarrollado. En el caso tratarse de un algoritmo
computacional, podemos desarrollar a través de cualquier lenguaje de programación un aplicación para poder
llevarlo a cabo, la cual contará con una serie de instrucciones que ordenadas una detrás de la otra podrán
representar el algoritmo que hemos diseñado y poder ofrecer una solución a los requerimientos
identificados. En los casos en que se trate de un algoritmo no computacional, podemos desarrollar lo necesario
teniendo en cuenta los pasos que debe seguir el algoritmo, como por ejemplo una línea de producción.
Ejemplos de aplicación de algoritmos
Los algoritmos pueden aplicarse en cualquier campo, y no son para nada ajemos a la vida diaria, es decir que
no son sólo cálculos que se aplican en determinados campos científicos, ya que en nuestra vida diaria
podemos encontrar decenas de ejemplos de algoritmos, los cuales la mayoría de las veces pasan
desapercibidos para todos nosotros.
Ejemplos de algoritmos en la vida diaria son el proceso de digestión, el cual es básicamente un concepto de
algoritmo con el que vivimos todos los días sin que tengamos que conocer implícitamente su definición para
que ocurra. Esto significa que para que podamos realizar el proceso de digestión todos los días no es necesario
que sepamos como este funciona ni los actores implicados en el procedimiento.
Los algoritmos se ponen en marcha infinidad de veces el día, pero nos hemos acostumbrado a ellos o quizás
simplemente ignoramos que lo son, debido a que no estamos familiarizados con el concepto de algoritmo.
Un hecho que debemos destacar es que los algoritmos en la vida diaria, no difieren demasiado de los
algoritmos que se utilizan en las ciencias de la computación.
En el siguiente ejemplo, proponemos comparar el algoritmo descripto con alguna situación dada en la vida
real. ¡Te aseguramos que te sorprenderá el resultado!
Para el ejemplo hemos realizado un algoritmo dónde se determina si una persona puede ingresar a una
atracción mecánica en un parque de diversiones.
Comienzo
Paso 1 Escribir “¿Cuál es la edad?”
11
INFORMATICA 2
Paso 2 Leer “Edad”
Paso 3
Escribir “¿Cuál es la altura?
Paso 4 Leer “Altura”
Paso 5 Si (“Edad” >= 18 “Altura” >= 148) entonces
Paso 6 Escribir “Puede ingresar”
Paso 7 En caso contrario “si no”
Paso 8 Escribir “No puede ingresar”
Paso 9 Finalización de “Si”
FINAL
Actividad 1.- Contesta las siguientes preguntas:
1. ¿Qué es un algoritmo?
Son conjunto de instrucciones sistemáticas y previamente definidas que se utilizan para realizar una
determinada tarea.
2. ¿Cuáles son las características de los algoritmos?
Un algoritmo debe ser preciso e indicar el orden de realización de cada paso. Un algoritmo debe estar
definido. Si se sigue un algoritmo dos veces, se debe obtener el mismo resultado cada vez.
3. Da una breve historia de cómo surgen los algoritmos
La palabra algoritmo proviene del sobrenombre de un matemático árabe del siglo IX, Al-Khwarizmi, que
fue reconocido por enunciar paso a paso las reglas para las operaciones matemáticas básicas con
decimales
12
INFORMATICA 2
4. Elabora un mapa Mental de las Partes de un algoritmo
5. Menciona los pasos para realizar un algoritmo (Cuadro Sinóptico)
Realiza el Algoritmo de como se elabora una jarra de agua de limón
-Servir agua en una jarra.
- Picar los limones.
- Añadirlos al vaso con agua.
- Añadir azucar al gusto.
- Mezclar.
- Servirlo y listo para disfrutar
TIPOS DE ALGORITMOS
Cualitativos: Son aquellos en los que se describen los pasos utilizando palabras.
• Son todos aquellos pasos o instrucciones descritos por medio de palabras que sirven para llegar a la
obtención de una respuesta o solución de un problema cualquier
INICIO
CONDICION
ALTERNATIVA PROCESO
SI / VERDADERO
NO / FALSO
FIN
PARTES DE UN
ALORITMO
ENTRADA PROCESO FIN
13
INFORMATICA 2
Cuantitativos: Son aquellos en los que se utilizan cálculos numéricos para definir los pasos del proceso.
• Son aquellos pasos o instrucciones que involucran cálculos numéricos para llegar a un resultado
satisfactorio
Tipos de algoritmos de razonamiento:
Algoritmos Estáticos: son los que funcionan siempre igual, independientemente del tipo de problema tratado.
Algoritmos Adaptativos: algoritmos con cierta capacidad de aprendizaje.
Algoritmos Probabilísticos: son algoritmos que no utilizan valores de verdad booleanos sino continuos. Existen
varios tipos de algoritmos probabilísticos dependiendo de su funcionamiento, pudiéndose distinguir:
 Algoritmos numéricos: que proporcionan una solución aproximada del problema.
 Algoritmos de Montecarlo: que pueden dar la respuesta correcta o respuesta erróneas (con probabilidad
baja).
 Algoritmos de Las Vegas: que nunca dan una respuesta incorrecta: o bien dan la respuesta correcta o
informan del fallo.
Algoritmo Cotidiano: es la serie de pasos que realizamos en nuestra vida diaria para realizar las diferentes tareas
y actividades comunes, desde los pasos al levantarnos, así como ir de compras, etc.
Algoritmo Voraz: un algoritmo voraz es aquel que, para resolver un determinado problema, sigue una meta
heurística consistente en elegir la opción óptima en cada paso local con la esperanza de llegar a una solución
general óptima.
Algoritmo Determinista: es un algoritmo que, en términos informales, es completamente predictivo si se
conocen sus entradas.
Algoritmo Heurístico: es un algoritmo que abandona uno o ambos objetivos; por ejemplo, normalmente
encuentran buenas soluciones, aunque no hay pruebas de que la solución no pueda ser arbitrariamente errónea en
algunos casos; o se ejecuta razonablemente rápido, aunque no existe tampoco prueba de que siempre será así. Las
heurísticas generalmente son usadas cuando no existe una solución óptima bajo las restricciones dadas (tiempo,
espacio, etc.), o cuando no existe del todo.
Algoritmo de escalada: la idea básica consiste en comenzar con una mala solución a un determinado problema
y, repetidamente, aplicar optimizaciones a la misma hasta que esta sea óptima o satisfaga algún otro requisito.
Ciencias en que se apoya la algoritmia para producir soluciones ingeniosas!
 Ciencias de la Computación.
 Matemáticas.
 Ciencias Sociales.
 Ciencias Políticas.
¿Cómo podemos determinar la complejidad de un algoritmo?
No existe receta que siempre funcione para calcular la complejidad de un algoritmo, si es posible tratar
sistemáticamente una gran cantidad de ellos, basándonos en que suelen estar bien estructurados y siguen pautas
uniformes.
Loa algoritmos bien estructurados combinan las sentencias de alguna de las siguientes formas:
 Sentencias sencillas
 Secuencia (;)
 Decisión (if)
 Bucles
14
INFORMATICA 2
 Llamadas a procedimiento.
DATOS DE ALGORITMOS
Tipos de datos
Datos
El primer objetivo de toda computadora es el manejo de información o datos. Estos datos pueden ser las cifras
ventas de un supermercado o las calificaciones de una clase. Un dato es la expresión general que describe los
objetos con los cuales opera una computadora.
Existen dos tipos de datos: simples (sin estructura) y compuestos (estructurados, los cuales se verán en
programación).
Los tipos de datos simple.
 numéricos (integer, real).
 lógicos (boolean).
 caracter (char, string).
Datos numéricos:
El tipo numérico es el conjunto de los valores numéricos. Estos pueden representarse en dos formas distintas: -
Tipo numérico entero (integer).
- Tipo numérico real (real).
Enteros: El tipo entero es un subconjunto finito de los números enteros. Los enteros son números completos, no
tienen componentes fraccionarios o decimales y pueden ser negativos o positivos. En ocasiones se denominan
números de punto fijo.
Ejemplo de números enteros son:
5 6 -15 4.20 17 1,340 26.
Reales: El tipo real consiste en un subconjunto de los números reales. Los números reales siempre tienen un punto
decimal y pueden ser positivos o negativos. Un número real consta de un entero y una parte decimal.
Los siguientes ejemplos son números reales:
0.08 3739.41 3.7452 -52.321.
-8.12 3.0 12.45678 -0.12334.
En aplicaciones científicas se requiere una representación especial para manejar números muy grandes como la
masa de la Tierra o muy pequeños como la masa de un electrón. Una computadora sólo puede representar un
número fijo de dígitos. Este número puede variar de una máquina a otra, siendo ocho dígitos un número típico.
Este límite provocará problemas para representar y almacenar números muy grandes o muy pequeños como son
los ya citados o los siguientes: 4867213432 0.00000000387.
Existe un tipo de representación denominado notación exponencial o científica y que se utiliza para números muy
grandes o muy pequeños. Así, 367520100000000000000.
se representa en notación científica, descomponiéndolo en grupos de tres dígitos.
367 520 100 000 000 000 000. y
posteriormente en forma de potencias de 10.
3.675201 x 10^19 y de modo similar.
.0000000000302579 se representa como.
15
INFORMATICA 2
3.02579 x 10^-11.
La representación en coma o punto flotante es una generalización de notación científica.
Obsérvese que las siguientes expresiones son equivalentes: 3.675201x10^19 = .3675201x10^20 =
.03675201x10^21 = ,..., = 36.75201x10^18 = ...
En estas expresiones se considera la mantisa (parte decimal) al número real y el exponente (parte potencial) el de
la potencia de diez. 36.75201 mantisa 18 exponente.
Datos lógicos (booleanos).
El tipo lógico - también denominado booleano - es aquel dato que sólo puede tomar uno de dos valores:
Verdadero (true) o falso (false).
Este tipo de datos se utiliza para representar las alternativas (sí / no) a determinadas condiciones. Por ejemplo,
cuando se pide si un valor entero es par, la respuesta será verdadera o falsa, según sea par o impar.
Datos tipo carácter.
El tipo carácter es el conjunto finito y ordenado de caracteres que la computadora reconoce. Un dato tipo carácter
contiene un solo carácter.
Los caracteres que reconocen las diferentes computadoras no son estándar; sin embargo, la mayoría reconoce los
siguientes caracteres alfabéticos y numéricos:
- caracteres alfabéticos (A, B, C,..., Z).
- caracteres numéricos (1, 2, ..., 9).
- caracteres especiales (+, -, *, /, ^, ... , <, >, $, ...).
Una cadena (string) de caracteres es una sucesión de caracteres que se encuentran delimitados por una comilla
(apóstrofo) o dobles comillas, según el tipo de lenguaje de programación. La longitud de una cadena de caracteres
es el número de ellos comprendidos entre los separadores o delimitadores. Algunos lenguajes tienen datos tipo
cadena. Ejemplo: ‘8 de octubre de 1976’.
Constantes y Variables.
Los programas de computadora contienen ciertos valores que no deben de cambiar durante la ejecución del
programa. Tales valores se llaman constantes. De igual forma, existen otros valores que cambiarán durante la
ejecución del programa; a estos valores se les llama variables.
Constantes.
Una constante es una partida de datos que permanecen sin cambios durante todo el desarrollo del algoritmo o
durante la ejecución del programa.
Una constante tipo carácter o constante de caracteres consiste en un carácter válido encerrado dentro de
apóstrofos; por ejemplo: ‘B’ ‘+’ ‘4’ ‘;’ ‘ ’’ ’.
Una secuencia de caracteres se denomina normalmente una cadena, y una constante tipo cadena es una cadena
encerrada entre apóstrofos. Por consiguiente: ‘José Luis García’. es constante de cadena válida. Si un apóstrofe
es uno de los caracteres en una constante de cadena, debe aparecer como un par de apóstrofos: ‘Jonhn’’s’.
Sólo existen dos constantes lógicas o booleanas: verdadero y falso.
16
INFORMATICA 2
Variables.
Una variable es un objeto o partida de datos cuyo valor puede cambiar durante el desarrollo del algoritmo o
ejecución del programa.
Dependiendo del lenguaje, hay diferentes tipos de variables tales como: enteras, reales, caracter, lógicas y de
cadena.
Una variable que es de un cierto tipo puede tomar únicamente valores de ese tipo.
Una variable de caracter, por ejemplo, puede tomar como valor sólo caracteres, mientras que una variable entera
puede tomar sólo valores enteros.
Si se intenta asignar un valor de un tipo a una variable de otro tipo se producirá un error de tipo.
Una variable se identifica por los siguientes atributos: nombre que lo asigna y tipo que describe el uso de la
variable.
Los nombres de las variables, a veces conocidos como identificadores, suelen constar de varios caracteres
alfanuméricos de los cuales el primero normalmente es una letra. No se deben utilizar como nombres de
identificadores palabras reservadas del lenguaje de programación.
Nombres válidos de variables son:
A510.
Nombres.
Nombre_Apellidos.
Los nombres de las variables elegidas para el algoritmo o el programa deben ser significativos y tener relación
con el objeto que representan, como pueden ser los casos siguientes:
Nombre para representar nombres de personas.
Precios para representar los precios de diferentes artículos.
Asignación.
La operación de asignación es el modo de darle valores a una variable. Existen dos maneras de dar un valor a las
variables: una es leer un valor para la variable mediante una operación de entrada; la otra manera es asignar un
valor a la variable por medio de una asignación. Cuando un programa solicita un valor para una variable hablamos
de una entrada. En cambio, en la asignación simplemente se le confiere un valor a la variable. Una variable solo
puede contener un valor a la vez, por lo que cuando se le asigna un nuevo valor el anterior se pierde. Por esto se
dice que la naturaleza de la asignación es destructiva. La operación de asignación se representa con el símbolo u
operador. La operación de asignación se conoce como instrucción o sentencia de asignación cuando se refiere a
un lenguaje de programación.
El formato general de una operación de asignación es la siguiente:
Nombre de la variable <--- expresión.
En donde expresión es una expresión, una variable o una constante.
La flecha (operador de asignación) se sustituye en otros lenguajes por = (BASIC, FORTRAN) o := (PASCAL).
Sin embargo, es preferible el uso de la flecha en la redacción del algoritmo, para evitar ambigüedades dejando el
uso del símbolo = exclusivamente para el operador de igualdad.
La operación de asignación: A <--- 5.
Significa que a la variable A se le ha asignado el valor 5.
La acción de asignar es destructiva, ya que el valor que tuviera la variable antes de la asignación se pierde y se
reemplaza por el nuevo valor.
Así en la secuencia de operaciones.
A <--- 124.
17
INFORMATICA 2
A <--- 18.
A <--- 7.
Cuando éstas se ejecutan, el valor último que toma A será 7 (los valores 124 y 18 han desaparecido).
Las acciones de asignación se clasifican según sea el tipo de expresiones en: aritméticas, lógicas y de caracteres.
Asignación aritmética.
Las expresiones en las operaciones de asignación son aritméticas:
AMN <--- 3+14+8. Se evalúa la expresión 3+14+8 y se asigna a la variable AMN, es decir, 25 será el valor que
toma AMN.
TER1 <--- 14.5 + 8 TER2 <--- 0.75 * 3.4 MEDIA <--- TER1 / TER2.
Se evalúan las expresiones 14.5 +8 y 0.75 * 3.4 y en la tercera acción se dividen los resultados de cada
expresión y se asigna a la variable MEDIA, es decir, las 3 operaciones equivalen a MEDIA. (14.5 + 8) / (0.75 *
3.4).
Actividad 3.- Completa el siguiente cuadro
Actividad 4.- Elabora un cuadro similar con los tipos de algoritmos de Razonamiento.
Numéricos
Enteros
Reales
Lógicos
Falso
Verdadero
Carácter
Alfabéticos
Numéricos
Especiales
Cadena
Sin decimal
Con decimal
Representa alternativas
Si/No
A,B,C,D,E
1,2,3,4,5
‘,+,*,/,+
8 de Octubre
18
INFORMATICA 2
Actividad 5.-Contesta las siguientes preguntas.
1. ¿Qué es una variable? En terminos informaticos es un patron de signos, numeros, letras, etc. El cual
es propenso a cambios automaticos o manuales.
2. ¿Qué es una constante? Es un valor de tipo permanente, ya que no se puede cambiar ni modificar, al
menos no de forma automatica o simple.
3. ¿Cuál es la diferencia entre ellas? Que una puede modificarse por el mismo algoritmo o por un
usuario y que la otra depende de alteraciones y modificaciones mas profecionales para funcionar de
nuevo
Lectura
Qué son los operadores, qué son los operandos y cómo funcionan en los lenguajes de programación. Veremos los
tipos de operadores y las prioridades de ejecución cuando tenemos varios en una misma expresión.
En este artículo vamos a introducir uno de los temas principales de los lenguajes de programación, como son los
operadores y los operandos, que nos sirven para realizar todo tipo de expresiones en las que trabajamos con los
datos, con distintos tipos de operaciones.
Abordaremos este tema desde un punto de vista genérico, sin tratar un lenguaje de programación en particular,
explicando cuáles son los operadores más habituales en los lenguajes de programación. Sin embargo, debes saber
que cada lenguaje puede aplicar unos símbolos determinados a los operadores, que pueden cambiar entre unos y
otros. Existe un patrón bien definido en la mayoría de los casos, como los símbolos de las matemáticas, pero en
general debes saber que pueden cambiar de lenguaje a lenguaje.
19
INFORMATICA 2
Qué son operadores
Antes de comenzar a ver cuáles son los operadores conviene explicar qué son, de un modo general, aunque creo
que la mayoría de las personas lo tienen en mente del propio estudio de materias como las matemáticas. Los
operadores son elementos que relacionan de forma diferente, los valores con los que trabajamos en los lenguajes
de programación. En los lenguajes de programación usamos los operadores para manipular los valores y
transformarlos, con el objetivo de realizar los objetivos de los programas.
Qué son los operandos
Los operandos son los valores que se utilizan para alimentar los operadores. Por ejemplo, en el operador suma
necesitamos dos operandos para sumar ambos valores.
Los operandos pueden venir almacenados en variables o constantes, pero también pueden ser simplemente valores
que están escritos de manera literal en el código del programa.
Tipos de operadores
A continuación vamos a relatar los tipos de operadores más comunes que encontraremos en la mayoría de los
lenguajes de programación.
La mayoría de los lenguajes tienen otros tipos de operadores además de estos. De momento y por simplicidad nos
vamos a ceñir en este artículo a los operadores aritméticos, relacionales y los operadores lógicos, que son los más
habituales a la hora de programar.
Operadores Aritméticos
Los operadores aritméticos permiten la realización de operaciones matemáticas con los valores literales, con las
variables o con las constantes.
Los operadores aritméticos pueden ser utilizados con tipos de datos enteros o reales. Si ambos son enteros, el
resultado es entero; si alguno de ellos es real, el resultado es real.
Ahora presentamos una lista de operadores aritméticos, que generalmente se usan con los mismos símbolos en
todos los lenguajes, ya que nos vienen heredados de las matemáticas.
• + Suma
• - Resta
• * Multiplicación
• / División
• mod Modulo (residuo o resto de la división entera)
• ^ Elevar a una potencia
Muchos lenguajes como C, Java, Javascript, C# y otros usan el símbolo procentaje (%) para el operador módulo,
o resto de la división entera. Muchos lenguajes usan el operador con dos asteriscos (**) para elevar a potencias.
20
INFORMATICA 2
Ejemplos de uso de operadores aritméticos:
A continuación puedes encontrar algunas expresiones con operadores aritméticos y los resultados que obtendrían.
Expresión: 7 / 2
Resultado: 3.5
Expresión: 12 mod 7
Resultado: 5
Expresión: 4 + 2 * 5
Resultado: 14
Prioridad de los Operadores Aritméticos
Cuando encontramos varios operadores en una misma expresión los lenguajes de programación tendrán que
evaluarlos en un orden determinado. Ese orden lo conocemos como prioridad o precedencia de operadores.
Cuando se trata de operadores aritméticos es muy fácil imaginarse la prioridad de unos respecto a otros, dado que
funcionan igual que en las matemáticas. Por ejemplo, siempre se evaluará una multiplicación antes que una suma.
Sin embargo, no siempre es tan fácil deducir cómo se va a resolver la asociatividad de los operadores, por lo que
hay que aprenderse unas reglas de precedencia que vamos a resumir en este punto.
Dentro de una misma expresión los operadores se evalúan en el siguiente orden:
1. ^ Exponenciación (en los lenguajes en los que exista este operador)
2. *, /, mod (Multiplicación, división, modulo)
3. +, - (Suma y resta)
En el caso en el que en una misma expresión se asocien operadores con igual nivel de prioridad, éstos se evalúan
de izquierda a derecha.
Así funciona en la mayoría de los lenguajes de programación, pero tendrías que examinar cómo lo hace en el tuyo
o consultar la documentación.
Cómo romper las reglas de precedencia de operadores con los paréntesis
En el caso que quieras romper las reglas de precedencia de los operadores puedes usar los paréntesis. Funcionan
con cualquier tipo de operadores y se comportan igual que en las matemáticas. Puedes definir mediante los
paréntesis qué operadores se van a relacionar con qué operandos, independientemente de las reglas mencionadas
anteriormente.
• Todas las expresiones entre paréntesis se evalúan primero
• Las expresiones con paréntesis anidados se evalúan de dentro a fuera • El paréntesis
más interno se evalúa primero.
Ahora veamos ejemplos de asociatividad de operadores en sentencias más complejas, usando paréntesis para
marcar cómo queremos que se realice la precedencia:
4 + 2 * 5 = 14
23 * 2 / 5 = 9.2
3 + 5 * (10 - (2 + 4)) = 23
2.1 * (1.5 + 12.3) = 2.1 * 13.8 = 28.98
Operadores alfanuméricos
Cuando trabajamos con cadenas de caracteres podemos también realizar operaciones, aunque realmente sería solo
una en la mayoría de los lenguajes que llamamos "concatenación".
21
INFORMATICA 2
Principalmente utilizamos el símbolo "+" para concatenar cadenas, que consiste en colocar una cadena a
continuación de otra.
Luego dependiendo del lenguaje puede funcionar o no el símbolo "-" para concatenar cadenas eliminando los
espacios en blanco.
Ejemplo de concatenación de cadenas
a = "hola" b = "mundo" c = a + b
Después del anterior código c valdrá "holamundo".
Fíjate que no hay un espacio entre medias porque el ordenador no sabe que son dos palabras. Simplemente le estás
pidiendo que las junte y como resultado tienes las dos cadenas una detrás de la otra. Si hubieses querido juntarlas
podrías haber hecho algo como esto: c = a + " " + b
Operadores Relacionales
Se utilizan para establecer una relación entre dos valores. Luego compara estos valores entre si y esta comparación
produce un resultado de certeza o falsedad (verdadero o falso).
Encontrarás que muchas veces nos referimos a "verdadero" o "falso" como "true" o "false", que es la traducción
en inglés. De hecho true y false forman el conjunto de valores que definen a uno de los tipos habituales de la
programación, el tipo boleano.
Los operadores relacionales comparan generalmente valores del mismo tipo (numéricos con numéricos o cadenas
con cadenas). Pero también hay lenguajes de programación, como los que tienen tipado dinámico (Javascript,
PHP y otros) donde se permite comparar valores de tipos distintos.
Todos los operadores relacionales tienen el mismo nivel de prioridad en su evaluación. En general, los operadores
relacionales tienen menor prioridad que los aritméticos.
Tipos de operadores Relacionales
• > Mayor que
• < Menor que
• >= Mayor o igual que
• <= Menor o igual que
• < > Diferente
• == Igual
El símbolo "==" nos compara dos valores. No lo debes confundir con el signo "=" que se usa habitualmente para
asignar un valor en una variable.
El símbolo "<>" de distinto, en muchos lenguajes de programación se expresa como "!=". Lo verás así en lenguajes
como C o Java, Javascript y muchos otros. Los demás signos son bastante estándar, como "<", ">", "<>", "<=",
">=", que se usan tal cual en la mayoría de los lenguajes.
Ahora vamos a ver varios ejemplos de uso de operadores relacionales. Para facilitarnos las cosas vamos a suponer
que tenemos tres variables: a = 10 b = 20 c = 30
Teniendo en cuenta los valores de las variables anteriores, veamos estos ejemplos y los resultados que se
producirían al combinar varios operadores.
a + b > c Falso a - b < c
Verdadero
a - b == c Falso
a * b < > c Verdadero
22
INFORMATICA 2
Para entender los ejemplos anteriores recuerda que los operadores aritméticos se resolverán antes que los
operadores relacionales, por lo que primero tienes que resolver las operaciones matemáticas para luego comprobar
cómo se evaluarían los operadores relacionales.
Como hemos señalado, en muchos lenguajes de programación, generalmente los de tipado fuerte, no se pueden
comparar valores de tipos distintos, por lo que los siguientes ejemplos no serían válidos: a < b < c 10 < 20 < 30
T > 5 < 30
Operadores Lógicos
Estos operadores se utilizan para establecer relaciones entre valores lógicos. Los valores lógicos son los valores
boléanos:
True (verdadero)
False (falso)
Además, dado que los operadores relacionales tienen como resultado un operador lógico, que se deduce mediante
la comparación de los operandos, los operadores lógicos pueden tener como operandos el resultado de una
expresión relacional.
Los tipos de operadores Lógicos también pueden cambiar entre lenguajes de programación, pero generalmente
encontraremos los siguientes:
• And (operación Y)
• Or (operación O)
• Not (Negación)
Como operadores lógicos nos encontramos en muchos lenguajes con el símbolo "!" para la negación. El símbolo
"&&" para la operación de "and" y !||" para el "or".
Tablas de ejemplo de uso de operadores lógicos
Ahora vamos a ver ejemplos de uso de operadores lógicos. Los vamos a representar por medio de tablas con las
operaciones posibles y los resultados que tendrían las distintas combinaciones de valores.
Para los siguientes ejemplos, con la intención de ser más escuetos, T significa verdadero y F falso.
Operador Not
La operación NOT realiza el cambio al valor contrario. Si era verdadero pasa a falso y viceversa. NOT
T = F
NOT F = T
Operador And
La operación AND da como resultado verdadero cuando ambos operadores relacionados son verdadero. Si uno
de los dos es falso, o ambos son falsos, entonces el resultado es falso.
T AND T = T
T AND F = F
F AND T = F
F AND F = F
Operador Or Operador Or
23
INFORMATICA 2
La operación OR da verdadero cuando al menos uno de los dos operadores es verdadero. Si ambos operadores
son falsos, entonces da falso.
T OR T = T
T OR F = T
F OR T = T
F OR F = F
Prioridad de los Operadores Lógicos
El orden de precedencia de los operadores lógicos entre ellos es el siguiente, de más precedente a menos:
1. Not
2. And
3. Or
Prioridad de los Operadores en General
Como has visto, existen diversos tipos de operadores y cada uno de ellos tiene su precedencia o prioridad, que
define cómo se van a asociar los operandos. Los lenguajes soportan expresiones en los que se relacionan diversos
tipos de operadores, en cuyo caso tendremos que conocer la tabla de precendecia de operadores del lenguaje en
sí.
Ten en cuenta que cada lenguaje puede tener variaciones en sus tablas de precedencia, que cambien la
asociatividad de los operadores con sus operandos. No obstante, todos siguen en la mayoría de los casos esquemas
similares.
A continuación te damos una tabla de precedencia clásica en la que aparecen distitos tipos de operadores, pero
sería bueno que consultases la del lenguaje de programación con el que vas a trabajar.
1. ( )
2. ^
3. *, /, Mod, Not
4. +, -, And
5. >, <, > =, < =, < >, =, Or
Ejemplo de operación compleja con su precedencia
Para el siguiente ejemplo, tenemos las suguientes variables: a = 10, b = 12, c = 13, d = 10.
Otros ejemplos de expresiones con uso de operadores
Para completar, vamos a ver otros ejemplos de expresiones con operadores de diversa índole.
24
INFORMATICA 2
Aritméticos a = 3 b = 2 x =
a ** 2 donde x valdría 9 x =
a / 2 donde x valdría 1.5 x
= a * 2 donde x valdría 6 x
= a % b donde x valdría 1
Alfanuméricos
A = "Hola" B = " Que tal" X = A + B
Al terminar de ejecutarse ese código X valdría "Hola Que tal".
Relacionales
Ahora te ponemos un poco de pseudocódigo para los siguientes ejemplos de operadores. Si x == a entonces
Instrucciones
Sino
Instrucciones
Fin si
Actividad 6.- Da 6 ejemplos y Resuélvelo los respetando la jerarquía de los operadores y paso por paso
32-19+40-20+30-50
32-19=13,
13+40=53,
53-20=33,
33+30=63,
63-50=13
3 x 4 + 5 x 6 ⇒
3 x 4 = 12, 5 x 6 = 30,
12 + 30 = 42
Lógicos
Si !a entonces
La variable esta vacía
Fin si
Si
25
INFORMATICA 2
Actividad 7.- Realice la siguiente investigación.
 ¿Qué son los diagramas de flujo y para qué
sirven?  ¿Cuál es la simbología de los diagramas
de flujo?
 De 5 ejemplos de diagrama de flujo ya resueltos o
El mayor 2 dos números o El menos de 3 números
o Solicitando 2 números calcular la suma, multiplicación, división y resta de ellos o
Solicitando su edad calcular si es mayor de edad o es menor de edad
o Solicitando las calificaciones del primer, segundo y tercer parcial determinar si esta en
final o no.
Este trabajo deberán de entregarlo en hojas blancas a mano, con los siguientes elementos portada del
trabajo, índice, desarrollo, conclusiones personales, conclusiones del trabajo y fuente bibliográfica.
Actividad 8.- Complete el siguiente cuadro del software libre para diseñar diagramas de flujo
Software Sitio Web de descarga portada
Dia http://dia-
installer.de/shapes/ER/index.html.es
yEd Graph
Editor
https://www.yworks.com/products/yed
CmapTools https://cmaptools.softonic.com/
26
INFORMATICA 2
Gliffy https://www.gliffy.com/
Jgraph https://www.diagrams.net/about
Sdedit https://sdedit.sourceforge.net/download/index.html
Codigraf https://www.einforma.com/informacion-
empresa/codigraf-suministros
Lucidchart
Diagramas
https://www.lucidchart.com/pages/es
Google
Drawing
https://docs.google.com/drawings/u/0/create
Dfd https://dfd.softonic.com/descargar
Lectura
¿Qué es el Pseudocódigo?
Cuando se trabaja e programación, antes de escribir nuestro programa, primero escribimos el pseudocódigo.
El pseudocódigo es una forma de escribir los pasos que va a realizar un programa de la forma más
cercana al lenguaje de programación que vamos a utilizar posteriormente.
27
INFORMATICA 2
Es como un falso lenguaje, pero en nuestro idioma, en el lenguaje humano y en español.
Una de las mayores dificultades con las que se encuentran los hispanoparlantes que empiezan a programar es el
idioma. Por eso es bueno utilizar el pseudocódigo, que ayuda a asimilar con más facilidad las ideas básicas.
Este pseudocódigo vale para pasarlo posteriormente a cualquier lenguaje de programación, no importa el que
quieras usar.
Incluso algunas universidades han creado sus propios "intérpretes de pseudocódigo".
Su misión es ayudar a los alumnos de primer curso a crear los programas "pensando en español", pero
permitiéndoles además, probar esos programas desde un entorno "casi real".
Por ejemplo, PSeInt es una herramienta para asistir a un estudiante en sus primeros pasos en programación
mediante un simple e intuitivo pseudolenguaje en español (complementado con un editor de diagramas de
Flujo).
Fíjate en el ejemplo siguiente escrito en pseudocódigo:
28
INFORMATICA 2
¿Facil NO? No te preocupes iremos explicando todo paso a paso para que logres entenderlo.
Vamos a ver unas breves explicaciones de pseudocódigo, pero sobre todo ejemplos de pseudocódigo.
¿Cómo se escribe en Pseudocódigo? .
Como ya dijimos es un lenguaje intermedio entre el lenguaje de programación que usemos y el nuestro. No
hay unas reglas fijas para escribir en pseudocódigo, pero la mayoría de la gente usa más o menos el mismo
vocabulario.
Por ejemplo si queremos escribir algo en pantalla, en pseudocódigo podríamos poner:
Escribir "Hola" , Escribir 20 o Escribir Variable
OJO escribir 20 y escribir "20" son dos cosas diferentes. Lo que sea texto siempre se pone entre comillas, los
número NO.
Entonces escribir 20, es mostrar en pantalla el número 20 y escribir "20" es mostrar en pantalla 20. Puede
parecer lo mismo pero no lo es, en una 20 es un texto y en otro un número.
También podemos usar, en lugar de escribir:
mostrar por pantalla "Hola"
Recuerda: Realmente el pseudocódigo lo podríamos escribir como nosotros quisiéramos, ya que realmente no es
el programa en sí, solo es una ayuda para posteriormente realizar el programa mediante el lenguaje de
programación que utilicemos.
Eso sí, el pseudocódigo es de gran ayuda. por no decir imprescindible.
29
INFORMATICA 2
Si sabes hacer el pseudocódigo del programa, pasarlo a cualquier lenguaje de programación es muy sencillo,
solo tendrás que aprender los comandos equivalentes a las instrucciones en pseudocódigo, normalmente muy
parecidas pero en ingles.
Además, la mayoría de los lenguajes utilizan prácticamente los mismos comandos en su lenguaje.
Eso sí, repetimos, tendrás que aprender los fundamentos de programación antes de seguir si no los sabes.
Sigamos hablando un poco más sobre el pseudocódigo.
Para especificar el principio y el fin del programa pondremos:
Inicio
Aquí iría el programa en pseudocódigo
Fin
Otra forma muy utilizada sería:
Proceso NombreDelPrograma
Aquí iría el programa en pseudocódigo
FinProceso o NombreDelPrograma
Por ejemplo:
Inicio
Escribir "Hola Mundo"
Fin
o También podría ser: InicioPrimerPrograma
Escribir "Hola Mundo"
FinPrimerPrograma
Las 3 palabras más comunes que se usan en pseudocódigo son:
Escribir--> Escribe en pantalla el texto que pongamos entre paréntesis o también puede escribir en pantalla el
valor de una variable.
También podemos poner en lugar de escribir la palabra Mostrar.
En esta web no explicaremos las variables, las funciones, expresiones, etc. Si no sabes que son te recomendamos
que antes de segur vayas a Fundamentos de Programación.
Esta instrucción en casi todos los lenguajes de programación reales suele escribirse con la palabra write o
document.write('Hola').
Leer Edad--> nos lee desde lo que el usuario marque desde el teclado y guarda el valor, por ejemplo dentro de
una variable, en este caso la variable Edad.
Por ejemplo:
Inicio
Escribir: "¿Cual es tu edad?
Leer Edad
Escribir "Tu edad es" + Edad
Fin
30
INFORMATICA 2
¿Qué haría?.
Pues muy sencillo, primero nos mostraría un mensaje en pantalla preguntándonos la edad, luego escribiríamos la
edad y el valor introducido lo recogería la variable Edad (imagina que introducimos 18).
Por último mostraría en pantalla la frase: Tu edad es 18. ¿Fácil no?
En programación real suele utilizarse la instrucción input en lugar de leer, pero ojo depende del lenguaje.
Calcular 3 x 5 --> Calcula valores numéricos.
El resultado se recoge normalmente dentro de una variable de la siguiente forma:
multi = 3 x 5; la variable multi tendrá en ese momento el valor de 3 x 5, es decir valdrá 15.
Y si ahora hacemos: multi2
= multi x 2;
¿Qué valor tendrá la variable multi2?
Pues sencillo 30 (15 que es el valor de multi x 2).
Ejemplos de Pseudocódigo
1. Pseudocódigo para un programa que nos sume dos número introducidos por el teclado:
Inicio
Escribir "Introduce el primer número";
Lee numero1;
Escribir "Introduce el segundo número"; Leer
numero2;
resultado= numero1 + numero2;
Escribir resultado;
Fin
Recuerda: cuando queremos escribir en pantalla una variable, como en este caso la variable resultado, no se pone
entre comillas.
Importante: cuando acabamos una instrucción siempre se pone ; antes de empezar la siguiente.
2. Pseudocódigo para un programa que nos diga la tabla de multiplicar del número que le digamos (introducido
por el teclado).
Programa: TablaMultiplicar numericas:
t, num , total;
Inicio
Escribir "Introduce un número"
Leer num
InicioDesde
Desde t=1 hasta t=10 repetir
hacer total = num*t
Escribir: total finDesde
Fin
31
INFORMATICA 2
3. Escribir un Pseudocódigo de un programa que permita leer la edad y peso de una persona y posteriormente
imprimirla. Inicio
VariablesNumericas: edad, peso.
Imprimir "Escribir los datos (Edad, Peso):";
Leer Edad, Leer Peso;
Escribir "Tu peso es: ", peso, " y tu edad es: ", edad.; Fin.
Te has fijado que para imprimir algo en lugar de mostrarlo en la pantalla,la palabra es "imprimir", así de sencillo.
Además podemos mezclar en una frase texto fijo con variables.
Esto se puede hacer con comas, como lo ves en el ejemplo anterior o poniendo el signo + entre el texto y las
variables, como vimos anteriormente. En el ejemplo anterior podríamos ser:
Escribir "Tu peso es: " + peso + " y tu edad es: " + edad.; Sería
lo mismo.
4. Escribir Pseudocódigo que calcule el área de un círculo. Inicio
Constantes: Pi= 3.1416;
VariablesNumericas: radio, area;
Escribe: "Introduce el radio: "
Leer radio;
area= radio*radio*Pi;
Escribe "El área del circulo es: ", area;
Fin
Fíjate que aquí hemos definido una constante.
5. Escribir un Pseudocódigo que calcule el área de un triángulo recibiendo como entrada el valor de base y altura.
Inicio
Variables Altura, Base, Area.
Escribir "Introduce la base y la altura: " Leer
base y peso.
area= (base*altura)/2. Escribir
"El area es: ", base.
Fin
6. Crear un pseudocódigo que proporcione el volumen de un cilindro, conocidos su altura y diámetro.
Inicio
Mostrar “Introduzca el diámetro, en metros” : Pedir D
Mostrar “Introduzca la altura, en metros” : Pedir H
R = D/2 : Pi = 3,141593
V = Pi * (R ^ 2) * H
Mostrar “El volumen del cilindro es de”, V, “metros cúbicos” Fin
7. Elaborar un algoritmo que obtenga e imprima el valor de Y a partir de la ecuación: : Y= 3*X + 2 + 7X – 15,
introduciendo el valor que queramos de X. Inicio
32
INFORMATICA 2
numericas: numx, numy; Leer
numx;
numy = 3*X + 2 + 7X – 15;
Escribir numy;
Fin
8. Pseudocódigo para introducir un número por teclado y que nos diga si es positivo o negativo
PROGRAMA signo
Borrar_pantalla( )
ESCRIBIR "Introduce un número: "
LEER num
SI num >= 0 ENTONCES
ESCRIBIR "es positivo"
SINO
ESCRIBIR "es negativo"
FINSI
FINPROGRAMA
Aquí hemos utilizado la estructura SI...(se cumple la condición)...Hacer (Esto). Esto
es la condicional IF (en ingles).
9. Realizar el pseudocódigo de un programa que permita saber si un número es mayor, menor o igual a cero.
Programa: ComparaNúmeros numerica: NUMERO
Escribir “Introduzca un número “
Leer NUMERO
INICIOSI
SI NUMERO>0 ENTONCES
escribir “El número introducido es positivo” SI
NO
SI NUMERO<0 ENTONCES
escribir “El número introducido es negativo” SI
NO
escribir “El número es cero” FINSI
Finprograma
Aquí utilizamos la condicional si....esto sino...esto otro.
10. Crear un pseudocódigo que proporcione el precio medio de un producto, calculado a partir del precio del
mismo en tres establecimientos distintos. Inicio
Mostrar “Introduzca el precio del producto en el establecimiento número 1, en euros”
: Pedir Precio1
Mostrar “Introduzca el precio del producto en el establecimiento número 2, en euros”
: Pedir Precio2
33
INFORMATICA 2
Mostrar “Introduzca el precio del producto en el establecimiento número 3, en euros”
: Pedir Precio3
Media = (Precio1 + Precio2 + Precio3) / 3
Mostrar “El precio medio del producto es”, Media, “Euros” Fin
1
INFORMATICA 2
MANUAL II
Propósito General de la Asignatura: Que el estudiante, como ciudadano digital, valore las Tecnologías de la
Información y Comunicación, a través de la solución de problemas del contexto, de forma ética y responsable
con herramientas básicas que permiten potenciar su desempeño en las actividades cotidianas, escolares o sociales.
Temario
• Bloque I. Algoritmos y diagramas de
flujo o Conceptos básicos o Elementos o
Manejo de software
• Bloque II. Herramientas avanzadas de
Software de Aplicación o Procesadores de
texto
 Combinación de correspondencia o Presentadores
electrónicos o Hojas de cálculo
 Funciones avanzadas
• Bloque III. Software Educativo o
Conceptos básicos o Clasificación
o Uso de software libre y comercial de forma responsable o
Descargas
EXAMENES PARCIALES
Fecha propuestas por la
dirección
Criterios
de
Evaluación
Fecha para Informática 2, Luz del Carmen
Ramírez
Primer Parcial Del 13 al 17 de Marzo
24 entrega a control escolar
30 marzo entrega de boletas
a padres de familia
50% Examen
25% T,T y P
25% Trabajo
de Algoritmos
Miércoles 1
Marzo
Jueves 2 Marzo
2
INFORMATICA 2
Segundo Parcial Del 8 al 12 de Mayo
19 entrega a control escolar
24 de Mayo entrega de
boletas a padres de familia
45% Examen
20% T, T y P
35% Manual
de Practicas
Miércoles 3 de
Mayo
Miércoles 3 de Mayo
Tercer Parcial Del 5 al 9 de Junio
12 entrega a control escolar
14 de Junio entrega de
boletas a padres de familia
40% Examen
60% apuntes
de Informática
2 y Manual de
Practicas
Lunes 5 Junio Martes 6 Junio
Examen Final 15 al 21 de Junio
23 de junio termino del
Semestre
Entrega de
Apuntes y
Practicas del
Semestre
Días inhábiles 6 de Febrero, 20 de Marzo,
Periodo Vacacional 3 al 18
de Abril, 28 de Abril, 1, 5 y
15 de Mayo, 10 Mayo para
Mamás.
Grupo 24 Grupo 25
Derecho a Examen Parcial sin excepción alguna 80%
de tareas, trabajos y prácticas.
80% de Asistencia. Apegada al reglamente vigente.
Derecho a Examen Final
Entregar el proyecto final.
80% de tareas, trabajos y prácticas.
80% de Asistencia.
Lectura
3
INFORMATICA 2
Introducción
El software educativo tuvo su origen casi al mismo tiempo que la tecnología educativa. Durante los primeros años
de la era de la computadora, el software se contemplaba como un añadido. La programación de computadoras era
un «arte de andar por casa» para el que existían pocos métodos sistemáticos. El desarrollo del software se realizaba
virtualmente sin ninguna planificación, hasta que los planes comenzaron a descalabrarse y los costes a correr. Los
programadores trataban de hacer las cosas bien, y con un esfuerzo heroico, a menudo salían con éxito.
El software se diseñaba a medida para cada aplicación y tenía una distribución relativamente pequeña.
La mayoría del software se desarrollaba y era utilizado por la misma persona u organización. La misma persona
lo escribía, lo ejecutaba y, si fallaba, lo depuraba. Debido a este entorno personalizado del software, el diseño era
un proceso implícito, realizado en la mente de alguien y, la documentación normalmente no existía.
La segunda era en la evolución de los sistemas de computadora se extienden desde la mitad de la década de los
sesenta hasta finales de los setenta. La multiprogramación y los sistemas multiusuario introdujeron nuevos
conceptos de interacción hombre-máquina. Las técnicas interactivas abrieron un nuevo mundo de aplicaciones y
nuevos niveles de sofisticación del hardware y del software. Los sistemas de tiempo real podían recoger, analizar
y transformar datos de múltiples fuentes, controlando así los procesos y produciendo salidas en milisegundos en
lugar de minutos. Los avances en los dispositivos de almacenamiento en línea condujeron a la primera generación
de sistemas de gestión de bases de datos.
La segunda era se caracterizó también por el establecimiento del software como producto y la llegada de las
«casas del software». Los patronos de la industria, del gobierno y de la universidad se aprestaban a desarrollar el
mejor paquete de software y ganar así mucho dinero.
Conforme crecía el número de sistemas informáticos, comenzaron a extenderse las bibliotecas de software de
computadora. Las casas desarrollaban proyectos en los que se producían programas de decenas de miles de
sentencia fuente.
Todos esos programas, todas esas sentencias fuente tenían que ser corregidos cuando se detectaban fallos,
modificados cuando cambiaban los requisitos de los usuarios o adaptados a nuevos dispositivos hardware que se
hubieran adquirido. Estas actividades se llamaron colectivamente mantenimiento del software.
La tercera era en la evolución de los sistemas de computadora comenzó a mediados de los años setenta y continúo
más allá de una década. El sistema distribuido, múltiples computadoras, cada una ejecutando funciones
concurrentes y comunicándose con alguna otra, incrementó notablemente la complejidad de los sistemas
informáticos. Las redes de área local y de área global, las comunicaciones digitales de alto ancho de banda y la
creciente demanda de acceso "instantáneo" a los datos, supusieron una fuerte presión sobre los desarrolladores
del software. La conclusión de la tercera era se caracterizó por la llegada y amplio uso de los microprocesadores.
El microprocesador ha producido un extenso grupo de productos inteligentes, desde automóviles hasta hornos
microondas, desde robots industriales a equipos de diagnósticos de suero sanguíneo.
La cuarta era de la evolución de los sistemas informáticos se aleja de las computadoras individuales y de los
programas de computadoras, dirigiéndose al impacto colectivo de las computadoras y del software. Potentes
4
INFORMATICA 2
máquinas personales controladas por sistemas operativos sofisticados, en redes globales y locales, acompañadas
por aplicaciones de software avanzadas que se han convertido en la norma.
Al igual que el hardware evoluciona, también evoluciona la concepción del software tanto básico como aplicado
y por supuesto surge el software educativo. Los primeros usos fueron para desempeñar las mismas y más
tradicionales tareas del profesor: explicar unos contenidos, formular preguntas sobre los mismos y comprobar los
resultados; el interés de estas aplicaciones surgía ante la posibilidad de una instrucción individualizada,
fundamentalmente de tipo tutorial.
Cada vez más centros educativos se deciden a implantar un software de gestión. Si todavía no tienes claro
cuáles son las ventajas de usar un programa de gestión escolar en tu centro, en esta página te explicamos bien
qué es un software educativo, qué módulos o funcionalidades tiene y cómo puede ayudar a mejorar la gestión
diaria de un centro de educativo, que al contrario de lo que puedan pensar muchos, es ciertamente especial.
Aunque muchos de sus procesos sean muy similares a los de cualquier empresa, existen características especiales
en su gestión que deben reflejarse en el software de gestión seleccionado.
Área de gestión administrativa y facturación
Un software de este tipo te puede permitir configurar un calendario de pagos periódicos (mensual, trimestral,
anual, etc.), mantener un control total sobre los recibos pendientes, tener acceso a informes de gestión, gestionar
la tesorería del centro, etc. Área de gestión académica: Este tipo de soluciones ofrecen funciones como un
generador de horarios, de boletines de calificaciones, posibilidad de gestionar la documentación oficial exigidas
por los gobiernos autonómicos o incluso gestionar las actividades extraescolares. Los profesores, por ejemplo,
pueden introducir notas, crear y evaluar parciales, crear entradas en el tablón de la clase, llevar un control
exhaustivo de las asistencias e incidencias de clase, gestionar las tutorías y hacer un seguimiento académico por
alumno y por materias. Los padres de los alumnos pueden hacer un seguimiento del alumno consultando las
fechas de los parciales y las calificaciones, comprobar la asistencia y las incidencias de clase, solicitar tutorías,
consultar los horarios de clase, etc. Área de Comunicaciones: En el área de comunicación un software educativo
permite tener una comunicación fluida y eficaz entre todas las partes. Puede además, crear envíos con distintos
remitentes cumpliendo con la ley de protección de datos. Estos envíos pueden ser, por ejemplo, a través de correos
electrónicos o SMS.
Conceptualización
• Software es un término que hace referencia a un programa avanzado. Estas herramientas tecnológicas
disponen de distintas aplicaciones que posibilitan la ejecución de una variada gama de tareas en un ordenador
• Educativo, por su parte, es aquello vinculado a la educación (la instrucción, formación o enseñanza que se
imparte a partir de estas definiciones).
Esto quiere decir que el Software educativo, es una herramienta pedagógica o de enseñanza que, por sus
características, es aquello vinculado a la educación.
En esta obra se utilizarán las expresiones software educativo, programas educativos y programas didácticos
como sinónimos para designar genéricamente los programas para ordenador creados con la finalidad específica
de ser utilizados como medio didáctico, es decir, para facilitar los procesos de enseñanza y de aprendizaje.
5
INFORMATICA 2
Esta definición engloba todos los programas que han estado elaborados con fin didáctico, desde los tradicionales
programas basados en los modelos conductistas de la enseñanza, los programas de Enseñanza Asistida por
Ordenador (EAO), hasta los aun programas experimentales de Enseñanza Inteligente Asistida por Ordenador
(EIAO), que, utilizando técnicas propias del campo de los Sistemas Expertos y de la Inteligencia Artificial en
general, pretenden imitar la labor tutorial personalizada que realizan los profesores y presentan modelos de
representación del conocimiento en consonancia con los procesos cognitivos que desarrollan los alumnos.
No obstante según esta definición, más basada en un criterio de finalidad que de funcionalidad, se excluyen del
software educativo todos los programas de uso general en el mundo empresarial que también se utilizan en los
centros educativos con funciones didácticas o instrumentales como por ejemplo: procesadores de textos, gestores
de bases de datos, hojas de cálculo, editores gráficos... Estos programas, aunque puedan desarrollar una función
didáctica, no han estado elaborados específicamente con esta finalidad.
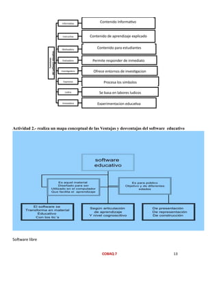
Características esenciales de los programas educativos
Los programas educativos pueden tratar diferentes materias (matemáticas, idiomas, geografía, dibujo...), de
formas muy diversas (a partir de cuestionarios, facilitando una información estructurada a los alumnos, mediante
la simulación de fenómenos...) y ofrecer un entorno de trabajo más o menos sensible a las circunstancias de los
alumnos y más o menos rico en posibilidades de interacción; pero todos comparten cinco características
esenciales:
• Son materiales elaborados con una finalidad didáctica, como se desprende de la definición.
• Utilizan el ordenador como soporte en el que los alumnos realizan las actividades que ellos proponen.
• Son interactivos, contestan inmediatamente las acciones de los estudiantes y permiten un diálogo y un
intercambio de informaciones entre el ordenador y los estudiantes.
• Individualizan el trabajo de los estudiantes, ya que se adaptan al ritmo de trabajo cada uno y pueden adaptar
sus actividades según las actuaciones de los alumnos.
• Son fáciles de usar. Los conocimientos informáticos necesarios para utilizar la mayoría de estos programas
son similares a los conocimientos de electrónica necesarios para usar un vídeo, es decir, son mínimos, aunque
cada programa tiene unas reglas de funcionamiento que es necesario conocer.
Tipos y clasificación de Software Educativo
Así como existen diferencias entre las filosofías pedagógicas, también se encuentra una amplia gama de enfoques
para la creación de software educativos diferentes tipos de interacción que se origina entre los actores de los
procesos de enseñanza y aprendizaje: enseñante, aprendiente, conocimiento, computadora.
Los programas educativos a pesar de tener unos rasgos esenciales básicos y una estructura general común se
presentan con unas características muy diversas: unos aparentan ser un laboratorio o una biblioteca, otros se
limitan a ofrecer una función instrumental del tipo máquina de escribir o calculadora, otros se presentan como un
juego o como un libro, bastantes tienen vocación de examen, unos pocos se creen expertos... y, por si no fuera
bastante, la mayoría participan en mayor o menor medida de algunas de estas peculiaridades. Para poner orden a
esta disparidad, se han elaborado múltiples tipologías que clasifican los programas didácticos a partir de diferentes
criterios.
Uno de estos criterios se basa en la consideración del tratamiento de los errores que cometen los estudiantes,
distinguiendo:
6
INFORMATICA 2
• Programas tutoriales directivos, que hacen preguntas a los estudiantes y controlan en todo momento su
actividad. El ordenador adopta el papel de juez poseedor de la verdad y examina al alumno. Se producen
errores cuando la respuesta del alumno está en desacuerdo con la que el ordenador tiene como correcta. En
los programas más tradicionales el error lleva implícita la noción de fracaso.
• Programas no directivos, en los que el ordenador adopta el papel de un laboratorio o instrumento a
disposición de la iniciativa de un alumno que pregunta y tiene una libertad de acción sólo limitada por las
normas del programa. El ordenador no juzga las acciones del alumno, se limita a procesar los datos que este
introduce y a mostrar las consecuencias de sus acciones sobre un entorno. Objetivamente no se producen
errores, sólo desacuerdos entre los efectos esperados por el alumno y los efectos reales de sus acciones sobre
el entorno. No está implícita la noción de fracaso. El error es sencillamente una hipótesis de trabajo que no se
ha verificado y que se debe sustituir por otra. En general, siguen un modelo pedagógico de inspiración
cognitivista, potencian el aprendizaje a través de la exploración, favorecen la reflexión y el pensamiento
crítico y propician la utilización del método científico.
Otra clasificación interesante de los programas atiende a la posibilidad de modificar los contenidos del programa
y distingue entre programas cerrados (que no pueden modificarse) y programas abiertos, que proporcionan un
esqueleto, una estructura, sobre la cual los alumnos y los profesores pueden añadir el contenido que les interese.
De esta manera se facilita su adecuación a los diversos contextos educativos y permite un mejor tratamiento de la
diversidad de los estudiantes.
No obstante, de todas las clasificaciones la que posiblemente proporciona categorías más claras y útiles a los
profesores es la que tiene en cuenta el grado de control del programa sobre la actividad de los alumnos y la
estructura de su algoritmo, que es la que se presenta a continuación de los Software Educativos. Programas
tutoriales
Son programas que en mayor o menor medida dirigen, tutorizan, el trabajo de los alumnos. Pretenden que,
a partir de unas informaciones y mediante la realización de ciertas actividades previstas de antemano, los
estudiantes pongan en juego determinadas capacidades y aprendan o refuercen unos conocimientos y/o
habilidades. Cuando se limitan a proponer ejercicios de refuerzo sin proporcionar explicaciones conceptuales
previas se denominan programas tutoriales de ejercitación, como es el caso de los programas de preguntas
(drill&practice, test) y de los programas de adiestramiento psicomotor, que desarrollan la coordinación
neuromotriz en actividades relacionadas con el dibujo, la escritura y otras habilidades psicomotrices.
En cualquier caso, son programas basados en los planteamientos conductistas de la enseñanza que comparan
las respuestas de los alumnos con los patrones que tienen como correctos, guían los aprendizajes de los estudiantes
y facilitan la realización de prácticas más o menos rutinarias y su evaluación; en algunos casos una evaluación
negativa genera una nueva serie de ejercicios de repaso. A partir de la estructura de su algoritmo, se distinguen
cuatro categorías:
• Programas lineales, que presentan al alumno una secuencia de información y/o ejercicios (siempre la misma
o determinada aleatoriamente) con independencia de la corrección o incorrección de sus respuestas. Herederos
de la enseñanza programada, transforman el ordenador en una máquina de enseñar transmisora de
conocimientos y adiestradora de habilidades. No obstante, su interactividad resulta pobre y el programa se
hace largo de recorrer.
• Programas ramificados, basados inicialmente también en modelos conductistas, siguen recorridos
pedagógicos diferentes según el juicio que hace el ordenador sobre la corrección de las respuestas de los
7
INFORMATICA 2
alumnos o según su decisión de profundizar más en ciertos temas. Ofrecen mayor interacción, más opciones,
pero la organización de la materia suele estar menos compartimentada que en los programas lineales y exigen
un esfuerzo más grande al alumno. Pertenecen a este grupo los programas multinivel, que estructuran los
contenidos en niveles de dificultad y previenen diversos caminos, y los programas ramificados con dientes de
sierra, que establecen una diferenciación entre los conceptos y las preguntas de profundización, que son
opcionales.
• Entornos tutoriales. En general están inspirados en modelos pedagógicos cognitivistas, y proporcionan a
los alumnos una serie de herramientas de búsqueda y de proceso de la información que pueden utilizar
libremente para construir la respuesta a las preguntas del programa. Este es el caso de los entornos de
resolución de problemas, "problema solvens", donde los estudiantes conocen parcialmente las informaciones
necesarias para su resolución y han de buscar la información que falta y aplicar reglas, leyes y operaciones
para encontrar la solución. En algunos casos, el programa no sólo comprueba la corrección del resultado, sino
que también tiene en cuenta la idoneidad del camino que se ha seguido en la resolución. Sin llegar a estos
niveles de análisis de las respuestas, podemos citar como ejemplo de entorno de resolución de problemas el
programa MICROLAB DE ELECTRÓNICA.
• Sistemas tutoriales expertos, como los Sistemas Tutores Inteligentes (Inteligente Tuto ring Sistemas), que,
elaborados con las técnicas de la Inteligencia Artificial y teniendo en cuenta las teorías cognitivas sobre el
aprendizaje, tienden a reproducir un diálogo auténtico entre el programa y el estudiante, y pretenden
comportarse como lo haría un tutor humano: guían a los alumnos paso a paso en su proceso de aprendizaje,
analizan su estilo de aprender y sus errores y proporcionan en cada caso la explicación o ejercicio más
convenientes.
Bases de datos
Proporcionan unos datos organizados, en un entorno estático, según determinados criterios, y facilitan su
exploración y consulta selectiva. Se pueden emplear en múltiples actividades como por ejemplo: seleccionar
datos relevantes para resolver problemas, analizar y relacionar datos, extraer conclusiones, comprobar hipótesis...
Las preguntas que acostumbran a realizar los alumnos son del tipo: ¿Qué características tiene este dato? ¿Qué
datos hay con la característica X? ¿Qué datos hay con las características X e Y?
Las bases de datos pueden tener una estructura jerárquica (si existen unos elementos subordinantes de los que
dependen otros subordinados, como los organigramas), relacional (si están organizadas mediante unas fichas o
registros con una misma estructura y rango) o documental (si utiliza descriptores y su finalidad es almacenar
grandes volúmenes de información documental: revistas, periódicos, etc). En cualquier caso, según la forma de
acceder a la información se pueden distinguir dos tipos:
• Bases de datos convencionales. Tienen la información almacenada en ficheros, mapas o gráficos, que el
usuario puede recorrer según su criterio para recopilar información..
• Bases de datos tipo sistema experto. Son bases de datos muy especializadas que recopilan toda la
información existente de un tema concreto y además asesoran al usuario cuando accede buscando
determinadas respuestas.
Simuladores
Presentan un modelo o entorno dinámico (generalmente a través de gráficos o animaciones interactivas) y facilitan
su exploración y modificación a los alumnos, que pueden realizar aprendizajes inductivos o deductivos mediante
la observación y la manipulación de la estructura subyacente; de esta manera pueden descubrir los elementos del
modelo, sus interrelaciones, y pueden tomar decisiones y adquirir experiencia directa delante de unas situaciones
8
INFORMATICA 2
que frecuentemente resultarían difícilmente accesibles a la realidad (control de una central nuclear, contracción
del tiempo, pilotaje de un avión...). También se pueden considerar simulaciones ciertos videojuegos que, al
margen de otras consideraciones sobre los valores que incorporan (generalmente no muy positivos) facilitan el
desarrollo de los reflejos, la percepción visual y la coordinación psicomotriz en general, además de estimular la
capacidad de interpretación y de reacción ante un medio concreto.
En cualquier caso, posibilitan un aprendizaje significativo por descubrimiento y la investigación de los
estudiantes/experimentadores puede realizarse en tiempo real o en tiempo acelerado, según el simulador, mediante
preguntas del tipo: ¿Qué pasa al modelo si modifico el valor de la variable X? ¿Y si modifico el parámetro
Y? Se pueden diferenciar dos tipos de simulador:
• Modelos físico-matemáticos: Presentan de manera numérica o gráfica una realidad que tiene unas leyes
representadas por un sistema de ecuaciones deterministas. Se incluyen aquí los programas-laboratorio,
algunos trazadores de funciones y los programas que mediante un convertidor analógico-digital captan datos
analógicos de un fenómeno externo al ordenador y presentan en pantalla un modelo del fenómeno estudiado
o informaciones y gráficos que van asociados. Estos programas a veces son utilizados por profesores delante
de la clase a manera de pizarra electrónica, como demostración o para ilustrar un concepto, facilitando así la
transmisión de información a los alumnos, que después podrán repasar el tema interactuando con el programa.
• Entornos sociales: Presentan una realidad regida por unas leyes no del todo deterministas. Se incluyen aquí
los juegos de estrategia y de aventura, que exigen una estrategia cambiante a lo largo del tiempo.
Programas herramienta
Son programas que proporcionan un entorno instrumental con el cual se facilita la realización de ciertos trabajos
generales de tratamiento de la información: escribir, organizar, calcular, dibujar, transmitir, captar datos.... Aparte
de los lenguajes de autor (que también se podrían incluir en el grupo de los programas constructores), los más
utilizados son programas de uso general que provienen del mundo laboral y, por tanto, quedan fuera de la
definición que se ha dado de software educativo. No obstante, se han elaborado algunas versiones de estos
programas "para niños" que limitan sus posibilidades a cambio de una, no siempre clara, mayor facilidad de uso.
De hecho, muchas de estas versiones resultan innecesarias, ya que el uso de estos programas cada vez resulta más
sencillo y cuando los estudiantes necesitan utilizarlos o su uso les resulta funcional aprenden a manejarlos sin
dificultad.Los programas más utilizados de este grupo son:
• Procesadores de textos. Son programas que, con la ayuda de una impresora, convierten el ordenador en una
fabulosa máquina de escribir. En el ámbito educativo debe hacerse una introducción gradual que puede
empezar a lo largo de la Enseñanza Primaria, y ha de permitir a los alumnos familiarizarse con el teclado y
con el ordenador en general, y sustituir parcialmente la libreta de redacciones por un disco (donde almacenarán
sus trabajos). Al escribir con los procesadores de textos los estudiantes pueden concentrarse en el contenido
de las redacciones y demás trabajos que tengan encomendados despreocupándose por la caligrafía. Además
el corrector ortográfico que suelen incorporar les ayudará a revisar posibles faltas de ortografía antes de
entregar el trabajo. Además de este empleo instrumental, los procesadores de textos permiten realizar
múltiples actividades didácticas, por ejemplo:
o Ordenar párrafos, versos, estrofas. o Insertar frases y completar textos.
o Separar dos poemas...
• Gestores de bases de datos. Sirven para generar potentes sistemas de archivo ya que permiten almacenar
información de manera organizada y posteriormente recuperarla y modificarla. Entre las muchas actividades
con valor educativo que se pueden realizar están las siguientes: o Revisar una base de datos ya construida para
buscar determinadas informaciones y recuperarlas.
9
INFORMATICA 2
o Recoger información, estructurarla y construir una nueva base de datos.
• Hojas de cálculo. Son programas que convierten el ordenador en una versátil y rápida calculadora
programable, facilitando la realización de actividades que requieran efectuar muchos cálculos matemáticos.
Entre las actividades didácticas que se pueden realizar con las hojas de cálculo están las siguientes: o Aplicar
hojas de cálculo ya programadas a la resolución de problemas de diversas asignaturas, evitando así la
realización de pesados cálculos y ahorrando un tiempo que se puede dedicar a analizar los resultados de los
problemas.
o Programar una nueva hoja de cálculo, lo que exigirá previamente adquirir un conocimiento preciso del
modelo matemático que tiene que utilizar.
• Editores gráficos. Se emplean desde un punto de vista instrumental para realizar dibujos, portadas para los
trabajos, murales, anuncios, etc. Además constituyen un recurso idóneo para desarrollar parte del currículum
de Educación Artística: dibujo, composición artística, uso del color, etc.
• Programas de comunicaciones. Son programas que permiten que ordenadores lejanos (si disponen de
módem) se comuniquen entre sí a través de las líneas telefónicas y puedan enviarse mensajes y gráficos,
programas... Desde una perspectiva educativa estos sistemas abren un gran abanico de actividades posibles
para los alumnos, por ejemplo: o Comunicarse con otros compañeros e intercambiarse informaciones.
o Acceder a bases de datos lejanas para buscar determinadas informaciones.
• Programas de experimentación asistida. A través de variados instrumentos y convertidores
analógicodigitales, recogen datos sobre el comportamiento de las variables que inciden en determinados
fenómenos. Posteriormente con estas informaciones se podrán construir tablas y elaborar representaciones
gráficas que representen relaciones significativas entre las variables estudiadas.
• Lenguajes y sistemas de autor. Son programas que facilitan la elaboración de programas tutoriales a los
profesores que no disponen de grandes conocimientos informáticos. Utilizan unas pocas instrucciones básicas
que se pueden aprender en pocas sesiones. Algunos incluso permiten controlar vídeos y dan facilidades para
crear gráficos y efectos musicales, de manera que pueden generar aplicaciones multimedia. Algunos de los
más utilizados en entornos PC han sido: PILOT, PRIVATE TUTOR, TOP CLASS, LINK WAY, QUESTION
MARK...
Funciones del software educativo
• [Función informativa.] La mayoría de los programas a través de sus actividades presentan unos contenidos
que proporcionan una información estructurada de la realidad a los estudiantes. Como todos los medios
didácticos, estos materiales representan la realidad y la ordenan.
Los programas tutoriales, los simuladores y, especialmente, las bases de datos, son los programas que realizan
más marcadamente una función informativa.
• [Función instructiva.] Todos los programas educativos orientan y regulan el aprendizaje de los estudiantes ya
que, explícita o implícitamente, promueven determinadas actuaciones de los mismos encaminadas a facilitar
10
INFORMATICA 2
el logro de unos objetivos educativos específicos. Además condicionan el tipo de aprendizaje que se realiza
pues, por ejemplo, pueden disponer un tratamiento global de la información (propio de los medios
audiovisuales) o a un tratamiento secuencial (propio de los textos escritos).
• Función motivadora. Generalmente los estudiantes se sienten atraídos e interesados por todo el software
educativo, ya que los programas suelen incluir elementos para captar la atención de los alumnos, mantener su
interés y, cuando sea necesario, focalizarlo hacia los aspectos más importantes de las actividades.
Por lo tanto la función motivadora es una de las más características de este tipo de materiales didácticos, y resulta
extremadamente útil para los profesores.
• Función evaluadora. La interactividad propia de estos materiales, que les permite responder inmediatamente
a las respuestas y acciones de los estudiantes, les hace especialmente adecuado para evaluar el trabajo que se
va realizando con ellos. Esta evaluación puede ser de dos tipos:
Implícita: cuando el estudiante detecta sus errores, se evalúa, a partir de las respuestas que le da el
ordenador
Explícita: cuando el programa presenta informes valorando la actuación del alumno. Este tipo de
evaluación sólo la realizan los programas que disponen de módulos específicos de evaluación.
• Función investigadora. Los programas no directivos, especialmente las bases de datos, simuladores y
programas constructores, ofrecen a los estudiantes interesantes entornos donde investigar: buscar
determinadas informaciones, cambiar los valores de las variables de un sistema, etc.
Además, tanto estos programas como los programas herramienta, pueden proporcionar a los profesores y
estudiantes instrumentos de gran utilidad para el desarrollo de trabajos de investigación que se realicen
básicamente al margen de los ordenadores.
• Función expresiva. Dado que los ordenadores son unas máquinas capaces de procesar los símbolos mediante
los cuales las personas representamos nuestros conocimientos y nos comunicamos, sus posibilidades como
instrumento expresivo son muy amplias.
COBAQ 7 11
Desde el ámbito de la informática que estamos tratando, el software educativo, los estudiantes se expresan y se
comunican con el ordenador y con otros compañeros a través de las actividades de los programas y, especialmente,
cuando utilizan lenguajes de programación, procesadores de textos, editores de gráficos, etc.
• Función metalingüística. Mediante el uso de los sistemas operativos (MS/DOS, WINDOWS) y los lenguajes
de programación (BASIC, LOGO...) los estudiantes pueden aprender los lenguajes propios de la informática.
• Función lúdica. Trabajar con los ordenadores realizando actividades educativas es una labor que a menudo
tiene unas connotaciones lúdicas y festivas para los estudiantes.
Además, algunos programas refuerzan su atractivo mediante la inclusión de determinados elementos lúdicos, con
lo que potencian aún más esta función.
• Función innovadora. Aunque no siempre sus planteamientos pedagógicos resulten innovadores, los programas
educativos se pueden considerar materiales didácticos con esta función ya que utilizan una tecnología
recientemente incorporada a los centros educativos y, en general, suelen permitir muy diversas formas de uso.
Esta versatilidad abre amplias posibilidades de experimentación didáctica e innovación educativa en el aula.
Importancia de utilizar un software educativo
• Tiene mucha importancia porque facilita el desarrollo de las actividades puestas por el docente hacia el
estudiante así como los recursos para desarrollar dicha actividad.
• El software educativo es muy importante en la educación a distancia. Estas herramientas tecnológicas permiten
simular las condiciones que existen en un aula o un salón de clase. Así el estudiante puede “ingresar” a un
salón virtual, interactuar con el docente a través de videoconferencias, chat o correo electrónico, completar
evaluaciones, etc.
Este tipo de software ofrece mucha más actividades a realizar en el diario vivir de los estudiantes (trabajos
independientes) por otro lado el carácter interactivo de cada estudiante permite el desarrollo de actividades
intelectuales de interpretación, observación y pensamiento crítico en lo desarrollado.
Ventajas y desventajas de los software educativos
• Propician varios tipos de aprendizaje que pueden ser individuales o grupales.
• Facilitan la evaluación y control.
• Fomentan la creatividad al retar al aprendiz a aplicar sus conocimientos y habilidades en la solución de
problemas o generación de proyecto en áreas de quehacer científico y social.
• Facilitan la construcción de conocimiento por parte del lector.
• Facilitan un correcto feedback entre los estudiantes y el propio profesor.
• Favorecen el aprendizaje autónomo y se ajusta al tiempo del que el aprendiz puede disponer para esa actividad
Permiten el acceso al conocimiento y a la participación de actividades.
• Incluyen elementos para captar la atención del alumno.
El educador puede desarrollar estrategias guiadas para llevar el proceso de enseñanza y aprendizaje a otros
contextos fuera del aula.
Desventajas
• Gran parte de los usuarios o alumnos, no cuentan con la tecnología necesaria para usar este tipo de
herramientas.
• Requieren de un navegador y la conexión a Internet.
Ventajas
COBAQ 7 12
• En ocasiones, sobre todo en comunidades rurales, el internet es de muy baja calidad, lo que impide el uso
adecuado de ciertos programas educativos.
• No hay un control o supervisión de calidad de los contenidos
• Debido a la facilidad de búsqueda de información a través de este medio, los alumnos pueden utilizarlos como
recurso único y dejar de consultar otras fuentes.
• Algunos elementos multimedia utilizados para captar la atención también pueden resultar distractores para el
estudiante.
• Rigidez en los diálogos.
• La herramienta wiki permite que personas inescrupulosas cambien información valiosa por información
inapropiada
• El uso excesivo del ordenador y demás recursos tecnológicos.
• Darle un doble uso al acceso de Internet.
• Algunos de los elementos utilizados para captar la atención de los alumnos también pueden funcionar como
distractores.
Aula virtual
Consta de una plataforma o software dentro del entorno virtual de aprendizaje, a través de la cual el ordenador
permite dictar las actividades de clase, de igual forma permitiendo el desarrollo de las tareas de enseñanza y
aprendizaje habituales. Como afirma Turoff (1995) una «clase virtual es un método de enseñanza y aprendizaje
inserto en un sistema de comunicación mediante el ordenador». A través de ese entorno el alumno puede acceder
y desarrollar una serie de acciones que son las propias de un proceso de enseñanza presencial tales como conversar,
leer documentos, realizar ejercicios, formular preguntas al docente, trabajar en equipo, etc. Todo ello de forma
simulada sin que nadie utilice una interacción física entre docentes y alumnos.
Actividad 1.- Completa el siguiente diagrama de software educativo
COBAQ 7 13
Actividad 2.- realiza un mapa conceptual de las Ventajas y desventajas del software educativo
Software libre
Informativa
Instructiva
Motivadora
Evaluadora
Investigadora
Expresiva
Lúdica
Innovadora
Contenido Informativo
Contenido de aprendizaje explicado
Contenido para estudiantes
Permite responder de inmediato
Ofrece entornos de investigacion
Procesa los simbolos
Se basa en labores ludicos
Experimentacion educativa
COBAQ 7 14
Open Source es cuando el código fuente está disponible para que cualquiera lo use. Pueden cambiarlo y
compartirlo. Todo el mundo tiene acceso al software de código abierto y se puede descargar gratis.
Esto significa que cualquiera puede utilizar el software, modificarlo y compartirlo entre la comunidad.
Tipos de software libre:
WordPress: un sistema de gestión
de contenido (CMS) utilizado para blogs y para la
creación de sitios web.
Mozilla Firefox: un navegador web y uno de los navegadores más populares disponibles. Linux: uno de los
sistemas operativos más utilizados, Linux se encuentra en computadoras de escritorio, teléfonos móviles y una
gran cantidad de servidores.
Android: un sistema operativo que controla la mayoría de los teléfonos inteligentes del mundo, también está
basado en Linux.
Casi cualquier tipo de software puede ser de código abierto. Algunas de las aplicaciones más populares del
modelo de software de código abierto incluyen navegadores web y sistemas operativos.
Ventajas del software libre:
Al usar software de código abierto, la oportunidad de crear lo que quiera está ahí, siempre que tenga total
flexibilidad con el código. Plataformas como WordPress tienen miles de desarrolladores que crean nuevos
complementos y extensiones fantásticas todo el tiempo.
• Una de las mayores ventajas del software de código abierto es cómo está disponible para que
cualquiera pueda acceder. Aparte de los costos de alojamiento, es gratis, lo que significa que las
empresas más pequeñas o las personas no tienen que gastar el dinero que no necesariamente
tienen al principio, lo que le permite ampliar su negocio y atraer más clientes.
COBAQ 7 15
• El software de código abierto es gratuito. Esto significa que mucha gente lo usa, lo que luego crea
una comunidad. Esta comunidad es un gran apoyo donde las personas pueden contribuir a mejorar
su código. Puede tener nuevas ideas fluyendo constantemente y mejorando su producto. Las
personas pueden mejorar el código ya existente, encontrar errores y corregirlos por usted ¡lo cual
es una gran ventaja! También significa que los desarrolladores que quieran trabajar o agregar
funciones a sus programas favoritos tienen la oportunidad de hacerlo.
Desventajas del software libre:
La codificación es algo que lleva tiempo dominar y si alguien no es un programador experimentado, cualquier
adición al código base del software puede no ser una mejora. En algunos casos, no funcionarán según lo previsto
o incluso harán que el software se bloquee.
Software Comercial
El software comercial, también conocido como “código cerrado” es diferente al código abierto. En lugar de ser
de uso gratuito para cualquier persona, el software propietario es propiedad de un individuo o una empresa. El
código fuente generalmente se mantiene en secreto. Esto significa que solo las personas con acceso al código
pueden modificarlo y cambiarlo. El software propietario también es, aunque no siempre, software de pago.
Tipos de software comercial:
• Microsoft Office: software de productividad que incluye un editor de texto, un creador de
PowerPoint y más.
• Adobe Photoshop: un programa de creación y manipulación de imágenes utilizado para obras de
arte digitales.
• Windows: el sistema operativo más utilizado del mundo.
• iTunes: un programa de administración de medios digitales para organizar canciones, videos,
aplicaciones y más.
Ventajas de software comercial:
• Mejor soporte: El servicio de atención al cliente que recibe cuando tiene un problema con el
software debería ser de gran ayuda para usted. Con un equipo dedicado a ayudarlo con los
problemas que ha encontrado. Aunque solo tienen un conocimiento básico en comparación con los
desarrolladores que crearon el software, deberían poder ayudarlo con lo que necesita.
• Refinamiento: Los ciclos de lanzamiento de software propietario son más largos que los ciclos de
código abierto. Sin embargo, equipos dedicados de desarrolladores de software trabajan duro para
hacer que el programa sea refinado en términos de velocidad, estabilidad y cantidad de funciones.
Desventajas de software comercial:
• Costos de suscripción mensual: Una gran cantidad de software propietario es desarrollado por
grandes empresas. Esto significa que tiene que pagar para usar ese software. Esto puede ser en
forma de una tarifa de licencia única o una suscripción continua.
COBAQ 7 16
• Actualizaciones lentas: Los sistemas propietarios suelen tener tiempos de espera más largos entre
actualizaciones. Lo que significa que se perderá las nuevas funciones que se agregaran ya que aún
no debe actualizar. Es posible que tengan actualizaciones de emergencia si es necesario solucionar
un problema grave o una falla de seguridad.
• No se puede modificar: Debido a que el software propietario no otorga a los usuarios la licencia
para modificarlo, los usuarios se quedan atrapados con el software que se ve y se comporta de la
manera que pretendía el desarrollador. Muchos programas de código abierto permiten a los
usuarios descargar temas y complementos adicionales para personalizarlos según sus preferencias.
¿Qué software es mejor?
El código abierto es la mejor opción a la hora de decidir qué usar. Al
escalar el negocio, aunque es posible que no necesite las funciones que
ofrece el código abierto ahora, en el futuro, a medida que su negocio
crezca, es posible que las necesite. Siempre es mejor planificar el futuro
del negocio.
Actividad 3.- Completa el siguiente cuadro
Software Libre Software Comercial
Diferencia
El software respeta la
libertad de los usuarios y
la comunidad. En
términos generales, los
usuarios tienen la
libertad de copiar,
distribuir, estudiar,
modificar y mejorar el
software.
desarrollo que se
diseña para
conseguir ganancias
y pueden usarse
una vez que se haya
pagado. Tienen un
código fuente
protegido que evita
su distribución de
manera ilegal
Ventajas Desventajas Ventajas Desventajas
COBAQ 7 17
1. Software libre -
código abierto
2. Correr el
programa
libremente
3. Compartir el
software.
1. Acceso al
código fuente 2.
No existe la
definición de
garantía
3.Bajo
presupuesto para
publicidad
1. Es sencillo
de adquirir y usar
2. Resuelve
tareas específicas
3. Cuenta con
prestigio y
seguridad
1. No cuenta con una versión
multiplataforma
2. Es intransferible
3. No se puede modificar
Ejemplos
Chrome Microsoft Office
Mozilla Firefox Microsoft Windows
Google Drive CorelDRAW
Ubuntu AutoCAD
LibreOffice Adobe Photoshop
centOS iOS
COBAQ 7 18
Lectura
Software libre
Software libre es aquel que se suministra con autorización para que cualquiera pueda usarlo, copiarlo y/o
distribuirlo, ya sea con o sin modificaciones, gratuitamente o mediante pago. En particular, esto significa que el
código fuente debe estar disponible. «Si no es fuente, no es software». Esta es una definición simplificada; véase
también la definición completa.
Si un programa es libre, potencialmente puede ser incluido en un sistema operativo libre como GNU, o en
versiones libres del sistema operativo GNU/Linux.
Hay muchas maneras diferentes de hacer que un programa sea libre: numerosas cuestiones de detalles que se
pueden resolver de varias maneras sin renunciar a que el programa sea libre. Más abajo se describen algunas de
COBAQ 7 19
las posibles variantes. Para obtener información sobre alguna licencia de software libre en particular, consulte el
listado de licencias.
El software libre es una cuestión de libertad, no de precio. Pero las empresas de software privativo usan
habitualmente el término «free software» para referirse al precio. Algunas veces lo que quieren decir es que se
puede obtener una copia de los binarios sin costo alguno, otras veces se refieren a que la copia está incluida en el
ordenador que se va a comprar, y que se paga un solo precio por ambas cosas. De cualquier manera, no tiene nada
que ver con lo que se entiende por software libre en el proyecto GNU.
Para evitar confusiones, cuando una compañía de software dice que su producto es software libre («free software»),
se aconseja verificar siempre los términos de distribución para constatar que realmente se esté otorgando a los
usuarios todas las libertades que el software libre implica. A veces el software realmente es libre, a veces no lo es.
Muchos idiomas tienen dos palabras diferentes para «libre», en el sentido de libertad, y «gratis» como gratuito.
Por ejemplo, el francés dispone de los términos «libre» y «gratuit»[2] . Esto no ocurre en inglés, en dicho idioma
existe la palabra «gratis» que se refiere sin ambigüedad al precio, pero no dispone de un adjetivo común que se
refiera sin ambigüedad a la libertad. Por lo tanto, si usted habla otro idioma que no sea el inglés, le sugerimos que
traduzca a su idioma el término «free» en la expresión «free software» para hacerlo más claro. Consulte la lista de
traducciones de la expresión «free software» a otros idiomas.
El software libre es a menudo más fiable que el software que no es libre.
Software de código abierto («Open Source»)
Algunas personas utilizan la expresión software de «código abierto» para referirse más o menos a la misma
categoría a la que pertenece el software libre. Sin embargo, no son exactamente el mismo tipo de software: ellos
aceptan algunas licencias que nosotros consideramos demasiado restrictivas, y hay licencias de software libre que
ellos no han aceptado. De todos modos, hay muy poca diferencia entre lo que abarca una y otra categoría:
conocemos pocos casos de código fuente que sea abierto pero no libre. En principio, podría suceder que algún
programa libre fuera rechazado como de código abierto, pero no sabemos si eso ha sucedido alguna vez.
Nosotros preferimos la expresión «software libre» porque se refiere a libertad, cosa que no sucede con la expresión
«código abierto».
Software de dominio público
El software de dominio público es aquel que no tiene derechos de autor. Si el código fuente es de dominio público,
se trata de un caso especial de software libre sin copyleft, lo que significa que algunas copias o versiones
modificadas pueden no ser libres en absoluto.
En algunos casos, un programa ejecutable puede ser de dominio público pero no disponer libremente del código
fuente. En ese caso no es software libre, porque el software libre requiere accesibilidad al código fuente. Por otro
lado, la mayoría del software libre no está en el dominio público sino bajo los derechos de autor, y los titulares de
esos derechos han dado el permiso legal para que todos puedan utilizarlo en libertad, usando una licencia de
software libre.
Algunas personas utilizan el término «dominio público» de manera imprecisa queriendo decir «libre» o «gratuito».
Sin embargo, «dominio público» es un término jurídico cuyo significado preciso es «sin derechos de autor». Para
ser lo más claro posible, recomendamos el uso del término «dominio público» para expresar solamente este
significado, y el uso de las otras expresiones para transmitir sus significados correspondientes. En el marco del
Convenio de Berna, que la mayoría de los países han firmado, todo lo que se escribe queda automáticamente bajo
el dominio de los derechos de autor, inclusive los programas informáticos. Por lo tanto, si usted quiere que un
programa que ha escrito esté disponible en el dominio público, debe tomar algunas medidas legales para renunciar
a esos derechos; de lo contrario el programa quedará sujeto a los derechos de autor.
COBAQ 7 20
Software con copyleft
El software con copyleft es software libre cuyos términos de distribución garantizan que todas las copias de todas
las versiones tengan aproximadamente los mismos términos de distribución. Esto significa, por ejemplo, que las
licencias copyleft generalmente no permiten que terceros le agreguen requisitos adicionales al software (aunque
puede estar permitido agregar un conjunto limitado de requisitos que se consideran seguros) y exigen que el código
fuente esté disponible. Esto tutela el programa y sus versiones modificadas contra algunas de las formas más
comunes de convertirlo en software privativo.
Algunas licencias copyleft, como la GPL versión 3, impiden otras formas de convertir en privativo el software,
tales como la «tivoización».
En el Proyecto GNU, publicamos con copyleft casi todo el software que escribimos porque nuestro objetivo es
dar a todos los usuarios las libertades que implica el término «software libre». Véase nuestro artículo sobre
copyleft donde se explica más detalladamente cómo funciona el copyleft y por qué lo usamos.
Copyleft es un concepto general: para poner un programa bajo copyleft, es necesario adoptar un conjunto
específico de cláusulas para la distribución. Existen varias maneras de redactar las cláusulas de copyleft, por lo
que en principio pueden existir muchas licencias libres con copyleft. Sin embargo, en la práctica, para casi todo
el software con copyleft se usa la Licencia Pública General de GNU (GNU General Public License). Generalmente
dos licencias diferentes con copyleft son «incompatibles», lo cual significa que es ilegal combinar el código que
está bajo un tipo de licencia con el código que está bajo otro tipo de licencia; por eso es bueno para la comunidad
usar una sola licencia con copyleft.
Software libre sin copyleft
Los programas publicados sin copyleft vienen con permiso de redistribución y modificación, como así también
con el permiso de agregarle restricciones.
Si un programa es libre pero no tiene copyleft, es posible que algunas copias o modificaciones no sean libres en
absoluto. Una empresa de software puede compilar el programa, con o sin modificaciones, y distribuir el archivo
ejecutable como software privativo.
El sistema X Window es un ejemplo de ello. Los términos de distribución que usó el X Consortium para publicar
el X11 hicieron que el programa sea software libre sin copyleft y la mayoría de los sucesivos desarrolladores
continuaron haciendo lo mismo. Una copia del programa que esté bajo esos términos de distribución es software
libre. Sin embargo, existen también versiones que no son libres, y hay (o al menos, había) ordenadores muy
conocidos y tarjetas gráficas para PC que funcionan únicamente con las versiones privativas del programa. Si
utiliza alguno de esos tipos de hardware, entonces para usted X11 no es software libre. Incluso los programadores
de X11 lo hicieron privativo durante algún tiempo, y pudieron hacerlo porque otros programadores habían
aportado código bajo la misma licencia sin copyleft.
Software con licencia permisiva, laxa
Entre las licencias permisivas, laxas, se incluyen la licencia X11 y ambas licencias BSD. Estas licencias permiten
utilizar el código de cualquier manera, inclusive la distribución de binarios privativos con o sin modificaciones
del código.
Software con licencia GPL
La Licencia Pública General de GNU (General Public License - GNU GPL) consiste en un conjunto específico de
cláusulas de distribución para publicar programas con copyleft. El Proyecto GNU la usa para la mayoría de los
programas que distribuye.
COBAQ 7 21
Equiparar el software libre con software cubierto por la licencia GPL es por lo tanto un error.
El sistema operativo GNU
El sistema operativo GNU es un sistema completamente libre de tipo Unix, que el Proyecto GNU comenzó a
desarrollar en 1984.
Un sistema operativo de tipo Unix está constituido por muchos programas. El sistema GNU incluye todos los
paquetes oficiales de GNU. También incluye muchos otros paquetes, como el sistema X Window y TeX, que non
son software de GNU.
La primera versión de prueba del sistema GNU completo se lanzó en 1996. Esto incluye GNU Hurd, nuestro
núcleo, desarrollado desde 1990. En 2001 el sistema GNU (con GNU Hurd) comenzó a funcionar medianamente
bien, pero Hurd aún carece de algunas características importantes y por lo tanto su uso no está muy difundido.
Mientras tanto, el sistema GNU/Linux, un derivado del sistema operativo GNU que utiliza Linux como núcleo en
lugar del núcleo Hurd de GNU, ha obtenido gran notoriedad a partir de los años noventa. Esto demuestra que el
sistema GNU no es un único conjunto estático de programas; tanto los usuarios como los distribuidores pueden
seleccionar diversos paquetes según sus necesidades e intereses. El resultado es una variante del sistema GNU.
Debido a que el objetivo de GNU es ser libre, cada uno de los componentes del sistema operativo GNU es software
libre. No necesariamente todos tienen que tener copyleft, cualquier tipo de software libre se puede incluir
legalmente siempre que ayude a alcanzar los objetivos técnicos.
Programas de GNU
La expresión «programa de GNU» es equivalente a software GNU. Un programa Foo es un programa de GNU si
es software GNU. A veces también decimos que es un «paquete de GNU».
Software GNU
El software GNU se publica con el auspicio del Proyecto GNU. Si un programa es software GNU, también
decimos que es un programa o un paquete de GNU, y el manual o el archivo README de un paquete de GNU
así lo debe indicar. Además, en el Directorio de Software Libre están identificados todos los paquetes de GNU.
La mayor parte del software GNU tiene copyleft, pero no todo; no obstante, todo el software GNU debe ser
software libre.
Parte del software GNU fue escrito por el equipo de la Free Software Foundation, pero la mayor parte proviene
de algunos voluntarios. (Algunos de esos voluntarios reciben pagos de empresas o universidades, pero son
voluntarios para nosotros). La Free Software Foundation es titular del copyright de parte de ese software, otra
parte está bajo el copyright de sus autores.
Software GNU bajo copyright de la FSF
Los desarrolladores de paquetes de GNU pueden transferir los derechos de autor a la FSF, o pueden quedárselos.
La elección es suya.
Si se han transferido los derechos de autor a la FSF, el programa es software GNU con derechos de autor de la
FSF, y la FSF puede así hacer cumplir la licencia del programa. Si han conservado los derechos de autor, hacer
cumplir la licencia es su responsabilidad.
Como regla, la FSF no acepta asignaciones de copyright para software que no sea un paquete oficial de GNU.
COBAQ 7 22
Software que no es libre
El software «que no es libre» [nonfree software] es cualquier software que no es libre. Está prohibido su uso,
redistribución o modificación, o requiere que se solicite permiso, o tiene tantas restricciones que de hecho no se
puede hacer libremente.
Software Privativo
El software privativo es otro nombre para designar el software que no es libre. En el pasado habíamos subdividido
el software que no es libre en «software semilibre», que podía ser modificado y redistribuido sin fines comerciales,
y «software privativo», que no podía ser modificado ni redistribuido. Pero hemos abandonado esta distinción y
ahora utilizamos el término «software privativo» como sinónimo de software que no es libre.
La Free Software Foundation sigue la regla de no instalar ningún programa privativo en nuestras máquinas
exccepto en forma temporaria con el propósito específico de escribir un reemplazo libre para ese mismo programa.
Aparte de eso, creemos que no hay excusa posible para instalar un programa privativo.
Por ejemplo, justificamos el hecho de instalar Unix en nuestros ordenadores en los años ochenta porque estábamos
usándolo para escribir un reemplazo libre. Hoy en día, teniendo a disposición sistemas operativos libres, la excusa
ya no es aplicable; no usamos ningún sistema operativo que no sea libre, y en todo nuevo ordenador que instalamos
debe ejecutarse únicamente un sistema operativo completamente libre.
No insistimos para que los usuarios de GNU o quienes contribuyen al Proyecto GNU cumplan esta regla. Es una
regla que hicimos para nosotros mismos. Pero esperamos que usted también la adopte, por el bien de su libertad.
Freeware
El término freeware no tiene una definición claramente aceptada, pero se usa generalmente para referirse a
paquetes en los cuales se permite la redistribución pero no la modificación (y su código fuente no está disponible).
Estos paquetes no son software libre, por lo tanto instamos a no usar el término «freeware» para referirse al
software libre.
Shareware
El término shareware se refiere al software del que se permite redistribuir copias, pero quien continúa a utilizar
una copia debe pagar para obtener la licencia.
El software shareware no es software libre, ni siquiera semilibre, por dos razones:
 Para la mayoría de los programas shareware, el código fuente no está disponible, por lo tanto no se pueden
modificar.
 El software shareware no viene con permiso para hacer una copia e instalarlo sin pagar la licencia, ni siquiera
para las personas que participan en actividades sin fines de lucro. En la práctica, los usuarios suelen ignorar
los términos de distribución y lo hacen de todos modos, aunque las condiciones no lo permiten.
Software privado
El software privado o software personalizado es aquel que ha sido desarrollado para un usuario (generalmente una
organización o una empresa). El usuario lo mantiene y utiliza, y no lo publica, ni como código fuente ni como
binarios.
Un programa privado es software libre, en sentido trivial, si su único usuario tiene las cuatro libertades. En
particular, si el usuario tiene todos los derechos sobre el programa privado, el programa es libre. Sin embargo, si
el usuario distribuye copias sin otorgar las cuatro libertades para las mismas, esas copias no son libres.
El software libre es una cuestión de libertad, no de disponibilidad. En general no creemos que sea un error
desarrollar un programa y no publicarlo. Hay ocasiones en las que un programa es tan importante que —se podría
COBAQ 7 23
argumentar— no ponerlo a disposición del público constituye un perjuicio para la humanidad. Sin embargo, esos
casos no son frecuentes. La mayoría de los programas no son tan importantes, por lo que negarse a publicarlos no
está mal. Por lo tanto, no hay ningún conflicto entre el desarrollo de software privado o personalizado y los
principios del movimiento del software libre.
Casi todos los empleos para programadores tienen por objetivo el desarrollo de software personalizado; por lo
tanto, la mayoría de los trabajos de programación son, o podrían ser, hechos de un modo compatible con el
movimiento del software libre.
Software comercial
«Comercial» y «privativo» ¡no son la misma cosa! El software comercial es aquel desarrollado por una empresa
como parte de su actividad comercial. La mayoría del software comercial es privativo, pero también existe
software libre que es comercial, y software privativo que no es comercial.
Por ejemplo, GNU Ada fue desarrollado por una empresa. Se distribuye siempre bajo los términos de la GNU
GPL, y cada una de las copias es software libre, pero los desarrolladores venden servicios de soporte. Cuando los
vendedores hablan con los posibles clientes, estos a veces dicen, «Nosotros nos sentiríamos más seguros con un
compilador comercial». Los vendedores responden, «GNU Ada es un compilador comercial, aunque sea software
libre».
Para el Proyecto GNU, las prioridades están invertidas. Lo importante es que GNU Ada es software libre; que sea
comercial es solo un detalle. Sin embargo, el desarrollo adicional de GNU Ada que resulta de su naturaleza
comercial es definitivamente beneficioso.
Por favor ayude a crear conciencia de que el software libre comercial es posible. Usted puede hacerlo tratando de
no decir «comercial» cuando esté hablando de software «privativo».
Actividad 4.- completa el siguiente cuadro sinóptico
software Características que
ofrece
Offline, web app o app
android
Tipo de
uso
mindomo Mapas mentales y
conceptuales,
esquemas y diagramas
de Gantt
Edición en tiempo real
y sin conexión,
multiplataforma,
sincronización entre
dispositivos, historial
completo de cambios,
búsqueda de texto
https://www.mindomo.com/es/ Gratuito
COBAQ 7 24
completo, cientos de
plantillas fáciles de
usar
Mindmeister es un software de
mapas mentales en
línea
Gratis
Recallplus Creador de maps
mentales
https://www.recallplus.com/index.php Gratis
Labyrinth Mapas mentales
https://www.appvizer.es/salud/gestion-
pacientes/labyrinth
Gratis
personalBrain Conocimientos https://personalbrain.softonic.com/ Gratis
Mimind Ideas, palabras y
Mapas
https://mimind.cryptobees.com/ Gratis
Xmind Lluvias de ideas https://xmind.app/ Privado
Pocket maps Mapas conceptuales
gatuitos
https://www.pocketmaps.com/ Gratis
Dfd Diagramas de flujo https://dfd.softonic.com/ Gratis
PSeInt
PSeInt es una herramienta
para asistir a un estudiante
en sus primeros pasos en
programación. Mediante
un simple e intuitivo
pseudolenguaje en
español (complementado
con un editor de diagramas
de flujo), le permite centrar
su atención en los
conceptos fundamentales
de la algoritmia
computacional,
minimizando las
dificultades propias de un
https://pseint.sourceforge.net/ Gratuito
COBAQ 7 25
lenguaje y proporcionando
un entorno de trabajo con
numerosas ayudas y
recursos didácticos.
creately Diagramas de flujo https://creately.com/ Gratis
Geogebra Geometria https://www.geogebra.org/ Gratis
Nube de
palabras
Etiquetas y tipografias
https://www.nubedepalabras.es/ Gratis
Word cloud Descifrar Temas https://www.wordclouds.com/ Gratis
Crocodile
Chemistry
Simulador de laboratorio
https://emtic.educarex.es/crocodile-
chemistry
Privado
Microteca
Estudios en genral
https://microteca.programas-gratis.net/ Gratis
Actividad 5.- En la pagina de https://es.slideshare.net darse de alta y subir todo el manual del primer
parcial y segundo contestado correctamente y subirlo.
Deberá de llevar portada y conclusiones
Ejmplo:
COBAQ 7 26
COBAQ 7 27
Conclusiones
La informática ayuda a adquirir conocimiento a partir de un tratamiento automático y racional de la información.
La informática es producto del trabajo y de la evolución de las ciencias aplicadas al transcurrir el tiempo, por lo
que ha sido necesario dividirla en generaciones que marcan los hechos más importantes y su crecimiento en el
tiempo.
Sin embargo, la informática ha avanzado a pasos agigantados en las últimas décadas. Las investigaciones
encuentran una rápida difusión, ya que es posible la colaboración entre investigadores de todas partes del mundo
gracias al Internet.
La evolución de la informática ha dado lugar a lo que denominamos “Sociedad de la información”, caracterizada
por manejar y recibir grandes cantidades de datos, a través de distintos medios.
También podemos mencionar su desarrollo y contribución respecto a otras ciencias, las tecnologías de
información y comunicación dieron grandes avances en otros campos como la medicina, derecho, música…… de
ahí que surgieron nuevas disciplinas como: la economía informática, derecho informático, bioinformática…
Podemos afirmar que la informática ayuda a mejor las aéreas, ciencias mejorando su calidad de investigación,
modernización y difusión.
También se pude decir que la informática ayuda a vivir bien gracias a la automatización de tareas y a los distintos
sistemas que desarrollan los informáticos.
COBAQ 7 28
COBAQ 7 29

Cuadernillo de Informatica I y II

  • 1.
    NOMBRE: Yael AlexanderZamora Mendieta GRUPO: 205 INFORMATICA II Luz Del Carmen Ramirez Velazquez MANUAL I
  • 2.
    1 INFORMATICA 2 Propósito Generalde la Asignatura: Que el estudiante, como ciudadano digital, valore las Tecnologías de la Información y Comunicación, a través de la solución de problemas del contexto, de forma ética y responsable con herramientas básicas que permiten potenciar su desempeño en las actividades cotidianas, escolares o sociales. Temario • Bloque I. Algoritmos y diagramas de flujo o Conceptos básicos o Elementos o Manejo de software
  • 3.
    2 INFORMATICA 2 • BloqueII. Herramientas avanzadas de Software de Aplicación o Procesadores de texto  Combinación de correspondencia o Presentadores electrónicos o Hojas de cálculo  Funciones avanzadas • Bloque III. Software Educativo o Conceptos básicos o Clasificación o Uso de software libre y comercial de forma responsable o Descargas EXAMENES PARCIALES Fecha propuestas por la dirección Criterios de Evaluación Fecha para Informática 2, Luz del Carmen Ramírez Primer Parcial Del 13 al 17 de Marzo 24 entrega a control escolar 30 marzo entrega de boletas a padres de familia 50% Examen 25% T,T y P 25% Trabajo de Algoritmos Miércoles 1 Marzo Jueves 2 Marzo Segundo Parcial Del 8 al 12 de Mayo 19 entrega a control escolar 24 de Mayo entrega de boletas a padres de familia 45% Examen 20% T, T y P 35% Manual de Practicas Miércoles 3 de Mayo Miércoles 3 de Mayo Tercer Parcial Del 5 al 9 de Junio 12 entrega a control escolar 14 de Junio entrega de boletas a padres de familia 40% Examen 60% apuntes de Informática 2 y Manual de Practicas Lunes 5 Junio Martes 6 Junio Examen Final 15 al 21 de Junio 23 de junio termino del Semestre Entrega de Apuntes y Practicas del
  • 4.
    3 INFORMATICA 2 Semestre Días inhábiles6 de Febrero, 20 de Marzo, Periodo Vacacional 3 al 18 de Abril, 28 de Abril, 1, 5 y 15 de Mayo, 10 Mayo para Mamás. Grupo 24 Grupo 25 Derecho a Examen Parcial sin excepción alguna 80% de tareas, trabajos y prácticas. 80% de Asistencia. Apegada al reglamente vigente. Derecho a Examen Final Entregar el proyecto final. 80% de tareas, trabajos y prácticas. 80% de Asistencia. Autoevaluación Diagnóstica ¿Cómo te sientes con tu situación escolar? Los resultados que obtendrás son un indicativo de situaciones mejorables con relación a situaciones emocionales relacionadas con vivencias de contexto escolar. Indicaciones: 1. Se honesto contigo mismo. 2. Contesta verdadero o falso, según lo que corresponda a tu realidad. 3. Analiza tu resultado. Pregunta Verdadero Falso 1. ¿Encuentras difícil dejar de preocuparte por tus trabajos escolares, aunque lo has intentado? * 2. ¿Has modificado tus horas de dormir por cumplir con tus trabajos escolares? *
  • 5.
    4 INFORMATICA 2 3. ¿Tardasen quedarte dormido, te despiertas varias veces durante la noche, o despiertas antes de lo previsto? * 4. ¿Es complicado hablar de la situación escolar con tus padres por temor a los resultados académicos? * 5. ¿Interfiere el sentimiento de preocupación o ansiedad por las actividades escolares en tus actividades cotidianas de casa? * 6. ¿Has notado que buscas comer más cosas dulces cuando realizas actividades escolares? * 7. ¿Te cuesta trabajo concentrarte para resolver tareas escolares? * 8. ¿Te has sentido nervioso o estresado al estar presente durante las clases virtuales? * 9. ¿Has dejado de convivir con tu familia o hecho a un lado algún pasatiempo por cumplir con tus actividades escolares? * 10. ¿Te has sentido en general irritable, molesto o incómodo? * 11. Cuando se menciona el tema de escuela o tareas ¿te incomodas y prefieres evadirlo? * 12. ¿Has presentado dolor de cabeza, estómago, cansancio en extremidades o dolor de espalda los últimos días? * 13. ¿Te has sentido desganado al realizar tus actividades académicas? * 14. ¿Has tenido conflicto con tus padres o familia por la realización de las actividades escolares? * 15. ¿Sientes que te hace falta tiempo para poder terminar y cumplir con tus actividades? * 16. ¿Te identificas como una persona ansiosa? * 17. ¿Te identificas como una persona estresada? * 18. ¿Tienes computadora en tu casa? * 19. Las personas más cercanas a ti y que dependes económicamente de ellos, ¿Tienen trabajo actual? * 20. ¿Cuántos hermanos tienes? 0,1,2,3,4,5,6,7,8,9,10,11,12 * Lectura Un algoritmo nos permite llevar a cabo una tarea o encontrar la solución a un determinado problema a través de una serie de instrucciones bien definidas y estructuradas, que además deben estar en orden, es decir una tras otra, y ser finitas, es decir tener una solución posible. De este modo, definidos un estado inicial
  • 6.
    5 INFORMATICA 2 y unaentrada, si seguimos las instrucciones formuladas llegaremos al estado final y encontraremos la solución al problema o alcanzaremos el objetivo definido. El consenso general es que los algoritmos se usan sólo en cuestiones relacionadas con las matemáticas. Si bien el término algoritmo está muy presente en esta área y en todos los otros ámbitos en los cuales se utilice estructuración de datos, como por ejemplo la computación, la lógica y demás áreas relacionadas con los números, lo cierto es que los algoritmos se usan mucho más de lo que creemos, y en todos los aspectos de nuestra vida diaria. Historia de los algoritmos Si bien la mayoría de nosotros piensa que la implementación de algoritmos es un hecho más relacionado con la aparición de las computadoras modernas, lo cierto es que ya en tiempos muy antiguos se utilizaban para resolver problemas matemáticos como por ejemplo raíces cuadradas y multiplicaciones. En este sentido, los egipcios y babilonios ya usaban algoritmos, aun cuando no existían todavía ni la base teórica ni el concepto de algoritmo como tal, siendo los primeros quienes los usaban algoritmos muy parecidos a los de expansión binaria. La palabra algoritmo tiene su origen en el término árabe Al-Khwārizmī, derivado de Quitab Al Jabr Al Mugabala, el cual es el nombre con que se conocía a un importante astrónomo y matemático quien en el siglo IX dejara como legado numerosos tratados acerca de conceptos acerca del cero y de la numeración hindú, y en los que también trataba temas como el desarrollo y resolución de ecuaciones de primer y segundo grado con un número limitado de procesos. Estos tratados fueron de mucha ayuda para desarrollar enunciados para sumas, restas, multiplicaciones y divisiones de números decimales. Si bien Al-Khwārizmī no fue el creador del primer algoritmo, ya que como mencionábamos ya los egipcios y babilonios los utilizaban, aunque sin saberlo, se considera que el matemático árabe fue en el primero en utilizarlos con un orden. Pero los algoritmos del modo en que los conocemos y empleamos hoy, no se utilizaron hasta bien entrado el siglo VXIII. El salto más importante de los algoritmos y su relación con la computación ocurrió en el año 1842, de la mano de Charles Babbage, con su máquina analítica y de Ada Lovelace, creadora del primer algoritmo destinado a ser procesado por una máquina. Lamentablemente, Charles Babbage no pudo terminar su máquina analítica, por lo tanto, el algoritmo creado por Ada Lovelace no pudo llegar a implementarse nunca. Pero el trabajo llevado a cabo por ambos fue de gran inspiración para todos los investigadores que llegaron después. El otro gran salto de los algoritmos aplicados a las ciencias computacionales ocurrió unos cuantos años más tarde, precisamente en el año 1900, cuando el matemático David Hilbert declaró algunas consideraciones fundamentales acerca de la ciencia de las matemáticas, que llevaron a nuevos puntos de vista que más tarde serían de mucha importancia para el desarrollo de nuevas tecnologías, como por ejemplo los trabajos llevados a cabo por científicos como Alonzo Church, Alan Turing, Stephen Kleene o Emil Post.
  • 7.
    6 INFORMATICA 2 Finalmente, lasdécadas de 1950 y 1960 fueron testigo del nacimiento de muchos lenguajes de programación, compiladores y sistemas operativos, que nos llevaron a donde estamos hoy, todo gracias al trabajo realizado durante siglos por matemáticos y científicos en torno a los algoritmos. Que es un algoritmo El término algoritmo proviene del idioma árabe clásico “ḥisābu lḡubār”, luego trasformada al latín “Alborarismus”, que según los expertos podría traducirse como “cálculo mediante cifras arábigas”. El origen del vocablo se remonta a la Edad Media, más precisamente de la mano del matemático Al_ Khwarizmi, en una zona de Asia Central hoy conocida como Uzbekistán, en el Asia Central. Básicamente, el algoritmo es una serie ordenada de procesos o pasos que deben llevarse a cabo para alcanzar la solución a un problema específico. Los algoritmos pueden ser de distintos tipos, los de la vida diaria como seguir las instrucciones para lavarse los dientes, poner en funcionamiento un lavarropas y los algoritmos utilizados para resolver o llevar a cabo procesos más complicados como el funcionamiento de un programa de computación. Una de las características de los algoritmos es que nos permiten definir una serie de pasos a seguir que se deben realizar para alcanzar el resultado que deseamos, es decir un resultado previsible. En este punto cabe destacar un ejemplo de uso de algoritmos: el software de computadoras, el cual consta de instrucciones precisas para llevar a cabo un procedimiento de manera siempre igual, pero escritas en un lenguaje de programación. Sin embargo, el uso de los algoritmos no se limita a las computadoras o a los sistemas automatizados, ya que también en la naturaleza y en nuestra vida los algoritmos están bien presentes. Básicamente podría considerarse como un algoritmo cualquier tarea que deba ser llevada a cabo mediante instrucciones y reglas definidas para ellos. Un ejemplo de ello sería lavarse las manos y tareas similares, como podremos ver más abajo en este mismo post. Tipos de algoritmos En términos sencillos de entender, existen dos tipos de algoritmos. Los primeros son los llamados “algoritmos convencionales”, los cuales son aquellos que las personas realizan todos los días en su acontecer diario, con el fin de llegar a cumplir un determinado objetivo, como por ejemplo hacerse el desayuno, o para solucionar problemas en su jornada laboral, como por ejemplo programar lo que almorzará en base al tiempo que tiene disponible.
  • 8.
    7 INFORMATICA 2 Aunque puedaparecer demasiado simple, lo cierto es que si nos llevamos del significado de algoritmo, el cual básicamente dicta que se trata de “secuencia lógica y finita de pasos que permite solucionar una problemática o cumplir con un determinado objetivo” cualquier de los ejemplos citados se ajustan a la perfección al significado de algoritmo. El otro tipo de algoritmos son los llamados “algoritmos computacionales”, los cuales son aquellos que utilizan las aplicaciones y el software de computadoras para realizar las tareas que les pedimos o las acciones automáticas que realizan los dispositivos sin que lo solicitemos. Nuevamente si tomamos la definición de algoritmo, vamos que se cumplen todas las condiciones requeridas. Cabe destacar en este punto que todas las operaciones aritméticas y algebraicas relacionadas con los algoritmos se engloba en una ciencia llamada Algoritmia. Si queremos saber más acerca de los algoritmos computacionales, te invitamos a seguir leyendo el resto del post, en donde encontrarás importantes definiciones acerca del tema. Algoritmo computacional Todos hemos escuchado la palabra “Algoritmo” relacionada con las ciencias de la computación, como por ejemplo cuando se habla del “algoritmo de Google” o del “algoritmo de Facebook”. Esto es porque nada sucede en computación sin una serie de pasos, los que definitivamente conforman un algoritmo. En este sentido, el algoritmo es el elemento fundamental de cualquier programa de computación, y no está relacionado con el lenguaje de programación utilizado para desarrollarlo, sino en los pasos que deben realizarse para alcanzar el objetivo, es decir el conjunto de instrucciones y pasos desarrollados para llevar a cabo la tarea encomendada al software. Esto en pocas palabras significa que primero el desarrollador de software debe de escribir el algoritmo y luego plasmarlo en el lenguaje de programación que más se adecue a sus propias necesidades y a los requerimientos de los clientes. Con el ello, el ingeniero en informática se asegura tener una base sólida desde la cual comenzar a crear una metodología con escenarios bien definidos y finitos, es decir que deben finalizar en algún momento de su recorrido. Básicamente el uso de un algoritmo en computación nos ofrece la posibilidad de hallar una solución genérica a un determinado problema, y nos va a permitir reutilizarlo cada vez que sea necesario para lograr el objetivo deseado. Características de un algoritmo Hasta este punto hemos hablado de los diferentes tipos de algoritmos y sus orígenes, pero nos falta conocer un punto más que importante, cuáles son las características fundamentales que debe cumplir todo algoritmo.
  • 9.
    8 INFORMATICA 2 Es porello que debajo de estas líneas encontraremos los puntos fundamentales que debe cumplir un proceso para ser considerado un verdadero algoritmo. • Lo primero que debemos considerar es que un algoritmo debe ser preciso: es por ello que se debe indicar el orden exacto de ejecución de cada paso implicado en el proceso. • Otro punto más que importante a considerar es que un algoritmo debe estar perfectamente definido. Esto significa que en el caso de ejecutarse el mismo más de dos veces, siempre se debe obtener el mismo resultado independientemente de la cantidad de veces que se siga. • También es necesario saber que un algoritmo debe ser finito, es decir que el algoritmo debe culminar en algún momento de su ejecución, expresado en otras palabras, debe tener un número de pasos bien determinados hasta concluir con su tarea. • Asimismo, un algoritmo tiene que ser legible. Esto significa que el texto que describe debe ser claro y conciso, de una manera tal que permita su comprensión inmediata, es decir sin procedimientos rebuscados o poco claros. • Por último, un algoritmo debe estar definido en tres partes fundamentales, las cuales son: Entrada, Proceso y Salida. Si quieres saber más sobre este tema, más adelante en este mismo post encontrarás información al respecto. Características de los algoritmos computacionales Originariamente, la idea de llevar este concepto del ámbito de las matemáticas al campo de la incipiente informática fue propuesto por el matemático inglés Alan Turing, quien sentó las bases para definir los elementos básicos de un algoritmo aplicado a las ciencias de la computación, los cuales debían ser los siguientes: • Una secuencia de pasos limitada, que deben estar definidas claramente. Asimismo estos pasos deben ser independientes el uno del otro. • Un agente, que puede ser en algunos casos un operador humano y en otros casos parte del propio programa es el actor que tiene como tarea aplicar cada una de las etapas del proceso en un punto específico del recorrido. • Este agente debe tener la capacidad de interpretar las instrucciones operacionales y simultáneamente tener la posibilidad de almacenar la información suministrada por el propio programa. • El resultado obtenido cuando se realizan las determinadas operaciones del programa siempre ha de comportarse igual, en cada paso de la operatoria, teniendo en cuenta por supuesto la configuración de los datos iniciales de entrada. • La operación siempre debe finalizar con un resultado conciso. En este punto cabe destacar que existen casos en los cuales el procedimiento requiere que se ofrezca un resultado concreto, y otros casos en los cuales no es necesario. Es por ello que los algoritmos repetitivos o irregulares que no culminan son tan habituales en la programación de aplicaciones para computadoras. El mejor ejemplo de esto son los sistemas operativos modernos como Windows, Linux o el SO de las computadoras Mac, los cuales deben seguir en ejecución para permitir que las demás aplicaciones y procesos de la computadora puedan seguir cumpliendo con su función o tarea. Partes de un algoritmo A partir de este punto, conoceremos las reglas básicas de las partes que deben conformar un algoritmo para ser considerado como tal. Básicamente, los algoritmos deben estar compuestos por tres partes
  • 10.
    9 INFORMATICA 2 principales queson entrada, proceso y salida, independientemente de tratarse de algoritmos computacionales, algoritmos no computacionales, algoritmos cualitativos o algoritmos cuantitativos. Aquí abajo encontraremos las características que debe tener cada fase de un algoritmo. Entrada Esta fase del algoritmo se corresponde con la data de entrada con que se debe alimentar al mismo. Básicamente se trata de la información que se entrega al algoritmo, es decir, los valores de datos con los que tendrá que ofrecer un determinado resultado. Proceso La segunda fase de un algoritmo ocupa los cálculos necesarios para procesar los datos con los que hemos alimentado al algoritmo, es decir que en este punto se procesará la información entrega a la entrada del algoritmo, y con la cual se debe llegar al resultado esperado. Salida La tercera y última fase de un algoritmo es donde se obtiene el resultado de la operación, es decir la transformación de los datos que fueron proporcionados en la fase de entrada y desarrollados en la fase de proceso. Como hacer un algoritmo En el caso que necesitemos realizar nuestro propio algoritmo para poder resolver problemas o mejorar algún proceso en nuestra actividad, lo podemos llevar a cabo de manera bastante sencilla, ya que lo único que tenemos que hacer es poner claro que necesitamos y como lo podemos resolver. Para ello debemos realizar la serie de pasos necesarios y sus derivaciones para poder llegar al resultado esperado del problema que tenemos entre manos. Los pasos para definir y concretar nuestro algoritmo son los siguientes: • Primer paso: Análisis previo del problema o necesidad. Lo primero que tenemos que hacer, antes de comenzar con el desarrollo de cualquier algoritmo es llevar a cabo un análisis pormenorizado de la situación o problema. • Segundo paso: Definir los requerimientos. En este paso se debe definir exactamente el problema que tenemos que solucionar y desglosarlo, incluyendo todas las derivaciones que puedan surgir. • Tercer paso: La identificación de los módulos. En este paso, identificar claramente los módulos es tan importante como la identificación de los requerimientos. Esto es así debido a que identificar correctamente los módulos nos va servir para simplificar considerablemente la puesta en marcha de los pasos del algoritmo correcto para nuestro problema, y que hemos identificado en el paso anterior. • Cuarto paso: La creación del algoritmo. En este punto debemos asegurarnos que el algoritmo cumpla con todos los requerimientos adecuados para llevar a cabo la función encomendad. Esto es similar tanto para los
  • 11.
    10 INFORMATICA 2 algoritmos nocomputacionales como para los algoritmos computacionales. En el caso de tratarse de un algoritmo computacional, además deberá cumplir con ciertas características para poder luego implementarse en cualquier lenguaje de programación. • Quinto paso: La implementación del algoritmo. En el caos de los algoritmos computacionales, la implementación de los mismos se debe llevar a cabo traduciendo el mismo a un lenguaje de programación con el propósito de que cualquier computadora pueda interpretar sus instrucciones y enviar a su hardware la información necesaria para poder completar los pasos correspondientes y de esta manera obtener el resultado esperado. • Sexto paso: Creación de las herramientas para llevar a cabo el algoritmo. En este último, y si pudimos cumplimentar correctamente con todos los pasos anteriores, ya estaremos en posición para poder crear las herramientas necesarias para poder ejecutar el algoritmo desarrollado. En el caso tratarse de un algoritmo computacional, podemos desarrollar a través de cualquier lenguaje de programación un aplicación para poder llevarlo a cabo, la cual contará con una serie de instrucciones que ordenadas una detrás de la otra podrán representar el algoritmo que hemos diseñado y poder ofrecer una solución a los requerimientos identificados. En los casos en que se trate de un algoritmo no computacional, podemos desarrollar lo necesario teniendo en cuenta los pasos que debe seguir el algoritmo, como por ejemplo una línea de producción. Ejemplos de aplicación de algoritmos Los algoritmos pueden aplicarse en cualquier campo, y no son para nada ajemos a la vida diaria, es decir que no son sólo cálculos que se aplican en determinados campos científicos, ya que en nuestra vida diaria podemos encontrar decenas de ejemplos de algoritmos, los cuales la mayoría de las veces pasan desapercibidos para todos nosotros. Ejemplos de algoritmos en la vida diaria son el proceso de digestión, el cual es básicamente un concepto de algoritmo con el que vivimos todos los días sin que tengamos que conocer implícitamente su definición para que ocurra. Esto significa que para que podamos realizar el proceso de digestión todos los días no es necesario que sepamos como este funciona ni los actores implicados en el procedimiento. Los algoritmos se ponen en marcha infinidad de veces el día, pero nos hemos acostumbrado a ellos o quizás simplemente ignoramos que lo son, debido a que no estamos familiarizados con el concepto de algoritmo. Un hecho que debemos destacar es que los algoritmos en la vida diaria, no difieren demasiado de los algoritmos que se utilizan en las ciencias de la computación. En el siguiente ejemplo, proponemos comparar el algoritmo descripto con alguna situación dada en la vida real. ¡Te aseguramos que te sorprenderá el resultado! Para el ejemplo hemos realizado un algoritmo dónde se determina si una persona puede ingresar a una atracción mecánica en un parque de diversiones. Comienzo Paso 1 Escribir “¿Cuál es la edad?”
  • 12.
    11 INFORMATICA 2 Paso 2Leer “Edad” Paso 3 Escribir “¿Cuál es la altura? Paso 4 Leer “Altura” Paso 5 Si (“Edad” >= 18 “Altura” >= 148) entonces Paso 6 Escribir “Puede ingresar” Paso 7 En caso contrario “si no” Paso 8 Escribir “No puede ingresar” Paso 9 Finalización de “Si” FINAL Actividad 1.- Contesta las siguientes preguntas: 1. ¿Qué es un algoritmo? Son conjunto de instrucciones sistemáticas y previamente definidas que se utilizan para realizar una determinada tarea. 2. ¿Cuáles son las características de los algoritmos? Un algoritmo debe ser preciso e indicar el orden de realización de cada paso. Un algoritmo debe estar definido. Si se sigue un algoritmo dos veces, se debe obtener el mismo resultado cada vez. 3. Da una breve historia de cómo surgen los algoritmos La palabra algoritmo proviene del sobrenombre de un matemático árabe del siglo IX, Al-Khwarizmi, que fue reconocido por enunciar paso a paso las reglas para las operaciones matemáticas básicas con decimales
  • 13.
    12 INFORMATICA 2 4. Elaboraun mapa Mental de las Partes de un algoritmo 5. Menciona los pasos para realizar un algoritmo (Cuadro Sinóptico) Realiza el Algoritmo de como se elabora una jarra de agua de limón -Servir agua en una jarra. - Picar los limones. - Añadirlos al vaso con agua. - Añadir azucar al gusto. - Mezclar. - Servirlo y listo para disfrutar TIPOS DE ALGORITMOS Cualitativos: Son aquellos en los que se describen los pasos utilizando palabras. • Son todos aquellos pasos o instrucciones descritos por medio de palabras que sirven para llegar a la obtención de una respuesta o solución de un problema cualquier INICIO CONDICION ALTERNATIVA PROCESO SI / VERDADERO NO / FALSO FIN PARTES DE UN ALORITMO ENTRADA PROCESO FIN
  • 14.
    13 INFORMATICA 2 Cuantitativos: Sonaquellos en los que se utilizan cálculos numéricos para definir los pasos del proceso. • Son aquellos pasos o instrucciones que involucran cálculos numéricos para llegar a un resultado satisfactorio Tipos de algoritmos de razonamiento: Algoritmos Estáticos: son los que funcionan siempre igual, independientemente del tipo de problema tratado. Algoritmos Adaptativos: algoritmos con cierta capacidad de aprendizaje. Algoritmos Probabilísticos: son algoritmos que no utilizan valores de verdad booleanos sino continuos. Existen varios tipos de algoritmos probabilísticos dependiendo de su funcionamiento, pudiéndose distinguir:  Algoritmos numéricos: que proporcionan una solución aproximada del problema.  Algoritmos de Montecarlo: que pueden dar la respuesta correcta o respuesta erróneas (con probabilidad baja).  Algoritmos de Las Vegas: que nunca dan una respuesta incorrecta: o bien dan la respuesta correcta o informan del fallo. Algoritmo Cotidiano: es la serie de pasos que realizamos en nuestra vida diaria para realizar las diferentes tareas y actividades comunes, desde los pasos al levantarnos, así como ir de compras, etc. Algoritmo Voraz: un algoritmo voraz es aquel que, para resolver un determinado problema, sigue una meta heurística consistente en elegir la opción óptima en cada paso local con la esperanza de llegar a una solución general óptima. Algoritmo Determinista: es un algoritmo que, en términos informales, es completamente predictivo si se conocen sus entradas. Algoritmo Heurístico: es un algoritmo que abandona uno o ambos objetivos; por ejemplo, normalmente encuentran buenas soluciones, aunque no hay pruebas de que la solución no pueda ser arbitrariamente errónea en algunos casos; o se ejecuta razonablemente rápido, aunque no existe tampoco prueba de que siempre será así. Las heurísticas generalmente son usadas cuando no existe una solución óptima bajo las restricciones dadas (tiempo, espacio, etc.), o cuando no existe del todo. Algoritmo de escalada: la idea básica consiste en comenzar con una mala solución a un determinado problema y, repetidamente, aplicar optimizaciones a la misma hasta que esta sea óptima o satisfaga algún otro requisito. Ciencias en que se apoya la algoritmia para producir soluciones ingeniosas!  Ciencias de la Computación.  Matemáticas.  Ciencias Sociales.  Ciencias Políticas. ¿Cómo podemos determinar la complejidad de un algoritmo? No existe receta que siempre funcione para calcular la complejidad de un algoritmo, si es posible tratar sistemáticamente una gran cantidad de ellos, basándonos en que suelen estar bien estructurados y siguen pautas uniformes. Loa algoritmos bien estructurados combinan las sentencias de alguna de las siguientes formas:  Sentencias sencillas  Secuencia (;)  Decisión (if)  Bucles
  • 15.
    14 INFORMATICA 2  Llamadasa procedimiento. DATOS DE ALGORITMOS Tipos de datos Datos El primer objetivo de toda computadora es el manejo de información o datos. Estos datos pueden ser las cifras ventas de un supermercado o las calificaciones de una clase. Un dato es la expresión general que describe los objetos con los cuales opera una computadora. Existen dos tipos de datos: simples (sin estructura) y compuestos (estructurados, los cuales se verán en programación). Los tipos de datos simple.  numéricos (integer, real).  lógicos (boolean).  caracter (char, string). Datos numéricos: El tipo numérico es el conjunto de los valores numéricos. Estos pueden representarse en dos formas distintas: - Tipo numérico entero (integer). - Tipo numérico real (real). Enteros: El tipo entero es un subconjunto finito de los números enteros. Los enteros son números completos, no tienen componentes fraccionarios o decimales y pueden ser negativos o positivos. En ocasiones se denominan números de punto fijo. Ejemplo de números enteros son: 5 6 -15 4.20 17 1,340 26. Reales: El tipo real consiste en un subconjunto de los números reales. Los números reales siempre tienen un punto decimal y pueden ser positivos o negativos. Un número real consta de un entero y una parte decimal. Los siguientes ejemplos son números reales: 0.08 3739.41 3.7452 -52.321. -8.12 3.0 12.45678 -0.12334. En aplicaciones científicas se requiere una representación especial para manejar números muy grandes como la masa de la Tierra o muy pequeños como la masa de un electrón. Una computadora sólo puede representar un número fijo de dígitos. Este número puede variar de una máquina a otra, siendo ocho dígitos un número típico. Este límite provocará problemas para representar y almacenar números muy grandes o muy pequeños como son los ya citados o los siguientes: 4867213432 0.00000000387. Existe un tipo de representación denominado notación exponencial o científica y que se utiliza para números muy grandes o muy pequeños. Así, 367520100000000000000. se representa en notación científica, descomponiéndolo en grupos de tres dígitos. 367 520 100 000 000 000 000. y posteriormente en forma de potencias de 10. 3.675201 x 10^19 y de modo similar. .0000000000302579 se representa como.
  • 16.
    15 INFORMATICA 2 3.02579 x10^-11. La representación en coma o punto flotante es una generalización de notación científica. Obsérvese que las siguientes expresiones son equivalentes: 3.675201x10^19 = .3675201x10^20 = .03675201x10^21 = ,..., = 36.75201x10^18 = ... En estas expresiones se considera la mantisa (parte decimal) al número real y el exponente (parte potencial) el de la potencia de diez. 36.75201 mantisa 18 exponente. Datos lógicos (booleanos). El tipo lógico - también denominado booleano - es aquel dato que sólo puede tomar uno de dos valores: Verdadero (true) o falso (false). Este tipo de datos se utiliza para representar las alternativas (sí / no) a determinadas condiciones. Por ejemplo, cuando se pide si un valor entero es par, la respuesta será verdadera o falsa, según sea par o impar. Datos tipo carácter. El tipo carácter es el conjunto finito y ordenado de caracteres que la computadora reconoce. Un dato tipo carácter contiene un solo carácter. Los caracteres que reconocen las diferentes computadoras no son estándar; sin embargo, la mayoría reconoce los siguientes caracteres alfabéticos y numéricos: - caracteres alfabéticos (A, B, C,..., Z). - caracteres numéricos (1, 2, ..., 9). - caracteres especiales (+, -, *, /, ^, ... , <, >, $, ...). Una cadena (string) de caracteres es una sucesión de caracteres que se encuentran delimitados por una comilla (apóstrofo) o dobles comillas, según el tipo de lenguaje de programación. La longitud de una cadena de caracteres es el número de ellos comprendidos entre los separadores o delimitadores. Algunos lenguajes tienen datos tipo cadena. Ejemplo: ‘8 de octubre de 1976’. Constantes y Variables. Los programas de computadora contienen ciertos valores que no deben de cambiar durante la ejecución del programa. Tales valores se llaman constantes. De igual forma, existen otros valores que cambiarán durante la ejecución del programa; a estos valores se les llama variables. Constantes. Una constante es una partida de datos que permanecen sin cambios durante todo el desarrollo del algoritmo o durante la ejecución del programa. Una constante tipo carácter o constante de caracteres consiste en un carácter válido encerrado dentro de apóstrofos; por ejemplo: ‘B’ ‘+’ ‘4’ ‘;’ ‘ ’’ ’. Una secuencia de caracteres se denomina normalmente una cadena, y una constante tipo cadena es una cadena encerrada entre apóstrofos. Por consiguiente: ‘José Luis García’. es constante de cadena válida. Si un apóstrofe es uno de los caracteres en una constante de cadena, debe aparecer como un par de apóstrofos: ‘Jonhn’’s’. Sólo existen dos constantes lógicas o booleanas: verdadero y falso.
  • 17.
    16 INFORMATICA 2 Variables. Una variablees un objeto o partida de datos cuyo valor puede cambiar durante el desarrollo del algoritmo o ejecución del programa. Dependiendo del lenguaje, hay diferentes tipos de variables tales como: enteras, reales, caracter, lógicas y de cadena. Una variable que es de un cierto tipo puede tomar únicamente valores de ese tipo. Una variable de caracter, por ejemplo, puede tomar como valor sólo caracteres, mientras que una variable entera puede tomar sólo valores enteros. Si se intenta asignar un valor de un tipo a una variable de otro tipo se producirá un error de tipo. Una variable se identifica por los siguientes atributos: nombre que lo asigna y tipo que describe el uso de la variable. Los nombres de las variables, a veces conocidos como identificadores, suelen constar de varios caracteres alfanuméricos de los cuales el primero normalmente es una letra. No se deben utilizar como nombres de identificadores palabras reservadas del lenguaje de programación. Nombres válidos de variables son: A510. Nombres. Nombre_Apellidos. Los nombres de las variables elegidas para el algoritmo o el programa deben ser significativos y tener relación con el objeto que representan, como pueden ser los casos siguientes: Nombre para representar nombres de personas. Precios para representar los precios de diferentes artículos. Asignación. La operación de asignación es el modo de darle valores a una variable. Existen dos maneras de dar un valor a las variables: una es leer un valor para la variable mediante una operación de entrada; la otra manera es asignar un valor a la variable por medio de una asignación. Cuando un programa solicita un valor para una variable hablamos de una entrada. En cambio, en la asignación simplemente se le confiere un valor a la variable. Una variable solo puede contener un valor a la vez, por lo que cuando se le asigna un nuevo valor el anterior se pierde. Por esto se dice que la naturaleza de la asignación es destructiva. La operación de asignación se representa con el símbolo u operador. La operación de asignación se conoce como instrucción o sentencia de asignación cuando se refiere a un lenguaje de programación. El formato general de una operación de asignación es la siguiente: Nombre de la variable <--- expresión. En donde expresión es una expresión, una variable o una constante. La flecha (operador de asignación) se sustituye en otros lenguajes por = (BASIC, FORTRAN) o := (PASCAL). Sin embargo, es preferible el uso de la flecha en la redacción del algoritmo, para evitar ambigüedades dejando el uso del símbolo = exclusivamente para el operador de igualdad. La operación de asignación: A <--- 5. Significa que a la variable A se le ha asignado el valor 5. La acción de asignar es destructiva, ya que el valor que tuviera la variable antes de la asignación se pierde y se reemplaza por el nuevo valor. Así en la secuencia de operaciones. A <--- 124.
  • 18.
    17 INFORMATICA 2 A <---18. A <--- 7. Cuando éstas se ejecutan, el valor último que toma A será 7 (los valores 124 y 18 han desaparecido). Las acciones de asignación se clasifican según sea el tipo de expresiones en: aritméticas, lógicas y de caracteres. Asignación aritmética. Las expresiones en las operaciones de asignación son aritméticas: AMN <--- 3+14+8. Se evalúa la expresión 3+14+8 y se asigna a la variable AMN, es decir, 25 será el valor que toma AMN. TER1 <--- 14.5 + 8 TER2 <--- 0.75 * 3.4 MEDIA <--- TER1 / TER2. Se evalúan las expresiones 14.5 +8 y 0.75 * 3.4 y en la tercera acción se dividen los resultados de cada expresión y se asigna a la variable MEDIA, es decir, las 3 operaciones equivalen a MEDIA. (14.5 + 8) / (0.75 * 3.4). Actividad 3.- Completa el siguiente cuadro Actividad 4.- Elabora un cuadro similar con los tipos de algoritmos de Razonamiento. Numéricos Enteros Reales Lógicos Falso Verdadero Carácter Alfabéticos Numéricos Especiales Cadena Sin decimal Con decimal Representa alternativas Si/No A,B,C,D,E 1,2,3,4,5 ‘,+,*,/,+ 8 de Octubre
  • 19.
    18 INFORMATICA 2 Actividad 5.-Contestalas siguientes preguntas. 1. ¿Qué es una variable? En terminos informaticos es un patron de signos, numeros, letras, etc. El cual es propenso a cambios automaticos o manuales. 2. ¿Qué es una constante? Es un valor de tipo permanente, ya que no se puede cambiar ni modificar, al menos no de forma automatica o simple. 3. ¿Cuál es la diferencia entre ellas? Que una puede modificarse por el mismo algoritmo o por un usuario y que la otra depende de alteraciones y modificaciones mas profecionales para funcionar de nuevo Lectura Qué son los operadores, qué son los operandos y cómo funcionan en los lenguajes de programación. Veremos los tipos de operadores y las prioridades de ejecución cuando tenemos varios en una misma expresión. En este artículo vamos a introducir uno de los temas principales de los lenguajes de programación, como son los operadores y los operandos, que nos sirven para realizar todo tipo de expresiones en las que trabajamos con los datos, con distintos tipos de operaciones. Abordaremos este tema desde un punto de vista genérico, sin tratar un lenguaje de programación en particular, explicando cuáles son los operadores más habituales en los lenguajes de programación. Sin embargo, debes saber que cada lenguaje puede aplicar unos símbolos determinados a los operadores, que pueden cambiar entre unos y otros. Existe un patrón bien definido en la mayoría de los casos, como los símbolos de las matemáticas, pero en general debes saber que pueden cambiar de lenguaje a lenguaje.
  • 20.
    19 INFORMATICA 2 Qué sonoperadores Antes de comenzar a ver cuáles son los operadores conviene explicar qué son, de un modo general, aunque creo que la mayoría de las personas lo tienen en mente del propio estudio de materias como las matemáticas. Los operadores son elementos que relacionan de forma diferente, los valores con los que trabajamos en los lenguajes de programación. En los lenguajes de programación usamos los operadores para manipular los valores y transformarlos, con el objetivo de realizar los objetivos de los programas. Qué son los operandos Los operandos son los valores que se utilizan para alimentar los operadores. Por ejemplo, en el operador suma necesitamos dos operandos para sumar ambos valores. Los operandos pueden venir almacenados en variables o constantes, pero también pueden ser simplemente valores que están escritos de manera literal en el código del programa. Tipos de operadores A continuación vamos a relatar los tipos de operadores más comunes que encontraremos en la mayoría de los lenguajes de programación. La mayoría de los lenguajes tienen otros tipos de operadores además de estos. De momento y por simplicidad nos vamos a ceñir en este artículo a los operadores aritméticos, relacionales y los operadores lógicos, que son los más habituales a la hora de programar. Operadores Aritméticos Los operadores aritméticos permiten la realización de operaciones matemáticas con los valores literales, con las variables o con las constantes. Los operadores aritméticos pueden ser utilizados con tipos de datos enteros o reales. Si ambos son enteros, el resultado es entero; si alguno de ellos es real, el resultado es real. Ahora presentamos una lista de operadores aritméticos, que generalmente se usan con los mismos símbolos en todos los lenguajes, ya que nos vienen heredados de las matemáticas. • + Suma • - Resta • * Multiplicación • / División • mod Modulo (residuo o resto de la división entera) • ^ Elevar a una potencia Muchos lenguajes como C, Java, Javascript, C# y otros usan el símbolo procentaje (%) para el operador módulo, o resto de la división entera. Muchos lenguajes usan el operador con dos asteriscos (**) para elevar a potencias.
  • 21.
    20 INFORMATICA 2 Ejemplos deuso de operadores aritméticos: A continuación puedes encontrar algunas expresiones con operadores aritméticos y los resultados que obtendrían. Expresión: 7 / 2 Resultado: 3.5 Expresión: 12 mod 7 Resultado: 5 Expresión: 4 + 2 * 5 Resultado: 14 Prioridad de los Operadores Aritméticos Cuando encontramos varios operadores en una misma expresión los lenguajes de programación tendrán que evaluarlos en un orden determinado. Ese orden lo conocemos como prioridad o precedencia de operadores. Cuando se trata de operadores aritméticos es muy fácil imaginarse la prioridad de unos respecto a otros, dado que funcionan igual que en las matemáticas. Por ejemplo, siempre se evaluará una multiplicación antes que una suma. Sin embargo, no siempre es tan fácil deducir cómo se va a resolver la asociatividad de los operadores, por lo que hay que aprenderse unas reglas de precedencia que vamos a resumir en este punto. Dentro de una misma expresión los operadores se evalúan en el siguiente orden: 1. ^ Exponenciación (en los lenguajes en los que exista este operador) 2. *, /, mod (Multiplicación, división, modulo) 3. +, - (Suma y resta) En el caso en el que en una misma expresión se asocien operadores con igual nivel de prioridad, éstos se evalúan de izquierda a derecha. Así funciona en la mayoría de los lenguajes de programación, pero tendrías que examinar cómo lo hace en el tuyo o consultar la documentación. Cómo romper las reglas de precedencia de operadores con los paréntesis En el caso que quieras romper las reglas de precedencia de los operadores puedes usar los paréntesis. Funcionan con cualquier tipo de operadores y se comportan igual que en las matemáticas. Puedes definir mediante los paréntesis qué operadores se van a relacionar con qué operandos, independientemente de las reglas mencionadas anteriormente. • Todas las expresiones entre paréntesis se evalúan primero • Las expresiones con paréntesis anidados se evalúan de dentro a fuera • El paréntesis más interno se evalúa primero. Ahora veamos ejemplos de asociatividad de operadores en sentencias más complejas, usando paréntesis para marcar cómo queremos que se realice la precedencia: 4 + 2 * 5 = 14 23 * 2 / 5 = 9.2 3 + 5 * (10 - (2 + 4)) = 23 2.1 * (1.5 + 12.3) = 2.1 * 13.8 = 28.98 Operadores alfanuméricos Cuando trabajamos con cadenas de caracteres podemos también realizar operaciones, aunque realmente sería solo una en la mayoría de los lenguajes que llamamos "concatenación".
  • 22.
    21 INFORMATICA 2 Principalmente utilizamosel símbolo "+" para concatenar cadenas, que consiste en colocar una cadena a continuación de otra. Luego dependiendo del lenguaje puede funcionar o no el símbolo "-" para concatenar cadenas eliminando los espacios en blanco. Ejemplo de concatenación de cadenas a = "hola" b = "mundo" c = a + b Después del anterior código c valdrá "holamundo". Fíjate que no hay un espacio entre medias porque el ordenador no sabe que son dos palabras. Simplemente le estás pidiendo que las junte y como resultado tienes las dos cadenas una detrás de la otra. Si hubieses querido juntarlas podrías haber hecho algo como esto: c = a + " " + b Operadores Relacionales Se utilizan para establecer una relación entre dos valores. Luego compara estos valores entre si y esta comparación produce un resultado de certeza o falsedad (verdadero o falso). Encontrarás que muchas veces nos referimos a "verdadero" o "falso" como "true" o "false", que es la traducción en inglés. De hecho true y false forman el conjunto de valores que definen a uno de los tipos habituales de la programación, el tipo boleano. Los operadores relacionales comparan generalmente valores del mismo tipo (numéricos con numéricos o cadenas con cadenas). Pero también hay lenguajes de programación, como los que tienen tipado dinámico (Javascript, PHP y otros) donde se permite comparar valores de tipos distintos. Todos los operadores relacionales tienen el mismo nivel de prioridad en su evaluación. En general, los operadores relacionales tienen menor prioridad que los aritméticos. Tipos de operadores Relacionales • > Mayor que • < Menor que • >= Mayor o igual que • <= Menor o igual que • < > Diferente • == Igual El símbolo "==" nos compara dos valores. No lo debes confundir con el signo "=" que se usa habitualmente para asignar un valor en una variable. El símbolo "<>" de distinto, en muchos lenguajes de programación se expresa como "!=". Lo verás así en lenguajes como C o Java, Javascript y muchos otros. Los demás signos son bastante estándar, como "<", ">", "<>", "<=", ">=", que se usan tal cual en la mayoría de los lenguajes. Ahora vamos a ver varios ejemplos de uso de operadores relacionales. Para facilitarnos las cosas vamos a suponer que tenemos tres variables: a = 10 b = 20 c = 30 Teniendo en cuenta los valores de las variables anteriores, veamos estos ejemplos y los resultados que se producirían al combinar varios operadores. a + b > c Falso a - b < c Verdadero a - b == c Falso a * b < > c Verdadero
  • 23.
    22 INFORMATICA 2 Para entenderlos ejemplos anteriores recuerda que los operadores aritméticos se resolverán antes que los operadores relacionales, por lo que primero tienes que resolver las operaciones matemáticas para luego comprobar cómo se evaluarían los operadores relacionales. Como hemos señalado, en muchos lenguajes de programación, generalmente los de tipado fuerte, no se pueden comparar valores de tipos distintos, por lo que los siguientes ejemplos no serían válidos: a < b < c 10 < 20 < 30 T > 5 < 30 Operadores Lógicos Estos operadores se utilizan para establecer relaciones entre valores lógicos. Los valores lógicos son los valores boléanos: True (verdadero) False (falso) Además, dado que los operadores relacionales tienen como resultado un operador lógico, que se deduce mediante la comparación de los operandos, los operadores lógicos pueden tener como operandos el resultado de una expresión relacional. Los tipos de operadores Lógicos también pueden cambiar entre lenguajes de programación, pero generalmente encontraremos los siguientes: • And (operación Y) • Or (operación O) • Not (Negación) Como operadores lógicos nos encontramos en muchos lenguajes con el símbolo "!" para la negación. El símbolo "&&" para la operación de "and" y !||" para el "or". Tablas de ejemplo de uso de operadores lógicos Ahora vamos a ver ejemplos de uso de operadores lógicos. Los vamos a representar por medio de tablas con las operaciones posibles y los resultados que tendrían las distintas combinaciones de valores. Para los siguientes ejemplos, con la intención de ser más escuetos, T significa verdadero y F falso. Operador Not La operación NOT realiza el cambio al valor contrario. Si era verdadero pasa a falso y viceversa. NOT T = F NOT F = T Operador And La operación AND da como resultado verdadero cuando ambos operadores relacionados son verdadero. Si uno de los dos es falso, o ambos son falsos, entonces el resultado es falso. T AND T = T T AND F = F F AND T = F F AND F = F Operador Or Operador Or
  • 24.
    23 INFORMATICA 2 La operaciónOR da verdadero cuando al menos uno de los dos operadores es verdadero. Si ambos operadores son falsos, entonces da falso. T OR T = T T OR F = T F OR T = T F OR F = F Prioridad de los Operadores Lógicos El orden de precedencia de los operadores lógicos entre ellos es el siguiente, de más precedente a menos: 1. Not 2. And 3. Or Prioridad de los Operadores en General Como has visto, existen diversos tipos de operadores y cada uno de ellos tiene su precedencia o prioridad, que define cómo se van a asociar los operandos. Los lenguajes soportan expresiones en los que se relacionan diversos tipos de operadores, en cuyo caso tendremos que conocer la tabla de precendecia de operadores del lenguaje en sí. Ten en cuenta que cada lenguaje puede tener variaciones en sus tablas de precedencia, que cambien la asociatividad de los operadores con sus operandos. No obstante, todos siguen en la mayoría de los casos esquemas similares. A continuación te damos una tabla de precedencia clásica en la que aparecen distitos tipos de operadores, pero sería bueno que consultases la del lenguaje de programación con el que vas a trabajar. 1. ( ) 2. ^ 3. *, /, Mod, Not 4. +, -, And 5. >, <, > =, < =, < >, =, Or Ejemplo de operación compleja con su precedencia Para el siguiente ejemplo, tenemos las suguientes variables: a = 10, b = 12, c = 13, d = 10. Otros ejemplos de expresiones con uso de operadores Para completar, vamos a ver otros ejemplos de expresiones con operadores de diversa índole.
  • 25.
    24 INFORMATICA 2 Aritméticos a= 3 b = 2 x = a ** 2 donde x valdría 9 x = a / 2 donde x valdría 1.5 x = a * 2 donde x valdría 6 x = a % b donde x valdría 1 Alfanuméricos A = "Hola" B = " Que tal" X = A + B Al terminar de ejecutarse ese código X valdría "Hola Que tal". Relacionales Ahora te ponemos un poco de pseudocódigo para los siguientes ejemplos de operadores. Si x == a entonces Instrucciones Sino Instrucciones Fin si Actividad 6.- Da 6 ejemplos y Resuélvelo los respetando la jerarquía de los operadores y paso por paso 32-19+40-20+30-50 32-19=13, 13+40=53, 53-20=33, 33+30=63, 63-50=13 3 x 4 + 5 x 6 ⇒ 3 x 4 = 12, 5 x 6 = 30, 12 + 30 = 42 Lógicos Si !a entonces La variable esta vacía Fin si Si
  • 26.
    25 INFORMATICA 2 Actividad 7.-Realice la siguiente investigación.  ¿Qué son los diagramas de flujo y para qué sirven?  ¿Cuál es la simbología de los diagramas de flujo?  De 5 ejemplos de diagrama de flujo ya resueltos o El mayor 2 dos números o El menos de 3 números o Solicitando 2 números calcular la suma, multiplicación, división y resta de ellos o Solicitando su edad calcular si es mayor de edad o es menor de edad o Solicitando las calificaciones del primer, segundo y tercer parcial determinar si esta en final o no. Este trabajo deberán de entregarlo en hojas blancas a mano, con los siguientes elementos portada del trabajo, índice, desarrollo, conclusiones personales, conclusiones del trabajo y fuente bibliográfica. Actividad 8.- Complete el siguiente cuadro del software libre para diseñar diagramas de flujo Software Sitio Web de descarga portada Dia http://dia- installer.de/shapes/ER/index.html.es yEd Graph Editor https://www.yworks.com/products/yed CmapTools https://cmaptools.softonic.com/
  • 27.
    26 INFORMATICA 2 Gliffy https://www.gliffy.com/ Jgraphhttps://www.diagrams.net/about Sdedit https://sdedit.sourceforge.net/download/index.html Codigraf https://www.einforma.com/informacion- empresa/codigraf-suministros Lucidchart Diagramas https://www.lucidchart.com/pages/es Google Drawing https://docs.google.com/drawings/u/0/create Dfd https://dfd.softonic.com/descargar Lectura ¿Qué es el Pseudocódigo? Cuando se trabaja e programación, antes de escribir nuestro programa, primero escribimos el pseudocódigo. El pseudocódigo es una forma de escribir los pasos que va a realizar un programa de la forma más cercana al lenguaje de programación que vamos a utilizar posteriormente.
  • 28.
    27 INFORMATICA 2 Es comoun falso lenguaje, pero en nuestro idioma, en el lenguaje humano y en español. Una de las mayores dificultades con las que se encuentran los hispanoparlantes que empiezan a programar es el idioma. Por eso es bueno utilizar el pseudocódigo, que ayuda a asimilar con más facilidad las ideas básicas. Este pseudocódigo vale para pasarlo posteriormente a cualquier lenguaje de programación, no importa el que quieras usar. Incluso algunas universidades han creado sus propios "intérpretes de pseudocódigo". Su misión es ayudar a los alumnos de primer curso a crear los programas "pensando en español", pero permitiéndoles además, probar esos programas desde un entorno "casi real". Por ejemplo, PSeInt es una herramienta para asistir a un estudiante en sus primeros pasos en programación mediante un simple e intuitivo pseudolenguaje en español (complementado con un editor de diagramas de Flujo). Fíjate en el ejemplo siguiente escrito en pseudocódigo:
  • 29.
    28 INFORMATICA 2 ¿Facil NO?No te preocupes iremos explicando todo paso a paso para que logres entenderlo. Vamos a ver unas breves explicaciones de pseudocódigo, pero sobre todo ejemplos de pseudocódigo. ¿Cómo se escribe en Pseudocódigo? . Como ya dijimos es un lenguaje intermedio entre el lenguaje de programación que usemos y el nuestro. No hay unas reglas fijas para escribir en pseudocódigo, pero la mayoría de la gente usa más o menos el mismo vocabulario. Por ejemplo si queremos escribir algo en pantalla, en pseudocódigo podríamos poner: Escribir "Hola" , Escribir 20 o Escribir Variable OJO escribir 20 y escribir "20" son dos cosas diferentes. Lo que sea texto siempre se pone entre comillas, los número NO. Entonces escribir 20, es mostrar en pantalla el número 20 y escribir "20" es mostrar en pantalla 20. Puede parecer lo mismo pero no lo es, en una 20 es un texto y en otro un número. También podemos usar, en lugar de escribir: mostrar por pantalla "Hola" Recuerda: Realmente el pseudocódigo lo podríamos escribir como nosotros quisiéramos, ya que realmente no es el programa en sí, solo es una ayuda para posteriormente realizar el programa mediante el lenguaje de programación que utilicemos. Eso sí, el pseudocódigo es de gran ayuda. por no decir imprescindible.
  • 30.
    29 INFORMATICA 2 Si sabeshacer el pseudocódigo del programa, pasarlo a cualquier lenguaje de programación es muy sencillo, solo tendrás que aprender los comandos equivalentes a las instrucciones en pseudocódigo, normalmente muy parecidas pero en ingles. Además, la mayoría de los lenguajes utilizan prácticamente los mismos comandos en su lenguaje. Eso sí, repetimos, tendrás que aprender los fundamentos de programación antes de seguir si no los sabes. Sigamos hablando un poco más sobre el pseudocódigo. Para especificar el principio y el fin del programa pondremos: Inicio Aquí iría el programa en pseudocódigo Fin Otra forma muy utilizada sería: Proceso NombreDelPrograma Aquí iría el programa en pseudocódigo FinProceso o NombreDelPrograma Por ejemplo: Inicio Escribir "Hola Mundo" Fin o También podría ser: InicioPrimerPrograma Escribir "Hola Mundo" FinPrimerPrograma Las 3 palabras más comunes que se usan en pseudocódigo son: Escribir--> Escribe en pantalla el texto que pongamos entre paréntesis o también puede escribir en pantalla el valor de una variable. También podemos poner en lugar de escribir la palabra Mostrar. En esta web no explicaremos las variables, las funciones, expresiones, etc. Si no sabes que son te recomendamos que antes de segur vayas a Fundamentos de Programación. Esta instrucción en casi todos los lenguajes de programación reales suele escribirse con la palabra write o document.write('Hola'). Leer Edad--> nos lee desde lo que el usuario marque desde el teclado y guarda el valor, por ejemplo dentro de una variable, en este caso la variable Edad. Por ejemplo: Inicio Escribir: "¿Cual es tu edad? Leer Edad Escribir "Tu edad es" + Edad Fin
  • 31.
    30 INFORMATICA 2 ¿Qué haría?. Puesmuy sencillo, primero nos mostraría un mensaje en pantalla preguntándonos la edad, luego escribiríamos la edad y el valor introducido lo recogería la variable Edad (imagina que introducimos 18). Por último mostraría en pantalla la frase: Tu edad es 18. ¿Fácil no? En programación real suele utilizarse la instrucción input en lugar de leer, pero ojo depende del lenguaje. Calcular 3 x 5 --> Calcula valores numéricos. El resultado se recoge normalmente dentro de una variable de la siguiente forma: multi = 3 x 5; la variable multi tendrá en ese momento el valor de 3 x 5, es decir valdrá 15. Y si ahora hacemos: multi2 = multi x 2; ¿Qué valor tendrá la variable multi2? Pues sencillo 30 (15 que es el valor de multi x 2). Ejemplos de Pseudocódigo 1. Pseudocódigo para un programa que nos sume dos número introducidos por el teclado: Inicio Escribir "Introduce el primer número"; Lee numero1; Escribir "Introduce el segundo número"; Leer numero2; resultado= numero1 + numero2; Escribir resultado; Fin Recuerda: cuando queremos escribir en pantalla una variable, como en este caso la variable resultado, no se pone entre comillas. Importante: cuando acabamos una instrucción siempre se pone ; antes de empezar la siguiente. 2. Pseudocódigo para un programa que nos diga la tabla de multiplicar del número que le digamos (introducido por el teclado). Programa: TablaMultiplicar numericas: t, num , total; Inicio Escribir "Introduce un número" Leer num InicioDesde Desde t=1 hasta t=10 repetir hacer total = num*t Escribir: total finDesde Fin
  • 32.
    31 INFORMATICA 2 3. Escribirun Pseudocódigo de un programa que permita leer la edad y peso de una persona y posteriormente imprimirla. Inicio VariablesNumericas: edad, peso. Imprimir "Escribir los datos (Edad, Peso):"; Leer Edad, Leer Peso; Escribir "Tu peso es: ", peso, " y tu edad es: ", edad.; Fin. Te has fijado que para imprimir algo en lugar de mostrarlo en la pantalla,la palabra es "imprimir", así de sencillo. Además podemos mezclar en una frase texto fijo con variables. Esto se puede hacer con comas, como lo ves en el ejemplo anterior o poniendo el signo + entre el texto y las variables, como vimos anteriormente. En el ejemplo anterior podríamos ser: Escribir "Tu peso es: " + peso + " y tu edad es: " + edad.; Sería lo mismo. 4. Escribir Pseudocódigo que calcule el área de un círculo. Inicio Constantes: Pi= 3.1416; VariablesNumericas: radio, area; Escribe: "Introduce el radio: " Leer radio; area= radio*radio*Pi; Escribe "El área del circulo es: ", area; Fin Fíjate que aquí hemos definido una constante. 5. Escribir un Pseudocódigo que calcule el área de un triángulo recibiendo como entrada el valor de base y altura. Inicio Variables Altura, Base, Area. Escribir "Introduce la base y la altura: " Leer base y peso. area= (base*altura)/2. Escribir "El area es: ", base. Fin 6. Crear un pseudocódigo que proporcione el volumen de un cilindro, conocidos su altura y diámetro. Inicio Mostrar “Introduzca el diámetro, en metros” : Pedir D Mostrar “Introduzca la altura, en metros” : Pedir H R = D/2 : Pi = 3,141593 V = Pi * (R ^ 2) * H Mostrar “El volumen del cilindro es de”, V, “metros cúbicos” Fin 7. Elaborar un algoritmo que obtenga e imprima el valor de Y a partir de la ecuación: : Y= 3*X + 2 + 7X – 15, introduciendo el valor que queramos de X. Inicio
  • 33.
    32 INFORMATICA 2 numericas: numx,numy; Leer numx; numy = 3*X + 2 + 7X – 15; Escribir numy; Fin 8. Pseudocódigo para introducir un número por teclado y que nos diga si es positivo o negativo PROGRAMA signo Borrar_pantalla( ) ESCRIBIR "Introduce un número: " LEER num SI num >= 0 ENTONCES ESCRIBIR "es positivo" SINO ESCRIBIR "es negativo" FINSI FINPROGRAMA Aquí hemos utilizado la estructura SI...(se cumple la condición)...Hacer (Esto). Esto es la condicional IF (en ingles). 9. Realizar el pseudocódigo de un programa que permita saber si un número es mayor, menor o igual a cero. Programa: ComparaNúmeros numerica: NUMERO Escribir “Introduzca un número “ Leer NUMERO INICIOSI SI NUMERO>0 ENTONCES escribir “El número introducido es positivo” SI NO SI NUMERO<0 ENTONCES escribir “El número introducido es negativo” SI NO escribir “El número es cero” FINSI Finprograma Aquí utilizamos la condicional si....esto sino...esto otro. 10. Crear un pseudocódigo que proporcione el precio medio de un producto, calculado a partir del precio del mismo en tres establecimientos distintos. Inicio Mostrar “Introduzca el precio del producto en el establecimiento número 1, en euros” : Pedir Precio1 Mostrar “Introduzca el precio del producto en el establecimiento número 2, en euros” : Pedir Precio2
  • 34.
    33 INFORMATICA 2 Mostrar “Introduzcael precio del producto en el establecimiento número 3, en euros” : Pedir Precio3 Media = (Precio1 + Precio2 + Precio3) / 3 Mostrar “El precio medio del producto es”, Media, “Euros” Fin
  • 35.
    1 INFORMATICA 2 MANUAL II PropósitoGeneral de la Asignatura: Que el estudiante, como ciudadano digital, valore las Tecnologías de la Información y Comunicación, a través de la solución de problemas del contexto, de forma ética y responsable con herramientas básicas que permiten potenciar su desempeño en las actividades cotidianas, escolares o sociales. Temario • Bloque I. Algoritmos y diagramas de flujo o Conceptos básicos o Elementos o Manejo de software • Bloque II. Herramientas avanzadas de Software de Aplicación o Procesadores de texto  Combinación de correspondencia o Presentadores electrónicos o Hojas de cálculo  Funciones avanzadas • Bloque III. Software Educativo o Conceptos básicos o Clasificación o Uso de software libre y comercial de forma responsable o Descargas EXAMENES PARCIALES Fecha propuestas por la dirección Criterios de Evaluación Fecha para Informática 2, Luz del Carmen Ramírez Primer Parcial Del 13 al 17 de Marzo 24 entrega a control escolar 30 marzo entrega de boletas a padres de familia 50% Examen 25% T,T y P 25% Trabajo de Algoritmos Miércoles 1 Marzo Jueves 2 Marzo
  • 36.
    2 INFORMATICA 2 Segundo ParcialDel 8 al 12 de Mayo 19 entrega a control escolar 24 de Mayo entrega de boletas a padres de familia 45% Examen 20% T, T y P 35% Manual de Practicas Miércoles 3 de Mayo Miércoles 3 de Mayo Tercer Parcial Del 5 al 9 de Junio 12 entrega a control escolar 14 de Junio entrega de boletas a padres de familia 40% Examen 60% apuntes de Informática 2 y Manual de Practicas Lunes 5 Junio Martes 6 Junio Examen Final 15 al 21 de Junio 23 de junio termino del Semestre Entrega de Apuntes y Practicas del Semestre Días inhábiles 6 de Febrero, 20 de Marzo, Periodo Vacacional 3 al 18 de Abril, 28 de Abril, 1, 5 y 15 de Mayo, 10 Mayo para Mamás. Grupo 24 Grupo 25 Derecho a Examen Parcial sin excepción alguna 80% de tareas, trabajos y prácticas. 80% de Asistencia. Apegada al reglamente vigente. Derecho a Examen Final Entregar el proyecto final. 80% de tareas, trabajos y prácticas. 80% de Asistencia. Lectura
  • 37.
    3 INFORMATICA 2 Introducción El softwareeducativo tuvo su origen casi al mismo tiempo que la tecnología educativa. Durante los primeros años de la era de la computadora, el software se contemplaba como un añadido. La programación de computadoras era un «arte de andar por casa» para el que existían pocos métodos sistemáticos. El desarrollo del software se realizaba virtualmente sin ninguna planificación, hasta que los planes comenzaron a descalabrarse y los costes a correr. Los programadores trataban de hacer las cosas bien, y con un esfuerzo heroico, a menudo salían con éxito. El software se diseñaba a medida para cada aplicación y tenía una distribución relativamente pequeña. La mayoría del software se desarrollaba y era utilizado por la misma persona u organización. La misma persona lo escribía, lo ejecutaba y, si fallaba, lo depuraba. Debido a este entorno personalizado del software, el diseño era un proceso implícito, realizado en la mente de alguien y, la documentación normalmente no existía. La segunda era en la evolución de los sistemas de computadora se extienden desde la mitad de la década de los sesenta hasta finales de los setenta. La multiprogramación y los sistemas multiusuario introdujeron nuevos conceptos de interacción hombre-máquina. Las técnicas interactivas abrieron un nuevo mundo de aplicaciones y nuevos niveles de sofisticación del hardware y del software. Los sistemas de tiempo real podían recoger, analizar y transformar datos de múltiples fuentes, controlando así los procesos y produciendo salidas en milisegundos en lugar de minutos. Los avances en los dispositivos de almacenamiento en línea condujeron a la primera generación de sistemas de gestión de bases de datos. La segunda era se caracterizó también por el establecimiento del software como producto y la llegada de las «casas del software». Los patronos de la industria, del gobierno y de la universidad se aprestaban a desarrollar el mejor paquete de software y ganar así mucho dinero. Conforme crecía el número de sistemas informáticos, comenzaron a extenderse las bibliotecas de software de computadora. Las casas desarrollaban proyectos en los que se producían programas de decenas de miles de sentencia fuente. Todos esos programas, todas esas sentencias fuente tenían que ser corregidos cuando se detectaban fallos, modificados cuando cambiaban los requisitos de los usuarios o adaptados a nuevos dispositivos hardware que se hubieran adquirido. Estas actividades se llamaron colectivamente mantenimiento del software. La tercera era en la evolución de los sistemas de computadora comenzó a mediados de los años setenta y continúo más allá de una década. El sistema distribuido, múltiples computadoras, cada una ejecutando funciones concurrentes y comunicándose con alguna otra, incrementó notablemente la complejidad de los sistemas informáticos. Las redes de área local y de área global, las comunicaciones digitales de alto ancho de banda y la creciente demanda de acceso "instantáneo" a los datos, supusieron una fuerte presión sobre los desarrolladores del software. La conclusión de la tercera era se caracterizó por la llegada y amplio uso de los microprocesadores. El microprocesador ha producido un extenso grupo de productos inteligentes, desde automóviles hasta hornos microondas, desde robots industriales a equipos de diagnósticos de suero sanguíneo. La cuarta era de la evolución de los sistemas informáticos se aleja de las computadoras individuales y de los programas de computadoras, dirigiéndose al impacto colectivo de las computadoras y del software. Potentes
  • 38.
    4 INFORMATICA 2 máquinas personalescontroladas por sistemas operativos sofisticados, en redes globales y locales, acompañadas por aplicaciones de software avanzadas que se han convertido en la norma. Al igual que el hardware evoluciona, también evoluciona la concepción del software tanto básico como aplicado y por supuesto surge el software educativo. Los primeros usos fueron para desempeñar las mismas y más tradicionales tareas del profesor: explicar unos contenidos, formular preguntas sobre los mismos y comprobar los resultados; el interés de estas aplicaciones surgía ante la posibilidad de una instrucción individualizada, fundamentalmente de tipo tutorial. Cada vez más centros educativos se deciden a implantar un software de gestión. Si todavía no tienes claro cuáles son las ventajas de usar un programa de gestión escolar en tu centro, en esta página te explicamos bien qué es un software educativo, qué módulos o funcionalidades tiene y cómo puede ayudar a mejorar la gestión diaria de un centro de educativo, que al contrario de lo que puedan pensar muchos, es ciertamente especial. Aunque muchos de sus procesos sean muy similares a los de cualquier empresa, existen características especiales en su gestión que deben reflejarse en el software de gestión seleccionado. Área de gestión administrativa y facturación Un software de este tipo te puede permitir configurar un calendario de pagos periódicos (mensual, trimestral, anual, etc.), mantener un control total sobre los recibos pendientes, tener acceso a informes de gestión, gestionar la tesorería del centro, etc. Área de gestión académica: Este tipo de soluciones ofrecen funciones como un generador de horarios, de boletines de calificaciones, posibilidad de gestionar la documentación oficial exigidas por los gobiernos autonómicos o incluso gestionar las actividades extraescolares. Los profesores, por ejemplo, pueden introducir notas, crear y evaluar parciales, crear entradas en el tablón de la clase, llevar un control exhaustivo de las asistencias e incidencias de clase, gestionar las tutorías y hacer un seguimiento académico por alumno y por materias. Los padres de los alumnos pueden hacer un seguimiento del alumno consultando las fechas de los parciales y las calificaciones, comprobar la asistencia y las incidencias de clase, solicitar tutorías, consultar los horarios de clase, etc. Área de Comunicaciones: En el área de comunicación un software educativo permite tener una comunicación fluida y eficaz entre todas las partes. Puede además, crear envíos con distintos remitentes cumpliendo con la ley de protección de datos. Estos envíos pueden ser, por ejemplo, a través de correos electrónicos o SMS. Conceptualización • Software es un término que hace referencia a un programa avanzado. Estas herramientas tecnológicas disponen de distintas aplicaciones que posibilitan la ejecución de una variada gama de tareas en un ordenador • Educativo, por su parte, es aquello vinculado a la educación (la instrucción, formación o enseñanza que se imparte a partir de estas definiciones). Esto quiere decir que el Software educativo, es una herramienta pedagógica o de enseñanza que, por sus características, es aquello vinculado a la educación. En esta obra se utilizarán las expresiones software educativo, programas educativos y programas didácticos como sinónimos para designar genéricamente los programas para ordenador creados con la finalidad específica de ser utilizados como medio didáctico, es decir, para facilitar los procesos de enseñanza y de aprendizaje.
  • 39.
    5 INFORMATICA 2 Esta definiciónengloba todos los programas que han estado elaborados con fin didáctico, desde los tradicionales programas basados en los modelos conductistas de la enseñanza, los programas de Enseñanza Asistida por Ordenador (EAO), hasta los aun programas experimentales de Enseñanza Inteligente Asistida por Ordenador (EIAO), que, utilizando técnicas propias del campo de los Sistemas Expertos y de la Inteligencia Artificial en general, pretenden imitar la labor tutorial personalizada que realizan los profesores y presentan modelos de representación del conocimiento en consonancia con los procesos cognitivos que desarrollan los alumnos. No obstante según esta definición, más basada en un criterio de finalidad que de funcionalidad, se excluyen del software educativo todos los programas de uso general en el mundo empresarial que también se utilizan en los centros educativos con funciones didácticas o instrumentales como por ejemplo: procesadores de textos, gestores de bases de datos, hojas de cálculo, editores gráficos... Estos programas, aunque puedan desarrollar una función didáctica, no han estado elaborados específicamente con esta finalidad. Características esenciales de los programas educativos Los programas educativos pueden tratar diferentes materias (matemáticas, idiomas, geografía, dibujo...), de formas muy diversas (a partir de cuestionarios, facilitando una información estructurada a los alumnos, mediante la simulación de fenómenos...) y ofrecer un entorno de trabajo más o menos sensible a las circunstancias de los alumnos y más o menos rico en posibilidades de interacción; pero todos comparten cinco características esenciales: • Son materiales elaborados con una finalidad didáctica, como se desprende de la definición. • Utilizan el ordenador como soporte en el que los alumnos realizan las actividades que ellos proponen. • Son interactivos, contestan inmediatamente las acciones de los estudiantes y permiten un diálogo y un intercambio de informaciones entre el ordenador y los estudiantes. • Individualizan el trabajo de los estudiantes, ya que se adaptan al ritmo de trabajo cada uno y pueden adaptar sus actividades según las actuaciones de los alumnos. • Son fáciles de usar. Los conocimientos informáticos necesarios para utilizar la mayoría de estos programas son similares a los conocimientos de electrónica necesarios para usar un vídeo, es decir, son mínimos, aunque cada programa tiene unas reglas de funcionamiento que es necesario conocer. Tipos y clasificación de Software Educativo Así como existen diferencias entre las filosofías pedagógicas, también se encuentra una amplia gama de enfoques para la creación de software educativos diferentes tipos de interacción que se origina entre los actores de los procesos de enseñanza y aprendizaje: enseñante, aprendiente, conocimiento, computadora. Los programas educativos a pesar de tener unos rasgos esenciales básicos y una estructura general común se presentan con unas características muy diversas: unos aparentan ser un laboratorio o una biblioteca, otros se limitan a ofrecer una función instrumental del tipo máquina de escribir o calculadora, otros se presentan como un juego o como un libro, bastantes tienen vocación de examen, unos pocos se creen expertos... y, por si no fuera bastante, la mayoría participan en mayor o menor medida de algunas de estas peculiaridades. Para poner orden a esta disparidad, se han elaborado múltiples tipologías que clasifican los programas didácticos a partir de diferentes criterios. Uno de estos criterios se basa en la consideración del tratamiento de los errores que cometen los estudiantes, distinguiendo:
  • 40.
    6 INFORMATICA 2 • Programastutoriales directivos, que hacen preguntas a los estudiantes y controlan en todo momento su actividad. El ordenador adopta el papel de juez poseedor de la verdad y examina al alumno. Se producen errores cuando la respuesta del alumno está en desacuerdo con la que el ordenador tiene como correcta. En los programas más tradicionales el error lleva implícita la noción de fracaso. • Programas no directivos, en los que el ordenador adopta el papel de un laboratorio o instrumento a disposición de la iniciativa de un alumno que pregunta y tiene una libertad de acción sólo limitada por las normas del programa. El ordenador no juzga las acciones del alumno, se limita a procesar los datos que este introduce y a mostrar las consecuencias de sus acciones sobre un entorno. Objetivamente no se producen errores, sólo desacuerdos entre los efectos esperados por el alumno y los efectos reales de sus acciones sobre el entorno. No está implícita la noción de fracaso. El error es sencillamente una hipótesis de trabajo que no se ha verificado y que se debe sustituir por otra. En general, siguen un modelo pedagógico de inspiración cognitivista, potencian el aprendizaje a través de la exploración, favorecen la reflexión y el pensamiento crítico y propician la utilización del método científico. Otra clasificación interesante de los programas atiende a la posibilidad de modificar los contenidos del programa y distingue entre programas cerrados (que no pueden modificarse) y programas abiertos, que proporcionan un esqueleto, una estructura, sobre la cual los alumnos y los profesores pueden añadir el contenido que les interese. De esta manera se facilita su adecuación a los diversos contextos educativos y permite un mejor tratamiento de la diversidad de los estudiantes. No obstante, de todas las clasificaciones la que posiblemente proporciona categorías más claras y útiles a los profesores es la que tiene en cuenta el grado de control del programa sobre la actividad de los alumnos y la estructura de su algoritmo, que es la que se presenta a continuación de los Software Educativos. Programas tutoriales Son programas que en mayor o menor medida dirigen, tutorizan, el trabajo de los alumnos. Pretenden que, a partir de unas informaciones y mediante la realización de ciertas actividades previstas de antemano, los estudiantes pongan en juego determinadas capacidades y aprendan o refuercen unos conocimientos y/o habilidades. Cuando se limitan a proponer ejercicios de refuerzo sin proporcionar explicaciones conceptuales previas se denominan programas tutoriales de ejercitación, como es el caso de los programas de preguntas (drill&practice, test) y de los programas de adiestramiento psicomotor, que desarrollan la coordinación neuromotriz en actividades relacionadas con el dibujo, la escritura y otras habilidades psicomotrices. En cualquier caso, son programas basados en los planteamientos conductistas de la enseñanza que comparan las respuestas de los alumnos con los patrones que tienen como correctos, guían los aprendizajes de los estudiantes y facilitan la realización de prácticas más o menos rutinarias y su evaluación; en algunos casos una evaluación negativa genera una nueva serie de ejercicios de repaso. A partir de la estructura de su algoritmo, se distinguen cuatro categorías: • Programas lineales, que presentan al alumno una secuencia de información y/o ejercicios (siempre la misma o determinada aleatoriamente) con independencia de la corrección o incorrección de sus respuestas. Herederos de la enseñanza programada, transforman el ordenador en una máquina de enseñar transmisora de conocimientos y adiestradora de habilidades. No obstante, su interactividad resulta pobre y el programa se hace largo de recorrer. • Programas ramificados, basados inicialmente también en modelos conductistas, siguen recorridos pedagógicos diferentes según el juicio que hace el ordenador sobre la corrección de las respuestas de los
  • 41.
    7 INFORMATICA 2 alumnos osegún su decisión de profundizar más en ciertos temas. Ofrecen mayor interacción, más opciones, pero la organización de la materia suele estar menos compartimentada que en los programas lineales y exigen un esfuerzo más grande al alumno. Pertenecen a este grupo los programas multinivel, que estructuran los contenidos en niveles de dificultad y previenen diversos caminos, y los programas ramificados con dientes de sierra, que establecen una diferenciación entre los conceptos y las preguntas de profundización, que son opcionales. • Entornos tutoriales. En general están inspirados en modelos pedagógicos cognitivistas, y proporcionan a los alumnos una serie de herramientas de búsqueda y de proceso de la información que pueden utilizar libremente para construir la respuesta a las preguntas del programa. Este es el caso de los entornos de resolución de problemas, "problema solvens", donde los estudiantes conocen parcialmente las informaciones necesarias para su resolución y han de buscar la información que falta y aplicar reglas, leyes y operaciones para encontrar la solución. En algunos casos, el programa no sólo comprueba la corrección del resultado, sino que también tiene en cuenta la idoneidad del camino que se ha seguido en la resolución. Sin llegar a estos niveles de análisis de las respuestas, podemos citar como ejemplo de entorno de resolución de problemas el programa MICROLAB DE ELECTRÓNICA. • Sistemas tutoriales expertos, como los Sistemas Tutores Inteligentes (Inteligente Tuto ring Sistemas), que, elaborados con las técnicas de la Inteligencia Artificial y teniendo en cuenta las teorías cognitivas sobre el aprendizaje, tienden a reproducir un diálogo auténtico entre el programa y el estudiante, y pretenden comportarse como lo haría un tutor humano: guían a los alumnos paso a paso en su proceso de aprendizaje, analizan su estilo de aprender y sus errores y proporcionan en cada caso la explicación o ejercicio más convenientes. Bases de datos Proporcionan unos datos organizados, en un entorno estático, según determinados criterios, y facilitan su exploración y consulta selectiva. Se pueden emplear en múltiples actividades como por ejemplo: seleccionar datos relevantes para resolver problemas, analizar y relacionar datos, extraer conclusiones, comprobar hipótesis... Las preguntas que acostumbran a realizar los alumnos son del tipo: ¿Qué características tiene este dato? ¿Qué datos hay con la característica X? ¿Qué datos hay con las características X e Y? Las bases de datos pueden tener una estructura jerárquica (si existen unos elementos subordinantes de los que dependen otros subordinados, como los organigramas), relacional (si están organizadas mediante unas fichas o registros con una misma estructura y rango) o documental (si utiliza descriptores y su finalidad es almacenar grandes volúmenes de información documental: revistas, periódicos, etc). En cualquier caso, según la forma de acceder a la información se pueden distinguir dos tipos: • Bases de datos convencionales. Tienen la información almacenada en ficheros, mapas o gráficos, que el usuario puede recorrer según su criterio para recopilar información.. • Bases de datos tipo sistema experto. Son bases de datos muy especializadas que recopilan toda la información existente de un tema concreto y además asesoran al usuario cuando accede buscando determinadas respuestas. Simuladores Presentan un modelo o entorno dinámico (generalmente a través de gráficos o animaciones interactivas) y facilitan su exploración y modificación a los alumnos, que pueden realizar aprendizajes inductivos o deductivos mediante la observación y la manipulación de la estructura subyacente; de esta manera pueden descubrir los elementos del modelo, sus interrelaciones, y pueden tomar decisiones y adquirir experiencia directa delante de unas situaciones
  • 42.
    8 INFORMATICA 2 que frecuentementeresultarían difícilmente accesibles a la realidad (control de una central nuclear, contracción del tiempo, pilotaje de un avión...). También se pueden considerar simulaciones ciertos videojuegos que, al margen de otras consideraciones sobre los valores que incorporan (generalmente no muy positivos) facilitan el desarrollo de los reflejos, la percepción visual y la coordinación psicomotriz en general, además de estimular la capacidad de interpretación y de reacción ante un medio concreto. En cualquier caso, posibilitan un aprendizaje significativo por descubrimiento y la investigación de los estudiantes/experimentadores puede realizarse en tiempo real o en tiempo acelerado, según el simulador, mediante preguntas del tipo: ¿Qué pasa al modelo si modifico el valor de la variable X? ¿Y si modifico el parámetro Y? Se pueden diferenciar dos tipos de simulador: • Modelos físico-matemáticos: Presentan de manera numérica o gráfica una realidad que tiene unas leyes representadas por un sistema de ecuaciones deterministas. Se incluyen aquí los programas-laboratorio, algunos trazadores de funciones y los programas que mediante un convertidor analógico-digital captan datos analógicos de un fenómeno externo al ordenador y presentan en pantalla un modelo del fenómeno estudiado o informaciones y gráficos que van asociados. Estos programas a veces son utilizados por profesores delante de la clase a manera de pizarra electrónica, como demostración o para ilustrar un concepto, facilitando así la transmisión de información a los alumnos, que después podrán repasar el tema interactuando con el programa. • Entornos sociales: Presentan una realidad regida por unas leyes no del todo deterministas. Se incluyen aquí los juegos de estrategia y de aventura, que exigen una estrategia cambiante a lo largo del tiempo. Programas herramienta Son programas que proporcionan un entorno instrumental con el cual se facilita la realización de ciertos trabajos generales de tratamiento de la información: escribir, organizar, calcular, dibujar, transmitir, captar datos.... Aparte de los lenguajes de autor (que también se podrían incluir en el grupo de los programas constructores), los más utilizados son programas de uso general que provienen del mundo laboral y, por tanto, quedan fuera de la definición que se ha dado de software educativo. No obstante, se han elaborado algunas versiones de estos programas "para niños" que limitan sus posibilidades a cambio de una, no siempre clara, mayor facilidad de uso. De hecho, muchas de estas versiones resultan innecesarias, ya que el uso de estos programas cada vez resulta más sencillo y cuando los estudiantes necesitan utilizarlos o su uso les resulta funcional aprenden a manejarlos sin dificultad.Los programas más utilizados de este grupo son: • Procesadores de textos. Son programas que, con la ayuda de una impresora, convierten el ordenador en una fabulosa máquina de escribir. En el ámbito educativo debe hacerse una introducción gradual que puede empezar a lo largo de la Enseñanza Primaria, y ha de permitir a los alumnos familiarizarse con el teclado y con el ordenador en general, y sustituir parcialmente la libreta de redacciones por un disco (donde almacenarán sus trabajos). Al escribir con los procesadores de textos los estudiantes pueden concentrarse en el contenido de las redacciones y demás trabajos que tengan encomendados despreocupándose por la caligrafía. Además el corrector ortográfico que suelen incorporar les ayudará a revisar posibles faltas de ortografía antes de entregar el trabajo. Además de este empleo instrumental, los procesadores de textos permiten realizar múltiples actividades didácticas, por ejemplo: o Ordenar párrafos, versos, estrofas. o Insertar frases y completar textos. o Separar dos poemas... • Gestores de bases de datos. Sirven para generar potentes sistemas de archivo ya que permiten almacenar información de manera organizada y posteriormente recuperarla y modificarla. Entre las muchas actividades con valor educativo que se pueden realizar están las siguientes: o Revisar una base de datos ya construida para buscar determinadas informaciones y recuperarlas.
  • 43.
    9 INFORMATICA 2 o Recogerinformación, estructurarla y construir una nueva base de datos. • Hojas de cálculo. Son programas que convierten el ordenador en una versátil y rápida calculadora programable, facilitando la realización de actividades que requieran efectuar muchos cálculos matemáticos. Entre las actividades didácticas que se pueden realizar con las hojas de cálculo están las siguientes: o Aplicar hojas de cálculo ya programadas a la resolución de problemas de diversas asignaturas, evitando así la realización de pesados cálculos y ahorrando un tiempo que se puede dedicar a analizar los resultados de los problemas. o Programar una nueva hoja de cálculo, lo que exigirá previamente adquirir un conocimiento preciso del modelo matemático que tiene que utilizar. • Editores gráficos. Se emplean desde un punto de vista instrumental para realizar dibujos, portadas para los trabajos, murales, anuncios, etc. Además constituyen un recurso idóneo para desarrollar parte del currículum de Educación Artística: dibujo, composición artística, uso del color, etc. • Programas de comunicaciones. Son programas que permiten que ordenadores lejanos (si disponen de módem) se comuniquen entre sí a través de las líneas telefónicas y puedan enviarse mensajes y gráficos, programas... Desde una perspectiva educativa estos sistemas abren un gran abanico de actividades posibles para los alumnos, por ejemplo: o Comunicarse con otros compañeros e intercambiarse informaciones. o Acceder a bases de datos lejanas para buscar determinadas informaciones. • Programas de experimentación asistida. A través de variados instrumentos y convertidores analógicodigitales, recogen datos sobre el comportamiento de las variables que inciden en determinados fenómenos. Posteriormente con estas informaciones se podrán construir tablas y elaborar representaciones gráficas que representen relaciones significativas entre las variables estudiadas. • Lenguajes y sistemas de autor. Son programas que facilitan la elaboración de programas tutoriales a los profesores que no disponen de grandes conocimientos informáticos. Utilizan unas pocas instrucciones básicas que se pueden aprender en pocas sesiones. Algunos incluso permiten controlar vídeos y dan facilidades para crear gráficos y efectos musicales, de manera que pueden generar aplicaciones multimedia. Algunos de los más utilizados en entornos PC han sido: PILOT, PRIVATE TUTOR, TOP CLASS, LINK WAY, QUESTION MARK... Funciones del software educativo • [Función informativa.] La mayoría de los programas a través de sus actividades presentan unos contenidos que proporcionan una información estructurada de la realidad a los estudiantes. Como todos los medios didácticos, estos materiales representan la realidad y la ordenan. Los programas tutoriales, los simuladores y, especialmente, las bases de datos, son los programas que realizan más marcadamente una función informativa. • [Función instructiva.] Todos los programas educativos orientan y regulan el aprendizaje de los estudiantes ya que, explícita o implícitamente, promueven determinadas actuaciones de los mismos encaminadas a facilitar
  • 44.
    10 INFORMATICA 2 el logrode unos objetivos educativos específicos. Además condicionan el tipo de aprendizaje que se realiza pues, por ejemplo, pueden disponer un tratamiento global de la información (propio de los medios audiovisuales) o a un tratamiento secuencial (propio de los textos escritos). • Función motivadora. Generalmente los estudiantes se sienten atraídos e interesados por todo el software educativo, ya que los programas suelen incluir elementos para captar la atención de los alumnos, mantener su interés y, cuando sea necesario, focalizarlo hacia los aspectos más importantes de las actividades. Por lo tanto la función motivadora es una de las más características de este tipo de materiales didácticos, y resulta extremadamente útil para los profesores. • Función evaluadora. La interactividad propia de estos materiales, que les permite responder inmediatamente a las respuestas y acciones de los estudiantes, les hace especialmente adecuado para evaluar el trabajo que se va realizando con ellos. Esta evaluación puede ser de dos tipos: Implícita: cuando el estudiante detecta sus errores, se evalúa, a partir de las respuestas que le da el ordenador Explícita: cuando el programa presenta informes valorando la actuación del alumno. Este tipo de evaluación sólo la realizan los programas que disponen de módulos específicos de evaluación. • Función investigadora. Los programas no directivos, especialmente las bases de datos, simuladores y programas constructores, ofrecen a los estudiantes interesantes entornos donde investigar: buscar determinadas informaciones, cambiar los valores de las variables de un sistema, etc. Además, tanto estos programas como los programas herramienta, pueden proporcionar a los profesores y estudiantes instrumentos de gran utilidad para el desarrollo de trabajos de investigación que se realicen básicamente al margen de los ordenadores. • Función expresiva. Dado que los ordenadores son unas máquinas capaces de procesar los símbolos mediante los cuales las personas representamos nuestros conocimientos y nos comunicamos, sus posibilidades como instrumento expresivo son muy amplias.
  • 45.
    COBAQ 7 11 Desdeel ámbito de la informática que estamos tratando, el software educativo, los estudiantes se expresan y se comunican con el ordenador y con otros compañeros a través de las actividades de los programas y, especialmente, cuando utilizan lenguajes de programación, procesadores de textos, editores de gráficos, etc. • Función metalingüística. Mediante el uso de los sistemas operativos (MS/DOS, WINDOWS) y los lenguajes de programación (BASIC, LOGO...) los estudiantes pueden aprender los lenguajes propios de la informática. • Función lúdica. Trabajar con los ordenadores realizando actividades educativas es una labor que a menudo tiene unas connotaciones lúdicas y festivas para los estudiantes. Además, algunos programas refuerzan su atractivo mediante la inclusión de determinados elementos lúdicos, con lo que potencian aún más esta función. • Función innovadora. Aunque no siempre sus planteamientos pedagógicos resulten innovadores, los programas educativos se pueden considerar materiales didácticos con esta función ya que utilizan una tecnología recientemente incorporada a los centros educativos y, en general, suelen permitir muy diversas formas de uso. Esta versatilidad abre amplias posibilidades de experimentación didáctica e innovación educativa en el aula. Importancia de utilizar un software educativo • Tiene mucha importancia porque facilita el desarrollo de las actividades puestas por el docente hacia el estudiante así como los recursos para desarrollar dicha actividad. • El software educativo es muy importante en la educación a distancia. Estas herramientas tecnológicas permiten simular las condiciones que existen en un aula o un salón de clase. Así el estudiante puede “ingresar” a un salón virtual, interactuar con el docente a través de videoconferencias, chat o correo electrónico, completar evaluaciones, etc. Este tipo de software ofrece mucha más actividades a realizar en el diario vivir de los estudiantes (trabajos independientes) por otro lado el carácter interactivo de cada estudiante permite el desarrollo de actividades intelectuales de interpretación, observación y pensamiento crítico en lo desarrollado. Ventajas y desventajas de los software educativos • Propician varios tipos de aprendizaje que pueden ser individuales o grupales. • Facilitan la evaluación y control. • Fomentan la creatividad al retar al aprendiz a aplicar sus conocimientos y habilidades en la solución de problemas o generación de proyecto en áreas de quehacer científico y social. • Facilitan la construcción de conocimiento por parte del lector. • Facilitan un correcto feedback entre los estudiantes y el propio profesor. • Favorecen el aprendizaje autónomo y se ajusta al tiempo del que el aprendiz puede disponer para esa actividad Permiten el acceso al conocimiento y a la participación de actividades. • Incluyen elementos para captar la atención del alumno. El educador puede desarrollar estrategias guiadas para llevar el proceso de enseñanza y aprendizaje a otros contextos fuera del aula. Desventajas • Gran parte de los usuarios o alumnos, no cuentan con la tecnología necesaria para usar este tipo de herramientas. • Requieren de un navegador y la conexión a Internet. Ventajas
  • 46.
    COBAQ 7 12 •En ocasiones, sobre todo en comunidades rurales, el internet es de muy baja calidad, lo que impide el uso adecuado de ciertos programas educativos. • No hay un control o supervisión de calidad de los contenidos • Debido a la facilidad de búsqueda de información a través de este medio, los alumnos pueden utilizarlos como recurso único y dejar de consultar otras fuentes. • Algunos elementos multimedia utilizados para captar la atención también pueden resultar distractores para el estudiante. • Rigidez en los diálogos. • La herramienta wiki permite que personas inescrupulosas cambien información valiosa por información inapropiada • El uso excesivo del ordenador y demás recursos tecnológicos. • Darle un doble uso al acceso de Internet. • Algunos de los elementos utilizados para captar la atención de los alumnos también pueden funcionar como distractores. Aula virtual Consta de una plataforma o software dentro del entorno virtual de aprendizaje, a través de la cual el ordenador permite dictar las actividades de clase, de igual forma permitiendo el desarrollo de las tareas de enseñanza y aprendizaje habituales. Como afirma Turoff (1995) una «clase virtual es un método de enseñanza y aprendizaje inserto en un sistema de comunicación mediante el ordenador». A través de ese entorno el alumno puede acceder y desarrollar una serie de acciones que son las propias de un proceso de enseñanza presencial tales como conversar, leer documentos, realizar ejercicios, formular preguntas al docente, trabajar en equipo, etc. Todo ello de forma simulada sin que nadie utilice una interacción física entre docentes y alumnos. Actividad 1.- Completa el siguiente diagrama de software educativo
  • 47.
    COBAQ 7 13 Actividad2.- realiza un mapa conceptual de las Ventajas y desventajas del software educativo Software libre Informativa Instructiva Motivadora Evaluadora Investigadora Expresiva Lúdica Innovadora Contenido Informativo Contenido de aprendizaje explicado Contenido para estudiantes Permite responder de inmediato Ofrece entornos de investigacion Procesa los simbolos Se basa en labores ludicos Experimentacion educativa
  • 48.
    COBAQ 7 14 OpenSource es cuando el código fuente está disponible para que cualquiera lo use. Pueden cambiarlo y compartirlo. Todo el mundo tiene acceso al software de código abierto y se puede descargar gratis. Esto significa que cualquiera puede utilizar el software, modificarlo y compartirlo entre la comunidad. Tipos de software libre: WordPress: un sistema de gestión de contenido (CMS) utilizado para blogs y para la creación de sitios web. Mozilla Firefox: un navegador web y uno de los navegadores más populares disponibles. Linux: uno de los sistemas operativos más utilizados, Linux se encuentra en computadoras de escritorio, teléfonos móviles y una gran cantidad de servidores. Android: un sistema operativo que controla la mayoría de los teléfonos inteligentes del mundo, también está basado en Linux. Casi cualquier tipo de software puede ser de código abierto. Algunas de las aplicaciones más populares del modelo de software de código abierto incluyen navegadores web y sistemas operativos. Ventajas del software libre: Al usar software de código abierto, la oportunidad de crear lo que quiera está ahí, siempre que tenga total flexibilidad con el código. Plataformas como WordPress tienen miles de desarrolladores que crean nuevos complementos y extensiones fantásticas todo el tiempo. • Una de las mayores ventajas del software de código abierto es cómo está disponible para que cualquiera pueda acceder. Aparte de los costos de alojamiento, es gratis, lo que significa que las empresas más pequeñas o las personas no tienen que gastar el dinero que no necesariamente tienen al principio, lo que le permite ampliar su negocio y atraer más clientes.
  • 49.
    COBAQ 7 15 •El software de código abierto es gratuito. Esto significa que mucha gente lo usa, lo que luego crea una comunidad. Esta comunidad es un gran apoyo donde las personas pueden contribuir a mejorar su código. Puede tener nuevas ideas fluyendo constantemente y mejorando su producto. Las personas pueden mejorar el código ya existente, encontrar errores y corregirlos por usted ¡lo cual es una gran ventaja! También significa que los desarrolladores que quieran trabajar o agregar funciones a sus programas favoritos tienen la oportunidad de hacerlo. Desventajas del software libre: La codificación es algo que lleva tiempo dominar y si alguien no es un programador experimentado, cualquier adición al código base del software puede no ser una mejora. En algunos casos, no funcionarán según lo previsto o incluso harán que el software se bloquee. Software Comercial El software comercial, también conocido como “código cerrado” es diferente al código abierto. En lugar de ser de uso gratuito para cualquier persona, el software propietario es propiedad de un individuo o una empresa. El código fuente generalmente se mantiene en secreto. Esto significa que solo las personas con acceso al código pueden modificarlo y cambiarlo. El software propietario también es, aunque no siempre, software de pago. Tipos de software comercial: • Microsoft Office: software de productividad que incluye un editor de texto, un creador de PowerPoint y más. • Adobe Photoshop: un programa de creación y manipulación de imágenes utilizado para obras de arte digitales. • Windows: el sistema operativo más utilizado del mundo. • iTunes: un programa de administración de medios digitales para organizar canciones, videos, aplicaciones y más. Ventajas de software comercial: • Mejor soporte: El servicio de atención al cliente que recibe cuando tiene un problema con el software debería ser de gran ayuda para usted. Con un equipo dedicado a ayudarlo con los problemas que ha encontrado. Aunque solo tienen un conocimiento básico en comparación con los desarrolladores que crearon el software, deberían poder ayudarlo con lo que necesita. • Refinamiento: Los ciclos de lanzamiento de software propietario son más largos que los ciclos de código abierto. Sin embargo, equipos dedicados de desarrolladores de software trabajan duro para hacer que el programa sea refinado en términos de velocidad, estabilidad y cantidad de funciones. Desventajas de software comercial: • Costos de suscripción mensual: Una gran cantidad de software propietario es desarrollado por grandes empresas. Esto significa que tiene que pagar para usar ese software. Esto puede ser en forma de una tarifa de licencia única o una suscripción continua.
  • 50.
    COBAQ 7 16 •Actualizaciones lentas: Los sistemas propietarios suelen tener tiempos de espera más largos entre actualizaciones. Lo que significa que se perderá las nuevas funciones que se agregaran ya que aún no debe actualizar. Es posible que tengan actualizaciones de emergencia si es necesario solucionar un problema grave o una falla de seguridad. • No se puede modificar: Debido a que el software propietario no otorga a los usuarios la licencia para modificarlo, los usuarios se quedan atrapados con el software que se ve y se comporta de la manera que pretendía el desarrollador. Muchos programas de código abierto permiten a los usuarios descargar temas y complementos adicionales para personalizarlos según sus preferencias. ¿Qué software es mejor? El código abierto es la mejor opción a la hora de decidir qué usar. Al escalar el negocio, aunque es posible que no necesite las funciones que ofrece el código abierto ahora, en el futuro, a medida que su negocio crezca, es posible que las necesite. Siempre es mejor planificar el futuro del negocio. Actividad 3.- Completa el siguiente cuadro Software Libre Software Comercial Diferencia El software respeta la libertad de los usuarios y la comunidad. En términos generales, los usuarios tienen la libertad de copiar, distribuir, estudiar, modificar y mejorar el software. desarrollo que se diseña para conseguir ganancias y pueden usarse una vez que se haya pagado. Tienen un código fuente protegido que evita su distribución de manera ilegal Ventajas Desventajas Ventajas Desventajas
  • 51.
    COBAQ 7 17 1.Software libre - código abierto 2. Correr el programa libremente 3. Compartir el software. 1. Acceso al código fuente 2. No existe la definición de garantía 3.Bajo presupuesto para publicidad 1. Es sencillo de adquirir y usar 2. Resuelve tareas específicas 3. Cuenta con prestigio y seguridad 1. No cuenta con una versión multiplataforma 2. Es intransferible 3. No se puede modificar Ejemplos Chrome Microsoft Office Mozilla Firefox Microsoft Windows Google Drive CorelDRAW Ubuntu AutoCAD LibreOffice Adobe Photoshop centOS iOS
  • 52.
    COBAQ 7 18 Lectura Softwarelibre Software libre es aquel que se suministra con autorización para que cualquiera pueda usarlo, copiarlo y/o distribuirlo, ya sea con o sin modificaciones, gratuitamente o mediante pago. En particular, esto significa que el código fuente debe estar disponible. «Si no es fuente, no es software». Esta es una definición simplificada; véase también la definición completa. Si un programa es libre, potencialmente puede ser incluido en un sistema operativo libre como GNU, o en versiones libres del sistema operativo GNU/Linux. Hay muchas maneras diferentes de hacer que un programa sea libre: numerosas cuestiones de detalles que se pueden resolver de varias maneras sin renunciar a que el programa sea libre. Más abajo se describen algunas de
  • 53.
    COBAQ 7 19 lasposibles variantes. Para obtener información sobre alguna licencia de software libre en particular, consulte el listado de licencias. El software libre es una cuestión de libertad, no de precio. Pero las empresas de software privativo usan habitualmente el término «free software» para referirse al precio. Algunas veces lo que quieren decir es que se puede obtener una copia de los binarios sin costo alguno, otras veces se refieren a que la copia está incluida en el ordenador que se va a comprar, y que se paga un solo precio por ambas cosas. De cualquier manera, no tiene nada que ver con lo que se entiende por software libre en el proyecto GNU. Para evitar confusiones, cuando una compañía de software dice que su producto es software libre («free software»), se aconseja verificar siempre los términos de distribución para constatar que realmente se esté otorgando a los usuarios todas las libertades que el software libre implica. A veces el software realmente es libre, a veces no lo es. Muchos idiomas tienen dos palabras diferentes para «libre», en el sentido de libertad, y «gratis» como gratuito. Por ejemplo, el francés dispone de los términos «libre» y «gratuit»[2] . Esto no ocurre en inglés, en dicho idioma existe la palabra «gratis» que se refiere sin ambigüedad al precio, pero no dispone de un adjetivo común que se refiera sin ambigüedad a la libertad. Por lo tanto, si usted habla otro idioma que no sea el inglés, le sugerimos que traduzca a su idioma el término «free» en la expresión «free software» para hacerlo más claro. Consulte la lista de traducciones de la expresión «free software» a otros idiomas. El software libre es a menudo más fiable que el software que no es libre. Software de código abierto («Open Source») Algunas personas utilizan la expresión software de «código abierto» para referirse más o menos a la misma categoría a la que pertenece el software libre. Sin embargo, no son exactamente el mismo tipo de software: ellos aceptan algunas licencias que nosotros consideramos demasiado restrictivas, y hay licencias de software libre que ellos no han aceptado. De todos modos, hay muy poca diferencia entre lo que abarca una y otra categoría: conocemos pocos casos de código fuente que sea abierto pero no libre. En principio, podría suceder que algún programa libre fuera rechazado como de código abierto, pero no sabemos si eso ha sucedido alguna vez. Nosotros preferimos la expresión «software libre» porque se refiere a libertad, cosa que no sucede con la expresión «código abierto». Software de dominio público El software de dominio público es aquel que no tiene derechos de autor. Si el código fuente es de dominio público, se trata de un caso especial de software libre sin copyleft, lo que significa que algunas copias o versiones modificadas pueden no ser libres en absoluto. En algunos casos, un programa ejecutable puede ser de dominio público pero no disponer libremente del código fuente. En ese caso no es software libre, porque el software libre requiere accesibilidad al código fuente. Por otro lado, la mayoría del software libre no está en el dominio público sino bajo los derechos de autor, y los titulares de esos derechos han dado el permiso legal para que todos puedan utilizarlo en libertad, usando una licencia de software libre. Algunas personas utilizan el término «dominio público» de manera imprecisa queriendo decir «libre» o «gratuito». Sin embargo, «dominio público» es un término jurídico cuyo significado preciso es «sin derechos de autor». Para ser lo más claro posible, recomendamos el uso del término «dominio público» para expresar solamente este significado, y el uso de las otras expresiones para transmitir sus significados correspondientes. En el marco del Convenio de Berna, que la mayoría de los países han firmado, todo lo que se escribe queda automáticamente bajo el dominio de los derechos de autor, inclusive los programas informáticos. Por lo tanto, si usted quiere que un programa que ha escrito esté disponible en el dominio público, debe tomar algunas medidas legales para renunciar a esos derechos; de lo contrario el programa quedará sujeto a los derechos de autor.
  • 54.
    COBAQ 7 20 Softwarecon copyleft El software con copyleft es software libre cuyos términos de distribución garantizan que todas las copias de todas las versiones tengan aproximadamente los mismos términos de distribución. Esto significa, por ejemplo, que las licencias copyleft generalmente no permiten que terceros le agreguen requisitos adicionales al software (aunque puede estar permitido agregar un conjunto limitado de requisitos que se consideran seguros) y exigen que el código fuente esté disponible. Esto tutela el programa y sus versiones modificadas contra algunas de las formas más comunes de convertirlo en software privativo. Algunas licencias copyleft, como la GPL versión 3, impiden otras formas de convertir en privativo el software, tales como la «tivoización». En el Proyecto GNU, publicamos con copyleft casi todo el software que escribimos porque nuestro objetivo es dar a todos los usuarios las libertades que implica el término «software libre». Véase nuestro artículo sobre copyleft donde se explica más detalladamente cómo funciona el copyleft y por qué lo usamos. Copyleft es un concepto general: para poner un programa bajo copyleft, es necesario adoptar un conjunto específico de cláusulas para la distribución. Existen varias maneras de redactar las cláusulas de copyleft, por lo que en principio pueden existir muchas licencias libres con copyleft. Sin embargo, en la práctica, para casi todo el software con copyleft se usa la Licencia Pública General de GNU (GNU General Public License). Generalmente dos licencias diferentes con copyleft son «incompatibles», lo cual significa que es ilegal combinar el código que está bajo un tipo de licencia con el código que está bajo otro tipo de licencia; por eso es bueno para la comunidad usar una sola licencia con copyleft. Software libre sin copyleft Los programas publicados sin copyleft vienen con permiso de redistribución y modificación, como así también con el permiso de agregarle restricciones. Si un programa es libre pero no tiene copyleft, es posible que algunas copias o modificaciones no sean libres en absoluto. Una empresa de software puede compilar el programa, con o sin modificaciones, y distribuir el archivo ejecutable como software privativo. El sistema X Window es un ejemplo de ello. Los términos de distribución que usó el X Consortium para publicar el X11 hicieron que el programa sea software libre sin copyleft y la mayoría de los sucesivos desarrolladores continuaron haciendo lo mismo. Una copia del programa que esté bajo esos términos de distribución es software libre. Sin embargo, existen también versiones que no son libres, y hay (o al menos, había) ordenadores muy conocidos y tarjetas gráficas para PC que funcionan únicamente con las versiones privativas del programa. Si utiliza alguno de esos tipos de hardware, entonces para usted X11 no es software libre. Incluso los programadores de X11 lo hicieron privativo durante algún tiempo, y pudieron hacerlo porque otros programadores habían aportado código bajo la misma licencia sin copyleft. Software con licencia permisiva, laxa Entre las licencias permisivas, laxas, se incluyen la licencia X11 y ambas licencias BSD. Estas licencias permiten utilizar el código de cualquier manera, inclusive la distribución de binarios privativos con o sin modificaciones del código. Software con licencia GPL La Licencia Pública General de GNU (General Public License - GNU GPL) consiste en un conjunto específico de cláusulas de distribución para publicar programas con copyleft. El Proyecto GNU la usa para la mayoría de los programas que distribuye.
  • 55.
    COBAQ 7 21 Equipararel software libre con software cubierto por la licencia GPL es por lo tanto un error. El sistema operativo GNU El sistema operativo GNU es un sistema completamente libre de tipo Unix, que el Proyecto GNU comenzó a desarrollar en 1984. Un sistema operativo de tipo Unix está constituido por muchos programas. El sistema GNU incluye todos los paquetes oficiales de GNU. También incluye muchos otros paquetes, como el sistema X Window y TeX, que non son software de GNU. La primera versión de prueba del sistema GNU completo se lanzó en 1996. Esto incluye GNU Hurd, nuestro núcleo, desarrollado desde 1990. En 2001 el sistema GNU (con GNU Hurd) comenzó a funcionar medianamente bien, pero Hurd aún carece de algunas características importantes y por lo tanto su uso no está muy difundido. Mientras tanto, el sistema GNU/Linux, un derivado del sistema operativo GNU que utiliza Linux como núcleo en lugar del núcleo Hurd de GNU, ha obtenido gran notoriedad a partir de los años noventa. Esto demuestra que el sistema GNU no es un único conjunto estático de programas; tanto los usuarios como los distribuidores pueden seleccionar diversos paquetes según sus necesidades e intereses. El resultado es una variante del sistema GNU. Debido a que el objetivo de GNU es ser libre, cada uno de los componentes del sistema operativo GNU es software libre. No necesariamente todos tienen que tener copyleft, cualquier tipo de software libre se puede incluir legalmente siempre que ayude a alcanzar los objetivos técnicos. Programas de GNU La expresión «programa de GNU» es equivalente a software GNU. Un programa Foo es un programa de GNU si es software GNU. A veces también decimos que es un «paquete de GNU». Software GNU El software GNU se publica con el auspicio del Proyecto GNU. Si un programa es software GNU, también decimos que es un programa o un paquete de GNU, y el manual o el archivo README de un paquete de GNU así lo debe indicar. Además, en el Directorio de Software Libre están identificados todos los paquetes de GNU. La mayor parte del software GNU tiene copyleft, pero no todo; no obstante, todo el software GNU debe ser software libre. Parte del software GNU fue escrito por el equipo de la Free Software Foundation, pero la mayor parte proviene de algunos voluntarios. (Algunos de esos voluntarios reciben pagos de empresas o universidades, pero son voluntarios para nosotros). La Free Software Foundation es titular del copyright de parte de ese software, otra parte está bajo el copyright de sus autores. Software GNU bajo copyright de la FSF Los desarrolladores de paquetes de GNU pueden transferir los derechos de autor a la FSF, o pueden quedárselos. La elección es suya. Si se han transferido los derechos de autor a la FSF, el programa es software GNU con derechos de autor de la FSF, y la FSF puede así hacer cumplir la licencia del programa. Si han conservado los derechos de autor, hacer cumplir la licencia es su responsabilidad. Como regla, la FSF no acepta asignaciones de copyright para software que no sea un paquete oficial de GNU.
  • 56.
    COBAQ 7 22 Softwareque no es libre El software «que no es libre» [nonfree software] es cualquier software que no es libre. Está prohibido su uso, redistribución o modificación, o requiere que se solicite permiso, o tiene tantas restricciones que de hecho no se puede hacer libremente. Software Privativo El software privativo es otro nombre para designar el software que no es libre. En el pasado habíamos subdividido el software que no es libre en «software semilibre», que podía ser modificado y redistribuido sin fines comerciales, y «software privativo», que no podía ser modificado ni redistribuido. Pero hemos abandonado esta distinción y ahora utilizamos el término «software privativo» como sinónimo de software que no es libre. La Free Software Foundation sigue la regla de no instalar ningún programa privativo en nuestras máquinas exccepto en forma temporaria con el propósito específico de escribir un reemplazo libre para ese mismo programa. Aparte de eso, creemos que no hay excusa posible para instalar un programa privativo. Por ejemplo, justificamos el hecho de instalar Unix en nuestros ordenadores en los años ochenta porque estábamos usándolo para escribir un reemplazo libre. Hoy en día, teniendo a disposición sistemas operativos libres, la excusa ya no es aplicable; no usamos ningún sistema operativo que no sea libre, y en todo nuevo ordenador que instalamos debe ejecutarse únicamente un sistema operativo completamente libre. No insistimos para que los usuarios de GNU o quienes contribuyen al Proyecto GNU cumplan esta regla. Es una regla que hicimos para nosotros mismos. Pero esperamos que usted también la adopte, por el bien de su libertad. Freeware El término freeware no tiene una definición claramente aceptada, pero se usa generalmente para referirse a paquetes en los cuales se permite la redistribución pero no la modificación (y su código fuente no está disponible). Estos paquetes no son software libre, por lo tanto instamos a no usar el término «freeware» para referirse al software libre. Shareware El término shareware se refiere al software del que se permite redistribuir copias, pero quien continúa a utilizar una copia debe pagar para obtener la licencia. El software shareware no es software libre, ni siquiera semilibre, por dos razones:  Para la mayoría de los programas shareware, el código fuente no está disponible, por lo tanto no se pueden modificar.  El software shareware no viene con permiso para hacer una copia e instalarlo sin pagar la licencia, ni siquiera para las personas que participan en actividades sin fines de lucro. En la práctica, los usuarios suelen ignorar los términos de distribución y lo hacen de todos modos, aunque las condiciones no lo permiten. Software privado El software privado o software personalizado es aquel que ha sido desarrollado para un usuario (generalmente una organización o una empresa). El usuario lo mantiene y utiliza, y no lo publica, ni como código fuente ni como binarios. Un programa privado es software libre, en sentido trivial, si su único usuario tiene las cuatro libertades. En particular, si el usuario tiene todos los derechos sobre el programa privado, el programa es libre. Sin embargo, si el usuario distribuye copias sin otorgar las cuatro libertades para las mismas, esas copias no son libres. El software libre es una cuestión de libertad, no de disponibilidad. En general no creemos que sea un error desarrollar un programa y no publicarlo. Hay ocasiones en las que un programa es tan importante que —se podría
  • 57.
    COBAQ 7 23 argumentar—no ponerlo a disposición del público constituye un perjuicio para la humanidad. Sin embargo, esos casos no son frecuentes. La mayoría de los programas no son tan importantes, por lo que negarse a publicarlos no está mal. Por lo tanto, no hay ningún conflicto entre el desarrollo de software privado o personalizado y los principios del movimiento del software libre. Casi todos los empleos para programadores tienen por objetivo el desarrollo de software personalizado; por lo tanto, la mayoría de los trabajos de programación son, o podrían ser, hechos de un modo compatible con el movimiento del software libre. Software comercial «Comercial» y «privativo» ¡no son la misma cosa! El software comercial es aquel desarrollado por una empresa como parte de su actividad comercial. La mayoría del software comercial es privativo, pero también existe software libre que es comercial, y software privativo que no es comercial. Por ejemplo, GNU Ada fue desarrollado por una empresa. Se distribuye siempre bajo los términos de la GNU GPL, y cada una de las copias es software libre, pero los desarrolladores venden servicios de soporte. Cuando los vendedores hablan con los posibles clientes, estos a veces dicen, «Nosotros nos sentiríamos más seguros con un compilador comercial». Los vendedores responden, «GNU Ada es un compilador comercial, aunque sea software libre». Para el Proyecto GNU, las prioridades están invertidas. Lo importante es que GNU Ada es software libre; que sea comercial es solo un detalle. Sin embargo, el desarrollo adicional de GNU Ada que resulta de su naturaleza comercial es definitivamente beneficioso. Por favor ayude a crear conciencia de que el software libre comercial es posible. Usted puede hacerlo tratando de no decir «comercial» cuando esté hablando de software «privativo». Actividad 4.- completa el siguiente cuadro sinóptico software Características que ofrece Offline, web app o app android Tipo de uso mindomo Mapas mentales y conceptuales, esquemas y diagramas de Gantt Edición en tiempo real y sin conexión, multiplataforma, sincronización entre dispositivos, historial completo de cambios, búsqueda de texto https://www.mindomo.com/es/ Gratuito
  • 58.
    COBAQ 7 24 completo,cientos de plantillas fáciles de usar Mindmeister es un software de mapas mentales en línea Gratis Recallplus Creador de maps mentales https://www.recallplus.com/index.php Gratis Labyrinth Mapas mentales https://www.appvizer.es/salud/gestion- pacientes/labyrinth Gratis personalBrain Conocimientos https://personalbrain.softonic.com/ Gratis Mimind Ideas, palabras y Mapas https://mimind.cryptobees.com/ Gratis Xmind Lluvias de ideas https://xmind.app/ Privado Pocket maps Mapas conceptuales gatuitos https://www.pocketmaps.com/ Gratis Dfd Diagramas de flujo https://dfd.softonic.com/ Gratis PSeInt PSeInt es una herramienta para asistir a un estudiante en sus primeros pasos en programación. Mediante un simple e intuitivo pseudolenguaje en español (complementado con un editor de diagramas de flujo), le permite centrar su atención en los conceptos fundamentales de la algoritmia computacional, minimizando las dificultades propias de un https://pseint.sourceforge.net/ Gratuito
  • 59.
    COBAQ 7 25 lenguajey proporcionando un entorno de trabajo con numerosas ayudas y recursos didácticos. creately Diagramas de flujo https://creately.com/ Gratis Geogebra Geometria https://www.geogebra.org/ Gratis Nube de palabras Etiquetas y tipografias https://www.nubedepalabras.es/ Gratis Word cloud Descifrar Temas https://www.wordclouds.com/ Gratis Crocodile Chemistry Simulador de laboratorio https://emtic.educarex.es/crocodile- chemistry Privado Microteca Estudios en genral https://microteca.programas-gratis.net/ Gratis Actividad 5.- En la pagina de https://es.slideshare.net darse de alta y subir todo el manual del primer parcial y segundo contestado correctamente y subirlo. Deberá de llevar portada y conclusiones Ejmplo:
  • 60.
  • 61.
    COBAQ 7 27 Conclusiones Lainformática ayuda a adquirir conocimiento a partir de un tratamiento automático y racional de la información. La informática es producto del trabajo y de la evolución de las ciencias aplicadas al transcurrir el tiempo, por lo que ha sido necesario dividirla en generaciones que marcan los hechos más importantes y su crecimiento en el tiempo. Sin embargo, la informática ha avanzado a pasos agigantados en las últimas décadas. Las investigaciones encuentran una rápida difusión, ya que es posible la colaboración entre investigadores de todas partes del mundo gracias al Internet. La evolución de la informática ha dado lugar a lo que denominamos “Sociedad de la información”, caracterizada por manejar y recibir grandes cantidades de datos, a través de distintos medios. También podemos mencionar su desarrollo y contribución respecto a otras ciencias, las tecnologías de información y comunicación dieron grandes avances en otros campos como la medicina, derecho, música…… de ahí que surgieron nuevas disciplinas como: la economía informática, derecho informático, bioinformática… Podemos afirmar que la informática ayuda a mejor las aéreas, ciencias mejorando su calidad de investigación, modernización y difusión. También se pude decir que la informática ayuda a vivir bien gracias a la automatización de tareas y a los distintos sistemas que desarrollan los informáticos.
  • 62.
  • 63.