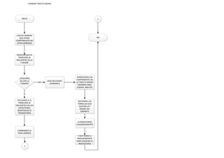
INICIO
CAMBIAR TARJETA MADRE
CHECAR PRIMERO
QUE OTROS
COMPONENTES NO
ESTEN DAÑADOS
VERIFICAR QUE EL
PROBLEMA SE
ENCUENTRE EN LA
T.MADRE
¿PODEMOS
SALVAR LA
T.MADRE?
SERA NECESARIO
CAMBIARLA
NO
CHECAMOS SI EL
PROBLEMA SE
ENCUENTRA EN LOS
CAPACITORES,
RESISTENCIAS O
TRANSISTORES
SI
CAMBIAMOS LA
PIEZA DAÑADA
1
REMOVEMOS LOS
COMPONENTES DE
LA TARJETA MADRE
MEMORIA RAM,
FUENTE, HDD ETC
QUITAMOS LOS
TORNILLOS QUE
SUJETAN LA T
MADRE DEL
GABINETE
LA REMOVEMOS
CUIDADOSAMENTE
Y REPETIMOS EL
PROCEDIMIENTO
PARA COLOCAR LA
NUEVA PLACA
1
FIN

Df tarjeta madre

  • 1.
    INICIO CAMBIAR TARJETA MADRE CHECARPRIMERO QUE OTROS COMPONENTES NO ESTEN DAÑADOS VERIFICAR QUE EL PROBLEMA SE ENCUENTRE EN LA T.MADRE ¿PODEMOS SALVAR LA T.MADRE? SERA NECESARIO CAMBIARLA NO CHECAMOS SI EL PROBLEMA SE ENCUENTRA EN LOS CAPACITORES, RESISTENCIAS O TRANSISTORES SI CAMBIAMOS LA PIEZA DAÑADA 1 REMOVEMOS LOS COMPONENTES DE LA TARJETA MADRE MEMORIA RAM, FUENTE, HDD ETC QUITAMOS LOS TORNILLOS QUE SUJETAN LA T MADRE DEL GABINETE LA REMOVEMOS CUIDADOSAMENTE Y REPETIMOS EL PROCEDIMIENTO PARA COLOCAR LA NUEVA PLACA 1 FIN