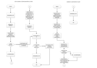
MANTENIMIENTO PREVENTIVO DE HARDWARE
INICIO
VERIFICAR EL
FUNCIONAMIENTO
DE LA PC
¿FUNCIONA?
APGAMOS LA PC Y
REALIC¡ZAMOS
MANTENIMIENTO
CORRECTIVO
NO
PROCEDEMOS A
APAGAR LA PC Y
DESTAPAR EL
GABINETE
SI
SACAR LA
HERRAMIENTA
NECESARIA
TOMAR
FOTOGRAFIA DE LA
`PC
REALIZAR REPORTE
DE RECEPCION DE
LA PC Y RESPALDO
DE DATOS
1
1
QUITAR FUENTE DE
PODER
QUITAR LOS
COMPONENTES DE
LA PC
SOPLETEAMOS LOS
COMPONENTES Y
REMOVEMOS
ELPOLVO CON UNA
PEQUEÑA BROCHA
COLOCAMOS LOS
COMPONENTES DE
NUEVO
CERRAMOS EL
GABINETE
2
2
CONECTAMOS LA
PC DE NUEVO
¿FUNCIONA
CORRECTAMENT
E?
VOLVEMOS A ABRIR
LA PC PARA
VERIFICAR Y
CORREGIR QUE
COMPONENTE
COLOCAMOS MAL
NO
REALIZAMOS EL
REPORTE DE
MANTENIMIENTO
PREVENTIVO DE
HARDWARE
SI
¿EL CLIENTE
ESTA
SATISFECHO?
RESOLVEMOS SUS
DUDAS O
PETICIONES
NO
ENTREGAMOS LA PC
SI
FIN
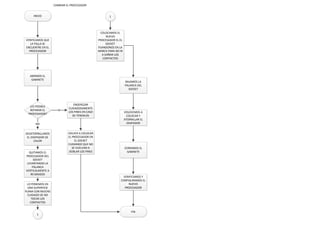
CAMBIAR EL PROCESADOR
INICIO
VERIFICAMOS QUE
LA FALLA SE
ENCUENTRE EN EL
PROCESADOR
ABRIMOS EL
GABINETE
¿ES POSIBLE
REPARAR EL
PROCESADOR?
ENDEREZAR
CUIDADOSAMENTE
LOS PINES EN CASO
DE TENERLOS
SI
DESATORNILLANOS
EL DISIPADOR DE
CALOR
NO
QUITAMOS EL
PROCESADOR DEL
SOCKET
LEVANTANDO LA
PALANCA
VERTICALMENTE A
90 GRADOS
LO PONEMOS EN
UNA SUPERFICIE
PLANA CON MUCHO
CUIDADO DE NO
TOCAR LOS
CONTACTOS
1
1
COLOCAMOS EL
NUEVO
PROCESADOR EL EL
SOCKET
FIJANDONOS EN LA
MARCA PARA NO IR
A DAÑAR LOS
CONTACTOS
BAJAMOS LA
PALANCA DEL
SOCKET
VOLOVEMOS A
COLOCAR Y
ATORNILLAR EL
DISIPADOR
CERRAMOS EL
GABINETE
VERIFICAMOS Y
CONFIGURAMOS EL
NUEVO
PROCESADOR
FIN
VOLVER A COLOCAR
EL PROCESADOR EN
EL SOCKET
CUIDANDO QUE NO
SE VUELVAN A
DOBLAR LOS PINES
INICIO
IDENTIFICAR
FUENTE
¿TENGO
HERRAMIENTOS
?
LAS CONSIGONO
DESTAPAMOS LA
FUENTE
SI
¿TENGO KIT DE
LIMPIEZA?
LO CONSIGONO
UTILIZO TRAPOS
LIMPIOS BROCHA Y
SOPLETEO
SI
1
COMPROBAMOS
QUE LA FALLA SEA
LA FUENTE DE
PODER
1
REVISAMOS LOS
COMPONENTES
INTERNOS BOBINAS,
TRANSITORES,ETC
¿FUNCIONAN
CORRECTAMENT
E?
CAMBIAMOS LOS
COMPONENTES
DAÑADOS
NO
CERRAMOS LA
FUENTE
SI
CONECTAMOS LA
FUENTE DE NUEVO
A LA PLACA MADRE
FIN
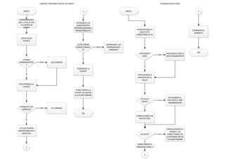
LIMPIAR Y REPARAR FUENTE DE PODER REPARAR DISCO DURO
INICIO
VERIFICAR QUE EL
DISCO ESTE
CONECTADO AL PC
¿RECONOCE
HDD?
ANALIZARLO CON EL
HDD REGENERATOR
NO
PROCEDEMOS A
IDENTIFICAR LA
FALLA
SI
¿ES FALLA
FISICA?
CONSEGUIMOS UN
NUEVO HDD
si
REPARAMOS EL
HDD CON EL HDD
REGENERATOR
no
¿ES SATA?
1
si
CONECTAMOS EL
HDD EN EL SATA 1
CONFIGURAMOS EL
JOUGLE Y LO
CONECTAMOS EN
LA ENTRADA IDE DE
LA PLACA MADRE
no
1
CERRAMOS EL
GABINETE
FIN
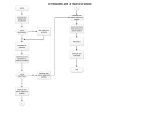
DF PROBLEMAS CON LA TARJETA DE SONIDO
INICIO
VERIFICAR SI EL
SONIDO ESTA
SILENCIADO
¿ESTA
SILENCIADO?
DAR CLICK EN EL
ALTAVOZ
SI
IR A PANEL DE
CONTROL
NO
VERIFICAR SI ESTA
ENLISTADA LA
TARJETA DE SONIDO
¿ESTA
ENLISTADA?
INSTALAR UNA
NUEVA TARJETA DE
SONIDO
NO
INSTALAR UNA
NUEVA TARJETA DE
SONIDO
SI
1
1
COMPRAR UNA
NUEVA TARJETA DE
SONIDO
SEGUIR LOS PASOS
PARA INSTALAR LA
NUEVA TARJETA
INSTALARLA
VERIFICAR QUE
FUNCIONE
FIN
DF PROBLEMAS CON LA TARJETA DE SONIDO
INICIO
VERIFICAR EN LA
BARRA DE TAREAS
SI NO ESTA
DESACTIVADO EL
SONIDO
¿ESTA
SILENCIADO?
DAR CLICK EN EL
ALTAVOZ
SI
VAMOS A
ADMINISTRADOR
DE DISPOSITIVOS
NO
VERIFICAR SI ESTA
ENLISTADA LA
TARJETA DE SONIDO
¿ESTA
ENLISTADA?
INSTALAMOS EL
CONTROLADOR DE
LA TARJETA DE
SONIDO
NO
INSTALAR UNA
NUEVA TARJETA DE
SONIDO
SI
1
1
COMPRAR UNA
NUEVA TARJETA DE
SONIDO
INSTALAMOS LA
NUEVA TARJETA EN
LA RANURA DONDE
SE ENCUENTRA LA
OTRA
CERRAMOS LA PC
INSTALAMOS
CONTROLADOR DE
LA TARJETA Y
VERIFICAMOS QUE
FUNCIONE
FIN
¿SE SOLUCIONO
EL PROBLEMA?
ENTREGAMOS EL
EQUIPO AL CLIENTE
SI
APAGAMOS LA PC Y
ABRIMOS EL
GABINETE
NO
INICIO
CAMBIAR TARJETA MADRE
CHECAR PRIMERO
QUE OTROS
COMPONENTES NO
ESTEN DAÑADOS
VERIFICAR QUE EL
PROBLEMA SE
ENCUENTRE EN LA
T.MADRE
¿PODEMOS
SALVAR LA
T.MADRE?
SERA NECESARIO
CAMBIARLA
NO
CHECAMOS SI EL
PROBLEMA SE
ENCUENTRA EN LOS
CAPACITORES,
RESISTENCIAS O
TRANSISTORES
SI
CAMBIAMOS LA
PIEZA DAÑADA
1
REMOVEMOS LOS
COMPONENTES DE
LA TARJETA MADRE
MEMORIA RAM,
FUENTE, HDD ETC
QUITAMOS LOS
TORNILLOS QUE
SUJETAN LA T
MADRE DEL
GABINETE
LA REMOVEMOS
CUIDADOSAMENTE
Y REPETIMOS EL
PROCEDIMIENTO
PARA COLOCAR LA
NUEVA PLACA
1
FIN
INICIO
VERIFICAR SI LA
MEMORIA ESTA BIEN
ENSAMBLADA
DF COMO CAMBIAR LA MEMORIA RAM CUANDO FALLA
¿ESTA BIEN
ENSAMBLADA?
CERRAMOS
CPU
SI
ABRIMOS EL
GABINETE
CONECTAMOS
LA PC
LEVANTAMOS LA
PESTAÑAS Y
PRESIONAMOS
PARA QUE QUEDE
BIEN ENSAMBLADA
NO
CERRAMOS CPU
ENCENDEMOS LA
PC
1
1
INICIA
CORRECTAMENT
E LA PC
SIGNIFICA QUE EL
PROBLEMA SE
SOLUCIONO
SI
LA MEMORIA NO
SIRVE ES
NECESARIO
REMPLAZARLA
NO
LA REMPLAZAMOS
POR UNA
COMPATIBLE Y
DELA CAPACIDAD
DESEADA
REMOVEMOS LA
INSERVIBLE Y
COLOCAMOS CON
PRESION EL NUEVO
MODULO
LA ENSAMBLAMOS
FIN
INICIO
Prender el equipo
PONER UN NUEVO MONITOR
Desconectamos el
monitor
Probamos el
monitor en otra pc
haber si esta
funcionando
1
1 INICIO
Prender el equipo
¿funciona?
Se le notifica al
cliente y se le
entrega el teclado
de nuevo
si
no
Cambiar el Teclado descompuesto
Desconectamos el
teclado
Lo probamos en
otra computadora a
ver si funciona
1
1Quitamos el
monitor viejo
Ponemos el monitor
nuevo
Le regresamos el
equipo al cliente
FIN
Desechamos el
taclado
descompuesto
Ponemos el teclado
nuevo en su lugar Y
lo conectamos ya
sea en usb o en el
minidem y
instalamos su
respectivo
controlador
Entregamos la
computadora
FIN
¿Funciona?
no
Desconectamos el
monitor
si
Buscamos otra
solucion porque el
problema no se
encuentra en el
monitor
NO SE GUARDA LA CONFIGURACIÓN DE LA BIOS
INICIO
APAGAMOS LA PC
ABRIMOS EL
GABINETE
IDENTIFICAMOS
DONDE SE
ENCUENTRA LA
BATERIA DE LA BIOS
¿TIENE
BATERIA?
COLOCAMOS UNA
NUEVA BATERIA EN
LA RANURA
NO
LA REMOVEMOS
SI
1
1
CHECAMOS LAS
CARGAS CON UN
MULTIMETRO DE LA
BATERIA SI ES
MENOR QUE 1 V LA
SUSTITUIMOS POR
UNA NUEVA
CERRAMOS EL
GABINETE
ENCENDEMOS LA
PC
¿EL PROBLEMA
ESTA
RESUELTO?
BUSCAMOS OTRAS
POSIBLES
SOLUCIONES
NO
APAGAMOS LA PC
SI
FIN
CAMBIAR EL DISCIPADOR DE CALOR
INICIO
VERIFICAR QUE EL
PROBLEMA DE
SOBRECALENTAMIE
NTO ES DEBIDO AL
DISIPADOR
DESCONECTA EL
CABLE DE CINTA
QUE LO CONECTA A
LA PLACA BASE
DESPUES
RETIRAMOS EL
PANEL
SUAVEMENTE
DESCONECTA EL
VENTILADOR DE
REFIRGERACION
¿TENEMOS UN
NUEVO
VENTILADOR?
LO COMPRAMOS
NO
COLOCAMOS EL
NUEVO DISCIPADOR
DE LA FORMA EN
QUE LO QUITAMOS
SI
1
1
CERRAMOS LA PC
FIN
RECONOCER NUEVO HARDWARE
1-Verificar que esté correctamente conectado
2-De no ser así conectarlo correctamente ya sea interno o externo
3-Dejar que Windows busque los controladores y los instalé
4-Si no los pudo instalar buscas el CD de controladores e instalarlos
manualmente
5-De no tener el CD instalar controladores por medio de internet
6-Empezar a utilizar el dispositivo.
LA IMPRESORA DE PUERTO PARALELO NO IMPRIME
1-VERIFICAR SI LA IMPRESIÓN NO FUE INTERRUMPIDA POR ALGÚN ERROR
2-INGRESAR A PANEL DE CONTROL
3-IMPRESORAS
4-CLIC SOBRE LA IMPRESORA QUE TIENE PROBLEMAS
5-PROBAR REINSTALANDO EL CONTROLADOR DE LA IMPRESORA
6-VERIFICAR QUE NO EXISTA NINGÚN CONFLICTO DE RECURSOS EN EL
PUERTO PARALELO DE LA IMPRESORA
7-CAMBIAR EL MODO DE TRABAJO DEL PUERTO PARALELO EN EL BIOS
8-CONFIGURAR EL MODO EN NORMAL O SPP
SE RETRASA LA HORA Y LA FECHA
1-MEDIR LA PILA CR2032 CON EL MULTÍMETRO
2-SI DA MAYOR A 2 VOLTS LA PILA ESTA EN CONDICIONES HAY QUE
LIMPIARLA Y VOLVERLA A COLOCAR, SI NO SIGNIFICA QUE LA PILA ESTA MUY
GASTADA Y HAY QUE REMPLAZARLA POR UNA NUEVA
3-VERIFICAR QUE EL PROBLEMA ESTÉ RESUELTO
LA PC SE APAGA AL POCO TIEMPO DE ENCENDIDO
1-VERIFICAR SI ES POR SOBRECALENTAMIENTO DE LA FUENTE
2-ABRIR GABIENTE
3-VERIFICAR SI LAFUENTE ESTÁ SUCIA
4-DE SER ASÍ, SOPLETEAR LA FUENTE
5-SI NO ESTA SUCIA PROBABLEMENTE YA NO FUNCIONE, HAY QUE
REMPLAZARLA
6-OTRA POSIBLE FALLA ES POR RESISTENCIAS O CAPACITORES DAÑADOS O
QUEMADOS
7-ABRIR GABINETE
8-SI EL CAPACITOR ESTÁ INCLINADO O TIENE UN OLOR A ÁCIDO LOS
CAPACITORES ESTÁN DAÑADOS
9-SI LOS CAPACITORES ESTÁN DAÑADOS SE DEBE REMPLAZAR TODA LA PLACA
10-OTRA POSIBLE FALLA SERÍA LA CONFIGURACIÓN INCORRECTA DE LA
ENERGÍA DESDE LA BIOS
11-ENTRAR A LA BIOS
12-IR A LA OPCIÓN «GESTIÓN APROPIADAS DE ALIMENTACIÓN»
13-HABILITAR O AJUSTAR LAS OPCIONES DE GESTIÓN DE ENERGÍA
14-VERIFICAR QUE EL FUNCIONAMIENTO DE LA PC SEA EL CORRECTO Y YA NO
SE APAGUE
MAL FUNCIONAMIENTO DE LAS TECLAS
-PRIMER CAUSA POSIBLE: EL TECLADO SE DESCONFIGURÓ
1-IR A INICIO
2-PANEL DE CONTROL
3-CONFIGURACIÓN REGIONAL Y DE IDIOMA
4-SELECCIONAR ALFABETIZACIÓN ESPAÑOL INTERNACIONAL
-SEGUNDA POSIBLE FALLA: A VECES NO FUNCIONAN LAS TECLAS
1-ES POSIBLE QUE SE TENGA ALGÚN VIRUS O SPYWARE
2-ELIMINARLOS CON EL ANTIVIRUS Y ANTISPYWARE
-TERCER POSIBLE FALLA: LAS TECLAS SE QUEDAN PEGADAS
1-QUITAR TECLAS
2-SOPLETEAR TECLADO
3-VOLVER A COLOCAR LAS TECLAS
DESPUÉS DE CUALQUIER FALLA VERIFICAR QUE EL TECLADO FUNCIONE
CORRECTAMENTE
LA UNIDAD DE DISCO DURO PRESENTA ERRORES DE LECTURA/ESCRITURA
PRIMER CAUSA POSIBLE: UN VIRUS
1-COMPROBAR CON ALGÚN ANTIVIRUS SI EXISTE UN VIRUS QUE ESTÉ
AFECTANDO AL SISTEMA
SEGUNDA CAUSA POSIBLE: UN SISTEMA DE ARCHIVOS DAÑADOS
1-UTILIZAR LA HERRAMIENTA DE ERRORES DE WINDOWS EN LAS
PROPIEDADES DE UNIDAD
2-REALIZAR UNA COMPROBACIÓN DEL SISTEMA DE ARCHIVOS
TECER CAUSA POSIBLE: LA PRECENCIA DE SECTORES DEFECTUOSOS
1-REPARAR CON EL HDD REGENERATOR
DESPUÉS DE CUALQUIER FALLA VERIFICAR QUE EL PROBLEMA SE HAYA
SOLUCIONADO
LA PC SE APAGA DE REPENTE
1-PONERLE PASTA TÉRMICA AL PROCESADOR
2- VERIFICAR QUE EL VENTILADOR FUNCIONE BIEN, DE NO SER ASÍ
SUSTITUIRLO POR UNO NUEVO
3- VERIFICAR QUE EL VALOR DE TEMPERATURA LÍMITE DE LA BIOS SEA EL
CORRECTO
4- DE NO SER ASÍ DARLE UN VALOR QUE CONCUERDE CON EL PROCESADOR
5- ENCENDER Y VERIFICAR QUE LA PC YA NO SE APAGUE
EL PC ENCIENDE PERO EL MONITOR NO
PRIMER POSIBLE FALLA: LA MEMORIA
1-RETIRARLA Y VOLVERLA A PONER
2- SI CON ESTO NO FUNCIONA, PROBAR CON OTRA MEMORIA
SEGUNDA POSIBLE FALLA: AJUSTE INCORRECTO DE ALGUN VALOR DE LA BIOS
1- CAMBIAR DURANTE 10 SEG EL JUMPER DE LA PILA DEL BIOS A LA OPCIÓN
CLEANER Y DESPUÉS DEVOLVERLO A NORMAL
ENCENDER Y VERIFICAR QUE EL MONITOR ENCIENDA
MANTENIMIENTO CORRECTIVO DE HARDWARE
1-DETECTAR LA FALLA DEL EQUIPO
2-REPORTAR LA FALLA A SOPORTE TÉCNICO
3-ST DETECTA LA FALLA Y SUS CAUSAS
4-PARA REALIZAR EL MANT CORRECT VERIFICAR SI TIENE GARANTÍA
5- DE NO SER ASÍ REPORTAR AL PRESTADOR DEL SERVICIO PARA QUE DE
SEGUIMIENTO
6- DE TENER GARANTIA SE REPORTA AL PROVEEDOR PARA HACER EFECTIVA
LA GARANTÍA
7- REVISA EQUIPIO Y TRASLADA A LABORATORIO PARA REPARACIÒN
8- ENTREGA EL EQUIPO A ST
9- RECIBE Y REVISA COTIZACIÒN
10- PROCEDE A LA REPARACIÒN DEL EQUIPO
11- RECIBE EL EQUIPO Y REVISA SI TODO ESTA CORRECTO
12-ENTREGA EQUIPO AL CLIENTE
MANTENIMIENTO PREVENTIVO DE SOFTWARE
1-LEVANTAR REPORTE
2- ENCENDER COMPUTADORA
3- SI NO FUNCIONA NOTIFICAR AL CLIENTE
4- SI EL CLIENTE ACCEDE AL MTTO CORRECT SE REALIZA
5- HACER RESPALDO
6-DE TENER VIRUS O SPYWARE ELIMINARLOS
7- DESFRAGMENTAR DISCO DURO
8-ELIMINAR ARCHIVOS TEMPORALES
9-REALIZAR COPIA DE SEGURIDAD
MANTENIMIENTO PREVENTIVO DE HARDWARE
1- IR CON EL CLIENTE
2- LEVANTAR REPORTE
3- ENCENDER EQUIPO
4- SI NO FUNCIONA NOTIFICAR AL CLIENTE
5- SI EL CLIENTE ACCEDE AL MTTO CORRECT SE REALIZA
6- HACER RESPALDO
7- DESCONECTAR CABLES
8- ABRIR GABINETE
9- ELIMINAR ESTATICA
10- QUITAR FUENTE DE PODER Y DISPOSITIVOS
11- SOPLETAEAR TODOS LOS COMPONENTES
12- ENSAMBLAR DISPOSITIVOS
13- CONECTAR CABLES EXTERIORES E INTERIORES
14- ENCIENDER
15-DE NO ENCENDER BUSCAR POSIBLE FALLA Y REPARARLA
16-SI ENCENDIÓ CERRAR GABINETE
17- MTTO PREV DE TECLADO
18- MTTO PREV DEL MOUSE
19- LIMPIEZA EXTERNA DEL GABINETE Y MONITOR
20- CERRAR REPORTE
21- ENTREGAR COMPUTADORA
INICIO
MANTENIMIENTO PREVENTIVO DE SOFTWARE
REVISION FISICA Y
DE SW DEL EQUIPO
¿FUNCIONA
CORRECTAMENT
E?
LE NOTIFICAMOS AL
CLIENTE
NO
VOLVEMOS A
ENCENDER LA PC
SI
REALIZAR REPORTE
DE RECEPCIÓN
¿EL CLIENTE
DESEA REPARAR
LA FALLA?
REPARAMOS LA
FALLA
SI
LO DEJAMOS ASINO
¿EL CLIENTE
SOLICITA
RESPALDO?
NO LO REALIZAMOSNO
LO REALIZAMOS
SI
1
1
RESPALDAMOS
DRIVERS
REVISAR ESTADO
FISICO DEL DISCO
DURO
CREAR PUNTO DE
RESTAURACIÓN
INICIAL
INSTALAR
ACTUALIZACIONES
DE WINDOWS
INSTALAR Y/O
ACTUALIZAR
ANTIVIRUS
2
2
ELIMINAR
ARCHIVOS
TEMPORALES
LIMPIAR EL
REGISTRO DEL
SISTEMA
ANALIZAR EL
SISTEMA CONTRA
MALWARE
¿SE ENCUENTRA
INFECTADO?
ELIMINAMOS EL
VIRUS
SI
PROCEDEMOSNO
CREAR PUNTO DE
RESTAURACIÓN
FINAL
3
3
DESFRAGMENTAR
DISCO DURO
REALIZAR REPORTE
DE
MANTENIMIENTO
FIN
INSTALAR WINDOWS 7
INICIO
ENCENDEMOS LA
PC
VERIFICAMOS EL
S.O DE NUESTRA PC
¿TENEMOS CD
DE
INSTALACION?
LO CONSEGUIMOS
O LO
DESCARGAMOS DE
INTERNET
TENEMOS CD
LO QUEMAMOS EN
EL CD
SI
LO BOOTEAMOS EN
UNA USB
NO
APAGAMOS LA PC Y
PONEMOS EN CD O
LA USB CON EL S.O
LA VOLVEMOS A
ENCENDER
1
1
PRESIONAMOS F1
F2 F8
DEPENDIENDO DE
NUESTRA PC
ACCEDEMOS A LA
BIOS
CONFIGURAMOS EL
ARRANQUE
PONEMOS CD
COMO PRIMERA
OPCION Y DAMOS
ENTER
¿INCIO EL DISCO
DE
INSTALACION?
REPETIMOS EL
PROCESO ANTERIOR
NO
FORMATEAMOS LA
PARTICION EN LA
QUE DESEMOS
INSTALAR
SI
SEGUIMOS LOS
PASOS DE
INSTALACION
DESCARGAMOS UN
ACTIVADOR Y
ACTIVAMOS EL SO
FIN
inicio
Firewall bloquea los programas
Abrir reporte
1
Entrar a la opción
de firewall de
Windows
Localizar la opción
desactivar
Entrar a restablecer
valores
Encender el equipo
Restablecer
predeterminados
Entrar a panel de
control
Desinstalar
aplicaciones
Desinstalar
cualquier aplicación
de firewall
Funciona
correctamnte
El problema no se
debe al firewall
no
Cerrar reporte
si
fin
Entrar a panel de
control
Entrar a sistema y
seguridad
1
INICIO
RECUPERAR DATOS BORRADOS DE LA PC
ENCENDEMOS LA
PC
NOS VAMOS A
NUESTRO
NAVEGADOR
DESCARGAR EL
PROGRAMA
RECUVA
INSTALAR RECUVA
EN LA PC
IR AL ASISTENTE DE
RECUVA UNA VEZ
FINALIZADA LA
INSTALACION Y DAR
CLIC EN SIGUIENTE
1
1
SELECCIONAMOS EL
TIPO DE ARCHIVOS
QUE DESEAMOS
RECUPERAR:
IMÁGENES
DOCUMENTOS, ETC
HACEMOS CLIC EN
SIGUIENTE
SELECCIONAR LA
UBICACIÓN DONDE
RECUVA LOS
BUSCARA
HACER CLIC EN
INICIAR PARA
COMENZAR LA
BUSQUEDA DE
ARCHIVOS
UNA VEZ
TERMINADA LA
BUSQUEDA
SELECCIONAMOS EL
ARCHIVO QUE
DESEAMOS
RECUPERAR
2
2
¿APARECE EL
ARCHIVO
DESEADO?
TAL VEZ SEA
NECESARIO
CAMBIAR DE
UBICACIÓN Y
REPETIR EL PASO
ANTERIOR
NO
LO SELECCIONAMOS
Y HACEMOS CLIC EN
RECUPERAR
SI
SELECCIONAMOS LA
UBICACIÓN DONDE
SE RECUPERARA EL
FICHERO Y QUE NO
SEA LA MISMA DE
DONDE LO
ESTAMOS
RECUPERANDO
DAMOS EN
ACEPTAR Y LISTO
CERRAR REPORTE
FIN
CAMBIAR IDIOMA DE LA PC
INICIO
ENCENDEMOS LA
PC
NOS VAMOS A
BARRA DE
HERRAMENTAS
¿SE ENCUENTRA
BLOQUEADA?
LE DAMOS CLIC
DERECHO A LA
BARRA Y
SELECCIONAMOS LA
OPCION
DESBLOQUEAR
BARRA DE TAREAS
SI
AHORA DAMOS CLIC
DERECHO
NO
SELECCIONAMOS LA
OPCION BARRA DE
HERRAMIENTAS
1
1
LUEGO
SELECCIONAMOS LA
OPCION QUE DICE
BARRA DE IDIOMAS
¿APARECE UN
PEQUEÑO
CUADRO
BLANCO CON
AZUL EN LA
PARTE
SUPERIOR?
VOLVEMOS A DAR
CLIC EN BARRA DE
IDIOMAS
NO
NOS VAMOS A LA
PEQUEÑA VENTANA
QUE APARECIO
SI
SELECCIONAMOS EL
IDIOMA DESEADO
CERRAMOS
REPORTE
FIN
USB Infectada(Accesos Directos)
Inicio
Ir al panel de
control
Opciones de carpeta
En la pestaña VER
Seleccionar:
Mostrar archivos
escondidos
Abrir el CMD
Seleccionar tu
memoria activa(D: o
CJ
Tecleamos Attrib /
d /s -r -h -s *.*
1
1
Eliminar los archivos
dañinos
Se soluciono?
Fin
Si
Formatear USB
No
INICIO
DESISTALAR UN PROGRAMA
ABRIMOS REPORTE
ENCEDEMOS PC
NOS VAMOS A
INICIO
NOS VAMOS A LA
BARRA DE
HERRAMIENTAS
SELECCIONAMOS
SELECCIONAMOS LA
OPCION PANEL DE
CONTROL
1
1
NOS VAMOS A LA
OPCION
DESINSTALAR UN
PROGRAMA
BUSCAMOS EL
PROGRAMA QUE
DESEMOS
DESINSTALAR
DAMOS CLIC EN EL
PROGRAMA
LUEGO EN
DESINSTALAR
DAMOS ACEPTAR A
TODOS LOS PASOS
DE LA
DESINSTALACION
2
2
ESPERAMOS A QUE
FINALIZE EL
PROCESO
¿SE DESINSTALO
CORRECTAMENT
E?
CERRAMOS
REPORTE
SI
FIN
NOS SALIMOS DE
PANEL DE CONTROL
NO
NOS VAMOS A
NUESTRO
NAVEGADOR Y
DESCARGAMOS UN
DESINSTALADOR
PARA NUESTRO
PROGRAMA
EJECUTAMOS EL
DESINSTALADOR
ACTIVAR MICROSOFT OFFICE
INICIO
UNA VEZ
INSTALADO OFFICE
NOS VAMOS AL
ASISTENTE DE
INSTALACION PARA
VERIFICAR QUE NO
ESTA ACTIVADO
¿TENEMOS
ANTIVIRUS?
LO DESACTIVAMOS
PARA QUE NO
INTERRUMPA CON
LA ACTIVACION
SI
PROCEDEMOS A
DESCARGAR EL
TOOLKIT 2.5 EN
GOOGLE
NO
LO EJECUTAMOS
COMO
ADMINISTRADOR
1
1
CLIC SOBRE EL
ICONO DE OFFICE
DEL ACTIVADOR
IR A LA PESTAÑA
PRODUCTS KEYS
UNA VEZ EN
PRODUCT
SELECCIONAMOS
NUESTRO OFFICE
EN EDICION
SELECCIONAMOS LA
EDICION DE OFFICE
QUE TENEMOS
INSTALADAS
VAMOS A LA
PESTAÑA
ACTIVATION
2
2
CLIC SOBRE EL
BOTON EZ
ACTIVATOR
ESPERAMOS A QUE
SE ACTIVE
CERRAMOS
REPORTE
FIN
DESFRAGMENTAR DISCO DURO
INICIO
ENCENDEMOS LA
PC
¿DETECTA EL
HDD?
VERIFICAMOS QUE
ESTE BIEN
CONECTADO
NO
DESCARGAMOS UN
SOFTWARE
GRATUITO PARA
DESFRAMENTAR
SI
EJECUTAMOS EL
ULTRA DEFRAG
LE DAMOS EN LA
OPCION
DESFRAGMENTAR
1
1
LUEGO NOS VAMOS
A INICIO
SELECCIONAMOS LA
UNIDAD DE DISCO
DAMOS CLIC
DERECHO
LUEGO EN
PROPIEDADES
NOS VAMOS A
HERRAMIENTAS
2
2
Y DOBLE CLIC EN LA
OPCION
DESFRAGMENTAR
AHORA
ESPERAMOS A QUE
TERMINE EL
PROCESOS
FIN
ELIMINAR VIRUS DE LA PC
INICIO
VERIFICAMOS QU EL
PROBLEMA SE
TRATE DEBIDO A UN
VIRUS
IDENTIFICAMOS EL
TIPO DE VIRUS QUE
SE TRATA
¿TENEMOS
SOFTWARE
ANTYMALWARE
?
LO DESCARGAMOS
DE INTERNET
NO
ANALIZAMOS EL
EQUIPO CON EL
ANTIVIRUS
SI
¿DETECTO EL
VIRUS?
LO ELIMINAMOS
VOLVEMOS A
REPETIR EL
PROCESO
SI NO DETECTA EL
VIRUS AUN
CONTINUAMOS
1
1
ANALIZAMOS EL
EQUIPO CON EL
ANTYSPAWARE
¿ENCONTRO
ALGUNA
AMENAZA?
VOLVEMOS A
REPETIR EL
PROCESO
NO
LA ELIMINAMOS
SI
SI NO DETECTA EL
VIRUS AUN
CONTINUAMOS
ANALIZAMOS EL
EQUIPO CON
VARIOS ANTIVIRUS
¿SE ENCONTRO
AMENAZA?
INTENTAMOS DE
NJUEVO SINO HACI
LO DEJAMOS
NO
LA ELIMINAMOS
SI
FIN
INSTALAR DRIVERS DESDE LA PAGINA DEL FABRICANTE
INICIO
RESPALDAMOS LOS
DRIVERS CON
CUALQUIER
SOFTWARE
GRATUITO EN UNA
USB
¿NUESTRA PC ES
GENERICA?
BUSCAMOS ALGUN
SOFTWARE QUE
DETECTE LOS
CONTROLADORES
FALTANTES
SI
VERIFICAMOS LA
MARCA DE LA PC
NO
ACCEDEMOS A LA
PAGINA DEL
FABRICANTE DE
NUESTRA PC POR
EJEMPLO HP
NOS VAMOS A LA
SECCION DE
DRIVERS
1
1
BUSCAMOS EL
CONTROLADOR
QUE NOS FALTE
POR EJEMPLO
ETHERNET,
AUDIO,ETC
LO DESCARGAMOS
LO EJECUTAMOS Y
SOLO SE INSTALARA
REINICIAMOS LA PC
¿FUNCIONA
CORRECTAMENT
E?
EJECUTAMOS
NUESTROS DRIVER
RESPALDADOS
NO
CERRAMOS
REPORTE
SI
2
2
BUSCAMOS LOS
DRIVERS EN OTRA
PAGINA
ENTREGAMOS PC AL
CLIENTE
FIN
ELIMINAR VIRUS DE LA PC
1- VERIFICAMOS QU EL PROBLEMA SE TRATE DEBIDO A UN VIRUS
2- IDENTIFICAMOS EL TIPO DE VIRUS QUE SE TRATA
3- DE TENER EL SOFTWARE ANTYMALWARE ANALIZAR EL EQUIPO CON EL ANTIVIRUS DE LO CONTRARIO
DESCARGARLO DE INTERNET
4- SI DETECTO EL VIRUS ELIMINARLO, SI NO VOLVER A REPETIR EL PROCESO. SI NO DETECTA NINGÚN VIRUS
CONTINUAR
5- ANALIZAMOS EL EQUIPO CON EL ANTYSPAWARE
6- SI DETECTO ALGUNA AMENAZA ELIMINARLA, DE LO CONTRARIO VOLVER A REPETIR EL PROCESO HASTA ESTAR
SEGUROS QUE EL EQUIPO NO PORTA NINGUN VIRUS
INSTALAR DRIVERS
1- RESPALDAMOS LOS DRIVERS CON CUALQUIER SOFTWARE GRATUITO EN UNA USB
2- SI NUESTRA PC ES GENÉRICA BUSCAMOS ALGUN SOFTWARE QUE DETECTE LOS CONTROLADORES FALTANTES,
DE NO SER ASÍ VERIFICAMOS LA MARCA DE LA PC
3- ACCEDEMOS A LA PAGINA DEL FABRICANTE DE NUESTRA PC POR EJEMPLO HP
4- NOS VAMOS A LA SECCION DE DRIVERS
5- BUSCAMOS EL CONTROLADOR QUE NOS FALTE POR EJEMPLO ETHERNET, AUDIO,ETC
6- LO DESCARGAMOS
7- LO EJECUTAMOS Y SOLO SE INSTALARA
8- REINICIAMOS LA PC
9- SI FUNCIONA CORRECTAMENTE CERRAMOS REPORTE Y ENTREGAMOS PC AL CLIENTE
10- DE NO SER ASÍ EJECUTAMOS NUESTROS DRIVER RESPALDADOS
11- BUSCAMOS LOS DRIVERS EN OTRA PAGINA
12- CERRAMOS REPORTE Y ENTREGAMOS PC AL CLIENTE
DESFRAGMENTAR DISCO DURO
1- ENCENDEMOS LA PC
2- SI DETECTA DESCARGAMOS UN SOFTWARE GRATUITO PARA DESFRAMENTAR
3- DE NO SER ASÍ VERIFICAMOS QUE ESTE BIEN CONECTADO
4- EJECUTAMOS EL ULTRA DEFRAG
5- LE DAMOS EN LA OPCION DESFRAGMENTAR
6- LUEGO NOS VAMOS A INICIO
7- SELECCIONAMOS LA UNIDAD DE DISCO
8- DAMOS CLIC DERECHO
9- LUEGO EN PROPIEDADES
10- NOS VAMOS A HERRAMIENTAS
11- Y DOBLE CLIC EN LA OPCION DESFRAGMENTAR AHORA
12- ESPERAMOS A QUE TERMINE EL PROCESOS
CAMBIAR IDIOMA DE LA PC
1- ENCENDEMOS LA PC
2- NOS VAMOS A BARRA DE HERRAMENTAS
3- SI SE ENCUENTRA BLOQUEADA LE DAMOS CLIC DERECHO A LA BARRA Y SELECCIONAMOS LA OPCION
DESBLOQUEAR BARRA DE TAREAS
4- SI NO, DAR CLIC DERECHO
5- SELECCIONAMOS LA OPCION BARRA DE HERRAMIENTAS
6- LUEGO SELECCIONAMOS LA OPCION QUE DICE BARRA DE IDIOMAS
7- SI APARECE UN PEQUEÑO CUADRO BLANCO CON AZUL EN LA PARTE SUPERIOR IR A LA PEQUEÑA VENTANA QUE
APARECIO
8- DE NO SER ASÍ VOLVEMOS A DAR CLIC EN BARRA DE IDIOMAS
9- SELECCIONAMOS EL IDIOMA DESEADO
10- CERRAMOS REPORTE Y ENTREGAMOS COMPUTADORA
USB INFECTADA (ACCESOS DIRECTOS)
1- Ir al panel de control
2- Opciones de carpeta
3- En la pestaña VER
4- Seleccionar: Mostrar archivos escondidos
5- Abrir el CMD
6- Seleccionar tu memoria activa(D: o CJ
7- Tecleamos Attrib /d /s -r -h -s *.*
8- Eliminar los archivos dañinos
9- Si no se solucionó formatear USB
DESINSTALAR UN PROGRAMA
1- ABRIMOS REPORTE
2- ENCEDEMOS PC
3- NOS VAMOS A INICIO
4- NOS VAMOS A LA BARRA DE HERRAMIENTAS SELECCIONAMOS
5- SELECCIONAMOS LA OPCION PANEL DE CONTROL
6- NOS VAMOS A LA OPCION DESINSTALAR UN PROGRAMA
7- BUSCAMOS EL PROGRAMA QUE DESEMOS DESINSTALAR
8- DAMOS CLIC EN EL PROGRAMA
9- LUEGO EN DESINSTALAR
10- DAMOS ACEPTAR A TODOS LOS PASOS DE LA DESINSTALACION
11- ESPERAMOS A QUE FINALIZE EL PROCESO
12- SI NO SE DESINSTALÓ CORRECTAMENTE NOS SALIMOS DE PANEL DE CONTROL Y NOS VAMOS A NUESTRO
NAVEGADOR Y DESCARGAMOS UN DESINSTALADOR PARA NUESTRO PROGRAMA
13- EJECUTAMOS EL DESINSTALADOR
14- CERRAMOS REPORTE
ACTIVAR MICROSOFT OFFICE
1- UNA VEZ INSTALADO OFFICE NOS VAMOS AL ASISTENTE DE INSTALACION PARA VERIFICAR QUE NO ESTA
ACTIVADO
2- SI TENEMOS ANTIVIRUS LO DESACTIVAMOS PARA QUE NO INTERRUMPA CON LA ACTIVACION
3- PROCEDEMOS A DESCARGAR EL TOOLKIT 2.5 EN GOOGLE
4- LO EJECUTAMOS COMO ADMINISTRADOR
5- CLIC SOBRE EL ICONO DE OFFICE DEL ACTIVADOR
6- IR A LA PESTAÑA PRODUCTS KEYS
7- UNA VEZ EN PRODUCT SELECCIONAMOS NUESTRO OFFICE
8- EN EDICION SELECCIONAMOS LA EDICION DE OFFICE QUE TENEMOS INSTALADAS
9- VAMOS A LA PESTAÑA ACTIVATION
10- CLIC SOBRE EL BOTON EZ ACTIVATOR
11- ESPERAMOS A QUE SE ACTIVE
12- CERRAMOS REPORTE
INSTALAR WINDOWS 7
1- ENCENDEMOS LA PC
2- VERIFICAMOS EL S.O DE NUESTRA PC
3- SI TENEMOS EL CD DE INSTALACIÓN APAGAMOS LA PC Y PONEMOS EN CD O LA USB CON EL S.O
4- DE NO SER ASÍ DESCARGARLO DE INTERNET Y LO BOOTEAMOS EN UNA USB
5- LA VOLVEMOS A ENCENDER
6- PRESIONAMOS F1 F2 F8 DEPENDIENDO DE NUESTRA PC
7- ACCEDEMOS A LA BIOS
8- CONFIGURAMOS EL ARRANQUE
9- PONEMOS CD COMO PRIMERA OPCION Y DAMOS ENTER
10- SEGUIMOS LOS PASOS DE INSTALACION
11- DESCARGAMOS UN ACTIVADOR Y ACTIVAMOS EL SO
FIREWALL BLOQUEA LOS PROGRAMAS
1- Abrir reporte
2- Encender el equipo
3- Entrar a panel de control
4- Desinstalar aplicaciones
5- Desinstalar cualquier aplicación de firewall
6- Entrar a panel de control
7- Entrar a sistema y seguridad
8- Entrar a la opción de firewall de Windows
9- Localizar la opción desactivar
10- Entrar a restablecer valores
11- Restablecer predeterminados
12- Si no funciona correctamente el problema no se debe al firewall
13- Cerrar reporte
RECUPERAR DATOS BORRADOS DE LA PC
1- ENCENDEMOS LA PC
2- NOS VAMOS A NUESTRO NAVEGADOR
3- DESCARGAR EL PROGRAMA RECUVA
4- INSTALAR RECUVA EN LA PC
5- IR AL ASISTENTE DE RECUVA UNA VEZ FINALIZADA LA INSTALACION Y DAR CLIC EN SIGUIENTE
6- SELECCIONAMOS EL TIPO DE ARCHIVOS QUE DESEAMOS RECUPERAR: IMÁGENES DOCUMENTOS, ETC
7- HACEMOS CLIC EN SIGUIENTE
8- SELECCIONAR LA UBICACIÓN DONDE RECUVA LOS BUSCARA
9- HACER CLIC EN INICIAR PARA COMENZAR LA BUSQUEDA DE ARCHIVOS
10- UNA VEZ TERMINADA LA BUSQUEDA SELECCIONAMOS EL ARCHIVO QUE DESEAMOS RECUPERAR
11- SI APARECE EL ARCHIVO DESEADO LO SELECCIONAMOS Y HACEMOS CLIC EN RECUPERAR
12- DE NO SER ASÍ TAL VEZ SEA NECESARIO CAMBIAR DE UBICACIÓN Y REPETIR EL PASO ANTERIOR
13- SELECCIONAMOS LA UBICACIÓN DONDE SE RECUPERARA EL FICHERO Y QUE NO SEA LA MISMA DE DONDE LO
ESTAMOS RECUPERANDO
14- DAMOS EN ACEPTAR Y LISTO
15- CERRAR REPORTE

Diagrama de flujo

  • 1.
    MANTENIMIENTO PREVENTIVO DEHARDWARE INICIO VERIFICAR EL FUNCIONAMIENTO DE LA PC ¿FUNCIONA? APGAMOS LA PC Y REALIC¡ZAMOS MANTENIMIENTO CORRECTIVO NO PROCEDEMOS A APAGAR LA PC Y DESTAPAR EL GABINETE SI SACAR LA HERRAMIENTA NECESARIA TOMAR FOTOGRAFIA DE LA `PC REALIZAR REPORTE DE RECEPCION DE LA PC Y RESPALDO DE DATOS 1 1 QUITAR FUENTE DE PODER QUITAR LOS COMPONENTES DE LA PC SOPLETEAMOS LOS COMPONENTES Y REMOVEMOS ELPOLVO CON UNA PEQUEÑA BROCHA COLOCAMOS LOS COMPONENTES DE NUEVO CERRAMOS EL GABINETE 2 2 CONECTAMOS LA PC DE NUEVO ¿FUNCIONA CORRECTAMENT E? VOLVEMOS A ABRIR LA PC PARA VERIFICAR Y CORREGIR QUE COMPONENTE COLOCAMOS MAL NO REALIZAMOS EL REPORTE DE MANTENIMIENTO PREVENTIVO DE HARDWARE SI ¿EL CLIENTE ESTA SATISFECHO? RESOLVEMOS SUS DUDAS O PETICIONES NO ENTREGAMOS LA PC SI FIN
  • 2.
    CAMBIAR EL PROCESADOR INICIO VERIFICAMOSQUE LA FALLA SE ENCUENTRE EN EL PROCESADOR ABRIMOS EL GABINETE ¿ES POSIBLE REPARAR EL PROCESADOR? ENDEREZAR CUIDADOSAMENTE LOS PINES EN CASO DE TENERLOS SI DESATORNILLANOS EL DISIPADOR DE CALOR NO QUITAMOS EL PROCESADOR DEL SOCKET LEVANTANDO LA PALANCA VERTICALMENTE A 90 GRADOS LO PONEMOS EN UNA SUPERFICIE PLANA CON MUCHO CUIDADO DE NO TOCAR LOS CONTACTOS 1 1 COLOCAMOS EL NUEVO PROCESADOR EL EL SOCKET FIJANDONOS EN LA MARCA PARA NO IR A DAÑAR LOS CONTACTOS BAJAMOS LA PALANCA DEL SOCKET VOLOVEMOS A COLOCAR Y ATORNILLAR EL DISIPADOR CERRAMOS EL GABINETE VERIFICAMOS Y CONFIGURAMOS EL NUEVO PROCESADOR FIN VOLVER A COLOCAR EL PROCESADOR EN EL SOCKET CUIDANDO QUE NO SE VUELVAN A DOBLAR LOS PINES
  • 3.
    INICIO IDENTIFICAR FUENTE ¿TENGO HERRAMIENTOS ? LAS CONSIGONO DESTAPAMOS LA FUENTE SI ¿TENGOKIT DE LIMPIEZA? LO CONSIGONO UTILIZO TRAPOS LIMPIOS BROCHA Y SOPLETEO SI 1 COMPROBAMOS QUE LA FALLA SEA LA FUENTE DE PODER 1 REVISAMOS LOS COMPONENTES INTERNOS BOBINAS, TRANSITORES,ETC ¿FUNCIONAN CORRECTAMENT E? CAMBIAMOS LOS COMPONENTES DAÑADOS NO CERRAMOS LA FUENTE SI CONECTAMOS LA FUENTE DE NUEVO A LA PLACA MADRE FIN LIMPIAR Y REPARAR FUENTE DE PODER REPARAR DISCO DURO INICIO VERIFICAR QUE EL DISCO ESTE CONECTADO AL PC ¿RECONOCE HDD? ANALIZARLO CON EL HDD REGENERATOR NO PROCEDEMOS A IDENTIFICAR LA FALLA SI ¿ES FALLA FISICA? CONSEGUIMOS UN NUEVO HDD si REPARAMOS EL HDD CON EL HDD REGENERATOR no ¿ES SATA? 1 si CONECTAMOS EL HDD EN EL SATA 1 CONFIGURAMOS EL JOUGLE Y LO CONECTAMOS EN LA ENTRADA IDE DE LA PLACA MADRE no 1 CERRAMOS EL GABINETE FIN
  • 4.
    DF PROBLEMAS CONLA TARJETA DE SONIDO INICIO VERIFICAR SI EL SONIDO ESTA SILENCIADO ¿ESTA SILENCIADO? DAR CLICK EN EL ALTAVOZ SI IR A PANEL DE CONTROL NO VERIFICAR SI ESTA ENLISTADA LA TARJETA DE SONIDO ¿ESTA ENLISTADA? INSTALAR UNA NUEVA TARJETA DE SONIDO NO INSTALAR UNA NUEVA TARJETA DE SONIDO SI 1 1 COMPRAR UNA NUEVA TARJETA DE SONIDO SEGUIR LOS PASOS PARA INSTALAR LA NUEVA TARJETA INSTALARLA VERIFICAR QUE FUNCIONE FIN
  • 5.
    DF PROBLEMAS CONLA TARJETA DE SONIDO INICIO VERIFICAR EN LA BARRA DE TAREAS SI NO ESTA DESACTIVADO EL SONIDO ¿ESTA SILENCIADO? DAR CLICK EN EL ALTAVOZ SI VAMOS A ADMINISTRADOR DE DISPOSITIVOS NO VERIFICAR SI ESTA ENLISTADA LA TARJETA DE SONIDO ¿ESTA ENLISTADA? INSTALAMOS EL CONTROLADOR DE LA TARJETA DE SONIDO NO INSTALAR UNA NUEVA TARJETA DE SONIDO SI 1 1 COMPRAR UNA NUEVA TARJETA DE SONIDO INSTALAMOS LA NUEVA TARJETA EN LA RANURA DONDE SE ENCUENTRA LA OTRA CERRAMOS LA PC INSTALAMOS CONTROLADOR DE LA TARJETA Y VERIFICAMOS QUE FUNCIONE FIN ¿SE SOLUCIONO EL PROBLEMA? ENTREGAMOS EL EQUIPO AL CLIENTE SI APAGAMOS LA PC Y ABRIMOS EL GABINETE NO
  • 6.
    INICIO CAMBIAR TARJETA MADRE CHECARPRIMERO QUE OTROS COMPONENTES NO ESTEN DAÑADOS VERIFICAR QUE EL PROBLEMA SE ENCUENTRE EN LA T.MADRE ¿PODEMOS SALVAR LA T.MADRE? SERA NECESARIO CAMBIARLA NO CHECAMOS SI EL PROBLEMA SE ENCUENTRA EN LOS CAPACITORES, RESISTENCIAS O TRANSISTORES SI CAMBIAMOS LA PIEZA DAÑADA 1 REMOVEMOS LOS COMPONENTES DE LA TARJETA MADRE MEMORIA RAM, FUENTE, HDD ETC QUITAMOS LOS TORNILLOS QUE SUJETAN LA T MADRE DEL GABINETE LA REMOVEMOS CUIDADOSAMENTE Y REPETIMOS EL PROCEDIMIENTO PARA COLOCAR LA NUEVA PLACA 1 FIN
  • 7.
    INICIO VERIFICAR SI LA MEMORIAESTA BIEN ENSAMBLADA DF COMO CAMBIAR LA MEMORIA RAM CUANDO FALLA ¿ESTA BIEN ENSAMBLADA? CERRAMOS CPU SI ABRIMOS EL GABINETE CONECTAMOS LA PC LEVANTAMOS LA PESTAÑAS Y PRESIONAMOS PARA QUE QUEDE BIEN ENSAMBLADA NO CERRAMOS CPU ENCENDEMOS LA PC 1 1 INICIA CORRECTAMENT E LA PC SIGNIFICA QUE EL PROBLEMA SE SOLUCIONO SI LA MEMORIA NO SIRVE ES NECESARIO REMPLAZARLA NO LA REMPLAZAMOS POR UNA COMPATIBLE Y DELA CAPACIDAD DESEADA REMOVEMOS LA INSERVIBLE Y COLOCAMOS CON PRESION EL NUEVO MODULO LA ENSAMBLAMOS FIN
  • 8.
    INICIO Prender el equipo PONERUN NUEVO MONITOR Desconectamos el monitor Probamos el monitor en otra pc haber si esta funcionando 1 1 INICIO Prender el equipo ¿funciona? Se le notifica al cliente y se le entrega el teclado de nuevo si no Cambiar el Teclado descompuesto Desconectamos el teclado Lo probamos en otra computadora a ver si funciona 1 1Quitamos el monitor viejo Ponemos el monitor nuevo Le regresamos el equipo al cliente FIN Desechamos el taclado descompuesto Ponemos el teclado nuevo en su lugar Y lo conectamos ya sea en usb o en el minidem y instalamos su respectivo controlador Entregamos la computadora FIN ¿Funciona? no Desconectamos el monitor si Buscamos otra solucion porque el problema no se encuentra en el monitor
  • 9.
    NO SE GUARDALA CONFIGURACIÓN DE LA BIOS INICIO APAGAMOS LA PC ABRIMOS EL GABINETE IDENTIFICAMOS DONDE SE ENCUENTRA LA BATERIA DE LA BIOS ¿TIENE BATERIA? COLOCAMOS UNA NUEVA BATERIA EN LA RANURA NO LA REMOVEMOS SI 1 1 CHECAMOS LAS CARGAS CON UN MULTIMETRO DE LA BATERIA SI ES MENOR QUE 1 V LA SUSTITUIMOS POR UNA NUEVA CERRAMOS EL GABINETE ENCENDEMOS LA PC ¿EL PROBLEMA ESTA RESUELTO? BUSCAMOS OTRAS POSIBLES SOLUCIONES NO APAGAMOS LA PC SI FIN CAMBIAR EL DISCIPADOR DE CALOR INICIO VERIFICAR QUE EL PROBLEMA DE SOBRECALENTAMIE NTO ES DEBIDO AL DISIPADOR DESCONECTA EL CABLE DE CINTA QUE LO CONECTA A LA PLACA BASE DESPUES RETIRAMOS EL PANEL SUAVEMENTE DESCONECTA EL VENTILADOR DE REFIRGERACION ¿TENEMOS UN NUEVO VENTILADOR? LO COMPRAMOS NO COLOCAMOS EL NUEVO DISCIPADOR DE LA FORMA EN QUE LO QUITAMOS SI 1 1 CERRAMOS LA PC FIN
  • 10.
    RECONOCER NUEVO HARDWARE 1-Verificarque esté correctamente conectado 2-De no ser así conectarlo correctamente ya sea interno o externo 3-Dejar que Windows busque los controladores y los instalé 4-Si no los pudo instalar buscas el CD de controladores e instalarlos manualmente 5-De no tener el CD instalar controladores por medio de internet 6-Empezar a utilizar el dispositivo. LA IMPRESORA DE PUERTO PARALELO NO IMPRIME 1-VERIFICAR SI LA IMPRESIÓN NO FUE INTERRUMPIDA POR ALGÚN ERROR 2-INGRESAR A PANEL DE CONTROL 3-IMPRESORAS 4-CLIC SOBRE LA IMPRESORA QUE TIENE PROBLEMAS 5-PROBAR REINSTALANDO EL CONTROLADOR DE LA IMPRESORA 6-VERIFICAR QUE NO EXISTA NINGÚN CONFLICTO DE RECURSOS EN EL PUERTO PARALELO DE LA IMPRESORA 7-CAMBIAR EL MODO DE TRABAJO DEL PUERTO PARALELO EN EL BIOS 8-CONFIGURAR EL MODO EN NORMAL O SPP SE RETRASA LA HORA Y LA FECHA 1-MEDIR LA PILA CR2032 CON EL MULTÍMETRO 2-SI DA MAYOR A 2 VOLTS LA PILA ESTA EN CONDICIONES HAY QUE LIMPIARLA Y VOLVERLA A COLOCAR, SI NO SIGNIFICA QUE LA PILA ESTA MUY GASTADA Y HAY QUE REMPLAZARLA POR UNA NUEVA 3-VERIFICAR QUE EL PROBLEMA ESTÉ RESUELTO LA PC SE APAGA AL POCO TIEMPO DE ENCENDIDO 1-VERIFICAR SI ES POR SOBRECALENTAMIENTO DE LA FUENTE 2-ABRIR GABIENTE 3-VERIFICAR SI LAFUENTE ESTÁ SUCIA 4-DE SER ASÍ, SOPLETEAR LA FUENTE 5-SI NO ESTA SUCIA PROBABLEMENTE YA NO FUNCIONE, HAY QUE REMPLAZARLA 6-OTRA POSIBLE FALLA ES POR RESISTENCIAS O CAPACITORES DAÑADOS O QUEMADOS 7-ABRIR GABINETE 8-SI EL CAPACITOR ESTÁ INCLINADO O TIENE UN OLOR A ÁCIDO LOS CAPACITORES ESTÁN DAÑADOS 9-SI LOS CAPACITORES ESTÁN DAÑADOS SE DEBE REMPLAZAR TODA LA PLACA 10-OTRA POSIBLE FALLA SERÍA LA CONFIGURACIÓN INCORRECTA DE LA ENERGÍA DESDE LA BIOS 11-ENTRAR A LA BIOS 12-IR A LA OPCIÓN «GESTIÓN APROPIADAS DE ALIMENTACIÓN» 13-HABILITAR O AJUSTAR LAS OPCIONES DE GESTIÓN DE ENERGÍA 14-VERIFICAR QUE EL FUNCIONAMIENTO DE LA PC SEA EL CORRECTO Y YA NO SE APAGUE
  • 11.
    MAL FUNCIONAMIENTO DELAS TECLAS -PRIMER CAUSA POSIBLE: EL TECLADO SE DESCONFIGURÓ 1-IR A INICIO 2-PANEL DE CONTROL 3-CONFIGURACIÓN REGIONAL Y DE IDIOMA 4-SELECCIONAR ALFABETIZACIÓN ESPAÑOL INTERNACIONAL -SEGUNDA POSIBLE FALLA: A VECES NO FUNCIONAN LAS TECLAS 1-ES POSIBLE QUE SE TENGA ALGÚN VIRUS O SPYWARE 2-ELIMINARLOS CON EL ANTIVIRUS Y ANTISPYWARE -TERCER POSIBLE FALLA: LAS TECLAS SE QUEDAN PEGADAS 1-QUITAR TECLAS 2-SOPLETEAR TECLADO 3-VOLVER A COLOCAR LAS TECLAS DESPUÉS DE CUALQUIER FALLA VERIFICAR QUE EL TECLADO FUNCIONE CORRECTAMENTE LA UNIDAD DE DISCO DURO PRESENTA ERRORES DE LECTURA/ESCRITURA PRIMER CAUSA POSIBLE: UN VIRUS 1-COMPROBAR CON ALGÚN ANTIVIRUS SI EXISTE UN VIRUS QUE ESTÉ AFECTANDO AL SISTEMA SEGUNDA CAUSA POSIBLE: UN SISTEMA DE ARCHIVOS DAÑADOS 1-UTILIZAR LA HERRAMIENTA DE ERRORES DE WINDOWS EN LAS PROPIEDADES DE UNIDAD 2-REALIZAR UNA COMPROBACIÓN DEL SISTEMA DE ARCHIVOS TECER CAUSA POSIBLE: LA PRECENCIA DE SECTORES DEFECTUOSOS 1-REPARAR CON EL HDD REGENERATOR DESPUÉS DE CUALQUIER FALLA VERIFICAR QUE EL PROBLEMA SE HAYA SOLUCIONADO LA PC SE APAGA DE REPENTE 1-PONERLE PASTA TÉRMICA AL PROCESADOR 2- VERIFICAR QUE EL VENTILADOR FUNCIONE BIEN, DE NO SER ASÍ SUSTITUIRLO POR UNO NUEVO 3- VERIFICAR QUE EL VALOR DE TEMPERATURA LÍMITE DE LA BIOS SEA EL CORRECTO 4- DE NO SER ASÍ DARLE UN VALOR QUE CONCUERDE CON EL PROCESADOR 5- ENCENDER Y VERIFICAR QUE LA PC YA NO SE APAGUE EL PC ENCIENDE PERO EL MONITOR NO PRIMER POSIBLE FALLA: LA MEMORIA 1-RETIRARLA Y VOLVERLA A PONER 2- SI CON ESTO NO FUNCIONA, PROBAR CON OTRA MEMORIA SEGUNDA POSIBLE FALLA: AJUSTE INCORRECTO DE ALGUN VALOR DE LA BIOS 1- CAMBIAR DURANTE 10 SEG EL JUMPER DE LA PILA DEL BIOS A LA OPCIÓN CLEANER Y DESPUÉS DEVOLVERLO A NORMAL ENCENDER Y VERIFICAR QUE EL MONITOR ENCIENDA
  • 12.
    MANTENIMIENTO CORRECTIVO DEHARDWARE 1-DETECTAR LA FALLA DEL EQUIPO 2-REPORTAR LA FALLA A SOPORTE TÉCNICO 3-ST DETECTA LA FALLA Y SUS CAUSAS 4-PARA REALIZAR EL MANT CORRECT VERIFICAR SI TIENE GARANTÍA 5- DE NO SER ASÍ REPORTAR AL PRESTADOR DEL SERVICIO PARA QUE DE SEGUIMIENTO 6- DE TENER GARANTIA SE REPORTA AL PROVEEDOR PARA HACER EFECTIVA LA GARANTÍA 7- REVISA EQUIPIO Y TRASLADA A LABORATORIO PARA REPARACIÒN 8- ENTREGA EL EQUIPO A ST 9- RECIBE Y REVISA COTIZACIÒN 10- PROCEDE A LA REPARACIÒN DEL EQUIPO 11- RECIBE EL EQUIPO Y REVISA SI TODO ESTA CORRECTO 12-ENTREGA EQUIPO AL CLIENTE MANTENIMIENTO PREVENTIVO DE SOFTWARE 1-LEVANTAR REPORTE 2- ENCENDER COMPUTADORA 3- SI NO FUNCIONA NOTIFICAR AL CLIENTE 4- SI EL CLIENTE ACCEDE AL MTTO CORRECT SE REALIZA 5- HACER RESPALDO 6-DE TENER VIRUS O SPYWARE ELIMINARLOS 7- DESFRAGMENTAR DISCO DURO 8-ELIMINAR ARCHIVOS TEMPORALES 9-REALIZAR COPIA DE SEGURIDAD MANTENIMIENTO PREVENTIVO DE HARDWARE 1- IR CON EL CLIENTE 2- LEVANTAR REPORTE 3- ENCENDER EQUIPO 4- SI NO FUNCIONA NOTIFICAR AL CLIENTE 5- SI EL CLIENTE ACCEDE AL MTTO CORRECT SE REALIZA 6- HACER RESPALDO 7- DESCONECTAR CABLES 8- ABRIR GABINETE 9- ELIMINAR ESTATICA 10- QUITAR FUENTE DE PODER Y DISPOSITIVOS 11- SOPLETAEAR TODOS LOS COMPONENTES 12- ENSAMBLAR DISPOSITIVOS 13- CONECTAR CABLES EXTERIORES E INTERIORES 14- ENCIENDER 15-DE NO ENCENDER BUSCAR POSIBLE FALLA Y REPARARLA 16-SI ENCENDIÓ CERRAR GABINETE 17- MTTO PREV DE TECLADO 18- MTTO PREV DEL MOUSE 19- LIMPIEZA EXTERNA DEL GABINETE Y MONITOR 20- CERRAR REPORTE 21- ENTREGAR COMPUTADORA
  • 13.
    INICIO MANTENIMIENTO PREVENTIVO DESOFTWARE REVISION FISICA Y DE SW DEL EQUIPO ¿FUNCIONA CORRECTAMENT E? LE NOTIFICAMOS AL CLIENTE NO VOLVEMOS A ENCENDER LA PC SI REALIZAR REPORTE DE RECEPCIÓN ¿EL CLIENTE DESEA REPARAR LA FALLA? REPARAMOS LA FALLA SI LO DEJAMOS ASINO ¿EL CLIENTE SOLICITA RESPALDO? NO LO REALIZAMOSNO LO REALIZAMOS SI 1 1 RESPALDAMOS DRIVERS REVISAR ESTADO FISICO DEL DISCO DURO CREAR PUNTO DE RESTAURACIÓN INICIAL INSTALAR ACTUALIZACIONES DE WINDOWS INSTALAR Y/O ACTUALIZAR ANTIVIRUS 2 2 ELIMINAR ARCHIVOS TEMPORALES LIMPIAR EL REGISTRO DEL SISTEMA ANALIZAR EL SISTEMA CONTRA MALWARE ¿SE ENCUENTRA INFECTADO? ELIMINAMOS EL VIRUS SI PROCEDEMOSNO CREAR PUNTO DE RESTAURACIÓN FINAL 3 3 DESFRAGMENTAR DISCO DURO REALIZAR REPORTE DE MANTENIMIENTO FIN
  • 14.
    INSTALAR WINDOWS 7 INICIO ENCENDEMOSLA PC VERIFICAMOS EL S.O DE NUESTRA PC ¿TENEMOS CD DE INSTALACION? LO CONSEGUIMOS O LO DESCARGAMOS DE INTERNET TENEMOS CD LO QUEMAMOS EN EL CD SI LO BOOTEAMOS EN UNA USB NO APAGAMOS LA PC Y PONEMOS EN CD O LA USB CON EL S.O LA VOLVEMOS A ENCENDER 1 1 PRESIONAMOS F1 F2 F8 DEPENDIENDO DE NUESTRA PC ACCEDEMOS A LA BIOS CONFIGURAMOS EL ARRANQUE PONEMOS CD COMO PRIMERA OPCION Y DAMOS ENTER ¿INCIO EL DISCO DE INSTALACION? REPETIMOS EL PROCESO ANTERIOR NO FORMATEAMOS LA PARTICION EN LA QUE DESEMOS INSTALAR SI SEGUIMOS LOS PASOS DE INSTALACION DESCARGAMOS UN ACTIVADOR Y ACTIVAMOS EL SO FIN
  • 15.
    inicio Firewall bloquea losprogramas Abrir reporte 1 Entrar a la opción de firewall de Windows Localizar la opción desactivar Entrar a restablecer valores Encender el equipo Restablecer predeterminados Entrar a panel de control Desinstalar aplicaciones Desinstalar cualquier aplicación de firewall Funciona correctamnte El problema no se debe al firewall no Cerrar reporte si fin Entrar a panel de control Entrar a sistema y seguridad 1
  • 16.
    INICIO RECUPERAR DATOS BORRADOSDE LA PC ENCENDEMOS LA PC NOS VAMOS A NUESTRO NAVEGADOR DESCARGAR EL PROGRAMA RECUVA INSTALAR RECUVA EN LA PC IR AL ASISTENTE DE RECUVA UNA VEZ FINALIZADA LA INSTALACION Y DAR CLIC EN SIGUIENTE 1 1 SELECCIONAMOS EL TIPO DE ARCHIVOS QUE DESEAMOS RECUPERAR: IMÁGENES DOCUMENTOS, ETC HACEMOS CLIC EN SIGUIENTE SELECCIONAR LA UBICACIÓN DONDE RECUVA LOS BUSCARA HACER CLIC EN INICIAR PARA COMENZAR LA BUSQUEDA DE ARCHIVOS UNA VEZ TERMINADA LA BUSQUEDA SELECCIONAMOS EL ARCHIVO QUE DESEAMOS RECUPERAR 2 2 ¿APARECE EL ARCHIVO DESEADO? TAL VEZ SEA NECESARIO CAMBIAR DE UBICACIÓN Y REPETIR EL PASO ANTERIOR NO LO SELECCIONAMOS Y HACEMOS CLIC EN RECUPERAR SI SELECCIONAMOS LA UBICACIÓN DONDE SE RECUPERARA EL FICHERO Y QUE NO SEA LA MISMA DE DONDE LO ESTAMOS RECUPERANDO DAMOS EN ACEPTAR Y LISTO CERRAR REPORTE FIN
  • 17.
    CAMBIAR IDIOMA DELA PC INICIO ENCENDEMOS LA PC NOS VAMOS A BARRA DE HERRAMENTAS ¿SE ENCUENTRA BLOQUEADA? LE DAMOS CLIC DERECHO A LA BARRA Y SELECCIONAMOS LA OPCION DESBLOQUEAR BARRA DE TAREAS SI AHORA DAMOS CLIC DERECHO NO SELECCIONAMOS LA OPCION BARRA DE HERRAMIENTAS 1 1 LUEGO SELECCIONAMOS LA OPCION QUE DICE BARRA DE IDIOMAS ¿APARECE UN PEQUEÑO CUADRO BLANCO CON AZUL EN LA PARTE SUPERIOR? VOLVEMOS A DAR CLIC EN BARRA DE IDIOMAS NO NOS VAMOS A LA PEQUEÑA VENTANA QUE APARECIO SI SELECCIONAMOS EL IDIOMA DESEADO CERRAMOS REPORTE FIN
  • 18.
    USB Infectada(Accesos Directos) Inicio Iral panel de control Opciones de carpeta En la pestaña VER Seleccionar: Mostrar archivos escondidos Abrir el CMD Seleccionar tu memoria activa(D: o CJ Tecleamos Attrib / d /s -r -h -s *.* 1 1 Eliminar los archivos dañinos Se soluciono? Fin Si Formatear USB No
  • 19.
    INICIO DESISTALAR UN PROGRAMA ABRIMOSREPORTE ENCEDEMOS PC NOS VAMOS A INICIO NOS VAMOS A LA BARRA DE HERRAMIENTAS SELECCIONAMOS SELECCIONAMOS LA OPCION PANEL DE CONTROL 1 1 NOS VAMOS A LA OPCION DESINSTALAR UN PROGRAMA BUSCAMOS EL PROGRAMA QUE DESEMOS DESINSTALAR DAMOS CLIC EN EL PROGRAMA LUEGO EN DESINSTALAR DAMOS ACEPTAR A TODOS LOS PASOS DE LA DESINSTALACION 2 2 ESPERAMOS A QUE FINALIZE EL PROCESO ¿SE DESINSTALO CORRECTAMENT E? CERRAMOS REPORTE SI FIN NOS SALIMOS DE PANEL DE CONTROL NO NOS VAMOS A NUESTRO NAVEGADOR Y DESCARGAMOS UN DESINSTALADOR PARA NUESTRO PROGRAMA EJECUTAMOS EL DESINSTALADOR
  • 20.
    ACTIVAR MICROSOFT OFFICE INICIO UNAVEZ INSTALADO OFFICE NOS VAMOS AL ASISTENTE DE INSTALACION PARA VERIFICAR QUE NO ESTA ACTIVADO ¿TENEMOS ANTIVIRUS? LO DESACTIVAMOS PARA QUE NO INTERRUMPA CON LA ACTIVACION SI PROCEDEMOS A DESCARGAR EL TOOLKIT 2.5 EN GOOGLE NO LO EJECUTAMOS COMO ADMINISTRADOR 1 1 CLIC SOBRE EL ICONO DE OFFICE DEL ACTIVADOR IR A LA PESTAÑA PRODUCTS KEYS UNA VEZ EN PRODUCT SELECCIONAMOS NUESTRO OFFICE EN EDICION SELECCIONAMOS LA EDICION DE OFFICE QUE TENEMOS INSTALADAS VAMOS A LA PESTAÑA ACTIVATION 2 2 CLIC SOBRE EL BOTON EZ ACTIVATOR ESPERAMOS A QUE SE ACTIVE CERRAMOS REPORTE FIN
  • 21.
    DESFRAGMENTAR DISCO DURO INICIO ENCENDEMOSLA PC ¿DETECTA EL HDD? VERIFICAMOS QUE ESTE BIEN CONECTADO NO DESCARGAMOS UN SOFTWARE GRATUITO PARA DESFRAMENTAR SI EJECUTAMOS EL ULTRA DEFRAG LE DAMOS EN LA OPCION DESFRAGMENTAR 1 1 LUEGO NOS VAMOS A INICIO SELECCIONAMOS LA UNIDAD DE DISCO DAMOS CLIC DERECHO LUEGO EN PROPIEDADES NOS VAMOS A HERRAMIENTAS 2 2 Y DOBLE CLIC EN LA OPCION DESFRAGMENTAR AHORA ESPERAMOS A QUE TERMINE EL PROCESOS FIN
  • 22.
    ELIMINAR VIRUS DELA PC INICIO VERIFICAMOS QU EL PROBLEMA SE TRATE DEBIDO A UN VIRUS IDENTIFICAMOS EL TIPO DE VIRUS QUE SE TRATA ¿TENEMOS SOFTWARE ANTYMALWARE ? LO DESCARGAMOS DE INTERNET NO ANALIZAMOS EL EQUIPO CON EL ANTIVIRUS SI ¿DETECTO EL VIRUS? LO ELIMINAMOS VOLVEMOS A REPETIR EL PROCESO SI NO DETECTA EL VIRUS AUN CONTINUAMOS 1 1 ANALIZAMOS EL EQUIPO CON EL ANTYSPAWARE ¿ENCONTRO ALGUNA AMENAZA? VOLVEMOS A REPETIR EL PROCESO NO LA ELIMINAMOS SI SI NO DETECTA EL VIRUS AUN CONTINUAMOS ANALIZAMOS EL EQUIPO CON VARIOS ANTIVIRUS ¿SE ENCONTRO AMENAZA? INTENTAMOS DE NJUEVO SINO HACI LO DEJAMOS NO LA ELIMINAMOS SI FIN
  • 23.
    INSTALAR DRIVERS DESDELA PAGINA DEL FABRICANTE INICIO RESPALDAMOS LOS DRIVERS CON CUALQUIER SOFTWARE GRATUITO EN UNA USB ¿NUESTRA PC ES GENERICA? BUSCAMOS ALGUN SOFTWARE QUE DETECTE LOS CONTROLADORES FALTANTES SI VERIFICAMOS LA MARCA DE LA PC NO ACCEDEMOS A LA PAGINA DEL FABRICANTE DE NUESTRA PC POR EJEMPLO HP NOS VAMOS A LA SECCION DE DRIVERS 1 1 BUSCAMOS EL CONTROLADOR QUE NOS FALTE POR EJEMPLO ETHERNET, AUDIO,ETC LO DESCARGAMOS LO EJECUTAMOS Y SOLO SE INSTALARA REINICIAMOS LA PC ¿FUNCIONA CORRECTAMENT E? EJECUTAMOS NUESTROS DRIVER RESPALDADOS NO CERRAMOS REPORTE SI 2 2 BUSCAMOS LOS DRIVERS EN OTRA PAGINA ENTREGAMOS PC AL CLIENTE FIN
  • 24.
    ELIMINAR VIRUS DELA PC 1- VERIFICAMOS QU EL PROBLEMA SE TRATE DEBIDO A UN VIRUS 2- IDENTIFICAMOS EL TIPO DE VIRUS QUE SE TRATA 3- DE TENER EL SOFTWARE ANTYMALWARE ANALIZAR EL EQUIPO CON EL ANTIVIRUS DE LO CONTRARIO DESCARGARLO DE INTERNET 4- SI DETECTO EL VIRUS ELIMINARLO, SI NO VOLVER A REPETIR EL PROCESO. SI NO DETECTA NINGÚN VIRUS CONTINUAR 5- ANALIZAMOS EL EQUIPO CON EL ANTYSPAWARE 6- SI DETECTO ALGUNA AMENAZA ELIMINARLA, DE LO CONTRARIO VOLVER A REPETIR EL PROCESO HASTA ESTAR SEGUROS QUE EL EQUIPO NO PORTA NINGUN VIRUS INSTALAR DRIVERS 1- RESPALDAMOS LOS DRIVERS CON CUALQUIER SOFTWARE GRATUITO EN UNA USB 2- SI NUESTRA PC ES GENÉRICA BUSCAMOS ALGUN SOFTWARE QUE DETECTE LOS CONTROLADORES FALTANTES, DE NO SER ASÍ VERIFICAMOS LA MARCA DE LA PC 3- ACCEDEMOS A LA PAGINA DEL FABRICANTE DE NUESTRA PC POR EJEMPLO HP 4- NOS VAMOS A LA SECCION DE DRIVERS 5- BUSCAMOS EL CONTROLADOR QUE NOS FALTE POR EJEMPLO ETHERNET, AUDIO,ETC 6- LO DESCARGAMOS 7- LO EJECUTAMOS Y SOLO SE INSTALARA 8- REINICIAMOS LA PC 9- SI FUNCIONA CORRECTAMENTE CERRAMOS REPORTE Y ENTREGAMOS PC AL CLIENTE 10- DE NO SER ASÍ EJECUTAMOS NUESTROS DRIVER RESPALDADOS 11- BUSCAMOS LOS DRIVERS EN OTRA PAGINA 12- CERRAMOS REPORTE Y ENTREGAMOS PC AL CLIENTE DESFRAGMENTAR DISCO DURO 1- ENCENDEMOS LA PC 2- SI DETECTA DESCARGAMOS UN SOFTWARE GRATUITO PARA DESFRAMENTAR 3- DE NO SER ASÍ VERIFICAMOS QUE ESTE BIEN CONECTADO 4- EJECUTAMOS EL ULTRA DEFRAG 5- LE DAMOS EN LA OPCION DESFRAGMENTAR 6- LUEGO NOS VAMOS A INICIO 7- SELECCIONAMOS LA UNIDAD DE DISCO 8- DAMOS CLIC DERECHO 9- LUEGO EN PROPIEDADES 10- NOS VAMOS A HERRAMIENTAS 11- Y DOBLE CLIC EN LA OPCION DESFRAGMENTAR AHORA 12- ESPERAMOS A QUE TERMINE EL PROCESOS
  • 25.
    CAMBIAR IDIOMA DELA PC 1- ENCENDEMOS LA PC 2- NOS VAMOS A BARRA DE HERRAMENTAS 3- SI SE ENCUENTRA BLOQUEADA LE DAMOS CLIC DERECHO A LA BARRA Y SELECCIONAMOS LA OPCION DESBLOQUEAR BARRA DE TAREAS 4- SI NO, DAR CLIC DERECHO 5- SELECCIONAMOS LA OPCION BARRA DE HERRAMIENTAS 6- LUEGO SELECCIONAMOS LA OPCION QUE DICE BARRA DE IDIOMAS 7- SI APARECE UN PEQUEÑO CUADRO BLANCO CON AZUL EN LA PARTE SUPERIOR IR A LA PEQUEÑA VENTANA QUE APARECIO 8- DE NO SER ASÍ VOLVEMOS A DAR CLIC EN BARRA DE IDIOMAS 9- SELECCIONAMOS EL IDIOMA DESEADO 10- CERRAMOS REPORTE Y ENTREGAMOS COMPUTADORA USB INFECTADA (ACCESOS DIRECTOS) 1- Ir al panel de control 2- Opciones de carpeta 3- En la pestaña VER 4- Seleccionar: Mostrar archivos escondidos 5- Abrir el CMD 6- Seleccionar tu memoria activa(D: o CJ 7- Tecleamos Attrib /d /s -r -h -s *.* 8- Eliminar los archivos dañinos 9- Si no se solucionó formatear USB DESINSTALAR UN PROGRAMA 1- ABRIMOS REPORTE 2- ENCEDEMOS PC 3- NOS VAMOS A INICIO 4- NOS VAMOS A LA BARRA DE HERRAMIENTAS SELECCIONAMOS 5- SELECCIONAMOS LA OPCION PANEL DE CONTROL 6- NOS VAMOS A LA OPCION DESINSTALAR UN PROGRAMA 7- BUSCAMOS EL PROGRAMA QUE DESEMOS DESINSTALAR 8- DAMOS CLIC EN EL PROGRAMA 9- LUEGO EN DESINSTALAR 10- DAMOS ACEPTAR A TODOS LOS PASOS DE LA DESINSTALACION 11- ESPERAMOS A QUE FINALIZE EL PROCESO 12- SI NO SE DESINSTALÓ CORRECTAMENTE NOS SALIMOS DE PANEL DE CONTROL Y NOS VAMOS A NUESTRO NAVEGADOR Y DESCARGAMOS UN DESINSTALADOR PARA NUESTRO PROGRAMA 13- EJECUTAMOS EL DESINSTALADOR 14- CERRAMOS REPORTE
  • 26.
    ACTIVAR MICROSOFT OFFICE 1-UNA VEZ INSTALADO OFFICE NOS VAMOS AL ASISTENTE DE INSTALACION PARA VERIFICAR QUE NO ESTA ACTIVADO 2- SI TENEMOS ANTIVIRUS LO DESACTIVAMOS PARA QUE NO INTERRUMPA CON LA ACTIVACION 3- PROCEDEMOS A DESCARGAR EL TOOLKIT 2.5 EN GOOGLE 4- LO EJECUTAMOS COMO ADMINISTRADOR 5- CLIC SOBRE EL ICONO DE OFFICE DEL ACTIVADOR 6- IR A LA PESTAÑA PRODUCTS KEYS 7- UNA VEZ EN PRODUCT SELECCIONAMOS NUESTRO OFFICE 8- EN EDICION SELECCIONAMOS LA EDICION DE OFFICE QUE TENEMOS INSTALADAS 9- VAMOS A LA PESTAÑA ACTIVATION 10- CLIC SOBRE EL BOTON EZ ACTIVATOR 11- ESPERAMOS A QUE SE ACTIVE 12- CERRAMOS REPORTE INSTALAR WINDOWS 7 1- ENCENDEMOS LA PC 2- VERIFICAMOS EL S.O DE NUESTRA PC 3- SI TENEMOS EL CD DE INSTALACIÓN APAGAMOS LA PC Y PONEMOS EN CD O LA USB CON EL S.O 4- DE NO SER ASÍ DESCARGARLO DE INTERNET Y LO BOOTEAMOS EN UNA USB 5- LA VOLVEMOS A ENCENDER 6- PRESIONAMOS F1 F2 F8 DEPENDIENDO DE NUESTRA PC 7- ACCEDEMOS A LA BIOS 8- CONFIGURAMOS EL ARRANQUE 9- PONEMOS CD COMO PRIMERA OPCION Y DAMOS ENTER 10- SEGUIMOS LOS PASOS DE INSTALACION 11- DESCARGAMOS UN ACTIVADOR Y ACTIVAMOS EL SO FIREWALL BLOQUEA LOS PROGRAMAS 1- Abrir reporte 2- Encender el equipo 3- Entrar a panel de control 4- Desinstalar aplicaciones 5- Desinstalar cualquier aplicación de firewall 6- Entrar a panel de control 7- Entrar a sistema y seguridad 8- Entrar a la opción de firewall de Windows 9- Localizar la opción desactivar 10- Entrar a restablecer valores 11- Restablecer predeterminados 12- Si no funciona correctamente el problema no se debe al firewall 13- Cerrar reporte
  • 27.
    RECUPERAR DATOS BORRADOSDE LA PC 1- ENCENDEMOS LA PC 2- NOS VAMOS A NUESTRO NAVEGADOR 3- DESCARGAR EL PROGRAMA RECUVA 4- INSTALAR RECUVA EN LA PC 5- IR AL ASISTENTE DE RECUVA UNA VEZ FINALIZADA LA INSTALACION Y DAR CLIC EN SIGUIENTE 6- SELECCIONAMOS EL TIPO DE ARCHIVOS QUE DESEAMOS RECUPERAR: IMÁGENES DOCUMENTOS, ETC 7- HACEMOS CLIC EN SIGUIENTE 8- SELECCIONAR LA UBICACIÓN DONDE RECUVA LOS BUSCARA 9- HACER CLIC EN INICIAR PARA COMENZAR LA BUSQUEDA DE ARCHIVOS 10- UNA VEZ TERMINADA LA BUSQUEDA SELECCIONAMOS EL ARCHIVO QUE DESEAMOS RECUPERAR 11- SI APARECE EL ARCHIVO DESEADO LO SELECCIONAMOS Y HACEMOS CLIC EN RECUPERAR 12- DE NO SER ASÍ TAL VEZ SEA NECESARIO CAMBIAR DE UBICACIÓN Y REPETIR EL PASO ANTERIOR 13- SELECCIONAMOS LA UBICACIÓN DONDE SE RECUPERARA EL FICHERO Y QUE NO SEA LA MISMA DE DONDE LO ESTAMOS RECUPERANDO 14- DAMOS EN ACEPTAR Y LISTO 15- CERRAR REPORTE