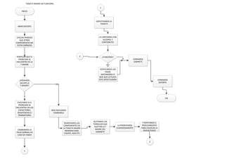
MANTENIMIENTO PREVENTIVO DE HARDWARE
INICIO
VERIFICAR EL
FUNCIONAMIENTO
DE LA PC
¿FUNCIONA?
APGAMOS LA PC Y
REALIC¡ZAMOS
MANTENIMIENTO
CORRECTIVO
NO
PROCEDEMOS A
APAGAR LA PC Y
DESTAPAR EL
GABINETE
SI
SACAR LA
HERRAMIENTA
NECESARIA
TOMAR
FOTOGRAFIA DE LA
`PC
REALIZAR REPORTE
DE RECEPCION DE
LA PC Y RESPALDO
DE DATOS
1
1
QUITAR FUENTE DE
PODER
QUITAR LOS
COMPONENTES DE
LA PC
SOPLETEAMOS LOS
COMPONENTES Y
REMOVEMOS
ELPOLVO CON UNA
PEQUEÑA BROCHA
COLOCAMOS LOS
COMPONENTES DE
NUEVO
CERRAMOS EL
GABINETE
2
2
CONECTAMOS LA
PC DE NUEVO
¿FUNCIONA
CORRECTAMENT
E?
VOLVEMOS A ABRIR
LA PC PARA
VERIFICAR Y
CORREGIR QUE
COMPONENTE
COLOCAMOS MAL
NO
REALIZAMOS EL
REPORTE DE
MANTENIMIENTO
PREVENTIVO DE
HARDWARE
SI
¿EL CLIENTE
ESTA
SATISFECHO?
RESOLVEMOS SUS
DUDAS O
PETICIONES
NO
ENTREGAMOS LA PC
SI
FIN
MANTENIMIENTO CORRECTIVO DE HARDWARE
SOPORTE TÈCNICOCLIENTE PROVEDOR Función
Fase
INICIO
DETECTA
FALLA AL
EQUIPO
REPORTAR LA
FALLA AL
SOPORTE
TÈCNICO
DETECTA LA
FALLA AL
EQUIPO DE
COMPUTO
MANT
CORRECTIVO
EXTERNO
VERIFICA SI ES
CORRECTIVO POR
GARANTIA O
CONTRATO
SI
REPARA EL EQUIPO
EL PERSONAL DE
SOPORTE TÈCNICO
NO
GARANTIA DE
COMPRA
REPORTA AL
PROVEEDOR
PARA HACER
EFECTIVA LA
GARANTIA
SI
REPORTA AL
PRESTADOR
DE SERVICIO
PARA QUE DE
SEGUIMIENTO
NO
1
2
REVISAR
EQUIPO Y
TRASLADAR
A
LABORATO
RIO Y
REPARAR
REVISAR
EQUIPO Y
TRASLADA
A TALLER
A
REPARAR
MANDA
COTIZACI
ON DE
REFACCI
ONES
DAÑADA
S
3
ENTREGAR
EQUIPO A
SOPORTE
TÈCNICO
RECIBE Y
REVISA
COTIZACIÒN
3
RECIBE EL
EQUIPO Y DA EL
VISTO BUENO
ENTREGA EL
EQUIPO AL
CLIENTE
1
4
4
RECIBE EQUIPO
REPARADO Y DA
VISTO BUENO
FIN
RECONOCER NUEVO HARDWARE
1-Verificar que esté correctamente conectado
2-De no ser así conectarlo correctamente ya sea interno o externo
3-Dejar que Windows busque los controladores y los instalé
4-Si no los pudo instalar buscas el CD de controladores e instalarlos
manualmente
5-De no tener el CD instalar controladores por medio de internet
6-Empezar a utilizar el dispositivo.
LA IMPRESORA DE PUERTO PARALELO NO IMPRIME
1-VERIFICAR SI LA IMPRESIÓN NO FUE INTERRUMPIDA POR ALGÚN ERROR
2-INGRESAR A PANEL DE CONTROL
3-IMPRESORAS
4-CLIC SOBRE LA IMPRESORA QUE TIENE PROBLEMAS
5-PROBAR REINSTALANDO EL CONTROLADOR DE LA IMPRESORA
6-VERIFICAR QUE NO EXISTA NINGÚN CONFLICTO DE RECURSOS EN EL
PUERTO PARALELO DE LA IMPRESORA
7-CAMBIAR EL MODO DE TRABAJO DEL PUERTO PARALELO EN EL BIOS
8-CONFIGURAR EL MODO EN NORMAL O SPP
SE RETRASA LA HORA Y LA FECHA
1-MEDIR LA PILA CR2032 CON EL MULTÍMETRO
2-SI DA MAYOR A 2 VOLTS LA PILA ESTA EN CONDICIONES HAY QUE
LIMPIARLA Y VOLVERLA A COLOCAR, SI NO SIGNIFICA QUE LA PILA ESTA MUY
GASTADA Y HAY QUE REMPLAZARLA POR UNA NUEVA
3-VERIFICAR QUE EL PROBLEMA ESTÉ RESUELTO
LA PC SE APAGA AL POCO TIEMPO DE ENCENDIDO
1-VERIFICAR SI ES POR SOBRECALENTAMIENTO DE LA FUENTE
2-ABRIR GABIENTE
3-VERIFICAR SI LAFUENTE ESTÁ SUCIA
4-DE SER ASÍ, SOPLETEAR LA FUENTE
5-SI NO ESTA SUCIA PROBABLEMENTE YA NO FUNCIONE, HAY QUE
REMPLAZARLA
6-OTRA POSIBLE FALLA ES POR RESISTENCIAS O CAPACITORES DAÑADOS O
QUEMADOS
7-ABRIR GABINETE
8-SI EL CAPACITOR ESTÁ INCLINADO O TIENE UN OLOR A ÁCIDO LOS
CAPACITORES ESTÁN DAÑADOS
9-SI LOS CAPACITORES ESTÁN DAÑADOS SE DEBE REMPLAZAR TODA LA PLACA
10-OTRA POSIBLE FALLA SERÍA LA CONFIGURACIÓN INCORRECTA DE LA
ENERGÍA DESDE LA BIOS
11-ENTRAR A LA BIOS
12-IR A LA OPCIÓN «GESTIÓN APROPIADAS DE ALIMENTACIÓN»
13-HABILITAR O AJUSTAR LAS OPCIONES DE GESTIÓN DE ENERGÍA
14-VERIFICAR QUE EL FUNCIONAMIENTO DE LA PC SEA EL CORRECTO Y YA NO
SE APAGUE
MAL FUNCIONAMIENTO DE LAS TECLAS
-PRIMER CAUSA POSIBLE: EL TECLADO SE DESCONFIGURÓ
1-IR A INICIO
2-PANEL DE CONTROL
3-CONFIGURACIÓN REGIONAL Y DE IDIOMA
4-SELECCIONAR ALFABETIZACIÓN ESPAÑOL INTERNACIONAL
-SEGUNDA POSIBLE FALLA: A VECES NO FUNCIONAN LAS TECLAS
1-ES POSIBLE QUE SE TENGA ALGÚN VIRUS O SPYWARE
2-ELIMINARLOS CON EL ANTIVIRUS Y ANTISPYWARE
-TERCER POSIBLE FALLA: LAS TECLAS SE QUEDAN PEGADAS
1-QUITAR TECLAS
2-SOPLETEAR TECLADO
3-VOLVER A COLOCAR LAS TECLAS
DESPUÉS DE CUALQUIER FALLA VERIFICAR QUE EL TECLADO FUNCIONE
CORRECTAMENTE
LA UNIDAD DE DISCO DURO PRESENTA ERRORES DE LECTURA/ESCRITURA
PRIMER CAUSA POSIBLE: UN VIRUS
1-COMPROBAR CON ALGÚN ANTIVIRUS SI EXISTE UN VIRUS QUE ESTÉ
AFECTANDO AL SISTEMA
SEGUNDA CAUSA POSIBLE: UN SISTEMA DE ARCHIVOS DAÑADOS
1-UTILIZAR LA HERRAMIENTA DE ERRORES DE WINDOWS EN LAS
PROPIEDADES DE UNIDAD
2-REALIZAR UNA COMPROBACIÓN DEL SISTEMA DE ARCHIVOS
TECER CAUSA POSIBLE: LA PRECENCIA DE SECTORES DEFECTUOSOS
1-REPARAR CON EL HDD REGENERATOR
DESPUÉS DE CUALQUIER FALLA VERIFICAR QUE EL PROBLEMA SE HAYA
SOLUCIONADO
LA PC SE APAGA DE REPENTE
1-PONERLE PASTA TÉRMICA AL PROCESADOR
2- VERIFICAR QUE EL VENTILADOR FUNCIONE BIEN, DE NO SER ASÍ
SUSTITUIRLO POR UNO NUEVO
3- VERIFICAR QUE EL VALOR DE TEMPERATURA LÍMITE DE LA BIOS SEA EL
CORRECTO
4- DE NO SER ASÍ DARLE UN VALOR QUE CONCUERDE CON EL PROCESADOR
5- ENCENDER Y VERIFICAR QUE LA PC YA NO SE APAGUE
EL PC ENCIENDE PERO EL MONITOR NO
PRIMER POSIBLE FALLA: LA MEMORIA
1-RETIRARLA Y VOLVERLA A PONER
2- SI CON ESTO NO FUNCIONA, PROBAR CON OTRA MEMORIA
SEGUNDA POSIBLE FALLA: AJUSTE INCORRECTO DE ALGUN VALOR DE LA BIOS
1- CAMBIAR DURANTE 10 SEG EL JUMPER DE LA PILA DEL BIOS A LA OPCIÓN
CLEANER Y DESPUÉS DEVOLVERLO A NORMAL
ENCENDER Y VERIFICAR QUE EL MONITOR ENCIENDA
MANTENIMIENTO CORRECTIVO DE HARDWARE
1-DETECTAR LA FALLA DEL EQUIPO
2-REPORTAR LA FALLA A SOPORTE TÉCNICO
3-ST DETECTA LA FALLA Y SUS CAUSAS
4-PARA REALIZAR EL MANT CORRECT VERIFICAR SI TIENE GARANTÍA
5- DE NO SER ASÍ REPORTAR AL PRESTADOR DEL SERVICIO PARA QUE DE
SEGUIMIENTO
6- DE TENER GARANTIA SE REPORTA AL PROVEEDOR PARA HACER EFECTIVA
LA GARANTÍA
7- REVISA EQUIPIO Y TRASLADA A LABORATORIO PARA REPARACIÒN
8- ENTREGA EL EQUIPO A ST
9- RECIBE Y REVISA COTIZACIÒN
10- PROCEDE A LA REPARACIÒN DEL EQUIPO
11- RECIBE EL EQUIPO Y REVISA SI TODO ESTA CORRECTO
12-ENTREGA EQUIPO AL CLIENTE
MANTENIMIENTO PREVENTIVO DE SOFTWARE
1-LEVANTAR REPORTE
2- ENCENDER COMPUTADORA
3- SI NO FUNCIONA NOTIFICAR AL CLIENTE
4- SI EL CLIENTE ACCEDE AL MTTO CORRECT SE REALIZA
5- HACER RESPALDO
6-DE TENER VIRUS O SPYWARE ELIMINARLOS
7- DESFRAGMENTAR DISCO DURO
8-ELIMINAR ARCHIVOS TEMPORALES
9-REALIZAR COPIA DE SEGURIDAD
MANTENIMIENTO PREVENTIVO DE HARDWARE
1- IR CON EL CLIENTE
2- LEVANTAR REPORTE
3- ENCENDER EQUIPO
4- SI NO FUNCIONA NOTIFICAR AL CLIENTE
5- SI EL CLIENTE ACCEDE AL MTTO CORRECT SE REALIZA
6- HACER RESPALDO
7- DESCONECTAR CABLES
8- ABRIR GABINETE
9- ELIMINAR ESTATICA
10- QUITAR FUENTE DE PODER Y DISPOSITIVOS
11- SOPLETAEAR TODOS LOS COMPONENTES
12- ENSAMBLAR DISPOSITIVOS
13- CONECTAR CABLES EXTERIORES E INTERIORES
14- ENCIENDER
15-DE NO ENCENDER BUSCAR POSIBLE FALLA Y REPARARLA
16-SI ENCENDIÓ CERRAR GABINETE
17- MTTO PREV DE TECLADO
18- MTTO PREV DEL MOUSE
19- LIMPIEZA EXTERNA DEL GABINETE Y MONITOR
20- CERRAR REPORTE
21- ENTREGAR COMPUTADORA
INICIO
IDENTIFICAR
FUENTE
¿TENGO
HERRAMIENTOS
?
LAS CONSIGONO
DESTAPAMOS LA
FUENTE
SI
¿TENGO KIT DE
LIMPIEZA?
PUEDO UTILIZAR
OTROS MATERIALES
PARECIDOS QUE
ENCUENTRE EN
CASA
NO
UTILIZO TRAPOS
LIMPIOS BROCHA Y
SOPLETEO
SI
1
COMPROBAMOS
QUE LA FALLA SEA
LA FUENTE DE
PODER
1
REVISAMOS LOS
COMPONENTES
INTERNOS BOBINAS,
TRANSITORES,ETC
¿FUNCIONAN
CORRECTAMENT
E?
CAMBIAMOS LOS
COMPONENTES
DAÑADOS
NO
CERRAMOS LA
FUENTE
SI
CONECTAMOS LA
FUENTE DE NUEVO
A LA PLACA MADRE
FIN
LIMPIAR Y REPARAR FUENTE DE PODER REPARAR DISCO DURO
INICIO
VERIFICAR QUE EL
DISCO ESTE
CONECTADO AL PC
¿RECONOCE
HDD?
ANALIZARLO CON EL
HDD REGENERATOR
NO
PROCEDEMOS A
IDENTIFICAR LA
FALLA
SI
¿ES FALLA
FISICA?
CONSEGUIMOS UN
NUEVO HDD
si
REPARAMOS EL
HDD CON EL HDD
REGENERATOR
no
¿ES SATA?
1
si
CONECTAMOS EL
HDD EN EL SATA 1
CONFIGURAMOS EL
JOUGLE Y LO
CONECTAMOS EN
LA ENTRADA IDE DE
LA PLACA MADRE
no
1
CERRAMOS EL
GABINETE
FIN
ABRIR REPORTE
PROBAMOS LA PC
PARA VERIFICAR EL
CORRECOTO
FUNCIONAMIENTO
DE LA FUENTE
CERRAMOS
REPORTE
ABRIMOS REPORTE
ENCENDEMOS LA
PC
PROBAMOS EL
NUEVO HDD
CERRAMOS
REPORTE
INICIO
TARJETA MADRE NO FUNCIONA
CHECAR PRIMERO
QUE OTROS
COMPONENTES NO
ESTEN DAÑADOS
VERIFICAR QUE EL
PROBLEMA SE
ENCUENTRE EN LA
T.MADRE
¿PODEMOS
SALVAR LA
T.MADRE?
SERA NECESARIO
CAMBIARLA
NO
CHECAMOS SI EL
PROBLEMA SE
ENCUENTRA EN LOS
CAPACITORES,
RESISTENCIAS O
TRANSISTORES
SI
CAMBIAMOS LA
PIEZA DAÑADA EN
CASO DE HABER
1
REMOVEMOS LOS
COMPONENTES DE
LA TARJETA MADRE
MEMORIA RAM,
FUENTE, HDD ETC
QUITAMOS LOS
TORNILLOS QUE
SUJETAN LA T
MADRE DEL
GABINETE
LA REMOVEMOS
CUIDADOSAMENTE
Y REPETIMOS EL
PROCEDIMIENTO
PARA COLOCAR LA
NUEVA PLACA
1
ABRIR REPORTE
SOPLETEAMOS LA
TARJETA
LA LIMPIAMOS CON
ALCOHOL Y
CONTONETES
CERRAMOS
GABINETE
CERRAMOS
REPORTE
FIN
2
2 ¿FUNCIONA?
SI
VERIFICAMOS LOS
PASOS
ANTERRIORES O
QUE QUE LA PLACA
ESTE DEFECTUOSOA
NO
NO SE GUARDA LA CONFIGURACIÓN DE LA BIOS
INICIO
APAGAR LA PC
ABRIR EL GABINETE
IDENTIFICAR
DONDE SE
ENCUENTRA LA
BATERIA DE LA BIOS
¿TIENE
BATERIA?
COLOCAR UNA
NUEVA BATERIA EN
LA RANURA
NO
REMOVER
SI
1
1
CHECAR LAS
CARGAS CON UN
MULTIMETRO DE LA
BATERIA SI ES
MENOR QUE 1 V LA
SUSTITUIMOS POR
UNA NUEVA
CERRAR EL
GABINETE
ENCENDEMOS LA
PC
¿EL PROBLEMA
ESTA
RESUELTO?
BUSCAMOS OTRAS
POSIBLES
SOLUCIONES
NO
APAGAMOS LA PC
SI
FIN
CAMBIAR EL DISCIPADOR DE CALOR
INICIO
VERIFICAR QUE EL
PROBLEMA DE
SOBRECALENTAMIE
NTO ES DEBIDO AL
DISIPADOR
DESCONECTAR EL
CABLE DE CINTA
QUE LO CONECTA A
LA PLACA BASE
RETIRAR EL PANEL
SUAVEMENTE
DESCONECTAR EL
VENTILADOR DE
REFIRGERACION
¿TENEMOS UN
NUEVO
VENTILADOR?
LO COMPRAMOSNO
COLOCAMOS EL
NUEVO DISCIPADOR
DE LA FORMA EN
QUE LO QUITAMOS
SI
1
1
CERRAMOS LA PCABRIR REPORTE ABRIR REPORTE
CERRAR REPORTE
FIN
DF PROBLEMAS CON LA TARJETA DE SONIDO
INICIO
VERIFICAR SI EL
SONIDO ESTA
SILENCIADO
¿ESTA
SILENCIADO?
DAR CLICK EN EL
ALTAVOZ Y SUBIR EL
VOLUMEN
SI
IR A PANEL DE
CONTROL
NO
VERIFICAR SI ESTA
ENLISTADA LA
TARJETA DE SONIDO
¿ESTA
ENLISTADA?
BUSCAR LOS
DRIVERS DE ESTA
MISMANO
IDENTIFICAMOS LA
T DE SONIDO
SI
1
1
SOPLETEAMOS LA
TARJETA
SOPLETEAMOS LA
RANURA DE LA
TARJETA
ABRIR REPORTE
¿APARECE?
AL PARECER SE HA
SOLUCIONADO EL
PROBLEMA
SI
ES PROBABLE QUE
NO FUNCIONE,
ABRIMOS EL
GABINETE
NO
¿SE
SOLUCIONO?
EL PROBLEMA ESTA
RESUELTO
SI
REMPLAZAMOS LA
TARJETA POR UNA
NUEVA
REMOVIENDO LA
INSERVIBLE
COLOCAMOS LA
NUEVA TARJETA
CERRAMOS
GABINETE
VERIFICAMOS QUE
FUNCIONE
CORRECTAMENTE
2
2
FIN
2
CERRAMOS
REPORTE
INICIO
VERIFICAR SI LA
MEMORIA ESTA BIEN
ENSAMBLADA Y ESTA
SUCIA
DF PROBLEMAS CON LA MEMORIA RAM
¿ESTA BIEN
ENSAMBLADA O
SE ENCUENTRA
SUCIA?
CERRAMOS
CPU
no
ABRIMOS EL
GABINETE
LA QUITAMOS
si
SOPLETEAMOS LA
MEMORIA Y LAS
RANURAS
Limpiamos la
memoria con un
borrador
1
1
INICIA
CORRECTAMENT
E LA PC
SIGNIFICA QUE EL
PROBLEMA SE
SOLUCIONO
SI
LA MEMORIA NO
SIRVE ES
NECESARIO
REMPLAZARLA
NO
LA REMPLAZAMOS
POR UNA
COMPATIBLE Y
DELA CAPACIDAD
DESEADA
REMOVEMOS LA
INSERVIBLE Y
COLOCAMOS CON
PRESION EL NUEVO
MODULO
LA ENSAMBLAMOS
ABRIR REPORTE
ENSAMBLAMOS LA
MEMORIA
ABRIMOS GABINETE
2
2
CERRAMOS
GABINETE
¿SE
SOLUCIONO?
EL PROBLEMA NO
SE DEBE A LA
MEMORIA
NO
CERRAMOS
REPORTE
FIN
CAMBIAR EL PROCESADORINICIO
VERIFICAR QUE LA
FALLA SE
ENCUENTRE EN EL
PROCESADOR
ABRIR EL GABINETE
¿ES POSIBLE
REPARAR EL
PROCESADOR?
ENDEREZAR
CUIDADOSAMENTE
LOS PINES EN CASO
DE TENERLOS
SI
DESATORNILLAR EL
DISIPADOR DE
CALOR
NO
QUITAR EL
PROCESADOR DEL
SOCKET LEVANTANDO
LA PALANCA
VERTICALMENTE A 90
GRADOS
LO PONEMOS EN
UNA SUPERFICIE
PLANA CON MUCHO
CUIDADO DE NO
TOCAR LOS
CONTACTOS
1
1
COLOCAR EL NUEVO
PROCESADOR EN EL
SOCKET
FIJANDONOS EN LA
MARCA PARA NO IR
A DAÑAR LOS
CONTACTOS
BAJAR LA PALANCA
DEL SOCKET
VOLOVER A
COLOCAR Y
ATORNILLAR EL
DISIPADOR
CERRAR EL
GABINETE
VERIFICAMOS Y
CONFIGURAMOS EL
NUEVO
PROCESADOR
FIN
VOLVER A COLOCAR
EL PROCESADOR EN
EL SOCKET
CUIDANDO QUE NO
SE VUELVAN A
DOBLAR LOS PINES
ABRIR REPORTE
CERRAR REPORTE
INICIO
Prender el equipo
PONER UN NUEVO MONITOR
Desconectamos el
monitor
Probamos el
monitor en otra pc
haber si esta
funcionando
1
1
INICIO
Prender el equipo
¿funciona?
Se le notifica al
cliente y se le
entrega el teclado
de nuevo
si
no
Cambiar el Teclado descompuesto
Desconectamos el
teclado
Lo probamos en
otra computadora a
ver si funciona
1
1Quitamos el
monitor viejo
Ponemos el monitor
nuevo
Cerrar reporte
FIN
Desechamos el
taclado
descompuesto
Ponemos el teclado
nuevo en su lugar Y
lo conectamos ya
sea en usb o en el
minidem y
instalamos su
respectivo
controlador
Entregamos la
computadora
FIN
¿Funciona?
no
Desconectamos el
monitor
si
Buscamos otra
solucion porque el
problema no se
encuentra en el
monitor
Abrir reporte
Le regresamos el
equipo al cliente
Abrir reporte
Cerrar reporte

Df hardware pagina

  • 1.
    MANTENIMIENTO PREVENTIVO DEHARDWARE INICIO VERIFICAR EL FUNCIONAMIENTO DE LA PC ¿FUNCIONA? APGAMOS LA PC Y REALIC¡ZAMOS MANTENIMIENTO CORRECTIVO NO PROCEDEMOS A APAGAR LA PC Y DESTAPAR EL GABINETE SI SACAR LA HERRAMIENTA NECESARIA TOMAR FOTOGRAFIA DE LA `PC REALIZAR REPORTE DE RECEPCION DE LA PC Y RESPALDO DE DATOS 1 1 QUITAR FUENTE DE PODER QUITAR LOS COMPONENTES DE LA PC SOPLETEAMOS LOS COMPONENTES Y REMOVEMOS ELPOLVO CON UNA PEQUEÑA BROCHA COLOCAMOS LOS COMPONENTES DE NUEVO CERRAMOS EL GABINETE 2 2 CONECTAMOS LA PC DE NUEVO ¿FUNCIONA CORRECTAMENT E? VOLVEMOS A ABRIR LA PC PARA VERIFICAR Y CORREGIR QUE COMPONENTE COLOCAMOS MAL NO REALIZAMOS EL REPORTE DE MANTENIMIENTO PREVENTIVO DE HARDWARE SI ¿EL CLIENTE ESTA SATISFECHO? RESOLVEMOS SUS DUDAS O PETICIONES NO ENTREGAMOS LA PC SI FIN
  • 2.
    MANTENIMIENTO CORRECTIVO DEHARDWARE SOPORTE TÈCNICOCLIENTE PROVEDOR Función Fase INICIO DETECTA FALLA AL EQUIPO REPORTAR LA FALLA AL SOPORTE TÈCNICO DETECTA LA FALLA AL EQUIPO DE COMPUTO MANT CORRECTIVO EXTERNO VERIFICA SI ES CORRECTIVO POR GARANTIA O CONTRATO SI REPARA EL EQUIPO EL PERSONAL DE SOPORTE TÈCNICO NO GARANTIA DE COMPRA REPORTA AL PROVEEDOR PARA HACER EFECTIVA LA GARANTIA SI REPORTA AL PRESTADOR DE SERVICIO PARA QUE DE SEGUIMIENTO NO 1 2 REVISAR EQUIPO Y TRASLADAR A LABORATO RIO Y REPARAR REVISAR EQUIPO Y TRASLADA A TALLER A REPARAR MANDA COTIZACI ON DE REFACCI ONES DAÑADA S 3 ENTREGAR EQUIPO A SOPORTE TÈCNICO RECIBE Y REVISA COTIZACIÒN 3 RECIBE EL EQUIPO Y DA EL VISTO BUENO ENTREGA EL EQUIPO AL CLIENTE 1 4 4 RECIBE EQUIPO REPARADO Y DA VISTO BUENO FIN
  • 3.
    RECONOCER NUEVO HARDWARE 1-Verificarque esté correctamente conectado 2-De no ser así conectarlo correctamente ya sea interno o externo 3-Dejar que Windows busque los controladores y los instalé 4-Si no los pudo instalar buscas el CD de controladores e instalarlos manualmente 5-De no tener el CD instalar controladores por medio de internet 6-Empezar a utilizar el dispositivo. LA IMPRESORA DE PUERTO PARALELO NO IMPRIME 1-VERIFICAR SI LA IMPRESIÓN NO FUE INTERRUMPIDA POR ALGÚN ERROR 2-INGRESAR A PANEL DE CONTROL 3-IMPRESORAS 4-CLIC SOBRE LA IMPRESORA QUE TIENE PROBLEMAS 5-PROBAR REINSTALANDO EL CONTROLADOR DE LA IMPRESORA 6-VERIFICAR QUE NO EXISTA NINGÚN CONFLICTO DE RECURSOS EN EL PUERTO PARALELO DE LA IMPRESORA 7-CAMBIAR EL MODO DE TRABAJO DEL PUERTO PARALELO EN EL BIOS 8-CONFIGURAR EL MODO EN NORMAL O SPP SE RETRASA LA HORA Y LA FECHA 1-MEDIR LA PILA CR2032 CON EL MULTÍMETRO 2-SI DA MAYOR A 2 VOLTS LA PILA ESTA EN CONDICIONES HAY QUE LIMPIARLA Y VOLVERLA A COLOCAR, SI NO SIGNIFICA QUE LA PILA ESTA MUY GASTADA Y HAY QUE REMPLAZARLA POR UNA NUEVA 3-VERIFICAR QUE EL PROBLEMA ESTÉ RESUELTO LA PC SE APAGA AL POCO TIEMPO DE ENCENDIDO 1-VERIFICAR SI ES POR SOBRECALENTAMIENTO DE LA FUENTE 2-ABRIR GABIENTE 3-VERIFICAR SI LAFUENTE ESTÁ SUCIA 4-DE SER ASÍ, SOPLETEAR LA FUENTE 5-SI NO ESTA SUCIA PROBABLEMENTE YA NO FUNCIONE, HAY QUE REMPLAZARLA 6-OTRA POSIBLE FALLA ES POR RESISTENCIAS O CAPACITORES DAÑADOS O QUEMADOS 7-ABRIR GABINETE 8-SI EL CAPACITOR ESTÁ INCLINADO O TIENE UN OLOR A ÁCIDO LOS CAPACITORES ESTÁN DAÑADOS 9-SI LOS CAPACITORES ESTÁN DAÑADOS SE DEBE REMPLAZAR TODA LA PLACA 10-OTRA POSIBLE FALLA SERÍA LA CONFIGURACIÓN INCORRECTA DE LA ENERGÍA DESDE LA BIOS 11-ENTRAR A LA BIOS 12-IR A LA OPCIÓN «GESTIÓN APROPIADAS DE ALIMENTACIÓN» 13-HABILITAR O AJUSTAR LAS OPCIONES DE GESTIÓN DE ENERGÍA 14-VERIFICAR QUE EL FUNCIONAMIENTO DE LA PC SEA EL CORRECTO Y YA NO SE APAGUE
  • 4.
    MAL FUNCIONAMIENTO DELAS TECLAS -PRIMER CAUSA POSIBLE: EL TECLADO SE DESCONFIGURÓ 1-IR A INICIO 2-PANEL DE CONTROL 3-CONFIGURACIÓN REGIONAL Y DE IDIOMA 4-SELECCIONAR ALFABETIZACIÓN ESPAÑOL INTERNACIONAL -SEGUNDA POSIBLE FALLA: A VECES NO FUNCIONAN LAS TECLAS 1-ES POSIBLE QUE SE TENGA ALGÚN VIRUS O SPYWARE 2-ELIMINARLOS CON EL ANTIVIRUS Y ANTISPYWARE -TERCER POSIBLE FALLA: LAS TECLAS SE QUEDAN PEGADAS 1-QUITAR TECLAS 2-SOPLETEAR TECLADO 3-VOLVER A COLOCAR LAS TECLAS DESPUÉS DE CUALQUIER FALLA VERIFICAR QUE EL TECLADO FUNCIONE CORRECTAMENTE LA UNIDAD DE DISCO DURO PRESENTA ERRORES DE LECTURA/ESCRITURA PRIMER CAUSA POSIBLE: UN VIRUS 1-COMPROBAR CON ALGÚN ANTIVIRUS SI EXISTE UN VIRUS QUE ESTÉ AFECTANDO AL SISTEMA SEGUNDA CAUSA POSIBLE: UN SISTEMA DE ARCHIVOS DAÑADOS 1-UTILIZAR LA HERRAMIENTA DE ERRORES DE WINDOWS EN LAS PROPIEDADES DE UNIDAD 2-REALIZAR UNA COMPROBACIÓN DEL SISTEMA DE ARCHIVOS TECER CAUSA POSIBLE: LA PRECENCIA DE SECTORES DEFECTUOSOS 1-REPARAR CON EL HDD REGENERATOR DESPUÉS DE CUALQUIER FALLA VERIFICAR QUE EL PROBLEMA SE HAYA SOLUCIONADO LA PC SE APAGA DE REPENTE 1-PONERLE PASTA TÉRMICA AL PROCESADOR 2- VERIFICAR QUE EL VENTILADOR FUNCIONE BIEN, DE NO SER ASÍ SUSTITUIRLO POR UNO NUEVO 3- VERIFICAR QUE EL VALOR DE TEMPERATURA LÍMITE DE LA BIOS SEA EL CORRECTO 4- DE NO SER ASÍ DARLE UN VALOR QUE CONCUERDE CON EL PROCESADOR 5- ENCENDER Y VERIFICAR QUE LA PC YA NO SE APAGUE EL PC ENCIENDE PERO EL MONITOR NO PRIMER POSIBLE FALLA: LA MEMORIA 1-RETIRARLA Y VOLVERLA A PONER 2- SI CON ESTO NO FUNCIONA, PROBAR CON OTRA MEMORIA SEGUNDA POSIBLE FALLA: AJUSTE INCORRECTO DE ALGUN VALOR DE LA BIOS 1- CAMBIAR DURANTE 10 SEG EL JUMPER DE LA PILA DEL BIOS A LA OPCIÓN CLEANER Y DESPUÉS DEVOLVERLO A NORMAL ENCENDER Y VERIFICAR QUE EL MONITOR ENCIENDA
  • 5.
    MANTENIMIENTO CORRECTIVO DEHARDWARE 1-DETECTAR LA FALLA DEL EQUIPO 2-REPORTAR LA FALLA A SOPORTE TÉCNICO 3-ST DETECTA LA FALLA Y SUS CAUSAS 4-PARA REALIZAR EL MANT CORRECT VERIFICAR SI TIENE GARANTÍA 5- DE NO SER ASÍ REPORTAR AL PRESTADOR DEL SERVICIO PARA QUE DE SEGUIMIENTO 6- DE TENER GARANTIA SE REPORTA AL PROVEEDOR PARA HACER EFECTIVA LA GARANTÍA 7- REVISA EQUIPIO Y TRASLADA A LABORATORIO PARA REPARACIÒN 8- ENTREGA EL EQUIPO A ST 9- RECIBE Y REVISA COTIZACIÒN 10- PROCEDE A LA REPARACIÒN DEL EQUIPO 11- RECIBE EL EQUIPO Y REVISA SI TODO ESTA CORRECTO 12-ENTREGA EQUIPO AL CLIENTE MANTENIMIENTO PREVENTIVO DE SOFTWARE 1-LEVANTAR REPORTE 2- ENCENDER COMPUTADORA 3- SI NO FUNCIONA NOTIFICAR AL CLIENTE 4- SI EL CLIENTE ACCEDE AL MTTO CORRECT SE REALIZA 5- HACER RESPALDO 6-DE TENER VIRUS O SPYWARE ELIMINARLOS 7- DESFRAGMENTAR DISCO DURO 8-ELIMINAR ARCHIVOS TEMPORALES 9-REALIZAR COPIA DE SEGURIDAD MANTENIMIENTO PREVENTIVO DE HARDWARE 1- IR CON EL CLIENTE 2- LEVANTAR REPORTE 3- ENCENDER EQUIPO 4- SI NO FUNCIONA NOTIFICAR AL CLIENTE 5- SI EL CLIENTE ACCEDE AL MTTO CORRECT SE REALIZA 6- HACER RESPALDO 7- DESCONECTAR CABLES 8- ABRIR GABINETE 9- ELIMINAR ESTATICA 10- QUITAR FUENTE DE PODER Y DISPOSITIVOS 11- SOPLETAEAR TODOS LOS COMPONENTES 12- ENSAMBLAR DISPOSITIVOS 13- CONECTAR CABLES EXTERIORES E INTERIORES 14- ENCIENDER 15-DE NO ENCENDER BUSCAR POSIBLE FALLA Y REPARARLA 16-SI ENCENDIÓ CERRAR GABINETE 17- MTTO PREV DE TECLADO 18- MTTO PREV DEL MOUSE 19- LIMPIEZA EXTERNA DEL GABINETE Y MONITOR 20- CERRAR REPORTE 21- ENTREGAR COMPUTADORA
  • 6.
    INICIO IDENTIFICAR FUENTE ¿TENGO HERRAMIENTOS ? LAS CONSIGONO DESTAPAMOS LA FUENTE SI ¿TENGOKIT DE LIMPIEZA? PUEDO UTILIZAR OTROS MATERIALES PARECIDOS QUE ENCUENTRE EN CASA NO UTILIZO TRAPOS LIMPIOS BROCHA Y SOPLETEO SI 1 COMPROBAMOS QUE LA FALLA SEA LA FUENTE DE PODER 1 REVISAMOS LOS COMPONENTES INTERNOS BOBINAS, TRANSITORES,ETC ¿FUNCIONAN CORRECTAMENT E? CAMBIAMOS LOS COMPONENTES DAÑADOS NO CERRAMOS LA FUENTE SI CONECTAMOS LA FUENTE DE NUEVO A LA PLACA MADRE FIN LIMPIAR Y REPARAR FUENTE DE PODER REPARAR DISCO DURO INICIO VERIFICAR QUE EL DISCO ESTE CONECTADO AL PC ¿RECONOCE HDD? ANALIZARLO CON EL HDD REGENERATOR NO PROCEDEMOS A IDENTIFICAR LA FALLA SI ¿ES FALLA FISICA? CONSEGUIMOS UN NUEVO HDD si REPARAMOS EL HDD CON EL HDD REGENERATOR no ¿ES SATA? 1 si CONECTAMOS EL HDD EN EL SATA 1 CONFIGURAMOS EL JOUGLE Y LO CONECTAMOS EN LA ENTRADA IDE DE LA PLACA MADRE no 1 CERRAMOS EL GABINETE FIN ABRIR REPORTE PROBAMOS LA PC PARA VERIFICAR EL CORRECOTO FUNCIONAMIENTO DE LA FUENTE CERRAMOS REPORTE ABRIMOS REPORTE ENCENDEMOS LA PC PROBAMOS EL NUEVO HDD CERRAMOS REPORTE
  • 7.
    INICIO TARJETA MADRE NOFUNCIONA CHECAR PRIMERO QUE OTROS COMPONENTES NO ESTEN DAÑADOS VERIFICAR QUE EL PROBLEMA SE ENCUENTRE EN LA T.MADRE ¿PODEMOS SALVAR LA T.MADRE? SERA NECESARIO CAMBIARLA NO CHECAMOS SI EL PROBLEMA SE ENCUENTRA EN LOS CAPACITORES, RESISTENCIAS O TRANSISTORES SI CAMBIAMOS LA PIEZA DAÑADA EN CASO DE HABER 1 REMOVEMOS LOS COMPONENTES DE LA TARJETA MADRE MEMORIA RAM, FUENTE, HDD ETC QUITAMOS LOS TORNILLOS QUE SUJETAN LA T MADRE DEL GABINETE LA REMOVEMOS CUIDADOSAMENTE Y REPETIMOS EL PROCEDIMIENTO PARA COLOCAR LA NUEVA PLACA 1 ABRIR REPORTE SOPLETEAMOS LA TARJETA LA LIMPIAMOS CON ALCOHOL Y CONTONETES CERRAMOS GABINETE CERRAMOS REPORTE FIN 2 2 ¿FUNCIONA? SI VERIFICAMOS LOS PASOS ANTERRIORES O QUE QUE LA PLACA ESTE DEFECTUOSOA NO
  • 8.
    NO SE GUARDALA CONFIGURACIÓN DE LA BIOS INICIO APAGAR LA PC ABRIR EL GABINETE IDENTIFICAR DONDE SE ENCUENTRA LA BATERIA DE LA BIOS ¿TIENE BATERIA? COLOCAR UNA NUEVA BATERIA EN LA RANURA NO REMOVER SI 1 1 CHECAR LAS CARGAS CON UN MULTIMETRO DE LA BATERIA SI ES MENOR QUE 1 V LA SUSTITUIMOS POR UNA NUEVA CERRAR EL GABINETE ENCENDEMOS LA PC ¿EL PROBLEMA ESTA RESUELTO? BUSCAMOS OTRAS POSIBLES SOLUCIONES NO APAGAMOS LA PC SI FIN CAMBIAR EL DISCIPADOR DE CALOR INICIO VERIFICAR QUE EL PROBLEMA DE SOBRECALENTAMIE NTO ES DEBIDO AL DISIPADOR DESCONECTAR EL CABLE DE CINTA QUE LO CONECTA A LA PLACA BASE RETIRAR EL PANEL SUAVEMENTE DESCONECTAR EL VENTILADOR DE REFIRGERACION ¿TENEMOS UN NUEVO VENTILADOR? LO COMPRAMOSNO COLOCAMOS EL NUEVO DISCIPADOR DE LA FORMA EN QUE LO QUITAMOS SI 1 1 CERRAMOS LA PCABRIR REPORTE ABRIR REPORTE CERRAR REPORTE FIN
  • 9.
    DF PROBLEMAS CONLA TARJETA DE SONIDO INICIO VERIFICAR SI EL SONIDO ESTA SILENCIADO ¿ESTA SILENCIADO? DAR CLICK EN EL ALTAVOZ Y SUBIR EL VOLUMEN SI IR A PANEL DE CONTROL NO VERIFICAR SI ESTA ENLISTADA LA TARJETA DE SONIDO ¿ESTA ENLISTADA? BUSCAR LOS DRIVERS DE ESTA MISMANO IDENTIFICAMOS LA T DE SONIDO SI 1 1 SOPLETEAMOS LA TARJETA SOPLETEAMOS LA RANURA DE LA TARJETA ABRIR REPORTE ¿APARECE? AL PARECER SE HA SOLUCIONADO EL PROBLEMA SI ES PROBABLE QUE NO FUNCIONE, ABRIMOS EL GABINETE NO ¿SE SOLUCIONO? EL PROBLEMA ESTA RESUELTO SI REMPLAZAMOS LA TARJETA POR UNA NUEVA REMOVIENDO LA INSERVIBLE COLOCAMOS LA NUEVA TARJETA CERRAMOS GABINETE VERIFICAMOS QUE FUNCIONE CORRECTAMENTE 2 2 FIN 2 CERRAMOS REPORTE
  • 10.
    INICIO VERIFICAR SI LA MEMORIAESTA BIEN ENSAMBLADA Y ESTA SUCIA DF PROBLEMAS CON LA MEMORIA RAM ¿ESTA BIEN ENSAMBLADA O SE ENCUENTRA SUCIA? CERRAMOS CPU no ABRIMOS EL GABINETE LA QUITAMOS si SOPLETEAMOS LA MEMORIA Y LAS RANURAS Limpiamos la memoria con un borrador 1 1 INICIA CORRECTAMENT E LA PC SIGNIFICA QUE EL PROBLEMA SE SOLUCIONO SI LA MEMORIA NO SIRVE ES NECESARIO REMPLAZARLA NO LA REMPLAZAMOS POR UNA COMPATIBLE Y DELA CAPACIDAD DESEADA REMOVEMOS LA INSERVIBLE Y COLOCAMOS CON PRESION EL NUEVO MODULO LA ENSAMBLAMOS ABRIR REPORTE ENSAMBLAMOS LA MEMORIA ABRIMOS GABINETE 2 2 CERRAMOS GABINETE ¿SE SOLUCIONO? EL PROBLEMA NO SE DEBE A LA MEMORIA NO CERRAMOS REPORTE FIN
  • 11.
    CAMBIAR EL PROCESADORINICIO VERIFICARQUE LA FALLA SE ENCUENTRE EN EL PROCESADOR ABRIR EL GABINETE ¿ES POSIBLE REPARAR EL PROCESADOR? ENDEREZAR CUIDADOSAMENTE LOS PINES EN CASO DE TENERLOS SI DESATORNILLAR EL DISIPADOR DE CALOR NO QUITAR EL PROCESADOR DEL SOCKET LEVANTANDO LA PALANCA VERTICALMENTE A 90 GRADOS LO PONEMOS EN UNA SUPERFICIE PLANA CON MUCHO CUIDADO DE NO TOCAR LOS CONTACTOS 1 1 COLOCAR EL NUEVO PROCESADOR EN EL SOCKET FIJANDONOS EN LA MARCA PARA NO IR A DAÑAR LOS CONTACTOS BAJAR LA PALANCA DEL SOCKET VOLOVER A COLOCAR Y ATORNILLAR EL DISIPADOR CERRAR EL GABINETE VERIFICAMOS Y CONFIGURAMOS EL NUEVO PROCESADOR FIN VOLVER A COLOCAR EL PROCESADOR EN EL SOCKET CUIDANDO QUE NO SE VUELVAN A DOBLAR LOS PINES ABRIR REPORTE CERRAR REPORTE
  • 12.
    INICIO Prender el equipo PONERUN NUEVO MONITOR Desconectamos el monitor Probamos el monitor en otra pc haber si esta funcionando 1 1 INICIO Prender el equipo ¿funciona? Se le notifica al cliente y se le entrega el teclado de nuevo si no Cambiar el Teclado descompuesto Desconectamos el teclado Lo probamos en otra computadora a ver si funciona 1 1Quitamos el monitor viejo Ponemos el monitor nuevo Cerrar reporte FIN Desechamos el taclado descompuesto Ponemos el teclado nuevo en su lugar Y lo conectamos ya sea en usb o en el minidem y instalamos su respectivo controlador Entregamos la computadora FIN ¿Funciona? no Desconectamos el monitor si Buscamos otra solucion porque el problema no se encuentra en el monitor Abrir reporte Le regresamos el equipo al cliente Abrir reporte Cerrar reporte