Incrustar presentación
Descargar para leer sin conexión



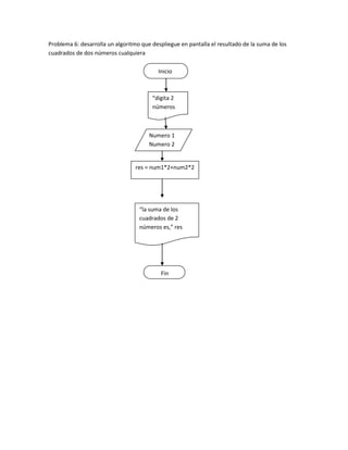
El documento presenta 6 problemas que piden desarrollar diagramas de flujo o algoritmos para realizar diferentes tareas como imprimir el nombre de usuario, imprimir el doble de un número, imprimir el nombre y grupo de usuario, e imprimir la suma de los cuadrados de dos números.


