Hernandez Limón
Ameyalli
Profesor: Acosta Serna
Hugo Grupo: 201
Tema:
Diagramas
de flujo 1-16
Problema 1°
Desarrolla un diagrama de flujo que despliegue
en pantalla el valor de Pi.
Inicio
“π=3.1416”
Fin
Para poder
desarrollarlo
tenemos que ver
cuantas variables
Contiene.
Constantes
Pi=3.1416
Contiene
una
variable
Problema 2°
Desarrolla un diagrama de flujo que despliegue en pantalla
“Hola grupo 201”
Inicio
“Hola grupo 201”
Fin
Problema 3°
Desarrollar un algoritmo de flujo que imprima en pantalla un
nombre que el usuario indique.
Inicio
“Deja tu
nom”
usuario
“Tu nom es:”
usuario
Fin
Problema 4°
Desarrollar un diagrama de flujo que imprima en pantalla el
doble de cualquier número dado.
Inicio
“Dame un
numero”
num
Res= num*2
“El doble es:”
Res
Fin
Problema 5°
Desarrolla diagrama que despeje en pantalla el nombre y grupo
que el usuario indique.
Inicio
“Digita nombre
y grupo”
Nom,gpo
“Tu nombre es:”
Nom
“Tu gpo es:”
gpo
Fin
Problema 6°
Desarrollar un algoritmo grafico que despliegue en pantalla el
resultado de la suma de los cuadros de dos números cualquiera.
Inicio
“Dame dos
números”
num 1
num2
Res= num1˄2+num 2˄2
“El resultado es:”
Res
Fin
Problema 7°
Desarrollar un diagrama de flujo que muestre en pantalla el
resultado de la siguiente expresión matemática.
(x+y)³
(x-y)²
Inicio
“Dame dos
números”
x,y
Res=((x+ y ˄3)/(x-y ˄2)
“El resultado es:”
res
Fin
(x+y)³ x=2
(x-y)² y=1
La expresión se
debe convertir
en algebra lineal
Problema 8°
Desarrollar un algoritmo que determine si un numero
proporcionado por el usuario si es negativo o negativo.
Considerando al Ø como positivo.
n
No
Si
Inicio
“Dame un num”
num
num>=Ø
“Negativo”“Positivo”
Fin
Proceso: num>=Ø
Cierto “positivo”
Falso “negativo”
Solo contiene
una variable
Prueba de escritorio 8°
num num>=Ø Cierto
“positivo”
Falso
“negativo”
5 5>=Ø √
-13 -13>=Ø √
Ø Ø >=Ø √
La prueba de escritorio es
una herramienta que permite
verificar si el desarrollo de
diagrama de flujo ha sido
correcto.
Problema 9°
Desarrollar un diagrama de flujo que permita determinar si una
persona es mayor de edad o menor.
No
Si
Num Edad
>=18
Cierto
“positivo”
Falso
“negativo”
18 18>=18 √
Inicio
“Digita tu
edad”
edad
edad >=18 “Es mayor de
edad”
“Es menor de
edad”
Fin
Problema 10°
Desarrollar un algoritmo que permita desarrollar cual es el mayor
de dos números dados.
Num1 Num2 Num1>num2 Si
num1
No
num2
30 20 30>=20 √
20 21 20>=21 √
10 10 10>=10 √
No
Si
Inicio
“Dame dos
números”
Num1,
num2
num1>=num2
“el mayor
es:” num2
“el mayor
es:”
num1
num1
Fin
Problema 11°
Desarrollar un diagrama de flujo que determine el monto total a
pagar en una venta, considerando que si el total es mayor a mil
pesos se le aplicara el 20% de descuento, de lo contrario solo se
le aplicara el 5%.
Si No
Total >1000 Si No
990 990>1000 √
1240 1240>1000 √
1002 1002>1000 √
Inicio
“Dime el total a
pagar”
total
total>1000
Res= total-(total*0.5)
Res=total-(total*.20)
“El total con
descuento es:”
res
Fin
Problema 12°
Desarrollar un diagrama de flujo que determine el número
mayor de entre 3 números diferentes dados.
No Si
Si
No
Si
Inicio
“Dame tres
números”
x,y,z
x>y
x>z
y>z
“El mayor es”
y
“El mayor es”
z
Fin
“El mayor es”
x
Problema 13°
Desarrollar un algoritmo que determine y muestre el menor de
dos números dados.
No
Si
Inicio
“Digita dos
números”
Num1
Num2
Num1<Num2
“mayor”
Num2
“menor”
Num1
Fin
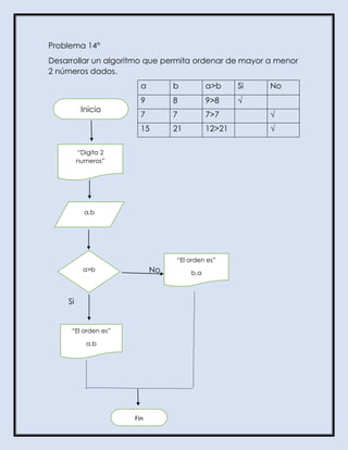
Problema 14°
Desarrollar un algoritmo que permita ordenar de mayor a menor
2 números dados.
No
Si
a b a>b Si No
9 8 9>8 √
7 7 7>7 √
15 21 12>21 √
Inicio
“Digita 2
numeros”
a,b
a>b
“El orden es”
b,a
“El orden es”
a,b
Fin
Problema 15°
Desarrollar un algoritmo que permita desarrollar y mostrar en
pantalla el numero mayor a cuatro números dados.
No Si Si
Si No No
No Si
Si No
No
Si
Inicio
“Digita 4
numeros”
a,b,c,d
a>b b>d b>c
“el mayor es”
b
a>c c>d
“el mayor es”
c
a>d
“el mayor es”
d
“el mayor es”
a
Fin
Problema 16°
Desarrollar un algoritmo que permita ordenar de mayor a menor
3 números diferentes dados.
1
No
No Si Si
Si
No 1
Si
No
Si 1
Inicio
“Digita 3
numeros”
a,b,c
a>b
a>c
b>c
a,b,c
b>c c>a b,c,a
c,b,a
c,a,b
b,a,c
a,c,b
Fin
1
1
1
Opinión personal.
De el diagrama de flujo numero 1 al 16 se incrementa la
dificultad más cuando se tiene que hacer una ecuación.
Observando y analizando bien lo que el usuario está indicando
se podrá desarrollar los algoritmos con más facilidad. Para
poder ver si el desarrollo del diagrama está bien utilizamos la
prueba de escritorio que a mí se me complica un poco. Pero en
general observando y poniendo atención se puede analizar
correctamente.

Diagramas de flujo 1-16

  • 1.
    Hernandez Limón Ameyalli Profesor: AcostaSerna Hugo Grupo: 201 Tema: Diagramas de flujo 1-16
  • 2.
    Problema 1° Desarrolla undiagrama de flujo que despliegue en pantalla el valor de Pi. Inicio “π=3.1416” Fin Para poder desarrollarlo tenemos que ver cuantas variables Contiene. Constantes Pi=3.1416 Contiene una variable
  • 3.
    Problema 2° Desarrolla undiagrama de flujo que despliegue en pantalla “Hola grupo 201” Inicio “Hola grupo 201” Fin
  • 4.
    Problema 3° Desarrollar unalgoritmo de flujo que imprima en pantalla un nombre que el usuario indique. Inicio “Deja tu nom” usuario “Tu nom es:” usuario Fin
  • 5.
    Problema 4° Desarrollar undiagrama de flujo que imprima en pantalla el doble de cualquier número dado. Inicio “Dame un numero” num Res= num*2 “El doble es:” Res Fin
  • 6.
    Problema 5° Desarrolla diagramaque despeje en pantalla el nombre y grupo que el usuario indique. Inicio “Digita nombre y grupo” Nom,gpo “Tu nombre es:” Nom “Tu gpo es:” gpo Fin
  • 7.
    Problema 6° Desarrollar unalgoritmo grafico que despliegue en pantalla el resultado de la suma de los cuadros de dos números cualquiera. Inicio “Dame dos números” num 1 num2 Res= num1˄2+num 2˄2 “El resultado es:” Res Fin
  • 8.
    Problema 7° Desarrollar undiagrama de flujo que muestre en pantalla el resultado de la siguiente expresión matemática. (x+y)³ (x-y)² Inicio “Dame dos números” x,y Res=((x+ y ˄3)/(x-y ˄2) “El resultado es:” res Fin (x+y)³ x=2 (x-y)² y=1 La expresión se debe convertir en algebra lineal
  • 9.
    Problema 8° Desarrollar unalgoritmo que determine si un numero proporcionado por el usuario si es negativo o negativo. Considerando al Ø como positivo. n No Si Inicio “Dame un num” num num>=Ø “Negativo”“Positivo” Fin Proceso: num>=Ø Cierto “positivo” Falso “negativo” Solo contiene una variable
  • 10.
    Prueba de escritorio8° num num>=Ø Cierto “positivo” Falso “negativo” 5 5>=Ø √ -13 -13>=Ø √ Ø Ø >=Ø √ La prueba de escritorio es una herramienta que permite verificar si el desarrollo de diagrama de flujo ha sido correcto.
  • 11.
    Problema 9° Desarrollar undiagrama de flujo que permita determinar si una persona es mayor de edad o menor. No Si Num Edad >=18 Cierto “positivo” Falso “negativo” 18 18>=18 √ Inicio “Digita tu edad” edad edad >=18 “Es mayor de edad” “Es menor de edad” Fin
  • 12.
    Problema 10° Desarrollar unalgoritmo que permita desarrollar cual es el mayor de dos números dados. Num1 Num2 Num1>num2 Si num1 No num2 30 20 30>=20 √ 20 21 20>=21 √ 10 10 10>=10 √ No Si Inicio “Dame dos números” Num1, num2 num1>=num2 “el mayor es:” num2 “el mayor es:” num1 num1 Fin
  • 13.
    Problema 11° Desarrollar undiagrama de flujo que determine el monto total a pagar en una venta, considerando que si el total es mayor a mil pesos se le aplicara el 20% de descuento, de lo contrario solo se le aplicara el 5%. Si No Total >1000 Si No 990 990>1000 √ 1240 1240>1000 √ 1002 1002>1000 √ Inicio “Dime el total a pagar” total total>1000 Res= total-(total*0.5) Res=total-(total*.20) “El total con descuento es:” res Fin
  • 14.
    Problema 12° Desarrollar undiagrama de flujo que determine el número mayor de entre 3 números diferentes dados. No Si Si No Si Inicio “Dame tres números” x,y,z x>y x>z y>z “El mayor es” y “El mayor es” z Fin “El mayor es” x
  • 15.
    Problema 13° Desarrollar unalgoritmo que determine y muestre el menor de dos números dados. No Si Inicio “Digita dos números” Num1 Num2 Num1<Num2 “mayor” Num2 “menor” Num1 Fin
  • 16.
    Problema 14° Desarrollar unalgoritmo que permita ordenar de mayor a menor 2 números dados. No Si a b a>b Si No 9 8 9>8 √ 7 7 7>7 √ 15 21 12>21 √ Inicio “Digita 2 numeros” a,b a>b “El orden es” b,a “El orden es” a,b Fin
  • 17.
    Problema 15° Desarrollar unalgoritmo que permita desarrollar y mostrar en pantalla el numero mayor a cuatro números dados. No Si Si Si No No No Si Si No No Si Inicio “Digita 4 numeros” a,b,c,d a>b b>d b>c “el mayor es” b a>c c>d “el mayor es” c a>d “el mayor es” d “el mayor es” a Fin
  • 18.
    Problema 16° Desarrollar unalgoritmo que permita ordenar de mayor a menor 3 números diferentes dados. 1 No No Si Si Si No 1 Si No Si 1 Inicio “Digita 3 numeros” a,b,c a>b a>c b>c a,b,c b>c c>a b,c,a c,b,a c,a,b b,a,c a,c,b Fin 1 1 1
  • 19.
    Opinión personal. De eldiagrama de flujo numero 1 al 16 se incrementa la dificultad más cuando se tiene que hacer una ecuación. Observando y analizando bien lo que el usuario está indicando se podrá desarrollar los algoritmos con más facilidad. Para poder ver si el desarrollo del diagrama está bien utilizamos la prueba de escritorio que a mí se me complica un poco. Pero en general observando y poniendo atención se puede analizar correctamente.