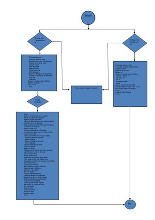
Inicio
Transporte=auto
Entonces detener auto.
Encender las luces intermitentes
Colocar el freno de mano
Apagar el auto
Abrir la puerta
Bajar del Auto
Cerrar la puerta
Abrir la cajuela
Buscar el triángulo de seguridad
Colocar el triángulo de seguridad en
la vía
Nllanta=1
Observo= llanta numero Nllanta
Nllanta= Nllanta + 1
Ir a 2.1.11.1
Finsi
De lo contrario seguir mi camino
Si tengo auto
Transporte=au
to
Si esta
pinchada
Hacer
Buscar herramientas en la cajuela
Cerrar la puerta de la cajuela
Agarrar el gato hidráulico
Ubicar el gato hidráulico en la llanta Nllanta
Colocarlo en el rin del auto
Subo la perilla de mando del gato hidráulico
Lo elevo a 10 a 15 cm
Busco la llave cruz
Quito los tapones de los tornillos
Introduzco la llave cruz en cada tornillo
Saco los tornillos
Ubico los tornillos en un lugar visible
Coloco la llave en el suelo
Retiro la llanta
Busco la llanta de repuesto
Abro la cajuela
saco la llanta de repuesto
Cierro la cajuela
Agarro la llanta
Cambiar llanta Nllanta por la de repuesto
La introduzco en el rin del auto
Ubico los tornillos
Busco la llave cruz
Introduzco los tornillos en la llanta
Giro cada tornillo con la llave cruz
Aseguro que estén bien puestos los tornillos
Saco la llave cruz
La ubico en el suelo
Bajo la perilla del gato hidráulico
Agarro el gato hidráulico
Me dirijo a la cajuela
Abro la cajuela
Guardo el gato hidráulico
Ubico las demás herramientas
Guardo la llave cruz en la cajuela
Quito el triángulo de señalización
Lo guardo en la cajuela
Cierro la puerta de la cajuela
Me dirijo a la puerta del auto
Abro la puerta
Subo al auto
Cierro la puerta
Prendo el auto
Acelero el auto
Fin si
Si tengo moto
Transporte=m
oto
Entonces detener moto
Encender las luces intermitentes
Apagar la moto
Bajarme de la moto
Nllanta = 1
Observo = llanta numero Nllanta
Nllanta = Nllanta + 1
Ir a 2.2.1.5.1
Fin si
Si esta pinchada
Hacer
Buscar caja de herramientas
sí tengo seguir al pasó 2.2.1.5.2.1.2.
sino, tengo seguir mi camino
Fin si
Cambiar llanta Nllanta
Fin si
Fin

Diagrama de cambio de llanta

  • 1.
    Inicio Transporte=auto Entonces detener auto. Encenderlas luces intermitentes Colocar el freno de mano Apagar el auto Abrir la puerta Bajar del Auto Cerrar la puerta Abrir la cajuela Buscar el triángulo de seguridad Colocar el triángulo de seguridad en la vía Nllanta=1 Observo= llanta numero Nllanta Nllanta= Nllanta + 1 Ir a 2.1.11.1 Finsi De lo contrario seguir mi camino Si tengo auto Transporte=au to Si esta pinchada Hacer Buscar herramientas en la cajuela Cerrar la puerta de la cajuela Agarrar el gato hidráulico Ubicar el gato hidráulico en la llanta Nllanta Colocarlo en el rin del auto Subo la perilla de mando del gato hidráulico Lo elevo a 10 a 15 cm Busco la llave cruz Quito los tapones de los tornillos Introduzco la llave cruz en cada tornillo Saco los tornillos Ubico los tornillos en un lugar visible Coloco la llave en el suelo Retiro la llanta Busco la llanta de repuesto Abro la cajuela saco la llanta de repuesto Cierro la cajuela Agarro la llanta Cambiar llanta Nllanta por la de repuesto La introduzco en el rin del auto Ubico los tornillos Busco la llave cruz Introduzco los tornillos en la llanta Giro cada tornillo con la llave cruz Aseguro que estén bien puestos los tornillos Saco la llave cruz La ubico en el suelo Bajo la perilla del gato hidráulico Agarro el gato hidráulico Me dirijo a la cajuela Abro la cajuela Guardo el gato hidráulico Ubico las demás herramientas Guardo la llave cruz en la cajuela Quito el triángulo de señalización Lo guardo en la cajuela Cierro la puerta de la cajuela Me dirijo a la puerta del auto Abro la puerta Subo al auto Cierro la puerta Prendo el auto Acelero el auto Fin si Si tengo moto Transporte=m oto Entonces detener moto Encender las luces intermitentes Apagar la moto Bajarme de la moto Nllanta = 1 Observo = llanta numero Nllanta Nllanta = Nllanta + 1 Ir a 2.2.1.5.1 Fin si Si esta pinchada Hacer Buscar caja de herramientas sí tengo seguir al pasó 2.2.1.5.2.1.2. sino, tengo seguir mi camino Fin si Cambiar llanta Nllanta Fin si Fin