Incrustar presentación
Descargado 73 veces




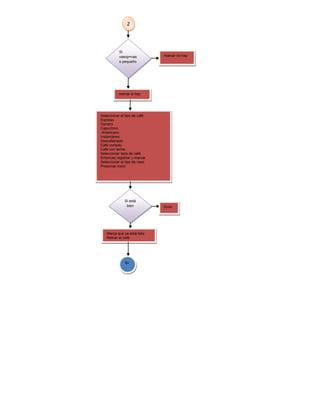
Este documento describe los pasos de un sistema de café automático para detectar posibles errores en cada etapa del proceso, incluyendo verificar el funcionamiento de la bomba de agua, los niveles de café molido, leche y vasos disponibles, seleccionar el tipo de café y taza, e indicar cuando el café está listo para ser retirado.


