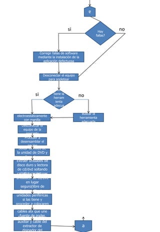
RECEPCIÓN DEL EQUIPO Y EL CLIENTE  Llenado de ficha de recepción de datos del equipo y el cliente.Entrega ficha recepción equipos al cliente  Verificación  datos dados  por el cliente  con aplicación o software (Everest)Es verdadera  la información ?sinoLlamar al cliente Mostrando soporte impreso dado por el softwareIntroducir cd para Realización  copias  de seguridad Guardar cd de copias de seguridad en lugar seguro (sin contacto de agentes perjudiciales para el mismoVerificación  o identificación posibles fallas de softwarea
aHay fallas?sinoCorregir fallas de software mediante la instalación de la aplicación defectuosaDesconectar el equipo para sopletearSe tiene la herramienta adecuada ?sinoBuscar la herramienta adecuadaDescargarse electroestáticamente con manilla antiestática Desconectar el equipo de la corriente Proceder a desensamblar el equipoSoltar tornillos de la unidad de DVD y disco duroExtraer unidades de disco duro y lectora de cd/dvd soltando cables y conectoresColocar las unidades  de cd/dvd en lugar seguro(libre de agentes que causen defectos Desatornillar las unidades periféricas si las tiene y proceder a colocaren lugar seguro Desconectar los cables atx que une fuente de poder  con boardDesconectar cable auxiliar y cable del extractor de disipador del procesador a
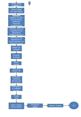
aExtraer placa madreSi esta en un resino cerrado u oficina diríjase aun lugar amplio  con buena ventilación Proceder a la soplada del chasis, (sopladora) disipador de calor del procesador, periféricos, memorias preferiblemente con aire comprimido aplicar limpiador de contactos sobre los contactos de los dispositivos periferics internos y externos Proceder a el ensamble de los dispositivos de forma contraria a la extracción de los mismosConectar e equipo a la corriente electricaEncender el equipoBorrar cookiesAumentar espacio  de discoComprobar existencia de virus con un antivirusDesfragmentar unidades de discoPrueba final Fin Llenar  factura junto al cliente Entrega de equipo Archivar  factura

Diagramadeflujos

  • 1.
    RECEPCIÓN DEL EQUIPOY EL CLIENTE Llenado de ficha de recepción de datos del equipo y el cliente.Entrega ficha recepción equipos al cliente Verificación datos dados por el cliente con aplicación o software (Everest)Es verdadera la información ?sinoLlamar al cliente Mostrando soporte impreso dado por el softwareIntroducir cd para Realización copias de seguridad Guardar cd de copias de seguridad en lugar seguro (sin contacto de agentes perjudiciales para el mismoVerificación o identificación posibles fallas de softwarea
  • 2.
    aHay fallas?sinoCorregir fallasde software mediante la instalación de la aplicación defectuosaDesconectar el equipo para sopletearSe tiene la herramienta adecuada ?sinoBuscar la herramienta adecuadaDescargarse electroestáticamente con manilla antiestática Desconectar el equipo de la corriente Proceder a desensamblar el equipoSoltar tornillos de la unidad de DVD y disco duroExtraer unidades de disco duro y lectora de cd/dvd soltando cables y conectoresColocar las unidades de cd/dvd en lugar seguro(libre de agentes que causen defectos Desatornillar las unidades periféricas si las tiene y proceder a colocaren lugar seguro Desconectar los cables atx que une fuente de poder con boardDesconectar cable auxiliar y cable del extractor de disipador del procesador a
  • 3.
    aExtraer placa madreSiesta en un resino cerrado u oficina diríjase aun lugar amplio con buena ventilación Proceder a la soplada del chasis, (sopladora) disipador de calor del procesador, periféricos, memorias preferiblemente con aire comprimido aplicar limpiador de contactos sobre los contactos de los dispositivos periferics internos y externos Proceder a el ensamble de los dispositivos de forma contraria a la extracción de los mismosConectar e equipo a la corriente electricaEncender el equipoBorrar cookiesAumentar espacio de discoComprobar existencia de virus con un antivirusDesfragmentar unidades de discoPrueba final Fin Llenar factura junto al cliente Entrega de equipo Archivar factura