1
2
3
Este manual fue hecho con el objetivo de proporcionar
informacion y un buen servicio de soporte tecnico al
cliente.
Demostrar el dominio que el tecnico tiene en el nivel de
informatica, como solucionar el problema, investigar su
origen, dar varias soluciones del mismo problema y
resolverlo de manera rapida y segura.
Con el se podra brindar soporte tecnico por distintos
medios facilitando asi el servicio al cliente, resolviendo
las distintas dudas y problemas que se le puedan
presentar a los usuarios.
Desarrollar el uso de las tecnologias y medios de
comunicación, para asi resolver dudas y problemas que
se les puedan presentar a los clientes, brindando asi el
servicio de soporte tecnico a distancia a traves de
medios como Facebook, twitter, skype, correo
electronico, blogger, etc.
Conocer el funcionamiento y uso de sowtwares remotos
como lo son: Join.me, ShowMePc, TeamViewer,
LogMeIn, entre otros.
Entre muchos otros servicios que se pueden brindar al
cliente.
4
Tema Página
a) Organigrama de la empresa………………………..……...……5
b) Procedimientos de mantenimiento preventivo y correctivo
en SW y HW..................................................................................6
c) Procedimientos de problemas SW………......................….…21
d) Procedimientos de problemas HW………………….…..…..…40
e) Formato de reporte y bitácora…………………………………52
f) Programación de mantenimiento………………….……….…58
g) Software remotos………………………….………………………64
h) Software Help Desk……...………………………..…………..….67
i) Niveles de soporte técnico…………………………………...…72
j) Página de la empresa………………….………..……….…...…75
k) Datos de contacto………………………….………………….…79
l) Conclusiones……………………………..……………………...…80
5
GERENTE
Johana Melendez
Acosta
TECNICO
Andrea Gonzalez
Arzaga
TECNICO
Bryan Cuevas
Manjarrez
6
7
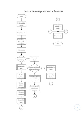
1. El cliente solicita el servicio al técnico
2. El técnico debe levantar un reporte del trabajo que va a
realizar
3. Debe tener en cuenta la fecha y hora que se fue
acordada con el cliente para acudir con puntualidad
4. El técnico deberá llevar la herramienta necesaria para
trabajar
5. El técnico deberá verificar el equipo, principalmente
que prenda( si esto no es así, informar al cliente y
esperar afirmación para proceder a mantenimiento
correctivo)
6. Si el equipo no presenta conflictos en encendido,
proceder el mantenimiento preventivo
7. Desfragmentar el del disco duro
8. Se realizara un análisis de antivirus
9. Se realizara la eliminación de archivos temporales(con
aprobación del cliente)
10. Se realizara la liberación de espacio
11. El técnico realizara comprobación de disco
12. Terminado el mantenimiento, verificar el buen
funcionamiento del equipo
13. El técnico entregara el equipo al cliente
14. Terminado todo, el técnico cerrara reporte y lo
archivara para usos futuros.
8
9
10
1. Clic en botón inicio, para desplegar el
menú de programas y aplicaciones del
equipo
2. Clic todos los programas, donde se
desplegara un menú con más opciones
3. Clic accesorios, para poder observar
más aplicaciones y herramientas
4. Clic herramientas del sistema, en esta
opción podremos observar distintas
herramientas
5. Clic desfragmentar disco
6. Esperar a que desfragmente
7. Terminar el proceso de desfragmentar
11
1. Verificar si el equipo tiene
antivirus
2. Si no lo tiene instalar uno
3. Abrir antivirus
4. Seleccionar la opción de
analizar equipo, después de
esto se abrirá una ventana
5. Seleccionar la unidad (a, b,
c, d, e, f, g, h, i etc.) a
analizar , memoria operativa
y sector de Inicio
6. Dar clic en analizar
7. Esperar a que termine el
análisis
8. Cerrar ventanas.
12
1. Dar clic en el botón de
inicio, para desplegar el
menú de programas y
aplicaciones
2. Clic en la opción equipo,
para observar las unidades
de almacenamiento
existentes.
3. Dar doble clic sobre la
opción disco duro(disco
local)
4. Doble clic a carpeta
Windows para abrirla y ver
su contenido
5. Dar doble clic a carpeta
temporales, para de igual
manera ver su contenido.
6. Seleccionar todos los
archivos de la carpeta
7. Eliminar archivos
seleccionados
8. Por ultimo cerrar la carpeta
y las ventanas abiertas
13
1. El técnico hace clic en botón de
inicio
2. Hace clic en todos los programas
3. Buscar accesorios y dar clic
4. El técnico busca herramientas de
sistema y de nuevo le da clic
5. Busca liberador de espacio da clic
6. El técnico selecciona la unidad de
disco
7. Da clic en aceptar
8. Se toma su tiempo y espera a que
se libere el espacio
9. Aparece una ventana
10. El técnico selecciona lo que se
quiere borrar
11.Por último el técnico da clic en
aceptar y en el botón eliminar
14
1.- Dar clic en el botón “Inicio” en la parte
inferior izquierda de nuestra pantalla para
desplegar el menú de programas y
aplicaciones de nuestro equipo.
2.- Seleccionar la opción “equipo” para
poder observar las unidades de
almacenamiento existentes.
3.- Dar clic a la unidad de disco, para
seleccionarla.
4.- Cuando la unidad de disco se encuentre
seleccionada dar clic derecho para
desplegar el menú de opciones.
5.- Seleccionar la opción propiedades para
observar las características de nuestra
unidad.
6.- En la ventana que se abre dar clic a la
pestaña llamada “Herramientas”.
7.- Dentro de esta opción buscar el botón
“comprobar ahora” y dar clic en él.
8.- Después de esto, seleccionar si
queremos reparar los errores o si queremos
recuperar los sectores defectuosos,
dependiendo de las necesidades del
cliente.
9.- Programar la opción “cuando inicie el
equipo” esto, para que la comprobación
de disco comience al encender el equipo y
así se detecten los errores de mejor manera.
10.- Por ultimo cerrar la ventana de
propiedades y todas las ventanas abiertas.
15
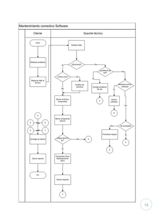
1. En primer lugar será detectado el posible problema que tiene el equipo
del cliente
2. La falla será reportada al técnico
3. El equipo será entregado al técnico para reportar la falla
4. El técnico verificara si esta lenta, si lo está hará un análisis de antivirus,
si contiene virus borrara archivos temporales y programas basura, si
aún sigue lenta se comprobara y desfragmentara el disco, al igual se
liberara espacio
5. Si el equipo no está lento, el técnico verificara y/o corregirá el
problema de red
6. Si el equipo necesita activar el software, con el equipo necesario el
técnico elaborara el trabajo
7. Se revisara si el equipo ya es booteable, si no lo es el técnico informara
al cliente para formatear el equipo respaldando su información y todo
lo necesario
8. Teniendo el equipo en buenas condiciones se le entregara al cliente
9. El técnico cierra el reporte
16
17
1. El técnico levanta un reporte sobre la llamada del cliente
2. Preparar las herramientas necesarias para realizar el trabajo
3. Acudir a la cita con el cliente la fecha y hora estipulada
4. Al llegar checar si el equipo enciende, si lo hace continuar con el
mantenimiento si no lo hace detectar la falla y corregirla
5. Desconectar todos los dispositivos de potencia y comunicación para
evitar accidentes, como descargas o cortos circuitos
6. Retirar todos los tornillos que contiene la tapa del gabinete y retirarla
7. Colocarse la pulsera antiestática para evitar dañar alguno de los
componentes
8. Retirar cada una de las tarjetas, como la de video, sonido, etc.
9. Retirar todos los buses de datos y cables de alimentación para una
mejor limpieza
10. Si es necesario retirar la CPU limpiarla y aplicar spray limpia
contactos
11. Limpiar los contactos de todas las tarjetas con un borrador de lápiz
12. Utilizar aire comprimido para limpiar las partes de la tarjeta madre
13. Enseguida limpiar la fuente de poder utilizando aire comprimido de
nuevo
14. Limpiar la unidad de disco flexible con un cotonete humedecido
con alcohol isopropilico
15. Para limpiar la unidad de DVD utilizar un disco limpiador
16. Enseguida desarmar el teclado cuidadosamente y limpiar con un
trapo y espuma adecuada
17. Al igual que la unidad de disco flexible, desarmar el mouse y limpiar
con un cotonete humedecido con alcohol isopropilico
18. Conectar todos los cables internos y verificar que queden puestos
correctamente
19. Armar el equipo nuevamente colocando la tapa del gabinete y sus
respectivos tornillos y colocar todas las conexiones externas al igual
que el teclado, mouse, etc. Previamente armados
20. Encender el equipo y cerciorarse de su funcionamiento, si el equipo
falla corregir las piezas mal instaladas y reiniciarlo, si no continuar con
el proceso
21. Continuar el mantenimiento limpiando el monitor y el teclado
limpiando externamente
22. Una vez terminado llamar al cliente y entregarle el equipo
23. Para finalizar cerrar el reporte, que se había levantado al inicio
18
19
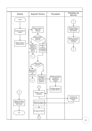
1. El cliente detecta la falla en el equipo
2. Cliente reporta la falla al departamento de soporte
técnico
3. El personal de soporte técnico detecta la falla en el equipo
de computo
4. Decidir si se le dará mantenimiento correctivo externo
5. Si no se le dará, el personal de soporte técnico reparara el
equipo y lo entregara al cliente
6. Si el equipo si recibirá el mantenimiento correctivo externo
verificar si es correctivo por garantía o por contrato
7. Revisar si es garantía de compra o no
8. Si no es, reportar al prestador de servicios
9. El prestador de servicios revisa el equipo y lo traslada al
laboratorio para reparar
10.El prestador de servicios manda cotización de partes
dañadas
11.El personal de soporte técnico recibe y revisa la cotización
12.El prestador de servicios procede a la reparación
13.El personal de soporte recibe el equipo y da el visto bueno
14.El equipo se entrega al cliente
15.El cliente recibe el equipo y da el visto bueno
16.Si la garantía resulta ser de compra, reportar al proveedor
para hacer efectiva dicha garantía
17.El proveedor revisa el equipo y lo traslada para repararlo
18.El equipo es entregado por el proveedor al personal de
soporte técnico
19.El personal de soporte técnico recibe y revisa la cotización
20.El prestador de servicios procede a la reparación
21.El personal de soporte recibe el equipo y da el visto bueno
22.El equipo se entrega al cliente
23.El cliente recibe el equipo y da el visto bueno
20
21
22
Presencia de datos fragmentados:
Desfragmentar disco
1. Clic en botón inicio, para desplegar el menú de programas
y aplicaciones del equipo
2. Clic todos los programas, donde se desplegara un menú
con más opciones
3. Clic accesorios, para poder observar más aplicaciones y
herramientas
4. Clic herramientas del sistema, en esta opción podremos
observar distintas herramientas
5. Clic desfragmentar disco
6. Esperar a que desfragmente
7. Terminar el proceso de desfragmentar
Existen programas y archivos innecesarios:
Eliminar archivos temporales
1. Dar clic en el botón de inicio, para desplegar el menú de
programas y aplicaciones
2. Clic en la opción equipo, para observar las unidades de
almacenamiento existentes.
3. Dar doble clic sobre la opción disco duro(disco local)
4. Doble clic a carpeta Windows para abrirla y ver su
contenido
5. Dar doble clic a carpeta temporales, para de igual
manera ver su contenido.
6. Seleccionar todos los archivos de la carpeta
7. Eliminar archivos seleccionados
23
8. Por ultimo cerrar la carpeta y las ventanas abiertas
24
La PC tiene virus:
Análisis de antivirus
1. Verificar si el equipo tiene antivirus
2. Si no lo tiene instalar uno
3. Abrir antivirus
4. Seleccionar la opción de analizar equipo, después de esto
se abrirá una ventana
5. Seleccionar la unidad (a, b, c, d, e, f, g, h, i etc.) a analizar
, memoria operativa y sector de Inicio
6. Dar clic en analizar
7. Esperar a que termine el análisis
8. Cerrar ventanas.
Drivers mal instalados:
Revisar los drivers instalados
1. Clic en el botón inicio
2. Seleccionar la opción Mi PC y dar clic derecho
3. Seleccionar la opción administrar
4. En la ventana que se abre buscar la opción administrador
de dispositivos
5. Abrir la opción pasada y revisar los drivers instalados
6. Actualizar o reparar los drivers mal instalados
25
26
La presencia de un “gusano”:
Análisis de antivirus
1. Verificar si el equipo tiene antivirus
2. Si no lo tiene instalar uno
3. Abrir antivirus
4. Seleccionar la opción de analizar equipo, después de esto
se abrirá una ventana
5. Seleccionar la unidad (a, b, c, d, e, f, g, h, i etc.) a analizar
, memoria operativa y sector de Inicio
6. Dar clic en analizar
7. Esperar a que termine el análisis
8. Cerrar ventanas.
27
28
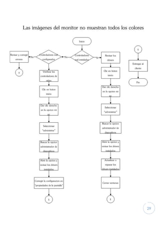
Controladores mal instalados o mal configurados:
Verifique que los controladores de video estén bien instalados
1. Ver las propiedades del Sistema desde Windows en la
opción Administrador de Dispositivos de la categoría
Sistema del Panel de Control.
2. Si tiene un signo de exclamación, significa que a) Los
controladores del Dispositivo no están instalados
correctamente o la configuración del adaptador de video
no está bien.
3. Se corrige en las propiedades de la pantalla en la opción
Configuración, asignando los colores a 16.000.000 o más.
29
30
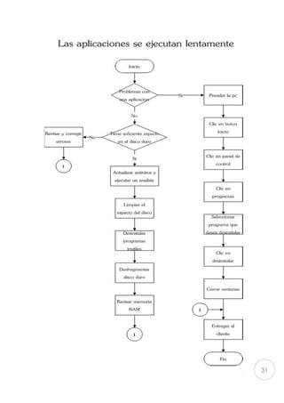
Problemas con aplicaciones o falta de espacio en el disco duro:
Verificar las aplicaciones
1. Verificar si hay algún problema con una aplicación
2. Si hay prender la computadora
3. Dar clic en el pontón de inicio
4. Dar clic en el panel de control
5. Seleccionar el programa que se va a desinstalar
6. Si no hay problema en el S.O verificar si hay espacio en el
disco duro si hay las aplicaciones se pueden disfrutar si no
7. Clic en el botón de inicio
8. Clic en todos los programas
9. Dar clic en accesorios
10.Clic en herramientas del sistema
11.Dar clic en desfragmentar disco duro
12.Seleccionar la unidad que se dese desfragmentar
13.Dar clic en el botón de desfragmentar
14.Esperar a que se acaba de desfragmentar
15.Disfrutar de las aplicaciones
31
32
Problema con el BIOS o cable suelto:
Verificar la configuración del BIOS y si esta un cable suelto
1. Verificar si el S.O se encuentra si la causa es un cable suelto
2. Abrir el gabinete y ver si el cable esta suelto
3. Conectar bien el cable
4. Si sigue fallando cambiar el disco duro
5. Si es otra causa es el BIOS
6. Entrar en el BIOS y hacer que detecte el disco duro primero
7. Si sigue fallando cambiar el disco duro
8. Si ya está listo entregar al cliente
33
34
Drivers mal conectados, o sin aplicación para detectarlos:
Verificar si están mal conectados o si se cuenta con la
aplicación
1. Verificar si está correctamente conectados los driver
2. Si está bien conectados se pueden disfrutar si no
3. Saber cuál es el driver afectado
4. Conectarlo bien
5. Si ya lo detecto listo para utilizar
6. Si no lo ha detectado descargar el programa Everest driver
genius, etc.
7. Clic en Windows.zip
8. Clic en extraerlo
9. Clic en la carpeta de controladores
10.Clic en el archivo ejecutable.exe
11.Iniciar el proceso de instalación
12.Clic en aceptar términos y condiciones
35
36
No hay conexión a internet:
Verificar la conexión
1. Verificar si el internet está conectado si se mete a internet
puede navegar libremente si no
2. Meterse a panel de control
3. Clic en conexión de red
4. Seleccionar el internet que desee usarse
5. Clic en el botón secundario
6. Seleccionar el protocolo tcp/ip y dar doble clic
7. Ponerle que el ip sea automático y el dns también
8. Clic en aceptar y reparar
9. Si no está conectado
10.Conectarla y esperar a que se prendan los foquitos
11.Apagarlo por 20 segundos
12.Volver a prender
13.Revisar la conexión
14.Navegar libremente
37
38
Presencia de un virus:
Verificar problemas
1. Verificar si la computadora
tiene virus si no es así se puede
navegar de lo contrario
2. Dar clic en inicio
3. Clic en panel de control
4. Seleccionar sistema y seguridad
5. Revisar el estado del equipo
6. Dar clic en mantenimiento
7. Buscar soluciones para los
problemas notificados
8. Cuando se le dé clic Windows
les notificara los problemas
9. Dar clic en reparar
10.Lista para usar
39
No hay suficiente espacio:
Desfragmentar disco
1. Dar clic en el botón de inicio
2. Dar clic en todos los programas
3. Clic en accesorios
4. Dar clic herramientas del
sistema
5. Clic en desfragmentar disco
6. Seleccionar la unidad a
desfragmentar
7. Clic en el botón desfragmentar
disco
8. Esperar a que se desfragmente
el disco
9. Se termina de desfragmentar
10.Lista para instalar la aplicación
deseada
40
41
Placa mal atornillada:
Revisar el gabinete
1. Abrir el gabinete
2. Si hay componentes desconectados conectarlos
correctamente, si no los hay revisar si hay placas sueltas
3. Si hay placas sueltas colocarlas correctamente, si no las
hay revisar si existe alguna pieza mal atornillada
4. Si hay una pieza mal atornillada, atornillarla con las
herramientas apropiadas, si no la hay consultar a un
experto
5. Por ultimo cerrar el gabinete
42
Problema con la tarjeta de
memoria:
Revisar la tarjeta
1. Si la tarjeta de memoria
está mal conectada, abrir
el gabinete
2. Colocarse la pulsera
antiestática
3. Localizar la tarjeta de
video
4. Asegurarse de colocarla
correctamente
5. Cerrar el gabinete
6. Probar el dispositivo
7. Si la tarjeta de memoria no
está mal conectada revisar
y corregir errores
8. Entregar al cliente
43
La pila no funciona:
Revisar la pila
1. Medir la pila
2. Si la pila tiene un valor mayor que 2v la pila esta
desgastada, cambiar por una nueva
3. Si está en buenas condiciones quitarla limpiarla y volverla a
colocar
4. La pc ya no se atrasa
44
Problemas con la placa
de video:
Revisar placa de video
1. Si la placa de video
es de poca
calidad, comprar
una mejor
2. Abrir el gabinete
3. Colocarse la
pulsera antiestática
4. Localizar la placa
de video
5. Retirar la placa
6. Colocar la nueva
placa de video y
asegurarla bien
7. Cerrar el gabinete
8. Si la placa de video
no es de poca
calidad, revisar y
corregir errores
9. Probar el equipo
10.Entregar el equipo
al cliente
45
Mala conexión:
Revisar conexión
1. Verificar si tiene conexión, si la tiene revisar si es interna o
externa, si no la tiene consultar a un técnico
2. Si tiene conexión externa, verificar que este en el puerto
correcto
3. Revisar que esté conectado a la línea telefónica
4. Revisar que la línea este en el Jack correcto
5. Revisar los prefijos especiales de marcación
6. Deshabilitar las llamadas en espera para no perder las
entrantes
7. Si la conexión es interna, revisar que este fija en la ranura
de expansión
8. Verificar el funcionamiento
46
Problemas en la conexión de cd-room:
Revisar la unidad
1. Revisar si esta desconectada, si lo está abrir el gabinete
2. Conectar el cable a la tarjeta madre
3. Cerrar el gabinete
4. Si no está desconectada, revisar si se deshabilito
5. Si esta deshabilitada, ir a panel de control
6. Dar clic en administrador del sistema
7. En la unidad CD-ROOM
8. Desactivar el administrador de dispositivos
9. Si no está deshabilitada, consultar a un técnico
INICIO
SE
DESCONECTO
ABRIR
GABINETE
SI
SE
DESHABILITO
NO
CONSULTAR A
UN TECNICO
NO
IR AL PANEL DE
CONTROL
SI
CONECTAR EL
CABLE A LA
TARJETA MADRE
CERRAR
GABINETE
FIN
CLIC
ADMINISTRADOR
DEL SISTEMA
CD-ROM
DESACTIVA EL
ADMI. DE
DISPOSITIVOS
1
1
1
47
Revisar conexión
1. Revisar si está conectada, si no está conectada verificar
conexión
2. Conectar todos los cables donde corresponden
3. Si la impresora está conectada, revisar que se encuentre
en el puerto lpt
4. Si no se encuentra en el puerto conectarla correctamente
5. Si se encuentra en el puerto, consultar a un técnico
48
Problemas para escanear archivos
Esta mal conectado
1. Revisar si está conectado en el puerto paralelo
2. Si está conectado, revisar el BIOS al iniciar el sistema dando
clic en supr
3. Revisar los recursos del puerto paralelo
4. Configurar como modo bidireccional
5. Aceptar las opciones
6. Reiniciar equipo
7. Si no está conectado en el puerto paralelo, revisar si se
está utilizando
al mismo
tiempo que otro
equipo
8. Dejar de utilizar
uno
9. Si no está
utilizando otro
equipo,
consultar al
técnico
10.Verificar
escáner
49
Des configurado o sin conexión:
Revisar todas las opciones
1. Verificar si esta des configurado, si lo está ir a inicio
2. Dar clic en configuración
3. Ir a panel de control
4. Dar clic en la opción mouse
5. Seleccionar indicador a lo
largo de la ventana del
mouse, permitirá controlar
las funciones de este
6. Si no está des configurado
revisar si está conectado, si
no lo está revisar la parte
trasera del gabinete
7. Conectarlo correctamente
8. Si está conectado, revisar el
funcionamiento y verificar si
aún sirve
50
Con función en el puerto IRQ:
1. Revisar de ADM Dispos
2. Haz clic en dispositivos mal instalados que indica la
bandera
3. Clic en recursos
4. Desactiva use la configuración automática
5. En tipos de recursos clic puertos y bloqueo de
memoria
6. Edite el recurso aceptar
7. Reiniciar
8. Si el problema no se identificó hacer copia de
seguridad de DD
9. Crear un disco de arranque de emergencia
10.Vuelve a iniciar el equipo
51
INICIO
LO
IDENTIFICO
HACER COPIA
DE SEGURIDAD
DEL DD
NO
CONFICO CON
EL PUERTO IRQ
SI
CREA UN DISCO
DE ARRANQUE
DE
EMERGENCIA
VUELVE A
INICIAR EL
EQUIPO
FIN
REVISA DE ADM.
DISPOS.
SI
CONSULTA A UN
TECNICO
NO
HAZ CLIC
DISPOSITIVOS MAL
INSTALADOS QUE
INDICA LA
BANDERA
CLIC EN
RECURSOS
DESACTIVA “USE
LA CONFIG.
AUTOM.”
EN TIPOS DE
RECURSOS CLIC
PUERTOS Y
BLOQUEOS DE
MEMORIA
EDITE EL
RECURSO
ACEPTAR
REINICIAR
1
1
1
52
53
Reporte de Soporte Técnico
Un reporte de soporte técnico debe tener principalmente la información del
usuario o cliente, en esa sección debe tener el nombre del solicitante, fecha,
teléfono, dirección y en algunos casos deposito. También el nombre de la
empresa con su logo que se ubica en la parte superior del documento.
Enseguida viene la información general del soporte donde, debe especificar el
servicio que desea obtener para su equipo, ya sea a domicilio o que el cliente
lleve el equipo a la misma empresa, en esta sesión el usuario deberá llenar los
requisitos que se le pide, en esa sesión podrá venir en forma de puntos o cuadros
de selección según lo que se pide, viene dividido en sesiones de asistencia
técnica ,mantenimiento preventivo o correctivo hardware y/o software, en estos
puntos te dan opciones de elegir tu servicio de opciones múltiple según el cliente,
si no viene lo que el cliente desea solicitar viene una opción de otro donde
deberá especificar lo que desea en cuestión del equipo.
Debajo de esto puede venir incluido un cuadro donde debe indicar detalles
sobre el problema o información adicional, este puede venir llamado
observaciones en la mayor parte de estos documentos.
Otra opción que se le pide es el de seguridad de documentos personales, esto es
uno de los más importantes ya que en este el cliente deberá contestar
obligatoriamente, para no tener pérdidas a futuro de información o documentos
importantes que tenga en su equipo, en esta sección se le da la prioridad de
seleccionar los archivos o documentos que desea respaldar y de la manera en
que desea que estos sean respaldados ya sea en unidad de USB, cd, DVD, por
correo entre muchas opciones que se le benefician en esta sección por seguridad
de el mismo y de la compañía al igual que el anterior si no encuentra alguna
opción del requisito , se le proporciona un espacio para que detalle el cómo
desea que se respalde su información .
En la mayoría de estos documentos viene también una sección solo para el
técnico, en esta se le pide al técnico poner un diagnóstico y solución con sus
observaciones o información adicional, donde deberá especificar todo el trabajo
que desea el cliente para su equipo.
Y por último términos y condiciones, por seguridad del mismo cliente, se le pide
que lea detalladamente, y conteste todo el requisito del documento que se le
proporciona, en este deberá incluir número de la empresa, información
importante de perdidas, para no afectar a la misma empresa, este se puede
tomar como una advertencia o una prevención para el cliente, en todo
documento importante este es obligatorio ya que es deber de la empresa
54
informar al cliente sobre el trabajo que se le va a dar, al igual para no tener
pérdidas en la misma empresa.
Debajo de esto debe ir obligatorio la sección de firma de usuario y firma de la
empresa o responsable a cargo, esto es una manera de decir que los dos están
de acuerdo de los términos y condiciones o del trabajo que se solicitó y de va a
realizar como la manera que indico el cliente.
Es muy importante llenar todos los requisitos de este documento y leer muy bien
que es lo nos solicitan o contiene este, para estar seguros del trabajo que nos van
a proporcionar al cliente, para estar seguros y confiados en la empresa que nos
brindan de sus servicios.
55
INFORME DE USUARIO
Nombre de solicitante día mes Año
dirección oficina Teléfono
Indique el motivo de su solicitud marcando alguna(s) de las opciones sombreadas y en negritas
INFORM. GENERAL DEL SOPORTE
ASISTENCIA TECNICA
Indique los programas que presenta el
equipo:
€ No prende/no inicia
€ Archivos perdidos
€ Virus
€ Configuración de e-mail
€ Reinicia
€ Conexión a red
€ Errores
€ Bloqueo
€ Otro (especifique) :
MANTENIMIENTO HARDWARE (PREVENTIVO O
CORRECTIVO)
Indique los dispositivos con problemas:
€ Pantalla
€ Impresora
€ Escáner
€ Teclado/mouse
€ Puertos de USB
€ Sonido
€ Otro (especifique) :
MANTENIMIENTO SOFTWARE (PREVENTIVO O
CORRECTIVO)
Selecciónelos programas a instalar:
€ Antivirus
€ Microsoft office (instalación/ actualización)
€ Sistema operativo
€ Reproductor de DVD
€ Reproductor de CD
€ Todos
€ Otro (especifique):
OBSERVACIONES
Indique detalles brevemente de los problemas o información adicional:
SEGURIDAD DE DOCUMENTOS PERSONALES
€ COPIA DE SEGURIDAD: € MEDIO FISICO (CD, DVD, USB): € A OTRO DISPOSITIVO:
€ Mis documentos
€ Unidad “D”
€ Fotos
€ Escritorio
€ Otro (especifique): ___________________________________
_________________________________________________________
€ USB
€ Cd
€ CVD
€ Outlook Express
€ Correo electrónico : __________________________________
€ Otro (especifique) : __________________________________
Por favor especifique detalladamente:
Si no encuentra opciones del requisito anterior de su solicitud, describa brevemente en la sección de abajo:
Uso exclusivo de área de soporte técnico favor de no escribir:
DIAGNOSTICO Y SOLUCION
DIAGNOSTICO día mes año
SOLUCION
Indique detalladamente observaciones o información adicional:
Términos y condiciones
1. El quipo a dejar, se checara de la manera correspondida en la presencia del usuario para verificar los problemas mencionados
2. La empresa no se hace responsable de pérdidas no autorizadas por el usuario
3. El formato deberá estar completamente contestado, si no es así la empresa no es responsable de daños
4. Después de entregar el técnico su equipo, el usuario deberá verificar y dar el visto bueno, después de esto no se aceptan reclamos ni rembolsos
5. Para nuestros servicios a domicilio llamar al 01-800-SOPORTE-TECNICO-C.M.G-520-24
_____________________________ __________________________
FIRMA DEL USUARIO SOPORTE TECNICO
56
Bitácora
Una bitácora de mantenimiento es un archivo en el cual se lleva
un registro diario, semanal o mensual de la tarea que realizas a
los equipos.
Su organización es cronológica por lo que facilita la revisión de
los contenidos anotados.
En la primera parte se deben de anotar la fecha de recibido, la
fecha en la que se entregara el equipo y el número de reporte
que es.
La sección siguiente debe de ser llenada con los datos del
técnico encargado de realizar el servicio, entre estos datos se
encuentran el nombre, el área en la que trabaja, entre otros.
Lo siguiente a llenar son los datos del cliente los cuales incluyen
su nombre, teléfono y dirección, tanto en esta sección como en
la anterior se incluye la firma del técnico o del cliente según
corresponda.
Después de haber llenado los datos del cliente se deberá llenar
la descripción del equipo, en esta parte es en la que se
especifican todas las características del equipo que será
reparado, tales como el modelo, la marca, el sistema operativo
con el que cuenta, etc.
Al finalizar la descripción del equipo se deberá proceder a llenar
el diagnóstico del equipo, esta sección se refiere al problema
que presenta el equipo y cuál es la causa de este, al igual que
la solución que le daremos.
Por último está la sección de observaciones, en la que el
técnico hará las anotaciones que hagan falta.
57
Soporte Técnico CMG
58
59
PLAN DE MANTENIMIENTO DE EQUIPO DE CÓMPUTO
1. DIAGNOSTICO SITUACIONAL
Actualmente la maquiladora Lear Corporation cuenta con los siguientes equipos
de cómputo:
A) Hardware:
· 200 computadoras
· 50 impresoras
· 10 escáner
B) Comunicaciones:
· 03 router
· 25 switch
· 08 servidores
2. LEVANTAMIENTO DE INVENTARIO
Para poder ejecutar el plan de mantenimiento preventivo, es necesario contar con un
inventario actualizado que contemple los diferentes aspectos técnicos de cada uno de los
equipos de cómputo y sus periféricos, así como su ubicación física y usuario responsable.
El levantamiento de la información de los equipos computacionales con los que cuenta la
institución se realizó con base al siguiente cronograma:
ID Actividad Empieza Termina Duración
Abril de 2014
02 03 04 05
1 Entrega de inventario 02/04/2014 04/04/2014 3 días
2
Entrega de informe de
inventario
05/04/2014 05/04/2014 1 día
El inventario del equipo se realizara cada seis meses, con el fin de tener actualizada dicha
información.
3. MANTENIMIENTO PREVENTIVO DE EQUIPO DE CÓMPUTO.
El área de soporte técnico definirá el mantenimiento en dos aspectos:
a. Para los equipos que están fuera de garantía será realizado por personal de
soporte técnico, tales como pruebas, ajustes, reemplazo, reinstalación, etc.
Tomando como base el inventario actualizado de los equipos de cómputo con los
que cuenta la empresa.
60
b. Para equipos de cómputo que cuentan con garantía el mantenimiento será
realizado por personal de la empresa de donde se adquirió el bien o de acuerdo a
los contratos estipulados de las adquisiciones.
c. Este servicio se brindara en el equipo de cómputo tres veces al año.
Si no se da el apropiado mantenimiento preventivo a las computadoras, estos aparatos
suelen presentar un comportamiento inestable, motivo por el cual se debe prever y por
consiguiente realizar el mantenimiento respectivo periódicamente.
Un apropiado mantenimiento preventivo puede ayudar a extender la vida de una PC, y
mantenerla operando por más tiempo, evitando así que la reparación sea más costosa.
Hay que recordar que el equipo es un medio y el servicio es el fin que deseamos
conseguir.
Las rutinas de mantenimiento a realizar varían de acuerdo al tipo de equipos, sin embargo
en forma general deberán cubrir los siguientes aspectos:
CPUs:
· Revisión de errores.
· Desmontaje, limpieza interna, aspirado, verificación de tarjetas, limpieza de drives,
limpieza externa
· Limpieza y revisión de teclado
· Limpieza y revisión de monitor
· Desfragmentación, scan disk y diagnósticos del fabricante
Para realizar el mantenimiento respectivo de los equipos de cómputo debemos de
considerar cada uno de los siguientes componentes:
1. Gabinete
2. Monitor
3. Teclado
4. Mouse
5. Impresora
6. Regulador o supresor de pico
4. MANTENIMIENTO CORRECTIVO DE EQUIPO DE COMPUTO
En esta parte el mantenimiento correctivo es por agotamiento de vida útil de los equipos,
en el que se da solución inmediata de cualquier circunstancia no prevista la cual consiste
en la reparación y/o cambio de piezas defectuosas permitiendo su recuperación,
restauración o renovación.
61
En caso que no se pueda dar solución inmediata por que no existan piezas, se le asignara
equipo en calidad de préstamo con las características iguales y/o semejantes con la
finalidad que no afecte la continuidad del trabajo, teniendo que actuar de forma emergente
y, en el mejor de los casos, bajo un plan contingente existente en el área.
El área de soporte técnico deberá realizar un informe técnico del mantenimiento correctivo
en el que se plasme el trabajo realizado, así como los datos completos de los equipos
revisados y la conformidad del usuario.
5. CRONOGRAMA DE EJECUCIÓN DE MANTENIMIENTO PREVENTIVO.
El mantenimiento preventivo será realizado en las fechas que se describen a
continuación:
PRIMER PERIODO
ID Equipo Empieza Termina Duración
Ene 2014
1 2 3 4 5 6 7
1 Computadora 1 01/01/2014 01/01/2014 1d
2 Computadora 2 01/01/2014 01/01/2014 1d
3 Computadora 3 02/01/2014 02/01/2014 1d
4 Computadora 4 02/01/2014 02/01/2014 1d
5 Computadora 5 03/01/2014 03/01/2014 1d
SEGUNDO PERIODO
ID Equipo Empieza Termina Duración
Jul. 2014
30 1 2 3 4
1 Computadora 1 01/07/2014 01/07/2014 1d
2 Computadora 2 01/07/2014 01/07/2014 1d
3 Computadora 3 02/07/2014 02/07/2014 1d
4 Computadora 4 02/07/2014 02/07/2014 1d
5 Computadora 5 03/07/2014 03/07/2014 1d
62
OTRAS TAREAS DE MANTENIMIENTO PREVENTIVO
TAREA DE MANTENIMIENTO
PREVENTIVO
FRECUENCIA RESPONSABLE
Cotejar el funcionamiento global
del computador
Semanal Bryan Cuevas
Observar de donde provienen
los ruidos extraños (si lo hay)
Cuando sea
prudente
Andrea González
Mantener una buena
presentación de hardware
Semanal Johana Meléndez
Analizar las unidades ópticas y
de almacenamiento
Semanal Andrea González
Revisar que los puntos de red y
canaletas
Semanal Bryan Cuevas
Desfragmentar y liberar espacio
en el disco duro
Mensual Johana Meléndez
Liberar memoria RAM Mensual Bryan Cuevas
Ejecutar antivirus y scandisk Semanal Andrea González
Medir el trabajo global del
sistema operativo
Mensual Johana Meléndez
6. NUMERO DE RECURSOS HUMANOS
El personal de soporte técnico con que se cuenta para poder realizar los servicios de
mantenimiento son tres: El gerente de soporte técnico y dos técnicos a su cargo.
7. MATERIALES NECESARIOS PARA REALIZAR EL MANTENIMIENTO ES EL
SIGUIENTE:
· Aire comprimido o aspiradora.
· Kit de desarmadores.
· Mascarilla
· Guantes
· Spray limpia contactos
· Pulsera antiestática.
63
8. SEGUIMIENTO Y MONITOREO.
El desarrollo del mantenimiento se efectuara, según el cronograma establecido , en el
cual se detallan las fechas a realizarlo, además de avisar anticipadamente al personal que
está haciendo uso del equipo para que puedan programar un tiempo idóneo para la
realización del mantenimiento, esto para anticipar contratiempos en cuanto a la
disposición del equipo.
9. SUGERENCIAS
· Poder contar con todos los accesorios indicados.
· Hacer buen uso de los recursos de cómputo.
· Comunicar previamente al usuario, el movimiento o traslado del equipo de
cómputo.
· No realizar otros trabajos solo en caso de emergencia.
· Dar las indicaciones respectivas al usuario como:
o No comer encima del teclado.
o Limpiar los equipos.
o No colocar papeles encima gabinete monitor, ya que estos obstruyen la
ventilación.
o Apagar correctamente el equipo (no apagar sin antes salir
correctamente del sistema).
o Consultar con el personal de redes o cómputo cualquier duda o
situación que se presente en el equipo.
64
65
Showmypc:
Es un programa para compartir el escritorio y dar acceso remoto a
cualquier persona que queramos
Esta herramienta incluye funciones
muy sencillas, como es habitual en
los programas gratuitos, y que se
basan en el control del escritorio, la
ejecución de programas, el
intercambio de ficheros y el uso de
una ventana de texto a la que se ha añadido como mejora la posibilidad
de escribir y dibujar con el ratón
Se puede descargar en la página http://showmypc.com/
Video tutorial: http://www.youtube.com/watch?v=0WufxThpSFY
Joinme:
Join.me es un servicio de compartición del escritorio a través de Internet en
el que por un lado se dispone de un cliente de escritorio, disponible para
Windows como para Mac, y por otro lado, de una URL por cada sesión,
que será la que tengamos que enviar por
cualquier vía a las personas a las que deseamos
compartir lo que hacemos dentro de nuestras
pantallas.
Funciones:
Nos permite compartir fácilmente nuestra
pantalla del ordenador para que otra gente
pueda verla. Si te encuentras en un PC puedes incluso controlar el
ordenador.
Se puede descargar en https://join.me/
Video tutorial: http://www.youtube.com/watch?v=vy2vJwkyOiw
66
Teamviewer
TeamViewer es un programa para ordenador cuya función es conectarse
remotamente a otro equipo. Entre sus funciones están: compartir y
controlar escritorios, reuniones en línea,
videoconferencias y transferencia de archivos
entre ordenadores. Existen versiones para los
sistemas operativos Microsoft Windows, Mac OS X,
Linux, iOS, y Android. También es posible el acceso
a un equipo remoto mediante un navegador web.
Aunque el principal cometido de la aplicación es
el control remoto, también incluye funciones de trabajo en equipo y
presentación.
Se puede descargar en http://www.teamviewer.com/es/Index.Aspx
Video tutorial: http://www.youtube.com/watch?v=cX49aLTrRZg
Logmein
LogMeIn es un servicio basado en Web que ofrece acceso libre remoto
móvil profesional a sus PC’s de trabajo y home. Nunca expira, no necesita
tarjeta de crédito, y le da control total de su home o PC de trabajo desde
cualquier sitio en el que esté con una
conexión de internet.
Permite acceder a un ordenador de forma
remota desde cualquier lugar. Proporciona
un control total del equipo al que se
accede. Soporta PDA’s y portátiles. Sólo es
necesario que los dos equipos dispongan
de una conexión a Internet. Logmein es completamente seguro.
Se puede descargar en https://secure.logmein.com/ES/
Video tutorial: https://www.youtube.com/watch?v=QSSJ1OkO3q8
67
68
El Help Desk es un conjunto de servicios que de manera integral bien sea a través
de uno o de varios medios de contacto, ofrece la posibilidad de gestionar y
solucionar todas las posibles incidencias, junto con la atención de requerimientos
relacionados con las TICS, también es conocido como mesa de ayuda.
El servicio de Help Desk ofrece un primer nivel de asistencia informática a los
usuarios a través de los distintos medios de comunicación on-line, como el
teléfono, e-mail, o chat.
Se compone por:
· Técnico: Es el que da soporte presencial y da solución a los problemas del
cliente (soporte nivel 2/3)
· Líder: Se encarga de que todo esté en su lugar, de que todo se haga bien
y también coordina las acciones de los técnicos y analistas (soporte nivel 4)
· Analista: Brinda soporte de primer grado atendiendo los problemas del
cliente a través del teléfono, on-line y trata de darles solución (Soporte
nivel1)
Uno de los programas que nos ofrece Microsoft Office, es Access, el cual nos
permite crear una base de datos de problemas y dándole solución por los
técnicos de la empresa. Este programa es uno de los cuales nos puede ayudar en
el servicio de Help Desk.
Al ingresar al programa nos
aparecerán varias opciones, en
este caso daremos clic en la opción
de problemas.
Después de esto nos aparecerán
dos nuevas opciones: Problemas y
Tareas
Debemos dar clic en la opción
“Problemas”
69
Al dar clic en esta opción nos
aparecerá una nueva ventana, en
ella se debe registrar a los usuarios
encargados de resolver los
problemas que nos presentaran
Nos mostrara una ventana donde
nos pide esencialmente los detalles
de usuario el cual deberá llenar.
En este caso el técnico llenara la base
con su nombre, correo de la empresa y
con el nombre de la compañía.
Terminado esto le daremos aceptar para
Nos aparecerá una tabla de base
de datos de problemas la página
principal donde se puede dar
soporte técnico por on-line, en este
caso seleccionaremos la pestaña
de problemas abiertos.
70
Nos saldrá una ventana donde
llenaremos con los datos del
problema del cliente, ya sea la
situación del mismo problema y
a qué nivel de soporte será
asignado según el técnico
capacitado para este.
En esta tabla nos mostrara los
problemas abiertos que tenemos
de los clientes y en el grado que
se encuentran, al técnico que se
fue asignado, terminado este
problema, se seleccionara
solucionado y cerraremos el
reporte (problema) del enlistado
Ya cerrado el problema nos
aparecerá en la pestaña de
problemas cerrados, dándonos un
registro de los problemas que han
sido solucionados
71
También nos ofrece un área
donde nos muestran todos los
usuarios (técnicos) de la misma
empresa o corporación que están
en servicios Help Desk.
Nos viene un centro de
información donde nos
vienen los informes que
sean documentados en el
mismo programa de la
empresa, donde se puede
buscar, los problemas que
se archivan.
72
73
SOPORTE DE NIVEL/TIER 1(T1/L1)
Este es el nivel de soporte inicial, responsable de las incidencias básicas del
cliente. Es sinónimo de soporte de primera línea, soporte de nivel uno, soporte de
front-end, línea 1 de soporte y otras múltiples denominaciones referentes a las
funciones de soporte de nivel técnico básico. El principal trabajo de un
especialista de Tier I es reunir toda la información del cliente y determinar la
incidencia mediante el análisis de los síntomas y la determinación del problema
subyacente
Cuando se analizan los síntomas, es importante para el técnico de soporte
identificar qué es lo que el cliente está intentando llevar a cabo de forma que no
se pierda tiempo “intentando resolver un síntoma en lugar de un problema.
SOPORTE DE NIVEL/TIER 2(T2/L2)
Está basado especialmente en el grupo help desk, donde sus integrantes hacen
soporte técnico teniendo en cuentas áreas del conocimiento más especializadas
en el área computacional. De esta manera, se deduce que el soporte de
segundo nivel lo realizan personas especializadas en redes de comunicación,
sistemas de información, sistemas operativos, bases de datos, entre otras. Este
nivel tiene por lo menos 1 año en el área de soporte y cuenta con los
conocimientos de nivel 1 y con conocimientos de recuperación de información
nivel Software, manejo de paquetería de oficina a nivel básico y configuración de
redes inalámbricas y cableados en grupos de trabajo. Actualmente se usan
manuales o guías donde se muestran los pasos que el usuario debe seguir para
resolver, dicho problema, en caso de no
llegar a la solución.
74
SOPORTE DE NIVEL/TIER 3(T3/L3)
Habitualmente los sistemas de mantenimiento se gestionan con un máximo de tres
niveles, siendo el tercer nivel, el de mayor capacidad para resolver problemas,
llegando a este nivel, los problemas técnicos de mayor calado o de resolución
más avanzada.
Es sinónimo de nivel 3, soporte de back-end, la línea de apoyo 3, el apoyo de alto
nivel, y varias otras denominaciones que denotan los métodos de solución de
problemas a nivel de expertos y de análisis avanzado. Los individuos asignados a
este nivel, son expertos en sus campos y son responsables, no sólo para ayudar
tanto al personal de Tier I y Tier II, sino también para la investigación y desarrollo
de soluciones a los problemas nuevos o desconocidos.
SOPORTE DE NIVEL/TIER 4(T4/L4)
Cuenta con los conocimientos de nivel 1, 2, 3 y aparte maneja la operación de
Servidores Microsoft y Linux, la instalación, configuración, interconexión,
administración y operación de los servidores. Es responsable normalmente del
área de Sistemas de una corporación y tiene por lo menos dos certificaciones en
el área.
75
76
La empresa se Soporte Técnico CMG cuenta con una página
en internet para facilitar y brindar más servicios a nuestros
clientes. Dicha página se divide en varias secciones en las
cuales se ofrecen distintos servicios e incluso cuenta con un chat
que los clientes
pueden utilizar para
contactar a nuestros
técnicos de manera
directa.
A través de esta página Soporte Técnico CMG puede brindar a
sus clientes el servicio de soporte técnico a distancia, facilitando
así la resolución de dudas
o problemas que se les
puedan presentar.
77
Además incluye una sección que contiene todos los datos de
contacto que los clientes pueden utilizar para contactar y
consultar a nuestros
técnicos quienes los
atenderán con gusto y
responderán a todas sus
dudas.
En las secciones de esta página también se incluyen
documentos de ayuda para que los clientes intenten resolver los
problemas que se les
puedan llegar a
presentar.
78
Al igual en dichas secciones existe información sobre distintos
temas relacionados con las computadoras y su mantenimiento
para así ayudar a
nuestros clientes a
resolver cualquier
duda.
Los clientes que visiten esta página también podrán encontrar
algunos video-tutoriales, que les enseñaran a utilizar distintos
softwares remotos.
Por último se incluye la sección de entretenimiento en donde los
clientes podrán disfrutar de juegos, notas de interés, datos
curiosos, entre otras cosas.
Nuestra mayor prioridad es el
bienestar de nuestros clientes…
“Soporte Técnico CMG, Los superhéroes de tu computadora”
Visitanos a : http://soporteymantenimientocmg.blogspot.mx/
79
Contáctanos en nuestros distintos medios de comunicación y redes
sociales:
Twitter: https://twitter.com/Soporte_CMG
Facebook: https://www.facebook.com/CMGcompany
Skype: soporte.tecnico.cmg
correo electronico: cmgsoportetecnico@gmail.com
Tamnbien visita nuestro blogger: http://soporteymantenimientocmg.blogspot.mx/
Y a nuestro telefono: 01-800-767-CMG
80
81
El desarrollo de la tecnologia ha ido en aumento rapidamente,
haciendo que los estilos de vida de todas las personas cambien
de una manera positiva pero a la vez negativa, ya que gracias
a la tecnologia se han abierto muchas puertas nuevas para el
empleo, se ha mejorado la educacion, y simplemente las
nuevas tecnologias hacen de nuestras tareas diarias algo
sencillo, sin embargo estas innovaciones tambien tienen un lado
negativo pues cada dia es mas la dependencia que tenemos
hacia estas tecnologias.
Uno de los sectores que mas se beneficia con estas nuevas
tecnologias es el sector empresarial, ya que gracias a las
computadoras y las conexiones a internet, las empresas pueden
facilitar el trabajo de sus empleados, con un solo clic se pueden
comunicar y pueden solucionar problemas que se encuentran
hasta el otro lado del mundo, asi como pueden brindar un mejor
servicio a sus clientes de una manera rapida y sencilla.
Estos recursos nos ofrecen entre otras cosas una comunicación
facil y rapida con nuestos amigos, compañeros, clientes, en el
caso de las empresas, podiendo asi resolver las dudas y
problemas de estos por medio de el soporte tecnico a distancia.
En mi opinion es de suma importancia aprender y conocer
como hacer uso de estas nuevas tecnologias, ya que al hacerlo
nuestro papel de estudiantes se facilita al igual que por el hecho
de saber como funciona cada uno de estos recursos las puertas
de empleo se abren de manera mas facil.

Manual de Soporte Tecnico

  • 1.
  • 2.
  • 3.
    3 Este manual fuehecho con el objetivo de proporcionar informacion y un buen servicio de soporte tecnico al cliente. Demostrar el dominio que el tecnico tiene en el nivel de informatica, como solucionar el problema, investigar su origen, dar varias soluciones del mismo problema y resolverlo de manera rapida y segura. Con el se podra brindar soporte tecnico por distintos medios facilitando asi el servicio al cliente, resolviendo las distintas dudas y problemas que se le puedan presentar a los usuarios. Desarrollar el uso de las tecnologias y medios de comunicación, para asi resolver dudas y problemas que se les puedan presentar a los clientes, brindando asi el servicio de soporte tecnico a distancia a traves de medios como Facebook, twitter, skype, correo electronico, blogger, etc. Conocer el funcionamiento y uso de sowtwares remotos como lo son: Join.me, ShowMePc, TeamViewer, LogMeIn, entre otros. Entre muchos otros servicios que se pueden brindar al cliente.
  • 4.
    4 Tema Página a) Organigramade la empresa………………………..……...……5 b) Procedimientos de mantenimiento preventivo y correctivo en SW y HW..................................................................................6 c) Procedimientos de problemas SW………......................….…21 d) Procedimientos de problemas HW………………….…..…..…40 e) Formato de reporte y bitácora…………………………………52 f) Programación de mantenimiento………………….……….…58 g) Software remotos………………………….………………………64 h) Software Help Desk……...………………………..…………..….67 i) Niveles de soporte técnico…………………………………...…72 j) Página de la empresa………………….………..……….…...…75 k) Datos de contacto………………………….………………….…79 l) Conclusiones……………………………..……………………...…80
  • 5.
  • 6.
  • 7.
    7 1. El clientesolicita el servicio al técnico 2. El técnico debe levantar un reporte del trabajo que va a realizar 3. Debe tener en cuenta la fecha y hora que se fue acordada con el cliente para acudir con puntualidad 4. El técnico deberá llevar la herramienta necesaria para trabajar 5. El técnico deberá verificar el equipo, principalmente que prenda( si esto no es así, informar al cliente y esperar afirmación para proceder a mantenimiento correctivo) 6. Si el equipo no presenta conflictos en encendido, proceder el mantenimiento preventivo 7. Desfragmentar el del disco duro 8. Se realizara un análisis de antivirus 9. Se realizara la eliminación de archivos temporales(con aprobación del cliente) 10. Se realizara la liberación de espacio 11. El técnico realizara comprobación de disco 12. Terminado el mantenimiento, verificar el buen funcionamiento del equipo 13. El técnico entregara el equipo al cliente 14. Terminado todo, el técnico cerrara reporte y lo archivara para usos futuros.
  • 8.
  • 9.
  • 10.
    10 1. Clic enbotón inicio, para desplegar el menú de programas y aplicaciones del equipo 2. Clic todos los programas, donde se desplegara un menú con más opciones 3. Clic accesorios, para poder observar más aplicaciones y herramientas 4. Clic herramientas del sistema, en esta opción podremos observar distintas herramientas 5. Clic desfragmentar disco 6. Esperar a que desfragmente 7. Terminar el proceso de desfragmentar
  • 11.
    11 1. Verificar siel equipo tiene antivirus 2. Si no lo tiene instalar uno 3. Abrir antivirus 4. Seleccionar la opción de analizar equipo, después de esto se abrirá una ventana 5. Seleccionar la unidad (a, b, c, d, e, f, g, h, i etc.) a analizar , memoria operativa y sector de Inicio 6. Dar clic en analizar 7. Esperar a que termine el análisis 8. Cerrar ventanas.
  • 12.
    12 1. Dar clicen el botón de inicio, para desplegar el menú de programas y aplicaciones 2. Clic en la opción equipo, para observar las unidades de almacenamiento existentes. 3. Dar doble clic sobre la opción disco duro(disco local) 4. Doble clic a carpeta Windows para abrirla y ver su contenido 5. Dar doble clic a carpeta temporales, para de igual manera ver su contenido. 6. Seleccionar todos los archivos de la carpeta 7. Eliminar archivos seleccionados 8. Por ultimo cerrar la carpeta y las ventanas abiertas
  • 13.
    13 1. El técnicohace clic en botón de inicio 2. Hace clic en todos los programas 3. Buscar accesorios y dar clic 4. El técnico busca herramientas de sistema y de nuevo le da clic 5. Busca liberador de espacio da clic 6. El técnico selecciona la unidad de disco 7. Da clic en aceptar 8. Se toma su tiempo y espera a que se libere el espacio 9. Aparece una ventana 10. El técnico selecciona lo que se quiere borrar 11.Por último el técnico da clic en aceptar y en el botón eliminar
  • 14.
    14 1.- Dar clicen el botón “Inicio” en la parte inferior izquierda de nuestra pantalla para desplegar el menú de programas y aplicaciones de nuestro equipo. 2.- Seleccionar la opción “equipo” para poder observar las unidades de almacenamiento existentes. 3.- Dar clic a la unidad de disco, para seleccionarla. 4.- Cuando la unidad de disco se encuentre seleccionada dar clic derecho para desplegar el menú de opciones. 5.- Seleccionar la opción propiedades para observar las características de nuestra unidad. 6.- En la ventana que se abre dar clic a la pestaña llamada “Herramientas”. 7.- Dentro de esta opción buscar el botón “comprobar ahora” y dar clic en él. 8.- Después de esto, seleccionar si queremos reparar los errores o si queremos recuperar los sectores defectuosos, dependiendo de las necesidades del cliente. 9.- Programar la opción “cuando inicie el equipo” esto, para que la comprobación de disco comience al encender el equipo y así se detecten los errores de mejor manera. 10.- Por ultimo cerrar la ventana de propiedades y todas las ventanas abiertas.
  • 15.
    15 1. En primerlugar será detectado el posible problema que tiene el equipo del cliente 2. La falla será reportada al técnico 3. El equipo será entregado al técnico para reportar la falla 4. El técnico verificara si esta lenta, si lo está hará un análisis de antivirus, si contiene virus borrara archivos temporales y programas basura, si aún sigue lenta se comprobara y desfragmentara el disco, al igual se liberara espacio 5. Si el equipo no está lento, el técnico verificara y/o corregirá el problema de red 6. Si el equipo necesita activar el software, con el equipo necesario el técnico elaborara el trabajo 7. Se revisara si el equipo ya es booteable, si no lo es el técnico informara al cliente para formatear el equipo respaldando su información y todo lo necesario 8. Teniendo el equipo en buenas condiciones se le entregara al cliente 9. El técnico cierra el reporte
  • 16.
  • 17.
    17 1. El técnicolevanta un reporte sobre la llamada del cliente 2. Preparar las herramientas necesarias para realizar el trabajo 3. Acudir a la cita con el cliente la fecha y hora estipulada 4. Al llegar checar si el equipo enciende, si lo hace continuar con el mantenimiento si no lo hace detectar la falla y corregirla 5. Desconectar todos los dispositivos de potencia y comunicación para evitar accidentes, como descargas o cortos circuitos 6. Retirar todos los tornillos que contiene la tapa del gabinete y retirarla 7. Colocarse la pulsera antiestática para evitar dañar alguno de los componentes 8. Retirar cada una de las tarjetas, como la de video, sonido, etc. 9. Retirar todos los buses de datos y cables de alimentación para una mejor limpieza 10. Si es necesario retirar la CPU limpiarla y aplicar spray limpia contactos 11. Limpiar los contactos de todas las tarjetas con un borrador de lápiz 12. Utilizar aire comprimido para limpiar las partes de la tarjeta madre 13. Enseguida limpiar la fuente de poder utilizando aire comprimido de nuevo 14. Limpiar la unidad de disco flexible con un cotonete humedecido con alcohol isopropilico 15. Para limpiar la unidad de DVD utilizar un disco limpiador 16. Enseguida desarmar el teclado cuidadosamente y limpiar con un trapo y espuma adecuada 17. Al igual que la unidad de disco flexible, desarmar el mouse y limpiar con un cotonete humedecido con alcohol isopropilico 18. Conectar todos los cables internos y verificar que queden puestos correctamente 19. Armar el equipo nuevamente colocando la tapa del gabinete y sus respectivos tornillos y colocar todas las conexiones externas al igual que el teclado, mouse, etc. Previamente armados 20. Encender el equipo y cerciorarse de su funcionamiento, si el equipo falla corregir las piezas mal instaladas y reiniciarlo, si no continuar con el proceso 21. Continuar el mantenimiento limpiando el monitor y el teclado limpiando externamente 22. Una vez terminado llamar al cliente y entregarle el equipo 23. Para finalizar cerrar el reporte, que se había levantado al inicio
  • 18.
  • 19.
    19 1. El clientedetecta la falla en el equipo 2. Cliente reporta la falla al departamento de soporte técnico 3. El personal de soporte técnico detecta la falla en el equipo de computo 4. Decidir si se le dará mantenimiento correctivo externo 5. Si no se le dará, el personal de soporte técnico reparara el equipo y lo entregara al cliente 6. Si el equipo si recibirá el mantenimiento correctivo externo verificar si es correctivo por garantía o por contrato 7. Revisar si es garantía de compra o no 8. Si no es, reportar al prestador de servicios 9. El prestador de servicios revisa el equipo y lo traslada al laboratorio para reparar 10.El prestador de servicios manda cotización de partes dañadas 11.El personal de soporte técnico recibe y revisa la cotización 12.El prestador de servicios procede a la reparación 13.El personal de soporte recibe el equipo y da el visto bueno 14.El equipo se entrega al cliente 15.El cliente recibe el equipo y da el visto bueno 16.Si la garantía resulta ser de compra, reportar al proveedor para hacer efectiva dicha garantía 17.El proveedor revisa el equipo y lo traslada para repararlo 18.El equipo es entregado por el proveedor al personal de soporte técnico 19.El personal de soporte técnico recibe y revisa la cotización 20.El prestador de servicios procede a la reparación 21.El personal de soporte recibe el equipo y da el visto bueno 22.El equipo se entrega al cliente 23.El cliente recibe el equipo y da el visto bueno
  • 20.
  • 21.
  • 22.
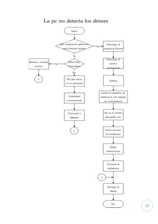
    22 Presencia de datosfragmentados: Desfragmentar disco 1. Clic en botón inicio, para desplegar el menú de programas y aplicaciones del equipo 2. Clic todos los programas, donde se desplegara un menú con más opciones 3. Clic accesorios, para poder observar más aplicaciones y herramientas 4. Clic herramientas del sistema, en esta opción podremos observar distintas herramientas 5. Clic desfragmentar disco 6. Esperar a que desfragmente 7. Terminar el proceso de desfragmentar Existen programas y archivos innecesarios: Eliminar archivos temporales 1. Dar clic en el botón de inicio, para desplegar el menú de programas y aplicaciones 2. Clic en la opción equipo, para observar las unidades de almacenamiento existentes. 3. Dar doble clic sobre la opción disco duro(disco local) 4. Doble clic a carpeta Windows para abrirla y ver su contenido 5. Dar doble clic a carpeta temporales, para de igual manera ver su contenido. 6. Seleccionar todos los archivos de la carpeta 7. Eliminar archivos seleccionados
  • 23.
    23 8. Por ultimocerrar la carpeta y las ventanas abiertas
  • 24.
    24 La PC tienevirus: Análisis de antivirus 1. Verificar si el equipo tiene antivirus 2. Si no lo tiene instalar uno 3. Abrir antivirus 4. Seleccionar la opción de analizar equipo, después de esto se abrirá una ventana 5. Seleccionar la unidad (a, b, c, d, e, f, g, h, i etc.) a analizar , memoria operativa y sector de Inicio 6. Dar clic en analizar 7. Esperar a que termine el análisis 8. Cerrar ventanas. Drivers mal instalados: Revisar los drivers instalados 1. Clic en el botón inicio 2. Seleccionar la opción Mi PC y dar clic derecho 3. Seleccionar la opción administrar 4. En la ventana que se abre buscar la opción administrador de dispositivos 5. Abrir la opción pasada y revisar los drivers instalados 6. Actualizar o reparar los drivers mal instalados
  • 25.
  • 26.
    26 La presencia deun “gusano”: Análisis de antivirus 1. Verificar si el equipo tiene antivirus 2. Si no lo tiene instalar uno 3. Abrir antivirus 4. Seleccionar la opción de analizar equipo, después de esto se abrirá una ventana 5. Seleccionar la unidad (a, b, c, d, e, f, g, h, i etc.) a analizar , memoria operativa y sector de Inicio 6. Dar clic en analizar 7. Esperar a que termine el análisis 8. Cerrar ventanas.
  • 27.
  • 28.
    28 Controladores mal instaladoso mal configurados: Verifique que los controladores de video estén bien instalados 1. Ver las propiedades del Sistema desde Windows en la opción Administrador de Dispositivos de la categoría Sistema del Panel de Control. 2. Si tiene un signo de exclamación, significa que a) Los controladores del Dispositivo no están instalados correctamente o la configuración del adaptador de video no está bien. 3. Se corrige en las propiedades de la pantalla en la opción Configuración, asignando los colores a 16.000.000 o más.
  • 29.
  • 30.
    30 Problemas con aplicacioneso falta de espacio en el disco duro: Verificar las aplicaciones 1. Verificar si hay algún problema con una aplicación 2. Si hay prender la computadora 3. Dar clic en el pontón de inicio 4. Dar clic en el panel de control 5. Seleccionar el programa que se va a desinstalar 6. Si no hay problema en el S.O verificar si hay espacio en el disco duro si hay las aplicaciones se pueden disfrutar si no 7. Clic en el botón de inicio 8. Clic en todos los programas 9. Dar clic en accesorios 10.Clic en herramientas del sistema 11.Dar clic en desfragmentar disco duro 12.Seleccionar la unidad que se dese desfragmentar 13.Dar clic en el botón de desfragmentar 14.Esperar a que se acaba de desfragmentar 15.Disfrutar de las aplicaciones
  • 31.
  • 32.
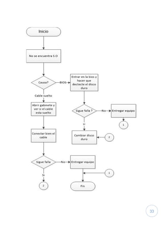
    32 Problema con elBIOS o cable suelto: Verificar la configuración del BIOS y si esta un cable suelto 1. Verificar si el S.O se encuentra si la causa es un cable suelto 2. Abrir el gabinete y ver si el cable esta suelto 3. Conectar bien el cable 4. Si sigue fallando cambiar el disco duro 5. Si es otra causa es el BIOS 6. Entrar en el BIOS y hacer que detecte el disco duro primero 7. Si sigue fallando cambiar el disco duro 8. Si ya está listo entregar al cliente
  • 33.
  • 34.
    34 Drivers mal conectados,o sin aplicación para detectarlos: Verificar si están mal conectados o si se cuenta con la aplicación 1. Verificar si está correctamente conectados los driver 2. Si está bien conectados se pueden disfrutar si no 3. Saber cuál es el driver afectado 4. Conectarlo bien 5. Si ya lo detecto listo para utilizar 6. Si no lo ha detectado descargar el programa Everest driver genius, etc. 7. Clic en Windows.zip 8. Clic en extraerlo 9. Clic en la carpeta de controladores 10.Clic en el archivo ejecutable.exe 11.Iniciar el proceso de instalación 12.Clic en aceptar términos y condiciones
  • 35.
  • 36.
    36 No hay conexióna internet: Verificar la conexión 1. Verificar si el internet está conectado si se mete a internet puede navegar libremente si no 2. Meterse a panel de control 3. Clic en conexión de red 4. Seleccionar el internet que desee usarse 5. Clic en el botón secundario 6. Seleccionar el protocolo tcp/ip y dar doble clic 7. Ponerle que el ip sea automático y el dns también 8. Clic en aceptar y reparar 9. Si no está conectado 10.Conectarla y esperar a que se prendan los foquitos 11.Apagarlo por 20 segundos 12.Volver a prender 13.Revisar la conexión 14.Navegar libremente
  • 37.
  • 38.
    38 Presencia de unvirus: Verificar problemas 1. Verificar si la computadora tiene virus si no es así se puede navegar de lo contrario 2. Dar clic en inicio 3. Clic en panel de control 4. Seleccionar sistema y seguridad 5. Revisar el estado del equipo 6. Dar clic en mantenimiento 7. Buscar soluciones para los problemas notificados 8. Cuando se le dé clic Windows les notificara los problemas 9. Dar clic en reparar 10.Lista para usar
  • 39.
    39 No hay suficienteespacio: Desfragmentar disco 1. Dar clic en el botón de inicio 2. Dar clic en todos los programas 3. Clic en accesorios 4. Dar clic herramientas del sistema 5. Clic en desfragmentar disco 6. Seleccionar la unidad a desfragmentar 7. Clic en el botón desfragmentar disco 8. Esperar a que se desfragmente el disco 9. Se termina de desfragmentar 10.Lista para instalar la aplicación deseada
  • 40.
  • 41.
    41 Placa mal atornillada: Revisarel gabinete 1. Abrir el gabinete 2. Si hay componentes desconectados conectarlos correctamente, si no los hay revisar si hay placas sueltas 3. Si hay placas sueltas colocarlas correctamente, si no las hay revisar si existe alguna pieza mal atornillada 4. Si hay una pieza mal atornillada, atornillarla con las herramientas apropiadas, si no la hay consultar a un experto 5. Por ultimo cerrar el gabinete
  • 42.
    42 Problema con latarjeta de memoria: Revisar la tarjeta 1. Si la tarjeta de memoria está mal conectada, abrir el gabinete 2. Colocarse la pulsera antiestática 3. Localizar la tarjeta de video 4. Asegurarse de colocarla correctamente 5. Cerrar el gabinete 6. Probar el dispositivo 7. Si la tarjeta de memoria no está mal conectada revisar y corregir errores 8. Entregar al cliente
  • 43.
    43 La pila nofunciona: Revisar la pila 1. Medir la pila 2. Si la pila tiene un valor mayor que 2v la pila esta desgastada, cambiar por una nueva 3. Si está en buenas condiciones quitarla limpiarla y volverla a colocar 4. La pc ya no se atrasa
  • 44.
    44 Problemas con laplaca de video: Revisar placa de video 1. Si la placa de video es de poca calidad, comprar una mejor 2. Abrir el gabinete 3. Colocarse la pulsera antiestática 4. Localizar la placa de video 5. Retirar la placa 6. Colocar la nueva placa de video y asegurarla bien 7. Cerrar el gabinete 8. Si la placa de video no es de poca calidad, revisar y corregir errores 9. Probar el equipo 10.Entregar el equipo al cliente
  • 45.
    45 Mala conexión: Revisar conexión 1.Verificar si tiene conexión, si la tiene revisar si es interna o externa, si no la tiene consultar a un técnico 2. Si tiene conexión externa, verificar que este en el puerto correcto 3. Revisar que esté conectado a la línea telefónica 4. Revisar que la línea este en el Jack correcto 5. Revisar los prefijos especiales de marcación 6. Deshabilitar las llamadas en espera para no perder las entrantes 7. Si la conexión es interna, revisar que este fija en la ranura de expansión 8. Verificar el funcionamiento
  • 46.
    46 Problemas en laconexión de cd-room: Revisar la unidad 1. Revisar si esta desconectada, si lo está abrir el gabinete 2. Conectar el cable a la tarjeta madre 3. Cerrar el gabinete 4. Si no está desconectada, revisar si se deshabilito 5. Si esta deshabilitada, ir a panel de control 6. Dar clic en administrador del sistema 7. En la unidad CD-ROOM 8. Desactivar el administrador de dispositivos 9. Si no está deshabilitada, consultar a un técnico INICIO SE DESCONECTO ABRIR GABINETE SI SE DESHABILITO NO CONSULTAR A UN TECNICO NO IR AL PANEL DE CONTROL SI CONECTAR EL CABLE A LA TARJETA MADRE CERRAR GABINETE FIN CLIC ADMINISTRADOR DEL SISTEMA CD-ROM DESACTIVA EL ADMI. DE DISPOSITIVOS 1 1 1
  • 47.
    47 Revisar conexión 1. Revisarsi está conectada, si no está conectada verificar conexión 2. Conectar todos los cables donde corresponden 3. Si la impresora está conectada, revisar que se encuentre en el puerto lpt 4. Si no se encuentra en el puerto conectarla correctamente 5. Si se encuentra en el puerto, consultar a un técnico
  • 48.
    48 Problemas para escaneararchivos Esta mal conectado 1. Revisar si está conectado en el puerto paralelo 2. Si está conectado, revisar el BIOS al iniciar el sistema dando clic en supr 3. Revisar los recursos del puerto paralelo 4. Configurar como modo bidireccional 5. Aceptar las opciones 6. Reiniciar equipo 7. Si no está conectado en el puerto paralelo, revisar si se está utilizando al mismo tiempo que otro equipo 8. Dejar de utilizar uno 9. Si no está utilizando otro equipo, consultar al técnico 10.Verificar escáner
  • 49.
    49 Des configurado osin conexión: Revisar todas las opciones 1. Verificar si esta des configurado, si lo está ir a inicio 2. Dar clic en configuración 3. Ir a panel de control 4. Dar clic en la opción mouse 5. Seleccionar indicador a lo largo de la ventana del mouse, permitirá controlar las funciones de este 6. Si no está des configurado revisar si está conectado, si no lo está revisar la parte trasera del gabinete 7. Conectarlo correctamente 8. Si está conectado, revisar el funcionamiento y verificar si aún sirve
  • 50.
    50 Con función enel puerto IRQ: 1. Revisar de ADM Dispos 2. Haz clic en dispositivos mal instalados que indica la bandera 3. Clic en recursos 4. Desactiva use la configuración automática 5. En tipos de recursos clic puertos y bloqueo de memoria 6. Edite el recurso aceptar 7. Reiniciar 8. Si el problema no se identificó hacer copia de seguridad de DD 9. Crear un disco de arranque de emergencia 10.Vuelve a iniciar el equipo
  • 51.
    51 INICIO LO IDENTIFICO HACER COPIA DE SEGURIDAD DELDD NO CONFICO CON EL PUERTO IRQ SI CREA UN DISCO DE ARRANQUE DE EMERGENCIA VUELVE A INICIAR EL EQUIPO FIN REVISA DE ADM. DISPOS. SI CONSULTA A UN TECNICO NO HAZ CLIC DISPOSITIVOS MAL INSTALADOS QUE INDICA LA BANDERA CLIC EN RECURSOS DESACTIVA “USE LA CONFIG. AUTOM.” EN TIPOS DE RECURSOS CLIC PUERTOS Y BLOQUEOS DE MEMORIA EDITE EL RECURSO ACEPTAR REINICIAR 1 1 1
  • 52.
  • 53.
    53 Reporte de SoporteTécnico Un reporte de soporte técnico debe tener principalmente la información del usuario o cliente, en esa sección debe tener el nombre del solicitante, fecha, teléfono, dirección y en algunos casos deposito. También el nombre de la empresa con su logo que se ubica en la parte superior del documento. Enseguida viene la información general del soporte donde, debe especificar el servicio que desea obtener para su equipo, ya sea a domicilio o que el cliente lleve el equipo a la misma empresa, en esta sesión el usuario deberá llenar los requisitos que se le pide, en esa sesión podrá venir en forma de puntos o cuadros de selección según lo que se pide, viene dividido en sesiones de asistencia técnica ,mantenimiento preventivo o correctivo hardware y/o software, en estos puntos te dan opciones de elegir tu servicio de opciones múltiple según el cliente, si no viene lo que el cliente desea solicitar viene una opción de otro donde deberá especificar lo que desea en cuestión del equipo. Debajo de esto puede venir incluido un cuadro donde debe indicar detalles sobre el problema o información adicional, este puede venir llamado observaciones en la mayor parte de estos documentos. Otra opción que se le pide es el de seguridad de documentos personales, esto es uno de los más importantes ya que en este el cliente deberá contestar obligatoriamente, para no tener pérdidas a futuro de información o documentos importantes que tenga en su equipo, en esta sección se le da la prioridad de seleccionar los archivos o documentos que desea respaldar y de la manera en que desea que estos sean respaldados ya sea en unidad de USB, cd, DVD, por correo entre muchas opciones que se le benefician en esta sección por seguridad de el mismo y de la compañía al igual que el anterior si no encuentra alguna opción del requisito , se le proporciona un espacio para que detalle el cómo desea que se respalde su información . En la mayoría de estos documentos viene también una sección solo para el técnico, en esta se le pide al técnico poner un diagnóstico y solución con sus observaciones o información adicional, donde deberá especificar todo el trabajo que desea el cliente para su equipo. Y por último términos y condiciones, por seguridad del mismo cliente, se le pide que lea detalladamente, y conteste todo el requisito del documento que se le proporciona, en este deberá incluir número de la empresa, información importante de perdidas, para no afectar a la misma empresa, este se puede tomar como una advertencia o una prevención para el cliente, en todo documento importante este es obligatorio ya que es deber de la empresa
  • 54.
    54 informar al clientesobre el trabajo que se le va a dar, al igual para no tener pérdidas en la misma empresa. Debajo de esto debe ir obligatorio la sección de firma de usuario y firma de la empresa o responsable a cargo, esto es una manera de decir que los dos están de acuerdo de los términos y condiciones o del trabajo que se solicitó y de va a realizar como la manera que indico el cliente. Es muy importante llenar todos los requisitos de este documento y leer muy bien que es lo nos solicitan o contiene este, para estar seguros del trabajo que nos van a proporcionar al cliente, para estar seguros y confiados en la empresa que nos brindan de sus servicios.
  • 55.
    55 INFORME DE USUARIO Nombrede solicitante día mes Año dirección oficina Teléfono Indique el motivo de su solicitud marcando alguna(s) de las opciones sombreadas y en negritas INFORM. GENERAL DEL SOPORTE ASISTENCIA TECNICA Indique los programas que presenta el equipo: € No prende/no inicia € Archivos perdidos € Virus € Configuración de e-mail € Reinicia € Conexión a red € Errores € Bloqueo € Otro (especifique) : MANTENIMIENTO HARDWARE (PREVENTIVO O CORRECTIVO) Indique los dispositivos con problemas: € Pantalla € Impresora € Escáner € Teclado/mouse € Puertos de USB € Sonido € Otro (especifique) : MANTENIMIENTO SOFTWARE (PREVENTIVO O CORRECTIVO) Selecciónelos programas a instalar: € Antivirus € Microsoft office (instalación/ actualización) € Sistema operativo € Reproductor de DVD € Reproductor de CD € Todos € Otro (especifique): OBSERVACIONES Indique detalles brevemente de los problemas o información adicional: SEGURIDAD DE DOCUMENTOS PERSONALES € COPIA DE SEGURIDAD: € MEDIO FISICO (CD, DVD, USB): € A OTRO DISPOSITIVO: € Mis documentos € Unidad “D” € Fotos € Escritorio € Otro (especifique): ___________________________________ _________________________________________________________ € USB € Cd € CVD € Outlook Express € Correo electrónico : __________________________________ € Otro (especifique) : __________________________________ Por favor especifique detalladamente: Si no encuentra opciones del requisito anterior de su solicitud, describa brevemente en la sección de abajo: Uso exclusivo de área de soporte técnico favor de no escribir: DIAGNOSTICO Y SOLUCION DIAGNOSTICO día mes año SOLUCION Indique detalladamente observaciones o información adicional: Términos y condiciones 1. El quipo a dejar, se checara de la manera correspondida en la presencia del usuario para verificar los problemas mencionados 2. La empresa no se hace responsable de pérdidas no autorizadas por el usuario 3. El formato deberá estar completamente contestado, si no es así la empresa no es responsable de daños 4. Después de entregar el técnico su equipo, el usuario deberá verificar y dar el visto bueno, después de esto no se aceptan reclamos ni rembolsos 5. Para nuestros servicios a domicilio llamar al 01-800-SOPORTE-TECNICO-C.M.G-520-24 _____________________________ __________________________ FIRMA DEL USUARIO SOPORTE TECNICO
  • 56.
    56 Bitácora Una bitácora demantenimiento es un archivo en el cual se lleva un registro diario, semanal o mensual de la tarea que realizas a los equipos. Su organización es cronológica por lo que facilita la revisión de los contenidos anotados. En la primera parte se deben de anotar la fecha de recibido, la fecha en la que se entregara el equipo y el número de reporte que es. La sección siguiente debe de ser llenada con los datos del técnico encargado de realizar el servicio, entre estos datos se encuentran el nombre, el área en la que trabaja, entre otros. Lo siguiente a llenar son los datos del cliente los cuales incluyen su nombre, teléfono y dirección, tanto en esta sección como en la anterior se incluye la firma del técnico o del cliente según corresponda. Después de haber llenado los datos del cliente se deberá llenar la descripción del equipo, en esta parte es en la que se especifican todas las características del equipo que será reparado, tales como el modelo, la marca, el sistema operativo con el que cuenta, etc. Al finalizar la descripción del equipo se deberá proceder a llenar el diagnóstico del equipo, esta sección se refiere al problema que presenta el equipo y cuál es la causa de este, al igual que la solución que le daremos. Por último está la sección de observaciones, en la que el técnico hará las anotaciones que hagan falta.
  • 57.
  • 58.
  • 59.
    59 PLAN DE MANTENIMIENTODE EQUIPO DE CÓMPUTO 1. DIAGNOSTICO SITUACIONAL Actualmente la maquiladora Lear Corporation cuenta con los siguientes equipos de cómputo: A) Hardware: · 200 computadoras · 50 impresoras · 10 escáner B) Comunicaciones: · 03 router · 25 switch · 08 servidores 2. LEVANTAMIENTO DE INVENTARIO Para poder ejecutar el plan de mantenimiento preventivo, es necesario contar con un inventario actualizado que contemple los diferentes aspectos técnicos de cada uno de los equipos de cómputo y sus periféricos, así como su ubicación física y usuario responsable. El levantamiento de la información de los equipos computacionales con los que cuenta la institución se realizó con base al siguiente cronograma: ID Actividad Empieza Termina Duración Abril de 2014 02 03 04 05 1 Entrega de inventario 02/04/2014 04/04/2014 3 días 2 Entrega de informe de inventario 05/04/2014 05/04/2014 1 día El inventario del equipo se realizara cada seis meses, con el fin de tener actualizada dicha información. 3. MANTENIMIENTO PREVENTIVO DE EQUIPO DE CÓMPUTO. El área de soporte técnico definirá el mantenimiento en dos aspectos: a. Para los equipos que están fuera de garantía será realizado por personal de soporte técnico, tales como pruebas, ajustes, reemplazo, reinstalación, etc. Tomando como base el inventario actualizado de los equipos de cómputo con los que cuenta la empresa.
  • 60.
    60 b. Para equiposde cómputo que cuentan con garantía el mantenimiento será realizado por personal de la empresa de donde se adquirió el bien o de acuerdo a los contratos estipulados de las adquisiciones. c. Este servicio se brindara en el equipo de cómputo tres veces al año. Si no se da el apropiado mantenimiento preventivo a las computadoras, estos aparatos suelen presentar un comportamiento inestable, motivo por el cual se debe prever y por consiguiente realizar el mantenimiento respectivo periódicamente. Un apropiado mantenimiento preventivo puede ayudar a extender la vida de una PC, y mantenerla operando por más tiempo, evitando así que la reparación sea más costosa. Hay que recordar que el equipo es un medio y el servicio es el fin que deseamos conseguir. Las rutinas de mantenimiento a realizar varían de acuerdo al tipo de equipos, sin embargo en forma general deberán cubrir los siguientes aspectos: CPUs: · Revisión de errores. · Desmontaje, limpieza interna, aspirado, verificación de tarjetas, limpieza de drives, limpieza externa · Limpieza y revisión de teclado · Limpieza y revisión de monitor · Desfragmentación, scan disk y diagnósticos del fabricante Para realizar el mantenimiento respectivo de los equipos de cómputo debemos de considerar cada uno de los siguientes componentes: 1. Gabinete 2. Monitor 3. Teclado 4. Mouse 5. Impresora 6. Regulador o supresor de pico 4. MANTENIMIENTO CORRECTIVO DE EQUIPO DE COMPUTO En esta parte el mantenimiento correctivo es por agotamiento de vida útil de los equipos, en el que se da solución inmediata de cualquier circunstancia no prevista la cual consiste en la reparación y/o cambio de piezas defectuosas permitiendo su recuperación, restauración o renovación.
  • 61.
    61 En caso queno se pueda dar solución inmediata por que no existan piezas, se le asignara equipo en calidad de préstamo con las características iguales y/o semejantes con la finalidad que no afecte la continuidad del trabajo, teniendo que actuar de forma emergente y, en el mejor de los casos, bajo un plan contingente existente en el área. El área de soporte técnico deberá realizar un informe técnico del mantenimiento correctivo en el que se plasme el trabajo realizado, así como los datos completos de los equipos revisados y la conformidad del usuario. 5. CRONOGRAMA DE EJECUCIÓN DE MANTENIMIENTO PREVENTIVO. El mantenimiento preventivo será realizado en las fechas que se describen a continuación: PRIMER PERIODO ID Equipo Empieza Termina Duración Ene 2014 1 2 3 4 5 6 7 1 Computadora 1 01/01/2014 01/01/2014 1d 2 Computadora 2 01/01/2014 01/01/2014 1d 3 Computadora 3 02/01/2014 02/01/2014 1d 4 Computadora 4 02/01/2014 02/01/2014 1d 5 Computadora 5 03/01/2014 03/01/2014 1d SEGUNDO PERIODO ID Equipo Empieza Termina Duración Jul. 2014 30 1 2 3 4 1 Computadora 1 01/07/2014 01/07/2014 1d 2 Computadora 2 01/07/2014 01/07/2014 1d 3 Computadora 3 02/07/2014 02/07/2014 1d 4 Computadora 4 02/07/2014 02/07/2014 1d 5 Computadora 5 03/07/2014 03/07/2014 1d
  • 62.
    62 OTRAS TAREAS DEMANTENIMIENTO PREVENTIVO TAREA DE MANTENIMIENTO PREVENTIVO FRECUENCIA RESPONSABLE Cotejar el funcionamiento global del computador Semanal Bryan Cuevas Observar de donde provienen los ruidos extraños (si lo hay) Cuando sea prudente Andrea González Mantener una buena presentación de hardware Semanal Johana Meléndez Analizar las unidades ópticas y de almacenamiento Semanal Andrea González Revisar que los puntos de red y canaletas Semanal Bryan Cuevas Desfragmentar y liberar espacio en el disco duro Mensual Johana Meléndez Liberar memoria RAM Mensual Bryan Cuevas Ejecutar antivirus y scandisk Semanal Andrea González Medir el trabajo global del sistema operativo Mensual Johana Meléndez 6. NUMERO DE RECURSOS HUMANOS El personal de soporte técnico con que se cuenta para poder realizar los servicios de mantenimiento son tres: El gerente de soporte técnico y dos técnicos a su cargo. 7. MATERIALES NECESARIOS PARA REALIZAR EL MANTENIMIENTO ES EL SIGUIENTE: · Aire comprimido o aspiradora. · Kit de desarmadores. · Mascarilla · Guantes · Spray limpia contactos · Pulsera antiestática.
  • 63.
    63 8. SEGUIMIENTO YMONITOREO. El desarrollo del mantenimiento se efectuara, según el cronograma establecido , en el cual se detallan las fechas a realizarlo, además de avisar anticipadamente al personal que está haciendo uso del equipo para que puedan programar un tiempo idóneo para la realización del mantenimiento, esto para anticipar contratiempos en cuanto a la disposición del equipo. 9. SUGERENCIAS · Poder contar con todos los accesorios indicados. · Hacer buen uso de los recursos de cómputo. · Comunicar previamente al usuario, el movimiento o traslado del equipo de cómputo. · No realizar otros trabajos solo en caso de emergencia. · Dar las indicaciones respectivas al usuario como: o No comer encima del teclado. o Limpiar los equipos. o No colocar papeles encima gabinete monitor, ya que estos obstruyen la ventilación. o Apagar correctamente el equipo (no apagar sin antes salir correctamente del sistema). o Consultar con el personal de redes o cómputo cualquier duda o situación que se presente en el equipo.
  • 64.
  • 65.
    65 Showmypc: Es un programapara compartir el escritorio y dar acceso remoto a cualquier persona que queramos Esta herramienta incluye funciones muy sencillas, como es habitual en los programas gratuitos, y que se basan en el control del escritorio, la ejecución de programas, el intercambio de ficheros y el uso de una ventana de texto a la que se ha añadido como mejora la posibilidad de escribir y dibujar con el ratón Se puede descargar en la página http://showmypc.com/ Video tutorial: http://www.youtube.com/watch?v=0WufxThpSFY Joinme: Join.me es un servicio de compartición del escritorio a través de Internet en el que por un lado se dispone de un cliente de escritorio, disponible para Windows como para Mac, y por otro lado, de una URL por cada sesión, que será la que tengamos que enviar por cualquier vía a las personas a las que deseamos compartir lo que hacemos dentro de nuestras pantallas. Funciones: Nos permite compartir fácilmente nuestra pantalla del ordenador para que otra gente pueda verla. Si te encuentras en un PC puedes incluso controlar el ordenador. Se puede descargar en https://join.me/ Video tutorial: http://www.youtube.com/watch?v=vy2vJwkyOiw
  • 66.
    66 Teamviewer TeamViewer es unprograma para ordenador cuya función es conectarse remotamente a otro equipo. Entre sus funciones están: compartir y controlar escritorios, reuniones en línea, videoconferencias y transferencia de archivos entre ordenadores. Existen versiones para los sistemas operativos Microsoft Windows, Mac OS X, Linux, iOS, y Android. También es posible el acceso a un equipo remoto mediante un navegador web. Aunque el principal cometido de la aplicación es el control remoto, también incluye funciones de trabajo en equipo y presentación. Se puede descargar en http://www.teamviewer.com/es/Index.Aspx Video tutorial: http://www.youtube.com/watch?v=cX49aLTrRZg Logmein LogMeIn es un servicio basado en Web que ofrece acceso libre remoto móvil profesional a sus PC’s de trabajo y home. Nunca expira, no necesita tarjeta de crédito, y le da control total de su home o PC de trabajo desde cualquier sitio en el que esté con una conexión de internet. Permite acceder a un ordenador de forma remota desde cualquier lugar. Proporciona un control total del equipo al que se accede. Soporta PDA’s y portátiles. Sólo es necesario que los dos equipos dispongan de una conexión a Internet. Logmein es completamente seguro. Se puede descargar en https://secure.logmein.com/ES/ Video tutorial: https://www.youtube.com/watch?v=QSSJ1OkO3q8
  • 67.
  • 68.
    68 El Help Deskes un conjunto de servicios que de manera integral bien sea a través de uno o de varios medios de contacto, ofrece la posibilidad de gestionar y solucionar todas las posibles incidencias, junto con la atención de requerimientos relacionados con las TICS, también es conocido como mesa de ayuda. El servicio de Help Desk ofrece un primer nivel de asistencia informática a los usuarios a través de los distintos medios de comunicación on-line, como el teléfono, e-mail, o chat. Se compone por: · Técnico: Es el que da soporte presencial y da solución a los problemas del cliente (soporte nivel 2/3) · Líder: Se encarga de que todo esté en su lugar, de que todo se haga bien y también coordina las acciones de los técnicos y analistas (soporte nivel 4) · Analista: Brinda soporte de primer grado atendiendo los problemas del cliente a través del teléfono, on-line y trata de darles solución (Soporte nivel1) Uno de los programas que nos ofrece Microsoft Office, es Access, el cual nos permite crear una base de datos de problemas y dándole solución por los técnicos de la empresa. Este programa es uno de los cuales nos puede ayudar en el servicio de Help Desk. Al ingresar al programa nos aparecerán varias opciones, en este caso daremos clic en la opción de problemas. Después de esto nos aparecerán dos nuevas opciones: Problemas y Tareas Debemos dar clic en la opción “Problemas”
  • 69.
    69 Al dar clicen esta opción nos aparecerá una nueva ventana, en ella se debe registrar a los usuarios encargados de resolver los problemas que nos presentaran Nos mostrara una ventana donde nos pide esencialmente los detalles de usuario el cual deberá llenar. En este caso el técnico llenara la base con su nombre, correo de la empresa y con el nombre de la compañía. Terminado esto le daremos aceptar para Nos aparecerá una tabla de base de datos de problemas la página principal donde se puede dar soporte técnico por on-line, en este caso seleccionaremos la pestaña de problemas abiertos.
  • 70.
    70 Nos saldrá unaventana donde llenaremos con los datos del problema del cliente, ya sea la situación del mismo problema y a qué nivel de soporte será asignado según el técnico capacitado para este. En esta tabla nos mostrara los problemas abiertos que tenemos de los clientes y en el grado que se encuentran, al técnico que se fue asignado, terminado este problema, se seleccionara solucionado y cerraremos el reporte (problema) del enlistado Ya cerrado el problema nos aparecerá en la pestaña de problemas cerrados, dándonos un registro de los problemas que han sido solucionados
  • 71.
    71 También nos ofreceun área donde nos muestran todos los usuarios (técnicos) de la misma empresa o corporación que están en servicios Help Desk. Nos viene un centro de información donde nos vienen los informes que sean documentados en el mismo programa de la empresa, donde se puede buscar, los problemas que se archivan.
  • 72.
  • 73.
    73 SOPORTE DE NIVEL/TIER1(T1/L1) Este es el nivel de soporte inicial, responsable de las incidencias básicas del cliente. Es sinónimo de soporte de primera línea, soporte de nivel uno, soporte de front-end, línea 1 de soporte y otras múltiples denominaciones referentes a las funciones de soporte de nivel técnico básico. El principal trabajo de un especialista de Tier I es reunir toda la información del cliente y determinar la incidencia mediante el análisis de los síntomas y la determinación del problema subyacente Cuando se analizan los síntomas, es importante para el técnico de soporte identificar qué es lo que el cliente está intentando llevar a cabo de forma que no se pierda tiempo “intentando resolver un síntoma en lugar de un problema. SOPORTE DE NIVEL/TIER 2(T2/L2) Está basado especialmente en el grupo help desk, donde sus integrantes hacen soporte técnico teniendo en cuentas áreas del conocimiento más especializadas en el área computacional. De esta manera, se deduce que el soporte de segundo nivel lo realizan personas especializadas en redes de comunicación, sistemas de información, sistemas operativos, bases de datos, entre otras. Este nivel tiene por lo menos 1 año en el área de soporte y cuenta con los conocimientos de nivel 1 y con conocimientos de recuperación de información nivel Software, manejo de paquetería de oficina a nivel básico y configuración de redes inalámbricas y cableados en grupos de trabajo. Actualmente se usan manuales o guías donde se muestran los pasos que el usuario debe seguir para resolver, dicho problema, en caso de no llegar a la solución.
  • 74.
    74 SOPORTE DE NIVEL/TIER3(T3/L3) Habitualmente los sistemas de mantenimiento se gestionan con un máximo de tres niveles, siendo el tercer nivel, el de mayor capacidad para resolver problemas, llegando a este nivel, los problemas técnicos de mayor calado o de resolución más avanzada. Es sinónimo de nivel 3, soporte de back-end, la línea de apoyo 3, el apoyo de alto nivel, y varias otras denominaciones que denotan los métodos de solución de problemas a nivel de expertos y de análisis avanzado. Los individuos asignados a este nivel, son expertos en sus campos y son responsables, no sólo para ayudar tanto al personal de Tier I y Tier II, sino también para la investigación y desarrollo de soluciones a los problemas nuevos o desconocidos. SOPORTE DE NIVEL/TIER 4(T4/L4) Cuenta con los conocimientos de nivel 1, 2, 3 y aparte maneja la operación de Servidores Microsoft y Linux, la instalación, configuración, interconexión, administración y operación de los servidores. Es responsable normalmente del área de Sistemas de una corporación y tiene por lo menos dos certificaciones en el área.
  • 75.
  • 76.
    76 La empresa seSoporte Técnico CMG cuenta con una página en internet para facilitar y brindar más servicios a nuestros clientes. Dicha página se divide en varias secciones en las cuales se ofrecen distintos servicios e incluso cuenta con un chat que los clientes pueden utilizar para contactar a nuestros técnicos de manera directa. A través de esta página Soporte Técnico CMG puede brindar a sus clientes el servicio de soporte técnico a distancia, facilitando así la resolución de dudas o problemas que se les puedan presentar.
  • 77.
    77 Además incluye unasección que contiene todos los datos de contacto que los clientes pueden utilizar para contactar y consultar a nuestros técnicos quienes los atenderán con gusto y responderán a todas sus dudas. En las secciones de esta página también se incluyen documentos de ayuda para que los clientes intenten resolver los problemas que se les puedan llegar a presentar.
  • 78.
    78 Al igual endichas secciones existe información sobre distintos temas relacionados con las computadoras y su mantenimiento para así ayudar a nuestros clientes a resolver cualquier duda. Los clientes que visiten esta página también podrán encontrar algunos video-tutoriales, que les enseñaran a utilizar distintos softwares remotos. Por último se incluye la sección de entretenimiento en donde los clientes podrán disfrutar de juegos, notas de interés, datos curiosos, entre otras cosas. Nuestra mayor prioridad es el bienestar de nuestros clientes… “Soporte Técnico CMG, Los superhéroes de tu computadora” Visitanos a : http://soporteymantenimientocmg.blogspot.mx/
  • 79.
    79 Contáctanos en nuestrosdistintos medios de comunicación y redes sociales: Twitter: https://twitter.com/Soporte_CMG Facebook: https://www.facebook.com/CMGcompany Skype: soporte.tecnico.cmg correo electronico: cmgsoportetecnico@gmail.com Tamnbien visita nuestro blogger: http://soporteymantenimientocmg.blogspot.mx/ Y a nuestro telefono: 01-800-767-CMG
  • 80.
  • 81.
    81 El desarrollo dela tecnologia ha ido en aumento rapidamente, haciendo que los estilos de vida de todas las personas cambien de una manera positiva pero a la vez negativa, ya que gracias a la tecnologia se han abierto muchas puertas nuevas para el empleo, se ha mejorado la educacion, y simplemente las nuevas tecnologias hacen de nuestras tareas diarias algo sencillo, sin embargo estas innovaciones tambien tienen un lado negativo pues cada dia es mas la dependencia que tenemos hacia estas tecnologias. Uno de los sectores que mas se beneficia con estas nuevas tecnologias es el sector empresarial, ya que gracias a las computadoras y las conexiones a internet, las empresas pueden facilitar el trabajo de sus empleados, con un solo clic se pueden comunicar y pueden solucionar problemas que se encuentran hasta el otro lado del mundo, asi como pueden brindar un mejor servicio a sus clientes de una manera rapida y sencilla. Estos recursos nos ofrecen entre otras cosas una comunicación facil y rapida con nuestos amigos, compañeros, clientes, en el caso de las empresas, podiendo asi resolver las dudas y problemas de estos por medio de el soporte tecnico a distancia. En mi opinion es de suma importancia aprender y conocer como hacer uso de estas nuevas tecnologias, ya que al hacerlo nuestro papel de estudiantes se facilita al igual que por el hecho de saber como funciona cada uno de estos recursos las puertas de empleo se abren de manera mas facil.