Pagina 1
SOPORTE PD
“Si tu computadora quieres salvar, una nueva no debes
comprar”
Pagina 2
Manual De
Procedimiento De
Soporte Técnico.
Pagina 3
Objetivo:
Este manual es presente del desarrollo que logramos a
lo largo de este curso, actividades y aprendizajes para
ponerlos en práctica brindando ayuda, así poniendo a
disposición los conocimientos adquiridos.
Aquí brindamos tal ayuda dando a seguir pasos para
el facilita miento del problema que se presenta.
Pagina 4
Índice
Organigrama De La Empresa……………………………………..…(5)
Procedimientos De Problemas De HW…………………………(6)
Procedimientos De Problemas De SW………………….…….(11)
Formato De Reporte y Bitácora……... ………………………….(61)
Programación De Mantenimiento……. ……………………..…(64)
Software Remoto…………………………………………………..….. (69)
Software Help Desk…………………………………………………… (71)
Niveles De Soporte Técnico………………………………………… (74)
Pagina De La Empresa………………………………………………… (75)
Datos De Contacto……………………………………………..…..…… (76)
conclusiones…………………………………………………………………(77)
Pagina 5
Gerente: Perla
Llamas
Técnico:
Julissa Herndez
Técnico:
Nallely Arreola
Pagina 6
Pagina 7
Descripción Detallada
1. levantar reporte sobre lo que tenemos que hacer ir mencionarlo hacia la persona a qué hora y
que fecha de entrega o a que fecha se puede ir a revisarla.
2. preparar herramientas ya sea como para física o para programas discos pulsera desarmadores
etc.
3. revisar día con día que nos toca por hoy de revisar equipos.
4. checar el equipo antes de iniciar con el problema checar de golpes si prende cualquier error que
tenga ya desde que se reciba.
5. desconectar todos los cables que lleven corriente y comunicación antes de empezar a moverle a
la computadora esto para evitar descomponer el equipo.
6. revisar en donde se encuentran los tornillos que deseas desatornillar y desatornillarlos con
mucho cuidado sin barrerlos.
7. colocarse la pulsera ya que la descarga de la electricidad estática de nuestro cuerpo a tierra y
quedemos descargados de esa nociva "carga" que puede afectar mucho las partes de un pc.
8. retirar tarjetas de video sonido etc. si deseas limpiarlas ya sea porque tenga excesivo polvo
limpiándolas con aire comprimido
9. desconectar los buss de datos asía la fuente de poder para así tener precaución.
10. retirar disco duro con mucho cuidado el disco duro no se puede abrir para limpiarlo así de que
solo sería por fuera y volverlo acomodar en su lugar. Con la unidad DVD retirar y límpialo con un
disco para limpiar lo interno y externo con un trapo.
11. limpiar con spray los lados Pol vientos si es necesario.
12. la memoria RAM si la puedes limpiar con un borrador blanco en los (dientitos dorados) para
quitarle las manchas negras que se acumulan... ahora en la base donde se pone la memoria RAM
te recomiendo que la sopletes con aire comprimido (lo venden en las tiendas de computo) o en su
defecto soplare con fuerza
13. Usa aire comprimido para limpiar el polvo y sopletear los puertos pone pasta térmica en el
micro limpia los contactos de las memorias con goma blanca.
14. Sopla el aire a través de los orificios naturales y los canales de aire del ventilador de la fuente
de alimentación, tirando el polvo de la PC. Realiza este procedimiento aproximadamente de 1 a 2
minutos, utilizando ráfagas cortas de aire.
15. Suavemente, levante un poco la cabeza lectora superior, y con el copito realice la limpieza de
las cabezas, Observando detalladamente la cabeza se puede determinar su grado de limpieza. Se
debe tener mucho cuidado con la presión manual que se ejerce sobre la cabeza lectora, hacerlo en
forma fuerte la puede dañar
Pagina 8
16. Ahora, si no solo lo manchaste por fuera, vas a tener que desarmarlo. Para empezar lo mejor
sería sacarle un foto para poder saber después donde ubicar las letras o en su defecto hacer un
diagrama con ellas. Una vez tengamos listo esto, vamos a limpiar a fondo el teclado sacando todas
las teclas.
17. limpiamos la bola de silicón con un cotonete que le pusimos alcohol para poder quitarle lo
sucio, y con el limpiador de tarjeta digitales limpiamos la tarjetas de circuitos pero la tarjeta lo
tenemos que voltear en la parte donde no pude quedar liquido pegado por que podría haber corto
cuando se está trabajando, y los sensores lo limpiamos a igual que a la bola de silicón, después
empezamos a colocar las partes internas.
18. checa las conexiones internas que todas estén conectadas en un orden.
19. atornillar la pc con mucho cuidado pero antes de eso checar de que todo esté en orden y
conectado después de eso atornillar
20. checar que la pc este en buen estado y que funcione en buen estado
21. si de esto falla algo verificar que todo esté bien conectado
22. limpiar todo lo externo para que no le entre polvo y se ve bien a la hora de entrega
23. regresar el equipo en buen estado y checar y demostrarle todo el trabajo que se hizo
Pagina 9
Mantenimiento Correctivo de HW
Pagina 10
1. El cliente detecta la falla en el equipo
2. Cliente reporta la falla al departamento de soporte técnico
3. El personal de soporte técnico detecta la falla en el equipo de computo
4. Decidir si se le dará mantenimiento correctivo externo
5. Si no se le dará el persona de soporte técnico repara el equipo y lo entrega al cliente
6. Si el equipo si recibirá el mantenimiento correctivo externo verificar si es correctivo por
garantía o por contrato
7. Revisar si es garantía de compra o no
8. Si no es reportar al prestador de servicios
9. El prestador de servicios revisa el equipo y lo traslada al laboratorio para reparar
10. El prestador de servicios manda cotización de partes dañadas
11. El personal de soporte técnico recibe y revisa la cotización
12. El prestador de servicio procede a la reparación
13. El personal de soporte recibe el equipo y da el visto bueno
14. El equipo se entrega al cliente
15. El cliente recibe el equipo y da el visto bueno
16. Si la garantía resulta ser de compra, reporta al proveedor para hacer efectiva dicha
garantía
17. El proveedor revisa el equipo y lo traslada a repararlo
18. El equipo es entregado por el proveedor al personal de soporte técnico
19. El personal de soporte técnico recibe y revisa la cotización
20. El prestador de servicios procede a la reparación
21. El personal de soporte recibe el equipo y da el visto bueno
22. El equipo se entrega al cliente
23. El cliente recibe el equipo y da el visto bueno
Pagina 11
Mantenimiento Correctivo Software
Pagina 12
1. Primeramente será detectado el probable problema que tiene el equipo del cliente
2. La falla se reportara al técnico
3. El equipo será entregado al técnico para verificar la falla
4. El técnico verificara si esta lenta, si esta lenta hará un análisis de antivirus donde si
contiene borrara archivos temporales y programas basura, si aún sigue lenta se
comprobara disco y desfragmentara, al igual que la liberación de espacio
5. Si el equipo no está lento, el técnico verificara y/o corrigiera el problema de red
6. Si el equipo necesita activar el software, con el equipo necesario el técnico elaborar
el trabajo
7. Se revisara si el equipo ya es votable, si no lo es el técnico informara al cliente para
dar al formatear el equipo respaldando su información y todo lo necesario
8. Ya teniendo el equipo en buenas condiciones, se le entregara al cliente
9. El técnico cierra reporte
Pagina 13
Liberar Espacio
Pagina 14
1. El técnico hace clic en botón de inicio
2. Hace clic en todos los programas
3. Busca accesorios y da clic
4. El técnico busca herramientas de sistema y de nuevo le da clic
5. Busca liberador de espacio da clic
6. El técnico selecciona la unidad de disco
7. Da clic en aceptar
8. Se toma su tiempo y espera a que se libere el espacio
9. Aparece una ventana
10. El técnico selecciona lo que se quiere borrar
11. Por último el técnico da clic en aceptar y en el botón eliminar
Desfragmentar Disco
Pagina 15
Pagina 16
1. Clic en botón inicio
2. Clic todos los programas
3. Clic accesorios
4. Clic herramientas del sistema
5. Clic desfragmentar disco
6. Esperar a que desfragmente
7. Terminar de desfragmentar
Pagina 17
Eliminar Archivos Temporales
Pagina 18
1. clic botón de inicio
2. clic equipo
3. doble clic disco duro (disco local)
4. doble clic a carpeta Windows
5. doble clic a carpeta temporal
6. seleccionar todos los archivos
7. eliminar archivos seleccionados
8. cerrar carpeta
Pagina 19
Análisis Antivirus
Pagina 20
1. Verificar si el equipo tiene antivirus
2. si no tiene instalar uno
3. abrir antivirus
4. selecciona la opción de analizar equipo
5. seleccionar la unidad (a, b, c, d, e, f, g, h, i etc.) a analizar, memoria operativa y sector de
Inicio
6. dar clic en analizar
7. esperar a que termine el análisis
8. terminar venta
Pagina 21
Problemas de Software (diagramas y descripción)
No se encuentra el sistema operativo
Pagina 22
1. Si la causa es el BIOS, entra al BIOS y hacer que detecte el disco duro
2. Si sigue fallando cambiar el disco duro por uno nuevo
3. Si la causa es por un cable suelto, abrir el gabinete
4. Verificar cual es el cable suelto
5. Conectarlo en su lugar correspondido
6. Verificar su funcionamiento
7. Finalizar
Pagina 23
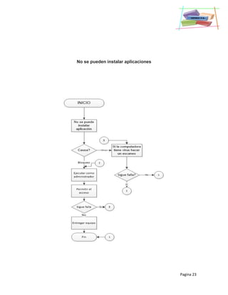
No se pueden instalar aplicaciones
Pagina 24
1. VERIFICAR SI LA COMPUTADORA TIENE VIRUS
2. HACER UN ESCANEO
3. SI LA FALLA SIGUE…..
4. EJECUTAR COMO ADMINISTRADOR Y PERMITIR EL ACCESO
5. ENTREGAR EQUIPO
Pagina 25
LA PC DISMNUYO SU VELOCIDAD
INICIO
TIENE VIRUS
ENTRAR AL
ANTIVIRUS
SINO
CECAR LOS
PROGRAMAS
INTALADOS
BORRAR
ARCHIVOS
INECESARIOS
¿QUIERE
DESFRAG.
DISCO?
NO
SI
DESFRG.
DISCO
1
1
ENTREGAR
EQUIPO
CERRAR
REPORTE
FIN
ARCHIVOS
BASURA
INSTALE
Ccleaner
BORRAR
PROGRAMAS Y
ARCHIVOS
INECESARIOS
CHEQUE
MEMORIA
1
1
1
Pagina 26
1. FALLA MEMORIA RAM
2. REEMPLAZAR MEMORIA RAM
3. SI LA FALLA SIGUE…….
4. ESCANEAR LA COMPUTADORA
5. ENTREGAR EQUIPO
Pagina 27
LA PC SE REINICIA
INICIO
TIENE VIRUS
ENTRA AL
ANTIVIRUS
ANALISAR
EQUIPO
BORRAR
PROGRAMAS
MALISIOSO
1
1
ENTREGAR
EQUIPO
CERRAR
REPORTE
FIN
SI1
VERIFICAR LOS
PROBLEMAS
ESTAN BIEN
INSTALADOS LOS
DRIVER
ACTUALIZAR
1
Pagina 28
Conflicto de controladores
1. ver desde cuando empezaron tales problemas
2. Y ver qué programas o drives fueron instalados antes de que esto sucediera.
3. Luego de haber verificado que es el causante de los conflictos.
4. Si es un programa este debe ser eliminado para evitar el reinicio
5. Si es un driver el causante del conflicto lo que se tendrá que hacer será actualizar a este.
Virus
Para solucionar este problema debemos tener un antivirus y siempre mantenerlo actualizado para
evitarnos tales inconvenientes
Pagina 29
APARECE PANTALLA DE ERROR, LOS
PROGRAMAS S ABREN Y SE CIERRAN
INICIO
ESTA LENTA
LA PC
ACTUALIZAR UN
PROGRAMA
ANTY-SPYWARE
LOS SW TIENEN
PROBLEMA DE
FUNCIONAMIENTO
CHECAR EL SW
BUSCAR
SOLUCION
(MANUAL Y/O
INTERNET)
COMPRAR
PROGRAMAS
NUEVOS O
MEJORES
CHECAR LOS
DRIVER, QUE
ESTEN BIEN
INSTALADOS
1
VER EL VISTO
BUENO
ENTREGAR
EQUIPO
FIN
NO SI
SI
CHECAR LA
MEMORIA DE LA
RAM
1
1 NO
1
Pagina 30
Spyware
1. Si bien alcanzaría con actualizar un programa anti-spyware
2. las causas pueden venir de otro lado, como drivers mal instalados
3. Si notamos que el problema puede venir de la memoria RAM
4. se le puede agregar mayor memoria virtual a la PC
5. así optimizar su rendimiento
Programas incompletos
1. Lo mejor es apagara todos los programas, reiniciar la computadora y volver a intentarlo. Si
aun así el problema persiste, entonces habrá que corregir otra versión del programa. Si
todo lo anterior falla:
2. leer el manual
3. buscar soluciones por otros medios (internet)
4. comprar programas
5. consultar un técnico apropiado
Pagina 31
NO SE PUEDE INTALAR UNA APLICACION
INICIO
TIENE SUFICIENTE
ESPACIO EN EL
DD
LA APLIC. SE
ENCUENTRA LLENA
DE VIRUS
NO INTALAR/
DESINTALAR LA
APLIC.
ELIMINAR
ARCHIVOS
BASURA
1
VER EL VISTO
BUENO
ENTREGAR
EQUIPO
FIN
NO NO
SI
ELIMINAR
ARCHIVOS
TEMPORALES
1 NO
1
BUSCAR LA
APLIC ORIGINAL
A UN COSTO
RAZONABLE
LIBERAR DISCO
DURO
1
Pagina 32
No hay suficiente espacio
1. tiene que liberar algo de espacio
2. Puede liberar algo de espacio en disco duro mediante la eliminación de archivos y carpetas
que no necesita.
3. Estos pueden ser los archivos temporales,
4. archivos duplicados o datos para software que se ha desinstalado.
Pagina 33
EL SISTEMA SE CUELGA
INICIO
PROBLEMAS DE
MEMORIA Y
FLUIDO
ELECTRICO
HAZ UNA COPIA
DE TU DD
LOS HW FALLA
HAZ UNA COPIA
DE TU DD
IR A INICIO
CREA UN DISCO
DE ARRANQUE
DE
EMERGENCIA
EN UN DISQUET
1
VER EL VISTO
BUENO
ENTREGAR
EQUIPO
FIN
NO SI
SI
IR A INICIO
1 NO
CLIC
CONFIGURACION
IR A PANEL DE
CONTROL Y
SELECCIONA
AGREGAR
QUITAR
PROGRAMAS
ESDE PANEL DE
DISCO DE
ARRANQUE HAZ
CLIK EN CREAR
DISCO
POR LA WEB,
DESCARGAR
NUEVO
CONTROLADOR
1
CREA UN DISCO
DE ARRANQUE
DE
EMERGENCIA
EN UN DISQUET
CLIC
CONFIGURACION
IR A PANEL DE
CONTROL Y
SELECCIONAR
AGREGAR
DAR CLIC
CREAR DISCO
COLSULTAR AL
FABRICANTE
PARA
DESCARGAR
NUEVOS
CONTROLADOR
ES
1
Pagina 34
1. haz una copia de seguridad de tu DD
2. crea un disco de arranque de emergencia en un disquete
3. luego ve a INICIO/ CONFIGURACION/ PANEL DE CONTROL
4. selecciona AGREGAR/ QUITAR PROGRAMAS
5. Desde panel DISCO DE ARRANQUE
6. haz clik en CREAR DISCO
7. Luego, consulta el sitio Web de un distribuidor para descargar un nuevo controlador.
Pagina 35
LA PAGINA DE INICIO O EL BUSCADOR SE
CAMBIO
INICIO
EL EQUIPO
TIENE VIRUS
ES POSIBLE QUE
TENGA UN
SPYWARE
SINO
SE
DESCONFIGU
RO LA PAG.
INICIO
PULSA
HERRAMIENTAS
SI
1 NO
CLIC EN
OBSIONES DE
INTERNET
PONER URL DE
LA PAG.
PRINCIPAL QUE
SE DESEA
ACEPTAR
1
ES
RECOMENABLE
LLAMAR AUN
TECNICO
1
1
VER EL VISTO
BUENO
ENTREGAR
EQUIPO
FIN
Pagina 36
Es probable que el spyware haya instalado un “java script” en el navegador para cambiar las
opciones personales. Corriendo algún programa de diagnóstico, se puede evitar la llamada al
servicio técnico
1. Pulsa Herramientas
2. Opciones de Internet
3. Donde pone ''Página principal''
4. pon la URL de la página que quieras como principal (por ejemplo: www.google.es)
Pagina 37
La computadora se apaga o se reinicia
Pagina 38
1. Para esto tenemos que ver desde cuando empezaron tales problemas
2. Ver qué programas o drives fueron instalados antes de que esto sucediera.
3. Luego de haber verificado que es el causante de los conflictos.
4. Si es un programa este debe ser eliminado para evitar el reinicio
5. Si es un driver el causante del conflicto lo que se tendrá que hacer es actualizar el driver
correspondiente
Pagina 39
Pagina 40
Los cables:
1.- Verificar las conexiones
2.- Conecte otro cable para la impresora, el cual le hayan recomendad
Verifique que no está conectado en otro lugar y si lo está conéctelo en el correcto
4.- Listo ya se puede utilizar
Drivers
1. Verificar si tiene los drivers correctos
2. si no los tiene ir a la pagina
3. descargarlos
4. Instalarlos
Pagina 41
Problemas de Hardware (Diagrama y descripción)
Pagina 42
Se soltó de la tarjeta madre:
1.- Verificar que lado se soltó
2.- Tener el cautín y soldadura
3.- Comenzar a soldar
4.- Cerrar el CPU
5.- Prender la computadora
6.- Ya lee los CD
Pagina 43
LA PC ENCIENDE PERO NO TIENE IMAGEN
INICIO
PROBLEMAS EN
LA PLACA DE
VIDEO
LA MEMORIAS
ESTAN
SOBRECARGADAS
NO
ABRIR
GABINETE
SI
VERIFICAR
CONEXION
LIMPIAR DD
ELIMINAR
ARCHIVOS
VASURAS
CHECAR
ANTIVIRUS
COLOCARLA
BIEN O CAMBIAR
POR UNA NUEVA
Y MAS RAPIDA
VERIFICAR
FUNCIONAMIENTO
FIN
Pagina 44
Tarjeta de video
1.- El técnico abrirá el gabinete con la herramienta adecuada
2.- Se verificara la conexión que tiene la placa de video a la tarjeta madre
3.- Se colocara bien, si esta no ensambla o ya no está en buenas condiciones se cambiara por una
nueva y más rápida
4.- Verificar buen funcionamiento
Pagina 45
EL MOUSE NO RESPONDE
INICIO
SE
DESCONFIGURO
NO
TIENE
CONEXION
IR A INICIO
SI
SI
IR A LA PARTE
TRASERA DEL
GABINETE
NO
VERIFICAR SI ESTA EN
BUEN
FUNCIONAMIENTO O
SI SIRVE
IR CONFIG.
IR A PANEL DE
CONTROL
MOUSE
SELECCIONAR INDICADOR
A LO LARGO DE LA
VENTANA DEL MOUSE
PERMITIRA CONTROLAR
LAS FUNCIONES DEL
MOUSE
VERIFICAR
FUNCIONAMIENTO
FIN
VERIFICAR QUE ESTE
CONECTADO
CORRECTAMENTE
Pagina 46
Mouse sucio
1.- Abrir el mouse
2.- Limpiarlo con un copito de algodón y alcohol
3.- Esperar a que se seque
4.- Cerrarlo y conéctalo al puerto correspondiente
5.- Utilizarlo sin problema
Pagina 47
EL HW “PLUG AND PLAY” NO FUNCIONA
INICIO
LO
IDENTIFICO
HACER COPIA
DE SEGURIDAD
DEL DD
NO
CONFICO CON
EL PUERTO IRQ
SI
CREA UN DISCO
DE ARRANQUE
DE
EMERGENCIA
VUELVE A
INICIAR EL
EQUIPO
FIN
REVISA DE ADM.
DISPOS.
SI
CONSULTA A UN
TECNICO
NO
HAZ CLIC
DISPOSITIVOS MAL
INSTALADOS QUE
INDICA LA
BANDERA
CLIC EN
RECURSOS
DESACTIVA “USE
LA CONFIG.
AUTOM.”
EN TIPOS DE
RECURSOS CLIC
PUERTOS Y
BLOQUEOS DE
MEMORIA
EDITE EL
RECURSO
ACEPTAR
REINICIAR
1
1
1
Pagina 48
1. haz una copia de seguridad de tu disco duro,
2. crea un disco de arranque de emergencia
3. vuelve a iniciar el equipo.
4. revisa el administrador de dispositivos.
5. Haga clic en el dispositivo mal instalado que indica la bandera.
6. Ahora haz clic en RECURSOS
7. desactiva USE LA CONFIGURACION AUTOMATICA.
8. En TIPOS DE RECURSOS,
9. haz clic en los puertos y bloques de memoria superior que presentan conflicto con otros
dispositivos.
10. Ahora completa EDITE EL RECURSO,
11. haga clic en ACEPTAR y reinicia.
Pagina 49
EL ESCANER NO FUNCIONA
INICIO
ESTA
CONECTADO EL
PUERTO
PARALELO
ESTA
FUNCIONANDO AL
MISMO TIEMPO QUE
OTRO EQUIPO
NO
REVISAR BIOS
AL INICIAR EL
SISTEMA DANDO
CLIC EN SUPR.
SI
DEJAR DE
UTILIZAR UNO
SI
CONSULTAR
TECNICO
NO
REVISAR LOS
RECURSOS DEL
PUERTO
PARALELO
CONFIG. COMO
BIDIRECCIONAL
ACEPTAR
REINICIAR
FIN
VERIFICAR
ESCANER
1
1
1
Pagina 50
1. *Revisa la BIOS
2. presionando SUPRIMIR al tiempo que te esté dando sistema de arranque.
3. Haz clic en SUPRIMIR mientras la memoria
4. omite la pantalla de inicio antes que abra Windows.
5. Revisa los recursos del puerto paralelo.
6. puedes necesitar configurar este puerto como BIDIRECCIONAL.
7. no funciona al tratar de utilizar la impresora y el escáner al mismo tiempo,
8. hay que dejar de utilizar una.
Pagina 51
RELOJ PC SE ATRASA
INICIO
MEDIR LA PILA
VALOR<2V
LA PILA ESTA
DESGASTADA
SI
LA PILA ESTA EN
BUENAS
CONDICIONES
NO
QUITARLA,
LIMPIARLA Y
VOLVERLA A
COLOCAR
CAMBIAR POR
UNA NUEVA
LA PC YA NO SE
ATRASA
FIN
Pagina 52
No sirve pila
1.- Medir la pila
2.- Si la pila tiene un valor mayor que 2v la pila esta desgastada y se debe cambiar por una nueva
pero si está en buenas condiciones quitarla limpiarla y volverla a colocar
3.- La pc ya no se atrasa
Pagina 53
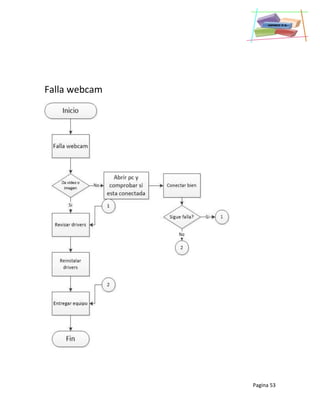
Falla webcam
Pagina 54
1. Revisa los drivers
2. reinstala los drivers
3. abre la pc
4. comprobar si está bien conectada
5. da el visto bueno y entrega el equipo
Pagina 55
EL MODEM NO RESPONDE
INICIO
TIENE
DESCONEXION
VERIFICAR QUE
ESTE EN EL
PUERTO
CORRECTO
REVISAR QUE
ESTE FIJO EN LA
RANURA DE
EXPANSION
EXTERNAINTERNA
CONSULTAR
TECNICO
NO
1
1
FIN
VERIFICAR
REVISE QUE
ESTE
CONECTADO A
LA LINE
TELEFONICA
1
REVIAR QUE LA
LINE ESTA EN EL
JACK
CORRECTO
REVISAR LOS
PREFIJOS
ESPECIALES DE
MARCACION
DESHABILITA LAS
LLAMADAS EN
ESPERA PARA NO
PERDER LAS
ENTRANTES
1
Pagina 56
1. revisa que esté fijo en la ranura de expansión
2. verifica que esté en el puerto correcto.
3. Luego, revise que esté conectado a la línea telefónica
4. que la línea está en el Jack correcto.
5. Luego revisa los prefijos especiales de marcación
6. deshabilita las llamadas en espera para que no lo desconecten las llamadas que están
entrando
Pagina 57
RUIDOS EXTRAÑOS Y VIBRACIONES
INICIO
ABRIR EL
GABINETE
ESTAN
DESCONECTADOS
LOS COMPONENTES
NO
SI
CONECTAR EL
COMPONENTE
EN SU LUGAR
CORRESPONDID
O
PLACAS
SUELTAS
NO
COLOCARLAS
BIEN
SI
CERRAR
GABINETE
FIN
MAL
ATORNILLADAS
NO
ATORNILLAR
SUS PARTES
CON
HERRAMIENTA
APROPIADA
SI
CONSULTAR A
UN TECNICO
Pagina 58
1. Hay que abrir el gabinete
2. fijarse que puede pasar.
3. Como puede ser algo más complejo
4. Verificar que estén conectados los componentes
5. Colocarlos bien
6. Atornillar bien los componentes
7. Cerrar gabinete
Pagina 59
ALGUNOS JUEGOS NO FUNCIONAN CON LA PLACA DE
VIDEO INTEGRADA
INICIO
LA PLACA
FUNCIONA
NO
SI
COMPRAR UNA
DE CAPACIDAD
PARA REPROD.
JUEGOS
VERIFICAR LA
CAPASIDAD DE
LA MEMORIA
CAMBIARLA POR
UNA DE
CAPASIDAD
MAYOR
VERIFICAR
FUNCIONAMIENTO
FIN
Pagina 60
1. Verificar que funcione en caso de que no comparar una nueva
2. Verificar la capacidad
3. cambiarla por una de mayor capacidad
4. Verificar funcionamiento
Pagina 61
Pagina 62
Bitácora De Soporte Técnico
Pagina 63
Nombre del equipo:es la marca a la que pertenece la computadora, lap, escáner, impresora etc.
Código del equipo: este corre por cuenta del encargado de la computadora como le van llegando
va colocando el código
Parte dañada: es la parte que se va a reparar ya sea de hardware o software
Fecha de recibido: el día que el técnico comenzó a contar los equipos que se encuentran
Fecha de entrega: cuando el técnico arreglo los problemas
Nombre y firma: el encargado del inventario es el será el que firmara
Observaciones: se hace las observaciones del daño u algo importante que se desee anotar
Excelente (E): se pondrá una palomita si el equipo tuvo arreglo
Entregado:nombre de la persona que lo entrega
Recibido:nombre de la persona que lo recibe
Firma: firma igual que su credencial de elector
Pagina 64
PLAN DE MANTENIMIENTO DE EQUIPO DE CÓMPUTO
1. DIAGNOSTICO SITUACIONAL
Actualmente la Empresa Tec PSP Company cuenta con los siguientes Equipos de
Computo:
A. Hardware:
03 UPS.
07Computadoras en toda la Empresa.
03 Impresoras en toda la Empresa
02 Escaner.
02 Estabilizador
03 Laptop
B. Comunicaciones:
02 Router.
03 Switch.
03 Servidores.
2. LEVANTAMIENTO DE INVENTARIO
Para poder ejecutar el plan de mantenimiento preventivo, es necesario contar con un
inventario actualizado que contemple los diferentes aspectos técnicos de cada uno de los
equipos de cómputo y sus periféricos, así como su ubicación física y usuario responsable.
El inventario del equipo se realizara cada seis meses, con el fin de tener actualizada dicha
información.
3. MANTENIMIENTO PREVENTIVO DE EQUIPO DE CÓMPUTO.
El área de soporte técnico definirá el mantenimiento en dos aspectos:
a. Para los equipos que están fuera de garantía será realizado por personal de
soporte técnico, tales como pruebas, ajustes, reemplazo, reinstalación, etc.
Tomando como base el inventario actualizado de los equipos de cómputo con los
que cuenta la empresa.
Pagina 65
b. Para equipos de cómputo que cuentan con garantía el mantenimiento será
realizado por personal de la empresa de donde se adquirió el bien o de acuerdo a
los contratos estipulados de las adquisiciones.
c. Este servicio se brindara en el equipo de cómputo tres veces al año.
Si no se da el apropiado mantenimiento preventivo a las computadoras, estos aparatos
suelen presentar un comportamiento inestable, motivo por el cual se debe prever y por
consiguiente realizar el mantenimiento respectivo periódicamente.
Un apropiado mantenimiento preventivo puede ayudar a extender la vida de una PC, y
mantenerla operando por más tiempo, evitando así que la reparación sea más costosa.
Hay que recordar que el equipo es un medio y el servicio es el fin que deseamos
conseguir.
Las rutinas de mantenimiento a realizar varían de acuerdo al tipo de equipos, sin embargo
en forma general deberán cubrir los siguientes aspectos:
CPUs:
Revisión de errores.
Desmontaje, limpieza interna, aspirado, verificación de tarjetas, limpieza de drives,
limpieza externa
Limpieza y revisión de teclado
Limpieza y revisión de monitor
Desfragmentación, scan disk y diagnósticos del fabricante
Para realizar el mantenimiento respectivo de los equipos de cómputo debemos de
considerar cada uno de los siguientes componentes:
1. Gabinete
2. Monitor
3. Teclado
4. Mouse
5. Impresora
6. Regulador o supresor de pico
4. MANTENIMIENTO CORRECTIVO DE EQUIPO DE COMPUTO
En esta parte el mantenimiento correctivo es por agotamiento de vida útil de los equipos,
en el que se da solución inmediata de cualquier circunstancia no prevista la cual consiste
en la reparación y/o cambio de piezas defectuosas permitiendo su recuperación,
restauración o renovación.
Pagina 66
En caso que no se pueda dar solución inmediata por que no existan piezas, se le asignara
equipo en calidad de préstamo con las características iguales y/o semejantes con la
finalidad que no afecte la
continuidad del trabajo, teniendo que actuar de forma emergente y, en el mejor de los
casos, bajo un plan contingente existente en el área.
El área de soporte técnico deberá realizar un informe técnico del mantenimiento correctivo
en el que se plasme el trabajo realizado, así como los datos completos de los equipos
revisados y la conformidad del usuario
5. CRONOGRAMA DE EJECUCIÓN DE MANTENIMIENTO PREVENTIVO.
El mantenimiento preventivo será realizado en las fechas que se describen a
continuación:
PRIMER PERIODO
Pagina 67
SEGUNDO PERIODO
OTRAS TAREAS DE MANTENIMIENTO PREVENTIVO
TAREA DE MANTENIMIENTO
PREVENTIVO
FRECUENCI
A
RESPONSABLE
Cotejar el funcionamiento
global del computador
Semanal Julissa Hernandez
Observar de donde provienen
los ruidos extraños (si lo hay)
Cuando sea
prudente
Perla Llamas
Mantener una buena
presentación de hardware
Semanal Julissa Hernandez
Analizar las unidades ópticas y
de almacenamiento
Semanal Nallely Arreola
Revisar que los puntos de red y
canaletas
Semanal Julissa Hernandez
Desfragmentar y liberar
espacio en el disco duro
Mensual Perla Llamas
Liberar memoria RAM Mensual Nallely Arreola
Ejecutar antivirus y scandisk Semanal Perla Llamas
Medir el trabajo global del
sistema operativo
Mensual Nallely Arreola
Pagina 68
6. NUMERO DE RECURSOS HUMANOS
El personal de soporte técnico con que se cuenta para poder realizar los servicios de
mantenimiento son tres: El gerente de soporte técnico y dos técnicos a su cargo.
7. MATERIALES NECESARIOS PARA REALIZAR EL MANTENIMIENTO ES EL
SIGUIENTE:
 Aire comprimido o aspiradora.
 Kit de desarmadores.
 Mascarilla
 Guantes
 Spray limpia contactos
 Pulsera antiestática.
8. SEGUIMIENTO Y MONITOREO.
El desarrollo del mantenimiento se efectuara, según el cronograma establecido, en el cual
se detallan las fechas a realizarlo, además de avisar anticipadamente al personal que está
haciendo uso del
equipo para que puedan programar un tiempo idóneo para la realización del
mantenimiento, esto para anticipar contratiempos en cuanto a la disposición del equipo.
9. SUGERENCIAS
Poder contar con todos los accesorios indicados.
Hacer buen uso de los recursos de cómputo.
Comunicar previamente al usuario, el movimiento o traslado del equipo de
cómputo.
No realizar otros trabajos solo en caso de emergencia.
Dar las indicaciones respectivas al usuario como:
o No comer encima del teclado.
o Limpiar los equipos.
o No colocar papeles encima gabinete monitor, ya que estos obstruyen la
ventilación.
o Apagar correctamente el equipo (no apagar sin antes salir
correctamente del sistema).
o Consultar con el personal de redes o cómputo cualquier duda o
situación que se presente en el equipo.
Pagina 69
Acceso remoto (ejecutables)
Showmypc:
Es un software de acceso remoto ejecutable
Su principal función es controlar otro ordenador o celular
Pagina de descarga, http://showmypc.com/
Join me:
Software de acceso remoto ejecutable capas de manipular otro ordenador
tiene menos funciones que el showmypc pero es buen programa
Pagina de descarga; https://www.join.me
Pagina 70
Logmein
Se instala y se ejecuta
También es muy completo pero es mas sencillo de usar
Esta de forma gratuita y de paga
Descarga; http://www.teamviewer.com/es/Index.Aspx
Pagina 71
Help desk
El Help Desk es un conjunto de servicios que de manera integral bien sea atreves
de uno o de varios medios de contacto, ofrece la posibilidad de gestionar y
solucionar todas las posibles incidencias, junto con la atención de requerimientos
relacionados con las TICS, también es conocido como mesa de ayuda.
El servicio de Help Desk ofrece un primer nivel de asistencia informática a los
usuarios atraves de los distintos medios de comunicación on-line, como el
teléfono, e-mail, o chat.
Se compone por:
Técnico: Es el que da soporte presencial y da solución a los problemas del cliente
(soporte nivel 2/3)
Líder: Se encarga de que todo esté en su lugar, de que todo se haga bien y
también coordina las acciones de los técnicos y analistas (soporte nivel 4)
Analista: Brinda soporte de primer grado atendiendo los problemas del cliente
atraves del teléfono, on-line y trata de darles solución (Soporte nivel 1)
Uno de los programas que nos ofrece Microsoft Office, es Access, el cual nos
permite crear una base de datos de problemas y dándole solución por los técnicos
de la empresa. Este programa es uno de los cuales nos puede ayudar en el
servicio de Help Desk.
1. Abrir inicio
2. Seleccionar todos los programas
3. Seleccionamos Microsoft office y luego acces
4. Después nos saldrán varias opciones
Pagina 72
5. clic en la opción de problemas.
6. Después de esto nos aparecerán dos nuevas opciones: Problemas y Tareas
7. Debemos dar clic en la opción “Problemas”
8. Al dar clic en esta opción nos aparecerá una nueva ventana, en ella se debe registrar a los
usuarios encargados de resolver los problemas que nos presentaran Nos mostrara una
ventana donde nos pide esencialmente los detalles de usuario el cual deberá llenar.
9. En este caso el técnico llenara la base con su nombre, correo de la empresa y con el
nombre de la compañía. Terminado esto le daremos aceptar para poder ingresar a la base
de datos.
10. Nos aparecerá una tabla de base de datos de problemas la pagina principal donde se
puede dar soporte técnico por on-line, en este caso seleccionaremos la pestaña de
problemas abiertos.
11. Nos saldrá una ventana donde llenaremos con los datos del problema del cliente, ya sea la
situación del mismo problema y a qué nivel de soporte será asignado según el técnico
capacitado para este.
12. En esta tabla nos mostrara los problemas abiertos que tenemos de los clientes y en el
grado que se encuentran, al técnico que se fue asignado, terminado este problema, se
seleccionara solucionado y cerraremos el reporte (problema) del enlistado
13. Ya cerrado el problema nos aparecerá en la pestaña de problemas cerrados, dándonos un
registro de los problemas que han sido solucionados
14. También nos ofrece un área donde nos muestran todos los usuarios (técnicos) de la misma
empresa o corporación que están en servicios Help Desk.
15. Nos viene un centro de información donde nos vienen los informes que sean
documentados en el mismo programa de la empresa, donde se puede buscar, los
problemas que se archivan.
Pagina 73
Pagina 74
Niveles de soporte técnico
1) Este nivel de soporte inicial, responsable de las incidencias básicas del cliente. Es reunir toda la
información del cliente y determinar la incidencia mediante el análisis de los síntomas y la
determinación del problema subyacente. Es importante para el técnico llevar acabo e forma que
no se pierda tiempo “intentando resolver un síntoma en lugar de un problema”
2) Está basado en el grupo help desk , donde sus integrantes hacen soporte técnico detenido en
cuantas áreas del conocimiento másespecializadas en el área computacional. De esta manera se
deduce que el soporte se según a nivel lo realicen personas especializadas en rede de
comunicación, sistemas de información,sistemas operativos,bases de datos entre otros. Este nivel
tiene por lo menos un año en el área de soporte y cuenta con los conocimientos del ares de nivel
uno y con conocimientos de recuperación de información nivel software, manejo de paquetería de
oficina a nivel básico.
3)El de mayor capacidad para resolver problemas llegando a este nivel los problemas técnicos de
mayor calidad o de resolución más avanzada. Los individuos asignados a este nivel son expertos en
sus campos si no también son responsables para la investigación y desarrollo de solución para los
problemas nuevos o desconocidos.
4)Cuenta con los conocimientos el nivel 1,2 y 3 y aparte maneja la operación de servidores
Microsoft y Linux, la instalación, configuración, interconexión, administración y operación de los
servidores, es responsable normalmente el área de sistemas de una corporación y tiene por lo
menos dos certificaciones en el área.
Pagina 75
Pagina de nuestra empresa:
En nuestra página encontraras información sobre problemas más comunes de tu
ordenador así como los más complejos, también encontraras como armar tu
computadora como cambiar discos duros etc.
Los problemas de tu ordenador resueltos por nosotros y si no tenemos la
respuesta la buscamos para ti, nuestros técnicos están comprometidos con la
satisfacción del cliente.
Te garantizamos el mejor trato y servicio a ti y a tu computadora.
Pagina 76
Contáctanos en:
Blogger:
http://soportepd.blogspot.mx/
Gmail:
soportepd6@gmail.com
Skype:
SOPORTEP.D.
Pagina 77
Concluciones:
Esperamos que este manual este de su agrado y principalmente para la ayuda
que necesite, si denuevo tiene algún problema y le gustaron nuestros servicios no
dude en volver a comunicarse con nosotros, con gusto y a tiempo estaremos para
usted cuando lo necesite, aprovechamos para agradecer su atención y tomarnos
en cuenta, un saludo y mas que una empresa un amigo.

Manuel de soporte tecnico Julissa Hernandez

  • 1.
    Pagina 1 SOPORTE PD “Situ computadora quieres salvar, una nueva no debes comprar”
  • 2.
  • 3.
    Pagina 3 Objetivo: Este manuales presente del desarrollo que logramos a lo largo de este curso, actividades y aprendizajes para ponerlos en práctica brindando ayuda, así poniendo a disposición los conocimientos adquiridos. Aquí brindamos tal ayuda dando a seguir pasos para el facilita miento del problema que se presenta.
  • 4.
    Pagina 4 Índice Organigrama DeLa Empresa……………………………………..…(5) Procedimientos De Problemas De HW…………………………(6) Procedimientos De Problemas De SW………………….…….(11) Formato De Reporte y Bitácora……... ………………………….(61) Programación De Mantenimiento……. ……………………..…(64) Software Remoto…………………………………………………..….. (69) Software Help Desk…………………………………………………… (71) Niveles De Soporte Técnico………………………………………… (74) Pagina De La Empresa………………………………………………… (75) Datos De Contacto……………………………………………..…..…… (76) conclusiones…………………………………………………………………(77)
  • 5.
    Pagina 5 Gerente: Perla Llamas Técnico: JulissaHerndez Técnico: Nallely Arreola
  • 6.
  • 7.
    Pagina 7 Descripción Detallada 1.levantar reporte sobre lo que tenemos que hacer ir mencionarlo hacia la persona a qué hora y que fecha de entrega o a que fecha se puede ir a revisarla. 2. preparar herramientas ya sea como para física o para programas discos pulsera desarmadores etc. 3. revisar día con día que nos toca por hoy de revisar equipos. 4. checar el equipo antes de iniciar con el problema checar de golpes si prende cualquier error que tenga ya desde que se reciba. 5. desconectar todos los cables que lleven corriente y comunicación antes de empezar a moverle a la computadora esto para evitar descomponer el equipo. 6. revisar en donde se encuentran los tornillos que deseas desatornillar y desatornillarlos con mucho cuidado sin barrerlos. 7. colocarse la pulsera ya que la descarga de la electricidad estática de nuestro cuerpo a tierra y quedemos descargados de esa nociva "carga" que puede afectar mucho las partes de un pc. 8. retirar tarjetas de video sonido etc. si deseas limpiarlas ya sea porque tenga excesivo polvo limpiándolas con aire comprimido 9. desconectar los buss de datos asía la fuente de poder para así tener precaución. 10. retirar disco duro con mucho cuidado el disco duro no se puede abrir para limpiarlo así de que solo sería por fuera y volverlo acomodar en su lugar. Con la unidad DVD retirar y límpialo con un disco para limpiar lo interno y externo con un trapo. 11. limpiar con spray los lados Pol vientos si es necesario. 12. la memoria RAM si la puedes limpiar con un borrador blanco en los (dientitos dorados) para quitarle las manchas negras que se acumulan... ahora en la base donde se pone la memoria RAM te recomiendo que la sopletes con aire comprimido (lo venden en las tiendas de computo) o en su defecto soplare con fuerza 13. Usa aire comprimido para limpiar el polvo y sopletear los puertos pone pasta térmica en el micro limpia los contactos de las memorias con goma blanca. 14. Sopla el aire a través de los orificios naturales y los canales de aire del ventilador de la fuente de alimentación, tirando el polvo de la PC. Realiza este procedimiento aproximadamente de 1 a 2 minutos, utilizando ráfagas cortas de aire. 15. Suavemente, levante un poco la cabeza lectora superior, y con el copito realice la limpieza de las cabezas, Observando detalladamente la cabeza se puede determinar su grado de limpieza. Se debe tener mucho cuidado con la presión manual que se ejerce sobre la cabeza lectora, hacerlo en forma fuerte la puede dañar
  • 8.
    Pagina 8 16. Ahora,si no solo lo manchaste por fuera, vas a tener que desarmarlo. Para empezar lo mejor sería sacarle un foto para poder saber después donde ubicar las letras o en su defecto hacer un diagrama con ellas. Una vez tengamos listo esto, vamos a limpiar a fondo el teclado sacando todas las teclas. 17. limpiamos la bola de silicón con un cotonete que le pusimos alcohol para poder quitarle lo sucio, y con el limpiador de tarjeta digitales limpiamos la tarjetas de circuitos pero la tarjeta lo tenemos que voltear en la parte donde no pude quedar liquido pegado por que podría haber corto cuando se está trabajando, y los sensores lo limpiamos a igual que a la bola de silicón, después empezamos a colocar las partes internas. 18. checa las conexiones internas que todas estén conectadas en un orden. 19. atornillar la pc con mucho cuidado pero antes de eso checar de que todo esté en orden y conectado después de eso atornillar 20. checar que la pc este en buen estado y que funcione en buen estado 21. si de esto falla algo verificar que todo esté bien conectado 22. limpiar todo lo externo para que no le entre polvo y se ve bien a la hora de entrega 23. regresar el equipo en buen estado y checar y demostrarle todo el trabajo que se hizo
  • 9.
  • 10.
    Pagina 10 1. Elcliente detecta la falla en el equipo 2. Cliente reporta la falla al departamento de soporte técnico 3. El personal de soporte técnico detecta la falla en el equipo de computo 4. Decidir si se le dará mantenimiento correctivo externo 5. Si no se le dará el persona de soporte técnico repara el equipo y lo entrega al cliente 6. Si el equipo si recibirá el mantenimiento correctivo externo verificar si es correctivo por garantía o por contrato 7. Revisar si es garantía de compra o no 8. Si no es reportar al prestador de servicios 9. El prestador de servicios revisa el equipo y lo traslada al laboratorio para reparar 10. El prestador de servicios manda cotización de partes dañadas 11. El personal de soporte técnico recibe y revisa la cotización 12. El prestador de servicio procede a la reparación 13. El personal de soporte recibe el equipo y da el visto bueno 14. El equipo se entrega al cliente 15. El cliente recibe el equipo y da el visto bueno 16. Si la garantía resulta ser de compra, reporta al proveedor para hacer efectiva dicha garantía 17. El proveedor revisa el equipo y lo traslada a repararlo 18. El equipo es entregado por el proveedor al personal de soporte técnico 19. El personal de soporte técnico recibe y revisa la cotización 20. El prestador de servicios procede a la reparación 21. El personal de soporte recibe el equipo y da el visto bueno 22. El equipo se entrega al cliente 23. El cliente recibe el equipo y da el visto bueno
  • 11.
  • 12.
    Pagina 12 1. Primeramenteserá detectado el probable problema que tiene el equipo del cliente 2. La falla se reportara al técnico 3. El equipo será entregado al técnico para verificar la falla 4. El técnico verificara si esta lenta, si esta lenta hará un análisis de antivirus donde si contiene borrara archivos temporales y programas basura, si aún sigue lenta se comprobara disco y desfragmentara, al igual que la liberación de espacio 5. Si el equipo no está lento, el técnico verificara y/o corrigiera el problema de red 6. Si el equipo necesita activar el software, con el equipo necesario el técnico elaborar el trabajo 7. Se revisara si el equipo ya es votable, si no lo es el técnico informara al cliente para dar al formatear el equipo respaldando su información y todo lo necesario 8. Ya teniendo el equipo en buenas condiciones, se le entregara al cliente 9. El técnico cierra reporte
  • 13.
  • 14.
    Pagina 14 1. Eltécnico hace clic en botón de inicio 2. Hace clic en todos los programas 3. Busca accesorios y da clic 4. El técnico busca herramientas de sistema y de nuevo le da clic 5. Busca liberador de espacio da clic 6. El técnico selecciona la unidad de disco 7. Da clic en aceptar 8. Se toma su tiempo y espera a que se libere el espacio 9. Aparece una ventana 10. El técnico selecciona lo que se quiere borrar 11. Por último el técnico da clic en aceptar y en el botón eliminar Desfragmentar Disco
  • 15.
  • 16.
    Pagina 16 1. Clicen botón inicio 2. Clic todos los programas 3. Clic accesorios 4. Clic herramientas del sistema 5. Clic desfragmentar disco 6. Esperar a que desfragmente 7. Terminar de desfragmentar
  • 17.
  • 18.
    Pagina 18 1. clicbotón de inicio 2. clic equipo 3. doble clic disco duro (disco local) 4. doble clic a carpeta Windows 5. doble clic a carpeta temporal 6. seleccionar todos los archivos 7. eliminar archivos seleccionados 8. cerrar carpeta
  • 19.
  • 20.
    Pagina 20 1. Verificarsi el equipo tiene antivirus 2. si no tiene instalar uno 3. abrir antivirus 4. selecciona la opción de analizar equipo 5. seleccionar la unidad (a, b, c, d, e, f, g, h, i etc.) a analizar, memoria operativa y sector de Inicio 6. dar clic en analizar 7. esperar a que termine el análisis 8. terminar venta
  • 21.
    Pagina 21 Problemas deSoftware (diagramas y descripción) No se encuentra el sistema operativo
  • 22.
    Pagina 22 1. Sila causa es el BIOS, entra al BIOS y hacer que detecte el disco duro 2. Si sigue fallando cambiar el disco duro por uno nuevo 3. Si la causa es por un cable suelto, abrir el gabinete 4. Verificar cual es el cable suelto 5. Conectarlo en su lugar correspondido 6. Verificar su funcionamiento 7. Finalizar
  • 23.
    Pagina 23 No sepueden instalar aplicaciones
  • 24.
    Pagina 24 1. VERIFICARSI LA COMPUTADORA TIENE VIRUS 2. HACER UN ESCANEO 3. SI LA FALLA SIGUE….. 4. EJECUTAR COMO ADMINISTRADOR Y PERMITIR EL ACCESO 5. ENTREGAR EQUIPO
  • 25.
    Pagina 25 LA PCDISMNUYO SU VELOCIDAD INICIO TIENE VIRUS ENTRAR AL ANTIVIRUS SINO CECAR LOS PROGRAMAS INTALADOS BORRAR ARCHIVOS INECESARIOS ¿QUIERE DESFRAG. DISCO? NO SI DESFRG. DISCO 1 1 ENTREGAR EQUIPO CERRAR REPORTE FIN ARCHIVOS BASURA INSTALE Ccleaner BORRAR PROGRAMAS Y ARCHIVOS INECESARIOS CHEQUE MEMORIA 1 1 1
  • 26.
    Pagina 26 1. FALLAMEMORIA RAM 2. REEMPLAZAR MEMORIA RAM 3. SI LA FALLA SIGUE……. 4. ESCANEAR LA COMPUTADORA 5. ENTREGAR EQUIPO
  • 27.
    Pagina 27 LA PCSE REINICIA INICIO TIENE VIRUS ENTRA AL ANTIVIRUS ANALISAR EQUIPO BORRAR PROGRAMAS MALISIOSO 1 1 ENTREGAR EQUIPO CERRAR REPORTE FIN SI1 VERIFICAR LOS PROBLEMAS ESTAN BIEN INSTALADOS LOS DRIVER ACTUALIZAR 1
  • 28.
    Pagina 28 Conflicto decontroladores 1. ver desde cuando empezaron tales problemas 2. Y ver qué programas o drives fueron instalados antes de que esto sucediera. 3. Luego de haber verificado que es el causante de los conflictos. 4. Si es un programa este debe ser eliminado para evitar el reinicio 5. Si es un driver el causante del conflicto lo que se tendrá que hacer será actualizar a este. Virus Para solucionar este problema debemos tener un antivirus y siempre mantenerlo actualizado para evitarnos tales inconvenientes
  • 29.
    Pagina 29 APARECE PANTALLADE ERROR, LOS PROGRAMAS S ABREN Y SE CIERRAN INICIO ESTA LENTA LA PC ACTUALIZAR UN PROGRAMA ANTY-SPYWARE LOS SW TIENEN PROBLEMA DE FUNCIONAMIENTO CHECAR EL SW BUSCAR SOLUCION (MANUAL Y/O INTERNET) COMPRAR PROGRAMAS NUEVOS O MEJORES CHECAR LOS DRIVER, QUE ESTEN BIEN INSTALADOS 1 VER EL VISTO BUENO ENTREGAR EQUIPO FIN NO SI SI CHECAR LA MEMORIA DE LA RAM 1 1 NO 1
  • 30.
    Pagina 30 Spyware 1. Sibien alcanzaría con actualizar un programa anti-spyware 2. las causas pueden venir de otro lado, como drivers mal instalados 3. Si notamos que el problema puede venir de la memoria RAM 4. se le puede agregar mayor memoria virtual a la PC 5. así optimizar su rendimiento Programas incompletos 1. Lo mejor es apagara todos los programas, reiniciar la computadora y volver a intentarlo. Si aun así el problema persiste, entonces habrá que corregir otra versión del programa. Si todo lo anterior falla: 2. leer el manual 3. buscar soluciones por otros medios (internet) 4. comprar programas 5. consultar un técnico apropiado
  • 31.
    Pagina 31 NO SEPUEDE INTALAR UNA APLICACION INICIO TIENE SUFICIENTE ESPACIO EN EL DD LA APLIC. SE ENCUENTRA LLENA DE VIRUS NO INTALAR/ DESINTALAR LA APLIC. ELIMINAR ARCHIVOS BASURA 1 VER EL VISTO BUENO ENTREGAR EQUIPO FIN NO NO SI ELIMINAR ARCHIVOS TEMPORALES 1 NO 1 BUSCAR LA APLIC ORIGINAL A UN COSTO RAZONABLE LIBERAR DISCO DURO 1
  • 32.
    Pagina 32 No haysuficiente espacio 1. tiene que liberar algo de espacio 2. Puede liberar algo de espacio en disco duro mediante la eliminación de archivos y carpetas que no necesita. 3. Estos pueden ser los archivos temporales, 4. archivos duplicados o datos para software que se ha desinstalado.
  • 33.
    Pagina 33 EL SISTEMASE CUELGA INICIO PROBLEMAS DE MEMORIA Y FLUIDO ELECTRICO HAZ UNA COPIA DE TU DD LOS HW FALLA HAZ UNA COPIA DE TU DD IR A INICIO CREA UN DISCO DE ARRANQUE DE EMERGENCIA EN UN DISQUET 1 VER EL VISTO BUENO ENTREGAR EQUIPO FIN NO SI SI IR A INICIO 1 NO CLIC CONFIGURACION IR A PANEL DE CONTROL Y SELECCIONA AGREGAR QUITAR PROGRAMAS ESDE PANEL DE DISCO DE ARRANQUE HAZ CLIK EN CREAR DISCO POR LA WEB, DESCARGAR NUEVO CONTROLADOR 1 CREA UN DISCO DE ARRANQUE DE EMERGENCIA EN UN DISQUET CLIC CONFIGURACION IR A PANEL DE CONTROL Y SELECCIONAR AGREGAR DAR CLIC CREAR DISCO COLSULTAR AL FABRICANTE PARA DESCARGAR NUEVOS CONTROLADOR ES 1
  • 34.
    Pagina 34 1. hazuna copia de seguridad de tu DD 2. crea un disco de arranque de emergencia en un disquete 3. luego ve a INICIO/ CONFIGURACION/ PANEL DE CONTROL 4. selecciona AGREGAR/ QUITAR PROGRAMAS 5. Desde panel DISCO DE ARRANQUE 6. haz clik en CREAR DISCO 7. Luego, consulta el sitio Web de un distribuidor para descargar un nuevo controlador.
  • 35.
    Pagina 35 LA PAGINADE INICIO O EL BUSCADOR SE CAMBIO INICIO EL EQUIPO TIENE VIRUS ES POSIBLE QUE TENGA UN SPYWARE SINO SE DESCONFIGU RO LA PAG. INICIO PULSA HERRAMIENTAS SI 1 NO CLIC EN OBSIONES DE INTERNET PONER URL DE LA PAG. PRINCIPAL QUE SE DESEA ACEPTAR 1 ES RECOMENABLE LLAMAR AUN TECNICO 1 1 VER EL VISTO BUENO ENTREGAR EQUIPO FIN
  • 36.
    Pagina 36 Es probableque el spyware haya instalado un “java script” en el navegador para cambiar las opciones personales. Corriendo algún programa de diagnóstico, se puede evitar la llamada al servicio técnico 1. Pulsa Herramientas 2. Opciones de Internet 3. Donde pone ''Página principal'' 4. pon la URL de la página que quieras como principal (por ejemplo: www.google.es)
  • 37.
    Pagina 37 La computadorase apaga o se reinicia
  • 38.
    Pagina 38 1. Paraesto tenemos que ver desde cuando empezaron tales problemas 2. Ver qué programas o drives fueron instalados antes de que esto sucediera. 3. Luego de haber verificado que es el causante de los conflictos. 4. Si es un programa este debe ser eliminado para evitar el reinicio 5. Si es un driver el causante del conflicto lo que se tendrá que hacer es actualizar el driver correspondiente
  • 39.
  • 40.
    Pagina 40 Los cables: 1.-Verificar las conexiones 2.- Conecte otro cable para la impresora, el cual le hayan recomendad Verifique que no está conectado en otro lugar y si lo está conéctelo en el correcto 4.- Listo ya se puede utilizar Drivers 1. Verificar si tiene los drivers correctos 2. si no los tiene ir a la pagina 3. descargarlos 4. Instalarlos
  • 41.
    Pagina 41 Problemas deHardware (Diagrama y descripción)
  • 42.
    Pagina 42 Se soltóde la tarjeta madre: 1.- Verificar que lado se soltó 2.- Tener el cautín y soldadura 3.- Comenzar a soldar 4.- Cerrar el CPU 5.- Prender la computadora 6.- Ya lee los CD
  • 43.
    Pagina 43 LA PCENCIENDE PERO NO TIENE IMAGEN INICIO PROBLEMAS EN LA PLACA DE VIDEO LA MEMORIAS ESTAN SOBRECARGADAS NO ABRIR GABINETE SI VERIFICAR CONEXION LIMPIAR DD ELIMINAR ARCHIVOS VASURAS CHECAR ANTIVIRUS COLOCARLA BIEN O CAMBIAR POR UNA NUEVA Y MAS RAPIDA VERIFICAR FUNCIONAMIENTO FIN
  • 44.
    Pagina 44 Tarjeta devideo 1.- El técnico abrirá el gabinete con la herramienta adecuada 2.- Se verificara la conexión que tiene la placa de video a la tarjeta madre 3.- Se colocara bien, si esta no ensambla o ya no está en buenas condiciones se cambiara por una nueva y más rápida 4.- Verificar buen funcionamiento
  • 45.
    Pagina 45 EL MOUSENO RESPONDE INICIO SE DESCONFIGURO NO TIENE CONEXION IR A INICIO SI SI IR A LA PARTE TRASERA DEL GABINETE NO VERIFICAR SI ESTA EN BUEN FUNCIONAMIENTO O SI SIRVE IR CONFIG. IR A PANEL DE CONTROL MOUSE SELECCIONAR INDICADOR A LO LARGO DE LA VENTANA DEL MOUSE PERMITIRA CONTROLAR LAS FUNCIONES DEL MOUSE VERIFICAR FUNCIONAMIENTO FIN VERIFICAR QUE ESTE CONECTADO CORRECTAMENTE
  • 46.
    Pagina 46 Mouse sucio 1.-Abrir el mouse 2.- Limpiarlo con un copito de algodón y alcohol 3.- Esperar a que se seque 4.- Cerrarlo y conéctalo al puerto correspondiente 5.- Utilizarlo sin problema
  • 47.
    Pagina 47 EL HW“PLUG AND PLAY” NO FUNCIONA INICIO LO IDENTIFICO HACER COPIA DE SEGURIDAD DEL DD NO CONFICO CON EL PUERTO IRQ SI CREA UN DISCO DE ARRANQUE DE EMERGENCIA VUELVE A INICIAR EL EQUIPO FIN REVISA DE ADM. DISPOS. SI CONSULTA A UN TECNICO NO HAZ CLIC DISPOSITIVOS MAL INSTALADOS QUE INDICA LA BANDERA CLIC EN RECURSOS DESACTIVA “USE LA CONFIG. AUTOM.” EN TIPOS DE RECURSOS CLIC PUERTOS Y BLOQUEOS DE MEMORIA EDITE EL RECURSO ACEPTAR REINICIAR 1 1 1
  • 48.
    Pagina 48 1. hazuna copia de seguridad de tu disco duro, 2. crea un disco de arranque de emergencia 3. vuelve a iniciar el equipo. 4. revisa el administrador de dispositivos. 5. Haga clic en el dispositivo mal instalado que indica la bandera. 6. Ahora haz clic en RECURSOS 7. desactiva USE LA CONFIGURACION AUTOMATICA. 8. En TIPOS DE RECURSOS, 9. haz clic en los puertos y bloques de memoria superior que presentan conflicto con otros dispositivos. 10. Ahora completa EDITE EL RECURSO, 11. haga clic en ACEPTAR y reinicia.
  • 49.
    Pagina 49 EL ESCANERNO FUNCIONA INICIO ESTA CONECTADO EL PUERTO PARALELO ESTA FUNCIONANDO AL MISMO TIEMPO QUE OTRO EQUIPO NO REVISAR BIOS AL INICIAR EL SISTEMA DANDO CLIC EN SUPR. SI DEJAR DE UTILIZAR UNO SI CONSULTAR TECNICO NO REVISAR LOS RECURSOS DEL PUERTO PARALELO CONFIG. COMO BIDIRECCIONAL ACEPTAR REINICIAR FIN VERIFICAR ESCANER 1 1 1
  • 50.
    Pagina 50 1. *Revisala BIOS 2. presionando SUPRIMIR al tiempo que te esté dando sistema de arranque. 3. Haz clic en SUPRIMIR mientras la memoria 4. omite la pantalla de inicio antes que abra Windows. 5. Revisa los recursos del puerto paralelo. 6. puedes necesitar configurar este puerto como BIDIRECCIONAL. 7. no funciona al tratar de utilizar la impresora y el escáner al mismo tiempo, 8. hay que dejar de utilizar una.
  • 51.
    Pagina 51 RELOJ PCSE ATRASA INICIO MEDIR LA PILA VALOR<2V LA PILA ESTA DESGASTADA SI LA PILA ESTA EN BUENAS CONDICIONES NO QUITARLA, LIMPIARLA Y VOLVERLA A COLOCAR CAMBIAR POR UNA NUEVA LA PC YA NO SE ATRASA FIN
  • 52.
    Pagina 52 No sirvepila 1.- Medir la pila 2.- Si la pila tiene un valor mayor que 2v la pila esta desgastada y se debe cambiar por una nueva pero si está en buenas condiciones quitarla limpiarla y volverla a colocar 3.- La pc ya no se atrasa
  • 53.
  • 54.
    Pagina 54 1. Revisalos drivers 2. reinstala los drivers 3. abre la pc 4. comprobar si está bien conectada 5. da el visto bueno y entrega el equipo
  • 55.
    Pagina 55 EL MODEMNO RESPONDE INICIO TIENE DESCONEXION VERIFICAR QUE ESTE EN EL PUERTO CORRECTO REVISAR QUE ESTE FIJO EN LA RANURA DE EXPANSION EXTERNAINTERNA CONSULTAR TECNICO NO 1 1 FIN VERIFICAR REVISE QUE ESTE CONECTADO A LA LINE TELEFONICA 1 REVIAR QUE LA LINE ESTA EN EL JACK CORRECTO REVISAR LOS PREFIJOS ESPECIALES DE MARCACION DESHABILITA LAS LLAMADAS EN ESPERA PARA NO PERDER LAS ENTRANTES 1
  • 56.
    Pagina 56 1. revisaque esté fijo en la ranura de expansión 2. verifica que esté en el puerto correcto. 3. Luego, revise que esté conectado a la línea telefónica 4. que la línea está en el Jack correcto. 5. Luego revisa los prefijos especiales de marcación 6. deshabilita las llamadas en espera para que no lo desconecten las llamadas que están entrando
  • 57.
    Pagina 57 RUIDOS EXTRAÑOSY VIBRACIONES INICIO ABRIR EL GABINETE ESTAN DESCONECTADOS LOS COMPONENTES NO SI CONECTAR EL COMPONENTE EN SU LUGAR CORRESPONDID O PLACAS SUELTAS NO COLOCARLAS BIEN SI CERRAR GABINETE FIN MAL ATORNILLADAS NO ATORNILLAR SUS PARTES CON HERRAMIENTA APROPIADA SI CONSULTAR A UN TECNICO
  • 58.
    Pagina 58 1. Hayque abrir el gabinete 2. fijarse que puede pasar. 3. Como puede ser algo más complejo 4. Verificar que estén conectados los componentes 5. Colocarlos bien 6. Atornillar bien los componentes 7. Cerrar gabinete
  • 59.
    Pagina 59 ALGUNOS JUEGOSNO FUNCIONAN CON LA PLACA DE VIDEO INTEGRADA INICIO LA PLACA FUNCIONA NO SI COMPRAR UNA DE CAPACIDAD PARA REPROD. JUEGOS VERIFICAR LA CAPASIDAD DE LA MEMORIA CAMBIARLA POR UNA DE CAPASIDAD MAYOR VERIFICAR FUNCIONAMIENTO FIN
  • 60.
    Pagina 60 1. Verificarque funcione en caso de que no comparar una nueva 2. Verificar la capacidad 3. cambiarla por una de mayor capacidad 4. Verificar funcionamiento
  • 61.
  • 62.
    Pagina 62 Bitácora DeSoporte Técnico
  • 63.
    Pagina 63 Nombre delequipo:es la marca a la que pertenece la computadora, lap, escáner, impresora etc. Código del equipo: este corre por cuenta del encargado de la computadora como le van llegando va colocando el código Parte dañada: es la parte que se va a reparar ya sea de hardware o software Fecha de recibido: el día que el técnico comenzó a contar los equipos que se encuentran Fecha de entrega: cuando el técnico arreglo los problemas Nombre y firma: el encargado del inventario es el será el que firmara Observaciones: se hace las observaciones del daño u algo importante que se desee anotar Excelente (E): se pondrá una palomita si el equipo tuvo arreglo Entregado:nombre de la persona que lo entrega Recibido:nombre de la persona que lo recibe Firma: firma igual que su credencial de elector
  • 64.
    Pagina 64 PLAN DEMANTENIMIENTO DE EQUIPO DE CÓMPUTO 1. DIAGNOSTICO SITUACIONAL Actualmente la Empresa Tec PSP Company cuenta con los siguientes Equipos de Computo: A. Hardware: 03 UPS. 07Computadoras en toda la Empresa. 03 Impresoras en toda la Empresa 02 Escaner. 02 Estabilizador 03 Laptop B. Comunicaciones: 02 Router. 03 Switch. 03 Servidores. 2. LEVANTAMIENTO DE INVENTARIO Para poder ejecutar el plan de mantenimiento preventivo, es necesario contar con un inventario actualizado que contemple los diferentes aspectos técnicos de cada uno de los equipos de cómputo y sus periféricos, así como su ubicación física y usuario responsable. El inventario del equipo se realizara cada seis meses, con el fin de tener actualizada dicha información. 3. MANTENIMIENTO PREVENTIVO DE EQUIPO DE CÓMPUTO. El área de soporte técnico definirá el mantenimiento en dos aspectos: a. Para los equipos que están fuera de garantía será realizado por personal de soporte técnico, tales como pruebas, ajustes, reemplazo, reinstalación, etc. Tomando como base el inventario actualizado de los equipos de cómputo con los que cuenta la empresa.
  • 65.
    Pagina 65 b. Paraequipos de cómputo que cuentan con garantía el mantenimiento será realizado por personal de la empresa de donde se adquirió el bien o de acuerdo a los contratos estipulados de las adquisiciones. c. Este servicio se brindara en el equipo de cómputo tres veces al año. Si no se da el apropiado mantenimiento preventivo a las computadoras, estos aparatos suelen presentar un comportamiento inestable, motivo por el cual se debe prever y por consiguiente realizar el mantenimiento respectivo periódicamente. Un apropiado mantenimiento preventivo puede ayudar a extender la vida de una PC, y mantenerla operando por más tiempo, evitando así que la reparación sea más costosa. Hay que recordar que el equipo es un medio y el servicio es el fin que deseamos conseguir. Las rutinas de mantenimiento a realizar varían de acuerdo al tipo de equipos, sin embargo en forma general deberán cubrir los siguientes aspectos: CPUs: Revisión de errores. Desmontaje, limpieza interna, aspirado, verificación de tarjetas, limpieza de drives, limpieza externa Limpieza y revisión de teclado Limpieza y revisión de monitor Desfragmentación, scan disk y diagnósticos del fabricante Para realizar el mantenimiento respectivo de los equipos de cómputo debemos de considerar cada uno de los siguientes componentes: 1. Gabinete 2. Monitor 3. Teclado 4. Mouse 5. Impresora 6. Regulador o supresor de pico 4. MANTENIMIENTO CORRECTIVO DE EQUIPO DE COMPUTO En esta parte el mantenimiento correctivo es por agotamiento de vida útil de los equipos, en el que se da solución inmediata de cualquier circunstancia no prevista la cual consiste en la reparación y/o cambio de piezas defectuosas permitiendo su recuperación, restauración o renovación.
  • 66.
    Pagina 66 En casoque no se pueda dar solución inmediata por que no existan piezas, se le asignara equipo en calidad de préstamo con las características iguales y/o semejantes con la finalidad que no afecte la continuidad del trabajo, teniendo que actuar de forma emergente y, en el mejor de los casos, bajo un plan contingente existente en el área. El área de soporte técnico deberá realizar un informe técnico del mantenimiento correctivo en el que se plasme el trabajo realizado, así como los datos completos de los equipos revisados y la conformidad del usuario 5. CRONOGRAMA DE EJECUCIÓN DE MANTENIMIENTO PREVENTIVO. El mantenimiento preventivo será realizado en las fechas que se describen a continuación: PRIMER PERIODO
  • 67.
    Pagina 67 SEGUNDO PERIODO OTRASTAREAS DE MANTENIMIENTO PREVENTIVO TAREA DE MANTENIMIENTO PREVENTIVO FRECUENCI A RESPONSABLE Cotejar el funcionamiento global del computador Semanal Julissa Hernandez Observar de donde provienen los ruidos extraños (si lo hay) Cuando sea prudente Perla Llamas Mantener una buena presentación de hardware Semanal Julissa Hernandez Analizar las unidades ópticas y de almacenamiento Semanal Nallely Arreola Revisar que los puntos de red y canaletas Semanal Julissa Hernandez Desfragmentar y liberar espacio en el disco duro Mensual Perla Llamas Liberar memoria RAM Mensual Nallely Arreola Ejecutar antivirus y scandisk Semanal Perla Llamas Medir el trabajo global del sistema operativo Mensual Nallely Arreola
  • 68.
    Pagina 68 6. NUMERODE RECURSOS HUMANOS El personal de soporte técnico con que se cuenta para poder realizar los servicios de mantenimiento son tres: El gerente de soporte técnico y dos técnicos a su cargo. 7. MATERIALES NECESARIOS PARA REALIZAR EL MANTENIMIENTO ES EL SIGUIENTE:  Aire comprimido o aspiradora.  Kit de desarmadores.  Mascarilla  Guantes  Spray limpia contactos  Pulsera antiestática. 8. SEGUIMIENTO Y MONITOREO. El desarrollo del mantenimiento se efectuara, según el cronograma establecido, en el cual se detallan las fechas a realizarlo, además de avisar anticipadamente al personal que está haciendo uso del equipo para que puedan programar un tiempo idóneo para la realización del mantenimiento, esto para anticipar contratiempos en cuanto a la disposición del equipo. 9. SUGERENCIAS Poder contar con todos los accesorios indicados. Hacer buen uso de los recursos de cómputo. Comunicar previamente al usuario, el movimiento o traslado del equipo de cómputo. No realizar otros trabajos solo en caso de emergencia. Dar las indicaciones respectivas al usuario como: o No comer encima del teclado. o Limpiar los equipos. o No colocar papeles encima gabinete monitor, ya que estos obstruyen la ventilación. o Apagar correctamente el equipo (no apagar sin antes salir correctamente del sistema). o Consultar con el personal de redes o cómputo cualquier duda o situación que se presente en el equipo.
  • 69.
    Pagina 69 Acceso remoto(ejecutables) Showmypc: Es un software de acceso remoto ejecutable Su principal función es controlar otro ordenador o celular Pagina de descarga, http://showmypc.com/ Join me: Software de acceso remoto ejecutable capas de manipular otro ordenador tiene menos funciones que el showmypc pero es buen programa Pagina de descarga; https://www.join.me
  • 70.
    Pagina 70 Logmein Se instalay se ejecuta También es muy completo pero es mas sencillo de usar Esta de forma gratuita y de paga Descarga; http://www.teamviewer.com/es/Index.Aspx
  • 71.
    Pagina 71 Help desk ElHelp Desk es un conjunto de servicios que de manera integral bien sea atreves de uno o de varios medios de contacto, ofrece la posibilidad de gestionar y solucionar todas las posibles incidencias, junto con la atención de requerimientos relacionados con las TICS, también es conocido como mesa de ayuda. El servicio de Help Desk ofrece un primer nivel de asistencia informática a los usuarios atraves de los distintos medios de comunicación on-line, como el teléfono, e-mail, o chat. Se compone por: Técnico: Es el que da soporte presencial y da solución a los problemas del cliente (soporte nivel 2/3) Líder: Se encarga de que todo esté en su lugar, de que todo se haga bien y también coordina las acciones de los técnicos y analistas (soporte nivel 4) Analista: Brinda soporte de primer grado atendiendo los problemas del cliente atraves del teléfono, on-line y trata de darles solución (Soporte nivel 1) Uno de los programas que nos ofrece Microsoft Office, es Access, el cual nos permite crear una base de datos de problemas y dándole solución por los técnicos de la empresa. Este programa es uno de los cuales nos puede ayudar en el servicio de Help Desk. 1. Abrir inicio 2. Seleccionar todos los programas 3. Seleccionamos Microsoft office y luego acces 4. Después nos saldrán varias opciones
  • 72.
    Pagina 72 5. clicen la opción de problemas. 6. Después de esto nos aparecerán dos nuevas opciones: Problemas y Tareas 7. Debemos dar clic en la opción “Problemas” 8. Al dar clic en esta opción nos aparecerá una nueva ventana, en ella se debe registrar a los usuarios encargados de resolver los problemas que nos presentaran Nos mostrara una ventana donde nos pide esencialmente los detalles de usuario el cual deberá llenar. 9. En este caso el técnico llenara la base con su nombre, correo de la empresa y con el nombre de la compañía. Terminado esto le daremos aceptar para poder ingresar a la base de datos. 10. Nos aparecerá una tabla de base de datos de problemas la pagina principal donde se puede dar soporte técnico por on-line, en este caso seleccionaremos la pestaña de problemas abiertos. 11. Nos saldrá una ventana donde llenaremos con los datos del problema del cliente, ya sea la situación del mismo problema y a qué nivel de soporte será asignado según el técnico capacitado para este. 12. En esta tabla nos mostrara los problemas abiertos que tenemos de los clientes y en el grado que se encuentran, al técnico que se fue asignado, terminado este problema, se seleccionara solucionado y cerraremos el reporte (problema) del enlistado 13. Ya cerrado el problema nos aparecerá en la pestaña de problemas cerrados, dándonos un registro de los problemas que han sido solucionados 14. También nos ofrece un área donde nos muestran todos los usuarios (técnicos) de la misma empresa o corporación que están en servicios Help Desk. 15. Nos viene un centro de información donde nos vienen los informes que sean documentados en el mismo programa de la empresa, donde se puede buscar, los problemas que se archivan.
  • 73.
  • 74.
    Pagina 74 Niveles desoporte técnico 1) Este nivel de soporte inicial, responsable de las incidencias básicas del cliente. Es reunir toda la información del cliente y determinar la incidencia mediante el análisis de los síntomas y la determinación del problema subyacente. Es importante para el técnico llevar acabo e forma que no se pierda tiempo “intentando resolver un síntoma en lugar de un problema” 2) Está basado en el grupo help desk , donde sus integrantes hacen soporte técnico detenido en cuantas áreas del conocimiento másespecializadas en el área computacional. De esta manera se deduce que el soporte se según a nivel lo realicen personas especializadas en rede de comunicación, sistemas de información,sistemas operativos,bases de datos entre otros. Este nivel tiene por lo menos un año en el área de soporte y cuenta con los conocimientos del ares de nivel uno y con conocimientos de recuperación de información nivel software, manejo de paquetería de oficina a nivel básico. 3)El de mayor capacidad para resolver problemas llegando a este nivel los problemas técnicos de mayor calidad o de resolución más avanzada. Los individuos asignados a este nivel son expertos en sus campos si no también son responsables para la investigación y desarrollo de solución para los problemas nuevos o desconocidos. 4)Cuenta con los conocimientos el nivel 1,2 y 3 y aparte maneja la operación de servidores Microsoft y Linux, la instalación, configuración, interconexión, administración y operación de los servidores, es responsable normalmente el área de sistemas de una corporación y tiene por lo menos dos certificaciones en el área.
  • 75.
    Pagina 75 Pagina denuestra empresa: En nuestra página encontraras información sobre problemas más comunes de tu ordenador así como los más complejos, también encontraras como armar tu computadora como cambiar discos duros etc. Los problemas de tu ordenador resueltos por nosotros y si no tenemos la respuesta la buscamos para ti, nuestros técnicos están comprometidos con la satisfacción del cliente. Te garantizamos el mejor trato y servicio a ti y a tu computadora.
  • 76.
  • 77.
    Pagina 77 Concluciones: Esperamos queeste manual este de su agrado y principalmente para la ayuda que necesite, si denuevo tiene algún problema y le gustaron nuestros servicios no dude en volver a comunicarse con nosotros, con gusto y a tiempo estaremos para usted cuando lo necesite, aprovechamos para agradecer su atención y tomarnos en cuenta, un saludo y mas que una empresa un amigo.