Sumar los números                      Inicio

1 Inicio

2 numero1 +numero2=suma

3 suma=numero1 +numero 1

4 suma                           Numero1
                                 numero2
5 fin                            suma




                           Suma=num1+num2




                                 Suma




                                 Fin
Área de triangulo                   Inicio

1 Inicio

2 suma π (pi) radio

3 suma π radio

4 área                       Suma π (pi)
                             radio
5 fines




                      Suma π radio




                              Área




                              Fin
Sacar el área de un rectángulo                     Inicio

1 Inicio

2 área perímetro dase y altura

3 área=base x altura
                                                Área
4 área perímetro =base altura +base+            perímetro
                                                dase y
Altura
                                                altura
5Area de perímetro

6 fin




                                   Área=base x altura




                                       Área perímetro
                                       =base altura +base+

                                       Altura




                                   Área de perímetro




                                                 Fin
Sacar la edad de una persona                        Inicio

1 Inicio

2 edad fecha de nacimiento y año actual

3 edad fecha ncimiento año actual
                                              Edad fecha
4 edad                                        de
                                              nacimiento
5 fin
                                              y año actual




                                            Edad fecha
                                          nacimiento año
                                              actual




                                               Edad




                                              Fin
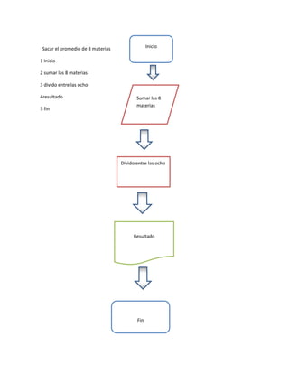
Sacar el promedio de 8 materias                Inicio

1 Inicio

2 sumar las 8 materias

3 divido entre las ocho

4resultado                                Sumar las 8
                                          materias
5 fin




                                   Divido entre las ocho




                                        Resultado




                                          Fin
Sándwich de pollo                                    Inicio

1 Inicio

2 dos panes blancos

3 untar la mayonesa a los dos panes
                                               Dos panes
4 untar la mayonesa a los dos panes
                                               blancos
5 la lechuga después el aguacate y el

Quesillo

6 sawchich

7 fin


                                    Untar la mayonesa a los dos
                                              panes




                                   la lechuga después el
                                   aguacate y el

                                   Quesillo




                                        Sándwich




                                                   Fin
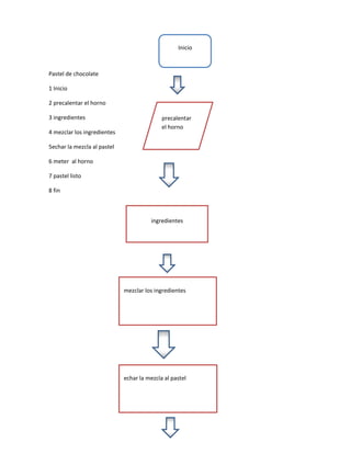
Inicio



Pastel de chocolate

1 Inicio

2 precalentar el horno

3 ingredientes                              precalentar
                                            el horno
4 mezclar los ingredientes

5echar la mezcla al pastel

6 meter al horno

7 pastel listo

8 fin



                                       ingredientes




                             mezclar los ingredientes




                             echar la mezcla al pastel
meter al horno




     Pastel




      Fin
Inicio



Calcular la área de un triangulo

1 Inicio

2 base x altura/área

3 área=base x altura/2                       Base x
                                             altura/área
4 áreas

5fin




                                   Área=base x altura/2




                                                 Área




                                                Fin
Resolver una ecuación de dos variables         Inicio

Z+y=20

1 Inicio

2 z + y= ecuación

3 ecuación =z + y                         z + y=
                                          ecuación
4 repuesta

5fin




                                         Ecuación =z + y




                                           Repuesta




                                             Fin
Inicio

1 Inicio

2 a,b,c,d

3 d,c,b,a
            a,b,c,d
4 d,c,b,a

5fin




              d,c,b,a




              d,c,b,a




               Fin
Inicio



1 Inicio

2 c1, c2 ,c3,c4,c5

3 promedio=c1 + c2 +c3 +c4+c5           c1, c2
                                        ,c3,c4,c5
4 promedio

5fin




                                promedio=c1 + c2 +c3 +c4+c5




                                         promedio




                                           Fin
Inicio




1 Inicio

2 a, b
           a, b
3 a, b=b

4a,b=a

5fin




           a> b
                            A
                       si




                            B
             B<a
1 Inicio                 Inicio
                                   fin
2 n=0 suma=0

3 n=n +1

4 suma= n+1

5 n=19
                   n=0
6 mostrar 100
                   suma=0
7 fin




                   n=n+1




                suma= n+1




                 N=19
                                  Mostrar 100
1 Inicio                         Inicio
                                          fin
2 pastel de chocolate 5min

3 5min

4 pastel chocolate cocido
                             pastel de
5 cocido                     chocolate
                             5min
6 fin




                             5min




                              pastel
                                                cocido
                             chocolat
                             e cocido




                                                fin
1 Inicio              Inicio

2abcde

3 suma promedios

4 suma
                   Abcde
5 promedio

6 fin




                    Suma
                      de       Suma a b c
                   promedi        de
                     -os




                      n
                      o
                                    suma




                    promedi
                                  Promnedio
                       o
                                  a+ b+c+ d+e




                                 promedio
fin
1 Inicio     Inicio

2abc

3 a<b

4 b<c
           Abc
5 c <a

6 fin




           A<b        A




             n
             o




                      B
            B< c
C< a
       C




 fin
Diagramas
Diagramas

Diagramas

  • 1.
    Sumar los números Inicio 1 Inicio 2 numero1 +numero2=suma 3 suma=numero1 +numero 1 4 suma Numero1 numero2 5 fin suma Suma=num1+num2 Suma Fin
  • 2.
    Área de triangulo Inicio 1 Inicio 2 suma π (pi) radio 3 suma π radio 4 área Suma π (pi) radio 5 fines Suma π radio Área Fin
  • 3.
    Sacar el áreade un rectángulo Inicio 1 Inicio 2 área perímetro dase y altura 3 área=base x altura Área 4 área perímetro =base altura +base+ perímetro dase y Altura altura 5Area de perímetro 6 fin Área=base x altura Área perímetro =base altura +base+ Altura Área de perímetro Fin
  • 4.
    Sacar la edadde una persona Inicio 1 Inicio 2 edad fecha de nacimiento y año actual 3 edad fecha ncimiento año actual Edad fecha 4 edad de nacimiento 5 fin y año actual Edad fecha nacimiento año actual Edad Fin
  • 5.
    Sacar el promediode 8 materias Inicio 1 Inicio 2 sumar las 8 materias 3 divido entre las ocho 4resultado Sumar las 8 materias 5 fin Divido entre las ocho Resultado Fin
  • 6.
    Sándwich de pollo Inicio 1 Inicio 2 dos panes blancos 3 untar la mayonesa a los dos panes Dos panes 4 untar la mayonesa a los dos panes blancos 5 la lechuga después el aguacate y el Quesillo 6 sawchich 7 fin Untar la mayonesa a los dos panes la lechuga después el aguacate y el Quesillo Sándwich Fin
  • 7.
    Inicio Pastel de chocolate 1Inicio 2 precalentar el horno 3 ingredientes precalentar el horno 4 mezclar los ingredientes 5echar la mezcla al pastel 6 meter al horno 7 pastel listo 8 fin ingredientes mezclar los ingredientes echar la mezcla al pastel
  • 8.
    meter al horno Pastel Fin
  • 9.
    Inicio Calcular la áreade un triangulo 1 Inicio 2 base x altura/área 3 área=base x altura/2 Base x altura/área 4 áreas 5fin Área=base x altura/2 Área Fin
  • 10.
    Resolver una ecuaciónde dos variables Inicio Z+y=20 1 Inicio 2 z + y= ecuación 3 ecuación =z + y z + y= ecuación 4 repuesta 5fin Ecuación =z + y Repuesta Fin
  • 11.
    Inicio 1 Inicio 2 a,b,c,d 3d,c,b,a a,b,c,d 4 d,c,b,a 5fin d,c,b,a d,c,b,a Fin
  • 12.
    Inicio 1 Inicio 2 c1,c2 ,c3,c4,c5 3 promedio=c1 + c2 +c3 +c4+c5 c1, c2 ,c3,c4,c5 4 promedio 5fin promedio=c1 + c2 +c3 +c4+c5 promedio Fin
  • 13.
    Inicio 1 Inicio 2 a,b a, b 3 a, b=b 4a,b=a 5fin a> b A si B B<a
  • 14.
    1 Inicio Inicio fin 2 n=0 suma=0 3 n=n +1 4 suma= n+1 5 n=19 n=0 6 mostrar 100 suma=0 7 fin n=n+1 suma= n+1 N=19 Mostrar 100
  • 15.
    1 Inicio Inicio fin 2 pastel de chocolate 5min 3 5min 4 pastel chocolate cocido pastel de 5 cocido chocolate 5min 6 fin 5min pastel cocido chocolat e cocido fin
  • 16.
    1 Inicio Inicio 2abcde 3 suma promedios 4 suma Abcde 5 promedio 6 fin Suma de Suma a b c promedi de -os n o suma promedi Promnedio o a+ b+c+ d+e promedio
  • 17.
  • 18.
    1 Inicio Inicio 2abc 3 a<b 4 b<c Abc 5 c <a 6 fin A<b A n o B B< c
  • 19.
    C< a C fin