CASOS DE USO
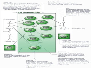
Diagrama de Casos de Uso : Para que sirve Pueden ser usados para describir la funcionalidad de un sistema No son lo mismo que los diagramas de flujo Están compuestos de 4 elementos: Actores con los cuales interactua el sistema El sistema mismo Los casos de uso o servicios que el sistema ejecutará Relaciones entre estos elementos
Cuando usarlos Para representar comportamientos generales  del sistema No deben usuarse para representar excepciones Ni para ilustarr secuencias de pasos en un cierto orden
 
ACTORES Entidades cuyo comportamiento no se puede controlar ni cambiar  Candidatos:  Humanos qu einteractuan con el sistema.  Otros sistemas con los que se interactue y los cuales no controlamos: servidores fuera del sistema,  sistemas legados, bases de datos  foraneas
Que poner en el Sistema Es una caja que encierra los casos de uso y  Representa los limites del sistema  Solo debe contener comportamientos generales de nivel tope: Los comportamientos generales son aquellos Por los cuales un actor utiliza el sistema
Relación USES Se usa para relacionar dos casos de uso X y Y Indica que la ejecución de X siempre incluye la ejecución de Y al menos una vez
Relación Extends Se usa para relacionar un caso de uso X con uno Y Indica que el proceso X es un caso especial del mismo tipo que Y
Relacion  de Herencia Un caso de uso hijo hereda el comportamiento de un caso de uso padre.  Simplifica el trabajo y potencia la reutilización
SISTEMA DE VENTA DE BOLETOS Venta de boletos de tren para el trayecto Ciudad Real – Madrid  La venta la realiza el personal en las ventanillas en cada estación  Cada tren que está formado por una locomotora y ocho vagones.  Cada vagón dispone de 60 plazas (30 de ventanilla y 30 de pasillo).  Existen dos tipos de boletos: turista (vagones 5 a 8) y preferente (vagones 1 a 4). Cada tipo tiene un precio.  A su vez existen dos tipos de plazas en función de si el viajero es fumador (vagones 6, 5, 4 y 3) o no fumador (vagones 8, 7, 2 y 1).  El pago del billete se puede realizar en efectivo o mediante tarjeta de crédito.  El supervisor de un viaje debe poder revisar la disposición de viajeros.  El encargado de seguridad de las vías debe poder consultar los trenes que circularán por ellas en un determinado horario.  Toda la información es mantenida por personal de las oficinas centrales de la compañía.
MAQUINA DE BEBIDAS La máquina suministra 5 tipos de refrescos (A, B, C, D y F). El usuario debe introducir las monedas necesarias para pagar el refresco y debe indicar el refresco que desea Se admiten monedas de 0.1€, 0.2€, 0.5€, 1€ y 2€. Cuando sea necesario, el sistema devolverá cambio utilizando los mismos tipos de monedas anteriores. Cuando no haya existencias de algún refresco el sistema mostrará un mensaje.  También se mostrará un aviso cuando las monedas introducidas sean insuficientes para adquirir un refresco. Si un usuario introduce más monedas de las necesarias, es decir, el sistema devolverá las monedas sobrantes pudiendo ocurrir, además, que haya que dar cambio con respecto a las monedas no devueltas. Un encargado revisará periódicamente las refrescos disponibles en la máquina y las monedas de cambio, reponiéndolos cuando sea necesario.
Sistema de Asignación de Tareas Este sistema será utilizado por el profesor para enviar tareas a sus estudiantes, revisar las respuestas, distribuir la solucion sugerida y enviar las notas. El sistema también permitirá añ estidante enviar su solución.  Enviará  a los estudiantes recordatorios cuando se acerque la fecha de entrega y cuando ya pasó la misma.

Diagramas de casos de uso

  • 1.
  • 2.
    Diagrama de Casosde Uso : Para que sirve Pueden ser usados para describir la funcionalidad de un sistema No son lo mismo que los diagramas de flujo Están compuestos de 4 elementos: Actores con los cuales interactua el sistema El sistema mismo Los casos de uso o servicios que el sistema ejecutará Relaciones entre estos elementos
  • 3.
    Cuando usarlos Pararepresentar comportamientos generales del sistema No deben usuarse para representar excepciones Ni para ilustarr secuencias de pasos en un cierto orden
  • 4.
  • 5.
    ACTORES Entidades cuyocomportamiento no se puede controlar ni cambiar Candidatos: Humanos qu einteractuan con el sistema. Otros sistemas con los que se interactue y los cuales no controlamos: servidores fuera del sistema, sistemas legados, bases de datos foraneas
  • 6.
    Que poner enel Sistema Es una caja que encierra los casos de uso y Representa los limites del sistema Solo debe contener comportamientos generales de nivel tope: Los comportamientos generales son aquellos Por los cuales un actor utiliza el sistema
  • 7.
    Relación USES Seusa para relacionar dos casos de uso X y Y Indica que la ejecución de X siempre incluye la ejecución de Y al menos una vez
  • 8.
    Relación Extends Seusa para relacionar un caso de uso X con uno Y Indica que el proceso X es un caso especial del mismo tipo que Y
  • 9.
    Relacion deHerencia Un caso de uso hijo hereda el comportamiento de un caso de uso padre. Simplifica el trabajo y potencia la reutilización
  • 10.
    SISTEMA DE VENTADE BOLETOS Venta de boletos de tren para el trayecto Ciudad Real – Madrid La venta la realiza el personal en las ventanillas en cada estación Cada tren que está formado por una locomotora y ocho vagones. Cada vagón dispone de 60 plazas (30 de ventanilla y 30 de pasillo). Existen dos tipos de boletos: turista (vagones 5 a 8) y preferente (vagones 1 a 4). Cada tipo tiene un precio. A su vez existen dos tipos de plazas en función de si el viajero es fumador (vagones 6, 5, 4 y 3) o no fumador (vagones 8, 7, 2 y 1). El pago del billete se puede realizar en efectivo o mediante tarjeta de crédito. El supervisor de un viaje debe poder revisar la disposición de viajeros. El encargado de seguridad de las vías debe poder consultar los trenes que circularán por ellas en un determinado horario. Toda la información es mantenida por personal de las oficinas centrales de la compañía.
  • 11.
    MAQUINA DE BEBIDASLa máquina suministra 5 tipos de refrescos (A, B, C, D y F). El usuario debe introducir las monedas necesarias para pagar el refresco y debe indicar el refresco que desea Se admiten monedas de 0.1€, 0.2€, 0.5€, 1€ y 2€. Cuando sea necesario, el sistema devolverá cambio utilizando los mismos tipos de monedas anteriores. Cuando no haya existencias de algún refresco el sistema mostrará un mensaje. También se mostrará un aviso cuando las monedas introducidas sean insuficientes para adquirir un refresco. Si un usuario introduce más monedas de las necesarias, es decir, el sistema devolverá las monedas sobrantes pudiendo ocurrir, además, que haya que dar cambio con respecto a las monedas no devueltas. Un encargado revisará periódicamente las refrescos disponibles en la máquina y las monedas de cambio, reponiéndolos cuando sea necesario.
  • 12.
    Sistema de Asignaciónde Tareas Este sistema será utilizado por el profesor para enviar tareas a sus estudiantes, revisar las respuestas, distribuir la solucion sugerida y enviar las notas. El sistema también permitirá añ estidante enviar su solución. Enviará a los estudiantes recordatorios cuando se acerque la fecha de entrega y cuando ya pasó la misma.