Permite proveer servicios o
procedimientos a multiples
usuarios
Simultaneamente pueden
acceder muchos servidores.
Actualmente este tipo de
Sistemas se emplean
especificament en redes.
Sistema Operativo
multiusuario.
La matriz de un sistema
multiprocesos recide en
la Operacion..
Es un software de
Sistema.
Ejem:
Ms-Dos
Windows 1.0 y
sucevimante.
Es aque que permite
ejecutar y usar procesos
en fomra concurrente.
Sistema Operativo
Multiprocesos
Porter's Five Forces model
SERVIDOR CONTROLADOR DE
DOMINIO
El controlador de dominio es el centro
neurálgico de un dominio Windows
tal como un servidor NIS lo es del
servicio de información de una red
Unix.
Desde el controlador de dominio
puedes restringir también que
recursos de la computadora van a
ocupar, por ejemplo hay usuarios que
les gusta travesear el panel de
control, desde el controlador de
dominio lo puedes restringir.
(answers.yahoo.)
Un controlador de dominio es una
entidad administrativa, esto es, no es
un ordenador en concreto, sino un
conjunto de ordenadores agrupados
que se ciñe a unas reglas de seguridad
y autenticación comunes.
COMPONENTES DE RED
SERVIDOR
CONTROLADOR DE
DOMINIO
Este ejecuta el sistema
operativo de red y ofrece
los servicios de red a las
estaciones de trabajo.
(Angelfire)
Un servidor es un
ordenador que es
compartido, en una red
informática, por
múltiples usuarios. (Word
Reference)
Un servidor es un tipo de
software que realiza
ciertas tareas en nombre
de los usuarios.
COMPONENTES DE RED
ESTACIÓN DE TRABAJO
Cuando una computadora
se conecta a una red, la
primera se convierte en un
nodo de la última y se
puede tratar como una
estación de trabajo o
cliente.
Las estaciones de trabajo
son como las herramientas
de precisión del mundo de
los ordenadores.
Una estación de trabajo es
un objeto de planificación
que ejecuta trabajos. Una
estación de trabajo suele
ser un sistema individual en
el que se ejecutan trabajos
y secuencias de trabajos.
Un nodo, en informática, es un
componente que forma parte de
una red. En Internet, cada servidor
constituye un nodo.
Definimos genéricamente
como Nodo a cada uno de los
espacios reales
Un nodo es el punto, momento o
espacio en donde todos los
elementos de una red que
comparten las
mismas características se vinculan
e interactúan.
Las computadoras que forman
parte de una red también son
nodos. La programación
informática considera que un nodo
es cada uno de los elementos de
una lista enlazada, un árbol o un
grafo en una estructura de datos.
NODOS DE RED
DISPOSITIVO
DE ENTRADA
Equipos son muy
variados
Convierten la
información
en señales
eléctricas. Comunicar con
mayor facilidad
con otro
ordenador.
La información
esta
almacenada en la
menoría
central o interna.
Propósitos
diferentes.
Sirven para
introducir
información.
Información a la
unidad de
procesamiento.
DISPOSITIVOS
DE SALIDA
Visualizan la
información
en
el ordenador.
Receptora de
información
Imposibilitados
de enviar información.
La información de
la computadora.
Señales de información
Al usuario ver
todas
las
manipulaciones
o resultados .
Dispositivo que
miramos la
información
Dispositivo de
salida
conocido como
pantalla.
Visualizan las
acciones
y procesos que
ejecutan.
Dispositivo
electrónico
encargados de
mostrar
la actividad.
Elemento que
nos
permite ver
imágenes
Mecanismo
absoluto
de acceso a
una
computadora
.
Por teclas
alfabéticas
de función
alfanumérica
.
Introducir
información
que el
usuario
necesite.
Funciones
específicas
dependiendo
el
programa.
Mecanismos
que les
permite
detectar el
movimiento.
Dispositivo
apuntador
De luz que generan
pulsos eléctricos.
Mouse significa
ratón
Dispositivo
eléctronico
Información de
manera
inalámbrica
Diapositivas Jonathan Perdomo Tics 1
Diapositivas Jonathan Perdomo Tics 1
Diapositivas Jonathan Perdomo Tics 1
Diapositivas Jonathan Perdomo Tics 1
Diapositivas Jonathan Perdomo Tics 1
Diapositivas Jonathan Perdomo Tics 1
Diapositivas Jonathan Perdomo Tics 1
Diapositivas Jonathan Perdomo Tics 1
Diapositivas Jonathan Perdomo Tics 1
Diapositivas Jonathan Perdomo Tics 1
Diapositivas Jonathan Perdomo Tics 1
Diapositivas Jonathan Perdomo Tics 1
Diapositivas Jonathan Perdomo Tics 1
Diapositivas Jonathan Perdomo Tics 1
Diapositivas Jonathan Perdomo Tics 1
Diapositivas Jonathan Perdomo Tics 1
Diapositivas Jonathan Perdomo Tics 1
Diapositivas Jonathan Perdomo Tics 1
Diapositivas Jonathan Perdomo Tics 1
Diapositivas Jonathan Perdomo Tics 1
Diapositivas Jonathan Perdomo Tics 1
Diapositivas Jonathan Perdomo Tics 1
Diapositivas Jonathan Perdomo Tics 1
Diapositivas Jonathan Perdomo Tics 1
Diapositivas Jonathan Perdomo Tics 1
Diapositivas Jonathan Perdomo Tics 1
Diapositivas Jonathan Perdomo Tics 1
Diapositivas Jonathan Perdomo Tics 1
Diapositivas Jonathan Perdomo Tics 1
Diapositivas Jonathan Perdomo Tics 1
Diapositivas Jonathan Perdomo Tics 1
Diapositivas Jonathan Perdomo Tics 1
Diapositivas Jonathan Perdomo Tics 1
Diapositivas Jonathan Perdomo Tics 1
Diapositivas Jonathan Perdomo Tics 1
Diapositivas Jonathan Perdomo Tics 1
Diapositivas Jonathan Perdomo Tics 1
Diapositivas Jonathan Perdomo Tics 1
Diapositivas Jonathan Perdomo Tics 1

Diapositivas Jonathan Perdomo Tics 1

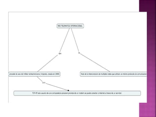
  • 3.
    Permite proveer servicioso procedimientos a multiples usuarios Simultaneamente pueden acceder muchos servidores. Actualmente este tipo de Sistemas se emplean especificament en redes. Sistema Operativo multiusuario.
  • 4.
    La matriz deun sistema multiprocesos recide en la Operacion.. Es un software de Sistema. Ejem: Ms-Dos Windows 1.0 y sucevimante. Es aque que permite ejecutar y usar procesos en fomra concurrente. Sistema Operativo Multiprocesos Porter's Five Forces model
  • 28.
    SERVIDOR CONTROLADOR DE DOMINIO Elcontrolador de dominio es el centro neurálgico de un dominio Windows tal como un servidor NIS lo es del servicio de información de una red Unix. Desde el controlador de dominio puedes restringir también que recursos de la computadora van a ocupar, por ejemplo hay usuarios que les gusta travesear el panel de control, desde el controlador de dominio lo puedes restringir. (answers.yahoo.) Un controlador de dominio es una entidad administrativa, esto es, no es un ordenador en concreto, sino un conjunto de ordenadores agrupados que se ciñe a unas reglas de seguridad y autenticación comunes.
  • 29.
    COMPONENTES DE RED SERVIDOR CONTROLADORDE DOMINIO Este ejecuta el sistema operativo de red y ofrece los servicios de red a las estaciones de trabajo. (Angelfire) Un servidor es un ordenador que es compartido, en una red informática, por múltiples usuarios. (Word Reference) Un servidor es un tipo de software que realiza ciertas tareas en nombre de los usuarios.
  • 30.
    COMPONENTES DE RED ESTACIÓNDE TRABAJO Cuando una computadora se conecta a una red, la primera se convierte en un nodo de la última y se puede tratar como una estación de trabajo o cliente. Las estaciones de trabajo son como las herramientas de precisión del mundo de los ordenadores. Una estación de trabajo es un objeto de planificación que ejecuta trabajos. Una estación de trabajo suele ser un sistema individual en el que se ejecutan trabajos y secuencias de trabajos.
  • 31.
    Un nodo, eninformática, es un componente que forma parte de una red. En Internet, cada servidor constituye un nodo. Definimos genéricamente como Nodo a cada uno de los espacios reales Un nodo es el punto, momento o espacio en donde todos los elementos de una red que comparten las mismas características se vinculan e interactúan. Las computadoras que forman parte de una red también son nodos. La programación informática considera que un nodo es cada uno de los elementos de una lista enlazada, un árbol o un grafo en una estructura de datos. NODOS DE RED
  • 82.
    DISPOSITIVO DE ENTRADA Equipos sonmuy variados Convierten la información en señales eléctricas. Comunicar con mayor facilidad con otro ordenador. La información esta almacenada en la menoría central o interna. Propósitos diferentes. Sirven para introducir información. Información a la unidad de procesamiento.
  • 83.
    DISPOSITIVOS DE SALIDA Visualizan la información en elordenador. Receptora de información Imposibilitados de enviar información. La información de la computadora. Señales de información Al usuario ver todas las manipulaciones o resultados .
  • 84.
    Dispositivo que miramos la información Dispositivode salida conocido como pantalla. Visualizan las acciones y procesos que ejecutan. Dispositivo electrónico encargados de mostrar la actividad. Elemento que nos permite ver imágenes
  • 85.
    Mecanismo absoluto de acceso a una computadora . Porteclas alfabéticas de función alfanumérica . Introducir información que el usuario necesite. Funciones específicas dependiendo el programa.
  • 86.
    Mecanismos que les permite detectar el movimiento. Dispositivo apuntador Deluz que generan pulsos eléctricos. Mouse significa ratón Dispositivo eléctronico Información de manera inalámbrica