DOCTRINAS ECONOMICASJESSICA MAYETH BAUTISTA	NEGOCIOS INTERNACIONALES – CODIGO: 2100993FUNDAMENTO DE ECONOMIAUNIVERSIDAD SANTO TOMAS DE AQUINO
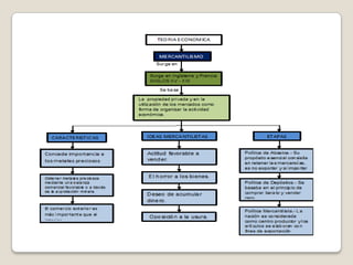
TEORIA ECONOMICALIBERALISMOExponente mas significativoCONSIDEROAPORTACIONESAL FACTOR ECONÓMICO AUTÓNOMO DEL HOMBRERICARDO CANTILLÓNIdeaREACTIVAR LA AGRICULTURA: ORIGEN PRIMORDIAL DE LA RIQUEZA ESTABA EN LA TIERRA. TODA ACTIVIDAD ECONÓMICA DESEMBOCA EN EL CAMBIOCENTRO DE LA REALIDAD SOCIAL, HACIENDO DE EL Y DE SU FUERZA INSTINTIVA, EL ORIGEN TANTO DE LA MORAL COMO DEL ESTADO.Se expresaA LA AGRICULTURA Y EL COMERCIO SE LES TOMÓ COMO LAS COLUMNAS QUE SOSTIENEN A CUALQUIER NACIÓN. precios y costosEl precio en el mercado libre, resulta de la oferta y la demanda, y gira alrededor del precio natural o costo de producción.EL DINERO DEBE SER ESCLAVO DEL COMERCIO Y NO SU TIRANO.

Doctrinas Economicas(Mapas Conceptuales)

  • 1.
    DOCTRINAS ECONOMICASJESSICA MAYETHBAUTISTA NEGOCIOS INTERNACIONALES – CODIGO: 2100993FUNDAMENTO DE ECONOMIAUNIVERSIDAD SANTO TOMAS DE AQUINO
  • 5.
    TEORIA ECONOMICALIBERALISMOExponente massignificativoCONSIDEROAPORTACIONESAL FACTOR ECONÓMICO AUTÓNOMO DEL HOMBRERICARDO CANTILLÓNIdeaREACTIVAR LA AGRICULTURA: ORIGEN PRIMORDIAL DE LA RIQUEZA ESTABA EN LA TIERRA. TODA ACTIVIDAD ECONÓMICA DESEMBOCA EN EL CAMBIOCENTRO DE LA REALIDAD SOCIAL, HACIENDO DE EL Y DE SU FUERZA INSTINTIVA, EL ORIGEN TANTO DE LA MORAL COMO DEL ESTADO.Se expresaA LA AGRICULTURA Y EL COMERCIO SE LES TOMÓ COMO LAS COLUMNAS QUE SOSTIENEN A CUALQUIER NACIÓN. precios y costosEl precio en el mercado libre, resulta de la oferta y la demanda, y gira alrededor del precio natural o costo de producción.EL DINERO DEBE SER ESCLAVO DEL COMERCIO Y NO SU TIRANO.