Eje 3
Ciencias Sociales y ética
Cátedra: Tomatis 2023
Sobre qué estamos reflexionando?
Las prácticas económicas como prácticas sociales, la
Economía como ciencia social y su relación con el resto
de las Ciencias Sociales (Sociología, Política,
Antropología, entre otras) para romper con la separación
y, en algunos casos, aislamiento como ciencia particular
que ha tomado la Economía.
❖ Polanyi
Desde una perspectiva crítica, propone un análisis de las
prácticas sociales desde arreglos institucionales que se dan en
las distintas sociedades o comunidades. El autor nos mostró
cómo miles de años de historia del hombre demuestran que la
Economía era un accesorio en la sociedad, un instrumento
“para”. Así, abordamos la separación de la Economía del resto
de las Ciencias Sociales a partir de la subordinación que ejerce,
en la modernidad, la Economía de mercado sobre las prácticas
sociales.
Herman Daly (1938-2022)
Economista ecológico pionero que previó los efectos catastróficos del crecimiento económico
ilimitado
Herman Daly en la Universidad de Maryland en 2010. Sus ideas, consideradas herejía en la
década de 1960, se han convertido en la base de muchos enfoques económicos nuevos
Herman Daly
❖ Rescata la importancia del reconocimiento de la naturaleza en
relación a la vida del hombre. Este reconocimiento se presenta
en tensión con el pensamiento económico neoclásico, el cual
sostiene una idea de crecimiento continuo y sin límites del
producto, lo que colisiona con la naturaleza y con el hombre, es
decir, con un mundo físicamente finito. Nos introduciremos en
los contenidos éticos de las prácticas económicas.
❖ Esto nos remiten a las problemáticas emergentes, como por
ejemplo la cuestión ecológica, las cuales debemos discutir a la
luz de elementos sustanciales como la racionalidad económica,
el crecimiento y el papel de la naturaleza, entre otros.
DALY
Al finalizar, debemos reflexionar sobre:
a. ¿Cuál es el problema que plantea el autor respecto al paradigma asociado a la
economía hegemónica?
b. Daly presenta un espectro de medios y fines asociados a distintas disciplinas
científicas. ¿Qué significado otorga el autor al mismo y cuáles son los
planteamientos que derivan de ellos según su análisis?
c. ¿Cuál es el significado de una Economía en Estado Estacionaria? Explique su
funcionamiento
d. Diferencie los conceptos entre Racionalidad Instrumental- subjetiva y la
Racionalidad Valorativa a la que Daly hace referencia.
• Una de las maneras de abordar las cuestiones del medio ambiente y su relación con las Ciencias
Sociales es a partir del avance en el análisis de las prácticas económicas que los actores sociales
llevan adelante. Nos referimos a actores sociales que están inmersos en determinadas estructuras,
en el sentido en que los actores constituyen las estructuras y, a su vez, sus actividades no son
enteramente independientes de las “reglas de juego” existentes. Se trata de una perspectiva
comprensivista de la problemática del medio ambiente, ubicada en las fronteras entre
Individualismo (acción) y holismo (estructura).
• Así, el análisis de las prácticas económicas, en la medida que afectan al ambiente y a los seres
humanos, está impregnado de contenidos éticos, de valores. Por ejemplo, teniendo en cuenta que
las razones que guían al actual sistema económico de mercado –la acumulación y el crecimiento sin
límites– se plantean como los fines últimos que debe perseguir la sociedad toda (Polanyi, 1944); que
para lograrlo se utilizan fuentes de energía no renovables sin limitaciones y con fuertes efectos
contaminantes sobre amplias poblaciones, si lo medimos en términos de ganadores y perdedores,
observamos que resultan pocos los beneficiarios y muchos los perjudicados de estas prácticas
económicas. Enfatizamos en la contradicción entre los valores que están contenidos en los fines
últimos perseguidos y los limitados fines económicos que propone el sistema de mercado existente.
• Para una mejor comprensión del tema recomendamos realizar un repaso sobre la racionalidad, tema
abordado anteriormente. Le sugerimos, en este repaso, reconocer las diferencias entre la
racionalidad instrumental (teoría de la elección racional) y la racionalidad valorativa.
Herman Daly. economía, ecología, ética
• En su Introducción a la Economía en Estado Estacionario, H. Daly (1989) señala que en las Ciencias Sociales los
valores constituyen una parte significativa de las mismas y que éstos influyen en el mantenimiento y en el cambio de
los paradigmas, según los conceptos desarrollados por Thomas Kuhn. En su interpretación, los cambios de
paradigma constituyen verdaderas revoluciones científicas, porque implican cambiar por completo los cimientos de
una disciplina de acuerdo a la comunidad científica. Además Daly expresa que las revoluciones científicas son
características de todas las ciencias, incluso de la Economía. Así, en la Historia del pensamiento económico se
observan múltiples cambios de este tipo: mercantilistas, fisiócratas, economistas clásicos, neoclásicos, keynesianos y
la actual síntesis neoclásico-keynesiana.
• En referencia al pensamiento económico predominante, el paradigma neoclásico, el autor señala que la racionalidad
(instrumental o subjetiva), componente esencial de ese paradigma, refiere a la idea de perseguir el crecimiento
continuo del producto y de la capacidad productiva. El supuesto implícito o explícito en esta teoría, que también está
presente en la síntesis neoclásica-keynesiana, es que el crecimiento no encuentra límites y entonces, ante un mundo
físicamente finito, esto se convierte en un problema central actual: buscar una producción total infinita, con la
supuesta ayuda de la tecnología, la cual resolvería cualquier obstáculo que se oponga al crecimiento, en base a un
acervo físico-natural limitado (que depende de la evolución de la naturaleza).
• En base a lo anterior, podemos decir que emerge una contradicción entre los fines económicos, expresados en las
teorías predominantes –crecimiento continuo e ilimitado-, y la consideración ecológica, contradicción que
intentaremos entender a continuación.
ECONOMÍA, ECOLOGÍA, ÉTICA.
Emerge una contradicción entre los fines económicos, expresados en las teorías
predominantes –crecimiento continuo e ilimitado-, y la consideración ecológica.
La tensión planteada entre Economía y ecología -síntesis de naturaleza
y cultura- puede observarse también en una percepción distinta de los cambios que
se dan en la realidad:
● para los físicos, el mundo es un sistema finito, abierto como los organismos
naturales, en equilibrio y casi en estado estacionario.
● para los economistas, por su parte, están inmersos en las teorías y políticas del
crecimiento continuo y perpetuo.
Desde esa tensión planteada surge del pensamiento de Daly:
La ÉTICA: que es la rama de la filosofía que estudia la conducta humana, lo correcto
y lo incorrecto, lo bueno y lo malo, la moral, el buen vivir, la virtud, la felicidad y el
deber.
La economía como medio
El planteo de la EEE supone un cambio de paradigma respecto a la actual Economía
del crecimiento; en el cambio de paradigma de las Ciencias Sociales, los valores y la
crítica ética desempeñan un papel importante: nuestra comprensión de la sociedad
no está “libre de valores”.
Este cambio de orientación respecto de la actual economía de crecimiento lleva a
una reconsideración de los fines y de los medios:
“…el problema económico último de la humanidad es usar los medios últimos de
manera racional al servicio del fin último” (Daly, 1989:20)
Esto es lo que el autor llama economía política última o administración. El
pensamiento dominante, en Economía, se ha concentrado de manera excesiva en
la cuestión del crecimiento, lo que constituye para el autor una visión incompleta
sobre los medios y los fines.
Materias/Disciplinas Fines/Medios
Economía clásica-neoclásica:
❏ Paradigma positivista: mecanicista, reduccionista
❏ Paradigma de la economía neoclásica dominante: crecimiento continuo y su
relación de sustituibilidad de los recursos con más y mejor tecnología.
❏ Principio de escasez relativa de la economía es diferente a la escasez absoluta
propuesta por Daly: los límites del sistema Tierra, L (trabajo) y K (capital)
❏ En la década de 60 y 70 se incrementaron los problemas ambientales.
La visión de la Economía según Daly:
❏ Sostiene que el paradigma, asociado a la economía hegemónica, no da
respuesta a muchos de los problemas que la sociedad enfrenta: desigualdad,
pobreza, desempleo, etc.
❏ La economía asigna medios escaso entre fines rivales, existe una visión
incompleta del espectro total de medios y fines
❏ Los límites absolutos están ausentes en el paradigma de Crecimiento
Económico Continuo.
❏ Según Daly los medios últimos materia/energía (naturaleza) de baja entropía
son escasos en términos absolutos
CRITICA FÍSICA Y SOCIOÉTICA DEL CRECIMIENTO
• Por la simple concentración en los puntos intermedios se descuidan los extremos, existe
una falta de ética. Se concentran en expectativas y preferencias según los modelos
económicos, puesto que la tecnología puede superar cualquier límite pero es imposible
físicamente.
• La materia, energía no pueden reproducirse por la tecnología, el stock terrestre es no
renovable y algunos renovables. MEDIOS ÚLTIMOS
• La supervivencia y la continuidad del proceso evolutivo de la vida están en riesgo al
incrementarse las necesidades por incremento de la población, cada vez más
necesidades insatisfechas provocadas por el crecimiento continuo. FINES ÚLTIMOS
EEE. DALY
• Crítica del crecimiento económico continuo
• Pilar fundamental de la economía ecológica
• El Estado Estacionario según Mill es una economía con estabilidad donde algunas
magnitudes han dejado de crecer.
UTILIZAR
+EFICIENTES
MATERIA Y ENERGÍA
( baja entropía)
PERSONAS
( constantes)
OBJETOS
( niveles bajos)
RELACIÓN DIRECTA
.CONTAMINACIÓN
. RESIDUOS
. DESGASTE
(alta entropía)
ENTRADAS-SALIDAS
TASA DE TRANSUMO LO MÁS
BAJO POSIBLE
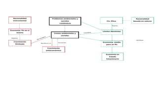
➢ LOS LÍMITES ABSOLUTOS ESTÁN AUSENTES EN EL PARADIGMA DEL CRECIMIENTO ECONÓMICO CONTINUO
➢ POR LO TANTO SE TIENE LA ILUSIÓN DE QUE EL CRECIMIENTO ECONÓMICO PUEDE SER CONTINUO
➢ LOS FINES INTERMEDIOS PUEDEN AUMENTAR ILIMITADAMENTE Y LA TECNOLOGÍA GARANTIZA SU SATISFACCIÓN.
RACIONALIDAD DE MEDIOS O INSTRUMENTAL
NECESIDADES ILIMITADAS, LA NATURALEZA ES VISTA COMO UN RECURSO MÁS
EL HOMBRE Y LA NATURALEZA AL SERVICIO DE LA ACUMULACIÓN DEL CAPITAL
EL HOMBRE RACIONAL, MOTORIZADO POR EL INTERÉS ECONÓMICO.
EL PROBLEMA ECONÓMICO ÚLTIMO DE LA HUMANIDAD ES USAR MEDIOS ÚLTIMOS (MATERIA/ENERGÍA) DE MANERA “RACIONAL” AL SERVICIO DEL FIN ÚLTIMO (VIDA-HUMANIDAD)
RACIONALIDAD DE FINES O VALORATIVA
LA ESCASEZ ABSOLUTA DE MEDIOS ÚLTIMOS NO PUEDE SER SUPERADA POR LA TECNOLOGÍA Y POR TANTO LIMITA EL CRECIMIENTO
CRÍTICAS AL CRECIMIENTO CONTINUO
❏ BASADOS EN VALORES COMO PRINCIPIO ORDENADOR DE FINES/MEDIOS
❏ DISMINUIR LA BRECHA ENTRE PAÍSES RICOS Y POBRES
❏ LA NO ACUMULACION Y GANACIAS SIN LIMITES
❏ PLANTEAR UN LÍMITE AL CRECIMIENTO ECONÓMICO CONTINUO: PLANTEAR OTRA ECONOMÍA.
BASADA EN LOS FINES (MORALES) BASADA EN LOS MEDIOS (BIOFÍSICOS)
ECONOMÍA EN ESTADO ESTACIONARIO- EEE-
Una economía de estado estacionario consiste en la
existencia de un stock constante de riqueza física (capital)
y de un tamaño de población constante. No crece en el
transcurso del tiempo. ... Es una economía que satisface
las necesidades de las personas sin socavar los servicios
de soporte vital del planeta. Aquello que debe crecer es la
cultura el progreso moral y social, es decir aquello que
constituye “adelanto humano”....(Mill, 1875; citado en Daly,
1989:28)
Eje 3- Daly, H. C. Tomatis.pptx.pdf

Eje 3- Daly, H. C. Tomatis.pptx.pdf

  • 1.
    Eje 3 Ciencias Socialesy ética Cátedra: Tomatis 2023
  • 2.
    Sobre qué estamosreflexionando? Las prácticas económicas como prácticas sociales, la Economía como ciencia social y su relación con el resto de las Ciencias Sociales (Sociología, Política, Antropología, entre otras) para romper con la separación y, en algunos casos, aislamiento como ciencia particular que ha tomado la Economía.
  • 3.
    ❖ Polanyi Desde unaperspectiva crítica, propone un análisis de las prácticas sociales desde arreglos institucionales que se dan en las distintas sociedades o comunidades. El autor nos mostró cómo miles de años de historia del hombre demuestran que la Economía era un accesorio en la sociedad, un instrumento “para”. Así, abordamos la separación de la Economía del resto de las Ciencias Sociales a partir de la subordinación que ejerce, en la modernidad, la Economía de mercado sobre las prácticas sociales.
  • 4.
    Herman Daly (1938-2022) Economistaecológico pionero que previó los efectos catastróficos del crecimiento económico ilimitado Herman Daly en la Universidad de Maryland en 2010. Sus ideas, consideradas herejía en la década de 1960, se han convertido en la base de muchos enfoques económicos nuevos
  • 5.
    Herman Daly ❖ Rescatala importancia del reconocimiento de la naturaleza en relación a la vida del hombre. Este reconocimiento se presenta en tensión con el pensamiento económico neoclásico, el cual sostiene una idea de crecimiento continuo y sin límites del producto, lo que colisiona con la naturaleza y con el hombre, es decir, con un mundo físicamente finito. Nos introduciremos en los contenidos éticos de las prácticas económicas. ❖ Esto nos remiten a las problemáticas emergentes, como por ejemplo la cuestión ecológica, las cuales debemos discutir a la luz de elementos sustanciales como la racionalidad económica, el crecimiento y el papel de la naturaleza, entre otros.
  • 6.
    DALY Al finalizar, debemosreflexionar sobre: a. ¿Cuál es el problema que plantea el autor respecto al paradigma asociado a la economía hegemónica? b. Daly presenta un espectro de medios y fines asociados a distintas disciplinas científicas. ¿Qué significado otorga el autor al mismo y cuáles son los planteamientos que derivan de ellos según su análisis? c. ¿Cuál es el significado de una Economía en Estado Estacionaria? Explique su funcionamiento d. Diferencie los conceptos entre Racionalidad Instrumental- subjetiva y la Racionalidad Valorativa a la que Daly hace referencia.
  • 7.
    • Una delas maneras de abordar las cuestiones del medio ambiente y su relación con las Ciencias Sociales es a partir del avance en el análisis de las prácticas económicas que los actores sociales llevan adelante. Nos referimos a actores sociales que están inmersos en determinadas estructuras, en el sentido en que los actores constituyen las estructuras y, a su vez, sus actividades no son enteramente independientes de las “reglas de juego” existentes. Se trata de una perspectiva comprensivista de la problemática del medio ambiente, ubicada en las fronteras entre Individualismo (acción) y holismo (estructura). • Así, el análisis de las prácticas económicas, en la medida que afectan al ambiente y a los seres humanos, está impregnado de contenidos éticos, de valores. Por ejemplo, teniendo en cuenta que las razones que guían al actual sistema económico de mercado –la acumulación y el crecimiento sin límites– se plantean como los fines últimos que debe perseguir la sociedad toda (Polanyi, 1944); que para lograrlo se utilizan fuentes de energía no renovables sin limitaciones y con fuertes efectos contaminantes sobre amplias poblaciones, si lo medimos en términos de ganadores y perdedores, observamos que resultan pocos los beneficiarios y muchos los perjudicados de estas prácticas económicas. Enfatizamos en la contradicción entre los valores que están contenidos en los fines últimos perseguidos y los limitados fines económicos que propone el sistema de mercado existente. • Para una mejor comprensión del tema recomendamos realizar un repaso sobre la racionalidad, tema abordado anteriormente. Le sugerimos, en este repaso, reconocer las diferencias entre la racionalidad instrumental (teoría de la elección racional) y la racionalidad valorativa.
  • 8.
    Herman Daly. economía,ecología, ética • En su Introducción a la Economía en Estado Estacionario, H. Daly (1989) señala que en las Ciencias Sociales los valores constituyen una parte significativa de las mismas y que éstos influyen en el mantenimiento y en el cambio de los paradigmas, según los conceptos desarrollados por Thomas Kuhn. En su interpretación, los cambios de paradigma constituyen verdaderas revoluciones científicas, porque implican cambiar por completo los cimientos de una disciplina de acuerdo a la comunidad científica. Además Daly expresa que las revoluciones científicas son características de todas las ciencias, incluso de la Economía. Así, en la Historia del pensamiento económico se observan múltiples cambios de este tipo: mercantilistas, fisiócratas, economistas clásicos, neoclásicos, keynesianos y la actual síntesis neoclásico-keynesiana. • En referencia al pensamiento económico predominante, el paradigma neoclásico, el autor señala que la racionalidad (instrumental o subjetiva), componente esencial de ese paradigma, refiere a la idea de perseguir el crecimiento continuo del producto y de la capacidad productiva. El supuesto implícito o explícito en esta teoría, que también está presente en la síntesis neoclásica-keynesiana, es que el crecimiento no encuentra límites y entonces, ante un mundo físicamente finito, esto se convierte en un problema central actual: buscar una producción total infinita, con la supuesta ayuda de la tecnología, la cual resolvería cualquier obstáculo que se oponga al crecimiento, en base a un acervo físico-natural limitado (que depende de la evolución de la naturaleza). • En base a lo anterior, podemos decir que emerge una contradicción entre los fines económicos, expresados en las teorías predominantes –crecimiento continuo e ilimitado-, y la consideración ecológica, contradicción que intentaremos entender a continuación.
  • 9.
    ECONOMÍA, ECOLOGÍA, ÉTICA. Emergeuna contradicción entre los fines económicos, expresados en las teorías predominantes –crecimiento continuo e ilimitado-, y la consideración ecológica. La tensión planteada entre Economía y ecología -síntesis de naturaleza y cultura- puede observarse también en una percepción distinta de los cambios que se dan en la realidad: ● para los físicos, el mundo es un sistema finito, abierto como los organismos naturales, en equilibrio y casi en estado estacionario. ● para los economistas, por su parte, están inmersos en las teorías y políticas del crecimiento continuo y perpetuo. Desde esa tensión planteada surge del pensamiento de Daly: La ÉTICA: que es la rama de la filosofía que estudia la conducta humana, lo correcto y lo incorrecto, lo bueno y lo malo, la moral, el buen vivir, la virtud, la felicidad y el deber.
  • 10.
    La economía comomedio El planteo de la EEE supone un cambio de paradigma respecto a la actual Economía del crecimiento; en el cambio de paradigma de las Ciencias Sociales, los valores y la crítica ética desempeñan un papel importante: nuestra comprensión de la sociedad no está “libre de valores”. Este cambio de orientación respecto de la actual economía de crecimiento lleva a una reconsideración de los fines y de los medios: “…el problema económico último de la humanidad es usar los medios últimos de manera racional al servicio del fin último” (Daly, 1989:20) Esto es lo que el autor llama economía política última o administración. El pensamiento dominante, en Economía, se ha concentrado de manera excesiva en la cuestión del crecimiento, lo que constituye para el autor una visión incompleta sobre los medios y los fines.
  • 11.
  • 12.
    Economía clásica-neoclásica: ❏ Paradigmapositivista: mecanicista, reduccionista ❏ Paradigma de la economía neoclásica dominante: crecimiento continuo y su relación de sustituibilidad de los recursos con más y mejor tecnología. ❏ Principio de escasez relativa de la economía es diferente a la escasez absoluta propuesta por Daly: los límites del sistema Tierra, L (trabajo) y K (capital) ❏ En la década de 60 y 70 se incrementaron los problemas ambientales. La visión de la Economía según Daly: ❏ Sostiene que el paradigma, asociado a la economía hegemónica, no da respuesta a muchos de los problemas que la sociedad enfrenta: desigualdad, pobreza, desempleo, etc. ❏ La economía asigna medios escaso entre fines rivales, existe una visión incompleta del espectro total de medios y fines ❏ Los límites absolutos están ausentes en el paradigma de Crecimiento Económico Continuo. ❏ Según Daly los medios últimos materia/energía (naturaleza) de baja entropía son escasos en términos absolutos
  • 13.
    CRITICA FÍSICA YSOCIOÉTICA DEL CRECIMIENTO • Por la simple concentración en los puntos intermedios se descuidan los extremos, existe una falta de ética. Se concentran en expectativas y preferencias según los modelos económicos, puesto que la tecnología puede superar cualquier límite pero es imposible físicamente. • La materia, energía no pueden reproducirse por la tecnología, el stock terrestre es no renovable y algunos renovables. MEDIOS ÚLTIMOS • La supervivencia y la continuidad del proceso evolutivo de la vida están en riesgo al incrementarse las necesidades por incremento de la población, cada vez más necesidades insatisfechas provocadas por el crecimiento continuo. FINES ÚLTIMOS EEE. DALY • Crítica del crecimiento económico continuo • Pilar fundamental de la economía ecológica • El Estado Estacionario según Mill es una economía con estabilidad donde algunas magnitudes han dejado de crecer.
  • 14.
    UTILIZAR +EFICIENTES MATERIA Y ENERGÍA (baja entropía) PERSONAS ( constantes) OBJETOS ( niveles bajos) RELACIÓN DIRECTA .CONTAMINACIÓN . RESIDUOS . DESGASTE (alta entropía) ENTRADAS-SALIDAS TASA DE TRANSUMO LO MÁS BAJO POSIBLE
  • 15.
    ➢ LOS LÍMITESABSOLUTOS ESTÁN AUSENTES EN EL PARADIGMA DEL CRECIMIENTO ECONÓMICO CONTINUO ➢ POR LO TANTO SE TIENE LA ILUSIÓN DE QUE EL CRECIMIENTO ECONÓMICO PUEDE SER CONTINUO ➢ LOS FINES INTERMEDIOS PUEDEN AUMENTAR ILIMITADAMENTE Y LA TECNOLOGÍA GARANTIZA SU SATISFACCIÓN. RACIONALIDAD DE MEDIOS O INSTRUMENTAL NECESIDADES ILIMITADAS, LA NATURALEZA ES VISTA COMO UN RECURSO MÁS EL HOMBRE Y LA NATURALEZA AL SERVICIO DE LA ACUMULACIÓN DEL CAPITAL EL HOMBRE RACIONAL, MOTORIZADO POR EL INTERÉS ECONÓMICO. EL PROBLEMA ECONÓMICO ÚLTIMO DE LA HUMANIDAD ES USAR MEDIOS ÚLTIMOS (MATERIA/ENERGÍA) DE MANERA “RACIONAL” AL SERVICIO DEL FIN ÚLTIMO (VIDA-HUMANIDAD) RACIONALIDAD DE FINES O VALORATIVA LA ESCASEZ ABSOLUTA DE MEDIOS ÚLTIMOS NO PUEDE SER SUPERADA POR LA TECNOLOGÍA Y POR TANTO LIMITA EL CRECIMIENTO CRÍTICAS AL CRECIMIENTO CONTINUO ❏ BASADOS EN VALORES COMO PRINCIPIO ORDENADOR DE FINES/MEDIOS ❏ DISMINUIR LA BRECHA ENTRE PAÍSES RICOS Y POBRES ❏ LA NO ACUMULACION Y GANACIAS SIN LIMITES ❏ PLANTEAR UN LÍMITE AL CRECIMIENTO ECONÓMICO CONTINUO: PLANTEAR OTRA ECONOMÍA. BASADA EN LOS FINES (MORALES) BASADA EN LOS MEDIOS (BIOFÍSICOS)
  • 16.
    ECONOMÍA EN ESTADOESTACIONARIO- EEE- Una economía de estado estacionario consiste en la existencia de un stock constante de riqueza física (capital) y de un tamaño de población constante. No crece en el transcurso del tiempo. ... Es una economía que satisface las necesidades de las personas sin socavar los servicios de soporte vital del planeta. Aquello que debe crecer es la cultura el progreso moral y social, es decir aquello que constituye “adelanto humano”....(Mill, 1875; citado en Daly, 1989:28)