EJERCICIO N° 1 "Empresa"
Una empresa vende productos a varios clientes. Se necesitan conocer
los datos personales de los clientes (Nombre, apellidos, Dni, Dirección y
fecha de nacimiento) Cada producto tiene un nombre y un código , así
como un precio unitario. Un cliente puede comprar varios productos a la
empresa y un mismo producto puede ser comprado por varios clientes.
Los productos son suministrados por diferentes proveedores. Se debe
tener en cuenta que un producto solo puede ser suministrado por un
proveedor y que un proveedor puede suministrar diferentes productos.
De cada proveedor se desea conocer el Nif, nombre y dirección.
Reflexión del ejercicio N°1
Se me dificultaron las relaciones, todavía no entendía muy
bien como eran, yo no había utilizado Access antes así que
todo esto fue nuevo para mí , lo que se me olvidaba era que
cada vez que haces una tabla, la clave principal “id” su tipo
de dato es autonumeración y se me olvidaba y yo trataba de
poner muchos números y no me dejaba.
EJERCICIO N°2 “Tienda informática”
Se desea informatizar la gestión de una tienda informática.
La tienda dispone de una serie de productos que se pueden vender a los
clientes. “De cada producto informático se desea guardar el código,
descripción, precio y numero de existencias. De cada cliente se desea
guardar el código , nombre, apellidos, dirección y numero de teléfono. Un
cliente puede comprar varios productos en la tienda y un mismo producto
puede ser comprado por varios clientes. Cada vez que se compre un
articulo quedara registrada la compra en la base de datos junto con la
fecha en la que se ha comprado el articulo. La tienda tiene contactos con
varios proveedores que son los que suministran los productos. Un mismo
producto puede ser suministrado por varios proveedores . De cada
proveedor se desea guardar el código, nombre, apellidos, dirección,
provincia y número de teléfono.
Reflexión del ejercicio N°2
Ya entendí un poco más sobre las relaciones, se me
dificulto un poco lo de la descripción del artículo no sabía
cómo acortarlo o que ponerle.
EJERCICIO N°3 “Farmacia”
En una farmacia , se requiere organizar la información del almacén
mediante una base de datos. Esta farmacia cuenta con varias bodegas, las
cuales están organizadas en anaqueles, de cada anaquel se conoce su
código, capacidad y categoría de medicamento que almacena. De cada
bodega se requiere almacenar, código de bodega, encargado y capacidad.
En cada bodega y anaquel de la farmacia, se almacenan los medicamentos,
de los cuales se requiere almacenar, código de bodega en donde se
almacena, código anaquel, código de medicamento, nombre comercial
ingrediente activo y laboratorio. Un medicamento se almacena en una sola
bodega. En un anaquel se almacenan muchos medicamentos. Una bodega
tiene muchos anaqueles.
Reflexión del ejercicio N°3
Se me complico que poner en medicamentos e
ingrediente activó así que investigue en internet y para lo
de ingrediente activo le dije a mi hermano que me dijera
puesto que el esta estudiando medicina. Ya no se me hizo
tan complicado lo de las relaciones entre cada tabla.
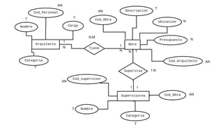
EJERCICIO N° 4 “Arquitectura”
Un despacho de arquitectura tiene en su personal a varios arquitectos,
de los cuales se quiere almacenar código, nombre, cargo y categoría.
Cada arquitecto tiene a su cargo una o mas obras , de las cuales se conoce:
Código, descripción , ubicación , presupuesto ($) y código del arquitecto
encargado . Cada obra la supervisa uno o mas supervisores, de los cuales se
almacena, código, nombre, categoría, código de obra que supervisa.
Reflexión N°4
Lo que se me hace mas fácil y mas rápido de hacer son
las relaciones, también hacer las tablas aunque esto
requiere de mas tiempo para poder completar los 20
registros de cada tabla. No se me complico nada de
hecho fue mas fácil porque ya he hecho los otros
ejercicios.
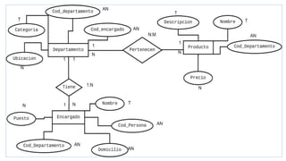
EJERCICIO N°5 “Tienda departamental”
En una tienda departamental, se organiza la mercancía por departamentos, de los
cuales se conoce: el código, la categoría, el código del encargado y la zona donde
se ubica. De cada producto se requiere almacenar, el código del producto, el
nombre, la descripción, el código del departamento al que pertenece, el precio
de costo y el precio al público. Del personal se almacena código de personal,
nombre, domicilio, puesto y código de departamento en el cual labora.
Cada departamento tiene un encargado. Un producto pertenece a uno o más
departamentos. Un empleado puede ser encargado de un departamento o
desempeñar otro puesto.
Reflexión N°5
Cuando hice este ejercicio sentí que trabajaba en
un departamento, no se me dificulto nada , se me
facilito hacer el trabajo solo fue pensar que datos
poner y así. Y si algo quisiera mejorar al hacer las
tablas y registros es que no me tarde tanto tiempo
en hacerlo.
Ejercicio N° 6 “Feria de diversiones”
Una feria de diversiones, se organiza en Stands, de cada stand se almacena el
código, la categoría, el nombre, el código del encargado y el código del servicio
que ofrece. Cada Stand ofrece uno o más servicios de los que se almacena:
Código, Código de marca, la descripción y el horario de funcionamiento. Del
personal registrado en la feria se almacena, el código, el puesto, nombre y
código stand en donde trabaja. Cada servicio esta patrocinado por una marca,
de la cual se almacena: Código marca, nombre, tipo patrocinio y presupuesto
asignado. Una marca puede patrocinar uno o mas servicios.
Reflexión N°6
Se me dificulto que nombre de marca ponerle y la descripción de los servicios,
no se me ocurrían muchos y es en los que mas me tarde en completar.
Las relaciones que se presentan son de 1:N y dos de N:N
Stands a personal tiene una relación de 1:N mientras que Stands a servicios y
servicios a marca tienen una relación de N:N.
Ejercicio N° 7 “Las elecciones”
Las elecciones de México se llevan acabo el mes de Julio. Para informatizar la
información, se pretende crear una base de datos. Considerar que: Un partido
político tiene muchos candidatos, que un candidato tiene uno o mas partidos
políticos (En el caso de alianzas), de cada partido se conoce su código,
nombre, número de militantes. De cada candidato se conoce el código,
nombre, cargo al que aspira. Una candidatura involucra uno o as partidos, un
partido tiene varias candidaturas, de la candidatura se conoce el código, el
nombre, la ciudad, el estado, municipio a concursar. Se realizan encuestas para
conocer las preferencias de los votantes, la cual, encuesta a uno o mas
partidos, un partido puede ser encuestado por una o mas encuestas. De las
encuestas se conoce el código, la empresa encuestadora, el código de
candidatura y el porcentaje mayor de votos que arroja la encuesta.
Reflexión N°7
Lo que se me dificulto fue que poner en la tabla encuestas “Empresas”
no sabia cuales eran aquellas y no tenia una idea, así que investigue en
internet y con los resultados pude contestar los 20 registros.
Las tres relaciones son de varios a varios.
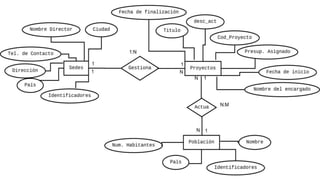
Ejercicio 8 “ONG”
Una ONG desea elaborar una base de datos para llevar el seguimiento de
todos sus proyectos. Tiene diversas sedes en varios países que se encargan de
gestionar y coordinar los proyectos de ese país, cada uno de los cuales puede
afectar a una o varias poblaciones. Sobre las sedes se desea mantener un
identificador, la ciudad y país en el que se encuentra, junto con su dirección,
un teléfono de contactó y el nombre del director. Cada sede gestiona un
conjunto de proyectos, con un código, un título, fechas de inicio y finalización,
el presupuesto asignado y el nombre del responsable. De cada proyecto es
necesario conocer qué actuaciones se realizan en cada población
almacenando el nombre, país y núm. de habitantes y un identificador para
diferenciarlas. Además se desea la inversión del proyecto que corresponde a
la población y una pequeña descripción de la actuación.
Reflexión N°8
Se me dificulto que nombre ponerle al proyecto y su
descripción para solucionar esto le pregunte a la maestra que
ponerle y ella me dio algunos ejemplos y con ello se me
facilito mas.
La relación de sede a proyecto es de uno a varios y la de
proyecto a población es de varios a varios.
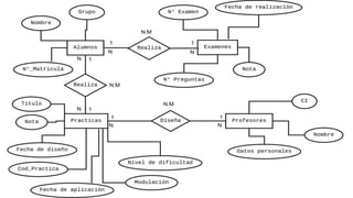
Ejercicio N°9 “Base de datos”
Los profesores de la asignatura de bases de datos de una escuela universitaria deciden crear una base de
datos que contenga la información de los resultados de las pruebas realizadas a los alumnos. Para
realizar el diseño se sabe que:
• Los alumnos están definidos por su número de matricula, nombre y el grupo al que asisten a clases.
• Dichos alumnos realizan dos tipos de pruebas a lo largo del curso académico:
o Exámenes escritos: Cada alumno realiza varios a lo largo del curso, y se definen por el número de
examen, el numero de preguntas de que consta y la fecha de realización (La misma para todos los
alumnos que realizan el mismo examen). Evidentemente, es importante almacenar la nota de cada
alumno por examen.
Practicas: Se realiza un número indeterminado de ellas durante el curso académico, algunas serán en
grupos y otras individuales. Se definen por un código d practica, titulo y el grado de dificultad. En este
caso los alumnos pueden examinarse de cualquier practica cuando lo deseen, debiéndose almacenar la
fecha y nota obtenida.
En cuanto a los profesores, únicamente interesa conocer (además de sus datos personales: CI y nombre),
quien es el que ha diseñado cada practica, sabiendo que en el diseño de una practica puede colaborar
mas de uno, y que un profesor puede diseñar mas de una practica.
Interesa, además, la fecha en que ha sido diseñada cada practica por el profesor correspondiente.
Reflexión N°9
En este ejercicio lo que me tomo mas tiempo fue pensar que
titulo ponerles a las 20 practicas pero de ahí en fuera todo se
me hizo fácil.
Las tres relaciones (Alumnos-Examenes, Alumnos-Practicas y
practicas a proveedores) son de varios a varios.
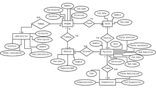
Ejercicio N°10
El ministerio de la salud desea mantener un sistema de información relativo a
hospitales. A continuación se detalla lo que se desea modelar:
HOSPITAL, con los datos:
• código, que lo identifica.
• nombre
• dirección
• teléfono
• cantidad de camas
SALA, con los datos:
• código
• nombre
• cantidad de camas
MEDICO, con los datos:
• cédula de identidad
• nombre
• especialidad
LABORATORIO, con los datos:
• código, que lo identifica.
• nombre
• dirección
• teléfono
PACIENTE, con los datos:
• cédula de identidad
• número de registro
• número de cama
• nombre
• dirección
• fecha de nacimiento
• sexo
DIAGNOSTICO, con los datos:
• código, que lo identifica.
• tipo
• complicaciones
.
Además se sabe que:
• Cada hospital tiene varias salas. Cada una de ellas pertenece a un solo hospital. En
distintos hospitales puede haber salas con el mismo código, pero esto no puede ocurrir
dentro de un hospital.
• Cada médico trabaja en un único hospital.
cada hospital trabaja con muchos laboratorios, y un laboratorio presta servicios a más de
un hospital. Interesa conocer la descripción de cada servicio y la fecha en que se realizó.
• Un paciente puede estar internado en una única sala.
• Cada paciente puede ser atendido por más de un médico, y a su vez cada médico
atenderá varios pacientes. Interesa conocer las fechas de las atenciones.
• Cada paciente puede tener varios diagnósticos. Interesa saber la fecha en que se realizó
cada uno.
Reflexión N°10
Se me dificulto acomodar las relaciones por el hecho de que son muchas y el
diagrama ER se me dificulto acomodar los atributos de la entidad paciente, no me
salió bien la primera vez que lo hice pero ya este creo que esta bien acomodado.
Las relaciones que se presentan son tres 1:N y tres N:M.
Laboratorio a hospital tiene una relación de varios a varios al igual que la relación
medico a paciente y también a la relación paciente a Diagnostico.
La relación Hospital a Salas tiene una relación de uno a varios al igual que la relación
salas a paciente y también la relación Hospital a médicos.

Ejercicios del 1 al 10

  • 1.
    EJERCICIO N° 1"Empresa" Una empresa vende productos a varios clientes. Se necesitan conocer los datos personales de los clientes (Nombre, apellidos, Dni, Dirección y fecha de nacimiento) Cada producto tiene un nombre y un código , así como un precio unitario. Un cliente puede comprar varios productos a la empresa y un mismo producto puede ser comprado por varios clientes. Los productos son suministrados por diferentes proveedores. Se debe tener en cuenta que un producto solo puede ser suministrado por un proveedor y que un proveedor puede suministrar diferentes productos. De cada proveedor se desea conocer el Nif, nombre y dirección.
  • 7.
    Reflexión del ejercicioN°1 Se me dificultaron las relaciones, todavía no entendía muy bien como eran, yo no había utilizado Access antes así que todo esto fue nuevo para mí , lo que se me olvidaba era que cada vez que haces una tabla, la clave principal “id” su tipo de dato es autonumeración y se me olvidaba y yo trataba de poner muchos números y no me dejaba.
  • 8.
    EJERCICIO N°2 “Tiendainformática” Se desea informatizar la gestión de una tienda informática. La tienda dispone de una serie de productos que se pueden vender a los clientes. “De cada producto informático se desea guardar el código, descripción, precio y numero de existencias. De cada cliente se desea guardar el código , nombre, apellidos, dirección y numero de teléfono. Un cliente puede comprar varios productos en la tienda y un mismo producto puede ser comprado por varios clientes. Cada vez que se compre un articulo quedara registrada la compra en la base de datos junto con la fecha en la que se ha comprado el articulo. La tienda tiene contactos con varios proveedores que son los que suministran los productos. Un mismo producto puede ser suministrado por varios proveedores . De cada proveedor se desea guardar el código, nombre, apellidos, dirección, provincia y número de teléfono.
  • 14.
    Reflexión del ejercicioN°2 Ya entendí un poco más sobre las relaciones, se me dificulto un poco lo de la descripción del artículo no sabía cómo acortarlo o que ponerle.
  • 15.
    EJERCICIO N°3 “Farmacia” Enuna farmacia , se requiere organizar la información del almacén mediante una base de datos. Esta farmacia cuenta con varias bodegas, las cuales están organizadas en anaqueles, de cada anaquel se conoce su código, capacidad y categoría de medicamento que almacena. De cada bodega se requiere almacenar, código de bodega, encargado y capacidad. En cada bodega y anaquel de la farmacia, se almacenan los medicamentos, de los cuales se requiere almacenar, código de bodega en donde se almacena, código anaquel, código de medicamento, nombre comercial ingrediente activo y laboratorio. Un medicamento se almacena en una sola bodega. En un anaquel se almacenan muchos medicamentos. Una bodega tiene muchos anaqueles.
  • 21.
    Reflexión del ejercicioN°3 Se me complico que poner en medicamentos e ingrediente activó así que investigue en internet y para lo de ingrediente activo le dije a mi hermano que me dijera puesto que el esta estudiando medicina. Ya no se me hizo tan complicado lo de las relaciones entre cada tabla.
  • 22.
    EJERCICIO N° 4“Arquitectura” Un despacho de arquitectura tiene en su personal a varios arquitectos, de los cuales se quiere almacenar código, nombre, cargo y categoría. Cada arquitecto tiene a su cargo una o mas obras , de las cuales se conoce: Código, descripción , ubicación , presupuesto ($) y código del arquitecto encargado . Cada obra la supervisa uno o mas supervisores, de los cuales se almacena, código, nombre, categoría, código de obra que supervisa.
  • 28.
    Reflexión N°4 Lo quese me hace mas fácil y mas rápido de hacer son las relaciones, también hacer las tablas aunque esto requiere de mas tiempo para poder completar los 20 registros de cada tabla. No se me complico nada de hecho fue mas fácil porque ya he hecho los otros ejercicios.
  • 29.
    EJERCICIO N°5 “Tiendadepartamental” En una tienda departamental, se organiza la mercancía por departamentos, de los cuales se conoce: el código, la categoría, el código del encargado y la zona donde se ubica. De cada producto se requiere almacenar, el código del producto, el nombre, la descripción, el código del departamento al que pertenece, el precio de costo y el precio al público. Del personal se almacena código de personal, nombre, domicilio, puesto y código de departamento en el cual labora. Cada departamento tiene un encargado. Un producto pertenece a uno o más departamentos. Un empleado puede ser encargado de un departamento o desempeñar otro puesto.
  • 35.
    Reflexión N°5 Cuando hiceeste ejercicio sentí que trabajaba en un departamento, no se me dificulto nada , se me facilito hacer el trabajo solo fue pensar que datos poner y así. Y si algo quisiera mejorar al hacer las tablas y registros es que no me tarde tanto tiempo en hacerlo.
  • 36.
    Ejercicio N° 6“Feria de diversiones” Una feria de diversiones, se organiza en Stands, de cada stand se almacena el código, la categoría, el nombre, el código del encargado y el código del servicio que ofrece. Cada Stand ofrece uno o más servicios de los que se almacena: Código, Código de marca, la descripción y el horario de funcionamiento. Del personal registrado en la feria se almacena, el código, el puesto, nombre y código stand en donde trabaja. Cada servicio esta patrocinado por una marca, de la cual se almacena: Código marca, nombre, tipo patrocinio y presupuesto asignado. Una marca puede patrocinar uno o mas servicios.
  • 43.
    Reflexión N°6 Se medificulto que nombre de marca ponerle y la descripción de los servicios, no se me ocurrían muchos y es en los que mas me tarde en completar. Las relaciones que se presentan son de 1:N y dos de N:N Stands a personal tiene una relación de 1:N mientras que Stands a servicios y servicios a marca tienen una relación de N:N.
  • 44.
    Ejercicio N° 7“Las elecciones” Las elecciones de México se llevan acabo el mes de Julio. Para informatizar la información, se pretende crear una base de datos. Considerar que: Un partido político tiene muchos candidatos, que un candidato tiene uno o mas partidos políticos (En el caso de alianzas), de cada partido se conoce su código, nombre, número de militantes. De cada candidato se conoce el código, nombre, cargo al que aspira. Una candidatura involucra uno o as partidos, un partido tiene varias candidaturas, de la candidatura se conoce el código, el nombre, la ciudad, el estado, municipio a concursar. Se realizan encuestas para conocer las preferencias de los votantes, la cual, encuesta a uno o mas partidos, un partido puede ser encuestado por una o mas encuestas. De las encuestas se conoce el código, la empresa encuestadora, el código de candidatura y el porcentaje mayor de votos que arroja la encuesta.
  • 51.
    Reflexión N°7 Lo quese me dificulto fue que poner en la tabla encuestas “Empresas” no sabia cuales eran aquellas y no tenia una idea, así que investigue en internet y con los resultados pude contestar los 20 registros. Las tres relaciones son de varios a varios.
  • 52.
    Ejercicio 8 “ONG” UnaONG desea elaborar una base de datos para llevar el seguimiento de todos sus proyectos. Tiene diversas sedes en varios países que se encargan de gestionar y coordinar los proyectos de ese país, cada uno de los cuales puede afectar a una o varias poblaciones. Sobre las sedes se desea mantener un identificador, la ciudad y país en el que se encuentra, junto con su dirección, un teléfono de contactó y el nombre del director. Cada sede gestiona un conjunto de proyectos, con un código, un título, fechas de inicio y finalización, el presupuesto asignado y el nombre del responsable. De cada proyecto es necesario conocer qué actuaciones se realizan en cada población almacenando el nombre, país y núm. de habitantes y un identificador para diferenciarlas. Además se desea la inversión del proyecto que corresponde a la población y una pequeña descripción de la actuación.
  • 58.
    Reflexión N°8 Se medificulto que nombre ponerle al proyecto y su descripción para solucionar esto le pregunte a la maestra que ponerle y ella me dio algunos ejemplos y con ello se me facilito mas. La relación de sede a proyecto es de uno a varios y la de proyecto a población es de varios a varios.
  • 59.
    Ejercicio N°9 “Basede datos” Los profesores de la asignatura de bases de datos de una escuela universitaria deciden crear una base de datos que contenga la información de los resultados de las pruebas realizadas a los alumnos. Para realizar el diseño se sabe que: • Los alumnos están definidos por su número de matricula, nombre y el grupo al que asisten a clases. • Dichos alumnos realizan dos tipos de pruebas a lo largo del curso académico: o Exámenes escritos: Cada alumno realiza varios a lo largo del curso, y se definen por el número de examen, el numero de preguntas de que consta y la fecha de realización (La misma para todos los alumnos que realizan el mismo examen). Evidentemente, es importante almacenar la nota de cada alumno por examen. Practicas: Se realiza un número indeterminado de ellas durante el curso académico, algunas serán en grupos y otras individuales. Se definen por un código d practica, titulo y el grado de dificultad. En este caso los alumnos pueden examinarse de cualquier practica cuando lo deseen, debiéndose almacenar la fecha y nota obtenida. En cuanto a los profesores, únicamente interesa conocer (además de sus datos personales: CI y nombre), quien es el que ha diseñado cada practica, sabiendo que en el diseño de una practica puede colaborar mas de uno, y que un profesor puede diseñar mas de una practica. Interesa, además, la fecha en que ha sido diseñada cada practica por el profesor correspondiente.
  • 66.
    Reflexión N°9 En esteejercicio lo que me tomo mas tiempo fue pensar que titulo ponerles a las 20 practicas pero de ahí en fuera todo se me hizo fácil. Las tres relaciones (Alumnos-Examenes, Alumnos-Practicas y practicas a proveedores) son de varios a varios.
  • 67.
    Ejercicio N°10 El ministeriode la salud desea mantener un sistema de información relativo a hospitales. A continuación se detalla lo que se desea modelar: HOSPITAL, con los datos: • código, que lo identifica. • nombre • dirección • teléfono • cantidad de camas SALA, con los datos: • código • nombre • cantidad de camas MEDICO, con los datos: • cédula de identidad • nombre • especialidad LABORATORIO, con los datos: • código, que lo identifica. • nombre • dirección • teléfono PACIENTE, con los datos: • cédula de identidad • número de registro • número de cama • nombre • dirección • fecha de nacimiento • sexo DIAGNOSTICO, con los datos: • código, que lo identifica. • tipo • complicaciones
  • 68.
    . Además se sabeque: • Cada hospital tiene varias salas. Cada una de ellas pertenece a un solo hospital. En distintos hospitales puede haber salas con el mismo código, pero esto no puede ocurrir dentro de un hospital. • Cada médico trabaja en un único hospital. cada hospital trabaja con muchos laboratorios, y un laboratorio presta servicios a más de un hospital. Interesa conocer la descripción de cada servicio y la fecha en que se realizó. • Un paciente puede estar internado en una única sala. • Cada paciente puede ser atendido por más de un médico, y a su vez cada médico atenderá varios pacientes. Interesa conocer las fechas de las atenciones. • Cada paciente puede tener varios diagnósticos. Interesa saber la fecha en que se realizó cada uno.
  • 77.
    Reflexión N°10 Se medificulto acomodar las relaciones por el hecho de que son muchas y el diagrama ER se me dificulto acomodar los atributos de la entidad paciente, no me salió bien la primera vez que lo hice pero ya este creo que esta bien acomodado. Las relaciones que se presentan son tres 1:N y tres N:M. Laboratorio a hospital tiene una relación de varios a varios al igual que la relación medico a paciente y también a la relación paciente a Diagnostico. La relación Hospital a Salas tiene una relación de uno a varios al igual que la relación salas a paciente y también la relación Hospital a médicos.